Скачать РД ЭО 0586-2004 Нормы проектирования тепловой изоляции оборудования и трубопроводов атомных станций

Дата актуализации: 01.01.2021

РД ЭО 0586-2004

Нормы проектирования тепловой изоляции оборудования и трубопроводов атомных станций

Обозначение: РД ЭО 0586-2004
Обозначение англ: RD EO 0586-2004
Статус:действует
Название рус.:Нормы проектирования тепловой изоляции оборудования и трубопроводов атомных станций
Дата добавления в базу:05.05.2017
Дата актуализации:01.01.2021
Область применения:Руководящий документ распространяется на проектирование тепловой изоляции оборудования и трубопроводов, расположенных на открытом воздухе, в зданиях и сооружениях строящихся и реконструируемых атомных станций (далее по тексту АС) с реакторами различного типа. Положения руководящего документа обязательны для предприятий и организаций, выполняющих проектные работы по тепловой изоляции объектов АС. Руководящий документ содержит требования к проектированию тепловой изоляции, теплоизоляционным материалам, изделиям и конструкциям, нормы плотности теплового потока с изолируемых поверхностей оборудования, трубопроводов, газоходов и воздуховодов, имеющих температуру транспортируемого вещества в интервале от минус 180 до плюс 650 градусов Цельсия
Оглавление:1 Область применения
2 Нормативные ссылки
3 Термины, определения и обозначения
4 Требования к проектированию тепловой изоляции, теплоизоляционным материалам, изделиям и конструкциям
   4.1 Требования к проектированию тепловой изоляции объектов АС
   4.2 Требования к теплоизоляционным материалам и изделиям, применяемым в зоне свободного доступа АС
   4.3 Требования к теплоизоляционным конструкциям, применяемым в зоне свободного доступа АС
   4.4 Специальные требования к теплоизоляционным материалам, изделиям и конструкциям, применяемым в зоне контролируемого доступа АС
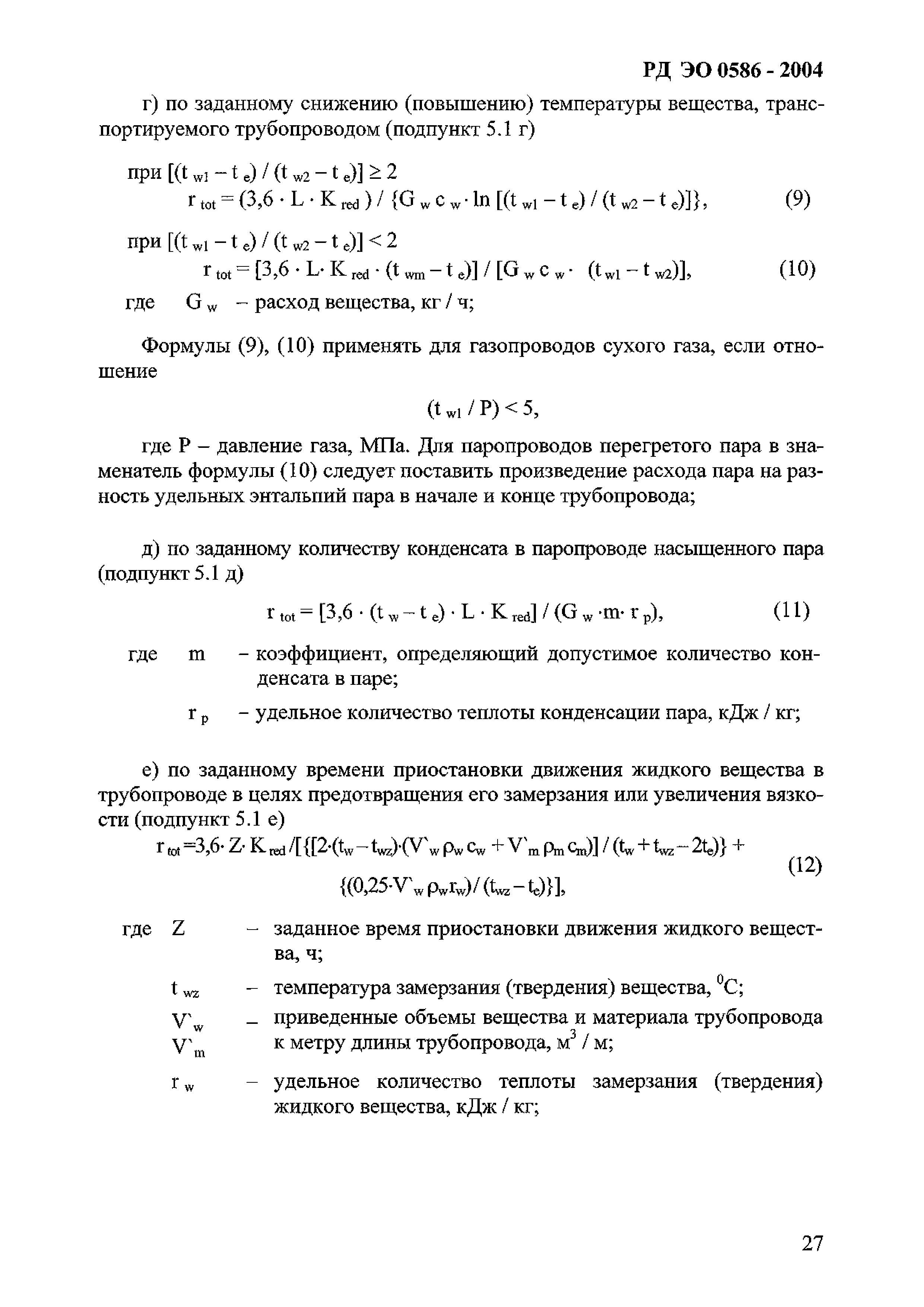
5 Методика расчетов толщины теплоизоляционного слоя
Приложение А (рекомендуемое) Техническое задание на проектирование тепловой изоляции оборудования и трубопроводов
Приложение Б (рекомендуемое) Форма техномонтажной ведомости
Приложение В (справочное) Расчетные технические характеристики теплоизоляционных материалов и изделий, применяемых для тепловой изоляции оборудования и трубопроводов
Приложение Г (справочное) Расчётные технические характеристики материалов, применяемых для тепловой изоляции трубопроводов при бесканальной прокладке
Приложение Д (справочное) Материалы для покровного слоя теплоизоляционной конструкции
Приложение Е (обязательное) Нормы плотности теплового потока через поверхность теплоизоляционной конструкции оборудования и трубопроводов с положительными температурами транспортируемого вещества (теплоносителя)
Приложение Ж (обязательное) Коэффициенты к базовым нормам плотности теплового потока от изолированных объектов в зависимости от стоимости топливной составляющей себестоимости тепла
Приложение И (обязательное) Значения коэффициентов стоимости тепла в зависимости от типа энергетических реакторов
Приложение К (обязательное) Коэффициенты к базовым нормам плотности теплового потока от изолированных объектов, расположенных на открытом воздухе, учитывающие температуру наружного воздуха
Приложение Л (обязательное) Коэффициенты к базовым нормам плотности теплового потока от изолированных объектов, расположенных в помещении, учитывающие температуру воздуха в помещении
Приложение М (обязательное) Нормы плотности теплового потока через поверхность теплоизоляционной конструкции оборудования и трубопроводов с отрицательными температурами транспортируемого вещества
Приложение Н (справочное) Расчетные коэффициенты теплоотдачи от наружной поверхности покровного слоя теплоизоляционной конструкции в зависимости от вида и температуры изолируемого объекта, методики расчетов толщины теплоизоляции и применяемого покровного слоя
Разработан: ОАО Теплопроект
ФГУП Атомэнергпроект
Утверждён:28.12.2004 ОАО Концерн Росэнергоатом
Нормативные ссылки:
РД ЭО 0586-2004РД ЭО 0586-2004РД ЭО 0586-2004РД ЭО 0586-2004РД ЭО 0586-2004РД ЭО 0586-2004РД ЭО 0586-2004РД ЭО 0586-2004РД ЭО 0586-2004РД ЭО 0586-2004РД ЭО 0586-2004РД ЭО 0586-2004РД ЭО 0586-2004РД ЭО 0586-2004РД ЭО 0586-2004РД ЭО 0586-2004РД ЭО 0586-2004РД ЭО 0586-2004РД ЭО 0586-2004РД ЭО 0586-2004РД ЭО 0586-2004РД ЭО 0586-2004РД ЭО 0586-2004РД ЭО 0586-2004РД ЭО 0586-2004РД ЭО 0586-2004РД ЭО 0586-2004РД ЭО 0586-2004РД ЭО 0586-2004РД ЭО 0586-2004РД ЭО 0586-2004РД ЭО 0586-2004РД ЭО 0586-2004РД ЭО 0586-2004РД ЭО 0586-2004РД ЭО 0586-2004РД ЭО 0586-2004РД ЭО 0586-2004РД ЭО 0586-2004РД ЭО 0586-2004РД ЭО 0586-2004РД ЭО 0586-2004РД ЭО 0586-2004РД ЭО 0586-2004РД ЭО 0586-2004РД ЭО 0586-2004РД ЭО 0586-2004РД ЭО 0586-2004РД ЭО 0586-2004РД ЭО 0586-2004РД ЭО 0586-2004РД ЭО 0586-2004РД ЭО 0586-2004РД ЭО 0586-2004РД ЭО 0586-2004РД ЭО 0586-2004РД ЭО 0586-2004РД ЭО 0586-2004