Скачать МУК 4.1.2081-06 Методические указания по определению остаточных количеств метамитрона в воде, почве, ботве и корнеплодах сахарной, столовой и кормовой свеклы методом капиллярной газожидкостной хроматографии

Дата актуализации: 01.01.2021

МУК 4.1.2081-06

Методические указания по определению остаточных количеств метамитрона в воде, почве, ботве и корнеплодах сахарной, столовой и кормовой свеклы методом капиллярной газожидкостной хроматографии

Обозначение: МУК 4.1.2081-06
Обозначение англ: MUK 4.1.2081-06
Статус:введен впервые
Название рус.:Методические указания по определению остаточных количеств метамитрона в воде, почве, ботве и корнеплодах сахарной, столовой и кормовой свеклы методом капиллярной газожидкостной хроматографии
Дата добавления в базу:01.02.2017
Дата актуализации:01.01.2021
Область применения:Методические указания устанавливают метод капиллярной газожидкостной хроматографии для определения массовой концентрации метамитрона в воде в диапазоне 0,01 - 0,1 мг/дм3, в почве - 0,05 - 0,5 мг/кг, в ботве - 0,03 - 0,3 мг/кг и в корнеплодах сахарной, столовой и кормовой свеклы в диапазоне 0,015 - 0,15 мг/кг.
Оглавление:1. Метрологические характеристики
2. Метод измерений
3. Средства измерений, вспомогательные устройства, реактивы и материалы
4. Требования безопасности
5. Требования к квалификации операторов
6. Условия измерений
7. Подготовка к выполнению измерений
8. Отбор и хранение проб
9. Выполнение определения
10. Обработка результатов анализа
11. Проверка приемлемости результатов параллельных определений
12. Оформление результатов
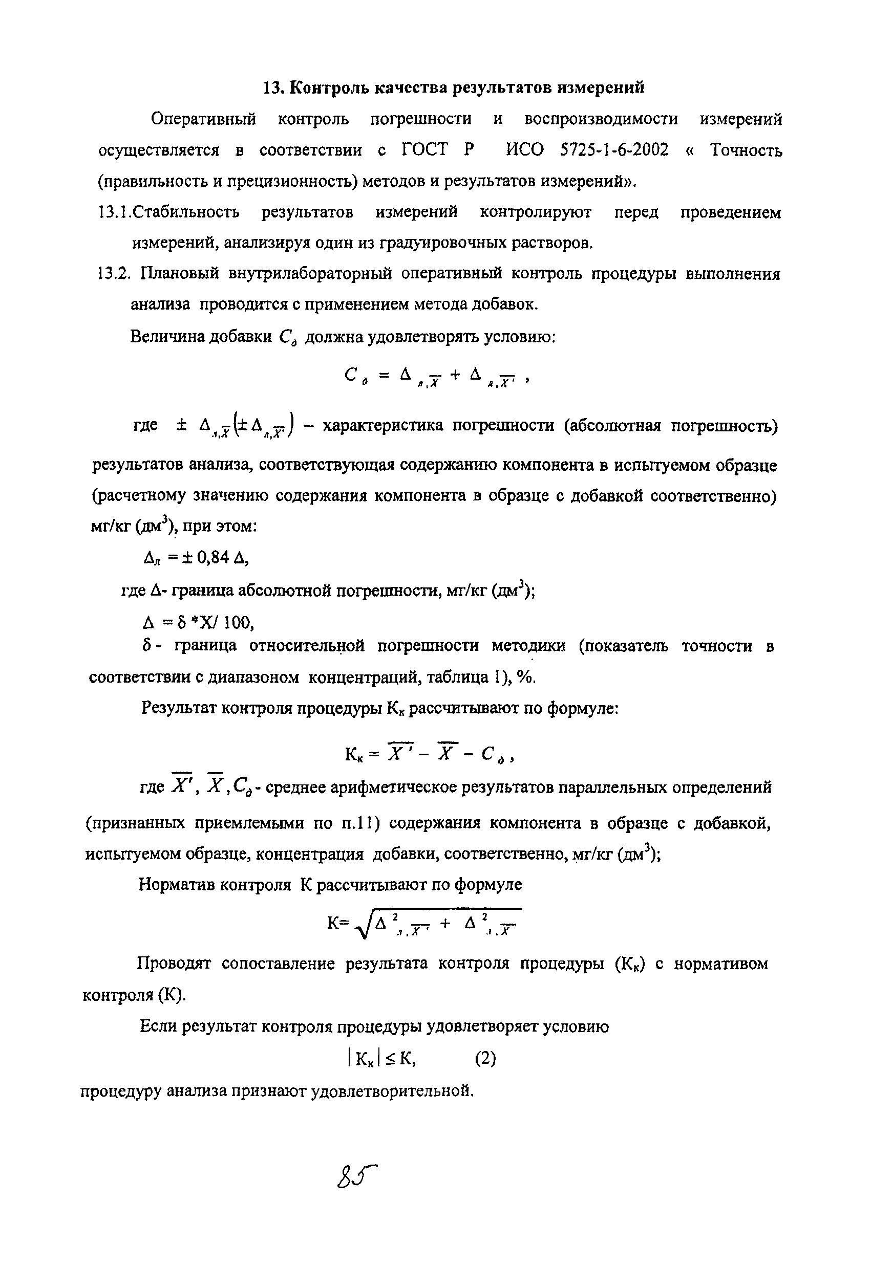
13. Контроль качества результатов измерений
14. Разработчики
Разработан: ГНУ ВНИИ фитопатологии
Утверждён:30.07.2006 Главный государственный санитарный врач Российской Федерации
Нормативные ссылки:
МУК 4.1.2081-06МУК 4.1.2081-06МУК 4.1.2081-06МУК 4.1.2081-06МУК 4.1.2081-06МУК 4.1.2081-06МУК 4.1.2081-06МУК 4.1.2081-06МУК 4.1.2081-06МУК 4.1.2081-06МУК 4.1.2081-06МУК 4.1.2081-06МУК 4.1.2081-06МУК 4.1.2081-06МУК 4.1.2081-06МУК 4.1.2081-06МУК 4.1.2081-06МУК 4.1.2081-06МУК 4.1.2081-06