Скачать ГОСТ Р 56983-2016 Устройства фотоэлектрические с концентраторами. Методы испытанийДата актуализации: 01.01.2021
|
| Обозначение: | ГОСТ Р 56983-2016 |
| Обозначение англ: | GOST R 56983-2016 |
| Статус: | введен впервые |
| Название рус.: | Устройства фотоэлектрические с концентраторами. Методы испытаний |
| Название англ.: | Concentrator photovoltaic devices. Test methods |
| Дата добавления в базу: | 01.02.2017 |
| Дата актуализации: | 01.01.2021 |
| Дата введения: | 01.03.2017 |
| Область применения: | Стандарт распространяется на котроллеры заряда, используемые со свинцово-кислотными аккумуляторными батареями (АБ) в наземных фотоэлектрических системах. Стандарт устанавливает минимальные требования к рабочим характеристикам и функционированию контроллеров заряда и соответствующие методы испытаний. Цель стандарта – обеспечение надежности работы контроллеров заряда и увеличение срока службы АБ. В стандарте рассматриваются следующие функции контроллеров заряда: - управление зарядом/разрядом АБ; - взаимодействие с фотоэлектрической батареей (ФБ), заряжающей АБ; - управление нагрузкой; - функции защиты; - функции взаимодействия с оператором (пользователем). Контроллеры заряда также могут осуществлять иные управляющие функции при условии, что выполнение этих функций проверяется соответствующими испытаниями. Стандарт распространяется в том числе на контроллеры заряда с широтно-импульсной модуляцией тока заряда (ШИМ контроллеры). Стандарт применим также к контроллерам заряда, используемым с другими типами АБ, например с никель-кадмиевыми, или другими накопителями энергии. В этом случае необходимо использовать соответствующие значения напряжений элемента АБ и, возможно, скорректировать требования к испытательному оборудованию, если контроллеры заряда рассчитаны на напряжения выше 120 В или токи выше 100 А. Стандарт должен применяться совместно с ГОСТ Р МЭК 62093 в части, не рассмотренной в стандарте, в том числе в части требований и методов испытаний, связанных с внешними воздействиями и условиями эксплуатации контроллеров заряда. |
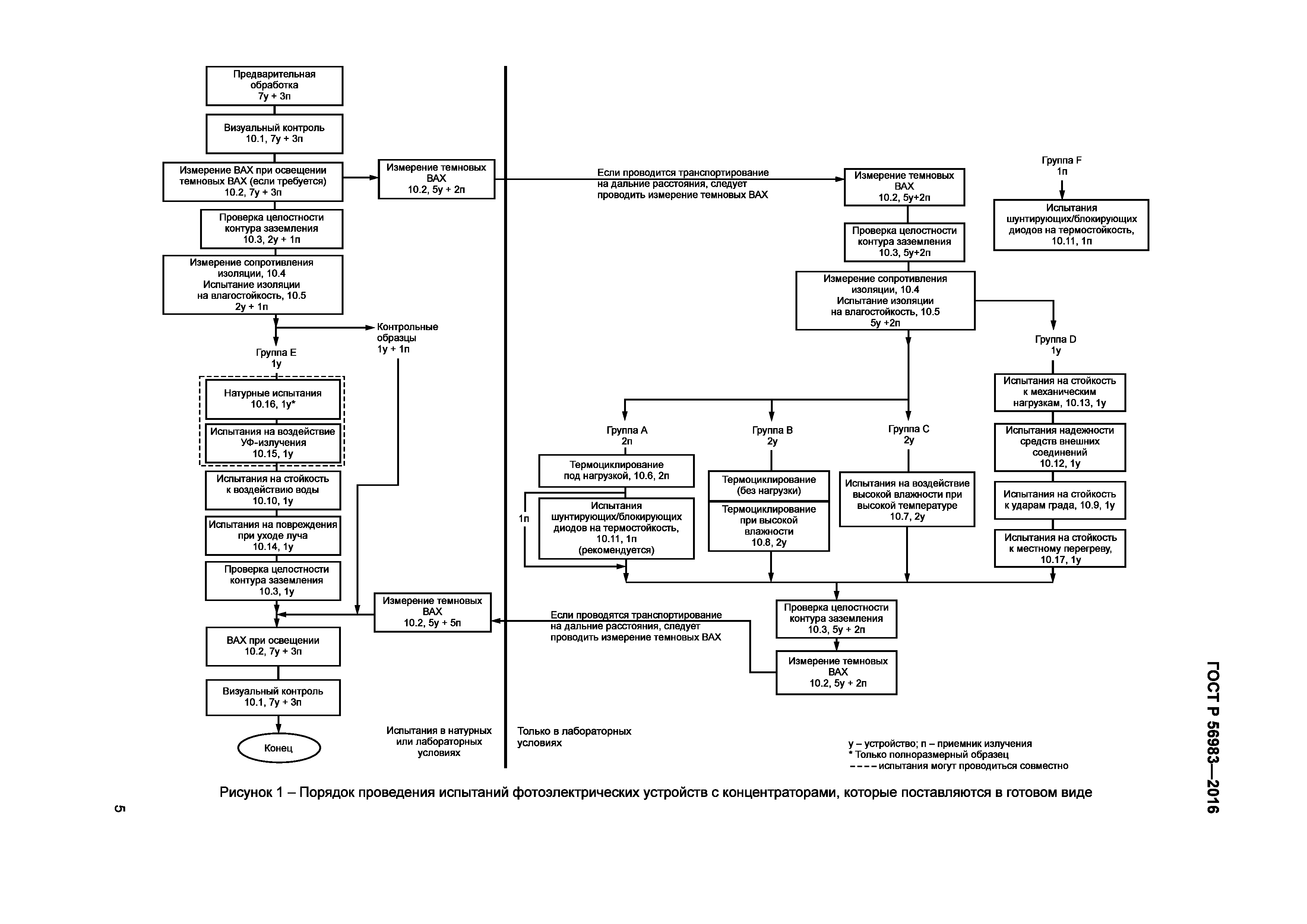
| Оглавление: | 1 Область применения 2 Нормативные ссылки 3 Выбор образцов 3.1 Общие положения 3.2 Замещающие образцы 4 Маркировка 5 Порядок проведения испытаний 6 Оценка результатов испытаний 7 Видимые функциональные повреждения 8 Модификации 9 Предварительная обработка 10 Проведение испытаний 10.1 Визуальный контроль 10.2 Измерение вольт-амперных характеристик 10.3 Проверка целостности контура заземления 10.4 Измерение сопротивления изоляции 10.5 Испытание изоляции на влагостойкость 10.6 Термоциклирование под нагрузкой 10.7 Испытания на воздействие высокой влажности при высокой температуре 10.8 Термоциклирование при высокой влажности 10.9 Испытания на стойкость к ударам града 10.10 Испытания на стойкость к воздействию воды 10.11 Испытания шунтирующихIблокирующих диодов на термостойкость 10.12 Испытания надежности средств внешних соединений 10.13 Испытания на стойкость к механическим нагрузкам 10.14 Испытания на повреждения при уходе луча 10.15 Испытания на воздействие ультрафиолетового излучения 10.16. Натурные испытания 10.17 Испытания на стойкость к местному перегреву 11 Протокол испытаний Приложение А (справочное) Классификация фотоэлектрических систем по максимальному значению рабочего напряжения и классы применения фотоэлектрических модулей Приложение В (справочное) Условия испытаний для определения электрических характеристик фотоэлектрических устройств и систем, устанавливаемые в стандартах Приложение ДА (справочное) Сведения о соответствии ссылочных национальных и межгосударственного стандартов международным стандартам, использованным в качестве ссылочных в примененном международном стандарте Библиография |
| Разработан: | ГНУ ВИЭСХ |
| Утверждён: | 27.06.2016 Федеральное агентство по техническому регулированию и метрологии (702-ст) |
| Издан: | Стандартинформ (2016 г. ) |
| Нормативные ссылки: |
|












































