Скачать Методическое пособие. Методика оценки пожаробезопасных расстояний при проектировании промышленных предприятийДата актуализации: 01.01.2021 |
| Статус: | действует |
| Название рус.: | Методическое пособие. Методика оценки пожаробезопасных расстояний при проектировании промышленных предприятий |
| Дата добавления в базу: | 05.05.2017 |
| Дата актуализации: | 01.01.2021 |
| Область применения: | Пособие предназначено для использования при проектировании промышленных и производственных зданий |
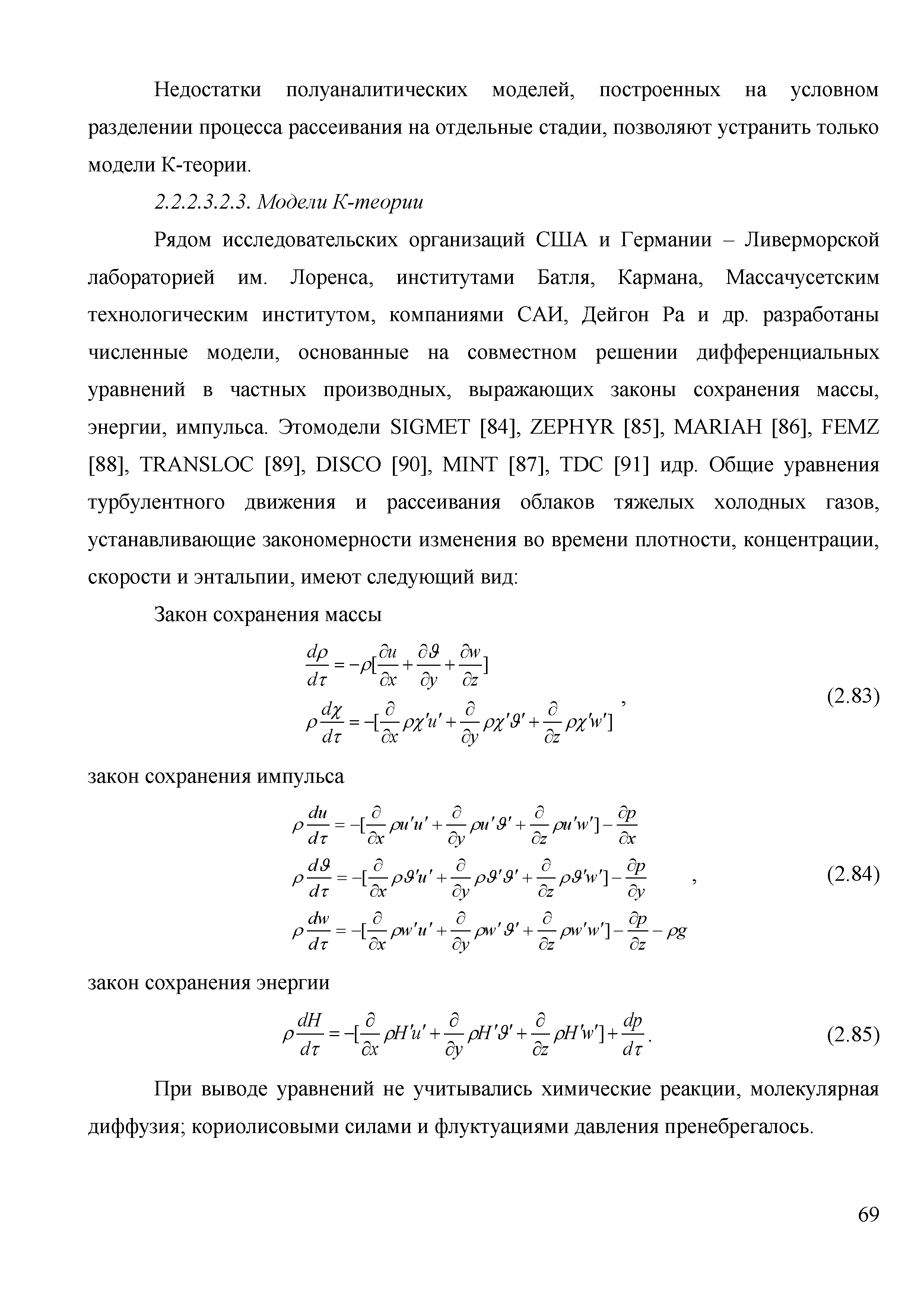
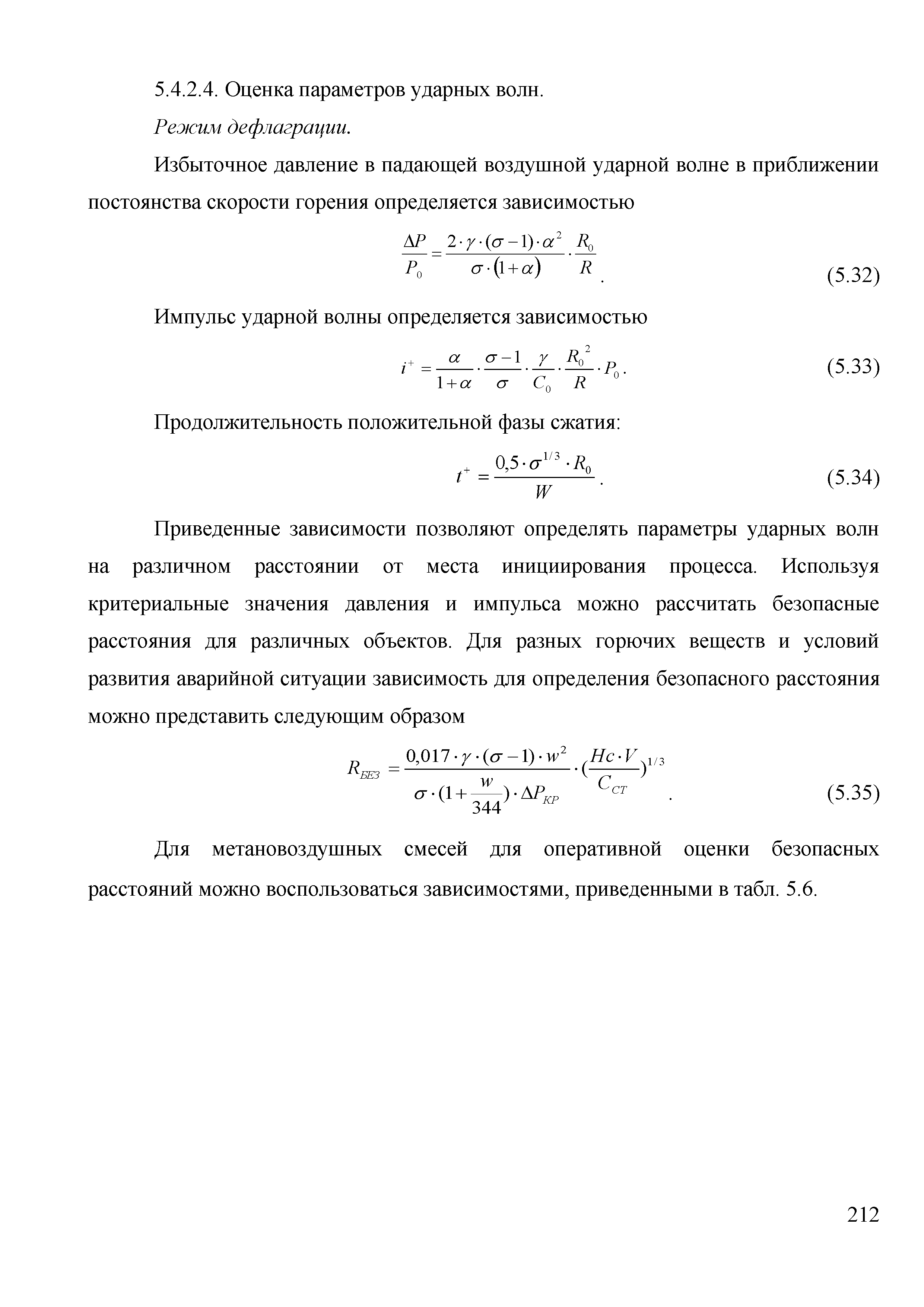
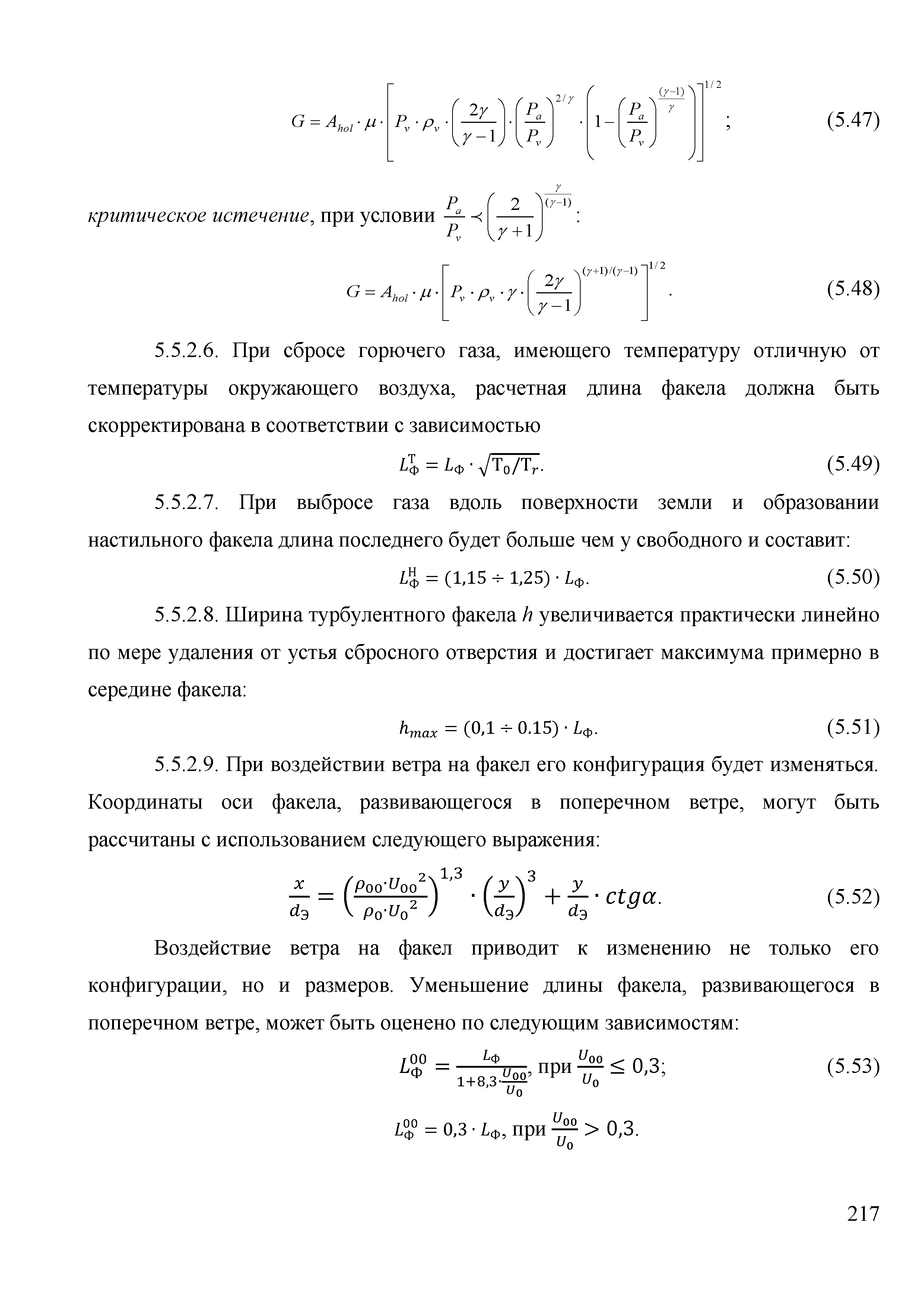
| Оглавление: | Введение 1. Общие положения 2. Анализ методов оценки значений опасных факторов пожара при аварийных выбросах горючих веществ 2.1 Методики оценки опасных факторов пожара при струйных выбросах газа 2.1.1 Ламинарный диффузионный факел 2.1.2 Турбулентный диффузионный факел 2.1.3 Аэродинамическая теория горения факела 2.1.4 Расчет газового факела по методу эквивалентной задачи теории теплопроводности 2.1.5 Расчет турбулентного диффузионного факела, основанный на статистической теории турбулентной диффузии 2.1.6 Влияние силы тяжести на конфигурацию факела 2.1.7 Осесимметричное турбулентное диффузионное пламя 2.1.8 Влияние ветра на конфигурацию пламени 2.1.9 Модель точечного источника ("PS") 2.1.10 Модель многоточечного источника 2.1.11 Модель линейного (линейно-поверхностного) источника 2.1.12 Модели поверхностного излучателя 2.1.13 Модель, представленная в [39] 2.1.14 Методика Shell Shepherd Desktop Technical Guide Литература к разделу 2.1 2.2 Анализ методик расчета опасных факторов пожара при аварийных выбросах горючих жидкостей 2.2.1 Классификация жидкостей по способам хранения 2.2.2 Выброс, разлитие и испарение различных жидкостей 2.2.3. Горение пролитой жидкости Литература к разделу 2.2 2.3 Анализ методик оценки опасных факторов пожара при сгорании газопаровоздушных смесей 2.3.1 Определение радиуса воздействия высокотемпературных продуктов сгорания паровоздушного облака в случае пожара-вспышки 2.3.2 Дефлаграционное сгорание облака 2.3.3 Детонационное сгорание облака 2.3.4 Модель расчета параметров опасного воздействия при сгорании облаков ГПВС Литература к разделу 2.3 2.4 Оценка опасных факторов воздействия огненного шара 2.4.1 Явление огненного шара 2.4.2 Опасности огненного шара 2.4.3 Нестационарное развитие огненного шара. Максимальная величина ОШ 2.4.4 Характерные времена развития ОШ 2.4.5 Время существования огненного шара 2.4.6 Высота подъема огненного шара 2.4.7 Перенос тепловой энергии от ОШ Литература к разделу 2.4 3 Критерии, определяющие степень опасного воздействия факторов пожара на людей, здания, сооружения и технологическое оборудование 3.1 Критерии поражения ударной волной 3.1.1 Возможные последствия воздействия ударной волны на людей, оборудование, здания и сооружения 3.1.2 Детерминированные критерии оценки поражающего действия УВ 3.1.3 Вероятностные критерии оценки поражающего действия УВ 3.2 Критерии поражения тепловым излучением 3.2.1 Детерминированные критерии оценки поражения тепловым излучением 3.2.2 Вероятностные критерии оценки поражения тепловым излучением Литература к разделу 3 4 Инженерные формулы для оценки пожаробезопасных расстояний для людей, зданий и сооружений при возникновении различных вариантов аварийных ситуаций с пожарами и взрывами 4.1 Определение безопасных расстояний при "пожаре-вспышке" 4.1.1 Горючее вещество — газы горючие (метан, пропан, этан, н-бутан, водород) 4.1.2 Горючее вещество — жидкости 4.1.3 Горючее вещество — сжиженные углеводородные газы 4.2 Определение безопасного расстояния при воздействии ударной волны 4.3 Определение безопасных расстояний при воздействии теплового излучения 4.3.1 Пожар пролива 4.3.2 Огненный шар 4.4 Определение безопасных расстояний при воздействии высокотемпературных пламен струйных выбросов горючих веществ Литература к разделу 4 5 Методология оценки пожаробезопасных расстояний при выбросах горючих веществ из технологического оборудования 5.1 Общие положения 5.2 Оценка пожаробезопасных расстояний при воздействии теплового излучения пожаров разлитий жидкостей 5.2.1 Используемые обозначения 5.2.2 Исходные соотношения 5.3 Оценка пожаробезопасных расстояний при воздействии теплового излучения огненного шара 5.3.1 Используемые обозначения 5.3.2 Исходные соотношения 5.4 Оценка пожаробезопасных расстояний при воздействии ударных волн 5.4.1 Используемые обозначения 5.4.2 Исходные зависимости 5.5. Оценка пожаробезопасных расстояний при воздействии высокотемпературных пламен струйных выбросов 5.5.1 Используемые обозначения 5.5.2 Исходные соотношения 5.6 Оценка пожаробезопасных расстояний при сгорании газопаровоздушных облаков в режиме "пожара-вспышки" 5.6.1 Используемые обозначения 5.6.2 Исходные соотношения Заключение |
| Нормативные ссылки: |
|
































































































































































































































