Скачать Руководство по проектированию железобетонных конструкций (без предварительного напряжения0Дата актуализации: 01.01.2021 |
| Статус: | справочные материалы, мп, тпр |
| Название рус.: | Руководство по проектированию железобетонных конструкций (без предварительного напряжения0 |
| Дата добавления в базу: | 01.01.2019 |
| Дата актуализации: | 01.01.2021 |
| Область применения: | В руководстве приведены основные положения по расчету железобетонных элементов, характеристики бетона и арматуры, практические методы расчета по прочности. Руководство рекомендовано для пользования при проектировании железобетонных конструкций всеми проектными организациями независимо от их ведомственной подчиненности |
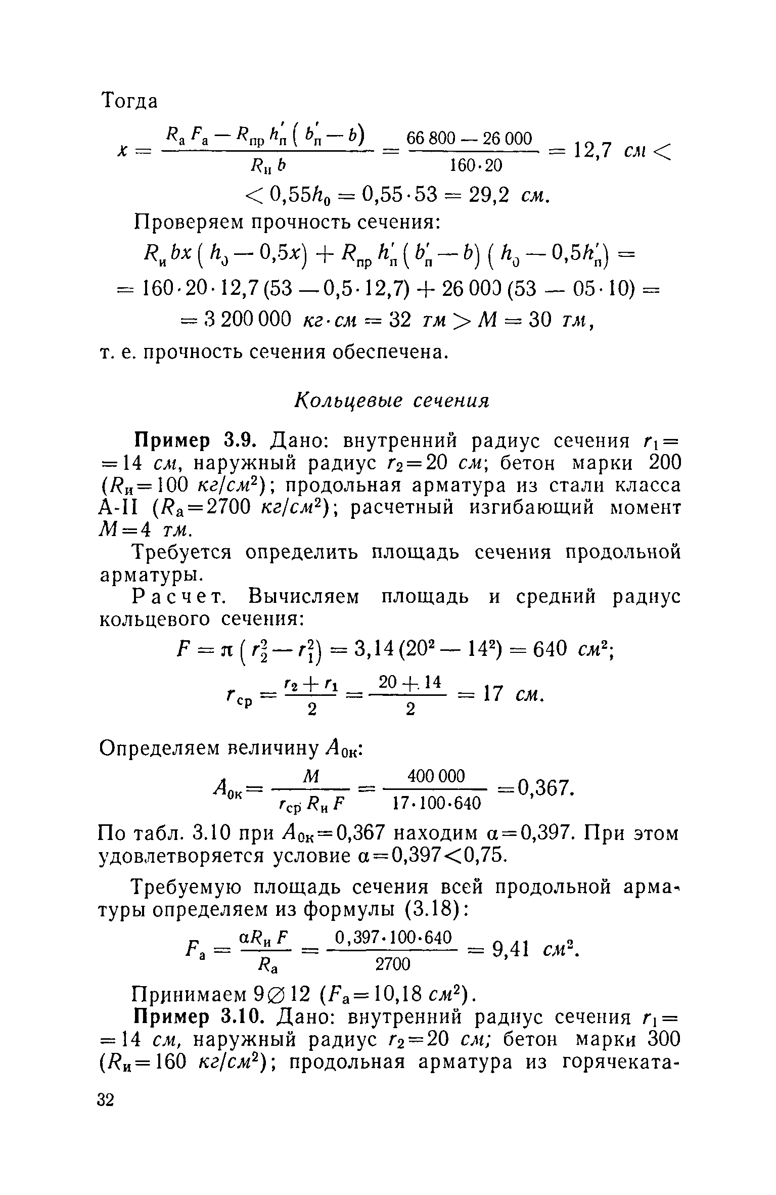
| Оглавление: | 1. Основные расчетные положения 2. Материалы для железобетонных конструкций и их характеристики Бетон Проектные марки бетона Характеристики бетона Арматура Виды арматурных сталей Характеристики арматуры Объемный вес железобетона 3. Расчет элементов железобетонных конструкций по прочности Общие указания Изгибаемые элементы сечения, симметричного относительно плоскости изгиба Расчет сечений, нормальных к продольной оси элемента Расчет прямоугольных сечений Расчет тавровых и двутавровых сечений Расчет кольцевых сечений Примеры расчета Расчет сечений, нормальных к продольной оси элемента Прямоугольные сечения Тавровые и двутавровые сечения Кольцевые сечения Расчет сечений, наклонных к продольной оси элемента по поперечной силе (элементы прямоугольного, таврового, двутаврового и коробчатого сечения) Общие положения Расчет элементов, армированных поперечными стержнями (хомутами) Расчет элементов, армированных поперечными стержнями (хомутами) и отгибами Примеры расчета Расчет сечений, наклонных к продольной оси элемента, по поперечной силе Расчет сечений, наклонных к продольной оси элемента, по изгибающему моменту Примеры расчета Расчет сечений, наклонных к продольной оси элемента, по изгибающему моменту Центрально и внецентренно сжатые элементы симметричного сечения при расположении продольной силы в плоскости симметрии Общие положения Центрально сжатые элементы Примеры расчета Центрально сжатые элементы Внецентренно сжатые элементы Расчет прямоугольных сечений с симметричной арматурой Расчет прямоугольных сечений с несимметричной арматурой Расчет двутавровых сечений с симметричной арматурой Расчет кольцевых сечений Расчет круглых сечений Учет влияния продольного изгиба и длительности действия нагрузки Примеры расчета Внецентренно сжатые элементы Прямоугольные сечения с симметричной арматурой Прямоугольные сечения с несимметричной арматурой Двутавровые сечения с симметричной арматурой Кольцевые сечения Круглые сечения Центрально и внецентренно растянутые элементы Центрально растянутые элементы Внецентренно растянутые элементы Расчет прямоугольных сечений Примеры расчета Внецентренно растянутые элементы Прямоугольные сечения Изгибаемые и внецентренно сжатые элементы несимметричной относительно плоскости действия изгибающего момента формы сечения Косой изгиб элементов прямоугольного и таврового сечений Косое внецентренное сжатие элементов прямоугольного сечения Примеры расчета Элементы, работающие на косой изгиб Элементы, работающие на косое внецентренное сжатие Элементы, работающие на изгиб с кручением Расчет элементов прямоугольного сечения Примеры расчета Элементы, работающие на изгиб с кручением Расчет прочностных элементов на местное действие нагрузки Расчет на местное сжатие (смятие) Расчет на продавливание Расчет на отрыв Примеры расчета Расчет на смятие Расчет на продавливание Расчет коротких консолей Примеры расчета Короткие консоли Расчет закладных деталей Примеры расчета Расчет закладных деталей Расчет шпонок Вспомогательные таблицы в графики к главе 3 4. Расчет изгибаемых железобетонных элементов по деформациям Примеры расчета Вспомогательные таблицы к главе 4 5. Расчет элементов железобетонных конструкций по раскрытию трещин Примеры расчета Вспомогательные таблицы в графики к главе 5 6. Расчет нагибаемых элементов железобетонных конструкций, подвергающихся многократно повторяющимся нагрузкам Примеры расчета 7. Указания по конструированию железобетонных элементов Размеры сечений элементов Армирование железобетонных элементов Общие указания Особенности армирования центрально и внецентренно сжатых элементов Продольная арматура Поперечная арматура Особенности армирования изгибаемых элементов Продольная арматура Поперечная и отогнутая арматура Отдельные указания по армированию изгибаемых элементов Особенности армирования элементов, работающих на изгиб с кручением Дополнительные указания по армированию элементов Защитный слой бетона Минимальные расстояния между стержнями арматуры Анкеровка арматуры Стыки арматуры Сварные стыки Стыки арматуры внахлестку (без сварки) Сварные сетки и каркасы Закладные детали Сборные элементы и их соединения Стыки сборных элементов Монтажные петли Сборно-монолитные конструкции Требования, указываемые на рабочих чертежах Сортаменты и условные обозначения арматуры Принятые основные буквенные обозначения |
| Разработан: | НИИЖБ Госстроя СССР ЦНИИпромзданий Госстроя СССР |
| Утверждён: | НИИЖБ Госстроя СССР (NIIZhB, USSR Gosstroy ) |
| Издан: | Издательство литературы по строительству (1968 г. ) |
| Нормативные ссылки: |
|


































































































































































































































































































































