Скачать ГОСТ 11244-2018 Нефть. Метод определения потенциального содержания дистиллятных и остаточных масел

Дата актуализации: 01.01.2021

ГОСТ 11244-2018

Нефть. Метод определения потенциального содержания дистиллятных и остаточных масел

Обозначение: ГОСТ 11244-2018
Обозначение англ: GOST 11244-2018
Статус:взамен
Название рус.:Нефть. Метод определения потенциального содержания дистиллятных и остаточных масел
Название англ.:Petroleum. Method for the determination of potential content of distillation and residue oils
Дата добавления в базу:01.01.2019
Дата актуализации:01.01.2021
Дата введения:01.07.2019
Область применения:Стандарт устанавливает метод определения потенциального содержания дистиллятных и остаточных масел в нефти.
Оглавление:1 Область применения
2 Нормативные ссылки
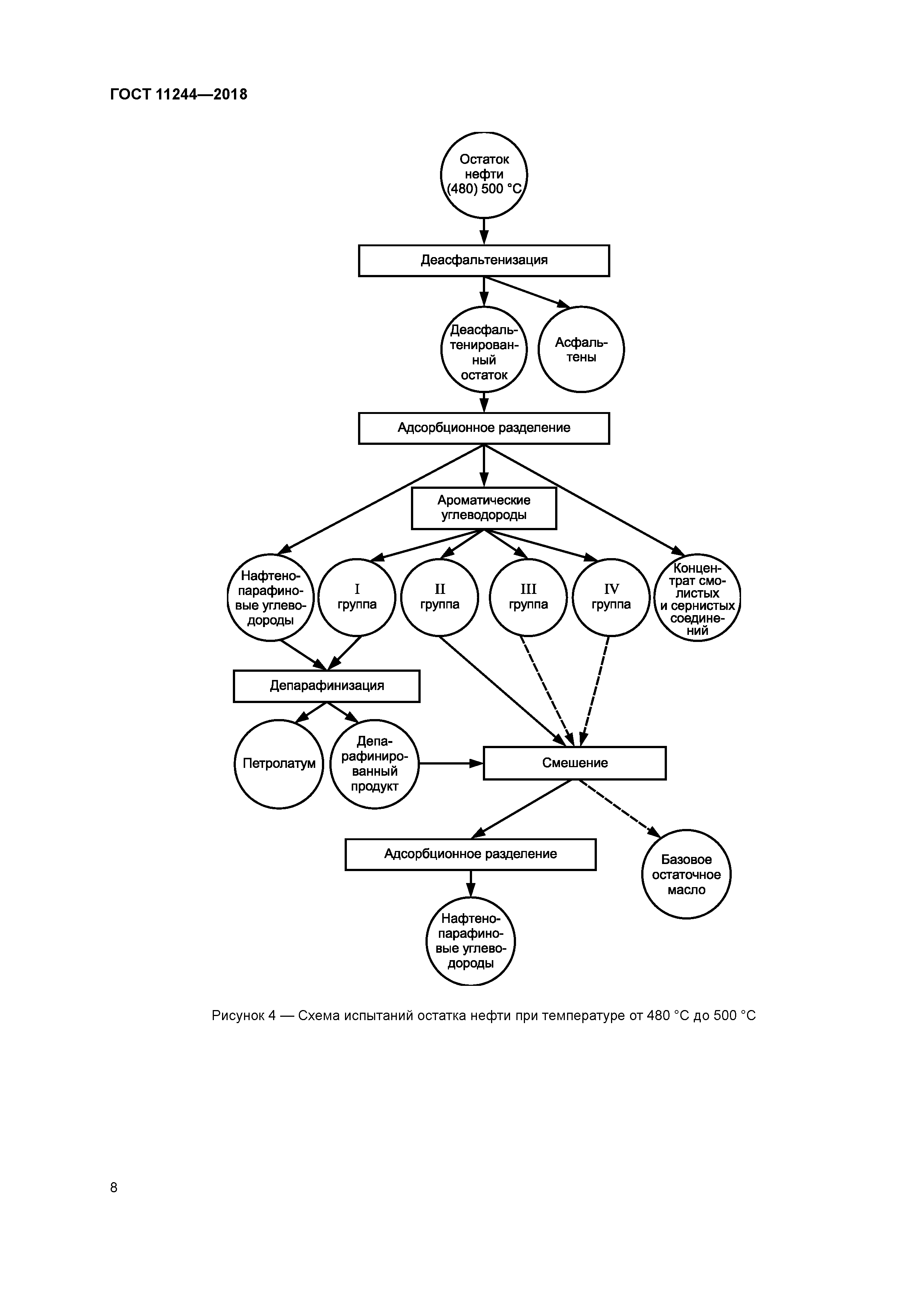
3 Сущность метода
4 Аппаратура
5 Реактивы и материалы
6 Подготовка к испытанию
7 Отбор проб
8 Проведение испытания
9 Обработка результатов
Приложение А (справочное) Пример записи результатов адсорбционного разделения депарафинированного дистиллята и группы полученных фракций
Библиография
Разработан: МТК 31 Нефтяные топлива и смазочные материалы
АО ВНИИ НП
Утверждён:30.05.2018 Межгосударственный Совет по стандартизации, метрологии и сертификации (Inter-Governmental Council on Standardization, Metrology, and Certification 109-П)
04.09.2018 Федеральное агентство по техническому регулированию и метрологии (562-ст)
Издан: Стандартинформ (2018 г. )
Список изменений:
Заменяет собой:
Нормативные ссылки:
ГОСТ 11244-2018ГОСТ 11244-2018ГОСТ 11244-2018ГОСТ 11244-2018ГОСТ 11244-2018ГОСТ 11244-2018ГОСТ 11244-2018ГОСТ 11244-2018ГОСТ 11244-2018ГОСТ 11244-2018ГОСТ 11244-2018ГОСТ 11244-2018ГОСТ 11244-2018ГОСТ 11244-2018ГОСТ 11244-2018ГОСТ 11244-2018ГОСТ 11244-2018ГОСТ 11244-2018ГОСТ 11244-2018ГОСТ 11244-2018ГОСТ 11244-2018ГОСТ 11244-2018ГОСТ 11244-2018ГОСТ 11244-2018ГОСТ 11244-2018

Текстовое изменение Поправка от 12.02.2019

Поправка