Скачать МУК 4.1.2371-08 Определение остаточных количеств диметахлора в воде, почве, семенах, масле рапса и основных его метаболитов - метансульфоната и оксаламовой кислоты в воде и почве хроматографическими методами

Дата актуализации: 01.01.2021

МУК 4.1.2371-08

Определение остаточных количеств диметахлора в воде, почве, семенах, масле рапса и основных его метаболитов - метансульфоната и оксаламовой кислоты в воде и почве хроматографическими методами

Обозначение: МУК 4.1.2371-08
Обозначение англ: MUK 4.1.2371-08
Статус:введен впервые
Название рус.:Определение остаточных количеств диметахлора в воде, почве, семенах, масле рапса и основных его метаболитов - метансульфоната и оксаламовой кислоты в воде и почве хроматографическими методами
Дата добавления в базу:01.01.2019
Дата актуализации:01.01.2021
Дата введения:05.09.2008
Область применения:Методические указания устанавливают метод газожидкостной хроматографии для определения остаточных количеств диметахлора в воде, почве, семенах и масле рапса в диапазонах 0,005 - 0,05 мг/дм3; 0,025 - 0,25 мг/кг; 0,01 - 0,1 мг/кг и 0,01 - 0,1 мг/кг, соответственно, а также метод высокоэффективной жидкостной хроматографии для определения его основных метаболитов - метансульфоната и оксаламовой кислоты в воде и почве в диапазонах 0,005 - 0,05 мг/дм3 и 0,025 - 0,25 мг/кг, соответственно
Оглавление:1. Погрешность измерений
2. Метод измерений
3. Средства измерений, вспомогательные устройства, реактивы и материалы
   3.1. Средства измерений
   3.2. Реактивы
   3.3. Вспомогательные устройства, материалы
4. Требования безопасности
5. Требования к квалификации операторов
6. Условия измерений
7. Подготовка к выполнению измерений
   7.1. Очистка органических растворителей
      7.1.1. Очистка гексана
      7.1.2. Очистка этилацетата
      7.1.3. Очистка ацетонитрила
   7.2. Приготовление 2 N раствора гидроксида калия
   7.3. Приготовление 0,1 % раствора марганцовокислого калия
   7.4. Приготовление 0,1 М раствора серной кислоты
   7.5. Приготовление 1,5 М раствора хлорида натрия
   7.6. Приготовление 0,05 М раствора ацетата аммония
   7.7. Подготовка подвижной фазы для ВЭЖХ
   7.8. Кондиционирование хроматографической колонки
   7.9. Подготовка смеси растворителей для приготовления градуировочных растворов и растворения образцов
   7.10. Приготовление градуировочных растворов и растворов внесения
   7.11. Установление градуировочных характеристик
      7.11.1. Определение диметахлора
      7.11.2. Определение метансульфоната и оксаламовой кислоты
   7.12. Подготовка колонки с флорисилом для очистки экстрактов
   7.13. Проверка хроматографического поведения диметахлора на колонке с флорисилом
   7.14. Подготовка концентрирующего патрона Sер Раk РIus С18 для очистки экстрактов
8. Отбор и хранение проб
9. Выполнение определения
   9.1. Вода
      9.1.1. Определение диметахлора
      9.1.2. Определение метансульфоната и оксаламовой кислоты
   9.2. Почва
      9.2.1. Определение диметахлора
      9.2.2. Определение метансульфоната
      9.2.3. Определение оксаламовой кислоты
   9.3. Семена рапса
      9.3.1. Экстракция
      9.3.2. Очистка экстракта перераспределением в системе несмешивающихся растворителей
   9.4. Масло рапса
      9.4.1. Экстракция
   9.5. Условия хроматографирования
      9.5.1. Определение диметахлора (метод ГЖХ)
      9.5.2. Определение метансульфоната и оксаламовой кислоты (метод ВЭЖХ)
10. Обработка результатов анализа
   10.1. Вода, почва
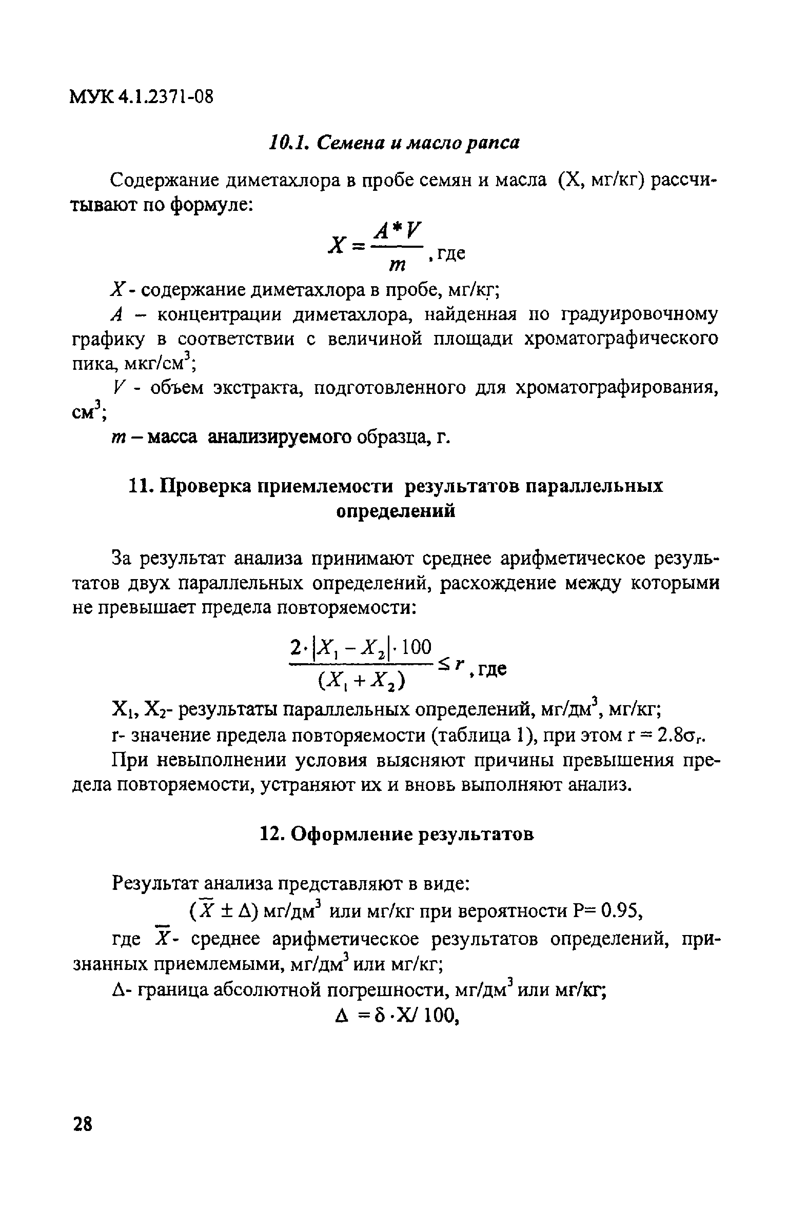
   10.2. Семена и масло рапса
11. Проверка приемлемости результатов параллельных определений
12. Оформление результатов
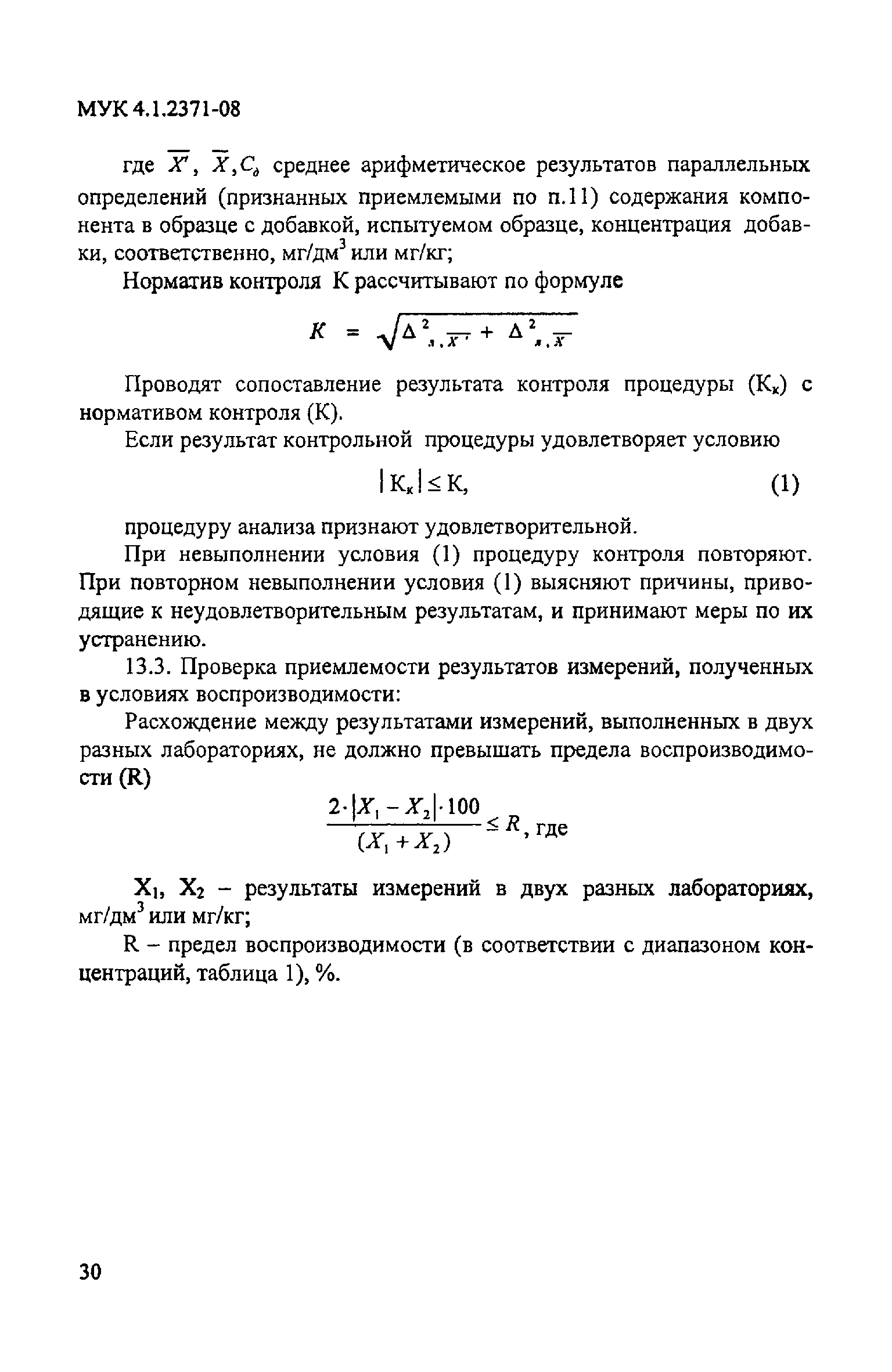
13. Контроль качества результатов измерений
Разработан: Федеральный научный центр гигиены им. Ф.Ф. Эрисмана
Утверждён:16.06.2008 Главный государственный санитарный врач Российской Федерации
Издан: Роспотребнадзор (2009 г. )
Нормативные ссылки:
МУК 4.1.2371-08МУК 4.1.2371-08МУК 4.1.2371-08МУК 4.1.2371-08МУК 4.1.2371-08МУК 4.1.2371-08МУК 4.1.2371-08МУК 4.1.2371-08МУК 4.1.2371-08МУК 4.1.2371-08МУК 4.1.2371-08МУК 4.1.2371-08МУК 4.1.2371-08МУК 4.1.2371-08МУК 4.1.2371-08МУК 4.1.2371-08МУК 4.1.2371-08МУК 4.1.2371-08МУК 4.1.2371-08МУК 4.1.2371-08МУК 4.1.2371-08МУК 4.1.2371-08МУК 4.1.2371-08МУК 4.1.2371-08МУК 4.1.2371-08МУК 4.1.2371-08МУК 4.1.2371-08МУК 4.1.2371-08МУК 4.1.2371-08МУК 4.1.2371-08МУК 4.1.2371-08