Скачать АВЛГ.411152.021 РЭ1 Счетчики электрической энергии трехфазные статические Меркурий 230. Методика поверки

Дата актуализации: 01.01.2021

АВЛГ.411152.021 РЭ1

Счетчики электрической энергии трехфазные статические "Меркурий 230". Методика поверки

Обозначение: АВЛГ.411152.021 РЭ1
Обозначение англ: АВЛГ.411152.021 РЭ1
Статус:действует
Название рус.:Счетчики электрической энергии трехфазные статические "Меркурий 230". Методика поверки
Дата добавления в базу:01.01.2019
Дата актуализации:01.01.2021
Область применения:Документ устанавливает методику первичной, периодической и внеочередной поверки счетчиков "Меркурий 230", а также объем, условия поверки и подготовку к ней.
Оглавление:1 Вводная часть
2 Операция и средства поверки
3 Требования безопасности
4 Условия поверки и подготовка к ней
5 Проведение поверки
6 Оформление результатов поверки
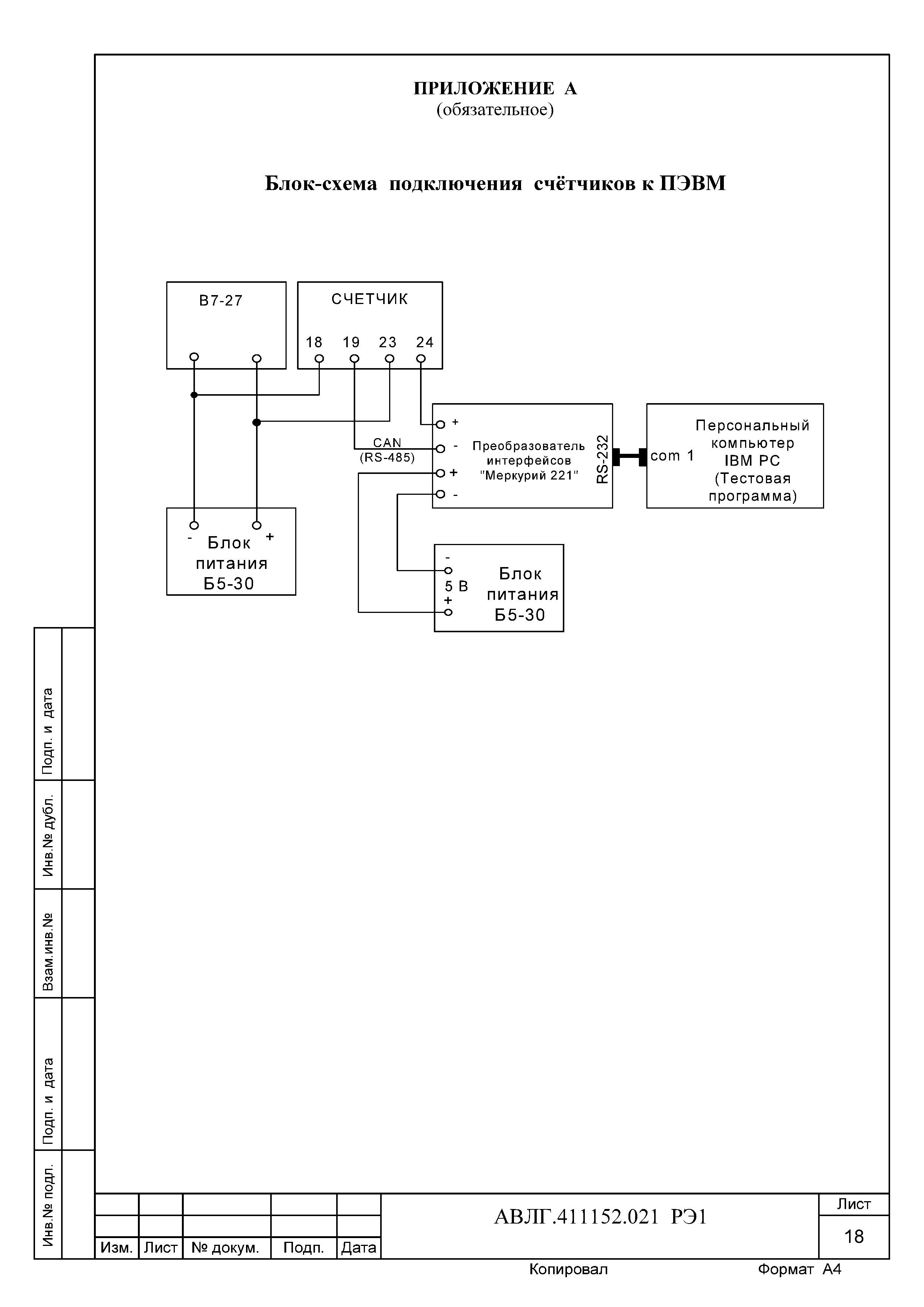
Приложение А. Блок-схема подключения счётчиков к ПЭВМ
Приложение Б. Форма протокола поверки
Приложение В. Схема подключения счётчика при проверке GSM- модема
Приложение Г. Схема подключения счётчика при проверке РLС-модема
Принят:21.05.2007 ГЦИ СИ ФГУ Нижегородский ЦСМ
Нормативные ссылки:
АВЛГ.411152.021 РЭ1АВЛГ.411152.021 РЭ1АВЛГ.411152.021 РЭ1АВЛГ.411152.021 РЭ1АВЛГ.411152.021 РЭ1АВЛГ.411152.021 РЭ1АВЛГ.411152.021 РЭ1АВЛГ.411152.021 РЭ1АВЛГ.411152.021 РЭ1АВЛГ.411152.021 РЭ1АВЛГ.411152.021 РЭ1АВЛГ.411152.021 РЭ1АВЛГ.411152.021 РЭ1АВЛГ.411152.021 РЭ1АВЛГ.411152.021 РЭ1АВЛГ.411152.021 РЭ1АВЛГ.411152.021 РЭ1АВЛГ.411152.021 РЭ1АВЛГ.411152.021 РЭ1АВЛГ.411152.021 РЭ1АВЛГ.411152.021 РЭ1АВЛГ.411152.021 РЭ1