Скачать ГОСТ Р 58648.1-2019 Модули фотоэлектрические. Испытания на транспортабельность. Часть 1. Испытания на стойкость к механическим нагрузкам, возникающим при транспортировании и погрузке упаковок фотоэлектрических модулейДата актуализации: 01.01.2021
|
| Обозначение: | ГОСТ Р 58648.1-2019 |
| Обозначение англ: | GOST R 58648.1-2019 |
| Статус: | введен впервые |
| Название рус.: | Модули фотоэлектрические. Испытания на транспортабельность. Часть 1. Испытания на стойкость к механическим нагрузкам, возникающим при транспортировании и погрузке упаковок фотоэлектрических модулей |
| Название англ.: | Photovoltaic modules. Transportation testing. Part 1. Resistance tests for mechanical loads during transportation and loading of packages of photovoltaic modules |
| Дата добавления в базу: | 01.02.2020 |
| Дата актуализации: | 01.01.2021 |
| Дата введения: | 01.06.2020 |
| Область применения: | Стандарт распространяется на плоские фотоэлектрические модули и устанавливает методы испытаний для определения их стойкости к механическим нагрузкам, которым они могут подвергаться при погрузке, выгрузке и транспортировании упаковочных единиц фотоэлектрических модулей. Стандарт устанавливает методы испытаний полностью готовых к отправке упаковочных единиц, содержащих не менее десяти фотоэлектрических модулей. Стандарт может быть применен для испытаний фотоэлектрических модулей с концентраторами или их приемников излучения. Стандарт распространяется на жесткие фотоэлектрические модули и на гибкие фотоэлектрические модули, которые в соответствии с требованиями изготовителя должны быть установлены на жестком основании (на/в жесткой монтажной конструкции, интегрированы в жесткую конструкцию). Объединение в стандарте испытаний, имитирующих механические нагрузки при транспортировании, и испытаний на воздействие климатических факторов должно выявить причины повреждения фотоэлектрических модулей до их установки на месте эксплуатации, которые нельзя выявить с помощью испытаний, относящихся к функционированию фотоэлектрических модулей и их сроку службы. Испытания по стандарту могут быть совмещены с испытаниями по ГОСТ Р 56980, ГОСТ Р МЭК 61646 и ГОСТ Р МЭК 61730-2 (см. также [1] и [2]), и один и тот же набор образцов может быть использован для проведения всех испытаний. Для испытания интегрированных фотоэлектрических модулей, например фотоэлектрических модулей, интегрированных в конструкции зданий, могут быть необходимы специальные условия испытаний или дополнительные специальные испытания, связанные с особенностями конструкции, в которую интегрированы фотоэлектрические модули. |
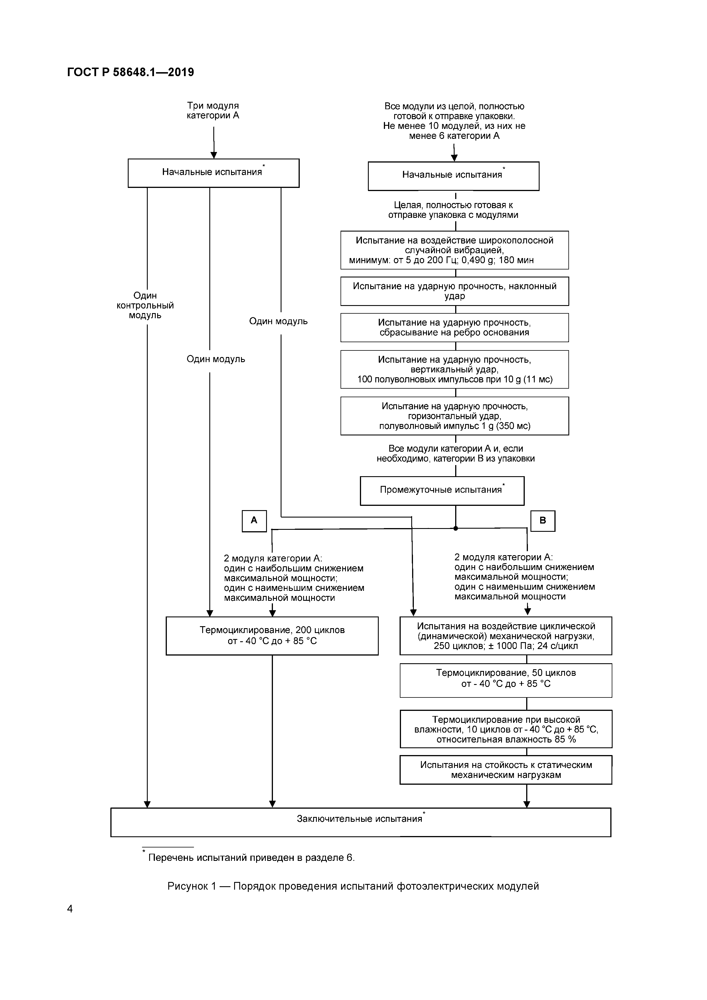
| Оглавление: | 1 Область применения 2 Нормативные ссылки 3 Термины и определения 4 Отбор и подготовка образцов 5 Порядок проведения испытаний 6 Начальные, промежуточные и заключительные испытания 7 Испытания упаковочной единицы фотоэлектрических модулей 7.1 Общие положения 7.2 Испытание на воздействие широкополосной случайной вибрации 7.3 Испытание на ударную прочность, вертикальный удар 7.4 Испытание на ударную прочность, наклонный удар 7.5 Испытание на ударную прочность, горизонтальный удар 7.6 Испытание на ударную прочность, сбрасывание на ребро основания 8 Климатические испытания фотоэлектрических модулей 8.1 Испытания фотоэлектрических модулей 8.2 Испытания фотоэлектрических модулей с концентраторами или их приемников излучения 9 Протокол испытаний Приложение А (обязательное) Форма кривой спектральной плотности ускорения Приложение ДА (справочное) Сведения о соответствии ссылочных межгосударственных и национальных стандартов международным стандартам, использованным в качестве ссылочных в примененном международном стандарте Приложение ДБ (справочное) Сопоставление структуры настоящего стандарта со структурой примененного в нем международного стандарта Библиография |
| Разработан: | ООО ВИЭСХ-ВОЗОБНОВЛЯЕМЫЕ ИСТОЧНИКИ ЗНЕРГИИ (ООО ВИЭСХ-ВИЭ ) |
| Утверждён: | 10.10.2019 Федеральное агентство по техническому регулированию и метрологии (958-ст) |
| Издан: | Стандартинформ (2019 г. ) |
| Нормативные ссылки: |
|






















