Скачать ГОСТ Р 58833-2020 Защита информации. Идентификация и аутентификация. Общие положенияДата актуализации: 01.01.2021
|
| Обозначение: | ГОСТ Р 58833-2020 |
| Обозначение англ: | GOST R 58833-2020 |
| Статус: | введен впервые |
| Название рус.: | Защита информации. Идентификация и аутентификация. Общие положения |
| Название англ.: | Information protection. Identification and authentication. General |
| Дата добавления в базу: | 01.01.2021 |
| Дата актуализации: | 01.01.2021 |
| Дата введения: | 01.05.2020 |
| Область применения: | Стандарт устанавливает единообразную организацию процессов идентификации и аутентификации в средствах защиты информации, в том числе реализующих криптографическую защиту, средствах вычислительной техники и автоматизированных (информационных) системах, а также определяет общие правила применения методов идентификации и аутентификации, обеспечивающих необходимую уверенность в результатах. Положения стандарта не исключают применение криптографических и биометрических методов (алгоритмов) при идентификации и аутентификации, но не устанавливают требования по их реализации. Стандарт определяет состав участников и основное содержание процессов идентификации и аутентификации, рекомендуемое к реализации при разработке, внедрении и совершенствовании правил, механизмов и технологий управления доступом. Положения стандарта могут использоваться при управлении доступом к информационным ресурсам, вычислительным ресурсам средств вычислительной техники, ресурсам автоматизированных (информационных) систем, средствам вычислительной техники и автоматизированным (информационным) системам в целом. |
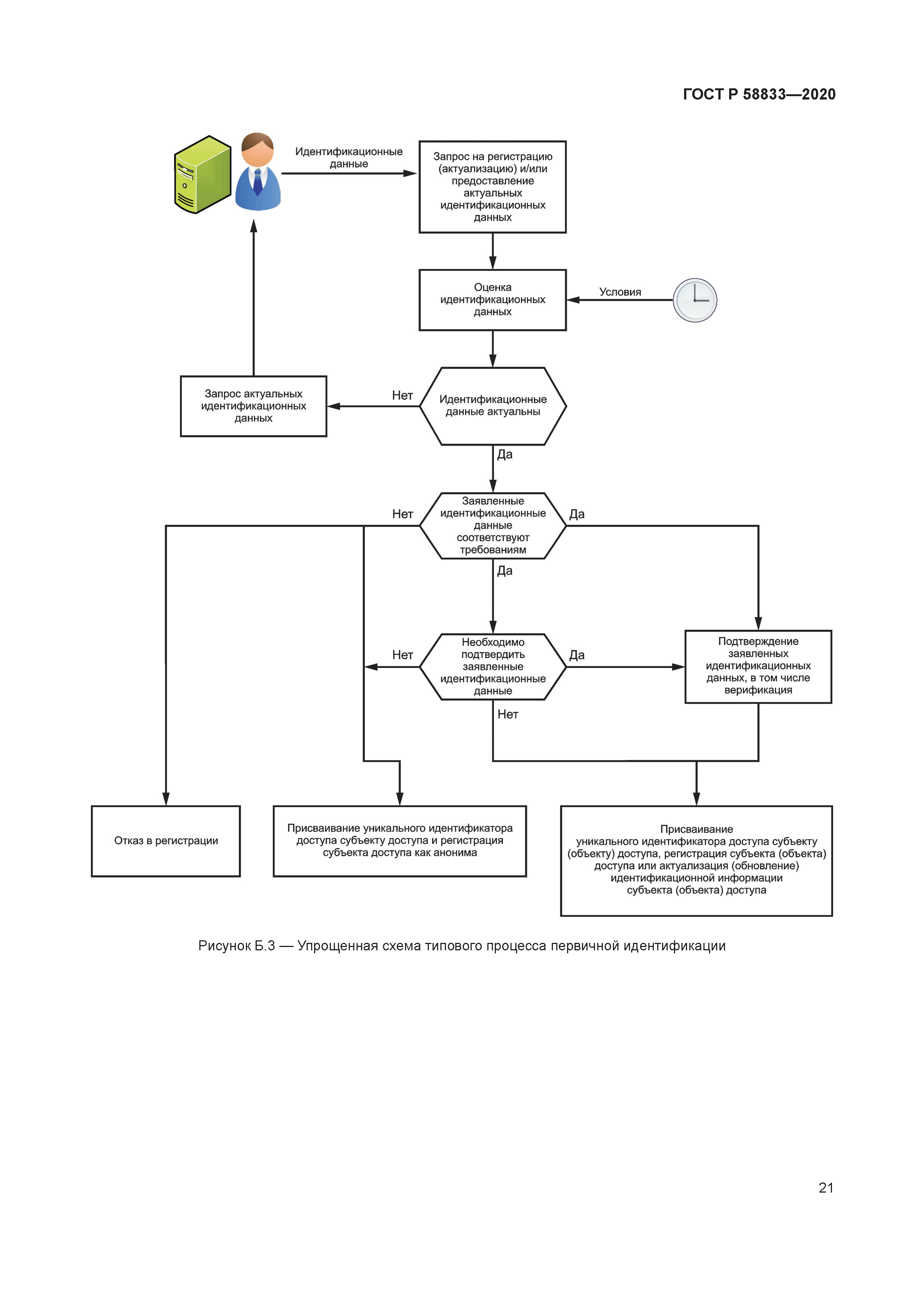
| Оглавление: | 1 Область применения 2 Нормативные ссылки 3 Термины и определения 4 Общие положения 5 Основы идентификации 6 Основы аутентификации 7 Уровни доверия к результатам идентификации и аутентификации Приложение А (справочное) Взаимосвязь терминов, входящих в группы, относящиеся к понятиям "идентификация" и "аутентификациях" Приложение Б (справочное) Общая характеристика типовых процессов идентификации и аутентификации Приложение В (справочное) Примеры устройств, применяемых при различных видах аутентификации Приложение Г (справочное) Общая характеристика уровней доверия к результатам идентификации и аутентификации Библиография |
| Разработан: | ООО НПФ Кристалл ФСТЭК России ЗАО Аладдин Р.Д |
| Утверждён: | 10.04.2020 Федеральное агентство по техническому регулированию и метрологии (159-ст) |
| Издан: | Стандартинформ (2020 г. ) |
| Нормативные ссылки: |
|































