Главная // Актуальные документы // Актуальные документы (обновление 2025.04.26-2025.05.31) // ПНСТ (Предварительный национальный стандарт)СПРАВКА
Источник публикации
М.: ФГБУ "Институт стандартизации", 2025
Примечание к документу
Документ
введен в действие с 01.02.2025 на период до 01.02.2028 (
Приказ Росстандарта от 27.12.2024 N 126-пнст).
Название документа
"ПНСТ 995-2024. Предварительный национальный стандарт Российской Федерации. Системы киберфизические. Персональные медицинские помощники. Форматы обмена данными. Общие требования"
(утв. и введен в действие Приказом Росстандарта от 27.12.2024 N 126-пнст)
"ПНСТ 995-2024. Предварительный национальный стандарт Российской Федерации. Системы киберфизические. Персональные медицинские помощники. Форматы обмена данными. Общие требования"
(утв. и введен в действие Приказом Росстандарта от 27.12.2024 N 126-пнст)
Утвержден и введен в действие
по техническому регулированию
и метрологии
от 27 декабря 2024 г. N 126-пнст
ПРЕДВАРИТЕЛЬНЫЙ НАЦИОНАЛЬНЫЙ СТАНДАРТ РОССИЙСКОЙ ФЕДЕРАЦИИ
СИСТЕМЫ КИБЕРФИЗИЧЕСКИЕ
ПЕРСОНАЛЬНЫЕ МЕДИЦИНСКИЕ ПОМОЩНИКИ
ФОРМАТЫ ОБМЕНА ДАННЫМИ. ОБЩИЕ ТРЕБОВАНИЯ
Cyberphysical systems. Personal health assistants.
Data exchange formats. General requirements
ПНСТ 995-2024
Срок действия
с 1 февраля 2025 года
до 1 февраля 2028 года
1 РАЗРАБОТАН Фондом "Технопарк Академгородка" (ИЦ НТИ Хелснет)
2 ВНЕСЕН Техническим комитетом по стандартизации ТК 194 "Кибер-физические системы"
3 УТВЕРЖДЕН И ВВЕДЕН В ДЕЙСТВИЕ
Приказом Федерального агентства по техническому регулированию и метрологии от 27 декабря 2024 г. N 126-пнст
Правила применения настоящего стандарта и проведения его мониторинга установлены в ГОСТ Р 1.16-2011 (разделы 5 и 6).
Федеральное агентство по техническому регулированию и метрологии собирает сведения о практическом применении настоящего стандарта. Данные сведения, а также замечания и предложения по содержанию стандарта можно направить не позднее чем за 4 мес до истечения срока его действия разработчику настоящего стандарта по адресу: 630090 г. Новосибирск, ул. Николаева, 12, и/или в Федеральное агентство по техническому регулированию и метрологии по адресу: 123112 Москва, Пресненская набережная, д. 10, стр. 2.
В случае отмены настоящего стандарта соответствующая информация будет опубликована в ежемесячном информационном указателе "Национальные стандарты" и также будет размещена на официальном сайте Федерального агентства по техническому регулированию и метрологии в сети Интернет (www.rst.gov.ru)
Актуальность настоящего стандарта связана с постоянно расширяющейся практикой дистанционного мониторинга лечащими врачами пациентов с различными хроническими заболеваниями, а также проходящими длительное амбулаторное лечение или нуждающимися в постоянном наблюдении (беременные, дети, пожилые граждане, инвалиды), реабилитации и информационной поддержке для поддержания здоровья, ведения здорового или рекомендованного образа жизни. Учитывая современные тенденции развития общества, технологий и здравоохранения, сегмент дистанционного мониторинга пациентов их лечащими врачами будет постоянно расти опережающими темпами относительно других технологий здравоохранения. Сегодня технологии дистанционного контроля, ведения и информационной поддержки пациентов находятся в зачаточном состоянии, равно как и рынок медицинских устройств, позволяющих пациентам самостоятельно измерять необходимые физиологические показатели и оперативно предоставлять к ним доступ врачам и системе здравоохранения. Кроме того, развитию систем дистанционного мониторинга здоровья препятствуют многие организационные и финансовые барьеры, однако в 2022 году в Российской Федерации стартовал масштабный проект "Персональные медицинские помощники", поставивший амбициозную цель - к 2030 году обеспечить услугами дистанционного мониторинга 20% населения России. В настоящий момент в пилотный проект по "Персональным медицинским помощникам" вошли только две нозологии: артериальная гипертензия и диабет. А его основной целью является оперативная доставка в медорганизацию показателей артериального давления и глюкозы крови, самостоятельно измеренной пациентом. Однако сама масштабность принятого проекта, а также быстрое развитие рынка медицинских устройств для персонального использования, позволяющих пациентам измерять различные показатели своего организма, являются очевидным предвестником расширения сферы применения "Персональных медицинских помощников".
Также важно отметить, что для полноценного дистанционного врачебного мониторинга недостаточно объективных физиологических показателей, измеренных медицинскими устройствами. Нужны также субъективные оценки самочувствия и состояния, фиксируемые в дневниках самонаблюдения и питания, а также контроль приверженности назначенному лечению с помощью дневников медикаментозной терапии и других инструментов дистанционного обмена информацией между врачом и пациентом.
Настоящий стандарт описывает форматы обмена данными в экосистеме "Персональных медицинских помощников" и охватывает широкий круг дистанционных взаимодействий между пациентом и его лечащим врачом. Предложенные в нем форматы и процедуры информационного обмена должны обеспечить не только сегодняшний (пилотный) этап функционирования "Персональных медицинских помощников", но и перспективное развитие и распространение их действия на другие нозологии и клинические ситуации, подключение широкого круга персональных медицинских устройств, появляющихся на рынке, а также расширение спектра информационных взаимодействий врача и пациента.
Стандарт разработан на основе анализа зарубежного и отечественного опыта и базируется на существующих международных стандартах и иных документах, описывающих взаимодействие в указанной сфере.
Стандарт будет полезен как разработчикам информационных систем и платформ, реализующих различные составляющие "Персональных медицинских помощников", так и производителям персональных медицинских устройств, позволяя бесшовно включать их разработки в экосистему дистанционного мониторинга здоровья.
Настоящий стандарт устанавливает общие требования к форматам обмена данными в коммуникационной инфраструктуре персональных медицинских помощников, обеспечивающей дистанционный мониторинг состояния здоровья пациентов - пользователей персональных медицинских приборов, включающей в себя персональные медицинские приборы, менеджеры персональных медицинских приборов и шлюзы Интернета вещей, сервисы хранения и обработки результатов измерений, медицинские информационные системы и обеспечивающей дистанционный мониторинг состояния здоровья пациентов - пользователей персональных медицинских приборов
(рисунок 1).
Рисунок 1 - Коммуникационная инфраструктура персональных
медицинских помощников
В качестве менеджеров персональных медицинских приборов могут выступать мобильные приложения, программное обеспечение персональных компьютеров, микропрограммы специализированных шлюзов (например, коммутаторов ЛВС). В качестве интерфейсов персональных/локальных вычислительных сетей (ПВС/ЛВС) чаще всего используются проводные интерфейсы Ethernet, USB и беспроводные интерфейсы WiFi, IrDA, Bluetooth, Bluetooth LE, Zigbee, NFC, а также российские стандартизованные протоколы для интернета вещей: NB-Fi, LoraWAN Ru, OpenUNB, NB-IoT. Сервис хранения и обработки результатов измерений может быть реализован в составе медицинской информационной системы или как отдельная платформа персональных медицинских помощников.
Требования стандарта распространяются на форматы обмена данными при следующих информационных взаимодействиях:
а) между персональным медицинским прибором и шлюзом Интернета вещей или менеджером персональных медицинских приборов;
б) между шлюзом Интернета вещей и сервисом хранения и обработки результатов измерений;
в) между менеджером персонального медицинского прибора и сервисом хранения и обработки результатов измерений;
г) между медицинской информационной системой и сервисом хранения и обработки результатов измерений.
В настоящем стандарте использованы нормативные ссылки на следующие документы:
ГОСТ 7.67 Система стандартов по информации, библиотечному и издательскому делу. Коды названий стран
ГОСТ Р 7.0.64 (ИСО 8601:2004) Система стандартов по информации, библиотечному и издательскому делу. Представление дат и времени. Общие требования
ГОСТ Р 34.11 Информационная технология. Криптографическая защита информации. Функция хэширования
ГОСТ Р ИСО/МЭК 7498-1 Информационная технология. Взаимосвязь открытых систем. Базовая эталонная модель. Часть 1. Базовая модель
ГОСТ Р ИСО/МЭК 8824-1 Информационная технология. Абстрактная синтаксическая нотация версии один (АСН.1). Часть 1. Спецификация основной нотации
ГОСТ Р ИСО/МЭК 9834-1 Информационная технология. Взаимосвязь открытых систем. Процедуры действий уполномоченных по регистрации ВОС. Часть 1. Общие процедуры и верхние дуги дерева идентификатора объекта АСН.1
ГОСТ Р ИСО/МЭК 9834-8 Информационная технология. Взаимосвязь открытых систем. Процедуры работы уполномоченных по регистрации ВОС. Часть 8. Создание, регистрация универсально уникальных идентификаторов (УУИд) и их использование в качестве компонентов идентификатора объекта АСН.1
ГОСТ Р 56842/ISO/IEEE 11073-10101:2004 Информатизация здоровья. Информационное взаимодействие с персональными медицинскими приборами. Часть 10101. Номенклатура
ГОСТ Р 56845/ISO/IEEE 11073-20601:2016 Информатизация здоровья. Обмен данными с персональными медицинскими приборами. Часть 20601. Прикладной профиль. Оптимизированный протокол обмена
Примечание - При пользовании настоящим стандартом целесообразно проверить действие ссылочных стандартов в информационной системе общего пользования - на официальном сайте Федерального агентства по техническому регулированию и метрологии в сети Интернет или по ежегодному информационному указателю "Национальные стандарты", который опубликован по состоянию на 1 января текущего года, и по выпускам ежемесячного информационного указателя "Национальные стандарты" за текущий год. Если заменен ссылочный стандарт, на который дана недатированная ссылка, то рекомендуется использовать действующую версию этого стандарта с учетом всех внесенных в данную версию изменений. Если заменен ссылочный стандарт, на который дана датированная ссылка, то рекомендуется использовать версию этого стандарта с указанным выше годом утверждения (принятия). Если после утверждения настоящего стандарта в ссылочный стандарт, на который дана датированная ссылка, внесено изменение, затрагивающее положение, на которое дана ссылка, то это положение рекомендуется применять без учета данного изменения. Если ссылочный стандарт отменен без замены, то положение, в котором дана ссылка на него, рекомендуется принять в части, не затрагивающей эту ссылку.
В настоящем стандарте применены следующие термины с соответствующими определениями:
3.1 персональные медицинские помощники: Комплексная система, включающая программные и технические средства для обеспечения дистанционного наблюдения за состоянием здоровья пациента, в том числе платформу, медицинские изделия с функцией дистанционной передачи данных, а также устройства, предназначенные для регистрации параметров состояния здоровья человека (вместе - медицинские приборы), и информационные системы, предназначенные для дистанционного наблюдения за состоянием здоровья пациентов.
3.2
медицинский прибор (medical device): Прибор (аппаратура или система приборов), используемый для мониторинга состояния, выполнения процедур или терапии пациента и обычно не оказывающий влияние на процессы метаболизма. [ГОСТ Р 56843-2015/ISO/IEEE 11073-10201:2004, пункт 3.36] |
3.3
персональный медицинский прибор (personal health device): Прибор, используемый для личного медицинского применения. |
3.4
Интернет вещей; IoT (Internet of Things): Инфраструктура взаимосвязанных сущностей, систем и информационных ресурсов, а также служб, позволяющих обрабатывать информацию о физическом и виртуальном мире и реагировать на нее. |
3.5
менеджер (manager): Узел, получающий данные от одного или нескольких персональных медицинских приборов по локальной или персональной вычислительной сети. [Адаптировано из ГОСТ Р 56845-2019/ISO/IEEE 11073-20601:2016, пункт 3.1.9] |
3.6 шлюз Интернета вещей: Узел, получающий данные от одного или нескольких персональных медицинских приборов по протоколу Интернета вещей.
4 Обозначения и сокращения
ИВЛ - аппарат искусственной вентиляции легких;
ИНН - индивидуальный номер налогоплательщика;
ЛВС - локальная вычислительная сеть;
МИС - медицинская информационная система;
МКБ - международная классификация болезней и проблем, связанных со здоровьем;
ОГРН - основной государственный регистрационный номер;
ПВС - персональная вычислительная сеть;
ПМП - персональный медицинский прибор;
СНИЛС - страховой номер индивидуального лицевого счета;
УУИД - универсальный уникальный идентификатор (см.
UUID);
ЭКГ - электрокардиограмма;
API - прикладной программный интерфейс (Application Programming Interface);
BCP - лучшие текущие практики, рекомендации, публикуемые организацией Internet Engineering Task Force (IETF) для использования в сети Интернет (Best Current Practices);
FHIR - ресурсы быстрой интероперабельности в здравоохранении, спецификация электронной передачи данных между медицинскими информационными системами (Fast Healthcare Interoperability Resources);
GPS - система глобального позиционирования (Global Positioning System);
GUID - глобально уникальный идентификатор, вариант реализации UUID (Globally Unique Identifier);
HL7 - Международная организация по разработке стандартов информатизации здоровья (Health Level Seven International);
HTML - язык разметки гипертекста (HyperText Markup Language);
HTTP - протокол передачи гипертекста, сетевой протокол прикладного уровня (Hypertext Transfer Protocol);
IrDA - обмен данными по инфракрасному излучению, беспроводная передача информации с помощью инфракрасного излучения (Infrared Data Association);
JSON - нотация объектов JavaScript (JavaScript Object Notation);
LOINC - логические названия и коды идентификаторов исследований (Logical Observation Identifiers Names and Codes);
MDC - коммуникация с медицинскими устройствами, номенклатура терминов коммуникация с медицинскими приборами (Medical Device Communication);
MDS - система медицинского прибора, класс, описывающий сведения о медицинском приборе (Medical Device System);
MIME - многоцелевые расширения электронной почты в сети Интернет, протокол передачи различных типов содержания по электронной почте (Multipurpose Internet Mail Extensions);
MQTT - транспорт телеметрии с помощью очереди сообщений, протокол передачи сообщений Интернета вещей (Message Queuing Telemetry Transport);
NFC - связь в близком поле, технология беспроводной передачи данных малого радиуса действия (Near field communication);
REST - передача репрезентативного состояния, архитектурный стиль взаимодействия компонентов распределенного приложения (Representational State Transfer);
RFC - документ, публикуемый организацией Internet Engineering Task Force (IETF) в качестве стандартов Интернет (Request for comment);
RPC - удаленный вызов процедуры (Remote Procedure Call);
SNOMED CT - систематизированная номенклатура медицины, клинические термины (The Systematized Nomenclature of Medicine, Clinical Terms);
UCUM - унифицированные коды единиц измерений (Unified Code for Units of Measure);
UML - унифицированный язык моделирования, визуальный язык моделирования данных и процессов (Unified Modeling Language);
URI - унифицированный идентификатор ресурса (Uniform Resource Identifier);
URL - унифицированный указатель местонахождения ресурса, адрес ресурса в сети Интернет (Uniform Resource Locator);
USB - универсальная последовательная шина, последовательный интерфейс для подключения периферийных устройств к вычислительной технике (Universal Serial Bus);
UUID - универсальный уникальный идентификатор, правила присваивания которого определены в стандарте
ГОСТ Р ИСО/МЭК 9834-8 (Universally Unique Identifier);
WiFi - беспроводная точность, технология беспроводной локальной сети (Wireless Fidelity);
XAdES - представление усиленной квалифицированной электронной подписи на языке XML (XML Advanced Electronic Signatures);
XHTML - расширяемый язык разметки гипертекста, серия спецификаций, усиливающих требования к представлению гипертекста, совместимому с требованиями языка XML (eXtensible HyperText Markup Language);
XML - расширяемый язык разметки (eXtensible Markup Language);
XSD - определение схемы XML-документа (XML Schema Definition).
5 Форматы обмена данными с персональными медицинскими приборами
Форматы обмена данными между персональным медицинским прибором (ПМП) и шлюзом Интернета вещей или менеджером персональных медицинских приборов (далее - менеджер ПМП или менеджер) регламентируются на прикладном уровне модели взаимосвязи открытых систем (см.
ГОСТ Р ИСО/МЭК 7498-1). Общие требования к этим форматам установлены в стандарте
ГОСТ Р 56845. Для ряда специализаций персональных медицинских приборов эти требования конкретизированы в
[1] -
[21].
В состав форматов обмена данными входят элементы с кодируемыми значениями. В качестве системы кодирования этих значений следует использовать номенклатуру коммуникаций с медицинскими приборами MDC, определенную в
ГОСТ Р 56842. Стандарты специализаций приборов содержат дополнения к этой номенклатуре.
Если персональный медицинский прибор не поддерживает обмен данными в соответствии с
ГОСТ Р 56845, то рекомендуется обеспечить преобразование его данных в форматы, предусмотренные
ГОСТ Р 56845 и
ГОСТ Р 56842. Такое преобразование может быть выполнено с помощью специализированного модуля в составе программного обеспечения менеджера ПМП или шлюза Интернета вещей.
6 Форматы обмена данными с сервисом хранения и обработки результатов измерений
Взаимодействия с сервисом хранения и обработки результатов измерений описаны на уровне архитектурного стиля REST с использованием протокола HTTP. В основу требований к этим взаимодействиям положена спецификация FHIR - ресурсы быстрой интероперабельности в здравоохранении версии 5.0
[22], разработанная организацией HL7. Эта спецификация предоставляется по лицензии Creative Commons "No Rights Reserved"
[23], то есть без сохранения прав. Ограничения накладываются только на использование товарных знаков

и

.
Настоящий стандарт не противоречит спецификации
[22], и предложенные в нем форматы обмена могут быть реализованы с помощью свободно распространяемого программного обеспечения HAPI FHIR
[24].
Примечание - Применение других версий спецификации FHIR, а также набора используемых ресурсов допустимо для существующих информационных систем в ПМП при наличии опубликованных интеграционных профилей (документов, регламентирующих порядок взаимодействия и описание ресурсов).
6.2 Требования к модели данных в форматах взаимодействия
Сервис хранения и обработки результатов измерений получает и предоставляет данные с помощью запросов HTTP в архитектурном стиле REST. Эти данные поступают в хранилище результатов измерений. Модель данных хранилища результатов измерений описана в терминах ресурсов данных и их профилей.
Выбор типов ресурсов данных определен исходя из следующего сценария:
а) основным назначением сервиса хранения и обработки результатов измерений (далее - сервис) является обеспечение информационного взаимодействия между пациентом и лечащим врачом в процессе дистанционного мониторинга;
б) для взаимодействия пациент использует персональные медицинские приборы и менеджеры этих приборов (в качестве менеджеров могут выступать смартфоны, планшеты, персональные компьютеры, облачные решения и шлюзы Интернета вещей), а врач использует рабочее место МИС;
в) дистанционный мониторинг осуществляется в соответствии с планом ведения, назначенным лечащим врачом;
г) план ведения ограничен следующими мероприятиями:
1) сбор результатов измерений, выполняемых ПМП,
2) ведение дневников питания, самонаблюдений, приема лекарств,
3) передача пациенту этапного эпикриза в процессе выполнения плана ведения и по его завершении;
д) в процессе выполнения плана пациенту и лечащему врачу могут выдаваться предупреждения и напоминания, например предупреждения об аномальном результате измерений или напоминания о необходимости приема лекарственного препарата;
е) состав информации, передаваемый сервису хранения и обработки результатов измерений, должен быть минимально достаточным для взаимодействия пациента с лечащим врачом в рамках назначенного плана ведения.
Концептуальная диаграмма хореографии данного сценария показана на
рисунке 2.
Рисунок 2 - Диаграмма хореографии сценария взаимодействия
Взаимодействие менеджера ПМП с сервисом может осуществляться не только по подписке, например, с помощью запросов на получение данных, передаваемых сервису по расписанию.
МИС передает сервису запросы на регистрацию подписки участникам взаимодействия
(рисунок 3), а затем отправляет сервису план ведения дистанционного мониторинга, который по подписке доставляется менеджеру ПМП
(рисунок 4). Взаимодействие участников при выполнении плана ведения показано на
рисунке 5.
Рисунок 3 - Регистрация подписок
Рисунок 4 - Назначение плана ведения
Рисунок 5 - Выполнение плана ведения
ПМП выполняет измерение и передает полученный результат менеджеру ПМП или шлюзу Интернета вещей, который преобразует результат в формат REST API и передает его сервису. Преобразованный результат по подписке или по запросу доставляется МИС. Если результат выходит за пределы целевого диапазона, указанного в плане ведения, то МИС передает сервису соответствующее предупреждение, которое по подписке доставляется менеджеру ПМП и затем пациенту. По событию, предусмотренному в плане ведения, например, по завершению плана ведения или по истечению определенного срока, в МИС формируется этапный эпикриз, который может быть передан сервису и в соответствии с порядком взаимодействия доставляется менеджеру ПМП и затем пациенту.
В процессе выполнения план может быть скорректирован
(рисунок 6).
Рисунок 6 - Коррекция плана ведения
При реализации этой схемы должна быть использована машина рабочих процессов, контролирующая выполнение мероприятий, назначенных в плане ведения, и инициирующая передачу менеджеру ПМП (а через него пациенту) соответствующих предупреждений и напоминаний. Такая машина может быть развернута в менеджере ПМП, в сервисе, в МИС или в облачном решении. Размещение машины рабочих процессов и взаимодействие с ней не входит в область применения настоящего стандарта.
Персональный медицинский прибор может быть связан с менеджером ПМП, и в этом случае менеджер будет осуществлять преобразование результата измерений в формат REST API и передачу преобразованного результата сервису хранения результатов измерений.
Предупреждение об аномальном результате измерений или ином событии, требующем реакции от пациента, может формироваться автоматически, например, при получении от ПМП статуса ошибки позиционирования датчика, или с участием медицинского работника. Эти детали информационного взаимодействия влияют на содержание передаваемых данных и события передачи, но используемые типы ресурсов могут оставаться теми же самыми.
Для большей части выбранных типов ресурсов рекомендованы профили, которые могут быть доработаны с учетом особенностей реализации сервиса хранения и обработки результатов измерений и потенциального расширения специализаций персональных медицинских приборов и их функций. В связи с этим для выбранных типов ресурсов даются полные описания, которые могут быть использованы для решения более широких задач, и на основе этих описаний предлагаются профили, специфичные для задачи дистанционного мониторинга.
7 Метамодель данных хранилища результатов измерений
Метамодель данных хранилища результатов измерений основана на спецификации
[22].
Верхний уровень метамодели данных хранилища результатов измерений показан на
рисунке 7.
Рисунок 7 - Верхний уровень метамодели данных
хранилища результатов измерений
Он представлен следующими пакетами сущностей:
а) ресурсы данных - ресурсы REST, с помощью которых хранилище импортирует и экспортирует результаты измерений;
б) терминологические ресурсы - коллекции кодируемых понятий, представленные в форме систем кодирования и наборов значений;
в) типы данных - простые и комплексные типы данных, используемые при описании элементов ресурсов данных;
г) Rest API - операции над экземплярами ресурсов данных.
При описании ресурсов данных используются сущности, представленные на
рисунке 8.
Рисунок 8 - Описание ресурсов данных
Центральной сущностью является ресурс. Экземпляр ресурса представляет собой информационный объект, обладающий следующими свойствами:
а) имеет определенную идентификацию, по которой его можно адресовать в информационных ресурсах;
б) имеет один из типов, определенных в информационной модели предметной области;
в) содержит совокупность структурированных элементов данных, описанных в определении типа ресурса;
г) имеет определенную версию, которая изменяется при изменении экземпляра ресурса;
д) имеет несколько представлений (XML, JSON).
Экземпляр ресурса может включать в себя другой экземпляр ресурса по ссылке или по значению. Вложение экземпляров может иметь только один уровень. Ссылка дается на весь экземпляр, сослаться на часть его элементов нельзя.
На элементы ресурса могут быть наложены ограничения. Каждое ограничение имеет:
а) уникальный идентификатор;
б) степень строгости (является ли нарушение ограничения ошибкой или предупреждением);
в) место применения ограничения (путь в описании структуры типа ресурса);
г) человеко-читаемое описание;
д) логическое выражение на формальном языке, которое должно быть истинным при выполнении ограничения (инвариант).
Специфическим видом ограничения является привязка элемента с кодированным значением к конкретному набору значений.
Для каждого типа ресурсов (не являющегося абстрактным) задаются параметры поиска его экземпляров. Определение параметра имеет следующие элементы:
а) имя параметра;
б) тип значения параметра;
в) человеко-читаемое описание;
г) индексное выражение.
Определение типа ресурса является рамочным и рассчитано на использование в различном контексте. Для конкретной предметной области обычно требуется адаптировать его определение, в том числе:
а) описать правила использования или неиспользования элементов ресурса;
б) добавить элементы, не предусмотренные в определении типа ресурса;
в) указать или изменить терминологические ресурсы, которые могут использоваться для элементов с кодированными значениями.
Такая адаптация называется профилем. Профиль может быть основан на типе ресурса или на другом профиле.
Типы ресурсов, используемые в хранилище результатов измерений, описаны в
разделе 11.
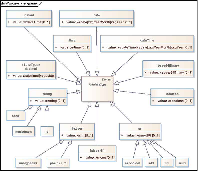
Все типы данных являются потомками абстрактного типа Element. Простые типы данных являются потомками абстрактного типа PrimitiveType, а комплексные - потомками абстрактного типа DataType. В свою очередь комплексные типы данных подразделяются на комплексные типы данных общего назначения, специальные комплексные типы и типы метаданных. Комплексные типы данных могут иметь компоненты простого или комплексного типа общим числом не менее двух
(рисунок 9).
Тип Element является базовым для всех сущностей модели данных - типов данных, типов ресурсов, вспомогательных классов. Общие сведения о типе Element приведены в
таблице 1, а состав элементов - в
таблице 2.
Таблица 1
Общие сведения о типе Element
Имя | Описание | Связи с другими элементами модели |
Element | Базовый класс для всех элементов, типов ресурсов и типов данных | - |
Таблица 2
Состав элементов типа Element
Имя | Описание | Тип | Кратность |
id | Уникальный идентификатор для ссылок между элементами | string | 0..1 |
extension | Может использоваться для представления дополнительной информации, не являющейся частью базового определения ресурса. Существует строгий набор правил по определению и использованию расширений, обеспечивающий их безопасное и управляемое применение. Хотя каждый разработчик и может определить расширение, существует ряд требований, которых он должен придерживаться при определении расширения | Extension | 0..* |
К типу Element применяется ограничение, приведенное в
таблице 3. Оно означает, что значение элемента экземпляра ресурса может отсутствовать только в том случае, если у него есть одно или несколько расширений. Пустой элемент должен исключаться из экземпляра ресурса.
Таблица 3
id | Уровень | Путь | Описание | Выражение |
ele-1 | Правило | Базовый | Все элементы должны иметь атрибут @value или потомков | hasValue() or (children().count() > id.count()) |
Идентификатор id должен быть уникальным в пределах конкретного экземпляра ресурса, включая вложенные в него экземпляры ресурсов, со следующими исключениями:
а) в экземпляре ресурса Bundle уникальность ограничена рамками элемента Bundle.entry.resource;
б) в экземпляре ресурса Parameters уникальность ограничена рамками элемента Parameters.parameter.resource.
Некоторые элементы данных не имеют фиксированный тип данных. В этом случае в табличном представлении вместо имени типа данных указывается символ "*". Такой элемент может иметь один из следующих типов данных:
а) простые типы:
1) base64Binary;
2) boolean;
3) canonical;
4) code;
5) date;
6) dateTime;
7) decimal;
8) id;
9) instant;
10) integer;
11) integer64;
12) markdown;
13) oid;
14) positiveInt;
15) string;
16) time;
17) unsignedInt;
18) uri;
19) url;
20) uuid;
б) комплексные типы данных общего назначения:
1) Address;
2) Age;
3) Annotation;
4) Attachment;
5) CodeableConcept;
6) CodeableReference;
7) Coding;
8) ContactPoint;
9) Count;
10) Distance;
11) Duration;
12) HumanName;
13) Identifier;
14) Money;
15) Period;
16) Quantity;
17) Range;
18) Ratio;
19) RatioRange;
20) Reference;
21) SampledData;
22) Signature;
23) Timing;
в) типы метаданных:
1) ContactDetail;
2) DataRequirement;
3) Expression;
4) ParameterDefinition;
5) RelatedArtifact;
6) TriggerDefinition;
7) UsageContext;
8) Availability;
9) ExtendedContactDetail;
| | ИС МЕГАНОРМ: примечание. Нумерация пунктов дана в соответствии с официальным текстом документа. | |
в) специальные типы данных:
1) Dosage;
2) Meta.
Имя такого элемента заканчивается символами "[x]", вместо которых в конкретном экземпляре ресурса подставляется имя типа данных, у которого первый символ переведен в верхний регистр, например, value[x] может быть заменено на valueString, и этот вариант элемента value будет иметь тип данных string.
В других случаях допускается только ограниченное подмножество типов данных из приведенного выше списка. В табличном представлении допустимые типы данных перечислены в описании, а в UML-представлении они перечислены в атрибуте стереотипа TypeChoice.
Детальное описание типов данных приведено в
разделе 9.
7.5 Терминологические ресурсы
Терминологические ресурсы подразделяются на системы кодирования и наборы значений
(рисунок 10). Система кодирования описывает коллекцию кодированных понятий (справочник, классификатор). Каждое понятие имеет код, значение, определение и может иметь дополнительные свойства. Набор значений представляет собой объединение подмножеств, взятых из системы кодирования и других наборов значений. Правила формирования этих подмножеств сформулированы с помощью определения. Для получения полного списка понятий, описываемого набором значений, используется операция $expand (раскрыть).
Рисунок 10 - Терминологические ресурсы
Система кодирования описана в форме экземпляра ресурса CodeSystem
(пункт 15.1.2), набор значений - в форме экземпляра ресурса ValueSet
(пункт 15.2.2).
Прикладной программный интерфейс (Application Program Interface) хранилища результатов измерений предоставляет методы, приведенные на
рисунке 11.
Метод Создать используется для создания нового экземпляра ресурса заданного типа. Он вызывается с помощью метода HTTP POST, например POST https://example.com/base/{типРесурса}.
Метод Заменить используется для замены всего содержания существующего экземпляра ресурса. Он вызывается с помощью метода HTTP PUT, например PUT https://example.com/base/{типРесурса}/{id}, где id - уникальный логический идентификатор экземпляра ресурса.
Метод Исправить используется для изменения части содержания существующего экземпляра ресурса. Он вызывается с помощью метода HTTP PATCH, например PATCH https://example.com/base/{типРесурса}/{id}, где id - уникальный логический идентификатор экземпляра ресурса.
Метод Получить историю используется для получения истории изменения содержания экземпляра ресурса. Он вызывается с помощью метода HTTP GET, например GET https://example.com/base/{типРесурса}/{id}/_history, где id - уникальный логический идентификатор экземпляра ресурса.
Метод Прочитать используется для получения текущего содержания экземпляра ресурса. Он вызывается с помощью метода HTTP GET, например GET https://example.com/base/{типРесурса}/{id}, где id - логический уникальный идентификатор экземпляра ресурса.
Метод Найти используется для поиска экземпляров ресурсов, удовлетворяющих заданным критериям. Он вызывается с помощью метода HTTP GET например GET https://example.com/base/{типРесурса}?параметры_поиска....
Метод Вызвать операцию используется для применения операции к содержанию экземпляра ресурса. Он вызывается с помощью метода HTTP GET например https://example.com/base/{типРесурса}/{id}/${имяОперации}.
Метод Выполнить транзакцию используется для согласованного выполнения других методов над несколькими экземплярами ресурсов в одной транзакции. Он вызывается с помощью метода HTTP POST, например POST https://example.com/base/, где тело запроса содержит спецификацию транзакции, составленную из экземпляров ресурсов и действий, выполняемых над этими экземплярами. Спецификация задается с помощью экземпляра ресурса Bundle (контейнер).
Метод Удалить используется для удаления текущего содержания существующего экземпляра ресурса. Он вызывается с помощью метода HTTP DELETE, например DELETE https://example.com/base/{типРесурса}/{id}, где id - уникальный идентификатор экземпляра ресурса.
Детальная спецификация REST API приведена в
разделе 12.
8 Компоненты модели данных хранилища результатов измерений
При описании типов данных и ресурсов используются следующие правила именования:
а) имена типов данных, ресурсов и их элементов должны допускать использование в программном коде. Поэтому для них задан шаблон [A-Za-z0-9\-\.]{1,64}. Кроме того, эти имена не должны совпадать с ключевыми словами языков программирования или языков манипулирования данными;
б) имя типа данных или ресурса должно быть значащим для человека, читающего программный код или составляющего запрос к базе данных. Поскольку шаблон имени допускает только буквы латинского алфавита, цифры, дефисы и точки, то для составления значащих имен следует использовать слова и сочетания слов на английском языке. Так как пробельные символы в именах не разрешены, то словосочетания следует записывать слитно в одном из двух вариантов "верблюжьей" нотации: lowerCamelCase (первое слово начинается в нижнем регистре, следующие слова - в верхнем, например managingOrganization) или UpperCamelCase (каждое слово начинается в верхнем регистре, например StructureDefinition). Все символы слова, кроме первого, должны записываться в нижнем регистре. При именовании должны соблюдаться следующие требования:
1) для имени следует использовать "наиболее широко используемый" термин данной предметной области;
2) имя должно полностью отражать значение моделируемого понятия;
3) существительные должны использоваться в единственном числе, даже если элемент кратный;
4) сокращения должны использоваться в крайних случаях;
5) при использовании сокращение должно трактоваться как слово (например, targetUri для обозначения ссылки на унифицированный идентификатор ресурса URI);
6) имена должны быть краткими (полное описание понятия должно даваться в определении);
7) не следует использовать суффиксы, подчеркивающие тип данных элемента (например, typeCode или nameText);
8) если подбор соответствующего термина на английском языке вызывает затруднение, следует обратиться к толковому словарю Webster (https://www.webster-dictionary.org/), онлайновой платформе ISO (https://www.iso.org/obp/ui) и другим ресурсам сети Интернет;
в) имя простого типа данных записывается в нотации lowerCamelCase. Дефисы и точки в имени простого типа данных не допускаются;
г) имя комплексного типа данных или ресурса записывается в нотации UpperCamelCase. Дефисы и точки в имени комплексного типа данных не допускаются;
д) имя элемента комплексного типа данных или ресурса записывается в нотации lowerCamelCase. Дефисы и точки в имени элемента не допускаются.
Для каждого комплексного типа данных и ресурса дается описание в форме диаграммы классов на языке UML и в форме иерархической таблицы. В общем случае комплексный тип данных или ресурс представляется в виде нескольких классов, включая головной класс с именем типа данных или ресурса и вспомогательные классы, связанные с головным и между собой отношениями направленной композиции. Цель композиции именуется по правилам, принятым для элемента комплексного типа данных, указанным в
подразделе 8.1. Имена вспомогательных классов уникальны только в пределах конкретного комплексного типа данных или ресурса.
При описании классов на языке UML используется пользовательский профиль, описанный в
приложении А.
Независимо от числа вспомогательных классов каждый комплексный тип данных или ресурс описывается одной иерархической таблицей, формат которой описан в
таблице 4.
Таблица 4
Формат иерархической таблицы
Графа | Содержание |
Имя | Имя элемента комплексного типа данных или ресурса (соответствует имени элемента в XML-представлении или имени свойства в JSON-представлении). Некоторые имена имеют суффикс "[x]", означающий полиморфизм. Для вспомогательных классов указывается имя целевого конца композиции, а за ним имена элементов вспомогательного класса, имеющие в качестве префикса имя целевого конца и символ точки, например entry, entry.resource, entry.link, entry.link.relation |
| Описание элемента и сведения об ограничениях, наложенных на элемент |
Тип | Тип данных элемента. Для элемента, представляющего целевой конец композиции, в качестве имени типа данных используется BackboneElement (в отдельных случаях - Element). Для полиморфного элемента указывается тип данных Element, а в графе Описание перечисляются допустимые типы данных |
Кратность | Нижняя и верхняя граница допустимого числа повторений элемента |
На элементы структуры комплексного типа данных или типа ресурса могут быть наложены ограничения. Таблица ограничений имеет формат, приведенный в
таблице 5.
Таблица 5
Формат таблицы ограничений
Графа | Содержание |
Идентификатор | Уникальный идентификатор ограничения |
Вид | Вид ограничения |
Путь | Путь к элементу ресурса, на который наложено ограничение |
Описание | Описание ограничения |
Выражение | Машинно-обрабатываемое представление ограничения |
Для элементов структуры комплексного типа данных или типа ресурса, имеющих кодируемые значения, могут быть заданы привязки наборам значений. Таблица привязок имеет формат, приведенный в
таблице 6.
Таблица 6
Формат таблицы привязок к наборам значений
Графа | Содержание |
Путь | Путь к элементу ресурса с кодируемым значением |
Набор значений | Идентификация набора значений в форме адреса URL |
Тип привязки | Степень обязательности привязки |
Описание | Описание набора значений |
Таблица критериев поиска экземпляров ресурсов имеет формат, приведенный в
таблице 7.
Таблица 7
Формат таблицы критериев поиска
Графа | Содержание |
Имя | Имя критерия (параметра). Эквивалентно имени индекса, создаваемого для данного ресурса REST |
Тип | Тип критерия (параметра) |
Описание | Описание критерия |
Выражение | Выражение, по которому строится критерий поиска |
В настоящем разделе представлены все типы данных, определенные в спецификации
[22], вне зависимости от того, включены ли они в определение элементов ресурсов REST, составляющих хранилище результатов измерений. Это позволяет использовать настоящий раздел и для других предметных областей.
В нем приведены основные сведения о каждом типе данных, включая общие сведения, состав элементов (в форме диаграмм UML и в табличной форме), ограничения, наложенные на элементы, привязки к наборам значений. Дополнительные сведения, в том числе примеры, формальные описания в виде экземпляров ресурса StructureDefinition, схемы представлений в XML и JSON, приведены в спецификации
[22].
Типы данных, определенные в
[22], подразделяются на следующие категории:
а) простые типы данных;
б) комплексные типы данных:
1) типы данных общего назначения;
2) специальные типы данных;
3) типы метаданных.
Простые типы данных являются потомками абстрактного типа данных PrimitiveType, наследуют от него необязательный элемент уникального идентификатора id и возможность расширения.
Комплексные типы данных являются потомками абстрактного типа данных DataType (тип данных), наследуют от него необязательный элемент уникального идентификатора id и возможность расширения.
9.2.1 Общие сведения
Простые типы могут иметь элемент value (значение) и не имеют потомков (однако, как и любой другой тип данных, могут иметь расширения extension). Если расширения отсутствуют, то элемент value обязателен.
При описании простых типов элементу value сопоставляется примитивный тип данных спецификации схем XSD. Возможные значения элемента value могут быть ограничены регулярным выражением (regex), которое имеет рекомендательный характер и может уточняться на стадии реализации.
Диаграмма классов простых типов данных показана на
рисунке 12. Перечень простых типов данных приведен в
таблице 8.
Таблица 8
Имя | Описание | Пункт |
base64Binary | Двоичное содержание | |
boolean | Булевский тип данных | |
canonical | Ссылка на ресурс по его каноническому URL | |
code | Перечислимые значения | |
date | Дата в соответствии со стандартом ГОСТ Р 7.0.64, в том числе с уменьшенной точностью | |
dateTime | Дата и время в соответствии со стандартом ГОСТ Р 7.0.64, в том числе с уменьшенной точностью | |
decimal | Десятичное значение | |
id | Идентификатор | |
instant | Штамп даты и времени с точностью до секунды или более высокой | |
integer | Целочисленное значение в диапазоне -2 147 483 648..2 147 483 647 (32 бита) | |
integer64 | Целочисленное значение в диапазоне - 9 223 372 036 854 775 808..9 223 372 036 854 775 807 (64 бита) | |
markdown | Структурированный текст, размеченный в соответствии со спецификацией GitHub Flavored Markdown | |
oid | Объектный идентификатор в формате URI | |
positiveInt | Положительное целочисленное значение в диапазоне 1..2 147 483 647 | |
string | Строковые данные в кодировке Unicode | |
time | Время суток | |
unsignedInt | Неотрицательное целочисленное значение в диапазоне 0..2 147 483 647 | |
uri | Унифицированный идентификатор ресурса | |
url | Унифицированный адрес ресурса | |
uuid | Универсально уникальный идентификатор в формате URI | |

Рисунок 12 - Простые типы данных
9.2.2 Тип данных base64Binary
Тип данных base64Binary предназначен для представления двоичного содержания. Общие сведения о типе данных base64Binary приведены в
таблице 9, а состав элементов - в
таблице 10.
Таблица 9
Общие сведения о типе данных base64Binary
Имя | Описание | Связи с другими элементами модели |
base64Binary | Поток байтов, закодированных в соответствии с [25]. Для длины потока нет заданного верхнего предела, но в конкретной реализации она может быть ограничена, что обязательно должно документироваться. В XML: xs:base64Binary. В JSON - string. Regex: (?:[A-Za-z0-9+/]{4})*(?:[A-Za-z0-9+/] {2}==|[A-Za-z0-9+/]{3}=)? | Отношение генерализации от base64Binary к PrimitiveType |
Таблица 10
Состав элементов типа данных base64Binary
Имя | Описание | Тип | Кратность |
Унаследованные элементы |
id | Уникальный идентификатор для ссылок между элементами | string | 0..1 |
extension | Дополнительное содержание | Extension | 0..* |
Собственные элементы |
value | Значение данного типа | xs:base64Binary | 0..1 |
Булевский тип данных (true/false). Общие сведения о типе данных boolean приведены в
таблице 11, а состав элементов - в
таблице 12.
Таблица 11
Общие сведения о типе данных boolean
Имя | Описание | Связи с другими элементами модели |
boolean | Значение true | false. Regex: true|false | Отношение генерализации от boolean к PrimitiveType |
Таблица 12
Состав элементов типа данных boolean
Имя | Описание | Тип | Кратность |
Унаследованные элементы |
id | Уникальный идентификатор для ссылок между элементами | string | 0..1 |
extension | Дополнительное содержание | Extension | 0..* |
Собственные элементы |
value | Значение данного типа | xs:boolean | 0..1 |
9.2.4 Тип данных canonical
Тип данных canonical используется для ссылок на экземпляр ресурса по его каноническому URL (для ресурсов, имеющих компонент url). Общие сведения о типе данных canonical приведены в
таблице 13, а состав элементов - в
таблице 14.
Таблица 13
Общие сведения о типе данных canonical
Имя | Описание | Связи с другими элементами модели |
canonical | URI, предоставляющий ссылку на ресурс по его каноническому URL (блок с элементом url типа uri). Тип canonical отличается тем, что в данной спецификации он имеет особый смысл и может иметь компонент версии, отделенный символом вертикальной черты (|). Следует учитывать, что тип canonical используется не для фактических канонических URL, являющихся целью данных ссылок, а только для URI, которые ссылаются на них, и может иметь суффикс версии. Как и другие URI, элементы типа canonical могут иметь ссылку #фрагмент. В XML - xs:anyURI. В JSON - string. Regex: \S* | Отношение генерализации от canonical к uri |
Таблица 14
Состав элементов типа данных canonical
Имя | Описание | Тип | Кратность |
Унаследованные элементы |
id | Уникальный идентификатор для ссылок между элементами | string | 0..1 |
extension | Дополнительное содержание | Extension | 0..* |
value | Значение данного типа | xs:anyURI | 0..1 |
Тип данных code предназначен для представления перечислимых значений (контролируемых строк) и является специализацией строкового типа string. Общие сведения о типе данных code приведены в
таблице 15, а состав элементов - в
таблице 16.
Таблица 15
Общие сведения о типе данных code
Имя | Описание | Связи с другими элементами модели |
code | Указывает, что значение value берется из множества контролируемых строк, где-либо определенных. Технически тип code ограничен строкой, в которой не меньше одного символа и отсутствуют ведущие и концевые пробельные элементы, и в содержании которой могут быть только единичные пробелы. В XML - xs:token. В JSON - string. Regex: [^\s]+( [^\s]+)* С этим типом данных может быть связан набор значений ValueSet | Отношение генерализации от code к string |
Таблица 16
Состав элементов типа данных code
Имя | Описание | Тип | Кратность |
Унаследованные элементы |
id | Уникальный идентификатор для ссылок между элементами | string | 0..1 |
extension | Дополнительное содержание | Extension | 0..* |
value | Значение данного типа | xs:anyURI | 0..1 |
Тип данных date используется для представления дат в соответствии со стандартом
ГОСТ Р 7.0.64. Допускается указание даты с уменьшенной точностью (до месяца или года). Общие сведения о типе данных date приведены в
таблице 17, а состав элементов - в
таблице 18.
Таблица 17
Общие сведения о типе данных date
Имя | Описание | Связи с другими элементами модели |
date | Дата или ее часть (например, только год или год + месяц), используемая для коммуникации с человеком. Формат YYYY, YYYY-MM или YYYY-MM-DD, например, 2018, 1973-06 или 1905-08-23. В дате не должно быть часового пояса. В XML: xs:gYear|xs:gYearMonth|xs:date. В JSON: string. Regex: ([0-9]([0-9]([0-9][1-9]|[1-9]0)|[1-9]00)|[1-9]000)(-(0[1-9]|1[0-2])(-(0[1-9]|[1-2][0-9]|3[0-1]))?)? | Отношение генерализации от date к PrimitiveType |
Таблица 18
Состав элементов типа данных date
Имя | Описание | Тип | Кратность |
Унаследованные элементы |
id | Уникальный идентификатор для ссылок между элементами | string | 0..1 |
extension | Дополнительное содержание | Extension | 0..* |
Собственные элементы |
value | Значение данного типа | xs:gYear|xs:gYearMonth|xs:date | 0..1 |
9.2.7 Тип данных dateTime
Тип данных dateTime используется для представления дат и времени в соответствии со стандартом
ГОСТ Р 7.0.64. Допускается указание даты и времени с уменьшенной точностью (до минуты, часа, дня, месяца или года). Общие сведения о типе данных dateTime приведены в
таблице 19, а состав элементов - в
таблице 20.
Таблица 19
Общие сведения о типе данных dateTime
Имя | Описание | Связи с другими элементами модели |
dateTime | Дата, дата и время или часть даты (например, только год или год + месяц), используемые при коммуникации с человеком. Формат YYYY, YYYY-MM, YYYY-MM-DD или YYYY-MM-DDThh:mm:ss+zz:zz, например, 2018, 1973-06, 1905-08-23, 2015-02-07T13:28:17-05:00 или 2017-01-01T00:00:00.000Z. Если часы и минуты указаны, то часовой пояс должен быть указан. Секунды могут быть указаны в соответствии с этой схемой, но могут быть заполнены нулями и могут игнорироваться получателем. Даты ДОЛЖНЫ быть валидными. Время "24:00" не разрешено. Дополнительные високосные секунды разрешены. В XML: xs:gYear|xs:gYearMonth|xs:date|xs:dateTime. В JSON: string. Regex: ([0-9]([0-9]([0-9][1-9]|[1-9]0)|[1-9]00)|[1-9]000)(-(0[1-9]|1[0-2])(-(0[1-9]|[1-2][0-9]|3[0-1])(T([01][0-9]|2[0-3]):[0-5][0-9]:([0-5][0-9]|60)(\.[0-9]+)?(Z|(\+|-)((0[0-9]|1[0-3]):[0-5][0-9]|14:00)))?)?)? | Отношение генерализации от dateTime к PrimitiveType |
Таблица 20
Состав элементов типа данных dateTime
Имя | Описание | Тип | Кратность |
Унаследованные элементы |
id | Уникальный идентификатор для ссылок между элементами | string | 0..1 |
extension | Дополнительное содержание | Extension | 0..* |
Собственные элементы |
value | Значение данного типа | xs:gYear|xs:gYearMonth|xs:date|xs:dateTime | 0..1 |
Тип данных decimal предназначен для представления десятичных значений. Общие сведения о типе данных decimal приведены в
таблице 21, а состав элементов - в
таблице 22.
Таблица 21
Общие сведения о типе данных decimal
Имя | Описание | Связи с другими элементами модели |
decimal | Рациональные числа, имеющие десятичное представление. В XML - xs:decimal|xs:double. В JSON - number. Regex: -?(0|[1-9][0-9]*)(\.[0-9]+)?([eE][+-]?[0-9]+)? | Отношение генерализации от decimal к PrimitiveType |
Таблица 22
Состав элементов типа данных decimal
Имя | Описание | Тип | Кратность |
Унаследованные элементы |
id | Уникальный идентификатор для ссылок между элементами | string | 0..1 |
extension | Дополнительное содержание | Extension | 0..* |
Собственные элементы |
value | Значение данного типа | xs:decimal|xs:double | 0..1 |
Тип данных id предназначен для представления идентификаторов. Общие сведения о типе данных id приведены в
таблице 23, а состав элементов - в
таблице 24.
Таблица 23
Общие сведения о типе данных id
Имя | Описание | Связи с другими элементами модели |
id | Любое сочетание символов в кодировке ASCII в нижнем или верхнем регистре ('A'...'Z', и 'a'...'z'), цифры ('0'...'9'), знаки '-' и '.', длина которого не превышает 64 символа. (Им может быть целое число, идентификатор ОИД или UUID без префикса или любой шаблон, удовлетворяющий этим ограничениям.) В XML - xs:string. В JSON - string. Regex: [A-Za-z0-9\-\.]{1,64} | Отношение генерализации от id к string |
Таблица 24
Состав элементов типа данных id
Имя | Описание | Тип | Кратность |
Унаследованные элементы |
id | Уникальный идентификатор для ссылок между элементами | string | 0..1 |
extension | Дополнительное содержание | Extension | 0..* |
value | Значение данного типа | xs:string | 0..1 |
9.2.10 Тип данных instant
Тип данных instant предназначен для представления штампа даты и времени с точностью до секунды или более высокой. Общие сведения о типе данных instant приведены в
таблице 25, а состав элементов - в
таблице 26.
Таблица 25
Общие сведения о типе данных instant
Имя | Описание | Связи с другими элементами модели |
instant | Тип instant представляет собой время в формате YYYY-MM-DDThh:mm:ss.sss+zz:zz (например, 2015-02-07T13:28:17.239+02:00 или 2017-01-01T00:00:00Z). Время должно быть указано с точностью до секунд или выше и должно указывать часовой пояс. Примечание - Этот тип рассчитан на точное указание времени (например, для регистрационного журнала), а для вывода пользователю следует использовать типы date или dateTime (которые могут иметь ту же точность, что instant, но не обязательно). В XML: xs:dateTime. В JSON: string. Regex: ([0-9]([0-9]([0-9][1-9]|[1-9]0)|[1-9]00)|[1-9]000)-(0[1-9]|1[0-2])-(0[1-9]|[1-2][0-9]|3[0-1])T([01][0-9]|2[0-3]):[0-5][0-9]:([0-5][0-9]|60)(\.[0-9]{1,9})?(Z|(\+|-)((0[0-9]|1[0-3]):[0-5][0-9]|14:00)) | Отношение генерализации от instant к PrimitiveType |
Таблица 26
Состав элементов типа данных instant
Имя | Описание | Тип | Кратность |
Унаследованные элементы |
id | Уникальный идентификатор для ссылок между элементами | string | 0..1 |
extension | Дополнительное содержание | Extension | 0..* |
Собственные элементы |
value | Значение данного типа | xs:dateTime | 0..1 |
9.2.11 Тип данных integer
Тип данных integer предназначен для передачи целочисленных значений. Общие сведения о типе данных integer приведены в
таблице 27, а состав элементов - в
таблице 28.
Таблица 27
Общие сведения о типе данных integer
Имя | Описание | Связи с другими элементами модели |
integer | Целое число со знаком в диапазоне -2 147 483 648..2 147 483 647 (32 бита; для больших значений используйте тип decimal) В XML: xs:int (без ведущих нулей). В JSON: number (без десятичной точки). Regex: [0]|[-+]?[1-9][0-9]* | Отношение генерализации от integer к PrimitiveType |
Таблица 28
Состав элементов типа данных integer
Имя | Описание | Тип | Кратность |
Унаследованные элементы |
id | Уникальный идентификатор для ссылок между элементами | string | 0..1 |
extension | Дополнительное содержание | Extension | 0..* |
Собственные элементы |
value | Значение данного типа | xs:int | 0..1 |
9.2.12 Тип данных integer64
Тип данных integer64 предназначен для передачи больших целочисленных значений, которые могут принимать счетчики записей или таймеры. Общие сведения о типе данных integer64 приведены в
таблице 29, а состав элементов - в
таблице 30.
Таблица 29
Общие сведения о типе данных integer64
Имя | Описание | Связи с другими элементами модели |
integer | Целое число со знаком в диапазоне -9 223 372 036 854 775 808.. + 9 223 372 036 854 775 807 (64 бита). В XML: xs:long (без ведущих нулей). В JSON: string. Regex: [0]|[-+]?[1-9][0-9]* | Отношение генерализации от integer64 к PrimitiveType |
Таблица 30
Состав элементов типа данных integer64
Имя | Описание | Тип | Кратность |
Унаследованные элементы |
id | Уникальный идентификатор для ссылок между элементами | string | 0..1 |
extension | Дополнительное содержание | Extension | 0..* |
Собственные элементы |
value | Значение данного типа | xs:long | 0..1 |
9.2.13 Тип данных markdown
Тип данных markdown предназначен для удобочитаемого представления структурированного текста в соответствии со спецификацией GitHub Flavored Markdown (https://github.github.com/gfm/). Общие сведения о типе данных markdown приведены в
таблице 31, а состав элементов - в
таблице 32.
Таблица 31
Общие сведения о типе данных markdown
Имя | Описание | Связи с другими элементами модели |
markdown | Строка, которая может содержать символы в синтаксисе markdown (облегченный язык разметки), представляющем расширение формата CommonMark, предложенное в GFM. В XML: xs:string. В JSON: string. Regex: ^[\s\S]+$ (в regex нельзя указать ограничение длины) | Отношение генерализации от markdown к string |
Таблица 32
Состав элементов типа данных markdown
Имя | Описание | Тип | Кратность |
Унаследованные элементы |
id | Уникальный идентификатор для ссылок между элементами | string | 0..1 |
extension | Дополнительное содержание | Extension | 0..* |
value | Значение данного типа | xs:string | 0..1 |
Тип данных oid представляет глобально уникальные объектные идентификаторы (ОИД), присваиваемые в соответствии с регламентом, описанным в стандарте
ГОСТ Р ИСО/МЭК 9834-1. Структура ОИД описана в стандарте
ГОСТ Р ИСО/МЭК 8824-1, хранилище верхних уровней дерева ОИД представлено по адресу https://oidref.com/, хранилище верхних уровней российской ветви 1.2.643 - по адресу https://oid.iitrust.ru. ОИД является одним из вариантов унифицированного идентификатора ресурса URI и может быть представлен в форме URI. Это представление используется в типе данных oid. Общие сведения о типе данных oid приведены в
таблице 33, а состав элементов - в
таблице 34.
Таблица 33
Общие сведения о типе данных oid
Имя | Описание | Связи с другими элементами модели |
oid | Представление объектного идентификатора (ОИД) в форме URI [26]; например, urn:oid:1.2.3.4.5. В XML - xs:anyURI. В JSON - string (в формате URI). Regex: urn:oid:[0-2](\.(0|[1-9][0-9]*))+ | Отношение генерализации от oid к uri |
Таблица 34
Состав элементов типа данных oid
Имя | Описание | Тип | Кратность |
Унаследованные элементы |
id | Уникальный идентификатор для ссылок между элементами | string | 0..1 |
extension | Дополнительное содержание | Extension | 0..* |
value | Значение данного типа | xs:anyURI | 0..1 |
9.2.15 Тип данных positiveInt
Тип данных positiveInt используется для представления положительных целых чисел. Общие сведения о типе данных positiveInt приведены в
таблице 35, а состав элементов - в
таблице 36.
Таблица 35
Общие сведения о типе данных positiveInt
Имя | Описание | Связи с другими элементами модели |
positiveInt | Любое положительное целое число в диапазоне 1...2 147 483 647 В XML - xs:positiveinteger. В JSON - number. Regex: [1-9][0-9]* | Отношение генерализации от positiveInt к integer |
Таблица 36
Состав элементов типа данных positiveInt
Имя | Описание | Тип | Кратность |
Унаследованные элементы |
id | Уникальный идентификатор для ссылок между элементами | string | 0..1 |
extension | Дополнительное содержание | Extension | 0..* |
Собственные элементы |
value | Значение данного типа | xs:positiveinteger | 0..1 |
Тип данных string представляет собой строковые данные в кодировке Unicode, которые могут быть записаны несколькими строками (то есть могут содержать символы возврата строки и перевода каретки). Общие сведения о типе данных string приведены в
таблице 37, а состав элементов - в
таблице 38.
Таблица 37
Общие сведения о типе данных string
Имя | Описание | Связи с другими элементами модели |
string | Последовательность символов Unicode. Строка string ДОЛЖНА не превышать 1MB (1024*1024 символов и не содержать символы Unicode с кодом меньше 32, за исключением u0009 (горизонтальная табуляция), u0010 (возврат каретки) и u0013 (перевод строки). Ведущие и концевые пробельные символы разрешены, но ДОЛЖНЫ быть удалены, если используется формат XML. Примечание - Это означает, что строка, состоящая только из пробельных элементов, должна быть превращена в пустую строку, но это будет трактоваться как недопустимое значение элемента. Поэтому строки ПО ВОЗМОЖНОСТИ ДОЛЖНЫ содержать не пробельные символы. С этим типом данных может быть связан набор значений ValueSet. В XML - xs:string. В JSON - string. Regex: ^[\s\S]+$ | Отношение генерализации от string к PrimitiveType |
Таблица 38
Состав элементов типа данных string
Имя | Описание | Тип | Кратность |
Унаследованные элементы |
id | Уникальный идентификатор для ссылок между элементами | string | 0..1 |
extension | Дополнительное содержание | Extension | 0..* |
Собственные элементы |
value | Значение данного типа | xs:string | 0..1 |
Тип данных time используется для представления времени. Общие сведения о типе данных time приведены в
таблице 39, а состав элементов - в
таблице 40.
Таблица 39
Общие сведения о типе данных time
Имя | Описание | Связи с другими элементами модели |
time | Время суток в формате hh:mm:ss. Дата не указывается. Секунды могут быть указаны в соответствии со схемой, но могут быть заполнены нулями и игнорироваться получателем. Время "24:00" не должно использоваться. Часовой пояс должен отсутствовать. Время может быть преобразовано в длительность Duration после полуночи. В XML - xs:time. В JSON - string (в формате xs:time). Regex: ([01][0-9]|2[0-3]):[0-5][0-9]:([0-5][0-9]|60)(\.[0-9]{1,9})? | Отношение генерализации от time к Element |
Таблица 40
Состав элементов типа данных time
Имя | Описание | Тип | Кратность |
Унаследованные элементы |
id | Уникальный идентификатор для ссылок между элементами | string | 0..1 |
extension | Дополнительное содержание | Extension | 0..* |
Собственные элементы |
value | Значение данного типа | xs:time | 0..1 |
9.2.18 Тип данных unsignedInt
Тип данных unsignedInt используется для представления целых чисел без знака. Общие сведения о типе данных unsignedInt приведены в
таблице 41, а состав элементов - в
таблице 42.
Таблица 41
Общие сведения о типе данных unsignedInt
Имя | Описание | Связи с другими элементами модели |
unsignedInt | Любое неотрицательное целое число в диапазоне 0...2 147 483 647. В XML - xs:nonNegativeInteger. В JSON - number. Regex: [0]|([1-9][0-9]*) | Отношение генерализации от unsignedInt к integer |
Таблица 42
Состав элементов типа данных unsignedInt
Имя | Описание | Тип | Кратность |
Унаследованные элементы |
id | Уникальный идентификатор для ссылок между элементами | string | 0..1 |
extension | Дополнительное содержание | Extension | 0..* |
Собственные элементы |
value | Значение данного типа | xs:time | 0..1 |
Тип данных uri используется для представления унифицированных идентификаторов ресурсов. Он имеет три основные разновидности: объектные идентификаторы oid, универсальные уникальные идентификаторы uuid и унифицированные адреса ресурсов url. Общие сведения о типе данных uri приведены в
таблице 43, а состав элементов - в
таблице 44.
Таблица 43
Общие сведения о типе данных uri
Имя | Описание | Связи с другими элементами модели |
uri | Ссылка Uniform Resource Identifier Reference [27]. Примечание - URI чувствительны к регистру. Для UUID (urn:uuid:53fefa32-fcbb-4ff8-8a92-55ee120877b7) следует использовать нижний регистр. В XML - xs:anyURI. В JSON - string (в формате URI). Regex: \S* (Это выражение разрешает очень многое, но URI должны быть валидными. Разработчики могут использовать более специфичные регулярные выражения. URI может быть абсолютным или относительным и может иметь необязательный идентификатор фрагмента. С этим типом данных может быть связан набор значений ValueSet) | Отношение генерализации от uri к Element |
Таблица 44
Состав элементов типа данных uri
Имя | Описание | Тип | Кратность |
Унаследованные элементы |
id | Уникальный идентификатор для ссылок между элементами | string | 0..1 |
extension | Дополнительное содержание | Extension | 0..* |
value | Значение данного типа | xs:anyURI | 0..1 |
Тип данных url представляет унифицированные адреса ресурсов URL. Общие сведения о типе данных url приведены в
таблице 45, а состав элементов - в
таблице 46.
Таблица 45
Общие сведения о типе данных url
Имя | Описание | Связи с другими элементами модели |
url | Uniform Resource Locator [28]. Следует учитывать, что URL может быть непосредственно доступен при использовании указанного в нем протокола. Наиболее распространены протоколы http{s}:, ftp:, mailto: и mllp:. В XML - xs:anyURI. В JSON - string (в формате URL). Regex: \S* | Отношение генерализации от url к uri |
Таблица 46
Состав элементов типа данных url
Имя | Описание | Тип | Кратность |
Унаследованные элементы |
id | Уникальный идентификатор для ссылок между элементами | string | 0..1 |
extension | Дополнительное содержание | Extension | 0..* |
value | Значение данного типа | xs:anyURI | 0..1 |
Тип данных uuid представляет универсально уникальные идентификаторы UUID (GUID) в форме URI. Общие сведения о типе данных uuid приведены в
таблице 47, а состав элементов - в
таблице 48.
Таблица 47
Общие сведения о типе данных uuid
Имя | Описание | Связи с другими элементами модели |
uuid | UUID (он же GUID), представленный как URI [29]; например, urn:uuid:c757873d-ec9a-4326-a141-556f43239520. В XML - xs:anyURI. В JSON - string (в формате URI). Regex: urn:uuid:[0-9a-f]{8}-[0-9a-f]{4}-[0-9a-f]{4}-[0-9a-f]{4}-[0-9a-f]{12} | Отношение генерализации от uuid к uri |
Таблица 48
Состав элементов типа данных uuid
Имя | Описание | Тип | Кратность |
Унаследованные элементы |
id | Уникальный идентификатор для ссылок между элементами | string | 0..1 |
extension | Дополнительное содержание | Extension | 0..* |
value | Значение данного типа | xs:anyURI | 0..1 |
9.2.22 Ограничения простых типов данных
Простые типы данных являются потомками типа данных PrimitiveType и наследуют его ограничение, представленное в
таблице 49.
Таблица 49
Ограничение типа данных PrimitiveType
id | Уровень | Путь | Описание | Выражение |
ele-1 | Правило | Базовый | Все элементы должны иметь атрибут @value или потомков | hasValue() or (children().count() > id.count()) |
Применительно к типам данных это ограничение трактуется следующим образом: если значение типа данных не указано, то должно присутствовать как минимум расширение extension, представляющее дополнительное свойство значения (например, причину его отсутствия).
9.3 Комплексные типы данных общего назначения
9.3.1 Общие сведения
Диаграммы классов комплексных типов данных общего назначения показаны на
рисунках 13 и
14. Перечень комплексных типов данных общего назначения приведен в
таблице 50.
Таблица 50
Комплексные типы данных общего назначения
Имя | Описание | Пункт |
Address | Почтовый адрес лица или организации | |
Age | Возраст | |
Annotation | Примечания к содержанию ресурса | |
Attachment | Вложение в ресурс (по значению или по ссылке) | |
CodeableConcept | Кодированное понятие | |
Coding | Кодированное значение | |
ContactPoint | Контактная информация лица или организации | |
Count | Счетчик | |
Distance | Дистанция | |
Duration | Длительность | |
HumanName | Именование физического лица (фамилия, имя, отчество или другие имена) | |
Identifier | Идентификатор сущности (субъекта или объекта) в определенном пространстве имен | |
Money | Денежная сумма | |
MoneyQuantity | Представление денежной суммы в форме дроби | |
Period | Период времени или (неопределенный) момент времени внутри периода | |
Quantity | Физическая величина | |
Range | Диапазон значений физических величин | |
Ratio | Отношение между двумя физическими величинами, выраженное в форме числителя и знаменателя | |
RatioRange | Представление диапазона отношений двух физических величин | |
SampledData | Представление серии считываний, осуществляемых прибором | |
Signature | Подпись | |
SimpleQuantity | Ограничение типа данных Quantity, в котором отсутствует элемент comparator | |
Timing | Представление списка повторяющихся событий | |

Рисунок 13 - Комплексные типы данных общего назначения
(начало)
Рисунок 14 - Комплексные типы данных общего назначения
(окончание)
Тип данных Address описывает почтовый адрес лица или организации, но может также использоваться для указания мест, куда почта не доставляется. Общие сведения о типе данных Address приведены в
таблице 51, а состав элементов - в
таблице 52.
Таблица 51
Общие сведения о типе данных Address
Имя | Описание | Связи с другими элементами модели |
Address | Адрес, представленный в формате почтовых соглашений (в отличие от координат GPS или других обозначений местонахождения). Этот тип данных может использоваться для почтовых адресов, а также для мест посещения, куда почта не доставляется | Отношение генерализации от Address к Element |
Таблица 52
Состав элементов типа данных Address
Имя | Описание | Тип | Кратность |
Унаследованные элементы |
id | Уникальный идентификатор для ссылок между элементами | string | 0..1 |
extension | Дополнительное содержание | Extension | 0..* |
Собственные элементы |
use | Использование адреса - одно из значений home (домашний) | work (служебный) | temp (временный) | old (прежний) | billing (для счетов) | code | 0..1 |
type | Тип адреса: postal (почтовый) | physical (физический) | both (почтовый и физический) | code | 0..1 |
text | Полный текст адреса | string | 0..1 |
line | Строка адреса. Порядок строк должен соответствовать указанному на почтовом конверте | string | 0..* |
city | Наименование города или населенного пункта | string | 0..1 |
district | Район | string | 0..1 |
State | Административный субъект страны (область, край, республика) | string | 0..1 |
postalCode | Почтовый индекс | string | 0..1 |
country | | string | 0..1 |
period | Срок действия адреса | Period | 0..1 |
Таблица 53
Привязки к наборам значений
Путь | Набор значений | Тип привязки | Описание |
Address.use | http://hl7.org/fhir/ValueSet/address-use | Обязательная | Использование адреса |
Address.type | http://hl7.org/fhir/ValueSet/address-type | Обязательная | Тип адреса |
9.3.3 Тип данных Annotation
Тип данных Annotation используется для представления примечаний к содержанию ресурса. Общие сведения о типе данных Annotation приведены в
таблице 54, а состав элементов - в
таблице 55.
Таблица 54
Общие сведения о типе данных Annotation
Имя | Описание | Связи с другими элементами модели |
Annotation | Текстовое примечание, содержащее сведения о том, кто и когда его сделал | Отношение генерализации от Annotation к DataType |
Таблица 55
Состав элементов типа данных Annotation
Имя | Описание | Тип | Кратность |
Унаследованные элементы |
id | Уникальный идентификатор для ссылок между элементами | string | 0..1 |
extension | Дополнительное содержание | Extension | 0..* |
Собственные элементы |
author[x] | Лицо или организация, сделавшая примечание. Тип x может принимать значения Reference или string | DataType | 0..1 |
author-Reference | Ссылка на лицо или организацию, сделавшую примечание. Допустимые типы ссылочных ресурсов: Practitioner | PractitionerRole | Patient | RelatedPerson | Organization | Reference | |
authorString | Информация о лице или организации, сделавшей примечание | string | |
time | Момент создания примечания | dateTime | 0..1 |
text | Текст примечания в формате markdown | markdown | 1 |
9.3.4 Тип данных Attachment
Тип данных Attachment используется для представления вложений в содержание экземпляров ресурсов или ссылок на эти вложения. Общие сведения о типе данных Attachment приведены в
таблице 56, а состав элементов - в
таблице 57.
Примечание - Для свертки данных рекомендуется использовать алгоритм
ГОСТ Р 34.11.
Таблица 56
Общие сведения о типе данных Attachment
Имя | Описание | Связи с другими элементами модели |
Attachment | Этот тип данных предназначен для представления вложений или для ссылок на них. Под вложениями понимается дополнительное содержание данных, определенное в других форматах. Чаще всего он используется для представления изображений или представления документов в таких форматах, как PDF. Но он может использоваться для любых данных, тип которых специфицирован в MIME | Отношение генерализации от Attachment к DataType |
Таблица 57
Состав элементов типа данных Attachment
Имя | Описание | Тип | Кратность |
Унаследованные элементы |
id | Уникальный идентификатор для ссылок между элементами | string | 0..1 |
extension | Дополнительное содержание | Extension | 0..* |
Собственные элементы |
contentType | Тип содержания MIME, включая кодировку и т.д. Привязка к набору значений: http://hl7.org/fhir/ValueSet/mimetypes (обязательная) | code | 0..1 |
language | Код человеческое языка содержания. Тег языка из BCP-47 [30] | code | 0..1 |
data | Вложенные данные в формате base64 | base64Binary | 0..1 |
url | Адрес URL, откуда можно взять данные | url | 0..1 |
size | Количество байтов в содержании (если указан url) | integer64 | 0..1 |
hash | Свертка данных (sha-1, base64ed, ГОСТ Р 34.11) в формате base64 | base64Binary | 0..1 |
title | Метка для изображения вместо данных | string | 0..1 |
creation | Дата и время создания вложения | dateTime | 0..1 |
height | Высота изображения в пикселах (фото/видео) | positiveInt | 0..1 |
width | Ширина изображения в пикселах (фото/видео) | positiveInt | 0..1 |
frames | Число кадров (фото) | positiveInt | 0..1 |
duration | Длительность в секундах (аудио/видео) | decimal | 0..1 |
pages | Число страниц при печати | positiveInt | 0..1 |
Содержание, передаваемое в экземпляре ресурса Attachment, может передаваться по значению в элементе data или по ссылке в элементе url. Если указаны оба элемента, то ссылка должна указывать на те же самые данные, которое переданы в элементе data.
Элемент contentType должен быть заполнен, если данные передаются в элементе data, и может быть заполнен, если данные передаются по ссылке url.
Если элементы data и url отсутствуют, то это означает, что данные с указанным сочетанием типа содержания contentType и языка language отсутствуют.
Если данные передаются по ссылке, то в элементе hash можно задать их контрольную свертку, чтобы иметь возможность проверки целостности данных, возвращаемых по ссылке.
В ряде случаев кратность элемента ресурса, имеющего тип Attachment, может превышать 1. Правильное использование кратного элемента состоит в том, чтобы его экземпляры имели одно и то же содержание, но с разными типами содержания MIME и/или представленные на разных языках.
Ограничения типа данных Attachment описаны в
таблице 58. Привязки к наборам значений описаны в
таблице 59.
Таблица 58
Ограничения типа данных Attachment
Идентификатор | Вид | Путь | Описание | Выражение |
att-1 | Правило | Базовый | Если элемент data присутствует, то элемент contentType обязателен | data.empty() or contentType.exists() |
Таблица 59
Привязки к наборам значений
Путь | Набор значений | Тип привязки | Описание |
Attachment.contentType | https://hl7.org/fhir/valueset-mimetypes.html | Обязательная | Все допустимые коды из BCP-13 (см. http://tools.ietf.org/html/bcp13) |
Attachment.language | http://hl7.org/fhir/ValueSet/all-languages | Обязательная | Все допустимые коды языка из BCP-47 (см. http://tools.ietf.org/html/bcp47) |
http://hl7.org/fhir/ValueSet/languages | Рекомендованная | Наиболее распространенные коды языка |
9.3.5 Тип данных CodeableConcept
Тип данных CodeableConcept предназначен для представления кодированных понятий, при котором допускается указывать код, взятый из классификатора или справочника, код вместе с текстом, который детализирует значение кода (например, кода
прочие), или только текст, если никакой код классификатора или справочника не может быть сопоставлен этому тексту. Общие сведения о типе данных CodeableConcept приведены в
таблице 60, а состав элементов - в
таблице 61.
Таблица 60
Общие сведения о типе данных CodeableConcept
Имя | Описание | Связи с другими элементами модели |
CodeableConcept | Кодированное понятие (CodeableConcept) представляет значение, которое обычно принадлежит одной или нескольким терминологиям либо онтологиям, но может быть представлено только текстом text. С этим типом данных может быть связан набор значений ValueSet | Отношение генерализации от CodeableConcept к DataType |
Таблица 61
Состав элементов типа данных CodeableConcept
Имя | Описание | Тип | Кратность |
Унаследованные элементы |
id | Уникальный идентификатор для ссылок между элементами | string | 0..1 |
extension | Дополнительное содержание | Extension | 0..* |
Собственные элементы |
coding | Код, определенный в терминологической системе. При представлении кодированного понятия может быть указано несколько кодов (понятие может быть описано кодами из разных систем кодирования или даже несколькими кодами в одной системе кодирования) | Coding | 0..* |
text | Текст, послуживший источником для кодирования | string | 0..1 |
В значении типа CodeableConcept можно передать несколько кодов из разных систем кодирования при условии, что все эти коды относятся к одному и тому же понятию. Например, в одном значении можно передать код из общероссийского классификатора и соответствующий ему код из местного справочника.
Тип данных Coding предназначен для представления кодированных значений. В отличие от CodeableConcept наличие текста, детализирующего значение кода, не предусмотрено. Общие сведения о типе данных Coding приведены в
таблице 62, а состав элементов - в
таблице 63.
Таблица 62
Общие сведения о типе данных Coding
Имя | Описание | Связи с другими элементами модели |
Coding | Представление определенного понятия, используя символ из определенной "системы кодирования". С этим типом данных может быть связан набор значений ValueSet | Отношение генерализации от Coding к DataType |
Таблица 63
Состав элементов типа данных Coding
Имя | Описание | Тип | Кратность |
Унаследованные элементы |
id | Уникальный идентификатор для ссылок между элементами | string | 0..1 |
extension | Дополнительное содержание | Extension | 0..* |
Собственные элементы |
system | Идентификация терминологической системы | uri | 0..1 |
version | Идентификация версии системы - если применима | string | 0..1 |
code | Символ в синтаксисе, определенном системой system | code | 0..1 |
display | Представление символа, определенное в системе system | string | 0..1 |
userSelected | Признак выбора кода пользователем | boolean | 0..1 |
Элемент code является кодом понятия. Элемент system в сочетании с версией version (если указана) идентифицирует систему кодирования. Элемент display содержит человеко-читаемый текст, предназначенный для визуализации вместо кода.
Если с течением времени кодированные понятия остаются неизменными, то версия version не нужна. Если система кодирования описывает полную классификацию (например, Международная статистическая
классификация болезней и проблем, связанных со здоровьем), то версия version обязательна, поскольку при добавлении нового понятия значение кода, присвоенного "другим и неуточненным" понятиям, изменяется.
Элемент system должен содержать URI системы кодирования, а не набора значений (например, ValueSet.url), поскольку набор значений описывает множество допустимых кодов, но не связывает их с понятиями.
Элемент code должен являться символом, синтаксис которого определен в системе кодирования, идентифицируемой значением элемента system. В некоторых системах кодирования (например, посткоординируемых) коды могут представлять собой выражения, составленные из других заранее определенных кодов. Примером служат системы единиц измерения.
Если элемент display присутствует, то он должен содержать краткий человеко-читаемый текст, идентифицирующий понятие данной системы кодирования. С одним кодом может быть связано несколько текстов:
- основной, указанный в элементе CodeSystem.concept.display;
- дополнительные, указанные в элементах CodeSystem.concept.designation.value (например, переводы основного текста на другие языки).
Ограничения типа данных Coding описаны в
таблице 64.
Таблица 64
Ограничения типа данных Coding
Идентификатор | Вид | Путь | Описание | Выражение |
cod-1 | Предупреждение | Базовый | Если элемент code присутствует, то элемент display должен отсутствовать | code.exists().not() implies display.exists().not() |
9.3.7 Тип данных ContactPoint
Тип данных ContactPoint предназначен для представления контактной информации лица или организации. Общие сведения о типе данных ContactPoint приведены в
таблице 65, а состав элементов - в
таблице 66.
Таблица 65
Общие сведения о типе данных ContactPoint
Имя | Описание | Связи с другими элементами модели |
ContactPoint | Детали всех видов технологий контактов с лицом или организацией, включая телефон, электронную почту и т.д. | Отношение генерализации от ContactPoint к DataType |
Таблица 66
Состав элементов типа данных ContactPoint
Имя | Описание | Тип | Кратность |
Унаследованные элементы |
id | Уникальный идентификатор для ссылок между элементами | string | 0..1 |
extension | Дополнительное содержание | Extension | 0..* |
Собственные элементы |
system | Тип контакта. Допустимые значения: phone (телефон) | fax (факс) | email (электронная почта) | url (URL) | sms (СМС) | other (другой) | Coding | 0..1 |
value | Номер или иной телекоммуникационный адрес | string | 0..1 |
use | Код использования. Допустимые значения: home (домашний) | work (служебный) | temp (временный) | old (прежний) | mobile (мобильный) | Coding | 0..1 |
rank | Приоритет контакта - (1 - наивысший) | positiveInt | 0..1 |
period | Срок действия контактной информации | Period | 0..1 |
Ограничения типа данных ContactPoint описаны в
таблице 67. Привязки к наборам значений описаны в
таблице 68.
Таблица 67
Ограничения типа данных ContactPoint
Идентификатор | Вид | Путь | Описание | Выражение |
cpt-2 | Правило | Базовый | Если элемент value присутствует, то элемент system обязателен | value.empty() or system.exists() |
Таблица 68
Привязки к наборам значений
Путь | Набор значений | Тип привязки | Описание |
ContactPoint.system | https://hl7.org/fhir/valueset-contact-point-system.html | Обязательная | Тип контакта |
ContactPoint.use | http://hl7.org/fhir/ValueSet/contact-point-use | Обязательная | Код использования |
9.3.8 Тип данных HumanName
Тип данных HumanName предназначен для описания именования физического лица (фамилия, имя, отчество или другие имена). Общие сведения о типе данных HumanName приведены в
таблице 69, а состав элементов - в
таблице 70.
Именование лица может иметь ограниченный срок действия, задаваемый в элементе period.
Таблица 69
Общие сведения о типе данных HumanName
Имя | Описание | Связи с другими элементами модели |
HumanName | Именование физического лица, включая полный текст, отдельные части и информацию о применении. Именования лиц могут изменяться. Лица могут использовать разные именования в разных ситуациях. Именования могут делиться на отдельные части, имеющие разную значимость в разном контексте | Отношение генерализации от HumanName к DataType |
Таблица 70
Состав элементов типа данных HumanName
Имя | Описание | Тип | Кратность |
Унаследованные элементы |
Id | Уникальный идентификатор для ссылок между элементами | string | 0..1 |
extension | Дополнительное содержание | Extension | 0..* |
Собственные элементы |
use | Использование именования лица. Допустимые значения: usual (обычное) | official официальное) | temp (временное) | nickname (псевдоним) | anonymous (деперсонифицированное) | old (прежнее) | maiden (девичье) | code | 0..1 |
text | Полное именование лица | string | 0..1 |
family | Фамилия физического лица | string | 0..1 |
given | Имя физического лица | string | 0..* |
middle | Отчества либо второе и следующие имена физического лица, разделяемые пробелом | string | 0..1 |
period | Срок действия именования физического лица | Period | 0..1 |
В элементе given передаются все имена лица в том порядке, как это указано в свидетельстве о рождении или паспорте. Для российских граждан первый экземпляр элемента given должен содержать имя, второй - отчество (при наличии).
Элемент text (полное именование) предусмотрен на тот случай, если выделить имя, фамилию и другие структурированные компоненты не представляется возможным. Если заполнены и элемент text, и другие компоненты именования, то элемент text не должен содержать иные компоненты.
Таблица 71
Привязки к наборам значений
Путь | Набор значений | Тип привязки | Описание |
HumanName.use | http://hl7.org/fhir/ValueSet/name-use | Обязательная | Использование именования лица |
9.3.9 Тип данных Identifier
Тип данных Identifier представляет идентификатор сущности (субъекта или объекта) в пространстве имен, идентифицированном элементом system. Общие сведения о типе данных Identifier приведены в
таблице 72, а состав элементов - в
таблице 73.
Таблица 72
Общие сведения о типе данных Identifier
Имя | Описание | Связи с другими элементами модели |
Identifier | Цифровая или буквенно-цифровая строка, ассоциируемая с одним объектом или сущностью в данной системе идентификации | Отношение генерализации от Identifier к DataType |
Таблица 73
Состав элементов типа данных Identifier
Имя | Описание | Тип | Кратность |
Унаследованные элементы |
id | Уникальный идентификатор для ссылок между элементами | string | 0..1 |
extension | Дополнительное содержание | Extension | 0..* |
Собственные элементы |
use | Тип использования идентификатора. Допустимые значения: usual (обычный) | official (официальный) | temp (временный) | secondary (вторичный) | old (прежний) | code | 0..1 |
type | Тип идентификатора, описывающий его назначение | CodeableConcept | 0..1 |
system | Пространство имен для значений идентификатора. Оно представляет собой URI, например, https://id.edu.gov.ru/Organization/ogrn или urn:ietf:rfc:3986, если значение value идентификатора само по себе является глобально уникальным (ОИД или UUID) | uri | 0..1 |
value | Значение идентификатора (уникальное в пространстве имен) | string | 0..1 |
period | Срок действия идентификатора | Period | 0..1 |
assigner | Ссылка на организацию, присвоившую идентификатор | Reference | 0..1 |
Срок действия идентификатора задается элементом period. Компонент period.start указывает дату присвоения (выдачи) идентификатора, компонент period.end - дату прекращения его действия (например, дату выдачи и срок действия загранпаспорта). Элемент assigner содержит идентификатор организации, присвоившей идентификатор. Поскольку он имеет тип Reference, то в компоненте assigner.display можно передать наименование организации.
Элемент system содержит абсолютный URI, определяющий схему идентификации (структура идентификатора, правила присваивания и т.д.). Для глобально уникальных идентификаторов ОИД и УУИД (например, Global Unique Identifier) схема идентификации должна иметь значение urn:ietf:rfc:3986. Если system содержит URL, то он, по возможности, должен быть разрешимым. Значение элемента system чувствительно к регистру.
Значение элемента value должно быть уникальным в пространстве имен, определяемом схемой идентификации system. Оно должно быть чувствительным к регистру за исключением тех случаев, когда схема идентификации предусматривает иное. В некоторых случаях значение value известно, а элемент system отсутствует (например, элемент value содержит значение штрих-кода, считанного с упаковки лекарства). В таких случаях уникальность значения value должна обеспечиваться исходя из контекста применения идентификаторов. В качестве паллиатива вместо system можно использовать элемент type (тип идентификатора).
Ограничения типа данных Identifier описаны в
таблице 74. Привязки к наборам значений описаны в
таблице 75.
Таблица 74
Ограничения типа данных Identifier
Идентификатор | Вид | Путь | Описание | Выражение |
ident-1 | Предупреждение | Базовый | Идентификаторы без компонента value имеют ограниченное применение. Если идентификатор не известен, то можно передать элемент value, у которого нет атрибута value, но есть расширение extension, указывающее причину отсутствия идентификатора | value.empty() or system.exists() |
Таблица 75
Привязки к наборам значений
Путь | Набор значений | Тип привязки | Описание |
Identifier.use | http://hl7.org/fhir/ValueSet/identifier-use | Обязательная | Тип использования идентификатора |
Identifier.type | http://hl7.org/fhir/ValueSet/identifier-type | Расширяемая | Тип идентификатора, описывающий его назначение |
Тип данных Money предназначен для представления денежной суммы. Общие сведения о типе данных Money приведены в
таблице 76, а состав элементов - в
таблице 77.
Таблица 76
Общие сведения о типе данных Money
Имя | Описание | Связи с другими элементами модели |
Money | Денежная сумма | Отношение генерализации от Money к DataType |
Таблица 77
Состав элементов типа данных Money
Имя | Описание | Тип | Кратность |
Унаследованные элементы |
id | Уникальный идентификатор для ссылок между элементами | string | 0..1 |
extension | Дополнительное содержание | Extension | 0..* |
Собственные элементы |
value | Величина суммы | decimal | 0..1 |
currency | Код денежной единицы | Coding | 0..1 |
Таблица 78
Привязки к наборам значений
Путь | Набор значений | Тип привязки | Описание |
Money.currency | http://hl7.org/fhir/ValueSet/currencies | Обязательная | |
| | ИС МЕГАНОРМ: примечание. В официальном тексте документа, видимо, допущена опечатка: имеется в виду таблица 94, а не 93. | |
Иногда денежная сумма должна представляться как дробь, числителем которой является денежная единица. В этом случае денежная сумма имеет тип данных Quantity с профилем MoneyQuantity, описанным в
таблице 93.
Тип данных Period предназначен для представления периода времени или (неопределенного) момента времени внутри периода. Общие сведения о типе данных Period приведены в
таблице 79, а состав элементов - в
таблице 80.
Таблица 79
Общие сведения о типе данных Period
Имя | Описание | Связи с другими элементами модели |
Period | Период времени, определенный датой/временем начала и конца. Период задает диапазон времени. По контексту использования определяется, имеется ли в виду весь диапазон или какой-то один момент времени внутри этого диапазона | Отношение генерализации от Period к DataType |
Таблица 80
Состав элементов типа данных Period
Имя | Описание | Тип | Кратность |
Унаследованные элементы |
id | Уникальный идентификатор для ссылок между элементами | string | 0..1 |
extension | Дополнительное содержание | Extension | 0..* |
Собственные элементы |
start | Дата и время начала периода (включительно) | dateTime | 0..1 |
end | Дата и время конца периода (включительно) | dateTime | 0..1 |
Если элемент start отсутствует, то начало периода не известно. Отсутствие элемента end означает текущий период. В элементе end может быть указана фактическая или планируемая дата завершения периода (включительно).
Ограничения типа данных Period описаны в
таблице 81.
Таблица 81
Ограничения типа данных Period
Идентификатор | Вид | Путь | Описание | Выражение |
per-1 | Правило | Базовый | Если элементы start и end присутствуют, то значение элемента start должно быть меньше значения элемента end или равно ему | start.hasValue().not() or end.hasValue().not() or (start.low-Boundary() <=end.highBoundary()) |
9.3.12 Тип данных Quantity
Тип данных Quantity предназначен для представления значения физической величины. Может быть указано точное значение или его нижняя либо верхняя оценка (используя свойство comparator). Общие сведения о типе данных Quantity приведены в
таблице 82, а состав элементов - в
таблице 83.
Таблица 82
Общие сведения о типе данных Quantity
Имя | Описание | Связи с другими элементами модели |
Quantity | Измеримая величина (или потенциально измеримая величина). С этим типом данных может быть связан набор значений ValueSet | Отношение генерализации от Quantity к DataType |
Таблица 83
Состав элементов типа данных Quantity
Имя | Описание | Тип | Кратность |
Унаследованные элементы |
id | Уникальный идентификатор для ссылок между элементами | string | 0..1 |
extension | Дополнительное содержание | Extension | 0..* |
Собственные элементы |
value | Измеренная или измеримая величина | decimal | 0..1 |
comparator | Оператор сравнения < | <= | >= | > | code | 0..1 |
unit | Наименование единицы измерения | string | 0..1 |
system | Система кодирования единиц измерения | uri | 0..1 |
code | Код единицы измерения | code | 0..1 |
Ограничения типа данных Quantity описаны в
таблице 84. Привязки к наборам значений описаны в
таблице 85.
Таблица 84
Ограничения типа данных Quantity
Идентификатор | Вид | Путь | Описание | Выражение |
qty-3 | Правило | Базовый | Если элемент code присутствует, то элемент system также ДОЛЖЕН присутствовать | code.empty() or system.exists() |
Таблица 85
Привязки к наборам значений
Путь | Набор значений | Тип привязки | Описание |
Quantity.comparator | http://hl7.org/fhir/ValueSet/quantity-comparator | Обязателен | Интерпретация значения value |
9.3.13 Специализации и профили типа данных Quantity
9.3.13.1 Специализация Distance (расстояние)
Специализация Distance ограничивает тип данных Quantity величинами расстояния.
Таблица 86
Имя типа данных | Правила |
Идентификатор | Вид | Путь | Описание | Выражение |
Distance | dis-1 | Правило | Базовый | Если элемент value присутствует, то ДОЛЖЕН быть указан элемент code, представляющий единицу длины. Если элемент system присутствует, то он должен иметь значение http://unitsofmeasure.org | (code.exists() or value.empty()) and (system.empty() or system = %ucum) |
Таблица 87
Привязки к наборам значений
Путь | Набор значений | Тип привязки | Описание |
Distance.code | http://hl7.org/fhir/ValueSet/all-distance-units | Расширяемая | Все общие коды расстояния UCUM, являющиеся производными от метра |
9.3.13.2 Специализация Age (возраст)
Специализация Age ограничивает тип данных Quantity величинами времени.
Таблица 88
Имя типа данных | Правила |
Идентификатор | Вид | Путь | Описание | Выражение |
Age | age-1 | Правило | Базовый | Если элемент value присутствует, то должен быть указан элемент code, представляющий единицу времени. Если элемент system присутствует, то он должен иметь значение http://unitsofmeasure.org. Если элемент value присутствует, то должен быть положительным | (code.exists() or value.empty()) and (system.empty() or system = %ucum) and (value.empty() or value.hasValue().not() or value > 0) |
Таблица 89
Привязки к наборам значений
Путь | Набор значений | Тип привязки | Описание |
Age.code | http://hl7.org/fhir/ ValueSet/age-units | Расширяемая | Все общие коды времени UCUM, являющиеся производными от года |
9.3.13.3 Специализация Count (счетчик)
Специализация Count ограничивает тип данных Quantity безразмерными величинами с целочисленным значением.
Таблица 90
Имя типа данных | Правила |
Идентификатор | Вид | Путь | Описание | Выражение |
Count | cnt-3 | Правило | Базовый | Если элемент value присутствует, то должен быть указан элемент code со значением '1'. Если элемент system присутствует, то он должен иметь значение http://unitsofmeasure.org. Если элемент value присутствует, то его строковое представление не должно содержать десятичную точку | (code.exists() or value.empty()) and (system.empty() or system = %ucum) and (code.empty() or code = '1') and (value.empty() or value.hasValue().not() or value.toString().contains('.').not()) |
9.3.13.4 Специализация Duration (длительность)
Специализация Duration ограничивает тип данных Quantity величинами времени.
Таблица 91
Имя типа данных | Правила |
Идентификатор | Вид | Путь | Описание | Выражение |
Duration | drt-1 | Правило | Базовый | Если элемент value присутствует, то должен быть указан элемент code, представляющий единицу времени. Если элемент system присутствует, то он должен иметь значение http://unitsofmeasure.org | code.exists() implies ((system = %ucum) and value.exists()) |
Таблица 92
Привязки к наборам значений
Путь | Набор значений | Тип привязки | Описание |
Duration.code | http://hl7.org/fhir/ValueSet/duration-units | Расширяемая | Все общие коды времени UCUM, являющиеся производными от года |
9.3.13.5 Профиль SimpleQuantity
В дополнение к специализациям типа данных Quantity определен профиль SimpleQuantity, описанный в
таблице 93.
Таблица 93
Имя профиля | Правила |
Идентификатор | Вид | Путь | Описание | Выражение |
SimpleQuantity | sqty-1 | Правило | Базовый | Элемент comparator (оператор сравнения) не используется | comparator.empty() |
Это не отдельный тип данных, а ограничение типа данных Quantity.
9.3.13.6 Профиль MoneyQuantity
В дополнение к специализациям типа данных Quantity определен профиль MoneyQuantity, описанный в
таблице 94.
Таблица 94
Имя профиля | Правила |
Идентификатор | Вид | Путь | Описание | Выражение |
MoneyQuantity | mtqy-1 | Правило | Базовый | Если элемент value присутствует, то должен быть указан элемент code, который ДОЛЖЕН представлять денежную единицу. Если элемент system присутствует, то он должен иметь значение urn:iso:std:iso:4217 | (code.exists() or value.empty()) and (system.empty() or system = 'urn:iso:std:iso:4217' |
Это не отдельный тип данных, а ограничение типа данных Quantity, используемое при представлении денежных сумм в форме дроби.
Тип данных Range предназначен для указания диапазона значений физических величин. Общие сведения о типе данных Range приведены в
таблице 95, а состав элементов - в
таблице 96.
Таблица 95
Общие сведения о типе данных Range
Имя | Описание | Связи с другими элементами модели |
Range | Множество упорядоченных величин, определенное нижним и верхним пределами. Обычно используется одно значение из этого диапазона. Диапазоны чаще всего указывают в инструкциях. Единицы измерения unit и code/system элементов low и high должны совпадать. Если low или high отсутствуют, это означает, что нижний или верхний предел не определен. Флаг сравнения comparator в элементах low или high не должен присутствовать. Тип Range не следует использовать для указания значения за пределами диапазона. В этом случае следует использовать тип величины Quantity с элементом comparator. Величины low и high включаются в диапазон и могут иметь произвольно высокую точность, например, диапазон от 1,5 до 2,5 включает в себя 1,50 и 2,50, но не 1,49 или 2,51 | Отношение генерализации от Range к DataType |
Таблица 96
Состав элементов типа данных Range
Имя | Описание | Тип | Кратность |
Унаследованные элементы |
id | Уникальный идентификатор для ссылок между элементами | string | 0..1 |
extension | Дополнительное содержание | Extension | 0..* |
Собственные элементы |
low | Нижняя граница диапазона | SimpleQuantity | 0..1 |
high | Верхняя граница диапазона | SimpleQuantity | 0..1 |
Ограничения типа данных Range описаны в
таблице 97.
Таблица 97
Ограничения типа данных Range
Идентификатор | Вид | Путь | Описание | Выражение |
rng-2 | Правило | Базовый | Если элементы low и high присутствуют, то значение элемента low должно быть меньше значения элемента high или равно ему | low.value.empty() or high.value.empty() or low.lowBoundary().comparable(high.highBoundary()).not() or (low.lowBoundary() <= high.highBoundary()) |
Тип данных Ratio предназначен для представления отношения двух физических величин в форме дроби. Тип данных может использоваться для представления обычной дроби, например, "2/3". Общие сведения о типе данных Ratio приведены в
таблице 98, а состав элементов - в
таблице 99.
Таблица 98
Общие сведения о типе данных Ratio
Имя | Описание | Связи с другими элементами модели |
Ratio | Отношение между двумя величинами, выраженное числителем numerator и знаменателем denominator. Тип данных Ratio следует использовать только для представления отношения двух чисел, если оно не может быть подходящим образом выражено с помощью типа данных Quantity и общей единицы измерения. Если знаменатель denominator имеет значение "1", то вместо Ratio следует использовать Quantity | Отношение генерализации от Ratio к DataType |
Таблица 99
Состав элементов типа данных Ratio
Имя | Описание | Тип | Кратность |
Унаследованные элементы |
id | Уникальный идентификатор для ссылок между элементами | string | 0..1 |
extension | Дополнительное содержание | Extension | 0..* |
Собственные элементы |
numerator | Числитель отношения | Quantity | 0..1 |
denominator | Знаменатель отношения | SimpleQuantity | 0..1 |
Таблица 100
Ограничения типа данных Ratio
Идентификатор | Вид | Путь | Описание | Выражение |
rat-1 | Правило | Базовый | Элементы numerator and denominator должны одновременно присутствовать или отсутствовать. Если они отсутствуют, должно присутствовать хотя бы одно расширение extension | (numerator.exists() and denominator.exists()) or (numerator.empty() and denominator.empty() and extension.exists()) |
9.3.16 Тип данных RatioRange
Тип данных RatioRange предназначен для представления диапазонов отношений двух физических величин, представленных в форме дроби. Общие сведения о типе данных RatioRange приведены в
таблице 101, а состав элементов - в
таблице 102.
Таблица 101
Общие сведения о типе данных RatioRange
Имя | Описание | Связи с другими элементами модели |
RatioRange | Диапазон отношений между двумя величинами, выраженный диапазоном числителя lowNumerator.. лшлшhighNumerator и знаменателем denominator. Если знаменатель denominator имеет значение '1', то вместо RatioRange следует использовать Range | Отношение генерализации от RatioRange к DataType |
Таблица 102
Состав элементов типа данных RatioRange
Имя | Описание | Тип | Кратность |
Унаследованные элементы |
id | Уникальный идентификатор для ссылок между элементами | string | 0..1 |
extension | Дополнительное содержание | Extension | 0..* |
Собственные элементы |
lowNumerator | Нижний предел числителя | SimpleQuantity | 0..1 |
highNumerator | Верхний предел числителя | SimpleQuantity | 0..1 |
denominator | Знаменатель отношения | SimpleQuantity | 0..1 |
Ограничения типа данных RatioRange описаны в
таблице 103.
Таблица 103
Ограничения типа данных RatioRange
Идентификатор | Вид | Путь | Описание | Выражение |
ratrng-1 | Правило | Базовый | Элементы numerator and denominator должны одновременно присутствовать или отсутствовать. Если они отсутствуют, должно присутствовать хотя бы одно расширение extension | ((lowNumerator.exists() or highNumerator.exists()) and denominator.exists()) or (lowNumerator.empty() and highNumerator.empty() and denominator.empty() and extension.exists()) |
ratrng-2 | Правило | Базовый | Если оба элемента lowNumerator и highNumerator присутствуют, то значение элемента lowNumerator должно быть меньше значения элемента highNumerator или равно ему | lowNumerator.hasValue().not() or highNumerator.hasValue().not() or (lowNumerator.lowBoundary() <= highNumerator.highBoundary() |
9.3.17 Тип данных SampledData
Тип данных SampledData предназначен для представления серии считываний, осуществляемых приборами, например, кардиографами. Каждое считывание представляет собой десятичное значение или код. Результат измерения определяется по следующей формуле, содержащей значение i-го считывания data с поправками на смещение базового значения origin.value и масштабный коэффициент factor:
измеряемое значение[i] = SampledData.data[i] * SampledData.factor + SampledData.origin.value
Таблица 104
Общие сведения о типе данных SampledData
Имя | Описание | Связи с другими элементами модели |
SampledData | Серия считываний, осуществленная прибором, с указанием верхней и нижней границы диапазона значений. Может быть многомерной | Отношение генерализации от SampledData к DataType |
Таблица 105
Состав элементов типа данных SampledData
Имя | Описание | Тип | Кратность |
Унаследованные элементы |
id | Уникальный идентификатор для ссылок между элементами | string | 0..1 |
extension | Дополнительное содержание | Extension | 0..* |
Собственные элементы |
origin | Смещение нулевого значения и его единицы | SimpleQuantity | 1 |
interval | Число intervalUnits между считываниями | decimal | 0..1 |
intervalUnit | Единицы измерения интервала между считываниями | code | 1 |
factor | Масштабирующий коэффициент, применяемый к считыванию до добавления базового смещения | decimal | 0..1 |
lowerLimit | Нижний предел значения считывания | decimal | 0..1 |
upperLimit | Верхний предел значения считывания | decimal | 0..1 |
dimensions | Число считываний в каждый момент времени. Если оно больше единицы, то размерности будут чередоваться - все считывания в данный момент времени будут записаны сразу | positiveInt | 1 |
codeMap | Ссылка на экземпляр ресурса CodeMap, описывающего коды, которые могут передаваться вместо числового значения считывания. Эти коды должны быть дополнительными к 'E', 'U', 'L' (или 'e', 'u', 'l'). | canonical | 0..1 |
offsets | Последовательность десятичных значений смещений во времени, разделенных пробелами (символ u20). Единицы, в которых выражаются эти значения, берутся из intervalUnit. Абсолютное время начала измерений задается за рамками данного типа данных, например, в элементе Observation.effectiveDateTime. Если этот элемент присутствует, то число считываний должно быть равно числу смещений, указанному в элементе offsets, умноженному на размерность dimensions | string | 0..1 |
data | Последовательность считываний, разделенных пробелами (символ u20). Считывания могут быть десятичными значениями или кодами "E" (ошибка), "L" (меньше нижнего предела измерений) или "U" (больше верхнего предела измерений) | string | 1 |
В дополнение к кодам 'E', 'U', 'L' могут использоваться другие коды, описанные в ссылочном экземпляре ресурса CodeMap, в котором должна быть только одна группа, не содержащая ни числовые значения, ни коды 'E', 'U', 'L' (и для безопасности 'e', 'u', 'l'). Дополнительные коды не должны содержать пробелы и escape-последовательности и не должны начинаться с цифр.
Таблица 106
Привязки к наборам значений
Путь | Набор значений | Тип привязки | Описание |
SampledData.interval-Unit | http://unitsofmeasure.org | Расширяемая | Единицы измерения интервала между считываниями |
Тип данных Timing предназначен для представления списка повторяющихся событий. Правила повторения могут задаваться простыми кодом, указанным в поле code, или конструкцией типа Repeat, указанной в поле repeat. Общие сведения о типе данных Timing приведены в
таблице 107, а состав элементов - в
таблице 108.
Таблица 107
Общие сведения о типе данных Timing
Имя | Описание | Связи с другими элементами модели |
Timing | Расписание описывает наступление события, которое может совершаться несколько раз. Расписания используются, чтобы указать, когда события ожидаются или требуются, и могут также использоваться для представления сводки предшествующих или текущих событий. Определение компонентов типа данных Timing дается для "будущих" событий, но они могут использоваться и для описания истории или текущих событий. Расписание Timing может быть списком событий и/или критериями наступления событий, которые могут быть представлены в структурированной форме и/или в форме кода. Если предусмотрены и событие, и спецификация повторения, то список событий следует понимать, как интерпретацию информации повторяющейся структуры. Примечание - Тип данных Timing допускает модифицирующие расширения modifierExtension | Отношение генерализации от Timing к BackboneElement |
Таблица 108
Состав элементов типа данных Timing
Имя | Описание | Тип | Кратность |
Унаследованные элементы |
id | Уникальный идентификатор для ссылок между элементами | string | 0..1 |
extension | Дополнительное содержание | Extension | 0..* |
modifierExtension | Модифицирующее расширение, которое нельзя игнорировать, даже если оно не распознано | Extension | 0..* |
Собственные элементы |
event | Моменты наступления события | dateTime | 0..* |
repeat | Правила повторения события | Element | 0..1 |
repeat.bound[x] | Продолжительность расписания, где [x] может принимать значения Duration|Range|Period | | 0..1 |
repeat.boundsDuration | Продолжительность | Duration | |
repeat.boundsRange | Интервал дат и времени | Range | |
repeat.boundsPeriod | Период времени | Period | |
repeat.count | Число повторений | positiveInt | 0..1 |
repeat.countMax | Максимальное число повторений | positiveInt | 0..1 |
repeat.duration | Длительность события | decimal | 0..1 |
repeat.durationMax | Максимальная длительность события | decimal | 0..1 |
repeat.durationUnit | Единица длительности события: s (секунда) | min (минута) | h (час) | d (сутки) | wk (неделя) | mo (месяц) | a (год) | code | 0..1 |
repeat.frequency | Частота повторения события в заданном периоде, то есть событие повторяется frequency раз в заданном периоде | positiveInt | 0..1 |
repeat.frequencyMax | Максимальная частота повторения в заданном периоде | positiveInt | 0..1 |
repeat.period | Период, в течение которого событие повторяется frequency раз | decimal | 0..1 |
repeat.periodMax | Максимальный период, в течение которого событие повторяется frequency раз | decimal | 0..1 |
repeat.periodUnit | Единица длительности периода: s (секунда) | min (минута) | h (час) | d (сутки) | wk (неделя) | mo (месяц) | a (год) | code | 0..1 |
repeat.dayOfWeek | День недели - одно из значений mon | tue | wed | thu | fri | sat | sun | code | 0..* |
repeat.timeOfDay | Время наступления события в течение дня | time | 0..* |
repeat.when | Код периода времени повторения события | code | 0..* |
repeat.offset | Минуты от заданного периода времени повторения события (до или после) | unsigned-Int | 0..1 |
code | Правило повторения в кодированной форме (например, BID | TID | QID | AM | PM | QD | QOD | +) | CodeableConcept | 0..1 |
Таблица 109
Ограничения типа данных Timing
Идентификатор | Вид | Путь | Описание | Выражение |
tim-1 | Правило | Timing.repeat | Если элемент duration присутствует, то элемент durationUnit также должен присутствовать | duration.empty() or durationUnit.exists() |
tim-2 | Правило | Timing.repeat | Если элемент period присутствует, то элемент periodUnit также должен присутствовать | period.empty() or periodUnit.exists() |
tim-4 | Правило | Timing.repeat | Если элемент duration присутствует, то он должен иметь неотрицательное значение | duration.exists() implies duration >= 0 |
tim-5 | Правило | Timing.repeat | Если элемент period присутствует, то он должен иметь неотрицательное значение | period.exists() implies period >= 0 |
tim-6 | Правило | Timing.repeat | Если элемент periodMax присутствует, то элемент period также должен присутствовать | periodMax.empty() or period.exists() |
tim-7 | Правило | Timing.repeat | Если элемент durationMax присутствует, то также должен присутствовать элемент duration | durationMax.empty() or duration.exists() |
tim-8 | Правило | Timing.repeat | Если элемент countMax присутствует, то элемент count также должен присутствовать | countMax.empty() or count.exists() |
tim-9 | Правило | Timing.repeat | Если элемент offset присутствует, то элемент when также должен присутствовать и не принимать значения C (постоянно) | CM | CD | CV | offset.empty() or (when.exists() and when.select($this in ('C' | 'CM' | 'CD' | 'CV')).allFalse()) |
tim-10 | Правило | Timing.repeat | Элементы timeOfDay и when взаимно исключаемые | timeOfDay.empty() or when.empty() |
Таблица 110
Привязки к наборам значений
Путь | Набор значений | Тип привязки | Описание |
Timing.repeat. durationUnit | http://hl7.org/fhir/ValueSet/units-of-time | Обязателен | Единицы времени |
Timing.repeat.day-OfWeek | http://hl7.org/fhir/ValueSet/days-of-week | Обязателен | Дни недели |
Timing.repeat.when | http://hl7.org/fhir/ValueSet/event-timing | Обязателен | Реальные события, к которым привязано расписание |
Timing.code | http://hl7.org/fhir/ValueSet/timing-abbreviation | Предпочтителен | Аббревиатуры частоты событий |
9.3.19 Тип данных Signature
9.3.19.1 Общие сведения и состав элементов
Тип данных Signature предназначен для представления подписи, в том числе образца собственноручной подписи, в виде графического файла или сертификата усиленной квалифицированной электронной подписи. Общие сведения о типе данных Signature приведены в
таблице 111, а состав элементов - в
таблице 112.
Таблица 111
Общие сведения о типе данных Signature
Имя | Описание | Связи с другими элементами модели |
Signature | Электронное представление подписи и ее контекста. Подпись может быть криптографической (XML DigSig или JWS), с помощью которой можно обеспечить неоспоримость, или быть графическим образом, представляющим подпись или процесс подписания | Отношение генерализации от Signature к DataType |
Таблица 112
Состав элементов типа данных Signature
Имя | Описание | Тип | Кратность |
Унаследованные элементы |
id | Уникальный идентификатор для ссылок между элементами | string | 0..1 |
extension | Дополнительное содержание | Extension | 0..* |
Собственные элементы |
type | Код причины подписи. Он может быть явно включен как часть подписи и использоваться для учетности различных действий с документом | Coding | 0..* |
when | Момент создания подписи | instant | 0..1 |
who | Ссылка на лицо, организацию или прибор, поставивший подпись. Допустимые типы ссылочных ресурсов: Practitioner | PractitionerRole | RelatedPerson | Patient | Device | Organization | Reference | 0..1 |
onBehalfOf | Ссылка на лицо, организацию или прибор, от чьего имени поставлена подпись. Допустимые типы ссылочных ресурсов: Practitioner | PractitionerRole | RelatedPerson | Patient | Device | Organization | Reference | 0..1 |
targetFormat | Технический формат подписанного содержания ресурса (mime) | code | 0..1 |
sigFormat | Технический формат подписи (mime). Важными типами mime являются application/signature+xml для XMLdSig, application/jose для JWS и image/* для графического образа подписи | code | 0..1 |
data | Содержание подписи (XML DigSig, JWS, графический образ и т.д.). | base64Binary | 0..1 |
9.3.19.2 Электронная подпись XML
Если для электронной подписи используется спецификация XML Digital Signature (contentType = application/signature+xml), то применяются следующие требования:
а) элемент Signature.data содержит представление подписи в формате base64;
б) электронная подпись является отсоединенной;
в) для целей длительного хранения электронная подпись должна соответствовать спецификации XAdES-X-L, добавляющей штамп даты и времени, цепочку сертификатов и результаты проверки отзыва сертификатов.
Подпись экземпляра ресурса применяется к канонической форме XML-представления его содержания.
9.3.19.3 Электронная подпись JSON
Если для электронной подписи используется спецификация JSON Digital Signature (contentType = application/jose), то применяются следующие требования:
а) элемент Signature.data содержит представление подписи JWS-Signature
[31] в формате base64;
б) электронная подпись является отсоединенной;
в) для целей длительного хранения электронная подпись должна соответствовать спецификации JAdES-XL, добавляющей штамп даты и времени, цепочку сертификатов и результаты проверки отзыва сертификатов.
Подпись экземпляра ресурса применяется к канонической форме JSON-представления его содержания.
9.3.19.4 Каноническое представление содержания экземпляра ресурса в формате XML
Каноническое представление содержания экземпляра ресурса в формате XML должно удовлетворять следующим требованиям:
а) в значениях атрибутов и в XHTML представлении элемента не должно быть иных пробельных символов кроме пробела. При этом пробелы не должны быть кратными;
б) для пространств имен FHIR и XHTML должны использоваться пространства имен по умолчанию;
в) все комментарии должны быть опущены;
г) в escape-последовательностях должны использоваться исходные символы Unicode (например, ' вместо ");
д) должна использоваться инструкция <?xml version="1.0" encoding="UTF-8"?>;
е) должен быть применен метод каноникализации Canonical XML 1.1 (http://www.w3.org/TR/xml-c14n11).
Данный метод канонического представления идентифицируется, используя URI http://hl7.org/fhir/canonicalization/xml. В дополнение к нему определены методы канонического представления, приведенные в
таблице 113.
Таблица 113
Дополнительные методы канонического представления
содержания экземпляра ресурса в формате XML
URI | Дополнительная обработка содержания |
http://hl7.org/fhir/canonicalization/xml#data | Перед подписью должно быть удалено текстовое представление содержания ресурса (элемент text) |
http://hl7.org/fhir/canonicalization/xml#static | Кроме текстового представления содержания ресурса (элемент text) удаляются метаданные (элемент meta). Это позволяет сохранять целостность подписи при передаче содержания на другой сервер или при выполнении рабочих процессов, изменяющих значения тегов в метаданных |
http://hl7.org/fhir/canonicalization/xml#narrative | В содержании оставляются только элементы id и text (то есть подписывается только человеко-читаемое содержание) |
http://hl7.org/fhir/canonicalization/xml#document | В контейнере Bundle типа document подписывается все внутреннее содержание, кроме Bundle.id и Bundle.metadata (чтобы сохранять целостность подписи при передаче документа на другой сервер) |
9.3.19.5 Каноническое представление содержания экземпляра ресурса в формате JSON
Каноническое представление содержания экземпляра ресурса в формате JSON должно удовлетворять следующим требованиям:
а) в значениях свойств объектов и в XHTML представлении объекта Narrative не должно быть иных пробельных символов кроме пробела. При этом пробелы не должны быть кратными;
б) внутри каждого объекта свойства сортируются по алфавиту.
Данный метод канонического представления идентифицируется, используя URI http://hl7.org/fhir/canonicalization/json. В дополнение к нему определены методы канонического представления, приведенные в
таблице 114.
Таблица 114
Дополнительные методы канонического представления
содержания экземпляра ресурса в формате JSON
URI | Дополнительная обработка содержания |
http://hl7.org/fhir/canonicalization/json#data | Перед подписью должно быть удалено текстовое представление содержания ресурса (элемент text) |
http://hl7.org/fhir/canonicalization/json#static | Кроме текстового представления содержания ресурса (элемент text) удаляются метаданные (элемент meta). Это позволяет сохранять целостность подписи при передаче содержания на другой сервер или при выполнении рабочих процессов, изменяющих значения тегов в метаданных |
http://hl7.org/fhir/canonicalization/json#narrative | В содержании оставляются только элементы id и text (то есть подписывается только человеко-читаемое содержание) |
http://hl7.org/fhir/canonicalization/json#document | В контейнере Bundle типа document подписывается все внутреннее содержание, кроме Bundle.id и Bundle.metadata (чтобы сохранять целостность подписи при передаче документа на другой сервер) |
9.4 Специальные типы данных
9.4.1 Общие сведения
Специальные типы данных используются для вспомогательных целей. Диаграмма классов, описывающая эти типы данных, показана на
рисунке 15.
Рисунок 15 - Специальные типы данных
Перечень специальных типов данных приведен в
таблице 115.
Таблица 115
Имя | Описание | Пункт |
BackboneType | Базовый тип вспомогательных классов | |
CodeableReference | Ссылка на кодированное понятие или экземпляр ресурса | |
DataType | Базовый тип данных | |
Dosage | Дозировка | |
ElementDefinition | Определение элемента типа данных или ресурса | |
Extension | Дополнительная информация, не являющаяся частью базового определения ресурса или типа данных | |
Meta | Метаданные экземпляра ресурса | |
Narrative | Форматированный текст с описанием содержания экземпляра ресурса | |
Reference | Ссылка на экземпляр ресурса | |
xhtml | Текст с упрощенной разметкой xhtml | |
9.4.2 Базовый тип вспомогательных классов BackboneType
Базовый тип вспомогательных классов BackboneType является детализацией типа данных Element, добавляющей к его свойствам еще одно - modifierExtension (модифицирующее расширение). Общие сведения о типе данных BackboneType приведены в
таблице 116, а состав элементов - в
таблице 117.
Таблица 116
Общие сведения о типе данных BackboneType
Имя | Описание | Связи с другими элементами модели |
BackboneType | Базовое определение комплексных типов данных, которые могут содержать модифицирующие расширения | Отношение генерализации от BackboneType к Element |
Таблица 117
Состав элементов типа данных BackboneType
Имя | Описание | Тип | Кратность |
Унаследованные элементы |
id | Уникальный идентификатор для ссылок между элементами | string | 0..1 |
extension | Дополнительное содержание | Extension | 0..* |
Собственные элементы |
modifierExtension | Расширение, которое нельзя игнорировать, даже если оно не распознано | Extension | 0..* |
9.4.3 Тип данных CodeableReference
Элемент записи электронной медицинской карты может представлять собой ссылку на конкретный экземпляр данных или на общее понятие. Например, лекарственный препарат может быть прописан в связи с головной болью, что указано кодом R51 классификации
МКБ-10, или же в связи с результатами исследования, содержащимися в конкретном экземпляре ресурса Observation (исследование).
Возможность такой вариабельности предусмотрена в типе данных CodeableReference (ссылка на кодированное понятие или экземпляр ресурса). Общие сведения о типе данных CodeableReference приведены в
таблице 118, а состав элементов - в
таблице 119.
Таблица 118
Общие сведения о типе данных CodeableReference
Имя | Описание | Связи с другими элементами модели |
CodeableReference | Ссылка на кодированное понятие или экземпляр ресурса | Отношение генерализации от CodeableReference к DataType |
Таблица 119
Состав элементов типа данных CodeableReference
Имя | Описание | Тип | Кратность |
Унаследованные элементы |
id | Уникальный идентификатор для ссылок между элементами | string | 0..1 |
extension | Дополнительное содержание | Extension | 0..* |
Собственные элементы |
concept | Кодированное понятие | CodeableConcept | 0..1 |
reference | Ссылка на экземпляр ресурса | Reference | 0..1 |
Если кодированное понятие и ссылка на экземпляр ресурса присутствуют одновременно, то они должны быть согласованы друг с другом. Например, если в concept.coding.code указан код головной боли, то ссылочный экземпляр ресурса должен описывать головную боль.
9.4.4 Базовый тип данных DataType
Тип данных DataType является базовым для всех типов данных. Общие сведения о базовом типе данных DataType приведены в
таблице 120, а состав элементов - в
таблице 121.
Таблица 120
Общие сведения о типе данных DataType
Имя | Описание | Связи с другими элементами модели |
DataType | Базовое определение типов данных | Отношение генерализации от DataType к Element |
Таблица 121
Состав элементов типа данных DataType
Имя | Описание | Тип | Кратность |
Унаследованные элементы |
id | Уникальный идентификатор для ссылок между элементами | string | 0..1 |
extension | Дополнительное содержание | Extension | 0..* |
Тип данных Dosage используется для представления структурированных сведений о дозировке, указываемой в рецептах и описаниях лекарственных средств. Общие сведения о типе данных Dosage приведены в
таблице 122, состав элементов представлен на
рисунке 16 и в
таблице 123. Ограничения типа данных Dosage описаны в
таблице 124.
Таблица 122
Общие сведения о типе данных Dosage
Имя | Описание | Связи с другими элементами модели |
Dosage | Дозировка | Отношение генерализации от Dosage к BackboneType |
Рисунок 16 - Тип данных Dosage
Таблица 123
Состав элементов типа данных Dosage
Имя | Описание | Тип | Кратность |
Унаследованные элементы |
id | Уникальный идентификатор для ссылок между элементами | string | 0..1 |
extension | Дополнительное содержание | Extension | 0..* |
modifierExtension | Модифицирующее расширение, которое нельзя игнорировать, даже если оно не распознано | Extension | 0..* |
Собственные элементы |
sequence | Порядковый номер инструкции по дозировке | integer | 0..1 |
text | Человеко-читаемое описание дозировки (указанное в части Signature рецепта) | string | 0..1 |
additionalInstruction | Дополнительная инструкция или указание пациенту, например, "принимать с едой" | Codeable-Concept | 0..* |
patientInstruction | Описание применения, рассчитанное на пациента | string | 0..1 |
timing | Кратность приема | Timing | 0..* |
asNeeded | Признак "принимать при необходимости" | boolean | 0..* |
asNeededFor | Принимать в случае ... | Codeable-Concept | 0..* |
site | Место применения | Codeable-Concept | 0..1 |
route | Путь введения | Codeable-Concept | 0..1 |
method | Способ приема | Codeable-Concept | 0..1 |
doseAndRate | Принятое количество лекарства, назначенное количество или типичное количество | Element | 0..* |
doseAndRate.type | Вид дозы или скорости | Codeable-Concept | 0..1 |
doseAndRate.dose[x] | Количество лекарства в одной дозе. Допустимые типы данных: Range|SimpleQuantity | * | 0..1 |
doseAndRate.rate[x] | Количество лекарства за единицу времени (например в сутки). Допустимые типы данных: Ratio|Range|SimpleQuantity | * | 0..1 |
maxDosePerPeriod | Максимальное количество лекарства в единицу времени | Ratio | 0..* |
maxDosePerAdministration | Максимальная доза за прием | Simple-Quantity | 0..1 |
maxDosePerLifetime | Максимальная доза за жизнь | Simple-Quantity | 0..1 |
Таблица 124
Ограничения типа данных Dosage
Идентификатор | Вид | Путь | Описание | Выражение |
dos-1 | Правило | Базовый | Элемент AsNeededFor может присутствовать только в том случае, если элемент AsNeeded пуст или имеет значение true | asNeededFor.empty() or asNeeded.empty() or asNeeded |
9.4.6 Тип данных ElementDefinition
9.4.6.1 Общие сведения, состав, ограничения и привязки к наборам значений
Тип данных ElementDefinition используется в ресурсе StructureDefinition для формализованного описания элементов типов данных, ресурсов и расширений. Общие сведения о типе данных ElementDefinition приведены в
таблице 125, состав элементов представлен на
рисунке 17 и в
таблице 126.
Таблица 125
Общие сведения о типе данных ElementDefinition
Имя | Описание | Связи с другими элементами модели |
ElementDefinition | Ссылка на экземпляр ресурса | Отношение генерализации от ElementDefinition к BackboneType |
Рисунок 17 - Тип данных ElementDefinition
Таблица 126
Состав элементов типа данных ElementDefinition
Имя | Описание | Тип данных | Кратность |
Унаследованные элементы |
id | Логический идентификатор элемента данных | id | 0..1 |
extension | Дополнительное содержание, определенное при реализации | Extension | 0..* |
modifier-Extension | Модифицирующее расширение, которое не может быть проигнорировано | Extension | 0..* |
Собственные элементы |
path | Путь к данному элементу, начиная от имени ресурса или расширения и заканчивая данным элементом. Компоненты пути разделяются точками | string | 1 |
representation | Код, определяющий способ представления данного элемента в экземплярах, в случае отклонения от обычной ситуации. Допустимые значения: xmlAttr (элемент представляется в виде атрибута XML) | xmlText (элемент представляется в виде текста атрибута XML - только для простых типов данных) | typeAttr (тип элемента указывается с помощью xsi:type) | cdaText (в данной версии модели не используется) | xhtml (элемент представляется с помощью упрощенного XHTML) | code | 0..* |
sliceName | Имя варианта определения данного элемента, если вариабельность имеет место. Имя должно иметь формат токена без точек или пробелов. Оно должно быть уникальным и обозначать конкретный набор ограничений, применяемых к данному элементу. Это имя используется для назначения имен вариантам определения данного элемента | string | 0..1 |
sliceIs-Constraining | Значение true указывает, что это определение варианта ограничивает определение варианта с тем же именем в наследуемом профиле. Значение false указывает, что это определение варианта не переопределяет определение варианта в наследуемом профиле. Если значение отсутствует, то вариант может переопределять или не переопределять вариант в наследуемом профиле в зависимости от значения sliceName | boolean | 0..1 |
label | Предпочтительное имя элемента для визуализации его значения | string | 0..1 |
code | Код конкретной терминологии, имеющий то же значение, что и данный элемент | Coding | 0..* |
slicing | Указывает, что определение элемента имеет несколько вариантов (например, применяются несколько разных ограничений к одному и тому же элементу базовой структуры). Вариабельность может задаваться для любого элемента, имеющего максимальную кратность "*" в базовом ресурсе, или для любого элемента, тип которого может выбираться из нескольких вариантов. Описания вариантов следуют за данным элементом и имеют тот же самый путь path, пока не встретится более короткий путь (завершающий список вариантов) | Element | 0..1 |
slicing. discriminator | Указывает, каким образом различаются варианты определения элемента данных | Element | 0..* |
slicing. discriminator. type | Способ различения вариантов определения элемента. Допустимые значения: value (по значению элемента) | exists (по существованию элемента) | type (по типу элемента) | profile (по соответствию элемента определенному профилю) | position (по индексу экземпляра элемента) | code | 1 |
slicing. discriminator. path | Выражение FHIRPath, использующее простое подмножество языка и идентифицирующее элемент, на котором основано различение вариантов | string | 1 |
slicing. description | Человеко-читаемый текст, описывающий вариабельность. Если дискриминатор не указан, наличие этого текста обязательно | string | 0..1 |
slicing. ordered | Признак соответствия порядка следования вариантов в определении элемента и в экземпляре ресурса | boolean | 0..1 |
slicing.rules | Разрешены ли дополнительные варианты, явно не описанные в спецификации. Допустимые значения: closed (дополнительные варианты запрещены) | open (дополнительные варианты возможны) | openAtEnd (дополнительные варианты возможны в конце списка) | code | 1 |
short | Краткое описание элемента (например, для представления в автоматически генерируемых отчетах) | string | 0..1 |
definition | Полное описание семантики элемента данных. Если элемент произведен из существующего элемента (например, с помощью ограничения), то полное описание данного элемента ДОЛЖНО быть совместимо с полным описанием базового элемента, но при этом должно передавать специфику элемента в конкретном контексте использования ресурса | markdown | 0..1 |
comment | Пояснения к использованию элемента данных, например, как использовать его значение, когда его следует исключить и т.д. | markdown | 0..1 |
requirements | Это свойство предназначено для прослеживания того, почему элемент был создан и почему к нему применяются ограничения. Его можно использовать для ссылок на спецификацию, описывающую требования к структуре данного элемента | markdown | 0..1 |
alias | Другое имя, употребляемое для идентификации данного элемента в иной системе | string | 0..* |
min | Минимальная кратность элемента в экземпляре | unsigned-Int | 0..1 |
max | Максимальная кратность элемента в экземпляре | string | 0..1 |
base | Информация о базовом определении элемента. Если определение элемента не является оригинальным (например, представляет собой ограничение другого типа данных или является потомком типа), то содержание определения может отличаться от базового определения. Если элемент оригинален, то здесь указывается сам элемент | Element | 0..1 |
base.path | Путь, идентифицирующий базовый элемент и представляющий собой список имен потомков, разделенных точками. Список начинается с имени ресурса или расширения | string | 1 |
base.min | Минимальная кратность базового элемента, указанная в его определении | unsigned-Int | 1 |
base.max | Максимальная кратность базового элемента, указанная в его определении | string | 1 |
content-Reference | Указывает другой элемент в определении ресурса, чей контекст применим к данному элементу | uri | 0..1 |
type | Тип данных, который может иметь данный элемент | Element | 0..* |
type.code | Адрес URL определения типа данных или ресурса, используемого в качестве типа данных данного элемента. Адрес должен быть относителен к http://hl7.org/fhir/StructureDefinition, например "string" означает ссылку на http://hl7.org/fhir/StructureDefinition/string | uri | 1 |
type.profile | Идентификация профиля или руководства по реализации, которому должен соответствовать тип данного элемента. Если указано несколько профилей, то достаточно соответствия одному из них | canonical | 0..* |
type.target-Profile | Идентификация целевого профиля (только для элементов типа Reference, содержащих ссылку на другой ресурс, или типа canonical, ссылающихся на определение другой структуры) | canonical | 0..* |
type. aggregation | Способ агрегирования с целевым экземпляром ресурса. Допустимые значения: contained (ссылается на вложенный экземпляр ресурса) | referenced (ссылается на внешний экземпляр ресурса) | bundled (ссылается на экземпляр ресурса, вложенный в тот же контейнер Bundle) | code | 0..* |
type.versioning | Версионность ссылки на экземпляр ресурса. Допустимые значения: either (может включать или не включать версию) | independent (версия не включается)) | specific (версия включается) | code | 0..1 |
defaultValue[x] | Значение элемента по умолчанию | * | 0..1 |
meaningWhen-Missing | Трактовка отсутствия данного элемента | markdown | 0..1 |
orderMeaning | Если свойство присутствует, то оно указывает, что порядок следования экземпляров повторяющегося элемента существенен, и описывает его смысл. Его отсутствие означает, что порядок следования экземпляров не имеет значения | string | 0..1 |
fixed[x] | Указывает значение, которое должен иметь элемент в экземпляре. При сравнении незначащие пробелы игнорируются, и все компоненты значения должны совпадать (сравнение чувствительно к регистру). Отсутствующий компонент должен отсутствовать и в экземпляре | * | 0..1 |
pattern[x] | Указывает образцовое значение, которое должно присутствовать в экземпляре элемента, то есть любое значение, указанное в pattern, должно присутствовать в экземпляре. Указание pattern является "ограничением по образцу". Если pattern[x] используется для ограничения элемента с простым типом данных, то указанное в нем значение должно в точности совпадать со значением экземпляра элемента. Если pattern[x] используется для ограничения элемента, содержащего массива значений, то каждое значение, указанное в массиве pattern[x], должно (рекурсивно) совпадать по крайней мере с одним значением в массиве, содержащемся в элементе. Если pattern[x] используется для ограничения комплексного объекта, то каждое свойство, указанное в pattern[x], должно присутствовать в комплексном объекте и иметь (рекурсивно) то же самое значение. Если pattern[x] указано для повторяющегося элемента, то его значение применяется к каждому повторению элемента | * | 0..1 |
example | Пример значения данного элемента | Element | 0..* |
example.label | Описание назначения примера | string | 1 |
example. value[x] | Значение типа [x], допустимого для данного элемента, предлагаемое в качестве примера | * | 1 |
minValue[x] | Минимальное значение элемента | * | 0..1 |
maxValue[x] | Максимальное значение элемента | * | 0..1 |
maxLength | Максимальное число символов, допускаемое для значения элемента со строковым типом данных | integer | 0..1 |
condition | Ссылка на инвариант, описывающий дополнительные требования к кратности элемента или к его значению | id | 0..* |
constraint | Формальное ограничение, например, совместимость наличия элемента с наличием другого элемента, и иное ограничение, которое может быть вычислено в контексте экземпляра элемента | Element | 0..* |
constraint.key | Идентификатор ограничения, наложенного на кратность элементов | id | 1 |
constraint. requirements | Описание причины ограничения | string | 0..1 |
constraint. severity | Степень влияния ограничения на прикладную обработку. Допустимые значения: error (ошибка) | warning (предупреждение) | code | 1 |
constraint. suppress | Указывает, что при профилировании элемента ограничение с кодом степени warning (предупреждение) может быть исключено | boolean | 0..1 |
constraint. human | Текст сообщения о нарушении данного ограничения | string | 1 |
constraint. expression | Выражение на языке FHIRPath, позволяющее проверить выполнение ограничения | string | 0..1 |
constraint. source | Ссылка на источник ограничения | canonical | 0..1 |
mustHave-Value | Указывает, что элемент с простым типом данных должен иметь значение, даже если имеет расширение | boolean | 0..1 |
value-Alternatives | Расширение, которое может заменить значение элемента с простым типом данных | canonical | 0..* |
mustSupport | Значение true указывает, что потребитель или поставщик содержания экземпляра ресурса должен обеспечить какую-либо содержательную поддержку данного элемента. Значение false указывает, что присваивание значения оставлено на усмотрение поставщика, а использование - на усмотрение потребителя | boolean | 0..1 |
isModifier | Значение true указывает, что значение данного элемента влияет на интерпретацию элемента или ресурса, который его содержит, и значение данного элемента не может игнорироваться. Обычно указывается для элементов, характеризующих статус экземпляра ресурса, квалифицирующих его или отрицающих его содержание | boolean | 0..1 |
isModifier-Reason | Разъяснение причины, по которой значение данного элемента влияет на интерпретацию содержащего его ресурса или элемента | string | 0..1 |
isSummary | Должен ли данный элемент включаться в результат запроса, в котором параметр _summary=true. | boolean | 0..1 |
binding | Привязка кодируемого значения элемента (code, Coding, CodeableConcept, Quantity) или элемента типа string либо uri к набору значений | Element | 0..1 |
binding. strength | Степень обязательности применения данной привязки к набору значений. Допустимые значения: обязателен | расширяемый (набор может быть расширен) | предпочтительный | пример (в качестве примера) | code | 1 |
binding. description | Наименование набора значений | string | 0..1 |
binding. valueSet | Ссылка на определение набора значений | canonical | 0..1 |
mapping | Указывает понятие, определенное во внешней спецификации, примерно соответствующее данному элементу | Element | 0..1 |
mapping. identity | Ссылка на идентификатор внешней спецификации, указанный в StructureDefinition.mapping.identity | id | 1 |
mapping. language | Идентификация синтаксиса, на котором представлено отображение mapping.map | code | 0..1 |
mapping.map | Указание той части внешней спецификации, которая соответствует данному элементу | string | 1 |
mapping. comment | Примечание к спецификации отображения | string | 0..1 |
Таблица 127
Ограничения типа данных ElementDefinition
Идентификатор | Вид | Путь | Описание | Выражение |
eld-2 | Правило | Базовый | min <= max | min.empty() or max.empty() or (max = '*') or iif(max != '*', min <= max.toInteger()) |
eld-3 | Правило | ElementDefinition.max | Кратность max должна быть числом или символом "*" | empty() or ($this = '*') or (toInteger() >= 0) |
eld-4 | Правило | ElementDefinition.type | Элемент aggregation может быть указан только в том случае, если одним из разрешенных типов данных является Reference или canonical | aggregation. empty() or (code = 'Reference') or (code = 'canonical') or (code = 'CodeableReference') |
eld-5 | Правило | Базовый | Если в определении элемента указан элемент contentReference, то в нем нельзя указать тип type, значение по умолчанию defaultValue, фиксированное значение fixed, образцовое значение pattern, пример example, минимальное и максимальное значение minValue, maxValue, максимальную длину maxLength или привязку к набору значений binding | contentReference. empty() or (type.empty() and defaultValue.empty() and fixed.empty() and pattern.empty() and example. empty() and minValue.empty() and maxValue.empty() and maxLength.empty() and binding.empty()) |
eld-6 | Правило | Базовый | Фиксированное значение fixed можно указать только в том случае, если элемент имеет единственный тип | fixed.empty() or (type.count() <= 1) |
eld-7 | Правило | Базовый | Образцовое значение pattern можно указать только в том случае, если элемент имеет единственный тип | pattern.empty() or (type.count() <= 1) |
eld-8 | Правило | Базовый | Образцовое значение pattern и фиксированное значение fixed исключают друг друга | pattern.empty() or fixed.empty() |
eld-11 | Правило | Базовый | Привязка к набору значений binding может быть указана только для элементов с кодируемыми значениями или имеющими тип string либо uri | binding.empty() or type.code.empty() or type.code.contains(":") or type.select((code = 'code') or (code = 'Coding') or (code='Codeable-Concept') or (code = 'Quantity') or (code = 'string') or (code = 'uri') or (code = 'Duration')).exists() |
eld-12 | Правило | ElementDefinition.binding | Значение свойства valueSet должно начинаться с http://, или https://, или urn:, или # | valueSet.exists() implies (valueSet.startsWith('http:') or valueSet.startsWith('https') or ueSet.startsWith('urn:') or valueSet.startsWith('#')) |
eld-13 | Правило | Базовый | Значения свойства code типов type, допускаемых для данного элемента, не должны повторяться | type.select(code).isDistinct() |
eld-14 | Правило | Базовый | Значения свойства key ограничений constraint не должны повторяться | constraint.select(key).isDistinct() |
eld-15 | Правило | Базовый | Значение по умолчанию default и свойство семантики отсутствия элемента meaningWhenMissing исключают друг друга | defaultValue.empty() or meaningWhenMissing.empty() |
eld-16 | Правило | Базовый | Значение имени варианта sliceName должно состоять из допустимых токенов, разделенных символом "/" | sliceName.empty() or sliceName.matches('^[a-zA-Z0-9\\/\\-_\\[\\]\\@]+$') |
eld-17 | Правило | ElementDefinition.type | Свойство целевого профиля targetProfile допустимо только в том случае, если элемент имеет тип Reference, CodeableReference или canonical | (code='Reference' or code = 'canonical' or code = 'CodeableReference') or targetProfile.empty() |
eld-18 | Правило | Базовый | Если признак модификации семантики isModifier равен true, то должна быть указана причина модификации modifierReason | (isModifier.exists() and isModifier) implies isModifierReason.exists() |
eld-19 | Правило | Базовый | Имя элемента не должно содержать определенные специальные символы | path.matches('[^\ \s\\.,:;\\\'  \\/|?!@#$%&*()\\ [\\]{}]{1,64}(\\. [^\\s\\.,:;\\\'  \\/|?!@#$%&*()\\ [\\]{}]{1,64}(\\ [x\\])?(\\:[^\\s\\.]+)?)*') |
eld-20 | Правило | Базовый | Рекомендуется, чтобы имя элемента состояло из букв латинского алфавита и цифр, а его длина не превышала 64 символа, иначе некоторые генераторы программного кода могут возвращать ошибки | p a t h . m a t c h e s( ' [A - Z a - z ] [ A - Z a - z 0 - 9 ] * ( \ \ . [ a - z ] [A-Za-z0-9]*(\\[x])?)*') |
eld-21 | Правило | ElementDefinition.constraint | Рекомендуется, чтобы в описании ограничения (constraint) присутствовало выражение expression, иначе программные валидаторы содержания элемента не смогут проверить выполнение ограничения | expression.exists() |
eld-22 | Правило | Базовый | Признак ограничивающего варианта (sliceIsConstraining) может быть указано только в случае, если присутствует имя варианта sliceName | sliceIsConstraining. exists() implies sliceName. exists() |
eld-23 | Правило | ElementDefinition.binding | Элемент binding должен иметь свойство valueSet или description | description.exists() or valueSet. exists() |
eld-24 | Рекомендация | Базовый | Вместо fixed[x] следует использовать pattern[x] | fixed.exists().not() |
eld-25 | Предупреждение | Базовый | Если порядок следования экземпляров элемента не имеет значения, то упорядоченность вариантов элемента не должна задаваться | orderMeaning. empty() implies slicing. where(rules='openAtEnd' or ordered).exists().not() |
eld-26 | Правило | ElementDefinition.constraint | Ограничение с кодом степени error (ошибка) не может быть исключено | (severity = 'error') implies suppress.empty() |
eld-27 | Предупреждение | Базовый | Идентификатор identity элемента mapping должен быть уникальным | mapping.select (identity).isDistinct() |
eld-28 | Правило | Базовый | Если mustHaveValue = true, то элемент valueAlternatives должен отсутствовать | mustHaveValue. value implies valueAlternatives.empty() |
Таблица 128
Привязки к наборам значений
Путь | Набор значений | Тип привязки | Описание |
ElementDefinition.representation | http://hl7.org/fhir/ValueSet/property-representation | Обязательная | Представление свойства при сериализации |
ElementDefinition.slicing.discriminator.type | http://hl7.org/fhir/ValueSet/discriminator-type | Обязательная | Интерпретация значения элемента при вычислении дискриминатора |
ElementDefinition.slicing.rules | http://hl7.org/fhir/ValueSet/resource-slicing-rules | Обязательная | Интерпретация вариантов определения элемента |
ElementDefinition.type.code | http://hl7.org/fhir/ValueSet/elementdefinition-types | Расширяемая | Допустимые типы элементов |
ElementDefinition.type.aggregation | http://hl7.org/fhir/ValueSet/resource-aggregation-mode | Обязательная | Варианты ссылок на экземпляр ресурса |
ElementDefinition.constraint.severity | http://hl7.org/fhir/ValueSet/constraint-severity | Обязательная | Степень нарушения ограничения |
ElementDefinition.mapping.language | http://hl7.org/fhir/ValueSet/mime-type | Обязательная | Тип содержания Mime - все допустимые коды из BCP-13 (http://tools.ietf.org/html/bcp13) |
9.4.6.2 Использование пути ElementDefinition.path
Свойство пути path является важнейшим свойством определения элемента. Оно не только именует элемент, но еще и указывает его место в иерархии элементов. Для каждого пути path существует только одно исходное определение. Оно является главным определением, которому должны соответствовать все другие определения с этим же значением пути path.
Каждый элемент данных определен в экземпляре ресурса StructureDefinition, описывающем тип ресурса или тип данных. Он задает идентификацию элемента и представляет контекст, в котором значение элемента обретает определенный смысл. При определении элементов должны соблюдаться следующие правила:
а) имена элементов (части пути path, разделенные символом '.') не должны содержать пробельные символы (то есть символы Unicode, помеченные как пробельные);
б) имена элементов не должны содержать символы ,:;

/|?!@#$%^&*()[]{};
в) имена элементов не должны содержать символы, не входящие в таблицу-ASCII;
г) длина имен элементов не должна превышать 64 символа;
д) пути path не могут подразумевать элементы, не определенные явно (например, путь a.b.c.d не может быть задан, если не определен путь a.b.c);
е) по соглашению каждый путь начинается с прописной буквы, но все следующие имена (кроме имен типов) должны начинаться со строчной буквы. Имена всех типов ресурсов и типов данных (кроме примитивных) должны следовать этому соглашению.
Если элемент является полиморфным (может иметь несколько типов данных), то путь должен заканчиваться символами "[x]", означающими, что имя элемента при сериализации может изменяться.
Элементы могут быть определены, используя следующие конструкции:
а) с помощью экземпляра ресурса StructureDefinition, в котором элемент kind = resource, complex-type или primitive-type, а элемент derivation = specialization. Это типы ресурсов или типы данных, определенные в спецификации;
б) в элементах данных.
В экземплярах ресурса StructureDefinition, имеющих свойство derivation = ограничение (то есть в профилях ресурсов и типов данных), не разрешается указывать или определять элементы типа ElementDefinition, у которых значение пути path отсутствует в определении базового типа, от которого они произведены.
9.4.6.3 Идентификатор ElementDefinition.id
Кроме элемента path, каждый элемент типа данных ElementDefinition должен содержать унаследованный элемент id (идентификатор), которому должно быть присвоено уникальное значение в соответствии со следующим алгоритмом:
а) значение id должно конструироваться как строка, разделенная точками, у которой каждый компонент соответствует токену в пути path;
б) для каждого компонента пути path в идентификаторе id используется синтаксис pathpart.slicename/reslicename (то есть компонент:имя-варианта/имя-подварианта).
При отсутствии вариантов определения элемента значение идентификатора id должно в точности совпадать со значением пути path.
9.4.6.4 Интерпретация значений элементов типа данных ElementDefinition в разных контекстах
Тип данных ElementDefinition используется в ресурсе StructureDefinition. Способ использования и интерпретации полей типа данных ElementDefinition зависит от контекста в соответствии с
таблицей 129.
Таблица 129
Интерпретация элементов типа данных ElementDefinition
в зависимости от контекста
Элемент типа данных Element-Definition | Определение типа, первый элемент | Определение типа, следующие элементы | Определение ограничения типа, первый элемент | Определение ограничения типа, следующие элементы |
sliceName | запрещен | запрещен | запрещен | обязателен для варианта, иначе запрещен |
label | не обязателен | не обязателен | рекомендован | рекомендован |
code | не обязателен | не обязателен | не обязателен | не обязателен |
slicing | запрещен | запрещен | запрещен | не обязателен |
short/definition | обязателен | обязателен | обязателен  | обязателен  |
requirements/comments/alias | запрещен | не обязателен | запрещен  | не обязателен  |
base | snapshot: обязателен differential: не обязателен | snapshot: обязателен differential: не обязателен | обязателен | обязателен |
type | обязателен | обязателен | не обязателен | не обязателен |
name-Reference | запрещен | не обязателен | запрещен | не обязателен |
min/max | не обязателен (irrelevant) | обязателен | не обязателен | не обязателен  |
default-Value[x] | запрещен | не обязателен | запрещен | не обязателен  |
meaning-WhenMissing | запрещен | не обязателен | запрещен | не обязателен  |
fixed[x] | запрещен | запрещен | запрещен | не обязателен |
pattern[x] | запрещен | запрещен | запрещен | не обязателен |
example[x] | запрещен | не обязателен | запрещен | не обязателен |
minValue[x] | запрещен | запрещен | запрещен | не обязателен |
maxValue[x] | запрещен | запрещен | запрещен | не обязателен |
maxLength | запрещен | запрещен | запрещен | не обязателен |
mustSupport | запрещен | запрещен | не обязателен | не обязателен |
isModifier | запрещен | не обязателен | запрещен | не обязателен  |
isSummary | запрещен | не обязателен | запрещен | не обязателен  |
binding | запрещен | не обязателен | запрещен | не обязателен |
constraint | не обязателен | не обязателен | не обязателен  | не обязателен  |
condition | запрещен | не обязателен | запрещен | не обязателен  |
mapping | не обязателен | не обязателен | не обязателен  | не обязателен  |
Примечания
1 Графы Определение типа: экземпляр ресурса StructureDefinition без элемента baseDefinition или имеющий поле derivationType со значением специализация.
2 Графы Определение ограничения типа: экземпляр ресурса StructureDefinition с элементом baseDefinition, имеющий поле derivationType со значением ограничение, то есть описание структуры, ограничивающей другую структуру:
3 В графах Определение ограничения типа используются следующие обозначения:

: присутствие и семантика элемента должны совпадать с определением в базовой структуре;

: описание элемента должно быть согласовано с описанием совпадающего элемента базовой структуры;

: могут быть определены дополнительные ограничения и отображения, но они не должны заменять те, что уже присутствуют в базовой структуре.
Зависимость использования пути path и типа type от контекста, в котором они используются, представлена в
таблице 130.
Таблица 130
Зависимость использования пути path и типа type
от контекста использования
Контекст | Путь path (первый элемент) | Путь path (следующие элементы) | Тип type (первый элемент) |
Базовое определение типа данных | Имя типа | Путь внутри типа данных | Element |
Ограничение типа данных | Имя базового типа | Путь внутри типа данных | Имя базового типа |
Базовое определения ресурса | Имя ресурса | Путь внутри ресурса | DomainResource или иногда Resource |
Ограничение ресурса | Имя ресурса | Путь внутри ресурса (в том числе с заходом внутрь типа данных) | Имя ресурса |
Базовое определение ограничения (являющего стандартным типом данных) | Extension | Extension.value[x] или Extension.extension | Extension |
Определение пользовательского расширения | Extension | Extension.value[x] или Extension.extension (для комплексных расширений) | Extension |
9.4.6.5 Правила описания вариантов элемента (slicing)
Спецификация вариантов (slicing) допускается только при ограничении существующей структуры. Свойство slicing может использоваться только при первом вхождении элемента. Все остальные вхождения должны иметь свойство sliceName. Специальное имя @default применяется ко всем вхождениям, которые не входят в число других вхождений.
Первое вхождение (для которого указана спецификация slicing) описывает набор ограничений, применяемых ко всем вхождениям. Его описание следует обычным правилам, за исключением следующего:
а) должно присутствовать свойство slicing;
б) минимальная кратность (min) указывает общее число вхождений вариантов, включая число открытой порции вариантов (отдельные варианты могут иметь другое значение минимальной кратности min).
9.4.6.6 Ограничение элементов, для которых допускается выбор типа
Элементы, для которых допускается выбор из нескольких типов, могут ограничиваться. Существует два вида ограничений таких элементов:
а) ограничение, накладываемое на элемент в целом, например, ограничение кратности или ограничения выбора типа;
б) ограничение, применяемое к элементу конкретного типа, например, привязка к набору значений (binding).
При ограничении элемента, для которого допускается выбор из нескольких типов, применяются следующие правила:
а) ограничение списка допустимых типов должно применяться к исходному элементу, в имени которого указан признак "[x]";
б) включение в спецификацию пути path элемента, специфичного для типа (например, Patient.deceased[x]:deceasedBoolean) не должно интерпретироваться как ограничение допустимых типов. Оно описывает ограничение конкретного типа элемента;
в) исходный элемент всегда должен быть представлен в полном списке элементов snapshot; варианты, специфичные для типа, представляются по мере необходимости.
9.4.6.7 Правила, применяемые к кратностям min и max
К кратностям min и max применяются следующие правила:
а) если указание базового определения StructureDefinition.baseDefinition отсутствует, то min и max должны быть указаны;
б) в элементах StructureDefinition.differential.element кратности min и max всегда необязательны; если они отсутствуют, то по умолчанию их значения совпадают с кратностями min и max, указанными для базового определения;
в) в элементах StructureDefinition.snapshot.element кратности min и max должны быть указаны;
г) если элемент необязателен (min = 0) и в его определении указан элемент fixed (фиксированное значение) или pattern (образец значения), то их значения применяются только в том случае, если элемент присутствует.
9.4.6.8 Правила, применяемые к агрегированию
Если в определении структуры присутствует поле type.aggregation (способ агрегирования с целевым ресурсом), то это определение должно относиться к элементу типа Reference или CodeableReference и в нем должен быть указан целевой профиль targetProfile.
Если в определении присутствует поле type.versioning (зависимость от версии ссылочного ресурса), то это определение должно относиться к элементу типа Reference и в экземпляре элемента ссылка должна воплощаться в соответствии со спецификацией версионности.
9.4.6.9 Отсутствующие элементы
Большинство элементов имеет минимальную кратность 0, то есть они могут отсутствовать в экземпляре ресурса. При обработке такого экземпляра приложение должно считать значение отсутствующего элемента неизвестным - оно может иметься у поставщика данных, но отсутствовать по причинам защиты информации, или отсутствовать у самого поставщика.
Это же применимо к ситуации, когда элемент присутствует, но его значение и все его дочерние элементы отсутствуют, а наличествуют только расширения.
Однако для некоторых элементов в настоящей спецификации можно указать особую трактовку отсутствия значения. Например, если конец периода (Period.end) не указан, то это означает, что период продолжается (никакое конкретное значение по умолчанию концу периода не может быть присвоено). Для указания такой трактовки предусмотрено текстовое свойство meaningWhenMissing.
9.4.7 Тип данных Extension
Тип данных Extension может использоваться для представления дополнительной информации, не являющейся частью базового определения ресурса или типа данных. Поскольку он наследует свойство extension с типом Extension и кратностью 0..* от типа данных Element, то внутри расширения могут быть другие расширения и т.д. Общие сведения о типе данных Extension приведены в
таблице 131, а состав элементов - в
таблице 132.
Таблица 131
Общие сведения о типе данных Extension
Имя | Описание | Связи с другими элементами модели |
Extension | Необязательный элемент, включаемый во все типы ресурсов | Отношение генерализации от Extension к Element |
Таблица 132
Состав элементов типа данных Extension
Имя | Описание | Тип | Кратность |
Унаследованные элементы |
id | Уникальный идентификатор для ссылок между элементами | string | 0..1 |
extension | Дополнительное содержание | Extension | 0..* |
Собственные элементы |
url | Идентификатор структуры расширения (url, откуда можно взять описание структуры расширения) | uri | 1 |
value[x] | Значение, передаваемое в расширении, ДОЛЖНО иметь тип из ограниченного набора типов | * | 0..1 |
Имя value[x] означает, что тип значения определяется в зависимости от назначения расширения. В конкретном экземпляре типа данных Extension это имя должно заменяться на одно из имен, перечисленных в
таблице 133.
Таблица 133
Имена типов значений, передаваемых в расширении Extension
Имя | Описание | Тип |
valueBase64Binary | Двоичное содержание | base64Binary |
valueBoolean | Булевское значение | boolean |
valueCanonical | Канонический URL | canonical |
valueCode | Перечислимый тип | code |
valueDate | Дата | date |
valueDateTime | Дата и время | dateTime |
valueDecimal | Десятичное значение | decimal |
valueId | Идентификатор | id |
valueInstant | Штамп даты и времени | instant |
valueInteger | Целочисленное значение (32 бита) | integer |
valueInteger64 | Целочисленное значение (64 бита) | integer64 |
valueMarkdown | Структурированный текст с разметкой Markdown | markdown |
valueOid | Объектный идентификатор | oid |
valuePositiveInt | Положительное целое число | positiveInt |
valueString | Строка | string |
valueTime | Время | time |
valueUnsignedInt | Неотрицательное целое число | unsignedInt |
valueUri | Унифицированный идентификатор ресурса | uri |
valueUrl | Унифицированный адрес ресурса | url |
valueUuid | Унифицированный уникальный идентификатор | uuid |
valueAddress | Адрес | Address |
valueAge | Возраст в единицах длительности | Age |
valueAnnotation | Аннотация | Annotation |
valueAttachment | Вложение | Attachment |
valueCodeableConcept | Кодированное понятие | CodeableConcept |
valueCodeableReference | Ссылка на кодированное понятие или экземпляр ресурса | CodeableReference |
valueCoding | Кодированное значение | Coding |
valueContactPoint | Контактная информация | ContactPoint |
valueCount | Количество подсчетов (в единицах) | Count |
valueDistance | Дистанция (в единицах расстояния) | Distance |
valueDuration | Длительность (в единицах длительности) | Duration |
valueHumanName | Именование физического лица | HumanName |
valueIdentifier | Идентификатор | Identifier |
valueMoney | Денежная сумма | Money |
valuePeriod | Период | Period |
valueQuantity | Физическая величина | Quantity |
valueRange | Диапазон | Range |
valueRatio | Отношение | Ratio |
valueRatioRange | Диапазон отношений | RatioRange |
valueReference | Ссылка на другой экземпляр ресурса | Reference |
valueSampledData | Серия считываний | SampledData |
valueSignature | Подпись | Signature |
valueTiming | Расписание | Timing |
valueContactDetail | Детальная контактная информация | ContactDetail |
valueDataRequirement | Общие требования к данным ресурса знаний | DataRequirement |
valueExpression | Выражение на определенном языке, которое может использоваться для получения значения | Expression |
valueParameterDefinition | Определение параметра | ParameterDefinition |
valueRelatedArtifact | Сведения об артефакте, связанном с ресурсами знаний | RelatedArtifact |
valueTriggerDefinition | Описание события, инициирующего применение ресурса знаний | TriggerDefinition |
valueUsageContext | Описание контекста использования | UsageContext |
valueAvailability | Сведения о доступности физического места, службы или медицинского работника | Availability |
valueExtendedContactDetail | Детальная контактная информация лица или организации | ExtendedContactDetail |
valueDosage | Дозировка | Dosage |
valueMeta | Метаданные ресурса | Meta |
Тип данных Meta описывает метаданные экземпляра ресурса. Общие сведения о типе данных Meta приведены в
таблице 134, а состав элементов - в
таблице 135.
Таблица 134
Общие сведения о типе данных Meta
Имя | Описание | Связи с другими элементами модели |
Meta | Набор метаданных экземпляра ресурса. Все метаданные не обязательны, но некоторые из них могут быть объявлены обязательными при профилировании или в зависимости от контекста использования | Отношение генерализации от Meta к DataType |
Таблица 135
Состав элементов типа данных Meta
Имя | Описание | Тип | Кратность |
Унаследованные элементы |
id | Уникальный идентификатор для ссылок между элементами | string | 0..1 |
extension | Дополнительное содержание | Extension | 0..* |
Собственные элементы |
versionId | Логический идентификатор версии экземпляра ресурса. Может быть указан при ссылке на этот экземпляр | id | 0..1 |
lastUpdated | Точные дата и время изменения содержания экземпляра ресурса | instant | 0..1 |
source | Идентификатор источника, послужившего основой для содержания экземпляра ресурса | uri | 0..1 |
profile | Ссылка на определение ресурса или его профиля, представленное экземпляром ресурса StructureDefinition | canonical | 0..* |
security | Категория конфиденциальности экземпляра ресурса. Привязка к набору значений http://hl7.org/fhir/ValueSet/security-labels (расширяемая) | Coding | 0..* |
tag | Тег, применяемый к данному экземпляру ресурса. Теги предназначены для дополнительной идентификации ресурсов сторонними процессами и потоками работ. Привязка к набору значений http://hl7.org/fhir/ValueSet/common-tags (пример) | Coding | 0..* |
9.4.9 Тип данных Narrative
9.4.9.1 Общие требования
Тип данных Narrative (повествование) может использоваться для представления форматированного текста, описывающего содержание экземпляра ресурса. Этот текст может генерироваться по структурированному содержанию экземпляра ресурса, может расширять или дополнять это содержание, или отсутствовать. Назначение текста определяется полем status. Форматированный текст представлен в поле div с использованием упрощенного формата XHTML.
Таблица 136
Общие сведения о типе данных Narrative
Имя | Описание | Связи с другими элементами модели |
Narrative | Человеко-читаемое представление содержания экземпляра ресурса | Отношение генерализации от Narrative к Element |
Таблица 137
Состав элементов типа данных Narrative
Имя | Описание | Тип | Кратность |
Унаследованные элементы |
id | Уникальный идентификатор для ссылок между элементами | string | 0..1 |
extension | Дополнительное содержание | Extension | 0..* |
Собственные элементы |
status | Одно из значений: generated (сгенерирован) | extensions (расширен) | additional (дополнен) | empty (пуст) | code | 1 |
div | Текст в упрощенном формате XHTML | xhtml | 1 |
9.4.9.2 Текст в формате XHTML
Значение элемента div должно представлять собой фрагмент XHTML, в котором используются только базовое форматирование, описанное в главах 7 - 11 (кроме раздела 4 главы 9) и в главе 15 стандарта HTML 4.0, элементы <a> (по имени или по ссылке href), изображения и внутренние атрибуты стилей. В содержании фрагмента должны отсутствовать элементы head и body, внешние ссылки на стили, запрещенные элементы, скрипты, формы, ссылки base/link/xlink, фреймы frame и iframe, объекты и атрибуты, относящиеся к событиям (например, onClick). Эти ограничения наложены, чтобы повествовательное описание экземпляра ресурса полностью содержалось в этом экземпляре, и чтобы не было активного содержания.
В представлении XML фрагмент XHTML воспроизводится как есть, например:
<narrative>
<status value="additional"/>
<div xmlns="http://www.w3.org/1999/xhtml">
<p>
Это <i>пример</i> с использованием <b>xhtml</b> форматирования
</p>
</div>
</narrative>
В представлении JSON фрагмент XHTML воспроизводится как строковое значение, например:

div

:

<div xmlns=\

http://www.w3.org/1999/xhtml\

><p>Это <i>пример</i> с
использованием <b>xhtml</b> форматирования</p></div>

В обоих представлениях должна использоваться кодировка UTF-8.
9.4.9.3 Ссылки на изображения
Текст в формате XHTML может содержать ссылки на изображения при условии, что эти изображения представлены в экземпляре ресурса в форме вложенных экземпляров ресурсов DocumentReference или Binary, например:
<Patient xmlns="http://hl7.org/fhir">
<text>
<status value="generated"/>
<div xmlns="http://www.w3.org/1999/xhtml">
<p>... <img src="#pic1"/>. ....</p>
</div>
</text>
<contained>
<Binary><id value="pic1"/><contentType value="image/gif"/><data
value="MEKH....SD/Z"/></Binary>
</contained>
</Patient>
В этом примере атрибут src содержит значение идентификатора id вложенного экземпляра ресурса Binary. Это значение указано с префиксом #, который должен предшествовать любой ссылке на вложенный экземпляр ресурса.
Чтобы обозреватель Интернет мог воспроизвести повествовательное содержание с такими ссылками, оно должно быть предварительно обработано, например, можно сохранить изображение в виде файла в месте, доступном обозревателю, и заменить <img src ...> на соответствующую ссылку.
9.4.9.4 Перекрестные ссылки внутри экземпляра ресурса
Перекрестные ссылки между повествовательным содержанием и структурированным содержанием экземпляра ресурса (в обоих направлениях) осуществляются с помощью XML-конструкции id/idref. Соответственно цель ссылки (id) должна иметь имя, уникальное в пределах полного содержания экземпляра ресурса и начинающееся с буквы или подчеркивания. Пробельные элементы внутри имени не допускаются.
В представлении JSON свойство id эквивалентно XML-атрибуту id.
9.4.9.5 Рекомендованные стили
В
таблице 138 приведены рекомендованные стили разметки повествовательного содержания экземпляра ресурса.
Таблица 138
Рекомендованные стили разметки повествовательного содержания
Имя стиля | Описание | Представление |
bold | Полужирный текст | { font-weight: bold } |
italics | Курсив | { font-style: italic } |
underline | Подчеркнутый текст | { text-decoration: underline } |
strikethrough | Перечеркнутый текст | { text-decoration: line-through } |
left | Выравнивание влево | { text-align : left } |
right | Выравнивание вправо | { text-align : right } |
center | Выравнивание по центру | { text-align : center } |
justify | Выравнивание по ширине | { text-align : justify } |
border-left | Граница слева | { border-left: 1px solid grey } |
border-right | Граница справа | { border-right: 1px solid grey } |
border-top | Граница сверху | { border-top: 1px solid grey } |
border-bottom | Граница снизу | { border-bottom: 1px solid grey } |
arabic | Нумерованный список (арабские цифры: 1, 2, 3, ...) | { list-style-type: decimal } |
little-roman | Нумерованный список (римские цифры в нижнем регистре: i, ii, iii, ...) | { list-style-type: lower-roman } |
| | ИС МЕГАНОРМ: примечание. В официальном тексте документа, видимо, допущена опечатка: одна и та же строка таблицы повторяется трижды. | |
|
little-roman | Нумерованный список (римские цифры в нижнем регистре: i, ii, iii, ...) | { list-style-type: lower-roman } |
little-roman | Нумерованный список (римские цифры в нижнем регистре: i, ii, iii, ...) | { list-style-type: lower-roman } |
big-roman | Нумерованный список (римские цифры в верхнем регистре: I, II, III, ...) | { list-style-type: upper-roman } |
little-alpha | Нумерованный список (символы в нижнем регистре: a, b, c, ...) | { list-style-type: lower-alpha } |
big-alpha | Нумерованный список (символы в верхнем регистре: A, B, C, ...) | { list-style-type: upper-alpha } |
disc | Маркированный список (сплошные кружки) | { list-style-type: disc } |
circle | Маркированный список (кружки с отверстиями) | { list-style-type : circle } |
square | Маркированный список (сплошные квадраты) | { list-style-type: square } |
unlist | Немаркированный список | { list-style-type: none } |
9.4.9.6 Связывание повествовательного и структурированного содержания
В ряде случаев может оказаться полезным указание связи между повествовательным и структурированным содержанием экземпляра ресурса. Для этой цели используются расширения extension, имеющие следующие идентификаторы url:
а) http://hl7.org/fhir/StructureDefinition/narrativeLink - ссылка из элемента структурированного содержания на фрагмент повествовательного содержания, не имеющая определенной семантики;
б) http://hl7.org/fhir/StructureDefinition/originalText - ссылка из кодированного элемента структурированного содержания на фрагмент повествовательного содержания, имеющая семантику "текст, послуживший основанием для присваивания кода".
Пример использования расширения originalText:
{
"resourceType" : "Condition",
"text" : {
"status" : "additional",
"div": "<div xmlns=\"http://www.w3.org/1999/xhtml\">В анамнезе <span
id=\"a1\">астма</span></div>"
},
"code" : {
"coding" : {
"system" : "urn:oid:1.2.643.5.1.13.13.11.1005",
"code" : "J45.9",
"display" : "астма неуточненная"
},
"extension" : [{
"url" : "http://hl7.org/fhir/StructureDefinition/originalText",
}]
}
}
В этом примере фрагменту повествовательного содержания "астма" присвоен идентификатор a1. Элемент структурированного содержания code имеет тип CodeableConcept. Его кодированный компонент coding имеет тип Coding с компонентами system (идентификатор системы кодирования), code (код понятия) и display (краткое описание понятия). Компонент system имеет значение urn:oid:1.2.643.5.1.13.13.11.1005 (объектный идентификатор классификации
МКБ-10 в нормативно-справочной информации Минздрава России), компонент code имеет значение J45.9, а display - "астма неуточненная".
В элемент структурированного содержания code добавлено расширение с идентификатором url = http://hl7.org/fhir/StructureDefinition/originalText и значением valueUrl = #a1, представляющим собой внутреннюю ссылку на фрагмент текста с идентификатором a1, послуживший основанием для присваивания кода
МКБ.
Аналогичный метод может быть использован для ссылок в пределах контейнера Bundle. Но в этом случае идентификатору a1 должен предшествовать полный URL того экземпляра ресурса, внутри которого содержится ссылочный фрагмент:
<Bundle xmlns="http://hl7.org/fhir">
<entry>
<fullUrl value="http://example.org/fhir/Composition/abcdefghij"/>
<Composition>
<id value="c1"/>
<section>
...
<text>
<div xmlns="http://www.w3.org/1999/xhtml">
...
<p>В анамнезе <span id="a1">астма</span></p>
...
</div>
</text>
</section>
</Composition>
</entry>
<entry>
<Condition>
<code>
<extension url="http://hl7.org/fhir/StructureDefinition/originalText">
<valueUrl value="http://example.org/fhir/Composition/abcdefghij#a1"/>
</extension>
<coding>
<system value="urn:oid:1.2.643.5.1.13.13.11.1005"/>
<code value="J45.9"/>
<display value="Астма неуточненная"/>
</coding>
</code>
</Condition>
</entry>
</Bundle>
9.4.10 Тип данных Reference
9.4.10.1 Общие требования, состав и ограничения
Тип данных Reference используется для представления ссылки на экземпляр ресурса. Например, экземпляр ресурса Organization (организация) может ссылаться на экземпляр ресурса EndPoint, описывающий сервис, предоставляемый организацией в сети Интернет. Общие сведения о типе данных Reference приведены в
таблице 139, а состав элементов - в
таблице 140. Ограничения типа данных Reference описаны в
таблице 141.
Таблица 139
Общие сведения о типе данных Reference
Имя | Описание | Связи с другими элементами модели |
Reference | Ссылка на экземпляр ресурса | Отношение генерализации от Reference к Element |
Таблица 140
Состав элементов типа данных Reference
Имя | Описание | Тип | Кратность |
Унаследованные элементы |
id | Уникальный идентификатор для ссылок между элементами | string | 0..1 |
extension | Дополнительное содержание | Extension | 0..* |
Собственные элементы |
reference | Литеральная ссылка (абсолютный, внутренний или относительный URL) | string | 0..1 |
type | Тип ссылочного ресурса | uri | 0..1 |
identifier | Логический идентификатор экземпляра ресурса, если литеральный идентификатор не известен | Identifier | 0..1 |
display | Текстовая альтернатива ссылочного экземпляра ресурса | string | 0..1 |
Таблица 141
Ограничения типа данных Reference
Идентификатор | Вид | Путь | Описание | Выражение |
ref-1 | Правило | Базовый | Если ссылка является локальной, то она должна указывать на вложенный экземпляр ресурса | reference.exists() implies (reference.startsWith('#').not() or (reference.substring(1).trace('url') in %rootResource.contained.id.trace('ids')) or (reference='#' and %rootResource!=%resource)) |
ref-2 | Правило | Базовый | Если расширение отсутствует, то хотя бы один из элементов reference, identifier и display должен присутствовать | reference.exists() or identifier.exists() or display.exists() or extension.exists() |
9.4.10.2 Тип целевого ресурса
В экземпляре ресурса элемент, имеющий тип данных Reference, всегда ссылается другой экземпляр фиксированного и известного типа. В принципе тип целевого ресурса может быть определен при разрешении ссылки с помощью анализа ссылочного содержания, но это может оказаться очень затратной операцией. Поэтому целесообразно тип указывать в ссылке, например:

subject

: {

reference

:

http://someserver/some-path

,
}
Если тип указан в ссылке, то он должен совпадать с типом ресурса, разрешенного по значению элемента reference. Элемент type имеет тип uri и должен представляться по отношению к базовому URL http://hl7.org/fhir/StructureDefinition/, то есть содержать просто имя типа ресурса, например Patient.
9.4.10.3 Литеральные ссылки
Экземпляры ресурсов идентифицируются и адресуются по их адресу URL. Элемент reference может содержать следующие варианты URL:
- абсолютный URL;
- относительный URL (дополняющий базовый URL сервера или, если экземпляр ресурса включен в контейнер Bundle, дополняющий значение базового URL, содержащегося в значении элемента Bundle.entry.fullUrl);
- фрагмент внутренней ссылки.
Литеральные ссылки могут содержать идентификатор версии экземпляра ресурса, например:
<target>
<reference value="Observation/12/_history/2"/>
</target>
9.4.10.4 Логические ссылки
Во многих случаях литеральный идентификатор ссылочного объекта недоступен или не существует, например:
а) ссылочный объект имеет национальный идентификатор, к примеру, ОГРН, ИНН или СНИЛС, но для доступа к этому объекту не используется REST API, описанный в настоящем документе;
б) сервер, хранящий содержание ссылочного объекта, недоступен.
В этих случаях в ссылке может быть указан логический идентификатор ссылочного объекта, присвоенный какой-либо внешней организацией или информационной системой. Например, ссылка на объект, содержащий информацию о пациенте, имеющим СНИЛС 12345678901, может иметь следующий вид:
<patient>
<identifier>
<system value="urn:oid:1.2.643.100.3" />
<value value=

12345678901

/>
</identifier>
</patient>
Компонент identifier ссылки типа Reference не обязан указывать на фактически существующий экземпляр ресурса REST, достаточно того, что ссылочный объект в принципе может быть представлен в виде такого экземпляра.
Поскольку ссылка по логическому идентификатору может оказаться не разрешаемой, то такие механизмы, как поиск по цепочке ссылок (chaining) или включение в результат поиска ссылочных экземпляров (include) со ссылками по логическому идентификатору не работают.
Если в ссылке указаны и литеральный, и логический идентификатор, то приоритет отдается литеральному идентификатору.
Тип данных xhtml используется для представления форматированного текста с упрощенной разметкой XHTML. Общие сведения о типе данных xhtml приведены в
таблице 142. Этот тип данных не имеет собственных элементов.
Таблица 142
Общие сведения о типе данных xhtml
Имя | Описание | Связи с другими элементами модели |
xhtml | Текст в формате упрощенного XHTML | Отношение генерализации от Reference к Element |
Примечания
1 Упрощенный XHTML содержит только базовые элементы и атрибуты HTML, описанные в главах 7 - 11 и 15 стандарта HTML 4.0 (исключая раздел 4 главы 9), элементы <a> (с атрибутами name или href), изображения и атрибуты стилей.
2 Допускается использовать только ссылки на стили, указываемые в атрибутах class и id элементов XHTML. Разрешены стили, приведенные в
таблице 138.
3 При сериализации в XML следует указывать пространство имен http://www.w3.org/1999/xhtml, например:
<div xmlns=

http://www.w3.org/1999/xhtml

>
<p> Пример системы кодирования</p>
<table>
<tr>
<td>
<b>Код</b>
</td>
<td>
<b>Значение</b>
</td>
<td>
<b>Описание</b>
</td>
</tr>
<tr>
<td>1/<td>
<td>мужской</td>
<td>мужской пол</td>
</tr>
<tr>
<td>2</td>
<td>женский</td>
<td>женский пол</td>
</tr>
</table>
</div>
9.5.1 Общие сведения
Типы метаданных используются для представления метаданных описаний типов ресурсов и типов данных. Диаграмма классов, описывающая эти типы данных, показана на
рисунке 18.
Рисунок 18 - Типы метаданных
Таблица 143
Имя | Описание | Пункт |
Availability | Сведения о доступности | |
ContactDetail | Детальная контактная информация | |
Contributor | Сведения об участнике ресурса знаний | |
DataRequirement | Общие требования к данным ресурса знаний | |
Expression | Выражение на определенном языке, которое может использоваться для получения значения | |
ExtendedContactDetail | Детальная контактная информация лица или организации | |
MonetaryComponent | Компонент цены | |
ParameterDefinition | Определение параметра | |
RelatedArtifact | Сведения об артефакте, связанном с ресурсом знаний | |
TriggerDefinition | Описание события, инициирующего применение ресурса знаний | |
UsageContext | Контекст использования | |
VirtualServiceDetail | Идентификация службы дистанционной коммуникации | |
9.5.2 Тип данных Availability
Тип данных Availability используется для сведений о доступности физического места, службы или медицинского работника. Общие сведения о типе данных Availability приведены в
таблице 144, а состав элементов - на
рисунке 19 и в
таблице 145.
Таблица 144
Общие сведения о типе данных Availability
Имя | Описание | Связи с другими элементами модели |
Availability | Сведения о доступности | Отношение генерализации от Availability к DataType |
Рисунок 19 - Тип данных Availability
Таблица 145
Состав элементов типа данных Availability
Имя | Описание | Тип | Кратность |
Унаследованные элементы |
id | Уникальный идентификатор для ссылок между элементами | string | 0..1 |
extension | Дополнительное содержание | Extension | 0..* |
Собственные элементы |
availableTime | Доступные дни и время | Element | 0..* |
availableTime.daysOfWeek | День недели. Допустимые значения: mon | tue | wed | thu | fri | sat | sun | code | 0..* |
availableTime.allDay | Доступно 24/7 | boolean | 0..1 |
availableTime.availableStartTime | Время начала доступности (игнорируется, если allDay=true) | time | 0..1 |
availableTime.availableEndTime | Время завершения доступности (игнорируется, если allDay=true) | time | 0..1 |
notAvailableTime | Недоступное время | Element | 0..* |
notAvailableTime.description | Причина, по которой это время недоступно | string | 0..1 |
notAvailableTime.during | В течение этого интервала служба недоступна | Period | 0..1 |
Таблица 146
Ограничения типа данных Availability
Идентификатор | Вид | Путь | Описание | Выражение |
av-1 | Правило | Availability.availableTime | Если allDay = true, то элементы availableStartTime и availableEndTime должны отсутствовать | allDay.exists().not() or (allDay implies availableStartTime.exists().not() and availableEndTime.exists().not()) |
Таблица 147
Привязки к наборам значений
Путь | Набор значений | Тип привязки | Описание |
Availability.availableTime.daysOfWeek | http://hl7.org/fhir/Value-Set/days-of-week | Обязательная | Дни недели |
9.5.3 Тип данных ContactDetail
Тип данных ContactDetail используется для представления списка контактных данных лица или организации. Общие сведения о типе данных ContactDetail приведены в
таблице 148, а состав элементов - в
таблице 149.
Таблица 148
Общие сведения о типе данных ContactDetail
Имя | Описание | Связи с другими элементами модели |
ContactDetail | Детальная контактная информация | Отношение генерализации от ContactDetail к DataType |
Таблица 149
Состав элементов типа данных ContactDetail
Имя | Описание | Тип | Кратность |
Унаследованные элементы |
id | Уникальный идентификатор для ссылок между элементами | string | 0..1 |
extension | Дополнительное содержание | Extension | 0..* |
Собственные элементы |
name | Ф.И.О. лица или наименование организации | string | 0..1 |
telecom | Контактный телекоммуникационный адрес лица или организации | ContactPoint | 0..* |
9.5.4 Тип данных Contributor
Тип данных Contributor используется для представления сведений об участнике ресурса знаний. Общие сведения о типе данных Contributor приведены в
таблице 150, а состав элементов - в
таблице 151.
Таблица 150
Общие сведения о типе данных Contributor
Имя | Описание | Связи с другими элементами модели |
Contributor | Сведения об участнике ресурса знаний | Отношение генерализации от Contributor к DataType |
Таблица 151
Состав элементов типа данных Contributor
Имя | Описание | Тип | Кратность |
Унаследованные элементы |
id | Уникальный идентификатор для ссылок между элементами | string | 0..1 |
extension | Дополнительное содержание | Extension | 0..* |
Собственные элементы |
type | Тип участника. Допустимые значения: author (автор) | editor (редактор) | reviewer (рецензент) | endorser (рекомендатель) | code | 0..1 |
name | Именование физического лица или наименование организации, ответственной за вклад в ресурс знаний | string | 1 |
contact | Контактная информация участника ресурса знаний | ContactDetail | 0..* |
9.5.5 Тип данных DataRequirement
Тип данных DataRequirement определяет общие требования к данным ресурса знаний. Общие сведения о типе данных DataRequirement приведены в
таблице 152, а состав элементов - на
рисунке 20 и в
таблице 153.
Таблица 152
Общие сведения о типе данных DataRequirement
Имя | Описание | Связи с другими элементами модели |
DataRequirement | Общие требования к данным ресурса знаний | Отношение генерализации от DataRequirement к DataType |
Рисунок 20 - Тип данных DataRequirement
Таблица 153
Состав элементов типа данных DataRequirement
Имя | Описание | Тип | Кратность |
Унаследованные элементы |
id | Уникальный идентификатор для ссылок между элементами | string | 0..1 |
extension | Дополнительное содержание | Extension | 0..* |
Собственные элементы |
type | Тип требуемых данных | code | 1 |
profile | Идентификация профиля требуемых данных | canonical | 0..1 |
subject[x] | Объект данных (тип ресурса со сведениями об участнике) | * | 0..1 |
mustSupport | Указывает специфичные структурные элементы, на которые ссылается модуль знаний | string | 0..* |
codeFilter | Ожидаемые коды | Element | 0..* |
codeFilter.path | Путь к кодированному элементу, используемому в фильтре | string | 0..1 |
codeFilter.searchParam | Параметр поиска по кодированному значению (типа token) | string | 0..1 |
codeFilter.valueSet | Набор допустимых значений, которые могут быть указаны в фильтре | canonical | 0..* |
codeFilter.code | Ожидаемые коды | Coding | 0..* |
dateFilter | Ожидаемые даты/интервалы дат/длительность | Element | 0..* |
dateFilter.path | Путь к элементу, содержащему дату, интервал дат или длительность, используемому в фильтре | string | 0..1 |
dateFilter.searchParam | Параметр поиска по значению даты, интервалу дат или длительности | string | 0..1 |
dateFilter.value[x] | Значение фильтра. Допустимые типы данных: dateTime | Period | Duration | * | 0..1 |
valueFilter | Ожидаемые значения | Element | 0..* |
valueFilter.path | Путь к элементу, используемому в фильтре | string | 0..1 |
valueFilter.searchParam | Параметр поиска | string | 0..1 |
valueFilter.comparator | Оператор сравнения eq (равно) | gt (больше) | lt (меньше) | ge (больше или равно) | le (меньше или равно) | sa (начинается после) | eb (завершается до) | code | 0..1 |
valueFilter.value[x] | Значение периода, даты или длительности. Допустимые типы данных: dateTime | Period | Duration | * | 0..1 |
limit | Число результатов | positiveInt | 0..1 |
sort | Сортировка результатов | Element | 0..* |
sort.path | Путь к сортируемому элементу | string | 0..1 |
sort.direction | Направление сортировки: ascending (по возрастанию) | descending (по убыванию) | code | 0..1 |
Таблица 154
Ограничения типа данных DataRequirement
Идентификатор | Вид | Путь | Описание | Выражение |
drq-1 | Правило | DataRequirement.code-Filter | Должны быть указаны или путь path, или параметр поиска searchParam, но не оба вместе | path.exists() xor searchParam.exists() |
drq-2 | Правило | DataRequirement.date-Filter | Должны быть указаны или путь path, или параметр поиска searchParam, но не оба вместе | path.exists() xor searchParam.exists |
Таблица 155
Привязки к наборам значений
Путь | Набор значений | Тип привязки | Описание |
DataRequirement | http://hl7.org/fhir/ValueSet/fhir-types | Обязательная | Все типы данных и типы ресурсов |
DataRequirement.subject[x] | http://hl7.org/fhir/ValueSet/participant-resource-types | Расширяемая | Типы ресурсов, содержащих сведения об участниках |
DataRequirement.valueFilter.comparator | http://hl7.org/fhir/ValueSet/value-filter-comparator | Обязательная | Операторы сравнения |
DataRequirement.sort.direction | http://hl7.org/fhir/ValueSet/sort-direction | Обязательная | Направления сортировки |
9.5.6 Тип данных Expression
Тип данных Expression описывает выражение на определенном языке (идентифицируемом типом среды MIME), которое может использоваться для получения значения. Общие сведения о типе данных Expression приведены в
таблице 156, а состав элементов - в
таблице 157.
Таблица 156
Общие сведения о типе данных Expression
Имя | Описание | Связи с другими элементами модели |
Expression | Выражение на определенном языке, которое может использоваться для получения значения | Отношение генерализации от Expression к DataType |
Таблица 157
Состав элементов типа данных Expression
Имя | Описание | Тип | Кратность |
Унаследованные элементы |
id | Уникальный идентификатор для ссылок между элементами | string | 0..1 |
extension | Дополнительное содержание | Extension | 0..* |
Собственные элементы |
description | Человеко-читаемое описание выражения | string | 0..1 |
name | Имя, присвоенное выражению для последующих ссылок | code | 0..1 |
language | Идентификация языка выражения | code | 0..1 |
expression | Выражение на указанном языке | string | 0..1 |
reference | Ссылка на определение выражения | uri | 0..1 |
Таблица 158
Ограничения типа данных Expression
Идентификатор | Вид | Путь | Описание | Выражение |
exp-1 | Правило | Базовый | Должен быть указан хотя бы один из элементов expression и reference | expression.exists() or reference.exists() |
exp-2 | Правило | Базовый | Значение имени name должно быть валидным для большинства языков программирования | name.hasValue() implies name.matches('[A-Za-z][A-Za-z0-9\\_]{0,63}') |
Таблица 159
Привязки к наборам значений
Путь | Набор значений | Тип привязки | Описание |
Expression.language | http://hl7.org/fhir/ValueSet/expression-language | Расширяемая | |
Таблица 160
Наиболее широко используемые коды языков программирования
Код | Значение | Определение |
text/cql | CQL | Язык Clinical Quality Language |
text/fhirpath | FHIRPath | Язык FHIRPath |
text/x-fhir-query | FHIR Query | Синтаксис HTTP-запросов FHIR (обычно не включая базовый URL) |
text/cql-identifier | CQL Identifier | Идентификатор выражения на языке Clinical Quality Language, обычно имя определения верхнего уровня |
text/cql-expression | CQL Expression | Выражение на языке Clinical Quality Language |
9.5.7 Тип данных ExtendedContactDetail
Тип данных ExtendedContactDetail описывает детальную контактную информацию лица или организации. Общие сведения о типе данных ExtendedContactDetail приведены в
таблице 161, а состав элементов - в
таблице 162.
Таблица 161
Общие сведения о типе данных ExtendedContactDetail
Имя | Описание | Связи с другими элементами модели |
Extended-ContactDetail | Детальная контактная информация лица или организации | Отношение генерализации от ExtendedContactDetail к DataType |
Таблица 162
Состав элементов типа данных ExtendedContactDetail
Имя | Описание | Тип | Кратность |
Унаследованные элементы |
id | Уникальный идентификатор для ссылок между элементами | string | 0..1 |
extension | Дополнительное содержание | Extension | 0..* |
Собственные элементы |
purpose | Цель контакта | CodeableConcept | 0..1 |
name | Именование контактного лица | HumanName | 0..1 |
telecom | Контактный телекоммуникационный адрес лица или организации | ContactPoint | 0..* |
address | Контактный адрес | Address | 0..1 |
organization | Ссылка на организацию, отвечающую за содержание контактной информации | Reference | 0..1 |
period | Срок действия контактной информации | Period | 0..1 |
Таблица 163
Привязки к наборам значений
Путь | Набор значений | Тип привязки | Описание |
ExtendedContact-Detail.purpose | http://terminology.hl7.org/ValueSet/contactentity-type | Предпочтительная | Цель контакта с лицом или организацией |
9.5.8 Тип данных MonetaryComponent
Тип данных MonetaryComponent описывает компонент цены, например, скидка, налог, вычет. Общие сведения о типе данных MonetaryComponent приведены в
таблице 164, а состав элементов - в
таблице 165.
Таблица 164
Общие сведения о типе данных MonetaryComponent
Имя | Описание | Связи с другими элементами модели |
MonetaryComponent | Компонент цены | Отношение генерализации от MonetaryComponent к DataType |
Таблица 165
Состав элементов типа данных MonetaryComponent
Имя | Описание | Тип | Кратность |
Унаследованные элементы |
id | Уникальный идентификатор для ссылок между элементами | string | 0..1 |
extension | Дополнительное содержание | Extension | 0..* |
Собственные элементы |
type | Компонент цены. Допустимые значения: base (базовая цена) | surcharge (надбавка) | deduction (вычет) | discount (скидка) | tax (налог) | informational (сумма для информации, в цену не входит) | code | 1 |
code | Подкатегория компонента цены, например, налог на добавленную стоимость | CodeableConcept | 0..1 |
factor | Множитель | decimal | 0..1 |
amount | Сумма (до умножения на множитель) | Money | 0..1 |
Таблица 166
Привязки к наборам значений
Путь | Набор значений | Тип привязки | Описание |
MonetaryComponent.type | http://hl7.org/fhir/ValueSet/price-component-type | Обязательная | Тип компонента цены |
9.5.9 Тип данных ParameterDefinition
Тип данных ParameterDefinition используется для описания входных или выходных параметров. Общие сведения о типе данных ParameterDefinition приведены в
таблице 167, а состав элементов - в
таблице 168.
Таблица 167
Общие сведения о типе данных ParameterDefinition
Имя | Описание | Связи с другими элементами модели |
ParameterDefinition | Определение параметра | Отношение генерализации от ParameterDefinition к DataType |
Таблица 168
Состав элементов типа данных ParameterDefinition
Имя | Описание | Тип | Кратность |
name | Имя параметра. Используется для доступа к значению параметра | code | 0..1 |
use | Вид параметра - in (входной) или out (выходной) | code | 1 |
min | Минимальная кратность | integer | 0..1 |
max | Максимальная кратность - число или * (не ограничена) | string | 0..1 |
documentation | Краткое описание параметра | string | 0..1 |
type | Тип значения параметра. Может принимать значение имени простого типа данных, комплексного типа данных, ресурса или any - любой тип | code | 1 |
profile | Идентификация профиля | canonical | 0..1 |
9.5.10 Тип данных RelatedArtifact
Тип данных RelatedArtifact описывает сведения о различных артефактах, связанных с ресурсами знаний, например, о версиях документов, библиографии и т.д. Общие сведения о типе данных RelatedArtifact приведены в
таблице 169, а состав элементов - в
таблице 170.
Таблица 169
Общие сведения о типе данных RelatedArtifact
Имя | Описание | Связи с другими элементами модели |
RelatedArtifact | Сведения об артефакте, связанном с ресурсом знаний | Отношение генерализации от RelatedArtifact к DataType |
Таблица 170
Состав элементов типа данных RelatedArtifact
Имя | Описание | Тип | Кратность |
Унаследованные элементы |
id | Уникальный идентификатор для ссылок между элементами | string | 0..1 |
extension | Дополнительное содержание | Extension | 0..* |
Собственные элементы |
type | Тип связи с артефактом | code | 1 |
classifier | Дополнительный классификатор | Codeable-Concept | 0..* |
label | Краткое название | string | 0..1 |
display | Краткое описание связанного артефакта | string | 0..1 |
citation | Библиографическая ссылка на артефакт | markdown | 0..1 |
document | Документ, на который дается ссылка | Attachment | 0..1 |
resource | Ссылка на артефакт, являющийся экземпляром ресурса, имеющего канонический идентификатор | canonical | 0..1 |
resourceReference | Ссылка на артефакт, являющийся экземпляром ресурса, не по каноническому идентификатору | Reference | 0..1 |
publicationStatus | Статус публикации ссылочного артефакта. Допустимые значения: draft (проект) | active (действует) | retired (действие прекращено) | unknown (неизвестен) | code | 0..1 |
publicationDate | Дата публикации ссылочного артефакта | date | 0..1 |
Таблица 171
Привязки к наборам значений
Путь | Набор значений | Тип привязки | Описание |
RelatedArtifact.type | http://hl7.org/fhir/ValueSet/related-artifact-type | Обязательная | Тип связи с артефактом |
RelatedArtifact.classifier | http://hl7.org/fhir/ValueSet/citation-artifact-classifier | Пример | Классификатор библиографии |
RelatedArtifact.publication-Status | http://hl7.org/fhir/ValueSet/publication-status | Обязательная | Статус жизненного цикла артефакта |
9.5.11 Тип данных TriggerDefinition
Тип данных TriggerDefinition описывает события, инициирующие применение ресурса знаний. Общие сведения о типе данных TriggerDefinition приведены в
таблице 172, а состав элементов - в
таблице 173.
Таблица 172
Общие сведения о типе данных TriggerDefinition
Имя | Описание | Связи с другими элементами модели |
Trigger-Definition | Описание события, инициирующего применение ресурса знаний. Выделяются три типа событий: именованное событие; расписание; изменение данных или доступ к ним. Для именованного события указывается имя, интерпретация которого оставляется на усмотрение среды вычислений. Событие может инициироваться по расписанию, в том числе в фиксированный момент времени или периодически. Событие может инициироваться изменением данных или доступом к ним. Уточнение наступления события может быть указано в элементе condition | Отношение генерализации от TriggerDefinition к DataType |
Таблица 173
Состав элементов типа данных TriggerDefinition
Имя | Описание | Тип | Кратность |
Унаследованные элементы |
id | Уникальный идентификатор для ссылок между элементами | string | 0..1 |
extension | Дополнительное содержание | Extension | 0..* |
Собственные элементы |
type | Тип триггера. Допустимые значения: named-event (именованное событие) | periodic (расписание) | data-changed (любое изменение данных, включая добавление, модификацию, удаление) | data-added (добавление данных) | data-modified (модификация данных) | data-removed (удаление данных) | data-accessed (доступ к данным) | data-access-ended (завершение доступа к данным) | code | 1 |
name | Идентификатор события - имя или URI | string | 0..1 |
code | Код, идентифицирующий событие | CodeableConcept | 0..1 |
subscription-Topic | Ссылка на экземпляр ресурса SubscriptionTopic, содержащий определение события | canonical | 0..1 |
timing[x] | Расписание события (для периодического триггера) | | 0..1 |
data | Данные инициирующие событие (для триггера, срабатывающего по данным) | DataRequirement | 0..* |
| Если указано несколько экземпляров элемента data, для срабатывания триггера должны быть выполнены все указанные в них условия | | |
condition | Логическое выражение, формально описывающее условие срабатывания триггера | Expression | 0..1 |
Таблица 174
Ограничения типа данных TriggerDefinition
Идентификатор | Вид | Путь | Описание | Выражение |
trd-1 | Правило | Базовый | Должны быть указаны или расписание timing, или инициирующие данные data, но не оба вместе | data.empty() or timing.empty() |
trd-2 | Правило | Базовый | Элемент condition может быть указан только при наличии элемента data | condition.exists() implies data.exists() |
trd-3 | Правило | Базовый | Для именованного события должен быть указан элемент name, для расписания - timing, для инициирующих данных - data | (type = 'named-event' implies name.exists()) and (type = 'periodic' implies timing.exists()) and (type.startsWith('data-') implies data.exists()) |
Таблица 175
Привязки к наборам значений
Путь | Набор значений | Тип привязки | Описание |
TriggerDefinition.type | http://hl7.org/fhir/ValueSet/trigger-type | Обязательная | Тип триггера |
9.5.12 Тип данных UsageContext
Тип данных UsageContext используется для представления контекста, в котором используется ресурс. Примерами типов контекста служат пол, возраст, категория пользователя и т.д. Общие сведения о типе данных UsageContext приведены в
таблице 176, а состав элементов - в
таблице 177.
Таблица 176
Общие сведения о типе данных UsageContext
Имя | Описание | Связи с другими элементами модели |
UsageContext | Описание контекста использования | Отношение генерализации от UsageContext к DataType |
Таблица 177
Состав элементов типа данных UsageContext
Имя | Описание | Тип | Кратность |
Унаследованные элементы |
id | Уникальный идентификатор для ссылок между элементами | string | 0..1 |
extension | Дополнительное содержание | Extension | 0..* |
Собственные элементы |
code | Тип контекста использования | Coding | 1 |
value[x] | Значение контекста. Допустимые значения: valueCodeableConcept | valueQuantity | valueRange | valueReference | * | 1 |
9.5.13 Тип данных VirtualServiceDetail
Тип данных VirtualServiceDetail используется для идентификации службы дистанционной коммуникации. Общие сведения о типе данных VirtualServiceDetail приведены в
таблице 178, а состав элементов - в
таблице 179.
Таблица 178
Общие сведения о типе данных VirtualServiceDetail
Имя | Описание | Связи с другими элементами модели |
VirtualServiceDetail | Идентификация службы дистанционной коммуникации | Отношение генерализации от VirtualServiceDetail к DataType |
Таблица 179
Состав элементов типа данных VirtualServiceDetail
Имя | Описание | Тип | Кратность |
Унаследованные элементы |
id | Уникальный идентификатор для ссылок между элементами | string | 0..1 |
extension | Дополнительное содержание | Extension | 0..* |
Собственные элементы |
channelType | Тип службы дистанционной коммуникации | Coding | 0..1 |
address[x] | Контактный адрес или номер. Допустимые значения: addressUrl | addressString | addressContactPoint | addressExtendedContactDetail | * | 0..1 |
additionalInfo | Адрес URL дополнительной информации о подключении | url | 0..* |
maxParticipants | Максимальное число участников сеанса | positiveInt | |
sessionKey | Контактный адрес или номер. Допустимые значения: addressUrl | addressString | addressContactPoint | addressExtendedContactDetail | string | 0..1 |
Таблица 180
Привязки к наборам значений
Путь | Набор значений | Тип привязки | Описание |
VirtualServiceDetail.channelType | http://hl7.org/fhir/ValueSet/virtual-service-type | Пример | Тип службы дистанционной коммуникации |
10.1.1 Принципы определения ресурсов REST
Ресурсы REST описывают элементы данных, ограничения и связи "объектов деятельности", наиболее релевантных для здравоохранения, например, "пациент", "медицинский работник", "процедура", "направление на исследование", "результат исследования".
Каждый тип ресурса описывается отдельной информационной моделью, имеющей представление в форме диаграммы классов UML и табличные представления. Все эти модели используют компактный набор типов данных, описанный в
разделе 9.
При разработке типов ресурсов используются следующие архитектурные принципы:
а) повторное использование и композиция - типы ресурсов создаются исходя из правила 80/20 - акцент делается на 20% требований, удовлетворяющим 80% интероперабельности. Остальные 20% интероперабельности могут быть обеспечены с помощью механизмов расширения и профилирования. Типы ресурсов обычно содержат ссылки на другие типы ресурсов, что улучшает возможности повторного использования и позволяет строить из атомарных типов ресурсов более сложные структуры, например документы или сообщения;
б) масштабируемость - спецификация
[22] ориентирована на архитектурный стиль REST, чтобы все транзакции обмена данными могли осуществляться без сохранения состояния, что исключает необходимость поддержки сложных сеансов между серверами и тем самым способствует возможности горизонтального масштабирования;
в) производительность - экземпляры ресурсов могут передаваться по вычислительной сети с использованием оптимизированных форматов, что может способствовать повышению производительности выполнения комплексных транзакций;
г) понятность - описания типов ресурсов должны быть равным образом понятными техническим экспертам и нетехническим сотрудникам;
д) обеспечение точности данных - в спецификации
[22] предусмотрены механизмы привязки кодируемых данных к наборам значений и валидации этих данных. Кроме того, предусмотрены механизмы валидации экземпляров ресурсов на соответствие схемам XML или JSON, а также ряду бизнес-правил. Это способствует обеспечению точности данных и семантической интероперабельности;
е) простота внедрения - для внедрения спецификации пригодны стандартные решения, в том числе приложения с открытым кодом, например
[24].
Принципы, положенные в основу спецификации
[22], позволяют эффективно применять ее для построения микросервисных решений, а также для решений, обеспечивающих информационное взаимодействие с различными гаджетами и ПМП. В то же время она может использоваться и для традиционного обмена сообщениями. При этом вместо сложных и ограниченных синтаксисов запросов, предложенных в стандартах HL7 Version 2 и Version 3, может использоваться стандартный синтаксис запросов HTTP.
Спецификация
[22] предоставляется по лицензии Creative Commons "No Rights Reserved", то есть без сохранения прав. Но при этом на использование торговых марок

и

накладываются определенные ограничения.
10.1.2 Расширения
Возможность расширений типов данных и типов ресурсов является существенной частью парадигмы спецификации
[22]. Каждый элемент экземпляра ресурса может иметь дочерние элементы расширения (extension), представляющие дополнительную информацию, не являющиеся частью базового определения типа ресурса. Приложения не должны отклонять экземпляр ресурса только на основании того, что он содержит расширения, однако могут отклонить его на основании содержания конкретного расширения.
Использование расширений позволяет сохранять компактность базисной модели, используемой для определения новых ресурсов. Спецификация
[22] содержит реестр расширений, которые могут представлять интерес для разработчиков информационных систем.
10.1.3 Производные типы
Тип ресурса может производиться от другого типа ресурса следующими двумя способами:
а) специализация (specialization) базового типа ресурса, при которой вновь определяемый тип ресурса производится от базового объекта с помощью наследования его свойств и добавления к ним новых свойств;
б) ограничение (constraint) базового типа ресурса, при котором вновь определяемый тип ресурса производится от базового объекта с помощью ограничения кратности свойств базового объекта (в том числе удаления свойства), наложения дополнительных ограничений (к уже имеющимся) и при необходимости расширения уже существующих свойств и объектов.
Ограничение базового типа ресурса называется профилированием, а вновь полученный объект - профилем базового объекта.
В качестве базового ресурса можно выбрать ранее описанный профиль. Таким образом может быть создана иерархия профилей.
10.1.4 Ссылки между экземплярами ресурсов
Экземпляр ресурса может включать в себя другой экземпляр ресурса (или профиля) по ссылке или по значению. Например, тип ресурса Person (общие демографические данные гражданина) имеет свойство managingOrganization (организация - владелец данного экземпляра сведений о физическом лице), которое может содержать ссылку на экземпляр ресурса Organization (общие сведения об организации). Сослаться на часть свойств экземпляра ресурса нельзя, но можно описать профиль ссылочного объекта, содержащий только требуемые свойства.
10.1.5 Профилирование
Типы ресурсов, разработанные с помощью специализации базовых объектов, являются рамочными. Многие свойства этих объектов, например, унаследованные от базовых объектов, являются необязательными. Поэтому при сопоставлении вновь разработанного типа ресурса со сведениями об объекте учета на эти свойства должны быть наложены дополнительные ограничения, то есть одному типу объекта учета обычно соответствует не сам такой тип ресурса, а его профиль. Например, для типа ресурса Observation (результат исследования) определены профили, специфичные для конкретных исследований: observation-resprate (частота дыхания), observation-oxygensat (оксигенация) и другие.
Сведениям об объекте учета, имеющим простую структуру, целесообразно сопоставить один тип ресурса и один его профиль. Сведениям об объекте учета, имеющим более сложную структуру, может быть сопоставлено несколько типов ресурсов (каждый со своим профилем) или один тип ресурса с несколькими профилями. Для описания таких сведений в спецификации
[22] предусмотрены так называемые руководства по реализации (implementation guide), в том числе руководство по реализации ресурсов REST для персональных медицинских приборов
[32].
10.1.6 Описание типа ресурса
Описание типа ресурса содержит следующие разделы:
а) область применения и использования;
б) описание структуры ресурса (в виде диаграммы классов UML и иерархической таблицы);
в) ограничения (правила форматно-логического контроля);
г) комментарии к особенностям идентификации и связям;
д) привязки к наборам значений;
е) параметры поиска.
В зависимости от особенностей конкретного ресурса некоторые разделы могут быть опущены, а другие - добавлены.
Иерархическая таблица, описывающая структуру ресурса, имеет формат, приведенный в
таблице 4. Таблица ограничений имеет формат, приведенный в
таблице 5. Таблица привязок к наборам значений имеет формат, приведенный в
таблице 6. Таблица критериев поиска имеет формат, приведенный в
таблице 7.
10.1.7 Категории ресурсов
Можно выделить следующие категории ресурсов:
а) базисные ресурсы, на основе которых создаются определения остальных ресурсов;
б) ресурсы общего назначения, являющиеся компонентами инфраструктуры информационного взаимодействия;
в) предметные ресурсы, используемые в конкретных предметных областях.
Базисные ресурсы описаны в
пункте 10.2, ресурсы общего назначения - в
пункте 10.3, предметные ресурсы, используемые для взаимодействия с хранилищем результатов измерений - в
разделе 11.
10.2.1 Общие сведения
Базисные ресурсы перечислены в
таблице 181. Они представляют собой абстрактные классы и не имеют собственных экземпляров.
Таблица 181
Имя | Описание | Пункт |
Resource | Общие элементы всех ресурсов | |
DomainResource | Дополнительные элементы, общие для большинства ресурсов | |
10.2.2.1 Область применения и использования
Базисный ресурс Resource является родителем каждого конкретного ресурса. С помощью унаследованных от него необязательных элементов можно задать идентификатор экземпляра ресурса, ссылку на его метаданные, ссылку на правила, которым надо следовать при создании экземпляра, человеческий язык, на котором представлено содержание экземпляра ресурса.
10.2.2.2 Структура ресурса
Рисунок 21 - Ресурс Resource
Таблица 182
Состав элементов ресурса Resource
Имя | Описание | Тип | Кратность |
id | Логический идентификатор экземпляра ресурса, используемый в URL этого экземпляра. Будучи присвоенным, это значение никогда не изменяется | id | 0..1 |
meta | Метаданные экземпляра ресурса. Их содержание обрабатывается инфраструктурой. Изменение метаданных ресурса не обязательно влечет за собой изменение экземпляра ресурса | Meta | 0..1 |
implicitRules | Ссылка на набор правил, которым надо следовать при создании экземпляра ресурса и которые должны учитываться при обработке его содержания. Нередко это ссылка на руководство по реализации, определяющее специфичные правила наряду с другими профилями, и т.д. | uri | 0..1 |
language | Основной человеческий язык, на котором представлено содержание ресурса | code | 0..1 |
10.2.2.3 Привязки к наборам значений
Таблица 183
Привязки к наборам значений
Путь | Набор значений | Тип привязки | Описание |
Resource.language | http://hl7.org/fhir/ValueSet/all-languages | Обязательная | Все допустимые коды языка из BCP-47 (см. http://tools.ietf.org/html/bcp47) |
http://hl7.org/fhir/ValueSet/languages | Рекомендованная | Наиболее распространенные коды языка |
10.2.2.4 Логический идентификатор id и другие идентификаторы экземпляров ресурсов
Экземпляр ресурса может быть идентифицирован двумя разными способами:
а) по адресу URL местонахождения экземпляра (основанному на "логическом" идентификаторе id). Этот адрес изменяется при перемещении экземпляра из одного места в другое;
б) по некоторому "внутренне присущему" идентификатору ("бизнес-идентификатору" или "каноническому URL"), являющемуся значением одного из элементов ресурса и остающемуся неизменным при перемещении экземпляра из одного места в другое.
Каждый ресурс наследует элемент id (логический идентификатор) от ресурса Resource. При создании экземпляра ресурса сервер присваивает этому идентификатору определенное значение, уникальное среди всех экземпляров ресурса данного типа. Пока экземпляр хранится на этом сервере, значение идентификатора id не изменяется.
Местонахождение экземпляра задается абсолютным адресом URL, сконструированным из базового URL, имени типа ресурса и логического идентификатора, например: http://test.fhir.org/r5/rest/Patient/123 (где 123 - логический идентификатор экземпляра ресурса Patient). Перекрестные ссылки между экземплярами ресурсов используют их местонахождение в форме абсолютного или относительного URL.
Бизнес-идентификаторы обычно позволяют связать содержание экземпляра ресурса с объектом "реального мира". Большинство типов ресурсов имеет элемент identifier типа Identifier, предназначенный для хранения бизнес-идентификаторов.
Некоторые типы ресурсов имеют элемент url, предназначенный для хранения "канонического URL", идентифицирующий экземпляр ресурса данного типа. Это специальная разновидность бизнес-идентификатора. Элемент url имеет тип uri и наряду с URL может содержать URI, но назван так по историческим причинам. Канонический идентификатор служит неизменным логическим идентификатором экземпляра ресурса.
10.2.2.5 Правила implicitRules
Элемент implicitRules содержит ссылку на набор правил, которым надо следовать при создании экземпляра ресурса и которые должны учитываться при обработке его содержания; например, это может быть ссылка на руководство по реализации, определяющее специфичные правила наряду с другими профилями, и т.д.
10.2.2.6 Язык language
Элемент language указывает основной человеческий язык, на котором представлено содержание ресурса. Его значение представляет собой код из BCP-47
[30]. Этот же код по возможности должен быть указан в повествовательном содержании экземпляра ресурса, представленном элементом text, наследуемым от ресурса DomainResource. Поскольку код языка из BCP-47 очень сложен, для элемента language рекомендована привязка к набору значений http://hl7.org/fhir/ValueSet/languages, охватывающему наиболее распространенные коды языка.
10.2.2.7 Метаданные ресурса meta
Каждый тип ресурса наследует от ресурса Resource элемент метаданных meta типа Meta, значения которого имеют служебный характер и могут использоваться для ограничения доступа к экземпляру ресурса, форматно-логического контроля его содержания, обеспечения версионности, а также для других целей, в том числе определяемых пользователем. Компоненты типа данных Meta описаны в
пункте 9.4.8.
10.2.3 Ресурс DomainResource
10.2.3.1 Область применения и использования
Базисный ресурс DomainResource является детализацией абстрактного ресурса Resource и в свою очередь является абстрактным. Он описывает расширения содержания экземпляра ресурса и вложенные в него экземпляры ресурсов.
10.2.3.2 Структура ресурса
Рисунок 22 - Ресурс DomainResource
Таблица 184
Состав элементов ресурса DomainResource
Имя | Описание | Тип | Кратность |
Унаследованы от абстрактного класса Resource |
id | Логический идентификатор экземпляра ресурса | id | 0..1 |
meta | Метаданные экземпляра ресурса | Meta | 0..1 |
implicitRules | Совокупность правил, по которым должен создаваться экземпляр ресурса | uri | 0..1 |
language | Основной человеческий язык, на котором представлено содержание ресурса | code | 0..1 |
Собственные элементы |
text | Человеко-читаемый текст, содержащий сводные сведения о содержании экземпляра ресурса, который может использоваться для представления содержания человеку. Он не обязан содержать все структурированные данные, но должен содержать сведения, достаточные для получения представления о содержании ресурса. В определении ресурса может быть указано, какое содержание следует представить в элементе text | Narrative | 0..1 |
contained | Экземпляры ресурсов, не существующие отдельно от данного экземпляра ресурса, который их содержит - они не могут быть идентифицированы отдельно от него и не могут самостоятельно входить в транзакции | Resource | 0..* |
extension | Может использоваться для представления дополнительной информации, не являющейся частью базового определения ресурса. Существует строгий набор правил по определению и использованию расширений, обеспечивающий их безопасное и управляемое применение. Хотя каждый разработчик и может определить расширение, существует ряд требований, которых он должен придерживаться при определении расширения | Extension | 0..* |
modifierExtension | Может использоваться для представления дополнительной информации, не являющейся частью базового определения ресурса, но модифицирующей семантику этого элемента и/или его потомков. Обычно модификация состоит в отрицании или уточнении. Существует строгий набор правил по определению и использованию расширений, обеспечивающий их безопасное и управляемое применение. Хотя каждый разработчик и может определить расширение, существует ряд требований, которых он должен придерживаться при определении расширения. Требуется, чтобы приложения, обрабатывающие экземпляр ресурса, проверяли наличие модифицирующих расширений. Модифицирующие расширения не должны изменять семантику любого элемента, унаследованного от класса Resource или DomainResource (в том числе семантику самого расширения modifierExtension) | Extension | 0..* |
10.2.3.3 Ограничения ресурса DomainResource
Ограничения ресурса DomainResource описаны в
таблице 185.
Таблица 185
Ограничения ресурса DomainResource
Идентификатор | Вид | Путь | Описание | Выражение |
dom-2 | Правило | Базовый | Допускается только один уровень вложения экземпляров ресурсов | contained.contained.empty() |
dom-3 | Правило | Базовый | Должна быть ссылка на вложенный экземпляр ресурса в содержащем его экземпляре или ссылка во вложенном экземпляре на содержащий его экземпляр | contained.where((('#'+id in (%resource.descendants().reference | %resource.descendants().ofType(canonical) | %resource.descendants().ofType(uri) | %resource.descendants().ofType(url))) or descendants().where(reference = '#').exists() or descendants().where(ofType(canonical) = '#').exists() or descendants().where(ofType(canonical) = '#').exists()).not()).trace('unmatched', id).empty() |
dom-4 | Правило | Базовый | Во вложенном экземпляре ресурса должны отсутствовать элементы meta.versionId и meta.lastUpdated | contained.meta.versionId.empty() and contained.meta.lastUpdated.empty() |
dom-5 | Правило | Базовый | Во вложенном экземпляре ресурса должен отсутствовать элемент meta.security | contained.meta.security.empty() |
dom-6 | Рекомендация | Базовый | У экземпляра ресурса должно быть повествовательное содержание | text.'div'.exists() |
10.2.3.4 Использование вложенных ресурсов
Вложенный экземпляр ресурса существует только в содержащем его экземпляре. Обычно вложенные экземпляры используются, если у них отсутствует уникальный идентификатор. Например, в тонометре, рассчитанном на двух пациентов, в качестве идентификатора пациента используется номер группы памяти. Тогда в экземпляр ресурса Observation, содержащий результат измерения, можно вложить экземпляр ресурса Patient, в котором в качестве идентификатора указан номер группы памяти.
10.2.3.5 Параметры поиска
Параметры поиска, общие для всех потомков ресурса DomainResource, описаны в
таблице 186.
Таблица 186
Параметры поиска, общие для потомков ресурса DomainResource
Имя | Тип | Описание | Выражение |
_text | special | Поиск экземпляра ресурса по повествовательному содержанию | - |
10.3 Ресурсы общего назначения
10.3.1 Общие сведения
Ресурсы общего назначения, которые могут быть использованы в запросах REST API и в ответах на эти запросы, перечислены в
таблице 187.
Таблица 187
Ресурсы общего назначения
Имя | Описание | Пункт |
Bundle | Контейнер экземпляров ресурсов | |
MessageHeader | Заголовок сообщения | |
OperationOutcome | Результат операции | |
Parameters | Параметры операции | |
Subscription | Подписка | |
SubscriptionStatus | Статус подписки | |
SubscriptionTopic | Тема подписки | |
10.3.2 Ресурс Bundle (контейнер экземпляров ресурсов)
10.3.2.1 Область применения и использования
Ресурс Bundle служит для сборки экземпляров ресурсов в единый контейнер. Такие контейнеры используются для разных целей, в том числе:
а) возвращение коллекции экземпляров ресурсов, отобранной в соответствии с критериями поиска;
б) возвращение коллекции версий экземпляра ресурса для целей анализа истории изменений;
в) передача нескольких экземпляров ресурсов в одном сообщении;
г) группировка экземпляров ресурсов в самодостаточный комплекс, обладающий семантической целостностью, например медицинский документ;
д) создание, изменение и удаление нескольких экземпляров ресурсов в одной транзакции;
е) передача уведомлений о событиях по теме подписки;
ж) сохранение коллекции экземпляров ресурсов.
10.3.2.2 Структура ресурса
Ресурс Bundle является детализацией абстрактного ресурса Resource. Состав элементов ресурса Bundle представлен на
рисунке 23 и в
таблице 188.
Рисунок 23 - Ресурс Bundle
Таблица 188
Состав элементов ресурса Bundle
Имя | Описание | Тип данных | Кратность |
Унаследованы от абстрактного класса Resource |
id | Логический идентификатор экземпляра ресурса | id | 0..1 |
meta | Метаданные экземпляра ресурса | Meta | 0..1 |
implicitRules | Совокупность правил, по которым должен создаваться экземпляр ресурса | uri | 0..1 |
language | Основной человеческий язык, на котором представлено содержание ресурса | code | 0..1 |
Собственные элементы |
identifier | Постоянный идентификатор контейнера, не изменяемый при его передаче от одного субъекта к другому | Identifier | 0..1 |
type | Указывает назначение контейнера, то есть предполагаемое использование. Допустимые значения: document (документ) | message (сообщение) | transaction (транзакция) | transaction-response (результат транзакции) | batch (пакет)| batch-response (ответный пакет) | history (история) | searchset (результат поиска) | collection (коллекция) | subscription-notification (уведомление подписки) | code | 1 |
timestamp | Штамп даты и времени создания контейнера | instant | 0..1 |
total | Общее число совпадений | unsignedInt | 0..1 |
link | Связь, относящаяся ко всему контейнеру | BackboneElement | 0..* |
link.relation | Имя, детализирующее функциональное назначение данной связи. Список значений берется из [33] (www.iana.org/assignments/link-www.iana.org/assignments/link-relations/link-relations.xhtml#link-relations-1) | string | 1 |
link.url | Адрес детальной информации о данной связи | uri | 1 |
entry | Запись, содержащая экземпляр ресурса или информацию | BackboneElement | 0..* |
entry.link | Связь, относящаяся к данной записи | BackboneElement | 0..* |
entry.link.relation | Имя, детализирующее функциональное назначение данной связи. Список значений берется из [33] (www.iana.org/assignments/link-relations/link-relations.xhtml#link-relations-1) | string | 1 |
entry.link.url | Адрес детальной информации о данной связи | uri | 1 |
entry.fullUrl | Абсолютный URL или URN, идентифицирующий экземпляр ресурса | uri | 0..1 |
entry. resource | Экземпляр ресурса, содержащийся в контейнере. Его назначение или смысл определяются типом контейнера Bundle.type | Resource | 0..1 |
entry. search | Информация о поиске, в результате которого сформирована данная запись | BackboneElement | 0..1 |
entry. search. mode | Причина включения записи в коллекцию результатов. Допустимые значения: match (соответствует параметрам поиска) | include (включена в соответствии с параметрами _include или _revinclude) | outcome (предназначена для передачи информации либо предупреждения о процессе поиска) | code | 0..1 |
entry. search. score | Оценка степени совпадения с параметрами поиска, поставленная сервером при поиске (между 0 и 1) | decimal | 0..1 |
entry. request | В контейнере пакета или транзакции - запрос обработки. В контейнере истории - метод, использованный для обработки версии экземпляра ресурса | BackboneElement | 0..1 |
entry. request. method | При инициировании транзакции или пакета здесь должен быть указан метод HTTP, выполняемый для этой записи. В контейнере истории здесь должен быть указан выполненный метод HTTP. Допустимые значения: GET | HEAD | POST | PUT | DELETE | PATCH | code | 1 |
entry. request. url | Адрес URL относительно корня (адреса, по которому отправлен запрос) | uri | 1 |
entry.request.ifNoneMatch | Если значения ETag совпадают, возвратить статус HTTP 304 Not Modified (не модифицировано) | string | 0..1 |
entry.request.ifModified-Since | Выполнять метод HTTP, если дата последнего изменения хранящегося экземпляра ресурса больше или равна значению данного элемента | instant | 0..1 |
entry.request.ifMatch | Выполнять этот метод, если значение элемента meta.versionId хранящегося экземпляра ресурса, представленное в форме ETag, совпадает со значением данного элемента | string | 0..1 |
entry.request.ifNoneExist | Указывает, что информационный ресурс не выполняет метод создания, если указанный экземпляр ресурса уже существует. Это часть URL, представляющая запрос, следующая за знаком вопроса (не включая этот знак) | string | 0..1 |
entry. response | Указывает результаты обработки соответствующей записи запроса (request) контейнера пакета или транзакции, на которую дается ответ, или результаты операции при возвращении истории | BackboneElement | 0..1 |
entry.response.status | Код статуса, возвращенный при обработке данной записи. Статус должен начинаться с трехзначного кода HTTP code (например, 404) и может содержать стандартное описание HTTP этого кода | string | 1 |
entry. response. location | Заголовок Location, созданный выполненным методом и заполняемый, если он возвращает Location | uri | 0..1 |
entry. response. etag | Если метод создает версию экземпляра ресурса, здесь возвращается его тег ETag | string | 0..1 |
entry. response. lastModified | Дата и время изменения экземпляра ресурса сервером | instant | 0..1 |
entry. response. outcome | Экземпляр ресурса OperationOutcome, содержащий указания и предупреждения, появившиеся в результате обработки данной записи в пакете или транзакции | Resource | 0..1 |
signature | Электронная подпись содержания контейнера | Signature | 0..1 |
issues | Описание проблем формирования содержания контейнера и предупреждения, относящиеся к контейнеру в целом | Resource | 0..1 |
10.3.2.3 Привязки к наборам значений
Таблица 189
Привязки к наборам значений
Путь | Набор значений | Тип привязки | Описание |
Bundle.type | http://hl7.org/fhir/ValueSet/bundle-type | Обязательная | Тип контейнера |
Bundle.link.relation | http://hl7.org/fhir/ValueSet/iana-link-relations | Обязательная | Функциональное назначение связи, определенное в https://www.iana.org/assignments/link-relations/link-relations.xhtml#link-relations-1 |
Bundle.entry.search.mode | http://hl7.org/fhir/ValueSet/search-entry-mode | Обязательная | Причина включения записи в коллекцию результатов |
Bundle.entry.request.method | http://hl7.org/fhir/ValueSet/http-verb | Обязательная | Метод HTTP |
10.3.2.4 Ограничения ресурса Bundle
Таблица 190
Ограничения ресурса Bundle
Идентификатор | Вид | Путь | Описание | Выражение |
bdl-1 | Правило | Базовый | Указывать элемент total только при type = searchset или history | total.empty() or (type = 'searchset') or (type = 'history') |
bdl-2 | Правило | Базовый | Указывать элемент entry.search только при type = searchset | entry.search.empty() or (type = 'searchset') |
bdl-5 | Правило | Bundle. entry | Если элементы request и response отсутствуют, то запись должна содержать элемент resource | resource.exists() or request.exists() or response.exists() |
bdl-7 | Правило | Базовый | Значение fullUrl должно быть уникальным в контейнере, или записи entry с одинаковыми значениями fullUrl должны содержать элементы resource с разными значениями элементов meta.versionId (за исключением контейнеров истории) | (type = 'history') or entry.where(fullUrl.exists()).select(fullUrl&resource.meta.versionId).isDistinct() |
bdl-8 | Правило | Bundle. entry | Значение fullUrl не должно содержать компонент версии | fullUrl.contains('/_history/').not() |
bdl-9 | Правило | Базовый | Идентификатор документа identifier должен иметь компоненты system и value | type = 'document' implies (identifier.system.exists() and identifier.value.exists()) |
bdl-10 | Правило | Базовый | Документ должен иметь дату | type = ment' implies (timestamp.hasValue()) |
bdl-11 | Правило | Базовый | Первым ресурсом в контейнере документа должен быть Composition | type = 'document' implies entry.first().resource.is(Composition) |
bdl-12 | Правило | Базовый | Первым ресурсом в контейнере сообщения должен быть MessageHeader | type = 'message' implies entry.first().resource.is(MessageHeader) |
bdl-13 | Правило | Базовый | Первым ресурсом в контейнере уведомления подписки должен быть SubscriptionStatus | type = 'subscription-notification' implies entry.first().resource.is(SubscriptionStatus) |
bdl-14 | Правило | Базовый | Метод PATCH в контейнере истории не допустим | type = 'history' implies entry.request.method != 'PATCH' |
bdl-15 | Правило | Базовый | Если тип контейнера Bundle.type = transaction | transaction-response | batch | batch-response или Bundle.request.method = POST, то элемент Bundle.entry.fullUrl обязателен | type='transaction' or type = 'transaction-response' or type='batch' or type='batch-response' or entry.all(fullUrl.exists() or request.method='POST') |
bdl-16 | Правило | Базовый | Если элемент issue представлен экземпляром ресурса OperationOutcome, то элементы issue.severity этого экземпляра должны иметь значение information (информация) или warning (предупреждение) | issues.exists() implies (issues.issue.severity = 'information' or issues.issue.severity = 'warning') |
bdl-17 | Правило | Базовый | В контейнере документа элемент issues должен отсутствовать | type = 'document' implies issues.empty() |
bdl-18 | Правило | Базовый | В контейнере результата поиска должен присутствовать элемент link со значением отношения self | type = 'searchset' implies link.where(relation = 'self' and url.exists()).exists() |
bdl-3a | Правило | Базовый | В контейнере документа, сообщения, результата поиски или коллекции все элементы entry должны содержать элемент resource, а элементы request и response в них должны отсутствовать | type in ('document' | 'message' | 'searchset' | 'collection') implies entry.all(resource.exists() and request.empty() and response.empty()) |
bdl-3b | Правило | Базовый | В контейнере истории все элементы entry должны содержать элементы request и response, а если элемент request.method имеет значение POST или PUT, то элемент entry должен содержать элемент resource | type = 'history' implies entry.all(request.exists() and response.exists() and ((request.method in ('POST' | 'PUT')) = resource.exists())) |
bdl-3c | Правило | Базовый | В контейнере транзакции или пакета все элементы entry должны содержать элемент request, а если элемент request.method имеет значение POST, PUT или PATCH, то элемент entry должен содержать элемент resource | type in ('transaction' | 'batch') implies entry.all(request.method.exists() and ((request.method in ('POST' | 'PATCH' | 'PUT')) = resource.exists())) |
bdl-3d | Правило | Базовый | В контейнере результата транзакции или ответного пакета все элементы entry должны содержать элемент response | type in ('transaction-response' | 'batch-response') implies entry.all(response.exists()) |
10.3.2.5 Использование контейнеров Bundle
Документ
Контейнер документа, в котором Bundle.type = document, состоит из записей entry, первая из которых содержит экземпляр ресурса Composition. Каждая запись entry должна содержать элемент resource (экземпляр ресурса).
Сообщение
Контейнер документа, в котором Bundle.type = message, состоит из записей entry, первая из которых содержит экземпляр ресурса MessageHeader. Каждая запись entry должна содержать элемент resource (экземпляр ресурса).
Результаты поиска
Контейнер результата поиска, в котором Bundle.type = 'searchset', состоит из нуля или более записей entry. Каждая запись entry должна содержать экземпляр ресурса.
В элементе Bundle.total может быть указано общее число экземпляров ресурсов, удовлетворяющих условию поиска.
В каждой записи entry могут быть указаны два специфичных элемента, характеризующих поиск:
а) entry.search.mode указывает, удовлетворяет ли экземпляр ресурса условию поиска или он включен в результат поиска, поскольку в результате присутствует экземпляр ресурса, для которого данный экземпляр является ссылочным (что может иметь место, если к условию поиска добавлен параметр _include или _revinclude);
б) entry.search.score содержит оценку степени релевантности результата поиска, которая может принимать значения от 0 (наименее релевантный) до 1 (наиболее релевантный). Обычно результаты поиска сортируются по убыванию степени релевантности, но клиент может задать иной порядок сортировки.
История
Контейнер истории изменений, где Bundle.type = 'history', состоит из нуля или более записей entry. Каждая запись entry должна содержать элемент request, описывающий выполненные изменения. Если значение элемента entry.request.method равно 'POST' или 'PUT', то запись entry должна содержать экземпляр ресурса, представляющий его состояние после выполнения этой операции. Чтобы потребители могли получить доступ к заголовку location, должен также присутствовать элемент response.
Кроме того, в элементе Bundle.total может быть указано общее число экземпляров ресурса, включенных в историю изменений.
Транзакция/пакет
Контейнер транзакции или пакета, где Bundle.type = 'transaction' или 'batch', состоит из нуля или более записей entry. Каждая запись entry должна содержать элемент request, детализирующий запрос HTTP и указывающий системе, выполняющей транзакцию, что следует делать с содержанием записи entry. Если значение элемента entry.request.method равно 'POST' или 'PUT', то запись entry должна содержать экземпляр ресурса, который служит телом запроса HTTP.
Результат транзакции/ответный пакет
Контейнер результата транзакции или ответного пакета, где Bundle.type = transaction-response или batch-response, состоит из нуля или более записей entry, по одной на каждую запись транзакции или пакета, на которую дается ответ. Каждая запись entry должна содержать элемент response, описывающий результат запроса HTTP, выполненного для соответствующей записи контейнера транзакции или пакета.
Коллекция
Контейнер коллекции, где Bundle.type = collection, состоит из нуля или более записей entry. Специального назначения у такого контейнера нет. Каждая запись entry должна содержать экземпляр ресурса.
URL ресурса и правила уникальности в контейнере
За исключением контейнеров транзакции или пакета, каждая запись entry контейнера Bundle должна иметь элемент fullUrl, идентифицирующий экземпляр ресурса, включенный в эту запись. Он идентифицирует экземпляр, но не его версию. Если экземпляру ресурса не присвоен постоянный идентификатор, который может быть использован в контейнере, то следует назначить ему идентификатор UUID (с префиксом urn:uuid:), областью действия которого является данный контейнер, и поместить его в элемент fullURL.
Если в контейнере Bundle транзакции или пакета элемент entry.request.method = POST и экземпляр ресурса не имеет уникального идентификатора, то запись entry может не иметь элемент fullUrl при условии, что на этот экземпляр ресурса нет ссылок из других записей entry. Если же такие ссылки присутствуют, то следует назначить экземпляру ресурса идентификатор UUID (с префиксом urn:uuid:), областью действия которого является данный контейнер, и поместить его в элемент fullURL.
Конкретная версия экземпляра ресурса должна быть включена в контейнер Bundle не более одного раза. Однако в один и тот же контейнер могут быть включены разные версии одного и того же экземпляра ресурса. Например, это имеет место в контейнере истории, где Bundle.type = history.
Разрешение ссылок в контейнере Bundle
Экземпляры ресурсов, вложенные в контейнер Bundle, могут содержать ссылки на экземпляры других ресурсов. Ссылочные экземпляры ресурсов могут входить в тот же самый контейнер Bundle. Содержание ссылки от этого не изменяется.
Приложение сервера, читающее контейнер транзакции, сначала должно найти ссылочные экземпляры внутри контейнера, и только после этого выполнить поиск, используя полный адрес URL ссылки. Должен использоваться следующий алгоритм разрешения ссылок в контейнере Bundle:
Наряду с относительным адресом URL (например, Patient/123) ссылка на другой экземпляр ресурса может использовать любую схему URI. Поэтому рекомендуется использовать следующий алгоритм обработки ссылок в контейнере транзакции:
Обработать ссылки reference.value, имеющие схему URN (например, urn:uuid:9d1714da-b7e6-455b-bfd2-69ce0ff5fb12):
а) выполнить поиск элемента entry.fullUrl, значение которого совпадает со значением ссылки reference.value;
б) если такой элемент найден, то в качестве ссылочного экземпляра ресурса следует использовать entry.resource.
Обработать ссылки reference.value, представляющие собой абсолютный URL:
а) если ссылка reference.value не содержит указание версии (то есть компонент /_history отсутствует, например, https://fhir.example.org/base/Patient/123), то выполнить поиск элемента entry.fullUrl, значение которого совпадает со значением ссылки reference.value;
б) если найден один такой элемент, то в качестве ссылочного экземпляра ресурса следует использовать entry.resource;
в) если найдено несколько таких элементов, то сервер может выбрать из них тот, который имеет наибольшее значение времени последнего изменения, указанного в элементе meta.lastUpdated;
г) если ссылка reference.value содержит указание версии (то есть компонент /_history присутствует, например: https://fhir.example.org/base/Patient/123/_history/a), то разбить ее значение на две части: ссылка без указания версии (например, https://fhir.example.org/base/Patient/123) и идентификатор версии (например, "a");
д) выполнить поиск элемента entry, у которого значение элемента fullUrl совпадает со ссылкой без указания версии и значение элемента resource.meta.versionId совпадает с идентификатором версии;
е) если найден единственный элемент, то в качестве ссылочного экземпляра ресурса следует использовать entry.resource;
ж) если найдено несколько элементов, сгенерировать ошибку транзакции;
и) если ссылочный экземпляр не найден, то сервер может выполнить взаимодействие чтения read или чтения версии vread, чтобы считать ссылочный экземпляр ресурса за пределами контейнера Bundle. Если такого экземпляра нет, сгенерировать ошибку транзакции.
Обработать ссылки reference.value, представляющие собой относительный URL вида "[type]/[id], например, Patient/123:
а) извлечь базовый URL из значения элемента fullUrl записи entry, в которую вложен экземпляр ресурса с проверяемой ссылкой, и вставить его перед относительным URL (например, https://fhir.example.org/ + Patient/123 --> https://fhir.example.org/Patient/123);
б) выполнить проверку, описанную для абсолютного URL;
в) если базовый URL выделить не удалось, и элемент entry.request.method записи entry, в которую вложен экземпляр ресурса с проверяемой ссылкой, имеет значение POST, PUT or PATCH, то взять URL сервера, которому адресована транзакция, вставить его перед относительным URL и выполнить проверку, описанную для абсолютного URL.
Обработать условные ссылки reference.value:
а) выполнить поиск по параметрам, указанным в относительной ссылке после типа ресурса;
б) если найден единственный экземпляр ресурса, то его следует использовать в качестве ссылочного экземпляра;
в) если найдено несколько экземпляров, сгенерировать ошибку транзакции;
г) если результат поиска пуст, сгенерировать ошибку транзакции.
Если ссылка не принадлежит ни к одной из указанных выше категорий, сгенерировать ошибку транзакции.
Для применения этого алгоритма требуется, чтобы запись entry содержала элемент fullUrl. Поэтому клиенты по возможности должны заполнять в контейнере транзакции элементы Bundle.entry.fullUrl.
Обработка контейнеров Bundle с использованием REST API
У контейнера Bundle есть своя конечная точка, как и у большинства других ресурсов. Она обслуживает обычные взаимодействия, при которых экземпляры контейнера Bundle рассматриваются как статические, то есть контейнер пакета, транзакции или сообщения может быть отправлена с помощью метода POST по адресу /Bundle. В этом случае содержание контейнера обрабатывается не как пакет, транзакция или сообщение, а как обычный экземпляр ресурса с индексированием и т.д. Операция GET/Bundle/[id] возвратит тот же самый экземпляр контейнера.
Параметры поиска экземпляров ресурса Bundle
| | ИС МЕГАНОРМ: примечание. В официальном тексте документа, видимо, допущена опечатка: имеется в виду подраздел 12.27, а не 191. | |
Специальные параметры поиска экземпляров ресурса Bundle описаны в
таблице 191. В дополнение к ним могут использоваться общие параметры поиска, описанные в
подразделе 191.
Таблица 191
Специальные параметры поиска экземпляров ресурса Bundle
Имя | Тип | Описание | Выражение |
composition | reference | Если Bundle.type = document, то первая запись entry должна содержать экземпляр ресурса Composition, и этот параметр обеспечивает возможность сцепленного поиска его содержания | Bundle.entry[0].resource as Composition |
identifier | token | Постоянный идентификатор контейнера | Bundle.identifier |
message | reference | Если Bundle.type = message, то первая запись entry должна содержать экземпляр ресурса MessageHeader, и этот параметр обеспечивает возможность сцепленного поиска его содержания | Bundle.entry[0].resource as Message Header |
timestamp | date | Дата и время формирования содержания контейнера | Bundle.timestamp |
type | token | Тип контейнера. Допустимые значения: document | message | transaction | transaction-response | batch | batch-response | history | searchset | collection | subscription-notification | Bundle.type |
10.3.3 Заголовок сообщения MessageHeader
10.3.3.1 Область применения и использования
Ресурс MessageHeader используется в качестве заголовка сообщения в составе контейнера Bundle, у которого элемент type имеет значение message.
10.3.3.2 Структура ресурса
Ресурс MessageHeader является детализацией абстрактного ресурса DomainResource. Состав элементов ресурса MessageHeader представлен на
рисунке 24 и в
таблице 192.
Рисунок 24 - Ресурс MessageHeader
Таблица 192
Состав элементов ресурса MessageHeader
Имя | Описание | Тип данных | Кратность |
Унаследованы от абстрактного класса Resource |
id | Логический идентификатор экземпляра ресурса | id | 0..1 |
meta | Метаданные экземпляра ресурса | Meta | 0..1 |
implicitRules | Совокупность правил, по которым должен создаваться экземпляр ресурса | uri | 0..1 |
language | Основной человеческий язык, на котором представлено содержание ресурса | code | 0..1 |
Унаследованы от абстрактного класса DomainResource |
text | Текстовое описание содержания экземпляра ресурса для интерпретации человеком | Narrative | 0..1 |
contained | Вложенный экземпляр ресурса | Resource | 0..* |
extension | Дополнительное содержание, определенное при реализации | Extension | 0..* |
modifierExtension | Модифицирующее расширение, которое не может быть проигнорировано | Extension | 0..* |
Собственные элементы |
event[x] | Код события передачи сообщения. Допустимые типы данных: Coding | canonical (ссылка на экземпляр ресурса EventDefinition) | * | 1 |
destination | Приложение-получатель | BackboneElement | 0..* |
destination.endpoint[x] | Адресат сообщения. Допустимые типы данных: url | Reference (ссылка на экземпляр ресурса Endpoint) | * | 1 |
destination.name | Человеко-читаемое имя целевой системы | string | 0..1 |
destination.target | Ссылка на идентификацию конечной целевой системы | Reference | 0..1 |
destination.receiver | Ссылка на конечного получателя | Reference | 0..1 |
sender | Ссылка на отправителя | Reference | 0..1 |
author | Ссылка на автора сообщения | Reference | 0..1 |
source | Приложение-отправитель | BackboneElement | 1 |
source.endpoint[x] | Источник данных. Допустимые типы данных: url | Reference (ссылка на экземпляр ресурса Endpoint) | * | 1 |
source.name | Человеко-читаемое имя системы-отправителя | string | 0..1 |
source.software | Наименование программного обеспечения | string | 0..1 |
source.version | Версия программного обеспечения | string | 0..1 |
source.contact | Телекоммуникационный адрес службы технической поддержки | ContactPoint | 0..1 |
responsible | Ответственный за содержание сообщения | Reference | 0..1 |
reason | Причина события | CodeableConcept | 0..1 |
response | Исходное сообщение | BackboneElement | 0..1 |
response.identifier | Идентификатор исходного сообщения Bundle.identifier | id | 1 |
response.code | Код типа ответа. Допустимые значения: без-ошибки | ошибка | фатальная-ошибка | code | 1 |
response.details | Полные сведения о проблемах в исходном сообщении | Reference | 0..1 |
focus | Ссылка на основной экземпляр ресурса в данном сообщении. Им может быть в том числе экземпляр ресурса Parameters | Reference | 0..* |
definition | Ссылка на экземпляр ресурса Messagedefinition, содержащий определение состава данного сообщения | canonical | 0..1 |
10.3.3.3 Привязки к наборам значений
Таблица 193
Привязки к наборам значений
Путь | Набор значений | Тип привязки | Описание |
MessageHeader.event[x] | http://hl7.org/fhir/ValueSet/message-events | Пример | Тип события |
MessageHeader.reason | http://hl7.org/fhir/ValueSet/message-reason-encounter | Пример | Причина события |
MessageHeader.response.code | http://hl7.org/fhir/ValueSet/response-code | Обязательная | Код типа ответа |
10.3.3.4 Использование ресурса MessageHeader
Время события, инициировавшего передачу сообщения, должно быть указано в экземпляре ресурса, на который дана ссылка в элементе focus. Время формирования сообщения должно быть указано в элементе Bundle.timestamp.
Получатель сообщения не обязан отклонять его, если ссылка в элементе receiver относится к другому субъекту. Например, он может выполнять роль регистратора или маршрутизатора сообщений.
Все экземпляры ресурсов, на которые ссылаются элементы MessageHeader.focus, должны находиться внутри контейнера сообщения.
Ссылочные экземпляры ресурсов автора и ответственного могут быть включены в контейнер сообщения или находиться за его пределами, если получатель сообщения может получить к ним доступ. В качестве автора или ответственного могут выступать как информационные системы, так и лица или организации, использующие информационные системы.
10.3.3.5 Параметры поиска экземпляров ресурса MessageHeader
Специальные параметры поиска экземпляров ресурса MessageHeader описаны в
таблице 194. В дополнение к ним могут использоваться общие параметры поиска, описанные в
подразделе 12.27.
Таблица 194
Специальные параметры поиска экземпляров
ресурса MessageHeader
Имя | Тип | Описание | Выражение |
author | reference | Логический автор сообщения | MessageHeader.author |
code | token | Допустимые значения: ok (успешно) | transient-error (преходящая ошибка) | fatal-error (фатальная-ошибка) | MessageHeader.response.code |
destination | string | Человеко-читаемое имя целевой системы | MessageHeader.destination.name |
destination-uri | uri | Адрес получателя сообщения | MessageHeader.destination.endpoint |
event | token | Код типа события | MessageHeader.event.ofType(Coding) | MessageHeader.event.ofType(canonical) |
focus | reference | Экземпляр ресурса, содержащийся в сообщении | MessageHeader.focus (любой тип ресурса) |
receiver | reference | Получатель сообщения | MessageHeader.destination.receiver |
response-id | token | Идентификатор исходного сообщения | MessageHeader.response.identifier |
responsible | reference | Ответственный за содержание сообщения | MessageHeader.responsible |
sender | reference | Система - отправитель сообщения | MessageHeader.sender (Person, Organization) |
source | string | Наименование системы - отправителя сообщения | MessageHeader.source.name |
target | reference | Идентификация конечной целевой системы | MessageHeader.destination.target |
10.3.4 Результат операции OperationOutcome
10.3.4.1 Область применения и использования
Ресурс OperationOutcome (результат операции) служит для описания ошибок, предупреждений и информационных сообщений о результате предпринятой системой операции. Он используется в первую очередь для передачи следующих сведений:
- ошибка взаимодействия REST или выполнения операции;
- применения операции $validate (проверка содержания экземпляра ресурса на соответствие правилам);
- ошибка обработки сообщения;
- ошибка обработки транзакции или пакета;
- информация о поиске (в контейнере результата поиска Bundle).
10.3.4.2 Структура ресурса
Ресурс OperationOutcome является детализацией абстрактного ресурса DomainResource. Состав элементов ресурса OperationOutcome представлен на
рисунке 25 и в
таблице 195.
Рисунок 25 - Ресурс OperationOutcome
Таблица 195
Состав элементов ресурса OperationOutcome
Имя | Описание | Тип данных | Кратность |
Унаследованы от абстрактного класса Resource |
id | Логический идентификатор экземпляра ресурса | id | 0..1 |
meta | Метаданные экземпляра ресурса | Meta | 0..1 |
implicitRules | Совокупность правил, по которым должен создаваться экземпляр ресурса | uri | 0..1 |
language | Основной человеческий язык, на котором представлено содержание ресурса | code | 0..1 |
Унаследованы от абстрактного класса DomainResource |
text | Текстовое описание содержания экземпляра ресурса для интерпретации человеком | Narrattive | 0..1 |
contained | Вложенный экземпляр ресурса | Resource | 0..* |
extension | Дополнительное содержание, определенное при реализации | Extension | 0..* |
modifierExtension | Модифицирующее расширение, которое не может быть проигнорировано | Extension | 0..* |
Собственные элементы |
issue | Ошибка, предупреждение или информационное сообщение, создаваемые в результате действия системы | Issue | 1..* |
issue. severity | Серьезность отклонения от успешной обработки. Допустимые значения: fatal (фатальная ошибка) | error (ошибка) | warning (предупреждение) | information (информация) | code | 1 |
issue.code | Тип отклонения от нормальной обработки. Система, создающая экземпляр ресурса OperationOutcome, должна выбрать наиболее подходящий код отклонения и может предусмотреть дополнительный код ошибки в элементе details. Допустимые значения: invalid (несоответствие спецификации) | structure (ошибочная структура) | required (отсутствует обязательный элемент) | value (ошибочное значение элемента) | invariant (нарушено ограничение) | security (ошибка доступа) | login (требуется аутентификация) | unknown (неизвестный принципал) | expired (сеанс закончен) | forbidden (доступ запрещен) | suppressed (частичная информация) | processing (ошибка обработки) | not-supported (не поддерживается) | duplicate (попытка создания дубликата) | multiple-matches (несколько совпадений) | not-found (не найден) | deleted (ссылка на удаленный элемент) | too-long (слишком длинное) | code-invalid (ошибочный код) | extension (недопустимое расширение) | too-costly (слишком затратное) | business-rule (нарушено бизнес-правило) | conflict (конфликт версий) | limited-filter (некоторые фильтры могут быть применены не ко всем результатам) | transient (преходящая ошибка) | lock-error (экземпляр блокирован) | no-store (хранилище данных недоступно) | exception (возникло исключение) | timeout (таймаут) | incomplete (неполные результаты) | throttled (система на обслуживании) | informational (информационное) | success (операция успешно завершена) | code | 1 |
issue. details | Дополнительные сведения об ошибке, например ее описание или код, присвоенный системой | CodeableConcept | 0..1 |
issue.diagnostics | Дополнительная диагностическая информация об отклонении | string | 0..* |
issue. location | Этот элемент запрещен, поскольку он специфичен для XML. Он заменен на элемент issue.expression, не зависящий от формата и более простой для разбора | string | 0..* |
issue.expression | Выражение, использующее ограниченное подмножество языка FHIRPath и идентифицирующее один из элементов экземпляра ресурса, значение которого привело к данной ситуации | string | 0..* |
10.3.4.3 Привязки к наборам значений
Таблица 196
Привязки к наборам значений
Путь | Набор значений | Тип привязки | Описание |
OperationOutcome.issue.severity | http://hl7.org/fhir/ValueSet/issue-severity | Обязательная | Серьезность отклонения от успешной обработки |
OperationOutcome.issue.code | http://hl7.org/fhir/ValueSet/issue-type | Обязательная | Тип отклонения от успешной обработки |
OperationOutcome.issue.details | http://hl7.org/fhir/ValueSet/operation-outcome | Пример | Примеры кодов дополнительных сведений об ошибке |
10.3.4.4 Использование ресурса OperationOutcome
При передаче информации о результате выполнения запроса ресурс OperationOutcome полезен в тех случаях, если необходима более детальная информация по сравнению с кодами ответа HTTP. Такая детализация может содержать следующую информацию:
а) более точные сведения о месте возникновения проблемы;
б) несколько разных проблем;
в) более точные коды ошибок.
Сведения, передаваемые в экземпляре ресурса OperationOutcome, должны быть согласованы с кодом статуса HTTP. Например, если код статуса HTTP сигнализирует об ошибке (300+), то хотя бы один элемент issue должен иметь код серьезности error (ошибка) или fatal-error (фатальная ошибка) и указывать причину ошибки.
Ресурс OperationOutcome должен содержать хотя бы один элемент issue даже в случае успешного результата. В этом случае он должен иметь код серьезности information (информация).
10.3.4.5 Использование выражения expression
В случае предупреждения или ошибки рекомендуется указывать в элементе expression место возникновения проблемы, используя выражение на упрощенном языке FHIRPath. Такое выражение не должно содержать функцию .resolve(). Следующие выражения допустимы:
Person.identifier
Person.identifier
[2].value
Пример недопустимого выражения:
Person.identifier.where(system.value='http://example.com/mrn').value
При выполнении запросов на поиск сведения об ошибках могут возвращаться также в заголовках HTTP. Эти сведения возвращаются, используя выражение, чувствительное к регистру и состоящее из двух частей: префикс "http" и заголовок либо имя параметра запроса, отделенное от префикса точкой. Примеры таких выражений приведены в
таблице 197.
Таблица 197
Выражение | Описание |
http."code" | Ссылка на параметр поиска code |
http."name:exact" | Ссылка на параметр поиска name с модификатором ":exact" |
http.Authorization | Ссылка на заголовок Authorization (например, чтобы указать его отсутствие и необходимость определенной формы аутентификации) |
Эта нотация следует соглашениям, по которым заголовки HTTP должны начинаться символом в верхнем регистре, а параметры, передаваемые в адресной строке URL, должны начинаться символом в нижнем регистре.
10.3.5 Параметры операции Parameters
10.3.5.1 Область применения и использования
Ресурс Parameters (параметры операции) служит для описания параметров, которые могут передаваться операции или возвращаться ею. У этого ресурса нет собственной конечной точки.
10.3.5.2 Состав ресурса
Диаграмма классов UML ресурса Parameters показана на
рисунке 26, состав элементов приведен в
таблице 198.
Рисунок 26 - Ресурс Parameters (параметры операции)
Таблица 198
Состав элементов ресурса Parameters
Имя | Описание | Тип данных | Кратность |
Унаследованы от абстрактного класса Resource |
id | Логический идентификатор экземпляра ресурса | id | 0..1 |
meta | Метаданные экземпляра ресурса | Meta | 0..1 |
implicitRules | Совокупность правил, по которым должен создаваться экземпляр ресурса | uri | 0..1 |
language | Основной человеческий язык, на котором представлено содержание ресурса | code | 0..1 |
Унаследованы от абстрактного класса DomainResource |
text | Текстовое описание содержания экземпляра ресурса для интерпретации человеком | Narrattive | 0..1 |
contained | Вложенный экземпляр ресурса | Resource | 0..* |
extension | Дополнительное содержание, определенное при реализации | Extension | 0..* |
modifierExtension | Модифицирующее расширение, которое не может быть проигнорировано | Extension | 0..* |
Собственные элементы |
| Параметр операции | BackboneElement | 0..* |
parameter.name | Наименование параметра операции | string | 1 |
parameter.value[x] | Значение параметра. Вместо [x] должно быть указано имя типа данных, в котором первый символ переведен в верхний регистр | * | 0..1 |
parameter.resource | Экземпляр ресурса | Resource | 0..1 |
parameter.part | Именованный компонент составного параметра. Допускается только один уровень вложения | | 0..* |
10.3.5.3 Ограничения
Ограничения ресурса Parameters приведены в
таблице 199.
Таблица 199
Ограничения ресурса Parameters
Идентификатор | Описание | Выражение |
Inv-1 | В элементе parameter должен присутствовать либо компонент value, либо компонент resource, либо компоненты part | (part.exists() and value.empty() and resource.empty()) or (part.empty() and (value.exists() x or resource.exists())) |
10.3.6 Подписка Subscription
10.3.6.1 Область применения и использования
Тип ресурса Subscription описывает подписку на уведомления об изменении экземпляров ресурсов, предоставляемые сервером другой системе (клиенту). Темы подписки, поддерживаемые сервером, описаны с помощью экземпляров ресурса SubscriptionTopic, в которых может быть определен набор допустимых фильтров (в элементе SubscriptionTopic.canFilterBy). При регистрации подписки клиенты могут указать требуемые им фильтры (из числа допустимых) в элементе Subscription.filterBy. Как только подписка зарегистрирована, любое событие, удовлетворяющее теме подписки и фильтрам (если они указаны), вызывает отправку клиенту уведомления об этом событии по заданному каналу. Уведомление представляет собой контейнер Bundle типа subscription-notification, в котором первая запись Bundle.entry содержит экземпляр ресурса SubscriptionStatus (статус подписки).
Канал, по которому должны передаваться уведомления, указан в элементе Subscription.channel, а адрес передачи уведомлений - в элементе Subscription.endpoint (конечная точка). В спецификации
[22] определены каналы, приведенные в
таблице 200. При необходимости могут быть реализованы другие каналы уведомлений.
Таблица 200
Система кодирования http://terminology.hl7.org/CodeSystem/
subscription-channel-type
Код | Значение | Описание |
rest-hook | Rest Hook | Сервер отправляет уведомление конечной точке с адресом URI помощью метода HTTP POST. Содержание уведомления имеет заданный тип среды MIME |
websocket | Websocket | Сервер отправляет уведомление, используя соединение по веб-сокету с заданным адресом URL, установленное клиентом |
email | Email | Сервер отправляет уведомление по электронной почте на заданный адрес URI |
message | Message | Сервер отправляет уведомление в форме сообщения (то есть контейнер Bundle типа message) приложению, идентифицируемому адресом URI |
10.3.6.2 Структура ресурса
Ресурс Subscription является детализацией абстрактного ресурса DomainResource. Состав элементов ресурса Subscription представлен на
рисунке 27 и в
таблице 201.
Рисунок 27 - Ресурс Subscription
Таблица 201
Состав элементов ресурса Subscription
Имя | Описание | Тип данных | Кратность |
Унаследованы от абстрактного класса Resource |
id | Логический идентификатор экземпляра ресурса | id | 0..1 |
meta | Метаданные экземпляра ресурса | Meta | 0..1 |
implicitRules | Совокупность правил, по которым должен создаваться экземпляр ресурса | uri | 0..1 |
language | Основной человеческий язык, на котором представлено содержание ресурса | code | 0..1 |
Унаследованы от абстрактного класса DomainResource |
text | Текстовое описание содержания экземпляра ресурса для интерпретации человеком | Narrattive | 0..1 |
contained | Вложенный экземпляр ресурса | Resource | 0..* |
extension | Дополнительное содержание, определенное при реализации | Extension | 0..* |
modifierExtension | Модифицирующее расширение, которое не может быть проигнорировано | Extension | 0..* |
Собственные элементы |
identifier | Дополнительный идентификатор | Identifier | 0..* |
name | Человеко-читаемое наименование подписки | string | 0..1 |
status | Статус подписки. Допустимые значения: requested (запрошена) | active (действует) | error (ошибка уведомления) | off (истекла или слишком много ошибок) | entered-in-error (создана по ошибке) | code | 1 |
topic | Ссылка на тему подписки | canonical | 1 |
contact | Контактная информация техподдержки подписки | ContactPoint | 0..* |
end | Дата и время завершения подписки | instant | 0..1 |
managingEntity | Ссылка на субъект, ответственный за изменение подписки. Допустимые типы ресурсов: CareTeam | HealthcareService | Organization | RelatedPerson | Patient | Practitioner | PractitionerRole | Reference | 0..1 |
reason | Причина подписки | string | 0..1 |
filterBy | Критерий фильтрации потока подписки | Element | 0..* |
filterBy.resourceType | Тип ресурса, допустимый для данного фильтра подписки | uri | 0..1 |
filterBy.filterParameter | Имя фильтра, определенное в экземпляре ресурса SubscriptionTopic | string | |
filterBy.comparator | Оператор сравнения | code | 0..1 |
filterBy.modifier | Поддерживаемый модификатор параметра поиска missing | exact | contains | not | text | in | not-in | below | above | type | identifier | of-type | code-text | text-advanced | iterate | code | 0..1 |
filterBy.value | Значение параметра поиска или путь к элементу ресурса, указываемые в фильтре, например Ie1950 или Patient/123 | string | 1 |
channelType | Тип канала уведомлений | code | 1 |
endpoint | Адрес конечной точки, получающей уведомления | url | 0..1 |
parameter.name | Наименование параметра | string | 1 |
parameter.value | Значение параметра | string | 1 |
heartbeatPeriod | Интервал между периодическими уведомлениями в секундах | unsignedInt | 0..1 |
timeout | Таймаут в секундах | unsignedInt | 0..1 |
contentType | Тип MIME содержания уведомления | code | 0..1 |
content | Объем содержания, передаваемого в теле уведомления. Допустимые значения: empty (пустое) | id-only (только id) | full-resource (весь экземпляр ресурса) | code | 0..1 |
maxCount | Максимальное число событий в одном уведомлении | positiveInt | 0..1 |
10.3.6.3 Привязки к наборам значений
Таблица 202
Привязки к наборам значений
Путь | Набор значений | Тип привязки | Описание |
Subscription.status | http://hl7.org/fhir/ValueSet/subscription-status | Обязательная | Статус подписки |
Subscription.filterBy.resourceType | http://hl7.org/fhir/ValueSet/subscription-types | Расширяемая | Тип ресурса, допустимый для фильтра подписки |
Subscription.filterBy.comparator | http://hl7.org/fhir/ValueSet/search-comparator | Обязательная | Оператор сравнения, используемый в параметрах поиска |
Subscription.filterBy. modifier | http://hl7.org/fhir/ValueSet/search-modifier-code | Обязательная | Модификатор параметра поиска |
Subscription.channelType | http://hl7.org/fhir/ValueSet/subscription-channel-type | Расширяемая | Тип канала подписки |
Subscription.contentType | http://hl7.org/fhir/ValueSet/mimetypes | Обязательная | Тип MIME (все возможные коды из BCP-13, см. http://tools.ietf.org/html/bcp13 |
Subscription.content | http://hl7.org/fhir/ValueSet/subscription-payload-content | Обязательная | Объем содержания, передаваемого в теле уведомления |
10.3.6.4 Ограничения ресурса Subscription
Ограничения ресурса Subscription описаны в
таблице 203.
Таблица 203
Ограничения ресурса Subscription
Идентификатор | Вид | Путь | Описание | Выражение |
scr-1 | Правило | Subscription.filterBy | Элементы comparator и modifier взаимно исключающие | (comparator.exists() and modifier.exists()).not() |
10.3.6.5 Параметры поиска экземпляров ресурса Subscription
Специальные параметры поиска экземпляров ресурса Subscription описаны в
таблице 204. В дополнение к ним могут использоваться общие параметры поиска, описанные в
подразделе 12.27.
Таблица 204
Специальные параметры поиска экземпляров
ресурса Subscription
Имя | Тип | Описание | Выражение |
contact | token | Контактная информация техподдержки подписки | Subscription.contact |
content-level | token | Объем содержания, передаваемого в теле уведомления | Subscription.content |
filter-value | string | Значение параметра поиска или путь к элементу ресурса | Subscription.filterBy.value |
identifier | token | Идентификатор подписки | Subscription.identifier |
name | string | Человеко-читаемое наименование подписки | Subscription.name |
owner | reference | Субъект, ответственный за изменение подписки | Subscription.managingEntity (Practitioner, Organization, CareTeam, Patient, HealthcareService, PractitionerRole, RelatedPerson) |
payload | token | Тип MIME содержания уведомления | Subscription.contentType |
status | token | Текущий статус подписки | Subscription.status |
topic | uri | Канонический идентификатор темы подписки, инициирующей уведомления | Subscription.topic |
type | token | Тип канала уведомлений | Subscription.channelType |
url | uri | Адрес конечной точки, получающей уведомления | Subscription.endpoint |
10.3.6.6 Объем содержания
В элементе content могут быть указаны три варианта объема содержания:
- empty (пустое);
- id-only (только идентификатор id);
- full-resource (весь экземпляр ресурса).
При выборе объема содержания следует принимать во внимание производительность обработки и безопасность персональных медицинских данных. Во многих случаях целесообразно выбрать вариант id-only, обеспечивающий хороший баланс безопасности и производительности. Если сервер не поддерживает запрошенный вариант объема содержания, он может отказать в создании экземпляра ресурса Subscription или принять его с изменением варианта объема содержания.
Если указан вариант объема содержания empty, то любая информация о событии, вызвавшем уведомление, может быть получена по другим каналам, например, с помощью REST API. Получив уведомление, клиент может передать серверу запрос на поиск экземпляров ресурсов, типы которых перечислены в теме подписки SubscriptionTopic, измененных после определенного момента времени. Это наилучший вариант с точки зрения безопасности персональных медицинских данных.
10.3.6.7 Передача пакета уведомлений
При частом обновлении информации по теме подписки сервер может объединить несколько уведомлений в один контейнер Bundle типа subscription-notification. При этом сервер должен не откладывать передачу пакета уведомлений дольше, чем указано в элементе Subscription.heartbeat.
10.3.6.8 Управление подписками
Клиент инициирует взаимодействие create или update, в котором тело запроса содержит экземпляр ресурса Subscription с начальным статусом status = requested (запрошена). При успешном взаимодействии клиент выделяет из заголовка Location, возвращенного сервером в ответ на запрос, логический идентификатор id созданного экземпляра ресурса Subscription для дальнейшего управления подпиской.
Сервер проверяет тело запроса на предмет возможности регистрации подписки. Если регистрация возможна, он создает экземпляр ресурса Subscription со статусом status = requested. В противном случае он по возможности должен возвратить экземпляр ресурса OperationOutcome с указанием причины отказа в регистрации.
При активации подписки сервер присваивает элементу status значение active (действует). Он может это сделать сразу при регистрации подписки, минуя статус requested.
При наличии соответствующей авторизации клиент может выполнить поиск экземпляров ресурса Subscription или чтение истории изменения экземпляра, например, чтобы найти свои действующие подписки. Если подписка более не нужна, клиент инициирует удаление соответствующего экземпляра ресурса Subscription.
Если при передаче уведомления возникла ошибка (например, конечная точка клиента, указанная в Subscription.endpoint, недоступна), то сервер может повторить уведомление фиксированное число раз. Если ошибка не исчезла, то сервер по возможности должен присвоить статусу подписки значение error и сохранить у себя сведения об ошибке, например, в экземпляре ресурса SubscriptionStatus. Сервер может повторить попытки уведомления спустя некоторое время. При успешной передаче уведомления он может присвоить подписке статус active и удалить сохраненные сведения об ошибке. Если повторы попыток не помогают, сервер может присвоить подписке статус off и прекратить дальнейшие попытки.
Сведения об ошибках передаются в экземпляре ресурса SubscriptionStatus, содержащемся в первой записи entry контейнера уведомления Bundle. Клиент может получить сведения об ошибках, запросив применение операции $status к соответствующему экземпляру ресурса Subscription. Для возобновления передачи уведомлений клиент может инициировать взаимодействие изменения update, передав в теле запроса экземпляр ресурса Subscription со статусом active.
10.3.7 Тема подписки SubscriptionTopic
10.3.7.1 Область применения и использования
Тип ресурса SubscriptionTopic описывает тему подписки на уведомления об изменении экземпляров ресурсов, предоставляемые сервером другой системе (клиенту).
10.3.7.2 Структура ресурса
Ресурс SubscriptionTopic является детализацией абстрактного ресурса DomainResource. Состав элементов ресурса SubscriptionTopic представлен на
рисунке 28 и в
таблице 205.
Рисунок 28 - Ресурс SubscriptionTopic
Таблица 205
Состав элементов ресурса SubscriptionTopic
Имя | Описание | Тип данных | Кратность |
Унаследованы от абстрактного класса Resource |
id | Логический идентификатор экземпляра ресурса | id | 0..1 |
meta | Метаданные экземпляра ресурса | Meta | 0..1 |
implicitRules | Совокупность правил, по которым должен создаваться экземпляр ресурса | uri | 0..1 |
language | Основной человеческий язык, на котором представлено содержание ресурса | code | 0..1 |
Унаследованы от абстрактного класса DomainResource |
text | Текстовое описание содержания экземпляра ресурса для интерпретации человеком | Narrattive | 0..1 |
contained | Вложенный экземпляр ресурса | Resource | 0..* |
extension | Дополнительное содержание, определенное при реализации | Extension | 0..* |
modifierExtension | Модифицирующее расширение, которое не может быть проигнорировано | Extension | 0..* |
Собственные элементы |
url | Канонический идентификатор темы подписки в форме глобально уникального URI | uri | |
identifier | Формальный идентификатор, используемый для идентификации темы подписки при ее представлении в других форматах | Identifier | 0..* |
version | Версия темы подписки | string | 0..1 |
versionAlgorithm[x] | Способ сравнения версий. Допустимые значения: versionAlgorithmString|version-AlgorithmCoding | | 0..1 |
name | Наименование темы подписки, предназначенное для компьютерной обработки | string | 0..1 |
title | Человеко-читаемое наименование темы подписки | string | 0..1 |
derivedFrom | Базовая тема подписки, полностью или частично используемая данной темой | canonical | 0..1 |
status | Статус публикации. Допустимые значения: draft (проект) | active (действует) | retired (действие прекращено) | unknown (неизвестен) | code | |
experimental | Признак использования для целей тестирования или обучения | boolean | 0..1 |
date | Дата (и необязательное время) публикации темы подписки. Она должна обновляться при изменении версии определения или ее статуса либо при существенном изменении его содержания | dateTime | 0..1 |
publisher | Издатель - наименование организации или Ф.И.О. лица, опубликовавшего тему подписки | string | 0..1 |
contact | Контактная информация издателя темы подписки | ContactDetail | 0..* |
description | Краткое описание темы подписки, ориентированное на потребителя | markdown | 0..1 |
useContext | Контекст использования темы подписки | UsageContext | 0..* |
jurisdiction | Страна или регион, где предполагается использование темы подписки. Элемент запрещен, оставлен только для обратной совместимости. Вместо него следует использовать элемент useContext с соответствующим значением компонента code | CodeableConcept | 0..* |
purpose | Описание назначения темы подписки | markdown | 0..1 |
copyright | Авторские права на тему подписки | markdown | 0..1 |
copyrightLabel | Краткая характеристика авторских прав (до 50 символов), например, "Все права сохраняются" | string | 0..1 |
approvalDate | Дата утверждения темы подписки | date | 0..1 |
lastReviewDate | Дата последнего пересмотра темы подписки | date | 0..1 |
effectivePeriod | Период действия темы подписки | Period | 1 |
resourceTrigger | Определение триггера на основе ресурсов, используемого темой подписки | BackboneElement | 0..* |
resourceTrigger.description | Текстовое описание триггера на основе ресурсов | markdown | 0..1 |
resourceTrigger.resource | Тип ресурса, который может использоваться в данном триггере | uri | 1 |
resourceTrigger.supportedInteraction | Поддерживаемые взаимодействия. Допустимые значения: create (создать) | update (изменить) | delete (удалить) | code | 0..* |
resourceTrigger.queryCriteria | Правило срабатывания триггера, основанное на запросе | BackboneElement | 0..1 |
resourceTrigger.queryCriteria.previous | Условие в форме REST-запроса, применяемого к экземпляру ресурса в том состоянии, которое он имел до выполнения действия (например, до изменения). Указывается без базового URL и ведущей косой черты (/) | string | 0..1 |
resourceTrigger.queryCriteria.resultForCreate | Поведение сервера при создании экземпляра ресурса в случае выполнения условия, указанного в элементе previous. Допустимые значения: test-passes (тест проходит) | test-fails (тест не проходит) | code | 0..1 |
resourceTrigger.queryCriteria.current | Условие в форме REST-запроса, применяемого к экземпляру ресурса в том состоянии, которое он имеет после выполнения действия (например, после изменения). Указывается без базового URL и ведущей косой черты (/) | string | 0..1 |
resourceTrigger.queryCriteria.resultForDelete | Поведение сервера при удалении экземпляра ресурса в случае выполнения условия, указанного в элементе previous. Допустимые значения: test-passes (тест проходит) | test-fails (тест не проходит) | code | 0..1 |
resourceTrigger.queryCriteria.requireBoth | Если имеет значение true, то для инициации уведомления должны выполняться условия, указанные в элементах previous и current. Если имеет значение false или отсутствует, то уведомление инициируется, когда выполнено хотя бы одно из условий, указанных в previous и current | boolean | 0..1 |
eventTrigger | Определение триггера на основе событий, используемого темой подписки | BackboneElement | 0..* |
eventTrigger.description | Текстовое описание триггера на основе событий | markdown | 0..1 |
eventTrigger.event | Событие, инициирующее срабатывание триггера | CodeableConcept | 1 |
eventTrigger.resource | Имя типа ресурса, который может использоваться в данном триггере | uri | 1 |
canFilterBy | Свойство, по которому может фильтроваться уведомление по данной теме | BackboneElement | 0..* |
canFilterBy.description | Описание параметра фильтра | markdown | 0..1 |
canFilterBy.resource | Имя основного типа ресурса, который может использоваться в данном фильтре | uri | 0..1 |
canFilterBy.filterParameter | Имя фильтра, определенное в экземпляре ресурса SubscriptionTopic | string | |
canFilterBy.filterDefinition | Адрес URL определения параметра фильтра | uri | 0..1 |
canFilterBy.comparator | Оператор сравнения | code | 0..* |
canFilterBy.modifier | Поддерживаемый модификатор параметра фильтра. Допустимые значения: missing | exact | contains | not | text | in | not-in | below | above | type | identifier | of-type | code-text | text-advanced | iterate | code | 0..* |
notificationShape | Свойства, предназначенные для описания форм уведомлений по данной теме | BackboneElement | 0..* |
notificationShape.resource | Имя основного типа ресурса, используемого в уведомлении | uri | 1 |
notificationShape.include | Значение параметра _include, инициирующего включение ссылочного экземпляра ресурса по прямой ссылке | string | 0..* |
notificationShape.revinclude | Значение параметра _revinclude, инициирующего включение ссылочного экземпляра ресурса по обратной ссылке | string | 0..* |
10.3.7.3 Привязки к наборам значений
Таблица 206
Привязки к наборам значений
Путь | Набор значений | Тип привязки | Описание |
Subscription.status | http://hl7.org/fhir/ValueSet/subscription-status | Обязательная | Использование адреса |
10.3.7.4 Ограничения ресурса SubscriptionTopic
Ограничения ресурса SubscriptionTopic описаны в
таблице 207.
Таблица 207
Ограничения ресурса SubscriptionTopic
Идентификатор | Вид | Путь | Описание | Выражение |
scr-1 | Правило | Subscription.filterBy | Элементы comparator и modifier взаимно исключающие | (comparator.exists() and modifier.exists()).not() |
10.3.7.5 Параметры поиска экземпляров ресурса SubscriptionTopic
Специальные параметры поиска экземпляров ресурса SubscriptionTopic описаны в
таблице 208. В дополнение к ним могут использоваться общие параметры поиска, описанные в
подразделе 12.27.
Таблица 208
Специальные параметры поиска экземпляров
ресурса SubscriptionTopic
Имя | Тип | Описание | Выражение |
date | date | Дата публикации темы подписки | SubscriptionTopic.date |
derived-or-self | uri | Канонический идентификатор темы подписки или базовой темы | SubscriptionTopic.url | SubscriptionTopic.derivedFrom |
effective | date | Период действия темы подписки | SubscriptionTopic.effectivePeriod |
event | token | Событие, инициирующее срабатывание триггера | SubscriptionTopic.eventTrigger.event |
identifier | token | Формальный идентификатор темы подписки | SubscriptionTopic.identifier |
resource | uri | Допустимый тип ресурса, который может использоваться в данном триггере | SubscriptionTopic.resourceTrigger.resource | SubscriptionTopic.eventTrigger.resource | SubscriptionTopic.canFilterBy.resource | SubscriptionTopic.notificationShape.resource |
status | token | Статус публикации. Допустимые значения: draft | active | retired | unknown | SubscriptionTopic.status |
title | string | Человеко-читаемое наименование темы подписки | SubscriptionTopic.title |
trigger-description | string | Текстовое описание триггера на основе ресурсов | SubscriptionTopic.resourceTrigger.description |
url | uri | Канонический идентификатор темы подписки | SubscriptionTopic.url |
version | token | Версия темы подписки | SubscriptionTopic.version |
10.3.8 Статус подписки SubscriptionStatus
10.3.8.1 Область применения и использования
Тип ресурса SubscriptionStatus описывает статус подписки на уведомления об изменении экземпляров ресурсов, предоставляемые сервером другой системе (клиенту). Он не имеет собственной конечной точки, и его экземпляры используются только в контейнере Bundle типа subscription-notification.
10.3.8.2 Структура ресурса
Ресурс SubscriptionStatus является детализацией абстрактного ресурса DomainResource. Состав элементов ресурса представлен на
рисунке 29 и в
таблице 209.
Рисунок 29 - Ресурс SubscriptionStatus
Таблица 209
Состав элементов ресурса SubscriptionStatus
Имя | Описание | Тип данных | Кратность |
Унаследованы от абстрактного класса Resource |
id | Логический идентификатор экземпляра ресурса | id | 0..1 |
meta | Метаданные экземпляра ресурса | Meta | 0..1 |
implicitRules | Совокупность правил, по которым должен создаваться экземпляр ресурса | uri | 0..1 |
language | Основной человеческий язык, на котором представлено содержание ресурса | code | 0..1 |
Унаследованы от абстрактного класса DomainResource |
| Текстовое описание содержания экземпляра ресурса для интерпретации человеком | Narrattive | 0..1 |
contained | Вложенный экземпляр ресурса | Resource | 0..* |
extension | Дополнительное содержание, определенное при реализации | Extension | 0..* |
Modifier-Extension | Модифицирующее расширение, которое не может быть проигнорировано | Extension | 0..* |
Собственные атрибуты |
status | Статус подписки. Допустимые значения: requested | active | error | off | entered-in-error | code | 0..1 |
type | Тип уведомления. Допустимые значения: handshake | heartbeat | event-notification | query-status | query-event | code | 0..1 |
eventsSinceSubscriptionStart | Число событий с момента начала подписки | integer64 | 0..1 |
notificationEvent | Детальные сведения о событиях, относящихся к данному уведомлению | BackboneElement | 0..* |
notificationEvent.eventNumber | Порядковый номер события | integer64 | |
notificationEvent.timeStamp | Штамп даты и времени возникновения события | instant | 0..1 |
notificationEvent.focus | Основной экземпляр ресурса в сведениях о событии | Reference | 0..1 |
notificationEvent.additionalContext | Контекст события. Обычно содержит ссылку на экземпляр ресурса, связанный с основным экземпляром, указанным в элементе focus | Reference | 0..1 |
subscription | Ссылка на экземпляр ресурса Subscription, инициировавший данное уведомление | Reference | |
topic | Ссылка на тему подписки, с которой связано данное уведомление | canonical | 0..1 |
error | Ошибка подписки | CodeableConcept | 0..* |
10.3.8.3 Привязки к наборам значений
Таблица 210
Привязки к наборам значений
Путь | Набор значений | Тип привязки | Описание |
SubscriptionStatus.status | http://hl7.org/fhir/ValueSet/subscription-status | Обязательная | Статус подписки |
SubscriptionStatus.type | http://hl7.org/fhir/ValueSet/subscription-notification-type | Обязательная | Тип уведомления |
SubscriptionStatus.error | http://hl7.org/fhir/ValueSet/subscription-error | Пример | Код ошибки |
10.3.8.4 Ограничения ресурса SubscriptionStatus
Ограничения ресурса SubscriptionStatus описаны в
таблице 211.
Таблица 211
Ограничения ресурса SubscriptionStatus
Идентификатор | Вид | Путь | Описание | Выражение |
sst-1 | Правило | Базовый | При типе уведомления event-notification или query-event элемент notificationEvent обязателен | (type = 'event-notification' or type = 'query-event') implies notificationEvent.exists() |
sst-2 | Правило | Базовый | При типе уведомления query-status элемент status обязателен | type = 'query-status' implies status.exists() |
10.3.8.5 Нумерация уведомлений
Поскольку каналы уведомлений, перечисленные в
таблице 200, не обеспечивают гарантированную доставку уведомлений, то использование монотонно возрастающей нумерации уведомлений позволяет выявлять некоторые виды ошибок доставки. Если используются другие каналы уведомлений (например, очереди сообщений), то нумерация уведомлений не обязательна, но может оказаться полезной. Поэтому элемент SubscriptionStatus.notificationEvent.eventNumber определен как обязательный. При этом нумерация может быть сквозной для всех уведомлений по данной подписке или же только для уведомлений, переданных в конкретном контейнере Bundle.
10.3.8.6 Типы уведомлений
Определены пять типов уведомлений:
а) event (уведомление о событии);
б) handshake (уведомление о соединении);
в) heartbeat (периодическое уведомление);
г) query-status (запрос статуса);
д) query-event (запрос события).
Во всех случаях тело уведомления представляет собой контейнер Bundle типа Issubscription-notification, в котором первая запись Bundle.entry содержит экземпляр ресурса SubscriptionStatus (статус подписки).
10.3.8.7 Уведомление о событии
При уведомлении о событии (SubscriptionStatus.type=event) к элементам ресурса SubscriptionStatus предъявляются требования, приведенные в
таблице 212.
Таблица 212
Требования к элементам ресурса SubscriptionStatus
при уведомлении о событии
Элемент | Обязательность | Примечание |
SubscriptionStatus.status | Рекомендован | Текущий статус соответствующей подписки (например, active) |
SubscriptionStatus. type | Обязателен | Должен иметь значение event-notification |
SubscriptionStatus.eventsSinceSubscriptionStart | Условно обязателен | Обязателен для каналов уведомлений, не гарантирующих доставку |
SubscriptionStatus.notificationEvent | Обязателен | При уведомлении о событии этот элемент обязателен |
SubscriptionStatus.notificationEvent.eventNumber | Условно обязателен | Обязателен для каналов уведомлений, не гарантирующих доставку |
SubscriptionStatus.notificationEvent.timestamp | Рекомендован | По значению этого элемента клиент может определить фактический момент возникновения события |
SubscriptionStatus.notificationEvent.focus | Условно обязателен | Обязательность зависит от объема содержания, передаваемого в теле уведомления: empty: должен отсутствовать; id-only: должен присутствовать; full-resource: должен присутствовать |
SubscriptionStatus.notificationEvent.additionalContext | Условно обязателен | Обязательность зависит от объема содержания, передаваемого в теле уведомления: empty: должен отсутствовать; id-only: по возможности должен присутствовать; full-resource: по возможности должен присутствовать |
SubscriptionStatus.topic | Необязателен | Если по человеко-читаемому описанию темы подписки можно определить, что в содержание уведомления включена персональная медицинская информация, то из соображений ее безопасности этот элемент лучше опустить |
10.3.8.8 Соединение
При уведомлении о соединении (SubscriptionStatus.type=event) к элементам ресурса SubscriptionStatus предъявляются требования, приведенные в
таблице 213. Действия клиента по получении такого уведомления зависят от канала уведомлений. Например, если уведомления передаются по каналу rest-hook, то конечная точка клиента должна возвратить серверу соответствующий код статуса HTTP.
Таблица 213
Требования к элементам ресурса SubscriptionStatus
при уведомлении о соединении
Элемент | Обязательность | Примечание |
SubscriptionStatus.status | Рекомендован | Текущий статус соответствующей подписки (например, active) |
SubscriptionStatus.type | Обязателен | Должен иметь значение handshake |
SubscriptionStatus.eventsSinceSubscriptionStart | Необязателен | Если этот элемент присутствует, то для вновь созданной подписки он должен иметь значение 0. При повторном соединении его значение может быть ненулевым |
SubscriptionStatus.notificationEvent | Условно обязателен | В контейнер Bundle с уведомлением о соединении могут быть включены уведомления о событиях (например, при возобновлении соединения сервер может включить в контейнер Bundle уведомления обо всех событиях, имевших место после завершения соединения) |
SubscriptionStatus.notificationEvent.eventNumber | Условно обязателен | Обязателен для каналов уведомлений, не гарантирующих доставку |
SubscriptionStatus.notificationEvent.timestamp | Условно обязателен | Если в контейнер Bundle с уведомлением о соединении включены уведомления о предыдущих событиях, то рекомендуется передавать этот элемент, чтобы клиент мог обработать уведомления о предыдущих событиях в правильном контексте |
SubscriptionStatus.notificationEvent. focus | Условно обязателен | Обязательность зависит от объема содержания, передаваемого в теле уведомления: empty: должен отсутствовать; id-only: должен присутствовать; full-resource: должен присутствовать |
SubscriptionStatus.notificationEvent.additionalContext | Условно обязателен | Обязательность зависит от объема содержания, передаваемого в теле уведомления: empty: должен отсутствовать; id-only: по возможности должен присутствовать; full-resource: по возможности должен присутствовать |
SubscriptionStatus.topic | Необязателен | Если по человеко-читаемому описанию темы подписки можно определить, что в содержание уведомления включена персональная медицинская информация, то из соображений ее безопасности этот элемент лучше опустить |
10.3.8.9 Периодическое уведомление
При периодическом уведомлении (SubscriptionStatus.type= heartbeat) к элементам ресурса SubscriptionStatus предъявляются требования, приведенные в
таблице 214.
Таблица 214
Требования к элементам ресурса SubscriptionStatus
при периодическом уведомлении
Элемент | Обязательность | Примечание |
SubscriptionStatus.status | Рекомендован | Текущий статус соответствующей подписки (например, active) |
SubscriptionStatus.type | Обязателен | Должен иметь значение heartbeat |
SubscriptionStatus.eventsSinceSubscriptionStart | Условно рекомендован | Наличие этого элемента позволяет клиенту выявить пропуск уведомлений. Рекомендован для подписок, не гарантирующих доставку уведомлений |
SubscriptionStatus.notificationEvent | Условно обязателен | В контейнер Bundle с периодическим уведомлением могут быть включены уведомления о событиях (например, при возобновлении соединения сервер может включить в контейнер Bundle уведомления обо всех событиях, имевших место после завершения соединения) |
SubscriptionStatus.notificationEvent.eventNumber | Условно обязателен | Если в контейнер Bundle с периодическим уведомлением включены уведомления о предыдущих событиях, то рекомендуется передавать этот элемент для каналов уведомлений, не гарантирующих доставку |
SubscriptionStatus.notificationEvent.timestamp | Условно обязателен | Если в контейнер Bundle с периодическим уведомлением включены уведомления о предыдущих событиях, то рекомендуется передавать этот элемент, чтобы клиент мог обработать уведомления о предыдущих событиях в правильном контексте |
SubscriptionStatus.notificationEvent.focus | Условно обязателен | Обязательность зависит от объема содержания, передаваемого в теле уведомления: empty: должен отсутствовать; id-only: при наличии элемента notificationEvent должен присутствовать; full-resource: при наличии элемента notificationEvent должен присутствовать |
SubscriptionStatus.notificationEvent.additionalContext | Условно обязателен | Обязательность зависит от объема содержания, передаваемого в теле уведомления: empty: должен отсутствовать; id-only: при наличии элемента notificationEvent по возможности должен присутствовать; full-resource: при наличии элемента notificationEvent по возможности должен присутствовать |
SubscriptionStatus.topic | Необязателен | Если по человеко-читаемому описанию темы подписки можно определить, что в содержание уведомления включена персональная медицинская информация, то из соображений ее безопасности этот элемент лучше опустить |
10.3.8.10 Запрос статуса
Клиент может запросить у сервера текущий статус подписки с помощью операции $status. В ответ на этот запрос сервер должен возвратить уведомление, в котором SubscriptionStatus.type = query-status. К элементам возвращенного экземпляра ресурса SubscriptionStatus предъявляются требования, приведенные в
таблице 215.
Таблица 215
Требования к элементам ресурса SubscriptionStatus
при запросе статуса
Элемент | Обязательность | Примечание |
SubscriptionStatus.status | Обязателен | Текущий статус соответствующей подписки (например, active) |
SubscriptionStatus.type | Обязателен | Должен иметь значение query-status |
SubscriptionStatus.eventsSinceSubscriptionStart | Условно обязателен | Наличие этого элемента позволяет клиенту выявить пропуск уведомлений. Обязателен для подписок, не гарантирующих доставку уведомлений |
SubscriptionStatus.notificationEvent | Условно обязателен | В контейнер Bundle с ответом на запрос статуса могут быть включены уведомления о недавних событиях |
SubscriptionStatus.topic | Рекомендован | Если по человеко-читаемому описанию темы подписки можно определить, что в содержание уведомления включена персональная медицинская информация, то из соображений ее безопасности этот элемент лучше опустить. В остальных случаях этот элемент рекомендован |
10.3.8.11 Запрос события
Сервер может обеспечивать обработку запроса сведений о событиях, которые уже произошли, переданного с помощью операции $events. В ответ на этот запрос сервер должен возвратить уведомление, в котором SubscriptionStatus.type = query-event. К элементам возвращенного экземпляра ресурса SubscriptionStatus предъявляются требования, приведенные в
таблице 216.
Таблица 216
Требования к элементам ресурса SubscriptionStatus
при запросе события
Элемент | Обязательность | Примечание |
SubscriptionStatus.status | Рекомендован | Текущий статус соответствующей подписки (например, active) |
SubscriptionStatus.type | Обязателен | Должен иметь значение query-event |
SubscriptionStatus.eventsSinceSubscriptionStart | Условно рекомендован | Наличие этого элемента позволяет клиенту выявить пропуск уведомлений. Рекомендован для подписок, не гарантирующих доставку уведомлений |
SubscriptionStatus.notificationEvent | Условно обязателен | Обязателен, если сведения о событиях найдены |
SubscriptionStatus.notificationEvent.eventNumber | Условно обязателен | Обязателен для каналов уведомлений, не гарантирующих доставку |
SubscriptionStatus.notificationEvent.timestamp | Рекомендован | По значению этого элемента клиент может определить фактический момент возникновения события |
SubscriptionStatus.notificationEvent.focus | Условно обязателен | Обязательность зависит от объема содержания, передаваемого в теле уведомления: empty: должен отсутствовать; id-only: при наличии элемента notificationEvent должен присутствовать; full-resource: при наличии элемента notificationEvent должен присутствовать |
SubscriptionStatus.notificationEvent.additionalContext | Условно обязателен | Обязательность зависит от объема содержания, передаваемого в теле уведомления: empty: должен отсутствовать; id-only: при наличии элемента notificationEvent по возможности должен присутствовать; full-resource: при наличии элемента notificationEvent по возможности должен присутствовать |
SubscriptionStatus.topic | Необязателен | Если по человеко-читаемому описанию темы подписки можно определить, что в содержание уведомления включена персональная медицинская информация, то из соображений ее безопасности этот элемент лучше опустить |
11 Модель данных хранилища результатов измерений
11.1 Состав данных хранилища результатов измерений
11.1.1 Общий состав данных
Хранилище результатов измерений содержит данные трех основных служб
(рисунок 30):
а) служба результатов измерений (сведения о состоянии здоровья пациента, о назначенных ему мероприятиях, о выполнении мероприятий, об используемых медицинских приборах);
б) служба подписки (темы подписки и подписки клиентов на заданные темы);
в) терминологическая служба (системы кодирования и наборы значений).
Рисунок 30 - Общий состав данных хранилища
результатов измерений
11.1.2 Состав данных службы результатов измерений
11.1.2.1 Общие требования
Состав данных службы результатов измерений представлен в
таблице 217.
Таблица 217
Состав данных службы результатов измерений
Раздел хранилища | Описание |
Дневники | Дневники самонаблюдения, приема лекарств, приема питания |
Эпикризы и предупреждения | Этапные эпикризы, предупреждения и напоминания пациенту |
Персональные медицинские приборы | Идентификация и свойства персональных медицинских приборов и менеджеров |
Планы ведения | Планы ведения пациентов |
Результаты измерений | Результаты измерений, выполненных ПМП |
11.1.2.2 Дневники
Состав данных раздела "Дневники" приведен на
рисунке 31 и в
таблице 218. На
рисунке показаны ссылки между экземплярами ресурсов, в том числе ссылки на экземпляры ресурсов, хранящихся в других разделах.
Рисунок 31 - Состав данных раздела "Дневники"
Таблица 218
Состав данных раздела "Дневники"
Имя | Описание | Ресурс/профиль | Пункт |
Запись дневника | Абстрактный объект, используется для группировки видов записей дневников | - | - |
Запись дневника питания | Запись дневника приема питания | NutritionIntake | |
Запись дневника приема лекарств | Запись дневника приема или применения лекарственных препаратов | MedicationStatement | |
Запись дневника самонаблюдений | Запись дневника самонаблюдений | Questionnaire-Response | |
Форма дневника | Форма дневника самонаблюдений | Questionnaire | |
11.1.2.3 Эпикризы и предупреждения
Состав данных раздела "Эпикризы и предупреждения" представлен на
рисунке 32 и в
таблице 219. На
рисунке показаны ссылки между экземплярами ресурсов, в том числе ссылки на экземпляры ресурсов, хранящихся в других разделах.
Рисунок 32 - Состав данных раздела
"Эпикризы и предупреждения"
Таблица 219
Состав данных раздела "Эпикризы и предупреждения"
Имя | Описание | Ресурс/профиль | Пункт |
Заключение врача | Этапный эпикриз в процессе ведения пациента и по завершении плана ведения | DiagnosticReport-Dm | |
Результат исследования | Результат исследования, полученный вне рамок дистанционного мониторинга | Observation, вложен в экземпляр ресурса DiagnosticReport | |
Предупреждение или напоминание | Предупреждение или напоминание, предназначенное пациенту | DetectedIssue-Dm | |
11.1.2.4 Персональные медицинские приборы
Состав данных раздела "Персональные медицинские приборы" представлен на
рисунке 33 и в
таблице 220. На
рисунке показаны ссылки между экземплярами ресурсов, в том числе ссылки на экземпляры ресурсов, хранящихся в других разделах.
Рисунок 33 - Состав данных раздела
"Персональные медицинские приборы"
Таблица 220
Состав данных раздела "Персональные медицинские приборы"
Имя | Описание | Ресурс/профиль | Пункт |
Персональный медицинский прибор | Персональный медицинский прибор | Device-Phd | |
Менеджер ПМП | Менеджер персонального медицинского прибора | Device-Phg | |
11.1.2.5 Планы ведения
| | ИС МЕГАНОРМ: примечание. В официальном тексте документа, видимо, допущена опечатка: имеется в виду таблица 221, а не 220. | |
Состав данных раздела "Планы ведения" представлен на
рисунке 34 и в
таблице 220. На
рисунке показаны ссылки между экземплярами ресурсов, в том числе ссылки на экземпляры ресурсов, хранящихся в других разделах.
Рисунок 34 - Состав данных раздела "Планы ведения"
Таблица 221
Состав данных раздела "Планы ведения"
Имя | Описание | Ресурс/профиль | Пункт |
План ведения ДМ | План ведения дистанционного мониторинга пациента | CarePlan-DM | |
Целевой показатель | Целевой показатель, который планируется достичь в результате выполнения плана ведения | Goal-DM | |
Результат исследования | Результат исследований, необходимый для вычисляемого результата измерений (например, рост пациента для весов, способных вычислить индекс массы тела) | Observation | |
Мероприятие | Мероприятие, выполняемое в рамках плана ведения | Task | |
Измерение с помощью ПМП | Task-Phd | |
Лекарственное назначение | Task-Medication | |
Ведение дневника приема лекарств | Task-MedStat | |
Ведение дневника питания | Task-NutrInt | |
Ведение дневника самонаблюдений | Task-QuestResp | |
Составление заключения врача | Task-DiagRep | |
Лечащий врач | Медицинский специалист, составивший план ведения и контролирующий его выполнение | Practitioner-Dm | |
Пациент | Пациент, которому назначен план дистанционного мониторинга | Patient-Dm | |
Привязка прибора к пациенту | Ассоциация между пациентом и персональным медицинскими прибором или менеджером ПМП | DeviceAssociation-Dm | |
Метрика прибора | Измерительная способность ПМП | DeviceMetric | |
11.1.2.6 Результаты измерений
Состав данных раздела "Результаты измерений" представлен на
рисунке 35 и в
таблице 222. На
рисунке показаны ссылки между экземплярами ресурсов, в том числе ссылки на экземпляры ресурсов, хранящихся в других разделах.
Рисунок 35 - Состав данных раздела "Результаты измерений"
Таблица 222
Состав данных раздела "Результаты измерений"
Имя | Описание | Ресурс/профиль | Пункт |
Скалярная величина | Числовой результат: физическая величина, например, частота сердечных сокращений, процент заряда батареи прибора | Observation-PhdNumeric | |
Сверка показаний таймеров | Сверка показаний таймеров менеджера и ПМП | Observation-PhdCoincidentTimeStamp | |
Массив скалярных величин | Совокупность связанных физических величин, например, систолическое и диастолическое артериальное давление | Observation-PhdCompoundNumeric | |
Строковый результат | Человеко-читаемая строка, принадлежащая определенному списку | Observation-PhdStringEnumeration | |
Кодируемый результат | Кодированное значение, принадлежащее определенному справочнику значений | Observation-PhdCodedEnumeration | |
Битовый результат | Целое число, отдельные биты которого характеризуют определенные состояния, например, состояние источника питания, состояние датчика | Observation-PhdBitsEnumeration | |
Массив считываний | Массив числовых считываний биосигнала, например, кардиограммы | Observation-PhdRtsa | |
Медиаданные | Медиаданные, например, растровое изображение или аудиоданные | Observation-PhdMedia | |
11.1.3 Состав данных службы подписки
Рисунок 36 - Состав данных службы подписки
Таблица 223
Состав данных службы подписки
Имя | Описание | Ресурс | Пункт |
Подписка | Подписка на уведомления по определенной теме | Subscription | |
Тема подписки | Тема, доступная для подписки | SubscriptionTopic | |
11.1.4 Состав данных терминологической службы
Рисунок 37 - Состав данных терминологической службы
Таблица 224
Состав данных терминологической службы
Имя | Описание | Ресурс | Пункт |
Набор значений | Подмножество понятий из системы кодирования и (необязательно) одного или нескольких наборов значений | ValueSet | |
Система кодирования | Коллекция кодированных понятий (справочник или классификатор) | CodeSystem | |
11.2 Ресурс CarePlan - план дистанционного мониторинга пациента
11.2.1 Область применения и использования
Тип ресурса CarePlan описывает индивидуальный план ведения пациента, составляемый лечащим врачом на основе одного или нескольких типовых планов с учетом особенностей состояния здоровья и социального статуса пациента. Индивидуальный план ведения обычно включает в себя несколько мероприятий - визиты к врачам разных специальностей (явки), обследования и лечебных воздействий. Мероприятия должны проводиться в определенном порядке. Часть мероприятий должна проводиться строго одно после другого, часть мероприятий может проводиться независимо друг от друга или параллельно. Порядок проведения мероприятий задается правилами типа "визит к пульмонологу должен проводиться после рентгенографии легких" или "повторный визит к участковому терапевту должен проводиться после выполнения всех остальных мероприятий".
Для каждого мероприятия плана задают:
а) вид мероприятия (визит, обследование, лечение);
б) тип мероприятия (визит к офтальмологу, общий анализ крови, санаторно-курортное лечение и т.д.);
в) описание подготовки пациента к выполнению мероприятия;
г) описание действий пациента при самостоятельном выполнении мероприятия (например, видеоролик по правильному измерению артериального давления или по замене аккумуляторных батарей в приборе);
д) график выполнения (например, через две недели, а затем каждые 4 месяца);
е) признак контрольной точки (при проведении такого мероприятия обязательно проводится оценка эффективности плана, на основании которой план может быть скорректирован).
11.2.2 Структура ресурса
Ресурс CarePlan является детализацией абстрактного ресурса DomainResource. Состав элементов ресурса CarePlan представлен на
рисунке 38 и в
таблице 225.
Рисунок 38 - Ресурс CarePlan
Таблица 225
Состав элементов ресурса CarePlan
Имя | Описание | Тип данных | Кратность |
Унаследованы от абстрактного класса Resource |
id | Логический идентификатор экземпляра ресурса | id | 0..1 |
meta | Метаданные экземпляра ресурса | Meta | 0..1 |
implicitRules | Совокупность правил, по которым должен создаваться экземпляр ресурса | uri | 0..1 |
language | Основной человеческий язык, на котором представлено содержание ресурса | code | 0..1 |
Унаследованы от абстрактного класса DomainResource |
text | Текстовое описание содержания экземпляра ресурса для интерпретации человеком | Narrattive | 0..1 |
contained | Вложенный экземпляр ресурса | Resource | 0..* |
extension | Дополнительное содержание, определенное при реализации | Extension | 0..* |
modifierExtension | Модифицирующее расширение, которое не может быть проигнорировано | Extension | 0..* |
Собственные элементы |
identifier | Идентификатор плана ведения | Identifier | 0..* |
instantiatesCanonical | Ссылка на типовой план, представленный в виде экземпляра ресурса | canonical | 0..* |
instantiatesUri | Ссылка на URL типового плана | uri | 0..* |
basedOn | Ссылка на план, требование или направление, на котором основан данный план | Reference | 0..* |
replaces | Ссылка на заменяемый план | Reference | 0..* |
partOf | Ссылка на головной план | Reference | 0..* |
status | Статус плана. Допустимые значения: draft | active | on-hold | revoked | completed | entered-in-error | unknown | code | 1 |
intent | Роль плана. Допустимые значения: proposal | plan | order | option | directive | code | 1 |
category | Тип плана ведения | CodeableConcept | 0..* |
title | Человеко-читаемое наименование плана | string | 0..1 |
description | Описание плана | string | 0..1 |
subject | Ссылка на субъект плана - пациент или группа | Reference | 1 |
encounter | Ссылка на случай медицинской помощи | Reference | 0..1 |
period | Период действия плана | Period | 0..1 |
created | Дата и время создания плана | dateTime | 0..1 |
custodian | Ссылка на ответственное лицо или организацию | Reference | 0..1 |
contributor | Ссылка на лицо, роль, устройство или организацию, принявшие участие в составлении плана | Reference | 0..* |
careTeam | Ссылка на бригаду медицинских работников, участвующих в назначении и выполнении плана | Reference | 0..* |
addresses | Код клинического состояния пациента или ссылка на описание состояния, в связи с которым назначен данный план | Codeable-Reference | 0..* |
supportingInfo | Ссылка на экземпляр ресурса, являющийся частью данного плана | Reference | 0..* |
goal | Ссылка на желательный результат плана | Reference | 0..* |
activity | Мероприятие, которое уже выполнено или должно быть выполнено в рамках плана | Backbone-Element | 0..* |
performedActivity | Ссылка на мероприятие плана | Codeable-Reference | 0..* |
progress | Примечания к статусу или выполнению мероприятия | Annotation | 0..* |
plannedActivityReference | Ссылка на планируемое мероприятие | Reference | 0..* |
note | Примечание к плану | Annotation | 0..* |
11.2.3 Привязки к наборам значений
Таблица 226
Привязки к наборам значений
Путь | Набор значений | Тип привязки | Описание |
CarePlan.status | http://hl7.org/fhir/ValueSet/request-status | Обязательная | Состояния жизненного цикла требования |
CarePlan.intent | http://hl7.org/fhir/ValueSet/care-plan-intent | Обязательная | Степень директивности |
CarePlan.category | http://hl7.org/fhir/ValueSet/care-plan-category | Пример | Тип плана ведения |
CarePlan.addresses | http://hl7.org/fhir/ValueSet/clinical-findings | Пример | Клиническое состояние пациента |
CarePlan.activity.performedActivity | http://hl7.org/fhir/ValueSet/care-plan-activity-performed | Пример | Тип мероприятия плана ведения |
11.2.4 Параметры поиска экземпляров ресурса CarePlan
Специальные параметры поиска экземпляров ресурса CarePlan описаны в
таблице 227. В дополнение к ним могут использоваться общие параметры поиска, описанные в
подразделе 12.27.
Таблица 227
Специальные параметры поиска экземпляров ресурса CarePlan
Имя | Тип | Описание | Выражение |
activity-reference | reference | Планируемое мероприятие | CarePlan.activity.plannedActivityReference (Appointment, MedicationRequest, Task, NutritionOrder, RequestOrchestration, VisionPrescription, DeviceRequest, ServiceRequest, CommunicationRequest, ImmunizationRecommendation, SupplyRequest) |
based-on | reference | Ссылка на план, требование или направление, на котором основан данный план | CarePlan.basedOn (CarePlan, RequestOrchestration, NutritionOrder, ServiceRequest) |
care-team | reference | Ссылка на бригаду медицинских работников | CarePlan.careTeam (CareTeam) |
category | token | Тип плана ведения | CarePlan.category |
condition | reference | Ссылка на описание состояния пациента | CarePlan.addresses.reference |
custodian | reference | Ссылка на ответственное лицо или организацию | CarePlan.custodian (Practitioner, Organization, CareTeam, Device, Patient, PractitionerRole, RelatedPerson) |
date | date | Период действия плана | CarePlan.period |
encounter | reference | Ссылка на случай медицинской помощи | CarePlan.encounter (Encounter) |
goal | reference | Ссылка на желательный результат плана | CarePlan.goal (Goal) |
identifier | token | Идентификатор плана ведения | CarePlan.identifier |
instantiates-canonical | reference | Ссылка на типовой план, представленный в виде экземпляра ресурса | CarePlan.instantiatesCanonical (Question-naire, Measure, PlanDefinition, OperationDefinition, ActivityDefinition) |
instantiates-uri | uri | Ссылка на URL типового плана | CarePlan.instantiatesUri |
intent | token | Роль плана. Допустимые значения: proposal | plan | order | option | directive | CarePlan.intent |
part-of | reference | Ссылка на головной план | CarePlan.partOf (CarePlan) |
patient | reference | Ссылка на пациента - субъекта плана | CarePlan.subject.where(resolve() is Patient) (Patient) |
replaces | reference | Ссылка на заменяемый план | CarePlan.replaces (CarePlan) |
status | token | Статус плана. Допустимые значения: draft | active | on-hold | revoked | completed | entered-in-error | unknown | CarePlan.status |
subject | reference | Ссылка на субъект плана | CarePlan.subject |
11.2.5 Профиль плана дистанционного мониторинга пациента
Профиль плана дистанционного мониторинга пациента CarePlan-Dm ограничивает элементы ресурса CarePlan в соответствии с
рисунком 39 и
таблицей 228. Имя ресурса остается неизменным - CarePlan, имя профиля передается в элементе meta.profile.
Рисунок 39 - Профиль CarePlan-Dm
Таблица 228
Состав элементов профиля CarePlan-Dm
Имя | Описание | Тип данных | Кратность |
Унаследованы от абстрактного класса Resource |
id | Логический идентификатор экземпляра ресурса | id | 0..1 |
meta | Метаданные экземпляра ресурса | Meta | 1 |
Унаследованы от абстрактного класса DomainResource |
text | Полное описание плана ведения, ориентированное на пациента | Narrattive1 | |
text.status | Статус повествовательного содержания. Фиксированное значение "additional" | code | 1 |
text.div | Текст в формате xhtml с ограниченным форматированием | xhtml | 1 |
Собственные элементы |
identifier | Идентификатор плана ведения, присвоенный медицинской информационной системой | Identifier | 1 |
status | Статус плана. Допустимые значения: draft | active | on-hold | revoked | completed | entered-in-error | unknown | code | 1 |
intent | Роль плана. Фиксированное значение "plan" | code | 1 |
category | Тип плана ведения | CodeableConcept | 1 |
description | Краткое описание плана | string | 1 |
subject | Ссылка на идентификацию пациента | Reference | 1 |
period | Период действия плана | Period | 1 |
custodian | Ссылка на идентификацию лечащего врача | Reference | 1 |
supportingInfo | Ссылка на экземпляр ресурса Observation со сведениями о показателях, необходимых для интерпретации результатов измерений | Reference | 0..* |
goal | Ссылка на желательный результат плана | Reference | 1..* |
11.2.6 Контекст профиля
Содержание экземпляра ресурса CarePlan представляет собой только часть плана ведения. Полное содержание плана ведения может быть представлено направленным графом, включающим в себя ссылочные экземпляры ресурсов. Этот граф служит контекстом профиля.
Рекомендуемый контекст профиля плана дистанционного мониторинга пациента показан на
рисунке 40.
Рисунок 40 - Контекст профиля CarePlan-DM
Согласно этому
рисунку, полный план дистанционного мониторинга пациента должен включать в себя:
а) экземпляр ресурса CarePlan,
б) один или несколько экземпляров ресурса Goal, описывающих целевые показатели, которые должны быть достигнуты при выполнении плана;
в) идентификацию лечащего врача (экземпляр ресурса Practitioner);
г) идентификацию пациента (экземпляр ресурса Patient);
д) одно или несколько мероприятий (экземпляры ресурса Task), осуществляемых в процессе выполнения плана. Для каждого мероприятия должны быть указаны расписание выполнения (класс Input) и исполнитель (класс Performer). Исполнителями могут быть пациент, лечащий врач и персональный медицинский прибор (должен быть выбран ровно один);
е) один или несколько персональных медицинских приборов (экземпляры ресурса Device), привязанных к пациенту с помощью экземпляров ресурса DeviceAssociation.
ж) экземпляры ресурса Observation, содержащие показатели состояния пациента (например, вес и рост), требуемые для автоматической интерпретации результатов измерений.
11.2.7 Создание и изменение плана дистанционного мониторинга
Полный план дистанционного мониторинга пациента должен передаваться в контейнере транзакции Bundle, у которого элемент type имеет значение transaction. В процессе выполнения в план могут вноситься изменения, которые также должны передаваться в контейнере транзакции Bundle.
При завершении или прекращении выполнения плана следует присвоить элементу CarePlan.status значение revoked или completed, элементу CarePlan.period.end присвоить дату (дату и время) этого события, и внести соответствующие изменения во все экземпляры ресурсов Task, содержащие ссылки на данный экземпляр ресурса CarePlan. Все эти действия должны быть специфицированы в одном контейнере транзакции Bundle.
При приостановке выполнения плана следует присвоить элементу CarePlan.status значение on-hold, и внести соответствующие изменения статуса во все экземпляры ресурсов Task, содержащие ссылки на данный экземпляр ресурса CarePlan и имеющие значение статуса in-progress.
При возобновлении выполнения плана следует присвоить элементу CarePlan.status значение active и выполнить замену статуса на in-progress во всех экземплярах ресурса Task, содержащих ссылки на данный экземпляр ресурса CarePlan, у которых предыдущее значение статуса имело значение in-progress.
Действия по приостановке или возобновления выполнения должны быть специфицированы в одном контейнере транзакции Bundle.
В процессе выполнения плана не должны допускаться изменения следующих элементов ресурса CarePlan:
а) identifier - идентификатор плана ведения;
б) subject - ссылка на идентификацию пациента;
в) custodian - ссылка на идентификацию лечащего врача.
При необходимости таких изменений следует прекратить действие плана, включая все его мероприятия, и создать новые экземпляры ресурса CarePlan и связанных с ним мероприятий.
11.3.1 Область применения и использования
Тип ресурса Goal используется для описания целевого состояния здоровья субъекта медицинской помощи, которое планируется достичь за заданный период или к заданному моменту времени. Это целевое состояние может достигаться в результате лечения или естественного восстановления организма с течением времени.
Например, целью ведения пациента с диабетом может быть концентрация показателя гликированного гемоглобина не выше 5,6% за три месяца в результате лекарственной терапии, контроля питания и увеличенной физической активности.
11.3.2 Структура ресурса
Ресурс Goal является детализацией абстрактного ресурса DomainResource. Состав элементов ресурса Goal представлен на
рисунке 41 и в
таблице 229.
Таблица 229
Состав элементов ресурса Goal
Имя | Описание | Тип данных | Кратность |
Унаследованы от абстрактного класса Resource |
id | Логический идентификатор экземпляра ресурса | id | 0..1 |
meta | Метаданные экземпляра ресурса | Meta | 0..1 |
implicitRules | Совокупность правил, по которым должен создаваться экземпляр ресурса | uri | 0..1 |
language | Основной человеческий язык, на котором представлено содержание ресурса | code | 0..1 |
Унаследованы от абстрактного класса DomainResource |
text | Текстовое описание содержания экземпляра ресурса для интерпретации человеком | Narrattive | 0..1 |
contained | Вложенный экземпляр ресурса | Resource | 0..* |
extension | Дополнительное содержание, определенное при реализации | Extension | 0..* |
modifierExtension | Модифицирующее расширение, которое не может быть проигнорировано | Extension | 0..* |
Собственные элементы |
identifier | Внешний идентификатор цели | Identifier | 0..* |
lifecycleStatus | Состояние жизненного цикла цели. Допустимые значения: proposed (предложена) | planned (запланирована) | accepted (принята) | active (действует) | on-hold (приостановлена) | completed (достигнута) | cancelled (отменена) | entered-in-error (введена по ошибке) | rejected (отклонена) | code | 1 |
achievement-Status | Состояние достижения цели. Рекомендованные значения: in-progress (в процессе) | improving (улучшение) | worsening (ухудшение) | no-change (без изменений) | achieved (достигнута) | sustaining (необходимо поддерживать) | not-achieved (не достигнута) | no-progress (без динамики) | not-attainable (недостижима) | CodeableConcept | 0..1 |
category | Категория цели | CodeableConcept | 0..* |
continuous | После достижения цели требуется поддержка | boolean | 0..1 |
priority | Приоритет цели. Рекомендованные значения: high-priority (высокий приоритет) | medium-priority (умеренный приоритет) | low-priority (низкий приоритет) | CodeableConcept | 0..1 |
description | Код или текст описания цели | CodeableConcept | 1 |
subject | Ссылка на субъект цели | Reference | 1 |
start[x] | Начало движения к цели | * | 0..1 |
target | Целевой показатель | BackboneElement | 0..* |
target.measure | Код или наименование целевого параметра | CodeableConcept | 0..1 |
target.detail[x] | Значение целевого параметра | * | 0..1 |
target.due[x] | Ожидаемая дата или длительность достижения цели | * | 0..1 |
statusDate | Дата перехода в текущее состояние | date | 0..1 |
statusReason | Причина перехода в текущее состояние | string | 0..1 |
source | Ссылка на лицо, ответственное за достижение цели | Reference | 0..1 |
addresses | Ссылка на состояние/диагноз, в связи с которым поставлена цель | Reference | 0..* |
note | Примечание к цели | Annotation | 0..* |
outcome | Код достигнутого показателя или ссылка на него | CodeableReference | 0..* |
11.3.3 Привязки к наборам значений
Таблица 230
Привязки к наборам значений
Путь | Набор значений | Тип привязки | Описание |
Goal.lifecycleStatus | http://hl7.org/fhir/ValueSet/goal-status | Обязательная | Состояние жизненного цикла цели |
Goal.achievementStatus | http://hl7.org/fhir/ValueSet/goal-achievement | Предпочтительная | Состояние достижения цели |
Goal.category | http://hl7.org/fhir/ValueSet/goal-category | Пример | Категория цели |
Goal.priority | http://hl7.org/fhir/ValueSet/goal-priority | Предпочтительная | Приоритет цели |
Goal.description | http://hl7.org/fhir/ValueSet/clinical-findings | Пример | Коды состояний, проблем и диагнозов, определенные в номенклатуре SNOMED CT как потомки понятия с кодом 404684003 |
Goal.start[x] | http://hl7.org/fhir/ValueSet/goal-start-event | Пример | Начало движения к цели |
Goal.target.measure | http://hl7.org/fhir/ValueSet/observation-codes | Пример | Все коды LOINC |
Goal.outcome | http://hl7.org/fhir/ValueSet/clinical-findings | Пример | Коды состояний, проблем и диагнозов, определенные в номенклатуре SNOMED CT как потомки понятия с кодом 404684003 |
11.3.4 Ограничения ресурса Goal
Таблица 231
Идентификатор | Вид | Путь | Описание | Выражение |
gol-1 | Правило | Goal.target | Если элемент Goal.target.detail присутствует, то должен присутствовать элемент Goal.target.measure | (detail.exists() and measure.exists()) or detail.exists().not() |
11.3.5 Параметры поиска экземпляров ресурса Goal
Специальные параметры поиска экземпляров ресурса Goal описаны в
таблице 232. В дополнение к ним могут использоваться общие параметры поиска, описанные в
подразделе 12.27.
Таблица 232
Специальные параметры поиска экземпляров ресурса Goal
Имя | Тип | Описание | Выражение |
achievement-status | token | Состояние достижения цели | Goal.achievementStatus |
addresses | reference | Ссылка на состояние/диагноз, в связи с которым поставлена цель | Goal.addresses (Condition, RiskAssessment, MedicationRequest, NutritionOrder, Observation, Procedure, MedicationStatement, ServiceRequest) |
category | token | Категория цели | Goal.category |
description | token | Код или текст описания цели | Goal.description |
identifier | token | Внешний идентификатор цели | Goal.identifier |
lifecycle-status | token | Состояние жизненного цикла цели | Goal.lifecycleStatus |
patient | reference | Ссылка на субъект цели - пациент | Goal.subject.where(resolve() is Patient) (Patient) |
start-date | date | Дата начала движения к цели | (Goal.start.ofType(date)) |
subject | reference | Ссылка на субъект цели | Goal.subject (Group, Organization, Patient) |
target-date | date | Ожидаемая дата достижения цели | (Goal.target.due.ofType(date)) |
target-measure | token | Код или наименование целевого параметра | Goal.target.measure |
11.3.6 Профиль цели дистанционного мониторинга пациента
Профиль цели дистанционного мониторинга пациента Goal-Dm ограничивает элементы ресурса Goal в соответствии с
рисунком 42 и
таблицей 233. Имя ресурса остается неизменным - Goal, имя профиля передается в элементе meta.profile.
Рисунок 42 - Профиль Goal-Dm
Таблица 233
Состав элементов профиля Goal-Dm
Имя | Описание | Тип данных | Кратность |
Унаследованы от абстрактного класса Resource |
id | Логический идентификатор экземпляра ресурса | id | 0..1 |
meta | Метаданные экземпляра ресурса | Meta | 1 |
Унаследованы от абстрактного класса DomainResource |
text | Текстовое описание цели, ориентированное на пациента | Narrattive | 0..1 |
text.status | Статус повествовательного содержания. Фиксированное значение "additional" | code | 1 |
text.div | Текст в формате xhtml с ограниченным форматированием | xhtml | 1 |
Собственные элементы |
identifier | Уникальный идентификатор цели, присвоенный медицинской информационной системой | Identifier | 1 |
lifecycleStatus | Состояние жизненного цикла цели. Допустимые значения: proposed (предложена) | planned (запланирована) | accepted (принята) | active (действует) | on-hold (приостановлена) | completed (достигнута) | cancelled (отменена) | entered-in-error (введена по ошибке) | rejected (отклонена) | code | 1 |
description | Код или текст описания цели | CodeableConcept | 1 |
subject | Ссылка на субъект цели | Reference | 1 |
target | Целевой показатель | BackboneElement | 0..* |
target.measure | Код или наименование целевого параметра | CodeableConcept | 1 |
target.detailRange | Диапазон значений целевого параметра | Range | 1 |
statusDate | Дата перехода в текущее состояние | date | 1 |
11.4 Ресурс ServiceRequest - назначение
11.4.1 Область применения и использования
В зависимости от значения элемента intent тип ресурса ServiceRequest описывает назначение, предложение или план диагностических и иных мероприятий, результаты которых представляются в виде экземпляров ресурсов Procedure (процедура), DiagnosticReport (заключение врача) и Observation (результат исследования).
Примерами мероприятий служат:
- диагностические исследования;
- эндоскопические процедуры;
- консультации;
- биопсии;
- хирургические процедуры;
- физиотерапевтические процедуры;
- патронаж;
- другие клинические вмешательства.
Основным применением ресурса ServiceRequest является обеспечение процессов назначения мероприятий в интересах одного пациента. Однако во многих случаях оказания медицинской помощи диагностические мероприятия выполняются для групп лиц, медицинских изделий и даже объектов окружающей среды. Состав ресурса ServiceRequest охватывает все эти случаи. Он может использоваться для передачи назначений врача или предложений по диагностике, сформированных системой поддержки медицинских решений. Его экземпляры могут использоваться для описания планируемых мероприятий в составе плана ведения пациента.
11.4.2 Структура ресурса
Ресурс ServiceRequest является детализацией абстрактного ресурса DomainResource. Состав элементов ресурса ServiceRequest представлен на
рисунке 43 и в
таблице 234.
Рисунок 43 - Ресурс ServiceRequest
Таблица 234
Состав элементов ресурса ServiceRequest
Имя | Описание | Тип данных | Кратность |
Унаследованы от абстрактного класса Resource |
id | Логический идентификатор экземпляра ресурса | id | 0..1 |
meta | Метаданные экземпляра ресурса | Meta | 0..1 |
implicitRules | Совокупность правил, по которым должен создаваться экземпляр ресурса | uri | 0..1 |
language | Основной человеческий язык, на котором представлено содержание ресурса | code | 0..1 |
Унаследованы от абстрактного класса DomainResource |
text | Текстовое описание содержания экземпляра ресурса для интерпретации человеком | Narrattive | 0..1 |
contained | Вложенный экземпляр ресурса | Resource | 0..* |
extension | Дополнительное содержание, определенное при реализации | Extension | 0..* |
modifierExtension | Модифицирующее расширение, которое не может быть проигнорировано | Extension | 0..* |
Собственные элементы |
identifier | Идентификатор назначения | Identifier | 0..* |
instantiatesCanonical | Ссылка на экземпляр ресурса, описывающий определение назначения | canonical | 0..* |
instantiatesUri | Ссылка на внешнее определение назначения | uri | 0..* |
basedOn | Ссылка на требование, для выполнения которого предназначено назначения | Reference | 0..* |
replaces | Заменяемое назначение | Reference | 0..* |
requisition | Общий идентификатор группы связанных назначений или требований | Identifier | 0..1 |
status | Состояние выполнения назначения. Допустимые значения: draft (в процессе подготовки) | active (действует) | on-hold (приостановлено) | revoked (отозвано) | completed (завершено) | entered-in-error (создано по ошибке) | unknown (неизвестное) | code | 1 |
intent | Категория требования, с которым связано выполнение назначения. Допустимые значения: proposal (предложение) | plan (план) | directive (указание) | order (требование) | original-order (исходное требование) | reflex-order (вторичное требование) | filler-order (требование исполнителя) | instance-order (частичное требование) | option (опция) | code | 1 |
partOf | Ссылка на мероприятие, частью которого является данное мероприятие | Reference | 0..* |
category | Классификация назначения | CodeableConcept | 0..1 |
priority | Срочность назначения. Допустимые значения: routine (обычная) | urgent (ургентная) | asap (как можно скорее) | stat (немедленно). По умолчанию - обычная | code | 0..1 |
doNot-Perform | Значение true указывает, что данное назначение в определенных случаях не должно выполняться. Эти случаи определяются значениями элементов code, occurrence, bodySite и performer. Например, если присутствует элемент occurrence - не должно выполняться в течение данного периода, если присутствует элемент performer - не должно выполняться данным исполнителем | boolean | 0..1 |
code | Код назначения или ссылка на определение плана или действия | CodeableReference | 0..1 |
orderDetail | Дополнительные детали и указания по выполнению назначения | BackboneElement | 0..* |
orderDetail.Parameter-Focus | Код контекста назначения или ссылка на контекст | CodeableReference | 0..1 |
orderDetail.parameter | Дополнительная информация, требуемая для выполнения данного назначения | BackboneElement | 1..* |
orderDetail.parameter. code | Тип параметра, например, device-configuration (детали конфигурации прибора) | CodeableConcept | 1 |
orderDetail.parameter.value[x] | Значение параметра | * | 1 |
quantity[x] | Назначенное количество | * | 0..1 |
subject | Ссылка на субъект назначения. Обычно субъектом является пациент, но им может быть группа лиц, устройство, например, гемодиализный аппарат, или даже местонахождение, например, при анализе окружающей среды | Reference | 0..1 |
focus | Ссылка на фокус назначения, если он отличается от субъекта назначения, например, плод или донор | Reference | 0..1 |
encounter | Ссылка на случай медицинской помощи | Reference | 0..1 |
occurrence[x] | Ожидаемые дата и время выполнения назначения | * | 0..1 |
asNeeded[x] | Признак выполнения назначения при необходимости или кодируемое условие выполнения | * | 0..1 |
authoredOn | Дата и время создания данного экземпляра ресурса | dateTime | 0..1 |
requester | Ссылка на инициатора назначения | Reference | 0..1 |
performerType | Требуемый тип исполнителя назначения | CodeableConcept | 0..1 |
performer | Ссылка на требуемого исполнителя назначения. Если указано несколько экземпляров данного элемента, то они трактуются как альтернативные исполнители без учета порядка указания. Если требуется несколько исполнителей, то ссылка должна указывать на экземпляр ресурса CareTeam | Reference | 0..* |
location | Ссылка на предпочтительное место выполнения назначения | CodeableReference | 0..* |
reason | Причина назначения - кодируемое значение типа CodeableConcept или ссылка на экземпляр ресурса Condition | Observation | DiagnosticReport | DocumentReference | DetectedIssue | CodeableReference | 0..* |
supportingInfo | Дополнительная клиническая информация | CodeableReference | 0..* |
insurance | Ссылка на страховой план, покрытие расходов или авторизацию, имеющую отношение к назначению | Reference | 0..* |
specimen | Ссылка на идентификацию и описание биоматериала | Reference | 0..* |
bodySite | Целевая анатомическая область назначенной процедуры | CodeableConcept | 0..* |
body-Structure | Ссылка на идентификацию и описание целевой анатомической области назначенной процедуры | Reference | 0..1 |
note | Примечание | Annotation | 0..* |
patientInstruction | Указания в терминах, доступных пациенту, например, подготовка к проведению исследования или выполнению процедуры | BackboneElement | 0..* |
patientInstruction.instruction[x] | Содержание указаний | * | 0..1 |
relevantHistory | Ссылка на экземпляр ресурса, описывающий динамику изменения назначения, например, переходы состояний выполнения | Reference | 0..* |
11.4.3 Привязки к наборам значений
Таблица 235
Привязки к наборам значений
Путь | Набор значений | Тип привязки | Описание |
ServiceRequest.status | http://hl7.org/fhir/ValueSet/request-status | Обязательная | Состояние выполнения назначения |
ServiceRequest.intent | http://hl7.org/fhir/ValueSet/request-intent | Обязательная | Категория требования, с которым связано выполнение назначения |
ServiceRequest.category | http://hl7.org/fhir/ValueSet/servicerequest-category | Пример | Классификация назначения |
ServiceRequest.priority | http://hl7.org/fhir/ValueSet/request-priority | Пример | Срочность назначения |
ServiceRequest.code | http://hl7.org/fhir/ValueSet/procedure-code | Пример | Код процедуры |
ServiceRequest.orderDetail.parameter.code | http://hl7.org/fhir/ValueSet/servicerequest-orderdetail-parameter-code | Пример | Тип параметра назначения |
ServiceRequest.asNeeded[x] | http://hl7.org/fhir/Value Set/medication-as-needed-reason | Пример | Условие выполнения назначения |
ServiceRequest.performerType | http://hl7.org/fhir/ValueSet/participant-role | Пример | Тип исполнителя назначения |
ServiceRequest.location | ServiceDeliveryLocationRoleType | Пример | Место выполнения назначения |
ServiceRequest.reason | http://hl7.org/fhir/ValueSet/procedure-reason | Пример | Причина назначения |
ServiceRequest.bodySite | http://hl7.org/fhir/ValueSet/body-site | Пример | Анатомическая область |
11.4.4 Ограничения ресурса ServiceRequest
Ограничения ресурса ServiceRequest описаны в
таблице 236.
Таблица 236
Ограничения ресурса ServiceRequest
Идентификатор | Вид | Путь | Описание | Выражение |
bdystr-1 | Правило | Базовый | Элемент bodyStructure может присутствовать только в том случае, если элемент bodySite отсутствует | bodySite.exists() implies bodyStructure.empty() |
prr-1 | Правило | Базовый | Элемент orderDetail может присутствовать только в том случае, если элемент code присутствует | orderDetail.empty() or code.exists() |
11.4.5 Параметры поиска экземпляров ресурса ServiceRequest
Специальные параметры поиска экземпляров ресурса ServiceRequest описаны в
таблице 237. В дополнение к ним могут использоваться общие параметры поиска, описанные в
подразделе 12.27.
Таблица 237
Специальные параметры поиска экземпляров
ресурса ServiceRequest
Имя | Тип | Описание | Выражение |
authored | date | Дата и время создания экземпляра ресурса | ServiceRequest.authoredOn |
based-on | reference | Ссылка на требование, для выполнения которого предназначено назначение | ServiceRequest.basedOn (CarePlan, MedicationRequest, ServiceRequest) |
body-site | token | Целевая анатомическая область назначенной процедуры | ServiceRequest.bodySite |
body-structure | reference | Ссылка на идентификацию и описание целевой анатомической области назначенной процедуры | ServiceRequest.bodyStructure (BodyStructure) |
category | token | Классификация назначения | ServiceRequest.category |
code-concept | token | Код назначения | ServiceRequest.code.concept |
code-reference | reference | Ссылка на определение плана или действия | ServiceRequest.code.reference |
encounter | reference | Ссылка на случай медицинской помощи | ServiceRequest.encounter (Encounter) |
identifier | token | Идентификатор назначения | ServiceRequest.identifier |
instantiates-canonical | reference | Ссылка на экземпляр ресурса, описывающий определение назначения | ServiceRequest.instantiatesCanonical (PlanDefinition, ActivityDefinition) |
instantiates-uri | uri | Ссылка на внешнее определение назначения | ServiceRequest.instantiatesUri |
intent | token | Категория требования, с которым связано выполнение назначения | ServiceRequest.intent |
occurrence | date | Ожидаемые дата и время выполнения назначения | ServiceRequest.occurrence.ofType(dateTime) | ServiceRequest.occurrence.ofType(Period) | ServiceRequest.occurrence.ofType(Timing) |
patient | reference | Ссылка на субъект назначения - пациент | ServiceRequest.subject.where(resolve() is Patient) (Patient) |
performer | reference | Ссылка на требуемого исполнителя | ServiceRequest.performer (Practitioner, Organization, CareTeam, Device, Patient, HealthcareService, PractitionerRole, RelatedPerson) |
performer-type | token | Тип исполнителя назначения | ServiceRequest.performerType |
priority | token | Срочность назначения | ServiceRequest.priority |
replaces | reference | Ссылка на заменяемое назначение | ServiceRequest.replaces (ServiceRequest) |
requester | reference | Заменяемые назначения | ServiceRequest.requester (Practitioner, Organization, Device, Patient, PractitionerRole, RelatedPerson) |
requisition | token | Идентификатор группы связанных назначений | ServiceRequest.requisition |
specimen | reference | Ссылка на идентификацию и описание биоматериала | ServiceRequest.specimen (Specimen) |
status | token | Состояние выполнения назначения | ServiceRequest.status |
subject | reference | Ссылка на субъект назначения | ServiceRequest.subject (Group, Device, Patient, Location) |
11.5 Ресурс Task - мероприятие
11.5.1 Область применения и использования
Тип ресурса Task идентифицирует мероприятие и состояние его выполнения. Экземпляры ресурса Task могут использоваться при управлении рабочими процессами, включающими в себя комплексы связанных мероприятий по выполнению таких требований, как заказ лабораторных исследований, лекарственные назначения и т.д.
Экземпляр ресурса Task отражает шаг рабочего процесса, например отмену заказа, получение результата лабораторного исследования, заказ вторичных исследований в зависимости от полученного результата и т.д.
Основной предмет мероприятия описывается по ссылке, содержащейся в элементе focus. Для выполнения мероприятия могут требоваться определенные входные данные, передаваемые в элементе input. Результат выполнения мероприятия может быть передан в элементе output. Его содержание может служить входными данными для следующего мероприятия.
11.5.2 Структура ресурса
Ресурс Task является детализацией абстрактного ресурса DomainResource. Состав элементов ресурса Task представлен на
рисунке 44 и в
таблице 238.
Таблица 238
Состав элементов ресурса Task
Имя | Описание | Тип данных | Кратность |
Унаследованы от абстрактного класса Resource |
id | Логический идентификатор экземпляра ресурса | id | 0..1 |
meta | Метаданные экземпляра ресурса | Meta | 0..1 |
implicitRules | Совокупность правил, по которым должен создаваться экземпляр ресурса | uri | 0..1 |
language | Основной человеческий язык, на котором представлено содержание ресурса | code | 0..1 |
Унаследованы от абстрактного класса DomainResource |
text | Текстовое описание содержания экземпляра ресурса для интерпретации человеком | Narrattive | 0..1 |
contained | Вложенный экземпляр ресурса | Resource | 0..* |
extension | Дополнительное содержание, определенное при реализации | Extension | 0..* |
modifier-Extension | Модифицирующее расширение, которое не может быть проигнорировано | Extension | 0..* |
Собственные элементы |
identifier | Идентификатор мероприятия | Identifier | 0..* |
instantiatesCanonical | Ссылка на экземпляр ресурса, описывающий определение мероприятия | canonical | 0..* |
instantiatesUri | Ссылка на внешнее определение мероприятия | uri | 0..* |
basedOn | Ссылка на требование, для выполнения которого предназначено мероприятие | Reference | 0..* |
groupIdentifier | Общий идентификатор группы мероприятий или требований | Identifier | 0..1 |
partOf | Ссылка на мероприятие, частью которого является данное мероприятие | Reference | 0..* |
status | Состояние выполнения мероприятия. Допустимые значения: draft (в процессе подготовки) | requested (назначено) | received (получено исполнителем) | accepted (принято к исполнению) | rejected (отклонено) | ready (готово к выполнению) | cancelled (отменено) | in-progress (выполняется) | on-hold (приостановлено) | failed (прекращено) | completed (завершено) | entered-in-error (создано по ошибке) | code | 1 |
statusReason | Причина перехода в данное состояние | Codeable-Concept | 0..* |
businessStatus | Детали состояния выполнения | Codeable-Concept | 0..1 |
intent | Категория требования, с которым связано выполнение мероприятия. Допустимые значения: unknown (неизвестная) | proposal (предложение) | plan (план) | order (требование) | original-order (исходное требование) | reflex-order (вторичное требование) | filler-order (требование исполнителя) | instance-order (частичное требование) | option (опция). Значение этого элемента не должно изменяться после создания экземпляра ресурса Task | code | 1 |
priority | Срочность мероприятия. Допустимые значения: routine (обычная) | urgent (ургентная) | asap (как можно скорее) | stat (немедленно). По умолчанию - обычная | code | 0..1 |
doNotPerform | Значение true указывает, что данное мероприятие в определенных случаях не должно выполняться. Эти случаи определяются значениями элементов code, subject, occurrence, requestedPerformer и performer. Например, если присутствует элемент requestedPeriod - не должно выполняться в течение данного периода, если присутствует элемент requestedPerformer - не должно выполняться данным исполнителем | boolean | 0..1 |
code | Тип мероприятия | Codeable-Concept | 0..1 |
description | Описание мероприятия | string | 0..1 |
focus | Ссылка на экземпляр ресурса, содержащий выполняемое требование или подлежащий манипуляции данным мероприятием. Если таких экземпляров должно быть несколько, следует использовать подчиненные мероприятия | Reference | 0..1 |
for | Ссылка на экземпляр ресурса, для которого выполняется данное мероприятие | Reference | 0..1 |
encounter | Ссылка на случай медицинской помощи | Reference | 0..1 |
requestedPeriod | Ожидаемый период выполнения мероприятия | Period | 0..1 |
executionPeriod | Фактический период выполнения мероприятия | Period | 0..1 |
authoredOn | Дата и время создания данного экземпляра ресурса | dateTime | 0..1 |
lastModified | Дата и время последнего изменения данного экземпляра ресурса | dateTime | 0..1 |
requester | Ссылка на инициатора мероприятия | Reference | 0..1 |
requestedPerformer | Ссылка на требуемого исполнителя мероприятия | Codeable-Reference | 0..* |
owner | Ссылка на ответственного за выполнение мероприятия | Reference | 0..1 |
performer | Исполнитель мероприятия | Backbone-Element | 0..* |
performer. function | Функция исполнителя | Codeable-Concept | 0..1 |
performer.actor | Ссылка на исполнителя мероприятия | Reference | 1 |
location | Ссылка на место проведения мероприятия | Reference | 0..1 |
reason | Причина мероприятия - кодируемое значение типа CodeableConcept или ссылка на экземпляр ресурса | Codeable-Reference | 0..* |
insurance | Ссылка на страховой план, покрытие расходов или авторизацию, имеющую отношение к мероприятию | Reference | 0..* |
note | Дополнительная информация об акте питания | Annotation | 0..* |
relevantHistory | Ссылка на экземпляр ресурса, описывающий динамику изменения мероприятия, например, переходы состояний выполнения | Reference | 0..* |
restriction | Ограничения на выполнение мероприятия | Backbone-Element | 0..1 |
restriction.repetitions | Число повторений мероприятия | positiveInt | 0..1 |
restriction.period | Требуемый период выполнения мероприятия. Должен содержаться в периоде, указанном в требовании, для выполнения которого предназначено данное мероприятие | Period | 1 |
restriction.recipient | Если у требования, для выполнения которого предназначено данное мероприятие, несколько субъектов, то в этом элементе могут быть указаны конкретные субъекты, затрагиваемые данным мероприятием | Reference | 0..* |
input | Дополнительная информация, требуемая для выполнения данного мероприятия | Backbone-Element | 0..* |
input.type | Имя входного параметра | Codeable-Concept | 1 |
input.value[x] | Значение входного параметра | * | 1 |
output | Выходная информация, произведенная данным мероприятием | Backbone-Element | 0..* |
output.type | Имя выходного параметра | Codeable-Concept | 1 |
output.value[x] | Значение выходного параметра | * | 1 |
11.5.3 Привязки к наборам значений
Таблица 239
Привязки к наборам значений
Путь | Набор значений | Тип привязки | Описание |
Task.status | http://hl7.org/fhir/ValueSet/task-status | Обязательная | Состояние выполнения мероприятия |
Task.statusReason | http://hl7.org/fhir/ValueSet/task-status-reason | Пример | Причина перехода в данное состояние |
Task.intent | http://hl7.org/fhir/ValueSet/task-intent | Обязательная | Категория требования, с которым связано выполнение мероприятия |
Task.priority | http://hl7.org/fhir/ValueSet/request-priority | Обязательная | Срочность мероприятия |
Task.code | http://hl7.org/fhir/ValueSet/task-code | Пример | Тип мероприятия |
Task.requestedPerformer | http://hl7.org/fhir/ValueSet/performer-role | Предпочтительная | Роль исполнителя |
11.5.4 Ограничения ресурса Task
Таблица 240
Идентификатор | Вид | Путь | Описание | Выражение |
tsk-1 | Правило | Базовый | Элемент Task.restriction допустим, если мероприятие представляет собой выполнение действия над экземпляром ресурса, указанным в элементе focus | restriction.exists() implies code.coding.where(code='fulfill' and system='http://hl7.org/fhir/CodeSystem/task-code').exists() and focus.exists() |
inv-1 | Правило | Базовый | Значение элемента lastModified должно быть больше значения элемента authoredOn или равно ему | lastModified.exists().not() or authoredOn.exists().not() or lastModified >= authoredOn |
11.5.5 Переходы состояний выполнения мероприятий
На
рисунке 45 приведена "типичная" диаграмма перехода состояний мероприятия. На практике могут использоваться не все переходы, и некоторые переходы могут быть добавлены, включая обратные переходы из терминальных состояний (failed или completed) в состояние выполнения in-progress.
Рисунок 45 - Переходы состояний выполнения мероприятия
Вновь созданный экземпляр ресурса Task, идентифицирующий мероприятие, имеет состояние draft (в процессе подготовки). Если оказалось, что он создан по ошибке, то может быть переведен в состояние entered-in-error (создано по ошибке). Для подготовки к выполнению мероприятия может понадобиться несколько предварительных этапов, например назначение исполнителя (requested), получение исполнителем (received), принятие к исполнению (accepted). Вместо такой детализации переходов состояния мероприятию может быть присвоено состоянию ready (готово к выполнению). На любом из предварительных этапов мероприятие может быть отменено (cancelled). Из состояний ready и accepted возможен переход в состояние in-progress (выполняется). Выполнение мероприятия может быть приостановлено (on-hold) и возобновлено (обратный переход в состояние in-progress). Отменить уже начатое мероприятие нельзя - оно должно завершиться успешно (completed) или быть прекращено досрочно (failed).
11.5.6 Статистика переходов состояний
Экземпляр ресурса Task хранит текущее состояние выполнения мероприятия. Для анализа процесса выполнения мероприятия, например времени выполнения отдельных этапов, может понадобиться статистика переходов состояний. Такая статистика может сохраняться в экземплярах ресурса Provenance (происхождение), и ссылки на них могут храниться в элементах relevantHistory.
11.5.7 Параметры поиска экземпляров ресурса Task
| | ИС МЕГАНОРМ: примечание. В официальном тексте документа, видимо, допущена опечатка: имеется в виду таблица 241, а не 227. | |
Специальные параметры поиска экземпляров ресурса Task описаны в
таблице 227. В дополнение к ним могут использоваться общие параметры поиска, описанные в
подразделе 12.27.
Таблица 241
Специальные параметры поиска экземпляров ресурса Task
Имя | Тип | Описание | Выражение |
actor | reference | Ссылка на исполнителя мероприятия | Task.performer.actor (Practitioner, Organization, CareTeam, Patient, PractitionerRole, RelatedPerson) |
authored-on | date | Дата создания | Task.authoredOn |
based-on | reference | Ссылка на требование, для выполнения которого предназначено данное мероприятие | Task.basedOn (Any) |
business-status | token | Детали состояния выполнения | Task.businessStatus |
code | token | Тип мероприятия | Task.code |
encounter | reference | Ссылка на случай медицинской помощи | Task.encounter (Encounter) |
focus | reference | Ссылка на экземпляр ресурса, содержащий выполняемое требование или подлежащий манипуляции данным мероприятием | Task.focus (Any) |
group-identifier | token | Общий идентификатор группы мероприятий или требований | Task.groupIdentifier |
identifier | token | Идентификатор мероприятия | Task.identifier |
intent | token | Категория требования, с которым связано выполнение мероприятия | Task.intent |
modified | date | Дата и время последнего изменения | Task.lastModified |
output | reference | Ссылка на экземпляр ресурса в выходных данных | Task.output.value.ofType(Reference) |
owner | reference | Ссылка на ответственного за выполнение мероприятия | Task.owner (Practitioner, Organization, CareTeam, Patient, PractitionerRole, RelatedPerson) |
part-of | reference | Ссылка на мероприятие, частью которого является данное мероприятие | Task.partOf (Task) |
patient | reference | Ссылка на пациента | Task.for.where(resolve() is Patient) (Patient) |
performer | token | Тип исполнителя мероприятия | Task.requestedPerformer.concept |
period | date | Фактический период выполнения мероприятия | Task.executionPeriod |
priority | token | Срочность мероприятия | Task.priority |
requested-performer-reference | reference | Ссылка на требуемого исполнителя | Task.requestedPerformer.reference |
requester | reference | Ссылка на инициатора мероприятия | Task.requester (Practitioner, Organization, Device, Patient, PractitionerRole, RelatedPerson) |
status | token | Состояние мероприятия | Task.status |
subject | reference | Ссылка на субъект мероприятия | Task.for (Any) |
11.5.8 Профили мероприятий
Профили мероприятий, назначаемых в рамках планов дистанционного мониторинга пациентов, перечислены в
таблице 242.
Таблица 242
Профили мероприятий дистанционного мониторинга
Имя профиля | Описание | Пункт |
Task-Medication | Лекарственное назначение | |
Task-Phd | Выполнение измерений | |
Task-MedStat | Ведение дневника приема лекарств | |
Task-NutrInt | Ведение дневника питания | |
Task-QuestResp | Ведение дневника самонаблюдений | |
Task-DiagRep | Составление этапного эпикриза | |
Общая структура профилей мероприятий дистанционного мониторинга показана на
рисунке 46 и приведена в
таблице 243.
Рисунок 46 - Профиль мероприятий дистанционного мониторинга
Таблица 243
Состав элементов профиля мероприятий
дистанционного мониторинга
Имя | Описание | Тип данных | Кратность |
Унаследованы от абстрактного класса Resource |
id | Логический идентификатор экземпляра ресурса | id | 0..1 |
meta | Метаданные экземпляра ресурса | Meta | 1 |
Унаследованы от абстрактного класса DomainResource |
text | Полное описание мероприятия, ориентированное на пациента | Narrattive | 1 |
text.status | Статус повествовательного содержания. Фиксированное значение "additional" | code | 1 |
text.div | Текст в формате xhtml с ограниченным форматированием | xhtml | 1 |
Собственные элементы |
identifier | Идентификатор мероприятия, присвоенный медицинской информационной системой | Identifier | 1 |
basedOn[1] | Ссылка на экземпляр ресурса CarePlan | Reference | 1 |
basedOn[2] | Ссылка на экземпляр ресурса Questionnaire (только для ведения дневника самонаблюдений) | Reference | 0..1 |
status | Состояние выполнения мероприятия. Допустимые значения: draft (в процессе подготовки) | requested (назначено) | received (получено исполнителем) | accepted (принято к исполнению) | rejected (отклонено) | ready (готово к выполнению) | cancelled (отменено) | in-progress (выполняется) | on-hold (приостановлено) | failed (прекращено) | completed (завершено) | entered-in-error (создано по ошибке) | code | 1 |
intent | Категория требования, с которым связано выполнение мероприятия. Фиксированное значение "order" (требование) | code | 1 |
code | Тип мероприятия | Codeable-Concept | 1 |
description | Указания по выполнению мероприятия | string | 1 |
for | Ссылка на экземпляр Person - субъект мероприятия | Reference | 1 |
requestedPeriod | Ожидаемый период выполнения мероприятия | Period | 1 |
requestedPerformer | Ссылка на требуемого исполнителя | CodeableReference | 1 |
requestedPerformer.reference | Ссылка на экземпляр ресурса исполнителя | Reference | 1 |
requestedPerformer.reference.reference | Относительный URL экземпляра ресурса | string | 1 |
input | Входной параметр | Backbone-Element | 0..* |
input.type | Расписание выполнения мероприятия | CodeableConcept | 1 |
input.type. text | Повествовательное описание расписания | string | 1 |
input.valueTiming | Структурированное описание расписания | Timing | 1 |
Профили отличаются друг от друга требованиями к заполнению следующих элементов:
- meta.profile - имя профиля;
- code - идентификация мероприятия;
- requestedPerformer - требуемый исполнитель.
11.5.9 Профиль Task-Medication
Профиль Task-Medication (лекарственное назначение) ограничивает элементы ресурса Task в соответствии с
рисунком 46 и
таблицей 243. Имя ресурса остается неизменным - Task, имя профиля передается в элементе meta.profile.
В элементе requestedPerformer (требуемый исполнитель) должна быть передана ссылка на экземпляр ресурса Patient, идентифицирующий лицо, применяющее назначенный лекарственный препарат (обычно сам пациент).
Требования к заполнению элемента code приведены в
таблице 244. В первом экземпляре элемента code.coding должны быть переданы код анатомо-терапевтическо-химической классификации (АТХ) назначенного лекарственного препарата (при наличии). В следующих экземплярах элемента code.coding должны передаваться торговые наименования лекарственного препарата (синонимы). Международное непатентованное наименование должно передаваться в элементе code.text.
Таблица 244
Требования к заполнению элемента code
в профиле Task-Medication
Имя | Описание | Тип данных | Кратность |
code.coding[1] | Анатомо-терапевтическо-химическая классификация назначенного лекарственного препарата | Coding | 0..1 |
code.coding[1].system | Фиксированное значение "https://www.whocc.no" (при наличии кода АТХ) | uri | 0..1 |
code.coding[1].code | Код АТХ (при наличии) | code | 0..1 |
code.coding[2-n] | Торговое наименование лекарственного препарата | Coding | 0..n-1 |
code.coding[2-n].display | Торговое наименование | string | 1 |
code.text | Международное непатентованное наименование | string | 1 |
Профиль Task-Phd (выполнение измерений) ограничивает элементы ресурса Task в соответствии с
рисунком 46 и
таблицей 243. Имя ресурса остается неизменным - Task, имя профиля передается в элементе meta.profile.
В элементе requestedPerformer (требуемый исполнитель) должна быть передана ссылка на экземпляр ресурса Device, идентифицирующий персональный медицинский прибор, выполняющий измерения.
Требования к заполнению элемента code приведены в
таблице 245.
Таблица 245
Требования к заполнению элемента code в профиле Task-Phd
Имя | Описание | Тип данных | Кратность |
code.coding | | Coding | 1 |
code.coding.system | Фиксированное значение "urn:iso:std:iso:11073:10101" (номенклатура терминов MDC, определенная в ГОСТ Р 56842) | uri | 1 |
code.coding.code | Числовой код из номенклатуры MDC | code | 1 |
code.coding.display | Мнемокод из номенклатуры MDC | string | 1 |
code.text | Наименование специализации ПМП | string | 1 |
Таблица 246
Коды специализации ПМП в номенклатуре MDC
Наименование специализации | Числовой код | Мнемокод |
Активность при одиноком проживании | 528455 | MDC_DEV_SPEC_PROFILE_AI_ACTIVITY_HUB |
Анализатор мочи | 528406 | MDC_DEV_SPEC_PROFILE_URINE_ANALYZER |
Весы | 528399 | MDC_DEV_SPEC_PROFILE_SCALE |
Глюкометр | 528401 | MDC_DEV_SPEC_PROFILE_GLUCOSE |
Дыхательная терапия апноэ сна | 528408 | MDC_DEV_SPEC_PROFILE_SABTE |
Инсулиновая помпа | 528403 | MDC_DEV_SPEC_PROFILE_INSULIN_PUMP |
Коагулометр | 528402 | MDC_DEV_SPEC_PROFILE_COAG |
Монитор кровяного давления | 528391 | MDC_DEV_SPEC_PROFILE_BP |
Монитор медикаментов | 528456 | MDC_DEV_SPEC_PROFILE_AI_MED_MINDER |
Монитор состава тела | 528404 | MDC_DEV_SPEC_PROFILE_BCA |
Непрерывный мониторинг глюкозы | 528409 | MDC_DEV_SPEC_PROFILE_CGM |
Пикфлоуметр | 528405 | MDC_DEV_SPEC_PROFILE_PEAK_FLOW |
Пульсоксиметр | 528388 | MDC_DEV_SPEC_PROFILE_PULS_OXIM |
Сердечно-сосудистый фитнес | 528425 | MDC_DEV_SPEC_PROFILE_HF_CARDIO |
Силовой фитнес | 528426 | MDC_DEV_SPEC_PROFILE_HF_STRENGTH |
Термометр | 528392 | MDC_DEV_SPEC_PROFILE_TEMP |
Частота дыхания | 528397 | MDC_DEV_SPEC_PROFILE_RESP_RATE |
Электрокардиограф (1 - 3 отведения) | 528390 | MDC_DEV_SPEC_PROFILE_MIN_ECG |
11.5.11 Профиль Task-MedStat
Профиль Task-MedStat (ведение дневника приема лекарств) ограничивает элементы ресурса Task в соответствии с
рисунком 46 и
таблицей 243. Имя ресурса остается неизменным - Task, имя профиля передается в элементе meta.profile.
В элементе requestedPerformer (требуемый исполнитель) должна быть передана ссылка на экземпляр ресурса Patient, идентифицирующий лицо, заполняющее записи дневника (обычно сам пациент).
Требования к заполнению элемента code приведены в
таблице 247.
Таблица 247
Требования к заполнению элемента code в профиле Task-MedStat
Имя | Описание | Тип данных | Кратность |
code.coding | Тип мероприятия дистанционного мониторинга | Coding | 1 |
code.coding. system | URI справочника типов мероприятий дистанционного мониторинга (URL или объектный идентификатор). Рекомендуемое значение "http://loinc.org" | uri | 1 |
code.coding. code | Код мероприятия в справочнике. Рекомендуемое значение "87232-5" | code | 1 |
code.coding. display | Наименование мероприятия в справочнике. Рекомендуемое значение "Medication administration.brief" | string | 0..1 |
code.text | Фиксированное значение "Ведение дневника приема лекарств" | string | 1 |
11.5.12 Профиль Task-NutrInt
Профиль Task-NutrInt (ведение дневника питания) ограничивает элементы ресурса Task в соответствии с
рисунком 46 и
таблицей 243. Имя ресурса остается неизменным - Task, имя профиля передается в элементе meta.profile.
В элементе requestedPerformer (требуемый исполнитель) должна быть передана ссылка на экземпляр ресурса Patient, идентифицирующий лицо, заполняющее записи дневника (обычно сам пациент).
Требования к заполнению элемента code приведены в
таблице 248.
Таблица 248
Требования к заполнению элемента code в профиле Task-NutrInt
Имя | Описание | Тип данных | Кратность |
code.coding | Тип мероприятия дистанционного мониторинга | Coding | 1 |
code.coding. system | URI справочника типов мероприятий дистанционного мониторинга (URL или объектный идентификатор). Рекомендуемое значение "http://loinc.org" | uri | 1 |
code.coding.code | Код мероприятия в справочнике. Рекомендуемое значение "84282-3" | code | 1 |
code.coding. display | Наименование мероприятия в справочнике. Рекомендуемое значение "Nutrition and dietetics Patient's home Note" | string | 0..1 |
code.text | Фиксированное значение "Ведение дневника питания" | string | 1 |
11.5.13 Профиль Task-QuestResp
Профиль Task-QuestResp (ведение дневника самонаблюдений) ограничивает элементы ресурса Task в соответствии с
рисунком 46 и
таблицей 243. Имя ресурса остается неизменным - Task, имя профиля передается в элементе meta.profile.
В элементе requestedPerformer (требуемый исполнитель) должна быть передана ссылка на экземпляр ресурса Patient, идентифицирующий лицо, заполняющее записи дневника (обычно сам пациент). Во втором экземпляре элемента basedOn должна быть передана ссылка на экземпляр ресурса Questionnaire, описывающий форму дневника самонаблюдений.
Требования к заполнению элемента code приведены в
таблице 249.
Таблица 249
Требования к заполнению элемента code
в профиле Task-QuestResp
Имя | Описание | Тип данных | Кратность |
code.coding | Тип мероприятия дистанционного мониторинга | Coding | 1 |
code.coding. system | URI справочника типов мероприятий дистанционного мониторинга (URL или объектный идентификатор). Рекомендуемое значение "http://loinc.org" | uri | 1 |
code.coding.code | Код мероприятия в справочнике. Рекомендуемое значение "74465-6" | code | 1 |
code.coding. display | Наименование мероприятия в справочнике. Рекомендуемое значение "Questionnaire response Document" | string | 0..1 |
code.text | Фиксированное значение "Ведение дневника самонаблюдений" | string | 1 |
11.5.14 Профиль Task-DiagRep
Профиль Task-DiagRep (составление этапного эпикриза) ограничивает элементы ресурса Task в соответствии с
рисунком 46 и
таблицей 243. Имя ресурса остается неизменным - Task, имя профиля передается в элементе meta.profile.
В элементе requestedPerformer (требуемый исполнитель) должна быть передана ссылка на экземпляр ресурса Practitioner, идентифицирующий лечащего врача, составляющего заключение.
Требования к заполнению элемента code приведены в
таблице 250.
Таблица 250
Требования к заполнению элемента code в профиле Task-DiagRep
Имя | Описание | Тип данных | Кратность |
code.coding | Тип мероприятия дистанционного мониторинга | Coding | 1 |
code.coding. system | URI справочника типов мероприятий дистанционного мониторинга (URL или объектный идентификатор). Рекомендуемое значение "http://loinc.org" | uri | 1 |
code.coding.code | Код мероприятия в справочнике. Рекомендуемое значение "75498-6" | code | 1 |
code.coding. display | Наименование мероприятия в справочнике. Рекомендуемое значение "Telehealth Summary note" | string | 0..1 |
code.text | Фиксированное значение "Составление этапного эпикриза" | string | 1 |
11.6 Ресурс Subscription - подписка на изменения экземпляров ресурсов
11.6.1 Общие сведения
Экземпляр ресурса Subscription передается клиентом серверу для регистрации подписки на одну из тем, предоставляемых сервером в форме экземпляров ресурса SubscriptionTopic. Он содержит элементы данных, задающие канал передачи уведомлений по этой теме. Состав элементов ресурса Subscription описан в
10.3.6, состав элементов ресурса SubscriptionTopic - в
10.3.7.
В настоящем подразделе приведены примеры протоколов взаимодействия клиента и сервера при использовании каналов передачи уведомлений rest-hook и websocket.
11.6.2 Канал rest-hook
Диаграмма последовательности UML при использовании канала rest-hook приведена на
рисунке 47.
Рисунок 47 - Взаимодействие при использовании
канала rest-hook
На диаграмме показан пример последовательности взаимодействий при подписке по каналу rest-hook:
а) клиент передает серверу запрос HTTP POST на создание экземпляра ресурса Subscription, в котором элементу channelType присвоено значение rest-hook, а элементу endpoint - адрес URL конечной точки клиента, поддерживающей протокол HTTP/S;
б) сервер возвращает клиенту созданный экземпляр ресурса Subscription, у которого элементу state присвоено значение requested (запрошена);
в) сервер отправляет запрос HTTP POST конечной точке, указанной клиентом в элементе Subscription.endpoint, с целью проверки соединения. Запрос содержит контейнер Bundle типа subscription-notification, содержащий экземпляр ресурса SubscriptionStatus, у которого элемент type имеет значение handshake;
г) конечная точка клиента принимает запрос и возвращает код успеха HTTP 200;
д) при циклических уведомлениях сервер передает конечной точке клиента запрос HTTP POST, содержащий уведомление в форме контейнера Bundle типа subscription-notification, не реже одного раза в течение интервала, указанного в элементе heartbeatPeriod;
е) конечная точка клиента принимает запрос и возвращает код успеха HTTP 200;
ж) при уведомлениях о событии сервер передает конечной точке клиента запрос HTTP POST, содержащий уведомление в форме контейнера Bundle типа subscription-notification, при возникновении события;
и) конечная точка клиента принимает запрос и возвращает код успеха HTTP 200.
В целях безопасности рекомендуется, чтобы сервер отказывал в регистрации подписки, если конечная точка клиента не обеспечивает взаимодействие по протоколу HTTPS.
11.6.3 Канал websocket
Диаграмма последовательности UML при использовании канала websocket приведена на
рисунке 48.
Рисунок 48 - Взаимодействие при использовании
канала websocket
На диаграмме показана возможная последовательность взаимодействий при подписке по каналу websocket:
а) клиент передает серверу запрос HTTP POST на создание экземпляра ресурса Subscription, в котором элементу channelType присвоено значение websocket;
б) сервер возвращает клиенту созданный экземпляр ресурса Subscription, у которого элементу state присвоено значение active;
в) клиент запрашивает токен для соединения по веб-сокету, передавая запрос HTTP GET, в котором указано применение операции $get-ws-binding-token к созданному экземпляру ресурса Subscription;
г) сервер передает клиенту экземпляр ресурса Parameters, содержащий токен, время жизни токена и URL веб-сокета;
д) клиент соединяется с сервером по веб-сокету, используя возвращенный URL (предпочтительно имеющий протокол wss://);
е) клиент передает по веб-сокету сообщение bind-with-token;
ж) сервер возвращает клиенту по веб-сокету контейнер Bundle типа subscription-notification, содержащий экземпляр ресурса SubscriptionStatus, у которого элемент type имеет значение handshake;
и) при циклических уведомлениях сервер передает клиенту по веб-сокету уведомление в форме контейнера Bundle типа subscription-notification не реже одного раза в течение интервала, указанного в элементе heartbeatPeriod;
к) при уведомлениях о событии сервер передает клиенту по веб-сокету уведомление в форме контейнера Bundle типа subscription-notification при возникновении события;
л) по завершении сеанса "уведомление" клиент прекращает соединение по веб-сокету (это может сделать и сервер по истечении срока жизни токена).
Если сеанс должен быть продолжен, а срок жизни токена истекает, то клиент должен заново передать серверу запрос HTTP GET, в котором указано применение операции $get-ws-binding-token к созданному экземпляру ресурса Subscription. Сервер передаст клиенту ответ, содержащий токен, время жизни токена и URL веб-сокета. Токен и URL могут быть теми же или новыми.
11.7 Ресурс Device - сведения о медицинском изделии
11.7.1 Область применения и использования
Тип ресурса Device используется для передачи сведений об идентификации медицинского изделия и его местонахождении. Согласно
статье 38 [34] медицинскими изделиями являются любые инструменты, аппараты, приборы, оборудование, материалы и прочие изделия, применяемые в медицинских целях отдельно или в сочетании между собой, а также вместе с другими принадлежностями, необходимыми для применения указанных изделий по назначению, включая специальное программное обеспечение, и предназначенные производителем для профилактики, диагностики, лечения и медицинской реабилитации заболеваний, мониторинга состояния организма человека, проведения медицинских исследований, восстановления, замещения, изменения анатомической структуры или физиологических функций организма, предотвращения или прерывания беременности, функциональное назначение которых не реализуется путем фармакологического, иммунологического, генетического или метаболического воздействия на организм человека.
Состав элементов ресурса Device позволяет передавать сведения и об изделиях немедицинского назначения, например, о смартфонах, компьютерах и программном обеспечении.
Изделие может быть отнесено к одной или нескольким категориям, например, коммуникационные изделия, медицинские аппараты, изделия для домашнего использования, для диагностики in vitro, имплантаты, одноразовые, многоразовые, программное обеспечение. Одним из классов коммуникационных изделий являются персональные медицинские приборы, используемые пациентами или иными лицами, не являющимися медицинскими работниками, в целях наблюдения за состоянием организма и передачи результатов наблюдения.
11.7.2 Структура ресурса
Ресурс Device является детализацией абстрактного ресурса DomainResource. Состав элементов ресурса Device представлен на
рисунке 49 и в
таблице 251.
Рисунок 49 - Ресурс Device
Таблица 251
Состав элементов ресурса Device
Имя | Описание | Тип данных | Кратность |
Унаследованы от абстрактного класса Resource |
id | Логический идентификатор экземпляра ресурса | id | 0..1 |
meta | Метаданные экземпляра ресурса | Meta | 0..1 |
implicitRules | Совокупность правил, по которым должен создаваться экземпляр ресурса | uri | 0..1 |
language | Основной человеческий язык, на котором представлено содержание ресурса | code | 0..1 |
Унаследованы от абстрактного класса DomainResource |
text | Текстовое описание содержания экземпляра ресурса для интерпретации человеком | Narrattive | 0..1 |
contained | Вложенный экземпляр ресурса | Resource | 0..* |
extension | Дополнительное содержание, определенное при реализации | Extension | 0..* |
modifier-Extension | Модифицирующее расширение, которое не может быть проигнорировано | Extension | 0..* |
Собственные элементы |
identifier | Идентификатор экземпляра медицинского изделия | Identifier | 0..* |
displayName | Наименование медицинского изделия, используемое по умолчанию для представления в элементе display ссылки на него | string | 0..1 |
definition | Код описания медицинского изделия или ссылка на его описание | CodeableReference | 0..1 |
udiCarrier | Уникальный идентификатор медицинского изделия (UDI) | BackboneElement | 0..* |
udiCarrier.deviceIdentifier | Обязательный фиксированный компонент UDI | string | 1 |
udiCarrier.issuer | Идентификатор организации, присвоившей UDI | uri | 1 |
udiCarrier.jurisdiction | Идентификатор организации, регулирующей применение UDI | uri | 0..1 |
udiCarrier.carrierAIDC | Машиночитаемое представление штрихкода. Тип base64Binary используется в связи с тем, что оно может содержать символы, отсутствующие в представлении на языке XML | base64-Binary | 0..1 |
udiCarrier.carrierHRF | Человеко-читаемое представление штрихкода. Если для представления модели изделия и его серийного номера используются отдельные штрихкоды, то их подписи должны быть объединены, и первой следует указать модель изделия | string | 0..1 |
udiCarrier.entryType | Тип источника UDI. Допустимые значения: barcode (штрихкод) | rfid (радиочастотная метка) | manual (введен вручную с этикетки) | card (введен вручную с карточки имплантата) | self-reported (со слов пациента) | electronic-transmission (считан с медицинского прибора) | unknown (неизвестный) | code | 0..1 |
status | Статус данного экземпляра ресурса. Допустимые значения: active (действителен) | inactive (недействителен) | entered-in-error (введен по ошибке) | code | 0..1 |
availabilityStatus | Статус доступности медицинского изделия. Рекомендованные значения: lost (утрачен) | damaged (поврежден) | destroyed (уничтожен) | available (доступен) | CodeableConcept | 0..1 |
biologicalSourceEvent | Идентификатор биологического источника | Identifier | 0..1 |
manufacturer | Наименование производителя медицинского изделия | string | 0..1 |
manufactureDate | Дата и время производства медицинского изделия | dateTime | 0..1 |
expirationDate | Срок годности медицинского изделия | dateTime | 0..1 |
lotNumber | Номер партии медицинских изделий | string | 0..1 |
serialNumber | Серийный номер медицинского изделия | string | 0..1 |
name | Наименование медицинского изделия | BackboneElement | 0..* |
name.value | Наименование | string | 1 |
name.type | Тип наименования | code | 1 |
name.display | Признак предпочтительного наименования | boolean | 0..1 |
modelNumber | Номер модели медицинского изделия | string | 0..1 |
partNumber | Артикул медицинского изделия | string | 0..1 |
category | Категория медицинского изделия | CodeableConcept | 0..* |
type | Тип медицинского изделия | CodeableConcept | 0..* |
version | Модификация медицинского изделия или версия его программного обеспечения | BackboneElement | 0..* |
version.type | Тип модификации или версии | CodeableConcept | 0..1 |
version.component | Идентификация аппаратного модуля или программного обеспечения, к которому относится данная версия | Identifier | 0..1 |
version.install-Date | Дата установки аппаратного модуля или программного обеспечения | dateTime | 0..1 |
version.value | Обозначение версии | string | 1 |
conformsTo | Соответствие медицинского изделия стандартам или спецификациям | BackboneElement | 0..* |
conformsTo.category | Тип стандарта или спецификации | CodeableConcept | 0..1 |
conformsTo.specification | Обозначение стандарта или спецификации | CodeableConcept | 1 |
conformsTo.version | Версия стандарта или спецификации, например год публикации или номер | string | 0..1 |
property | Статическое или практически постоянное свойство медицинского изделия, например разрешающая способность, точность, физические атрибуты | BackboneElement | 0..* |
property.type | Тип свойства | CodeableConcept | 1 |
property.value[x] | Значение свойства | * | 1 |
mode | Режим работы. Рекомендованные значения: normal (нормальный) | demo (демонстрационный) | service (сервисный) | maintenance (на обслуживании) | test (тестовый) | CodeableConcept | 0..1 |
cycle | Количество циклов | Count | 0..1 |
duration | Длительность | Duration | 0..1 |
owner | Ссылка на организацию - владельца медицинского изделия | Reference | 0..1 |
contact | Контактная информация технической поддержки | ContactPoint | 0..* |
location | Ссылка на местонахождение медицинского изделия | Reference | 0..1 |
url | Сетевой адрес медицинского прибора | uri | 0..1 |
endpoint | Ссылка на описание конечной точки, предназначенной для доступа к функциям медицинского изделия | Reference | 0..* |
gateway | Код типа менеджера или ссылка на описание менеджера | CodeableReference | 0..* |
note | Примечание | Annotation | 0..* |
safety | Класс безопасности медицинского изделия | CodeableConcept | 0..* |
parent | Ссылка на медицинское изделие, частью которого служит данное изделие | Reference | 0..1 |
11.7.3 Привязки к наборам значений
Таблица 252
Привязки к наборам значений
Путь | Набор значений | Тип привязки | Описание |
Device.udiCarrier. entryType | http://hl7.org/fhir/ValueSet/udi-entry-type | Обязательная | Тип источника UDI |
Device.status | http://hl7.org/fhir/ValueSet/device-status | Обязательная | Статус экземпляра ресурса Device |
Device.availabilityStatus | http://hl7.org/fhir/ValueSet/device-availability-status | Расширяемая | Статус доступности медицинского изделия |
Device.name.type | http://hl7.org/fhir/ValueSet/device-nametype | Обязательная | Тип наименования медицинского изделия |
Device.category | http://hl7.org/fhir/ValueSet/device-category | Пример | Категория медицинского изделия |
Device.type | http://hl7.org/fhir/ValueSet/device-type | Пример | Тип медицинского изделия |
Device.version.type | http://hl7.org/fhir/ValueSet/device-versiontype | Пример | Тип модификации или версии |
Device.conformsTo.category | http://hl7.org/fhir/ValueSet/device-specification-category | Пример | Тип стандарта или спецификации |
Device.conformsTo.specification | http://hl7.org/fhir/ValueSet/device-specification-type | Пример | Обозначение стандарта или спецификации |
Device.property.type | http://hl7.org/fhir/ValueSet/device-property-type | Пример | Тип свойства |
Device.mode | http://hl7.org/fhir/ValueSet/device-operation-mode | Пример | Режим работы |
Device.safety | http://hl7.org/fhir/ValueSet/device-safety | Пример | Класс безопасности прибора |
11.7.4 Ограничения ресурса Device
Таблица 253
Ограничения ресурса Device
Идентификатор | Вид | Путь | Описание | Выражение |
dev-1 | Правило | Базовый | Признак Device.name.display должен быть истинным не более чем для одного экземпляра элемента Device.name | name.where(display=true).count() <= 1 |
11.7.5 Идентификация медицинских изделий и типы изделий
Почти всем изделиям присвоены различные идентификаторы и коды, обычно прикрепленные к самому изделию или к его упаковке. Они могут представлять собой напечатанные этикетки, таблички, штрих-коды или радиочастотные метки. Идентификаторы и коды могут присваиваться производителями или поставщиками изделий (например, серийный номер или артикул), другими организациями и реестрами. Эти идентификаторы и коды по возможности должны быть представлены в экземпляре ресурса Device. Это не всегда просто, поскольку в составе ресурса предусмотрено несколько семантически отличающихся элементов для представления кодов и идентификаторов, а в документации на изделия термины "код" и "идентификатор" могут быть перемешаны.
Элемент identifier предназначен только для идентификации экземпляра изделия, например с помощью инвентарного номера, присвоенного владельцем изделия. Для серийного номера, присвоенного производителем изделия, должен использоваться элемент serialNumber. Такие идентификаторы, как артикул или глобальный номер товарной продукции GTIN, представляют тип изделия и должны передаваться в элементе type.
Одним из источников типов изделий является глобальная номенклатура медицинских изделий GMDN (Global Medical Device Nomenclature, https://www.gmdnagency.org/).
Для машиночитаемой маркировки медицинских изделий в целях их прослеживания могут использоваться уникальные идентификаторы устройства UDI (Unique Device Identifier, https://www.imdrf.org/consultations/udi-system-medical-devices). Для хранения UDI предусмотрен элемент udiCarrier. В соответствии с
[35] принята собственная система маркировки, согласно которой каждому изделию присваивается идентификатор, состоящий из четырех компонентов. Этот идентификатор также может быть представлен в элементе udiCarrier.
11.7.6 Параметры поиска экземпляров ресурса Device
Специальные параметры поиска экземпляров ресурса Device описаны в
таблице 254. В дополнение к ним могут использоваться общие параметры поиска, описанные в
подразделе 12.27.
Таблица 254
Специальные параметры поиска экземпляров ресурса Device
Имя | Тип | Описание | Выражение |
biological-source-event | token | Идентификатор биологического источника | Device.biologicalSourceEvent |
code | token | Код описания медицинского изделия | Device.definition.concept |
definition | reference | Ссылка на описание медицинского изделия | Device.definition.reference |
device-name | string | Поиск по строковым полям элемента Device.name или Device.type | Device.name.value | Device.type.coding.display | Device.type.text |
expiration-date | date | Срок годности медицинского изделия | Device.expirationDate |
identifier | token | Идентификатор экземпляра медицинского изделия | Device.identifier |
location | reference | Ссылка на местонахождение прибора | Device.location (Location) |
lot-number | string | Номер партии медицинских изделий | Device.lotNumber |
manufacture-date | date | Дата и время производства медицинского изделия | Device.manufactureDate |
manufacturer | string | Наименование производителя медицинского изделия | Device.manufacturer |
model | string | Номер модели медицинского изделия | Device.modelNumber |
organization | reference | Ссылка на организацию - владельца медицинского изделия | Device.owner (Organization) |
parent | reference | Ссылка на медицинское изделие, частью которого служит данное изделие | Device.parent (Device) |
serial-number | string | Серийный номер медицинского изделия | Device.serialNumber | Device.identifier.where(type='SNO') |
specification | token | Обозначение стандарта или спецификации | Device.conformsTo.specification |
specification-version | composite | Комплекс из обозначения стандарта или спецификации и версии | On Device.conformsTo: specification: specification version: version |
status | token | Статус данного экземпляра ресурса. Допустимые значения: active (действителен) | inactive (недействителен) | entered-in-error (введен по ошибке) | Device.status |
type | token | Тип медицинского изделия | Device.type |
udi-carrier | string | Человеко-читаемое представление штрихкода или радиометки, используемой для уникального идентификатора медицинского изделия | Device.udiCarrier.carrierHRF |
udi-di | string | Обязательный фиксированный компонент UDI | Device.udiCarrier.deviceIdentifier |
url | uri | Сетевой адрес медицинского прибора | Device.url |
version | string | Обозначение версии | Device.version.value |
11.7.7 Профиль Device-Phd
11.7.7.1 Общие требования
Аппаратное и программное обеспечение ПМП может содержать сведения о приборе, включая идентификацию ПМП. Эти сведения должны передаваться между участниками информационного взаимодействия по сценарию, показанному на
рисунке 50.
Рисунок 50 - Сценарий передачи данных о ПМП
МИС передает сервису сведения о ПМП, предоставленном пациенту, в форме экземпляра ресурса Device. Пока пациент пользуется прибором, эти сведения могли измениться, например, обновилась прошивка прибора или загруженное в него программное обеспечение. Поэтому после установления связи со шлюзом Интернета вещей или с менеджером прибор может передать ему актуальные сведения о себе. Эта передача осуществляется в соответствии со стандартом
ГОСТ Р 56845.
Шлюз или менеджер должен преобразовать сведения о ПМП в экземпляр ресурса Device и передать его сервису хранения и обработки результатов измерений. Сервис должен обновить сведения о ПМП в своем хранилище. По подписке обновленные сведения передаются МИС в форме экземпляра ресурса Device.
Если ПМП не имеет возможности передачи сведений по стандарту
ГОСТ Р 56845, то шлюз или менеджер может сначала преобразовать сведения о ПМП в формат, предписанный этим стандартом, а затем преобразовать их в экземпляр ресурса Device. Описание преобразования, специфичного для ПМП с интерфейсом Bluetooth Low Energy, приведено в
[36].
Рекомендуемый состав сведений о ПМП, передаваемых сервису хранения и обработки результатов измерений в форме экземпляра ресурса Device, включает в себя:
- идентификаторы ПМП;
- производителя, модель и серийный номер ПМП;
- идентификаторы и версии аппаратных и программных компонентов ПМП;
- специализации ПМП;
- ссылку на сведения о шлюзе или менеджере, взаимодействующем с ПМП.
11.7.7.2 Преобразование сведений о ПМП
Согласно стандарту
ГОСТ Р 56845, состав сведений о ПМП определяется классом MDS (Medical device system - система медицинского прибора). Каждый ПМП обладает одним экземпляром класса MDS.
Атрибуты верхнего уровня класса MDS идентифицируются с помощью 32-разрядного целочисленного кода, принадлежащего номенклатуре MDC (medical device communication - коммуникация с медицинским прибором). Каждому целочисленному коду соответствует строковый номенклатурный код и его описание. Номенклатура MDC определена в стандарте
ГОСТ Р 56842. Стандарты, описывающие специализации ПМП, могут содержать дополнения к номенклатуре MDC, которые еще не успели войти в текущую версию стандарта
ГОСТ Р 56842.
ПМП передает шлюзу или менеджеру экземпляр класса MDS, который может использоваться для обеспечения эффективного взаимодействия с ПМП. Для передачи сервису хранения и обработки результатов измерений должна использоваться часть атрибутов этого класса, перечисленная в
таблице 255.
Таблица 255
Атрибуты класса MDS, предназначенные для передачи сервису
хранения и обработки результатов измерений
Имя атрибута | Номенклатурный код | Тип атрибута | Примечание | Кратность |
System-Model | MDC_ATTR_ID_MODEL | SystemModel | Производитель и модель ПМП | 1 |
System-Id | MDC_ATTR_SYS_ID | OCTET STRING | Идентификатор ПМП в формате EUI-64 | 1 |
Production-Specification | MDC_ATTR_ID_PROD_SPECN | ProductionSpec | Список сведений о компонентах ПМП, включая серийные номера и т.д. в формате, заданном производителем | 0..1 |
System-Type-Spec-List | MDC_ATTR_SYS_TYPE_SPEC_LIST | TypeVerList | Список специализаций ПМП | 0..1 |
11.7.7.3 Отображение атрибута System-Model
Отображение атрибута System-Model на элементы ресурса Device приведено в
таблице 256.
Таблица 256
Отображение атрибута System-Model на элементы ресурса Device
Номенклатурный код или имя компонента | Отображение на элемент ресурса Device |
MDC_ID_MODEL_NUMBER | modelNumber |
MDC_ID_MODEL_MANUFACTURER | manufacturer |
11.7.7.4 Отображение атрибута System-Id
Отображение атрибута System-Id на компоненты элемента identifier ресурса Device приведено в
таблице 257.
Таблица 257
Отображение атрибута System-Id на компоненты
элемента identifier ресурса Device
Компонент | Значение |
identifier.system | "urn:oid:1.2.840.10004.1.1.1.0.0.1.0.0.1.2680" |
identifier.type.coding.system | "http://hl7.org/fhir/uv/phd/CodeSystem/ContinuaDevice-Identifiers" |
identifier.type.coding.code | "SYSID" |
identifier.value | значение System-Id в формате EUI-64 (восемь пар шестнадцатеричных цифр, разделенных дефисами, например, FE-ED-AB-EE-DE-AD-77-C3) |
11.7.7.5 Отображение атрибута Production-Specification
Атрибут Production-Specification содержит список сведений о приборе, тип которых определяется значением компонента spec-type. Отображение атрибута Production-Specification на элементы ресурса Device в зависимости от значения этого компоненты приведено в
таблице 258.
Таблица 258
Отображение атрибута Production-Specification
на элементы ресурса Device
Экземпляр Production-Specification | Отображение на элементы ресурса Device |
Production-Specification.spec-type = 1 (серийный номер) Production-Specification.value | serialNumber=Production-Specification.value |
Production-Specification.spec-type = 2 (номер партии) Production-Specification.value | partNumber=Production-Specification.value |
Production-Specification.spec-type = 3 (версия аппаратного обеспечения) Production-Specification.value | version.type.coding.code="531974" version.type.coding.system="urn.iso.std. iso:11073:10101" version.type.text="MDC_ID_PROD_SPEC_HW" version.value=Production-Specification.value |
Production-Specification.spec-type = 4 (программное обеспечение) Production-Specification.PrivateOid Production-Specification.value | version.type.coding.code="531975" version.type.coding.system="urn.iso.std. iso:11073:10101" version.type.text="MDC_ID_PROD_SPEC_SW" version.value=Production-Specification.value |
Production-Specification.spec-type = 5 (версия прошивки) Production-Specification.value | version.type.coding.code="531976" version.type.coding.system="urn.iso.std. iso:11073:10101" version.type.text="MDC_ID_PROD_SPEC_FW" version.value=Production-Specification.value |
Production-Specification.spec-type = 6 (версия протокола) Production-Specification.value | version.type.coding.code="531977" version.type.coding.system="urn.iso.std. iso:11073:10101" version.type.text="MDC_ID_PROD_SPEC_PROTOCOL" version.value=Production-Specification.value |
11.7.7.6 Отображение атрибута System-Type-Spec-List
Атрибут System-Type-Spec-List содержит список специализаций прибора. Отображение атрибута System-Type-Spec-List на элементы ресурса Device приведено в
таблице 259.
Таблица 259
Отображение атрибута System-Type-Spec-List
на элементы ресурса Device
Экземпляр System-Type-Spec-List | Отображение на элемент ресурса Device |
System-Type-Spec-List.type | conformsTo.specification.coding.system ="urn.iso.std.iso:11073:10101" conformsTo.specification.coding.code = System-Type-Spec-List.type conformsTo.specification.coding.text=<значение номенклатурного кода MDC, соответствующее System-Type-Spec-List.type> |
System-Type-Spec-List.version | conformsTo.specification.version= System-Type-Spec-List.version |
11.7.7.7 Дополнительная информация о приборе
Шлюз Интернета вещей или менеджер ПМП должны дополнить сведения, полученные от ПМП, следующими атрибутами:
а) тип прибора;
б) идентификация шлюза или менеджера.
Тип прибора указывает, что это ПМП. Он отображается на элемент Device.type в соответствии с
таблицей 260.
Таблица 260
Элемент ресурса Device | Значение |
Device.type.coding.code | "65573" |
Device.type.coding.system | "urn.iso.std.iso:11073:10101" |
Device.type.text | "MDC_MOC_VMS_MDS_SIMP" |
Идентификация шлюза или менеджера отображается на элемент Device.gateway в соответствии с
таблицей 261.
Таблица 261
Идентификация шлюза или менеджера
Элемент ресурса Device | Значение |
Device.gateway.reference.type | "Device" |
Device.gateway.reference.identifier.type.coding.system | "http://hl7.org/fhir/uv/phd/CodeSystem/ContinuaDeviceIdentifiers" |
Device.gateway.reference.identifier.type.coding.code | "SYSID" |
Device.gateway.reference.identifier.system | "urn:oid:1.2.840.10004.1.1.1.0.0.1.0.0.1.2680" |
Device.gateway.reference.identifier.value | значение System-Id в формате EUI-64 (восемь пар шестнадцатеричных цифр, разделенных дефисами, например, FE-ED-AB-EE-DE-AD-77-C3) |
11.7.7.8 Состав элементов профиля Device-Phd
Профиль Device-Phd (персональный медицинский прибор) оставляет в ресурсе Device только те элементы, которые задействованы в
11.7.7.3 -
11.7.7.7 (
рисунок 51 и
таблица 262). Имя ресурса остается неизменным - Device, имя профиля передается в элементе meta.profile.
Рисунок 51 - Профиль Device-Phd
Таблица 262
Состав элементов профиля Device-Phd
Имя | Описание | Тип данных | Кратность |
Унаследованы от абстрактного класса Resource |
id | Логический идентификатор экземпляра ресурса | id | 0..1 |
meta | Метаданные экземпляра ресурса | Meta | 1 |
Собственные элементы |
identifier | Идентификатор медицинского прибора | Identifier | 1 |
manufacturer | Наименование производителя медицинского изделия | string | 0..1 |
serialNumber | Серийный номер медицинского прибора | string | 0..1 |
modelNumber | Номер модели медицинского прибора | string | 0..1 |
partNumber | Артикул медицинского прибора | string | 0..1 |
type | Тип медицинского прибора | CodeableConcept | 1 |
conformsTo | Специализация медицинского прибора | BackboneElement | 0..* |
conformsTo.category | Тип стандарта или спецификации | CodeableConcept | 0..1 |
conformsTo.specification | Обозначение стандарта или спецификации | CodeableConcept | 1 |
conformsTo.version | Версия стандарта или спецификации, например, год публикации или номер | string | 0..1 |
gateway | Код типа менеджера (шлюза) или ссылка на описание менеджера (шлюза) | CodeableReference | 0..1 |
11.7.8 Профиль Device-Phg
МИС передает сервису сведения о шлюзе Интернета вещей или менеджере ПМП, предоставленном пациенту, в форме экземпляра ресурса Device, соответствующего профилю Device-Phg (шлюз). Он используется только для проверки значения элемента Device.gateway, передаваемого в сведениях о ПМП. Состав элементов профиля Device-Phg приведен на
рисунке 52 и в
таблице 263. Имя ресурса остается неизменным - Device, имя профиля передается в элементе meta.profile.
Рисунок 52 - Профиль Device-Phg
Таблица 263
Состав элементов профиля Device-Phg
Имя | Описание | Тип данных | Кратность |
Унаследованы от абстрактного класса Resource |
id | Логический идентификатор экземпляра ресурса | id | 0..1 |
meta | Метаданные экземпляра ресурса | Meta | 1 |
Собственные элементы |
identifier | Идентификатор медицинского прибора | Identifier | 1 |
type | | CodeableConcept | 1 |
note | Краткое описание медицинского прибора | Annotation | 0..1 |
Тип прибора указывает, что это шлюз Интернета вещей или менеджер ПМП. Он отображается на элемент Device.type в соответствии с
таблицей 264.
Таблица 264
Тип прибора (шлюз Интернета вещей или менеджер ПМП)
Элемент ресурса Device | Значение |
Device.type.coding.code | "531981" |
Device.type.coding.system | "urn.iso.std.iso:11073:10101" |
Device.type.text | "MDC_MOC_VMS_MDS_AHD" |
11.8 Ресурс DeviceAssociation - ассоциация медицинского изделия с пациентом
11.8.1 Область применения и использования
Тип ресурса DeviceAssociation используется для описания ассоциации медицинского изделия с субъектом и/или оператором. К числу медицинских изделий, для которых может понадобиться такое описание, относятся, например, имплантаты, каталки, персональные медицинские приборы.
Субъектами ассоциаций могут быть:
а) пациенты, использующие имплантаты, протезы, регистраторы активности, персональные медицинские приборы и т.д.;
б) группы лиц - некоторые персональные медицинские приборы, например, весы или тонометр, могут быть ассоциированы с членами семьи или группой лиц;
в) медицинские работники, использующие мобильные телефоны, планшеты и т.д.;
г) изделия - изделие может быть ассоциировано с другим изделием и при этом не являться его неотъемлемой частью. Примером может служить радиочастотная метка, используемая для отслеживания местонахождения каталки;
д) близкие лица - изделие, например, аварийный оповещатель, может быть ассоциировано с близким лицом пациента.
11.8.2 Структура ресурса
Ресурс DeviceAssociation является детализацией абстрактного ресурса DomainResource. Состав элементов ресурса DeviceAssociation представлен на
рисунке 53 и в
таблице 265.
Рисунок 53 - Ресурс DeviceAssociation
Таблица 265
Состав элементов ресурса DeviceAssociation
Имя | Описание | Тип данных | Кратность |
Унаследованы от абстрактного класса Resource |
id | Логический идентификатор экземпляра ресурса | id | 0..1 |
meta | Метаданные экземпляра ресурса | Meta | 0..1 |
implicitRules | Совокупность правил, по которым должен создаваться экземпляр ресурса | uri | 0..1 |
language | Основной человеческий язык, на котором представлено содержание ресурса | code | 0..1 |
Унаследованы от абстрактного класса DomainResource |
text | Текстовое описание содержания экземпляра ресурса для интерпретации человеком | Narrattive | 0..1 |
contained | Вложенный экземпляр ресурса | Resource | 0..* |
extension | Дополнительное содержание, определенное при реализации | Extension | 0..* |
modifier-Extension | Модифицирующее расширение, которое не может быть проигнорировано | Extension | 0..* |
Собственные элементы |
identifier | Идентификатор ассоциации | Identifier | 0..* |
device | Ссылка на медицинское изделие, ассоциированное с пациентом или группой | Reference | 1 |
category | Вид ассоциации | Codeable-Concept | 0..* |
status | Состояние ассоциации изделия с пациентом/группой | Codeable-Concept | 1 |
statusReason | Причина перехода в данное состояние | Codeable-Concept | 0..* |
subject | Ссылка на лицо, группу лиц или изделие, с которым ассоциировано данное изделие | Reference | 0..1 |
bodyStructure | Ссылка на анатомическую область субъекта, в которой или на которой находится медицинское изделие | Reference | 0..1 |
period | Период ассоциации медицинского изделия с субъектом | Period | 0..1 |
operation | Функционирование медицинского изделия | BackboneElement | 0..* |
operation.status | Состояние функционирования медицинского изделия | Codeable-Concept | 1 |
operation.operator | Ссылка на оператора (лицо, использующее функции медицинского изделия) | Reference | 0..* |
operation.period | Период функционирования медицинского изделия | Period | 0..1 |
11.8.3 Привязки к наборам значений
Таблица 266
Привязки к наборам значений
Путь | Набор значений | Тип привязки | Описание |
DeviceAssociation.status | http://hl7.org/fhir/ValueSet/deviceassociation-status | Обязательная | Состояние ассоциации изделия |
DeviceAssociation.statusReason | http://hl7.org/fhir/ValueSet/deviceassociation-status-reason | Обязательная | Причина состояния ассоциации |
DeviceAssociation.operation.status | http://hl7.org/fhir/ValueSet/deviceassociation-operationstatus | Пример | Статус функционирования изделия |
11.8.4 Параметры поиска экземпляров ресурса DeviceAssociation
Специальные параметры поиска экземпляров ресурса DeviceAssociation описаны в
таблице 267. В дополнение к ним могут использоваться общие параметры поиска, описанные в
подразделе 12.27.
Таблица 267
Специальные параметры поиска экземпляров
ресурса DeviceAssociation
Имя | Тип | Описание | Выражение |
device | reference | Ссылка на изделие | DeviceAssociation.device (Device) |
identifier | token | Идентификатор ассоциации | DeviceAssociation.identifier |
operator | reference | Ссылка на оператора | DeviceAssociation.operation.operator (Practitioner, Patient, RelatedPerson) |
patient | reference | Ссылка на пациента | DeviceAssociation.subject.where(resolve() is Patient) |
status | token | Состояние ассоциации | DeviceAssociation.status |
subject | reference | Ссылка на субъект ассоциации | DeviceAssociation.subject.where(resolve() is (Practitioner, Group, Device, Patient, RelatedPerson)) |
11.8.5 Профиль DeviceAssociation-Dm
Профиль DeviceAssociation-Dm ограничивает экземпляр ресурса DeviceAssociation элементами, необходимыми для привязки персонального медицинского прибора, шлюза Интернета вещей или менеджера ПМП к пациенту. Состав профиля DeviceAssociation-Dm приведен на
рисунке 54 и в
таблице 268. Имя ресурса остается неизменным - DeviceAssociation, имя профиля передается в элементе meta.profile.
Рисунок 54 - Профиль DeviceAssociation-Dm
Таблица 268
Состав элементов профиля DeviceAssociation-Dm
Имя | Описание | Тип данных | Кратность |
Унаследованы от абстрактного класса Resource |
id | Логический идентификатор экземпляра ресурса | id | 0..1 |
meta | Метаданные экземпляра ресурса | Meta | 1 |
Собственные элементы |
identifier | Уникальный идентификатор ассоциации, присвоенный медицинской информационной системой | Identifier | 1 |
device | Ссылка на ПМП, шлюз или менеджер, ассоциированный с пациентом или группой | Reference | 1 |
status | Состояние ассоциации прибора с пациентом/группой | CodeableConcept | 1 |
status.coding | Кодированное значение | Coding | 1 |
status.coding.system | Фиксированное значение "http://hl7.org/fhir/deviceassociation-status" | uri | 1 |
status.coding.code | Фиксированное значение "unknown" (неизвестно) | code | 1 |
subject | Ссылка на лицо, группу лиц, с которыми ассоциирован данный прибор | Reference | 0..1 |
period | Период ассоциации медицинского прибора с субъектом | Period | 0..1 |
11.9 Ресурс DeviceDefinition - описание медицинского изделия
11.9.1 Область применения и использования
Тип ресурса DeviceDefinition используется для описания общих характеристик и функций определенной модели изделия или класса изделий, например, модели персонального кардиомонитора. Он применяется в основном для описания медицинских изделий, но может описывать смартфоны, компьютеры, программное обеспечение и т.д. Экземпляр ресурса DeviceDefinition содержит описание изделия, обычно включаемого в каталоги или регистрационные удостоверения. При необходимости с его помощью можно описывать составные части изделия.
Примечание - Поскольку тип ресурса Device предназначен для описания конкретного экземпляра изделия, в нем предусмотрены такие элементы, как номер партии или серийный номер. Подобные элементы в типе ресурса DeviceDefinition отсутствуют.
11.9.2 Структура ресурса
Ресурс DeviceDefinition является детализацией абстрактного ресурса DomainResource. Состав элементов ресурса DeviceDefinition представлен на
рисунке 55 и в
таблице 269.
Рисунок 55 - Ресурс DeviceDefinition
Таблица 269
Состав элементов ресурса DeviceDefinition
Имя | Описание | Тип данных | Кратность |
Унаследованы от абстрактного класса Resource |
id | Логический идентификатор экземпляра ресурса | id | 0..1 |
meta | Метаданные экземпляра ресурса | Meta | 0..1 |
implicitRules | Совокупность правил, по которым должен создаваться экземпляр ресурса | uri | 0..1 |
language | Основной человеческий язык, на котором представлено содержание ресурса | code | 0..1 |
Унаследованы от абстрактного класса DomainResource |
text | Текстовое описание содержания экземпляра ресурса для интерпретации человеком | Narrattive | 0..1 |
contained | Вложенный экземпляр ресурса | Resource | 0..* |
extension | Дополнительное содержание, определенное при реализации | Extension | 0..* |
modifierExtension | Модифицирующее расширение, которое не может быть проигнорировано | Extension | 0..* |
Собственные элементы |
description | Дополнительная информация о медицинском изделии | markdown | 0..1 |
identifier | Идентификатор модели медицинского изделия | Identifier | 0..* |
udiDeviceIdentifier | Уникальный идентификатор медицинского изделия (UDI). Предназначен для штрих-кодирования | BackboneElement | 0..* |
udiDeviceIdentifier.deviceIdentifier | Идентификатор каждого изделия, на которое распространяется данное описание. Назначается организацией, присваивающей идентификаторы на данной территории | string | 1 |
udiDeviceIdentifier.issuer | Идентификатор организации, присвоившей UDI | uri | 1 |
udiDeviceIdentifier.jurisdiction | Идентификатор организации, регулирующей применение UDI | uri | 1 |
udiDeviceIdentifier.marketDistribution | Сведения о вводе в обращение | BackboneElement | 0..* |
udiDeviceIdentifier.marketDistribution.marketPeriod | Период обращения | Period | 1 |
udiDeviceIdentifier.marketDistribution.subJurisdiction | Территория обращения | uri | 1 |
regulatoryIdentifier | Идентификация регистрационного удостоверения | BackboneElement | 0..* |
regulatoryIdentifier.type | Тип регистрации: basic (обычная) | master (генеральная) | license (лицензия) | code | 1 |
regulatoryIdentifier.deviceIdentifier | Номер регистрационного удостоверения | string | 1 |
regulatoryIdentifier.issuer | Идентификация регуляторного органа | uri | 1 |
regulatoryIdentifier.jurisdiction | Идентификация территории регистрации | uri | 1 |
partNumber | Артикул медицинского изделия | string | 0..1 |
manufacturer | Ссылка на идентификацию производителя медицинского изделия | Reference | 0..1 |
deviceName | Наименование медицинского изделия у производителя | BackboneElement | 0..* |
deviceName.name | Наименование медицинского изделия | string | 1 |
deviceName.type | Тип наименования: registered-name (наименование в регистрационном удостоверении) | user-friendly-name (краткое наименование для пользователя) | patient-reported-name (наименование для пациента) | code | 1 |
modelNumber | Артикул модели медицинского изделия | string | 0..1 |
classification | Классификация медицинского изделия | BackboneElement | 0..* |
classification.type | Классификация модели медицинского изделия или класс риска | CodeableConcept | 1 |
classification.Justification | Уточнение классификации медицинского изделия | RelatedArtifact | 0..* |
conformsTo | Соответствие медицинского изделия стандартам или спецификациям | BackboneElement | 0..* |
conformsTo.category | Тип стандарта или спецификации | CodeableConcept | 0..1 |
conformsTo.specification | Обозначение стандарта или спецификации, которой соответствует медицинское изделие | CodeableConcept | 1 |
conformsTo.version | Версия стандарта или спецификации, например, год публикации или номер | string | 0..* |
conformsTo.source | Стандарт, нормативный документ, методические указания или иная публикация, содержащая описание соответствия | RelatedArtifact | 0..* |
hasPart | Составная часть данного медицинского изделия | BackboneElement | 0..* |
hasPart.reference | Ссылка на описание составной части медицинского изделия | Reference | 1 |
hasPart.count | Количество экземпляров составной части в данном медицинском изделии | integer | 0..1 |
packaging | Сведения об упаковке медицинского изделия | BackboneElement | 0..* |
packaging.identifier | Идентификатор упаковки медицинского изделия | Identifier | 0..1 |
packaging.type | Вид упаковки | CodeableConcept | 0..1 |
packaging.count | Количество экземпляров изделия в упаковке | integer | 0..1 |
packaging. distributor | Поставщик упакованного медицинского изделия | BackboneElement | 0..* |
packaging. distributor. name | Наименование поставщика | string | 0..1 |
packaging. distributor. organization-Reference | Ссылка на экземпляр ресурса Organization со сведениями о поставщике | Reference | 0..* |
packaging.udiDevice-Identifier | Уникальный идентификатор медицинского изделия (UDI). Предназначен для штрих-кодирования | udiDeviceIdentifier | 0..* |
packaging. packaging | Вложенная упаковка | packaging | 0..* |
version | Версия медицинского изделия или программного обеспечения | BackboneElement | 0..* |
version.type | Тип версии, например, присвоена производителем, одобрена регуляторным органом, внутренняя | CodeableConcept | 0..1 |
version.component | Идентификатор аппаратного или программного модуля изделия, к которому относится версия | Identifier | 0..1 |
version.value | Идентификатор версии | string | 1 |
safety | Класс безопасности медицинского изделия | CodeableConcept | 0..* |
shelfLifeStorage | Срок годности и требования к хранению | BackboneElement | 0..* |
shelfLifeStorage.type | Тип срока годности, например, срок годности упакованного изделия, срок годности после распаковки и т.д. | CodeableConcept | 0..1 |
shelfLifeStorage.period[x] | Срок годности. Допустимы варианты periodDuration (длительность типа Duration) | periodString (текстовое описание типа string) | * | 0..1 |
shelfLifeStorage.special-Precautions-ForStorage | Требования к хранению. Если требования взяты из справочника, то должны быть указаны код и его значение | CodeableConcept | 0..* |
languageCode | Код языка человеко-читаемого текста, выводимого изделием | CodeableConcept | 0..* |
property | Характеристика медицинского изделия, например, разрешающая способность, точность, размеры | BackboneElement | 0..* |
property.type | Вид характеристики | CodeableConcept | 1 |
property.value[x] | Значение характеристики. Допустимые варианты элемента: valueQuantity | valueCodeableConcept | valueString | valueBoolean | valueInteger | valueRange | valueAttachment | * | 1 |
owner | Ссылка на организацию - владельца медицинского изделия | Reference | 0..1 |
contact | Контактная информация технической поддержки | ContactPoint | 0..* |
link | Ассоциированное изделие, например присоединенное к данному изделию, взаимодействующее с ним, заменяющее его | BackboneElement | 0..* |
link.relation | Вид ассоциации с данным изделием | Coding | 1 |
link.related-Device | Ссылка на описание ассоциированного изделия или код вида ассоциированного изделия | CodeableReference | 1 |
note | Примечание | Annotation | 0..* |
material | Субстанция, использованная для производства материала или материалов, из которых изготовлено изделие | BackboneElement | 0..* |
material.substance | Субстанция, которую изделие содержит или может содержать либо из которой оно изготовлено | CodeableConcept | 1 |
material.alternate | Признак альтернативы | boolean | 0..1 |
material.allergenicIndicator | Признак аллергенности | boolean | 0..1 |
productionIdentifierInUDI | Вид идентификатора, представленного штрихкодом. Допустимые значения: lot-number (партия) | manufactured-date (дата производства) | serial-number (серийный номер) | expiration-date (срок годности) | biological-source (биологический источник) | software-version (версия программного обеспечения) | code | 0..* |
guideline | Руководство по применению данной модели изделия | BackboneElement | 0..1 |
guideline.useContext | Условие использования | UsageContext | 0..* |
guideline.usageInstruction | Детальные указания по применению | markdown | 0..1 |
guideline.relatedArtifact | Источник информации или ссылка на руководство | RelatedArtifact | 0..* |
guideline.indication | Показания к применению | CodeableConcept | 0..* |
guideline.contraindication | Противопоказания к применению | CodeableConcept | 0..* |
guideline warning | Предостережение | CodeableConcept | 0..* |
guideline.intendedUse | Основное назначение медицинского изделия | string | 0..1 |
correctiveAction | Прослеживание последнего корректирующего действия по обеспечению безопасности | BackboneElement | 0..1 |
correctiveAction.recall | Является ли корректирующее действие отзывом изделия | boolean | 1 |
correctiveAction.scope | Охват действия: model (модель) | lot-numbers (партии) | serial-numbers (серийные номера) | code | 0..1 |
correctiveAction.period | Даты начала и завершения корректирующего действия | Period | 1 |
chargeItem | Код оплаты или ссылка на сведения об оплате, относящиеся к данной модели изделия | BackboneElement | 0..* |
chargeItemCode | Код оплаты или ссылка на сведения об оплате | CodeableReference | 1 |
count | Коэффициент, применяемый к коду оплаты | Quantity | 1 |
effectivePeriod | Период оплаты | Period | 0..1 |
useContext | Контекст оплаты | UsageContext | 0..* |
11.9.3 Привязки к наборам значений
Таблица 270
Привязки к наборам значений
Путь | Набор значений | Тип привязки | Описание |
DeviceDefinition.regulatoryIdentifier.type | http://hl7.org/fhir/ValueSet/devicedefinition-regulatory-identifier-type | Обязательная | Тип регистрации медицинского изделия |
DeviceDefinition.deviceName.type | http://hl7.org/fhir/ValueSet/device-nametype | Обязательная | Тип наименования медицинского изделия |
DeviceDefinition.classification.type | http://hl7.org/fhir/ValueSet/device-type | Пример | Тип медицинского изделия. Включает понятия, определенные в номенклатуре SNOMED CT (http://www.snomed.org/) с кодом 49062001 и дочерними кодами |
DeviceDefinition.conformsTo.category | http://hl7.org/fhir/ValueSet/device-specification-category | Пример | Тип стандарта или спецификации |
DeviceDefinition.conformsTo.specification | http://hl7.org/fhir/ValueSet/device-specification-type | Пример | Обозначение стандарта или спецификации |
DeviceDefinition.safety | http://hl7.org/fhir/ValueSet/device-safety | Пример | Класс безопасности медицинского изделия |
DeviceDefinition.property.type | http://hl7.org/fhir/ValueSet/device-property-type | Пример | Вид характеристики медицинского изделия |
DeviceDefinition.link.relation | http://hl7.org/fhir/ValueSet/devicedefinition-relationtype | Расширяемая | Вид ассоциации с данным изделием |
DeviceDefinition.productionIdentifierInUDI | http://hl7.org/fhir/ValueSet/device-productidentifierinudi | Обязательная | Вид идентификатора медицинского изделия, представленного штрих-кодом |
DeviceDefinition.correctiveAction.scope | http://hl7.org/fhir/ValueSet/device-correctiveactionscope | Обязательная | Охват корректирующего действия |
11.9.4 Параметры поиска экземпляров ресурса DeviceDefinition
Специальные параметры поиска экземпляров ресурса DeviceDefinition описаны в
таблице 271. В дополнение к ним могут использоваться общие параметры поиска, описанные в
подразделе 12.27.
Таблица 271
Специальные параметры поиска экземпляров
ресурса DeviceDefinition
Имя | Тип | Описание | Выражение |
device-name | string | Поиск по строковым полям элементов DeviceDefinition.name или DeviceDefinition.classification.type. Способ реализации зависит от сервера | DeviceDefinition.deviceName.name | DeviceDefinition.classification.type.coding.display | DeviceDefinition.classification.type.text |
identifier | token | Идентификатор модели медицинского изделия | DeviceDefinition.identifier |
manufacturer | reference | Ссылка на идентификацию производителя медицинского изделия | DeviceDefinition.manufacturer (Organization) |
organization | reference | Ссылка на организацию - владельца медицинского изделия | DeviceDefinition.owner (Organization) |
specification | token | Обозначение стандарта или спецификации, которой соответствует медицинское изделие | DeviceDefinition.conformsTo.specification |
specification-version | composite | Сочетание обозначения стандарта или спецификации и версии | DeviceDefinition.conformsTo: specification: specification version: version |
type | token | Тип стандарта или спецификации | DeviceDefinition.conformsTo.category |
11.10 Ресурс DeviceMetric - измерительная способность медицинского прибора
11.10.1 Область применения и использования
Тип ресурса DeviceMetric используется для описания динамических свойств медицинского прибора, характеризующих его настройку или измерительную способность (метрику), в том числе непосредственную или вычисляемую. Кроме того, с его помощью можно описать операционный статус метрики, тип калибровки, время последней калибровки, состояние калибровки, цвет графика при выводе на монитор.
11.10.2 Структура ресурса
Ресурс DeviceMetric является детализацией абстрактного ресурса DomainResource. Состав элементов ресурса DeviceMetric представлен на
рисунке 56 и в
таблице 272.
Рисунок 56 - Ресурс DeviceMetric
Таблица 272
Состав элементов ресурса DeviceMetric
Имя | Описание | Тип данных | Кратность |
Унаследованы от абстрактного класса Resource |
id | Логический идентификатор экземпляра ресурса | id | 0..1 |
meta | Метаданные экземпляра ресурса | Meta | 0..1 |
implicitRules | Совокупность правил, по которым должен создаваться экземпляр ресурса | uri | 0..1 |
language | Основной человеческий язык, на котором представлено содержание ресурса | code | 0..1 |
Унаследованы от абстрактного класса DomainResource |
text | Текстовое описание содержания экземпляра ресурса для интерпретации человеком | Narrattive | 0..1 |
contained | Вложенный экземпляр ресурса | Resource | 0..* |
extension | Дополнительное содержание, определенное при реализации | Extension | 0..* |
modifierExtension | Модифицирующее расширение, которое не может быть проигнорировано | Extension | 0..* |
Собственные элементы |
identifier | Идентификатор метрики | Identifier | 0..* |
type | Идентификация метрики | CodeableConcept | 1 |
unit | Единица измерения | CodeableConcept | 0..1 |
device | Ссылка на медицинский прибор | Reference | 1 |
operationalStatus | Операционный статус. Допустимые значения: on (метрика функционирует, и результаты будут передаваться) | off (метрика не функционирует) | standby (метрика функционирует, но передача результатов приостановлена) | entered-in-error (метрика введена по ошибке) | code | 0..1 |
color | Наименование цвета отображения на мониторе или графике (из системы CSS Color Module Level 4) либо код цвета в системе RGB (#RRGGBB в шестнадцатеричной системе) | code | 0..1 |
category | Категория метрики. Допустимые значения: measurement (измерение) | setting (параметр прибора) | calculation (вычисление) | unspecified (неизвестная) | CodeableConcept | 1 |
measurementFrequency | Частота опроса | Quantity | 0..1 |
calibration | Калибровка | BackboneElement | 0..* |
type | Тип калибровки. Допустимые значения: unspecified (не указан) | offset (сдвиг) | gain (коэффициент) | two-point (сдвиг и коэффициент) | code | 0..1 |
state | Состояние калибровки. Допустимые значения: not-calibrated (не калибрована) | calibration-required (требуется калибровка) | calibrated (калибрована) | unspecified (не указано) | code | 0..1 |
time | Дата и время последней калибровки | instant | 0..1 |
11.10.3 Привязки к наборам значений
Таблица 273
Привязки к наборам значений
Путь | Набор значений | Тип привязки | Описание |
DeviceMetric.type | http://hl7.org/fhir/ValueSet/devicemetric-type | Предпочтительная | Подмножество кодов номенклатуры терминов MDC, определенной в ГОСТ Р 56845, описывающее типы метрик и их компонентов, а также единицы измерения |
DeviceMetric.unit | http://hl7.org/fhir/ValueSet/ucum-units | Предпочтительная | Коды, определенные в системе UCUM (Unified Code for Units of Measure - унифицированные коды единиц измерения) |
DeviceMetric.operationalStatus | http://hl7.org/fhir/ValueSet/metric-operational-status | Обязательная | Операционный статус метрики |
DeviceMetric.color | http://hl7.org/fhir/ValueSet/color-codes | Обязательная | Наименование цвета из системы CSS Color Module Level 4 либо код цвета в системе RGB (#RRGGBB в шестнадцатеричной системе) |
DeviceMetric.category | http://hl7.org/fhir/ValueSet/metric-category | Обязательная | Категория метрики |
DeviceMetric.calibration.type | http://hl7.org/fhir/ValueSet/metric-calibration-type | Обязательная | Тип калибровки |
DeviceMetric.calibration.state | DeviceMetric-CalibrationState | Обязательная | Состояние калибровки |
11.10.4 Параметры поиска экземпляров ресурса DeviceMetric
Специальные параметры поиска экземпляров ресурса DeviceMetric описаны в
таблице 274. В дополнение к ним могут использоваться общие параметры поиска, описанные в
подразделе 12.27.
Таблица 274
Специальные параметры поиска экземпляров
ресурса DeviceMetric
Имя | Тип | Описание | Выражение |
category | token | Категория метрики | DeviceMetric.category |
device | reference | Ссылка на медицинский прибор | DeviceMetric.device (Device) |
identifier | token | Идентификатор метрики | DeviceMetric.identifier |
type | token | Тип метрики | DeviceMetric.type |
11.11 Ресурс Observation - результат исследования
11.11.1 Область применения и использования
Тип ресурса Observation используется для передачи результатов клинических исследований, в том числе:
а) жизненно важные показатели, например вес, температура, артериальное давление;
б) результаты лабораторных анализов, например концентрация глюкозы в капиллярной крови;
в) медицинские изображения;
г) результаты измерений, выполненных медицинским прибором, например, кардиографом или пульсоксиметром;
д) настройка приборов, например ИВЛ;
е) оценка по шкалам и индексам, например по шкале комы Глазго или шкале Апгар.
Тип ресурса Observation не должен использоваться, если клиническая информация может быть передана с помощью других ресурсов; например, ресурс AllergyIntolerance описывает аллергии пациента, ресурс MedicationStatement - применение лекарственного препарата, ресурс FamilyMemberHistory - семейный анамнез; ресурс Procedure - сведения о выполненной процедуре, ресурс QuestionnaireResponse - ответы на вопросник, ресурс Condition - диагноз или общее состояние пациента, ресурс ClinicalImpression - клиническое описание.
11.11.2 Структура ресурса
Ресурс Observation является детализацией абстрактного ресурса DomainResource. Состав элементов ресурса Observation представлен на
рисунке 57 и в
таблице 275.
Рисунок 57 - Ресурс Observation
Таблица 275
Состав элементов ресурса Observation
Имя | Описание | Тип данных | Кратность |
Унаследованы от абстрактного класса Resource |
id | Логический идентификатор экземпляра ресурса | id | 0..1 |
meta | Метаданные экземпляра ресурса | Meta | 0..1 |
implicitRules | Совокупность правил, по которым должен создаваться экземпляр ресурса | uri | 0..1 |
language | Основной человеческий язык, на котором представлено содержание ресурса | code | 0..1 |
Унаследованы от абстрактного класса DomainResource |
text | Текстовое описание содержания экземпляра ресурса для интерпретации человеком | Narrattive | 0..1 |
contained | Вложенный экземпляр ресурса | Resource | 0..* |
extension | Дополнительное содержание, определенное при реализации | Extension | 0..* |
modifierExtension | Модифицирующее расширение, которое не может быть проигнорировано | Extension | 0..* |
Собственные элементы |
identifier | Идентификатор результата исследования | Identifier | 0..* |
instantiates[x] | Ссылка на определение исследования | * | 0..1 |
basedOn | Ссылка на план или требование, для выполнения которого предназначено данное исследование | Reference | 0..* |
triggeredBy | Исследование, инициировавшее данное исследование | BackboneElement | 0..* |
triggeredBy.observation | Ссылка на экземпляр ресурса Observation | Reference | 1 |
triggeredBy.type | Тип инициации. Допустимые значения: reflex (в связи с результатом исследования) | repeat (повторение исследования с теми же настройками) | re-run (повторение исследования с другими настройками) | code | 1 |
triggeredBy. reason | Описание причины инициации исследования | string | 0..1 |
partOf | Ссылка на исследование, частью которого является данное исследование | Reference | 0..* |
status | Состояние исследования. Допустимые значения: registered (исследование выполнено, но результат пока не доступен) | preliminary (предварительный результат, может быть неполным или не проверенным) | final (исследование выполнено и результат доступен) | amended (результат выполненного исследования изменен или дополнен) | corrected (исправлена ошибка в результате исследования) cancelled (исследование отменено) | entered-in-error (результат исследования введен по ошибке) | unknown (состояние результата исследования не известно) | code | 1 |
category | Категория исследования | CodeableConcept | 0..* |
code | Вид исследования | CodeableConcept | 1 |
subject | Ссылка на субъект исследования | Reference | 0..1 |
focus | Ссылка на экземпляр ресурса, описывающего предмет исследования, если он отличается от субъекта | Reference | 0..* |
encounter | Ссылка на случай медицинской помощи | Reference | 0..1 |
effective[x] | Физиологически релевантные дата и время либо период, к которому относится результат исследования (например, дата и время взятия биоматериала) | * | 0..1 |
issued | Дата и время доступности текущей версии результата исследования | instant | 0..1 |
performer | Ссылка на исполнителя исследования | Reference | 0..* |
value[x] | Результат исследования | * | 0..1 |
dataAbsent-Reason | Причина отсутствия результата исследования | CodeableConcept | 0..1 |
interpretation | Интерпретация результата исследования (норма, выше нормы и т.д.) | CodeableConcept | 0..* |
note | Примечание к исследованию | Annotation | 0..* |
bodySite | Код анатомической области субъекта, к которой относится результат исследования | CodeableConcept | 0..1 |
bodyStructure | Ссылка на описание анатомической области субъекта, к которой относится результат исследования | Reference | 0..1 |
method | Методика исследования | CodeableConcept | 0..1 |
specimen | Ссылка на идентификацию исследованного биоматериала | Reference | 0..1 |
device | Ссылка на медицинский прибор, с помощью которого получен результат исследования, или на его измерительную способность | Reference | 0..1 |
referenceRange | Справочный диапазон | BackboneElement | 0..* |
referenceRange. low | Нижняя граница диапазона | SimpleQuantity | 0..1 |
referenceRange. high | Верхняя граница диапазона | SimpleQuantity | 0..1 |
referenceRange. normalValue | Качественное значение нормы (например, 'отрицательный результат') | CodeableConcept | 0..1 |
referenceRange. type | Вид справочного диапазона | CodeableConcept | 0..1 |
referenceRange. appliesTo | Популяция для данного справочного диапазона | CodeableConcept | 0..* |
referenceRange. age | Возрастная группа (диапазон) | Range | 0..1 |
referenceRange. text | Повествовательное описание справочного диапазона | markdown | 0..1 |
hasMember | Ссылка на экземпляр ресурса, являющийся частью результата данного исследования, например на запись дневника самонаблюдений | Reference | 0..* |
derivedFrom | Ссылка на экземпляр ресурса, используемого для получения данного результата исследования | Reference | 0..* |
component | Компонент результата исследования | BackboneElement | 0..* |
component.code | Вид исследования | CodeableConcept | 1 |
component. value[x] | Результат исследования | - | 0..1 |
component.dataAbsentReason | Причина отсутствия результата исследования | CodeableConcept | 0..1 |
component.interpretation | Интерпретация результата исследования (норма, выше нормы и т.д.) | CodeableConcept | 0..* |
component.referenceRange | Справочный диапазон | BackboneElement | 0..* |
component.referenceRange.low | Нижняя граница диапазона | Simple-Quantity | 0..1 |
component.referenceRange. high | Верхняя граница диапазона | Simple-Quantity | 0..1 |
component.referenceRange.normalValue | Качественное значение нормы (например, 'отрицательный результат') | CodeableConcept | 0..1 |
component.referenceRange. type | Вид справочного диапазона | CodeableConcept | 0..1 |
component.referenceRange.appliesTo | Популяция для данного справочного диапазона | CodeableConcept | 0..* |
component.referenceRange.age | Возрастная группа (диапазон) | Range | 0..1 |
component.referenceRange.text | Повествовательное описание справочного диапазона | markdown | 0..1 |
11.11.3 Привязки к наборам значений
Таблица 276
Привязки к наборам значений
Путь | Набор значений | Тип привязки | Описание |
Observation. triggeredBy.type | http://hl7.org/fhir/ValueSet/observation-triggeredbytype | Обязательная | Тип инициации исследования |
Observation.status | http://hl7.org/fhir/ValueSet/observation-status | Обязательная | Состояние исследования |
Observation.category | http://hl7.org/fhir/ValueSet/observation-category | Предпочтительная | Категория исследования |
Observation.code | http://hl7.org/fhir/ValueSet/observation-codes | Пример | Все коды LOINC |
Observation.dataAbsentReason | http://hl7.org/fhir/ValueSet/data-absent-reason | Расширяемая | Причина отсутствия результата исследования |
Observation.interpretation | http://hl7.org/fhir/ValueSet/observation-interpretation | Расширяемая | Интерпретация результата исследования |
Observation.bodySite | http://hl7.org/fhir/ValueSet/bodysite | Пример | Все коды анатомических областей, определенные в номенклатуре SNOMED CT как потомки понятия с кодом 442083009 |
Observation.method | http://hl7.org/fhir/ValueSet/observation-methods | Пример | Коды методик, определенные в номенклатуре SNOMED CT как потомки понятия с кодом 272394005, или 129264002, или 386053000 |
Observation.referenceRange.normalValue | http://hl7.org/fhir/ValueSet/observation-referencerange-normalvalue | Расширяемая | Коды, описывающие нормальные значения, например Absent (отсутствует) |
Observation.referenceRange.type | http://hl7.org/fhir/ValueSet/referencerange-meaning | Предпочтительная | Тип справочного диапазона |
Observation.referenceRange.appliesTo | http://hl7.org/fhir/ValueSet/referencerange-appliesto | Пример | Популяция |
Observation. component.code | http://hl7.org/fhir/ValueSet/observation-codes | Пример | Все коды LOINC |
Observation. component.dataAbsentReason | http://hl7.org/fhir/ValueSet/data-absent-reason | Расширяемая | Причина отсутствия результата исследования |
Observation. component.interpretation | http://hl7.org/fhir/ValueSet/observation-interpretation | Расширяемая | Интерпретация результата исследования |
11.11.4 Ограничения ресурса Observation
Таблица 277
Ограничения ресурса Observation
Идентификатор | Вид | Путь | Описание | Выражение |
obs-3 | Правило | Observation.referenceRange | Должен присутствовать хотя бы один из компонентов low, high или text | low.exists() or high.exists() or text.exists() |
obs-6 | Правило | Базовый | Если отсутствует элемент Observation.value[x], должен присутствовать элемент dataAbsentReason | dataAbsentReason.empty() or value.empty() |
obs-7 | Правило | Базовый | Если значение элемента Observation.component.code совпадает со значением элемента Observation.code, то элемент Observation.value должен отсутствовать (результат исследования возвращается в элементе Observation.component.value[x]) | value.empty() or component.code.where(coding.intersect(%resource.code.coding).exists()).empty() |
obs-8 | Правило | Базовый | Элемент bodyStructure должен присутствовать только при отсутствии элемента Observation.bodySite | bodySite.exists() implies bodyStructure.empty() |
obs-9 | Правило | Observation.specimen | Если элемент Observation.specimen ссылается на экземпляр ресурса Group, то его членами должны быть экземпляры ресурса Specimen | (reference.resolve().exists() and reference.resolve() is Group) implies reference.resolve().member.entity.resolve().all($this is Specimen) |
11.11.5 Использование элемента Observation.component
Элемент Observation.component используется для передачи компонентов результата исследования, которые должны интерпретироваться совместно. Компоненты могут быть отдельными частями результата или могут детализировать исследование, указанное в элементе Observation.code. Компоненты могут использоваться только в том случае, если исследование выполняется по одной методике, одним исполнителем, одним прибором и в одно и то же время.
Примерами результатов исследований, имеющих компоненты, служат:
а) измерение артериального давления, компонентами которого служат систолическое и диастолическое давление;
б) оценка по шкале Апгар, представленная в виде одного экземпляра ресурса Observation с пятью компонентами;
в) представление нескольких ответов на один вопрос.
В то же время исследование индекса массы тела не должно содержать компоненты веса и роста, поскольку они являются самостоятельными измерениями и должны быть представлены отдельными экземплярами ресурса Observation.
11.11.6 Использование элементов Observation.hasMember и Observation.derivedFrom
Элементы Observation.hasMember и Observation.derivedFrom используются для ссылок на результаты исследований, которые могут интерпретироваться и использоваться сами по себе и различаются хотя бы одним из элементов method, performer, device, effective. Примерами могут служить:
а) панели лабораторных исследований. В этом случае элемент Observation.code содержит код панели, элемент Observation.value[x] обычно отсутствует, компоненты панели представляются в виде отдельных экземпляров ресурса Observation, а в экземплярах элемента Observation.hasMember даются ссылки на эти компоненты. Например, результат микробиологического исследования содержит ссылки на идентификацию изолята и на исследование чувствительности к антибиотикам;
б) вычисляемые результаты. В этом случае оба элемента Observation.code и Observation.value[x] присутствуют, а результаты исследований, использованные для вычислений, передаются по ссылке в экземплярах элемента Observation.derivedFrom.
11.11.7 Результаты с кодированными значениями
Результат исследования может представляться в форме кода из определенной системы кодирования. Например, медицинский прибор вместо количественного значения (или вместе с ним) может передать код 8574682, определенный в системе кодирования MDC
(ГОСТ Р 56842) и указывающий на низкий заряд батареи. Этот же код в другой системе кодирования может иметь иное значение. И наоборот, это же состояние заряда батареи может иметь другой код в местной системе кодирования.
В таких случаях в качестве value[x] должен использоваться вариант valueCodeableConcept, в котором можно указать несколько эквивалентных кодов из разных систем кодирования.
Если код подобного события отсутствует или указан код, означающий "прочее", то в компоненте valueCodeableConcept.text можно передать подходящее текстовое значение.
11.11.8 Варианты типа данных результата исследования
В экземпляре ресурса Observation вместо value[x] должен быть подставлен один из следующих элементов, определяющих тип данных:
а) valueQuantity;
б) valueCodeableConcept;
в) valueString;
г) valueBoolean;
д) valueInteger;
е) valueRange;
ж) valueRatio;
и) valueSampledData;
к) valueTime;
л) valueDateTime;
м) valuePeriod;
н) valueAttachment.
Вариант valueAttachment представляет двоичный результат исследования, например изображение.
Вариант valueBoolean используется редко, поскольку большинство результатов исследований кроме ответов да/нет могут содержать исключительное значение, например "неизвестно". Поэтому вместо valueBoolean рекомендуется использовать вариант valueCodeableConcept, привязанный к набору значений с трехзначной логикой, например http://hl7.org/fhir/R4/valueset-example-yesnodontknow.html.
11.11.9 Физиологически релевантное время результата исследования
Варианты effectiveDateTime или effectivePeriod указывают физиологически релевантное время результата исследования. Для результата исследования биоматериала должны быть указаны начало и завершение сбора материала (к примеру, при суточном анализе мочи), но если время сбора достаточно короткое, например при анализе венозной крови, то вместо интервала может быть указан момент времени. Если исследование выполнено непосредственно с пациентом (например, измерение артериального давления или рентген грудной клетки), то обычно вместо интервала указывают момент времени.
11.11.10 Отмененное или прекращенное исследование
Если измерение или анализ не могут быть выполнены (например, недостаточно биоматериала), то элементу status должно быть присвоено значение cancelled и должна быть указана причина, желательно кодированная. Для этого можно опустить элемент value[x] и использовать элемент dataAbsentReason или указать соответствующий код в варианте valueCodeableConcept.
11.11.11 Параметры поиска экземпляров ресурса Observation
Специальные параметры поиска экземпляров ресурса Observation описаны в
таблице 278. В дополнение к ним могут использоваться общие параметры поиска, описанные в
подразделе 12.27.
Таблица 278
Специальные параметры поиска экземпляров ресурса Observation
Имя | Тип | Описание | Выражение |
based-on | reference | Ссылка на план или требование, для выполнения которого предназначено данное исследование | Observation.basedOn (CarePlan, MedicationRequest, NutritionOrder, DeviceRequest, ServiceRequest, ImmunizationRecommendation) |
category | token | Категория исследования | Observation.category |
code | token | Вид исследования | Observation.code |
code-value-concept | composite | Вид исследования и кодированное значение результата | On Observation: code: code-value-concept: value.ofType(CodeableConcept) |
code-value-date | composite | Вид исследования и значение результата в форме даты и времени или диапазона дат и времени | On Observation: code: code-value-date: value.ofType(dateTime) | value.ofType(Period) |
code-value-quantity | composite | Вид исследования и количественное значение результата | On Observation: code: code-value-quantity: value.ofType(Quantity) |
code-value-string | composite | Вид исследования и строковое значение результата | On Observation: code: code-value-string: value.ofType(string) |
combo-code | token | Вид исследования, в том числе у компонентов исследования | Observation.code | Observation.component.code |
combo-code-value-concept | composite | Вид исследования и кодированное значение результата, в том числе у компонентов исследования | On Observation | Observation.component: combo-code: code combo-value-concept: value.ofType(CodeableConcept) |
combo-code-value-quantity | composite | Вид исследования и количественное значение результата, в том числе у компонентов исследования | On Observation | Observation.component: combo-code: code combo-value-quantity: value.ofType(Quantity) |
combo-data-absent-reason | token | Причина отсутствия элемента Observation.value[x] или Observation.component.value[x] | Observation.dataAbsentReason | Observation.component.dataAbsentReason |
combo-value-concept | token | Значение результата исследования или компонента исследования, если оно имеет тип данных CodeableConcept | Observation.value.ofType(CodeableConcept) | Observation.component.value.ofType(CodeableConcept) |
combo-value-quantity | quantity | Значение результата исследования или компонента исследования, если оно имеет тип данных Quantity или SampledData | Observation.value.ofType(Quantity) | Observation.value.ofType(SampledData) | Observation.component.value.ofType(Quantity) | Observation.component.value.ofType(SampledData) |
component-code | token | Вид исследования у компонента | Observation.component.code |
component-code-value-concept | composite | Вид исследования и кодированное значение результата у компонента исследования | On Observation.component: component-code: code component-value-concept: value.ofType(CodeableConcept) |
component-code-value-quantity | composite | Вид исследования и количественное значение результата у компонента исследования | On Observation.component: component-code: code component-value-quantity: value.ofType(Quantity) |
component-data-absent-reason | token | Причина отсутствия элемента Observation.component.value[x] | Observation.component.dataAbsentReason |
component-value-canonical | uri | Значение URL элемента valueCanonical у компонента исследования | Observation.component.value.ofType(canonical) |
component-value-concept | token | Значение результата компонента исследования, если оно имеет тип данных CodeableConcept | Observation.component.value.ofType(CodeableConcept) |
component-value-quantity | quantity | Значение результата компонента исследования, если оно имеет тип данных Quantity или SampledData | Observation.component.value.ofType(Quantity) | Observation.component.value.ofType(SampledData) |
component-value-reference | reference | Значение результата компонента исследования, если оно имеет тип данных Reference | Observation.component.value.ofType(Reference) (MolecularSequence) |
data-absent-reason | token | Причина отсутствия элемента Observation.value[x] | Observation.dataAbsentReason |
date | date | Физиологически релевантные дата и время либо период, к которому относится результат исследования | Observation.effective.ofType(dateTime) | Observation.effective.ofType(Period) | Observation.effective.ofType(Timing) | Observation.effective.ofType(instant) |
derived-from | reference | Ссылка на экземпляр ресурса, используемого для получения данного результата исследования | Observation.derivedFrom (GenomicStudy, Observation, ImagingStudy, MolecularSequence, ImagingSelection, QuestionnaireResponse, DocumentReference) |
device | reference | Ссылка на медицинский прибор, с помощью которого получен результат исследования, или на его измерительную способность | Observation.device (Device, DeviceMetric) |
encounter | reference | Ссылка на случай медицинской помощи | Observation.encounter (Encounter) |
focus | reference | Ссылка на экземпляр ресурса, описывающего предмет исследования, если он отличается от субъекта | Observation.focus (Any) |
has-member | reference | Ссылка на экземпляр ресурса, являющийся частью результата данного исследования | Observation.hasMember (Observation, MolecularSequence, QuestionnaireResponse) |
identifier | token | Идентификатор результата исследования | Observation.identifier |
method | token | Методика исследования | Observation.method |
part-of | reference | Ссылка на исследование, частью которого является данное исследование | Observation.partOf (GenomicStudy, Immunization, MedicationDispense, MedicationAdministration, Procedure, ImagingStudy, MedicationStatement) |
patient | reference | Ссылка на субъект исследования (если это пациент) | Observation.subject.where(resolve() is Patient) (Patient) |
performer | reference | Ссылка на исполнителя исследования | Observation.performer (Practitioner, Organization, CareTeam, Patient, PractitionerRole, RelatedPerson) |
specimen | reference | Ссылка на идентификацию исследованного биоматериала | Observation.specimen (Specimen, Group) |
status | token | Состояние исследования | Observation.status |
subject | reference | Ссылка на субъект исследования | Observation.subject (Practitioner, Group, Organization, BiologicallyDerivedProduct, NutritionProduct, Device, Medication, Patient, Procedure, Substance, Location) |
value-canonical | uri | Значение URL элемента valueCanonical | Observation.value.ofType(canonical) |
value-concept | token | Значение результата исследования, если оно имеет тип данных CodeableConcept | Observation.value.ofType(CodeableConcept) |
value-date | date | Значение результата исследования, если оно имеет тип данных dateTime или Period | Observation.value.ofType(dateTime) | Observation.value.ofType(Period) |
value-markdown | string | Значение результата исследования, если оно имеет тип данных string, а также поиск по компоненту text значения результата типа CodeableConcept | Observation.value.ofType(markdown) | Observation.value.ofType(CodeableConcept).text |
value-quantity | quantity | Значение результата исследования, если оно имеет тип данных Quantity или SampledData | Observation.value.ofType(Quantity) | Observation.value.ofType(SampledData) |
value-reference | reference | Значение результата исследования, если оно имеет тип данных Reference. | Observation.value.ofType(Reference) (MolecularSequence) |
11.11.12 Передача результатов измерений
Примерный процесс передачи результата измерений показан на
рисунке 58.
Рисунок 58 - Процесс передачи результата измерений
ПМП устанавливает связь с менеджером ПМП или шлюзом интернета вещей (далее для краткости упоминается только менеджер). Затем ПМП передает протокольные данные, необходимые для интерпретации результатов измерений или управления прибором, например выбранные единицы измерения или процент заряда батареи. Если за время, прошедшее с предыдущего сеанса связи, у ПМП прервалась линия времени (например, таймер был сброшен или пациент изменил дату и время таймера), то ПМП должен передать менеджеру показания своего таймера в формате
ГОСТ Р 56845. Менеджер формирует экземпляр ресурса Observation, содержащий сверку показаний таймера ПМП и таймера менеджера, и передает его сервису обработки и хранения результатов измерений (далее - сервис). Сервис сохраняет сверку таймеров, а МИС получает сохраненный экземпляр ресурса Observation по подписке.
ПМП осуществляет измерение показателей состояния пациента или среды его обитания и передает менеджеру результат измерения в формате
ГОСТ Р 56845. Менеджер преобразует полученный результат в экземпляр ресурса Observation, в том числе добавляет в него идентификатор ПМП, дату и время поступления результата измерения, а также идентификатор последней сверки таймеров. Затем менеджер передает сервису сформированный экземпляр ресурса Observation. Сервис сохраняет результат измерений, а МИС получает сохраненный экземпляр ресурса Observation по подписке.
11.11.13 Варианты типов результатов измерений
Взаимодействие ПМП с менеджером, осуществляемое в соответствии со стандартом
ГОСТ Р 56845, может включать в себя обмен данными, не являющимися результатами измерений. Например, пользователь может изменить на своих весах единицы веса с фунтов на килограммы. Весы информируют об этом шлюз. В передаче этого события сервису нет никакой необходимости. Передача требуется, если по событию измерения ПМП передает менеджеру один из 12 атрибутов, перечисленных в
таблице 279.
Таблица 279
Атрибуты, передаваемые по событию измерения
Атрибут | Описание |
Basic-Nu-Observed-Value | Одно число, представленное в формате SFLOAT |
Simple-Nu-Observed-Value | Одно число, представленное в формате FLOAT |
Compound-Basic-Nu-Observed-Value | Несколько чисел, представленных в формате SFLOAT |
Compound-Simple-Nu-Observed-Value | Несколько чисел, представленных в формате FLOAT |
Nu-Observed-Value | Одно число, представленное в формате FLOAT и дополненное единицами измерения и типом данных |
Compound Nu-Observed-Value | Несколько чисел, представленных в формате FLOAT и дополненных единицами измерения и типом данных |
Simple-Sa-Observed-Value | Последовательность масштабируемых периодических числовых считываний |
Enum-Observed-Value-Simple-OID | Результат измерения, представленный номенклатурным кодом |
Enum-Observed-Value-Basic-Bit-Str | Поле из 16 битов, каждый из которых описывает определенное состояние или событие |
Enum-Observed-Value-Simple-Bit-Str | Поле из 32 битов, каждый из которых описывает определенное состояние или событие |
Enum-Observed-Value-Simple-Str | Человеко-читаемая строка |
Enum-Observed-Value | Поле из 32 битов, каждый из которых описывает определенное состояние или событие, дополненное номенклатурным кодом или строкой, а также типом данных |
Каждый результат измерения представлен одним и только одним из этих атрибутов. Если ПМП передает данные, не содержащие такой атрибут, то эта информация адресована менеджеру, чтобы он мог декодировать переданный затем результат измерения, и сервису не передается.
Некоторые атрибуты, например Basic-Nu-Observed-Value и Simple-Nu-Observed-Value, представляют один и тот же тип измерений, отличающийся только длиной представления чисел с плавающей точкой. Поэтому варианты типов результатов измерений сводятся к следующим шести вариантам:
а) число (Basic-, Simple-, and Nu-Observed-Value);
б) вектор (Compound-*-Nu-Observed-Value);
в) последовательность периодических считываний (Simple-Sa-Observed-Value);
г) код (Enum-Observed-Value-Simple-OID);
д) группа двоичных состояний или событий (Enum-Observed-Value-*-Bit-Str);
е) человеко-читаемая строка (Enum-Observed-Value-Simple-Str).
11.11.14 Представления чисел с плавающий точкой FLOAT и SFLOAT
В стандарте
ГОСТ Р 56845 для чисел с плавающей точкой определены форматы FLOAT и SFLOAT. Формат SFLOAT использует 16 битов, а FLOAT - 32 бита. Для передачи некоторых типов ошибок зарезервированы пять специальных значений, приведенных в
таблице 280.
Таблица 280
Зарезервированные значения чисел с плавающей точкой
FLOAT | SFLOAT | Описание | Представление в экземпляре ресурса Observation |
0x007FFFFF | 0x7FF | Не число (NaN) | dataAbsentReason.coding.code = 'not-a-number' |
0x007FFFFE | 0x7FE | Положительная бесконечность (+inf) | dataAbsentReason.coding.code = 'positive-infinity' |
0x00800002 | 0x802 | Отрицательная бесконечность (-inf) | dataAbsentReason.coding.code = 'negative-infinity' |
0x00800000 | 0x800 | Не может быть представлено с данной точностью | dataAbsentReason.coding.code = 'error' |
0x00800001 | 0x801 | Зарезервировано для будущего использования | dataAbsentReason.coding.code = 'error' |
11.11.15 Номенклатурные коды
Согласно стандарту
ГОСТ Р 56845 типы измерений, единицы измерения и ряд других характеристик, относящихся к результатам измерений, должны передаваться в виде номенклатурных кодов, определенных в стандарте
ГОСТ Р 56842. Эти коды представляют собой 32-битовые целые числа без знака. Старшие 16 битов задают раздел номенклатуры, а младшие 16 битов - код термина в этом разделе. С каждым номенклатурным кодом связан "почти человеко-читаемый" мнемокод; например, с кодом 147842 связан мнемокод MDC_ECG_HEART_RATE (частота сокращений сердца, определенная по ЭКГ). ПМП передает шлюзу только числовой номенклатурный код, а при передаче сервису шлюз по возможности дополняет номенклатурный код мнемокодом. В ряде случаев ПМП передает только код термина, если раздел можно определить из контекста передачи.
При передаче результатов измерений ПМП использует в качестве единиц измерений соответствующий номенклатурный код. При передаче сервису шлюз должен указать код единицы измерения, определенный в стандарте UCUM
[37].
11.11.16 Отображение номенклатурного кода в элементы с типом данных CodeableConcept
При отображении номенклатурных кодов в элементы ресурса Observation, имеющие тип данных CodeableConcept, он должен представляться в компонентах этого типа данных следующим образом:
а) coding.code = номенклатурный код;
б) coding.system = "urn:iso:std:iso:11073:10101";
в) text = мнемокод (необязательный компонент).
Мнемокод может быть дополнен его кратким описанием на русском языке, например, "MDC_ECG_HEART_RATE: частота сокращений сердца, определенная по ЭКГ".
Согласно стандарту
ГОСТ Р 56845, в составе каждого результата измерений должен присутствовать атрибут Type, указывающий тип измерения. Однако в составе результата измерений могут быть атрибуты, модифицирующие или изменяющие значение атрибута Type. Поэтому рекомендуется использовать следующий алгоритм присваивания номенклатурного кода элементу Observation.code.coding.code:
а) partition = Type.partition;
б) termCode = Type.code;
в) если присутствует атрибут Metric-Id:
1) termCode = Metric-Id;
2) если присутствует атрибут Metric-Id-Partition:
3) partition = Metric-Id-Partition;
г) если результат измерения задается атрибутом Nu-Observed-Value или Enum-Observed-Value:
1) termCode = *-Observed-Value.metric;
2) Observation.code.coding.code = partition*216+termCode.
В элементах, имеющих тип данных CodeableConcept, группа компонентов coding.code и coding.system может повторяться при условии, что они относятся к одному и тому же понятию, возможно, с разной степенью общности. Если номенклатурному коду соответствует понятие, определенное в профиле жизненно важных показателей (https://www.hl7.org/fhir/observation-vitalsigns.html), то во второй группе компонентов coding.code и coding.system должен быть передан код, указанный в этом профиле. В еще одной группе следует передать код измерения, взятый из нормативно-справочной информации Минздрава России.
11.11.17 Представление единиц измерения
Результаты измерений, представляющие физические величины, могут содержать единицы измерения. Они передаются в атрибуте Unit-Code, но атрибуты Nu-Observed-Value и Compound-Nu-Observed-Value содержат собственные компоненты единиц измерения, которые переопределяют значение атрибута Unit-Code.
Все коды единиц измерения определены в разделе 4 номенклатуры MDC (см.
11.11.17), поэтому ПМП передает менеджеру только код термина. При формировании экземпляра ресурса Observation менеджер должен преобразовать код термина в эквивалентный код системы UCUM. Если эквивалентный код отсутствует, то в экземпляр ресурса Observation должен быть помещен полный 32-битовый номенклатурный код, вычисляемый по коду термина для раздела 4.
11.11.18 Преобразование битовых полей
Результаты измерений могут содержать битовые поля, в которых каждый бит описывает состояние или событие. Например, результат измерения, переданный пульсоксиметром, может содержать 16-битовое поле, в котором установлен бит 11 (то есть имеет значение 1), означающий плохой сигнал.
Битовые поля в нотации АСН.1 могут быть определены следующим образом (см.
[1] -
[21]):
MeasurementStatus ::= BITS-16 {
invalid(0),
questionable(1),
not-available(2),
calibration-ongoing(3),
test-data(4),
demo-data(5),
validated-data(8),
early-indication(9),
msmt-ongoing(10),
msmt-state-in-alarm(14),
msmt-state-al-inhibited(15)
}
Здесь каждому значащему биту присвоено имя, например test-data (тестовые данные), а в скобах указан номер бита. Номер 0 соответствует старшему значащему биту. Для некоторых битов определение пропущено, они могут быть задействованы в следующих версиях стандартов. В данном примере использованы 11 битов из 16.
Преобразование битового поля осуществляется следующим образом. Номенклатурный код битового поля помещается в элемент Observation.code в соответствии с
таблицей 281.
Таблица 281
Преобразование номенклатурного кода битового поля
Компонент элемента Observation.code | Значение |
Observation.code.coding.system | "urn:iso:std:iso:11073:10101" |
Observation.code.coding.code | номенклатурный код, например 150604 |
Observation.code.text | мнемокод, соответствующий номенклатурному коду (необязателен), дополненный текстом, например "MDC_PULS_OXIM_DEV_STATUS: Состояние процесса измерений" |
Затем для каждого значащего бита создается отдельный экземпляр элемента Observation.component, компоненты которого заполняются в соответствии с
таблицей 282.
Таблица 282
Преобразование значения отдельного бита
Компонент элемента Observation.code | Значение |
Observation.component.code.coding.system | "http://hl7.org/fhir/uv/phd/CodeSystem/ASN1 ToHL7" |
Observation.component.code.coding.code | Номенклатурный код, дополненный точкой и номером бита, например "150604.11" |
Observation.component.code.text | Имя бита в определении АСН.1 (необязательно), например, "signal-poor" |
Observation.component.valueCodeableConcept.coding.system | "http://terminology.hl7.org/CodeSystem/v2-0136" |
Observation.component.valueCodeableConcept.coding.code | "Y", если бит установлен, "N", если бит снят |
Observation.component.valueCodeableConcept.text | Человеко-читаемый текст, соответствующий значению бита, например "Плохой сигнал" |
Если бит описывает событие (event), например, signal-poor (плохой сигнал), то экземпляр элемента Observation.component создается только для установленного бита. Если бит описывает состояние (state), например lim-low-off (обнаружение нижнего предела отключено), то экземпляр элемента Observation.component создается при любом значении бита.
11.11.19 Идентификатор результата измерения
Некоторые ПМП повторно передают старые данные. Чтобы исключить появление дубликатов результатов измерений в базе данных сервиса, менеджер ПМП должен присваивать элементу Observation.identifier значение, одинаковое для всех дубликатов, и при передаче экземпляра Observation сервису использовать контейнер транзакции Bundle, в котором указан элемент ifNoneExists с соответствующим фильтром.
11.11.20 Статус результата измерений
Атрибут Measurement-Status передается как 16-битовое поле. Он определяет 11 событий, идентифицирующих ошибки или особые условия измерения. Он имеет тип данных MeasurementStatus, имеющий следующее определение на языке АСН.1:
MeasurementStatus ::= BITS-16 {
invalid(0),
questionable(1),
not-available(2),
calibration-ongoing(3),
test-data(4),
demo-data(5),
validated-data(8),
early-indication(9),
msmt-ongoing(10),
msmt-state-in-alarm(14),
msmt-state-al-inhibited(15)
}
Биты могут быть установлены параллельно, но не все сочетания битов имеют смысл.
Для передачи статуса результата измерений используются три элемента ресурса Observation: dataAbsentReason, interpretation и meta.security
(таблица 283).
Таблица 283
Передача статуса результатов измерений
в элементах ресурса Observation
Бит | Имя | Описание | Элемент ресурса Observation |
0 | invalid | Ошибочный результат | dataAbsentReason.coding.system="http://terminology.hl7.org/CodeSystem/data-absent-reason" dataAbsentReason.coding.code="error" |
1 | questionable | Достоверность результата под вопросом | interpretation.coding.system=http://hl7.org/fhir/uv/pocd/CodeSystem/measurement-status interpretation.coding.code="questionable" |
2 | not-available | Результат недоступен | dataAbsentReason.coding.system="http://terminology.hl7.org/CodeSystem/data-absent-reason" dataAbsentReason.coding.code="not-performed" |
3 | calibration-ongoing | В процессе калибровки | interpretation.coding.system="http://hl7.org/fhir/uv/pocd/CodeSystem/measurement-status" interpretation.coding.code="calibration-ongoing" |
4 | test-data | Тестовый результат | meta.security.code="HTEST" meta.security.system="http://terminology.hl7.org/CodeSystem/v3-ActReason" |
5 | demo-data | Демонстрационный результат | meta.security.code="HTEST" meta.security.system="http://terminology.hl7.org/CodeSystem/v3-ActReason" |
8 | validated-data | Результат проверен | interpretation.coding.system="http://hl7.org/fhir/uv/pocd/CodeSystem/measurement-status" interpretation.coding.code="validated-data" |
9 | early-indication | Предварительный результат | interpretation.coding.system="http://hl7.org/fhir/uv/pocd/CodeSystem/measurement-status" interpretation.coding.code="early-indication" |
10 | msmt-ongoing | В процессе измерения | dataAbsentReason.coding.code="temp-unknown" data-AbsentReason.coding.system="http://terminology.hl7.org/CodeSystem/data-absent-reason" |
14 | msmt-value-exceed-boundaries | Результат за пределами диапазона | interpretation.coding.system="http://hl7.org/fhir/uv/pocd/CodeSystem/measurement-status" interpretation.coding.code="in-alarm" |
15 | msmt-state-ann-inhibited | Оповещение о выходе за пределы диапазона отключено | interpretation.coding.system="http://hl7.org/fhir/uv/pocd/CodeSystem/measurement-status" interpretation.coding.code="alarm-inhibited" |
Если результат измерения передается в атрибуте Nu-Observed-Value или Enum-Observed-Value, то статус результата измерений берется из компонента state этого атрибута.
11.11.21 Сверка таймеров
Сверка таймеров представляет собой значение таймера менеджера, считанное при получении от ПМП значения таймера ПМП. В предположении, что таймер менеджера синхронизирован с мировым временем (например, по протоколу Network Time Protocol) лучше, чем таймер ПМП (что обычно имеет место), менеджер должен корректировать время выполнения измерения на разность между показаниями двух таймеров. Иными словами, менеджер должен поместить момент измерения на свою линию времени.
Сверка таймеров должна осуществляться после каждого прерывания линии времени у ПМП, например после ручной переустановки даты и времени на ПМП.
Сверка таймеров передается сервису в форме экземпляра ресурса Observation, структура которого описана в пункте 0. При передаче сервису результата измерений идентификатор последней сверки таймеров должен передаваться в элементе Observation.derivedFrom.
Экземпляр ресурса Observation, содержащий сверку таймеров, должен заполняться следующим образом:
а) текущее время менеджера передается в элементе Observation.effectiveDateTime;
б) текущее время ПМП передается в элементе Observation.valueDateTime.
Если ПМП в результатах измерений не передает штампы даты и времени, то экземпляр сверки таймеров не создается и менеджер передает сервису дату и время получения от ПМП результата измерений.
Если ПМП не сообщает менеджеру свое текущее время, но при этом передает в результатах измерений штампы даты и времени, то создается экземпляр сверки таймеров, заполняемый следующим образом:
а) текущее время менеджера передается в элементе Observation.effectiveDateTime;
б) элемент Observation.valueDateTime не передается;
в) в элементе Observation.dataAbsentReason.coding.system передается значение http://terminology.hl7.org/CodeSystem/data-absent-reason;
г) в элементе Observation.dataAbsentReason.coding.code передается значение "unknown".
При передаче результата измерений сервису менеджер указывает дату и время получения от ПМП результата измерений.
11.11.22 Сверка таймера и тактового счетчика
Вместо таймера ПМП может использовать тактовый счетчик ("относительное время"). Стандарт
ГОСТ Р 56845 предусматривает два типа счетчиков: обычный 32-битовый с величиной такта 1/8 миллисекунды и 64-битовый с величиной такта 1 микросекунда. Текущее значение счетчика, приведенное к микросекундам, передается в элементе Observation.valueQuantity. Оно используется менеджером для преобразования в дату и время с часовым поясом.
Если ПМП не сообщает менеджеру текущее значение тактового счетчика, но при этом передает в результатах измерений штампы относительного времени, то создается экземпляр сверки таймеров, в котором Observation.valueQuantity не передается, а в элементе Observation.dataAbsentReason.coding.code передается значение unknown.
Ряд моделей ПМП, например использующие протокол связи Bluetooth Low Energy, не соответствует стандарту
ГОСТ Р 56845. Менеджер должен преобразовать информацию, передаваемую такими ПМП, в объекты MDS и Metric, определенные в этом стандарте, а затем передать эти объекты сервису в форме экземпляров ресурса Observation. Один из вариантов такого преобразования описан в
[36].
11.11.24 Профиль Observation-PhdNumeric
11.11.24.1 Общие требования
Профиль Observation-PhdNumeric (скалярная величина) используется для передачи скалярных физических величин, в том числе безразмерных. Примерами таких величин могут служить температура тела, вес, рост, концентрация глюкозы, частота сердечных сокращений и т.д.
Результат измерений, передаваемый ПМП, является скалярным, если он содержит один из атрибутов, перечисленных в
таблице 284.
Таблица 284
Атрибуты скалярных результатов измерений
Атрибут | Тип данных | Примечание |
Basic-Nu-Observed-Value | SFLOAT | 16-битовое число с 12-битовой мантиссой |
Simple-Nu-Observed-Value | FLOAT | 32-битовое число с 24-битовой мантиссой |
Nu-Observed-Value | FLOAT | Комплексный атрибут. Содержит компоненты value (значение), metric-id (идентификатор метрики), state (статус результата измерения) и unit-code (единица измерения) |
11.11.24.2 Отображение скалярных результатов измерений на элементы ресурса Observation
Отображение скалярных результатов измерений на элементы ресурса Observation приведено в
таблице 285. Единицы измерения должны быть преобразованы в коды UCUM. В некоторых случаях потребуются определенные ухищрения. Например, для кардиографа единица измерения интервала R-R может быть определена мнемокодом MDC_DIM_TICK, означающим число тактов. В этом случае результат измерения должен содержать атрибут с мнемокодом MDC_ATTR_TICK_RES, содержащий число тактов в секунду. Таким образом, если этот атрибут имеет значение 2048, а результат измерения интервала R-R равен 3092, то длительность интервала R-R равна 1,5 секунды.
Таблица 285
Отображение скалярных результатов измерений
на элементы ресурса Observation
Атрибут | Отображение на элементы ресурса Observation |
Basic-Nu-Observed-Value.value | Observation.valueQuantity.value |
Unit-Code | Observation.valueQuantity.code (код UCUM) Observation.valueQuantity.system="http://unitsofmeasure.org" |
Simple-Nu-Observed-Value.value | Observation.valueQuantity.value |
Nu-Observed-Value.value | Observation.valueQuantity.value |
Nu-Observed-Value.unit | Observation.valueQuantity.system="http://unitsofmeasure.org" Observation.valueQuantity.code |
Nu-Observed-Value.metric-id | Значение компонента metric-id влияет на Observation.code, см. 11.11.16 |
Nu-Observed-Value.state | Преобразование компонента state приведено в таблице 283 |
11.11.24.3 Дополнительная информация к числовому результату
Согласно
[38], числовые результаты могут содержать дополнительные атрибуты, предоставляющие дальнейшие сведения об измерении, а именно:
а) Accuracy (точность);
б) Alert-Op-State (состояние предупреждений о выходе результата измерения за нижнюю или верхнюю границу);
в) Alert-Op-Text-String (тексты предупреждений о выходе результата измерения за нижнюю или верхнюю границу);
г) Current-Limits (границы контролируемого диапазона);
д) Measurement-Confidence-95 (границы диапазона достоверности 95%);
е) Threshold-Notification-Text-String (предупреждение о выходе за границу).
11.11.24.4 Атрибут Accuracy
Атрибут Accuracy (точность) имеет абсолютное значение и определяет максимальное отклонение фактического значения от сообщенного наблюдаемого значения (если оно может быть указано) во всем диапазоне измерений. Выражается в тех же единицах измерения, что и результаты наблюдений. При передаче результатов измерений с определенной точностью сообщаемое значение должно обладать определенным числом разрядов, достаточным для представления такой точности.
Отображение атрибута Accuracy на элементы ресурса Observation представлено в
таблице 286.
Таблица 286
Отображение атрибута Accuracy на элементы
ресурса Observation
Компонент элемента Observation.component | Значение | Примечание |
code.coding.code | "67914" | Номенклатурный код атрибута Accuracy |
code.coding.system | "urn:iso:std:iso:11073:10101" | Идентификатор системы кодирования MDC |
code.text | "MDC_ATTR_NU_ACCUR_MSMT: точность" | Необязательный текст |
valueQuantity.value | Значение атрибута Accuracy | - |
valueQuantity.system | "http://unitsofmeasure.org" | Идентификатор системы кодирования UCUM |
valueQuantity.code | Код единицы измерения | Должен использоваться тот же код, что у результата измерения |
11.11.24.5 Атрибут Alert-Op-State
Атрибут Alert-Op-State (состояние предупреждений о выходе результата измерения за нижнюю или верхнюю границу) используется при передаче результатов измерений, выполненных пульсоксиметром. Он представляет собой битовое поле, идентифицирующее состояние предупреждений о выходе результата измерения за нижнюю или верхнюю границу заданного диапазона.
Отображение атрибута Alert-Op-State на элементы ресурса Observation представлено в
таблице 287.
Таблица 287
Отображение атрибута Alert-Op-State на элементы
ресурса Observation
Компонент элемента Observation.component | Значение | Примечание |
code.coding.code | "68746.n" | Атрибут Alert-Op-State имеет номенклатурный код 68746. Номер бита n может принимать значение 0, 1 или 2 |
code.coding.system | "http://hl7.org/fhir/uv/phd/CodeSystem/ASN1ToHL7" | Идентификатор системы кодирования ASN1ToHL7 |
code.text | "lim-alert-off" (предупреждение о выходе за границы отключено) | "lim-low-off" (предупреждение о выходе за нижнюю границу отключено) | "lim-high-off" (предупреждение о выходе за верхнюю границу отключено) для битов 0 | 1 | 2 соответственно | Необязательный текст |
valueCodeableConcept.coding.code | "Y" или "N" | "Y" - бит установлен, "N" - бит снят |
valueCodeableConcept.coding.system | "http://terminology.hl7.org/CodeSystem/v2-0203" | Идентификатор системы кодирования v2-0203 |
11.11.24.6 Атрибут Alert-Op-Text-String
Атрибут Alert-Op-Text-String (тексты предупреждений о выходе результата измерения за нижнюю или верхнюю границу) используется при передаче результатов измерений, выполненных пульсоксиметром. Он содержит тексты предупреждений о выходе результата измерения за нижнюю или верхнюю границу заданного диапазона.
Отображение атрибута Alert-Op-Text-Stringe на элементы ресурса Observation представлено в
таблице 288.
Таблица 288
Отображение атрибута Alert-Op-Text-String
на элементы ресурса Observation
Компонент элемента Observation.component | Значение | Примечание |
code.coding.code | "68104" | Номенклатурный код атрибута Alert-Op-Text-String |
code.coding.system | "urn:iso:std:iso:11073:10101" | Идентификатор системы кодирования MDC |
code.text | "MDC_ATTR_AL_OP_TEXT_STRING: строки предупреждений о выходе за границы" | Необязательный текст |
valueString | Alert-Op-Text-String.lower-text + " " + Alert-Op-Text-String.upper-text | Конкатенация текстов предупреждений о выходе результата измерений за нижнюю и верхнюю границу |
11.11.24.7 Атрибут Current-Limits
Атрибут Current-Limits (границы контролируемого диапазона) используется при передаче результатов измерений, выполненных пульсоксиметром. Он содержит границы диапазона, выход за которые должен контролироваться.
Отображение атрибута Current-Limits на элементы ресурса Observation представлено в
таблице 289.
Таблица 289
Отображение атрибута Current-Limits на элементы
ресурса Observation
Компонент элемента Observation.component | Значение | Примечание |
code.coding.code | "67892" | Номенклатурный код атрибута Current-Limits |
code.coding.system | "urn:iso:std:iso:11073:10101" | Идентификатор системы кодирования MDC |
code.text | "MDC_ATTR_LIMIT_CURR: нижняя и верхняя граница" | Необязательный текст |
valueRange.low.value | Current-Limits.lower | Нижняя граница |
valueRange.low.system | "http://unitsofmeasure.org" | Идентификатор системы кодирования UCUM |
valueRange.low.code | Код единицы измерения | Должен использоваться тот же код, что у результата измерения |
valueRange.high.value | Current-Limits.upper | Верхняя граница |
valueRange.high.system | "http://unitsofmeasure.org" | Идентификатор системы кодирования UCUM |
valueRange.high.code | Код единицы измерения | Должен использоваться тот же код, что у результата измерения |
11.11.24.8 Атрибут Measurement-Confidence-95
Атрибут Measurement-Confidence-95 (границы диапазона достоверности 95%) используется при передаче результатов измерений, выполненных глюкометром непрерывного действия. Он содержит нижнюю и верхнюю границу диапазона, в который производитель прибора с вероятностью 95% гарантирует вхождение результата измерения.
Отображение атрибута Measurement-Confidence-95 на элементы ресурса Observation представлено в
таблице 290.
Таблица 290
Отображение атрибута Measurement-Confidence-95
на элементы ресурса Observation
Компонент элемента Observation.component | Значение | Примечание |
code.coding.code | "68236" | Номенклатурный код атрибута Measurement-Confidence-95 |
code.coding.system | "urn:iso:std:iso:11073:10101" | Идентификатор системы кодирования MDC |
code.text | "MDC_ATTR_MSMT_CONFIDENCE_95: доверительный интервал 95%" | Необязательный текст |
valueRange.low.value | Measurement-Confidence-95.lower-bound | Нижняя граница |
valueRange.low.system | "http://unitsofmeasure.org" | Идентификатор системы кодирования UCUM |
valueRange.low.code | Код единицы измерения | Должен использоваться тот же код, что у результата измерения |
valueRange.high.value | Measurement-Confidence-95.upper-bound | Верхняя граница |
valueRange.high.system | "http://unitsofmeasure.org" | Идентификатор системы кодирования UCUM |
valueRange.high.code | Код единицы измерения | Должен использоваться тот же код, что у результата измерения |
11.11.24.9 Атрибут Threshold-Notification-Text-String
Атрибут Threshold-Notification-Text-String (предупреждение о выходе за границу) используется при передаче результатов измерений, выполненных глюкометром непрерывного действия. Он содержит текст текущего предупреждения о выходе за границу заданного диапазона.
Отображение атрибута Threshold-Notification-Text-String на элементы ресурса Observation представлено в
таблице 291.
Таблица 291
Отображение атрибута Threshold-Notification-Text-String
на элементы ресурса Observation
Компонент элемента Observation.component | Значение | Примечание |
code.coding.code | "68232" | Номенклатурный код атрибута Threshold-Notifi cation-Text-String |
code.coding.system | "urn:iso:std:iso:11073:10101" | Идентификатор системы кодирования MDC |
code.text | "MDC_ATTR_THRES_NOTIF_TEXT_STRING: предупреждение о выходе за границу" | Необязательный текст |
valueString | Threshold-Notification-Text-String | Текст текущего предупреждения о выходе за границы заданного диапазона |
11.11.24.10 Состав элементов профиля Observation-PhdNumeric
Профиль Observation-PhdNumeric (скалярный результат измерения) оставляет в ресурсе Observation только те элементы, которые могут использоваться при преобразовании скалярного результата измерения из формата, предусмотренного стандартом
ГОСТ Р 56845 (
рисунок 59 и
таблица 292). Имя ресурса остается неизменным - Observation, имя профиля передается в элементе meta.profile.
Рисунок 59 - Профиль Observation-PhdNumeric
Таблица 292
Состав элементов профиля Observation-PhdNumeric
Имя | Описание | Тип данных | Кратность |
Унаследованы от абстрактного класса Resource |
id | Логический идентификатор экземпляра ресурса | id | 0..1 |
meta | Метаданные экземпляра ресурса | Meta | 1 |
meta.profile | Фиксированное значение "Observation-PhdNumeric" | string | 1 |
meta.security | Статус результата измерения (если тестовый или демонстрационный) | Coding | 0..1 |
meta.security.system | Система кодирования значений статуса. Фиксированное значение "http://terminology.hl7.org/CodeSystem/v3-ActReason" | uri | 1 |
meta.security.code | Код статуса. Фиксированное значение "HTEST" | code | 1 |
Собственные элементы |
identifier | Идентификатор результата измерения | Identifier | 1 |
status | Состояние измерения. Фиксированное значение unknown (состояние результата измерения не известно). Фактическое состояние измерения передается в других элементах в соответствии с таблицей 283 | code | 1 |
category | Категория измерения. Заполняется кодом LOINC, если измеряются жизненно важные показатели | CodeableConcept | 0..1 |
code | Вид измерения. Заполняется в соответствии с 11.11.16 | CodeableConcept | 1 |
effective[x] | Дата и время или диапазон даты и времени выполнения измерения. Допустимые значения: effectiveDateTime | effectivePeriod | * | 1 |
valueQuantity | Результат измерения | SimpleQuantity | 0..1 |
dataAbsent-Reason | Причина отсутствия результата измерения (см. таблицу 280) | CodeableConcept | 0..1 |
interpretation | | CodeableConcept | 0..1 |
device | Ссылка на экземпляр ресурса Device, идентифицирующий персональный медицинский прибор, с помощью которого получен результат измерения | Reference | 0..1 |
derivedFrom | Ссылка на экземпляр ресурса Observation, содержащий сверку таймеров ПМП и менеджера | Reference | 0..1 |
component | Дополнительные сведения о результате измерения | BackboneElement | 0..* |
component.code | Вид сведений | CodeableConcept | 1 |
component. value[x] | Значение сведений. Допустимые значения: valueQuantity (скалярная величина) | valueCodeableConcept (битовое поле) | valueString (текст) | valueRange (границы) | * | 0..1 |
component.dataAbsentReason | | CodeableConcept | 0..1 |
11.11.25 Профиль Observation-PhdCompoundNumeric
11.11.25.1 Общие требования
Профиль Observation-PhdCompoundNumeric (массив скалярных величин) используется для передачи вектора или массива связанных скалярных величин, измеренных примерно в один и тот же момент времени, например вектора ускорения или показателей артериального давления (систолическое, диастолическое, среднее).
Результат измерений, передаваемый ПМП, является массивом скалярных величин, если он содержит один из атрибутов, перечисленных в
таблице 293.
Таблица 293
Атрибуты массива скалярных результатов измерений
Атрибут | Тип данных | Примечание |
Compound-Basic-Nu-Observed-Value | Массив SFLOAT | Массив 16-битовых чисел с 12-битовой мантиссой |
Compound-Simple-Nu-Observed-Value | Массив FLOAT | Массив 32-битовых чисел с 24-битовой мантиссой |
Compound-Nu-Observed-Value | Массив FLOAT | Массив комплексных атрибутов, содержащих компоненты value (значение), metric-id (идентификатор метрики), state (статус результата измерения) и unit-code (единица измерения) |
Каждый элемент массива передается в отдельном экземпляре элемента Observation.component. Если результат измерения содержит атрибут Compound-Basic-Nu-Observed-Value или Compound-Simple-Nu-Observed-Value, то он должен содержать атрибут Metric-Id-List, содержащий список кодов, идентифицирующих виды измеренных величин. Порядок следования кодов совпадает с порядком следования элементов массива. Если результат измерения содержит атрибут Compound-Nu-Observed-Value, то код вида измерений берется из его компонента metric-id. Полученный код вида измерений преобразуется в 32-битовый номенклатурный код в соответствии с
11.11.16. Результат преобразования передается в элементе Observation.component.code.
Результат измерений включает в себя атрибут Type. Его значение преобразуется в 32-битовый номенклатурный код в соответствии с
11.11.16. Результат преобразования передается в элементе Observation.code. Элемент Observation.value не заполняется. Если в атрибуте Measurement-Status установлены биты 0 (Ошибочный результат), 2 (Результат недоступен) или 10 (В процессе измерения), то соответствующий код должен быть передан в элементе Observation.dataAbsentReason. В этом случае компоненты массива не передаются.
11.11.25.2 Отображение массива скалярных результатов измерений на элементы ресурса Observation
Отображение массива скалярных результатов измерений на элементы ресурса Observation приведено в
таблице 294. Атрибут Metric-Id-List содержит список атрибутов Metric-Id и его n-й элемент обозначается как Metric-Id[n].
Таблица 294
Отображение массива скалярных результатов измерений
на элементы ресурса Observation
Атрибут | Отображение на элементы ресурса Observation |
Compound-Basic-Nu-Observed-Value.value[n] | Observation.component[n].valueQuantity.value |
Unit-Code | Observation.component[1..n].valueQuantity.system="http://unitsofmeasure.org" Observation.component[1..n].valueQuantity.code (эквивалентный код UCUM) |
Metric-Id[n] | Observation.component[n].code.coding.code |
Simple-Nu-Observed-Value.value[n] | Observation.component[n].valueQuantity.value |
Nu-Observed-Value.value[n] | Observation.component[n].valueQuantity.value |
Nu-Observed-Value.unit[n] | Observation.component[n].valueQuantity.system="http://unitsofmeasure.org" Observation.component[n].valueQuantity.code (эквивалентный код UCUM) |
Nu-Observed-Value.metric-id[n] | Observation.component[n].code.coding.code |
Nu-Observed-Value.state[n] | Преобразование компонента state осуществляется по аналогии с таблицей 283. При этом биты 4 и 5 игнорируются |
11.11.25.3 Дополнительная информация к массиву скалярных результатов
Вместе с массивом числовых результатов может быть передан атрибут Accuracy (точность). Он имеет абсолютное значение и определяет максимальное отклонение фактического значения от сообщенного наблюдаемого значения (если оно может быть указано) во всем диапазоне измерений. Этот атрибут применим только в тех случаях, если все элементы массива имеют одинаковые единицы измерения, и выражается в этих же единицах. При передаче результатов измерений с определенной точностью сообщаемое значение должно обладать определенным числом разрядов, достаточным для представления такой точности.
Отображение атрибута Accuracy на элементы ресурса Observation представлено в
таблице 286.
11.11.25.4 Состав элементов профиля Observation-PhdCompoundNumeric
Профиль Observation-PhdCompoundNumeric (скалярный результат измерения) оставляет в ресурсе Observation только те элементы, которые могут использоваться при преобразовании массива скалярных результатов измерения из формата
ГОСТ Р 56845 (
рисунок 60 и
таблица 295). Имя ресурса остается неизменным - Observation, имя профиля передается в элементе meta.profile.
Рисунок 60 - Профиль Observation-PhdCompoundNumeric
Таблица 295
Состав элементов профиля Observation-PhdCompoundNumeric
Имя | Описание | Тип данных | Кратность |
Унаследованы от абстрактного класса Resource |
id | Логический идентификатор экземпляра ресурса | id | 0..1 |
meta | Метаданные экземпляра ресурса | Meta | 1 |
meta.profile | Фиксированное значение "ObservationPhdCompoundNumeric" | string | 1 |
meta.security | Статус результата измерения (если тестовый или демонстрационный) | Coding | 0..1 |
meta.security.system | Система кодирования значений статуса. Фиксированное значение "http://terminology.hl7.org/CodeSystem/v3-ActReason" | uri | 1 |
meta.security.code | Код статуса. Фиксированное значение "HTEST" | code | 1 |
Собственные элементы |
identifier | Идентификатор результата измерения | Identifier | 1 |
status | Состояние измерения. Фиксированное значение "unknown" (состояние результата измерения не известно). Фактическое состояние измерения передается в других элементах в соответствии с таблицей 283 | code | 1 |
category | Категория измерения. Заполняется кодом LOINC, если измеряются жизненно важные показатели | Codeable-Concept | 0..1 |
code | Вид измерения. Заполняется в соответствии с 11.11.16 | Codeable-Concept | 1 |
effective[x] | Дата и время или диапазон даты и времени выполнения измерения. Допустимые значения: effectiveDateTime | effectivePeriod | * | 1 |
dataAbsentReason | Причина отсутствия результата измерения | Codeable-Concept | 0..1 |
interpretation | | Codeable-Concept | 0..1 |
device | Ссылка на экземпляр ресурса Device, идентифицирующий персональный медицинский прибор, с помощью которого получен результат измерения | Reference | 0..1 |
derivedFrom | Ссылка на экземпляр ресурса Observation, содержащий сверку таймеров ПМП и менеджера | Reference | 0..1 |
component | Компонент результата измерений или точность результатов | Backbone-Element | 0..* |
component.code | Вид измерения. Заполняется в соответствии с 11.11.16 | Codeable-Concept | 1 |
component.value-Quantity | Результат измерения | SimpleQuantity | 0..1 |
component.data-AbsentReason | Причина отсутствия результата измерений (см. таблицу 280) | Codeable-Concept | 0..1 |
component. interpretation | | Codeable-Concept | 0..1 |
11.11.26 Профиль Observation-PhdCodedEnumeration
11.11.26.1 Общие требования
Профиль Observation-PhdCodedEnumeration (кодируемый результат) используется для передачи результата измерений, представленного кодом из определенного перечня. Примером может служить контекст питания, ассоциированный с измерением концентрации глюкозы и определяемый кодами: fasting (натощак), preprandial (перед едой), postprandial (после еды) и т.д.
Результат измерений, передаваемый ПМП, является кодируемым результатом, если он содержит один из атрибутов, перечисленных в
таблице 296.
Таблица 296
Атрибуты кодируемого результата
Атрибут | Тип данных | Примечание |
Enum-Observed-Value-Simple-OID | 16-битовый код термина | Номер раздела берется из атрибута Type или Enum-Observed-Value-Partition |
Enum-Observed-Value (вариант с типом значения OID-Type) | 16-битовый код термина | Комплексный атрибут. Содержит компоненты metric-id (идентификатор метрики), state (статус результата измерения), value (значение). Номер раздела для значения берется из атрибута Type или Enum-Observed-Value-Partition |
Атрибут Enum-Observed-Value-Simple-OID содержит 16-битовый код термина. Код раздела, требуемый для вычисления 32-битового номенклатурного кода, берется из атрибута Type или Enum-Observed-Value-Partition.
Атрибут Enum-Observed-Value содержит полиморфный компонент value. При передаче кодированного результата этот компонент должен иметь тип OID-Type.
Если результат измерения содержит атрибут Enum-Observed-Value-Simple-OID, то он должен содержать атрибут Metric-Id, содержащий код, идентифицирующий вид измерения. Если результат измерения содержит атрибут Enum-Observed-Value, то код вида измерений берется из его компонента metric-id. Полученный код вида измерения преобразуется в 32-битовый номенклатурный код в соответствии с
11.11.16. Результат преобразования передается в элементе Observation.code.
11.11.26.2 Отображение кодируемых результатов измерений на элементы ресурса Observation
Отображение кодируемых результатов измерений на элементы ресурса Observation приведено в
таблице 297.
Таблица 297
Отображение кодируемых результатов измерений
на элементы ресурса Observation
Атрибут | Отображение на элементы ресурса Observation |
Enum-Observed- | Observation.valueCodeableConcept.coding.system="urn:iso:std:iso:11073:10101" |
Value-Simple-OID или Enum-Observed-Value.value | Observation.valueCodeableConcept.coding.code Observation.valueCodeableConcept.text = мнемокод, соответствующий номенклатурному коду (необязателен), дополненный текстом, например "MDC_CTXT_GLU_MEAL_POSTPRANDIAL: После еды" |
Enum-Observed-Value.metric-id | Значение компонента metric-id влияет на Observation.code, см. 11.11.16 |
Enum-Observed-Value.state | Преобразование компонента state приведено в таблице 283 |
11.11.26.3 Состав элементов профиля Observation-PhdCodedEnumeration
Профиль Observation-PhdCodedEnumeration (кодируемый результат измерения) оставляет в ресурсе Observation только те элементы, которые могут использоваться при преобразовании кодируемых результатов измерения из формата
ГОСТ Р 56845 (
рисунок 61 и
таблица 298). Имя ресурса остается неизменным - Observation, имя профиля передается в элементе meta.profile.
Рисунок 61 - Профиль Observation-PhdCodedEnumeration
Таблица 298
Состав элементов профиля Observation-PhdCodedEnumeration
Имя | Описание | Тип данных | Кратность |
Унаследованы от абстрактного класса Resource |
id | Логический идентификатор экземпляра ресурса | id | 0..1 |
meta | Метаданные экземпляра ресурса | Meta | 1 |
meta.profile | Фиксированное значение "Observation-PhdCodedEnumeration" | string | 1 |
meta.security | Статус результата измерения (если тестовый или демонстрационный) | Coding | 0..1 |
meta.security.system | Система кодирования значений статуса. Фиксированное значение "http://terminology.hl7.org/CodeSystem/v3-ActReason" | uri | 1 |
meta.security.code | Код статуса. Фиксированное значение "HTEST" | code | 1 |
Собственные элементы |
identifier | Идентификатор результата измерения | Identifier | 1 |
status | Состояние измерения. Фиксированное значение "unknown" (состояние результата измерения не известно). Фактическое состояние измерения передается в других элементах в соответствии с таблицей 283 | code | 1 |
category | Категория измерения. Заполняется кодом LOINC, если измеряются жизненно важные показатели | Codeable-Concept | 0..1 |
code | Вид измерения. Заполняется в соответствии с 11.11.16 | Codeable-Concept | 1 |
effective[x] | Дата и время или диапазон даты и времени выполнения измерения. Допустимые значения: effectiveDateTime | effectivePeriod | * | 1 |
dataAbsentReason | Причина отсутствия результата измерения (см. таблицу 280) | Codeable-Concept | 0..1 |
interpretation | | Codeable-Concept | 0..1 |
device | Ссылка на экземпляр ресурса Device, идентифицирующий персональный медицинский прибор, с помощью которого получен результат измерения | Reference | 0..1 |
derivedFrom | Ссылка на экземпляр ресурса Observation, содержащий сверку таймеров ПМП и менеджера | Reference | 0..1 |
11.11.27 Профиль Observation-PhdBitsEnumeration
11.11.27.1 Общие требования
Профиль Observation-PhdBitsEnumeration (битовый результат) используется для передачи результата измерений, представленного битовым полем. Примером могут служить сведения о состоянии датчика пульсоксиметра, содержащие признаки sensor-displaced (неправильная установка датчика) и т.д. Несколько таких признаков может быть передано в одном результате.
Результат измерений, передаваемый ПМП, является битовым результатом, если он содержит один из атрибутов, перечисленных в
таблице 299.
Таблица 299
Атрибуты битового результата
Атрибут | Тип данных | Примечание |
Enum-Observed-Value-Simple-Bit-Str | 32-битовое значение | Каждый бит может означать отдельный признак |
Enum-Observed-Value-Basic-Bit-Str | 16-битовое значение | Каждый бит может означать отдельный признак |
Enum-Observed-Value (вариант с типом значения BITS-32) | 32-битовое значение | Комплексный атрибут. Содержит компоненты metric-id (идентификатор метрики), state (статус результата измерения), value (значение). Каждый бит значения может означать отдельный признак |
Атрибут Enum-Observed-Value-Basic-Bit-Str содержит 16-битовый код термина, а атрибут Enum-Observed-Value-Simple-Bit-Str - 32-битовый код термина. Код раздела, требуемый для вычисления 32-битового номенклатурного кода, берется из атрибута Type или Enum-Observed-Value-Partition.
Атрибут Enum-Observed-Value содержит полиморфный компонент value. При передаче кодированного результата этот компонент должен иметь тип BITS-32.
Если результат измерения содержит атрибут Enum-Observed-Value-Basic-Bit-Str или Enum-Observed-Value-Simple-Bit-Str, то он должен содержать атрибут Metric-Id, содержащий код, идентифицирующий вид измерения. Если результат измерения содержит атрибут Enum-Observed-Value, то код вида измерений берется из его компонента metric-id. Полученный код вида измерения преобразуется в 32-битовый номенклатурный код в соответствии с
11.11.16. Результат преобразования передается в элементе Observation.code.
Результат измерений включает в себя атрибут Type. Его значение преобразуется в 32-битовый номенклатурный код в соответствии с
11.11.16. Результат преобразования передается в элементе Observation.code. Элемент Observation.value не заполняется. Если в атрибуте Measurement-Status установлены биты 0 (Ошибочный результат), 2 (Результат недоступен) или 10 (В процессе измерения), то соответствующий код должен быть передан в элементе Observation.dataAbsentReason. В этом случае компоненты битового результата не передаются.
11.11.27.2 Отображение битовых результатов измерений на элементы ресурса Observation
Отображение битовых результатов измерений на элементы ресурса Observation приведено в
таблице 300. Бит результата измерения с номером n обозначается через bit[n], номер соответствующего ему экземпляра компонента обозначается через m. Поскольку не все биты результата могут быть значащими и снятые биты состояний не должны отображаться в компонентах ресурса Observation, то m <= n.
Таблица 300
Отображение битовых результатов измерений на элементы
ресурса Observation
Атрибут | Отображение на элементы ресурса Observation |
Enum-Observed-Value-Basic-Bit_str.bit[n] (0 <= n <= 15), Enum-Observed-Value-Simple-Bit_str.bit[n] (0 <= n <= 31), Enum-Observed-Value.value.bit[n] (0 <= n <= 31) | Observation.component[m].code.coding.system="http://hl7.org/fhir/uv/phd/CodeSystem/ASN1ToHL7" Observation.component[m].code.coding.code= номенклатурный код измерения, дополненный точкой и значением n Observation.component[m].code.text= имя бита n в определении АСН.1 битового результата (необязательно), например "sensor-displaced" Observation.component[m].valueCodableConcept.coding.system="http://terminology.hl7.org/CodeSystem/v2-0136" Observation.component[m].valueCodableConcept.coding.code="Y", если бит n установлен, "N", если бит n снят Observation.valueCodeableConcept.text = текст на русском языке, соответствующий имени и значению бита (необязательно), например "Неправильная установка датчика" |
Enum-Observed-Value.metric-id | Значение компонента metric-id влияет на Observation.code, см. 11.11.16 |
Enum-Observed-Value.state | Преобразование компонента state приведено в таблице 283 |
Если бит n не поддерживается | Observation.component[m].dataAbsentReason.coding.system="http://terminology.hl7.org/CodeSystem/data-absent-reason" Observation.component[m].dataAbsentReason.coding.code="unsupported" |
11.11.27.3 Состав элементов профиля Observation-PhdBitsEnumeration
Профиль Observation-PhdBitsEnumeration (кодируемый результат измерения) оставляет в ресурсе Observation только те элементы, которые могут использоваться при преобразовании кодируемых результатов измерения из формата
ГОСТ Р 56845 (
рисунок 62 и
таблица 301). Имя ресурса остается неизменным - Observation, имя профиля передается в элементе meta.profile.
Рисунок 62 - Профиль Observation-PhdBitsEnumeration
Таблица 301
Состав элементов профиля Observation-PhdBitsEnumeration
Имя | Описание | Тип данных | Кратность |
Унаследованы от абстрактного класса Resource |
id | Логический идентификатор экземпляра ресурса | id | 0..1 |
meta | Метаданные экземпляра ресурса | Meta | 1 |
meta.profile | Фиксированное значение "Observation-PhdBitsEnumeration" | string | 1 |
meta.security | Статус результата измерения (если тестовый или демонстрационный) | Coding | 0..1 |
meta.security. system | Система кодирования значений статуса. Фиксированное значение "http://terminology.hl7.org/CodeSystem/v3-ActReason" | uri | 1 |
meta.security.code | Код статуса. Фиксированное значение "HTEST" | code | 1 |
Собственные элементы |
identifier | Идентификатор результата измерения | Identifier | 1 |
status | Состояние измерения. Фиксированное значение "unknown" (состояние результата измерения не известно). Фактическое состояние измерения передается в других элементах в соответствии с таблицей 283 | code | 1 |
category | Категория измерения. Заполняется кодом LOINC, если измеряются жизненно важные показатели | CodeableConcept | 0..1 |
code | Вид измерения. Заполняется в соответствии с 11.11.16 | CodeableConcept | 1 |
effective[x] | Дата и время или диапазон даты и времени выполнения измерения. Допустимые значения: effectiveDateTime | effectivePeriod | * | 1 |
dataAbsentReason | Причина отсутствия результата измерения (см. таблицу 280) | CodeableConcept | 0..1 |
interpretation | | CodeableConcept | 0..1 |
device | Ссылка на экземпляр ресурса Device, идентифицирующий персональный медицинский прибор, с помощью которого получен результат измерения | Reference | 0..1 |
derivedFrom | Ссылка на экземпляр ресурса Observation, содержащий сверку таймеров ПМП и менеджера | Reference | 0..1 |
component | Бит результата измерений | BackboneElement | 0..* |
component.code | | CodeableConcept | 1 |
component.valueCoding | Результат измерения. Заполняется в соответствии с таблицей 300 | ValueCoding | 0..1 |
component.dataAbsentReason | Причина отсутствия результата измерений | CodeableConcept | 0..1 |
component.dataAbsentReason.coding.system | Фиксированное значение "http://terminology.hl7.org/CodeSystem/data-absent-reason" | uri | 1 |
component.dataAbsentReason.coding.code | Фиксированное значение "unsupported" | code | 1 |
11.11.28 Профиль Observation-PhdStringEnumeration
11.11.28.1 Общие требования
Профиль Observation-PhdStringEnumeration (строковый результат) используется для передачи результата измерений, представленного строкой теста. Примером может служить наименование физического упражнения, контролируемого монитором сердечно-сосудистой активности.
Результат измерений, передаваемый ПМП, является строковым результатом, если он содержит один из атрибутов, перечисленных в
таблице 302.
Таблица 302
Атрибуты кодируемого результата
Атрибут | Тип данных | Примечание |
Enum-Observed-Value-Simple-Str | Строка печатаемых символов в кодировке ASCII | Номер раздела берется из атрибута Type или Enum-Observed-Value-Partition |
Enum-Observed-Value (вариант с типом значения OCTET STRING) | Строка печатаемых символов в кодировке ASCII | Комплексный атрибут. Содержит компоненты metric-id (идентификатор метрики), state (статус результата измерения), value (значение). Номер раздела для значения берется из атрибута Type или Enum-Observed-Value-Partition |
Атрибут Enum-Observed-Value содержит полиморфный компонент value. При передаче строкового результата этот компонент должен иметь тип OCTET STRING.
Если результат измерения содержит атрибут Enum-Observed-Value-Simple-Str, то он должен содержать атрибут Metric-Id, содержащий код, идентифицирующий вид измерения. Если результат измерения содержит атрибут Enum-Observed-Value, то код вида измерений берется из его компонента metric-id. Полученный код вида измерения преобразуется в 32-битовый номенклатурный код в соответствии с
11.11.16. Результат преобразования передается в элементе Observation.code.
11.11.28.2 Отображение строковых результатов измерений на элементы ресурса Observation
Отображение строковых результатов измерений на элементы ресурса Observation приведено в
таблице 303.
Таблица 303
Отображение строковых результатов измерений
на элементы ресурса Observation
Атрибут | Отображение на элементы ресурса Observation |
Enum-Observed-Value-Simple-Str или Enum-Observed-Value.value | Observation.valueString |
Enum-Observed-Value.metric-id | Значение компонента metric-id влияет на Observation.code, см. 11.11.16 |
Enum-Observed-Value.state | Преобразование компонента state приведено в таблице 283 |
11.11.28.3 Состав элементов профиля Observation-PhdStringEnumeration
Профиль Observation-PhdStringEnumeration (строковый результат измерения) оставляет в ресурсе Observation только те элементы, которые могут использоваться при преобразовании кодируемых результатов измерения из формата
ГОСТ Р 56845 (
рисунок 63 и
таблица 304). Имя ресурса остается неизменным - Observation, имя профиля передается в элементе meta.profile.
Рисунок 63 - Профиль Observation-PhdStringEnumeration
Таблица 304
Состав элементов профиля Observation-PhdStringEnumeration
Имя | Описание | Тип данных | Кратность |
Унаследованы от абстрактного класса Resource |
id | Логический идентификатор экземпляра ресурса | id | 0..1 |
meta | Метаданные экземпляра ресурса | Meta | 1 |
meta.profile | Фиксированное значение "Observation-PhdStringEnumeration" | string | 1 |
meta.security | Статус результата измерения (если тестовый или демонстрационный) | Coding | 0..1 |
meta.security.system | Система кодирования значений статуса. Фиксированное значение "http://terminology.hl7.org/CodeSystem/v3-ActReason" | uri | 1 |
meta.security. code | Код статуса. Фиксированное значение "HTEST" | code | 1 |
Собственные элементы |
identifier | Идентификатор результата измерения | Identifier | 1 |
status | Состояние измерения. Фиксированное значение "unknown" (состояние результата измерения не известно). Фактическое состояние измерения передается в других элементах в соответствии с таблицей 283 | code | 1 |
code | Вид измерения. Заполняется в соответствии с 11.11.16 | CodeableConcept | 1 |
effectiveDateTime | Дата и время или диапазон даты и времени выполнения измерения. Допустимые значения: effectiveDateTime | effectivePeriod | * | 1 |
valueString | Результат измерения | string | 0..1 |
dataAbsent-Reason | Причина отсутствия результата измерения (см. таблицу 280) | CodeableConcept | 0..1 |
interpretation | | CodeableConcept | 0..1 |
device | Ссылка на экземпляр ресурса Device, идентифицирующий персональный медицинский прибор, с помощью которого получен результат измерения | Reference | 0..1 |
derivedFrom | Ссылка на экземпляр ресурса Observation, содержащий сверку таймеров ПМП и менеджера | Reference | 0..1 |
11.11.29 Профиль Observation-PhdRtsa
11.11.29.1 Общие требования
Профиль Observation-PhdRtsa (массив считываний) используется для передачи периодических считываний биосигнала, например, плетизмограмм или кардиограмм. Массив считываний является одномерным. Для передачи векторов ускорения или считываний нескольких отведений кардиограммы должны использоваться отдельные экземпляры ресурса Observation
Результат измерений, передаваемый ПМП, является массивом считываний, если он содержит атрибут Simple-Sa-Observed-Value. Перечень его атрибутов, учитываемых при преобразовании в экземпляр ресурса Observation, приведен в
таблице 305.
Таблица 305
Атрибуты массива считываний
Атрибут | Тип данных | Примечание |
Simple-Sa-Observed-Value | OCTET STRING | Строка байтов, содержащая считывания в формате, определяемом атрибутами Sa-Specification и Scale-and-Range-Specification |
Sample-Period.period | integer | Интервал между считываниями, выраженный в 1/8 миллисекунды. Таким образом, 8000 = 1 с |
Unit-Code | OID-Type | 16-битовый термин для единиц измерения. Для получения номенклатурного кода следует использовать раздел 4 номенклатуры MDC (см. 11.11.17) |
Sa-Specification.sampletype.significant-bits | integer | Число значащих битов в считывании |
Sa-Specification.sampletype.sample-size | integer | Число битов в считывании; задает значение X в атрибутах Scale-and-Range-SpecificationX |
Sa-Specification.array-size | integer | Число считываний, содержащихся в атрибуте Simple-Sa-Observed-Value |
Scale-and-Range-SpecificationX.upper-absolute-value | FLOAT | Верхняя граница результата измерений (необязательная) |
Scale-and-Range-SpecificationX.lower-absolute-value | FLOAT | Нижняя граница результата измерений (необязательная) |
Scale-and-Range-SpecificationX.upper-scaled-value | X-битовое целое число | Верхняя граница считываний (необязательная) |
Scale-and-Range-SpecificationX.lower-scaled-value | X-битовое целое число | Нижняя граница считываний (необязательная) |
Считывание представляет собой целое число, полученное с помощью аналого-цифрового преобразователя. Для преобразования считывания в результат измерения используется следующая формула:
y = ((A - B)x)/(I - J) + A - (A - B)I/(I - J),
где y = результат измерения;
x = считывание;
A = верхняя граница результатов измерений;
B = нижняя граница результатов измерений;
I = верхняя граница считываний;
J = нижняя граница считываний.
Эта
формула может быть приведена к следующему виду:
y = sx + b,
где s - коэффициент масштабирования, а b - смещение нулевого значения считывания. Величин s определяется как (A - B)/(I - J), а b - как (BI - AJ)/(I - J). Единицы измерения определяются кодом термина, переданным в атрибуте Unit-Code.
Если атрибут significant-bits равен 255, то считывания, а также значения атрибутов lower-scaled-value и upper-scaled-value должны интерпретироваться как целые числа со знаком, представленные в форме дополнения до двух.
11.11.29.2 Отображение массива считываний на элементы ресурса Observation
Отображение массива считываний на элементы ресурса Observation приведено в
таблице 306. Считывание с номером i обозначается как data[i].
Таблица 306
Отображение массива считываний
на элементы ресурса Observation
Атрибут | Отображение на элементы ресурса Observation |
Simple-Sa-Observed-Value.data[i] | Observation.valueSampledData.data[i] |
Unit-Code.code | Observation.valueSampledData.origin.system = ="http://unitsofmeasure.org" Observation.valueSampledData.origin.code (эквивалентный код UCUM) |
Смещение b | Observation.valueSampledData.origin.value = b |
Коэффициент масштабирования s | Observation.valueSampledData.factor = s |
Sample-Period.period/8 | Observation.valueSampledData.interval Observation.valueSampledData.intervalUnit = "ms" |
- | Observation.valueSampledData.dimensions = 1 |
Scale-and-Range-SpecificationX.upper-absolute-value | Observation.referenceRange.high.value |
Unit-Code.code | Observation.referenceRange.high.system = ="http://unitsofmeasure.org" Observation.referenceRange.high.code ((эквивалентный код UCUM)) |
Scale-and-Range-SpecificationX.lower-absolute-value | Observation.referenceRange.low.value |
Unit-Code.code | Observation.referenceRange.low.system = ="http://unitsofmeasure.org" Observation.referenceRange.low.code ((эквивалентный код UCUM)) |
11.11.29.3 Состав элементов профиля Observation-PhdRtsa
Профиль Observation-PhdRtsa (массив считываний) оставляет в ресурсе Observation только те элементы, которые могут использоваться для передачи результатов измерения биосигнала (
рисунок 64 и
таблица 307). Имя ресурса остается неизменным - Observation, имя профиля передается в элементе meta.profile.
Рисунок 64 - Профиль Observation-PhdRtsa
Таблица 307
Состав элементов профиля Observation-PhdRtsa
Имя | Описание | Тип данных | Кратность |
Унаследованы от абстрактного класса Resource |
id | Логический идентификатор экземпляра ресурса | id | 0..1 |
meta | Метаданные экземпляра ресурса | Meta | 1 |
meta.profile | Фиксированное значение "Observation-PhdRtsa" | string | 1 |
meta.security | Статус результата измерения (если тестовый или демонстрационный) | Coding | 0..1 |
meta.security.system | Система кодирования значений статуса. Фиксированное значение "http://terminology.hl7.org/CodeSystem/v3-ActReason" | uri | 1 |
meta.security.code | Код статуса. Фиксированное значение "HTEST" | code | 1 |
Собственные элементы |
identifier | Идентификатор результата измерения | Identifier | 1 |
status | Состояние измерения. Фиксированное значение "unknown" (состояние результата измерения не известно). Фактическое состояние измерения передается в других элементах в соответствии с таблицей 283 | code | 1 |
code | Вид измерения. Заполняется в соответствии с 11.11.16 | CodeableConcept | 1 |
effectiveDateTime | Дата и время или диапазон даты и времени выполнения измерения. Допустимые значения: effectiveDateTime | effectivePeriod | * | 1 |
valueSampledData | Результат измерения | string | 0..1 |
valueSampledData.origin | Смещение нулевого значения и его единицы | SimpleQuantity | 1 |
valueSampledData. origin.value | Значение смещения | decimal | 1 |
valueSampledData. origin.system | Система кодирования единиц измерения. Фиксированное значение "http://unitsofmeasure.org" | uri | 1 |
valueSampledData. origin.code | Код единицы измерения в системе UCUM | code | 1 |
valueSampledData.interval | Число intervalUnits между считываниями | decimal | 0..1 |
factor | Масштабирующий коэффициент, применяемый к считыванию до добавления базового смещения | decimal | 0..1 |
valueSampledData.intervalUnit | Единицы измерения интервала между считываниями. Фиксированное значение "ms" (миллисекунды) | code | 1 |
valueSampledData. factor | Масштабирующий коэффициент, применяемый к считыванию до добавления базового смещения | decimal | 0..1 |
dimensions | Число считываний в каждый момент времени. Фиксированное значение "1" | positiveInt | 1 |
dataAbsentReason | Причина отсутствия результата измерения (см. таблицу 280) | CodeableConcept | 0..1 |
interpretation | | CodeableConcept | 0..1 |
device | Ссылка на экземпляр ресурса Device, идентифицирующий персональный медицинский прибор, с помощью которого получен результат измерения | Reference | 0..1 |
referenceRange | Диапазон значений считываний | BackboneElement | 0..1 |
referenceRange.low | Нижняя граница диапазона | SimpleQuantity | 0..1 |
referenceRange.low. value | Значение нижней границы | decimal | 1 |
referenceRange.low.system | Система кодирования единиц измерения. Фиксированное значение "http://unitsofmeasure.org" | uri | 1 |
referenceRange.low. code | Код единицы измерения в системе UCUM (должен совпадать с valueSampledData.origin.code) | code | 1 |
referenceRange.high | Верхняя граница диапазона | SimpleQuantity | 0..1 |
referenceRange.high.value | Значение верхней границы | decimal | 1 |
referenceRange.high.system | Система кодирования единиц измерения. Фиксированное значение "http://unitsofmeasure.org" | uri | 1 |
referenceRange.high. code | Код единицы измерения в системе UCUM (должен совпадать с valueSampledData.origin.code) | code | 1 |
derivedFrom | Ссылка на экземпляр ресурса Observation, содержащий сверку таймеров ПМП и менеджера | Reference | 0..1 |
11.11.30 Профиль Observation-PhdMedia
11.11.30.1 Общие требования
Профиль Observation-PhdMedia (медиаданные) может использоваться для передачи растровых изображений, например, плетизмограмм или кардиограмм, аудиосигналов фетального допплера, видеоданных.
Предполагается, что ПМП, передающий медиаданные, способен вместе с ними передать следующую информацию:
а) уникальный идентификатор медицинского прибора, например, MAC-адрес или его эквивалент для интерфейсов Bluetooth и ZigBee, идентификатор PID.VID устройства USB, международный идентификатор мобильного абонента IMSI;
б) дату и время выполнения измерения.
Менеджер ПМП или шлюз, получающий медиаданные, должен добавить к ним следующую информацию:
а) свой идентификатор (может совпадать с идентификатором ПМП, если ПМП интегрирован в менеджер или шлюз);
б) тип среды MIME,
в) дату и время получения медиаданных от ПМП;
г) вид измерения.
11.11.30.2 Состав элементов профиля Observation-PhdMedia
Профиль Observation-PhdMedia (медиаданные) оставляет в ресурсе Observation только те элементы, которые могут использоваться для передачи медиаданных и сопутствующей информации (
рисунок 65 и
таблица 308). Имя ресурса остается неизменным - Observation, имя профиля передается в элементе meta.profile.
Рисунок 65 - Профиль Observation-PhdMedia
Таблица 308
Состав элементов профиля Observation-PhdMedia
Имя | Описание | Тип данных | Кратность |
Унаследованы от абстрактного класса Resource |
id | Логический идентификатор экземпляра ресурса | id | 0..1 |
meta | Метаданные экземпляра ресурса | Meta | 1 |
meta.profile | Фиксированное значение "Observation-PhdMedia" | string | 1 |
Собственные элементы |
status | Состояние измерения. Фиксированное значение "final" (окончательный результат) | code | 1 |
code | Вид измерений | CodeableConcept | 1 |
code.coding | Кодированное представление вида измерений | Coding | 0..1 |
code.coding.system | Система кодирования. Фиксированное значение "http://loinc.org" | uri | 1 |
code.coding.code | Код вида измерений в системе LOINC | code | 1 |
code.text | Наименование вида измерений | string | 0..1 |
effectiveDateTime | Показание таймера менеджера на момент получения результата измерения | dateTime | 1 |
valueAttachment | Медиаданные | Attachment | 1 |
valueAttachment.contentType | Тип содержания MIME, включая кодировку и т.д. Привязка к набору значений: http://hl7.org/fhir/ValueSet/mimetypes (обязательная) | code | 1 |
valueAttachment.data | Вложенные данные в формате base64 | base64Binary | 1 |
valueAttachment.title | Наименование данных | string | 0..1 |
valueAttachment. creation | Дата и время выполнения измерения | dateTime | 1 |
device | Ссылка на экземпляр ресурса Device, идентифицирующий ПМП | Reference | 1 |
device.type | Фиксированное значение "Device" | string | 1 |
device.identifier | Уникальный идентификатор ПМП | Identifier | 1 |
device.identifier.value | Значение идентификатора | string | 1 |
11.11.31 Профиль Observation-PhdCoincidentTimeStamp
11.11.31.1 Общие требования
Профиль Observation-PhdCoincidentTimeStamp (сверка таймеров) используется для сравнения линий времени ПМП и менеджера или шлюза. Элемент Observation.effectiveDateTime должен содержать текущее значение таймера менеджера, а Observation.valueDateTime или Observation.valueQuantity - текущее значение таймера ПМП. Вариант Observation.valueDateTime выбирается, если ПМП использует таймер даты и времени, а вариант Observation.valueQuantity - если ПМП использует тактовый счетчик.
Если результат измерения, передаваемый ПМП, содержит штамп даты и времени или значение тактового счетчика, то соответствующий ему экземпляр ресурса Observation должен в себя ссылку на экземпляр ресурса Observation, содержащий наиболее актуальный результат сверки таймеров. В противном случае ссылка не создается.
11.11.31.2 Код вида измерений
В элементе Observation.code передается тип таймера, используемый ПМП. Менеджер ПМП определяет тип таймера, считывая атрибуты объекта MDS, приведенным в
таблице 309.
Таблица 309
Атрибуты объекта MDS, указывающие тип таймера ПМП
Атрибут | Тип таймера | Описание | Отображение на элементы ресурса Observation |
Date-and-Time | Абсолютное время | Дата и время со смещением относительно UTC | Observation.code.coding.code = 67975 |
Base-Offset-Time | Базовое смещение | Дата и время со смещением относительно другой базы | Observation.code.coding.code = 68226 |
Relative-Time | Тактовый счетчик | Последовательность тактов длительностью 1/8 миллисекунды | Observation.code.coding.code = 67983 |
HiRes-Relative-Time | Тактовый счетчик с высоким разрешением | Последовательность тактов длительностью 1 микросекунда | Observation.code.coding.code = 68072 |
Элемент Observation.code.coding.system должен иметь значение "urn:iso:std:iso:11073:10101".
11.11.31.3 Состав элементов профиля Observation-PhdCoincidentTimeStamp
Профиль Observation-PhdCoincidentTimeStamp (сверка таймеров) оставляет в ресурсе Observation только те элементы, которые могут использоваться для передачи результата сверки таймеров (
рисунок 66 и
таблица 310). Имя ресурса остается неизменным - Observation, имя профиля передается в элементе meta.profile.
Рисунок 66 - Профиль Observation-PhdCoincidentTimeStamp
Таблица 310
Состав элементов профиля Observation-PhdCoincidentTimeStamp
Имя | Описание | Тип данных | Кратность |
Унаследованы от абстрактного класса Resource |
id | Логический идентификатор экземпляра ресурса | id | 0..1 |
meta | Метаданные экземпляра ресурса | Meta | 1 |
meta.profile | Фиксированное значение "Observation-PhdCoincidentTimeStamp" | string | 1 |
Собственные элементы |
status | Состояние измерения. Фиксированное значение "final" (окончательный результат) | code | 1 |
code | | CodeableConcept | 1 |
effectiveDateTime | Показание таймера менеджера на момент сверки | dateTime | 1 |
value[x] | Показание таймера ПМП на момент сверки. Допустимые значения: valueDateTime (для таймера даты и времени) | valueQuantity (для тактового счетчика) | string | 1 |
device | Ссылка на экземпляр ресурса Device, идентифицирующий ПМП | Reference | 1 |
11.12 Ресурс Patient - сведения о пациенте
11.12.1 Область применения и использования
Тип ресурса Patient используется для описания общих демографических данных пациента и его идентификации в различных реестрах, в первую очередь в списках пациентов организаций здравоохранения. В его элементах отсутствуют сведения о гражданстве, этнической группе, статусе донора органов и т.д. Эти сведения могут быть переданы в экземплярах ресурсов других типов или в расширениях.
11.12.2 Структура ресурса
Ресурс Patient является детализацией абстрактного ресурса DomainResource. Состав элементов ресурса Patient представлен на
рисунке 67 и в
таблице 311.
Рисунок 67 - Ресурс Patient
Таблица 311
Состав элементов ресурса Patient
Имя | Описание | Тип данных | Кратность |
Унаследованы от абстрактного класса Resource |
id | Логический идентификатор экземпляра ресурса | id | 0..1 |
meta | Метаданные экземпляра ресурса | Meta | 0..1 |
implicitRules | Совокупность правил, по которым должен создаваться экземпляр ресурса | uri | 0..1 |
language | Основной человеческий язык, на котором представлено содержание ресурса | code | 0..1 |
Унаследованы от абстрактного класса DomainResource |
text | Текстовое описание содержания экземпляра ресурса для интерпретации человеком | Narrattive | 0..1 |
contained | Вложенный экземпляр ресурса | Resource | 0..* |
extension | Дополнительное содержание, определенное при реализации | Extension | 0..* |
modifierExtension | Модифицирующее расширение, которое не может быть проигнорировано | Extension | 0..* |
Собственные элементы |
identifier | Идентификатор пациента | Identifier | 0..* |
active | Признак активности данной записи о пациенте | boolean | 0..1 |
name | Именование пациента | HumanName | 0..* |
telecom | Контактная информация пациента | ContactPoint | 0..* |
gender | Пол пациента. Допустимые значения: male (мужской) | female (женский) | other (другой) | unknown (неизвестный) | code | 0..1 |
birthDate | Дата рождения пациента (с точностью до дня, месяца или года) | date | 0..1 |
deceased[x] | Признак или дата и время смерти пациента | * | 0..1 |
address | Адрес пациента | Address | 0..* |
maritalStatus | Семейное положение пациента | CodeableConcept | 0..1 |
multipleBirth[x] | Признак или номер близнеца | * | 0..1 |
photo | Фотография пациента | Attachment | 0..* |
contact | Контактное лицо или организация | BackboneElement | 0..* |
contact. relationship | Отношение контактного лица к пациенту | CodeableConcept | 0..* |
contact.name | Именование контактного лица | HumanName | 0..1 |
contact.address | Адрес контактного лица | Address | 0..1 |
contact.telecom | Контактная информация контактного лица | ContactPoint | 0..* |
contact.gender | Пол контактного лица. Допустимые значения: male (мужской) | female (женский) | other (другой) | unknown (неизвестный) | code | 0..1 |
contact. organization | Ссылка на организацию, ассоциированную с контактным лицом | Reference | 0..1 |
contact.period | Период действия информации о контактном лице | Period | 0..1 |
communication | Язык общения с пациентом | BackboneElement | 0..* |
communication. language | Язык | CodeableConcept | 1 |
communication. preferred | Признак предпочтительного языка общения | boolean | 0..1 |
general-Practitioner | Ссылка на участкового терапевта или врача общей практики пациента | Reference | 0..* |
managing-Organization | Ссылка на организацию, ответственную за сведения о пациенте | Reference | 0..1 |
link | Ссылка на другой экземпляр сведений о пациенте или на сведения о близком лице | BackboneElement | 0..* |
link.other | Ссылка на другой экземпляр ресурса Person или экземпляр ресурса RelatedPerson | Reference | 1 |
link.type | Тип связи с другим экземпляром ресурса. Допустимые значения: replaced-by (заменен ссылочным экземпляром | replaces (заменяет ссылочный экземпляр) | refer (ссылочный экземпляр содержит дополнительные сведения) | seealso (ссылочный экземпляр содержит сведения об этом же лице) | code | 1 |
11.12.3 Привязки к наборам значений
Таблица 312
Привязки к наборам значений
Путь | Набор значений | Тип привязки | Описание |
Patient.gender | http://hl7.org/fhir/ValueSet/administrative-gender | Обязательная | Пол лица, указываемый в административных целях |
Patient.maritalStatus | http://hl7.org/fhir/ValueSet/marital-status | Extensible | Семейное положение |
Patient.contact.relationship | http://hl7.org/fhir/ValueSet/patient-contactrelationship | Extensible | Отношение контактного лица к пациенту |
Patient.contact. gender | http://hl7.org/fhir/ValueSet/administrative-gender | Обязательная | Пол лица, указываемый в административных целях |
Patient. communication.language | http://hl7.org/fhir/ValueSet/all-languages | Обязательная | Все коды из BCP-47 [30] (см. http://tools.ietf.org/html/bcp47) |
http://hl7.org/fhir/ValueSet/languages | Рекомендованная | Коды наиболее распространенных языков |
Patient.link.type | http://hl7.org/fhir/ValueSet/link-type | Обязательная | Тип связи с другим экземпляром ресурса |
11.12.4 Ограничения ресурса Patient
Таблица 313
Ограничения ресурса Patient
Идентификатор | Вид | Путь | Описание | Выражение |
pat-1 | Правило | Patient.contact | Хотя бы один из компонентов name, telecom, address или organization должен присутствовать | name.exists() or telecom.exists() or address.exists() or organization.exists() |
11.12.5 Параметры поиска экземпляров ресурса Patient
Специальные параметры поиска экземпляров ресурса Patient описаны в
таблице 314. В дополнение к ним могут использоваться общие параметры поиска, описанные в
подразделе 12.27.
Таблица 314
Специальные параметры поиска экземпляров ресурса Patient
Имя | Тип | Описание | Выражение |
active | token | Признак активности данной записи о пациенте | Patient.active |
address | string | Поиск по строковым компонентам, включая line, city, district, state, country, postalCode, text | Patient.address |
address-city | string | Город | Patient.address.city |
address-country | string | Страна | Patient.address.country |
address-postalcode | string | Почтовый индекс | Patient.address.postalCode |
address-state | string | Единица административного деления верхнего уровня, например, область, край, республика | Patient.address.state |
address-use | token | Код использования адреса | Patient.address.use |
birthdate | date | Дата рождения | Patient.birthDate |
death-date | date | Дата и время смерти | (Patient.deceased.ofType(dateTime)) |
deceased | token | Наличие признака или даты и времени смерти | Patient.deceased.exists() and Patient.deceased != false |
email | token | Электронная почта | Patient.telecom.where (system='email') |
family | string | Фамилия | Patient.name.family |
gender | token | Пол | Patient.gender |
general practitioner | reference | Ссылка на участкового терапевта или врача общей практики | Patient.generalPractitioner (Practitioner, Organization, PractitionerRole) |
given | string | Имя или отчество | Patient.name.given |
identifier | token | Идентификатор пациента | Patient.identifier |
language | token | Код языка общения (независимо от предпочтительности) | Patient.communication.language |
link | reference | Ссылка на другой экземпляр сведений о пациенте или на сведения о близком лице | Patient.link.other (Patient, RelatedPerson) |
name | string | Поиск по строковым компонентам именования, включая family, given, prefix, suffix, text | Patient.name |
organization | reference | Ссылка на организацию, ответственную за сведения о пациенте | Patient.managingOrganization (Organization) |
phone | token | Телефон | Patient.telecom.where(system='phone') |
phonetic | string | Фонетический поиск по фамилии, имени или отчеству | Patient.name |
telecom | token | Телекоммуникационный адрес (независимо от типа) | Patient.telecom |
11.12.6 Профиль пациента при дистанционном мониторинге
Профиль пациента при дистанционном мониторинге Patient-Dm ограничивает элементы ресурса Patient в соответствии с
рисунком 68 и
таблицей 315. Имя ресурса остается неизменным - Patient, имя профиля передается в элементе meta.profile.
Рисунок 68 - Профиль Patient-Dm
Таблица 315
Состав элементов Patient-Dm
Имя | Описание | Тип данных | Кратность |
Унаследованы от абстрактного класса Resource |
id | Логический идентификатор экземпляра ресурса | id | 0..1 |
meta | Метаданные экземпляра ресурса | Meta | 1 |
Собственные элементы |
identifier | Уникальный идентификатор пациента в медицинской информационной системе | Identifier | 1 |
11.13 Ресурс Practitioner - сведения о медицинском специалисте
11.13.1 Область применения и использования
Тип ресурса Practitioner используется для описания общих демографических данных медицинского работника, контактной информации и квалификации.
11.13.2 Структура ресурса
Ресурс Practitioner является детализацией абстрактного ресурса DomainResource. Состав элементов ресурса Practitioner представлен на
рисунке 69 и в
таблице 316.
Рисунок 69 - Ресурс Practitioner
Таблица 316
Состав элементов ресурса Practitioner
Имя | Описание | Тип данных | Кратность |
Унаследованы от абстрактного класса Resource |
id | Логический идентификатор экземпляра ресурса | id | 0..1 |
meta | Метаданные экземпляра ресурса | Meta | 0..1 |
implicitRules | Совокупность правил, по которым должен создаваться экземпляр ресурса | uri | 0..1 |
language | Основной человеческий язык, на котором представлено содержание ресурса | code | 0..1 |
Унаследованы от абстрактного класса DomainResource |
text | Текстовое описание содержания экземпляра ресурса для интерпретации человеком | Narrattive | 0..1 |
contained | Вложенный экземпляр ресурса | Resource | 0..* |
extension | Дополнительное содержание, определенное при реализации | Extension | 0..* |
modifier-Extension | Модифицирующее расширение, которое не может быть проигнорировано | Extension | 0..* |
Собственные элементы |
identifier | Идентификатор медицинского работника | Identifier | 0..* |
active | Признак активности данной записи о медицинском работнике | boolean | 0..1 |
name | Именование медицинского работника | HumanName | 0..* |
telecom | Контактная информация медицинского работника | ContactPoint | 0..* |
gender | Пол медицинского работника. Допустимые значения: male (мужской) | female (женский) | other (другой) | unknown (неизвестный) | code | 0..1 |
birthDate | Дата рождения медицинского работника (с точностью до дня, месяца или года) | date | 0..1 |
deceased[x] | Признак или дата и время смерти медицинского работника | * | 0..1 |
address | Адрес медицинского работника | Address | 0..* |
photo | Фотография медицинского работника | Attachment | 0..* |
qualification | Квалификация медицинского работника | BackboneElement | 0..* |
qualification.identifier | Ссылка на другой экземпляр ресурса Person или экземпляр ресурса RelatedPerson | Identifier | 0..* |
qualification.code | Код квалификации | CodeableConcept | 1 |
qualification.period | Период действия квалификации | Period | 0..1 |
qualification.issuer | Ссылка на организацию, удостоверившую квалификацию | Reference | 0..1 |
11.13.3 Привязки к наборам значений
Таблица 317
Привязки к наборам значений
Путь | Набор значений | Тип привязки | Описание |
Practitioner.gender | http://hl7.org/fhir/ValueSet/administrative-gender | Обязательная | Пол лица, указываемый в административных целях |
Practitioner.qualification.code | http://terminology.hl7.org/ValueSet/v2-0360 | Обязательная | Код квалификации |
Practitioner. communication.language | http://hl7.org/fhir/ValueSet/all-languages | Обязательная | Все коды из BCP-47 [30] (см. http://tools.ietf.org/html/bcp47) |
http://hl7.org/fhir/ValueSet/languages | Рекомендованная | Коды наиболее распространенных языков |
11.13.4 Параметры поиска экземпляров ресурса Practitioner
Специальные параметры поиска экземпляров ресурса Practitioner описаны в
таблице 318. В дополнение к ним могут использоваться общие параметры поиска, описанные в
подразделе 12.27.
Таблица 318
Специальные параметры поиска экземпляров
ресурса Practitioner
Имя | Тип | Описание | Выражение |
active | token | Признак активности данной записи о медицинском работнике | Practitioner.active |
address | string | Поиск по строковым компонентам, включая line, city, district, state, country, postalCode, text | Practitioner.address |
address-city | string | Город | Practitioner.address.city |
address-country | string | Страна | Practitioner.address.country |
address-postalcode | string | Почтовый индекс | Practitioner.address.postalCode |
address-state | string | Единица административного деления верхнего уровня, например, область, край, республика | Practitioner.address.state |
address-use | token | Код использования адреса | Practitioner.address.use |
communication | token | Язык общения с медицинским работником | Practitioner.communication.language |
death-date | date | Дата и время смерти | (Practitioner.deceased.ofType(dateTime)) |
deceased | token | Наличие признака или даты и времени смерти | Practitioner.deceased.exists() and Practitioner.deceased != false |
email | token | Электронная почта | Practitioner.telecom.where(system='email') |
family | string | Фамилия | Practitioner.name.family |
gender | token | Пол | Practitioner.gender |
given | string | Имя или отчество | Practitioner.name.given |
identifier | token | Идентификатор медицинского работника | Practitioner.identifier | Practitioner.qualification.identifier |
name | string | Поиск по строковым компонентам именования, включая family, given, prefix, suffix, text | Practitioner.name |
phone | token | Телефон | Practitioner.telecom.where(system='phone') |
phonetic | string | Фонетический поиск по фамилии, имени или отчеству | Practitioner.name |
qualification-period | date | Срок действия квалификации | Practitioner.qualification.period |
telecom | token | Телекоммуникационный адрес (независимо от типа) | Practitioner.telecom |
11.13.5 Профиль медицинского работника при дистанционном мониторинге
Профиль медицинского работника при дистанционном мониторинге Practitioner-Dm ограничивает элементы ресурса Practitioner в соответствии с
рисунком 70 и
таблицей 319. Имя ресурса остается неизменным - Practitioner, имя профиля передается в элементе meta.profile.
Рисунок 70 - Профиль Practitioner-Dm
Таблица 319
Состав элементов Practitioner-Dm
Имя | Описание | Тип данных | Кратность |
Унаследованы от абстрактного класса Resource |
id | Логический идентификатор экземпляра ресурса | id | 0..1 |
meta | Метаданные экземпляра ресурса | Meta | 1 |
Собственные элементы |
identifier | Идентификатор медицинского работника | Identifier | 1 |
telecom | Контактная информация медицинского работника | ContactPoint | 1..* |
11.14 Ресурс DiagnosticReport - заключение врача
11.14.1 Область применения и использования
Тип ресурса DiagnosticReport используется для описания заключения врача. В его структуре предусмотрены сведения о самом заключении, о субъекте заключения и, если это заключение врача-лаборанта или патологоанатома, о биоматериале.
11.14.2 Структура ресурса
Ресурс DiagnosticReport является детализацией абстрактного ресурса DomainResource. Состав элементов ресурса DiagnosticReport представлен на
рисунке 71 и в
таблице 320.
Рисунок 71 - Ресурс DiagnosticReport
Таблица 320
Состав элементов ресурса DiagnosticReport
Имя | Описание | Тип данных | Кратность |
Унаследованы от абстрактного класса Resource |
id | Логический идентификатор экземпляра ресурса | id | 0..1 |
meta | Метаданные экземпляра ресурса | Meta | 0..1 |
implicitRules | Совокупность правил, по которым должен создаваться экземпляр ресурса | uri | 0..1 |
language | Основной человеческий язык, на котором представлено содержание ресурса | code | 0..1 |
Унаследованы от абстрактного класса DomainResource |
text | Текстовое описание содержания экземпляра ресурса для интерпретации человеком | Narrattive | 0..1 |
contained | Вложенный экземпляр ресурса | Resource | 0..* |
extension | Дополнительное содержание, определенное при реализации | Extension | 0..* |
modifier-Extension | Модифицирующее расширение, которое не может быть проигнорировано | Extension | 0..* |
Собственные элементы |
identifier | Внешний идентификатор заключения | Identifier | 0..* |
basedOn | Ссылка на требование, для выполнения которого предназначено заключение | Reference | 0..* |
category | Категория клинической дисциплины, отделения или службы, составившей заключение (например, гематология, банк крови) | CodeableConcept | 0..1 |
code | Код/наименование заключения | CodeableConcept | 0..1 |
encounter | Ссылка на случай медицинской помощи | Reference | 0..1 |
subject | Ссылка на субъект назначения. Обычно субъектом является пациент, но не всегда | Reference | 0..1 |
status | Состояние составления заключения. Допустимые значения: registered (составлено, но пока не доступно) | partial (частичное) | preliminary (предварительное, может быть неполным или не проверенным) | modified (изменено до того, как стало окончательным) | final (окончательное) | amended (изменено после того, как стало окончательным) | corrected (исправлено) | appended (дополнено) | cancelled (отменено) | entered-in-error (введено по ошибке) | unknown (неизвестное) | code | 1 |
effective[x] | Физиологически релевантные дата и время либо период, к которому относится заключение (например, дата и время взятия биоматериала) | * | 0..1 |
issued | Дата и время создания текущей версии заключения | instant | 0..1 |
performer | Ссылка на составителя заключения | Reference | 0..* |
resultsInterpreter | Ссылка на лицо или организацию, ответственную за содержание заключения | Reference | 0..* |
specimen | Ссылка на идентификацию и описание биоматериала, по которому составлено заключение | Reference | 0..* |
result | Ссылка на результат исследования, вошедший в заключение | Reference | 0..* |
note | Примечание к заключению | Annotation | 0..* |
study | Ссылка на исследование генома или лучевое исследование | Reference | 0..* |
supportingInfo | Дополнительные сведения, использованные для обоснования заключения | BackboneElement | 0..* |
supportingInfo. type | Тип дополнительных сведений | CodeableConcept | 1 |
supportingInfo.reference | Ссылка на экземпляр ресурса, содержащий дополнительные сведения | Reference | 1 |
media | Ссылка на источник изображения или двоичных данных | BackboneElement | 0..* |
media.comment | Причина включения изображения или данных в заключение либо иные комментарии к ним | string | 0..1 |
media.link | Ссылка на источник изображения или данных | Reference | 1 |
composition | Ссылка на экземпляр ресурса Composition, описывающий структуру содержания заключения | Reference | 0..1 |
conclusion | Текст заключения | markdown | 0..1 |
conclusionCode | Код, представляющий заключение (например, код диагноза) | CodeableConcept | 0..* |
presentedForm | Форматированное представление заключения | Attachment | 0..* |
11.14.3 Привязки к наборам значений
Таблица 321
Привязки к наборам значений
Путь | Набор значений | Тип привязки | Описание |
DiagnosticReport.status | http://hl7.org/fhir/ValueSet/diagnostic-report-status | Обязательная | Состояние составления заключения |
DiagnosticReport.category | http://hl7.org/fhir/ValueSet/diagnostic-service-sections | Пример | Категория клинической дисциплины, отделения или службы |
DiagnosticReport.code | http://hl7.org/fhir/ValueSet/report-codes | Предпочтительная | Все коды LOINC, относящиеся к диагностическим исследованиям |
DiagnosticReport.supportingInfo.type | http://terminology.hl7.org/ValueSet/v2-0936 | Пример | Тип дополнительных сведений. |
DiagnosticReport.conclusionCode | SNOMEDCTClinicalFindings | Пример | Коды состояний, проблем и диагнозов, определенные в номенклатуре SNOMED CT как потомки понятия с кодом 404684003 |
11.14.4 Ограничения ресурса DiagnosticReport
Ограничения ресурса DiagnosticReport описаны в
таблице 322.
Таблица 322
Ограничения ресурса DiagnosticReport
Идентификатор | Вид | Путь | Описание | Выражение |
dgr-1 | Правило | Базовый | Если элемент DiagnosticReport.composition содержит ссылку на экземпляр ресурса Composition, то на все экземпляры ресурсов Observation, содержащиеся в элементах Composition.entry, должны быть ссылки из элементов DiagnosticReport.entry или из элементов Observation.hasMember | composition.exists() implies (composition.resolve().section.entry.reference.where(resolve() is Observation) in (result.reference|result.reference.resolve().hasMember.reference)) |
11.14.5 Параметры поиска экземпляров ресурса DiagnosticReport
Специальные параметры поиска экземпляров ресурса DiagnosticReport описаны в
таблице 323. В дополнение к ним могут использоваться общие параметры поиска, описанные в
подразделе 12.27.
Таблица 323
Специальные параметры поиска экземпляров
ресурса DiagnosticReport
Имя | Тип | Описание | Выражение |
based-on | reference | Ссылка на требование, для выполнения которого предназначено заключение | DiagnosticReport.basedOn (CarePlan, MedicationRequest, NutritionOrder, ServiceRequest, ImmunizationRecommendation) |
category | token | Категория клинической дисциплины, отделения или службы, составившей заключение | DiagnosticReport.category |
code | token | Вид заключения | DiagnosticReport.code |
conclusion | token | Код, представляющий заключение | DiagnosticReport.conclusionCode |
date | date | Физиологически релевантные дата и время, к которым относится заключение | DiagnosticReport.effective.ofType(dateTime) | DiagnosticReport.effective.ofType(Period) |
encounter | reference | Ссылка на случай медицинской помощи | DiagnosticReport.encounter (Encounter) |
identifier | token | Внешний идентификатор заключения | DiagnosticReport.identifier |
issued | date | Дата и время создания заключения | DiagnosticReport.issued |
media | reference | Ссылка на источник изображения или двоичных данных | DiagnosticReport.media.link (DocumentReference) |
patient | reference | Ссылка на субъект заключения (если это пациент) | DiagnosticReport.subject.where(resolve() is Patient) (Patient) |
performer | reference | Ссылка на составителя заключения | DiagnosticReport.performer (Practitioner, Organization, CareTeam, PractitionerRole) |
result | reference | Ссылка на результат исследования, вошедший в заключение | DiagnosticReport.result (Observation) |
results-interpreter | reference | Ссылка на лицо или организацию, ответственную за содержание заключения | DiagnosticReport.resultsInterpreter (Practitioner, Organization, CareTeam, PractitionerRole) |
specimen | reference | Ссылка на идентификацию и описание биоматериала, по которому составлено заключение | DiagnosticReport.specimen (Specimen) |
status | token | Состояние составления заключения | DiagnosticReport.status |
study | reference | Ссылка на исследование генома или лучевое исследование | DiagnosticReport.study (GenomicStudy, ImagingStudy) |
subject | reference | Ссылка на субъект заключения | DiagnosticReport.subject (Practitioner, Group, Organization, BiologicallyDerivedProduct, Device, Medication, Patient, Substance, Location) |
11.14.6 Профиль заключения врача при дистанционном мониторинге
При дистанционном мониторинге заключение врача представляет собой этапный эпикриз, подводящий итоги выполнения плана ведения и содержащий рекомендации по дальнейшему ведению пациента. Полное содержание заключения должно храниться в медицинской информационной системе, а в хранилище результатов измерений должно передаваться сокращенное содержание в объеме, рассчитанном на восприятие пациентом. Это требование отражено в профиле заключения врача при дистанционном мониторинге DiagnosticReport-Dm, ограничивающем элементы ресурса DiagnosticReport в соответствии с
рисунком 72 и
таблицей 324. Имя ресурса остается неизменным - DiagnosticReport, имя профиля передается в элементе meta.profile.
В целях безопасности персональных данных исключена возможность приложения скана оригинала заключения или представления оригинала заключения в формате pdf, предусмотренная в элементе presentedForm. Сокращен список допустимых значений состояния составления заключения.
Рисунок 72 - Профиль DiagnosticReport-Dm
Таблица 324
Состав элементов DiagnosticReport-Dm
Имя | Описание | Тип данных | Кратность |
Унаследованы от абстрактного класса Resource |
id | Логический идентификатор экземпляра ресурса | id | 0..1 |
meta | Метаданные экземпляра ресурса | Meta | 1 |
Собственные элементы |
identifier | Уникальный идентификатор заключения, присвоенный медицинской информационной системой | Identifier | 1 |
basedOn | Ссылка на план ведения пациента | Reference | 1 |
code | Код/наименование заключения | CodeableConcept | 1 |
subject | Ссылка на экземпляр ресурса Patient, идентифицирующий пациента - субъекта дистанционного мониторинга | Reference | 1 |
status | Состояние составления заключения. Допустимые значения: final (окончательное) | amended (изменено после того, как стало окончательным) | corrected (исправлено) | appended (дополнено) | code | 1 |
issued | Дата и время создания текущей версии заключения | instant | 1 |
performer | Ссылка на составителя заключения | Reference | 1 |
conclusion | Текст заключения | markdown | 1 |
11.15 Ресурс MedicationStatement - дневник приема лекарств
11.15.1 Область применения и использования
Тип ресурса MedicationStatement описывает запись дневника приема лекарств. Эта запись может относиться к прошлому, текущему или будущему применению лекарственного препарата. Источником информации может быть пациент, близкое лицо или медицинский работник. Информация может браться по памяти, с упаковки лекарственного препарата или инструкции по его применению, из листа лекарственных назначений.
В отличие от ресурса MedicationAdministration (применение лекарственного препарата) ресурс MedicationStatement рассчитан на менее точную и менее полную информацию о применении (или неприменении) лекарственного препарата. Например, дата и время применения не является обязательной, равно и такие детали, как количество препарата или скорость введения.
В состав ресурса MedicationStatement входит элемент adherence, с помощью которого можно указать степень соответствия указаниям по применению лекарственного препарата, специфичную для этого ресурса.
11.15.2 Структура ресурса
Ресурс MedicationStatement является детализацией абстрактного ресурса DomainResource. Состав элементов ресурса MedicationStatement представлен на
рисунке 73 и в
таблице 325.
Рисунок 73 - Ресурс MedicationStatement
Таблица 325
Состав элементов ресурса MedicationStatement
Имя | Описание | Тип данных | Кратность |
Унаследованы от абстрактного класса Resource |
id | Логический идентификатор экземпляра ресурса | id | 0..1 |
meta | Метаданные экземпляра ресурса | Meta | 0..1 |
implicitRules | Совокупность правил, по которым должен создаваться экземпляр ресурса | uri | 0..1 |
language | Основной человеческий язык, на котором представлено содержание ресурса | code | 0..1 |
Унаследованы от абстрактного класса DomainResource |
text | Текстовое описание содержания экземпляра ресурса для интерпретации человеком | Narrattive | 0..1 |
contained | Вложенный экземпляр ресурса | Resource | 0..* |
extension | Дополнительное содержание, определенное при реализации | Extension | 0..* |
modifierExtension | Модифицирующее расширение, которое не может быть проигнорировано | Extension | 0..* |
Собственные элементы |
identifier | Внешний идентификатор записи дневника приема лекарств | Identifier | 0..* |
partOf | Ссылка на экземпляр ресурса, содержащий сведения о процедуре, или на другой экземпляр записи дневника приема лекарств | Reference | 0..* |
status | Статус записи дневника приема лекарств. Допустимые значения: recorded (внесена) | entered-in-error (введена по ошибке) | draft (черновик) | code | 1 |
category | Тип записи о применении лекарственного препарата | CodeableConcept | 0..* |
medication | Код или наименование лекарственного препарата или ссылка на его описание в форме экземпляра ресурса Medication | CodeableReference | 0..* |
subject | Ссылка на экземпляр ресурса, идентифицирующего субъект применения лекарственного препарата | Reference | 1 |
encounter | Ссылка на случай медицинской помощи | Reference | 0..1 |
effective[x] | Дата и время (интервал дат и времени) применения (или неприменения) лекарственного препарата | * | 0..1 |
dateAsserted | Дата и время регистрации применения (или неприменения) лекарственного препарата | dateTime | 0..1 |
informationSource | Ссылка на идентификацию лица или организации, представившей информацию о применении лекарственного препарата | Reference | 0..* |
derivedFrom | Ссылка на информацию, предоставленную для регистрации применения лекарственного препарата | Reference | 0..* |
reason | Код понятия или ссылка на экземпляр ресурса, описывающего причину применения лекарственного препарата | CodeableReference | 0..* |
note | Дополнительная информация о применении лекарственного препарата, не отраженная в других элементах | Attachment | 0..* |
relatedClinicalInformation | Ссылка на сопутствующую клиническую информацию, например, срок беременности | Reference | 0..* |
renderedDosageInstruction | Полный текст инструкции по дозировке | markdown | 0..1 |
dosage | Дозировка примененного или применяемого лекарственного препарата | Dosage | 1 |
adherence | Применение или отсутствие применения лекарственного препарата | BackboneElement | 0..1 |
adherence.code | Код соответствия указаниям по применению | CodeableConcept | 1 |
adherence.reason | Причина данного варианта соответствия | CodeableConcept | 0..1 |
11.15.3 Привязки к наборам значений
Таблица 326
Привязки к наборам значений
Путь | Набор значений | Тип привязки | Описание |
MedicationStatement.status | http://hl7.org/fhir/ValueSet/medication-statement-status | Обязательная | Статус записи дневника приема лекарств |
MedicationStatement.category | http://hl7.org/fhir/ValueSet/medicationrequest-admin-location | Пример | Тип записи о применении лекарственного препарата |
MedicationStatement.medication | http://hl7.org/fhir/ValueSet/medication-codes | Пример | Коды лекарственных препаратов и субстанций, определенные в номенклатуре SNOMED CT как потомки понятия с кодом 763158003 |
MedicationStatement.reason | http://hl7.org/fhir/ValueSet/condition-code | Пример | Коды состояний, проблем и диагнозов, определенные в номенклатуре SNOMED CT как потомки понятия с кодом 404684003 |
MedicationStatement.adherence.code | http://hl7.org/fhir/ValueSet/medication-statement-adherence | Пример | Коды соответствия указаниям по применению лекарственных препаратов |
MedicationStatement.adherence.reason | http://hl7.org/fhir/ValueSet/medication-statement-adherence | Пример | Коды соответствия указаниям по применению лекарственных препаратов (в качестве примера) |
11.15.4 Параметры поиска экземпляров ресурса MedicationStatement
Специальные параметры поиска экземпляров ресурса MedicationStatement описаны в
таблице 327. В дополнение к ним могут использоваться общие параметры поиска, описанные в
подразделе 12.27.
Таблица 327
Специальные параметры поиска экземпляров
ресурса MedicationStatement
Имя | Тип | Описание | Выражение |
adherence | token | Код соответствия указаниям по применению | MedicationStatement.adherence.code |
category | token | Тип записи о применении лекарственного препарата | MedicationStatement.category |
code | token | Код лекарственного препарата | MedicationStatement.medication.concept |
effective | date | Дата и время применения (или неприменения) лекарственного препарата | MedicationStatement.effective.ofType(dateTime) | ment.effective.ofType(Period) |
encounter | reference | Ссылка на случай медицинской помощи | MedicationStatement.encounter (Encounter) |
identifier | token | Внешний идентификатор записи дневника приема лекарств | MedicationStatement.identifier |
medication | reference | Ссылка на описание лекарственного препарата | MedicationStatement.medication.reference |
patient | reference | Ссылка на экземпляр ресурса, идентифицирующего пациента | MedicationStatement.subject.where(resolve() is Patient) (Patient) |
source | reference | Ссылка на идентификацию лица или организации, представившей информацию о применении лекарственного препарата | MedicationStatement.informationSource (Practitioner, Organization, Patient, PractitionerRole, RelatedPerson) |
status | token | Статус записи дневника приема лекарств | MedicationStatement.status |
subject | reference | Ссылка на экземпляр ресурса, идентифицирующего субъект применения лекарственного препарата | MedicationStatement.subject (Group, Patient) |
11.16 Ресурс QuestionnaireResponse - дневник самонаблюдения
11.16.1 Область применения и использования
Тип ресурса QuestionnaireResponse описывает структуру ответов на вопросник, позволяющую включать вопросы по значению или по ссылке на вопросник.
При заполнении ответов о состоянии конкретного субъекте в определенный момент времени должен создаваться отдельный экземпляр ресурса QuestionnaireResponse. При необходимости в него могут вноситься изменения и дополнения.
В предметной области дистанционного мониторинга состояния пациента экземпляр ресурса QuestionnaireResponse может использоваться в качестве строки дневника самонаблюдений.
Если экземпляр ресурса QuestionnaireResponse содержит ссылку на вопросник, то его содержание может быть проверено на соответствие вопроснику, например, что на обязательные пункты даны ответы, что кратность и тип данных ответов соответствуют их описанию в вопроснике.
Содержание экземпляров ресурса QuestionnaireResponse может заполняться медицинскими работниками, пациентами или их близкими. Ответы на вопросы могут предоставляться другими лицами от имени пациента. Эти ответы могут содержать сведения о родственниках (например, при заполнении семейного анамнеза). Поэтому в структуре ресурса QuestionnaireResponse проводится различие между оператором (author), субъектом ответов (subject) и источником информации.
Для ссылки на случай медицинской помощи, к которому относятся ответы, может использоваться элемент encounter. Это позволяет соотносить ответы на вопросник с направлениями на исследования и с результатами исследований в рамках того же случая медицинской помощи.
Для указания языка, на котором даны ответы, может использоваться элемент language.
Порядок вопросов в группах и вложенных группах должен сохраняться при сборе и визуализации ответов. Иерархия пунктов в экземпляре ресурса QuestionnaireResponse должна воспроизводить иерархию пунктов в ссылочном экземпляре ресурса Questionnaire (при наличии ссылки).
11.16.2 Структура ресурса
Ресурс QuestionnaireResponse является детализацией абстрактного ресурса DomainResource. Состав элементов ресурса QuestionnaireResponse представлен на
рисунке 74 и в
таблице 328.
Рисунок 74 - Ресурс QuestionnaireResponse
Таблица 328
Состав элементов ресурса QuestionnaireResponse
Имя | Описание | Тип данных | Кратность |
Унаследованы от абстрактного класса Resource |
id | Логический идентификатор экземпляра ресурса | id | 0..1 |
meta | Метаданные экземпляра ресурса | Meta | 0..1 |
implicitRules | Совокупность правил, по которым должен создаваться экземпляр ресурса | uri | 0..1 |
language | Основной человеческий язык, на котором представлено содержание ресурса | code | 0..1 |
Унаследованы от абстрактного класса DomainResource |
text | Текстовое описание содержания экземпляра ресурса для интерпретации человеком | Narrattive | 0..1 |
contained | Вложенный экземпляр ресурса | Resource | 0..* |
extension | Дополнительное содержание, определенное при реализации | Extension | 0..* |
modifierExtension | Модифицирующее расширение, которое не может быть проигнорировано | Extension | 0..* |
Собственные элементы |
identifier | Глобально уникальный идентификатор ответа на вопросник или иной идентификатор, не зависящий от версии | Identifier | 0..* |
basedOn | Ссылка на экземпляр ресурса, содержащий сведения о плане ведения или назначении, при выполнении которого даны ответы на вопросник | Reference | 0..* |
questionnaire | Ссылка на экземпляр вопросника | canonical | 0..1 |
partOf | Ссылка на экземпляр ресурса, содержащий сведения о процедуре или результате исследования, частью которых являются данные ответы на вопросник | Reference | 0..* |
subject | Ссылка на экземпляр ресурса, идентифицирующего субъект ответа на вопросник | Reference | 0..1 |
encounter | Ссылка на случай медицинской помощи | Reference | 0..1 |
authored | Дата сбора ответов | dateTime | 0..1 |
status | Статус ответов на вопросник. Позволяет прослеживать жизненный цикл ответа. Допустимые значения: in-progress (в процессе заполнения) | completed (заполнены) | amended (дополнены) | entered-in-error (введены по ошибке) | stopped (заполнение прекращено) | code | 1 |
author | Ссылка на оператора по вводу ответов (лицо или устройство) | Reference | 0..1 |
source | Ссылка на лицо или устройство, предоставившее ответы на вопросник | Reference | 0..1 |
item | Пункт вопросника (вопрос, группа) | BackboneElement | 0..* |
item.linkId | Уникальный идентификатор пункта вопросника | string | 1 |
item.definition | Ссылка на определение пункта | uri | 0..1 |
item.text | Текст пункта | string | 0..1 |
item.answer | Ответ на вопрос | BackboneElement | 0..* |
value[x] | Содержание ответа | * | 1 |
11.16.3 Привязки к наборам значений
Таблица 329
Привязки к наборам значений
Путь | Набор значений | Тип привязки | Описание |
QuestionnaireResponse.status | http://hl7.org/fhir/ValueSet/questionnaire-answers-status | Обязательная | Жизненный статус дневника |
QuestionnaireResponse.item.answer.value[x] | http://hl7.org/fhir/ValueSet/questionnaire-answers | Пример | Примеры вариантов ответа |
11.16.4 Ограничения ресурса QuestionnaireResponse
Ограничения ресурса QuestionnaireResponse описаны в
таблице 330.
Таблица 330
Ограничения ресурса QuestionnaireResponse
Идентификатор | Вид | Путь | Описание | Выражение |
qrs-1 | Правило | QuestionnaireResponse.item | Элемент item не может содержать элементы item и answer одновременно | (answer.exists() and item.exists()).not() |
qrs-2 | Правило | QuestionnaireResponse.item | Ответы на повторяющийся вопрос должны собираться в массив ответов, привязанных к единственному экземпляру вопроса | repeat(answer|item).select(item.where(answer.value.exists()).linkId.isDistinct()).allTrue() |
11.16.5 Ссылки на экземпляры ресурса Questionnaire
Содержание экземпляра ресурса QuestionnaireResponse может быть автономным или включать ссылка на описание вопросника Questionnaire. При наличии такой ссылки должны выполняться следующие требования:
- структура экземпляра ресурса QuestionnaireResponse должна быть совместимой со структурой вопросника, описанной в экземпляре ресурса (например, ответы на вопросы должны быть организованы в те же самые группы, ответы на вложенные вопросы должны оставаться вложенными и т.д.);
- связь между вопросами, группами и ответами задается с помощью элементов linkId. Значение этих элементов уникальны в экземпляре ресурса Questionnaire, но могут повторяться в экземпляре ресурса QuestionnaireResponse, если допускается повторение соответствующего пункта или его родителя;
- все пункты вопросника Questionnaire, в том числе пункты типа display, релевантные для интерпретации ответов, по возможности должны быть включены в экземпляре ресурса QuestionnaireResponse. Пока статус завершенности экземпляра ресурса QuestionnaireResponse не получит значение completed, это могут быть пункты, которые должны быть пропущены в зависимости от текущих ответов. Когда QuestionnaireResponse.status = completed, все пропускаемые пункты должны быть исключены.
11.16.6 Валидация ответов на вопросник
Требования к ответам, описанные в экземпляре ресурса Questionnaire, не обязаны выполняться, пока заполнение ответов не будет завершено, то есть элемент QuestionnaireResponse.status не получит значение completed или amended. Например, ответы на обязательные вопросы могут быть пропущены, требования к длине ответов могут не выполняться и т.д. Такие экземпляры QuestionnaireResponse могут сохраняться сервером для будущей доработки. Если же элемент QuestionnaireResponse.status имеет значение completed или amended, то сервер по возможности должен обеспечить валидацию содержания экземпляра QuestionnaireResponse на соответствие требованиям в ссылочном экземпляре ресурса Questionnaire.
В ресурсе QuestionnaireResponse предусмотрены два разных способа представления вложенных пунктов: item.item и item.answer.item. Первый предназначен для пунктов, вложенных в пункты типа group, а второй - для пунктов, вложенных в пункты типа question, то есть в вопросы. Это связано с тем, что пункты, вложенные в вопросы, всегда вложены в каждый ответ на вопрос. Если вопрос допускает несколько ответов, то каждый из них должен иметь свое множество вложенных пунктов.
11.16.7 Параметры поиска экземпляров ресурса QuestionnaireResponse
Специальные параметры поиска экземпляров ресурса QuestionnaireResponse описаны в
таблице 331. В дополнение к ним могут использоваться общие параметры поиска, описанные в
подразделе 12.27.
Таблица 331
Специальные параметры поиска экземпляров ресурса
QuestionnaireResponse
Имя | Тип | Описание | Выражение |
author | reference | Ссылка на оператора по вводу ответов | QuestionnaireResponse.author (Practitioner, Organization, Device, Patient, PractitionerRole, RelatedPerson) |
authored | date | Дата сбора ответов | QuestionnaireResponse.authored |
based-on | reference | Ссылка на экземпляр ресурса, содержащий сведения о плане ведения или назначении, при выполнении которого даны ответы на вопросник | QuestionnaireResponse.basedOn (CarePlan, ServiceRequest) |
encounter | reference | Ссылка на случай медицинской помощи | QuestionnaireResponse.encounter (Encounter) |
identifier | token | Глобально уникальный идентификатор ответа на вопросник | QuestionnaireResponse.identifier |
item-subject | reference | Ссылка на экземпляр ресурса, идентифицирующего субъект ответа на вопросник | QuestionnaireResponse.item.where(extension('http://hl7.org/fhir/StructureDefinition/questionnaireresponse-isSubject').exists()).answer.value.ofType(Reference) |
part-of | reference | Ссылка на экземпляр ресурса, содержащий сведения о процедуре или результате исследования, частью которых являются данные ответы на вопросник | QuestionnaireResponse.partOf (Observation, Procedure) |
patient | reference | Ссылка на экземпляр ресурса со сведениями о пациенте, являющемся субъектом вопросника | QuestionnaireResponse.subject.where(resolve() is Patient) (Patient) |
questionnaire | reference | Ссылка на экземпляр вопросника | QuestionnaireResponse.questionnaire (Questionnaire) |
source | reference | Ссылка на лицо или устройство, предоставившее ответы на вопросник | QuestionnaireResponse.source (Practitioner, Organization, Device, Patient, PractitionerRole, RelatedPerson) |
status | token | Статус ответов на вопросник | QuestionnaireResponse.status |
subject | reference | Ссылка на экземпляр ресурса, идентифицирующего субъект вопросника | QuestionnaireResponse.subject (Any) |
11.17 Ресурс Questionnaire - описание дневника самонаблюдения
11.17.1 Область применения и использования
Тип ресурса Questionnaire описывает вопросник, то есть организованную коллекцию вопросов, предназначенную для сбора информации от пациентов, медицинских работников или иных участников процесса оказания медицинской помощи, для описания вопросников широкого профиля, в том числе дневника самонаблюдения. Одним из важных приложений ресурса является описание дневника самонаблюдения.
Экземпляр ресурса Questionnaire тесно связан с экземплярами ресурса QuestionnaireResponse: в нем представлены вопросы и правила ответов, а экземпляры ресурса QuestionnaireResponse содержат ответы на эти вопросы, полученные от определенного пользователя в определенный момент времени.
Вопросник, определяемый с помощью экземпляра ресурса Questionnaire, состоит из пунктов, типы которых представлены в
таблице 332.
Таблица 332
(система кодирования http://hl7.org/fhir/item-type)
Уровень | Код | Значение | Описание |
1 | group | группа | Пункт, не требующий прямого ответа и содержащий хотя бы один дочерний пункт |
1 | display | текст | Текст, не требующий ответа и не содержащий дочерние пункты |
1 | question | вопрос | Пункт, требующий ответа. Может иметь дочерние пункты. Тип question является абстрактным - в экземпляре ресурса Questionnaire могут быть указаны только его потомки, соответствующие конкретным типам данных ответа |
2 | boolean | булевский | Пункт с бинарным ответом true/false (элемент valueBoolean) |
2 | decimal | десятичный | Пункт с десятичным ответом (элемент valueDecimal) |
2 | integer | целочисленный | Пункт с целочисленным ответом (элемент valueInteger) |
2 | date | дата | Пункт с ответом в виде даты (элемент valueDate) |
2 | dateTime | дата и время | Пункт с ответом в виде даты и времени (элемент valueDateTime) |
2 | time | время | Пункт с ответом в виде времени, не зависящего от даты (элемент valueTime) |
2 | string | строка | Пункт с коротким однострочным ответом (элемент valueString, не содержащий символы перехода на новую строку/возврата каретки) |
2 | text | текст | Пункт с длинным многострочным ответом (элемент valueString) |
2 | url | адрес URL | Пункт с ответом в форме адреса URL, например, адресом веб-сайта, службы FTP и т.д. (элемент valueUri) |
2 | coding | перечисляемый | Пункт с перечисляемыми вариантами ответа (элемент valueCoding) |
2 | attachment | вложение | Пункт с двоичным ответом, например, изображением, PDF и т.д. (элемент valueAttachment) |
2 | reference | ссылка | Пункт с ответом в виде ссылки на экземпляр ресурса (элемент valueReference) |
2 | quantity | физическая величина | Пункт с ответом в форме сочетания числа и единицы измерения (элемент valueSimpleQuantity). Для ограничения допустимых единиц измерения, передаваемых в компонентах valueSimpleQuantity.system и valueSimpleQuantity.code, используются расширения http://hl7.org/fhir/StructureDefinition/questionnaire-unitOption и http://hl7.org/fhir/StructureDefinition/questionnaire-unitValueSetity.code |
С каждым пунктом могут быть связаны правила его предъявления при заполнении, например, пункт может быть пропущен в зависимости от ответа на тот или иной вопрос. Экземпляр ресурса Questionnaire содержит только описание вопросника, заполняется в соответствии с этим описанием экземпляр ресурса QuestionnaireResponse.
11.17.2 Структура ресурса
Ресурс Questionnaire является детализацией абстрактного ресурса DomainResource. Состав элементов ресурса Questionnaire представлен на
рисунке 75 и в
таблице 333.
Рисунок 75 - Ресурс Questionnaire
Таблица 333
Состав элементов ресурса Questionnaire
Имя | Описание | Тип данных | Кратность |
Унаследованы от абстрактного класса Resource |
id | Логический идентификатор экземпляра ресурса | id | 0..1 |
meta | Метаданные экземпляра ресурса | Meta | 0..1 |
implicitRules | Совокупность правил, по которым должен создаваться экземпляр ресурса | uri | 0..1 |
language | Основной человеческий язык, на котором представлено содержание ресурса | code | 0..1 |
Унаследованы от абстрактного класса DomainResource |
text | Текстовое описание содержания экземпляра ресурса для интерпретации человеком | Narrattive | 0..1 |
contained | Вложенный экземпляр ресурса | Resource | 0..* |
extension | Дополнительное содержание, определенное при реализации | Extension | 0..* |
modifierExtension | Модифицирующее расширение, которое не может быть проигнорировано | Extension | 0..* |
Собственные элементы |
url | Канонический идентификатор вопросника, представленный в форме URI | uri | 0..1 |
identifier | Глобально уникальный идентификатор вопросника или иной идентификатор, не зависящий от версии | Identifier | 0..* |
version | Версия вопросника | string | 0..1 |
versionAlgorithm[x] | Алгоритм сравнения версий | * | 0..1 |
name | Имя вопросника (для компьютера) | string | 0..1 |
title | Краткое описательное имя вопросника (для человека) | string | 0..1 |
derivedFrom | Ссылка на вопросник, взятый за основу данного вопросника | canonical | 0..* |
status | Статус версии вопросника. Позволяет прослеживать жизненный цикл содержания вопросника. Допустимые значения: draft (проект) | active (действует) | retired (действие прекращено) | unknown (статус неизвестен) | code | |
experimental | Признак тестового вопросника | boolean | 0..1 |
subjectType | Тип ресурса, разрешенный в качестве субъекта для экземпляра ресурса QuestionnaireResponse | code | 0..* |
date | Дата (и необязательное время) публикации вопросника. Должна изменяться при смене версии и кода статуса. Кроме того, она должна изменяться, если содержание вопросника претерпевает существенные изменения | dateTime | 0..1 |
publisher | Наименование организации или Ф.И.О. издателя, опубликовавшего вопросник | string | 0..1 |
contact | Контактная информация издателя | ContactDetail | 0..* |
description | Описание вопросника для его потребителя | markdown | 0..1 |
useContext | Контекст использования вопросника (по умолчанию - не ограничен) | UsageContext | 0..* |
jurisdiction | Юрисдикция, в которой применяется вопросник. Может задавать страну, регион или иную единицу административного деления. Использование запрещено. Вместо него рекомендуется использовать элемент useContext, у которого компонент code имеет значение http://terminology.hl7.org/CodeSystem/usage-context-type#jurisdiction, а компонент valueCodeableConcept - юрисдикцию | CodeableConcept | 0..* |
purpose | Назначение вопросника | markdown | 0..1 |
copyright | Авторские права на вопросник | markdown | 0..1 |
copyrightLabel | Торговая марка и год(ы) | string | 0..1 |
approvalDate | Дата утверждения | date | 0..1 |
lastReviewDate | Дата последнего пересмотра | date | 0..1 |
effectivePeriod | Период действия | Period | 0..1 |
code | Тема вопросника | Coding | 0..* |
| Пункт вопросника (вопрос, группа) | BackboneElement | 0..* |
item.linkId | Уникальный идентификатор пункта вопросника | string | 1 |
item.definition | Ссылка на определение пункта | uri | 0..1 |
item.code | Тема пункта | Coding | 0..* |
item.prefix | Номер пункта, например 1a, 2.5.3 | string | 0..1 |
item.text | Текст пункта | string | 0..1 |
item.type | Тип пункта. Допустимые значения: group | display | boolean | decimal | integer | date | dateTime | code | 1 |
item.enableWhen | Условие предъявления пункта при заполнении вопросника | BackboneElement | 0..* |
item.enableWhen.question | Значение элемента linkId для вопроса, чей ответ (или отсутствие ответа) влияет на предъявление данного пункта | string | 1 |
item.enableWhen.operator | Оператор сравнения. Допустимые значения: exists | = | != | > | < | >= | <= | code | 1 |
item.enableWhen.answer[x] | Значение, с которым сравнивается ответ на вопрос, идентифицированный элементом question. Если ответов несколько, достаточно положительного сравнения хотя бы с одним из них. Допустимые типы значения: boolean | decimal | integer | date | dateTime | time | string | Coding | Quantity | Reference | * | 1 |
item.enableBehavior | Интерпретация нескольких экземпляров элемента enableWhen. Допустимые значения: all (все должны быть истинными) | any (хотя бы один должен быть истинным) | code | 0..1 |
item.disabledDisplay | Способ представления пропускаемых пунктов. Допустимые значения: hidden (скрыт) | protected (защищен от ввода) | code | 0..1 |
item.required | Значение true указывает, что пункт должен присутствовать в "заполненном" вопроснике, а false - что пункт может быть пропущен при заполнении вопросника. По умолчанию false | boolean | 0..1 |
item.repeats | Значение true указывает, что на один пункт можно дать несколько ответов (если это вопрос) или что пункт может повторяться (если это группа пунктов). По умолчанию false | boolean | 0..1 |
item.readOnly | Значение true указывает, что значение пункта не может быть изменено респондентом. Если указано для пункта, то распространяется на все подчиненные пункты и вопросы | boolean | 0..1 |
item.maxLength | Максимальное число символов в ответе на вопрос | integer | 0..1 |
item.answerConstraint | Для вопросов с ограниченными вариантами ответов (заданными в элементе Option или answerValueSet) указывает возможность дополнительных вариантов. Допустимые значения: optionsOnly (только заданные значения) | optionsOrType (заданные значения и значения типа, указанного в элементе type) | optionsOrString (заданные значения и произвольная строка) | code | 0..1 |
item.answerValueSet | Ссылка на набор значений с вариантами ответа | canonical | 0..1 |
item.answerOption | Вариант ответа | BackboneElement | 0..* |
item.answerOption.value[x] | Вариант ответа. Допустимые значения: integer|date|time|string|Coding|Reference | * | 1 |
item.answerOption.initialSelected | Значение true указывает, что этот вариант должен быть заранее предложен | boolean | 0..1 |
item.initial | Заранее заполненный ответ | BackboneElement | 0..* |
item.initial.value[x] | Заранее заполненный ответ | * | 1 |
item.item | Вложенный пункт или вопрос (см. item) | BackboneElement | 0..* |
11.17.3 Привязки к наборам значений
Таблица 334
Привязки к наборам значений
Путь | Набор значений | Тип привязки | Описание |
Questionnaire.versionAlgorithm[x] | http://hl7.org/fhir/ValueSet/version-algorithm | Расширяемая | Алгоритм сравнения версий |
Questionnaire.status | http://hl7.org/fhir/ValueSet/publication-status | Обязательная | Статус жизненного цикла системы кодирования |
Questionnaire.subjectType | http://hl7.org/fhir/ValueSet/resource-types | Обязательная | Тип ресурса |
Questionnaire.jurisdiction | http://hl7.org/fhir/ValueSet/jurisdiction | Расширяемая | Страны и регионы, для которых предназначена данная система кодирования |
Questionnaire.code | http://hl7.org/fhir/ValueSet/questionnaire-questions | Пример | Примеры типов групп и вопросов |
Questionnaire.item.code | http://hl7.org/fhir/ValueSet/questionnaire-questions | Пример | Примеры типов групп и вопросов |
Questionnaire.item.type | http://hl7.org/fhir/ValueSet/item-type | Обязательная | Тип пункта |
Questionnaire.item.enableWhen.operator | http://hl7.org/fhir/ValueSet/questionnaire-enable-operator | Обязательная | Оператор сравнения |
Questionnaire.item. enableWhen.answer[x] | http://hl7.org/fhir/ValueSet/questionnaire-answers | Пример | Примеры типов сравниваемых значений |
Questionnaire.item.enableBehavior | http://hl7.org/fhir/ValueSet/questionnaire-enable-behavior | Обязательная | Интерпретация нескольких экземпляров элемента enableWhen |
Questionnaire.item.disabledDisplay | http://hl7.org/fhir/ValueSet/questionnaire-disabled-display | Обязательная | Способ представления пропускаемых пунктов |
Questionnaire.item.answerConstraint | http://hl7.org/fhir/ValueSet/questionnaire-answer-constraint | Обязательная | Возможность дополнительных вариантов ответа |
Questionnaire.item.answerOption.value[x] | http://hl7.org/fhir/ValueSet/questionnaire-answers | Пример | Примеры вариантов ответа |
Questionnaire.item.initial.value[x] | http://hl7.org/fhir/ValueSet/questionnaire-answers | Пример | Примеры вариантов ответа |
11.17.4 Ограничения ресурса Questionnaire
Ограничения ресурса Questionnaire описаны в
таблице 335.
Таблица 335
Ограничения ресурса Questionnaire
Идентификатор | Вид | Путь | Описание | Выражение |
cnl-0 | Предупреждение | Базовый | Значение элемента name должно быть пригодно в качестве идентификатора программного модуля | name.exists() implies name.matches('^[A-Z]([A-Za-z0-9_]){1,254}$') |
cnl-1 | Предупреждение | Questionnaire.url | Адрес URL не должен содержать символы | или # | exists() implies matches('^[^|#]+$') |
que-1a | Правило | Questionnaire.item | В экземпляре ресурса Questionnaire, имеющим статус завершенности complete, пункты типа group должны иметь вложенные пункты | (type='group' and %resource.status='complete') implies item.empty().not() |
que-1b | Предупреждение | Questionnaire.item | Пункты типа group по возможности должны иметь вложенные пункты | type='group' implies item.empty().not() |
que-1c | Правило | Questionnaire.item | Пункты типа display не должны содержать дочерние пункты | type='display' implies item.empty() |
que-2 | Правило | Базовый | Значения идентификаторов linkId пунктов типа group и question должны быть уникальными в пределах вопросника | descendants().linkId.isDistinct() |
que-3 | Правило | Questionnaire.item | У пунктов типа display должен отсутствовать элемент code | type!='display' or code.empty() |
que-4 | Правило | Questionnaire.item | Пункт типа question не может одновременно иметь элементы answerOption и answerValueSet | answer Option.empty() or answerValueSet.empty() |
que-5 | Правило | Questionnaire.item | Элементы answerOption или answerValueSet могут быть только у пунктов типа coding, decimal, integer, date, dateTime, time, string или quantity | (type='coding' or type = 'decimal' or type = 'integer' or type = 'date' or type = 'dateTime' or type = 'time' or type = 'string' or type = 'quantity') or (answerValueSet.empty() and answerOption.empty()) |
que-6 | Правило | Questionnaire.item | У пунктов типа display должны отсутствовать признаки обязательности required и повторения repeat | type!='display' or (required.empty() and repeats.empty()) |
que-7 | Правило | Questionnaire.item.enableWhen | Если элемент operator имеет значение exists, то элемент answer должен иметь тип boolean | operator = 'exists' implies (answer is boolean) |
que-8 | Правило | Questionnaire.item | У пунктов типа group или display должны отсутствовать заранее заполненные ответы | (type!='group' and type!='display') or initial.empty() |
que-9 | Правило | Questionnaire.item | У пунктов типа display должен отсутствовать признак readonly | type!='display' or readOnly.empty() |
que-10 | Правило | Questionnaire.item | Ограничение максимальной длины maxLength может быть задано только для пунктов с простым ответом | (type in ('boolean' | 'decimal' | 'integer' | 'string' | 'text' | 'url')) or answerConstraint='optionOrString' or maxLength.empty() |
que-11 | Правило | Questionnaire.item | Элемент initial должен отсутствовать, если присутствует хотя бы один элемент answerOption. Вместо элемента initial в этом случае следует использовать элемент answerOption.initialSelected | answerOption.empty() or initial.empty() |
que-12 | Правило | Questionnaire.item | Если присутствует несколько элементов enableWhen, то должен присутствовать элемент enableBehavior | enableWhen.count() > 1 implies enableBehavior.exists() |
que-13 | Правило | Questionnaire.item | Несколько заранее заданных ответов может присутствовать только при наличии признака повторения repeats со значением true | repeats=true or initial.count() <= 1 |
que-14 | Предупреждение | Questionnaire.item | Элемент answerConstraint может присутствовать только при наличии элемента answerOption или answerValueSet | answerConstraint.exists() implies answerOption.exists() or answerValueSet.exists() |
que-15 | Предупреждение | Questionnaire. item. linkId | Длина значения идентификатора linkId не должна превышать 255 символов | $this.length() <= 255 |
11.17.5 Параметры поиска экземпляров ресурса Questionnaire
Специальные параметры поиска экземпляров ресурса Questionnaire описаны в
таблице 336. В дополнение к ним могут использоваться общие параметры поиска, описанные в
подразделе 12.27.
Таблица 336
Специальные параметры поиска экземпляров ресурса
Questionnaire
Имя | Тип | Описание | Выражение |
combo-code | token | Тема вопросника или пункта | Questionnaire.code | Questionnaire.item.code |
context | token | Контекст использования, назначенный системе кодирования | (Questionnaire.useContext.value.ofType(CodeableConcept)) |
context-quantity | quantity | Количественное значение контекста или диапазон количественных значений (если имеются), назначенных вопроснику | (Questionnaire.useContext.value.ofType(Quantity)) | (Questionnaire.useContext.value.ofType(Range)) |
context-type | token | Тип контекста, назначенного вопроснику | Questionnaire.useContext.code |
context-type-quantity | composite | Сочетание типа контекста данного вопросника и его количественного значения или диапазона значений | On Questionnaire.useContext: context-type: code context-quantity: value.ofType(Quantity) | value.ofType(Range) |
context-type-value | composite | Сочетание типа контекста данного вопросника и его значения | On Questionnaire.useContext: context-type: code context: value.ofType(CodeableConcept) |
date | date | Дата публикации вопросника | Questionnaire.date |
definition | uri | Ссылка на определение пункта | Questionnaire.item.definition |
description | string | Описание вопросника | Questionnaire.description |
effective | date | Предполагаемый период использования | Questionnaire.effectivePeriod |
identifier | token | Внешний идентификатор вопросника | Questionnaire.identifier |
item-code | token | Тема пункта | Questionnaire.item.code |
jurisdiction | token | Страна или регион, для которого предназначен вопросник | Questionnaire.jurisdiction |
name | string | Имя вопросника, предназначенное для машинной обработки | Questionnaire.name |
publisher | string | Наименование издателя вопросника | Questionnaire.publisher |
questionnaire-code | token | Тема вопросника | Questionnaire.code |
status | token | Текущий статус вопросника | Questionnaire.status |
subject-type | token | Ссылка на субъект вопросника | Questionnaire.subjectType |
title | string | Имя вопросника, предназначенное для человека | Questionnaire.title |
url | uri | Значение URI, идентифицирующее данный вопросник | Questionnaire.url |
version | token | Версия вопросника | Questionnaire.version |
11.18 Ресурс NutritionIntake (дневник питания)
11.18.1 Область применения и использования
Ресурс NutritionIntake описывает общую структуру однократной регистрации акта питания (приема пищи или потребления жидкости) как в стационаре, так и на дому или в системе общественного питания. В область применения ресурса NutritionIntake не входит парентеральное питание.
Состав элементов ресурса NutritionIntake рассчитан на потребности анализа медицинским специалистом (например, диетологом или эндокринологом). Источником информации может быть сам пациент, лицо, обеспечивающее уход за ним или медицинский работник. Информация может заполняться постфактум или непосредственно во время акта питания. Она может вводиться в информационную систему медицинской организации, в мобильное приложение или в приложение на персональном компьютере. Сведения о составе и калорийности продукта (пищи или жидкости) могут браться из справочников, с товарных этикеток или из меню.
Учитывая многообразие продуктов питания и причин контроля питания, все элементы с кодируемыми значениями (за исключением состояния питания status) имеют тип данных CodeableConcept, позволяющий вводить текст в дополнение к коду или вместо кода. Привязки этих элементов к наборам значений даются в качестве примеров.
11.18.2 Структура ресурса
Ресурс NutritionIntake является детализацией абстрактного ресурса DomainResource. Состав элементов ресурса NutritionIntake представлен на
рисунке 76 и в
таблице 337.
Рисунок 76 - Ресурс NutritionIntake
Таблица 337
Состав элементов ресурса NutritionIntake
Имя | Описание | Тип данных | Кратность |
Унаследованы от абстрактного класса Resource |
id | Логический идентификатор экземпляра ресурса | id | 0..1 |
meta | Метаданные экземпляра ресурса | Meta | 0..1 |
implicitRules | Совокупность правил, по которым должен создаваться экземпляр ресурса | uri | 0..1 |
language | Основной человеческий язык, на котором представлено содержание ресурса | code | 0..1 |
Унаследованы от абстрактного класса DomainResource |
text | Текстовое описание содержания экземпляра ресурса для интерпретации человеком | Narrattive | 0..1 |
contained | Вложенный экземпляр ресурса | Resource | 0..* |
extension | Дополнительное содержание, определенное при реализации | Extension | 0..* |
modifierExtension | Модифицирующее расширение, которое не может быть проигнорировано | Extension | 0..* |
Собственные элементы |
identifier | Идентификатор акта питания | Identifier | 0..* |
instantiates-Canonical | Ссылка на экземпляр ресурса, описывающий протокол или определение | canonical | 0..* |
instantiatesUri | Ссылка на внешний протокол или определение | uri | 0..* |
basedOn | Ссылка на план ведения, назначение или заказ питания | Reference | 0..* |
partOf | Ссылка на дневник питания, процедуру или исследование, частью которого является заполнение дневника питания | Reference | 0..* |
status | Состояние питания. Допустимые значения: preparation (приготовление) | in-progress (в процессе) | not-done (не принято) | on-hold (приостановлено) | stopped (остановлено) | completed (выполнено) | entered-in-error (введено по ошибке) | unknown (неизвестно) | code | 1 |
statusReason | Причина текущего состояния питания | CodeableConcept | 0..* |
code | Тип питания | CodeableConcept | 0..1 |
subject | Ссылка на субъект питания (пациент, группа или животное) | Reference | 1 |
encounter | Ссылка на случай медицинской помощи | Reference | 0..1 |
occurrence[x] | Интервал времени, в течение которого осуществлялся или осуществляется акт питания (или имел место отказ от питания) | * | 0..1 |
recorded | Дата и время регистрации акта питания источником информации | dateTime | 0..1 |
reported[x] | Источник информации об акте питания (лицо, роль или организация) | * | 0..1 |
consumedItem | Потребленный продукт | BackboneElement | 1..* |
consumedItem.type | Тип потребленного продукта | CodeableConcept | 1 |
consumedItem.nutritionProduct | Идентификация потребленного продукта (код или ссылка на описание продукта) | CodeableReference | 1 |
consumedItem.schedule | Расписание потребления продукта | Timing | 0..1 |
consumedItem.amount | Количество продукта | SimpleQuantity | 0..1 |
consumedItem.rate | Скорость потребления | SimpleQuantity | 0..1 |
consumedItem.notConsumed | Признак, что продукт не был потреблен (например, госпитализированный пациент отказался от него). В дневнике, заполняемом пациентом, этот элемент отсутствует | boolean | 0..1 |
consumedItem.notConsumedReason | Причина отказа от потребления продукта | CodeableConcept | 0..1 |
ingredientLabel | Состав продукта | BackboneElement | 0..* |
ingredientLabel.nutrient | Компонент продукта (белок, жир, гидрокарбонат, витамин, минерал и т.д.) или калории | CodeableReference | 1 |
ingredientLabel.amount | Количество компонента или калорий | SimpleQuantity | 1 |
performer | Лицо, роль, организация или медицинское изделие, обеспечившее или обеспечивающее акт питания | BackboneElement | 0..* |
performer.function | Тип лица, роли или организации, обеспечившей или обеспечивающей акт питания | CodeableConcept | 0..1 |
performer.actor | Ссылка на лицо, роль, организацию или медицинское изделие, обеспечившее или обеспечивающее акт питания | Reference | 1 |
location | Ссылка на место акта питания | Reference | 0..1 |
derivedFrom | Ссылка на экземпляр ресурса NutritionOrder (заказ питания) или иную информацию, имеющую отношение к данному акту питания, например, на экземпляры ресурсов AllergyIntolerance (непереносимость), Observation (результат исследования) или QuestionnaireAnswers (дневник самонаблюдения) | Reference | 0..* |
reason | Причина акта питания (состояние пациента или результат исследования) - кодируемое значение типа CodeableConcept или ссылка на экземпляр ресурса Condition | Observation | DiagnosticReport | DocumentReference | CodeableReference | 0..* |
note | Дополнительная информация об акте питания | Annotation | 0..* |
11.18.3 Привязки к наборам значений
Таблица 338
Привязки к наборам значений
Путь | Набор значений | Тип привязки | Описание |
tritionIntake.status | http://hl7.org/fhir/ValueSet/event-status | Обязательная | Коды состояний жизненного цикла события |
NutritionIntake.statusReason | http://hl7.org/fhir/ValueSet/clinicalimpression-status-reason | Пример | Примеры кодов причин отсутствия описания состояния пациента |
NutritionIntake.code | http://hl7.org/fhir/ValueSet/diet-type | Пример | Примеры типов питания, включая типы диет |
NutritionIntake.consumedItem.type | http://hl7.org/fhir/ValueSet/edible-substance-type | Пример | Примеры съедобных субстанций |
NutritionIntake.consumedItem.nutritionProduct | http://hl7.org/fhir/ValueSet/food-type | Пример | Примеры типов продуктов |
NutritionIntake.consumedItem.notConsumedReason | http://hl7.org/fhir/ValueSet/not-consumed-reason | Пример | Примеры причин отказа от продукта |
NutritionIntake.ingredientLabel.nutrient | http://hl7.org/fhir/ValueSet/nutrient-code | Пример | Примеры питательных веществ |
NutritionIntake. performer. function | http://hl7.org/fhir/ValueSet/performer-role | Пример | Примеры кодов ролей лиц, обеспечивших обеспечивающих акт питания |
NutritionIntake.reason | http://hl7.org/fhir/ValueSet/condition-code | Пример | Пример набора значений с кодами диагнозов/состояний |
11.18.4 Параметры поиска экземпляров ресурса NutritionIntake
Специальные параметры поиска экземпляров ресурса NutritionIntake описаны в
таблице 339. В дополнение к ним могут использоваться общие параметры поиска, описанные в
подразделе 12.27.
Таблица 339
Специальные параметры поиска экземпляров ресурса
NutritionIntake
Имя | Тип | Описание | Выражение |
code | token | Тип питания | NutritionIntake.code |
date | date | Интервал времени, в течение которого осуществлялся или осуществляется акт питания (или имел место отказ от питания) | NutritionIntake.occurrence.ofType(dateTime) | NutritionIntake.occurrence.ofType(Period) |
encounter | reference | Ссылка на случай медицинской помощи | NutritionIntake.encounter (Encounter) |
identifier | token | Идентификатор акта питания | NutritionIntake.identifier |
nutrition | token | Идентификация потребленного продукта | NutritionIntake.consumedItem.nutritionProduct.concept |
patient | reference | Ссылка на идентификацию пациента | NutritionIntake.subject.where(resolve() is Patient) (Patient) |
source | reference | Ссылка на источник информации об акте питания | (NutritionIntake.reported as Reference) (Practitioner, Organization, Patient, PractitionerRole, RelatedPerson) |
status | token | Состояние питания | NutritionIntake.status |
subject | reference | Ссылка на субъект акта питания (пациент, группа) | NutritionIntake.subject (Group, Patient) |
11.19 Ресурс DetectedIssue - предупреждение
11.19.1 Область применения и использования
Тип ресурса DetectedIssue описывает предупреждение о выявленной проблеме, которое может быть выдано системой поддержки принятия медицинских решений или сформулировано медицинским работником. Такое предупреждение может быть направлено другому медицинскому работнику или пациенту.
11.19.2 Структура ресурса
Ресурс DetectedIssue является детализацией абстрактного ресурса DomainResource. Состав элементов ресурса DetectedIssue представлен на
рисунке 77 и в
таблице 340.
Рисунок 77 - Ресурс DetectedIssue
Таблица 340
Состав элементов ресурса DetectedIssue
Имя | Описание | Тип данных | Кратность |
Унаследованы от абстрактного класса Resource |
id | Логический идентификатор экземпляра ресурса | id | 0..1 |
meta | Метаданные экземпляра ресурса | Meta | 0..1 |
implicitRules | Совокупность правил, по которым должен создаваться экземпляр ресурса | uri | 0..1 |
language | Основной человеческий язык, на котором представлено содержание ресурса | code | 0..1 |
Унаследованы от абстрактного класса DomainResource |
text | Текстовое описание содержания экземпляра ресурса для интерпретации человеком | Narrattive | 0..1 |
contained | Вложенный экземпляр ресурса | Resource | 0..* |
extension | Дополнительное содержание, определенное при реализации | Extension | 0..* |
modifierExtension | Модифицирующее расширение, которое не может быть проигнорировано | Extension | 0..* |
Собственные элементы |
identifier | Уникальный идентификатор предупреждения | Identifier | 0..* |
category | Категория проблемы | CodeableConcept | 0..* |
code | Тип проблемы | CodeableConcept | 0..1 |
severity | Серьезность выявленной проблемы. Допустимые значения: high (высокая) | moderate (умеренная) | low (низкая) | code | 0..1 |
subject | Ссылка на экземпляр ресурса, к которому относится предупреждение | Reference | 0..1 |
encounter | Ссылка на случай медицинской помощи | Reference | 0..1 |
status | Статус предупреждения. Допустимые значения: preliminary (предварительное) | final (окончательное) | entered-in-error (создано по ошибке) | mitigated (учтено) | code | 1 |
identified[x] | Дата и время или период выявления проблемы | * | 0..1 |
author | Ссылка на экземпляр ресурса, описывающего лицо или прибор, выявивший проблему | Reference | 0..1 |
implicated | Ссылка на экземпляр ресурса, представляющего потенциально проблемную планируемую или текущую деятельность | Reference | 0..* |
evidence | Основание признания деятельности проблемной | BackboneElement | 0..* |
evidence.code | Код основания признания деятельности проблемной | CodeableConcept | 0..* |
evidence.detail | Ссылка на экземпляр ресурса, содержащего сведения об основании признания деятельности проблемной | Reference | 0..* |
detail | Текстовое описание выявленной проблемы | markdown | 0..1 |
reference | Ссылка на источник, описывающий возможную причину выявленной проблемы | uri | 0..1 |
mitigation | Действие, необходимое для смягчения или исключения выявленной проблемы | BackboneElement | 0..* |
mitigation.action | Кодируемое представление или текст описания необходимого действия | CodeableConcept | 1 |
mitigation.date | Дата и время выполнения необходимого действия | dateTime | 0..1 |
mitigation.author | Ссылка на исполнителя необходимого действия | Reference | 0..1 |
mitigation.note | Примечание к выполненному действию | Annotation | 0..* |
11.19.3 Привязки к наборам значений
Таблица 341
Привязки к наборам значений
Путь | Набор значений | Тип привязки | Описание |
DetectedIssue.status | http://hl7.org/fhir/ValueSet/detectedissue-status | Обязательная | Статус предупреждения |
DetectedIssue.category | http://hl7.org/fhir/ValueSet/detectedissue-category | Предпочтительная | Категория проблемы или противопоказаний, например, межлекарственное взаимодействие |
DetectedIssue.code | http://hl7.org/fhir/ValueSet/detectedissue-category | Предпочтительная | Вид проблемы или противопоказаний, например, межлекарственное взаимодействие |
DetectedIssue.severity | http://hl7.org/fhir/ValueSet/detectediss | Обязательная | Указывает потенциальную степень воздействия выявленной проблемы на пациента |
DetectedIssue. evidence. code | http://hl7.org/fhir/ValueSet/manifestation-or-symptom | Пример | Коды состояний, проблем и диагнозов, определенные в номенклатуре SNOMED CT как потомки понятия с кодом 404684003 |
DetectedIssue. mitigation. action | http://hl7.org/fhir/ValueSet/detectedissue-mitigation-action | Предпочтительная | Вид необходимого действия |
11.19.4 Параметры поиска экземпляров ресурса DetectedIssue
Специальные параметры поиска экземпляров ресурса DetectedIssue описаны в
таблице 342. В дополнение к ним могут использоваться общие параметры поиска, описанные в
подразделе 12.27.
Таблица 342
Специальные параметры поиска экземпляров ресурса
DetectedIssue
Имя | Тип | Описание | Выражение |
author | reference | Ссылка на лицо или прибор, выявивший проблему | DetectedIssue.author (Practitioner, Device, Patient, PractitionerRole, RelatedPerson) |
category | token | Категория проблемы | DetectedIssue.category |
code | token | Тип проблемы | DetectedIssue.code |
identified | date | Дата и время выявления проблемы | DetectedIssue.identified.ofType(dateTime) | DetectedIssue.identified.ofType(Period) |
identifier | token | Уникальный идентификатор предупреждения | DetectedIssue.identifier |
implicated | reference | Ссылка на экземпляр ресурса, представляющего потенциально проблемную планируемую или текущую деятельность | DetectedIssue.implicated (Any) |
patient | reference | Ссылка на экземпляр ресурса Patient, к которому относится предупреждение | DetectedIssue.subject.where(resolve() is Patient) (Patient) |
status | token | Статус предупреждения | DetectedIssue.status |
subject | reference | Ссылка на экземпляр ресурса, к которому относится предупреждение | DetectedIssue.subject (Practitioner, Group, Organization, BiologicallyDerivedProduct, NutritionProduct, Device, Medication, Patient, Procedure, Substance, Location) |
11.19.5 Профиль DetectedIssue-Dm
Состав элементов профиля DetectedIssue-Dm приведен на
рисунке 78 и в
таблице 343. Имя ресурса остается неизменным - DetectedIssue, имя профиля передается в элементе meta.profile.
Рисунок 78 - Профиль DetectedIssue-Dm
Таблица 343
Состав элементов профиля DetectedIssue-Dm
Имя | Описание | Тип данных | Кратность |
Унаследованы от абстрактного класса Resource |
id | Логический идентификатор экземпляра ресурса | id | 0..1 |
meta | Метаданные экземпляра ресурса | Meta | 1 |
Собственные элементы |
identifier | Уникальный идентификатор предупреждения | Identifier | 1 |
severity | Серьезность выявленной проблемы. Допустимые значения: high (высокая) | moderate (умеренная) | low (низкая) | code | 1 |
subject | Ссылка на экземпляр ресурса Patient, к которому относится предупреждение | Reference | 1 |
status | Статус предупреждения. Допустимые значения: final (окончательное) | entered-in-error (создано по ошибке) | code | 1 |
identifiedDateTime | Дата и время выявления проблемы | dateTime | 0..1 |
author | Ссылка на экземпляр ресурса Practitioner или Device, описывающего лицо или прибор, выявивший проблему | Reference | 0..1 |
detail | Текстовое описание выявленной проблемы | markdown | 1 |
mitigation | Действие, необходимое для смягчения или исключения выявленной проблемы | BackboneElement | 0..* |
mitigation.action | Кодируемое представление или текст описания необходимого действия | CodeableConcept | 1 |
Для каждого типа ресурсов определен один и тот же комплекс взаимодействий, основанный на архитектурном стиле REST. При описании REST API предполагается, что отдельные экземпляры ресурсов организованы в коллекции по их типу. REST API позволяет выполнять операции как на уровне экземпляров ресурсов, так и на уровне типов ресурсов, а также на уровне системы в целом. Эти операции далее называются взаимодействиями. Все взаимодействия являются синхронными.
12.2.1 Общие сведения
Возможные взаимодействия на уровне экземпляров ресурсов перечислены в
таблице 344, взаимодействия на уровне типов ресурсов - в
таблице 345, взаимодействия на уровне системы - в
таблице 346.
Таблица 344
Взаимодействия на уровне экземпляров ресурсов
Взаимодействие | Описание |
read | Чтение текущего содержания экземпляра ресурса |
vread | Чтение содержания конкретной версии экземпляра ресурса |
update | Изменение содержания экземпляра ресурса с заданным логическим идентификатором (или создание, если экземпляра с таким идентификатором не существует) |
patch | Исправление содержания экземпляра ресурса с заданным логическим идентификатором |
delete | Удаление экземпляра ресурса |
history | Получение истории изменения содержания экземпляра ресурса |
Таблица 345
Взаимодействия на уровне типов ресурсов
Взаимодействие | Описание |
create | Создание нового экземпляра ресурса с логическим идентификатором, присвоенным сервером |
search | Поиск экземпляров ресурса данного типа, используя определенные критерии |
delete | Удаление коллекции экземпляров ресурса данного типа, используя определенные критерии |
history | Получение истории изменения содержания экземпляров ресурса данного типа |
Таблица 346
Взаимодействия на уровне системы
Взаимодействие | Описание |
capabilities | Получение описания возможностей системы |
batch/transaction | Выполнение нескольких действий или операций в одном взаимодействии |
delete | Удаление коллекции экземпляров ресурса независимо от типа, используя определенные критерии |
history | Получение истории изменения содержания экземпляров ресурса независимо от типа |
search | Поиск экземпляров ресурса независимо от типа, используя определенные критерии |
В дополнение к этим взаимодействиям определена система операций, представленная системой конечных точек, обеспечивающих валидацию экземпляров ресурсов, обработку сообщений и документов.
12.2.2 Описание формата взаимодействия
Далее используется следующий стиль описания формата взаимодействия:
Глагол [base]/[type]/[id]{?_format=[mime-type]}
Здесь "Глагол" соответствует методу HTTP, используемому для взаимодействия, компоненты, заключенные в квадратные скобки, обязательны, в фигурные - необязательны. При описании формата могут использоваться следующие компоненты:
а) base: базовый URL;
б) mime-type: тип среды MIME;
в) type: имя типа ресурса (например, Patient)
г) id: логический идентификатор экземпляра ресурса;
д) vid: идентификатор версии экземпляра ресурса;
е) parameters: параметры, определенные для данного взаимодействия.
При конструировании адреса URL, соответствующего этому формату, следует использовать представление символов, описанное в
[27].
12.2.3 Базовый URL
Базовый URL представляет собой адрес, по которому обеспечивается доступ ко всем экземплярам ресурсов. Он имеет следующий формат
http{s}://сервер{/путь}
Компонент пути необязателен и не содержит концевую косую черту. У каждого типа ресурса есть конечная точка с адресом /<тип ресурса>. Например, конечная точка для типа ресурса Patient имеет следующий адрес:
https://server/path/Patient
Для адресации конечной точки типа ресурса допускаются два варианта: с концевой косой чертой и без нее.
Все логические взаимодействия определены относительно базового URL. Все URL и идентификаторы, являющиеся компонентами URL, чувствительны к регистру. В качестве кодировки используется UTF-8.
12.3 Метаданные и версионность ресурсов
В структуре каждого типа ресурса предусмотрены элементы метаданных. Эти элементы отображаются на запросы и ответы HTTP в соответствии с
таблицей 347.
Таблица 347
Отображение метаданных на запросы и ответы HTTP
Элемент метаданных | Описание | Отображение |
.id | Логический идентификатор экземпляра ресурса | Содержится в адресе URL |
.meta.versionId | Идентификатор версии экземпляра ресурса | Заголовок ETag |
.meta.lastUpdated | Дата и время последнего изменения экземпляра ресурса | Заголовок Last-Modified |
Идентификатор версии экземпляра ресурса трактуется как "слабый" ETag и должен представляться заключенным в кавычки с префиксом W/, например ETag:

.
Правила использования специфичных кодов статуса HTTP приводятся ниже в тех случаях, когда требуется правильное отображение этих кодов на конкретные состояния ответов на запросы. Для передачи детальной информации об ошибках в ряде случаев должен использоваться экземпляр ресурса OperationOutcome, однако это не всегда возможно для ответов с кодом статуса HTTP 4xx или 5xx.
В
таблице приведено использование нескольких заголовков HTTP для изменения обработки или формата запросов или результатов.
Таблица 348
Использование заголовков HTTP
Заголовок | Направление | Описание |
Accept | запрос | Согласование типа MIME содержания |
ETag | ответ | Значение элемента .meta.versionId в форме "слабого" ETag |
If-Match | запрос | Совпадение значений ETag при условных запросах |
If-Modified-Since | запрос | Чтение при условии, что экземпляр ресурса изменился после заданного момента времени |
If-None-Exist | запрос | Нестандартный заголовок, определенный организацией Health Level Seven в целях предотвращения дублей экземпляров ресурса |
If-None-Match | запрос | Несовпадение значений ETag при условных запросах |
Last-Modified | ответ | Значение элемента .meta.lastUpdated, преобразованное в требуемый формат |
Prefer | запрос | Задает различные варианты поведения, специфичные для отдельных запросов |
Location | ответ | Указывает адрес URL вновь созданного экземпляра ресурса |
Content-Location | ответ | Используется в схеме асинхронной обработки для указания адреса, по которому можно получить ответ на запрос |
12.6 Управление содержанием ответа
Если сервер использует часовой пояс по умолчанию, то следует возвращать его значение в заголовке Date ответа HTTP.
Для улучшения пропускной способности в спецификации предусмотрены средства сокращения возвращаемого содержания (параметры управления ответом _summary и _elements, см.
таблицу 349).
12.7 Типы содержания и кодировки
Формальные типы среды MIME для передачи содержания экземпляров ресурсов имеют значения application/fhir+xml (передача содержания в формате XML) или application/fhir+json (передача содержания в формате JSON).
При передаче запросов на поиск с помощью HTTP POST может использоваться тип среды MIME application/x-www-form-urlencoded.
Если клиент передает в заголовке Accept более общий тип среды MIME (application/xml, text/json или application/json), то сервер по возможности должен указать в ответе запрошенный тип.
Если в заголовке Accept указан формат, который сервер не поддерживает, то должен быть возвращен статус HTTP 406 Not Acceptable. Если неподдерживаемый формат указан в запросе на поиск, передаваемом с помощью HTTP POST, то должен быть возвращен статус HTTP 415 Unsupported Media Type.
Содержание экземпляров ресурсов должно представляться в кодировке UTF-8.
В
таблице 349 перечислены параметры, которые могут использоваться во всех взаимодействиях.
Таблица 349
Имя параметра | Описание |
_format | Задает альтернативное представление тела ответа, используемое вместо типа среды MIME, указанного в заголовке Accept. Значения xml, text/xml, application/xml, application/fhir+xml должны трактоваться как представление тела ответа в формате XML, а значения json, application/json, application/fhir+json - как представление тела ответа в формате JSON |
_pretty | Допустимые значения true и false. Значение true указывает, что тело ответа должно представляться в формате, удобном для чтения человеком |
_summary | Задает заранее определенное сокращенное представление экземпляра ресурса в теле ответа |
_elements | Перечисляет конкретные элементы экземпляра ресурса, которые должны быть возвращены в теле ответа. Обязательные элементы возвращаются, даже если не указаны в этом перечислении |
12.9 Поддержка версионности
Сервер по возможности должен поддерживать версионность, то есть присваивать соответствующие значения элементам meta.versionId, поддерживать чтение версий экземпляра ресурса и изменения с учетом номера версии.
Информация о поддержке версионности экземпляров конкретного типа ресурса возвращается сервером в ответ на запрос GET [base]/metadata в элементе CapabilityStatement.rest.resource.versioning, который может принимать следующие значения:
а) no-version: версионность и элемент meta.versionId не поддерживаются;
б) versioned: версионность и элемент meta.versionId поддерживаются;
в) versioned-update: версионность, элемент meta.versionId и изменения с учетом номера версии поддерживаются.
12.10 Часовой пояс клиента
Рекомендуется указывать часовой пояс клиента в нестандартном заголовке client-timezone запроса HTTP. Формат заголовка определен в проекте RFC draft-sharhalakis-httptz-05 (https://datatracker.ietf.org/doc/html/draft-sharhalakis-httptz-05).
12.11 Взаимодействие чтения read
Взаимодействие read обеспечивает чтение текущего содержания экземпляра ресурса. Оно выполняется с помощью метода HTTP GET:
GET [base]/[type]/[id] {?_format=[mime-type]}
По данному запросу сервер возвратит единичный экземпляр, содержание которого определяется типом ресурса. Соответствующий URL этого экземпляра может быть доступен обозревателю Интернет. Возвращаемый экземпляр ресурса должен иметь элемент id со значением [id]. Сервер по возможности должен возвратить заголовок ETag с номером версии (если версионность поддерживается) и заголовок Last-Modified (дата и время последнего изменения экземпляра ресурса).
Неизвестные экземпляры ресурса и удаленные экземпляры ресурса трактуются по-разному: при применении метода GET к удаленному экземпляру ресурса должен возвращаться код статуса HTTP 410 Gone, а при применении метода GET к неизвестному экземпляру ресурса должен возвращаться код статуса HTTP 404 Not Found.
При взаимодействии read может быть указан параметр summary. Запрос
GET [base]/[type]/[id] {?_summary=<значение>}
возвратит подмножество элементов экземпляра ресурса, определяемое кодом <значение>:
а) true: передать сокращенное содержание, указанное в определении типа ресурса;
б) false: передать полное содержание;
в) text: передать только человеко-читаемое значение элемента text, логический идентификатор id, метаданные meta и обязательные элементы верхнего уровня;
г) count: передать только число возвращенных экземпляров (0 или 1);
д) data: передать все содержание, кроме элемента text.
При взаимодействии read может быть указан параметр _elements, в значении которого перечислены все передаваемые элементы экземпляра ресурса.
Следует иметь в виду, что сокращенное содержание экземпляра ресурса может быть не пригодно для использования во взаимодействии изменения update. Сервер по возможности должен передать элемент meta.tag со значением SUBSETTED в качестве признака сокращенного содержания.
Вместо метода GET может использоваться метод HEAD. В этом случае передаются только заголовки HTTP, а тело ответа отсутствует.
12.12 Взаимодействие чтения версии vread
Взаимодействие чтения версии vread предоставляет содержание заданной версии экземпляра ресурса. Оно выполняется с помощью метода HTTP GET:
GET [base]/[type]/[id]/_history/[vid] {?_format=[mime-type]}
Сервер возвратит единичный экземпляр, содержание которого определяется типом ресурса type, идентификатором экземпляра id и идентификатором версии vid. Возвращаемый экземпляр ресурса должен иметь элемент id со значением [id] и элемент meta.versionId, содержащий значение [vid].
Сервер по возможности должен возвратить заголовок ETag с номером версии (если версионность поддерживается) и заголовок Last-Modified (дата и время последнего изменения экземпляра ресурса).
Если версия содержания экземпляра ресурса ровно та, при которой этот экземпляр был удален, то сервер по возможности должен возвратить код статуса HTTP 410 Gone, а если версия с таким идентификатором отсутствует - код статуса HTTP 404 Not Found.
Даже если сервер не поддерживает версионность, он, по возможности, должен поддерживать чтение текущей версии содержания экземпляра ресурса. Если при этом сделан запрос предыдущей версии содержания, то сервер должен возвратить код статуса 404 Not Found и экземпляр ресурса OperationOutcome, уточняющий, что для данного типа или экземпляра ресурса история изменения не поддерживается.
Вместо метода GET может использоваться метод HEAD.
12.13 Взаимодействия изменения update
Взаимодействие изменения update создает новую текущую версию существующего содержания ресурса или создает начальную версию содержания, если экземпляр ресурса с данным [id] не существует. Оно выполняется с помощью метода HTTP PUT:
PUT [base]/[type]/[id] {?_format=[mime-type]}.
Тело запроса должно содержать экземпляр ресурса, у которого элемент id имеет значение [id]. Если элемент id отсутствует или его значение не равно [id], то сервер должен возвратить код статуса HTTP 400 и по возможности должен возвратить экземпляр ресурса OperationOutcome, идентифицирующий причину ошибки. Если тело запроса содержит элемент meta, то сервер должен игнорировать элементы meta.versionId и meta.lastUpdated. Если сервер поддерживает версионность, он должен заполнить элементы meta.versionId и meta.lastUpdated новыми правильными значениями.
Изменение предшествующих версий экземпляра ресурса не поддерживается. Измененное содержание передается целиком, вместе с неизмененными элементами.
При успешном выполнении запроса сервер должен возвратить код статуса HTTP 200 OK, если содержание ресурса было изменено, или HTTP 201 Created, если экземпляр ресурса был создан либо возвращен к жизни. При этом должны быть возвращены заголовки Last-Modified и ETag, в котором указан новый идентификатор версии versionId содержания ресурса. Если экземпляр ресурса был создан (то есть возвращен код статуса HTTP 201 Created), сервер по возможности должен возвратить заголовок Location следующего вида:
Location: [base]/[type]/[id]/_history/[vid],
где [id] - существующий или вновь созданный логический идентификатор экземпляра ресурса, а [vid] - новый номер версии экземпляра. Если сервер не поддерживает версионность ресурса данного типа, то заголовок Location должен иметь следующий вид:
Location: [base]/[type]/[id].
При выполнении изменения сервер может сохранять комментарии, инструкции, форматирование содержания, передаваемого в формате XML, либо пробельные элементы содержания, передаваемого в формате JSON, но не обязан это делать. Это должно быть учтено при использовании электронной подписи.
12.13.2 Использование update для создания нового экземпляра ресурса
Сервер может позволить клиенту выполнить запрос PUT с указанием еще не существующего идентификатора [id] и тем самым позволить клиенту самостоятельно назначить идентификатор экземпляра ресурса. Такое поведение сервера не является обязательным, но в отдельных случаях может потребоваться.
Если сервер не создал новый экземпляр ресурса, он не должен возвращать код статуса HTTP 201 Created. При создании нового экземпляра ресурса должен быть возвращен заголовок Location, описанный в
12.13.1.
12.13.3 Отклонение взаимодействия изменения
Сервер может отклонить запрос изменения update из-за возможного нарушения целостности данных или по иным бизнес-правилам и возвратить соответствующий код статуса HTTP (обычно 422 Unprocessable Entity).
В дополнение к обычным кодам статуса HTTP, относящимся к безопасности, заголовку и согласованию типу содержания, могут быть возвращены следующие коды статуса HTTP:
- 400 Bad Request - содержание ресурса не может быть разобрано или нарушает наложенные на него ограничения (или условное изменение относится более чем к одному экземпляру ресурса);
- 401 Not Authorized - для данного взаимодействия требуется авторизация;
- 404 Not Found - тип ресурса не поддерживается;
- 405 Method Not allowed - изменяемый экземпляр ресурса не существует, а сервер не позволяет клиенту самостоятельно назначать идентификатор экземпляра ресурса;
- 409 Conflict/412 Precondition Failed - конфликт версий;
- 422 Unprocessable Entity - переданное содержание не соответствует профилю ресурса или нарушает иные бизнес-правила сервера.
Для каждой из этих ошибок сервер по возможности должен передать экземпляр ресурса OperationOutcome, детализирующий причину ошибки.
12.13.4 Условное изменение
Условное изменение позволяет клиенту запросить изменение существующего экземпляра ресурса не по его идентификатору [id], а по некоторым критериям поиска, то есть передать запрос следующего вида:
PUT [base]/[type]?[параметры поиска].
При выполнении такого запроса сервер осуществляет поиск, определенный для данного типа ресурса. Дальнейшие действия зависят от числа найденных экземпляров ресурса:
а) не найдены, в теле запроса элемент id не указан. Сервер создает новый экземпляр ресурса;
б) не найдены, в теле запроса указан элемент id. Сервер трактует это как взаимодействие update для создания нового экземпляра ресурса (см. 0) или отклоняет его, если не поддерживает такое взаимодействие;
в) найден один экземпляр, в теле запроса элемент id не указан или имеет значение, совпадающее со значением элемента id в найденном экземпляре. Сервер выполняет изменение найденного экземпляра ресурса;
г) найден один экземпляр, в теле запроса элемент id указан, но имеет значение, не совпадающее со значением элемента id в найденном экземпляре. Сервер возвращает код статуса HTTP 400 Bad Request и по возможности возвращает экземпляр ресурса OperationOutcome, детализирующий причину ошибки;
д) найдено несколько экземпляров. Сервер возвращает код статуса HTTP 412 Precondition Failed и по возможности возвращает экземпляр ресурса OperationOutcome, детализирующий причину ошибки.
Если сервер не поддерживает условное изменение, то он должен возвратить код статуса HTTP 400 Bad Request и может возвратить экземпляр ресурса OperationOutcome, детализирующий причину ошибки.
Клиент может запросить изменение экземпляра ресурса при условии, что заданная версия экземпляра отсутствует на сервере. Такой запрос осуществляется с помощью нестандартного заголовка HTTP If-None-Match, указав версию экземпляра в форме "слабого" ETag, например:
If-None-Match: W/"[идентификатор версии]".
Если вместо "слабого" ETag указан символ звездочки (If-None-Match: *), то новый экземпляр ресурса не создается, если на сервере нет существующих версий экземпляра.
12.13.5 Обеспечение целостности изменений
Если один и тот же экземпляр ресурса изменяется несколькими клиентами, то потерю изменений можно предотвратить с помощью использования сочетания заголовков ETag и If-Match. В этом случае сервер должен возвращать заголовок ETag с каждым экземпляром ресурса, например:
HTTP 200 OK
Date: Sat, 09 Feb 2013 16:09:50 GMT
Last-Modified: Sat, 02 Feb 2013 12:02:47 GMT
ETag: W/"23"
Content-Type: application/fhir+json
Если заголовок ETag присутствует, то он должен содержать идентификатор версии экземпляра ресурса. Сервер может генерировать номер версии любым способом, с теми ограничениями, что он должен соответствовать типу данных id и быть уникальным в пространстве идентификаторов версий ресурса данного типа. Если экземпляры ресурсов возвращаются в контейнере Bundle, то к ним заголовок ETag не относится и элемент идентификатора версии ресурса versionId должен использоваться напрямую.
Если клиент запрашивает изменение с использованием алгоритма обеспечения целостности, то он должен включить в запрос заголовок If-Match, повторяющий значение заголовка ETag, полученного от сервера, например:
PUT [base]/Patient/347
If-Match: W/"23"
Если идентификатор версии, указанный в заголовке If-Match, не совпадает с идентификатором версии текущего содержания экземпляра ресурса, то сервер должен возвратить код статуса HTTP 412 Precondition Failed и не выполнять изменение содержания ресурса.
Сервер может требовать, чтобы клиент передавал заголовок If-Match, возвращая код статуса HTTP 400 Bad Request, если этот заголовок отсутствует. Если сервер обнаружил, что изменение не может быть выполнено в силу внутренних причин (например, изменение экземпляра ресурса заблокировано), то должен быть возвращен код статуса HTTP 409 Conflict.
12.14 Взаимодействие исправления patch
12.14.1 Общие требования
При взаимодействии изменения update клиент передает серверу полное содержание экземпляра ресурса, даже если в нем изменился всего один элемент. При больших объемах содержания это приводит к снижению эффективности пропускной способности канала передачи данных. В качестве альтернативы может использоваться взаимодействие исправления patch, при котором клиент передает серверу только измененные элементы экземпляра ресурса.
Взаимодействие исправления выполняется с помощью метода HTTP PATCH:
PATCH [base]/[type]/[id] {?_format=[mime-type]}.
Тело запроса должно содержать экземпляр ресурса Parameters, описывающий выполняемые изменения.
Сервер должен представить хранящийся у него экземпляр ресурса в формате, указанном в параметре _format, и применить к этому представлению изменения, указанные в экземпляре ресурса Parameters. Затем сервер должен использовать измененное представление как тело запроса на изменение хранящегося у него экземпляра ресурса. Соответственно применяются все требования к обработке ошибок и идентификаторов версий, описанные в
подразделе 12.13.
Взаимодействие исправления определено не для всех типов ресурсов. Примером может служить ресурс Binary.
12.14.2 Условное исправление
Если сервер поддерживает взаимодействие patch и условное изменение, то по возможности он должен поддерживать условное исправление. При выполнении такого запроса сервер осуществляет поиск, определенный для данного типа ресурса. Дальнейшие действия зависят от числа найденных экземпляров ресурса:
а) не найдены. Сервер возвращает код статуса HTTP 404 Not Found;
б) найден один экземпляр. Сервер выполняет исправление найденного экземпляра ресурса;
в) найдено несколько экземпляров. Сервер возвращает код статуса HTTP 412 Precondition Failed, указывающее, что заданное клиентом условие недостаточно избирательное.
12.14.3 Обеспечение целостности человеко-читаемого представления
Исправление может привести к тому, что человеко-читаемое представление экземпляра ресурса (значение элемента text.div) перестанет соответствовать обновленному содержанию. Если text.div отсутствует среди исправляемых элементов и значение text.status в исправляемом экземпляре ресурса отличается от generated (сгенерировано), то сервер может или отклонить взаимодействие patch, или сгенерировать значение text.div самостоятельно и присвоить элементу text.status значение generated.
12.15 Взаимодействие удаления delete
12.15.1 Общие требования
Взаимодействие удаления delete удаляет существующий экземпляр ресурса. Оно выполняется с помощью метода HTTP DELETE:
DELETE [base]/[type]/[id].
Тело запроса должно быть пустым.
Взаимодействие удаления delete означает, что последующие запросы на чтение экземпляра ресурса, неспецифичные для версии, должны возвращать код статуса HTTP 410 Gone, а запросы на поиск не должны возвращать этот экземпляр. При успешном удалении либо при отсутствии экземпляра ресурса с заданным идентификатором сервер должен возвратить один из следующих кодов статуса:
- HTTP 200 OK, если ответ содержит дополнительные сведения;
- HTTP 204 No Content, если ответ содержит дополнительные сведения;
- HTTP 202 Accepted, если серверу запрещено сообщать факт удаления.
Поддержка удаления ресурса любого типа, ресурса конкретного типа или конкретного экземпляра ресурса зависит от политики безопасности и бизнес-правил сервера. Если серверу запрещено удалять ресурсы определенного типа в соответствии с общей политикой, то он должен возвратить код статуса HTTP 405 Method not allowed. Если он отказывает в удалении конкретного экземпляра ресурса по причинам, специфичным для этого экземпляра, например если удаление нарушает ссылочную целостность, то он должен возвратить код статуса HTTP 409 Conflict.
Применение взаимодействия удаления delete к уже удаленному экземпляру ресурса не приводит ни к какому эффекту, и сервер по возможности должен возвратить один из следующих кодов статуса:
а) HTTP 200 OK, если ответ содержит дополнительные сведения;
б) HTTP 204 No Content, если ответ не содержит дополнительные сведения.
В составе многих типов ресурсов присутствует элемент status, описывающий возможные состояния экземпляра ресурса. Эти состояния могут перекрываться с идеей удаления. Семантика удаления должна быть описана для каждого типа ресурса, имеющего элемент status. Если такое описание отсутствует, то взаимодействие удаления delete должно трактоваться как удаление экземпляра ресурса вне зависимости от значения элемента status.
Если сервер обеспечивает ведение истории версий, то взаимодействие delete не удаляет историю версий конкретного экземпляра ресурса. В этом случае удаление эквивалентно созданию специальной записи истории, у которой нет содержания и которая помечена как удаленная. Удаление предыдущих версий не поддерживается. Если сервер разрешает создание экземпляров ресурсов с заданными логическими идентификаторами id, то история изменений экземпляра может быть продолжена после удаления. Для обеспечения целостности идентификаторов версий сервер может включить в ответ на запрос удаления заголовок ETag, позволяющий управлять версиями после удаленного экземпляра ресурса.
Это правило не является обязательным и сервер может удалить как экземпляр ресурса, так и историю его версий, если это соответствует политике или бизнес-правилам.
12.15.2 Условное удаление
Условное удаление позволяет клиенту запросить удаление существующего экземпляра ресурса не по его идентификатору [id], а по некоторым критериям поиска, то есть передать запросы следующего вида:
- для удаления экземпляров ресурса заданного типа:
DELETE [base]/[type]?[search parameters];
- для удаления экземпляров ресурса независимо от их типа:
DELETE [base]?[search parameters].
При выполнении такого запроса сервер выполняет поиск, определенный для данного типа ресурса или для любых типов ресурсов. Дальнейшие действия зависят от числа найденных экземпляров ресурса:
а) не найдены или найден единственный экземпляр. Сервер удаляет найденный экземпляр ресурса;
б) найдено несколько экземпляров. Сервер может удалить все найденные экземпляры или возвратить код статуса HTTP 412 Precondition Failed, указывающий, что переданные ему параметры поиска недостаточно избирательные.
Если сервер не поддерживает условное удаление, то он по возможности должен возвратить код статуса HTTP 400 Bad Request и может возвратить экземпляр ресурса OperationOutcome, детализирующий причину ошибки.
12.16 Взаимодействие создания create
Взаимодействие создания create создает новый экземпляр ресурса в хранилище, определяемом сервером. Если клиенту требуется управлять присваиванием логических идентификаторов экземплярам ресурсов, то вместо create следует использовать update. Взаимодействие create выполняется с помощью запроса HTTP POST следующего вида:
POST [base]/[type] {?_format=[mime-type]}.
Тело запроса должно содержать экземпляр ресурса. Он не должен иметь элемент id. Если элемент id присутствует, сервер должен игнорировать его. Если тело запроса имеет элемент meta, сервер должен игнорировать значения его компонентов versionId и lastUpdated. Сервер должен заполнить элементы id, meta.versionId и meta.lastUpdated правильными новыми значениями.
При выполнении взаимодействия create сервер по возможности должен воспринимать экземпляр ресурса в том виде, как он получен, и при последующем чтении возвращать то же самое содержание.
При успешном создании экземпляр ресурса сервер возвращает код статуса HTTP 201 Created. Кроме того, он должен возвратить заголовок Location, содержащий новый логический идентификатор созданного экземпляра ресурса и новый идентификатор версии:
Location: [base]/[type]/[id]/_history/[vid],
где [id] - идентификатор экземпляра ресурса, а [vid] - идентификатор версии содержания экземпляра ресурса. Если сервер не поддерживает версионность, то заголовок Location должен иметь следующий вид:
Location: [base]/[type]/[id].
Заголовок Location может содержать абсолютный или относительный URL.
Сервер по возможности должен возвратить заголовок ETag, содержащий идентификатор версии содержания экземпляра ресурса (если версионность поддерживается), и заголовок Last-Modified.
Если синтаксис содержания ресурса не валиден или не корректен и не может быть использован для создания нового экземпляра ресурса, сервер возвращает код статуса HTTP 400 Bad Request. Если сервер отклоняет содержание ресурса в связи с тем, что оно нарушает бизнес-правила, то он возвращает код статуса HTTP 422 Unprocessable Entity. В каждом из этих случаев сервер по возможности должен возвратить тело ответа, содержащее экземпляр ресурса OperationOutcome, детализирующий причину ошибки.
При создании экземпляра ресурса сервер может сохранять комментарии, инструкции, форматирование содержания, передаваемого в формате XML, либо пробельные элементы содержания, передаваемого в формате JSON, но не обязан это делать. Это должно быть учтено при использовании электронной подписи.
В дополнение к обычным кодам статуса HTTP, относящимся к безопасности, заголовку и согласованию типу содержания, могут быть возвращены следующие коды статуса HTTP:
а) 400 Bad Request - содержание тела запроса не может быть разобрано или нарушает наложенные на него ограничения;
б) 404 Not Found - тип ресурса не поддерживается;
в) 422 Unprocessable Entity - переданное содержание не соответствует профилю ресурса или нарушает иные бизнес-правила. Сервер по возможности должен передать экземпляр ресурса OperationOutcome, детализирующий причину ошибки.
12.16.2 Условное создание
Это взаимодействие позволяет клиенту инициировать создание нового экземпляра ресурса при условии, что на сервере еще нет некоторого эквивалентного экземпляра ресурса. Клиент задает эквивалентность с помощью заголовка If-None-Exist, являющегося расширением спецификации HTTP:
If-None-Exist: [параметры поиска],
где [параметры поиска] представляют собой ту часть URL, которая следует за знаком вопроса "?").
При обработке запроса на условное создание сервер сначала выполняет поиск экземпляра ресурса данного типа, соответствующего заданным параметрам поиска. Дальнейшие действия зависят от числа найденных экземпляров:
а) не найдены. Сервер создает новый экземпляр ресурса в соответствии с
12.16.1;
б) найден один экземпляр. Сервер игнорирует запрос, возвращает код статуса HTTP 200 OK, текущее содержание этого экземпляра и все заголовки, как если бы экземпляр был создан;
в) найдено несколько экземпляров. Сервер возвращает код статуса HTTP 412 Precondition Failed, указывающий, что переданные ему параметры поиска недостаточно избирательные.
Этот вариант создания призван понизить риск создания дубликатов. Например, клиент может запросить создание экземпляра ресурса Person (демографические данные физического лица) при условии, что на сервере еще нет экземпляра ресурса Person, имеющего заданный СНИЛС или ИНН.
Если сервер не поддерживает условное создание, то он должен возвратить код статуса HTTP 400 Bad Request и может возвратить экземпляр ресурса OperationOutcome, детализирующий причину ошибки.
12.17 Взаимодействие поиска search
12.17.1 Общие требования
Взаимодействие поиска search выполняет поиск экземпляров ресурса, соответствующих определенным параметрам, с помощью запросов HTTP GET. Параметры поиска представляют собой пары вида "имя=значение", закодированные в соответствии с правилами URL.
Параметры поиска могут применяться к ресурсам любого типа (например, параметр _id определен для каждого типа ресурсов), к ресурсам конкретного типа (например, параметр даты рождения birthDate используется для поиска экземпляров ресурса Patient). Может осуществляться текстовый поиск по человеко-читаемому содержанию экземпляру ресурса или по всем его строковым элементам. Некоторые параметры управляют выводом результатов поиска.
В типичном REST API коллекция найденных экземпляров ресурсов представляется в форме массива. В данном предварительном стандарте требуется, чтобы результаты поиска возвращались в форме контейнера Bundle, у которого элемент type имеет значение searchset. Это позволяет иметь в результате поиска дополнительную информацию (например, число найденных экземпляров), обеспечивать дополнительную функциональность (например, постраничный вывод) и включать в результат поиска экземпляры ресурсов разных типов.
Структура контейнера результатов поиска показана на
рисунке 79. Экземпляры ресурсов, содержащиеся в этом контейнере, представляются в элементе resource в составе отдельных записей entry. Ссылки на страницы результатов поиска представлены элементами link. Причина включения экземпляра ресурса в результат поиска представлена элементом search. Его компонент mode может иметь следующие значения: match (экземпляр ресурса удовлетворяет критериям поиска) | include (экземпляр ресурса включен по прямой или обратной ссылке) | outcome (запись entry содержит экземпляр ресурса OperationOutcome с дополнительной информацией об обработке запроса на поиск).
Рисунок 79 - Контейнер результатов поиска
12.17.2 Контекст поиска
Операции поиска осуществляются в одном из следующих контекстов:
а) система - все типы ресурсов;
б) тип ресурса.
Если параметры поиска отсутствуют, например, GET [base], GET [base]/Patient, то сервер должен включить в результат поиска все экземпляры ресурсов данного контекста. Если число найденных экземпляров слишком велико, сервер может отклонить такой запрос или использовать постраничный вывод результатов.
12.17.3 Запрос HTTP GET
Клиент выполняет поиск с помощью запроса HTTP GET, в котором параметры поиска включены в адресную строку URL
(таблица 350).
Таблица 350
Поиск с помощью запроса HTTP GET
Контекст | Описание |
Система | GET [base]?param1=value&...{&_format=[mime-type]} |
Тип ресурса | GET [base]/[resource-type]/?param1=value&...{&_format=[mime-type]} |
12.17.4 Возвращаемые коды статуса HTTP
При успешном поиске сервер должен возвратить код статуса HTTP 200 OK, а тело ответа должно представлять собой контейнер Bundle, в который включена коллекция найденных экземпляров ресурсов. При этом элемент type ресурса Bundle должен иметь значение searchset. Экземпляры ресурсов, включенные в контейнер, могут быть получены от другого сервера, то есть базовый URL в элементе Bundle.entry.fullUrl может отличаться от базового URL, указанного в запросе поиска.
Коллекция, полученная в результате поиска, может быть очень большой, поэтому сервер может использовать постраничный вывод, описанный в
12.22. Сервер может также включить в контейнер Bundle экземпляры ресурсов OperationOutcome, содержащие дополнительную информацию о поиске. Они не должны содержать информацию о проблемах поиска, имеющих статус фатальной ошибки (OperationOutcome.severity = fatal), при этом в элементах Bundle.entry.search.mode записей Bundle.entry, содержащих эти экземпляры, должны быть указаны значения outcome.
Если поиск не может быть выполнен, то сервер должен возвратить код статуса HTTP 4xx или 5xx. Если такая ошибка возникла на уровне обработки ресурсов, то сервер по возможности должен включить в тело ответа экземпляр ресурса OperationOutcome, детализирующий ошибку.
В дополнение к обычным кодам статуса HTTP, относящимся к безопасности, заголовку и согласованию типу содержания, могут быть возвращены следующие коды статуса HTTP:
а) 400 Bad Request - запрос поиска не может быть выполнен или нарушает правила валидации;
б) 401 Not Authorized - для предпринятого взаимодействия требуется авторизация;
в) 404 Not Found - тип ресурса не поддерживается;
г) 405 Method Not Allowed - сервер не поддерживает выбранный тип запроса.
Для каждой из этих ошибок сервер по возможности должен передать экземпляр ресурса OperationOutcome, детализирующий причину ошибки.
12.17.5 Именованный поиск
Клиенту могут потребоваться возможности поиска, не укладывающиеся в стандартную схему. Для этой цели может использоваться именованный поиск, реализуемый специфичным образом. Именованный поиск задается с помощью параметра _query, например:
GET [base]/Person?_query=имя&параметры.
При именованном поиске могут задаваться параметры, не определенные для каких-либо ресурсов. В строке запроса может быть указан только один экземпляр параметра _query. Сервер должен отказать в обработке запроса, если он не поддерживает параметр _query или не способен обработать запрос с данным именем.
12.17.6 Параметры управления содержанием
12.18 Взаимодействие описания возможностей capabilities
Взаимодействие capabilities позволяет получить описание возможностей, обеспечиваемых сервером. Оно выполняется с помощью следующей команды HTTP GET:
GET [base]/metadata{?_format=[mime-type]}.
Ответ на запрос должен содержать экземпляр ресурса CapabilityStatement, описывающий типы ресурсов и взаимодействия, обеспечиваемые сервером для этих типов ресурсов.
По возможности в ответе на запрос должен возвращаться заголовок ETag, идентифицирующий версию описания возможностей.
12.19 Взаимодействие транзакции transaction
12.19.1 Общие требования
Взаимодействие транзакции transaction позволяет задать несколько взаимодействий в одном запросе HTTP. Все взаимодействия выполняются в одной транзакции: если при хотя бы одном взаимодействии возникла ошибка, результаты всех ранее выполненных взаимодействий откатываются.
Взаимодействие транзакции осуществляется с помощью запроса HTTP POST следующего вида:
POST [base] {?_format=[mime-type]}.
Тело запроса должно содержать контейнер Bundle, у которого элемент type имеет значение transaction. Структура контейнера транзакции показана на
рисунке 80.
Рисунок 80 - Контейнер транзакции
Запрос на выполнение взаимодействия представляется в элементе request в составе записи entry. Если взаимодействие выполняется с помощью запроса PUT или POST, то элемент resource должен содержать экземпляр ресурса, представляющий тело запроса.
12.19.2 Правила выполнения транзакции
Сервер либо выполняет все запросы (то есть при обработке каждой записи entry возвращается код статуса HTTP 2xx или 3xx) и возвращает контейнер результата транзакции, либо отклоняет все запросы и возвращает ответ с кодом статуса HTTP 4xx или 5xx. Результат выполнения не должен зависеть от порядка следования экземпляров ресурсов в контейнере транзакции. В одной транзакции может присутствовать только один экземпляр ресурса с данным идентификатором.
Запросы, содержащиеся в транзакции, должны выполняться в следующем порядке:
а) все взаимодействия удаления (DELETE);
б) все взаимодействия создания (POST);
в) все взаимодействия изменения (PUT) или исправления (PATCH);
г) все взаимодействия чтения, чтения версии, поиска, истории (GET или HEAD).
Экземпляры ресурсов, вложенные в контейнер транзакции, могут содержать перекрестные ссылки. Присвоив новый логический идентификатор id экземпляру ресурса, создаваемому с помощью запроса POST, сервер должен обновить все ссылки на него внутри контейнера Bundle. Ссылки на экземпляры ресурсов, не включенные в контейнер, оставляются неизменными.
Элемент fullUrl записи entry, содержащей создаваемый экземпляр ресурса, трактуется как идентификатор этого экземпляра внутри контейнера Bundle. При создании экземпляра сервер игнорирует этот идентификатор и присваивает собственный. При выполнении изменения сервер по возможности осуществляет преобразование значения элемента fullUrl в местный адрес URL, по которому находится изменяемый экземпляр ресурса. Если такое преобразование не представляется возможным, сервер заменяет базовую часть значения fullUrl на собственный базовый адрес. Это позволяет передать контейнер транзакции нескольким серверам, не меняя значения элементов fullUrl, указанных внутри контейнера.
12.19.3 Условные ссылки
При формировании контейнера транзакции у клиента может отсутствовать логический идентификатор ссылочного экземпляра ресурса. На этот случай в транзакции (и только в транзакции) ссылка на экземпляр ресурса по логическому идентификатору может быть заменена на условие поиска, например, <reference value="Patient?identifier=12345"/>. Это условие должно задаваться относительно базового пути [base] и начинаться с типа ресурса [type]. Параметры управления содержанием результата поиска должны отсутствовать.
При выполнении транзакции сервер должен осуществить следующие действия:
а) проверить все ссылки на предмет наличия в них условий поиска;
б) выполнить поиск по этим условиям;
в) если результат поиска пуст или содержит более одного экземпляра ресурса, откатить транзакцию и возвратить клиенту сообщение об ошибке;
г) если найден единственный экземпляр ресурса, заменить условие поиска на логический идентификатор этого экземпляра.
12.19.4 Результат транзакции
При успешном выполнении транзакции тело ответа должно содержать контейнер результата транзакции Bundle, у которого элемент type имеет значение transaction-response. Структура этого контейнера показана на
рисунке 81.
Рисунок 81 - Контейнер результата транзакции
Контейнер результата транзакции содержит по одной записи entry на каждую запись entry контейнера транзакции, и в том же порядке. Запись entry содержит информацию о результате транзакции в элементе response, включая код статуса HTTP и содержание заголовков Location, ETag, Last-Modified. В зависимости от значения заголовка Prefer, указанного при запросе транзакции, в запись entry может быть включен экземпляр ресурса.
Если при выполнении транзакции произошла ошибка, то вместо контейнера Bundle возвращается один экземпляр ресурса OperationOutcome, содержащий детальные сведения об ошибке.
12.20 Взаимодействие истории history
Взаимодействие истории history обеспечивает получение истории изменений конкретного экземпляра ресурса, истории изменения экземпляров ресурса данного типа или истории изменения экземпляров ресурсов всех типов. Эти три варианта выполняются с помощью следующих запросов HTTP GET:
а) GET [base]/[type]/[id]/_history{?[parameters]&_format=[mime-type]};
б) GET [base]/[type]/_history{?[parameters]&_format=[mime-type]};
в) GET [base]/_history{?[parameters]&_format=[mime-type]}.
Тело ответа должно представлять собой контейнер Bundle, у которого элемент type имеет значение history. Оно содержит историю изменения версий экземпляров ресурсов, включая удаленные, и должна быть отсортирована в обратном хронологическом порядке.
Структура контейнера истории показана на
рисунке 82.
Рисунок 82 - Контейнер истории
Каждая запись entry должна содержать хотя бы один из элементов resource и request. Элемент resource содержит версию экземпляра ресурса, а элемент request предоставляет информацию о взаимодействии, которое привело к данной версии, что позволяет клиенту-подписчику отличить вновь созданный экземпляр от изменения уже существующего экземпляра. Главная причина, почему элемент resource может отсутствовать, состоит в том, что содержание экземпляра могло быть изменено не с помощью REST API. Если элемент entry.request.method имеет значение PUT или POST, то элемент entry должен содержать элемент resource.
Взаимодействия create, update, patch и delete пополняют историю изменений. Другие взаимодействия не пополняют ее. Поскольку операция исправления patch в конечном счете приводит к изменению экземпляра ресурса, то соответствующий ей элемент entry.request.method будет иметь значение PUT.
Вместо GET может использоваться запрос HEAD.
Примечания
1 В истории изменений условные создания, изменения и удаления преобразуются в обычные взаимодействия.
2 Содержание ресурса, показанное в истории изменений, является тем, как оно сохранено сервером, а не тем, как оно было предоставлено клиентом (могут быть отличия).
3 Сервер по возможности должен как минимум заполнить элемент response.lastModified, чтобы можно было определить момент выполнения действия сервером.
Сервер может регистрировать только успешные взаимодействия. Сервер может указывать в истории только код статуса HTTP 200 OK вместо более специфичных статусов успеха.
В дополнение к стандартному параметру _format могут быть указаны также параметры, перечисленные в
таблице 351. Каждый из этих параметров не может быть указан более одного раза.
Таблица 351
Дополнительные параметры в запросе истории
Параметр | Тип | Описание |
_count | integer | Максимальное число элементов entry, указанных на одной странице |
_offset | number | Число пропускаемых экземпляров ресурса (при постраничном выводе истории изменений) |
_since | instant | Включить только те версии экземпляров ресурсов, которые были созданы в заданный момент времени или после него |
_at | date(Time) | Включить только те версии экземпляров ресурсов, которые были текущими в некоторый момент интервала, заданного значением данного параметра |
_list | reference | Включить только те версии экземпляров ресурсов, на которые есть ссылки в данном списке |
_sort | token | Сортировка версий экземпляра ресурса по дате и времени последнего изменения: -_lastUpdated (по умолчанию) - в порядке убывания _lastUpdated - в порядке возрастания none - без сортировки |
Историю версий можно ограничить определенным периодом времени, указав параметр _since, содержащий полные дату и время с часовым поясом. Клиент должен иметь в виду, что в связи с неточностью времени он может получить более одного уведомления об изменении содержания экземпляра в момент _since. Сервер не обязан указывать время с точностью менее секунды.
Поскольку список изменений может быть длинным, сервер может использовать постраничный вывод. В этом случае он должен использовать метод, описанный в
[38] (https://tools.ietf.org/html/rfc5005), учитывая максимальное число записей entry на странице, указанное в параметре _count.
Взаимодействие истории history может использоваться для организации подписки, при которой подписчик синхронизирует свои данные с издателем.
История версий ведется последовательно для каждого экземпляра ресурса, она не предназначена для прослеживания ветвей. Соответственно, нет возможности изменить или удалить предыдущую версию, можно только изменить часть ее метаданных в целях управления доступом. Все предшествующие версии содержания экземпляра ресурса предполагаются устаревшими и неактивными, оставленными для целей аудита/целостности.
Если требуется явно указать, что предшествующая версия содержания экземпляра ресурса появилась по ошибке, то следует использовать ресурс Provenance (происхождение), содержащий ссылку на эту версию. При прослеживании истории конкретного экземпляра ресурса приложение по возможности должно извлекать экземпляры ресурсов Provenance, ссылающиеся на этот экземпляр или его версию.
Если сделан запрос на получении истории, не являющейся доступной (например, сервер не хранит историю версий ресурсов данного типа или конкретного экземпляра ресурса), то сервер должен возвратить код статуса HTTP 404 Not Found и по возможности возвратить экземпляр ресурса OperationOutcome, детализирующий причину ошибки.
12.21 Транзакционная целостность
При выполнении взаимодействий create и update сервер не обязан сохранять экземпляр ресурса в том виде, как его предоставил клиент. При последующем чтении с помощью взаимодействия содержание экземпляра ресурса может отличаться от исходного по нескольким причинам, например:
а) предоставленное содержание объединяется с текущим;
б) к предоставленному содержанию применяется форматно-логический контроль и по его результатам содержание может быть изменено;
в) сервер поддерживает не все возможные элементы содержания или значения этих элементов.
В связи с этим рекомендуется придерживаться следующих правил:
а) перед запросом на изменение клиенту следует считать последнюю версию экземпляра ресурса;
б) клиент вносит в него необходимые изменения, оставляя остальное содержание неизменным;
в) клиент передает полученный результат серверу, используя взаимодействие изменения update. При этом он должен быть способен обработать возвращенные коды статуса HTTP 409 или 412.
12.22.1 Общие требования
Для снижения нагрузки на сервер, а также для снижения сетевого трафика может использоваться постраничный вывод результатов поиска или истории изменений. В этом случае возвращаемый результат содержит ссылки link с адресами URL, по которым можно запросить другие страницы результата, например:
<Bundle xmlns="http://hl7.org/fhir">
<id value="900ef882-8ec7-410d-85d2-e5e9dbae5e24"/>
<meta>
<lastUpdated value="2023-09-19T18:37:52.066+00:00"/>
</meta>
<type value="searchset"/>
<link>
<relation value="self"/>
<url value="https://hapi.fhir.org/baseR5/Patient?_format=xml&birthdate
=ge1950"/>
</link>
<link>
<relation value="next"/>
<url value="https://hapi.fhir.org/baseR5?_getpages=900ef882-8ec7-410d-
85d2-e5e9dbae5e24&_getpagesoffset=20&_count=20&_format=xml&_
pretty=true&_bundletype=searchset"/>
</link>
<entry>
<fullUrl value="https://hapi.fhir.org/baseR5/Patient/3506"/>
<resource>
<Patient xmlns="http://hl7.org/fhir">
<id value=

3506

/>
......
С помощью параметра _count можно указать, сколько экземпляров ресурса следует возвратить на одной странице. Если _count имеет значение 0, то сервер должен возвратить экземпляр ресурса Bundle, в котором элемент total содержит общее число найденных экземпляров, но при этом в нем нет ни одного экземпляра ресурса и ссылок link на предыдущую/следующую страницу, например:
<Bundle xmlns="http://hl7.org/fhir">
<id value="069e1b59-1864-4395-b47d-6a06ed0c9c98"/>
<meta>
<lastUpdated value="2023-09-19T18:42:30.462+00:00"/>
<tag>
<system value="http://terminology.hl7.org/CodeSystem/v3-
ObservationValue"/>
<code value="SUBSETTED"/>
<display value="Resource encoded in summary mode"/>
</tag>
</meta>
<type value="searchset"/>
<total value=

796

/>
</Bundle>
Следует учесть, что элемент total содержит общее число экземпляров ресурсов, соответствующих условию поиска. В это число не входят экземпляры ресурсов, включаемых в Bundle в соответствии с требованием, указанным в параметрах _include или _revinclude.
Значение параметра _count никак не влияет на значение элемента Bundle.total, поскольку последний указывает общее число найденных экземпляров, а не число экземпляров ресурсов, включенных в конкретный экземпляр ресурса Bundle.
12.22.2 Смещение от начала вывода
С помощью параметра _offset можно указать смещение от начала вывода, то есть число экземпляров ресурса, пропускаемое перед формированием страницы вывода. В подсчете не участвуют экземпляры других ресурсов, включаемых в Bundle, например, ссылочные экземпляры ресурсов, включаемые в соответствии с требованием, указанным в параметре _include или _revinclude.
12.22.3 Включение других экземпляров ресурсов в результат запроса (_include и _revinclude)
Для снижения числа последовательных запросов поиска, требуемых для получения нужной информации, и тем самым для ускорения поиска можно указать серверу, что вместе с искомым экземпляром ресурса необходимо возвратить экземпляры ресурсов, на которые он ссылается, или экземпляры, которые ссылаются на него. Для этого используются параметры _include и _revinclude.
Значения параметров управления поиском _include и _revinclude состоят из двух частей, разделенных двоеточием (:):
а) тип ресурса;
б) имя параметра поиска, определенного для этого ресурса и имеющего тип reference.
Значения параметров _include и _revinclude не могут задаваться списком. Вместо этого должны быть указаны отдельные параметры управления поиском.
Для каждого ресурса, включенного в результат поиска вследствие применения параметров _include и _revinclude, элементу entry.search.mode ресурса Bundle присваивается значение include. Если добавить нечего, то в результат поиска дополнительные экземпляры ресурсов не включаются и ошибка не генерируется.
При постраничном выводе результата поиска все экземпляры включенных экземпляров ресурсов должны быть на одной странице с найденными экземплярами, чтобы она была самодостаточной.
12.22.4 Актуальность результатов запроса
Результаты запроса актуальны только на момент выполнения запроса. После его выполнения экземпляры ресурсов могут изменяться и повторение запроса может привести к другим результатам.
12.23 Нестандартные заголовки
В
таблице 352 приведены нестандартные заголовки HTTP, предназначенные для использования в целях технической поддержки или отладки.
Таблица 352
Нестандартные заголовки HTTP
Заголовок | Направление | Примечания |
X-Request-Id | обе стороны | Уникальный идентификатор запроса или ответа, присвоенный клиентом или сервером соответственно |
X-Correlation-Id | обе стороны | Идентификатор запроса, присвоенный клиентом и возвращаемый сервером в ответе на запрос |
X-Forwarded-For | запрос | Исходный IP-адрес клиента, передаваемый промежуточному узлу |
X-Forwarded-Host | запрос | Исходный адрес хоста, указанный клиентом в заголовке HTTP Host |
X-Intermediary | обе стороны | Используется активным промежуточным узлом, изменяющим содержание запроса или ответа |
X-Forwarded-Proto | обе стороны | Идентификация исходного протокола, используемого клиентом для соединения с промежуточным узлом |
X-Forwarded-Port | обе стороны | Идентификация исходного порта, используемого клиентом для соединения с промежуточным узлом |
X-Forwarded-Prefix | обе стороны | Заголовок, позволяющий приложениям использовать суб-URL |
Заголовок X-Request-Id предназначен для идентификации запросов или ответов в системных журналах. Клиент может присвоить запросу идентификатор и указать его в заголовке X-Request-Id. Сервер может использовать этот идентификатор или присвоить запросу собственный идентификатор, предназначенный для передачи в X-Request-Id ответа на запрос. Если идентификатор, присвоенный сервером, отличается от идентификатора, присвоенного клиентом, то сервер по возможности должен передать идентификатор, присвоенный клиентом, в заголовке X-Correlation-Id.
Протокол HTTP может маршрутизироваться, используя прокси. Такие прокси прозрачны для приложений, но при этом существует риск получения устаревшего содержания из-за кеширования.
На пути от поставщика к потребителю могут использоваться интерфейсные машины. Они отличаются от прокси тем, что активно меняют содержание передаваемых данных и не связаны требованиями, предъявляемыми к прокси. Такие агенты должны добавлять к запросу заголовки X-Intermediary, способствующие отладке или технической поддержке, например:
X-Intermediary: [идентификация агента, обычно полное доменное имя]
Конечные точки не должны использовать этот заголовок.
Сводная информация по запросам HTTP приведена в
таблице 353.
Таблица 353
Сводная информация по запросам
Взаимодействие | Путь | Запрос |
Глагол HTTP | Заголовок Content-Type | Тело | Заголовок Prefer | Заголовок условия |
read (чтение) | /[type]/[id] | GET или HEAD | не применим | отсутствует | не применим | возможен: If-Modified-Since, If-None-Match |
vread (чтение версии) | /[type]/[id]/_history/[vid] | GET или HEAD | не применим | отсутствует | не применим | не применим |
update (изменение) | /[type]/[id] | PUT | обязателен | экземпляр ресурса | не обязателен | возможен: If-Match |
patch (исправление) | /[type]/[id] | PATCH | обязателен | экземпляр ресурса Parameters | обязателен | возможен: If-Match |
delete (удаление) | /[type]/[id] | DELETE | не применим | не применим | не применим | не применим |
create (создание) | /[type] | POST | обязателен | экземпляр ресурса | обязателен | возможен: If-None-Exist |
search (поиск по типу) | /[type]? | GET | не применим | не применим | не применим | не применим |
/[type]/_search? | POST | application/x-www-form-urlencoded | параметры запроса | не применим | не применим |
search (поиск по системе) | ? | GET | не применим | не применим | не применим | не применим |
/_search | POST | application/x-www-form-urlencoded | параметры запроса | не применим | не применим |
capabilities (возможности) | /metadata | | не применим | не применим | не применим | не применим |
transaction (транзакция) | / | POST | обязателен | экземпляр ресурса Bundle | не обязателен | не применим |
batch (пакет) | / | POST | обязателен | экземпляр ресурса Bundle | не обязателен | не применим |
history (история экземпляра) | /[type]/[id]/_history | GET | не применим | не применим | не применим | не применим |
history (история типа) | /[type]/_history | GET | не применим | не применим | не применим | не применим |
history (история системы) | /_history | GET | не применим | не применим | не применим | не применим |
(операция) | /$[name], /[type]/$[name] или /[type]/[id]/$[name] | POST | обязателен | экземпляр ресурса Parameters | не применим | не применим |
GET | не применим | не применим | не применим | не применим |
POST | application/x-www-form-urlencoded | параметры запроса | не применим | не применим |
Сводная информация по ответам на запрос приведена в
таблице 354. В
графе "Коды статуса HTTP" приведены коды, описанные в настоящем предварительном стандарте. В дополнение к ним могут возвращаться другие коды, в том числе относящиеся к аутентификации и ошибкам сервера.
Таблица 354
Сводная информация по ответам на запрос
Взаимодействие | Ответ на запрос |
Заголовок Content-Type | Тело | Заголовок Location | Заголовок версионности | |
read (чтение) | обязателен | экземпляр ресурса | не применим | O: ETag, Last-Modified | 200, 202, 404,  |
vread (чтение версии) | обязателен | экземпляр ресурса | не применим | O: ETag, Last-Modified | 200, 202, 404,  |
update (изменение) | обязателен при наличии тела | в зависимости от заголовка Prefer - экземпляр ресурса | не применим | O: ETag, Last-Modified | 200, 201, 202, 400, 404, 405, 409, 412, 422 |
patch (исправление) | обязателен при наличии тела | в зависимости от заголовка Prefer - экземпляр ресурса | не применим | возможны: ETag, Last-Modified | 200, 201, 202, 400, 404, 405, 409, 412, 422 |
delete (удаление) | обязателен при наличии тела | возможен экземпляр ресурса OperationOutcome | не применим | не применим | 200, 202, 204, 404, 405, 409, 412 |
create (создание) | обязателен при наличии тела | в зависимости от заголовка Prefer - экземпляр ресурса | обязателен | возможны: ETag, Last-Modified | 201, 202, 400, 404, 405, 422 |
search (поиск по типу) | обязателен | экземпляр ресурса Bundle | не применим | не применим | 200, 202, 401, 404, 405 |
search (поиск по системе) | обязателен | экземпляр ресурса Bundle | не применим | не применим | 200, 202, 401, 404, 405 |
capabilities (возможности) | обязателен | экземпляр ресурса CapabilityStatement | не применим | не применим | 200, 202, 404 |
transaction (транзакция) | обязателен | экземпляр ресурса Bundle | не применим | не применим | 200, 202, 400, 404, 405, 409, 412, 422 |
batch (пакет) | обязателен | экземпляр ресурса Bundle | не применим | не применим | 200, 202, 400, 404, 405, 409, 412, 422 |
history (история экземпляра) | обязателен | экземпляр ресурса Bundle | не применим | не применим | 200, 202 |
history (история типа) | обязателен | экземпляр ресурса Bundle | не применим | не применим | 200, 202 |
history (история системы) | обязателен | экземпляр ресурса Bundle | не применим | не применим | 200, 202 |
(операция) | обязателен | Экземпляр ресурса Parameters | не применим | не применим | 200, 202 и другие в зависимости от типа операции |
12.25 Шаблон асинхронных запросов
Для выполнения асинхронного запроса сервер должен поддерживать заголовок Prefer со значением respond-async (асинхронный ответ). При этом в заголовке Accept может быть указан формат экземпляра ресурса Bundle, возвращаемого при успешном выполнении запроса, или экземпляра ресурса OperationOutcome, возвращаемого при ошибке приема или выполнении запроса.
При успешном приеме запроса сервер должен возвратить код статуса HTTP 202 Accepted и заголовок Content-Location, содержащий абсолютный URL конечной точки, которой должны направляться запросы статуса ответа. Тело ответа может содержать экземпляр ресурса OperationOutcome.
При ошибке приема (например, запрос содержит неподдерживаемый параметр поиска) должен возвращаться код статуса HTTP 4XX или 5XX, а тело ответа должно содержать экземпляр ресурса OperationOutcome с описанием ошибки.
После получения ответа об успешном приеме запроса клиент может выполнять следующие действия:
- отменить выполнение запроса с помощью отправки конечной точке запроса DELETE. При успешной отмене запроса в ответ на обращение к конечной точке должны возвращаться код статуса HTTP 404 Not Found и соответствующий ему экземпляр ресурса OperationOutcome. При ошибке отмены конечная точка должна возвратить код статуса HTTP 4XX или 5XX и может возвратить экземпляр ресурса OperationOutcome с описанием ошибки;
- запросить статус выполнения с помощью отправки конечной точке запроса GET. При частых запросах статуса конечная точка может возвратить код статуса HTTP 429 Too Many Requests. Если исходный запрос еще не выполнен, конечная точка должна возвратить код статуса HTTP 202 Accepted и может возвратить заголовок X-Progress с текстовым описанием состояния выполнения, например, процент выполнения. Если при обработке запроса статуса произошла ошибка, конечная точка должна возвратить код статуса HTTP 4XX или 5XX и может возвратить экземпляр ресурса OperationOutcome с описанием ошибки. Если выполнение исходного запроса завершено (успешно или нет), то конечная точка должна возвратить код статуса HTTP 200 OK и тело, содержащее контейнер Bundle, у которого элемент type имеет значение batch-response. Результат исходного запроса должен возвращаться в первой записи контейнера Bundle.entry[0], а информация об ошибках его выполнения - в элементе Bundle.entry[0].response.
12.26 Обработка запросов поиска
12.26.1 Параметры поиска
Входные данные операции поиска именуются параметрами поиска. Параметр поиска может представлять собой:
а) фильтр, применимый к любому типу ресурса (например, _id);
б) фильтр, применимый к конкретному типу ресурса (например, параметр поиска birthdate применим к типу ресурса Patient и обеспечивает поиск по дате рождения Patient.birthDate);
в) фильтр поиска по текстовым элементам экземпляра ресурса;
г) параметр, управляющий результатами поиска.
Имена параметров поиска чувствительны к регистру. Параметры применяются в следующем порядке:
а) сначала параметры фильтрации (в произвольном порядке);
б) затем параметр сортировки _sort;
в) затем параметры постраничного вывода;
г) затем параметры включения ссылочных экземпляров ресурсов (_include, _revinclude).
В отсутствие фильтров поиска, например, GET [base], GET [base]/Patient или POST [base]/_search, POST [base]/Patient/_search без указания тела, сервер по возможности должен возвратить все экземпляры ресурсов данного контекста. Если их слишком много, сервер может отклонить запрос, возвратив статус HTTP 413 Payload Too Large, или использовать постраничный вывод с параметрами по умолчанию.
12.26.2 Контекст поиска
Операции поиска выполняются в одном из следующих контекстов:
а) все типы ресурсов: GET [base]?параметры. Если при поиске в этом контексте добавлен параметр _type, то все остальные параметры поиска должны быть общими для всех типов ресурсов, перечисленных в значении этого параметра. Если параметр _type отсутствует, то все параметры поиска должны быть общими для всех типов ресурсов, обрабатываемых данным сервером;
б) конкретный тип ресурса: GET [base]/[type]?параметры.
12.26.3 Результаты поиска
Результаты поиска всегда возвращаются в контейнере Bundle, у которого элемент type имеет значение searchset. Они содержат экземпляры ресурсов и дополнительные метаданные. Структура контейнера результатов поиска показана на
рисунке 79.
Параметры поиска, примененные сервером, могут отличаться от тех, что были заданы клиентом. Они возвращаются в элементе Bundle.link, у которого элемент relation имеет значение self.
Контейнер результатов поиска Bundle может содержать записи entry, тип которых определяется значением элемента entry.search.mode:
а) match: содержание элемента entry.resource соответствует фильтрам, указанным в запросе поиска;
б) include: элемент entry.resource содержит ссылочный экземпляр ресурса;
в) outcome: элемент entry.resource содержит экземпляр ресурса OperationOutcome с информацией о выполнении поиска.
12.26.4 Типы параметров поиска
Значения параметров поиска передаются в виде строк, закодированных в соответствии со спецификацией URL-Encoded. На содержание этих строк накладываются дополнительные ограничения в форме типа параметра. Допустимые типы параметров приведены в
таблице 355.
Таблица 355
Тип | Описание |
number | Значение параметра должно быть целым или десятичным числом |
date | Значение параметра представляет дату или дату и время в стандартном формате XML |
string | Значение параметра представляет собой строку символов, которая может содержать пробелы, но не запятые. Совпадающая строка должна начинаться со значения параметра или равняться ему, регистр и диакритические знаки игнорируются |
token | Значением параметра является кодированное значение или идентификатор в форме строки или пары "пространство имен|значение" |
reference | Значение параметра является ссылкой на другой экземпляр ресурса |
composite | Значение параметра представляет собой сочетание нескольких критериев |
quantity | Значение параметра представляет физическую величину |
uri | Значение параметра представляет URI [27] |
special | Специальное значение, состав которого приведен в описании параметра |
12.26.5 Модификаторы
Модификаторы параметров поиска изменяют семантику параметров. Например, модифицированный параметр поиска birthdate:missing=true позволяет найти экземпляры ресурса Patient, у которых дата рождения отсутствует.
В запросах поиска модификаторы обозначаются как суффиксы имени параметра поиска в формате [имя]:[модификатор]. К одному параметру поиска может быть применен только один модификатор.
Поскольку модификаторы изменяют семантику параметров поиска, то сервер по возможности должен отклонить запрос поиска, если в нем указан модификатор, не поддерживаемый этим сервером. При отклонении должен быть возвращен код статуса HTTP 400 Bad Request и экземпляр ресурса OperationOutcome с точным описанием причины отклонения.
Возможность применения модификатора к параметру поиска зависит от реализации поиска конкретным сервером. Однако существуют общие ограничения применимости модификатора в зависимости от типа параметра. Например, модификатор exact (точное совпадение) имеет смысл для параметров типа string, но не может быть применен к параметру типа token. Исключение составляют параметры поиска типа special - для каждого такого параметра список допустимых модификаторов индивидуален.
Таблица 356
Модификаторы параметров поиска
Имя | Тип параметра | Описание |
above | uri | Значение параметра является продолжением значения элемента типа uri |
below | uri | Значение параметра является началом значения элемента типа uri |
contains | string, uri | Значение параметра является подстрокой в любом месте значения элемента, на который отображается параметр |
exact | string | Значение параметра полностью совпадает со значением элемента, на который отображается параметр (включая регистр и диакритические знаки) |
identifier | reference | Значение параметра совпадает со значением компонента identifier ссылочного элемента типа Reference, на который отображается параметр |
in | token | Значение элемента, на который отображается параметр, принадлежит заданному набору значений |
iterate | - | Параметр поиска означает включение (_include, _revinclude), применяемое к включенному экземпляру ресурса |
missing | date, number, quantity, reference, string, token, uri | Присутствие элемента, на который отображается параметр (если значение параметра равно true), или отсутствие этого элемента (если значение параметра равно false) |
not | token | Элемент, на который отображается параметр, отсутствует либо его значение не совпадает со значением параметра |
text | token | Значение параметра совпадает со значением компонента типа string (CodeableConcept.text, Coding.display, Identifier.type.text или Reference.display) элемента, на который отображается параметр, в соответствии с базовыми правилами (совпадающая строка должна начинаться со значения параметра или равняться ему, регистр и диакритические знаки игнорируются) |
Если значением параметра является список, то модификатор применяется к каждому элементу списка.
12.26.6 Префиксы
Префиксы значений параметров используются для параметров типа number, date и quantity, имеющих упорядоченные области значений. Они позволяют избежать применения escape-последовательностей в строке URL и обеспечивают наглядность визуализации.
Допустимые префиксы приведены в
таблице 357. При описании префиксов "значение параметра" обозначает значение параметра поиска, а "значение элемента" - значение элемента ресурса, на который отображается параметр.
Таблица 357
Допустимые префиксы значений параметров поиска
Префикс | Описание | |
eq | значение элемента равно значению параметра или полностью содержится в нем | диапазон значений параметра полностью содержит диапазон значений элемента |
ne | значение элемента не равно значению параметра | диапазон значений параметра не полностью содержит диапазон значений элемента |
gt | значение элемента больше значения параметра | диапазон над значением параметра пересекается с диапазоном значений элемента |
lt | значение элемента меньше значения параметра | диапазон под значением параметра пересекается с диапазоном значений элемента |
ge | значение элемента больше значения параметра или равно ему | диапазон над значением параметра пересекается с диапазоном значений элемента или диапазон значений параметра полностью содержит диапазон значений элемента |
le | значение элемента меньше значения параметра или равно ему | диапазон под значением параметра пересекается с диапазоном значений элемента или диапазон значений параметра полностью содержит диапазон значений элемента |
sa | значение элемента начинается после значения параметра | диапазон значений параметра не пересекается с диапазоном значений элемента и диапазон над значением параметра содержит диапазон значений элемента |
eb | значение элемента заканчивается до значения параметра | диапазон значений параметра не пересекается с диапазоном значений элемента и диапазон под значением параметра содержит диапазон значений элемента |
Использование префиксов предполагает, что элемент присутствует и его значение определено. Для поиска элементов с отсутствующими значениями следует использовать модификаторы missing или not.
Префиксы могут использоваться в списках значений параметра, подразумевающих логическое ИЛИ. В этих случаях префикс относится только к значению, которому он предшествует.
По умолчанию предполагается префикс eq. Следует иметь в виду, что применение префиксов отличается от аналогичных математических операций. Префиксы sa (начинается после) и eb (заканчивается до) применимы к десятичным значениям, но не применимы к целым.
Графа "формальное определение" содержит описание префикса в терминах диапазонов, применимых для десятичных значений и дат. Эти диапазоны могут быть явными или подразумеваемыми. Например, десятичное число 2.0 имеет подразумеваемый диапазон значений от 1.95 до 2.05, а для даты 2015-08-12 подразумевается диапазон времени в течение всего дня. У элемента с типом данных Range, Period или Timing диапазон значений задан явно. Варианты диапазонов приведены в
таблице 358.
Таблица 358
Диапазон | Описание | Примеры |
Диапазон значений | Определяется точностью представления значения | Число 2.0 имеет диапазон значений от 1.95 до 2.05. Дата 2015-08-12 имеет диапазон значений от 2015-08-12T00:00:00.0000 включительно до 2015-08-13T00:00:00.0000 исключительно |
Диапазон под значением | Множество значений до заданного значения | Диапазон под значением 2.0 включает все значения меньше 2.00000000000000000000. Диапазон под значением 2015-08-12T05:23:45 включает все значения времени до 2015-08-12T05:23:45.000000000000000 |
Диапазон над значением | Множество значений после заданного значения | Диапазон над значением 2.0 включает все значения, большие < 2.00000000000000000000. Диапазон над значением 2015-08-12T05:23:45 включает все значения времени после 2015-08-12T05:23:45.000000000000000 |
12.26.7 Использование escape-последовательностей в значении параметра поиска
В строке URL запроса поиска символы доллара ($), запятой (,) и вертикальной черты (|) имеют специальное значение. Если эти символы должны присутствовать в значении параметра поиска, то им должен предшествовать символ обратной косой черты (\), который должен предшествовать самому себе. Выражение param=xxx$xxx означает, что параметр имеет тип composite, а param=xx\$xx означает, что параметр имеет строковое значение xx$xx. Выражение param=xx\xx недопустимо, а param=xx\\xx означает, что параметр имеет строковое xx\xx. По запросу GET [base]/Observation?code=a,b должны быть найдены все экземпляры ресурса Observation, у которых элемент code принимает значение "a" или "b", а по запросу GET [base]/Observation?code=a\,b должны быть найдены все экземпляры ресурса Observation, у которых элемент code имеет значение "a,b".
12.26.8 Параметр типа date
Параметр типа date используется для поиска по заданной дате или дате и времени либо по заданному периоду.
Значение параметра типа date должно иметь представление даты и времени ГГГГ-ММ-ДДТЧЧ:ММ:СС.СССС[Z|(+|-)ЧЧ:ММ] (стандартный формат даты и времени в XML). Допускаются также представления с уменьшенной точностью.
Поиск по дате всегда оперирует "диапазонами значений", зависящими от типа данных элемента, на который отображается параметр поиска
(таблица 359).
Таблица 359
Диапазоны значений даты и времени
Тип данных | Диапазон значений |
date | Диапазон значений день (при полном представлении даты), месяц или год (при представлении даты с уменьшенной точностью) |
dateTime | Тот же диапазон, что для типа данных date. Например, дата 2013-01-10 задает все моменты времени от 00:00 10 января 2013 года до 00:00 января 2013 года (исключая этот момент) |
instant | Фиксированный момент времени с диапазоном значений, определяемым точностью системного таймера сервера |
Period | Явно заданный диапазон, у которого верхняя или нижняя граница может отсутствовать |
Timing | Детали расписания игнорируются и учитываются только внешние границы. Например, расписание "через день с 31 января 2013 года по 24 марта 2013 года" попадет в результат поиска по дате 1 февраля 2013 года, хотя эта дата не входит в расписание |
Отсутствующая нижняя граница диапазона всегда "раньше" любой фактической даты (даты и времени). Отсутствующая верхняя граница диапазона всегда "позже" любой фактической даты (даты и времени). При поиске по значению параметра типа date могут использоваться префиксы. Примеры совпадений значения элемента со значением параметра приведены в
таблице 360.
Таблица 360
Примеры совпадений значения элемента
со значением параметра типа date
Значение параметра | Примеры совпадений значения элемента |
[параметр]=eq2013-01-14 | 2013-01-14T00:00 совпадает (очевидно) 2013-01-14T10:00 совпадает - входит в диапазон 2013-01-15T00:00 не совпадает - не входит в диапазон |
[параметр]=ne2013-01-14 | 2013-01-15T00:00 совпадает - не входит в диапазон 2013-01-14T00:00 не совпадает - входит в диапазон 2013-01-14T10:00 не совпадает - входит в диапазон |
[параметр]=lt2013-01-14T10:00 | 2013-01-14 совпадает, поскольку включает моменты времени до 10:00 14 января 2013 года Период от 2013-01-13T12:00 до 2013-01-14T12:00 совпадает, поскольку включает моменты времени до 10:00 14 января 2013 года Период от 2013-01-14T08:00 до 2013-01-15T08:00 совпадает, поскольку включает моменты времени до 10:00 14 января 2013 года |
[параметр]=gt2013-01-14T10:00 | 2013-01-14 совпадает, поскольку включает моменты времени после 10:00 14 января 2013 года Период от 2013-01-13T12:00 до 2013-01-14T12:00 совпадает, поскольку включает моменты времени после 10:00 14 января 2013 года Период от 2013-01-14T12:00 до 2013-01-15T12:00 совпадает, поскольку включает моменты времени после 10:00 14 января 2013 года |
[параметр]=ge2013-03-14 | Период "после 21 января 2013 года" совпадает, поскольку в него попадают моменты времени после 14 марта 2013 года |
[параметр]=le2013-03-14 | Период "после 21 января 2013 года" совпадает, поскольку в него попадают моменты времени до 14 марта 2013 года |
[параметр]=sa2013-03-14 | Период "после 15 марта 2013 года" совпадает, поскольку начинается после 14 марта 2013 года Период "после 21 января 2013 года" не совпадает, поскольку начинается до 14 марта 2013 года Период "до 21 января 2013 года включительно" не совпадает, поскольку начинается и завершается до 14 марта 2013 года Период "с 2013-03-13T12:00 до 2013-03-14T12:00" не совпадает, поскольку начинается до 14 марта 2013 года Период "с 2013-03-14T12:00 до 2013-03-15T12:00" не совпадает, поскольку начинается до завершения суток 14 марта 2013 года |
[parameter]=eb2013-03-14 | Период "после 15 марта 2013 года" не совпадает, поскольку начинается после 14 марта 2013 года Период "после 21 января 2013 года" не совпадает, поскольку начинается до 14 марта 2013 года, но не завершается до этой даты Период "до 21 января 2013 года включительно" совпадает, поскольку завершается до 14 марта 2013 года Период "с 2013-03-13T12:00 до 2013-03-14T12:00" не совпадает, поскольку завершается после начала суток 14 марта 2013 года Период "с 2013-03-14T12:00 до 2013-03-15T12:00" не совпадает, поскольку начинается до завершения суток 14 марта 2013 года |
При выполнении поиска по дате и времени сервер по возможности должен учитывать часовые пояса. Если значения параметра и значение элемента не содержат часовой пояс, то должен использоваться местный часовой пояс сервера.
12.26.9 Параметр типа number
Параметр типа number используется для поиска по заданному числовому значению.
Примеры совпадений значения элемента со значением параметра приведены в
таблице 361.
Таблица 361
Примеры совпадений значения элемента
со значением параметра типа number
Значение параметра | Примеры совпадений значения элемента |
[параметр]=100 | Совпадает, если равно 100 с точностью до 3 значащих цифр, то есть фактически поиск ведется по отрезку [99.5 ... 100.5]) |
[параметр]=100.00 | Совпадает, если равно 100 с точностью до 5 значащих цифр, то есть фактически поиск ведется по отрезку [99.995 ... 100.005]) |
[параметр]=1e2 | Совпадает, если равно 100 с точностью до 1 значащей цифры, то есть фактически поиск ведется по отрезку [50 ... 150]) |
[параметр]=lt100 | Совпадает, если меньше 100 |
[параметр]=le100 | Совпадает, если меньше или равно 100 |
[параметр]=gt100 | Совпадает, если больше 100 |
[параметр]=ge100 | Совпадает, если больше или равно 100 |
[параметр]=ne100 | Совпадает, если не равно 100 с точностью до 3 значащих цифр (то есть не принадлежит отрезку [99.5 ... 100.5]) |
Если числовой поиск ведется по элементу ресурса, значение которого является целым числом, и значение параметра поиска не представлено в экспоненциальной форме и не содержит ненулевые цифры после десятичной точки, то правило учета значащих цифр не применяется и поиск ведется по точному совпадению.
При использовании префиксов gt, lt, ge, le, sa и eb неявно определяемая точность игнорируется и значения параметра трактуются как имеющие произвольно высокую точность. При использовании остальных префиксов точность определяется по числу цифр в значении параметра поиска, исключая ведущие нули. Таким образом, 100 и 1.00e2 имеют три значащие цифры.
12.26.10 Параметр типа quantity
Параметр типа quantity используется для поиска по заданному значению физической величины, имеющему следующие форматы:
а) [параметр]={[префикс]}[число] для поиска значения элемента типа Quantity по компоненту value;
б) [параметр]={[префикс]}[число]|[system]|[code] для поиска значения элемента типа Quantity по сочетанию компонентов value, system и code;
в) [параметр]={[префикс]}[число]||[code] поиска значения элемента типа Quantity по сочетанию компонентов value, system и code или unit.
Числовой компонент параметра поиска типа quantity может задаваться как в десятичном, так и в экспоненциальном формате.
Примеры запросов на поиск по значению физической величины приведены в
таблице 362.
Таблица 362
Примеры запросов на поиск по значению физической величины
Запрос | Описание |
GET [base]/Observation?value-quantity=5.4|http://unitsofmeasure.org|mg | Поиск результатов исследования со значением 5.4(+/- 0.05) mg, где mg - код из системы единиц измерения UCUM (вариант system/code) |
GET [base]/Observation?value-quantity=5.40e-3|http://unitsofmeasure.org|g | Поиск результатов исследования со значением 0.0054(+/- 0.00005) g, где g - код из системы единиц измерения UCUM (вариант system/code) |
GET [base]/Observation?value-quantity=5.4||mg | Поиск результатов исследования со значением 5.4(+/- 0.05) mg, где единица измерения mg код, указанный в компоненте code (вариант code), или текст, указанный в компоненте unit (вариант unit) |
GET [base]/Observation?value-quantity=5.4 | Поиск результатов исследования со значением 5.4(+/- 0.05) безотносительно к единице измерения (вариант value) |
GET [base]/Observation?value-quantity=le5.4|http://unitsofmeasure.org|mg | Поиск результатов исследования со значением, меньшим или равным 5.4 mg, где mg - код из системы единиц измерения UCUM (вариант system/code) |
12.26.11 Параметр типа reference
Параметр типа reference используется для поиска по ссылке на экземпляр ресурса, используя следующие варианты:
а) [параметр]=[id] - поиск по логическому идентификатору [id] экземпляра ресурса (относительная ссылка);
б) [параметр]=[type]/[id] - поиск по логическому идентификатору [id] экземпляра ресурса (относительная ссылка, в которой могут быть указаны разные типы ресурсов);
в) [параметр]=[url] - поиск по абсолютному или каноническому URL.
Если относительная ссылка разрешается тем же самым адресом, что и абсолютный URL, то при поиске она считается совпадающей с абсолютным URL. Например, при запросе
GET http://example.org/fhir/Observation?subject=Patient/123
должны быть найдены экземпляры ресурса Observation, у которых элемент subject.reference имеет следующие значения:
а) Patient/123 - точное совпадение со значением параметра поиска;
б) http://example.org/fhir/Patient/123 - значение параметра поиска неявно разрешается этим URL по базовому URL сервера.
Аналогично при запросе
GET http://example.org/fhir/Observation?subject=http://example.org/fhir/Patient/123
должны быть найдены экземпляры ресурса Observation, у которых элемент subject.reference имеет следующие значения:
а) http://example.org/fhir/Patient/123 - точное совпадение со значением параметра поиска;
б) Patient/123 - значение элемента неявно разрешается значением параметра поиска по базовому URL сервера.
При запросе без указания типа ресурса
GET http://example.org/fhir/Observation?subject=123
должны быть найдены экземпляры ресурса Observation, у которых элемент subject.reference имеет следующие значения:
а) Patient/123 - относительный URL экземпляра ресурса Patient;
б) http://example.org/fhir/Patient/123 - абсолютный URL экземпляра ресурса Patient с базовым URL запроса;
| | ИС МЕГАНОРМ: примечание. Нумерация пунктов дана в соответствии с официальным текстом документа. | |
а) Practitioner/123 - относительный URL экземпляра ресурса Practitioner;
б) http://example.org/fhir/Practitioner/123 - абсолютный URL экземпляра ресурса Practitioner с базовым URL запроса;
в) и др.
Некоторые ссылки могут указывать на экземпляры ресурсов нескольких типов, например, элемент Observation.subject может содержать ссылки на экземпляры ресурсов Patient, Group, Device, Location, Organization, Procedure, Practitioner, Medication, Substance, BiologicallyDerivedProduct, NutritionProduct. При этом экземпляры ресурсов разных типов могут иметь одинаковые логические идентификаторы id. Если по заданному значению параметра поиска найдены экземпляры ресурсов нескольких типов, то сервер по возможности должен отклонить такой запрос. Поэтому рекомендуется указывать тип ссылочного экземпляра ресурса в запросе, например:
GET [base]/Observation?subject:Patient/23.
В ряде случаев ограничение типа ссылочного ресурса присутствует в определении параметра поиска. Например, для ресурса Observation определен параметр поиска subject, отображаемый на элемент Observation.subject и допускающий ссылки на экземпляры ресурсов нескольких типов. Наряду с ним определен параметр поиска patient, который также отображается на элемент Observation.subject, но при этом допускает ссылки только на экземпляры ресурса Patient.
Параметры поиска типа reference могут иметь модификатор identifier. В этом случае поиск осуществляется по компоненту identifier ссылки. Например, по запросу
GET [base]/Observation?subject:identifier=http://acme.org/fhir/identifier/mrn|123456
будет осуществлен поиск результатов исследований, у которых элемент subject.identifier.system = http://acme.org/fhir/identifier/mrn, а subject.identifier.value = 123456.
12.26.12 Параметр типа string
Параметр типа string используется для поиска по строковым значениям элементов. При поиске игнорируются регистр и диакритические символы. По умолчанию считается, что значение параметра типа string совпадает со значением элемента, если значение элемента начинается со значения параметра или равно ему (после нормализации регистра обоих значений и удаления диакритических символов. При применении модификатора contains поиск успешен, если значения параметра содержится в любом месте значения элемента. При применении модификатора exact поиск успешен, если значение параметра идентично значению элемента (с учетом регистра и диакритических символов).
Если параметр типа string отображается на элемент с комплексным типом данных (содержащим компоненты), то поиск значения параметра должен осуществляться по каждому компоненту типа string. Например, параметр name отображается на элемент Patient.name типа HumanName, содержащий строковые компоненты text, family, given, prefix, suffix. Тогда для успеха поиска по значению параметра name достаточно, чтобы был успешен поиск хотя бы по одному из этих компонентов.
Для ограничения поиска фамилией определен параметр поиска family, отображенный на элемент Patient.name.family.
12.26.13 Параметр типа token
Параметры типа token в основном используются для поиска по элементам, содержащим кодированные значения или идентификаторы. Такие элементы имеют компонент system, идентифицирующий систему кодирования или схему идентификации, и компонент code (код) или value (идентификатор), и поиск ведется по сочетанию этих компонентов. Параметры типа token используются также для поиска по элементам, имеющим типы данных uri, boolean, ContactPoints, id, когда требуется точное совпадение значения параметра со значением элемента.
Значения параметров типа token могут иметь следующие форматы:
а) [параметр]=[code] - значение [code] совпадает с компонентом Coding.code или Identifier.value безотносительно к значению компонента Coding.system или Identifier.system;
б) [параметр]=[system]|[code] - значение [code] совпадает с компонентом Coding.code или Identifier.value, а значение [system] совпадает с компонентом Coding.system или Identifier.system соответственно;
в) [параметр]=|[code] - значение [code] совпадает с компонентом Coding.code или Identifier.value, а компоненты Coding.system или Identifier.system отсутствуют;
г) [параметр]=[system]| - любой элемент, у которого значение [system] совпадает с компонентом Coding.system или Identifier.system.
Для поиска по значениям элементов, имеющих тип данных id, ContactPoint, uri или boolean, допустим только формат [параметр]=[code].
Применение параметров типа token в зависимости от типа данных элемента представлено в
таблице 363.
Таблица 363
Применение параметров типа token
в зависимости от типа данных элемента
Тип данных | Компонент system | Компонент code | Примечание |
Coding | Coding.system | Coding.code | - |
CodeableConcept | CodeableConcept.coding.system | CodeableConcept.coding.code | Для успешного поиска достаточно совпадения хотя бы с одним экземпляром элемента CodeableConcept.coding |
Identifier | Identifier.system | Identifier.value | - |
ContactPoint | не применим | ContactPoint.value | - |
code | подразумеваемый | code | Компонент system определен в привязке элемента к набору значений, но по факту не используется |
boolean | подразумеваемый | boolean | Для значений типа boolean подразумевается система кодирования http://terminology.hl7.org/CodeSystem/special-values, но по факту не используется |
id | не применим | id | - |
uri | не применим | uri | - |
string | не применим | string | Иногда параметры типа token отображаются на элементы типа string, чтобы указать поиск по точному совпадению с учетом регистра |
Примеры запросов поиска с параметрами типа token приведены в
таблице 364.
Таблица 364
Примеры запросов поиска с параметрами типа token
Запрос | Описание |
GET [base]/Patient?identifier=http://acme.org/patient|2345 | Поиск пациентов с идентификатором 2345 в схеме идентификации http://acme.org/patient |
GET [base]/Patient?gender=male | Поиск пациентов с кодом пола male |
GET [base]/Patient?gender:not=male | Поиск пациентов, у которых код пола не равно male или отсутствует |
GET [base]/Composition?section=48765-2 | Поиск медицинских документов, содержащих раздел "Аллергии и побочные реакции" (код 48765-2 в системе кодирования LOINC http://loinc.org) |
GET [base]/Composition?section:not=48765-2 | Поиск медицинских документов, не содержащих раздел "Аллергии и побочные реакции" (код 48765-2 в системе кодирования LOINC http://loinc.org). Следует иметь в виду, что этот запрос нельзя трактовать как "документ, имеющий раздел, отличающийся от "Аллергии и побочные реакции", поскольку отрицание not применяется к коллекции значений section.code, а не к отдельному экземпляру |
GET [base]/Patient?active=true | Поиск активных пациентов |
GET [base]/Condition?code=http://acme.org/condtions/codes|ha125 | Поиск состояний с кодом ha125 в системе кодирования http://acme.org/conditions/codes |
GET [base]/Condition?code=ha125 | Поиск состояний с кодом ha125 безотносительно к системе кодирования |
GET [base]/Condition?code:text=Головная боль | Поиск состояний, у которых текстовый компонент элемента code (text или display) имеет значение "Головная боль" |
12.26.14 Параметр типа uri
Параметр типа uri используется для поиска по значениям элементов с типом данных uri и url, содержащих идентификаторы URI
[27]. Значение параметра должно полностью совпадать со значением элемента с учетом регистра и диакритических знаков. Для поиска с частичным совпадением используются модификаторы above или below. В следующих примерах параметр url имеет тип uri:
GET [base]/ValueSet?url=http://hl7.org/fhir/ValueSet/example-filter
GET [base]/ValueSet?url:below=http://hl7.org/fhir/ValueSet
GET [base]/ValueSet?url:above=http://hl7.org/fhir/ValueSet/example-filter/_history/1
GET [base]/ValueSet?url=urn:oid:1.2.3.4.5
Первый запрос означает поиск наборов значений ValueSet, у которых элемент url имеет значение http://acme.org/fhir/ValueSet/123.
Второй запрос означает поиск наборов значений ValueSet, у которых элемент url начинается со значения http://acme.org/fhir/.
В третьем запросе указано обратное условие: значение элемента url должно быть началом значения параметра запроса.
В четвертом запросе указан поиск по объектному идентификатору. Модификаторы above или below применимы только к адресам URL, но не идентификаторам URN, примером которых служит объектный идентификатор.
12.26.15 Параметры типа special
Некоторые параметры имеют тип special (особые). Способ использования каждого такого параметра уникален. К числу особых параметров относятся:
а) _filter (применим ко всем типам ресурсов);
б) section-text (применим к ресурсу Composition);
в) contains (применим к ресурсу Location);
г) near (применим к ресурсу Location).
12.26.16 Параметр типа composite
Значение параметра типа composite представляет собой сочетание нескольких критериев, накладываемых на компоненты элемента комплексного типа. В качестве разделителя используется знак доллара ($). Например, запрос
GET [base]/ Observation?component-code-value-quantity=http://www.radlex.org| RID49679$le1.7
означает поиск экземпляров ресурса Observation, у которых компонент code элемента component имеет значение RID49679 в системе кодирования http://www.radlex.org и компонент value имеет значение, меньшее или равное 1.7.
Модификаторы не применимы к параметрам типа composite.
Примеры запросов поиска с параметрами типа composite приведены в
таблице 365.
Таблица 365
Примеры запросов поиска с параметрами типа composite
Запрос | Описание |
GET [base]/DiagnosticReport?result.code-value-quantity=http://loinc.org|2823-3$gt5.4|http://unitsofmeasure.org|mmol/L | Поиск протоколов, содержащих результат исследования калия в крови выше 5.4 mmol/L (код единицы измерения в системе UCUM) |
GET [base]/Observation?component-code-value-quantity=http://loinc.org|8480-6$lt60 | Поиск результатов исследований, содержащих систолическое давление, меньшее 60. В качестве единиц измерения подразумевается код mmHg в системе UCUM (миллиметры ртутного столба) |
GET [base]/Group?characteristic-value=gender$mixed | Поиск групп, у которых характеристика gender (пол) имеет текстовой значение mixed (смешанный) |
GET [base]/Questionnaire?context-type-value=focus$http://snomed.info/sct|408934002 | Поиск заполненных опросников с основной темой "Профилактика потребления психоактивных веществ" (код 408934002 в номенклатуре медицинских терминов SNOMED CT) |
12.27 Простые варианты поиска
12.27.1 Общие требования
В простом запросе поиска выделяются следующие компоненты:
а) значение параметра, с которым осуществляется сравнение,
б) тип сравнения;
в) нуль, одно или несколько значений, выделяемых из содержания экземпляра ресурса.
Например, поиск экземпляров ресурса Patient с параметром запроса given=value представляет собой запрос к серверу на сравнение значения имени пациента со значением параметра поиска value, используя сравнение строк по умолчанию.
Значения параметров поиска разбираются на компоненты в соответствии с типом параметра.
Способ сравнения определяется типом параметра поиска, модификатором или префиксом. Например, для параметра поиска типа number по умолчанию используется равенство, то есть "{значение элемента} равно {значение параметра поиска})". Модификатор изменяет способ сравнения, к примеру, модификатор not изменяет равенство на его отрицание, а именно, "не({значение элемента} равно {значение параметра поиска})". Наконец, префикс можно использовать для отношений типа "больше", то есть "{значение элемента} равно {значение параметра поиска})". В простом запросе не допускается указание модификатора одновременно с префиксом.
12.27.2 Совпадение и кратность
Многие элементы ресурсов определены как массивы (коллекции) значений. Например, у пациента может быть несколько имен или адресов. Совпадение значения параметра поиска с коллекцией значений считается успешным, если оно имеет место хотя бы с одним экземпляром в составе коллекции. Например, если экземпляр ресурса Patient содержит два экземпляра элемента name, то совпадение считается успешным, если значение параметра совпало хотя бы с одним из них.
12.27.3 Совпадение и субэлементы
Если параметр поиска отображается на элемент с комплексным типом данных (то есть элемент содержит субэлементы), то по умолчанию сравнение значения параметра со значением этого элемента интерпретируется как сравнение с одним или несколькими значениями субэлементов соответствующего типа.
12.27.4 Соединение параметров поиска операторами И и ИЛИ
Параметры поиска могут соединяться операторами И и ИЛИ. Соединение ИЛИ означает объединение найденных множеств, соединение И - пересечение. Соединения осуществляются на уровне экземпляров ресурсов и порядок параметров поиска не имеет значения.
Если в запросе указаны несколько параметров поиска, то они используются для получения пересечения результатов поиска по отдельным параметрам, то есть соединяются с помощью оператора И. При этом параметр поиска с одним и тем же именем может быть указан более одного раза.
Для объединения найденных множеств, то есть соединения с помощью оператора ИЛИ, в параметре поиска следует указать список значений, разделенных запятыми (,). Каждое значение в этом списке может иметь собственный префикс. Например, по запросу
GET [base]/Observation?code=http://loinc.org|8867-4&value-quantity=lt60,gt100
должны быть возвращены результаты измерений частоты сердечных сокращений (код 8867-4 в системе кодирования LOINC), которые имеют значения ниже 60 или выше 100, то есть за пределами нормы для взрослого человека.
Если к параметру поиска применен модификатор, то его действие распространяется на все значения в списке. Например, по запросу
GET [base]/Patient?given:exact=Михаил,Петр
должны быть возвращены экземпляры ресурса Patient, у которых хотя бы один экземпляр элемента given в точности равен "Михаил" или "Петр". В отсутствие модификатора могут быть возвращены также экземпляры ресурса Patient, у которых второй экземпляр элемента given, в котором передается отчество или второе имя, имеет значение "Петрович".
В одном запросе могут быть указаны соединения параметров поиска как с операторами И, так и операторами ИЛИ. Но при этом отсутствует стандартная возможность соединения разноименных параметров поиска с помощью ИЛИ. Для объединения результатов запросов по разноименным параметрам можно выполнить последовательность запросов или передать несколько запросов в одном контейнере пакета Bundle, у которого элемент type имеет значение batch.
12.27.5 Поиск по идентификаторам
12.27.5.1 Общие требования
Ресурс может иметь идентификаторы нескольких типов: логический идентификатор id типа id, бизнес-идентификаторы типа Identifier или канонический url типа canonical. Особенности поиск по идентификаторам этих типов представлены в следующих подпунктах.
12.27.5.2 Логические идентификаторы
Логический идентификатор id экземпляра ресурса служит уникальным ключом этого экземпляра в конкретном контексте (в хранилище экземпляров ресурсов данного типа на сервере, внутри контейнера Bundle). Для поиска по логическому идентификатору используется параметр поиска _id.
Поскольку логический идентификатор уникален в контексте поиска, то поиск по нему всегда возвращает нуль или один экземпляр ресурса. Это функционально эквивалентно простой операции чтения со следующими отличиями:
а) если экземпляр ресурса с таким логическим идентификатором существует и может быть возвращен, то результатом запроса будет не сам экземпляр, а контейнер результатов поиска Bundle, в который вложен этот экземпляр;
б) если экземпляр ресурса с таким логическим идентификатором не существует или не может быть возвращен, то результатом поиска также будет контейнер результатов поиска Bundle, в который может быть вложен экземпляр ресурса OperationOutcome с описанием причины отсутствия результата;
в) в контейнере результатов поиска Bundle могут быть возвращены дополнительные ссылочные экземпляры ресурсов;
г) поиск может быть ограничен дополнительными параметрами.
12.27.5.3 Идентификаторы типа Identifier и ссылки типа Reference
Обычно в составе ресурса присутствует единственный элемент identifier типа Identifier с кратностью 0..*. Для таких типов ресурса определен одноименный параметр поиска identifier типа token.
В ссылках типа Reference на экземпляр ресурса нередко присутствует компонент identifier со значением идентификатора ссылочного ресурса. Если для такой ссылки определен параметр поиска, то можно осуществить поиск по значению этого компонента, используя модификатор identifier. Например, по запросу
GET [base]/Patient?general-practitioner:identifier=urn:oid:1.2.643.100.3|12345678901
должны быть найдены все пациенты участкового врача со СНИЛС 12345678901.
12.27.5.4 Канонические идентификаторы типа canonical
Ресурсы, называемые каноническими, например, CodeSystem (система кодирования) и ValueSet (набор значений), имеют особую (каноническую) схему идентификации, дополняющую логический идентификатор id и бизнес-идентификаторы identifier. В их структуре присутствуют следующие элементы:
а) url типа uri - глобально уникальный идентификатор типа URI (URL или UUID);
б) version типа string - бизнес-версия содержания.
В отличие от версии экземпляра ресурса meta.versionId, присваиваемой сервером автоматически при создании или изменении экземпляра, бизнес-версия присваивается издателем содержания экземпляра канонического ресурса. Рекомендуется использовать схему присваивания Semantic Versioning 2.0.0 (https://semver.org), согласно которой номер бизнес-версии состоит из трех номеров в формате Главный.Младший.Исправление, которые последовательно увеличиваются по следующим правилам:
а) главный номер увеличивается, если содержание стало обратно несовместимым;
б) младший номер увеличивается, если добавлена новая функциональность, но содержание осталось обратно совместимым;
в) номер исправления увеличивается при исправлении ошибок содержания, не влияющих на обратную совместимость.
Ссылка на экземпляр канонического ресурса имеет тип canonical, а не Reference. Ее значение имеет следующие форматы:
а) <url экземпляра>;
б) <url экземпляра>|<номер бизнес-версии>.
Первый формат означает ссылку на последнюю (текущую) бизнес-версию экземпляр канонического ресурса, второй - ссылку на экземпляр с заданной версией.
Параметры поиска по элементам типа canonical имеют тип reference.
12.27.6 Сцепленный поиск
Для уменьшения числа операций запроса ссылочные параметры могут быть "сцеплены" с помощью добавления имени параметра поиска целевого ресурса ссылки с использованием точки (,) в качестве разделителя. Это можно делать рекурсивно, следуя по логическому пути в графе связей экземпляров ресурсов. К примеру, для ресурса DiagnosticReport (протокол исследования) определен параметр поиска subject. Соответствующий ему элемент DiagnosticReport.subject обычно содержит ссылку на экземпляр ресурса Patient, при этом для ресурса Patient определен параметр поиска name, отображаемый на элемент Patient.name. Тогда по запросу
GET [base]/DiagnosticReport?subject.name=иван
должны быть возвращены все протоколы, в которых элемент name субъекта исследования содержит "иван" (с начала элемента либо его компонентов, без учета регистра). Поскольку элемент DiagnosticReport.subject может содержать ссылку на разные типы ресурсов, то можно ограничить сцепленный поиск ресурсом определенного типа. Например, по запросу
GET [base]/DiagnosticReport?subject:Patient.name= иван
должны быть возвращены все протоколы, в которых субъектом является пациент и элемент Patient.name субъекта исследования содержит "иван".
Несмотря на то, что в простых запросах разделитель & означает логическое И, его использование между сцепленными параметрами поиска означает логическое ИЛИ, то есть сцепленные параметры поиска применяются не последовательно, а параллельно. По запросу
GET [base]/DiagnosticReport?subject:Patient.name=иван&subject:Patient.birthday=1970
должны быть возвращены все протоколы исследований пациентов, в которых компоненты именования пациента начинаются с "иван", и все протоколы исследований пациентов с годом рождения 1970.
К параметрам, участвующим в сцеплении, не должны применяться модификаторы.
12.27.7 Обратное сцепление
Параметр _has предоставляет ограниченные возможности обратного сцепления, то есть поиска экземпляров ресурсов по свойствах экземпляров ресурсов, которые на них ссылаются. Например, по запросу
GET [base]/Patient?_has:Observation:patient:code=1234-5
должны быть возвращены экземпляры ресурса Patient, на которые есть ссылки из экземпляров ресурса Observation с кодом исследования 1234-5.
Значения параметра _has могут задаваться списком, означающим логическое ИЛИ (например, _has:Observation:patient:code=123,456). Параметр _has может быть указан несколько раз (к примеру, _has:Observation:patient:code=123&_has:Observation:patient:code=456). Хотя разделитель & означает логическое И, его использование между параметрами поиска _has означает логическое ИЛИ, то есть параметры _has применяются не последовательно, а параллельно.
Параметры _has могут быть вложенными. Например, по запросу
GET [base]/Patient?_has:Observation:patient:_has:AuditEvent:entity:agent=UserId
должны быть возвращены экземпляры ресурса Patient, на которые есть ссылки из экземпляров ресурса Observation, являющихся целями ссылок из экземпляров ресурса AuditEvent (регистрируемое событие), у которых элемент agent (участник события) имеет идентификатор UserId.
Параметр _has может использоваться внутри сцепления. По запросу
GET [base]/Encounter?patient._has:Group:member:_id=102
должны быть возвращены экземпляры ресурса Encounter (случай медицинской помощи), относящиеся к пациентам, входящим в группу с идентификатором 102.
К параметрам, участвующим в обратном сцеплении, не должны применяться модификаторы.
Если сервер не в состоянии выполнить запрос, он может возвратить код статуса HTTP, идентифицирующий ошибку, или может возвратить код статуса HTTP 200 OK и контейнер результата запроса Bundle, в который вложен экземпляр ресурса OperationOutcome, содержащий сведения об ошибке. Код статуса HTTP 403 Forbidden означает, что сервер отказывается выполнить запрос, а другие коды 4xx или коды 5xx означают наличие ошибки какого-либо рода. Если запрос не выполнен, сервер по возможности должен возвратить экземпляр ресурса OperationOutcome, детализирующий причину. Пустой результат запроса ошибкой не является.
12.29 Неподдерживаемые параметры
Сервер может получить запрос с параметрами, которые он не распознает или не поддерживает (вообще или в данном запросе). В общем случае сервер по возможности должен игнорировать неизвестные или неподдерживаемые параметры, поскольку различные компоненты стека HTTP и прокси могут добавить к запросу параметры, которые клиент не в состоянии контролировать. Клиент может определить фактически примененные параметры, анализируя компонент url элемента link контейнера результата запроса Bundle, у которого компонент relation имеет значение self.
Клиент может указать серверу вариант обработки таких параметров с помощью заголовка HTTP Prefer:
а) Prefer: handling=strict означает требование возвращения ошибки при получении неизвестного или неподдерживаемого параметра;
б) Prefer: handling=lenient означает требование игнорирования неизвестного или неподдерживаемого параметра.
Сервер по возможности должен выполнить такое требования, не обязан это делать.
12.30 Стандартные параметры
Для всех типов ресурсов определены стандартные параметры поиска, приведенные в
таблице 366.
Таблица 366
Стандартные параметры поиска
Имя | Тип | Описание | Путь |
_content | string | Текстовый поиск по всему содержанию экземпляра ресурса | - |
_filter | special | Параметр, предоставляющий более содержательную грамматику поиска | - |
_has | special | Ограниченная поддержка обратного сцепленного поиска | - |
_id | token | Логический идентификатор ресурса id (не полный URL) | Resource.id |
_in | reference | Принадлежность к группе, представленной экземпляром ресурса Group, List или CareTeam | Resource.id |
_language | token | Основной язык содержания экземпляра ресурса | Resource.language |
_lastUpdated | date | Дата и время последнего изменения содержания экземпляра ресурса | Resource.meta.lastUpdated |
_list | string | Все экземпляры ресурсов, идентификаторы id которых перечислены в данном списке | - |
_profile | reference | Поиск экземпляров ресурсов с данным значением профиля meta.profile | Resource.meta.profile |
_query | string | Пользовательский именованный запрос | - |
_security | token | Поиск по значению категории доступа meta.security | Resource.meta.security |
_source | uri | Поиск по источнику содержания экземпляра ресурса meta.source | Resource.meta.source |
_tag | token | Поиск по тегу метаданных meta.tag | Resource.meta.tag |
_text | string | Текстовый поиск по повествовательному содержанию экземпляра ресурса | - |
12.31 Управление результатами запроса
12.31.1 Общие требования
Для управления результатами запроса на поиск экземпляров ресурса используются параметры, перечисленные в
таблице 367.
Таблица 367
Параметры управления результатами поиска
Имя | Тип | Описание | Допустимое значение |
_count | number | Число экземпляров ресурсов на одной странице (при постраничном выводе результатов запроса) | Неотрицательное целое число |
_elements | token | Список элементов ресурса, которые должны быть возвращены в теле ответа. Обязательные элементы возвращаются, даже если не указаны в этом перечислении | - |
_include | string | Включение в результат поиска ссылочных экземпляров | SourceType:searchParam(:targetType) |
_maxresults | number | Максимальное число возвращаемых результатов поиска | Неотрицательное целое число |
_offset | number | Число пропускаемых экземпляров ресурса (при постраничном выводе результатов запроса) | Неотрицательное целое число |
_revinclude | string | Включение в результат поиска экземпляров ресурсов, содержащих ссылки на найденные экземпляры | SourceType:searchParam(:targetType) |
_score | token | Добавление оценки релевантности запросу | true | false |
_sort | string | Сортировка результатов поиска | Имя параметра поиска, допустимого для данного ресурса. Для сортировки по убыванию перед именем параметра должен быть указан знак минуса (-) |
_summary | string | Возвращение элементов краткого содержания (для ресурсов, где они определены) | true | false (по умолчанию) text | data | count |
_total | token | Точность подсчета общего числа результатов поиска | none | estimate | accurate |
За исключением параметров _include и _revinclude, параметры управления результатами поиска должны присутствовать в единственном экземпляре. Сервер может управлять результатами поиска в соответствии с первым экземпляром параметра или выдать сообщение об ошибке.
12.31.2 Параметр _sort (сортировка)
Параметр _sort задает сортировку найденных экземпляров ресурса внутри контейнера Bundle. Его значение представляет собой список параметров поиска, по которым должна выполняться сортировка. Параметры перечисляются через запятую в порядке уровня сортировки. Например, по запросу
GET [base]/Observation?_sort=status,-date,category
должен быть возвращен контейнер результатов запроса Bundle, в котором найденные экземпляры ресурса Observation отсортированы в порядке возрастания статуса (лексикографически), затем в порядке убывания даты исследования, затем по категории исследования. Префикс '-' перед именем параметра поиска означает сортировку по убыванию.
Сортировка по параметрам поиска типа string по возможности должна выполняться без учета регистра.
В тех случаях, когда указана сортировка по параметру поиска типа date, отображаемому на элемент комплексного типа (например, Period), способ сортировки оставляется на усмотрение сервера. Например, сортировка может осуществляться по началу периода, указанному в компоненте start.
12.31.3 Параметр _total (общее число найденных экземпляров ресурса)
Общее число найденных экземпляров ресурса может возвращаться в элементе total контейнера результатов запроса Bundle. В это число не входят экземпляры добавленных ссылочных ресурсов.
Подсчет точного числа найденных экземпляров ресурса может создавать существенную нагрузку для сервера. Для управления подсчетом клиент может указать в запросе параметр _total, допустимые значения которого перечислены в
таблице 368.
Таблица 368
Допустимые значения параметра _total
Значение | Описание |
none | Подсчет найденных экземпляров ресурса не требуется |
estimate | Достаточна грубая оценка числа найденных экземпляров ресурса |
accurate | Требуется точное число найденных экземпляров ресурса |
Сервер может игнорировать параметр _total или какие-либо из его значений.
12.31.4 Параметры _count (размер страницы вывода) и _offset (смещение от начала вывода)
Использование параметров _count и _offset для управления постраничным выводом результатов запроса описано в
подразделе 12.22.
Для возвращения наиболее позднего экземпляра ресурса, удовлетворяющего заданным критериям, может использоваться сочетание параметров _sort и _count. Для этого в запросе поиска по этим критериям можно задать сортировку по дате изменения в порядке обратной хронологии и указать _count=1.
12.31.5 Параметр _maxresults (максимальное число возвращаемых результатов поиска)
Параметр _maxresults задает максимальное число возвращаемых результатов поиска. Если сервер поддерживает применение этого параметра, то он должен возвратить его в компоненте url элемента link контейнера результатов поиска Bundle, у которого компонент relation имеет значение self.
Значение параметра _maxresults не оказывает никакого влияния на значение элемента Bundle.total, поскольку этот элемент содержит общее число экземпляров ресурса, удовлетворяющих критериям поиска.
Использование параметра _maxresults не отменяет постраничный вывод. Например, в запросе можно указать _maxresults=10&_count=5 для ограничения вывода до двух страниц по пять результатов на каждой.
12.31.6 Параметр _summary (возвращение элементов краткого содержания)
Параметр _summary задает подмножество элементов ресурса, которые должны быть возвращены в контейнере результатов поиска Bundle. Допустимые значения параметра _summary приведены в
таблице 369.
Таблица 369
Допустимые значения параметра _summary
Значение | Описание |
true | Возвращение подмножества элементов, помеченных как summary в определении ресурса (см. описание элемента ElementDefinition.isSummary в таблице 126) |
text | Возвращение только человеко-читаемого значения элемента text, логического идентификатора id, метаданных meta и обязательных элементов верхнего уровня |
data | Возвращение всего содержания, кроме элемента text |
count | Возвращение только общего числа найденных экземпляров ресурса |
false | Возвращение всех элементов экземпляров ресурса |
Сервер не обязан возвращать результаты в соответствии с заданным значением параметра _summary. Следует иметь в виду, что сокращенное содержание экземпляра ресурса может быть не пригодно для использования во взаимодействии изменения update. Сервер по возможности должен передать элемент meta.tag со значением SUBSETTED в качестве признака сокращенного содержания.
Поскольку для интерпретации результатов поиска важно знать фактически примененные параметры, то независимо от значения параметра _summary в контейнере результатов поиска Bundle должен быть возвращен элемент link, у которого компонент relation имеет значение self.
Параметры _include и _revinclude не могут быть указаны, если _summary=text.
12.31.7 Параметр _score (добавление оценки релевантности запросу)
Параметр _score используется для добавления оценки релевантности запросу при недетерминированном поиске. Допустимые значения параметра _score приведены в
таблице 370.
Таблица 370
Допустимые значения параметра _score
Значение | Описание |
true | Добавлять оценку релевантности запросу |
false | Не добавлять оценку релевантности запросу (по умолчанию) |
12.31.8 Параметр _elements (вывод заданных элементов ресурса)
В параметре _elements перечисляются имена верхнеуровневых элементов ресурса, которые должны быть возвращены в теле ответа. Каждое имя должно быть базовым, без указания признака варианта типа данных [x]. Например, имя value допустимо, а имена value[x] и valueQuantity - нет.
Сервер по возможности должен возвратить запрошенные элементы содержания, логический идентификатор id, а также обязательные элементы, отсутствующие в списке, и элемент meta.tag со значением SUBSETTED в качестве признака сокращенного содержания.
Если элементы, перечисленные в значении параметра _elements, имеют префикс типа ресурса, например, _elements=Patient.gender, то сервер по возможности должен распространить ограничение на возвращаемые элементы на все экземпляры ресурсов, вложенные в контейнер результата поиска Bundle, в том числе на включенные ссылочные экземпляры.
12.31.9 Параметры _include и _revinclude (включение ссылочных экземпляров ресурсов)
Наряду с экземплярами ресурса, удовлетворяющими критериям поиска, в результат поиска могут быть включены ссылочные экземпляры ресурсов. Например, в дополнение к найденным экземплярам ресурса Observation, содержащим результаты исследований, в результат поиска могут быть включены экземпляры ресурса Patient, идентифицирующие субъектов этих исследований.
Параметр _include используется для включения экземпляров ресурсов по ссылкам, содержащимся в найденных экземплярах (прямые ссылки). Параметр _revinclude используется для включения экземпляров ресурсов, ссылающихся на найденные экземпляры (обратные ссылки).
Значение этих параметров состоят из двух или трех компонентов, разделенных двоеточием (:).
[_include|_revinclude]=[ресурс]:где [ресурс] - тип ресурса, а символ * (звездочка) указывает все параметры поиска типа reference, поддерживаемые сервером для этого типа ресурса и параметров _include или _revinclude. Список этих параметров может не совпадать с общим списком параметров типа reference, поддерживаемые сервером для этого типа ресурса.
[_include|_revinclude]=[ресурс]:[параметр]
где [ресурс] - тип ресурса, а [параметр] - параметр поиска типа reference.
[_include|_revinclude]= [ресурс]:[параметр]:[целевой тип]
где [ресурс] - тип ресурса, [параметр] - параметр поиска типа reference, а [целевой тип] - целевой тип ресурса.
Параметры _include и _revinclude не могут иметь список значений, но могут повторяться с разными значениями в одном запросе поиска.
Добавленный экземпляр ресурса содержится в отдельной записи entry контейнера результата поиска Bundle. При этом элемент entry.search.mode имеет значение include, чтобы отличить добавленный экземпляр от найденного.
Для добавления ссылочных экземпляров ресурсов к уже добавленным экземплярам используется дополнительный параметр _include или _revinclude с модификатором iterate.
Например, по запросу
GET [base]/DiagnosticReport?_include=DiagnosticReport:result&_include:iterate=Observation:encounter
должны быть возвращены найденные экземпляры ресурса DiagnosticReport, экземпляры ресурса Observation, на которые ссылаются элементы DiagnosticReport.result, и экземпляры ресурса Encounter, на которые ссылаются элементы Observation.encounter добавленных экземпляров ресурса Observation. (В данном случае имена параметров поиска, указанных в параметрах _include, совпадают с именами соответствующих им элементов.)
Возможность использования модификатора iterate и предельная глубина вложенности параметров _include или _revinclude определяется сервером для каждого типа ресурса.
12.32 Соответствие результата запросу
Если поиск не является детерминированным, то алгоритм поиска может генерировать показатель соответствия найденного экземпляра ресурса критериям поиска. Эта оценка возвращается в элементе entry.score, например:
"entry": {
"score": 0.45,
"resource": {
"resourceType": "Patient",
... patient data ...
}
}
Оценка представляет собой десятичное число между 0 и 1, где 1 - точное соответствие, а 0 - отсутствие соответствия.
Параметр _query идентифицирует именованную операцию, реализующую особую логику поиска. Для нее могут быть определены дополнительные параметры.
Именованные запросы разрешены в контексте системы или типа ресурса. Они не могут быть определены на уровне экземпляра ресурса.
При использовании именованного запроса по возможности должны быть доступны все стандартные параметры поиска, описанные в
подразделе 12.30. Если именованный запрос определен для типа ресурса, то по возможности должны быть доступны специальные параметры поиска, определенные для этого типа.
Для определения именованного запроса используется экземпляр ресурса OperationDefinition, например:
<?xml version="1.0" encoding="UTF-8"?>
<OperationDefinition xmlns="http://hl7.org/fhir">
<!-- Определение именованного запроса current-high-risk -->
<id value="current-high-risk" />
<url value="http://example.org/OperationDefinition/current-high-risk" />
<version value="0.0.1" />
<name value="Пациенты палат интенсивной терапии" />
<status value="draft" />
<kind value="query" />
<description value=

Поиск пациентов по палатам интенсивной терапии

/>
<code value="current-high-risk" />
<resource value="Patient" />
<system value="false" />
<type value="true" />
<instance value="false" />
<!-- Входной параметр -->
<parameter>
<name value="ward" />
<use value="in" />
<min value="0" />
<max value="*" />
<documentation value="Идентификатор палаты интенсивной терапии" />
<type value="string" />
<searchType value="reference" />
</parameter>
<!-- Выходной параметр -->
<parameter>
<name value="return" />
<use value="out" />
<min value="1" />
<max value="1" />
<documentation value="Контейнер результатов поиска" />
<type value="Bundle" />
</parameter>
</OperationDefinition>
Варианты вызова именованного запроса current-high-risk приведены в
таблице 371.
Таблица 371
Варианты вызова именованного запроса current-high-risk
Запрос | Описание |
GET [base]/Patient?_query=current-high-risk | Запрос без дополнительных параметров |
GET [base]/Patient?_query=current-high-risk&ward=Location/A1 | Запрос с параметром ward, содержащим ссылку на палату интенсивной терапии, идентифицируемую экземпляром ресурса Location/A1 |
GET [base]/Patient?_query=current-high-risk&birthdate=ge1970-01-1 | Запрос без параметра ward, но с дополнительным параметром birthdate (дата рождения), определенным для ресурса Patient. Сервер по возможности должен применять параметры, определенные для типа соответствующего типа ресурса, но может их игнорировать |
GET [base]/Patient?_query=current-high-risk&birthdate=ge1970-01-01&ward=Location/A1 | Запрос с параметром ward и дополнительным параметром birthdate, определенным для ресурса Patient. Параметры запроса не являются упорядоченными, поэтому параметр ward может быть указан в любом месте строки параметров поиска |
12.34 Актуальность результатов запроса
Результаты операции поиска актуальны только на момент ее выполнения. Это особенно важно иметь в виду при постраничном выводе результатов, если каждая страница формируется в момент ее запроса, а не заранее.
12.35 Отображение типов данных на типы параметров
Отображение типов данных на типы параметров приведено в
таблице 372.
Таблица 372
Отображение типов данных на типы параметров
Тип данных | Тип параметра |
number | date | reference | quantity | uri | string | token |
Простые типы |
base64Binary | Не используется при поиске |
boolean | Нет | Нет | Нет | Нет | Нет | Нет | Да, допустимые значения true|false) |
canonical | Нет | Нет | Да | Нет | Да | Нет | Да |
code | Нет | Нет | Нет | Нет | Нет | Нет | Да |
date | Нет | Да | Нет | Нет | Нет | Нет | Нет |
dateTime | Нет | Да | Нет | Нет | Нет | Нет | Нет |
decimal | Да | Нет | Нет | Нет | Нет | Нет | Нет |
id | Нет | Нет | Нет | Нет | Нет | Нет | Да |
instant | Нет | Да | Нет | Нет | Нет | Нет | Нет |
| Нет | Нет | Нет | Нет | Нет | Нет | Нет |
markdown | Не используется при поиске |
oid | |
positiveInt | |
string | Нет | Нет | Нет | Нет | Нет | Да | Да |
time | Не используется при поиске |
unsignedInt | |
| Нет | Нет | Да | Нет | Да | Нет | Нет |
url | |
uuid | |
Комплексные типы |
Address | Нет | Нет | Нет | Нет | Нет | Да (поиск по строковым компонентам адреса) | Нет |
Age | Нет | Нет | Нет | Да | Нет | Нет | Нет |
Annotation | Не используется при поиске |
Attachment | Не используется при поиске |
CodeableConcept | Нет | Нет | Нет | Нет | Нет | Нет | Да |
CodeableReference | Не используется при поиске |
Coding | Нет | Нет | Нет | Нет | Нет | Нет | Да |
Count | Не используется при поиске |
ContactPoint | Нет | Нет | Нет | Нет | Нет | Нет | Да |
Distance | Не используется при поиске |
Duration | Нет | Нет | Нет | Да | Нет | Нет | Нет |
HumanName | Нет | Нет | Нет | Нет | Нет | Да (поиск по строковым компонентам именования) | Нет |
Identifier | Нет | Нет | Нет | Нет | Нет | Нет | Да |
Money | Нет | Нет | Нет | Да | Нет | Нет | Нет |
Period | Нет | Да | Нет | Нет | Нет | Нет | Нет |
Quantity | Нет | Нет | Нет | Да | Нет | Нет | Нет |
Range | Нет | Нет | Нет | Да | Нет | Нет | Нет |
Ratio | Не используется при поиске |
Reference | Нет | Нет | Да | Нет | Нет | Нет | Нет |
SampledData | Не используется при поиске |
Signature | Не используется при поиске |
Timing | Нет | Да | Нет | Нет | Нет | Нет | Нет |
Несколько запросов поиска может быть передано в одном контейнере пакета или транзакции Bundle. Каждый запрос должен выполняться независимо от другого. Ответы на запросы возвращаются в контейнере результата пакета или транзакции Bundle. При успешном выполнении всех запросов поиска контейнер результата пакета или транзакции должен иметь структуру, показанную на
рисунке 83.
Рисунок 83 - Структура контейнера результата
пакета или транзакции запросов поиска
Если при выполнении какого-либо запроса поиска возникла ошибка, то вместо контейнера результата транзакции должен быть возвращен экземпляр ресурса OperationOutcome с описанием ошибки, а в контейнере результатов пакета экземпляр ресурса OperationOutcome должен быть возвращен вместо соответствующего контейнера результата поиска Bundle.
12.37 Сообщения с запросами поиска
Для передачи запроса поиска в сообщении должен использоваться экземпляр Parameters, у которого элемент name имеет значение url, а элемент valueString содержит часть строки поиска после базового URL (включая знак вопроса). Элемент event заголовка сообщения должен иметь значение search-type, если поиск осуществляется в контексте типа ресурса, или search-system, если поиск осуществляется в контексте системы.
Ответное сообщение может содержать контейнер результатов поиска Bundle или экземпляр ресурса Binary, содержащий двоичное представление результата поиска в ином формате, например, файл формата CSV, упакованный в архив ZIP.
В REST API определен общий набор взаимодействий (чтение, изменение, поиск и т.д.), обеспечиваемых сервисом хранения и обработки результатов измерений или иным сервером. Они следуют парадигме REST по управлению состоянием с помощью действий Create (создать)/Read (читать)/Update (изменить)/Delete (удалить), совершаемых над совокупностью идентифицированных экземпляров ресурсов. Хотя во многих случаях этого достаточно, существует определенная функциональность, которая более эффективно реализуется с помощью парадигмы, подобной RPC (Remote Procedure Call - удаленный вызов процедуры), согласно которой выполняются (Execute) именованные операции с входными и выходными параметрами,
Операции предпочтительны в следующих случаях:
а) требуется не просто возвращать существующую информацию, но еще и активно формировать возвращаемый контент;
б) необходимо инициировать побочное действие, например, автоматически создать экземпляр ресурса уведомлений при получении результата измерений, выходящего за заданные границы, или выполнить иные изменения, не укладывающиеся в рамки REST;
в) требуется применить форматно-логический контроль к нескольким экземплярам ресурсов разных типов;
г) необходимо выполнить скоординированные изменения нескольких экземпляров ресурсов (это можно сделать с помощью контейнеров Bundle типа transaction, но операции обеспечивают более гибкий подход).
Операции обладают следующими общими свойствами:
а) каждая операция имеет имя;
б) для каждой операции определены списки входных и выходных параметров;
в) параметрами могут служить экземпляры ресурсов, типизированные значения или параметры поиска;
г) к операциям предъявляются те же требования информационной безопасности, как и к REST API;
д) идентификаторы URI конечных точек операций основаны на существующей схеме адресации конечных точек REST API;
е) операции могут использовать все типы ресурсов, экземпляры которых содержатся в хранилище результатов измерений;
ж) операции могут применяться к экземпляру ресурса, к типу ресурса или ко всему хранилищу.
Для вызова операции используется адрес URL, произведенный от конечной точки сервера с помощью указания имени операции, которому предшествует знак доллара ('$'), например:
POST Базовый_URL/Observation/1/$everything
Если в определении операции элемент affectsState (воздействует на состояние) имеет значение false и все параметры операции имеют простые типы данных без расширений, то операцию можно вызвать и с помощью метода GET (или HEAD).
Операции могут вызываться для конечных точек следующих трех типов:
а) базовый URL-адрес сервера (например, http://localhost:8080). Такие операции манипулируют содержанием базы данных сервера, например, "получить все расширения, которыми может оперировать данный сервер";
б) URL типа ресурса (например, (http://localhost:8080/Observation). Такие операции манипулируют экземплярами ресурсов данного типа;
в) URL экземпляра ресурса (например, (http://localhost:8080/Observation/1). Такие операции манипулируют конкретным экземпляром ресурса.
Тело вызова операции содержит экземпляр специального ресурса Parameters, представляющий коллекцию именованных параметров в форме <ключ, значение>, где значение может иметь простой или комплексный тип данных либо представлять собой экземпляр ресурса. Значения могут также представлять собой строки в формате параметров поиска.
По завершении операции возвращается код статуса HTTP, характеризующий результат ее выполнения, и может возвратиться другой экземпляр ресурса Parameters, содержащий один или несколько выходных параметров. Если определен единственный выходной параметр с именем return и максимального кратностью 1, и его типом является ресурс, то результатом операции должен быть экземпляр этого ресурса, без вложения в экземпляр ресурса Parameters. Если выходные параметры отсутствуют, то возвращается пустое тело ответа.
Таким образом, операция получает на вход коллекцию из нуля или нескольких параметров и возвращает коллекцию из нуля или нескольких параметров результата вызова. Тело метода POST и возвращаемого результата (при наличии) всегда является экземпляром ресурса.
Для вызова операция может использоваться метод GET с параметрами в адресной строке, если выполнены следующие условия:
а) все входные параметры являются простыми (то есть их значения не имеют комплексные типы данных наподобие Identifier или Reference;
б) операция не воздействует на состояние сервера.
Если тело ответа является экземпляром ресурса Bundle, не имеющим семантику результата поиска, то элемент Bundle.type должен иметь значение collection и может содержать ссылки на страницы результата.
13.3 Операции без параметров
Если операция не имеет входных параметров и не воздействует на состояние сервера, то она может быть вызвана с помощью метода GET, например:
GET [Базовый_URL]/Observation/1/$meta.
Если операция без входных параметров воздействует на состояние сервера, то она должна быть вызвана с помощью метода POST. В этом случае экземпляр ресурса Parameters не передается, поскольку он не может быть пустым. Поэтому при вызове такой операции следует указать, что тело отсутствует, например:
POST [Базовый_URL]/Observation/1/$meta
Content-Length: 0.
13.4 Определение операции
Для каждой операция должна быть указана следующая информация:
а) уровень, на котором она вызывается - система, тип ресурса или экземпляр ресурса;
б) имя операции;
в) список параметров с их определениями.
Для каждого параметра необходимо указать следующую информацию:
а) имя параметра. Для удобства реализации имя должно быть валидным для наиболее распространенных языков программирования;
б) использование параметра - in (входной) | out (выходной) | both (входной и выходной) и его кратность;
в) тип значения параметра - тип данных или тип ресурса;
г) тип параметра поиска (не обязателен). Если параметр имеет строковое значение и используется как параметр поиска, то можно назначить ему один из типов number | date | string | token | reference | composite | quantity | uri | special и указать, какие модификаторы параметров поиска могут использоваться;
д) профиль (не обязателен) - экземпляр ресурса StructureDefinition, описывающий дополнительные ограничения, накладываемые на параметр. Может задаваться только в том случае, если значение параметра имеет тип данных или является экземпляром ресурса;
е) описание назначения параметра.
Параметры могут содержать вложенные компоненты. Для каждого компонента предоставляется та же информация, что и для параметра, кроме использования, которое наследуется от параметра, чьей частью является данный компонент.
Машинно-обрабатываемое описание операции представляет собой экземпляр ресурса Operation Definition.
13.5 Синхронное выполнение операции
13.5.1 Адрес конечной точки
Обычно операции выполняются синхронно: клиент отправляет серверу запрос на выполнение операции, содержащий ее входные параметры, а сервер возвращает выходные параметры результата выполнения операции.
Адрес URL конечной точки операции зависит от уровня ее выполнения:
а) система: [Базовый_URL]/$[имя операции];
б) тип ресурса: [Базовый_URL]/[тип ресурса]/$[имя операции];
в) экземпляр ресурса: [Базовый_URL]/[тип ресурса]/[идентификатор экземпляра]/$[имя операции].
13.5.2 Запрос на выполнение операции
Обычно для вызова операции инициируется передача конечной точке операции запроса HTTP POST. Тело запроса содержит экземпляр ресурса Parameters, содержащий список именованных входных параметров. Если входной параметр имеет тип параметра поиска, то в имени параметра могут использоваться модификаторы (например, code:in).
К формату тела запроса операции предъявляются стандартные требования интерфейса REST.
Если элемент affectsState в определении операции имеет значение false и все параметры имеют простые типы данных без расширений, то операцию можно вызвать с помощью метода GET. При этом все значения параметров добавляются к URL в компоненте запроса (то есть после символа '?'), например:
GET [Базовый_URL]/ValueSet/$expand?url=http://hl7.org/fhir/ValueSet/body-site&filter=abdo.
Если параметр операции может повторяться, то при ее вызове с помощью HTTP GET имя параметра следует повторить для каждого его значения. Например, параметр resource (тип ресурса) операции $subset, применяемой к типу ресурса CapabilityStatement (объявление возможностей), имеет кратность 1..*. Тогда для получения подмножества объявления возможностей, включающего в себя сведения о типах ресурсов Person и Organization, следует сделать запрос
GET [Базовый_URL]/CapabilityStatement/$subset?resource=Person&resource=Organization.
Если при вызове операции задается ровно один входной параметр типа Resource (независимо от того, определены ли другие необязательные параметры), то операцию можно вызвать с помощью метода POST, указав входной экземпляр ресурса в теле запроса (при этом в URL не должно быть никаких параметров).
Сервер может поддерживать задание входных параметров, используя формат multi-part/form-data
[40], что может оказаться полезным при отладке операций с использованием HTML-форм.
13.6 Результат выполнения операции
Если операция выполнена успешно, возвращается статус HTTP с кодом 2xx или 303 See Other. Другие значения кодов 3xx следует воспринимать, как признак ошибки выполнения операции и клиенту может потребоваться новый вызов, если он в состоянии обработать перенаправление (например, на страницу аутентификации). Коды статуса HTTP 4xx или 5xx означают ошибку и в этом случае должен быть возвращен экземпляр ресурса OperationOutcome с детальными сведениями об ошибке.
В общем случае результатом выполнения операции является экземпляр ресурса Parameters, содержащий один или несколько именованных выходных параметров.
В случае единственного выходного параметра типа Resource с именем return вместо экземпляра ресурса Parameters возвращается экземпляр ресурса другого типа.
Как и при других взаимодействиях, в заголовке Accept вызова операции может быть указан формат возвращаемого результата.
Сервер может сохранить экземпляр ресурса, возвращенный в качестве результата запроса. В этом случае экземпляр должен содержать элемент идентификатора id. Если возвращенный экземпляр ресурса не сохранен сервером, элемент id должен отсутствовать.
13.7 Асинхронное выполнение операции
13.7.1 Начальный запрос
При асинхронном выполнении начальный запрос операции передается так же, как при синхронном, только в нем должны быть указаны заголовок Accept, определяющий формат представления возвращаемых экземпляров ресурсов (application/xml или application/json), и заголовок Prefer со значением respond-async.
13.7.2 Успешный прием начального запроса
При успешном приеме начального запроса должен быть возвращен код статуса HTTP 202 Accepted и заголовок Location с абсолютным адресом URL конечной точки, которая должна опрашиваться для получения статуса и результата обработки запроса. В теле ответа может быть возвращен экземпляр ресурса OperationOutcome, содержащий какую-либо дополнительную информацию.
13.7.3 Ошибка приема начального запроса
При ошибке приема начального запроса (например, указан неподдерживаемый параметр поиска) должен быть возвращен код статуса HTTP 4XX или 5XX и экземпляр ресурса OperationOutcome с описанием ошибки.
13.7.4 Отмена начального запроса
После получения ответа об успешном приеме начального запроса клиент может отменить обработку запроса, передав запрос HTTP DELETE по адресу конечной точки, возвращенному в заголовке Location. Если после отмена начального запроса клиент направит на этот адрес новый запрос, то сервер должен возвратить код статуса HTTP 404 Not Found и экземпляр ресурса OperationOutcome с описанием ошибки.
Если запрос отмены обработан успешно, то сервер должен возвратить код статуса HTTP 202 Accepted и может возвратить в теле ответа экземпляр ресурса OperationOutcome, содержащий какую-либо дополнительную информацию. При ошибке обработки запроса отмены сервер должен возвратить код статуса HTTP 4XX или 5XX и может возвратить в теле ответа экземпляр ресурса OperationOutcome, содержащий информацию об ошибке.
13.7.5 Запрос статуса обработки
13.7.5.1 Общие требования
После получения ответа об успешном приеме начального запроса клиент может запросить статус обработки, передав запрос HTTP GET по адресу конечной точки, возвращенному в заголовке Location. Клиент должен придерживаться экспоненциального увеличения интервала между последовательными запросами статуса. Сервер может передать в заголовке Retry-After рекомендуемый интервал в секундах или рекомендуемые дату и время следующего запроса. Сервер по возможности должен вести статистику запросов статуса, получаемых от данного клиента, и при повышенной частоте запросов может в дополнение к заголовку Retry-After возвратить код статуса HTTP 429 Too Many Requests, а также экземпляр ресурса OperationOutcome, содержащий поясняющую информацию. При повторении частой передачи запроса статуса сервер может возвратить код статуса HTTP 429 Too Many Requests и отменить дальнейшую обработку начального запроса.
13.7.5.2 Ответ "в процессе"
Если обработка начального запроса продолжается, то сервер должен возвратить код статуса HTTP 202 Accepted и может возвратить заголовок X-Progress с текстовым описанием стадии обработки длиной до 100 символов, например, указать процент завершения обработки или более общий статус "в процессе".
13.7.5.3 Ответ "ошибка"
Если при обработке запроса статуса возникла ошибка, то сервер должен возвратить код статуса HTTP 4XX или 5XX и по возможности должен возвратить в теле ответа экземпляр ресурса OperationOutcome с описанием ошибки. Если ошибка возникла на инфраструктурном уровне и формирование экземпляра ресурса OperationOutcome не представляется возможным, то сервер может передать информацию об ошибке в ином формате и указать это формат в заголовке Content-Type.
Сервер не должен использовать такой ответ, если ошибка возникла не при обработке запроса статуса, а при обработке начального запроса. Код, возвращаемый в элементе OperationOutcome.issue.code, должен означать преходящую ошибку, означающий, что клиенту следует повторить запрос статуса позже.
13.7.5.4 Ответ "обработка завершена"
При завершении обработки начального запроса, даже в случае, если она была аварийно прекращена, сервер должен возвратить код статуса HTTP 200 OK и экземпляр контейнера Bundle типа batch-response. В элементе Bundle.entry[0].response по возможности должны быть возвращен код результата обработки и дополнительная информация, например, описании возникшей ошибки. В элементе Bundle.entry[0].resource может быть возвращен экземпляр ресурса, представляющий собой результат выполнения операции. Если в результате выполнения операции было создано, изменено или найдено несколько экземпляров ресурсов, то элемент Bundle.entry[0].resource может содержать контейнер Bundle соответствующего типа, в который вложены эти экземпляры.
13.8 Операции с системами кодирования
13.8.1 Операция $lookup
13.8.1.1 Общие сведения
Если на вход операции $lookup задана пара <система кодирования, код> или значение типа Coding, то операция возвратит детальные сведения о кодированном понятии, включая определение, статус, обозначения и свойства. Обязательными параметрами является или пара <система кодирования, код>, или значение типа Coding. Остальные параметры необязательны. Операция является идемпотентной. Ее параметры представлены в
таблице 373.
Таблица 373
Параметры операции $lookup
Имя | Кратность | Тип данных | Описание |
Входные параметры |
code | 0..1 | code | Код, для которого требуется найти данные. Если код указан, обязательно должна быть указана система кодирования |
system | 0..1 | uri | Система кодирования, из которой берется код. Если система кодирования указана, обязательно должен быть указан код |
version | 0..1 | string | Версия системы кодирования, если она предусмотрена |
property.subproperty.code | 1 | code | Имя вложенного свойства |
property | 0..* | code | Имя свойства, значение которого должно быть возвращено в выходных параметрах. Если ни одно имя свойства не указано, сервер определяет список возвращаемых свойств по своему усмотрению. Для всех систем кодирования определены следующие свойства: url (уникальный идентификатор); name (имя); version (версия); display (значение для вывода); definition (описание); designation (обозначение); parent (код родительского понятия); child (код дочернего понятия). Для обозначения designation указывается также язык обозначения). Некоторые из свойств возвращаются на одном уровне с именем, а остальные (кроме языка обозначения) в группе элементов property |
coding | 0..1 | Coding | Значение типа Coding, для которого требуется найти данные. Если оно указано, то параметры code и system должны отсутствовать |
date | 0..1 | dateTime | Дата, на которую должна быть возвращены данные о кодированном понятии. Обычно данные ищутся на текущую дату, но иногда бывает важно знать, какими они были раньше |
displayLanguage | 0..1 | code | Язык, на котором должны быть представлены данные |
Выходные параметры |
name | 1 | string | Наименование системы кодирования |
version | 0..1 | string | Версия системы кодирования, для которой возвращены данные |
display | 1 | string | Предпочтительное значение понятия для вывода |
designation | 0..* | Дополнительное обозначение понятия | |
designation.language | 0..1 | code | Язык обозначения |
designation.use | 0..1 | Coding | Код, указывающий назначение обозначения |
designation.value | 1 | string | Текстовое значение обозначения |
property | 0..* | - | Свойство, содержащее дополнительные данные о коде, включая статус |
property.code | 1 | code | Имя свойства |
property.value | 0..1 | code | Coding | string | integer | boolean | dateTime | decimal | Машиночитаемое значение свойства (например, code для свойства с кодированным значением) |
property.description | 0..1 | string | Человеко-читаемое значение свойства (например, display для свойства с кодированным значением) |
property.subproperty | 0..* | - | Вложенное свойство (используется в основном для групп отношений в системе кодирования SNOMED CT)) |
property.subproperty.value | 1 | code | Coding | string | integer | boolean | dateTime | decimal | Машиночитаемое значение вложенного свойства (например, code для вложенного свойства с кодированным значением) |
property.subproperty.description | 0..1 | string | Человеко-читаемое значение вложенного свойства (например, display для вложенного свойства с кодированным значением) |
13.8.1.2 Примеры
Запрос на поиск данных о коде DSG из системы кодирования с url = http://terminology.hl7.org/CodeSystem/v2-0203:
https://hapi.fhir.org/baseR5/CodeSystem/$lookup?system=http://terminology.hl7.org/CodeSystem/v2-0203&code=DSG
Ответ (код найден):
HTTP 200 OK
[заголовки]
{
"resourceType": "Parameters",
"parameter": [ {
"name": "name",
"valueString": "Тип идентификатора"
}, {
"name": "version",
"valueString": "3.0.0"
}, {
"name": "display",
"valueString": "Группа исследований"
}, {
"name": "abstract",
"valueBoolean": false
}, {
"name": "property",
"part": [ {
"name": "code",
"valueCode": "v2-concComment"
}, {
"name": "value",
"valueString": "Пример: группа лучевых исследований"
} ]
}, {
"name": "property",
"part": [ {
"name": "code",
"valueCode": "status"
}, {
"name": "value",
"valueString": "N"
} ]
} ]
}
Ответ: код не найден
HTTP 404 Not Found
[заголовки]
{
"resourceType": "OperationOutcome",
"text": {
"status": "generated",
"div": "<div xmlns=\"http://www.w3.org/1999/xhtml\"><h1>Operation
Outcome</h1><table border=\"0\"><tr><td style=\"font-weight:
bold;\">ERROR</td><td>[]</td><td>HAPI-1738: Unable to find code[null] in
system[null]</td></tr></table></div>"
},
"issue": [ {
"severity": "error",
"code": "processing",
"diagnostics": "HAPI-1738: Unable to find code[null] in system[null]"
} ]
}
13.8.2 Операция $validate-code
13.8.2.1 Общие сведения
Операция $validate-code выполняет проверку принадлежности кода к системе кодирования. Если она вызывается на уровне системы или типа ресурса, то должен быть указан один из параметров url или codeSystem. Операция возвращает результат проверки (true/false), сообщение об ошибке и рекомендованное человеко-читаемое значение кода.
При вызове операции клиент должен предоставить один и только один параметр, задающий код (code+system, coding, or codeableConcept). Другие параметры (включая версию version и человеко-читаемое значение кода display) не обязательны.
Варианты URL вызова:
[Базовый_URL]/CodeSystem/$validate-code
[Базовый_URL]/CodeSystem/[идентификатор]/$validate-code
Операция является идемпотентной. Ее параметры представлены в
таблице 374.
Таблица 374
Параметры операции $validate-code
Имя | Кратность | Тип данных | Описание |
Входные параметры |
url | 0..1 | uri | Канонический адрес URL системы кодирования |
codeSystem | 0..1 | CodeSystem | Экземпляр системы кодирования, предоставленный как параметр операции |
code | 0..1 | code | Код, требующий валидации |
version | 0..1 | string | Версия системы кодирования, если она предусмотрена |
display | 0..1 | string | Человеко-читаемое значение кода. Если параметр display указан, должен быть указан параметр code |
coding | 0..1 | Coding | Значение типа Coding, требующее валидации. Его компонент system должен идентифицировать ту же систему кодирования, что и элемент url |
codeableConcept | 0..1 | CodeableConcept | Значение типа CodeableConcept, требующее валидации. Сервер должен возвратить true, если хотя бы одно из кодируемых значений, указанных в компоненте coding, принадлежит системе кодирования, указанной в элементе url |
date | 0..1 | dateTime | Дата, на которую должен быть валидирован код. Обычно валидация осуществляется на текущую дату, но иногда бывает важно валидировать код по более раннему содержанию системы кодирования |
abstract | 0..1 | boolean | Если этот параметр имеет значение true и валидация осуществляется для системы кодирования, в которой понятия имеют признак abstract, указывающий, может ли понятие быть выбрано пользователем, то сервер должен рассматривать эти понятия как действительные. Если этот параметр имеет значение true, то он должен их рассматривать как недействительные |
display-Language | 0..1 | code | Язык представления человеко-читаемого представления кода (если требуется валидация свойства display) |
Выходные параметры |
result | 1 | boolean | Значение true, если кодируемое понятие успешно валидировано |
message | 0..1 | string | Если result = false, то этот элемент описывает детали ошибки валидации. Если result = true, то в этом элементе могут быть переданы указания и предупреждения |
display | 0..1 | string | Человеко-читаемое значения понятия, если требуется представить результат валидации пользователю |
13.8.2.2 Валидация значения типа code
Запрос на валидацию кода DSG в системе кодирования с url = http://terminology.hl7.org/CodeSystem/v2-0203:
https://hapi.fhir.org/baseR5/CodeSystem/$validate-code?url=http://terminology.hl7.org/CodeSystem/v2-0203&code=DSG
Ответ (код валиден):
HTTP 200 OK
[заголовки]
{
"resourceType": "Parameters",
"parameter": [ {
"name": "result",
"valueBoolean": true
}, {
"name": "display",
"valueString": "Группа исследований"
} ]
}
Ответ (код не найден):
HTTP 200 OK
[заголовки]
{
"resourceType": "Parameters",
"parameter": [ {
"name": "result",
"valueBoolean": false
}, {
"name": "message",
"valueString": "Unable to validate code http://terminology.hl7.
org/CodeSystem/v2-0203#DSG1 - Code is not found in CodeSystem: http://
terminology.hl7.org/CodeSystem/v2-0203"
} ]
}
Если в строке запроса указан дополнительный параметр display, например:
https://hapi.fhir.org/baseR5/CodeSystem/$validate-code?url=http://terminology.hl7.org/CodeSystem/v2-0203&code=DSG&display=Группа%20исследований
то проверяется валидность пары <code, display>.
Если запрос неправилен, например, указан ошибочный параметр, то возвращается экземпляр ресурса OperationOutcome с сообщением об ошибке следующего вида:
HTTP 400 Bad Request
[заголовки]
{
"resourceType": "OperationOutcome",
"text": {
"status": "generated",
"div": "<div xmlns=\"http://www.w3.org/1999/xhtml\"><h1>Operation
Outcome</h1><table border=\"0\"><tr><td style=\"font-weight:
bold;\">ERROR</td><td>[]</td><td>HAPI-0908: Either CodeSystem ID or
CodeSystem identifier must be provided. Unable to validate.</td></tr></
table></div>"
},
"issue": [ {
"severity": "error",
"code": "processing",
"diagnostics": "HAPI-0908: Either CodeSystem ID or CodeSystem
identifier must be provided. Unable to validate."
} ]
}
13.8.2.3 Валидация значения типа Coding
Запрос на валидацию кода 85.1 в системе кодирования с url = https://rosstat.gov.ru/opendata/7708234640-okved2:
POST localhost:8080/fhir/CodeSystem/$validate-code
[другие заголовки]
{
"resourceType": "Parameters",
"parameter": [
{
"name": "url",
"valueUri": "https://rosstat.gov.ru/opendata/7708234640-okved2"
},
{
"name": "coding",
"valueCoding": {
"system": "https://rosstat.gov.ru/opendata/7708234640-okved2",
"code": "85.1",
"display": "Образование общее"
}
}
]
}
Ответ (код валиден):
HTTP/1.1 200 OK
[другие заголовки]
{
"resourceType": "Parameters",
"parameter": [
{
"name": "result",
"valueBoolean": true
},
{
"name": "display",
"valueString": "Образование общее"
}
]
}
Ответ (код не соответствует текстовому значению):
HTTP/1.1 200 OK
[другие заголовки]
{
"resourceType": "Parameters",
"parameter": [
{
"name": "result",
"valueBoolean": false
},
{
"name": "message",
"valueString": "Unknown code {https://rosstat.gov.ru/opendata/7708234640-
okved2}85.1 - Concept Display : Образование"
}
]
}
13.8.2.4 Валидация значения типа CodeableConcept
Запрос на валидацию значения типа CodeableConcept, содержащего коды Yes и Y в системе кодирования с url = http://terminology.hl7.org/CodeSystem/v2-0532:
POST localhost:8080/fhir/CodeSystem/$validate-code
[заголовки]
{
"resourceType": "Parameters",
"parameter": [
{
"name": "url",
"valueUri": "http://terminology.hl7.org/CodeSystem/v2-0532"
},
{
"name": "codeableConcept",
"valueCodeableConcept": {
"coding": [
{
"code": "Yes",
"display": "Да"
},
{
"code": "Y",
"display": "Yes"
}
]
}
}
]
}
Ответ (код валиден):
HTTP/1.1 200 OK
[заголовки]
{
"resourceType": "Parameters",
"parameter": [
{
"name": "result",
"valueBoolean": true
},
{
"name": "display",
"valueString": "Образование общее"
}
]
}
Примечание - Массив coding в теле запроса просматривается последовательно. Если первый элемент массива валиден, то другие не проверяются. Если первый элемент не принадлежит данной системе кодирования, то проверяется второй элемент и т.д.
Ответ (код не валиден):
HTTP/1.1 200 OK
[заголовки]
{
"resourceType": "Parameters",
"parameter": [
{
"name": "result",
"valueBoolean": false
},
{
"name": "message",
"valueString": "Unknown code {https://rosstat.gov.ru/
opendata/7708234640-okved2}85.99 - Concept Display : Образование"
}
]
}
Ответ (ошибка вызова):
HTTP/1.1 400 Bad Request
[заголовки]
{
"resourceType": "OperationOutcome",
"text": {
"status": "generated",
"div": "<div xmlns=\"http://www.w3.org/1999/xhtml\"><h1>Operation
Outcome</h1><table border=\"0\"><tr><td style=\"font-weight: bold;\">ERROR</
td><td>[]</td><td><pre>Coding.system 'https://rosstat.gov.ru/
opendata/7708234640-okved3' does not equal with CodeSystem.url 'https://rosstat.
gov.ru/opendata/7708234640-okved2'. Unable to validate.</pre></td>\n\t\t\t</tr>\
n\t\t</table>\n\t</div>"
},
"issue": [
{
"severity": "error",
"code": "processing",
"diagnostics": "Coding.system 'https://rosstat.gov.ru/
opendata/7708234640-okved3' does not equal with CodeSystem.url 'https://rosstat.
gov.ru/opendata/7708234640-okved2'. Unable to validate."
}
]
}
13.9 Операции с наборами значений
13.9.1 Операция $expand
13.9.1.1 Общие сведения
Операция $expand возвращает раскрытие набора значений, то есть список кодов, которые образуют набор значений в соответствии с его определением, заданным с помощью ресурса ValuSet. Если набор значений сохранен вместе с раскрытием, то она возвращает сохраненное раскрытие. Если набор значений сохранен без раскрытия, то она создает раскрытие динамически.
Если операция вызывается на уровне системы или типа ресурса, то должен быть задан один из входных параметров url, context или valueSet. В ответ возвращается либо экземпляр ресурса ValueSet, описывающий раскрытие, либо экземпляр ресурса OperationOutcome, содержащий сообщение об ошибке.
Если набор значений сохранен вместе с раскрытием, то операция $expand является идемпотентной. Если раскрытие создается динамически, то при повторном вызове результат может измениться. Параметры операции $expand представлены в
таблице 375.
Таблица 375
Параметры операции $expand
Имя | Кратность | Тип данных | Описание |
Входные параметры |
url | 0..1 | uri | Каноническая ссылка на набор значений |
valueSet | 0..1 | ValueSet | Определение набора значений, включенное непосредственно в запрос |
valueSetVersion | 0..1 | string | Версия набора значений, использованная при генерации раскрытия набора значений |
context | 0..1 | uri | Контекст набора значений, то есть ссылка на определение элемента ресурса, содержащее привязку к набору значений. Ссылка должна иметь формат [URL экземпляра ресурса StructureDefinition>#<имя элемента или путь к элементу>] |
contextDirection | 0..1 | code | Направление контекста. Допустимые значения: incoming (коды, которые клиент может отправлять серверу с помощью PUT/POST) | outgoing (коды, которые клиент может получать от сервера). В большинстве случаев эти наборы кодов совпадают, но иногда могут различаться |
filter | 0..1 | string | Текстовый фильтр, применяемый к человеко-читаемым значениям кодов (передаваемым в элементе display) в целях ограничения числа возвращаемых кодов. Способ фильтрации определяется сервером, который может его документировать в элементе TerminologyCapabilities..expansion.textFilter. Типичными примерами фильтрации служат: - совпадение по началу значения - использование заполнителей, например %, &, ? |
| | ИС МЕГАНОРМ: примечание. В официальном тексте документа, видимо, допущена опечатка: одна и та же строка таблицы повторяется дважды. | |
|
filter | 0..1 | string | Текстовый фильтр, применяемый к человеко-читаемым значениям кодов (передаваемым в элементе display) в целях ограничения числа возвращаемых кодов. Способ фильтрации определяется сервером, который может его документировать в элементе TerminologyCapabilities..expansion.textFilter. Типичными примерами фильтрации служат: - совпадение по началу значения - использование заполнителей, например %, &, ? |
date | 0..1 | dateTime | Дата, по состоянию на которую должно быть выполнено раскрытие. Если дата указана, то сервер должен использовать определения набора значений и систем кодирования, имевшиеся на эту дату, либо возвратить ошибку, если это не представляется возможным. Обычно раскрытие осуществляется на текущую дату, но иногда требуется получить прошлое состояние набора значений. Трактовка этой даты зависит от реализации |
offset | 0..1 | integer | Поддержка постраничного вывода - с какого места списка значений следует начать вывод (по умолчанию - 0). Место идентифицирует порядковый номер значения (с базой 0), а не номер страницы вывода |
count | 0..1 | integer | Число кодов, выводимых на одной странице. Постраничный вывод применяется только к линейным наборам значений. Сервер игнорирует требование постраничного вывода, если набор значений не является линейным. Если count = 0, то это означает, что клиент запрашивает число элементов в раскрытии. В этом случае сервер по возможности должен возвратить размер и для иерархических наборов значений |
includeDesignations | 0..1 | boolean | Признак включения обозначений (designation) в результат раскрытия набора значений |
designation | 0..* | string | Строка в формате токена (system|code), задающая использование (use) или язык (language) обозначения, которое должно быть включено в результат раскрытия набора значений. Если язык не задан, то сервер возвращает обозначения по своему усмотрению |
includeDefinition | 0..1 | boolean | Признак включения описания в результат раскрытия набора значений |
activeOnly | 0..1 | boolean | Признак включения неактивных понятий в раскрытие набора значений. Если в определении набора значений указано, что неактивные понятия включены в него, то с помощью этого параметра можно исключить их из раскрытия. Но если в определении набора значений указано, что неактивные понятия исключены в него, то включить их в раскрытие с помощью этого параметра нельзя |
excludeNested | 0..1 | boolean | Признак включения дочерних кодов (ValueSet.expansion.contains.contains) в раскрытие набора значений |
excludeNotForUI | 0..1 | boolean | Признак, что раскрытый набор значений не используется в интерфейсе пользователя. Те наборы значений, что используются в интерфейсе пользователя, могут содержать "абстрактные" коды, которые помогают пользователю в навигации по иерархии кодируемых значений, но сами не могут быть выбраны пользователем. Наборы значений, не используемые в пользовательском интерфейсе, могут быть линейными, не содержащими "абстрактные" коды. Точная трактовка понятия "используется в пользовательском интерфейсе" зависит от системы кодирования и от того, какие коды включаются в набор значений |
excludePostCoordinated | 0..1 | boolean | Признак исключения пост-координируемых кодов из раскрытия набора значений |
displayLanguage | 0..1 | code | Код языка, на котором представляется человеко-читаемое значение (display) кода в раскрытии набора значений, то есть язык представления ValueSet.expansion.contains.display |
exclude-system | 0..* | canonical | Система кодирования или ее конкретная версия, исключаемая из раскрытия набора значений. Она задается по правилам канонического URL: [system]|[version] |
system-version | 0..* | canonical | Версия системы кодирования, используемая при раскрытии набора значений (если версия не указана в определении набора значений) Она задается по правилам канонического URL: [system]|[version] |
check-system-version | 0..* | canonical | Крайний случай: указывает версию системы кодирования, которую следует использовать. Если в определении набора значений указана другая версия, то вместо возвращения раскрытия должна генерироваться ошибка. Версия системы кодирования задается по правилам канонического URL: [system]|[version] |
force-system-version | 0..* | canonical | Крайний случай: указывает версию системы кодирования, которую следует использовать. Если в определении набора значений указана другая версия, то должна использоваться версия, указанная в этом параметре. Она задается по правилам канонического URL: [system]|[version] |
Выходные параметры |
return | 1 | ValueSet | Результат раскрытия набора значений. Сервер по возможности должен воспроизвести все входные параметры в списке элементов ValueSet.expansion.parameter list. Поскольку это единственный выходной параметр, то он является экземпляром ресурса и поэтому имеет имя return |
Возвращаемое раскрытие набора значений должно восприниматься как динамическое, которое может изменяться с течением времени (это зависит от того, как определен набор значений).
Если раскрытие слишком велико, то сервер может возвратить экземпляр ресурса OperationOutcome с кодом ошибки too-costly (слишком затратное). В этом случае клиент может запросить раскрытие набора значений по частям, указывая параметры offset и count. В отличие от запросов, где при постраничной выдаче указываются ссылки на другие страницы, сервер должен пропустить offset кодов и выдать следующие count кодов. Сервер не обязан поддерживать эти параметры, но если поддерживает, то должен обрабатывать оба этих параметра. К иерархическим раскрытиям эти параметры не применимы.
Если сервер не может правильно раскрыть набор значений, поскольку не имеет информации о содержании системы кодирования, указанной в определении набора значений, то он должен возвратить ошибку. Если набор значений не полон, поскольку включает в себя пост-координируемые коды, например, коды производных единиц измерения, то в раскрытие набора значений может быть включено расширение http://hl7.org/fhir/StructureDefinition/valueset-unclosed, указывающее, что раскрытие не является полным.
13.9.1.2 Примеры
Запрос на раскрытие набора значений с идентификатором 95507, применяя фильтр Ye:
http://hapi.fhir.org/baseR4/ValueSet/95507/$expand?filter=Ye
Запрос на раскрытие набора значений по его каноническому URL, применяя фильтр Ye:
http://hapi.fhir.org/baseR4/ValueSet/$expand?url=http://terminology.hl7.org/ValueSet/yndontknow&filter=Ye
Запрос на раскрытие набора значений, включенного в параметры запроса:
POST hapi.fhir.org/baseR5/ValueSet/$expand
[заголовки]
{
"resourceType": "Parameters",
"parameter": [
{
"name": "valueSet",
"resource": {
"resourceType": "ValueSet",
"meta": {
"versionId": "3"
},
"url": "http://terminology.hl7.org/ValueSet/yesnodontknow",
"status": "active",
"compose": {
"include": [
{
"valueSet": [
"http://terminology.hl7.org/ValueSet/v2-0136"
]
},
{
"system": "http://terminology.hl7.org/CodeSystem/data-
absent-reason",
"concept": [
{
"code": "asked-unknown",
"display": "Вопрос оставлен без ответа"
}
]
}
]
}
}
}
]
}
Результат запроса:
HTTP 200 OK
[заголовки]
{
"resourceType": "ValueSet",
"id": "95507",
"meta": {
"extension": [ {
"url": "http://hapifhir.io/fhir/StructureDefinition/valueset-
expansion-message",
"valueString": "ValueSet was expanded using an expansion that was
pre-calculated at 2023-11-14T16:13:25.248+00:00 (00:50:52 ago)"
} ],
"versionId": "1"
},
"url": "http://terminology.hl7.org/ValueSet/yndontknow",
"status": "active",
"compose": {
"include": [ {
"valueSet": [ "http://terminology.hl7.org/ValueSet/v2-0136" ]
}, {
"system": "http://terminology.hl7.org/CodeSystem/data-absent-
reason",
"concept": [ {
"code": "asked-unknown",
"display": "Вопрос оставлен без ответа"
} ]
} ]
},
"expansion": {
"identifier": "59f11860-03f0-4ce4-8b7e-6349b7366190",
"timestamp": "2023-11-14T17:04:17+00:00",
"total": 1,
"offset": 0,
"parameter": [ {
"name": "offset",
"valueInteger": 0
}, {
"name": "count",
"valueInteger": 1000
} ],
"contains": [ {
"system": "http://terminology.hl7.org/CodeSystem/v2-0532",
"version": "2.1.0",
"code": "Y",
"display": "Yes"
} ]
}
}
13.9.2 Операция $validate-code
13.9.2.1 Общие сведения
Операция $validate-code выполняет проверку принадлежности кода к набору значений. Если она вызывается на уровне системы или типа ресурса, то должен быть указан один из параметров url, context или valueSet. Операция возвращает результат проверки (true/false), сообщение об ошибке и рекомендованное человеко-читаемое значение кода.
При вызове операции клиент ДОЛЖЕН предоставить один и только один параметр, задающий код (code+system, coding, or codeableConcept). Другие параметры (включая версию version и человеко-читаемое значение кода display) не обязательны.
Варианты URL вызова:
[Базовый_URL]/ValueSet/$validate-code
[Базовый_URL]/ValueSet/[идентификатор]/$validate-code
Операция не является идемпотентной, поскольку содержание набора значений может быть динамическим. Ее параметры представлены в
таблице 376.
Таблица 376
Параметры операции $validate-code
Имя | Кратность | Тип данных | Описание |
Входные параметры |
url | 0..1 | uri | Канонический адрес URL набора значений |
context | 0..1 | uri | Контекст набора значений, то есть ссылка на определение элемента ресурса, содержащее привязку к набору значений. Ссылка должна иметь формат [URL экземпляра ресурса StructureDefinition>#<имя элемента или путь к элементу>] |
valueSet | 0..1 | ValueSet | Экземпляр набора значений, предоставленный как параметр операции |
valueSetVersion | 0..1 | string | Версия набора значений |
code | 0..1 | code | Код, требующий валидации. Если он указан, то должны быть указаны либо система кодирования system, либо контекст context |
system | 0..1 | uri | Система кодирования, которой принадлежит код |
systemVersion | 0..1 | string | Версия системы кодирования, если она предусмотрена |
display | 0..1 | string | Человеко-читаемое значение кода. Если параметр display указан, должен быть указан параметр code. Если параметр display не указан, то сервер может возвратить рекомендуемое значение |
coding | 0..1 | Coding | Значение типа Coding, требующее валидации |
codeableConcept | 0..1 | CodeableConcept | Значение типа CodeableConcept, требующее валидации. Сервер должен возвратить true, если хотя бы одно из кодируемых значений, указанных в компоненте coding, принадлежит набору значений |
date | 0..1 | dateTime | Дата, на которую должен быть валидирован код. Обычно валидация осуществляется на текущую дату, но иногда бывает важно валидировать код по более раннему содержанию набора значений |
abstract | 0..1 | boolean | Если этот параметр имеет значение true и валидация осуществляется для контекста, в котором понятия имеют признак abstract, указывающий, может ли понятие быть выбрано пользователем, то сервер должен рассматривать эти понятия как действительные. Если этот параметр имеет значение true, то он должен их рассматривать как недействительные |
displayLanguage | 0..1 | code | Язык представления человеко-читаемого представления кода (если требуется валидация свойства display) |
Выходные параметры |
result | 1 | boolean | Значение true, если кодируемое понятие успешно валидировано |
message | 0..1 | string | Если result = false, то этот элемент описывает детали ошибки валидации. Если result = true, то в этом элементе могут быть переданы указания и предупреждения |
display | 0..1 | string | Человеко-читаемое значения понятия, если требуется представить результат валидации пользователю |
13.9.2.2 Валидация значения типа code
Запрос на валидацию кода Y, принадлежащего системе кодирования http://terminology.hl7.org/CodeSystem/v2-0532, в наборе значений с url = http://hl7.org/fhir/ValueSet/yesnodontknow:
http://hapi.fhir.org/baseR5/ValueSet/$validate-code?url=http://terminology.hl7.org/ValueSet/yndontknow&system=http://terminology.hl7.org/CodeSystem/v2-0532&code=Y
Ответ (код валиден):
HTTP 200 OK
[заголовки]
{
"resourceType": "Parameters",
"parameter": [
{
"name": "result",
"valueBoolean": true
},
{
"name": "display",
"valueString": "Yes"
}
]
}
Ответ (код не валиден или система кодирования не найдена):
HTTP 200 OK
[заголовки]
{
"resourceType": "Parameters",
"parameter": [ {
"name": "result",
"valueBoolean": false
}, {
"name": "message",
"valueString": "Unable to validate code http://terminology.hl7.org/
CodeSystem/v2-0532#Y1 - Unknown code \"http://terminology.hl7.org/CodeSystem/
v2-0532#Y1\". Code validation occurred using a ValueSet expansion that was pre-
calculated at 2023-11-14T16:13:25.248+00:00 (00:35:19 ago)"
} ]
}
Если в строке запроса указан дополнительный параметр display, например:
hapi.fhir.org/baseR5/ValueSet/$validate-code?url=http://terminology.hl7.org/ValueSet/yndontknow&system=http://terminology.hl7.org/CodeSystem/v2-0532&code=Y&display=Yes
то проверяется валидность пары <code, display> в системе кодирования, указанной вместе с кодом.
Если запрос неправилен, например, не указан проверяемый код, то возвращается экземпляр ресурса OperationOutcome с сообщением об ошибке, к примеру:
HTTP 400 Bad Request
[заголовки]
{
"resourceType": "OperationOutcome",
"text": {
"status": "generated",
"div": "<div xmlns=\"http://www.w3.org/1999/xhtml\"><h1>Operation Outcome</
h1><table border=\"0\"><tr><td style=\"font-weight: bold;\">ERROR</td><td>[]</
td><td>HAPI-0899: No code, coding, or codeableConcept provided to validate</
td></tr></table></div>"
},
"issue": [ {
"severity": "error",
"code": "processing",
"diagnostics": "HAPI-0899: No code, coding, or codeableConcept provided to
validate"
} ]
}
13.9.2.3 Валидация значения типа Coding
Запрос на валидацию значения типа Coding, содержащего код Y в системе кодирования http://terminology.hl7.org/CodeSystem/v2-0532, в наборе значений с url = http://hl7.org/fhir/ValueSet/yesnodontknow:
POST hapi.fhir.org/baseR5/ValueSet/$validate-code
[заголовки]
{
"resourceType": "Parameters",
"parameter": [
{
"name": "url",
"valueUri": "http://hl7.org/fhir/ValueSet/yesnodontknow"
},
{
"name": "coding",
"valueCoding": {
"code": "Y",
"system": "http://terminology.hl7.org/CodeSystem/v2-0532",
}
}
]
}
13.9.2.4 Валидация значения типа CodeableConcept
Запрос на валидацию значения типа CodeableConcept, содержащего коды Yes и Y в системе кодирования http://terminology.hl7.org/CodeSystem/v2-0532, в наборе значений с url = http://hl7.org/fhir/ValueSet/yesnodontknow:
POST hapi.fhir.org/baseR5/ValueSet/$validate-code
[заголовки]
{
"resourceType": "Parameters",
"parameter": [
{
"name": "url",
"valueUri": "http://hl7.org/fhir/ValueSet/yesnodontknow"
},
{
"name": "codeableConcept",
"valueCodeableConcept": {
"coding": [
{
"code": "Yes",
"system": "http://terminology.hl7.org/CodeSystem/v2-0532",
"display": "Да"
},
{
"code": "Y",
"system": "http://terminology.hl7.org/CodeSystem/v2-0532",
}
]
}
}
]
}
Ответ (второй код валиден):
HTTP 400 Bad Request
[заголовки]
<Parameters
xmlns="http://hl7.org/fhir">
<parameter>
<name value="result"/>
<valueBoolean value="true"/>
</parameter>
<parameter>
<name value="message"/>
<valueString value="Code was validated against in-memory expansion of
ValueSet: http://hl7.org/fhir/ValueSet/yesnodontknow"/>
</parameter>
<parameter>
<name value="display"/>
<valueString value="Yes"/>
</parameter>
</Parameters
Примечание - Массив coding в теле запроса просматривается последовательно. Если первый элемент массива валиден, то другие не проверяются. Если первый элемент не принадлежит данной системе кодирования, то проверяется второй элемент и т.д.
Ответы в случае, если все коды не валидны:
HTTP 400 Bad Request
[заголовки]
<Parameters
xmlns="http://hl7.org/fhir">
<parameter>
<name value="result"/>
<valueBoolean value="false"/>
</parameter>
<parameter>
<name value="message"/>
<valueString value="Unknown code 'http://terminology.hl7.org/CodeSystem/
v2-0532#Y1' for in-memory expansion of ValueSet 'http://hl7.org/fhir/ValueSet/
yesnodontknow'"/>
</parameter>
</Parameters>
В ответе последний ошибочный код.
Ответ (ошибка вызова):
HTTP 400 Bad Request
[заголовки]
<OperationOutcome
xmlns="http://hl7.org/fhir">
<text>
<status value="generated"/>
<div
xmlns="http://www.w3.org/1999/xhtml">
<h1>Operation Outcome</h1>
<table border="0">
<tr>
<td style="font-weight: bold;">ERROR</td>
<td>[]</td>
<td>HAPI-0899: No code, coding, or codeableConcept provided to
validate</td>
</tr>
</table>
</div>
</text>
<issue>
<severity value="error"/>
<code value="processing"/>
<diagnostics value="HAPI-0899: No code, coding, or codeableConcept provided
to validate"/>
</issue>
</OperationOutcome>
Ресурсы могут использоваться в традиционном контексте обмена сообщениями. Сообщения требования передается приложением-источником приложению-получателю при возникновении некоторого события, обычно события реального мира. Сообщение требования состоит из экземпляра ресурса Bundle, имеющего тип message. В него вложены другие экземпляры ресурсов, первый из которых должен иметь тип MessageHeader (заголовок сообщения). Он содержит код события MessageHeader.code, характеризующий природу сообщения требования, и дополнительные метаданные. Какие другие ресурсы будут включены в сообщение, зависит от типа требования.
Приложение-получатель обрабатывает требование и возвращает одно или несколько ответных сообщений, которые также состоят из экземпляра ресурса Bundle типа message и включенных в него экземпляров ресурсов, первым из них должен быть заголовок сообщения MessageHeader, содержащий раздел результата обработки сообщения, за которым следуют экземпляры ресурсов других типов, составляющие содержание ответа. Среди них выделяются так называемые фокальные экземпляры, перечисленные в элементах MessageHeader.focus. Они являются центральными компонентами сообщения; другие экземпляры, включенные в сообщение, должны прямо или косвенно ссылаться на фокальные экземпляры либо (опять-таки прямо или косвенно) быть ссылочными для фокальных экземпляров.
14.2 Механизмы передачи сообщений
Содержание сообщения передается от одного приложения другому с помощью некоторого механизма доставки, после чего приложению-источнику возвращается один или несколько ответов. Точный механизм не имеет значения - им может быть обмен файлами, обмен по протоколу HTTP или что-нибудь другое. Единственное ограничение состоит в том, что требования передаются по известному адресу, а ответы возвращаются приложению-источнику.
Соглашения о содержании сообщений и поведению двух взаимодействующих приложений образуют "контракт", описывающий взаимодействие. Содержание контракта дополняет правила, описанные в настоящей спецификации.
Настоящая спецификация игнорирует существование шлюзов и агентов передачи сообщений, которые могут быть промежуточными узлами между источником и получателем. Они либо прозрачны для содержания сообщения/транзакции, либо активно манипулируют содержанием сообщения (в частности, нередко изменяют заголовки сообщения). Если промежуточные агенты модифицируют содержание сообщения, то они становятся ответственными за выполнение контракта (включая применяемые профили) в обоих направлениях.
Ключевой характеристикой сообщения является воздействие его содержания.
14.3 Воздействие сообщения
Рисунок 84 - Воздействия сообщений
Таблица 377
Категории воздействия сообщений
Категория | Описание |
Требование | Сообщение требует выполнения изменений, которые не следует осуществлять более одного раза, например, бронирование |
Запрос | Сообщение запрашивает текущую информацию. Ретроспективная обработка ошибочна или бесполезна |
Уведомление | Содержание не обязано быть актуальным и может быть обработано повторно, хотя при обработке старых уведомлений могут возникать проблемы версионности |
Некоторые события обмена сообщениями могут быть отнесены к одной из этих категорий, но другим категории не могут быть присвоены заранее, поскольку могут зависеть от содержания, контекста или сценария использования.
14.4 Влияние на получателей
Другим ключевым аспектом сообщения является его влияние на получателей. В некоторых случаях достаточно направить сообщение конечной точке, в других может потребоваться, что сообщение было направлено конкретной организации или конкретному лицу. Соотнесение влияния на получателей с категорией сообщения представлено в
таблице 378.
Таблица 378
Соотнесение влияния на получателей с категорией сообщения
Категория | Описание |
Требование | Сообщение следует направлять одному и только одному получателю |
Запрос | Сообщение может быть направлено одному и только одному получателю |
Уведомление | Сообщение может быть направлено одному или нескольким получателям |
14.5 Шаблоны обмена сообщениями
На каждое сообщение требования должно быть передано одно или несколько ответных сообщений. Должен быть дан хотя бы один ответ, чтобы отправитель знал, что сообщение было доставлено. В ответ на сообщение требования не должно возвращаться несколько сообщений. Не рекомендуется возвращать несколько ответов на сообщение запроса.
В принципе не требуется, чтобы приложение-источник ожидало ответа на транзакцию прежде чем инициировать новую транзакцию. Но во многих случаях определенный поток сообщений может требовать последовательной обработки. Кроме того, некоторые методы передачи также могут требовать последовательной доставки сообщений.
14.6 Синхронное взаимодействие
Шаблон синхронного взаимодействия, при котором отправитель передает сообщение и ожидает получение единственного ответа по тому же самому каналу передачи данных, а затем передает следующее сообщение, самый легкий для понимания и управления:
а) отправитель передает сообщение получателю (серверу);
б) сервер обрабатывает его и возвращает ответ.
Обычно (хотя не всегда) отправитель ждет ответа на текущее сообщение и только потом посылает новое.
14.7 Асинхронное взаимодействие
Синхронный обмен сообщениями не рассчитан на ситуацию, когда на одно сообщение передается несколько ответов, что имеет место при постраничной передаче результатов запроса, и ограничивает пропускную способность канала передачи данных, что может оказаться существенным при передаче большого объема данных. Кроме того, ожидание ответных сообщений может оказаться неприемлемым. В этих случаях следует использовать асинхронное взаимодействие.
При асинхронном взаимодействии сервер немедленно подтверждает получение сообщения, а ответ на него возвращает отдельно. На одно сообщение сервер может возвратить несколько ответов.
По содержанию заголовка сообщения получатель может определить, является ли оно новым, требующим обработки, или ответом на ранее переданное сообщение. Асинхронная передача сообщений сложнее по реализации, поскольку при ней больше вариантов ошибочных ситуаций. Настоящий стандарт не предписывает никакой протокол обработки ошибок; он оставляется на усмотрение разработчиков взаимодействия.
Обмен сообщениями можно реализовать, используя конечную точку REST в качестве центрального узла. Это не самый эффективный метод, но оно может быть полезен для реализации асинхронного обмена невысокой интенсивности.
Отправитель сообщения использует запрос HTTP POST для передачи ресурса Bundle, содержащего сообщение, конечной точке /Bundle, используя адрес uri, указанный в поле MessageHeader.destination.endpoint. Сервер REST принимает ресурс Bundle, сохраняет его как один ресурс и индексирует его по содержанию заголовка MessageHeader.
Для получения сообщений получатель выполняет поиск всех адресованных ему сообщений, принятых сервером с момента последней проверки:
GET [Базовый_URL]/Bundle?message.destination-uri=[rcv]&_lastUpdated=>2021-03-01T02:00:02+01:00.
Получатель обрабатывает все сообщения, полученные в ответ на этот запрос. После обработки сообщения получатель создает ответ на него, меняя местами источник и получателя, и отправляет обратно на сервер.
Для получения этих ответов источник сообщений запрашивает все адресованные ему сообщения, принятые сервером с момента последней проверки:
GET [Базовый_URL]/Bundle?message.destination-uri=[snd]&message.response-id:missing=false&_lastUpdated=>2021-03-03T06:03:522+01:00.
Этот простой протокол нуждается в администрировании, чтобы несколько взаимодействующих сторон не мешали друг другу, используя одинаковые идентификаторы, а также для исключения злоумышленных атак.
14.8 Идентификаторы и штампы времени в заголовке сообщения
Входящее сообщение имеет два идентификатора: Bundle.id и MessageHeader.id. При создании нового сообщения ему должен быть присвоен идентификатор (MessageHeader.id), уникальный для данного потока сообщений. Поскольку потоки сообщений нередко перемешиваются, рекомендуется присваивать глобально уникальный идентификатор. С этой целью можно использовать UUID или ОИД. При каждой передаче сообщения полю Bundle.id следует присваивать новое значение.
Когда получатель получил и обработал сообщение, он возвращает новое сообщение с новым идентификатором, включенное в экземпляр ресурса Bundle, также имеющий новый идентификатор. Заголовок ответного сообщения повторяет идентификатор сообщения требования MessageHeader.id в поле MessageHeader.response.identifier, чтобы система-источник могла соотнести ответ с требованием.
Сообщение имеет 2 важных штампа даты и времени:
а) Bundle.timestamp: время отправки сообщения;
б) Bundle.meta.lastUpdated: последнее время изменения сообщения (сохранения или модификации).
Кроме того, сообщение может иметь дополнительные штампы даты и времени в полях meta.lastUpdated или других полях вложенных ресурсов. Их назначение зависит от события, по которому передано сообщение.
14.9 Отсутствие надежного транспорта сообщений
Некоторые из механизмов передачи сообщений являются надежными - сообщение всегда доставляется или его источнику возвращается сообщение об ошибке. Однако в большинстве реализаций используются механизмы, не предусматривающие надежный транспорт сообщений и требование или ответ на него могут быть потеряны. Настоящая спецификация описывает простой подход, которому получателю по возможности должны следовать, чтобы обеспечить предсказуемую функциональность.
Если отправитель сообщения реализует надежный транспорт, то по истечении сконфигурированного таймаута ожидания ответного сообщения, заданного в элементе messaging.reliableCache ресурса CapabilityStatement, он должен выполнить действия, указанные в
таблице 379.
Таблица 379
Действия по истечении таймаута при надежном транспорте
Категория | Действие |
Требование | Повторно отправить сообщение (с тем же самым Message.id) в экземпляре ресурса Bundle с тем же самым Bundle.id |
Запрос | Повторно отправить сообщение (с тем же самым Message.id) в экземпляре ресурса с Bundle с другим Bundle.id |
Уведомление | Повторно отправить сообщение (с тем же самым Message.id) в экземпляре ресурса с Bundle с другим Bundle.id |
Если получатель сообщения реализует надежный транспорт, то он должен проверить Bundle.id и MessageHeader.id в кэше ранее полученных сообщений. Предпринимаемые действия зависят от результата проверки
(таблица 380).
Таблица 380
Проверка идентификаторов ранее полученных сообщений
Результат проверки | Действие |
Сообщение с такими Bundle.id и MessageHeader.id еще не получалось | Нормальная ситуация, сообщение следует обработать |
Сообщение с такими Bundle.id и MessageHeader.id уже было получено | Ранее посланный ответ не был получен источником требования (утерян). Он должен быть послан повторно |
Сообщение с таким MessageHeader.id уже было получено, но Bundle.id новый | Сообщение было отправлено источником повторно для обработки. Сервер может либо выполнить повторную обработку, либо отклонить сообщение |
Сообщение с таким Bundle.id уже было получено, но MessageHeader.id новый | Ошибка - идентификатор Bundle.id не должен использоваться для другого сообщения |
Период кэширования обычно не должен быть слишком большим. Как минимум, он должен быть на 1 минуту дольше таймаута системы-отправителя, но в зависимости от политики повторной отправки сообщений, принятой системой-отправителем, он может быть и больше.
Приложения, реализующие надежный транспорт, объявляют длительность надежного кэша в элементе messaging.reliableCache экземпляра ресурса CapabilityStatement, описывающего возможности приложения.
14.10 Вызов операций над ресурсами с помощью сообщений
Сообщение можно следующим образом использовать для вызова операции, определенной в интерфейсе RESTful:
а) сторона, вызывающая операцию, отправляет сообщение, то есть ресурс Bundle, у которого поле type = message, содержащий ресурс заголовка MessageHeader, поля которого имеют следующие значения:
1) event.system = urn:ietf:rfc:3986;
2) event.code = адрес URL, указанный в поле.url экземпляра ресурса OperationDefinition, содержащего определение вызываемой операции;
3) MessageHeader.focus = ссылка на ресурс Parameters;
4) ресурс Parameters заполняется значениями в соответствии с определением операции;
б) получатель сообщения выполняет затребованную операцию и затем отправляет сообщение, то есть ресурс Bundle, у которого поле type = message, содержащий ресурс заголовка MessageHeader, поля которого имеют следующие значения:
1) тот же код события, что и в исходном сообщении;
2) в поле response заголовка MessageHeader указана ссылка на исходное сообщение и код результата вызова и при наличии - причины ошибки вызова;
3) MessageHeader.focus = ссылка на ресурс Parameters;
4) ресурс Parameters заполняется значениями в соответствии с определением ответа на вызов операции;
5) если в определении операции указано единственное возвращаемое значение, то оно возвращается непосредственно по ссылке из MessageHeader.focus.
Ниже приведен пример:
<Bundle xmlns=

http://hl7.org/fhir

>
<id value="urn:uuid:77831928-2a35-4c08-9496-8232323bf48c"/>
<!-- Обычное содержание Bundle -->
<entry>
<fullUrl value="urn:uuid:6080d4a7-5e05-45dc-96d5-f75329564d1f"/>
<resource>
<MessageHeader>
<id value="cac8143e-6138-4f45-b086-bb8ebf976aae">
<!-- Обычное содержание заголовка -->
<event>
<system value=

urn:ietf:rfc:3986"/>
<!-- Раскрытие набора значений -->
<code value=

http://hl7.org/fhir/OperationDefinition/ValueSet-
expand

/>
</event>
<!-- Ссылка на параметры раскрытия набора значений -->
<focus>
<reference value="urn:uuid:00213637-dc7c-40d2-a7de-f4ef1eea5685"/>
</focus>
</MessageHeader>
</resource>
</entry>
<entry>
<fullUrl value="urn:uuid:00213637-dc7c-40d2-a7de-f4ef1eea5685"/>
<resource>
<Parameters>
<parameter>
<name value="identifier"/>
<valueUri value="http://hl7.org/fhir/ValueSet/identifier-type"/>
</parameter>
</Parameters>
</resource>
</entry>
</Bundle>
Следует учесть, что операцию нельзя вызвать по URL. Указанным выше способом можно вызывать только операции, определенные на уровне системы или ресурса для конкретного ресурса.
14.11 Осуществление поиска с помощью сообщений
Тем же способом, что вызывается операция, можно выполнить поиск. При поиске также используется ресурс Parameters со следующими правилами:
а) код события должен быть равен search-type или search-system, система кодирования http://hl7.org/fhir/restful-interaction;
б) если тип события равен search-type, то должен быть параметр resourceType, задающий тип искомого ресурса.
Типы параметров поиска преобразуются в типы данных FHIR в соответствии с
таблицей 381.
Таблица 381
Преобразование типов параметров поиска в типы данных
Тип параметра поиска | Тип данных |
number | integer |
date | dateTime |
string | string |
token | string или Coding (выделение системы кодирования system и кода code) |
reference | uri |
composite | string |
quantity | string или Quantity (в случае разбора синтаксиса) |
uri | uri |
Пример:
<Bundle xmlns="http://hl7.org/fhir">
<id value="urn:uuid:77831928-2a35-4c08-9496-8232323bf48c"/>
<!-- Обычное содержание Bundle -->
<entry>
<fullUrl value="urn:uuid:c466754c-09c0-4f59-9f76-a48bd0ea27c9"/>
<resource>
<MessageHeader>
<!-- Обычное содержание заголовка -->
<event>
<system value="http://hl7.org/fhir/restful-interaction"/>
<!-- Search against Patient -->
<code value="search-type"/>
</event>
<!-- Ссылка на параметры поиска -->
<data>
<reference value="urn:uuid:59a17a19-46eb-42d9-821a-f93a0c530cac"/>
</data>
</MessageHeader>
</resource>
</entry>
<entry>
<fullUrl value="urn:uuid:59a17a19-46eb-42d9-821a-f93a0c530cac"/>
<resource>
<Parameters>
<parameter>
<name value="resourceType"/>
<valueString value="Person"/>
</parameter>
<parameter>
<name value="gender"/>
<valueString value="m"/>
</parameter>
</Parameters>
</resource>
</entry>
</Bundle>
15 Терминологические ресурсы
15.1.1 Общие требования
Многие элементы ресурсов имеют кодированные значения - строки символов, идентифицирующих определенные "понятия". В настоящем документе кодированные значения всегда трактуются как пары "система" и "код", где "система" идентифицирует систему кодирования, в которой определены "коды". Общий шаблон представления кодированного значения включает в себя следующие компоненты:
а) system - идентификатор URI, идентифицирующий систему кодирования;
б) version - строка, идентифицирующая версию системы кодирования;
в) code - код, однозначно идентифицирующий понятие в системе кодирования и предназначенный для компьютерной обработки;
г) display - имя понятия, определенное в системе кодирования и предназначенное для человеческого восприятия.
Для кодированных значений могут использоваться следующие типы данных:
а) Coding - полностью соответствует этому шаблону;
б) code - содержит только компонент code. Компонент system подразумевается - его значение приведено в определении элемента типа code и не передается в экземпляре ресурса;
в) CodeableConcept - представляет кодируемое понятия в виде текста (в компоненте text) и/или одного или нескольких компонентов типа Coding;
г) CodeableReference - содержит или ссылку на другой экземпляр ресурса (компонент reference) или кодируемое понятие типа CodeableConcept (компонент concept).
Кроме того, кодированные значения могут содержаться в элементах следующих типов:
а) Quantity - этот тип данных имеет компоненты system и code для представления единиц измерения;
б) string - в некоторых случаях значения элемента этого типа ограничены конечным множеством строк, которые могут рассматриваться как кодированные значения, у которых компоненты code и display совпадают;
в) uri - подобно типу данных string, идентификаторы URI также могут трактоваться как кодируемые элементы.
Формальное описание системы кодирования представляется экземпляром ресурса CodeSystem.
15.1.2 Ресурс CodeSystem (система кодирования)
15.1.2.1 Область применения и использования
Ресурс CodeSystem описывает систему кодирования - справочник или классификатор, в том числе иерархический или фасетный.
15.1.2.2 Структура ресурса
Ресурс CodeSystem является детализацией абстрактного ресурса DomainResource. Состав элементов ресурса CodeSystem представлен на
рисунке 85 и в
таблице 382.
Рисунок 85 - Ресурс CodeSystem
Таблица 382
Состав элементов ресурса CodeSystem
Имя | Описание | Тип данных | Кратность |
Унаследованы от абстрактного класса Resource |
id | Логический идентификатор экземпляра ресурса | id | 0..1 |
meta | Метаданные экземпляра ресурса | Meta | 0..1 |
implicitRules | Совокупность правил, по которым должен создаваться экземпляр ресурса | uri | 0..1 |
language | Основной человеческий язык, на котором представлено содержание ресурса | code | 0..1 |
Унаследованы от абстрактного класса DomainResource |
text | Текстовое описание содержания экземпляра ресурса для интерпретации человеком | Narrattive | 0..1 |
contained | Вложенный экземпляр ресурса | Resource | 0..* |
extension | Дополнительное содержание, определенное при реализации | Extension | 0..* |
modifierExtension | Модифицирующее расширение, которое не может быть проигнорировано | Extension | 0..* |
Собственные элементы |
url | Канонический идентификатор системы кодирования, представленный в форме URI | uri | 0..1 |
identifier | Объектный идентификатор системы кодирования или иной идентификатор, не зависящий от версии | Identifier | 0..* |
version | Версия системы кодирования | string | 0..1 |
versionAlgorithm[x] | Алгоритм сравнения версий | * | 0..1 |
name | Имя системы кодирования (для компьютера) | string | 0..1 |
title | Краткое описательное имя системы кодирования (для человека) | string | 0..1 |
status | Статус версии системы кодирования. Позволяет прослеживать жизненный цикл содержания системы кодирования. Допустимые значения: draft (проект) | active (действует) | retired (действие прекращено) | unknown (статус неизвестен) | code | 1 |
experimental | Признак тестовой системы кодирования | boolean | 0..1 |
date | Дата (и необязательное время) публикации системы кодирования. Должна изменяться при смене версии и кода статуса. Кроме того, она должна изменяться, если содержание системы кодирования претерпевает существенные изменения | dateTime | 0..1 |
publisher | Наименование организации или Ф.И.О. издателя, опубликовавшего систему кодирования | string | 0..1 |
contact | Контактная информация издателя | Contact-Detail | 0..* |
description | Описание системы кодирования для ее потребителя | markdown | 0..1 |
useContext | Контекст использования системы кодирования (по умолчанию - не ограничен) | Usage-Context | 0..* |
jurisdiction | Юрисдикция, в которой применяется набор значений. Может задавать страну, регион или иную единицу административного деления. Использование запрещено. Вместо него рекомендуется использовать элемент useContext, у которого компонент code имеет значение http://terminology.hl7.org/CodeSystem/usage-context-type#jurisdiction, а компонент valueCodeableConcept - юрисдикцию | Codeable-Concept | 0..* |
purpose | Назначение системы кодирования | markdown | 0..1 |
copyright | Авторские права на систему кодирования | markdown | 0..1 |
copyrightLabel | Торговая марка и год(ы) | string | 0..1 |
approvalDate | Дата утверждения | date | 1 |
lastReviewDate | Дата последнего пересмотра | date | 1 |
effectivePeriod | Период действия | Period | 1 |
topic | Тема. Использование запрещено. Вместо него рекомендуется использовать элемент useContext, у которого компонент code имеет значение http://terminology.hl7.org/CodeSystem/usage-context-type#topic, а компонент valueCodeableConcept - тему | CodeableConcept | 0..* |
author | Контактная информация автора | ContactDetail | 0..* |
editor | Контактная информация редактора | ContactDetail | 0..* |
reviewer | Контактная информация рецензента | ContactDetail | |
endorser | Контактная информация одобрившей стороны | ContactDetail | 0..* |
relatedArtifact | Дополнительная документация, библиография и т.д. | RelatedArtifact | 0..* |
caseSensitive | Признак учета регистра при сравнении кодов | boolean | 0..1 |
valueSet | Каноническая ссылка на набор значений, содержащий всю данную систему кодирования | canonical | 0..1 |
hierarchyMeaning | Семантика иерархии понятий, представленной в данной системе кодирования. Допустимые значения: grouped-by (группировка) | is-a (детализация) | part-of (целое-часть) | classified-with (классификация) | none (отсутствует) | code | 0..1 |
compositional | Признак, определяет ли данная система кодирования композиционную (то есть пост-координируемую) грамматику | boolean | 0..1 |
versionNeeded | Этот признак указывает, что система кодирования не гарантирует постоянство понятия, связанного с кодом, поэтому вместе с кодом всегда следует указывать номер версии системы кодирования | boolean | 0..1 |
content | Код, указывающий тип содержания системы кодирования. Допустимые значения: not-present (понятия не включены) | example (пример нескольких понятий) | fragment (фрагмент содержания) | complete (полное содержание) | supplement (дополнение) | code | 1 |
supplements | Ссылка на систему кодирования, которую дополняет данный экземпляр ресурса CodeSystem. Чаще всего это используется при переводе системы кодирования на другой язык | canonical | 0..1 |
count | Общее число понятий, описанных в данной системе кодирования. Для композиционной системы кодирования способ подсчета определяется организацией, ответственной за ведение системы кодирования | unsignedInt | 0..1 |
filter | Фильтр, который может использоваться при образовании набора значений из данной системы кодирования. Фильтрация обычно требует указания дополнительного свойства кода для каждого термина, по которому осуществляется фильтрация | BackboneElement | 0..* |
filter.code | Код, идентифицирующий данный фильтр, когда он используется в элементе ValueSet.compose.include.filter | code | 1 |
filter.description | Описание, как и почему используется фильтр | string | 0..1 |
filter.operator | Оператор, который можно использовать в данном фильтре. Допустимые значения: = (Равно) | is-a (Является) | descendent-of (Потомок) | is-not-a (Не является) | regex (Регулярное выражение) | in (Принадлежит) | not-in (Не принадлежит) | generalizes (Обобщает) | exists (Существует) | code | 1..* |
filter.value | Описание значения, которое может использоваться в фильтре | string | 1 |
property | Свойство, добавляемое к коду | BackboneElement | 0..* |
property.code | Код, используемый для идентификации свойства. Он используется внутри системы кодирования (в элементе CodeSystem.concept.property.code), а также снаружи, например, при фильтрации свойств | code | 1 |
property.uri | Ссылка на формальное описание смысла свойства | uri | 0..1 |
property. description | Описание свойства - с какой целью оно определено и как использовать его значение | string | 0..1 |
property.type | Тип значения свойства. Допустимые значения: code | Coding | string | integer | boolean | dateTime | decimal | code | 1 |
concept | Понятие, включенное в систему кодирования | BackboneElement | 0..* |
concept.code | Код - текстовый символ, однозначно идентифицирующий понятие в системе кодирования | code | 1 |
concept.display | Человеко-читаемая строка, рекомендуемая для представления значения данного кода по умолчанию | string | 0..1 |
concept.definition | Формальное определение понятия. Оно не всегда присутствует в унаследованных системах кодирования, но для новых систем настоятельно рекомендуется | string | 0..1 |
concept. designation | Дополнительное представление понятия - на другом языке, синоним и т.д. | BackboneElement | 0..* |
concept. designation.language | Язык обозначения понятия | code | 0..1 |
concept.designation.use | Код, указывающий, как используется данное обозначение понятия | Coding | 0..1 |
concept.designation.additionalUse | Дополнительное использование обозначения понятия | Coding | 0..* |
concept.designation.value | Текстовое значение данного обозначения | string | 1 |
concept.property | Значение свойства данного понятия | BackboneElement | 0..* |
concept.property. code | Код, являющийся ссылкой на CodeSystem.property.code | code | 1 |
concept.property. value[x] | Значение данного свойства. Допустимые значения: code | Coding | string | integer | boolean | dateTime | decimal | * | 1 |
15.1.2.3 Привязки к наборам значений
Таблица 383
Привязки к наборам значений
Путь | Набор значений | Тип привязки | Описание |
CodeSystem.versionAlgorithm[x] | http://hl7.org/fhir/ValueSet/version-algorithm | Расширяемая | Алгоритм сравнения версий |
CodeSystem.status | http://hl7.org/fhir/ValueSet/publication-status | Обязательная | Статус жизненного цикла системы кодирования |
CodeSystem.jurisdiction | http://hl7.org/fhir/ValueSet/jurisdiction | Расширяемая | Страны и регионы, для которых предназначена данная система кодирования |
CodeSystem.topic | http://hl7.org/fhir/ValueSet/definition-topic | Пример | Категория системы кодирования, используемая для поиска и фильтрации |
CodeSystem.hierarchyMeaning | http://hl7.org/fhir/ValueSet/codesystem-hierarchy-meaning | Обязательная | Семантика иерархии понятий в системе кодирования |
CodeSystem. content | http://hl7.org/fhir/ValueSet/codesystem-content-mode | Обязательная | Объем представления содержания системы кодирования в ресурсе CodeSystem |
CodeSystem.filter.operator | http://hl7.org/fhir/ValueSet/filter-operator | Обязательная | Вид операции, выполняемой как часть фильтра, основанного на значениях свойств |
CodeSystem. property.type | http://hl7.org/fhir/ValueSet/concept-property-type | Обязательная | Тип данных значения свойства |
CodeSystem. concept.designation. language | http://hl7.org/fhir/ValueSet/languages | Обязательная | Естественный язык |
CodeSystem.concept.designation.use | http://hl7.org/fhir/ValueSet/designation-use | Расширяемая | Детали использования обозначения понятия |
CodeSystem.concept.designation.additionalUse | http://hl7.org/fhir/ValueSet/designation-use | Расширяемая | Детали использования обозначения понятия |
15.1.2.4 Ограничения ресурса CodeSystem
Таблица 384
Ограничения ресурса CodeSystem
Идентификатор | Вид | Путь | Описание | Выражение |
csd-0 | Предупреждение | Базовый | Элемент name должен содержать машинно-обрабатываемое имя, соответствующее синтаксису идентификатора | name.exists() implies name.matches('^[A-Z]([A-Za-z0-9_]){1,254}$') |
csd-1 | Правило | Базовый | Внутри системы кодирования все коды должны быть уникальными | concept.exists() implies concept.code.combine(%resource.concept.descendants().concept.code).isDistinct() |
cnl-1 | Предупреждение | CodeSystem.url | Строка URL не должна содержать символы | или # - это препятствует обработке канонических ссылок | exists() implies matches('^[^|#]+$') |
csd-2 | Предупреждение | Базовый | При наличии неявной иерархии следует заполнить элемент hierarchyMeaning | concept.concept.exists() implies hierarchyMeaning.exists() |
csd-3 | Предупреждение | Базовый | При наличии неявной иерархии следует заполнить элемент hierarchyMeaning | concept.where(property.code = 'parent' or property.code = 'child').exists() implies hierarchyMeaning.exists() |
csd-4 | Правило | Базовый | Если элемент content = supplement, то следует указать, какая система кодирования дополняется | CodeSystem.content = 'supplement' implies CodeSystem.supplements.exists() |
csd-5 | Правило | CodeSystem.concept.designation | Если элемент concept.designation.additionalUse присутствует, то должен присутствовать элемент concept.designation.use | additionalUse.exists() implies use.exists() |
15.1.2.5 Особенности идентификации
В ресурсе CodeSystem предусмотрены три идентификатора системы кодирования:
а) CodeSystem.id: логический идентификатор системы кодирования в системе, которая ведет ее экземпляр. При переносе экземпляра ресурса CodeSystem на другой сервер он может измениться;
б) CodeSystem.url: канонический URL, который постоянен для данной системы кодирования и содержится в каждой ее копии. По возможности это должен быть адрес URL содержания исходной версии системы кодирования у ее первоисточника;
в) CodeSystem.identifier: пара system/value, которая используется для идентификации системы кодирования во внешнем контексте. Элемент system идентифицирует схему идентификации, а элемент value - идентификатор системы кодирования, присвоенный согласно данной схеме. Если для идентификации системы кодирования используется объектный идентификатор (ОИД), то system = urn:ietf:rfc:3986, а value = urn:oid:1.2.643.2.40.10.997.1.
15.1.2.6 Версии системы кодирования
Многие системы кодирования с течением времени изменяются. Если при этом меняется значение ранее назначенных кодов, то интерпретация системы кодирования становится зависимой от версии. Это существенно усложняет использование системы кодирования, поэтому такая практика нежелательна. Если значение кодов изменяется, то следует не только присвоить измененной системе кодирования идентификатор версии CodeSystem.version, но и указать признак необходимости учета версии CodeSystem.versionNeeded = true. При передаче кодов такой системы кодирования в экземплярах элементов типа Coding в дополнение к идентификатору системы кодирования system следует также указать идентификатор версии version.
15.1.2.7 Фрагментирование системы кодирования
Система кодирования может распространяться в форме нескольких фрагментов. Содержание такой системы кодирования представляется несколькими экземплярами ресурса CodeSystem, у которых элемент CodeSystem.content имеет значение fragment (фрагмент). Элементы CodeSystem.url у всех фрагментов должны иметь одно и то же значение.
15.1.2.8 Дополнение системы кодирования
Если элемент CodeSystem.content имеет значение supplement (дополнение), то ресурс описывает дополнение системы кодирования. К описанию дополнения применяются следующие правила:
а) элемент CodeSystem.supplements должен иметь значение URL дополняемой системы кодирования;
б) значение элемента CodeSystem.url дополнения не должно передаваться в экземплярах элементов типа Coding в качестве идентификатора системы кодирования system.
Дополнение не может определять новые коды, отсутствующие в дополняемой системе кодирования. Оно используется для добавления новых свойств к существующим кодам или для описания дополнительных обозначений этих кодов.
15.1.2.9 Краткое описание, определение и обозначение
Элемент concept, описывающий кодируемое понятие, имеет компоненты display и definition. Компонент display содержит краткий текст, который может быть представлен пользователю вместо кода. Компонент definition содержит формальное определение кодированного понятия. По возможности эти компоненты должны быть в каждом описании понятия.
В дополнение к краткому значению display и определению definition понятие может иметь несколько обозначений concept.designation. Обозначения могут представлять значения кодов на другом языке или синонимы.
15.1.2.10 Свойства понятий
В системе кодирования могут быть определены дополнительные свойства понятий. Каждое понятие, включенное в систему кодирования, может иметь несколько свойств из числа тех, что определены в этой системе кодирования. Примерами таких свойств могут служить:
а) контрольная цифра кода;
б) дата ввода понятия в действие;
в) дата прекращения действия понятия;
г) структурированная связь с другим понятием этой же или иной системы кодирования.
Идентификаторами свойства служат CodeSystem.property.uri (адрес формального определения свойства, должен быть глобально уникальным) и CodeSystem.property.code (идентификатор свойства, уникален в пределах данной системы кодирования). Код CodeSystem.property.code используется для внутренних ссылок в элементе CodeSystem.concept.property.code, а также для внешних ссылок, например, при описании набора значений в элементе ValueSet.compose.include.filter.property, когда известно, к какой системе кодирования это свойство относится.
Описание свойства содержит элементы, приведенные в
таблице 385.
Таблица 385
Компоненты свойства понятия
Имя | Описание | Тип данных | Кратность |
code | Идентификатор свойства | code | 1 |
uri | Ссылка на формальное определение свойства, например, в системе кодирования https://www.hl7.org/fhir/codesystem-concept-properties.html. | uri | 0..1 |
description | Описание свойства | string | 0..1 |
type | Тип данных значения свойства. Значения типа code | Coding представляют собой коды, определенные в системе кодирования (той же самой или другой), то есть являются ссылками на другие кодированные понятия | code | Coding | string | integer | boolean | dateTime | 1 |
15.1.2.11 Определения стандартных свойств
Для гармонизации систем кодирования рекомендуется использовать стандартные свойства понятий, определенные в системе кодирования http://hl7.org/fhir/concept-properties
(таблица 386).
Таблица 386
Стандартные свойства понятий
URI | Тип значения | Описание |
http://hl7.org/fhir/concept-properties#status | code | Статус понятия. Свойство, идентифицируемое данным URI, должно использовать как минимум следующие значения статуса: active - действующее понятие; experimental - предусмотрено для тестирования, но в будущем может быть удалено; deprecated - понятие устарело и в будущем будет удалено; retired - присутствует по историческим причинам, но не должно использоваться |
http://hl7.org/fhir/concept-properties#inactive | boolean | Если понятие не считается действующим, должно иметь значение true. По умолчанию используется значение false |
http://hl7.org/fhir/concept-properties#effectiveDate | date | Дата последнего изменения статуса понятия |
http://hl7.org/fhir/concept-properties#deprecationDate | date | Дата признания понятия устаревшим |
http://hl7.org/fhir/concept-properties#retirementDate | date | Дата запрета на использование понятия |
http://hl7.org/fhir/concept-properties#notSelectable | boolean | Понятие используется для группировки других понятий и не должно использоваться самостоятельно (может использоваться для фильтрации и т.д.). Такое понятие именуется абстрактным |
http://hl7.org/fhir/concept-properties#parent | code | Прямой родитель понятия в иерархии |
http://hl7.org/fhir/concept-properties#child | code | Прямой потомок понятия в иерархии |
http://hl7.org/fhir/concept-properties#partOf | code | Понятие, идентифицируемое значением этого свойства (по коду) содержит данное понятие в качестве компонента |
http://hl7.org/fhir/concept-properties#synonym | code | Значение этого свойства содержит альтернативный код данного понятия |
http://hl7.org/fhir/concept-properties#comment | code | Дополнительные сведения об использовании данного понятия |
http://hl7.org/fhir/concept-properties#itemWeight | decimal | Числовое значение, позволяющее сравнивать понятия A numeric value that allows the comparison (меньше, больше) или выполнять иные манипуляции с понятиями |
Свойства с идентификаторами http://hl7.org/fhir/concept-properties#parent и http://hl7.org/fhir/concept-properties#child используются для указания отношение родитель/потомок между понятиями.
15.1.2.12 Статус системы кодирования
Статус системы кодирования характеризует состояние ее жизненного цикла. Допустимые значения статуса приведены в
таблице 387.
Таблица 387
Состояния системы кодирования
Имя | Значение | Описание |
unknown | Статус неизвестен | Статус неизвестен |
draft | Проект | Создан проект |
active | Действует | Проект утвержден и введен в действие |
retired | Действие прекращено | Действие прекращено |
15.1.2.13 Иерархии понятий
Система кодирования может иметь иерархическую структуру, используя вложенные элементы concept. Значение отношений иерархии в этом случае определяется элементом hierarchyMeaning. В такой структуре у каждого понятия имеется только один родитель.
В некоторых системах кодирования понятия могут иметь несколько родителей. В этих случаях вместо вложенных элементов concept надо использовать дополнительные свойства property понятий, содержащие ссылки на родительские коды. Можно также воспроизвести основную иерархию с помощью вложения элементов concept, а дополнительные связи обеспечить с помощью свойств property.
15.1.2.14 Параметры поиска экземпляров ресурса CodeSystem
Специальные параметры поиска экземпляров ресурса CodeSystem описаны в
таблице 388. В дополнение к ним могут использоваться общие параметры поиска, описанные в
подразделе 12.27.
Таблица 388
Специальные параметры поиска экземпляров ресурса CodeSystem
Имя | Тип | Описание | Выражение |
code | token | Код, определенный в системе кодирования | CodeSystem.concept.code |
content-mode | token | not-present | example | fragment | complete | supplement | CodeSystem.content |
context | token | Контекст использования, назначенный системе кодирования | (CodeSystem.useContext.value.ofType(CodeableConcept)) |
context-quantity | quantity | Количественное значение контекста или диапазон количественных значений (если имеются), назначенных системе кодирования | (CodeSystem.useContext.value.ofType(Quantity)) | (CodeSystem.useContext.value.ofType(Range)) |
context-type | token | Тип контекста, назначенного системе кодирования | CodeSystem.useContext.code |
context-type-quantity | composite | Сочетание типа контекста данной системы кодирования и его количественного значения или диапазона значений | On CodeSystem.useContext: context-type: code context-quantity: value.ofType(Quantity) | value.ofType(Range) |
context-type-value | composite | Сочетание типа контекста данной системы кодирования и его значения | On CodeSystem.useContext: context-type: code context: value.ofType(CodeableConcept) |
date | date | Дата публикации системы кодирования | CodeSystem.date |
derived-from | reference | Ресурс, от которого произведена данная система кодирования | CodeSystem.relatedArtifact.where(-type='derived-from').resource (Any) |
description | string | Описание системы кодирования | CodeSystem.description |
effective | date | Предполагаемый период использования | CodeSystem.effectivePeriod |
identifier | token | Внешний идентификатор системы кодирования | CodeSystem.identifier |
jurisdiction | token | Страна или регион, для которого предназначена система кодирования | CodeSystem.jurisdiction |
language | token | Язык обозначений в системе кодирования | CodeSystem.concept. designation.language |
name | string | Имя системы кодирования, предназначенное для машинной обработки | CodeSystem.name |
predecessor | reference | Предшествующая система кодирования | CodeSystem.relatedArtifact.where(-type='predecessor').resource (Any) |
publisher | string | Наименование издателя системы кодирования | CodeSystem.publisher |
status | token | Текущий статус системы кодирования | CodeSystem.status |
supplements | reference | Поиск экземпляров ресурса CodeSystem, дополняющих данную систему кодирования | CodeSystem.supplements (CodeSystem) |
system | uri | Схема кодирования всех кодов, определенных в данной системе кодирования (то же, что и 'url') | CodeSystem.url |
title | string | Имя системы кодирования, предназначенное для человека | CodeSystem.title |
topic | token | Тема, ассоциированная с данной системой кодирования | CodeSystem.topic |
url | uri | Значение URI, идентифицирующее данную систему кодирования | CodeSystem.url |
version | token | Версия системы кодирования | CodeSystem.version |
15.2.1 Общие требования
Кодированные значения элемента ресурса могут быть ограничены набором значений, принадлежащих одной или нескольким системам кодирования. Например, значения элемента type ресурса Device, описывающего тип персонального медицинского прибора, могут быть ограничены релевантным подмножеством кодов номенклатуры MDC, описанной в
ГОСТ Р 56842.
Наборы значений применяются для валидации содержания экземпляра ресурса при его создании или изменении и для представления списков допустимых значений в интерфейсе пользователя. Идентификаторы url наборов значений никогда не передаются в качестве компонентов system кодированных значений - в этих компонентах могут быть указаны только идентификаторы url систем кодирования. Привязка кодированного элемента ресурса к набору значений задается в экземпляре ресурса StructureDefinition, описывающем структуру ресурса или комплексного типа данных.
Формальное описание набора значений представляется экземпляром ресурса ValueSet.
15.2.2 Ресурс ValueSet (набор значений)
15.2.2.1 Область применения и использования
Ресурс ValueSet служит средством конструирования наборов значений, состоящих из подмножеств кодов, определенных в одной или нескольких системах кодирования. В нем выделяются два основных элемента:
а) compose (сборка), описывающий, какие коды должны быть включены в набор значений;
б) expansion (раскрытие), содержащий список кодов, фактически включенных в набор значений.
Экземпляр ресурса ValueSet может содержать элемент compose или элемент resource, или оба этих элемента одновременно. Для работы с ними предусмотрены следующие операции:
а) $expand, запрашивающая создание или обновление значений элемента expansion по правилам, определенным в содержании элемента compose;
б) $validate-code", запрашивающая проверку принадлежности конкретного кодированного значения к набору значений.
15.2.2.2 Структура ресурса
Ресурс ValueSet является детализацией абстрактного ресурса DomainResource. Состав элементов ресурса ValueSet представлен на
рисунке 86 и в
таблице 389.
Рисунок 86 - Ресурс ValueSet
Таблица 389
Состав элементов ресурса ValueSet
Имя | Описание | Тип данных | Кратность |
Унаследованы от абстрактного класса Resource |
id | Логический идентификатор экземпляра ресурса | id | 0..1 |
meta | Метаданные экземпляра ресурса | Meta | 0..1 |
implicitRules | Совокупность правил, по которым должен создаваться экземпляр ресурса | uri | 0..1 |
language | Основной человеческий язык, на котором представлено содержание ресурса | code | 0..1 |
Унаследованы от абстрактного класса DomainResource |
text | Текстовое описание содержания экземпляра ресурса для интерпретации человеком | Narrattive | 0..1 |
contained | Вложенный экземпляр ресурса | Resource | 0..* |
extension | Дополнительное содержание, определенное при реализации | Extension | 0..* |
modifier-Extension | Модифицирующее расширение, которое не может быть проигнорировано | Extension | 0..* |
Собственные элементы |
url | Канонический идентификатор набора значений, представленный в форме URI | uri | 0..1 |
identifier | Формальный идентификатор набора значений, используемый при его представлении в других форматах или спецификациях | Identifier | 0..* |
version | Версия набора значений | string | 0..1 |
version-Algorithm[x] | Алгоритм сравнения версий | * | 0..1 |
name | Имя набора значений (для компьютера) | string | 0..1 |
title | Имя набора значений (для человека) | string | 0..1 |
status | Статус версии набора значений. Применяется к метаданным набора значений и к определению набора значений compose. Раскрытие набора значений не имеет статуса. Допустимые значения: draft (проект) | active (действует) | retired (действие прекращено) | unknown (статус неизвестен) | code | 1 |
experimental | Признак тестового набора значений | boolean | 0..1 |
date | Дата (и необязательное время) последнего изменения метаданных или определения набора значений compose | dateTime | 0..1 |
publisher | Наименование организации или Ф.И.О. издателя, опубликовавшего набор значений | string | 0..1 |
contact | Контактная информация издателя | ContactDetail | 0..* |
description | Описание набора значений | markdown | 0..1 |
useContext | Контекст использования набора значений (по умолчанию - не ограничен) | UsageContext | 0..* |
immutable | Признак возможности создания новых версий логического определения содержания набора значений | boolean | 0..1 |
purpose | Назначение набора значений | markdown | 0..1 |
copyright | Авторские права на набор значений | markdown | 0..1 |
copyright-Label | Торговая марка и год(ы) | string | 0..1 |
approvalDate | Дата утверждения | date | 1 |
lastReview-Date | Дата последнего пересмотра | date | 1 |
effective-Period | Период действия | Period | 1 |
topic | Тема. Использование запрещено. Вместо него рекомендуется использовать элемент useContext, у которого компонент code имеет значение http://terminology.hl7.org/CodeSystem/usage-context-type#topic, а компонент valueCodeableConcept - тему | CodeableConcept | 0..* |
author | Контактная информация автора | ContactDetail | 0..* |
editor | Контактная информация редактора | ContactDetail | 0..* |
reviewer | Контактная информация рецензента | ContactDetail | - |
endorser | Контактная информация одобрившей стороны | ContactDetail | 0..* |
related-Artifact | Дополнительная документация, библиография и т.д. | RelatedArtifact | 0..* |
compose | Комплекс критериев, определяющих содержание набора значений с помощью включения или исключения кодов из одной или нескольких систем кодирования. Его называют также логическим определением содержания | BackboneElement | 0..1 |
compose. lockeddate | Дата ввода в действие, используемая для определения версий определений всех ссылочных систем кодирования и наборов значений, включенных в сборку, но не привязанных к конкретной версии | date | 0..1 |
compose. inactive | Признак включения в набор значений неактивных кодов, которые не должны использоваться. Если inactive = true, то неактивные коды должны быть представлены в экземплярах элемента expansion, если inactive = false, то они должны не представляться в экземплярах элемента expansion. Если этот признак отсутствует, то трактовка отсутствия зависит от реализации или от соответствующего параметра операции $expand. Обычно ожидается, что неактивные коды будут представлены | boolean | 0..1 |
compose. include | Включение одного или нескольких кодов из системы кодирования или других наборов значений | BackboneElement | 1..* |
compose. include.system | Канонический идентификатор ссылочной системы кодирования, представленный в форме URI | uri | 0..1 |
compose. include.version | Версия ссылочной системы кодирования, из которой включаются понятия, или символ *, указывающий все версии | string | 0..1 |
compose. include. concept | Включаемое понятие | BackboneElement | 0..* |
compose.include.concept.code | Код включаемого понятия | code | 0..1 |
compose.include.concept.display | Краткое описание кодированного понятия для пользователя. Если оно отсутствует, то программа при его визуализации должна использовать значение понятия, определенное в системе кодирования | string | 0..1 |
compose.include.concept.designation | Дополнительное представление понятия - на другом языке, синоним и т.д | BackboneElement | 0..* |
compose.include. concept.designation.language | Язык обозначения понятия | code | 0..1 |
compose.include. concept.designation.use | Код использования данного обозначения понятия | Coding | 0..1 |
compose.include. concept.designation.additionalUse | Код дополнительного использования данного обозначения понятия | Coding | 0..* |
compose.include. concept.designation.value | Текстовое значение обозначения понятия | string | 1 |
compose.include. filter | Критерий отбора (фильтрации) кодированных понятий из системы кодирования, основанных на их свойствах (в том числе связях), или из результатов фильтрации по другому критерию. Если задано несколько критериев отбора, то все они должны быть истинными | BackboneElement | 0..* |
compose.include. filter.property | Код, идентифицирующий свойство значения из системы кодирования или определенный в ней фильтр | code | 1 |
compose.include. filter.op | Оператор, который можно использовать в данном фильтре. Допустимые значения: = (равно) | is-a (является) | descendent-of (потомок) | is-not-a (не является) | regex (регулярное выражение) | in (принадлежит) | not-in (не принадлежит) | generalizes (обобщает) | exists (существует) | code | 1 |
compose.include. filter.value | Код из системы кодирования, или шаблон (для оператора regex), или булевское выражение (для оператора exists) | string | 1 |
compose.include.valueSet | Ссылка на включаемый набор значений | canonical | 0..* |
compose.include.copyright | Авторские права на систему кодирования, включенную в набор значений | string | 0..1 |
compose.exclude | Исключение одного или нескольких кодов из системы кодирования или из другого набора значений | BackboneElement | 1..* |
compose.exclude.system | Канонический идентификатор ссылочной системы кодирования, представленный в форме URI | uri | 0..1 |
compose.exclude.version | Версия ссылочной системы кодирования, из которой берутся исключаемые понятия, или символ *, указывающий все версии | string | 0..1 |
compose.exclude. concept | Исключаемое понятие | BackboneElement | 0..* |
compose.exclude. concept.code | Код исключаемого понятия | code | 0..1 |
compose.exclude. concept.display | Краткое описание кодированного понятия для пользователя. Если оно отсутствует, то программа при его визуализации должна использовать значение понятия, определенное в системе кодирования | string | 0..1 |
compose.exclude. concept.designation | Дополнительное представление понятия - на другом языке, синоним и т.д | BackboneElement | 0..* |
compose.exclude. concept.designation.language | Язык обозначения понятия | code | 0..1 |
compose.exclude. concept.designation.use | Код использования данного обозначения понятия | Coding | 0..1 |
compose.exclude. concept.designation.additionalUse | Код дополнительного использования данного обозначения понятия | Coding | 0..1 |
compose.exclude. concept.designation.value | Текстовое значение обозначения понятия | string | 1 |
compose.exclude. filter | Критерий отбора (фильтрации) кодированных понятий из системы кодирования, основанных на их свойствах (в том числе связях), или из результатов фильтрации по другому критерию. Если задано несколько критериев отбора, то все они должны быть истинными | BackboneElement | 0..* |
compose.exclude. filter.property | Код, идентифицирующий свойство значения из системы кодирования или определенный в ней фильтр | code | 1 |
compose.exclude. filter.op | Оператор, который можно использовать в данном фильтре. Допустимые значения: = (равно) | is-a (является) | descendent-of (потомок) | is-not-a (не является) | regex (регулярное выражение) | in (принадлежит) | not-in (не принадлежит) | generalizes (обобщает) | exists (существует) | code | 1 |
compose.exclude. filter.value | Код из системы кодирования, или критерий (для оператора regex), или булевское выражение (для оператора exists) | string | 1 |
compose.exclude. valueSet | Ссылка на исключаемый набор значений | canonical | 0..* |
compose.exclude. copyright | Авторские права на систему кодирования, включенную в набор значений | string | 0..1 |
compose.property | Свойство, возвращаемое в раскрытии набора значений, если клиент не запросил конкретные свойства. Может представлять собой код из определения свойства в системе кодирования или формальный URL со ссылкой на свойство. Особое значение * означает все свойства, известные серверу | string | 0..* |
| | ИС МЕГАНОРМ: примечание. В официальном тексте документа, видимо, допущена опечатка: одна и та же строка таблицы повторяется дважды. | |
|
compose.property | Свойство, возвращаемое в раскрытии набора значений, если клиент не запросил конкретные свойства. Может представлять собой код из определения свойства в системе кодирования или формальный URL со ссылкой на свойство. Особое значение * означает все свойства, известные серверу | string | 0..* |
expansion | Набор значений может быть также раскрыт, то есть превращен в простую коллекцию перечислимых значений. Результат раскрытия, если оно имело место, хранится в данном элементе | BackboneElement | 0..1 |
expansion. identifier | Уникальный идентификатор раскрытия набора значений | uri | 0..1 |
expansion.next | Ссылка на следующую страницу вывода раскрытия набора значений | uri | 0..1 |
expansion. timestamp | Момент времени, в который осуществлено раскрытие | dateTime | 1 |
expansion.total | Общее число понятий в раскрытии набора значений | integer | 0..1 |
expansion.offset | Если представление раскрытия набора значений осуществляется постранично, то здесь может быть указано смещение от начала раскрытия. Если постраничное представление раскрытия не используется, то этот элемент не должен использоваться | integer | 0..1 |
expansion. parameter | Параметр, управляющий процессом раскрытия набора значений | BackboneElement | 0..* |
expansion. parameter.name | Имя параметра, контролирующего раскрытие набора значений | string | 1 |
expansion. parameter.value[x] | Значение параметра, контролирующего раскрытие набора значений. Допустимые типы данных: string | boolean | integer | decimal | uri | code | dateTime | * | 0..1 |
expansion. property | Свойство, добавляемое к коду | BackboneElement | 0..* |
expansion. property.code | Код, идентифицирующий свойство. Используется в элементе expansion.contains.property.code | code | 1 |
expansion. property.uri | Ссылка на формальное описание семантики свойства, например, на систему кодирования http://hl7.org/fhir/concept-properties | uri | 0..1 |
expansion. contains | Код понятия, входящий в раскрытие набора значений | BackboneElement | 0..* |
expansion. contains.system | Абсолютный идентификатор URI системы кодирования, в которой определен код, включенный в данное раскрытие набора значений | uri | 0..1 |
expansion. contains.abstract | Значение true указывает, что этот код включен только в целях навигации и пользователь не может его выбрать | boolean | 0..1 |
expansion. contains.inactive | Признак неактивности кода в системе кодирования, где он определен | boolean | 0..1 |
expansion. contains.version | Версия системы кодирования, из которой взят данный код | string | 0..1 |
expansion. contains.code | Код значения в иерархии раскрытия набора значений. Если он отсутствует, то данный элемент expansion.contains используется как абстрактный и не представляет допустимый код значения | code | 0..1 |
expansion. contains.display | Человеко-читаемая строка, рекомендуемая для представления значения данного кода | string | 0..1 |
expansion.contains.designation | Дополнительное представление понятия - на другом языке, синоним и т.д. | BackboneElement | 0..* |
expansion.contains.designation.language | Язык обозначения понятия | code | 0..1 |
expansion.contains.designation.use | Код использования обозначения понятия | Coding | 0..1 |
expansion.contains.designation. additionalUse | Код дополнительного использования данного обозначения понятия | Coding | 0..* |
expansion.contains.designation.value | Текстовое значение обозначения понятия | string | 0..1 |
expansion.contains. property | Свойство понятия | BackboneElement | 0..* |
expansion.contains. property.code | Код, идентифицирующий свойство понятия. Должен принадлежать коллекции expansion.property.code | code | 1 |
expansion.contains.property.value[x] | Значение свойства. Допустимые типы данных: string | boolean | integer | decimal |uri | code | dateTime | * | 1 |
expansion.contains. property.subProperty | Субсвойство понятия | BackboneElement | 0..* |
expansion.contains. property.subProperty code | Код, идентифицирующий субсвойство понятия. Должен принадлежать коллекции expansion.property.code | code | 1 |
expansion.contains. property.subProperty.value[x] | Значение субсвойства. Допустимые типы данных: string | boolean | integer | decimal |uri | code | dateTime | * | 1 |
expansion. contains.contains | Дочерний код или дочерняя запись в иерархии раскрытия набора значений | BackboneElement | 0..* |
scope | Дополнительные пояснения к описанию набора значений | BackboneElement | 0..1 |
scope. inclusionCriteria | Описание критериев включения понятий или кодов | string | 0..1 |
scope. exclusionCriteria | Описание критериев исключения понятий или кодов | string | 0..1 |
15.2.2.3 Привязки к наборам значений
Таблица 390
Привязки к наборам значений
Путь | Набор значений | Тип привязки | Описание |
ValueSet.versionAlgorithm[x] | http://hl7.org/fhir/ValueSet/version-algorithm | Расширяемая | Алгоритм сравнения версий |
ValueSet.status | http://hl7.org/fhir/ValueSet/publication-status | Обязательная | Статус жизненного цикла набора значений |
ValueSet. jurisdiction | http://hl7.org/fhir/ValueSet/jurisdiction | Расширяемая | Страны и регионы, для которых предназначен данный набор значений |
ValueSet.topic | http://hl7.org/fhir/ValueSet/definition-topic | Пример | Тема |
ValueSet.compose.include.concept.designation.language | http://hl7.org/fhir/ValueSet/languages | Предпочтительная | Естественный язык |
ValueSet.compose.include.concept.designation.use | http://hl7.org/fhir/ValueSet/designation-use | Расширяемая | Детали использования обозначения понятия |
ValueSet.compose.include.concept.designation.additionalUse | http://hl7.org/fhir/ValueSet/designation-use | Расширяемая | Детали использования обозначения понятия |
ValueSet.compose.include.filter.op | http://hl7.org/fhir/ValueSet/filter-operator | Обязательная | Вид операции, выполняемой как часть фильтра, основанного на значениях свойств |
15.2.2.4 Ограничения ресурса ValueSet
Таблица 391
Ограничения ресурса ValueSet
Идентификатор | Вид | Путь | Описание | Выражение |
cnl-0 | Предупреждение | Базовый | Имя должно быть пригодным для использования в качестве идентификатора модуля приложениями машинной обработки, такими как генерация кода | name.exists() implies name.matches('^[A-Z]([A-Za-z0-9_]){1,254}$') |
cnl-1 | Предупреждение | ValueSet.url | URL не должен содержать | или # - эти символы затрудняют обработку канонических ссылок | exists() implies matches('^[^|# ]+$') |
vsd-1 | Правило | ValueSet.compose.include | Во включаемом или исключаемом множестве значений (include/exclude) должен быть указан компонент valueSet (ссылка на набор значений) или system (ссылка на систему кодирования) | valueSet.exists() or system.exists() |
vsd-2 | Правило | ValueSet.compose.include | Во включаемом или исключаемом наборе значений, где указан элемент concept (понятие) или filter (фильтр) должен быть указан элемент system (ссылка на систему кодирования) | (concept.exists() or filter.exists()) implies system.exists() |
vsd-3 | Правило | ValueSet.compose.include | Элементы concept (понятие) и filter (фильтр) не могут быть указаны одновременно | concept.empty() or filter.empty() |
vsd-6 | Правило | ValueSet.expansion.contains | Должен быть указан элемент code (код понятия) или display (значение понятия) | code.exists() or display.exists() |
vsd-9 | Правило | ValueSet.expansion.contains | Если элемент раскрытия набора значений contains не является абстрактным (компонент abstract = true), то должен быть указан компонент code (код понятия) | code.exists() or abstract = true |
vsd-10 | Правило | ValueSet.expansion.contains | Если указан элемент code (код понятия), то должен быть указан элемент system (ссылка на систему кодирования) | code.empty() or system.exists() |
vsd-11 | Правило | ValueSet.compose.include.concept. designation | Если элемент concept.designation.additionalUse присутствует, то должен присутствовать элемент concept.designation.use | additionalUse.exists() implies use.exists() |
15.2.2.5 Особенности идентификации
В ресурсе ValueSet предусмотрены три идентификатора набора значений:
а) ValueSet.id: логический идентификатор набора значений в системе, которая ведет его экземпляр. В качестве логического идентификатора используется UUID;
б) ValueSet.url: канонический URL который постоянен для данного набора значений и содержится в каждой его копии. В идеале это должен быть адрес URL содержания исходной версии набора значений у его первоисточника, но это не всегда возможно;
в) ValueSet.identifier: пара system/value, которая используется для идентификации набора значений во внешнем контексте. Элемент system идентифицирует схему идентификации, а элемент value - идентификатор системы кодирования, присвоенный согласно данной схеме. Обязательной парой является та, которая указывает объектный идентификатор (ОИД) системы кодирования. В этом случае system = urn:ietf:rfc:3986, а объектный идентификатор представляется в форме URI, например, urn:oid:1.2.643.2.40.10.996.1.
Кроме того, любое раскрытие набора значений имеет собственный идентификатор ValueSet.expansion.identifier, который однозначно идентифицирует это раскрытие.
Элементы identifier и version могут использоваться для ссылки на набор значений при разработке, в профиле или в сообщении.
При передаче кодированных значений (имеющих тип данных Coding или CodeableConcept) указывается только идентификатор системы кодирования, но не набора значений. Описание набора значений служит для форматно-логического контроля кодированного значения. Например, в описании набора значений MeasurementUnits может быть указано, что единица измерения должна браться из
ОКЕИ или из UCUM. А в конкретном сообщении должен передаваться код из
ОКЕИ или UCUM с указанием идентификатора выбранной системы кодирования. Наличие в сообщения кода из другой системы кодирования считается ошибкой.
15.2.2.6 Интенсиональные и экстенсиональные наборы значений
Набор значений может быть описан как интенсиональный или экстенсиональный. Эти термины восходят к понятиям, которыми оперируют математическая логика и теория множеств.
Интенсиональный набор значений обычно определен алгоритмически. Например, его состав может быть определен правилом "все европейские страны". Интенсиональные наборы значений имеют то достоинство, что они могут динамически обновляться. Если, к примеру, в системе кодирования стран мира появилась новая европейская страна, то она автоматически должна попасть в этот набор значений.
Экстенсиональный набор значений представляет собой перечисление входящих в него кодов. Это позволяет контролировать его состав, но затрудняет обеспечение актуальности.
15.2.2.7 Правила композиции
Правила композиции, то есть получения результирующего набора значений, формулируются следующим образом:
а) набор значений может представлять собой простой список кодов или же критерий выбора кодов из системы кодирования. К таким наборам значений предъявляются следующие требования:
б) операции include (включить) кумулятивны. Набор значений содержит объединение всех результатов применения этой операции;
в) к этому объединению применяются все фильтры и ссылки;
г) в операции include может задаваться одна система кодирования и несколько наборов значений;
д) если указаны только наборы значений (в элементах valueSet), то коды "выбираются" для включения, если они присутствуют в каждом из этих наборов значений (то есть образуется пересечение содержания этих наборов значений);
е) если указана только система кодирования, то применяются следующие правила:
ж) если понятия concept и фильтры filter не заданы, то включаются все коды из данной системы кодирования;
и) если заданы понятия concept, то только они и включаются;
к) если задан фильтр filter, то включаются все коды, удовлетворяющие критерию фильтрации;
л) если заданы и наборы значений, и система кодирования, то коды "включаются", если они выбраны из системы кодирования (после применения операций concept и filter) и входят в каждый ссылочный набор значений (то есть образуется пересечение отфильтрованного содержания системы кодирования с этими наборами значений);
м) если ссылка на систему кодирования не зависит от ее версии и присутствуют фильтры filter, то содержание результирующего набора значений является открытым и изменяется с течением времени по мере изменения ссылочной системы кодирования;
н) использование фильтров по свойствам кодов, описанным в системе кодирования, возможно только в случае, если соответствующее свойство в ней определено;
о) в дополнение к включению можно исключать коды. Операция исключения exclude трактуется так же, как операция включения include, но выбранные с ее помощью коды исключаются из результирующего набора значений;
п) наборы значений могут включать в себя абстрактные коды, то есть коды, взятые из соответствующей системы кодирования, но помеченные как запрещенные для выбора пользователем. Они обычно используются в качестве механизма группировки и могут включаться в результирующий набор путем перечисления или с помощью фильтрации;
р) все операции исключения compose.exclude должны обрабатываться таким образом, чтобы исключенные коды не могли попасть в раскрытие набора значений expansion.
15.2.2.8 Набор значений, образованный из нескольких систем кодирования
В набор значений могут входить коды, принадлежащие разным системам кодирования. Типичным случаем является выборка основной части кодов из одной системы кодирования и добавление к ней нескольких дополнительных кодов [например, кода для Союзного государства в дополнение к
ОКВ ОК (МК (ИСО 4217) 003-97) 014].
15.2.2.9 Раскрытие набора значений
Раскрытие набора значений представляет собой результат применения определения набора значений. Раскрытия наиболее полезны, если набор значений включает в себя все коды, определенные в системе кодирования, или отфильтрованное подмножество этих кодов.
Экземпляр ресурса ValueSet, представляющий собой раскрытый набор значений, содержит элемент ValueSet.expansion, содержащий список кодов, входящих в этот набор. Дополнительно он может содержать элемент ValueSet.compose, описывающий алгоритм получения этого списка. Список кодов может быть иерархическим.
15.2.2.10 Параметры поиска экземпляров ресурса ValueSet
Специальные параметры поиска экземпляров ресурса ValueSet описаны в
таблице 392. В дополнение к ним могут использоваться общие параметры поиска, описанные в
подразделе 12.27.
Таблица 392
Специальные параметры поиска экземпляров ресурса ValueSet
Имя | Тип | Описание | Выражение |
code | token | Код, входящий в набор значений | ValueSet.expansion.contains.code | ValueSet.compose.include.concept.code |
context | token | Контекст использования, назначенный набору значений | (ValueSet.useContext.value.ofType(CodeableConcept)) |
context-quantity | quantity | Количественное значение контекста или диапазон количественных значений (если имеются), назначенных набору значений | (ValueSet.useContext.value.ofType(Quantity)) | (ValueSet.useContext.value.ofType(Range)) |
context-type | token | Тип контекста, назначенного набору значений | ValueSet.useContext.code |
context-type-quantity | composite | Тип использования контекста и количественное значение контекста или диапазон количественных значений (если имеются), назначенных набору значений | On ValueSet.useContext: context-type: code context-quantity: value.ofType(Quantity) | value.ofType(Range) |
context-type-value | composite | Тип использования контекста и значение, входящее в набор значений | On ValueSet.useContext: context-type: code context: value.ofType(CodeableConcept) |
date | date | Дата публикации набора значений | ValueSet.date |
derived-from | reference | Экземпляр ресурса, от которого произведен набор значений | ValueSet.relatedArtifact. where(type='derived-from').resource (Any) |
description | string | Описание набора значений | ValueSet.description |
effective | date | Предполагаемый период использования | ValueSet.effectivePeriod |
expansion | uri | Идентификатор раскрытия набора значений | ValueSet.expansion.identifier |
identifier | token | Внешний идентификатор набора значений | ValueSet.identifier |
jurisdiction | token | Страна или регион, для которого предназначен набор значений | ValueSet.jurisdiction |
name | string | Имя набора значений, предназначенное для машинной обработки | ValueSet.name |
predecessor | reference | Предшественник набора значений | ValueSet.relatedArtifact.where(type='predecessor').resource (Any) |
publisher | string | Наименование издателя набора значений | ValueSet.publisher |
reference | uri | Ссылка на систему кодирования, включенную в набор значений или исключенную из него, или ссылка на набор значений | ValueSet.compose.include.system |
status | token | Текущий статус набора значений | ValueSet.status |
title | string | Имя набора значений, предназначенное для человека | ValueSet.title |
topic | token | Тема, ассоциированная с данным набором значений | ValueSet.topic |
url | uri | Идентификатор URI набора значений | ValueSet.url |
version | token | Версия набора значений | ValueSet.version |
16 Аутентификация и авторизация
Аутентификация персональных медицинских приборы осуществляется менеджерами ПМП и шлюзами Интернета вещей в соответствии с используемыми протоколами передачи данных, например, MQTT или Bluetooth. Варианты аутентификации и авторизации менеджеров (шлюзов) сервисом хранения и обработки результатов измерений предложены в технической статье
[41], которую предполагается доработать до статуса стандарта ITU-T H.812.5. В частности, рекомендуется использовать протокол OAuth 2.0
[42] и профиль JSON Web Token (JWT) Profile for OAuth 2.0 Client Authentication and Authorization Grants
[43].
(справочное)
А.1 Общие сведения
При разработке типов данных и ресурсов на языке UML используется профиль, состав которого показан на
рисунке А.1.
Рисунок А.1 - Состав профиля UML
Профиль UML состоит из стереотипов, перечисленных в
таблице А.1.
Таблица А.1
Имя | Применение | Описание | Подраздел |
Binding | Элемент | Привязка элемента к набору значений | |
Constraint | Элемент, класс | Ограничение элемента или класса | |
Extension | Элемент, класс, тип данных | Метаданные расширения элемента, класса или типа данных | |
Interface | Класс | Ресурс REST служит интерфейсом | |
Modifying | Элемент | Описание модификации семантики ресурса в зависимости от значения элемента | |
Profile | Класс | Метаданные профиля ресурса REST | |
RefTarget | Поле | Метаданные ссылки на ресурс REST | |
Resource | Класс | Ссылка на определение ресурса REST | |
Slice | Элемент | Метаданные группировок экземпляров повторяющегося элемента | |
TypeChoice | Элемент | Допустимые типы данных полиморфного элемента | |
Стереотип Binding описывает привязку элемента к набору значений. Его атрибуты приведены в
таблице А.2.
Таблица А.2
Атрибуты стереотипа Binding
Имя | Описание | Тип | Кратность |
valueSet | URL набора значений | String | 1 |
strength | Степень привязки к набору значений: ?? (пример привязки) | ? (предпочтительная привязка) |+ (расширяемая привязка) | ! (обязательная привязка) | String | 1 |
description | Описание привязки | String | 1 |
Стереотип Constraint описывает ограничение элемента или класса. Его атрибуты приведены в
таблице А.3. В списках в качестве разделителей используется символ вертикальной черты (|).
Таблица А.3
Атрибуты стереотипа Constraint
Имя | Описание | Тип | Кратность |
key | Список идентификаторов ограничений | String | 1 |
level | Список строгости ограничений | String | 1 |
location | Список мест применения ограничений | String | 1 |
description | Список описаний ограничения | String | 1 |
expression | Список логических выражений на языке FHIRPath, которые должны быть истинными (инварианты) | String | 1 |
Стереотип Extension описывает метаданные расширения элемента, класса или типа данных. Его атрибуты приведены в
таблице А.4.
Таблица А.4
Атрибуты стереотипа Extension
Имя | Описание | Тип | Кратность |
identity | Идентификатор расширения | String | 1 |
cardinality | Кратность расширения | String | 1 |
type | Тип данных расширения | String | 1 |
context | Контекст расширения | String | 1 |
Стереотип Interface указывает, что данный тип ресурса REST является интерфейсом.
Стереотип Modifying указывает, что значение элемента может изменять семантику экземпляра ресурса. Его атрибуты приведены в
таблице А.5.
Таблица А.5
Атрибуты стереотипа Modifying
Имя | Описание | Тип | Кратность |
meaning | Описание изменения семантики | String | 1 |
Стереотип Profile указывает, что данный класс является профилем ресурса REST или другого профиля. Его атрибуты приведены в
таблице А.6.
Таблица А.6
Атрибуты стереотипа Profile
Имя | Описание | Тип | Кратность |
baseDefinition | URL определения базового типа ресурса или профиля | String | 1 |
derivation | Способ определения профиля: specialization (специализация) | constraint (ограничение) | String | 1 |
Стереотип RefTarget описывает допустимые типы ссылочных ресурсов. Его атрибуты приведены в
таблице А.7. В списке в качестве разделителей используется символ вертикальной черты (|).
Таблица А.7
Атрибуты стереотипа RefTarget
Имя | Описание | Тип | Кратность |
target | Список типов ссылочных ресурсов или Any (любой) | String | 1 |
Стереотип Resource указывает, что данный класс является основным в определении типа ресурса. Его атрибуты приведены в
таблице А.8.
Таблица А.8
Атрибуты стереотипа Resource
Имя | Описание | Тип | Кратность |
url | URL описания типа ресурса | String | 1 |
Стереотип Slice указывает, что коллекция экземпляров данного элемента разбивается на непересекающиеся подмножества. Его атрибуты приведены в
таблице А.9.
Таблица А.9
Атрибуты стереотипа Slice
Имя | Описание | Тип | Кратность |
discriminatorType | Тип дискриминатора: value (срезы различаются по значению элемента) | exists (срезы различаются по наличию или отсутствию элемента) | type (срезы различаются по типу элемента) | profile (срезы различаются по соответствию элемента заданному профилю) | position (срезы различаются по индексу элемента) | String | 1 |
discriminatorPath | Путь к элементу, используемому для выделения срезов. Задается с использованием ограниченного подмножества языка FHIRPath | String | 1 |
А.11 Стереотип TypeChoice
Стереотип TypeChoice описывает допустимые типы данных полиморфного элемента. Его атрибуты приведены в
таблице А.10. В списке в качестве разделителей используется символ вертикальной черты (|).
Таблица А.10
Атрибуты стереотипа TypeChoice
Имя | Описание | Тип | Кратность |
datatype | Список допустимых типов данных | String | 1 |
(справочное)
ПРИМЕР ПЛАНА ДИСТАНЦИОННОГО МОНИТОРИНГА
Б.1 Текстовое содержание плана для представления пациенту
Целевой уровень домашнего артериального давления:
- систолическое от 100 до 140;
- диастолическое от 60 до 90.
Лечение препаратом индапамид + рамиприл (0.625 мг + 2.5 мг), торговое наименование Консилар-Д24, один раз в день, предпочтительно утром. Капсулы необходимо проглатывать целиком и запивать достаточным количеством воды.
Ограничение потребления поваренной соли до 6 г/сут.
Аэробные нагрузки два раза в день по 30 мин.
Этапный эпикриз через две недели.
Измерение артериального давления 2 раза в день.
Ведение дневника приема лекарств.
Ведение дневника физической активности.
Для выполнения плана пациенту выдан тонометр ГемоДин-АКСМА (серийный номер 1234567).
Б.2 Структурированное содержание плана
Структурированное содержание плана дистанционного мониторинга включает в себя экземпляры ресурсов, перечисленные в
таблице Б.1
Таблица Б.1
Структурированное содержание плана
дистанционного мониторинга
Ресурс | Профиль | Содержание |
Patient | Patient-Dm | Идентификация пациента |
Device | Device-Phg | Идентификация шлюза Интернета вещей |
Device | Device-Phd | Идентификация персонального медицинского прибора |
DeviceAssociation | DeviceAssociation-Dm | Привязка ПМП к пациенту |
Goal | Goal-Dm | Целевой диапазон значений систолического артериального давления |
Goal | Goal-Dm | Целевой диапазон значений диастолического артериального давления |
Practitioner | Practitioner-Dm | Идентификация лечащего врача |
CarePlan | CarePlan-Dm | План дистанционного мониторинга |
Observation | http://hl7.org/fhir/StructureDefinition/vitalsigns | Рост пациента |
Observation | http://hl7.org/fhir/StructureDefinition/vitalsigns | Вес пациента |
Observation | http://hl7.org/fhir/StructureDefinition/vitalsigns | Возраст пациента (оценочный) |
Task | Task-Medication | Лекарственное назначение |
Task | Task-MedStat | Ведение дневника приема лекарств |
Task | Task-NutrInt | Ведение дневника питания |
Task | Task-QuestResp | Ведение дневника самонаблюдений |
Task | Task-Phd | Измерение артериального давления |
Task | Task-DiagRep | Составление этапного эпикриза |
| | ИС МЕГАНОРМ: примечание. В официальном тексте документа, видимо, допущена опечатка: имеется в виду рисунок Б.1, а не Б.2. | |
Между экземплярами ресурсов установлены ссылки, показанные на
рисунке Б.2. Тем самым образован граф примера плана дистанционного мониторинга. Наличие ссылок позволяет сократить число запросов HTTP GET, необходимых для считывания полного содержания плана, с помощью использования параметров управления результатами поиска _include и _revinclude.
Рисунок Б.1 - Граф плана дистанционного мониторинга
Б.3 Транзакция создания плана
Тело транзакции создания плана представляет собой контейнер Bundle типа transaction, в который вложены экземпляры ресурсов, перечисленные в
таблице Б.1 Для каждого экземпляра указан метод создания HTTP POST и условие создания ifNoneExist, согласно которому экземпляр создается только в том случае, если на сервере отсутствует экземпляр с таким же идентификатором identifier.
Чтобы можно было воспользоваться параметрами управления результатами поиска _include и _revinclude и в то же время осуществлять поиск по идентификаторам identifier, каждая ссылка между экземплярами ресурсов имеет следующий вид:
<reference value=полный URL ссылочного экземпляра ресурса/>
<type value=тип ссылочного ресурса/>
<identifier>
<system value=схема идентификации/>
<value value=значение идентификатора/>
</identifier>
Тело транзакции представлено на языке XML, чтобы можно было включить в него комментарии. При создании экземпляров ресурсов комментарии не сохраняются.
При проверке примера валидатором https://validator.fhir.org/ будут выданы ошибки и предупреждения. Ошибками помечены элементы profile, например, <profile value="Device-Phg"/>. Это связано с тем, что значение профиля должно представлять собой абсолютный URL, но указать базовый URL, который должен предшествовать имени профиля, в настоящем документе не представляется возможным - он должен вести на конкретную страницу платформы медицинских помощников. Большинство предупреждений связано с тем, что в кодируемых значениях указан компонент system, идентифицирующий систему кодирования, не известную валидатору, например, http://hl7.org/fhir/uv/phd/CodeSystem/ContinuaDeviceIdentifiers.
<?xml version="1.0" encoding="UTF-8"?>
<Bundle xmlns="http://hl7.org/fhir" xmlns:xsi="http://www.w3.org/2001/XMLSchema-
instance">
<!-- Тип контейнера - транзакция -->
<type value="transaction"/>
<!-- Дата и время формирования контейнера -->
<timestamp value="2023-11-10T12:15:23+03:00"/>
<entry>
<!-- В качестве адреса URL используется GUID - экземпляр еще не создан -->
<fullUrl value="urn:uuid:e3c4b5fc-44a1-4788-963c-4d1a6bb6079d"/>
<resource>
<!-- Идентификация пациента -->
<Patient>
<meta>
<!-- Имя профиля -->
<profile value="Patient-Dm"/>
</meta>
<!-- Уникальный идентификатор (GUID) -->
<identifier>
<system value="urn:ietf:rfc:3986"/>
<value value="urn:uuid:1d5706b0-d040-4602-b9fd-c6ff445c5793"/>
</identifier>
</Patient>
</resource>
<!-- Создать экземпляр ресурса Patient при условии, что нет экземпляра с
таким же идентификатором -->
<request>
<method value="POST"/>
<url value="Patient"/>
<ifNoneExist value="identifier=urn:uuid:1d5706b0-d040-4602-b9fd-
c6ff445c5793"/>
</request>
</entry>
<entry>
<!-- В качестве адреса URL используется GUID - экземпляр еще не создан -->
<fullUrl value="urn:uuid:f9f2cab0-8a46-454d-b70a-c06582be1a61"/>
<resource>
<!-- Идентификация шлюза IoT -->
<Device>
<meta>
<!-- Имя профиля -->
<profile value="Device-Phg"/>
</meta>
<!-- Уникальный идентификатор в формате EUI-64. В качестве
идентификатора можно использовать MAC-адрес -->
<identifier>
<type>
<coding>
<system value="http://hl7.org/fhir/uv/phd/CodeSystem/
ContinuaDeviceIdentifiers"/>
<code value="SYSID"/>
</coding>
</type>
<system value="urn:oid:1.2.840.10004.1.1.1.0.0.1.0.0.1.2680"/>
<value value="ED-AB-EE-DE-AD-77-C3-AA"/>
</identifier>
<!-- Тип прибора - шлюз -->
<type>
<coding>
<system value="urn:iso:std:iso:11073:10101"/>
<code value="531981"/>
</coding>
<text value="MDC_MOC_VMS_MDS_AHD: Шлюз IoT или менеджер ПМП"/>
</type>
</Device>
</resource>
<!-- Создать экземпляр ресурса Device при условии, что нет экземпляра с
таким же идентификатором -->
<request>
<method value="POST"/>
<url value="Device"/>
<ifNoneExist value="identifier=ED-AB-EE-DE-AD-77-C3-AA"/>
</request>
</entry>
<entry>
<!-- В качестве адреса URL используется GUID - экземпляр еще не создан -->
<fullUrl value="urn:uuid:bfc0c54d-aa0d-47bb-90fc-66d407fd81d0"/>
<resource>
<!-- Идентификация персонального медицинского прибора -->
<Device>
<meta>
<!-- Имя профиля -->
<profile value="Device-Phd"/>
</meta>
<!-- Уникальный идентификатор в формате EUI-64. Возвращается прибором
по запросу.
Id объекта MDS
-->
<identifier>
<type>
<coding>
<system value="http://hl7.org/fhir/uv/phd/CodeSystem/
ContinuaDeviceIdentifiers"/>
<code value="SYSID"/>
</coding>
</type>
<system value="urn:oid:1.2.840.10004.1.1.1.0.0.1.0.0.1.2680"/>
<value value="FE-ED-AB-EE-DE-AD-77-C3"/>
</identifier>
<!-- Производитель прибора. Возвращается прибором по запросу -->
<manufacturer value="ООО "АКСМА", г. Балашиха"/>
<!-- Серийный номер прибора. Возвращается прибором по запросу -->
<serialNumber value=

1234567

/>
<!-- Модель прибора. Возвращается прибором по запросу -->
<modelNumber value=

ГемоДин-АКСМА

/>
<!-- Тип прибора - ПМП -->
<type>
<coding>
<system value="urn:iso:std:iso:11073:10101"/>
<code value="65573"/>
</coding>
<text value="MDC_MOC_VMS_MDS_SIMP"/>
</type>
<!-- Версии компонентов прибора. Возвращаются прибором по запросу -->
<version>
<!-- Версии аппарата -->
<type>
<coding>
<system value="urn:iso:std:iso:11073:10101"/>
<code value="531974"/>
</coding>
<text value="MDC_ID_PROD_SPEC_HW"/>
</type>
<value value="1.1.2"/>
</version>
<version>
<!-- Версии прошивки -->
<type>
<coding>
<system value="urn:iso:std:iso:11073:10101"/>
<code value="531976"/>
</coding>
<text value="MDC_ID_PROD_SPEC_FW"/>
</type>
<value value="6.3.4"/>
</version>
<conformsTo>
<!-- Специализация прибора -->
<specification>
<coding>
<system value="urn:iso:std:iso:11073:10101"/>
<code value="528391"/>
</coding>
<text value="MDC_DEV_SPEC_PROFILE_BP: Тонометр"/>
</specification>
</conformsTo>
<!-- Ссылка на шлюз, получающий данные от прибора -->
<gateway>
<reference>
<reference value="urn:uuid:f9f2cab0-8a46-454d-b70a-c06582be1a61"/>
<type value="Device"/>
<identifier>
<type>
<coding>
<system value="http://hl7.org/fhir/uv/phd/CodeSystem/
ContinuaDeviceIdentifiers"/>
<code value="SYSID"/>
</coding>
</type>
<system value="urn:oid:1.2.840.10004.1.1.1.0.0.1.0.0.1.2680"/>
<value value="ED-AB-EE-DE-AD-77-C3-AA"/>
</identifier>
</reference>
</gateway>
</Device>
</resource>
<!-- Создать экземпляр ресурса Device при условии, что нет экземпляра с
таким же идентификатором -->
<request>
<method value="POST"/>
<url value="Device"/>
<ifNoneExist value="identifier=FE-ED-AB-EE-DE-AD-77-C3"/>
</request>
</entry>
<entry>
<!-- В качестве адреса URL используется GUID - экземпляр еще не создан -->
<fullUrl value="urn:uuid:0c20196d-92c0-4a6f-a3a8-44f452b3fb19"/>
<resource>
<!-- Привязка ПМП к пациенту -->
<DeviceAssociation>
<meta>
<!-- Имя профиля -->
<profile value="DeviceAssociation-Dm"/>
</meta>
<!-- Уникальный идентификатор привязки (GUID) -->
<identifier>
<system value="urn:ietf:rfc:3986"/>
<value value="urn:uuid:6fc39ea7-06b4-4c61-95b2-3ea1c0b37334"/>
</identifier>
<!-- Ссылка на идентификацию ПМП -->
<device>
<reference value="urn:uuid:f9f2cab0-8a46-454d-b70a-c06582be1a61"/>
<identifier>
<type>
<coding>
<system value="http://hl7.org/fhir/uv/phd/CodeSystem/
ContinuaDeviceIdentifiers"/>
<code value="SYSID"/>
</coding>
</type>
<system value="urn:oid:1.2.840.10004.1.1.1.0.0.1.0.0.1.2680"/>
<value value="ED-AB-EE-DE-AD-77-C3-AA"/>
</identifier>
</device>
<!-- Статус привязки -->
<status>
<coding>
<system value="http://hl7.org/fhir/deviceassociation-status"/>
<code value="unknown"/>
</coding>
</status>
<!-- Ссылка на идентификацию пациента -->
<subject>
<reference value="urn:uuid:e3c4b5fc-44a1-4788-963c-4d1a6bb6079d"/>
<type value="Patient"/>
<identifier>
<system value="urn:ietf:rfc:3986"/>
<value value="urn:uuid:1d5706b0-d040-4602-b9fd-c6ff445c5793"/>
</identifier>
</subject>
</DeviceAssociation>
</resource>
<!-- Создать экземпляр ресурса DeviceAssociation при условии, что нет
экземпляра с таким же идентификатором -->
<request>
<method value="POST"/>
<url value="DeviceAssociation"/>
<ifNoneExist value="identifier=urn:uuid:6fc39ea7-06b4-4c61-95b2-
3ea1c0b37334"/>
</request>
</entry>
<entry>
<!-- В качестве адреса URL используется GUID - экземпляр еще не создан -->
<fullUrl value="urn:uuid:1e7d69b0-6985-4546-a1b2-8c5bac31218c"/>
<resource>
<!-- Цель ведения N1 -->
<Goal>
<meta>
<!-- Имя профиля -->
<profile value="Goal-Dm"/>
</meta>
<text>
<status value="additional"/>
<div xmlns="http://www.w3.org/1999/xhtml">
<p>Целевой уровень систолического артериального давления</p>
<p>больше 100 и меньше 140</p>
</div>
</text>
<!-- Уникальный идентификатор цели (GUID) -->
<identifier>
<system value="urn:ietf:rfc:3986"/>
<value value="urn:uuid:2cf15749-7b55-4980-a856-6146740438f0"/>
</identifier>
<!-- Состояние жизненного цикла цели -->
<lifecycleStatus value="active"/>
<!-- Описание цели -->
<description>
<text value=

Систолическое артериальное давление от 100 до 140

/>
</description>
<!-- Ссылка на идентификацию пациента -->
<subject>
<reference value="urn:uuid:e3c4b5fc-44a1-4788-963c-4d1a6bb6079d"/>
<type value="Patient"/>
<identifier>
<system value="urn:ietf:rfc:3986"/>
<value value="urn:uuid:1d5706b0-d040-4602-b9fd-c6ff445c5793"/>
</identifier>
</subject>
<!-- Целевой показатель -->
<target>
<!-- Вид измерения -->
<measure>
<!-- Код вида измерения в системе LOINC -->
<coding>
<system value="http://loinc.org"/>
<code value=

8480-6

/>
</coding>
<!-- Код вида измерения в НСИ Минздрава России -->
<coding>
<system value="urn:oid:1.2.643.5.1.13.13.99.2.262"/>
<code value=

3

/>
<display value=

Артериальное давление систолическое

/>
</coding>
<text value=

Систолическое артериальное давление

/>
</measure>
<!-- Целевой диапазон -->
<detailRange>
<!-- Нижняя граница -->
<low>
<value value="100"/>
<unit value="мм.рт.ст."/>
<system value="http://unitsofmeasure.org"/>
<code value="mm[Hg]"/>
</low>
<!-- Верхняя граница -->
<high>
<value value="140"/>
<unit value="мм.рт.ст."/>
<system value="http://unitsofmeasure.org"/>
<code value="mm[Hg]"/>
</high>
</detailRange>
</target>
<!-- Дата текущего состояния цели -->
<statusDate value=

2023-11-21

/>
</Goal>
</resource>
<!-- Создать экземпляр ресурса Goal при условии, что нет экземпляра с таким
же идентификатором -->
<request>
<method value="POST"/>
<url value="Goal"/>
<ifNoneExist value="identifier=urn:uuid:2cf15749-7b55-4980-a856-
6146740438f0"/>
</request>
</entry>
<entry>
<!-- В качестве адреса URL используется GUID - экземпляр еще не создан -->
<fullUrl value="urn:uuid:ac884dc1-6637-4f1e-975f-bede48879fb5"/>
<resource>
<!-- Цель ведения N2 -->
<Goal>
<meta>
<!-- Имя профиля -->
<profile value="Goal-Dm"/>
</meta>
<text>
<status value="additional"/>
<div xmlns="http://www.w3.org/1999/xhtml">
<p>Целевой уровень диастолического артериального давления</p>
<p>больше 60 и меньше 90</p>
</div>
</text>
<!-- Уникальный идентификатор цели (GUID) -->
<identifier>
<system value="urn:ietf:rfc:3986"/>
<value value="urn:uuid:1db18272-93ca-412d-81ed-bf46b1c0713c"/>
</identifier>
<!-- Состояние жизненного цикла цели -->
<lifecycleStatus value="active"/>
<!-- Описание цели -->
<description>
<text value="Диастолическое артериальное давление от 60 до 90"/>
</description>
<!-- Ссылка на идентификацию пациента -->
<subject>
<reference value="urn:uuid:e3c4b5fc-44a1-4788-963c-4d1a6bb6079d"/>
<type value="Patient"/>
<identifier>
<system value="urn:ietf:rfc:3986"/>
<value value="urn:uuid:1d5706b0-d040-4602-b9fd-c6ff445c5793"/>
</identifier>
</subject>
<!-- Целевой показатель -->
<target>
<!-- Вид измерения -->
<measure>
<!-- Код вида измерения в системе LOINC -->
<coding>
<system value="http://loinc.org"/>
<code value="8462-4"/>
</coding>
<!-- Код вида измерения в НСИ Минздрава России -->
<coding>
<system value="urn:oid:1.2.643.5.1.13.13.99.2.262"/>
<code value="2"/>
<display value="Артериальное давление диастолическое"/>
</coding>
<text value="Диастолическое артериальное давление"/>
</measure>
<!-- Целевой диапазон -->
<detailRange>
<!-- Нижняя граница -->
<low>
<value value="60"/>
<unit value="мм.рт.ст."/>
<system value="http://unitsofmeasure.org"/>
<code value="mm[Hg]"/>
</low>
<!-- Верхняя граница -->
<high>
<value value="90"/>
<unit value="мм.рт.ст."/>
<system value="http://unitsofmeasure.org"/>
<code value="mm[Hg]"/>
</high>
</detailRange>
</target>
<!-- Дата текущего состояния цели -->
<statusDate value=

2023-11-21

/>
</Goal>
</resource>
<!-- Создать экземпляр ресурса Goal при условии, что нет экземпляра с таким
же идентификатором -->
<request>
<method value="POST"/>
<url value="Goal"/>
<ifNoneExist value="identifier=urn:uuid:1db18272-93ca-412d-81ed-
bf46b1c0713c"/>
</request>
</entry>
<entry>
<!-- В качестве адреса URL используется GUID - экземпляр еще не создан -->
<fullUrl value="urn:uuid:92fdce2b-8701-4dc2-aff7-10f13e15c44f"/>
<resource>
<!-- Идентификация лечащего врача -->
<Practitioner>
<meta>
<!-- Имя профиля -->
<profile value="Practitioner-Dm"/>
</meta>
<!-- Уникальный идентификатор лечащего врача (GUID) -->
<identifier>
<system value="urn:ietf:rfc:3986"/>
<value value="urn:uuid:5e0afd03-76e0-403e-9b17-06f477fd9a55"/>
</identifier>
<!-- Телекоммуникационные адреса -->
<telecom>
<system value="url"/>
<value value="https://t.me/practitioner123"/>
</telecom>
<telecom>
<system value="email"/>
<value value="practitioner123@mail.ru"/>
</telecom>
</Practitioner>
</resource>
<!-- Создать экземпляр ресурса Practitioner при условии, что нет экземпляра
с таким же идентификатором -->
<request>
<method value="POST"/>
<url value="Practitioner"/>
<ifNoneExist value="identifier=urn:uuid:5e0afd03-76e0-403e-9b17-
06f477fd9a55"/>
</request>
</entry>
<entry>
<!-- В качестве адреса URL используется GUID - экземпляр еще не создан -->
<fullUrl value="urn:uuid:e0144d84-172e-4514-811e-7e2546358977"/>
<resource>
<!-- План дистанционного мониторинга -->
<CarePlan>
<meta>
<profile value="CarePlan-Dm"/>
</meta>
<text>
<status value="additional"/>
<div xmlns="http://www.w3.org/1999/xhtml">
<p>Целевой уровень домашнего артериального давления:</p>
<p>- систолическое от 100 до 140</p>
<p>- диастолическое от 60 до 90</p>
<p>Лечение препаратом индапамид + рамиприл (0.625 мг + 2.5 мг),
торговое наименование Консилар-Д24, предпочтительно утром</p>
<p>Капсулы необходимо проглатывать целиком и запивать достаточным
количеством воды</p>
<p>Ограничение потребления поваренной соли до 6 г/сут</p>
<p>Аэробные нагрузки два раза в день по 30 мин</p>
<p>Этапный эпикриз через две недели</p>
<p>Измерение артериального давления 2 раза в день</p>
<p>Ведение дневника приема лекарств</p>
<p>Ведение дневника физической активности</p>
<p>Тонометр ГемоДин-АКСМА серийный номер 1234567</p>
</div>
</text>
<!-- Уникальный идентификатор плана ведения (GUID) -->
<identifier>
<system value="urn:ietf:rfc:3986"/>
<value value="urn:uuid:c3eab073-5fe2-4a5d-bcbf-6d59aeed4004"/>
</identifier>
<status value="active"/>
<intent value="plan"/>
<!-- Категория плана ведения -->
<category>
<text value="Дистанционный мониторинг"/>
</category>
<description value="Достижение целевого уровня артериального
давления"/>
<!-- Ссылка на идентификацию пациента -->
<subject>
<reference value="urn:uuid:e3c4b5fc-44a1-4788-963c-4d1a6bb6079d"/>
<type value="Patient"/>
<identifier>
<system value="urn:ietf:rfc:3986"/>
<value value="urn:uuid:1d5706b0-d040-4602-b9fd-c6ff445c5793"/>
</identifier>
</subject>
<!-- Начало действия плана -->
<period>
<start value="2023-11-20"/>
</period>
<!-- Ссылка на идентификацию лечащего врача -->
<custodian>
<reference value="urn:uuid:92fdce2b-8701-4dc2-aff7-10f13e15c44f"/>
<type value="Practitioner"/>
<identifier>
<system value="urn:ietf:rfc:3986"/>
<value value="urn:uuid:5e0afd03-76e0-403e-9b17-06f477fd9a55"/>
</identifier>
</custodian>
<!-- Ссылка на цель ведения N1 -->
<goal>
<reference value="urn:uuid:1e7d69b0-6985-4546-a1b2-8c5bac31218c"/>
<type value="Goal"/>
<identifier>
<system value="urn:ietf:rfc:3986"/>
<value value="urn:uuid:2cf15749-7b55-4980-a856-6146740438f0"/>
</identifier>
</goal>
<!-- Ссылка на цель ведения N2 -->
<goal>
<reference value="urn:uuid:ac884dc1-6637-4f1e-975f-bede48879fb5"/>
<type value="Goal"/>
<identifier>
<system value="urn:ietf:rfc:3986"/>
<value value="urn:uuid:1db18272-93ca-412d-81ed-bf46b1c0713c"/>
</identifier>
</goal>
</CarePlan>
</resource>
<!-- Создать экземпляр ресурса CarePlan при условии, что нет экземпляра с
таким же идентификатором -->
<request>
<method value="POST"/>
<url value="CarePlan"/>
<ifNoneExist value="identifier=urn:uuid:c3eab073-5fe2-4a5d-bcbf-
6d59aeed4004"/>
</request>
</entry>
<entry>
<!-- В качестве адреса URL используется GUID - экземпляр еще не создан -->
<fullUrl value="urn:uuid:1d5ec929-ec43-4ef0-9ef6-0a80c9095312"/>
<resource>
<!-- Рост пациента -->
<Observation>
<meta>
<profile value="http://hl7.org/fhir/StructureDefinition/
vitalsigns"/>
</meta>
<!-- Уникальный идентификатор измерения (GUID) -->
<identifier>
<system value="urn:ietf:rfc:3986"/>
<value value="urn:uuid:b85497fe-14e1-4dce-bae6-c7ea01e7c2ea"/>
</identifier>
<!-- Ссылка на план ведения -->
<basedOn>
<reference value="urn:uuid:e0144d84-172e-4514-811e-7e2546358977"/>
<type value="CarePlan"/>
<identifier>
<system value="urn:ietf:rfc:3986"/>
<value value="urn:uuid:c3eab073-5fe2-4a5d-bcbf-6d59aeed4004"/>
</identifier>
</basedOn>
<status value="final"/>
<!-- Категория измерения -->
<category>
<coding>
<system value="http://terminology.hl7.org/CodeSystem/observation-
category"/>
<code value="vital-signs"/>
</coding>
<text value="Жизненно важные показатели"/>
</category>
<!-- Вид измерения -->
<code>
<!-- Код измерения по LOINC -->
<coding>
<system value="http://loinc.org"/>
<code value=

8302-2

/>
</coding>
<!-- Код измерения по НСИ Минздрава России -->
<coding>
<system value="urn:oid:1.2.643.5.1.13.13.99.2.262"/>
<code value="51"/>
<display value="Длина тела"/>
</coding>
<text value="Рост"/>
</code>
<!-- Ссылка на идентификацию пациента -->
<subject>
<reference value="urn:uuid:e3c4b5fc-44a1-4788-963c-4d1a6bb6079d"/>
<type value="Patient"/>
<identifier>
<system value="urn:ietf:rfc:3986"/>
<value value="urn:uuid:1d5706b0-d040-4602-b9fd-c6ff445c5793"/>
</identifier>
</subject>
<!-- Дата измерения -->
<effectiveDateTime value="2023-11-03"/>
<!-- Рост -->
<valueQuantity>
<value value="169"/>
<unit value="см"/>
<system value="http://unitsofmeasure.org"/>
<code value="см"/>
</valueQuantity>
</Observation>
</resource>
<!-- Создать экземпляр ресурса Observation при условии, что нет экземпляра
с таким же идентификатором -->
<request>
<method value="POST"/>
<url value="Observation"/>
<ifNoneExist value="identifier=urn:uuid:b85497fe-14e1-4dce-bae6-
c7ea01e7c2ea"/>
</request>
</entry>
<entry>
<!-- В качестве адреса URL используется GUID - экземпляр еще не создан -->
<fullUrl value="urn:uuid:79b5604b-c28e-4a7f-b90c-6274e7f51542"/>
<resource>
<!-- Вес пациента -->
<Observation>
<!-- Уникальный идентификатор измерения (GUID) -->
<identifier>
<system value="urn:ietf:rfc:3986"/>
<value value="urn:uuid:117bc50b-2ab3-467b-8db1-72e26e867e08"/>
</identifier>
<!-- Ссылка на план ведения -->
<basedOn>
<reference value="urn:uuid:e0144d84-172e-4514-811e-7e2546358977"/>
<type value="CarePlan"/>
<identifier>
<system value="urn:ietf:rfc:3986"/>
<value value="urn:uuid:c3eab073-5fe2-4a5d-bcbf-6d59aeed4004"/>
</identifier>
</basedOn>
<status value="final"/>
<!-- Категория измерения -->
<category>
<coding>
<system value="http://terminology.hl7.org/CodeSystem/observation-
category"/>
<code value="vital-signs"/>
</coding>
<text value="Жизненно важные показатели"/>
</category>
<!-- Вид измерения -->
<code>
<!-- Код измерения по LOINC -->
<coding>
<system value="http://loinc.org"/>
<code value=

29463-7

/>
</coding>
<!-- Код измерения по НСИ Минздрава России -->
<coding>
<system value="urn:oid:1.2.643.5.1.13.13.99.2.262"/>
<code value="50"/>
<display value="Масса тела"/>
</coding>
<text value="Вес"/>
</code>
<!-- Ссылка на идентификацию пациента -->
<subject>
<reference value="urn:uuid:e3c4b5fc-44a1-4788-963c-4d1a6bb6079d"/>
<type value="Patient"/>
<identifier>
<system value="urn:ietf:rfc:3986"/>
<value value="urn:uuid:1d5706b0-d040-4602-b9fd-c6ff445c5793"/>
</identifier>
</subject>
<!-- Дата измерения -->
<effectiveDateTime value="2023-11-03"/>
<!-- Вес -->
<valueQuantity>
<value value="72"/>
<unit value="кг"/>
<system value="http://unitsofmeasure.org"/>
<code value="kg"/>
</valueQuantity>
</Observation>
</resource>
<!-- Создать экземпляр ресурса Observation при условии, что нет экземпляра
с таким же идентификатором -->
<request>
<method value="POST"/>
<url value="Observation"/>
<ifNoneExist value="identifier=urn:uuid:117bc50b-2ab3-467b-8db1-
72e26e867e08"/>
</request>
</entry>
<entry>
<!-- В качестве адреса URL используется GUID - экземпляр еще не создан -->
<fullUrl value="urn:uuid:5c80d3ef-2ce7-4b01-9af1-566bfdea386e"/>
<resource>
<!-- Возраст пациента (оценочный) -->
<Observation>
<!-- Уникальный идентификатор измерения (GUID) -->
<identifier>
<system value="urn:ietf:rfc:3986"/>
<value value="urn:uuid:dd8e885d-93c9-4f6b-a582-b3531cfad62c"/>
</identifier>
<!-- Ссылка на план ведения -->
<basedOn>
<reference value="urn:uuid:e0144d84-172e-4514-811e-7e2546358977"/>
<type value="CarePlan"/>
<identifier>
<system value="urn:ietf:rfc:3986"/>
<value value="urn:uuid:c3eab073-5fe2-4a5d-bcbf-6d59aeed4004"/>
</identifier>
</basedOn>
<status value="final"/>
<!-- Вид измерения -->
<code>
<!-- Код измерения по LOINC -->
<coding>
<system value="http://loinc.org"/>
<code value="21611-9"/>
</coding>
<text value="Оценка возраста"/>
</code>
<!-- Ссылка на идентификацию пациента -->
<subject>
<reference value="urn:uuid:e3c4b5fc-44a1-4788-963c-4d1a6bb6079d"/>
<type value="Patient"/>
<identifier>
<system value="urn:ietf:rfc:3986"/>
<value value="urn:uuid:1d5706b0-d040-4602-b9fd-c6ff445c5793"/>
</identifier>
</subject>
<!-- Дата измерения -->
<effectiveDateTime value="2023-11-03"/>
<! -- Вес -->
<valueQuantity>
<value value="72"/>
<unit value="лет"/>
<system value="http://unitsofmeasure.org"/>
<code value="a"/>
</valueQuantity>
</Observation>
</resource>
<!-- Создать экземпляр ресурса Observation при условии, что нет экземпляра
с таким же идентификатором -->
<request>
<method value="POST"/>
<url value="Observation"/>
<ifNoneExist value="identifier=urn:uuid:dd8e885d-93c9-4f6b-a582-
b3531cfad62c"/>
</request>
</entry>
<entry>
<!-- В качестве адреса URL используется GUID - экземпляр еще не создан -->
<fullUrl value="urn:uuid:ed0a3c4b-af09-4b23-b034-9977dd76f2cc"/>
<resource>
<!-- Лекарственное назначение -->
<Task>
<meta>
<profile value="Task-Medication"/>
</meta>
<!-- Полное описание мероприятия, ориентированное на пациента -->
<text>
<status value="additional"/>
<div xmlns="http://www.w3.org/1999/xhtml">
<p>Индапамид + рамиприл (0.625 мг + 2.5 мг), торговое наименование
Консилар-Д24, предпочтительно утром</p>
<p>Капсулы необходимо проглатывать целиком и запивать достаточным
количеством воды</p>
</div>
</text>
<!-- Уникальный идентификатор мероприятия (GUID) -->
<identifier>
<system value="urn:ietf:rfc:3986"/>
<value value="urn:uuid:19bdb0b6-dc88-4f9d-bd62-757ffe2ad3ab"/>
</identifier>
<!-- Ссылка на план ведения -->
<basedOn>
<reference value="urn:uuid:e0144d84-172e-4514-811e-7e2546358977"/>
<type value="CarePlan"/>
<identifier>
<system value="urn:ietf:rfc:3986"/>
<value value="urn:uuid:c3eab073-5fe2-4a5d-bcbf-6d59aeed4004"/>
</identifier>
</basedOn>
<status value="ready"/>
<intent value="order"/>
<code>
<!-- Код АТХ лекарственного препарата -->
<coding>
<system value="https://www.whocc.no"/>
<code value=

C09BA05

/>
</coding>
<!-- Торговое наименование лекарственного препарата -->
<coding>
<display value="Консилар-Д24"/>
</coding>
<!-- Международное непатентованное наименование -->
<text value="Рамиприл + Индапамид"/>
</code>
<description value="Консилар-Д24 1 капс. (0.625 мг + 2.5 мг)
однократно утром

/>
<!-- Ссылка на пациента, которому назначен лекарственный препарат -->
<for>
<reference value="urn:uuid:e3c4b5fc-44a1-4788-963c-4d1a6bb6079d"/>
<type value="Patient"/>
<identifier>
<system value="urn:ietf:rfc:3986"/>
<value value="urn:uuid:1d5706b0-d040-4602-b9fd-c6ff445c5793"/>
</identifier>
</for>
<!-- Период выполнения мероприятия -->
<requestedPeriod>
<start value="2023-11-20"/>
<end value="2023-12-04"/>
</requestedPeriod>
<!-- Ссылка на исполнителя мероприятия - пациента -->
<requestedPerformer>
<reference>
<reference value="urn:uuid:e3c4b5fc-44a1-4788-963c-4d1a6bb6079d"/>
<type value="Patient"/>
<identifier>
<system value="urn:ietf:rfc:3986"/>
<value value="urn:uuid:1d5706b0-d040-4602-b9fd-c6ff445c5793"/>
</identifier>
</reference>
</requestedPerformer>
<!-- Расписание выполнения мероприятия -->
<input>
<!-- Повествовательное описание расписания -->
<type>
<text value="Однократно утром"/>
</type>
<!-- Структурированное описание расписания -->
<valueTiming>
<code>
<coding>
<system value="http://terminology.hl7.org/CodeSystem/v3-
GTSAbbreviation"/>
<code value="AM"/>
</coding>
</code>
</valueTiming>
</input>
</Task>
</resource>
<!-- Создать экземпляр ресурса Task при условии, что нет экземпляра с таким
же идентификатором -->
<request>
<method value="POST"/>
<url value="Task"/>
<ifNoneExist value="identifier=urn:uuid:19bdb0b6-dc88-4f9d-bd62-
757ffe2ad3ab"/>
</request>
</entry>
<entry>
<!-- В качестве адреса URL используется GUID - экземпляр еще не создан -->
<fullUrl value="urn:uuid:2a815d96-eea0-4526-bb28-3861c1d2b018"/>
<resource>
<!-- Ведение дневника приема лекарств -->
<Task>
<meta>
<profile value="Task-MedStat"/>
</meta>
<!-- Полное описание мероприятия, ориентированное на пациента -->
<text>
<status value="additional"/>
<div xmlns="http://www.w3.org/1999/xhtml">
<p>Вести дневник приема лекарств</p>
<p>Заполнять после каждого приема лекарства</p>
</div>
</text>
<!-- Уникальный идентификатор мероприятия (GUID) -->
<identifier>
<system value="urn:ietf:rfc:3986"/>
<value value="urn:uuid:d3d11735-f6e9-462f-b01d-76e06d0d0f25"/>
</identifier>
<!-- Ссылка на план ведения -->
<basedOn>
<reference value="urn:uuid:e0144d84-172e-4514-811e-7e2546358977"/>
<type value="CarePlan"/>
<identifier>
<system value="urn:ietf:rfc:3986"/>
<value value="urn:uuid:c3eab073-5fe2-4a5d-bcbf-6d59aeed4004"/>
</identifier>
</basedOn>
<status value="ready"/>
<intent value="order"/>
<code>
<!-- Код в справочнике типов мероприятий -->
<coding>
<system value="http://loinc.org"/>
<code value="87232-5"/>
<display value="Medication administration.brief"/>
</coding>
<!-- Текст типа мероприятия -->
<text value="'Ведение дневника приема лекарств"/>
</code>
<description value="Ведение дневника приема лекарств"/>
<!-- Ссылка на пациента, применяющего лекарственный препарат -->
<for>
<reference value="urn:uuid:e3c4b5fc-44a1-4788-963c-4d1a6bb6079d"/>
<type value="Patient"/>
<identifier>
<system value="urn:ietf:rfc:3986"/>
<value value="urn:uuid:1d5706b0-d040-4602-b9fd-c6ff445c5793"/>
</identifier>
</for>
<!-- Период выполнения мероприятия -->
<requestedPeriod>
<start value="2023-11-20"/>
<end value="2023-12-04"/>
</requestedPeriod>
<!-- Ссылка на исполнителя мероприятия - пациента -->
<requestedPerformer>
<reference>
<reference value="urn:uuid:e3c4b5fc-44a1-4788-963c-4d1a6bb6079d"/>
<type value="Patient"/>
<identifier>
<system value="urn:ietf:rfc:3986"/>
<value value="urn:uuid:1d5706b0-d040-4602-b9fd-c6ff445c5793"/>
</identifier>
</reference>
</requestedPerformer>
<!-- Расписание выполнения мероприятия -->
<input>
<!-- Повествовательное описание расписания -->
<type>
<text value="После каждого приема лекарственного препарата"/>
</type>
<!-- Структурированное описание расписания -->
<valueTiming>
<repeat>
<when value="IMD"/>
</repeat>
</valueTiming>
</input>
</Task>
</resource>
<!-- Создать экземпляр ресурса Task при условии, что нет экземпляра с таким
же идентификатором -->
<request>
<method value="POST"/>
<url value="Task"/>
<ifNoneExist value="identifier=urn:uuid:d3d11735-f6e9-462f-b01d-
76e06d0d0f25"/>
</request>
</entry>
<entry>
<!-- В качестве адреса URL используется GUID - экземпляр еще не создан -->
<fullUrl value="urn:uuid:139ab70d-a1bb-4bc5-ab00-a841ebda7ebe"/>
<resource>
<!-- Ведение дневника питания -->
<Task>
<meta>
<profile value="Task-NutrInt"/>
</meta>
<!-- Полное описание мероприятия, ориентированное на пациента -->
<text>
<status value="additional"/>
<div xmlns="http://www.w3.org/1999/xhtml">
<p>Вести дневник приема питания</p>
<p>Заполнять после каждого приема лекарства</p>
</div>
</text>
<!-- Уникальный идентификатор мероприятия (GUID) -->
<identifier>
<system value="urn:ietf:rfc:3986"/>
<value value="urn:uuid:4c8c91a7-d4aa-49a2-9ced-e9da7c5ad4f4"/>
</identifier>
<!-- Ссылка на план ведения -->
<basedOn>
<reference value="urn:uuid:e0144d84-172e-4514-811e-7e2546358977"/>
<type value="CarePlan"/>
<identifier>
<system value="urn:ietf:rfc:3986"/>
<value value="urn:uuid:c3eab073-5fe2-4a5d-bcbf-6d59aeed4004"/>
</identifier>
</basedOn>
<status value="ready"/>
<intent value="order"/>
<code>
<!-- Код в справочнике типов мероприятий -->
<coding>
<system value="http://loinc.org"/>
<code value="84282-3"/>
<display value="Nutrition and dietetics Patient's home Note"/>
</coding>
<!-- Текст типа мероприятия -->
<text value="'Ведение дневника приема питания"/>
</code>
<description value="Ведение дневника приема питания"/>
<!-- Ссылка на пациента, принимающего питание -->
<for>
<reference value="urn:uuid:e3c4b5fc-44a1-4788-963c-4d1a6bb6079d"/>
<type value="Patient"/>
<identifier>
<system value="urn:ietf:rfc:3986"/>
<value value="urn:uuid:1d5706b0-d040-4602-b9fd-c6ff445c5793"/>
</identifier>
</for>
<!-- Период выполнения мероприятия -->
<requestedPeriod>
<start value="2023-11-20"/>
<end value="2023-12-04"/>
</requestedPeriod>
<!-- Ссылка на исполнителя мероприятия - пациента -->
<requestedPerformer>
<reference>
<reference value="urn:uuid:e3c4b5fc-44a1-4788-963c-4d1a6bb6079d"/>
<type value="Patient"/>
<identifier>
<system value="urn:ietf:rfc:3986"/>
<value value="urn:uuid:1d5706b0-d040-4602-b9fd-c6ff445c5793"/>
</identifier>
</reference>
</requestedPerformer>
<!-- Расписание выполнения мероприятия -->
<input>
<!-- Повествовательное описание расписания -->
<type>
<text value=

После каждого приема питания

/>
</type>
<!-- Структурированное описание расписания -->
<valueTiming>
<repeat>
<when value="IMD"/>
</repeat>
</valueTiming>
</input>
</Task>
</resource>
<!-- Создать экземпляр ресурса Task при условии, что нет экземпляра с таким
же идентификатором -->
<request>
<method value="POST"/>
<url value="Task"/>
<ifNoneExist value="identifier=urn:uuid:4c8c91a7-d4aa-49a2-9ced-
e9da7c5ad4f4"/>
</request>
</entry>
<entry>
<!-- В качестве адреса URL используется GUID - экземпляр еще не создан -->
<fullUrl value="urn:uuid:ec5c3376-db87-456f-b809-f629b4cd20cc"/>
<resource>
<!-- Ведение дневника самонаблюдений -->
<Task>
<meta>
<profile value="Task-QuestResp"/>
</meta>
<!-- Полное описание мероприятия, ориентированное на пациента -->
<text>
<status value="additional"/>
<div xmlns="http://www.w3.org/1999/xhtml">
<p>Вести дневник самонаблюдений</p>
<p>Заполнять в течение дня</p>
</div>
</text>
<!-- Уникальный идентификатор мероприятия (GUID) -->
<identifier>
<system value="urn:ietf:rfc:3986"/>
<value value="urn:uuid:654c8a9c-e15c-41b1-aa0f-cdad7e35ba8e"/>
</identifier>
<!-- Ссылка на план ведения -->
<basedOn>
<reference value="urn:uuid:e0144d84-172e-4514-811e-7e2546358977"/>
<type value="CarePlan"/>
<identifier>
<system value="urn:ietf:rfc:3986"/>
<value value="urn:uuid:c3eab073-5fe2-4a5d-bcbf-6d59aeed4004"/>
</identifier>
</basedOn>
<status value="ready"/>
<intent value=

order

/>
<code>
<!-- Код в справочнике типов мероприятий -->
<coding>
<system value="http://loinc.org"/>
<code value="74465-6"/>
<display value="Questionnaire response Document"/>
</coding>
<!-- Текст типа мероприятия -->
<text value="'Ведение дневника самонаблюдений"/>
</code>
<description value="Ведение дневника самонаблюдений"/>
<!-- Ссылка на пациента, принимающего питание -->
<for>
<reference value="urn:uuid:e3c4b5fc-44a1-4788-963c-4d1a6bb6079d"/>
<type value="Patient"/>
<identifier>
<system value="urn:ietf:rfc:3986"/>
<value value="urn:uuid:1d5706b0-d040-4602-b9fd-c6ff445c5793"/>
</identifier>
</for>
<!-- Период выполнения мероприятия -->
<requestedPeriod>
<start value="2023-11-20"/>
<end value="2023-12-04"/>
</requestedPeriod>
<!-- Ссылка на исполнителя мероприятия - пациента -->
<requestedPerformer>
<reference>
<reference value="urn:uuid:e3c4b5fc-44a1-4788-963c-4d1a6bb6079d"/>
<type value="Patient"/>
<identifier>
<system value="urn:ietf:rfc:3986"/>
<value value="urn:uuid:1d5706b0-d040-4602-b9fd-c6ff445c5793"/>
</identifier>
</reference>
</requestedPerformer>
<!-- Расписание выполнения мероприятия -->
<input>
<!-- Повествовательное описание расписания -->
<type>
<text value="В течение дня"/>
</type>
<!-- Структурированное описание расписания -->
<valueTiming>
<repeat>
<when value="IMD"/>
</repeat>
</valueTiming>
</input>
</Task>
</resource>
<!-- Создать экземпляр ресурса Task при условии, что нет экземпляра с таким
же идентификатором -->
<request>
<method value="POST"/>
<url value="Task"/>
<ifNoneExist value="identifier=urn:uuid:654c8a9c-e15c-41b1-aa0f-
cdad7e35ba8e"/>
</request>
</entry>
<entry>
<!-- В качестве адреса URL используется GUID - экземпляр еще не создан -->
<fullUrl value="urn:uuid:d54a8662-9199-43ff-b9d4-6132a3a71c88"/>
<resource>
<!-- Измерение артериального давления -->
<Task>
<meta>
<profile value="Task-Phd"/>
</meta>
<!-- Полное описание мероприятия, ориентированное на пациента -->
<text>
<status value="additional"/>
<div xmlns="http://www.w3.org/1999/xhtml">
<p>Измерять артериальное давление</p>
<p>два раза в день</p>
</div>
</text>
<!-- Уникальный идентификатор мероприятия (GUID) -->
<identifier>
<system value="urn:ietf:rfc:3986"/>
<value value="urn:uuid:9a1ffda7-8822-4790-9fdf-b8b07c94845a"/>
</identifier>
<!-- Ссылка на план ведения -->
<basedOn>
<reference value="urn:uuid:e0144d84-172e-4514-811e-7e2546358977"/>
<type value="CarePlan"/>
<identifier>
<system value="urn:ietf:rfc:3986"/>
<value value="urn:uuid:c3eab073-5fe2-4a5d-bcbf-6d59aeed4004"/>
</identifier>
</basedOn>
<status value="ready"/>
<intent value="order"/>
<code>
<!-- Код в справочнике типов мероприятий -->
<coding>
<system value="urn:iso:std:iso:11073:10101"/>
<code value="528391"/>
<display value="MDC_DEV_SPEC_PROFILE_BP"/>
</coding>
<!-- Текст типа мероприятия -->
<text value="Измерение артериального давления"/>
</code>
<description value="Измерение артериального давления"/>
<!-- Ссылка на пациента -->
<for>
<reference value="urn:uuid:e3c4b5fc-44a1-4788-963c-4d1a6bb6079d"/>
<type value="Patient"/>
<identifier>
<system value="urn:ietf:rfc:3986"/>
<value value="urn:uuid:1d5706b0-d040-4602-b9fd-c6ff445c5793"/>
</identifier>
</for>
<!-- Период выполнения мероприятия -->
<requestedPeriod>
<start value="2023-11-20"/>
<end value="2023-12-04"/>
</requestedPeriod>
<!-- Ссылка на исполнителя мероприятия - персональный медицинский
прибор -->
<requestedPerformer>
<reference>
<reference value="urn:uuid:bfc0c54d-aa0d-47bb-90fc-66d407fd81d0"/>
<type value="Device"/>
<identifier>
<type>
<coding>
<system value="http://hl7.org/fhir/uv/phd/CodeSystem/
ContinuaDeviceIdentifiers"/>
<code value="SYSID"/>
</coding>
</type>
<system value="urn:oid:1.2.840.10004.1.1.1.0.0.1.0.0.1.2680"/>
<value value="FE-ED-AB-EE-DE-AD-77-C3"/>
</identifier>
</reference>
</requestedPerformer>
<!-- Расписание выполнения мероприятия -->
<input>
<!-- Повествовательное описание расписания -->
<type>
<text value=

Два раза в день

/>
</type>
<!-- Структурированное описание расписания -->
<valueTiming>
<code>
<coding>
<system value="http://terminology.hl7.org/CodeSystem/v3-
GTSAbbreviation"/>
<code value="BID"/>
</coding>
<text value="Два раза в день"/>
</code>
</valueTiming>
</input>
</Task>
</resource>
<!-- Создать экземпляр ресурса Task при условии, что нет экземпляра с таким
же идентификатором -->
<request>
<method value="POST"/>
<url value="Task"/>
<ifNoneExist value="identifier=urn:uuid:9a1ffda7-8822-4790-9fdf-
b8b07c94845a"/>
</request>
</entry>
<entry>
<!-- В качестве адреса URL используется GUID - экземпляр еще не создан -->
<fullUrl value="urn:uuid:03b50a6f-fa21-48e9-9103-fca514ca849e"/>
<resource>
<!-- Составление этапного эпикриза -->
<Task>
<meta>
<profile value="Task-DiagRep"/>
</meta>
<!-- Полное описание мероприятия, ориентированное на пациента -->
<text>
<status value="additional"/>
<div xmlns="http://www.w3.org/1999/xhtml">
<p>Составить этапный эпикриз</p>
</div>
</text>
<!-- Уникальный идентификатор мероприятия (GUID) -->
<identifier>
<system value="urn:ietf:rfc:3986"/>
<value value="urn:uuid:6a7df814-ffc7-48da-ab05-5c4358f1801b"/>
</identifier>
<!-- Ссылка на план ведения -->
<basedOn>
<reference value="urn:uuid:e0144d84-172e-4514-811e-7e2546358977"/>
<type value="CarePlan"/>
<identifier>
<system value="urn:ietf:rfc:3986"/>
<value value="urn:uuid:c3eab073-5fe2-4a5d-bcbf-6d59aeed4004"/>
</identifier>
</basedOn>
<status value="ready"/>
<intent value="order"/>
<code>
<!-- Код в справочнике типов мероприятий -->
<coding>
<system value="http://loinc.org"/>
<code value="75498-6"/>
<display value="Telehealth Summary note"/>
</coding>
<!-- Текст типа мероприятия -->
<text value="Этапный эпикриз дистанционного мониторинга"/>
</code>
<description value="Составление этапного эпикриза дистанционного
мониторинга"/>
<!-- Ссылка на пациента -->
<for>
<reference value="urn:uuid:e3c4b5fc-44a1-4788-963c-4d1a6bb6079d"/>
<type value="Patient"/>
<identifier>
<system value="urn:ietf:rfc:3986"/>
<value value="urn:uuid:1d5706b0-d040-4602-b9fd-c6ff445c5793"/>
</identifier>
</for>
<!-- Период выполнения мероприятия -->
<requestedPeriod>
<start value="2023-12-04"/>
<end value="2023-12-06"/>
</requestedPeriod>
<!-- Ссылка на исполнителя мероприятия - лечащего врача -->
<requestedPerformer>
<reference>
<reference value="urn:uuid:92fdce2b-8701-4dc2-aff7-10f13e15c44f"/>
<type value="Practitioner"/>
<identifier>
<system value="urn:ietf:rfc:3986"/>
<value value="urn:uuid:5e0afd03-76e0-403e-9b17-06f477fd9a55"/>
</identifier>
</reference>
</requestedPerformer>
</Task>
</resource>
<!-- Создать экземпляр ресурса Task при условии, что нет экземпляра с таким
же идентификатором -->
<request>
<method value="POST"/>
<url value="Task"/>
<ifNoneExist value="identifier=urn:uuid:6a7df814-ffc7-48da-ab05-
5c4358f1801b"/>
</request>
</entry>
</Bundle>
(справочное)
СОПОСТАВЛЕНИЕ СТАНДАРТА С HL7 FHIR R4
В.1 Общие сведения
Во многих разработках медицинских информационных систем, включая прототип платформы персональных медицинских помощников, реализованы требования, содержащиеся в спецификации HL7 FHIR Release 4 (кратко FHIR R4, см. https://hl7.org/fhir/R4). В значительной мере это обусловлено тем, что офис национального координатора ONC (The Office of the National Coordinator for Health Information Technology) утвердил требование соответствия Руководству по базовой реализации в США (US Core Implementation Guide), основанное на FHIR R4, в программе сертификации медицинских информационных систем (https://www.federalregister.gov/documents/2024/01/09/2023-28857/health-data-technology-and-interoperability-certification-program-updates-algorithm-transparency-and).
Для предметной области дистанционного мониторинга состояния пациента с помощью персональных медицинских приборов версия HL7 FHIR Release 5 (кратко R5, см. https://hl7.org/fhir/R5) является более предпочтительной по следующим причинам:
а) механизм подписок на новые или измененные результаты измерений, предложенный в FHIR R4, оказался недостаточно эффективным. В частности, он не позволял обеспечить режим регулярного опроса наличия новых или измененных данных. Поэтому уже в HL7 FHIR Release 4B (кратко R4B) к ресурсу Subscription (подписка) добавились ресурсы SubscriptionTopic (тема подписки) и SubscriptionStatus (статус подписки). Определения этих ресурсов затем были перенесены в R5;
б) использование ресурса Observation (результат исследования) для передачи содержания дневников питания, имевшее место в реализациях R4, было признано недостаточно состоятельным и в R5 появился специализированный ресурс NutritionIntake (дневник питания);
в) в версии R4 ресурс Device (сведения о медицинском изделии) содержал ссылку на пациента, использующего данный прибор, из-за чего требовалось создавать новые экземпляры этого ресурса при передаче от одного пациента к другому. Кроме того, этот ресурс содержал сведения о текущем состоянии использования. В R5 был определен ресурс DeviceAssociation (ассоциация медицинского изделия с субъектом). Субъектами ассоциаций могут быть пациенты, группы лиц (к примеру, весы или тонометр могут быть ассоциированы с членами семьи или группой лиц), медицинские работники, использующие мобильные приборы, изделия (например, радиочастотная метка, прикрепленная к переносному прибору), близкие лица пациента. В этом же ресурсе можно передать сведения о текущем состоянии использования прибора.
Для предметной области дистанционного мониторинга состояния пациента с помощью персональных медицинских приборов другие отличия R5 от R4 имеют менее принципиальный характер. При этом значительная часть профилей, определенных в настоящем стандарте, будет пригодна без каких-либо изменений как для R5, так и для R4.
Чтобы упростить миграцию с R4 на R5, в настоящем приложении приведены сведения об отличиях в описаниях ресурсов и их профилей между этими версиями спецификации. Они показывают, что за исключением приведенных выше принципиальных отличий миграция разработок в предметной области дистанционного мониторинга состояния пациента с помощью персональных медицинских приборов не должна вызвать сколько-нибудь существенных затруднений.
В.2 Базисные ресурсы
Определения базисных ресурсов Resource и DomainResource в R4 и R5 совпадают.
В.3 Ресурсы общего назначения
В.3.1 Ресурс Bundle - контейнер экземпляров ресурсов
Изменения ресурса Bundle по сравнению с версиями R4 и R4B представлены в
таблице В.1.
Таблица В.1
Изменения ресурса Bundle по сравнению с версиями R4 и R4B
Путь | Изменение |
Bundle.type | Добавлен вариант значения subscription-notification |
Bundle.link.relation | Тип изменен со string на code. Задана обязательная привязка к набору значений http://hl7.org/fhir/ValueSet/iana-link-relations|5.0.0 |
Bundle.issues | Дополнительный необязательный элемент |
В 3.2 Ресурс MessageHeader - заголовок сообщения
Изменения ресурса MessageHeader по сравнению с версиями R4 и R4B представлены в
таблице В.2.
Таблица В.2
Изменения ресурса MessageHeader
по сравнению с версиями R4 и R4B
Путь | Изменение |
MessageHeader.event[x] | Добавлен вариант типа значения canonical(EventDefinition). Вариант типа uri удален |
MessageHeader.destination.endpoint[x] | Переименован с endpoint на endpoint[x] и тем самым значение может иметь несколько типов данных. Элемент сделан необязательным Добавлен вариант типа данных Reference(Endpoint) |
MessageHeader.sender | Добавлен вариант ссылки на экземпляр ресурса Device |
MessageHeader.author | Добавлен вариант ссылки на экземпляры ресурсов Device, Organization |
MessageHeader.source. endpoint[x] | Переименован с endpoint на endpoint[x] и тем самым значение может иметь несколько типов данных. Элемент сделан необязательным Добавлен вариант типа данных Reference(Endpoint) |
MessageHeader.response.identifier | Тип данных изменен с id на Identifier |
MessageHeader.enterer | Необязательный элемент удален |
В.3.3 Ресурс OperationOutcome - результат операции
Изменения ресурса OperationOutcome по сравнению с версиями R4 и R4B представлены в
таблице В.3.
Таблица В.3
Изменения ресурса OperationOutcome
по сравнению с версиями R4 и R4B
Путь | Изменение |
OperationOutcome.issue.severity | Добавлен вариант значения success |
OperationOutcome.issue.code | Добавлены варианты значения limited-filter, success |
В.3.4 Ресурс Parameters - параметры операции
Изменения ресурса Parameters по сравнению с версиями R4 и R4B представлены в
таблице В.4.
Таблица В.4
Изменения ресурса Parameters
по сравнению с версиями R4 и R4B
Путь | Изменение |
Parameters.parameter.value[x] | Добавлены варианты типа значения integer64, CodeableReference, RatioRange, Availability, ExtendedContactDetail, Meta. Удален вариант типа значения Contributor |
В.3.5 Ресурс Subscription - подписка
Изменения ресурса Subscription по сравнению с версиями R4 и R4B представлены в
таблице В.5.
Таблица В.5
Изменения ресурса Subscription
по сравнению с версиями R4 и R4B
Путь | Изменение |
Subscription.identifier | Добавлен необязательный элемент |
Subscription.name | Добавлен необязательный элемент |
Subscription.status | Добавлен вариант значения entered-in-error |
Subscription.topic | Добавлен обязательный элемент |
Subscription.managingEntity | Добавлен необязательный элемент |
Subscription.reason | Элемент сделан необязательным |
Subscription.filterBy | Добавлен необязательный элемент |
Subscription.filterBy.resourceType | Добавлен необязательный элемент |
Subscription.filterBy.filterParameter | Добавлен обязательный элемент |
Subscription.filterBy.comparator | Добавлен необязательный элемент |
Subscription.filterBy.modifier | Добавлен необязательный элемент |
Subscription.filterBy.value | Добавлен обязательный элемент |
Subscription.channelType | Добавлен обязательный элемент |
Subscription.endpoint | Добавлен необязательный элемент |
Subscription.parameter | Добавлен необязательный элемент |
Subscription.parameter.name | Добавлен обязательный элемент |
Subscription.parameter.value | Добавлен обязательный элемент |
Subscription.heartbeatPeriod | Добавлен необязательный элемент |
Subscription.timeout | Добавлен необязательный элемент |
Subscription.contentType | Добавлен необязательный элемент |
Subscription.content | Добавлен необязательный элемент |
Subscription.maxCount | Добавлен необязательный элемент |
Subscription.criteria | Обязательный элемент удален |
Subscription.error | Необязательный элемент удален |
Subscription.channel | Обязательный элемент удален |
В.3.6 Ресурс SubscriptionStatus - статус подписки
В R4 отсутствует.
В.3.7 Ресурс SubscriptionTopic - тема подписки
В R4 отсутствует.
В.3.8 Ресурс CarePlan - план ведения
Изменения ресурса CarePlan по сравнению с версиями R4 и R4B представлены в
таблице В.6.
Таблица В.6
Изменения ресурса CarePlan по сравнению с версиями R4 и R4B
Путь | Изменение |
CarePlan.basedOn | Добавлены варианты ссылок на экземпляры ресурсов ServiceRequest, RequestOrchestration, NutritionOrder |
CarePlan.intent | Добавлен вариант значения directive |
CarePlan.custodian | Переименован с author на custodian |
CarePlan.addresses | Тип данных изменен с Reference(Condition) на CodeableReference |
CarePlan.activity.performedActivity | Добавлен необязательный элемент |
CarePlan.activity.outcomeCodeableConcept | Элемент удален. Вместо него следует использовать элемент CarePlan.activity.performedActivity |
CarePlan.activity.outcomeReference | Элемент удален. Вместо него следует использовать элемент CarePlan.activity.performedActivity |
CarePlan.activity.detail | Элемент удален. Вместо него следует использовать элемент CarePlan.activity.plannedActivityReference |
В.3.9 Профиль CarePlan-Dm
Изменения ресурса CarePlan, требующие учета при реализации профиля CarePlan-Dm, приведены в
таблице В.7.
Таблица В.7
Изменения ресурса CarePlan, требующие учета
при реализации профиля CarePlan-Dm
Путь | Изменение |
CarePlan.basedOn | Добавлены варианты ссылок на экземпляры ресурсов ServiceRequest, RequestOrchestration, NutritionOrder |
CarePlan.custodian | Переименован с author на custodian |
В.3.10 Ресурс Goal - цель
Изменения ресурса Goal по сравнению с версиями R4 и R4B представлены в
таблице В.8.
Таблица В.8
Изменения ресурса Goal по сравнению с версиями R4 и R4B
Путь | Изменение |
Goal.continuous | Добавлен необязательный элемент |
Goal.source | Переименован с expressedBy на source Добавлены вариант ссылки на экземпляр ресурса CareTeam |
Goal.addresses | Добавлены варианты ссылок на экземпляры ресурсов MedicationRequest, Procedure |
Goal.outcome | Добавлен необязательный элемент |
Goal.outcomeCode | Элемент удален. Вместо него следует использовать элемент Goal.outcome |
Goal.outcomeReference | Элемент удален. Вместо него следует использовать элемент Goal.outcome |
В.3.11 Профиль цели дистанционного мониторинга пациента Goal-Dm
Изменения ресурса Goal не требуют учета при реализации профиля CarePlan-Dm.
В.3.12 Ресурс ServiceRequest - назначение
Изменения ресурса ServiceRequest по сравнению с версиями R4 и R4B представлены в
таблице В.9.
Таблица В.9
Изменения ресурса ServiceRequest
по сравнению с версиями R4 и R4B
Путь | Изменение |
ServiceRequest.code | Тип данных изменен с CodeableConcept на CodeableReference |
ServiceRequest.orderDetail | Тип данных изменен с CodeableConcept на BackboneElement |
ServiceRequest.orderDetail.parameterFocus | Добавлен необязательный элемент |
ServiceRequest.orderDetail.parameter | Добавлен обязательный элемент |
ServiceRequest.orderDetail.parameter.code | Добавлен обязательный элемент |
ServiceRequest.orderDetail.parameter.value[x] | Добавлен обязательный элемент |
ServiceRequest.focus | Добавлен необязательный элемент |
ServiceRequest.location | Добавлен необязательный элемент |
ServiceRequest.reason | Добавлен необязательный элемент |
ServiceRequest.supportingInfo | Тип данных изменен с Reference(Resource) на CodeableReference |
ServiceRequest.bodyStructure | Добавлен необязательный элемент |
ServiceRequest.patientInstruction | Максимальная кратность изменена с 1 на * Тип данных изменен на BackboneElement |
ServiceRequest.patientInstruction.instruction[x] | Добавлен необязательный элемент |
ServiceRequest.locationCode | Элемент удален |
ServiceRequest.locationReference | Элемент удален |
ServiceRequest.reasonCode | Элемент удален. Вместо него следует использовать элемент reason |
ServiceRequest.reasonReference | Элемент удален. Вместо него следует использовать элемент reason |
В.3.13 Ресурс Task - мероприятие
Изменения ресурса Task по сравнению с версиями R4 и R4B представлены в
таблице В.10.
Таблица В.10
Изменения ресурса Task по сравнению с версиями R4 и R4B
Путь | Изменение |
Task.statusReason | Тип данных изменен с CodeableConcept на CodeableReference |
Task.doNotPerform | Добавлен необязательный элемент |
Task.requestedPeriod | Добавлен необязательный элемент |
Task.requestedPerformer | Добавлен необязательный элемент |
Task.owner | Удалены варианты ссылок на экземпляры ресурсов HealthcareService, Device |
Task.performer | Добавлен необязательный элемент |
Task.performer.function | Добавлен необязательный элемент |
Task.performer.actor | Добавлен обязательный элемент |
Task.reason | Добавлен необязательный элемент |
Task.input.value[x] | Добавлены варианты типов данных integer64, CodeableReference, RatioRange, Availability, ExtendedContactDetail, Meta. Удален вариант типа данных Contributor |
Task.output.value[x] | Добавлены варианты типов данных integer64, CodeableReference, RatioRange, Availability, ExtendedContactDetail, Meta. Удален вариант типа данных Contributor |
Task.performerType | Элемент удален. Вместо него следует использовать элемент Task.requestedPerformer |
Task.reasonCode | Элемент удален. Вместо него следует использовать элемент reason |
Task.reasonReference | Элемент удален. Вместо него следует использовать элемент reason |
В.3.14 Профиль Task-Medication
Изменения ресурса Task, требующие учета при реализации профиля Task-Medication, приведены в
таблице В.11.
Таблица В.11
Изменения ресурса Task, требующие учета при реализации
профиля Task-Medication
Путь | Изменение |
Task.requestedPerformer | Добавлен обязательный элемент |
Task.reason | Добавлен необязательный элемент |
Task.performerType | Элемент удален. Вместо него следует использовать элемент Task.requestedPerformer |
Task.reasonCode | Элемент удален. Вместо него следует использовать элемент reason |
Task.reasonReference | Элемент удален. Вместо него следует использовать элемент reason |
В.3.15 Профиль Task-Phd
Изменения ресурса Task, требующие учета при реализации профиля Task-Phd, приведены в
таблице В.11.
В.3.16 Профиль Task-MedStat
Изменения ресурса Task, требующие учета при реализации профиля Task-MedStat, приведены в
таблице В.11.
В.3.17 Профиль Task-NutrInt
Изменения ресурса Task, требующие учета при реализации профиля Task-NutrInt, приведены в
таблице В.11.
В.3.18 Профиль Task-QuestResp
Изменения ресурса Task, требующие учета при реализации профиля Task-QuestResp, приведены в
таблице В.11.
В.3.19 Профиль Task-DiagRep
Изменения ресурса Task, требующие учета при реализации профиля Task-DiagRep, приведены в
таблице В.11.
В.3.20 Ресурс Device - сведения о медицинском изделии
Изменения ресурса Device по сравнению с версиями R4 и R4B представлены в
таблице В.12.
Таблица В.12
Изменения ресурса Device по сравнению с версиями R4 и R4B
Путь | Изменение |
Device.displayName | Добавлен необязательный элемент |
Device.definition | Тип данных изменен с Reference(DeviceDefinition) на CodeableReference |
Device.udiCarrier.deviceIdentifier | Элемент сделан обязательным |
Device.udiCarrier.issuer | Элемент сделан обязательным |
Device.udiCarrier.entryType | Добавлен вариант значения electronic-transmission |
Device.status | Удален вариант значения unknown |
Device.availabilityStatus | Добавлен необязательный элемент |
Device.biologicalSourceEvent | Добавлен необязательный элемент |
Device.name | Переименован с deviceName на name |
Device.name.value | Добавлен обязательный элемент |
Device.name.type | Перемещен из Device.deviceName в Device.name. Удалены варианты значений udi-label-name, manufacturer-name, model-name, other. Добавлен вариант значения registered-name |
Device.name.display | Добавлен необязательный элемент |
Device.category | Добавлен необязательный элемент |
Device.type | Максимальная кратность изменена с 1 на * |
Device.version.installDate | Добавлен необязательный элемент |
Device.conformsTo | Переименован со specialization на conformsTo |
Device.conformsTo.category | Добавлен необязательный элемент |
Device.conformsTo.specification | Добавлен обязательный элемент |
Device.conformsTo.version | Перемещен из Device.specialization в Device.conformsTo |
Device.property.value[x] | Добавлен обязательный элемент |
Device.mode | Добавлен необязательный элемент |
Device.cycle | Добавлен необязательный элемент |
Device.duration | Добавлен необязательный элемент |
Device.endpoint | Добавлен необязательный элемент |
Device.gateway | Добавлен необязательный элемент |
Device.statusReason | Элемент удален. Вместо него можно использовать элемент operation.status ресурса DeviceAssociation |
Device.distinctIdentifier | Элемент удален |
Device.deviceName.name | Элемент удален |
Device.specialization.systemType | Элемент удален |
Device.property.valueQuantity | Элемент удален |
Device.property.valueCode | Элемент удален |
Device.patient | Элемент удален. Для привязки прибора к пациенту можно использовать ресурс DeviceAssociation |
В.3.21 Профиль Device-Phd
Изменения ресурса Device, требующие учета при реализации профиля Device-Phd, приведены в
таблице В.13.
Таблица В.13
Изменения ресурса Device, требующие учета
при реализации профиля Device-Phd
Путь | Изменение |
Device.conformsTo | Переименован с specialization на conformsTo |
Device.conformsTo.specification | Добавлен обязательный элемент |
Device.conformsTo.version | Перемещен из Device.specialization в Device.conformsTo |
Device.gateway | Добавлен необязательный элемент |
В.3.22 Профиль Device-Phg
Изменения ресурса Device не требуют учета при реализации профиля Device-Phg.
В.3.23 DeviceAssociation - ассоциация медицинского изделия с субъектом
В R4 отсутствует.
В.3.24 Профиль DeviceAssociation-Dm
К R4 неприменим.
В.3.25 Ресурс DeviceMetric - измерительная способность медицинского прибора
Изменения ресурса DeviceMetric по сравнению с версиями R4 и R4B представлены в
таблице В.14.
Таблица В.14
Изменения ресурса DeviceMetric
по сравнению с версиями R4 и R4B
Путь | Изменение |
DeviceMetric.device | Добавлен обязательный элемент |
DeviceMetric.color | Привязка к набору значений http://hl7.org/fhir/ValueSet/metric-color|4.0.0 изменена на требование "Наименование цвета из системы CSS Color Module Level 4 либо код цвета в системе RGB (#RRGGBB в шестнадцатеричной системе)" |
DeviceMetric.measurementFrequency | Добавлен необязательный элемент |
DeviceMetric.source | Элемент удален |
DeviceMetric.parent | Элемент удален |
DeviceMetric.measurementPeriod | Элемент удален |
В.3.26 Ресурс Observation - результат исследования
Изменения ресурса Observation по сравнению с версиями R4 и R4B представлены в
таблице В.15.
Таблица В.15
Изменения ресурса Observation
по сравнению с версиями R4 и R4B
Путь | Изменение |
Observation.instantiates[x] | Добавлен необязательный элемент |
Observation.triggeredBy | Добавлен необязательный элемент |
Observation.triggeredBy.observation | Добавлен обязательный элемент |
Observation.triggeredBy.type | Добавлен обязательный элемент |
Observation.triggeredBy.reason | Добавлен необязательный элемент |
Observation.partOf | Добавлен вариант ссылки на экземпляр ресурса GenomicStudy |
Observation.subject | Добавлены варианты ссылок на экземпляры ресурсов Organization, Procedure, Practitioner, Medication, Substance, BiologicallyDerivedProduct, NutritionProduct |
Observation.value[x] | Добавлены варианты типов данных Attachment, Reference(MolecularSequence) |
Observation.bodyStructure | Добавлен необязательный элемент |
Observation.specimen | Добавлен вариант ссылки на экземпляр ресурса Group |
Observation.referenceRange.normalValue | Добавлен необязательный элемент |
Observation.referenceRange.text | Тип данных изменен со string на markdown |
Observation.derivedFrom | Добавлены варианты ссылок на экземпляры ресурсов ImagingSelection, GenomicStudy. Удален вариант ссылки на экземпляр ресурса Media |
Observation.component.value[x] | Добавлены варианты типов данных Attachment, Reference(MolecularSequence) |
В.3.27 Профиль Observation-PhdNumeric
Изменения ресурса Observation не требуют учета при реализации профиля Observation-PhdNumeric.
В.3.28 Профиль Observation-PhdCompoundNumeric
Изменения ресурса Observation не требуют учета при реализации профиля Observation-PhdCompoundNumeric.
В.3.29 Профиль Observation-PhdCodedEnumeration
Изменения ресурса Observation не требуют учета при реализации профиля Observation-PhdCodedEnumeration.
В.3.30 Профиль Observation-PhdBitsEnumeration
Изменения ресурса Observation не требуют учета при реализации профиля Observation-PhdBitsEnumeration.
В.3.31 Профиль Observation-PhdStringEnumeration
Изменения ресурса Observation не требуют учета при реализации профиля Observation-PhdStringEnumeration.
В.3.32 Профиль Observation-PhdRtsa
Изменения ресурса Observation не требуют учета при реализации профиля Observation-PhdRtsa.
В.3.33 Профиль Observation-PhdMedia
Изменения ресурса Observation не требуют учета при реализации профиля Observation-PhdMedia.
В.3.34 Профиль Observation-PhdCoincidentTimeStamp
Изменения ресурса Observation не требуют учета при реализации профиля Observation-PhdCoincidentTimeStamp.
В.3.35 Ресурс Patient - сведения о пациенте
Изменения ресурса Patient по сравнению с версиями R4 и R4B представлены в
таблице В.16.
Таблица В.16
Изменения ресурса Patient по сравнению с версиями R4 и R4B
Путь | Изменение |
Patient.communication.language | Степень привязки изменена с предпочтительной на обязательную. Набор значений изменен с http://hl7.org/fhir/ValueSet/common-languages на http://hl7.org/fhir/ValueSet/all-languages. Максимальный набор значений изменен с http://hl7.org/fhir/ValueSet/all-languages на none |
В.3.36 Профиль Patient-Dm
Изменения ресурса Patient не требуют учета при реализации профиля Patient-Dm.
В.3.37 Ресурс Practitioner - сведения о медицинском специалисте
Изменения ресурса Practitioner по сравнению с версиями R4 и R4B представлены в
таблице В.17.
Таблица В.17
Изменения ресурса Practitioner
по сравнению с версиями R4 и R4B
Путь | Изменение |
Practitioner.active | Элемент маркирован как модифицирующий (то есть его значение не может быть игнорировано) |
Practitioner.deceased[x] | Добавлен необязательный элемент |
Practitioner.communication | Тип значения изменен с CodeableConcept на BackboneElement Отменена предпочтительная привязка к набору значений 'http://hl7.org/fhir/ValueSet/languages. Максимальный набор значений заменен на http://hl7.org/fhir/ValueSet/all-languages |
Practitioner.communication.language | Добавлен обязательный элемент |
Practitioner.communication.preferred | Добавлен необязательный элемент |
В.3.38 Профиль Practitioner-Dm
Изменения ресурса Practitioner не требуют учета при реализации профиля Practitioner-Dm.
В.3.39 Ресурс DiagnosticReport - заключение врача
Изменения ресурса DiagnosticReport по сравнению с версиями R4 и R4B представлены в
таблице В.18.
Таблица В.18
Изменения ресурса DiagnosticReport
по сравнению с версиями R4 и R4B
Путь | Изменение |
DiagnosticReport.status | Добавлен вариант значения modified |
DiagnosticReport.subject | Добавлены варианты ссылок на экземпляры ресурсов Organization, Practitioner, Medication, Substance, BiologicallyDerivedProduct |
DiagnosticReport.note | Добавлен необязательный элемент |
DiagnosticReport.study | Добавлен необязательный элемент |
DiagnosticReport.supportingInfo | Добавлен необязательный элемент |
DiagnosticReport.supportingInfo.type | Добавлен обязательный элемент |
DiagnosticReport.supportingInfo.reference | Добавлен обязательный элемент |
DiagnosticReport.media.link | Добавлен вариант ссылки на экземпляр ресурса DocumentReference Удален вариант ссылки на экземпляр ресурса Media |
DiagnosticReport.composition | Добавлен необязательный элемент |
DiagnosticReport.conclusion | Тип изменен со string на markdown |
DiagnosticReport.imagingStudy | Элемент удален |
В.3.40 Профиль DiagnosticReport-Dm
Изменения ресурса DiagnosticReport не требуют учета при реализации профиля DiagnosticReport-Dm.
В.3.41 Ресурс MedicationStatement - дневник приема лекарств
Изменения ресурса MedicationStatement по сравнению с версиями R4 и R4B представлены в
таблице В.19.
Таблица В.19
Изменения ресурса MedicationStatement
по сравнению с версиями R4 и R4B
Путь | Изменение |
MedicationStatement.partOf | Удалены варианты ссылок на экземпляры ресурсов MedicationAdministration, MedicationDispense, Observation |
MedicationStatement.status | Удалены варианты значений active, completed, intended, stopped, on-hold, unknown, not-taken Добавлены варианты значений recorded, draft |
MedicationStatement.category | Максимальная кратность изменена с 1 на * |
MedicationStatement.medication | Переименован с medication[x] на medication. Добавлен тип значения CodeableReference. Удалены типы значения CodeableConcept, Reference(Medication) |
MedicationStatement.encounter | Переименован с context на encounter Удален вариант ссылки на экземпляр ресурса EpisodeOfCare |
MedicationStatement.effective[x] | Добавлен тип значения Timing |
MedicationStatement.informationSource | Максимальная кратность изменена с 1 на * |
MedicationStatement.reason | Добавлен необязательный элемент |
MedicationStatement.relatedClinicalInformation | Добавлен необязательный элемент |
MedicationStatement.renderedDosageInstruction | Добавлен необязательный элемент |
MedicationStatement.adherence | Добавлен необязательный элемент |
MedicationStatement.adherence.code | Добавлен обязательный элемент |
MedicationStatement.adherence.reason | Добавлен необязательный элемент |
MedicationStatement.basedOn | Элемент удален |
MedicationStatement.statusReason | Элемент удален |
MedicationStatement.reasonCode | Элемент удален. Вместо него следует использовать reason |
MedicationStatement.reasonReference | Элемент удален. Вместо него следует использовать reason |
В.3.42 Ресурс QuestionnaireResponse - дневник самонаблюдения
Изменения ресурса QuestionnaireResponse по сравнению с версиями R4 и R4B представлены в
таблице В.20.
Таблица В.20
Изменения ресурса QuestionnaireResponse
по сравнению с версиями R4 и R4B
Путь | Изменение |
QuestionnaireResponse.identifier | Максимальная кратность изменена с 1 на * |
QuestionnaireResponse.questionnaire | Элемент сделан обязательным |
QuestionnaireResponse.source | Добавлены варианты ссылок на экземпляры ресурсов Device, Organization |
QuestionnaireResponse.item.answer.value[x] | Элемент сделан обязательным. Добавлен тип значения Quantity (http://hl7.org/fhir/StructureDefinition/SimpleQuantity) |
В.3.43 Ресурс Questionnaire - описание дневника самонаблюдения
Изменения ресурса Questionnaire по сравнению с версиями R4 и R4B представлены в
таблице В.21.
Таблица В.21
Изменения ресурса Questionnaire
по сравнению с версиями R4 и R4B
Путь | Изменение |
Questionnaire.versionAlgorithm[x] | Добавлен необязательный элемент |
Questionnaire.subjectType | Удалены варианты значения CatalogEntry, DeviceUseStatement, DocumentManifest, DomainResource, EffectEvidenceSynthesis, Media, MedicinalProduct, MedicinalProductAuthorization, MedicinalProductContraindication, MedicinalProductIndication, MedicinalProductIngredient, MedicinalProductInteraction, MedicinalProductManufactured, MedicinalProductPackaged, MedicinalProductPharmaceutical, MedicinalProductUndesirableEffect, RequestGroup, ResearchDefinition, ResearchElementDefinition, Resource, RiskEvidenceSynthesis, SubstanceSpecification Добавлены варианты значения ActorDefinition, AdministrableProductDefinition, ArtifactAssessment, BiologicallyDerivedProductDispense, Citation, ClinicalUseDefinition, ConditionDefinition, DeviceAssociation, DeviceDispense, DeviceUsage, EncounterHistory, EvidenceReport, FormularyItem, GenomicStudy, ImagingSelection, Ingredient, InventoryItem, InventoryReport, ManufacturedItemDefinition, MedicinalProductDefinition, NutritionIntake, NutritionProduct, PackagedProductDefinition, Permission, RegulatedAuthorization, RequestOrchestration, Requirements, SubscriptionStatus, SubscriptionTopic, SubstanceDefinition, TestPlan, Transport |
Questionnaire.copyrightLabel | Добавлен необязательный элемент |
Questionnaire.item.type | Удалены варианты значения choice, open-choice Добавлены варианты значения question, coding |
Questionnaire.item.disabledDisplay | Добавлен необязательный элемент |
Questionnaire.item.answerConstraint | Добавлен необязательный элемент |
В.3.44 Ресурс NutritionIntake (дневник питания)
В R4 отсутствует.
В.3.45 Ресурс DetectedIssue - предупреждение
Изменения ресурса DetectedIssue по сравнению с версиями R4 и R4B представлены в
таблице В.22.
Таблица В.22
Изменения ресурса DetectedIssue
по сравнению с версиями R4 и R4B
Путь | Изменение |
DetectedIssue.status | Привязка к набору значений изменена с http://hl7.org/fhir/ValueSet/observation-status|4.0.0 на http://hl7.org/fhir/ValueSet/detectedissue-status. Удалены варианты значения registered, amended, corrected, cancelled, unknown Добавлен вариант значения mitigated |
DetectedIssue.category | Добавлен необязательный элемент |
DetectedIssue.subject | Добавлен необязательный элемент |
DetectedIssue.encounter | Добавлен необязательный элемент |
DetectedIssue.author | Добавлены варианты ссылок на экземпляры ресурсов Patient, RelatedPerson |
DetectedIssue.detail | Тип значения изменен со string на markdown |
DetectedIssue.mitigation.note | Добавлен необязательный элемент |
DetectedIssue.patient | Элемент удален |
В.3.46 Профиль DetectedIssue-Dm
Изменения ресурса DetectedIssue, требующие учета при реализации профиля DetectedIssue-Dm, приведены в
таблице В.23.
Таблица В.23
Изменения ресурса DetectedIssue, требующие учета
при реализации профиля Device-Phd
Путь | Изменение |
DetectedIssue.status | Привязка к набору значений изменена с http://hl7.org/fhir/ValueSet/observation-status|4.0.0 на http://hl7.org/fhir/ValueSet/detectedissue-status. Удалены варианты значения registered, amended, corrected, cancelled, unknown. Добавлен вариант значения mitigated |
DetectedIssue.subject | Добавлен необязательный элемент |
| ISO/IEEE 11073-10404:2022 Информатизация здоровья. Совместимость приборов. Часть 10404. Связь с медицинскими приборами индивидуального контроля состояния здоровья. Специализация прибора. Пульсовой оксиметр (Health informatics - Device interoperability - Part 10404: Personal health device communication - Device specialization - Pulse oximeter) |
| IEEE 11073-10406-2023 Информатизация здоровья. Информационное взаимодействие с персональными медицинскими приборами. Часть 10406. Специализация прибора: базовый электрокардиограф (ЭКГ с 1 - 3 отведениями) [Standard for Health Informatics - Device Interoperability Part 10406: Personal Health Device Communication - Device Specialization - Basic Electrocardiography (ECG) (1- to 3-lead ECG)] |
[3] | ISO/IEEE 11073-10407:2022 Информатизация здоровья. Взаимодействие с приборами. Часть 10407. Связь с медицинскими приборами индивидуального контроля состояния здоровья. Специализация прибора. Монитор артериального давления (Health informatics - Device interoperability - Part 10407: Personal health device communication - Device specialization - Blood pressure monitor) |
[4] | ISO/IEEE 11073-10408:2022 Информатизация здоровья. Взаимодействие с приборами. Часть 10408. Связь с медицинскими приборами индивидуального контроля состояния здоровья. Специализация прибора. Термометр (Health informatics - Device interoperability - Part 10408: Personal health device communication - Device specialization - Thermometer) |
[5] | ISO/IEEE 11073-10415:2022 Информатизация здоровья. Взаимодействие с приборами. Часть 10415. Связь с медицинскими приборами индивидуального контроля состояния здоровья. Специализация прибора. Весы (Health informatics - Device interoperability - Part 10415: Personal health device communication - Device specialization - Weighing scale) |
[6] | ISO/IEEE 11073-10417:2017 Информатизация здоровья. Информационное взаимодействие с персональными медицинскими приборами. Часть 10417. Специализация прибора. Глюкометр (Health informatics - Personal health device communication - Part 10417: Device specialization - Glucose meter) |
[7] | ISO/IEEE 11073-10418:2014 Информатика в здравоохранении. Связь с медицинскими приборами индивидуального контроля состояния здоровья. Часть 10418. Специализация прибора. Монитор международного нормализованного коэффициента (INR) (Health informatics - Personal health device communication - Part 10418: Device specialization - International Normalized Ratio (INR) monitor) |
[8] | ISO/IEEE 11073-10418:2014/Cor 1:2016 Информатика в здравоохранении. Связь с медицинскими приборами индивидуального контроля состояния здоровья. Часть 10418. Специализация прибора. Монитор международного нормализованного коэффициента (INR). Техническая поправка 1: описание стандарта и тендеры (Health informatics - Personal health device communication - Part 10418: Device specialization - International Normalized Ratio (INR) monitor - Technical Corrigendum 1) |
[9] | ISO/IEEE 11073-10419:2019 Информатизация здоровья. Связь с медицинскими приборами индивидуального контроля состояния здоровья. Часть 10419. Специализация прибора. Инсулиновая помпа (Health informatics - Personal health device communication - Part 10419: Device specialization - Insulin pump) |
[10] | ISO/IEEE 11073-10420:2022 Информатизация здоровья. Взаимодействие с приборами. Часть 10420. Связь с медицинскими приборами индивидуального контроля состояния здоровья. Специализация прибора. Анализатор композиционного состава организма (Health informatics - Device interoperability - Part 10420: Personal health device communication - Device specialization - Body composition analyzer) |
[11] | ISO/IEEE 11073-10421:2012 Информатизация здоровья. Связь с медицинскими приборами индивидуального контроля состояния здоровья. Часть 10421. Специализация прибора. Пневмотахометр [Health informatics - Personal health device communication - Part 10421: Device specialization - Peak expiratory flow monitor (peak flow)] |
[12] | ISO/IEEE 11073-10422:2017 Информатизация здоровья. Связь с медицинскими приборами индивидуального контроля состояния здоровья. Часть 10422. Специализация прибора. Уриноанализатор (Health informatics - Personal health device communication - Part 10422: Device specialization - Urine analyser) |
[13] | ISO/IEEE 11073-10424:2016 Информатизация здоровья. Связь с медицинскими приборами индивидуального контроля состояния здоровья. Часть 10424. Специализация прибора. Дыхательная терапевтическая аппаратура при приступах апноэ во сне [Health informatics - Personal health device communication - Part 10424: Device specialization - Sleep apnoea breathing therapy equipment (SABTE)] |
[14] | ISO/IEEE 11073-10424:2016/Cor 1:2018 Информатизация здоровья. Связь с медицинскими приборами индивидуального контроля состояния здоровья. Часть 10424. Специализация прибора. Дыхательная терапевтическая аппаратура при приступах апноэ во сне. Техническая поправка 1 [Health informatics - Personal health device communication - Part 10424: Device specialization - Sleep apnoea breathing therapy equipment (SABTE) - Technical Corrigendum 1] |
[15] | IEEE 11073-10425-2023 Информатизация здоровья. Совместимость приборов. Часть 10425. Обмен данными с персональными медицинскими приборами. Специализация прибора. Глюкометр непрерывного действия (CGM) [Health informatics - Device Interoperability Part 10425: Personal Health Device Communication - Device Specialization - Continuous Glucose Monitor (CGM)] |
[16] | IEEE P11073-10426 Информатика в здравоохранении. Персональные медицинские устройства связи. Специализация устройств. Домашний медицинский уход, окружающая среда, аппарат искусственной вентиляции легких (Health Informatics - Personal Health Device Communication - Device Specialization - Home Healthcare Environment Ventilator) |
[17] | ISO/IEEE 11073-10427:2018 Информатика в здравоохранении. Связь с медицинскими приборами индивидуального контроля состояния здоровья. Часть 10427. Специализация прибора. Монитор состояния питания медицинских приборов индивидуального контроля (Health informatics - Personal health device communication - Part 10427: Device specialization - Power status monitor of personal health devices) |
[18] | IEEE 11073-10429-2022 Информатика в здравоохранении. Взаимодействие устройств. Часть 10429: Связь с персональными медицинскими устройствами. Специализация устройств. Спирометрия (Health Informatics - Device Interoperability - Part 10429: Personal Health Device Communication - Device Specialization - Spirometry) |
[19] | ISO/IEEE 11073-10441:2015 Информатика в здравоохранении. Связь с медицинскими приборами индивидуального контроля состояния здоровья. Часть 10441. Специализация прибора. Монитор физической активности пациентов, страдающих сердечно-сосудистыми заболеваниями (Health informatics - Personal health device communication - Part 10441: Device specialization - Cardiovascular fitness and activity monitor) |
[20] | ISO/IEEE 11073-10442:2015 Информатика в здравоохранении. Связь с медицинскими приборами индивидуального контроля состояния здоровья. Часть 10442. Специализация прибора. Силомер (Health informatics - Personal health device communication - Part 10442: Device specialization - Strength fitness equipment) |
| IEEE 11073-10471-2023 Информатика в здравоохранении. Взаимодействие устройств. Часть 10471: Связь с персональными медицинскими устройствами. Специализация устройств. Центр независимой жизнедеятельности (IEEE Health Informatics - Device Interoperability - Part 10471: Personal Health Device Communication - Device Specialization - Independent Living Activity Hub) |
| HL7 FHIR Release 5. - URL: https://hl7.org/fhir/index.html |
| Creative Commons. CC0 1.0 Universal (CC0 1.0) Public Domain Dedication. - URL: https://creativecommons.org/publicdomain/zero/1.0/ |
| HAPI FHIR: Complete implementation of the HL7 FHIR standard for healthcare interoperability in Java. - URL: https://hapifhir.io/ |
| RFC 4648 The Base16, Base32, and Base64 Data Encodings |
| RFC 3001 A URN Namespace of Object Identifiers |
| RFC 3986 Uniform Resource Identifier (URI): Generic Syntax |
| RFC 1738 Uniform Resource Locators (URL) |
| RFC 4122 A Universally Unique IDentifier (UUID) URN Namespace |
| RFC 4647 Matching of Language Tags |
| RFC 7515 JSON Web Signature (JWS) |
| HL7 FHIR Personal Health Device Implementation Guide. - URL: https://github.com/HL7/phd/ |
| RFC 8288 Web Linking |
| Федеральный закон от 21 ноября 2011 г. N 323-ФЗ "Об основах охраны здоровья граждан в Российской Федерации" |
| Постановление Правительства Российской Федерации от 31 мая 2023 г. N 894 "Об утверждении Правил маркировки отдельных видов медицинских изделий средствами идентификации и особенностях внедрения государственной информационной системы мониторинга за оборотом товаров, подлежащих обязательной маркировке средствами идентификации, в отношении отдельных видов медицинских изделий" |
| Personal Health Devices Transcoding. - URL: https://www.bluetooth.com/wp-content/uploads/2019/03/PHD_Transcoding_WP_v16.pdf |
| Unified Code for Units of Measure (UCUM). - URL: https://ucum.org/ |
| ISO/IEEE 11073-20601:2022 Информатизация здоровья. Взаимодействие с приборами. Часть 20601. Связь с медицинскими приборами индивидуального контроля состояния здоровья. Прикладной профиль. Оптимизированный протокол обмена (Health informatics - Device interoperability - Part 20601: Personal health device communication - Application profile - Optimized exchange protocol) |
[39] | RFC 5005 Feed Paging and Archiving |
| RFC 2388 Returning Values from Forms: multipart/form-data |
| ITU-T. Technical Paper (17 October 2019). HSTP-H812-FHIR In-teroperability design guidelines for personal health systems: Services interface: FHIR Observation Upload for trial implementation |
| RFC 6749 The OAuth 2.0 Authorization Framework |
| RFC 7523 JSON Web Token (JWT) Profile for OAuth 2.0 Client Authentication and Authorization Grants |
УДК 004:61:006.354 | |
Ключевые слова: киберфизические системы, персональные медицинские помощники, форматы обмена данными |