пространство: Площадь или объем, заключенные в физических или условных границах. [ГОСТ Р ИСО 6707-1-2020 [2], статья 3.2.1.1] |
время: Неопределенная среда, в которой необратимо развиваются все существующие объекты, а также последовательно происходят некие события и явления. |
жизненный цикл; ЖЦ: Развитие системы, продукта, услуги, проекта или других изготовленных человеком объектов, начиная со стадии разработки концепции и заканчивая прекращением применения. [ГОСТ Р ИСО/МЭК 12207-2010 [4], пункт 4.16] |
стоимость жизненного цикла, общая стоимость жизненного цикла; LCC (life cycle cost, whole life cost, LCC): Суммарные затраты на объект в течение всего его жизненного цикла. [ГОСТ Р МЭК 60300-3-3-2021 [5], пункт 3.1.13] |
информационная безопасность: Сохранение конфиденциальности, целостности и доступности информации. Примечание - Этот термин может включать в себя и другие дополнительные свойства, такие как подлинность, подотчетность, неотказуемость и достоверность. [ГОСТ Р ИСО/МЭК 27000-2021 [10], статья 3.28] |
компьютерная модель (электронная модель): Модель, выполненная в компьютерной (вычислительной) среде и представляющая собой совокупность данных и программного кода, необходимого для работы с данными. [ГОСТ Р 57412-2017 [11], статья 3.1.7] |
данные (data): Информация, представленная в формализованном виде, пригодном для передачи, интерпретации или обработки с участием человека или автоматическими средствами. |
тип данных: Комплекс характеристик, наличие которых у группы данных позволяет выделить ее из множества других данных. [ГОСТ Р 52573-2006 [13], пункт 4.1.3] |
формат данных: Конкретная форма представления данных, в которой установлены ограничения типа данных. [ГОСТ Р 52292-2004 [14] статья 6.3.1] Примечание - Существуют открытые (общедоступные, свободные от лицензионных ограничений) и закрытые (лицензируемые) форматы (данных). |
цифровая информационная модель, ЦИМ: Объектно-ориентированная параметрическая трехмерная модель, представляющая в цифровом виде физические, функциональные и прочие характеристики объекта (или его отдельных частей) в виде совокупности информационно-насыщенных элементов. |
цифровая модель местности; ЦММ: Набор данных, содержащий определенным образом представленные пространственные координаты множества точек земной поверхности и объектов местности (в определенной системе координат), а также характеристики этих объектов. |
актив цифровой | |
база знаний | |
безопасность информационная | |
валидация информационной модели | |
ведение информационной модели | |
верификация информационной модели | |
время | |
данные | |
дефект информационной модели | |
документ методический по обеспечению применения информационного моделирования | |
ЕИП | |
ЖЦ | |
ЖЦ ИМ | |
ЖЦ ОИМ | |
ИМ | |
ИМ ОКС | |
ИМ ОПП | |
использование информационной модели | |
ИЦММ | |
коллизия информационной модели | |
матрица ответственности (в информационном моделировании) | |
метод информационного моделирования | |
методика информационного моделирования | |
методология информационного моделирования | |
моделирование информационное | |
модель данных | |
модель информационная | |
модель информационная объекта капитального строительства | |
модель информационная объекта пространственного планирования | |
модель информационная цифровая | |
модель информационная элемента жизненного цикла объекта информационного моделирования | |
модель компьютерная | |
модель местности цифровая | |
модель местности цифровая инженерная | |
модель электронная | |
набор данных | |
объект информационного моделирования | |
объект пространственного планирования | |
ОИМ | |
ОПП | |
подход | |
подход датаориентированный | |
подход документоориентированный | |
подход моделеориентированный | |
поле информационное | |
представление информационной модели | |
пространство | |
пространство информационное единое | |
пространство рабочее | |
процесс производственный | |
процесс технологический | |
ресурс | |
роль (в информационном моделировании) | |
система информационного моделирования | |
СОД | |
среда | |
среда общих данных | |
средство информационного моделирования | |
стадия (жизненного цикла объекта информационного моделирования/информационной модели) | |
стоимость жизненного цикла | |
стоимость жизненного цикла общая | |
субъект информационного моделирования | |
схема данных информационной модели | |
сценарий применения технологии информационного моделирования | |
технология информационного моделирования | |
ТИМ | |
тип данных | |
точка принятия решения | |
точка принятия ключевого решения | |
ТПКР | |
ТПР | |
транспорт данных доверенный | |
управление жизненным циклом | |
управление информацией | |
управление информационной моделью | |
уровень внедрения технологии информационного моделирования | |
фаза (жизненного цикла объекта информационного моделирования/информационной модели) | |
формат данных | |
формирование информационной модели | |
функция (в информационном моделировании) | |
цикл жизненный | |
цикл жизненный информационной модели | |
цикл жизненный объекта информационного моделирования | |
ЦИМ | |
ЦММ | |
элемент информационной модели | |
элемент информационной модели библиотечный | |
этап (жизненного цикла объекта информационного моделирования/информационной модели) |

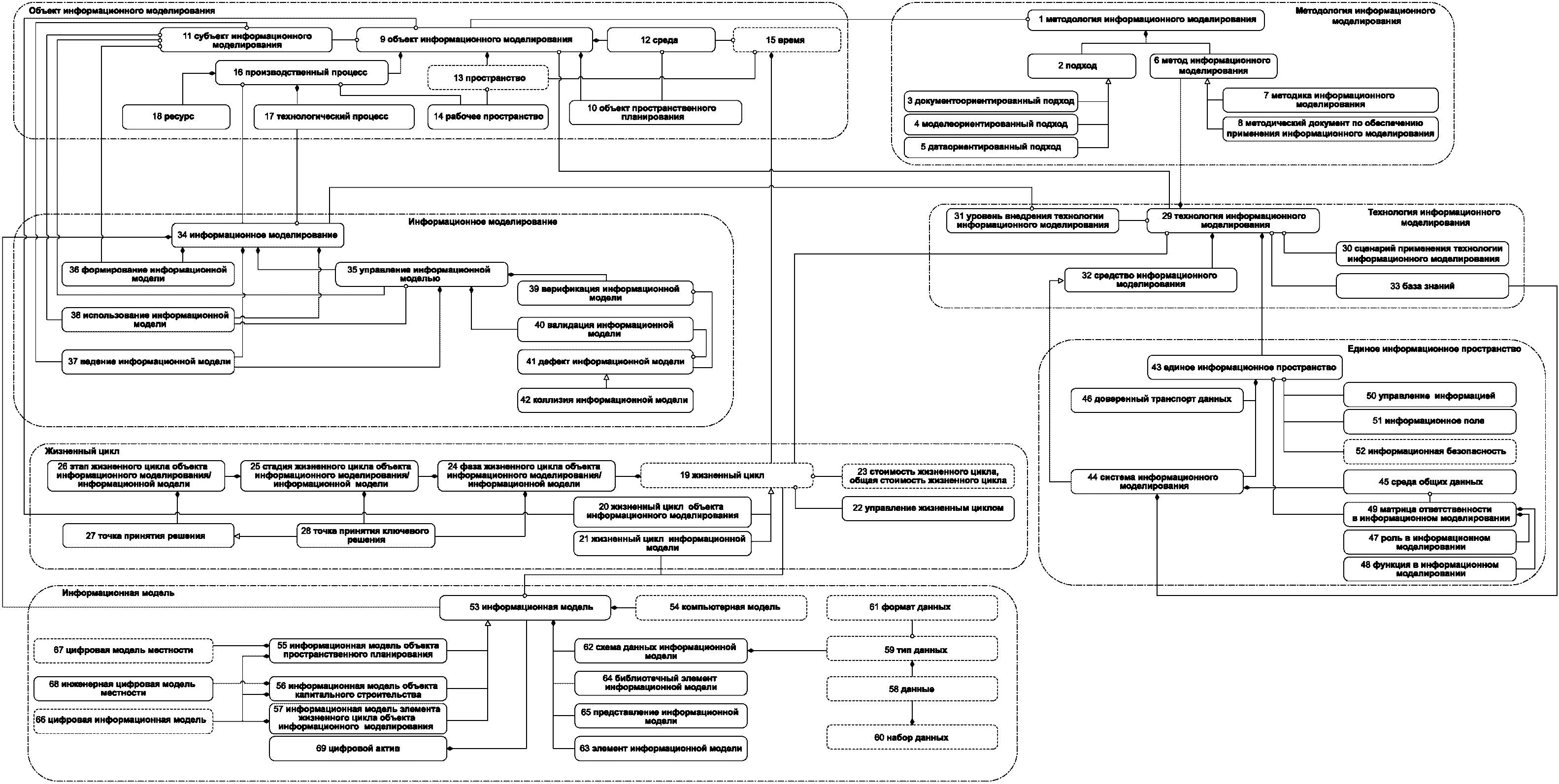
Легенда | |
Понятие | |
Заимствованное понятие | |
Группа понятий | |
- генерические (родовые) связи, при которых все понятия связаны друг с другом в качестве общих и конкретных понятий; | |
- ассоциативные связи, при которых все понятия связаны друг с другом по ассоциации; | |
- партитивные связи, при которых все понятия связаны друг с другом как целое и его части | |
адекватность модели: Соответствие модели моделируемому изделию (процессу, явлению) по обоснованному перечню характеристик. |
актив (asset): Идентифицируемый предмет, вещь или объект, который имеет потенциальную или действительную ценность для организации. Примечания 1 Ценность может быть материальной или нематериальной, монетарной или немонетарной и включать риски и обязательства. Ценность может быть положительной или отрицательной на различных этапах жизни актива. 2 К физическим активам обычно относят оборудование, запасы и объекты недвижимости, принадлежащие организации. Физические активы противоположны нематериальным активам, не имеющим физической формы, таким как права пользования нематериальными объектами, бренды, цифровые активы, права использования интеллектуальной собственности, лицензии, интеллектуальные права, репутация и деловые отношения. 3 Группа активов, составляющая систему активов, может также рассматриваться как актив. [ГОСТ Р 55.0.01-2014/ИСО 55000:2014 [19], пункт 3.2.1] |
атрибут (attribute): Единица информации сущности, определяемая конкретным типом или ссылкой на конкретную сущность. Примечание - Существует три вида атрибутов: прямые, обратные и производные. [ГОСТ Р 10.0.02-2019/ИСО 16739:2018 [20], пункт 3.1.2] |
анализ (review): Определение пригодности, адекватности или результативности объекта для достижения установленных целей. Пример - Анализ со стороны руководства, анализ проектирования и разработки, анализ требований потребителей, анализ корректирующих действий и экспертный анализ. Примечание - Анализ может также включать определение эффективности. [ГОСТ Р ИСО 9000-2015 [8], пункт 3.11.2] |
библиотека (library): Каталог, база данных или хранилище данных, имеющие отношение к информации в наборе данных. Примечание - Это информация из внешнего источника, на которую осуществляется ссылка без копирования информации в набор данных. [ГОСТ Р 10.0.02-2019/ИСО 16739:2018 [20], пункт 3.1.19] |
бизнес-требование (business requirement): Требование, описывающее в терминах деловой среды, что необходимо предоставить или выполнить. |
внешняя ссылка (external reference): Ссылка на информацию вне набора данных, напрямую относящаяся к конкретной информации, из которой ведет ссылка в наборе данных. [ГОСТ Р 10.0.02-2019/ИСО 16739:2018 [20], пункт 3.1.14] |
ИС МЕГАНОРМ: примечание. В официальном тексте документа, видимо, допущена опечатка: имеется в виду ст. 7 ГОСТ Р 7.0.8-2013, а не ст. 17. |
документ: Зафиксированная на носителе информация с реквизитами, позволяющими ее идентифицировать. Примечание - Формы представления документа могут быть разнообразными (материальными и цифровыми). |
ИС МЕГАНОРМ: примечание. В официальном тексте документа, видимо, допущена опечатка: имеется в виду п. 3.14 РМГ 29-2013, а не п. 3.1.4. |
единица (измерения) (величины): Величина фиксированного размера, которой присвоено числовое значение, равное 1, определяемая и принимаемая по соглашению для количественного выражения однородных с ней величин. Примечание - На практике широко применяется понятие узаконенные единицы, которое раскрывается как "система единиц и (или) отдельные единицы, установленные для применения в стране в соответствии с законодательными актами". [РМГ 29-2013 [23], пункт 3.1.4] |
идентификация (identification): Функциональная возможность однозначного поиска, извлечения, изменения или удаления конкретных экземпляров. [ГОСТ Р 10.0.02-2019/ИСО 16739:2018 [20], пункт 3.1.17] |
изделие: Предмет или набор предметов производства, подлежащих изготовлению в организации по конструкторской документации. Примечания 1 Изделиями могут быть: устройства, средства, машины, агрегаты, аппараты, приспособления, оборудование, установки, инструменты, механизмы, системы и др. 2 Число изделий может измеряться в штуках (экземплярах). 3 К изделиям допускается относить завершенные и незавершенные предметы производства, в том числе заготовки. 4 К изготовлению могут быть отнесены операции по сборке, монтажу, подключению, установке, а также иные виды работ (например, выполняемые на месте эксплуатации и направленные на приведение изделия в состояние готовности к эксплуатации). |
модель: Сущность, воспроизводящая явление, объект или свойство объекта реального мира. [ГОСТ Р 57412-2017 [11], статья 3.1.1] |
имитационная модель (simulation based model): Частный случай исполнения математической модели процесса, явления, который представляет процесс с определенной точностью; набор подобных исполнений позволяет выбрать требуемый вариант задания параметров процесса. [ГОСТ Р 57700.3-2017 [1], статьёя 3.4.4] |
инвестиционно-строительная деятельность: Деятельность, направленная на привлечение, вложение и управление инвестициями (инвестирование) для строительства, реконструкции и капитального ремонта, организацию (планирование), ввод в эксплуатацию объектов производственного и непроизводственного назначения и линейных сооружений. |
информация (information): Структурированные данные, обладающие актуальностью и целями, которые могут быть вписаны в контекст (семантически контекстуализированы), классифицированы, оценены и откорректированы. Пример - Диаметр вала составляет 30 мм. |
критерий приемлемости (acceptance criteria): Числовые предельные значения, диапазоны или другие критерии, определяющие область приемлемости продукции или процесса. |
математическая модель компьютерная: Модель, в которой сведения об объекте моделирования представлены в виде математических символов и выражений. Примечание - Математические модели в зависимости от метода нахождения решения (определения вида зависимости одних параметров модели от других) подразделяют на аналитические, численные и имитационные по ГОСТ Р 57412 [10]. [ГОСТ Р 57700.21-2020 [28], статья 3.15] |
онтология (ontology): Совокупность терминов, выражений отношения и связанных с ними определений на естественном языке вместе с одной или несколькими формальными теориями, предназначенными для отражения заданных интерпретаций этих определений. [ГОСТ Р ИСО/МЭК 21838-1-2021 [29], пункт 3.14] |
отношение (relation): Способ, которым связаны сущности. |
показатель: Качественная или количественная оценка относительной степени достижения заданной качественной характеристики. Примечание 1 - Соответствие показателей можно проверять по описательной модели, например по информационной модели здания (сооружения) и по стандарту информационного моделирования. Примечание 2 - Результат может быть следующим: "истина", "ложь" или "неизвестно". [ГОСТ Р 57563-2017 [30], пункт 3.11] |
проект (project): Уникальный процесс, состоящий из совокупности скоординированных и управляемых видов деятельности с начальной и конечной датами, предпринятый для достижения цели, соответствующий конкретным требованиям, включая ограничения по срокам, стоимости и ресурсам. Примечания 1 Отдельный проект может быть частью структуры более крупного проекта и обычно имеет установленную дату начала и окончания. 2 В некоторых проектах цели и область применения актуализируются, а характеристики продукции или услуги определяются по мере реализации проекта. 3 Выходом проекта могут быть одно изделие или несколько единиц продукции или услуги. 4 Проектная организация обычно является временной, создаваемой на время выполнения проекта. 5 Сложность взаимодействий между различными видами проектной деятельности не обязательно связана с размером проекта. [Источник: ИСО 10006:2003, 3.6, измененный - Примечания 1 и 3 были изменены] [ГОСТ Р ИСО 9000-2015 [8], пункт 3.4.2] |
процесс (process): Совокупность взаимосвязанных или взаимодействующих функций, преобразовывающих входные данные в выходные. Примечания 1 Входные данные какого-либо процесса, как правило, являются выходными данными других процессов. 2 Процесс, соответствие которого конечному продукту не может быть экономически быстро подтверждено, относят, как правило, к категории "специальный или особый процесс". [ГОСТ Р 57317-2016 [31], статья 2.2.18] |
событие: Возникновение или изменение определенной совокупности обстоятельств. Примечание 1 - Идентификация риска включаете себя выявление источников риска (3.3.10), событий (3.3.11), их причин и их возможных последствий (3.3.18). Примечание 2 - Идентификация риска может также учитывать анализ исторических данных, теоретический анализ, информированные и экспертные суждения, а также потребности заинтересованных сторон (3.3.2). [Руководство ИСО 73:2009, 3.5.1, изменено - "заинтересованная сторона" вместо "причастная сторона"] [ГОСТ Р ИСО 31073-2024 Менеджмент риска. Словарь [32], статья 3.3.11] |
средство моделирования данных (англ. - DMF), data modeling facility: Совокупность правил, предназначенных для определения схемы данных и манипулирования данными, хранимыми со схемой. [ГОСТ 33707-2016 (ISO/IEC 2382:2015) [33], статья 4.1322] |
технология: Результат научно-технической деятельности, который может служить основой определенной практической деятельности в сфере промышленности (в том числе наукоемкой или высокотехнологичной). Примечание - Результат деятельности может быть представлен в одной из следующих форм: - продуктовая технология - описание устройства, конструктивных решений и характеристик, условий и порядка использования техники; - производственная технология - описание приемов, методов, операций и процессов различного характера, программного обеспечения, предназначенных для использования в производстве техники и материалов; - состав используемых в производстве материалов. [ГОСТ Р 59677-2022 [34], пункт 3.1.1] |
технологии дополненной реальности: Комплекс технологических решений, позволяющий с использованием специальных средств обработки и отображения информации (например, очки и шлемы дополненной реальности) дополнять объекты реального мира виртуальными элементами различной модальности (изображения, текст, аудио и пр.). |
транзакция (transaction): Коммуникационное событие, осуществляющее взаимосвязь между двумя ролями. [ГОСТ Р 10.0.03-2019/ИСО 29481-1:2016 [21], пункт 3.20] |
требование (requirement): Потребность или ожидание, которое установлено, обычно предполагается или является обязательным. Примечания 1 Слова "обычно предполагается" означают, что это общепринятая практика организации и заинтересованных сторон, что рассматриваемые потребности или ожидания предполагаются. 2 Установленным является такое требование, которое определено, например, в документированной информации. 3 Для обозначения конкретного вида требования могут применяться определяющие слова, например, такие, как требование к продукции, требование к менеджменту качества, требование потребителя, требование к качеству. 4 Требование может быть сформировано разными заинтересованными сторонами или самой организацией. 5 Для достижения высокой удовлетворенности потребителя может потребоваться удовлетворить ожидание потребителя, даже если оно не установлено, не является предполагаемым или обязательным. 6 Термин является одним из числа общих терминов и определений для стандартов ИСО на системы менеджмента, приведенных в Приложении к Сводным дополнениям ИСО Директив ИСО/МЭК, часть 1. Исходное определение было модифицировано посредством добавления примечаний 3 - 5. [ГОСТ Р ИСО 9000-2015 [8], пункт 3.6.4] |
уникальный идентификатор (УИД) (unique Identifier (UID)): Код, представленный одним специальным набором знаков, которые поставлены в соответствие объекту или группе объектов на протяжении срока существования объекта в рамках специального домена и области применения системы идентификации объекта. [ГОСТ Р ИСО 16678-2017 [36], пункт 2.1.21] |
управление активами (asset management): Скоординированная деятельность организации по реализации ценности от активов. Примечания 1 Реализация ценности, как правило, включает балансировку эффектов от затрат, рисков перспектив и производительности. 2 Деятельность может также относиться к применению элементов системы управления активами. 3 Термин "деятельность" имеет широкое значение и может включать, например, применяемый подход, процесс планирования, реализацию планов. [ГОСТ Р 55.0.01-2014/ИСО 55000:2014 [19], пункт 3.3.1] |
уровень готовности технологии: Показатель состояния процесса разработки отдельной технологии, позволяющий в рамках формализованной шкалы оценить степень ее зрелости для практического использования при разработке и производстве инновационной продукции. [ГОСТ Р 59677-2022 [34], пункт 3.1.9] |
экземпляр (instance): Реализация сущности. Примечание - Аналог термина "экземпляр класса" в объектно-ориентированном программировании. [ГОСТ Р 10.0.02-2019/ИСО 16739:2018 [20], пункт 3.1.18] |
Численное моделирование динамических рабочих процессов в социотехнических системах. Термины и определения | ||
Здания и сооружения. Общие термины | ||
Часовое дело. Технико-коммерческие определения | ||
Информационная технология. Системная и программная инженерия. Процессы жизненного цикла программных средств | ||
Надежность в технике. Менеджмент надежности. Стоимость жизненного цикла | ||
Системы менеджмента качества. Требования | ||
Постановление Правительства Российской Федерации от 17 мая 2024 г. N 614 "Об утверждении Правил формирования и ведения информационной модели объекта капитального строительства, состава сведений, документов и материалов, включаемых в информационную модель объекта капитального строительства и представляемых в форме электронных документов, и требований к форматам указанных электронных документов" | ||
Системы менеджмента качества. Основные положения и словарь | ||
Защита информации. Идентификация и аутентификация. Общие положения | ||
Информационные технологии. Методы и средства обеспечения безопасности. Системы менеджмента информационной безопасности. Общий обзор и терминология | ||
Компьютерные модели в процессах разработки, производства и эксплуатации изделий. Общие положения | ||
Информационные технологии. Система стандартов по базам данных. Эталонная модель управления данными | ||
Географическая информация. Метаданные | ||
Информационная технология. Электронный обмен информацией. Термины и определения | ||
Система проектной документации для строительства. Правила выполнения рабочей документации внутреннего электрического освещения | ||
Картография цифровая. Термины и определения | ||
Приказ Министерства финансов Российской Федерации от 30.05.2022 N 86н "Об утверждении Федерального стандарта бухгалтерского учета ФСБУ 14/2022 "Нематериальные активы" (Зарегистрирован в Министерстве юстиции Российской Федерации 28.06.2022 N 69031) | ||
Компьютерные модели и моделирование. Цифровые двойники изделий. Общие положения | ||
ГОСТ Р 55.0.01-2014/ИСО 55000:2014 | Управление активами. Национальная система стандартов. Общее представление, принципы и терминология | |
ГОСТ Р 10.0.02-2019/ИСО 16739:2018 | Система стандартов информационного моделирования зданий и сооружений. Отраслевые базовые классы (IFC) для обмена и управления данными об объектах строительства. Часть 1. Схема данных | |
ГОСТ Р 10.0.03-2019/ИСО 29481-1:2016 | Система стандартов информационного моделирования зданий и сооружений. Информационное моделирование в строительстве. Справочник по обмену информацией. Часть 1. Методология и формат | |
Система стандартов по информации, библиотечному и издательскому делу. Делопроизводство и архивное дело. Термины и определения | ||
Государственная система обеспечения единства измерений. Метрология. Основные термины и определения | ||
Единая система конструкторской документации. Термины и определения | ||
Управление проектом в строительстве. Деятельность управляющего проектом (технического заказчика) | ||
Менеджмент знаний. Менеджмент знаний в области инжиниринга. Часть 2. Проектирование на основе баз знаний | ||
Система оценки соответствия в области использования атомной энергии. Основные термины и определения | ||
Компьютерное моделирование в процессах разработки, производства и обеспечения эксплуатации изделий. Термины и определения | ||
Информационные технологии. Онтологии высшего уровня (TLO). Часть 1. Требования | ||
Моделирование информационное в строительстве. Основные положения по разработке стандартов информационного моделирования зданий и сооружений | ||
Системы промышленной автоматизации и интеграция. Термины и определения | ||
Менеджмент риска. Словарь | ||
ГОСТ 33707-2016 (ISO/IEC 2382:2015) | Информационные технологии. Словарь | |
Комплексная система управления научными исследованиями и разработками. Оценка уровней готовности технологий и систем | ||
Информационная поддержка жизненного цикла изделий. Интерактивные электронные технические руководства с применением технологий искусственного интеллекта и дополненной реальности. Общие требования | ||
Система защиты от фальсификации и контрафакта. Идентификация интероперабельных объектов и связанные системы проверки подлинности для противодействия фальсификациям и незаконной торговле | ||
УДК 004.9:006.354 | ОКС 01.040 |
Ключевые слова: информационное моделирование, единая система информационного моделирования, ЕСИМ, термины, определения, технология информационного моделирования | |