Главная // Актуальные документы // ГОСТ Р (Государственный стандарт)СПРАВКА
Источник публикации
М.: Стандартинформ, 2019
Примечание к документу
Документ
введен в действие с 01.09.2019.
Название документа
"ГОСТ Р 10.0.02-2019/ИСО 16739-1:2018. Национальный стандарт Российской Федерации. Система стандартов информационного моделирования зданий и сооружений. Отраслевые базовые классы (IFC) для обмена и управления данными об объектах строительства. Часть 1. Схема данных"
(утв. и введен в действие Приказом Росстандарта от 05.06.2019 N 278-ст)
"ГОСТ Р 10.0.02-2019/ИСО 16739-1:2018. Национальный стандарт Российской Федерации. Система стандартов информационного моделирования зданий и сооружений. Отраслевые базовые классы (IFC) для обмена и управления данными об объектах строительства. Часть 1. Схема данных"
(утв. и введен в действие Приказом Росстандарта от 05.06.2019 N 278-ст)
Утвержден и введен в действие
агентства по техническому
регулированию и метрологии
от 5 июня 2019 г. N 278-ст
НАЦИОНАЛЬНЫЙ СТАНДАРТ РОССИЙСКОЙ ФЕДЕРАЦИИ
СИСТЕМА СТАНДАРТОВ ИНФОРМАЦИОННОГО МОДЕЛИРОВАНИЯ
ЗДАНИЙ И СООРУЖЕНИЙ
ОТРАСЛЕВЫЕ БАЗОВЫЕ КЛАССЫ (IFC)
ДЛЯ ОБМЕНА И УПРАВЛЕНИЯ ДАННЫМИ ОБ ОБЪЕКТАХ СТРОИТЕЛЬСТВА
ЧАСТЬ 1
СХЕМА ДАННЫХ
System of standards on information modeling of buildings
and structures. Industry Foundation Classes (IFC) for data
sharing in the construction and facility management
industries. Part 1. Data schema
(ISO 16739-1:2018,
Industry Foundation Classes (IFC) for data sharing
in the construction and facility management
industries - Part 1: Data schema, IDT)
ГОСТ Р 10.0.02-2019/ИСО 16739-1:2018
Дата введения
1 сентября 2019 года
1 ПОДГОТОВЛЕН Ассоциацией организаций по развитию технологий информационного моделирования в строительстве и ЖКХ (БИМ-Ассоциация) на основе собственного перевода на русский язык англоязычной версии стандарта, указанного в
пункте 4
2 ВНЕСЕН Проектным техническим комитетом по стандартизации ПТК 705 "Технологии информационного моделирования на всех этапах жизненного цикла объектов капитального строительства и недвижимости"
3 УТВЕРЖДЕН И ВВЕДЕН В ДЕЙСТВИЕ
Приказом Федерального агентства по техническому регулированию и метрологии от 5 июня 2019 г. N 278-ст
4 Настоящий стандарт идентичен международному стандарту ИСО 16739-1:2018 "Отраслевые базовые классы (IFC) для обмена и управления данными об объектах строительства. Часть 1. Схема данных" (ISO 16739-1:2018 "Industry Foundation Classes (IFC) for data sharing in the construction and facility management industries - Part 1: Data schema", IDT).
Разделы 4 -
8 и
приложения A -
F настоящего стандарта представлены в виде машиночитаемого текста в формате HTML, записанного на электронный носитель (CD-диск), и являются его неотъемлемой частью.
Наименование настоящего стандарта изменено относительно наименования указанного международного стандарта для приведения в соответствие с ГОСТ Р 1.5-2012
(пункт 3.5).
При применении настоящего стандарта рекомендуется использовать вместо ссылочных международных стандартов соответствующие им национальные стандарты, сведения о которых приведены в дополнительном
приложении ДА
5 ВВЕДЕН ВПЕРВЫЕ
Правила применения настоящего стандарта установлены в статье 26 Федерального закона от 29 июня 2015 г. N 162-ФЗ "О стандартизации в Российской Федерации". Информация об изменениях к настоящему стандарту публикуется в ежегодном (по состоянию на 1 января текущего года) информационном указателе "Национальные стандарты", а официальный текст изменений и поправок - в ежемесячном информационном указателе "Национальные стандарты". В случае пересмотра (замены) или отмены настоящего стандарта соответствующее уведомление будет опубликовано в ближайшем выпуске ежемесячного информационного указателя "Национальные стандарты". Соответствующая информация, уведомление и тексты размещаются также в информационной системе общего пользования - на официальном сайте Федерального агентства по техническому регулированию и метрологии в сети Интернет (www.gost.ru)
Настоящий стандарт разработан на основе международного стандарта ISO 16739-1:2018 для машиночитаемого представления информации по строительству и эксплуатации зданий и сооружений, а также для обмена строительными данными. Цель стандарта - сформировать нейтральный механизм, способный описать здания и сооружения на протяжении всего их жизненного цикла. Этот механизм подходит не только для универсального обмена данными, но и в качестве основы для реализации и обмена базами данных изделий, а также документирования.
В свою очередь, международный стандарт ИСО 16739-1:2018 основан на отраслевом стандарте IFC 4 с дополнением 2 и поправкой 1, разработанном buildingSMART International Limited.
Настоящий стандарт определяет набор схем данных с использованием языка EXPRESS для спецификации структур данных. Эти схемы, образующие единую машиночитаемую модель данных, представляют схему данных IFC, используемую для обмена структурированной строительной информацией и ее совместного использования различными программными средствами, используемыми в отрасли строительства и эксплуатации зданий и сооружений.
Настоящий стандарт содержит термины, понятия и элементы спецификации структур данных, возникшие в рамках дисциплин, родов занятий и профессий в отрасли промышленного строительства и эксплуатации зданий и сооружений. Термины и понятия описаны обычным языком, элементы данных в спецификации структур данных обозначены с соблюдением правил именования:
- названия элементов данных для типов, сущностей, правил и функций в EXPRESS начинаются с префикса "Ifc" и состоят из слов на английском языке с соблюдением правил именования "PascalCase" (нет знаков подчеркивания, слова начинаются с прописной буквы);
- имена атрибутов в рамках сущности EXPRESS следуют правилам именования "PascalCase" без префикса;
- определения набора свойств, являющихся частью настоящего стандарта, начинаются с префикса "Pset_" и состоят из слов на английском языке с соблюдением правил именования "PascalCase";
- определения набора количественных параметров, являющихся частью данного стандарта, начинаются с префикса "Qto_" и состоят из слов на английском языке с соблюдением правил "PascalCase".
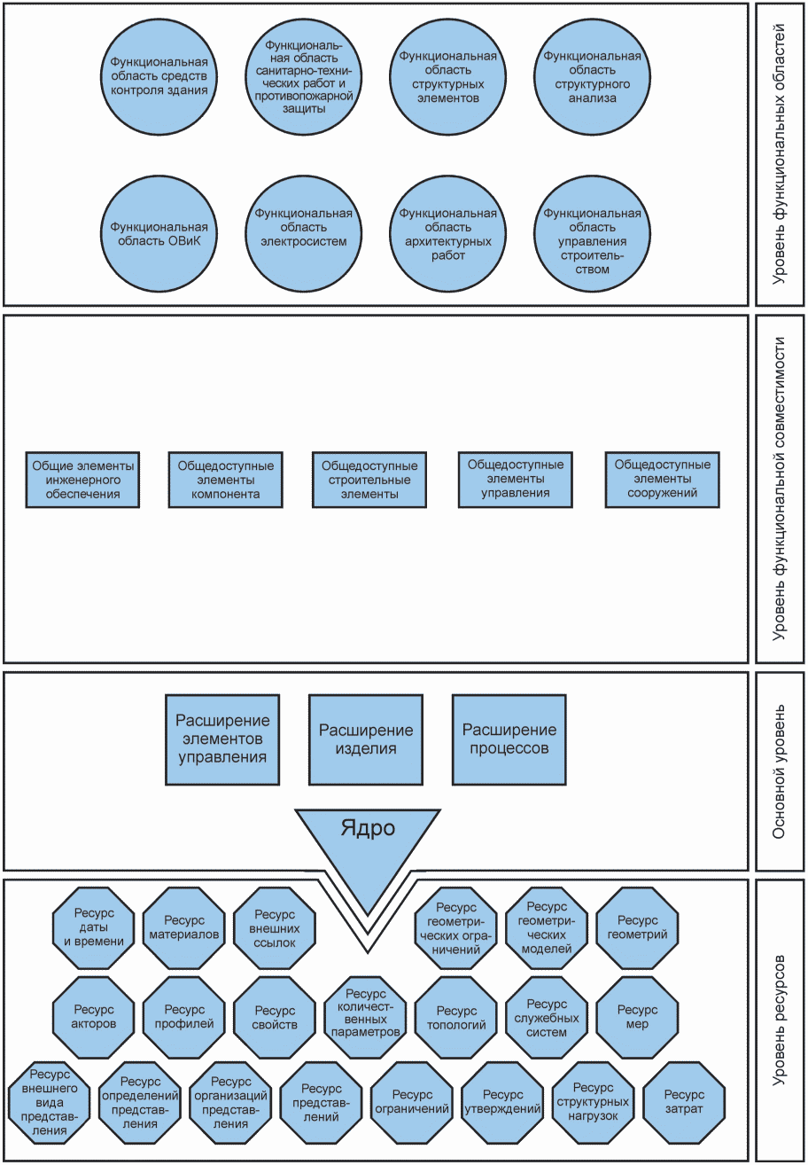
Архитектура схемы данных, представленная в настоящем стандарте, определяет четыре понятийных уровня, каждому из которых назначается своя схема.
1. Уровень ресурсов - этот нижний уровень содержит все варианты схем, содержащие определения ресурсов. Эти определения не имеют глобально уникального идентификатора и не должны использоваться вне связи с определением сущности более высокого уровня.
2. Основной уровень - этот следующий уровень содержит схему ядра и схемы расширения основного понятийного уровня, содержащие наиболее общие определения сущностей. Все сущности, определенные на базовом или более высоком уровне, содержат глобально уникальный идентификатор, а также, возможно, сведения о владельце и хронологии своего существования.
3. Уровень функциональной совместимости - этот следующий уровень содержит схемы с определениями сущностей, связанными с конкретными универсальными типами изделий, процессами или детализациями ресурсов, используемые в нескольких дисциплинах. Как правило, эти определения применяются для обмена строительной информацией между различными функциональными областями строительной отрасли ее совместного использования.
4. Уровень функциональных областей - этот верхний уровень включает схемы данных, содержащие определения сущностей, являющихся детализациями изделий, процессов или ресурсов, относящихся к определенной сфере, области строительной отрасли. Такие определения обычно используются для обмена информацией между различными областями и ее совместного использования.
На рисунке 1 показана архитектура схемы данных с понятийными уровнями.
Рисунок 1 - Архитектура схемы данных с понятийными уровнями
Формат данных с открытой спецификацией IFC представляет собой открытый международный формат для информационной модели данных объектов строительства (BIM), предназначенных для обмена и совместного использования в программных приложениях, применяемых участниками отрасли строительства и эксплуатации зданий и сооружений. Этот стандарт содержит определения для данных объектов строительства на протяжении всего их жизненного цикла. Это издание стандарта, вместе с последующими, расширяет область применения стандарта, включая также определения данных для объектов инфраструктуры на протяжении всего их жизненного цикла.
Формат данных с открытой спецификацией определяет схему данных и структуру формата файлов обмена данными. Схема данных определяется на:
- языке спецификации данных EXPRESS, определенном в стандарте ИСО 10303-11,
- языке определения схемы XML (XSD), определенном в стандарте W3C схемы XML,
при этом определение схемы EXPRESS является исходным, а определение схемы XML создается из схемы EXPRESS с учетом правил сопоставления, определенных в ИСО 10303-28. Форматы обменных файлов для обмена данными и их совместного использования согласно понятийной схеме:
- текстовое кодирование структуры обмена данными, как определено в ИСО 10303-21;
- расширяемый язык разметки (XML), определенный в стандарте XML W3C.
Могут использоваться и другие форматы файлов обмена, если они соответствуют схемам данных.
Эта версия схемы данных IFC состоит из схем данных, представленных в виде схемы EXPRESS и схемы XML, а также справочных данных, представленных как определения свойств и названий количественных параметров, а также формальных и информативных описаний.
Подмножество схемы данных и связанных данных называется определением модельного вида (MVD). Один или несколько типичных отраслевых рабочих процессов в строительстве и эксплуатации зданий и сооружений может быть описан конкретной реализацией MVD. Каждый рабочий процесс устанавливает требования к обмену данными для программных приложений. Для создания модельного вида требуется специальное программное обеспечение.
1.1 Общее применение
Нижеперечисленное распространяется на всю область действия данного выпуска IFC:
- определения формата обмена данными BIM, которые требуются на всех этапах жизненного цикла зданий:
- мониторинг рынка и анализ, выводы;
- бизнес-планирование;
- технико-экономическое обоснование возведения сооружения;
- экономическая экспертиза;
- стратегия развития объекта;
- планирование возведения с разработкой технологии, организации и технологических регламентов производства работ;
- конструирование и проектирование;
- финансовое планирование, закупки, организация финансирования;
- планирование возведения с разработкой технологии;
- строительство;
- эксплуатация и обслуживание;
- определения формата обмена данными BIM, которые требуются в различных областях, связанных с теми или иными этапами цикла эксплуатации:
- архитектура;
- инженерные системы;
- проектирование и расчет зданий и сооружений;
- снабжение и закупки;
- планирование строительства;
- эксплуатация сооружений;
- управление проектом;
- управление требованиями заказчика;
- обращение в компетентные органы за получением разрешений и утверждением;
- определения формата обмена данными BIM, включая:
- структура проекта;
- физические компоненты;
- пространственные компоненты;
- позиции анализа;
- процессы;
- ресурсы;
- приборы управления;
- акторы;
- определение контекста.
Нижеперечисленное выходит за рамки данного выпуска IFC:
- определение формата обмена данными вне функциональной области строительства и эксплуатации зданий и сооружений;
- полная структура проекта и структурные декомпозиции элементов вне области проектирования зданий, но обеспечивающие базовые показатели гражданского строительства для их расширения в будущих выпусках;
- поведенческие аспекты компонентов и других информационных элементов.
В настоящем стандарте использованы нормативные ссылки на следующие стандарты:
ISO 10303-11:2004, Industrial automation systems and integration - Product data representation and exchange - Part 11: Description methods: The EXPRESS language reference manual (Системы автоматизации производства и их интеграция. Представление данных об изделии и обмен этими данными. Часть 11. Справочное руководство по языку EXPRESS)
ISO 10303-21:2002, Industrial automation systems and integration - Product data representation and exchange - Part 21: Implementation methods: Clear text encoding of the exchange structure (Системы автоматизации производства и их интеграция. Представление данных об изделии и обмен этими данными. Часть 21. Методы реализации: Кодирование открытым текстом структуры обмена)
ISO 10303-28:2007, Industrial automation systems and integration - Product data representation and exchange - Part 28: Implementation methods: XML representations of EXPRESS schemas and data, using XML schemas (Системы автоматизации производства и их интеграция. Представление данных об изделии и обмен этими данными. Часть 28. Методы реализации: Представления XML схем и данных EXPRESS, используя схемы XML)
3 Термины, определения и сокращения терминов
3.1 Термины и определения
В настоящем стандарте применены следующие термины с соответствующими определениями:
3.1.1 актор (actor): Лицо, организация или организационная единица (отдел, команда и т.д.), участвующие в строительном процессе.
3.1.2 атрибут (attribute): Единица информации сущности, определяемая конкретным типом или ссылкой на конкретную сущность.
Примечание - Существует три вида атрибутов: прямые, обратные и производные.
3.1.3 прямой атрибут (direct attribute): Скалярные значения или коллекции, к которым относятся набор (Set) (неупорядоченные уникальные значения), список (List) (упорядоченные данные) или массив (Array) (упорядоченные разреженные данные), в соответствии с определением в ИСО 10303-11.
Примечание - Данный тип данных аналогичен "полю" в обычных языках программирования.
3.1.4 обратный атрибут (inverse attribute): Единица информации, определяющая запросы для получения связанных данных и обеспечивающая ссылочную целостность данных.
Примечание - Аналог термина "свойство навигации" в объектно-реляционных программных средах.
3.1.5 производный атрибут (derived attribute): Единица информации, рассчитанная по значениям других атрибутов при помощи выражения, определенного в схеме.
3.1.6 ограничения атрибутов (constraints on attributes): Тип данных, ограничивающий возможные значения атрибутов.
Примечание 1 - Наиболее общее ограничение определяет существование значений атрибута. Выделяют два общих типа атрибутов: обязательные и необязательные. Значения обязательных атрибутов должны быть указаны, в то время как значения необязательных атрибутов можно опустить.
Примечание 2 - Для агрегированных типов данных, таких как набор, список или массив, ограничение существования зачастую уточняется минимальным и максимальным количеством элементов, называемое кардинальностью.
3.1.7 классификация (classification): Категоризация как акт распределения сущностей по классам или категориям одного типа.
3.1.8 ограничение (constraint): Ограничение, вызванное конкретной причиной.
Примечание - Детализация обобщенного термина "управление".
3.1.9 управление (control): Директива, требующая выполнения указанных требований, например по области действия, времени или стоимости.
Примечание - Детализация обобщенного объекта.
3.1.10 словарь (dictionary): Набор слов, терминов или понятий, с их определением.
3.1.11 элемент (element): Осязаемое физическое изделие, которое можно описать представлением формы, представлениями материалов и другими свойствами.
Примечание - Детализация обобщенного изделия.
3.1.12 реализация элемента (element occurrence): Положение элемента в системе координат проекта и его локализация в пространственной структуре.
3.1.13 сущность (entity): Класс информации, определяемый общими атрибутами и ограничениями согласно ИСО 10303-11.
Примечание - Аналог термина "класс" в обычных языках программирования, но с описанием только структуры данных (без описания поведения при помощи методов).
3.1.14 внешняя ссылка (external reference): Ссылка на информацию вне набора данных, напрямую относящаяся к конкретной информации, из которой ведет ссылка в наборе данных.
3.1.15 признак (feature): Параметрическая информация и дополнительные сведения о свойствах, изменяющих представление формы элемента, к которому они применяются.
3.1.16 группа (group): Набор информации, служащей определенной цели.
Примечание - Детализация обобщенного объекта.
3.1.17 идентификация (identification): Функциональная возможность однозначного поиска, извлечения, изменения или удаления конкретных экземпляров.
3.1.18 экземпляр (instance): Реализация сущности.
Примечание - Аналог термина "экземпляр класса" в объектно-ориентированном программировании.
3.1.19 библиотека (library): Каталог, база данных или хранилище данных, имеющие отношение к информации в наборе данных.
Примечание - Это информация из внешнего источника, на которую осуществляется ссылка без копирования информации в набор данных.
3.1.20 модель (model): Набор данных, созданный по структуре лежащей в основе схемы данных, соответствующий определенным требованиям.
Примечание 1 - Примерами модели являются информационные модели и информационные модели здания.
Примечание 2 - В область действия настоящего стандарта входят модели IFC, являющиеся совокупностями данных, созданных по схеме данных IFC.
3.1.21 представление модели (model view): Подмножество схемы, отражающее структуру данных, необходимую для выполнения требований к данным в рамках одного или нескольких сценариев обмена данными.
Примечание - Помимо требования о том, что представление модели (или определение представления модели) должно являться подмножеством схемы данных, представление модели может также налагать дополнительные ограничения на заполнение подмножества схемы данными.
3.1.22 понятие (concept): Правила использования подмножества структуры схемы данных, служащие понятийными шаблонами для описания определенной функциональности в контексте основного понятия, содержащегося в представлении модели.
Примечание - В качестве примера понятия можно привести правило использования заданных материалов для основного понятия стены.
3.1.23 понятийный шаблон (concept template): Спецификация подмножества структуры схемы, позволяющего описать некую отдельную функциональность.
Примечание - Пример понятийного шаблона - спецификация сущностей, атрибутов и ограничений, необходимых для выражения определения материала независимо от способа его дальнейшего использования в контексте.
3.1.24 основное понятие (concept root): Базовая сущность схемы, используемая для дальнейшего определения понятий с целью описания требуемой функциональности.
Примечание - Основное понятие зачастую описывает элемент модели, такой как стена, воздуховод, задание на выполнение строительных работ и т.п., являющийся корнем графа связанных сущностей и атрибутов, определяющих конкретные информационные элементы, которые нужно описать, такие как геометрия, материал, структура декомпозиции и т.п.
3.1.25 объект (object): Все, что дано в ощущениях или можно себе представить, имеющее собственное существование, даже если оно не материально.
3.1.26 реализация объекта (object occurrence): Характеристики объекта, делающие его уникальным.
Примечание - Сходно с терминами "объект", "экземпляр", "индивидуальная единица" в других публикациях.
3.1.27 тип объекта (object type): Характеристики, общие для нескольких реализаций объектов.
Примечание - Аналог терминов "класс", "шаблон", "тип" в других публикациях.
3.1.28 процесс (process): Реализация объекта, привязанная к значению времени, отвечающему на вопрос "когда".
3.1.29 изделие (product): Физический или понятийный объект, расположенный в пространстве.
Примечание - Детализация обобщенного понятия объекта.
3.1.30 проект (project): Инкапсуляция сведений, относящихся к конкретной цели, обеспечивающей контекст для всей информации проекта.
Примечание - Контекстная информация может включать стандартные единицы измерения либо контекст и точность представления.
3.1.31 свойство (property): Единица информации, которая динамически определяет конкретный экземпляр сущности.
Примечание - Аналог понятий "позднее связывание" или "время выполнения" в терминологии программирования.
3.1.32 реализация свойства (property occurrence): Единица информации, содержащая значение свойства, идентифицируемого именем.
3.1.33 шаблон свойства (property template): Метаданные свойства, включая его имя, описание и тип данных.
Примечание - Концептуальный аналог термина "свойство расширения" в распространенных языках программирования.
3.1.34 реализация набора свойств (property set occurrence): Единица информации, содержащая набор реализаций свойств, каждое из которых имеет уникальное имя в наборе свойств.
3.1.35 шаблон набора свойств (property set template): Набор шаблонов свойств, служащих общей цели и применимых для объектов конкретной сущности.
Примечание - Концептуальный аналог термина "класс расширения" в распространенных языках программирования.
3.1.36 прокси (proxy): Объект, который не содержит сведений о каком-то одном типе объектов.
Примечание - Детализация реализации обобщенного объекта.
3.1.37 количество (quantity): Значение метрики, основанной на области действия: длина, площадь, объем, вес, число или время.
3.1.38 отношение (relationship): Единица информации, описывающая взаимодействие между элементами.
3.1.39 представление (representation): Единица информации, описывающая способ отображения объекта, например физическую форму или топологию.
3.1.40 ресурс (resource): Сущность с ограниченной доступностью, например материалы, трудовые ресурсы или оборудование.
Примечание 1 - Детализация обобщенного объекта.
Примечание 2 - Раздел "схемы данных для определения ресурсов" не связан с этим понятием.
3.1.41 схема (schema): Определение структуры организации данных для хранения, обмена и совместного использования на формальном языке.
Примечание - Для определения схем настоящего стандарта используются формальные языки EXPRESS и XML-схема.
3.1.42 пространство (space): Площадь или объем, ограниченные фактически или теоретически.
Примечание - Детализация обобщенного термина "изделие".
3.1.43 тип (type): Фундаментальная информационная конструкция, выведенная из примитива, перечисления или выбранного члена набора сущностей.
Примечание - Концептуальный аналог терминов "typedef" или "value type" в распространенных языках программирования.
3.1.44 выбор (select): Конструкция, позволяющая значению атрибута относиться к одному из нескольких типов или сущностей.
Примечание 1 - Аналог конструкции "Select" в ИСО 10303-11.
Примечание 2 - Аналог термина "указатель" в распространенных языках программирования.
3.1.45 перечисление (enumeration): Конструкция, позволяющая значению атрибута принимать одно из нескольких предварительно определенных значений, идентифицируемых именем.
Примечание 1 - Аналог конструкции "enumeration" в стандарте ИСО 10303-11.
Примечание 2 - Аналог термина "enum" в распространенных языках программирования.
3.2 Сокращения терминов
AEC - автоматизированное проектирование в архитектуре и строительстве;
AEC-FM - автоматизированное проектирование в архитектуре, строительстве и управлении обслуживанием зданий и сооружений;
BIM - информационная модель здания или сооружения;
GUID - глобальный уникальный идентификатор;
IFC - открытый формат обмена и управления данными;
IFD - международная структура словарей;
MVD - определение модельного вида;
SPF - физический файл step;
STEP - стандарт обмена данными об изделиях;
URI - универсальный идентификатор ресурса;
UUID - универсальный уникальный идентификатор;
XML - расширяемый язык разметки.
4 Основные понятия и допущения
Настоящая спецификация состоит из схемы, определяющей типы данных, а также общих понятий, устанавливающих использование типов данных для конкретных сценариев. В настоящем разделе определяются общие понятия, относящиеся к сущностям с конкретным применением. Такие понятия также формируют основу представлений модели, которые являются дополнительными спецификациями, адаптирующими область применения и правила этой схемы для функциональных областей строительства.
Каждый понятийный шаблон определяет граф сущностей и атрибутов с ограничениями и параметрами, установленными для определенных атрибутов и типов экземпляров. Различные сущности этой схемы ссылаются на такие понятийные шаблоны и детализируют их для конкретных применений путем определения параметров.
Пример - Понятийный шаблон "Ports" определяет подключение разводки механических, электрических и сантехнических систем; сегмент трубы определяет применение понятия "Ports", один порт используется в качестве входа, а другой - в качестве выхода.
Понятийные шаблоны
Шаблон | Общее применение |
Контекст проекта | X |
Объявление проекта | X |
Единицы измерения в проекте | X |
Контекст представления проекта | X |
Информация о классификации в проекте | X |
Сведения о документах проекта | X |
Информация о библиотеке проекта | X |
Определение объекта | X |
Определение типа объекта | X |
Наборы свойств | X |
Наборы свойств объектов | X |
Наборы свойств типов | X |
Наборы свойств для показателей производительности | X |
Наборы количественных параметров | X |
Атрибуты объекта | X |
Программные идентификаторы | X |
Управление версиями | X |
Предопределенный тип объекта | X |
Атрибуты реализаций объектов | X |
Атрибуты реализаций деталей | X |
Атрибуты двери | X |
Сопоставление объекта | X |
Сопоставление классификации | X |
Сопоставление документов | X |
Сопоставление утверждений | X |
Сопоставление ограничений | X |
Сопоставление материалов | X |
Однородный материал | X |
Наборы слоев материала | X |
Использование набора слоев материала | X |
Набор профилей материалов | X |
Применение наборов профилей материала | X |
Набор компонентов материала | X |
Композиция объектов | X |
Агрегирование | X |
Композиция элементов | X |
Декомпозиция элемента | X |
Пространственная композиция | X |
Пространственная декомпозиция | X |
Вложение | X |
Вложение объектов | X |
Вложение деталей | X |
Вложение портов | X |
Пустоты в элементах | X |
Присваивание объекта | X |
Присваивание актора | X |
Управляющее присваивание | X |
Присваивание группы | X |
Присваивание изделия | X |
Присваивание процессу | X |
Присваивание ресурсу | X |
Присваивание типу изделия | X |
Присваивание типа ресурса | X |
Соединение объектов | X |
Пространственная структура | X |
Пространственный контейнер | X |
Пространственное включение | X |
Границы пространств | X |
Границы пространств, уровень 1 | X |
Соединение деталей | X |
Сочлененность траекторий | X |
Подключение портов | X |
Заполнение деталей | X |
Последовательность управления | X |
Структурная активность | X |
Структурная соединяемость | X |
Синтагматическая сочлененность | X |
Форма изделия | X |
Размещение изделия | X |
Локальное размещение изделия | X |
Геометрическое представление изделия | X |
Геометрия центра тяжести | X |
Геометрия охватывающей прямоугольной призмы | X |
Геометрия аннотации | X |
Двумерная геометрия аннотации | X |
Трехмерная геометрия аннотации | X |
Геометрия оси | X |
Двумерная геометрия оси | X |
Трехмерная геометрия оси | X |
Геометрия контура | X |
Геометрия набора контуров | X |
Геометрия профиля | X |
Трехмерная геометрия профиля | X |
Геометрия поверхности | X |
Трехмерная геометрия поверхности | X |
Ссылочная геометрия | X |
Геометрия тела | X |
Геометрия тела из поверхностных или сплошных моделей | X |
Геометрия тела поверхностной модели | X |
Мозаичная геометрия тела | X |
Геометрия тела сдвига | X |
Геометрия тела сложного сдвига | X |
Геометрия контурного представления тела | X |
Геометрия детального контурного представления тела | X |
Конструктивная блочная геометрия (CSG) тела | X |
Геометрия тела вырезания | X |
Геометрия зазора | X |
Геометрия освещения | X |
Геометрия точек съемки | X |
Сопоставленная геометрия | X |
Представление топологии изделий | X |
Базовая топология | X |
Форма типа изделия | X |
Геометрическое представление типа изделия | X |
Геометрия оси для типа | X |
Геометрия тела для типа | X |
Геометрия освещения для типа | X |
Геометрия зазора для типа | X |
Ограничения ресурсов | X |
Стоимость ресурсов | X |
Количественный параметр ресурсов | X |
Используемые частичные шаблоны
Шаблон | Общее применение |
Частичные шаблоны | X |
Значения | X |
Одиночное значение | X |
Ограниченное значение | X |
Перечислимое значение | X |
Значение списка | X |
Табличное значение | X |
Количественные параметры | X |
Количественный параметр длины | X |
Количественный параметр площади | X |
Количественный параметр объема | X |
Количественный параметр веса | X |
Количественный параметр - количество | X |
Количественный параметр времени | X |
Геометрия | X |
Геометрия твердотельной модели | X |
Геометрия фасеточного контурного представления | X |
Геометрия детального контурного представления | X |
Геометрия модели поверхности | X |
Мозаичная геометрия | X |
Треугольная геометрия | X |
Треугольная геометрия с текстурами | X |
Многоугольная геометрия | X |
Геометрические стили | X |
Геометрия кривых | X |
Геометрия стилей текста | X |
Геометрия стиля области заполнения | X |
Определение материала | X |
Материал | X |
Стили материалов | X |
Стиль поверхности материала | X |
Стиль цвета поверхности материала | X |
Текстура | X |
Текстура изображений | X |
Текстурная карта | X |
Индексированная текстурная карта | X |
Основные схемы данных образуют самый общий уровень архитектуры схемы данных IFC, показанный синим цветом. На определенные на данном уровне сущности можно ссылаться и выполнять их детализацию по всем сущностям, находящимся выше по иерархии. Основной уровень описывает базовую структуру модели данных, фундаментальные связи и общие понятия для всех дальнейших детализаций моделей с конкретными характеристиками.
Все сущности, определенные на основном уровне, и все производные сущности происходят от IfcRoot и имеют уникальный идентификатор, имя, описание и информацию для управления изменениями типа данных дальше по иерархии.
5.1 IfcKernel
5.2 IfcControlExtension
5.3 IfcProcessExtension
5.4 IfcProductExtension
6 Схемы данных совместно используемых элементов
Схемы данных совместно используемых элементов содержат промежуточные детализации сущностей, выделенных синим цветом. На определенные на данном уровне сущности можно ссылаться и выполнять их детализацию по всем сущностям, находящимся выше по иерархии. На уровне совместно используемых элементов содержатся более детализированные объекты и связи, используемые разными функциональными областями.
6.1 IfcSharedBldgElements
6.2 IfcSharedBldgServiceElements
6.3 IfcSharedComponentElements
6.4 IfcSharedFacilitiesElements
6.5 IfcSharedMgmtElements
7 Схемы данных для функциональных областей
Схемы данных функциональных областей содержат финальные детализации сущностей, выделенные синим цветом. Определенные в этом слое сущности самодостаточны, ссылки на них из других слоев невозможны. Определения на уровне слоя функциональной области оформлены согласно отраслевым требованиям.
7.1 IfcArchitectureDomain
7.2 IfcBuildingControlsDomain
7.3 IfcConstructionMgmtDomain
7.4 IfcElectricalDomain
7.5 IfcHvacDomain
7.6 IfcPlumbingFireProtectionDomain
7.7 IfcStructuralAnalysisDomain
7.8 IfcStructuralElementsDomain
8 Схемы данных определения ресурса
Схемы данных определений ресурсов состоят из вспомогательных структур данных, выделенных синим цветом. Ссылки на сущности и типы, определяемые в данном слое, могут быть сделаны из всех сущностей в упомянутых ниже слоях.
В отличие от сущностей в других слоях, структуры данных определения ресурса не могут существовать независимо, а только в случае наличия ссылки на них (прямой или косвенной) в одной или нескольких сущностях, выведенных из IfcRoot. В связи с тем, что определения ресурса не обладают свойством собственной идентичности (не имеют глобального идентификатора GUID), разные объекты, ссылающиеся на один и тот же экземпляр сущности ресурса, не представляют отношение связи. Например, две полилинии (IfcPolyline), совместно использующие один и тот же экземпляр точки (IfcCartesianPoint), и две полилинии, использующие разные экземпляры одних и тех же точек (например, точек с координатами 0,0,0), семантически эквивалентны. При создании моделей зданий рекомендуется (но необязательно) по возможности максимально сжимать файл путем совместного использования одних и тех же экземпляров определений ресурсов.
Примечание - Не следует путать слой определения ресурсов с сущностями строительных ресурсов (подтипами IfcResource). Несмотря на то, что они похожи, эти понятия не связаны друг с другом.
8.1 IfcActorResource
8.2 IfcApprovalResource
8.3 IfcConstraintResource
8.4 IfcCostResource
8.5 IfcDateTimeResource
8.6 IfcExternalReferenceResource
8.7 IfcGeometricConstraintResource
8.8 IfcGeometricModelResource
8.9 IfcGeometryResource
8.10 IfcMaterialResource
8.11 IfcMeasureResource
8.12 IfcPresentationAppearanceResource
8.13 IfcPresentationDefinitionResource
8.14 IfcPresentationOrganizationResource
8.15 IfcProfileResource
8.16 IfcPropertyResource
8.17 IfcQuantityResource
8.18 IfcRepresentationResource
8.19 IfcStructuralLoadResource
8.20 IfcTopologyResource
8.21 IfcUtilityResource
(обязательное)
Это приложение содержит список полной схемы, объединяющей в себе все определения
разделов 5,
6,
7 и
8, но без комментариев и иных пояснений. Эти списки доступны в машиночитаемом виде, воспринимаемом компьютерными программами.
A.1 Общее применение
Определения схемы
Эта схема определяется в соответствии со следующими форматами.
Описание | Файл ASCII | Файл HTML |
Расширенная схема IFC XSD | IFC4_ADD2.xsd | IFC4_ADD2.xsd.htm |
Расширенная схема IFC EXPRESS | IFC4_ADD2.exp | IFC4_ADD2.exp.htm |
Шаблоны свойств и количественных параметров
Наборы свойств и наборы количественных параметров определяются в соответствии со следующими форматами.
Описание | Файл ASCII | Файл HTML |
Шаблоны свойств и количественных параметров IFC-SPF | IFC4_ADD2.ifc | |
(справочное)
АЛФАВИТНЫЕ СПИСКИ
Это приложение содержит списки определений, упорядоченные по алфавиту согласно идентификатору и названиям на определенном языке.
(справочное)
СПИСКИ НАСЛЕДОВАНИЯ
Это приложение содержит списки определений сущностей, упорядоченные по порядку наследования.
(справочное)
ПРИМЕРЫ СТРУКТУР ДАННЫХ
Данное приложение содержит схемы данных и примеры структур данных
(справочное)
ПРИМЕРЫ
В этом приложении содержатся примеры реализации данной спецификации.
(справочное)
В данном приложении содержатся журналы изменений в данном выпуске относительно предыдущих выпусков.
(справочное)
СВЕДЕНИЯ О СООТВЕТСТВИИ ССЫЛОЧНЫХ МЕЖДУНАРОДНЫХ СТАНДАРТОВ
НАЦИОНАЛЬНЫМ СТАНДАРТАМ
Таблица ДА.1
Обозначение ссылочного международного стандарта | Степень соответствия | Обозначение и наименование соответствующего национального стандарта |
ISO 10303-11:2004 | IDT | ГОСТ Р ИСО 10303-11-2009 "Системы автоматизации производства и их интеграция. Представление данных об изделии и обмен этими данными. Часть 11. Методы описания. Справочное руководство по языку EXPRESS" |
ISO 10303-21:2002 | IDT | ГОСТ Р ИСО 10303-21-2002 "Системы автоматизации производства и их интеграция. Представление данных об изделии и обмен этими данными. Часть 21. Методы реализации. Кодирование открытым текстом структуры обмена" |
ISO 10303-28:2007 | - | |
<*> Соответствующий национальный стандарт отсутствует. До его принятия рекомендуется использовать перевод на русский язык данного международного стандарта. Примечание - В настоящей таблице использовано следующее условное обозначение степени соответствия стандартов: - IDT - идентичные стандарты. |
[1] | CSS-1, | Cascading Style Sheets, level 1 - W3C Recommendation |
[2] | ISO 10303-1, | Industrial automation systems and integration - Product data representation and exchange - Part 1: Overview and fundamental principles |
[3] | ISO 10303-41, | Product data representation and exchange - Integrated generic resource - Fundamentals of product description and support |
[4] | ISO 10303-42, | Product data representation and exchange - Integrated generic resource - Geometric and topological representation |
[5] | ISO 10303-43, | Product data representation and exchange - Integrated generic resource - Representation structures |
[6] | ISO 10303-46, | Product data representation and exchange - Integrated generic resource - Visual presentation |
[7] | ISO 10303-514, | Product data representation and exchange - Application interpreted construct - Advanced boundary representation |
[8] | ISO 12006-3, | Building construction - Organization of information about construction works - Part 3: Framework for object-oriented information |
[9] | ISO 639-1, | Codes for the representation of names of languages - Part 1: Alpha-2 code |
[10] | ISO 639-2, | Codes for the representation of names of languages - Part 2: Alpha-3 code |
[11] | ISO 639-3, | Codes for the representation of names of languages - Part 3: Alpha-3 code for comprehensive coverage of languages |
[12] | ISO 6707-1, | Building and civil engineering - Vocabulary - Part 1: General terms |
[13] | ISO 8601, | Data elements and interchange formats - Information Exchange - Representation of dates and times |
[14] | ISO/IEC 14772-1, | Information technology - Computer graphics and image processing - The Virtual Reality Modeling Language - Part 1: Functional specification and UTF-8 encoding |
[15] | ISO/IEC 19775-1, | Information technology - Computer graphics and image processing - Extensible 3D (X3D) - Part 1: Architecture and base components |
[16] | ISO/IEC 81346-12, | Industrial systems, installations and equipment and industrial products - Structuring principles and reference designations - Part 12: Buildings and building services |
[17] | ISO/IEC 8824-1, | Information technology - Abstract Syntax Notation One (ASN.1) - Part 1: Specification of basic notation |
[18] | RFC 3986, | Uniform Resource Identifier (URI): Generic Syntax - Network Working Group NWG Standard |
[19] | RFC 5646, | Tags for Identifying Languages - Internet Engineering Task Force IETF Best Current Practice 47 |
[20] | XML Schema Part 1, XML Schema Part 1: Structures Second Edition - W3C Recommendation |
[21] | XML Schema Part 2, XML Schema Part 2: Datatypes Second Edition - W3C Recommendation |
УДК 004.9:006.354 | |
Ключевые слова: система стандартов, информационное моделирование, здания и сооружения, отраслевые базовые классы, IFC, обмен, управление данными, объекты строительства, схема данных |