Главная // Актуальные документы // Актуальные документы (обновление 2025.03.29-2025.04.26) // ГОСТ Р (Государственный стандарт)СПРАВКА
Источник публикации
М.: ФГБУ "Институт стандартизации", 2025
Примечание к документу
Документ
введен в действие с 01.02.2025.
Название документа
"ГОСТ Р 71586.2-2024. Национальный стандарт Российской Федерации. Цифровая профессиональная подвижная радиосвязь. Режим связи абонентских станций через ретранслятор"
(утв. и введен в действие Приказом Росстандарта от 19.12.2024 N 1942-ст)
"ГОСТ Р 71586.2-2024. Национальный стандарт Российской Федерации. Цифровая профессиональная подвижная радиосвязь. Режим связи абонентских станций через ретранслятор"
(утв. и введен в действие Приказом Росстандарта от 19.12.2024 N 1942-ст)
Утвержден и введен в действие
по техническому регулированию
и метрологии
от 19 декабря 2024 г. N 1942-ст
НАЦИОНАЛЬНЫЙ СТАНДАРТ РОССИЙСКОЙ ФЕДЕРАЦИИ
ЦИФРОВАЯ ПРОФЕССИОНАЛЬНАЯ ПОДВИЖНАЯ РАДИОСВЯЗЬ
РЕЖИМ СВЯЗИ АБОНЕНТСКИХ СТАНЦИЙ ЧЕРЕЗ РЕТРАНСЛЯТОР
Digital professional mobile radio communication. Connection
mode of subscriber stations via a repeater
(ETSI TR 102 398 V1.4.1:2018, NEQ)
(ETSI TS 102 361-1 V2.5.1:2017, NEQ)
(ETSI TS 102 361-2 V2.4.1:2017, NEQ)
(ETSI TS 102 361-3 V1.3.1:2017, NEQ)
(ETSI TS 102 361-4 V1.11.1:2021, NEQ)
ГОСТ Р 71586.2-2024
Дата введения
1 февраля 2025 года
1 РАЗРАБОТАН Федеральным государственным бюджетным учреждением "Ордена Трудового Красного Знамени Российский научно-исследовательский институт радио имени М.И. Кривошеева" (ФГБУ НИИР)
2 ВНЕСЕН Техническим комитетом по стандартизации ТК 480 "Связь"
3 УТВЕРЖДЕН И ВВЕДЕН В ДЕЙСТВИЕ
Приказом Федерального агентства по техническому регулированию и метрологии от 19 декабря 2024 г. N 1942-ст
4 В настоящем стандарте учтены основные нормативные положения следующих документов Европейского института по стандартизации в области телекоммуникаций (ETSI):
- ETSI TR 102 398 V1.4.1:2018 "Электромагнитная совместимость и вопросы радиочастотного спектра (ERM). Цифровая мобильная радиосвязь (DMR). Общий дизайн системы" [ETSI TR 102 398 V1.4.1:2018 "Electromagnetic compatibility and Radio spectrum Matters (ERM). Digital Mobile Radio (DMR). General System Design", NEQ];
- ETSI TS 102 361-1 V2.5.1:2017 "Электромагнитная совместимость и вопросы радиочастотного спектра (ERM). Системы цифровой мобильной радиосвязи (DMR). Часть 1. Протокол радиоинтерфейса (AI) DMR" [ETSI TS 102 361-1 V2.5.1:2017 "Electromagnetic compatibility and Radio spectrum Matters (ERM). Digital Mobile Radio (DMR) Systems. Part 1: DMR Air Interface (AI) protocol", NEQ];
- ETSI TS 102 361-2 V2.4.1:2017 "Электромагнитная совместимость и вопросы радиочастотного спектра (ERM). Системы цифровой мобильной радиосвязи (DMR). Часть 2. Голосовые и общие услуги и средства DMR" [ETSI TS 102 361-2 V2.4.1:2017 "Electromagnetic compatibility and Radio spectrum Matters (ERM). Digital Mobile Radio (DMR) Systems. Part 2: DMR voice and generic services and facilities", NEQ];
- ETSI TS 102 361-3 V1.3.1:2017 "Электромагнитная совместимость и вопросы радиочастотного спектра (ERM). Системы цифровой мобильной радиосвязи (DMR). Часть 3. Протокол данных DMR" [ETSI TS 102 361-3 V1.3.1:2017 "Electromagnetic compatibility and Radio spectrum Matters (ERM). Digital Mobile Radio (DMR) Systems. Part 3: DMR data protocol", NEQ];
- ETSI TS 102 361-4 V1.11.1:2021 "Электромагнитная совместимость и вопросы радиочастотного спектра (ERM). Системы цифровой мобильной радиосвязи (DMR). Часть 4. Транкинговый протокол DMR" [ETSI TS 102 361-4 V1.11.1:2021 "Electromagnetic compatibility and Radio spectrum Matters (ERM). Digital Mobile Radio (DMR) Systems. Part 4: DMR trunking protocol", NEQ]
5 ВВЕДЕН ВПЕРВЫЕ
Правила применения настоящего стандарта установлены в статье 26 Федерального закона от 29 июня 2015 г. N 162-ФЗ "О стандартизации в Российской Федерации". Информация об изменениях к настоящему стандарту публикуется в ежегодном (по состоянию на 1 января текущего года) информационном указателе "Национальные стандарты", а официальный текст изменений и поправок - в ежемесячном информационном указателе "Национальные стандарты". В случае пересмотра (замены) или отмены настоящего стандарта соответствующее уведомление будет опубликовано в ближайшем выпуске ежемесячного информационного указателя "Национальные стандарты". Соответствующая информация, уведомление и тексты размещаются также в информационной системе общего пользования - на официальном сайте Федерального агентства по техническому регулированию и метрологии в сети Интернет (www.rst.gov.ru)
Комплекс национальных стандартов на цифровую профессиональную подвижную радиосвязь разработан в связи с необходимостью соблюдения национальных интересов Российской Федерации в области профессиональной подвижной радиосвязи и обеспечения производства унифицированного российского оборудования профессиональной подвижной радиосвязи.
При разработке комплекса стандартов на цифровую профессиональную подвижную радиосвязь учтены требования, выдвинутые федеральными органами исполнительной власти Российской Федерации и ведущими российскими организациями, использующими сети профессиональной подвижной радиосвязи.
В комплекс национальных стандартов на цифровую профессиональную подвижную радиосвязь входят:
-
ГОСТ Р 71586.1-2024 "Цифровая профессиональная подвижная радиосвязь. Общие положения. Режим прямой конвенциональной связи абонентских станций";
- ГОСТ Р 71586.2-2024 "Цифровая профессиональная подвижная радиосвязь. Режим связи абонентских станций через ретранслятор";
-
ГОСТ Р 71586.3-2024 "Цифровая профессиональная подвижная радиосвязь. Транкинговый режим связи абонентских станций".
Комплекс национальных стандартов на цифровую профессиональную подвижную радиосвязь может быть дополнен другими стандартами по мере их разработки и утверждения в установленном порядке.
Настоящий стандарт распространяется на радиооборудование цифровой профессиональной подвижной радиосвязи (абонентские станции, ретрансляторы и транкинговые станции), работающее в радиочастотных диапазонах, выделенных для подвижной службы радиосвязи в соответствии с решениями Государственной комиссии по радиочастотам.
В настоящем стандарте использованы нормативные ссылки на следующие стандарты:
ГОСТ 34.12 Информационная технология. Криптографическая защита информации. Блочные шифры
ГОСТ 15150 Машины, приборы и другие технические изделия. Исполнения для различных климатических районов. Категории, условия эксплуатации, хранения и транспортирования в части воздействия климатических факторов внешней среды
ГОСТ 31610.10-1 (IEC 60079-10-1:2020) Взрывоопасные среды. Часть 10-1. Классификация зон. Взрывоопасные газовые среды
ГОСТ 31610.15 (IEC 60079-15:2017) Взрывоопасные среды. Часть 15. Оборудование с видом взрывозащиты "n"
ГОСТ Р 34.12 Информационная технология. Криптографическая защита информации. Блочные шифры
ГОСТ Р 53801 Связь федеральная. Термины и определения
ГОСТ Р 55897 Сети подвижной радиосвязи. Зоны обслуживания. Методы расчета
ГОСТ Р 56153 Аналоговые радиостанции. Основные параметры. Технические требования
ГОСТ Р 56172 Радиостанции и ретрансляторы стандарта DMR. Основные параметры. Технические требования
ГОСТ Р 71586.1-2024 Цифровая профессиональная подвижная радиосвязь. Общие положения. Режим прямой конвенциональной связи абонентских станций
ГОСТ Р 71586.3-2024 Цифровая профессиональная подвижная радиосвязь. Транкинговый режим связи абонентских станций
ГОСТ Р ИСО/МЭК 18384-1 Информационные технологии. Эталонная архитектура для сервис-ориентированной архитектуры (SOA RA). Часть 1. Терминология и концепции SOA
Примечание - При пользовании настоящим стандартом целесообразно проверить действие ссылочных стандартов в информационной системе общего пользования - на официальном сайте Федерального агентства по техническому регулированию и метрологии в сети Интернет или по ежегодному информационному указателю "Национальные стандарты", который опубликован по состоянию на 1 января текущего года, и по выпускам ежемесячного информационного указателя "Национальные стандарты" за текущий год. Если заменен ссылочный стандарт, на который дана недатированная ссылка, то рекомендуется использовать действующую версию этого стандарта с учетом всех внесенных в данную версию изменений. Если заменен ссылочный стандарт, на который дана датированная ссылка, то рекомендуется использовать версию этого стандарта с указанным выше годом утверждения (принятия). Если после утверждения настоящего стандарта в ссылочный стандарт, на который дана датированная ссылка, внесено изменение, затрагивающее положение, на которое дана ссылка, то это положение рекомендуется применять без учета данного изменения. Если ссылочный стандарт отменен без замены, то положение, в котором дана ссылка на него, рекомендуется применять в части, не затрагивающей эту ссылку.
В настоящем стандарте применены следующие термины с соответствующими определениями:
3.1 абонентская станция [радиостанция]: Пользовательское оборудование, подключаемое к сети подвижной связи.
Примечания
1 Абонентские станции [радиостанции] могут быть портативными, носимыми, возимыми или стационарными.
2 Под абонентом в настоящем комплексе стандартов понимается не только абонент, с которым заключен договор об оказании услуг связи, но и пользователь сетей связи, предназначенных для обеспечения деятельности предприятий и организаций.
3.2 активный канал: Канал связи, по которому в данное время осуществляется прием/передача информации.
3.3 асинхронный режим: Режим работы, при котором работа приемного оборудования не синхронизирована по времени с работой передающего оборудования.
3.4 блок: Последовательность битов информации, которая используется для представления данных и рассматривается как единое целое.
3.5 ведущее устройство синхронизации: Радиоэлектронное устройство, работающее в составе сети профессиональной подвижной радиосвязи, устанавливающее для других радиоэлектронных устройств данной сети опорный сигнал синхронизации и являющееся источником синхронизации.
Примечание - Устройство синхронизации назначается при конфигурировании сети профессиональной подвижной радиосвязи.
3.6 вокодер: Программное или аппаратное устройство, предназначенное для кодирования и декодирования оцифрованной речи.
Примечание - В результате кодирования по радиоэфиру передаются информационные биты, позволяющие после декодирования восстановить оцифрованную речь.
3.7 восходящий канал: Канал передачи информации от абонентской станции к ретранслятору (транкинговой станции) или к абонентской станции, работающей в качестве ретранслятора.
3.8 время удержания канала: Временной интервал, в течение которого система резервирует канал связи для обеспечения передачи ответного пакета.
3.9 дуплексная радиосвязь; дуплекс: Двусторонняя радиосвязь, при которой передача и прием информации осуществляются одновременно по разным каналам.
3.10 идентификация: Процедура, в результате выполнения которой выявляется определяющий признак (идентификатор), однозначно указывающий на субъект идентификации.
3.11 информационный элемент: Минимальная структурная единица информации в блоке данных протокола.
3.12 кадр: Два последовательных таймслота, обозначенных как таймслот 1 и таймслот 2 и составляющих временной интервал 60 мс.
3.13 кадр вокодера: Преобразованный в цифровую форму блок речевого сообщения длительностью 7,5 мс, закодированный кодом Голея.
3.14 ключ: Изменяемый параметр в виде последовательности символов, определяющий криптографическое преобразование.
3.15 коды Голея, Хемминга, Рида-Соломона, решетчатый код: Виды помехоустойчивого кодирования, используемые для повышения качества радиосвязи.
3.16 конвенциональный режим: Режим связи, при котором любая абонентская станция может осуществлять прямую связь с другими абонентскими станциями с фиксированным закреплением каналов связи (без использования протокола автоматического перераспределения каналов связи).
3.17 логический канал: Канал передачи данных между логическими конечными точками (двумя или более устройствами).
Примечание - Логический канал может состоять из подканалов, например, кадровой синхронизации, встроенной сигнализации и т.д.
3.18 нисходящий канал: Канал передачи информации от ретранслятора (транкинговой станции) или абонентской станции, работающей в качестве ретранслятора, к абонентской станции.
3.19 обратный канал: Логический канал, по которому осуществляется передача данных в направлении от получателя к отправителю.
3.20 пакет; слот: Элементарное количество битов в физическом канале.
3.21 пакетные данные: Пользовательские данные, содержащиеся в пакете, без учета заголовков и битов синхронизации (сигнализации).
3.22 перемежение: Процесс перестановки по установленному правилу элементов или группы элементов относительно друг друга на некотором интервале.
3.23 плоскость управления: Часть стека протоколов, предназначенная для обеспечения управления и передачи служебных данных.
3.24 поле: Часть данных, имеющая функционально самостоятельное значение и рассматриваемая как отдельный элемент.
3.25 полезная нагрузка: Часть передаваемых данных, которая является информацией, предназначенной непосредственно абоненту.
3.26 прерыватель: Информационный элемент блока данных, предназначенный для прерывания (остановки) какого-либо процесса (например, передачи речевого вызова <1>).
--------------------------------
<1> Определение к термину "Вызов" установлено в ГОСТ Р 53801.
3.27 префикс: Одно- или двузначное число, которое устанавливается перед адресом (номером) абонента для оптимизации процесса соединения с конкретным абонентом (группой абонентов).
3.28 примитив: Простейшая форма представления данных со строгими рамками допустимых значений.
3.29 прямой режим: Режим непосредственной радиосвязи абонентской станции с другими абонентскими станциями без участия дополнительного (промежуточного) оборудования (например, ретранслятора, абонентской станции в режиме ретранслятора, транкинговой станции).
3.30 режим двухчастотной ретрансляции: Режим, при котором ретранслятор принимает информацию на одной радиочастоте, а передает ее на другой радиочастоте.
3.31 режим одночастотной ретрансляции: Режим, при котором ретранслятор принимает и передает информацию на одной радиочастоте в разных таймслотах.
3.32 режим ретранслятора: Режим работы, при котором абонентские станции могут поддерживать связь через промежуточные устройства с функцией ретрансляции.
3.33 ретранслятор; репитер: Радиотехническое устройство, предназначенное для приема, преобразования, усиления, последующей передачи радиосигнала и (или) изменения направления его распространения.
Примечания
1 Ретранслятором может быть абонентская станция в режиме ретрансляции.
2 Ретранслятор может вводить управляющую информацию.
3.34 сайт: Совокупность транкинговой станции (ретранслятора), оборудования управления транкинговой системой (при наличии) и подмножества абонентских станций, вызовы которых обрабатываются данной транкинговой станцией (ретранслятором).
3.35 сервис переноса информации: Сервис по передаче информации между точками доступа.
3.36 симплексная радиосвязь; симплекс: Двусторонняя радиосвязь, при которой передача и прием на каждой абонентской станции (ретрансляторе, транкинговой станции) осуществляются поочередно.
Примечание - Симплексная радиосвязь может быть одночастотной и двухчастотной.
3.37 сигнализация: Совокупность служебных данных, предназначенных для установления и контроля соединений, а также управления сетью.
3.38 синхронизация: Процесс установления и поддержания синхронной и синфазной работы устройств при передаче и приеме информации по каналу связи.
3.39 сокет вокодера: Пакет полезной нагрузки вокодера размером 216 бит.
3.40 сообщение: Короткое текстовое сообщение, состоящее из букв или символов, набранных в определенной последовательности, предназначенное для передачи по сети профессиональной подвижной радиосвязи.
Примечание - В стандарте применяется в контексте пользовательской или управляющей информации.
3.41 суперкадр: Шесть последовательных пакетов речевой информации в логическом канале.
3.42 таймслот: Элементарный временной интервал в физическом канале.
Примечание - В комплексе стандартов таймслот имеет длительность 30 мс и может быть пронумерован "1" либо "2".
3.43 транкинговая связь: Режим работы, при котором обеспечивается автоматическое распределение каналов связи между абонентами сети.
Примечание - Все абоненты радиосети используют общую группу каналов, а выделение свободных каналов для абонентских станций осуществляется оборудованием управления транкинговой системой.
3.44 транкинговая станция: Средство электросвязи, которое размещается стационарно, на специализированном транспортном средстве или другом перемещаемом узле связи и обеспечивает в транкинговом режиме соединение по радиочастотным каналам множества абонентских станций, находящихся в зоне ее обслуживания <1>, с узлом коммутации сети беспроводной связи и (или) другими транкинговыми станциями.
--------------------------------
<1> Определение к данному термину установлено в ГОСТ Р 55897.
3.45 унифицированная передача данных: Универсальная технология передачи информации, в которой реализовано управление потоком данных и контроль их целостности.
3.46 физический канал: Совокупность технических средств и среды распространения, которая обеспечивает передачу сигналов радиосвязи в нормированной полосе частот и (или) с нормированной скоростью передачи.
3.47 физический уровень радиоинтерфейса: Уровень взаимодействия между элементами радиосети, обеспечивающий побитовую транспортировку пакетов данных через физическую среду, соединяющую сетевые устройства.
Примечание - Физический уровень радиоинтерфейса определяет процедуры и функции, выполняемые оборудованием при передаче информации.
3.48 флаг: Один или несколько битов в блоке, используемые для определения его состояния.
3.49 цветовой код канала: Идентификатор, предназначенный для защиты от внутриканальных помех, создаваемых в результате возможного перекрытия зон обслуживания различных систем радиосвязи (или разных сайтов одной системы), использующих одни и те же физические радиоканалы.
3.50 цифровая профессиональная подвижная радиосвязь: Цифровая подвижная радиосвязь, организуемая по профессиональному признаку и предназначенная для обеспечения общественной безопасности, производственной деятельности организаций, управления технологическими процессами в производстве, проведения других мероприятий.
4 Сокращения и обозначения
В настоящем стандарте применены следующие сокращения и обозначения:
АС - абонентская станция;
АРМ - автоматизированное рабочее место;
ГЛОНАСС - глобальная навигационная спутниковая система;
дБп - отношение мгновенной мощности передатчика к средней мощности в пакете на временном интервале t2, равном 27,5 мс для нормального пакета, либо 10 мс для пакета обратного канала, выраженное в децибелах;
ОРМ - оперативно-розыскные мероприятия;
ППР - профессиональная подвижная радиосвязь;
РЧ - радиочастота, радиочастотный;
ACK - подтверждение (ACKnowledgement);
ARP - протокол разрешения адресов (Address Resolution Protocol);
AT - тип доступа (Access Type);
BER - коэффициент битовых ошибок (Bit Error Rate);
BMP - основная многоязычная плоскость (Basic Multilingual Plane);
BOR - начало повтора (ретрансляции) (Beginning Of Repeat);
CACH - общий канал передачи уведомлений (Common Announcement Channel);
CC - цветовой код (Colour Code);
CCL - уровень управления вызовами (Call Control Layer);
CCITT - Консультативный комитет по международной телеграфии и телефонии (Consultative Committee on International Telegraphy and Telephony);
CRC - циклический избыточный код (Cyclic Redundancy Check);
CS - контрольная сумма (CheckSum);
CSBK - одноблочное сообщение управления (Control Signalling BlocK);
CSBKO - код операции одноблочного сообщения управления (CSBK Opcode);
CT_CSBK - CSBK временных параметров канала (Channel Timing CSBK);
D_Sync - общий пакет синхронизации данных (general Data burst Sync);
DLL - канальный уровень (Data Link Layer);
DMR - цифровая подвижная радиосвязь (Digital Mobile Radio);
DOP - снижение точности (Dilution Of Precision);
DT - поле типа данных для общих пакетов данных (Data Type field for General Data Bursts);
EMB - встроенное поле сигнализации (EMBedded signalling field);
EOR - завершение повтора (ретрансляции) (End Of Repeat);
FEC - канальный помехоустойчивый код (Forward Error Correction);
FID - информационное поле в структуре PDU, кодирующее значение SFID или MFID (Feature set IDentifier);
FNS - функция не поддерживается (Feature Not Supported);
FULL LC - полное сообщение управления соединением (Full Link Control);
Gen - генерация (Generation);
Golay - код Голея (Golay code parity check);
GPS - глобальная система позиционирования (Global Positioning System);
Grp_V_Ch_Usr - пользователь группового речевого канала (Group Voice Channel User);
H - проверочные биты кода Хэмминга (Hamming parity bits);
HCx - проверочный бит кода Хэмминга из столбца "x" компонентного кода-произведения (Hamming parity bit from Column x of a Block Product Turbo Code);
HRx - проверочный бит кода Хэмминга из ряда "x" компонентного кода-произведения (Hamming parity bit from Row x of a Block Product Turbo Code);
HMSC - диаграмма последовательности сообщения высокого уровня (High level Message Sequence Chart);
ICMP - интернет-протокол управления сообщением (Internet Control Message Protocol);
I - информационный бит (Information bit);
ID - идентификатор (IDentifier);
IE - информационный элемент (Information Element);
IETF - Инженерный совет интернета (Internet Engineering Task Force);
IP - интернет-протокол (Internet Protocol);
IPv4 - интернет-протокол 4-й версии (Internet Protocol version 4);
IPv6 - интернет-протокол 6-й версии (Internet Protocol version 6);
LAN - локальная вычислительная сеть (Local Area Network);
LB - последний блок (Last Block);
LBT - протокол по принципу "слушай, перед тем как передавать" (Listen Before Transmit);
LC - управление соединением (Link Control);
LCSS - начало/конец управления соединением (Link Control Start/Stop);
LSB - младший бит (Least Significant Bit);
LSSI - служба передачи информации о местоположении (Location Service Special Information);
LSEI - служба экстренной передачи информации о местоположении (Location Service Emergency Information);
MAC - управление доступом к среде передачи (Medium Access Control);
MBC - многоблочное сообщение управления (Multiple Block Control packet);
MFID - идентификатор производителя, разработавшего набор дополнительных функций. Для специфических функций, разработанных в рамках данного стандарта в пользу российских потребителей, зарезервировано значение MFID, равное 5616 (Manufacturer's FID);
MSB - старший бит (Most Significant Bit);
MSC - диаграмма последовательности сообщений (Message Sequence Chart);
NACK - подтверждение недостоверного получения (отрицательное подтверждение) (Negative ACKnowledgement);
N_LC - неиспользуемый бит управления соединением (Null Link Control bit);
PC - проверочный бит компонентного кода четности кода-произведения (128,72) (Parity Check bit);
PDP - протокол пакетной передачи данных (Packet Data Protocol);
PDU - блок данных протокола (Protocol Data Unit);
PF - флаг защиты (Protect Flag);
PI - конфиденциальная информация (Private information);
PowI - индикатор управления мощностью и приоритетом прерывания (Power Indicator);
Ppm - частей на миллион (10-6) (parts per million);
PR FILL - псевдослучайная последовательность (Pseudo-Random Fill);
PTT - "нажать и говорить", передача информации абонентской станцией с момента нажатия тангенты до момента ее отжатия (Push To Talk);
QR - проверочный бит квадратичного циклического кода (Quadratic Residue code check bit);
R - зарезервированное поле для будущего развития стандарта (Reserved);
R_Sync - синхронизация обратного канала (Reverse channel Synchronization);
RC - обратный канал (Reverse Channel);
RX - прием (Receive);
SAP - идентификатор точки доступа к услуге (Service Access Point);
SARQ - выборочный автоматический запрос повторной передачи (Selective Automatic Repeat request);
SCd - код состояния (Status Code);
SDL - язык спецификаций и описаний (Specification and Description Language);
SFID - идентификатор набора основных функций стандарта (константа, равная 016) (Standards FID);
SLCO - код операций управления короткими соединениями (Short Link Control Opcode);
SSI - быстрая идентификация абонента (Short Subscriber Identity);
SYNC - синхронизация (SYNChronization);
TACT - тип доступа к каналам Time Division Multiple Access (Time Division Multiple Access Channel Type);
TCP - протокол управления передачей (Transmission Control Protocol);
TC - канал Time Division Multiple Access (Time Division Multiple Access Channel);
TD - признак конца передачи данных (Terminator Data);
TDD - дуплексная передача с временным разделением (Time Division Duplex);
TD_LC - прерыватель данных, содержащий сообщение управления соединением (Terminator Data Link Control);
TDMA - многостанционный доступ с временным разделением (Time Division Multiple Access);
TO - максимальное время ожидания (Time Out);
Trellis_Dibit - перемеженные кодовые элементы треллис-кода;
TX - передача (Transmit);
UDP - протокол дейтаграммы пользователя (User Datagram Protocol);
UDT - передача унифицированных данных (Unified Data Transport);
Unicode - международный стандарт кодировки символов, который предоставляет уникальный номер каждому символу (Universal Code);
UTC - всемирное координированное время (Universal Time Coordinated);
UTF - формат преобразования универсального кода (Unicode Transformation Format);
V_Sync - синхронизация пакета речи (Voice burst Synchronization);
VS - сокет вокодера (Vocoder socket);
WACK - ожидание подтверждения (Wait ACKnowledgement);
XOR - исключение "или", побитовая операция сравнения, где результат "1" означает различие между битами (eXclusion OR).
5 Общее описание возможностей оборудования цифровой профессиональной подвижной радиосвязи в режиме работы через ретранслятор
Общесистемное описание возможностей радиооборудования цифровой профессиональной подвижной радиосвязи приведено в
разделе 5 ГОСТ Р 71586.1-2024.
В настоящем стандарте приведено описание требований и алгоритмов работы оборудования, обеспечивающих режим работы АС через ретрансляторы.
Ретрансляторы предназначены для расширения зоны обслуживания сети профессиональной подвижной радиосвязи, а также для обеспечения связью в неблагоприятных для распространения радиоволн условиях.
Ретрансляторы могут быть выполнены в виде законченного функционального устройства, либо их функцию может выполнять АС в прямом режиме передачи.
Структурная схема организации подвижной радиосвязи с использованием ретранслятора сигналов приведена на
рисунке 1.
Рисунок 1 - Структурная схема организации подвижной
радиосвязи с использованием ретрансляторов сигналов
Ретрансляторы применяются при организации связи в конвенциональном режиме для небольших населенных пунктов и городов, предприятий малого, среднего бизнеса и предназначены для использования в условиях невысокой плотности абонентов. Особенностью конвенциональной системы является фиксированное закрепление каналов связи за определенной группой абонентов, выбираемых абонентами вручную.
Ретрансляторы могут работать автономно, либо в сети с подключением их к АРМ диспетчера (см.
рисунок 2).
Рисунок 2 - Структурная схема организации подвижной
радиосвязи с использованием ретрансляторов
сигналов с АРМ диспетчера
Комплексом стандартов на цифровую профессиональную подвижную радиосвязь предусмотрены следующие режимы ретрансляции сигнала:
- одночастотная ретрансляция сигналов АС;
- двухчастотная ретрансляция сигналов АС с излучением сигналов синхронизации ретранслятором в активном нисходящем канале;
- двухчастотная ретрансляция сигналов АС без передачи сигналов синхронизации.
В режиме одночастотной ретрансляции (см.
рисунок 3) ретранслятор (или АС в режиме ретранслятора) принимает сообщение в первом таймслоте и производит его ретрансляцию (дублирует) во втором, ранее пустом, таймслоте, как показано в первой части
рисунка 22 ("Все каналы заняты под передачу трафика") ГОСТ Р 71586.1-2024. В этом случае принимающая АС будет воспроизводить информацию из того таймслота, в котором будет первой обнаружена синхрогруппа SYNC АС.
Рисунок 3 - Режим одночастотной ретрансляции
В режиме двухчастотной ретрансляции (см.
рисунок 4) АС настраивается на приемную частоту нисходящего канала от ретранслятора и отслеживает его (принимает сообщение в CACH). Если АС необходимо сделать вызов и канал доступен, то АС переходит (перестраивается) на приемную частоту ретранслятора в свой таймслот и передает сообщение.
Рисунок 4 - Режим двухчастотной ретрансляции
Ретранслятор отслеживает свою приемную частоту (восходящий канал) и если видит вызов от АС, то начинает пересылать принятые данные на своей передающей частоте и помечает в CACH таймслот как занятый (см.
рисунок 5). Когда ретранслятор активирован, он должен в каждом пакете CACH использовать бит "AT" (тип доступа), чтобы указать всем АС, свободен или занят следующий восходящий канал, номер которого представлен в этом же CACH-пакете битом "TCh" (номер канала TDMA).
Рисунок 5 - Передача указателя о доступном восходящем канале
В случае отсутствия сигнализации или пользовательских данных для отправки от какой-либо АС ретранслятор передает в таймслоте пакет Idle (неработающий), который не содержит смысловой информации. Информационные поля сообщений Idle заполняются заранее определенной псевдослучайной последовательностью.
Вторая задача CACH - указать номера таймслотов восходящего и нисходящего каналов, как это показано на
рисунке 6. Каждый CACH указывает номер таймслота нисходящего канала, а затем и таймслота восходящего канала, задержанного на один таймслот. В показанном примере CACH указывает позицию таймслота 2 восходящего канала и таймслота 2 нисходящего канала.
Рисунок 6 - Передача указателя о номере доступного канала
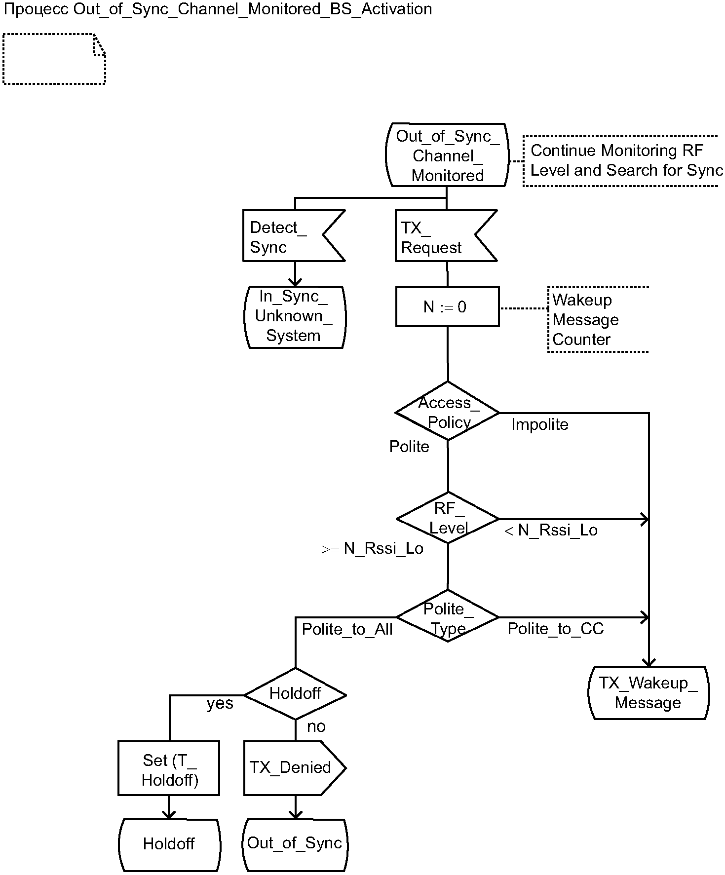
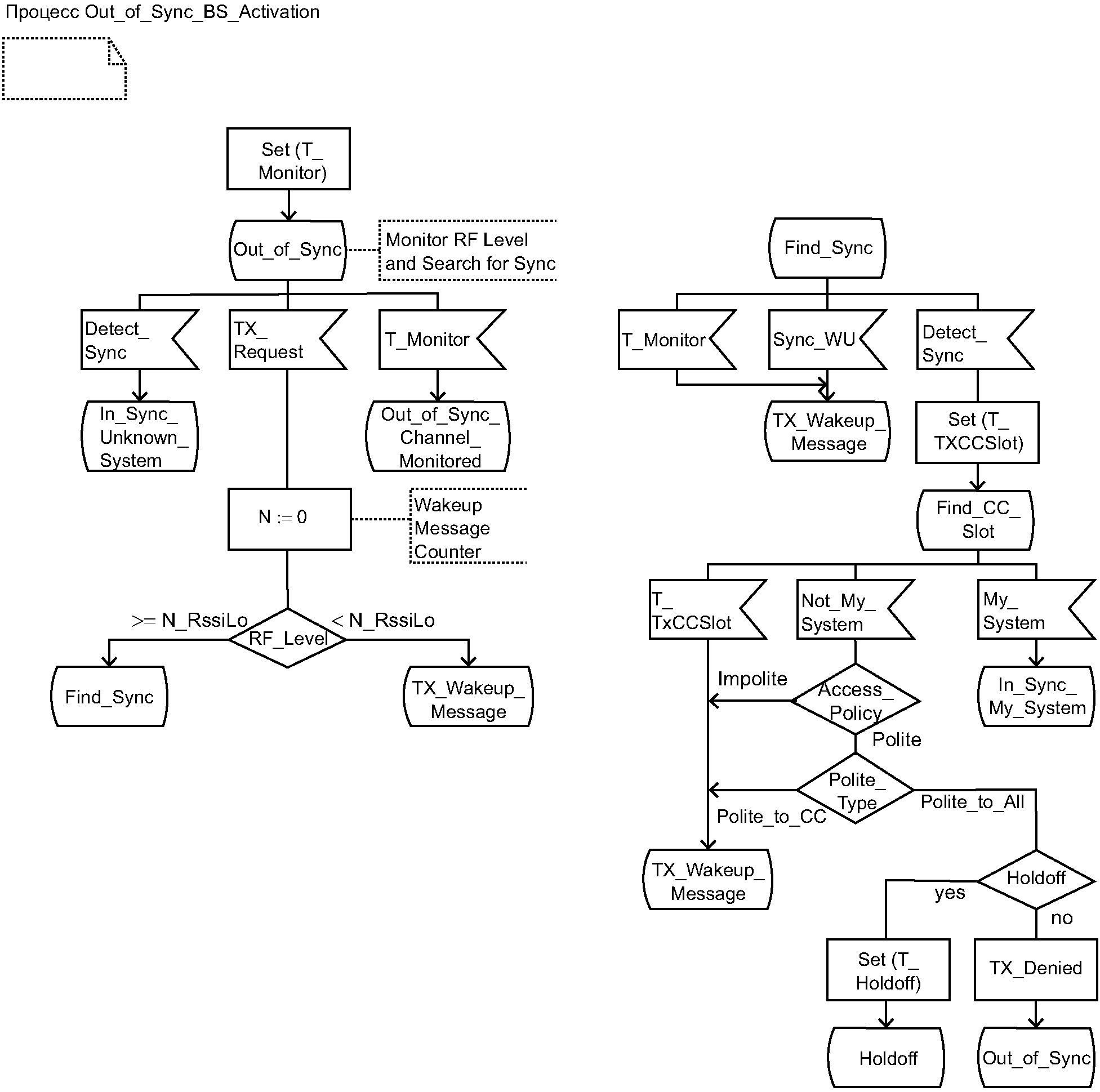
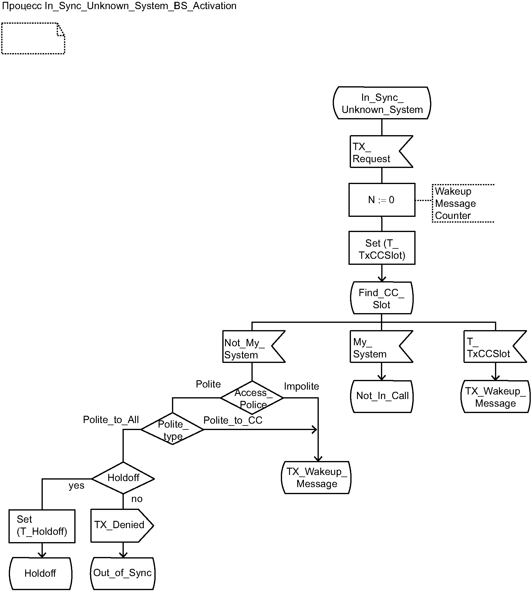
В режиме двухчастотной ретрансляции сигналов АС без передачи сигналов синхронизации ретранслятор при продолжительном времени отсутствия вызовов от АС выключает передачу сигналов синхронизации в нисходящем канале. Ретранслятор активируется при получении от АС команды "BS activation".
Оборудованием, указанном в настоящем стандарте, должна обеспечиваться (опционально) работа АС через ретрансляторы, подключаемые к АРМ диспетчера по каналам земных станций спутниковой связи. При этом необходимо учитывать временную задержку сигнала, возникающую в результате его передачи по спутниковому каналу.
6 Требования к архитектуре протокола
Общее описание архитектуры протокола работы в режиме с использованием ретрансляторов соответствует описанию в
6.1 ГОСТ Р 71586.1-2024.
6.2 Радиоинтерфейс физического уровня (уровень 1)
Радиоинтерфейс уровня 1 является физическим интерфейсом, который работает с физическим пакетом, состоящим из битов, подлежащих передаче и/или приему.
Перечень функций, выполняемых протоколом физического уровня для оборудования, использующего режим ретрансляции сигналов, описан в
ГОСТ Р 71586.1 и соответствует режиму связи через ретранслятор в восходящем канале. Временные соотношения в нисходящем канале, а также особенности работы обратного канала в восходящем канале описаны ниже.
6.3 Радиоинтерфейс канального уровня (уровень 2)
Радиоинтерфейс уровня 2 предназначен для работы с логическими соединениями и скрывает физическую среду передачи от верхних уровней.
Перечень функций, выполняемых протоколом канального уровня для оборудования, использующего режим ретрансляции сигналов, описан в
ГОСТ Р 71586.1 и соответствует режиму связи через ретранслятор в восходящем канале. Временные соотношения в нисходящем канале, а также особенности работы обратного канала описаны ниже.
6.4 Радиоинтерфейс уровня управления вызовами (уровень 3)
Радиоинтерфейс уровня 3 аналогичен прямому режиму и применяется только к плоскости управления. Радиоинтерфейс уровня 3 применяется к услугам и функциональным возможностям, поддерживаемым системой в верхней части функциональных возможностей
уровня 2.
Перечень функций для уровня управления вызовами при работе через ретранслятор соответствует перечню функций при работе в прямом режиме со следующим дополнением:
- активация ретранслятора;
- адресация (с использованием ID или шлюза, в зависимости от возможного применения);
- поддержка стандартных (типовых) услуг (аварийная сигнализация короткими сообщениями, приоритетное прерывание обслуживания и т.д.);
- сигнализация (для уведомлений).
6.5 Структура TDMA в режиме работы с ретрансляцией сигналов
6.5.1 Обзор расположения пакета на временной оси и структура каналов ретранслятора
Оборудование, соответствующее комплексу стандартов на цифровую профессиональную подвижную радиосвязь, использует механизм разнесения логических каналов по времени в двухслотовой структуре TDMA передачи цифровых сигналов в сочетании с частотным разделением физических каналов.
Ретрансляторы сигналов могут использовать режим одночастотной или двухчастотной (разнесение по частоте сигналов приема от АС и передачи к АС) ретрансляции сигналов. Каждый из режимов имеет свои особенности.
Для двухчастотного режима работы ретранслятора обобщенная временная диаграмма обмена между АС и ретранслятором показана на
рисунке 7, где таймслоты для двух логических каналов TDMA на разной частоте обозначены цифрами "1" (например, на частоте f1) и "2" (например, на частоте f2) соответственно. Восходящий канал обозначен "АС TX", а нисходящий канал - "Ретранслятор TX".
Рисунок 7 иллюстрирует в общем виде расположения каналов и таймслотов между собой во временной области.
Рисунок 7 - Обобщенная временная диаграмма TDMA
при использовании ретранслятора в двухчастотном режиме
На
рисунке 7 приведена временная диаграмма использования ретранслятора в двухчастотном режиме:
- в то время, когда ретранслятор активен, в нисходящем канале осуществляется непрерывная передача, даже при отсутствии пользовательских данных для отправки. Передача данных в восходящем канале прекращается, когда на АС отсутствуют пользовательские данные для передачи;
- восходящий канал имеет неиспользуемый защитный временной интервал между пакетами, чтобы компенсировать задержку распространения и время нарастания сигнала усилителя;
- нисходящий канал имеет общий CACH между пакетами для управления каналом трафика (структурирование и доступ), а также сигнализацию;
- в пакете имеется синхрогруппа или встроенная сигнализация, расположенная в середине пакета. Размещение встроенной сигнализации в середине пакета позволяет во время передачи от АС дополнительно переходить к нисходящему каналу и восстанавливать информацию об RC.
Ниже приведены другие ключевые требования, предъявляемые к работе абонентских станций через ретранслятор:
- центры пакетов восходящих и нисходящих каналов должны быть выровнены по времени;
- канальные пакеты 1 и 2 в восходящем канале смещены на 30 мс относительно канальных пакетов 1 и 2 в нисходящем канале. Такая схема передачи позволяет использовать одно поле идентификатора общего канала передачи уведомлений в нисходящем канале при обращении к восходящему и нисходящему каналу с тем же номером;
- в речевых пакетах и пакетах данных используются различные синхрогруппы, чтобы позволить получателю различать эти пакеты в восходящих или нисходящих каналах и помочь исключить помехи от соседних каналов;
- использование CC во встроенной сигнализации и общем пакете передаваемой информации позволяет исключить перекрывающиеся сигналы и обеспечивает защиту от помех соседних каналов.
Примечание - Цветовой код не используется для адресации (индивидуальной или групповой);
- расположение полей синхронизации в канале 1 не зависит от расположения полей синхронизации в канале 2. Расположение полей синхронизации в пакетах восходящих каналов не зависит от расположения полей синхронизации в пакетах нисходящих каналов;
- для передачи речи используют суперкадр, который состоит из шести пакетов (360 мс), пакеты маркируются от "A" до "F". Каждый суперкадр начинается с речевой синхрогруппы в пакете A;
- у пакетов данных и управления нет структуры суперкадра. Эти пакеты могут содержать синхрогруппу или встроенную сигнализацию, такую как RC, при необходимости.
6.5.2 Структура пакетов и кадров, передаваемых ретранслятором
Как описано в
6.5.1, физические каналы в режиме ретрансляции сигналов могут использоваться:
- для ретрансляции сигналов на одной частоте;
- для двухчастотной ретрансляции сигналов.
При ретрансляции сигналов на одной частоте ретранслятор использует структуру кадра TDMA, в первом таймслоте которого ретранслятор принимает информацию, а во втором таймслоте передает принятую информацию.
В режиме одночастотного ретранслятора также может быть использована АС, установленная в этот режим работы при необходимости.
Восходящий канал
Структура пакета, используемого в восходящем канале при двухчастотной ретрансляции или при одночастотной ретрансляции, соответствует структуре пакета, используемого в прямом режиме и описанного в
6.5.2 ГОСТ Р 71586.1-2024.
В восходящем канале ретранслятора защитный интервал между передачей пакетов остается неиспользуемым и имеет длительность 2,5 мс. Этот интервал используется для компенсации задержки распространения сигнала и времени нарастания сигнала усилителя передатчиков АС, находящихся на различных расстояниях от ретранслятора, как показано на
рисунке 21 в 6.5.2 ГОСТ Р 71586.1-2024.
При использовании ретранслятора (в отличие от прямого режима) в свободном таймслоте восходящего канала может передаваться пакет выделенной сигнализации RC длительностью 10 мс.
Нисходящий канал
Особенностью передачи информации в нисходящем канале в режиме двухчастотной ретрансляции является:
- размещение в центре каждого пакета дополнительно к имеющимся синхрогруппам или встроенной сигнализации, описанным в
ГОСТ Р 71586.1, поля встроенной или специальной сигнализации RC, которое отсутствует в прямом режиме;
- передача ретранслятором CACH.
В нисходящем канале временные интервалы длительностью 2,5 мс, как защитные интервалы не применяются. В нисходящем канале указанный интервал длительностью 2,5 мс используется для передачи CACH, который содержит нумерацию TDMA таймслота, индикаторы доступа к каналу и сигнализацию, как показано на
рисунке 8.
Рисунок 8 - Структура кадра TDMA в нисходящем канале
при использовании ретранслятора
6.6 Кадровая синхронизация
Кадровая синхронизация (SYNC) в режиме с использованием ретрансляторов обеспечивается аналогично прямому режиму с помощью специальной последовательности битов, которая располагается в центре пакета TDMA, как описано в
6.6 ГОСТ Р 71586.1-2024. Приемник, использующий согласованный фильтр, выполняет начальную синхронизацию, используя выход коррелятора для компенсации ошибки отклонения по частоте, а также определение центра пакета.
После синхронизации приемника с каналом определяется наличие синхрогруппы путем сравнения ее с эталоном, что позволяет определить наличие данных и тип синхронизации для дальнейшей идентификации содержимого пакета.
Различные типы синхронизации используются для того, чтобы:
- различать речевые пакеты, пакеты данных и управления, а также RC-пакеты;
- различать восходящие и нисходящие каналы;
- различать таймслот 1 и таймслот 2 прямого режима TDMA.
Для решения данной задачи определены следующие типы синхронизации (детально типы синхронизации рассмотрены в
15.2.1):
- ретранслятор передает речь;
- ретранслятор передает данные;
- АС передает речь;
- АС передает данные;
- АС передает RC;
- речь в таймслоте 1;
- данные в таймслоте 1;
- речь в таймслоте 2;
- данные в таймслоте 2.
Для всех двухчастотных восходящих каналов и всех одночастотных каналов в режиме ретрансляции передаваемой речи первый пакет содержит синхрогруппы, позволяющие абоненту обнаружить наличие сигнала, достичь битовой синхронизации и определить центр пакета. Последующие речевые пакеты содержат встроенную сигнализацию.
В структуре пакетов данных и управления биты поля "Синхронизация" (SYNC) или "Встроенная сигнализация" используются только в качестве синхрогруппы данных или сигнализации RC (см.
7.2.4.5 "Встроенный нисходящий RC" и
"Специальный нисходящий RC"). Для речевых вызовов речевая синхрогруппа находится в первом пакете каждого речевого суперкадра. В дополнение к маркировке границ суперкадра периодическая вставка синхросигнала позволит абонентам принимать речевые сообщения в процессе их передачи (для получения дополнительной информации о структуре суперкадра см.
7.2.2).
Рисунок 9 иллюстрирует наименьший и наибольший период синхронизации для восходящего TDMA-канала. Так как пакеты данных и управления содержат поле кадровой синхронизации в каждом пакете, синхронизация может выполняться каждые 60 мс. Во время речевого вызова синхронизация возможна каждые 360 мс, которые соответствуют длине речевого суперкадра. Первый пакет каждой передачи во входящем канале должен содержать синхрогруппу, обеспечивающую синхронную работу.
Рисунок 9 - Синхронизация в восходящем канале
Нисходящий канал ретранслятора может быть включен или выключен. Для передачи информации по выключенному нисходящему каналу его необходимо активировать АС.
Для иллюстрации наименьшего и наибольшего периодов синхронизации в нисходящем TDMA-канале на
рисунке 10 показан случай, когда нисходящий канал включен и в нем передается информация. В этом случае в обоих таймслотах (каналах TDMA) всегда передается информация: синхронизация или сигнализация, речевые пакеты, пользовательские или пустые (dummy) данные, содержащиеся в сообщениях Idle messages, Idle data type и т.д. Так как принимающая АС может получить оба TDMA таймслота, то можно использовать синхрокомбинацию SYNC в любом таймслоте. Поскольку при передаче данных и сигнализации поле кадровой синхронизации обязательно содержится в каждом пакете разных таймслотов, то синхронизация АС может выполняться каждые 30 мс. При речевом вызове синхронизация передается один раз через каждые шесть пакетов (суперкадр), поэтому синхронизация в таком вызове может выполняться каждые 360 мс, равные длине речевого суперкадра в каждом канале. Таким образом, наименьший период синхронизации составляет 30 мс, а наибольший период синхронизации составляет 360 мс для одного TDMA-канала.

Рисунок 10 - Синхронизация в нисходящем канале
6.7 Источники синхронизации и канал передачи данных в режиме ретрансляции сигналов
При использовании ретрансляторов необходимо обеспечить синхронизацию ретранслятора и АС. Для этих целей существует два режима:
- режим синхронизации АС от ретранслятора;
- режим синхронизации ретранслятора от АС.
Режим с передачей синхронизации в нисходящем канале используется при активной или непрерывной ретрансляции сигналов ретранслятора. В случае, когда передача информации от АС продолжительное время отсутствует, ретранслятор отключается от канала. Каждый из режимов имеет свои особенности, которые описаны в
6.7.1 и
6.7.2. Кроме того, имеются особенности синхронизации АС в прямом режиме, они кратко описаны в
6.7.3 и подробно в
ГОСТ Р 71586.1.
6.7.1 Синхронизация абонентских станций от ретранслятора
При работе с ретрансляторами АС должны синхронизироваться по нисходящему каналу и передавать информацию в восходящем канале ретранслятора в соответствии с синхронизацией в его нисходящем канале. Это обеспечивает синхронизацию всех АС от одного источника. Если ретранслятор не передает сигналы синхронизации, то АС, желающая получить доступ к радиопередаче, должна отправить сигнал "активация ретранслятора", переводящий ретранслятор в асинхронный режим работы, и ожидать активацию ретранслятора своего нисходящего канала прежде, чем синхронизироваться и продолжить дальнейшую передачу.
6.7.2 Синхронизация от абонентской станции в режиме ретранслятора
Возможен вариант исполнения ретрансляторов, синхронизирующихся в восходящем канале от АС. После синхронизации в восходящем канале от АС нисходящий канал ретранслятора такого типа должен быть засинхронизирован с его восходящим каналом. В этих случаях абонентские станции процедуру "активация ретранслятора" в восходящем канале не проводят. Таким образом, осуществляется синхронизация всех АС, работающих через ретранслятор, от одного источника синхронизации.
6.7.3 Синхронизация в прямом режиме передачи
В прямом режиме передающая АС самостоятельно устанавливает опорный сигнал синхронизации путем передачи синхрогруппы, встраиваемой в передаваемый пакет (определен настоящим комплексом стандартов для каждого вида передаваемой информации). Другие АС, получившие от источника синхронизации информацию, при необходимости отправки сигнализации в RC к источнику синхронизации, должны засинхронизироваться по опорному сигналу и передавать информацию в RC синхронизировано с этим опорным сигналом. После того, как AC-источник прекращает передачу, любая другая АС для передачи информации должна инициировать передачу в асинхронном режиме и создать новый независимый опорный сигнал синхронизации с помощью синхрогруппы, встраиваемой в передаваемый пакет (определен комплексом стандартов на цифровую профессиональную подвижную радиосвязь для каждого вида передаваемой информации). Подробно синхронизация в прямом режиме описана в
ГОСТ Р 71586.1.
Примечание - Сигнализация в RC применяется только для оборудования, работающего в режиме ретрансляции сигналов или транкинговом режиме.
6.7.4 Синхронизация в прямом режиме TDMA
В прямом режиме TDMA ведущая АС радиосети, передавая информацию в одном из таймслотов, устанавливает опорный сигнал синхронизации одновременно для обоих таймслотов на выделенной для прямого режима TDMA радиочастоте с помощью синхрокомбинаций SYNC TDMA 1 (первый таймслот) или SYNC TDMA 2 (второй таймслот), встраиваемых в передаваемый пакет (определен комплексом стандартов на цифровую профессиональную подвижную радиосвязь для каждого вида передаваемой информации).
АС, которые не являются ведущими станциями в радиосети, приняв синхронизацию от ведущей станции, должны передавать IE Gen длиной 5 бит (см.
15.5.52 и
16.3.5 ГОСТ Р 71586.1-2024) от одной АС к другой в служебных сообщениях CT_CSBK на этой же, выделенной для прямого режима TDMA, радиочастоте.
Передача служебных сообщений CT_CSBK используется для синхронизации АС, расположенных на большой территории и не имеющих возможности получать синхронизацию от стабильного внешнего источника.
В этом случае таким источником могут стать ведущая АС, ретранслятор (определено в настоящем стандарте) и транкинговая станция (определено в
ГОСТ Р 71586.3), у которых значение IE "Генерация" в служебном сообщении CT_CSBK установлено в значение 0
10.
Такой механизм гарантирует, что все АС, работающие в прямом режиме TDMA, при широком пространственном охвате радиосети будут засинхронизированы и станут работать с одним и тем же временным интервалом. Как правило, АС передают служебные сообщения CT_CSBK на другие АС радиосети в таймслоте, который определен ведущей АС.
6.7.5 CACH. Назначение и временные параметры размещения в нисходящем канале
В то время как восходящий канал требует наличия неиспользуемого защитного интервала между пакетами, учитывающего задержку распространения и скорость нарастания сигнала усилителя, в нисходящем канале ретранслятор после активации передает данные непрерывно и использует этот небольшой временной интервал для CACH в целях обеспечения управления каналом и передачи сигнализации.
Первая задача CACH состоит в том, чтобы обозначить используемый таймслот восходящего канала. Так как двухчастотные дуплексные ретрансляторы передают и принимают одновременно, необходимо передавать информацию о состоянии канала (свободен или занят) для всех таймслотов восходящих каналов АС. При передаче данных АС прежде должна ожидать, пока таймслот восходящего канала не будет отмечен как свободный (Channel State Idle - CS_Idle).
Рисунок 11 иллюстрирует временную связь CACH и соответствующего ему таймслота восходящего канала. Каждый CACH описывает состояние таймслота восходящего канала, задержанного на один таймслот, что дает время приемнику на получение CACH, декодирование информации, принятие решения, какое действие следует предпринять, и переход в режим передачи. В показанном на
рисунке 11 примере CACH, предшествующий пакету в таймслоте 2 нисходящего канала, описывает состояние пакета в таймслоте 2 восходящего канала.
Примечание - Эта временная зависимость основывается на самом коротком периоде времени, который может использоваться на практике.
Рисунок 11 - Временные параметры указателя типа доступа
Вторая задача CACH - указать номер таймслота восходящего и нисходящего каналов, как это показано на
рисунке 12. Каждый CACH указывает номер таймслота нисходящего канала, а затем и таймслота восходящего канала, задержанного на один таймслот. В показанном примере CACH указывает позицию таймслота 2 восходящего канала и таймслота 2 нисходящего канала.
Рисунок 12 - Временные параметры указателя CACH
Третья задача CACH - осуществление дополнительной сигнализации, описанной в
11.1.3.
6.8 Основные типы каналов в режиме работы с ретрансляцией сигналов
6.8.1 Канал данных с CACH при различной загрузке канала
Нисходящий канал с CACH показан на
рисунке 13. Такой тип канала должен использоваться для нисходящих передач от двухчастотных ретрансляторов к АС. Физический канал состоит из двух логических нисходящих TDMA-каналов (таймслоты 1 и 2), включая пакет CACH, назначение которого описано в
6.7.5. Этот физический канал передает постоянно, без прерываний, пока ретранслятор активен.
Рисунок 13 - Нисходящий канал с CACH (ретранслятор TX)
при двухчастотной ретрансляции
Если данные для передачи отсутствуют в таймслоте 1 нисходящего канала и/или таймслоте 2 нисходящего канала, то ретранслятор заполняет пакеты сообщением "Idle" ("свободный") (см.
11.4).
Если отсутствует полезная нагрузка CACH, то должно быть отправлено нулевое сообщение "Short LC". Передача нулевого сообщения "Short LC" в CACH описана в
11.1.3.
6.8.2 Канал данных с защитным временным интервалом в восходящем канале ретранслятора
Восходящий канал передачи данных с защитным временным интервалом показан на
рисунке 14. Такой канал должен использоваться для восходящей передачи от АС к ретранслятору в двухчастотном режиме ретрансляции (см.
примечание). Канал состоит из двух TDMA-каналов данных (таймслоты 1 и 2), включая защитный интервал, учитывающий задержку распространения и скорость нарастания сигнала усилителя. Существует три варианта применения этого типа канала:
- вариант применения 1: оба таймслота используются для передачи данных (трафика) (см.
примечание);
- вариант применения 2: один таймслот (таймслот 1) используется для трафика, другой таймслот (таймслот 2) не используется;
- вариант применения 3: один таймслот (таймслот 2) используется для трафика, а другой таймслот (таймслот 1) используется для коротких пакетов RC.
Примечание - Первый вариант также должен использоваться для передачи с помощью ретранслятора в одночастотном режиме ретрансляции, где таймслот 1 используется для передачи от АС к ретранслятору, а таймслот 2 - от ретранслятора к АС, или наоборот.
Рисунок 14 - Восходящий канал передачи данных с защитным
временным интервалом при двухчастотной ретрансляции (АС TX)
6.8.3 Двунаправленный канал при использовании абонентской станции как ретранслятора
Двунаправленный канал показан на
рисунке 15. Этот тип канала используется для режима передачи между АС и АС, используемой в качестве ретранслятора. Канал состоит из восходящего и нисходящего каналов TDMA на одной частоте, разделенных защитным временным интервалом. Ниже показаны три варианта использования этого типа канала:
- вариант использования 1: оба таймслота используются для дуплексного трафика (восходящий и нисходящий);
- вариант использования 2: для передачи данных (трафика) используется один таймслот (восходящий);
- вариант использования 3: один таймслот используется для передачи данных (восходящий), в то время как другой таймслот используется для короткой сигнализации RC.
Рисунок 15 - Двунаправленный канал
7 Требования к протоколу уровня 2
7.1 Описание протокола уровня 2. Общие положения
Следующие ниже подразделы описывают протокол уровня 2 и определяют работу DLL радиоинтерфейса цифровой профессиональной подвижной радиосвязи для ретрансляторов. Описание протокола выполнено с точки зрения временных зависимостей и правил доступа к каналу.
7.2 Временные параметры протокола уровня 2 для ретранслятора сигналов
7.2.1 Временные параметры канала в режиме работы ретранслятора
Обозначения "1" и "2" относятся к логическим каналам, у которых есть строго определенная связь. В двухчастотном режиме работы через ретранслятор таймслоты 1 и 2 восходящего канала смещены по времени от таймслотов 1 и 2 нисходящего канала. Различные типы вызовов и услуг могут потребовать различных временных зависимостей между восходящими и нисходящими каналами, что определяет взаимное расположение логических каналов.
Сеансы передачи речи и данных требуют таймслот как в восходящем канале, так и в нисходящем канале. Временная зависимость между таймслотами восходящего и нисходящего каналов может быть выровненной во времени (выровненные во времени каналы - далее выровненные каналы) или невыровненной (смещенные во времени каналы - далее смещенные каналы), как это описано в
7.2.1.1 и
7.2.1.2. Для приема и передачи информации АС должен быть определен тип канала, принимаемого АС от ретранслятора: выровненный во времени или смещенный во времени. Взаимосвязь логического канала с таймслотами в восходящих и нисходящих каналах при выровненной канальной синхронизации и смещенной канальной синхронизации должна соответствовать приведенной в
таблице 1.
Таблица 1
Взаимосвязь логического канала с восходящим и нисходящим
физическими каналами
Временная зависимость (отношение) | Логический канал | Таймслот восходящего канала (АС TX) | Таймслот нисходящего канала (ретранслятор TX) |
Выровненный | 1 | 2 | 1 |
2 | 1 | 2 |
Смещенный | 1 | 1 | 1 |
2 | 2 | 2 |
7.2.1.1 Выровненный канал
Выровненный канал поддерживает сигнализацию RC, обеспечивая возможность принимающей АС передавать RC в таймслоте восходящего канала без потери информации нисходящего трафика. Пример на
рисунке 16 иллюстрирует передачу в логическом канале 1, содержащем таймслот 2 восходящего канала и таймслот 1 нисходящего канала. Следовательно, АС, настроенная на прием и передачу только в логическом канале 1, в случае выровненных каналов должна принимать в таймслоте 1 нисходящего канала и передавать в таймслоте 2 восходящего канала. Аналогично, АС, настроенная на прием и передачу только в логическом канале 2, в случае выровненных каналов должна принимать таймслот 2 нисходящего канала и передавать в таймслоте 1 восходящего канала.
Рисунок 16 - Взаимное расположение таймслотов
в физических восходящем и нисходящем каналах
при выровненных логических каналах
Смещенные каналы поддерживают двусторонний трафик, обеспечивая АС передачу в одном таймслоте восходящей и получение в другом таймслоте нисходящей передачи от ретранслятора (см.
7.2.4.3).
Рисунок 17 иллюстрирует передачу в логическом канале 1, который состоит из таймслота 1 восходящего канала и таймслота 1 нисходящего канала. Следовательно, АС, настроенная на прием и передачу только в логическом канале 1, в случае смещенных каналов должна принимать в таймслоте 1 нисходящего канала и передавать в таймслоте 2 восходящего канала. Аналогично, АС, настроенная на прием и передачу только в логическом канале 2, в случае смещенных каналов должна принимать в таймслоте 2 нисходящего канала и передавать в таймслоте 2 восходящего канала.
Рисунок 17 - Взаимное расположение таймслотов
в физических восходящем и нисходящем каналах
при смещенных логических каналах
7.2.2 Временные параметры передачи речи
7.2.2.1 Речевой суперкадр
Кадры вокодера передаются с использованием шести пакетов (суперкадр TDMA) в течение 360 мс, а их взаимное расположение и другие временные параметры соответствуют прямому режиму, описанному в
7.2.1 ГОСТ Р 71586.1-2024.
7.2.2.2 Инициация передачи речи
В режиме ретрансляции сигналов применяется инициация передачи речи как для стандартных систем и соответствует прямому режиму связи, описанному в
7.2.1.2 ГОСТ Р 71586.1-2024.
7.2.2.3 Окончание передачи речи
Окончание передачи речи соответствует прямому режиму связи, описанному в
7.2.1.3 ГОСТ Р 71586.1-2024.
Процедура передачи речи сразу после окончания речевого суперкадра должна быть завершена передачей пакета данных с синхрогруппой данных вместо речевой синхрогруппы.
Для одночастотного и двухчастотного восходящих каналов ретранслятора, а также в прямом режиме в качестве сигнала завершения разговора должен использоваться "Прерыватель с LC". Во всех остальных случаях (с нисходящим каналом ретранслятора) завершение речевого вызова может производиться как с использованием прерывателя с LC, так и передачей любого пакета ("General data burst"), содержащего синхрогруппу данных (CSBK, IDLE, заголовок данных, другие, в том числе и прерыватель с LC).
Примечание - Для завершения речи АС обязана передавать "Прерыватель с LC" (см.
11.3 ГОСТ Р 71586.1-2024). Ретранслятор, приняв от АС прерыватель в восходящем канале, может его не ретранслировать в нисходящем канале, а передать в качестве завершения речи любой другой пакет данных с синхрогруппой SYNC (в случае, если у ретранслятора появилась такая потребность при ретрансляции речи). Принимающая АС должна считать завершением речи этот пакет с синхрогруппой и воспринимать его в качестве прерывателя речи, так же как и служебное сообщение "Прерыватель с LC".
7.2.3 Временные параметры передачи данных
7.2.3.1 Общие положения
Комплекс стандартов на цифровую профессиональную подвижную радиосвязь определяет однослотовый и двухслотовый режимы передачи данных. Различие между данными режимами заключается только в скорости передачи, предлагаемой высшим уровням стека протоколов без изменения формата передаваемых сообщений.
В дальнейшем следует иметь в виду, что обозначения "1" и "2" относятся к логическим каналам, которые должны следовать только один за другим.
7.2.3.2 Синхронизация данных в однослотовом режиме
Однослотовая передача данных должна инициироваться одним или двумя заголовками данных, содержащих адресацию, а также информацию о полезной нагрузке. Эти заголовки сопровождаются одним или более блоками данных. Последний блок в передаче завершает передачу сообщения с данными.
На
рисунке 18 показан пример синхронизации для однослотовой передачи данных в восходящем канале от АС к ретранслятору, где требуется один заголовок данных.
Рисунок 18 - Синхронизация данных одиночным заголовком
На
рисунке 19 показан однослотовый обмен данными в восходящем канале между двумя АС, при котором требуются два заголовка данных.
Рисунок 19 - Синхронизация данных двойным заголовком
При передаче данных с шифрованием используется последовательная передача двух заголовков данных, как и в
7.2.1.2 ГОСТ Р 71586.1-2024.
Однослотовый режим передачи данных применим:
- к прямым каналам;
- одночастотному ретранслятору;
- ретрансляционной системе 1:1 с RC;
- ретрансляционной системе 1:1 без RC;
- ретрансляционной системе 2:1.
7.2.3.3 Синхронизация данных в двухслотовом режиме
Рисунок 20 иллюстрирует синхронизацию для случая двухслотового режима передачи данных в нисходящем канале. Этот пример показывает передачу, начатую с одним заголовком данных. За заголовком следует один или более блоков данных (в этом примере - десять). Последний блок в передаче содержит полезную информацию и CRC для проверки достоверности принятых данных.
Рисунок 20 - Синхронизация данных в двухслотовом режиме
Двухслотовый режим передачи данных применим:
- к прямым каналам;
- ретрансляционной системе 1:1 без RC.
7.2.4 Временные параметры трафика ретранслятора
7.2.4.1 Временные параметры ретранслятора
В зависимости от типа используемого логического канала (смещенного или выровненного), а также возможности ретранслятора по скорости обработки и передачи информации из восходящего канала в нисходящий канал могут быть использованы различные временные задержки.
На
рисунке 21 показан пример временных соотношений ретрансляции данных с использованием выровненных каналов. В этом примере передача АС осуществляется в восходящем канале 2, а прием - в нисходящем канале 1. Следовательно, имеется естественная для двойного пути задержка 60 мс.
Рисунок 21 - Временные параметры выровненных
каналов ретранслятора
На
рисунках 22 и
23 приведены примеры временных соотношений ретрансляции данных с использованием смещенного канала. В этих примерах передача АС осуществляется в восходящем канале 2, а прием - в нисходящем канале 2. Если ретранслятор будет готов к обработке восходящего потока данных и его ретрансляции в следующем таймслоте нисходящего канала, задержка ретрансляции будет 30 мс, как показано на
рисунке 22.
Рисунок 22 - Временные параметры речевых ретранслированных
смещенных каналов с задержкой 30 мс
Если ретранслятор не готов к обработке восходящего потока данных и его ретрансляции в следующем таймслоте нисходящего канала, задержка ретрансляции, как минимум, будет 90 мс, как показано на
рисунке 23.
Рисунок 23 - Временные зависимости речевых ретранслированных
смещенных каналов с задержкой 90 мс
7.2.4.2 Временные параметры одночастотного ретранслятора
В режиме одночастотной ретрансляции восходящий и нисходящий каналы физически расположены на одной радиочастоте, но в разных таймслотах. На
рисунке 24 показан пример временных зависимостей для одночастотного ретранслятора. В этом примере АС передает информацию в восходящем канале, который является одним из логических каналов TDMA (таймслотов) и обозначен на
рисунке как "TX", а ретранслятор передает в другом таймслоте, который является нисходящим каналом и обозначен на
рисунке как "повтор".
Рисунок 24 - Временные параметры
одночастотного ретранслятора
Как показано, если ретранслятор не готов обработать входящий трафик и повторить его в следующем таймслоте нисходящего канала, то задержка ретрансляции будет длиной в три таймслота (на 90 мс).
7.2.4.3 Временные параметры TDD
На
рисунке 25 приведен пример временной диаграммы для дуплексной передачи с временным разделением. В этом примере АС передает речь в восходящем канале 2 и принимает речь в нисходящем канале 2.
Рисунок 25 - Временные параметры речи TDD
Для дуплексной передачи должны использоваться временные параметры речевых ретранслированных смещенных каналов с задержкой 30 мс, как показано на
рисунке 22.
7.2.4.4 Режим непрерывной передачи
При работе в режиме непрерывной передачи, который проиллюстрирован на
рисунке 26, АС передает постоянно, не переключаясь в режим приема во время передачи сообщения (передатчик АС включается перед передачей LC-заголовка и выключается после передачи прерывателя), поэтому АС имеет возможность вставлять дополнительную служебную информацию во временном участке CACH.
Для непрерывной передачи используется формат "канал данных с CACH", определенный в
6.8.1. Однако в этом режиме два канала трафика и CACH передаются АС, минуя ретранслятор. Для того чтобы полностью занять канал, одинаковый трафик передается и в канале 1, и в канале 2. При необходимости сигнализация канала управления может быть передана через CACH. Так как ретранслятор не принимает участия в передаче, в качестве источника синхропоследовательности используется только АС.
Пример непрерывной передачи речи показан на
рисунке 26. В этом примере продемонстрирован вызов, инициированный в канале 1 с использованием заголовка LC, продолжающийся один речевой суперкадр и заканчивающийся прерывателем с LC. Этот режим передачи используется только в прямом режиме (не TDMA) без ретрансляции (при этом информация одного слота дублируется во втором) и не используется в прямом режиме TDMA. Речевой трафик, передаваемый с использованием восходящего речевого суперкадра, определен в
7.2.2.1. Идентичный трафик посылается с задержкой на один пакет в канале 2, как показано ниже.
Рисунок 26 - Режим непрерывной передачи для речи
Пример непрерывной передачи данных приведен на
рисунке 27. Этот пример показывает инициацию транзакции передачи данных в прямом режиме (без ретрансляции, при этом информация одного таймслота дублируется во втором) в канале 1 длительностью пять блоков и оканчивающуюся последними блоками данных. Идентичный трафик передается в канале 2, как показано на данном
рисунке.
Рисунок 27 - Режим непрерывной передачи для данных
При отсутствии для передачи полезной нагрузки в CACH, должно быть отправлено нулевое сообщение с коротким LC. Передача нулевого сообщения с коротким LC в CACH описана в
16.3.2.
Когда АС передает в режиме непрерывной передачи, она должна установить в IE "AT" общего канала передачи уведомлений комбинацию "занято" и чередовать 02 и 12 в IE "TCh" общего канала передачи уведомлений.
7.2.4.5 Временные параметры RC
Общие положения
Для поддержки различных возможностей оборудования ретрансляторы и АС могут передавать сигнализацию обратно источнику во время его передачи с помощью RC (RC-сигнализация).
Определена следующая RC-сигнализация:
- встроенная сигнализация RC (Embedded RC);
- специальная сигнализация RC (Dedicated RC);
- выделенная сигнализация RC (Standalone RC).
Размещение RC всех трех типов производится двумя способами:
В нисходящем канале ретранслятора, как показано на
рисунке 46:
Embedded RC - передается ретранслятором в нисходящем (outbound) канале речевого трафика вместо SYNC один раз в 360 мс, который используется при выровненном (aligned) режиме. Передача в невыровненном канале АС не производится, поскольку АС необходимо одновременно передавать и принимать информацию;
Dedicated RC - передается ретранслятором в нисходящем (outbound) канале, когда есть свободный нисходящий канал в другом таймслоте. RC передается вместо SYNC в свободном канале внутри пакета Idle (может передаваться каждые 60 мс).
Передача в восходящем канале ретранслятора показана на
рисунке 45:
Standalone RC - передается АС в восходящем (inbound) канале во втором свободном таймслоте. RC передается в специальном коротком пакете RC с обеих сторон от SYNC, как показано на
рисунке 45.
Встроенная и специальная сигнализация RC используется для нисходящего канала, выделенная сигнализация RC используется для восходящего канала.
Выделенная сигнализация RC незначительно снижает пропускную способность, но является неустойчивой, так как используемые для RC поля далеко разнесены друг относительно друга. Специальная сигнализация RC обладает преимуществом быстрого ответа, так как весь канал отводится для этой цели, но поддерживает только единичный запрос к физическому каналу. Временные параметры обратного канала в режиме ретрансляции подробно описаны в
10.4.
Встроенная сигнализация RC использует поле в 48 бит, расположенное в центре пакета. Этот тип канала может быть доступным как в режиме работы 1:1, так и в режиме 2:1.
В нисходящем канале информация встроенного RC передается по соседнему каналу целевой АС. Например, для трафика используется нисходящий канал 2, для получения информации RC - нисходящий канал 1.
К отправке нисходящей информации о RC применяются следующие правила:
- RC передается вместо встроенного LC в нисходящем канале ретранслятора в пакете F речевого суперкадра;
- RC не передается в речевом заголовке или заголовке данных, но может быть отправлено в заголовке данных UDT;
- RC не передается в первом пакете после передачи речи (обычно после прерывателя речевого вызова);
- последующие/повторные сообщения RC должны транслироваться не ранее, чем через 360 мс после предыдущего сообщения RC. Например, во время непрерывной передачи данных в блоках продолжения данных.
Рисунок 28 иллюстрирует временные параметры самой быстрой синхронизации RC (360 мс) и доступ в режиме выровненных каналов. Пакеты в нисходящем канале 1, передающие трафик "A", содержат SYNC или данные встроенной сигнализации, обусловленные содержанием "A", за исключением каждого шестого пакета, который переносит информацию о RC для вызова "B", когда это необходимо. АС, принимающие вызов "B", принимают нисходящий канал 2 для своего трафика и канал 1 для получения информации RC. Такое расположение позволяет передатчику трафика "B" получать информацию RC без прерывания передачи, как показано на
рисунке 28.
Рисунок 28 - Временные параметры встроенного нисходящего RC
Специальный нисходящий RC
Для специальной сигнализации RC один нисходящий канал должен использоваться для трафика речи/данных, в то время как другой нисходящий канал может использоваться для сигнализации RC. Такой тип канала доступен только в режиме работы 1:1.
Информация RC переносится во встроенном поле общего пакета данных (48 бит), как это было для встроенной RC. Однако, каждый пакет на вторичном канале переносит или информацию RC или синхрогруппу, встроенную в свободный пакет. Сочетание пакетов RC и SYNC может быть динамично изменено ретранслятором специально по мере необходимости. Сочетание может измениться от заполнения всех пакетов синхрогруппами до полного заполнения сигнализацией RC, как угодно.
Рисунок 29 иллюстрирует пример временных параметров RC и доступа.
Пакеты в нисходящем канале 1 переносят трафик "A". Пакеты в нисходящем канале 2 содержат или SYNC, или сигнализацию RC в свободном пакете. В случае необходимости при таком расположении информация RC может передаваться каждые 60 мс. На
рисунке 29 показано, как АС-передатчик трафика "A", может перейти после каждого пакета восходящего канала к нисходящему каналу, принять RC и вернуться назад к передаче в восходящем канале.
Рисунок 29 - Временные параметры специального нисходящего RC
Выделенный пакет (RC) в восходящем канале
RC могут передаваться в восходящем канале при передаче трафика от АС к ретранслятору. В этом случае в RC передается сигнализация, которая может быть использована для прерывания передаваемого трафика и предоставления канала другой АС, имеющей более высокий приоритет, чем текущий вызов.
Один таймслот в восходящем канале должен использоваться для передачи речи или потока данных, в то время как другой таймслот в восходящем канале должен использоваться для передачи сигнализации RC. Этот тип канала доступен только в режиме работы 1:1. Укороченный тип выделенного пакета позволяет АС переходить от приема пакета в нисходящем канале к передаче выделенного пакета RC в восходящем канале и назад, к получению пакета в нисходящем канале.
Рисунок 30 иллюстрирует пример доступа и временных параметров RC.
Пакеты в восходящем канале 2 переносят трафик для вызова "A". Как показано, пакеты в восходящем канале 1 не используются, за исключением случая с выделенным пакетом RC.
Рисунок 30 - Временные параметры выделенного пакета RC
в восходящем канале
Сигнализация RC в прямом режиме
Сигнализация RC может быть использована в прямом режиме, что позволит принимающей стороне передавать сигнальную информацию передающей стороне в процессе передачи речи и данных без потери информации любой из сторон.
Примечание - Помимо прямого режима RC-сигнализация может использоваться в режиме связи через двухчастотный ретранслятор и в транкинговом режиме.
В прямом режиме один таймслот канала TDMA должен использоваться в качестве прямого направления передачи для трафика, в то время как другой пакет (на той же радиочастоте) должен использоваться в качестве обратного направления для сигнализации RC.
На
рисунке 31 обозначены временные параметры RC для прямого режима с указанием сигнализации RC, которая устанавливается непосредственно передающей АС.
Рисунок 31 - Временные параметры RC для прямого режима
Должен использоваться выделенный пакет RC, который содержит как SYNC, так и сигнализацию. Стрелки на
рисунке 31 указывают, где передающая АС должна перейти на прием сигнала RC и вернуться назад к режиму передачи. Принимающая АС должна действовать аналогично передающей - от получения трафика к передаче пакета RC и возврату назад.
В данном подразделе описаны правила доступа к каналу и процедуры, которые должны применяться АС при использовании как двухчастотных ретрансляторов, так и в одночастотных (двунаправленных) каналах. Такой доступ к каналу обеспечивает различные уровни соблюдения протокола LBT [по специальному протоколу LBT для одного канала; по протоколу LBT для всех каналов; по протоколу LBT с учетом цветового кода; не по протоколу LBT (без проверки занятости канала)] и учитывает совместную работу АС при инициации вызовов ими на одной радиочастоте.
В этом подразделе описано, как ретранслятор может ограничить доступ к каналу, когда его входящие каналы активны (или ожидают) в течение периода времени удержания соединения. Следует отметить, что широкая гибкость в выборе способов, которыми ретрансляторы могут контролировать доступ к каналу, позволяет ретрансляторам различных реализаций ограничивать доступ к каналу в соответствии с их системными требованиями.
На
рисунке 32 показаны три варианта использования каналов двухчастотной ретрансляции, состоящих из нисходящего канала на одной частоте и восходящего канала на другой частоте:
- вариант использования 1: для двух независимых "ретранслируемых" симплексных вызовов, либо двух независимых дуплексных вызовов "АС к конкретному получателю", либо одного "ретранслируемого" дуплексного вызова;
- вариант использования 2: для одного "ретранслируемого" симплексного вызова, либо одного дуплексного вызова "АС к конкретному получателю";
- вариант использования 3: для одного "ретранслируемого" симплексного вызова с RC.
Рисунок 32 - Канал двухчастотного ретранслятора
На
рисунке 33 показаны пять вариантов использования одночастотного двунаправленного канала:
- вариант использования 1: "прямой" дуплексный вызов, или одночастотный "ретранслируемый" симплексный вызов;
- вариант использования 2: "прямой" симплексный вызов;
- вариант использования 3: "прямой" симплексный вызов с RC;
- вариант использования 4: "прямой" симплексный вызов TDMA;
- вариант использования 5: два независимых "прямых" симплексных вызова TDMA.
Рисунок 33 - Одночастотный (двунаправленный) канал
7.3.1 Основные правила доступа к каналу и типы активности канала
7.3.1.1 Типы активности канала
Типы активности канала соответствуют прямому режиму и приведены в
7.3.1.1 ГОСТ Р 71586.1-2024.
7.3.1.2 Статус канала
Определение статуса одночастотных каналов соответствует прямому режиму, описанному в
7.3.1.2 ГОСТ Р 71586.1-2024.
Для двухчастотных каналов, которые может поддерживать ретранслятор, при отсутствии активности в нисходящем канале АС должна полагать, что восходящий канал свободен, а при наличии радиопередачи, не соответствующей комплексу стандартов на цифровую профессиональную подвижную радиосвязь в нисходящем канале, АС должна полагать, что восходящий канал занят.
7.3.1.3 Ведущее устройство синхронизации
Для одночастотных каналов при отсутствии радиопередачи в канале синхронизация АС не проводится.
Для одночастотных каналов, как только АС начинает передачу, она становится ведущей. Ведущая АС является источником синхронизации, передавая синхрогруппу для выбранных таймслота и частоты.
Для ретранслятора, поддерживающего двухчастотный режим ретрансляции, в случае его активности, проводится передача в нисходящем канале, при этом задающим устройством синхронизации является ретранслятор, а АС, извлекая синхронизацию по принятым синхрогруппам в пакетах, синхронизируются по таймслотам прослушиваемого нисходящего канала. Если АС не удается обнаружить активность в нисходящем канале, то считается, что ретранслятор не активен.
В случае неактивного ретранслятора и необходимости АС использовать "синхронизацию, устанавливаемую ретранслятором", АС в асинхронном режиме передает в восходящем канале сигнал для ретранслятора в соответствии с функцией "BS activation". После активизации ретранслятор должен начать передавать в нисходящем канале сигналы синхронизации, получаемые АС. По ним проводится ее синхронизация.
В случае, когда ретранслятор имеет возможность инициировать передачу в нисходящем канале, не используя активацию со стороны ("BS activation"), а посредством декодирования любой корректной передаваемой информации в восходящем канале, АС требуется получить разрешение для того, чтобы стать источником синхронизации для ретранслятора. Тогда ретранслятор действует таким образом, что восходящий канал от АС является кадром синхронизации для нисходящего канала.
7.3.1.4 Сообщения времени удержания и временные параметры
Речевой вызов должен состоять из серии речевых пакетов, разделенных промежутками, которые называются "период времени удержания канала". Кроме того, для двухчастотных каналов ретранслятора, как только период времени удержания заканчивается, ретранслятор может остаться активным на время, названное "период удержания канала".
Для двухчастотных каналов ретранслятора период времени удержания вызова "T_CallHt" (который может быть равен нулю) определяется составом (конфигурацией) ретранслятора. В течение этого промежутка времени ретранслятор должен удержать канал в состоянии "Busy" ("занятый"), передав в нисходящем канале прерыватель с LC [время удержания канала с идентификационным набором (IDs) источника и получателя для отображения осуществляемого речевого вызова] и установив бит AT в состояние "занятый". АС, использующим уровень доступа по протоколу LBT
(7.3.1.6), нельзя передавать в "занятом" канале, если они не участвуют в указанном речевом вызове или используют уровень "polite to own Colour Code"
(7.3.1.6) и их цветовой код (CC) отличается от содержащегося в удерживаемом во времени вызове (см.
примечание 1). Как только период удержания вызова T_CallHt заканчивается, то может дополнительно начаться период удержания канала T_ChHt, в течение этого промежутка времени ретранслятор должен поддерживать канал в состоянии CS_Idle, установив значение бита "Idle" ("свободный").
Примечания
1 Если цветовой код будет отличаться, то сообщения времени удержания будут расцениваться как помехи соседних каналов от других источников.
2 В соответствии с логикой установления вызова если CC не соответствует, то эта АС не может участвовать в вызове и соответственно занимать канал.
7.3.1.5 Зависимость таймслотов 1 и 2 в режиме ретрансляции сигналов
В случае использования АС в режиме работы 2:1 оба таймслота восходящего канала доступны для трафика и используются независимо. Например, в одном таймслоте может осуществляться передача речи или данных, в то время как другой таймслот остается "свободным" или занимается другим вызовом.
Если АС сконфигурирована для режима работы 1:1 с возможностью использования двойного таймслота данных, то оба таймслота восходящего канала 1 и 2 используются для трафика. В этом случае ретранслятор определяет состояние "занят" или "свободен" каждого таймслота восходящего канала в соответствии с приходящей информацией в таймслотах.
Во всех других случаях, когда система конфигурируется для режима работы 1:1, таймслот 2 восходящего канала должен использоваться для трафика, а таймслот 1 восходящего канала может обеспечивать возможность передачи дополнительной восходящей сигнализации RC. В этом случае ретранслятор должен устанавливать состояние в CS_Busy или в CS_Idle каждой восходящей сигнализации RC. В случае установления CS_Busy восходящая сигнализация RC доступна только участвующей в вызове АС, при установлении CS_Idle восходящая сигнализация RC доступна всем АС.
7.3.1.6 Критерий допуска к передаче
Критерий определения доступности канала для передачи АС описан в
7.3.1.6 ГОСТ Р 71586.1-2024.
7.3.1.7 Повторная передача
Для одночастотных (двунаправленных) каналов ретранслятора АС, требующая получения ответа от другой АС, ожидает получение ответа в следующем таймслоте с таким же номером.
Для двухчастотных каналов ретранслятора АС, передающая сообщение, которое требует ответа от ретранслятора, должна ожидать его определенное конфигурируемое количество таймслотов (этот параметр должен включать различные системные задержки). Так же и ретранслятор, передающий сообщение, на которое требуется ответ от АС, должен ожидать ответ в пределах конфигурируемого количества таймслотов (см.
примечание).
Примечание - Время ожидания повторной передачи и максимальное количество попыток повторной передачи определяются для каждого объекта сети отдельно.
В остальных случаях, если ответ в ожидаемом таймслоте не будет получен, то АС может многократно повторять сообщение (каждый раз ожидая ответа), пока не будет получен ответ, или сообщение будет повторено максимальное количество раз, или обнаружится непредвиденная в эфире радиопередача (т.е. радиопередача, не связанная с исходным сообщением). Если, в конечном счете, ответ получен, эта процедура должна быть успешно завершена, в противном случае, если ответ не будет получен или обнаружится непредвиденная в эфире радиопередача, то процедура считается невыполненной (см.
примечание).
Примечание - Там, где обнаружена непредвиденная радиопередача, некоторым процедурам (например, передача данных) может потребоваться случайный откат и повтор процедуры.
7.3.2 Процедура доступа к каналу в режиме ретрансляции сигналов
7.3.2.1 Общие положения
Основные правила доступа к каналу рассмотрены в
7.3.1.
В этом пункте правила доступа рассматриваются подробнее, с привлечением, при необходимости, диаграмм SDL.
Различные высокоуровневые состояния АС, определенные в
приложении А ГОСТ Р 71586.1-2024, используются в качестве исходных состояний АС, когда запрашивается передача.
Доступ к каналу может запрашиваться из состояния Out_of_Sync_Channel_Monitored (PS_OutOfSyncChMon), которое является составной частью состояния Out_of_Sync (PS_OutOfSync). Для несрочных сценариев работы АС может выйти из состояния синхронизма [переход в состояние Holdoff (PS_Holdoff)] и ожидать, пока канал не освободится (CS_Idle). Эти состояния определены ниже:
- Out_of_Sync_Channel_Monitored (PS_OutOfSyncChMon): АС переходит к этому состоянию из PS_OutOfSync после мониторинга РЧ-уровня и отсутствия SYNC на протяжении промежутка времени, достаточного для принятия решения о наличии канала. Этот промежуток времени задается таймером управления T_Monitor. После истечения времени этого таймера АС принимает решение, что в канале отсутствует эфирная активность. В этом состоянии АС продолжает контролировать уровень РЧ и поиск SYNC.
- Holdoff (PS_Holdoff): АС переходит в это состояние, когда не требуется срочная передача и канал занят. В этом случае запрос на передачу АС помещается в очередь. Если требуется некоторое время удержания, АС запускает таймер случайного периода удержания T_Holdoff.
Примечание - T_Holdoff запускается для несрочных по времени передач.
7.3.2.2 Доступ к каналу в режиме ретранслятора
Общие положения
В режиме ретранслятора возможно инициирование доступа к каналу из любого высокоуровневого состояния АС, определенного в
приложении А. Такими высокоуровневыми состояниями являются: Out_of_Sync, In_Sync_Unknown_System, Not_in_Call и Others_Call, In_Session или My_Call. Кроме того, можно запросить доступ к каналу из состояния Out_of_Sync_Channel_Monitored. Когда происходит запрос на передачу из состояния Out_of_Sync или In_Sync_Unknown_System, АС должна сначала проверить наличие нисходящего канала. Если канал отсутствует, то АС пытается активировать нисходящий канал ретранслятора.
Доступ к каналу из состояния АС Out_of_Sync
В режиме работы оборудования "ретранслятор" наличия радиопередачи в канале недостаточно для гарантированной передачи АС из высокоуровневого состояния Out_of_Sync. В первую очередь АС должна засинхронизироваться с нисходящей радиопередачей, определить ее цветовой код и структуру таймслотов.
Рисунок 34 иллюстрирует три механизма доступа из состояния Out_of_Sync. На SDL-диаграмме показаны запросы передачи из состояния Out_of_Sync. В состоянии Out_of_Sync АС не находится в канале достаточно долго, чтобы узнать состояние канала. Поэтому она должна пытаться квалифицировать статус канала. Также на
рисунке 34 показано, как происходит переход из состояния Out_of_Sync в состояние Out_of_Sync_Channel_Monitored или состояние In_Sync_Unknown_System.
Состояния TX_Wakeup_Message и In_Sync_Unknown_System_Find_CC_Slot не определены в высокоуровневых разделах SDL АС или разделе прямого доступа к каналу. Они определены ниже:
- TX_Wakeup_Message: после того, как АС определила отсутствие корректной нисходящей активности ретранслятора, она переходит в это состояние и передает пакет для активации нисходящего канала ретранслятора;
- In_Sync_Unknown_System_Find_CC_Slot: после синхронизации АС с каналом она переходит в данное состояние и пытается определить содержащийся в канале цветовой код и структуру разделения канала на таймслоты. Истечение времени TX_CC_Slot_Timer (T_TxCCSlot) в данном состоянии означает активность канала для другой системы.
Независимо от того, какой механизм доступа к каналу желателен для этого состояния, АС устанавливает счетчик Wakeup_Message в значение "ноль". Если измеренный РЧ-уровень радиопередачи в канале меньше, чем запрограммированный РЧ-порог N_RssiLo, то АС переходит в состояние TX_Wakeup_Message. Более подробно состояние TX_Wakeup_Message представлено на
рисунке 37. Если измеренный РЧ-уровень выше или равен запрограммированному порогу N_RssiLo, то АС переходит в состояние Find_Sync и пытается засинхронизироваться.
Если время T_Monitor истекает, то принимается решение о наличии в канале передачи, не соответствующей данному стандарту. Если используется режим доступа к каналу не по протоколу LBT или тип политики "по протоколу LBT с учетом цветового кода", то АС переходит в состояние TX_Wakeup_Message.
В случае обнаружения SYNC АС запускает TX_CC_Slot_Timer (T_TxCCSlot) и пытается определить цветовой код и структуру разделения на таймслоты принятого сигнала. Если таймер истекает, то АС переходит в состояние TX_Wakeup_Message. Если цветовой код не совпадает, то при режиме доступа к каналу "по протоколу LBT для всех каналов" АС отклоняет передачу или помещает ее в очередь, а при режиме доступа "не по протоколу LBT" или "по протоколу LBT с учетом цветового кода" АС переходит в состояние TX_Wakeup_Message. Если цветовой код идентичен и определена структура разделения на таймслоты, то АС переходит в высокоуровневое состояние In_Sync_My_System. Правила передачи из этого состояния определены в 7.3.2.2 "
Доступ к каналу из состояния АС Not_in_Call".
Если АС перешла из состояния TX_Wakeup_Message в состояние Find_Sync, то запускается Sync_WU_Timer (T_SyncWu). По истечении времени данного таймера АС возвращается обратно в состояние TX_Wakeup_Message.
Рисунок 34 - SDL-диаграмма Out_of_Sync
Доступ к каналу из состояния АС Out_of_Sync_Channel_Monitored
На
рисунке 35 показаны три способа доступа из состояния Out_of_Sync_Channel_Monitored к каналу. Данная SDL-диаграмма описывает запрос передачи в случае, когда канал не занят, либо если была обнаружена активность при повторном мониторинге РЧ-уровня.
После приема простого TX_Request счетчик таймера сообщений (Wakeup Message Counter) сбрасывается в значение "ноль". Переход в состояние TX_Wakeup_Message происходит всегда, за исключением случаев, когда используется режим доступа к каналу "по протоколу LBT для всех каналов", и РЧ-уровень превышает порог N_RssiLo. В этом случае в любой передаче отказано или передача помещается в очередь.
Рисунок 35 - Доступ к каналу Out_of_Sync_Channel_Monitored
Доступ к каналу АС из состояния In_Sync_Unknown_System
Когда доступ к каналу запрашивается из высокоуровневого состояния In_Sync_Unknown_System, АС устанавливает счетчик Wakeup_Message в ноль и запускает TX_CC_Slot_Timer (T_TxCCSlot), в это время АС пытается определить цветовой код и таймслотовую структуру полученного сигнала. Если цветовой код идентичный и определена структура разделения на таймслоты, АС переходит в высокоуровневое состояние Not_in_Call. Правила передачи из этого состояния определены в 7.3.2.2 "
Доступ к каналу из состояния АС Not_in_Call".
Если истекает время T_TxCCSlot или не совпадает цветовой код, а режим доступа к каналу - "не по протоколу LBT" или "по протоколу LBT с учетом цветового кода", то АС переходит в состояние TX_Wakeup_Message. Если режим доступа к каналу - "по протоколу LBT для всех каналов", то в передаче либо отказывают, либо она помещается в очередь. На
рисунке 36 показана SDL-диаграмма In_Sync_Unknown_System.
Рисунок 36 - SDL-диаграмма In_Sync_Unknown_System
Доступ к каналу из состояния АС TX_Wakeup_Message
АС переходит в данное состояние, если запрос на передачу был отправлен, но корректная ответная нисходящая радиопередача не была обнаружена. АС сравнивает запрограммированное пороговое значение N_Wakeup со счетчиком Wakeup Message. Если значение счетчика равно N_Wakeup, т.е. было исчерпано количество попыток распознавания, то в передаче отказывается или сообщение помещается в очередь. Если значение счетчика меньше N_Wakeup, то АС передает сообщение активации, увеличивает значение счетчика Wakeup_Message на единицу и запускает Sync_WU_Timer (T_SyncWu). Затем АС переходит в состояние Find_Sync. На
рисунке 37 представлена SDL-диаграмма TX_Wakeup_Message.
Рисунок 37 - SDL-диаграмма TX_Wakeup_Message
Доступ к каналу из состояния АС Not_in_Call
АС может находиться в данном состоянии после инициации запроса TX_request, либо она может перейти в это состояние после успешной активации нисходящего канала ретранслятора. В любом случае, при режиме доступа к каналу "не по протоколу LBT" право передачи предоставляется, а при режиме доступа к каналу "по протоколу LBT" перед передачей необходимо определить, что нужный таймслот находится в режиме ожидания. Если используется режим доступа к каналу "по протоколу LBT", АС запускает Idle_Search_Timer (T_IdleSrch). Если время Idle_Search_Timer (T_IdleSrch) истекает до того, как определено, что канал находится в режиме ожидания, или определено, что канал занят, то в передаче отказывается или сообщение помещается в очередь. Если определено, что таймслот в режиме ожидания, то АС разрешается осуществить передачу.
Рисунок 38 - SDL-диаграмма Not_In_Call
Доступ к каналу из состояния АС Others_Call
АС разрешит передачу из состояния Others_Call, если используется режим доступа к каналу не по протоколу LBT. АС отклонит или поставит передачу в очередь, если используется режим доступа к каналу по протоколу LBT.
Рисунок 39 - SDL-диаграмма Others_Call
Доступ к каналу из состояния АС My_Call
В этом состоянии АС участвует в вызове и использует режим доступа к речевому вызову не по протоколу LBT. Это не зависит от запрограммированной в АС политики доступа к каналу.
Доступ к каналу из состояния АС In_Session
В этом состоянии АС участвует в вызове и использует режим доступа к речевому вызову не по протоколу LBT. Это не зависит от запрограммированной в АС политики доступа к каналу.
7.3.2.3 Нестрого ограниченный по времени CSBK ACK/NACK доступ к каналу
На
рисунке 40 показан канальный уровень АС, когда она принимает лично адресованный CSBK, который требует нестрого ограниченного во времени ответа. Ответ может быть ACK или NACK, а доступ к каналу - "по протоколу LBT" или "не по протоколу LBT". Фактические правила доступа к каналу для функций, требующих передачи CSBK, определены в
7.3.1. Эти правила могут включать в себя добавление счетчиков или таймеров для ограничения времени, в течение которого АС будет пытаться передать CSBK в случае, когда канал занят.
Канальный уровень принимает примитив (сигнал) TX_CSBK из CCL в состоянии TX_Idle. TX_Idle - общее состояние, в котором АС не пытается передавать в настоящее время. При использовании режимов доступа к каналу по протоколу LBT и попытке передать NACK_Rsp, канальный уровень АС запускает Idle_Search Timer T_IdleSrch и переходит в состояние Qualify_Idle. В этом состоянии передается сообщение, если канал находится в режиме ожидания. Однако, если в данном состоянии истекает время таймера или канал занят, запускается другой таймер: Random_Holdoff. По истечении времени этого таймера АС переходит обратно в состояние Qualify_Idle.
Рисунок 40 - SDL-диаграмма FNS-доступа к каналу
8 Требования к передаче коротких данных
Требования по обеспечению передачи коротких сообщений или коротких данных приведены в
разделе 8 ГОСТ Р 71586.1-2024. В стандарте описана передача сообщений и коротких данных от одной АС к другой(им) АС с подтверждением или без подтверждения.
При передаче коротких данных должны использоваться следующие режимы доступа: по протоколу LBT для всех каналов и по протоколу LBT с учетом цветового кода, как описано в
7.3.
При передаче сообщений или коротких данных с использованием ретранслятора, когда ретранслятор находится в режиме BS_Hibernating согласно
А.2, началу передачи должна предшествовать процедура BS_Downlink_Activation, как описано в
13.1.1.
Остальные требования при передаче коротких сообщений и данных, в том числе ответ о подтверждении коротких данных для режима с ретрансляцией сигналов, соответствуют требованиям, описанным в
разделе 8 ГОСТ Р 71586.1-2024.
9 Требования к IP передачи данных в режиме ретрансляции
Оборудование цифровой профессиональной подвижной радиосвязи поддерживает IPv4.
Примечания
1 Подробное описание протокола IPv4 приведено в описании интернет-протокола
[1].
2 Использование протокола IPv6 в оборудовании, соответствующем настоящему стандарту, возможно с учетом преобразования данных из протокола IPv4 в пакеты IPv6, как указано в
приложении Б.
Протокол IPv4 задается с помощью "хост-хост" протоколов (например, TCP, UDP) в интернет-среде. Вызовы IPv4 осуществляются по радиоинтерфейсу, IP-данные передаются по радиоканалу.
Услуга передачи IP между двумя точками доступа построена на DLL (неподтверждаемые данные - без подтверждения их достоверности на принимающей стороне, а также подтверждаемые данные - с подтверждением их достоверности на принимающей стороне), и определена в
9.3 и
9.4 настоящего стандарта.
PDP расширяет возможности оборудования, соответствующего комплексу стандартов на цифровую профессиональную подвижную радиосвязь, и действует, как протокол IP-подсети. Это позволяет прикладным программистам создавать свои приложения в стандартизированной среде.
9.1 IP-адресация в режиме ретрансляции
Требования по IP-адресации в режиме ретрансляции соответствуют требованиям, описанным в
9.1 ГОСТ Р 71586.1-2024.
9.2 Сообщения об ошибках при обработке данных IP в режиме ретрансляции
Чтобы сообщить об ошибке при обработке полученных данных, IP использует Internet Control Message Protocol (ICMP).
Требования по передаче сообщений об ошибках в режиме ретрансляции соответствуют требованиям, описанным в
9.2 ГОСТ Р 71586.1-2024.
9.3 Передача неподтверждаемых данных DLL в режиме ретрансляции
При передаче неподтверждаемых данных IP должен использоваться протокол LBT (LBT с учетом цветового кода или LBT для всех каналов) в качестве способа доступа к каналу, как это определено в
7.3.1.
При передаче неподтверждаемых данных с использованием ретранслятора, когда ретранслятор находится в режиме "BS_Hibernating" (см.
А.2), перед началом передачи должна быть проведена процедура "BS Downlink Activation", как описано в
13.1.1.
Требования по передаче неподтверждаемых данных в режиме ретрансляции соответствуют требованиям, описанным в
9.3 ГОСТ Р 71586.1-2024.
9.3.1 Типы и PDU неподтверждаемых IP-данных в режиме ретрансляции
Типы и PDU неподтверждаемых IP-данных в режиме ретрансляции соответствуют требованиям, описанным в
9.3.1 ГОСТ Р 71586.1-2024.
9.3.2 SDL неподтверждаемых IP-данных в режиме ретрансляции
SDL доступа к каналу при передаче неподтверждаемых IP-данных в режиме ретрансляции соответствуют требованиям, описанным в
9.3.2 ГОСТ Р 71586.1-2024.
9.3.3 Диаграммы последовательности сообщений (MSC) неподтверждаемых IP-данных в режиме ретрансляции
MSC передачи неподтверждаемых IP-данных соответствуют описанным в
9.3.3.1 ГОСТ Р 71586.1-2024.
MSC формирования и отправления DLL-сообщений с данными соответствуют описанным в
9.3.3.2 ГОСТ Р 71586.1-2024.
Для разъяснения SDL неподтверждаемых IP-данных, требования к которым описаны в
9.3.2, используются MSC ретрансляции неподтверждаемых данных.
9.3.3.1 MSC ретрансляции неподтверждаемых данных
Рисунок 41 иллюстрирует действия ретранслятора, когда тот получает заголовок неподтверждаемых данных PDU (U_HEAD) в таймслоте 1 в то время, когда он находится в состоянии "Channel_Hangtime".
Рисунок 41 - MSC ретрансляции неподтверждаемых данных
DLL посылает команду "Data_RX_Slot_1" на CCL_BS и команду "Data_RX" на CCL_1. DLL прекращает генерировать и передавать пустые блоки PDU, ретранслирует PDU заголовок неподтверждаемых данных (U_HEAD), а затем ретранслирует все блоки неподтверждаемых данных.
Во время ретрансляции данных ретранслятор должен установить бит "CACH AT" в состояние 12 (занято).
9.4 Передача подтверждаемых данных DLL в режиме ретрансляции
В режиме работы через ретранслятор, находящийся в состоянии BS_Hibernating (см.
А.2), передаче данных полезной нагрузки должна предшествовать активация нисходящего канала ретранслятора, как это определено в
13.1.1. Для получения подтверждения передачи данных услуга передачи подтверждаемых данных использует процедуру SARQ.
Типы/PDU передачи подтверждаемых IP-данных и ответа о передаче подтверждаемых данных в режиме ретрансляции соответствуют описанным в
9.4.1 ГОСТ Р 71586.1-2024.
SDL передачи подтверждаемых IP-данных в режиме ретрансляции соответствуют описанным в
9.4.2 ГОСТ Р 71586.1-2024.
9.4.1 MSC подтверждаемых данных в режиме ретрансляции для абонентской станции и ретранслятора
MSC для АС предназначены для разъяснения следующих SDL: источника подтверждаемых данных, передачи подтверждаемых IP-данных, формирования и отправки DLL сообщения с данными, процесса DLL подтверждаемых данных, подтверждаемых данных принимающей стороны и приема подтверждаемых данных. MSC для АС соответствуют приведенным в
9.4.3 ГОСТ Р 71586.1-2024.
9.4.1.1 MSC ретрансляции подтверждаемых данных
MSC ретрансляции подтверждаемых данных идентична MSC ретрансляции неподтверждаемых данных, приведенной в
9.3.3, за исключением того, что U_HEAD PDU заменяется заголовком подтверждаемых данных (C_HEAD PDU).
MSC удержания подтверждаемых данных
На
рисунке 42 приведена последовательность действий ретранслятора в процессе удержания данных.
Рисунок 42 - MSC подтверждаемых данных во время hangtime
Состояния CCL определены в
А.2. Кроме того, состояние Call_Hangtime также применимо ко времени удержания данных. Во время приема последнего блока подтверждаемых данных (C_LDATA) PDU в таймслоте 1, DLL повторяет блок и отсылает примитив Data_RX_LB_Slot_1 процессу CCL_BS. Процесс CCL_BS отправляет примитив Data_RX_LB процессу CCL_1. Процесс CCL_1 отправляет примитив Data_Terminator процессу CCL_BS, запускает таймер T_DataHngtime и переходит в состояние Call_Hangtime. Таймер T_DataHngtime определяет длительность, в течение которой таймслот будет оставаться в состоянии удержания данных. Во время приема примитива Data_Terminator CCL_BS отправляет примитив Data_Terminator_Slot_1 к DLL, который непрерывно передает TD_LC PDU. К моменту, когда истекает время таймера T_DataHngtime, процесс CCL_1 пересылает примитив Generate_Idles процессу CCL_BS и переходит в состояние Channel_Hangtime. Процесс CCL_BS пересылает примитив Generate_Idles DLL, который непрерывно передает Idle PDU.
9.4.2 Формирование отправлений подтверждаемых данных
Формирование отправлений подтверждаемых данных в режиме ретрансляции соответствует
9.4.4 ГОСТ Р 71586.1-2024.
9.5 Заголовки для передачи данных UDP/IPv4
Заголовки для пакетов с передаваемыми данными с помощью интернет-протоколов UDP/IPv4 описаны в
9.5 ГОСТ Р 71586.1-2024.
9.6 Сжатый заголовок UDP/IPv4
Требования по передаче неподтверждаемых данных с FEC со скоростью кодирования 1/2 и подтверждаемых данных с FEC со скоростью кодирования 3/4 с UDP/IPv4 со сжатием заголовка описаны в
9.6 ГОСТ Р 71586.1-2024.
9.7 Передача информационных данных по IP
UDP/IPv4 может передавать все типы информационных данных. Основные виды данных, поддерживающих передачу текстовых сообщений и данных местоположения, определены в последующих пунктах.
9.7.1 Передача текстовых сообщений
При передаче текстовых сообщений должна использоваться кодировка UTF-16BE
[2] в плоскости 0 (BMP). По умолчанию должен использоваться UDP-пакет, как описано в
9.5 ГОСТ Р 71586.1-2024. Порт радиосети - 5016. Рекомендуется, чтобы UDP-порт был настраиваемым для разрешения конфликтов адресов при включении в существующую работающую сеть.
Передача текстовых сообщений без подтверждения их получения принимающей АС осуществляется в соответствии с
9.3 ГОСТ Р 71586.1-2024, а с подтверждением получения сообщений принимающей АС в соответствии с
9.4 ГОСТ Р 71586.1-2024.
9.7.2 Передача сообщений о регистрации в сети
Предусмотрена передача следующих сообщений о регистрации в сети:
- "случайный доступ к каналу", с помощью которого минимизируются коллизии в случае конкуренции нескольких АС за доступ к каналу;
- "первоначальная регистрация АС", предназначенное для регистрации АС при включении, смене канала и в автоматическом роуминге;
- "обновление регистрации", предназначенное для фиксации факта продолжающейся работы, АС в сети, а также для того, чтобы сообщить АС о возможном изменении прав доступа к сервисам сети или смене ключей аутентификации;
- запрос на отмену регистрации АС при ее выключении;
- "проверка регистрации" - для проверки работоспособности АС, не дожидаясь обновления регистрационной информации от нее, а также обновления регистрации в случае необходимости;
- "аутентификация" - для работы только с АС, которые поддерживают работу с использованием ключа аутентификации, идентичного ключу, настроенному на сервере регистрации для конкретной АС;
- регистрация функционального номера для предоставления дополнительных сервисов.
Передача сообщений о регистрации должна осуществляться в соответствии с
приложением В.
9.7.3 Передача данных местоположения
Предусмотрена передача следующих типов сообщений и функций:
- запрос и передача данных о местоположении одного из абонентов, зарегистрированного в сети;
- функция "Одинокий работник" отправляет сообщение об экстренной помощи, если абонент не нажал какую-либо кнопку или не отправил голосовое сообщение в течение заданного времени;
- функция "Человек упал" обеспечивает подачу сигнала тревоги в случае изменения положения АС по отношению к соответствующим заранее запрограммированным параметрам;
- функция "Человек в беде" обеспечивает возможность абонента оповестить диспетчера или других абонентов об экстренной ситуации. Данная функция реализуется отправкой аварийного сообщения.
Передача данных местоположения должна осуществляться с использованием соответствующего протокола в соответствии с
приложением Г. По умолчанию должен использоваться UDP-порт радиосети 5018. Рекомендуется, чтобы UDP-порт был настраиваемым для разрешения конфликтов адресов при включении в существующую работающую сеть.
9.7.4 Передача дополнительных сервисных сообщений
В состав дополнительных сервисов входят:
- дистанционная проверка активности АС без уведомления абонента (RadioCheck);
- оповещение конкретного абонента о необходимости перезвонить (CallAlert);
- отключение/включение функций радиосвязи для приведения АС в состояние, непригодное/пригодное для использования (Radio Enable/Disable),
- прослушивание сигнала с микрофона удаленной АС (Radio Monitor);
- защита от несанкционированного использования АС;
- приведение АС в неработоспособное состояние с удалением всех конфигурационных параметров и ключей шифрования (Kill).
Передача дополнительных сервисных сообщений должна осуществляться в соответствии с
приложением Д.
9.7.5 Обеспечение ОРМ в режиме ретрансляции
Обеспечение ОРМ в режиме ретрансляции должно осуществляться в соответствии с
Д.8.
10 Требования к формату пакета уровня 2 в режиме ретрансляции
Комплексом стандартов на цифровую профессиональную подвижную радиосвязь предусмотрено использование форматов пакетов двух уровней стека протоколов: второго и третьего.
Форматы пакетов уровня 2 являются физическим уровнем передачи информации.
Пакеты уровня 3 являются пакетами логического уровня, содержащие полезные (пользовательские) данные (семантическую информацию) передаваемого сообщения. Если данные передаются в одном сообщении, то одноименное поле 2 уровня является полем PDU уровня 3, в другом случае поля уровня 2 из разных пакетов объединяются в один пакет уровня 3.
Ниже описывается структура пакета уровня 2, которая включает такие поля как SYNC и контрольные суммы, которые не используются на уровне 3 (логическом).
Содержание полей пакетов уровня 2 описаны в разделе 10 "Описание PDU уровня 2".
Форматы передаваемых пакетов комплекса стандартов на цифровую профессиональную подвижную радиосвязь включают речевые пакеты и пакеты общих данных, а также общий канал передачи уведомлений. Пакеты содержат пользовательские данные и/или служебные данные, инкапсулированные в PDU и предназначенные для обнаружения и/или исправления ошибок. PDU и его элементы, которые переносятся данными пакетами, более подробно описаны в
разделе 15.
На диаграммах, представляющих пакеты, в настоящем стандарте используются условные цветовые обозначения, показанные на
рисунке 43, там же приведены наименования полей пакетов и наименования каналов. При необходимости на диаграммах приводится длительность в битах (n), как в правой части
рисунка 43. Точное положение битов в пакете определено в
приложении Е настоящего стандарта, а также в
ГОСТ Р 71586.1.
Рисунок 43 - Цветовое обозначение
Требования по построению сокета вокодера определены в
10.2 ГОСТ Р 71586.1-2024.
В режиме ретрансляции встроенная сигнализация может содержать информацию LC, RC, PI или встроенное нулевое (Null) сообщение (см.
ГОСТ Р 71586.1-2024).
Формат одиночного пакета, а также обозначение IE и типов данных, которые должны быть использованы для данных и управления в пакетах восходящих и нисходящих каналов, приведены в
10.3 ГОСТ Р 71586.1-2024.
10.3 Особенности применения CACH
CACH передается только в нисходящем канале. Его общее назначение и временные параметры размещения описаны в
6.7.5. Пакет CACH расположен между нисходящими блоками, как показано на
рисунке 44, и несет информацию, общую для обоих каналов.
Из 24 битов, составляющих каждый пакет CACH, 4 информационных бита (AT, TCh и LCSS), защищенные 3 битами четности (FEC), отведены для определения структуры кадра и его состояния. Данные биты, называемые TACT, кодируются помехоустойчивым (7,4)-кодом Хэмминга, в результате чего будут сформированы "Проверочные биты TACT" (на
рисунке 44 обозначены как FEC). Оставшиеся 17 бит каждого пакета CACH переносят сигнализацию (CACH-сигнализация) и являются одним из четырех фрагментов пакета "Короткий LC в CACH", который кодируется кодом-произведением (68,28), как указано в
Б.5 (см. ГОСТ Р 71586.1-2024).
Поскольку CACH не привязан ни к каналу 1, ни к каналу 2, пакеты CACH передаются каждые 30 мс. В результате при полной нагрузке скорость передачи (17 бит/пакет)/(30 мс/пакет) = 566,67 бит/с.
Во время работы в нисходящем канале бит AT в каждом CACH обозначает для АС одно из двух состояний входящего канала ("свободен" или "занят") следующего интервала в нисходящем канале, чей номер канала TDMA обозначен битом TC (см.
рисунок 44 для более подробной информации о временной зависимости между CACH и таймслотами восходящих/нисходящих каналов).
Обычно ретранслятор устанавливает AT-бит в состояние "занят", в то время, когда радиопередача присутствует в восходящем канале. Ретрансляторы могут также устанавливать бит AT в состояние "занят", во время периода удержания соединения и когда ожидается активность на восходящем канале.
Примечание - LCSS указывает, что данный пакет содержит начало, конец или продолжение LC или CSBK. Ввиду небольшого количества доступных битов отсутствует определение единого фрагмента сигнализации LC.
Количество полей CACH, объединенных для PDU, не должно изменяться во время нисходящей передачи ретранслятора. Данное условие улучшит безотказность работы АС.
10.4.1 Выделенный пакет RC, передаваемый в восходящем канале ретранслятора
Выделенный пакет RC позволяет АС посылать сигнализацию RC в восходящем канале на ретранслятор. Данный пакет объединяет синхрогруппу RC (48 бит) и поле встроенной сигнализации (48 бит) в единый пакет, как показано на
рисунке 45. Использование определенных выше полей позволяет многократно использовать существующие помехоустойчивые коды и программную обработку данного типа пакета.
Рисунок 45 - Выделенный пакет RC в восходящем канале
Объединение синхрогруппы и сигнализации в одном пакете делает возможным для АС передачу информации в одном временном окне длительностью 30 мс с низкой задержкой отклика. Ограничение размера до 96 бит позволяет АС перейти от получения трафика на одном канале TDMA к передаче сигнализации RC на другом канале TDMA и обратно за 30 мс. Подробно временные параметры обратного канала описаны в
приложении Ж.
Во всех пакетах синхрогруппа размещается в центре пакета таким образом, чтобы приемное устройство смогло определить эту синхрогруппу, используя обычный способ отслеживания (см.
примечание). Биты сигнализации симметрично расположены по обеим сторонам от синхрогруппы, обеспечивая временные интервалы для переключения АС с приема на передачу и обратно.
11 бит сигнализации RC переносятся в поле (32 бита), обозначенное как "RC info + FEC-проверка" на
рисунке 45. Поле LCSS должно быть установлено в 00
2 (Single fragment). Все другие поля следует настроить согласно конфигурации действующей системы и режиму эксплуатации.
Примечание - Обработка данного пакета RC опциональна. Ретранслятор не учитывает пакет RC, если тот не поддерживает сигнализацию RC.
10.4.2 Встроенный пакет RC, передаваемый в нисходящем канале ретранслятора
Два типа встроенных пакетов RC (Embedded RC или Dedicated RC), передаваемых в речевом пакете в нисходящем канале ретранслятора, позволяют ретранслятору отправлять сигнализацию RC в другом логическом канале вызываемой АС вместе с пользовательскими данными канала. В данном пакете RC сигнализация размещена в едином встроенном EMB/LC поле (48 бит), как показано на
рисунке 46.
Рисунок 46 - Встроенный пакет RC в нисходящем
речевом канале ретранслятора
RC-сигнализация передается в поле "RC Info" (11 бит) которое для защиты от искажений кодируется кодом-произведением (32,11), описание которого приведено в ГОСТ Р 71586.1-2024
(пункт Б.4). Элементы кодового слова перемежаются, как описано в ГОСТ Р 71586.1-2024
(пункт Б.4). RC-сигнализация состоит из 4 бит полезной нагрузки поля RC и 7 бит CRC, см. ГОСТ Р 71586.1-2024
(пункт Б.18). Перед кодированием кодом-произведением (32,11) выполняется маскирование 7 проверочных бит, полученных при кодировании кодом верификации CRC-7. Описание процедуры маскирования проверочных элементов кодовых слов CRC-кодов приведено в ГОСТ Р 71586.1-2024
(пункт Б.19). LCSS-поле должно быть настроено, чтобы указывать единый фрагмент пакета LC. Поле PowI должно быть настроено, чтобы указывать пакет, содержащий информацию RC. Остальные поля должны соответствовать текущей конфигурации системы и режиму эксплуатации.
Примечание - Полезная информация, как показано на
рисунке 46, может быть представлена в виде битов вокодера для голосовых пакетов или как передаваемые данные плюс биты поля "Тип слота" для пакета данных.
11 Требования к сигнализации в режиме ретрансляции
11.1 Типы и структура сообщений LC в режиме ретрансляции
В режиме ретрансляции для сигнализации в восходящем и нисходящем канале могут использоваться два типа сообщений:
- Full LC;
- короткое сообщение LC (Short LC).
Структура сообщения Full LC и порядок его передачи на уровне 2 и уровне 3 в режиме ретрансляции в восходящем и нисходящем канале соответствуют прямому режиму и описаны в
11.1,
11.2 ГОСТ Р 71586.1-2024, а прерыватель (сообщение об окончании) речевого вызова описаны в
11.3 ГОСТ Р 71586.1-2024.
Для сигнализации в CACH используется сообщение Short LC, которое передается в нисходящем канале ретранслятора, а его структура на физическом уровне 2 имеет структуру PDU Short LC (см.
рисунок 47).
Сообщение Short LC содержит информационное поле (28 бит) и передается в CACH. Общая структура сообщения Short LC показана на
рисунке 47.
Рисунок 47 - Структура сообщения Short LC
Short LC содержит 3 байта данных, связанных с SLCO в соответствии с
16.3.2.
Структура сообщения PI PDU содержит информацию о шифровании речи в текущем вызове и описана в
11.6 ГОСТ Р 71586.1-2024.
11.1.1 Встроенная сигнализация в речевом вызове нисходящего канала
Передача встроенной сигнализации в нисходящем канале в режиме ретрансляции предназначена для обеспечения позднего вхождения в связь при передаче речевых вызовов, при этом данные LC-заголовка повторяются в виде встроенного LC в течение всего периода передачи речевой информации.
Передача встроенной сигнализации в пакетах "A" - "E" соответствует прямому режиму и описана в
7.2.1 ГОСТ Р 71586.1-2024. Речевой пакет "A" всегда содержит речевую синхрогруппу. Четыре речевых пакета ("B" - "E") речевого суперкадра содержат встроенную сигнализацию.
В режиме ретрансляции в нисходящем канале: пакет "F", который содержит сигнализацию RC в соответствии с требованиями, описанными в
10.4.2, или ретранслирует информацию в восходящем канале, связанную с конфиденциальностью.
На
рисунке 48 показан речевой суперкадр, передаваемый в нисходящем канале ретранслятора, где пакет "F" - сигнализация RC.
Рисунок 48 - Речевой суперкадр со встроенным RC
в нисходящем канале в режиме ретрансляции
11.1.2 Встроенная сигнализация в речевом вызове в восходящем канале
Речевой суперкадр, передаваемый в восходящем канале, не содержит данные RC, поэтому пакет "F" речевого суперкадра в восходящем канале всегда должен быть заполнен встроенным нулевым сообщением, как это показано на
рисунке 49.
Рисунок 49 - Речевой суперкадр восходящего канала
11.1.3 Передача сигнализации в CACH нисходящего канала ретранслятора сообщением "Короткий LC в CACH"
Размещение сообщения "Короткий LC в CACH" (PDU Short LC), которое передается в CACH нисходящего канала ретранслятора, приведено на
рисунке 50. PDU Short LC имеет длину 36 бит и кодируется помехоустойчивым кодом-произведением (68,28), приведенным в ГОСТ Р 71586.1-2024
(пункт Б.5).
Рисунок 50 - Размещение сообщения сигнализации "Короткий LC
в CACH" в CACH нисходящего канала ретранслятора
Для повышения помехоустойчивости элементы полученного кодового слова кода-произведения (68,28) перемежаются и передаются в четырех пакетах CACH нисходящего канала ретранслятора, расположенных между пакетами с информацией, как описано в ГОСТ Р 71586.1-2024
(пункт Б.5). Элементы каждого фрагмента сообщения сигнализации "Короткий LC в CACH" с битами TACT дополнительно перемежаются перед размещением в поле, предназначенном для размещения CACH. Поскольку все элементы кодового слова кода-произведения (68,28) распределены по четырем пакетам CACH, одно сообщение передается трижды каждые 30 мс. С учетом того, что следующее сообщение начнет передаваться еще через 30 мс, передача одного сообщения занимает 120 мс.
11.2 Структура сообщения для передачи шифрованных данных (PI DT PDU)
| | ИС МЕГАНОРМ: примечание. В официальном тексте документа, видимо, допущена опечатка: пункт 11.8 в ГОСТ Р 71586.1-2024 отсутствует. Вероятно, имеется в виду пункт 11.3. | |
Сообщение PI DT PDU содержит информацию о шифровании передаваемых данных в текущем вызове и их передаче, которые соответствуют прямому режиму и описаны в
11.8 ГОСТ Р 71586.1-2024. При работе в режиме ретрансляции зашифрованные данные между АС передаются через ретранслятор (АС в режиме ретрансляции) без обработки (перешифрования).
11.3 Структура сообщения управляющего блока сигнализации (CSBK)
11.3.1 Общие положения
| | ИС МЕГАНОРМ: примечание. В официальном тексте документа, видимо, допущена опечатка: пункт 11.9 в ГОСТ Р 71586.1-2024 отсутствует. Вероятно, имеется в виду пункт 11.4. | |
Общая структура сообщения CSBK, которое содержит информационное поле (96 бит), приведена в
11.9 ГОСТ Р 71586.1-2024.
11.3.2 Управляющий блок сигнализации. Формирование
| | ИС МЕГАНОРМ: примечание. В официальном тексте документа, видимо, допущена опечатка: пункт 11.9.2 в ГОСТ Р 71586.1-2024 отсутствует. | |
Формирование управляющего блока CSBK длиной 96 битов описано в 11.9.2 ГОСТ Р 71586.1-2024.
11.4 Сообщение Idle (нулевое, пустое), передаваемое в режиме ретрансляции
Сообщение Idle передается ретранслятором в нисходящем канале, когда отсутствует для отправки трафик или сигнализация. Биты "Тип данных" поля "Тип слота" должны задаваться как "Idle". Информационные поля сообщений Idle будут заполнены заранее определенной PR FILL.
Эти биты кодируются кодом-произведением (196,96) и перемежаются как показано на
рисунке 51. Эти биты используются только для обеспечения непрерывной передачи данных ретранслятором с целью постоянного поддержания синхронизации АС. Информация, предназначенная для чтения или обработки АС, в сообщениях Idle отсутствует.
Рисунок 51 - Формирование сообщения Idle
| | ИС МЕГАНОРМ: примечание. В официальном тексте документа, видимо, допущена опечатка: пункт 11.11 в ГОСТ Р 71586.1-2024 отсутствует. Вероятно, имеется в виду пункт 11.6. | |
Назначение, структура и порядок формирования для передачи по радиоканалу MBC от АС приведены в
11.11 ГОСТ Р 71586.1-2024.
12 Функциональные возможности
12.1 Ограничение времени передачи
АС комплекса стандартов на цифровую профессиональную подвижную радиосвязь должны иметь таймер ограничения времени передачи (T_TO), который ограничивает время передачи каждой отдельной передаваемой единицы информации. Такой таймер должен быть установлен в значение T_TO (см. ГОСТ Р 71586.1-2024,
приложение Д) при каждом нажатии тангенты PTT, и отсчитываться в обратном порядке до нуля.
При работе АС в режиме ретрансляции значение данного таймера может быть изменено.
Если время таймера ограничения времени передачи истекает во время речевого вызова, то АС незамедлительно останавливает передачу после окончания текущего суперкадра плюс одного пакета и ожидает до тех пор, пока тангента PTT не будет отжата и снова нажата. Если время таймера ограничения времени передачи истекает во время передачи данных, то АС немедленно останавливает передачу.
Примечание - Остановка передачи речи после окончания текущего суперкадра плюс одного пакета позволяет АС закончить передачу речи в нормальном режиме работы путем завершения суперкадра и отправки "Прерывателя с LC".
12.2 Контроль временных параметров прямого режима TDMA
Контроль временных параметров при совместном использовании канала АС с независимыми сеансами передачи в режиме TDMA используется в прямом режиме связи и описано в
12.2 ГОСТ Р 71586.1-2024.
Сервис FNS должна поддерживаться всеми АС, когда в АС направляется запрос, содержащий сигнализацию о функциональной возможности, которую она не поддерживает. Сигнализация неподдерживаемой функции, полученная АС, содержится в PDU, который включает в себя SFID и CSBKO в формате, который АС не поддерживает, это описано в
12.3 ГОСТ Р 71586.1-2024.
13 Требования к общим услугам в режиме ретрансляции
13.1 Требования к общим услугам ретранслятора
13.1.1 Общие услуги в режиме ретрансляции
13.1.1.1 Общие услуги ретранслятора. Общие требования
На
рисунке 52 приведена HMSC для обоих таймслотов ретранслятора. Описание различных состояний для данной диаграммы приведено в
А.2. Таймер неактивного состояния АС T_MSInactive определен в ГОСТ Р 71586.1-2024
(пункт Д.2). Кроме того, на последующих диаграммах номер таймслота соответствует номеру исходящего таймслота. Поэтому, запись "исходящий таймслот 1" подразумевает входящий таймслот 1 в режиме со смещением, и входящий таймслот 2 в выровненном режиме в соответствии с
7.2.
Рисунок 52 - HMSC для обоих таймслотов ретранслятора
На
рисунке 53 приведена HMSC для одного таймслота ретранслятора. Описание различных состояний в данной диаграмме приведено в
А.2.
Рисунок 53 - HMSC для одного таймслота ретранслятора
Примечание - HMSC действительна, только когда ретранслятор находится не в состоянии BS_Hibernating.
Режимы с одним таймслотом запускаются, когда ретранслятор выходит из состояния BS_Hibernating, и останавливаются, когда ретранслятор входит в состояние BS_Hibernating.
С момента приема CSBK бит "Типа доступа" (AT) CACH может оставаться незанятым до тех пор, пока не последуют пакеты данных в восходящем канале.
13.1.1.2 Активация исходящей передачи в нисходящем канале ретранслятора
Общие требования
Настоящий подпункт описывает функции активации и деактивации ретранслятора.
Если синхронизацию канала задает ретранслятор ("Repeater Mode BS established timing"), то для доступа к каналу от АС требуется передача одного пакета данных в режиме работы через ретранслятор. Этот пакет - блок данных протокола PDU BS_Dwn_Act, используемый для вывода ретранслятора из режима ожидания или активации исходящей передачи в нисходящем канале ретранслятора. Подробная информация приведена в
таблице 2. Структура PDU BS_Dwn_Act приведена в
16.3.1. Подробная информация о том, когда он передается, приведена в
7.3 и
7.2.4.
Таблица 2
Пакет данных доступа к каналу
Тип данных | Значение | Функция | Информационное содержимое | CSBKO |
CSBK | 00112 | Активация исходящей передачи в нисходящем канале ретранслятора | BS_Dwn_Act | 1110002 |
Если синхронизацию в канале задает АС ("Repeater Mode MS established timing"), то ретранслятор при приеме MS_Sourced_Sync может начать передачу в своем нисходящем канале напрямую на физическом уровне. В этом случае ретранслятор покадрово синхронизирует нисходящий канал с восходящим каналом АС. Подробная информация приведена в
7.3 и
7.2.4.
SDL активации исходящей передачи в нисходящем канале ретранслятора
На
рисунке 54 приведен процесс принятия решения ретранслятором, когда его приемник синхронизируется по синхрогруппам АС, находясь в состоянии BS_Hibernating.
Рисунок 54 является справочным.
Ретранслятор должен оставаться в состоянии BS_Hibernating в двух случаях, когда значение CC не совпадает, либо тип слота - не CSBK. Если значение CC совпадает и тип слота - CSBK, ретранслятор должен запустить таймер "Подвижная станция не активна" ("Mobile Station Inactivity") T_MSInactive, который описан в ГОСТ Р 71586.1-2024
(пункт Д.2), и перейти в состояние Hangtime.
На
рисунке 54 приведены минимальные требования к активации ретранслятора.
Рисунок 54 - SDL активации ретранслятора
Дополнительно, производители также могут ввести проверку любого или всех из следующих параметров:
- CSBKO;
- SFID;
- адрес пункта назначения (ретранслятор) и адрес источника.
MSC ретрансляторов
На следующих MSC показано, как происходит разбиение функциональных уровней ретрансляторов в соответствии с
6.4.
Примечание - Процесс CCL_BS используется для описания состояния обоих таймслотов, в то время как процессы CCL_1 и CCL_2 используются для описания состояния таймслота 1 и таймслота 2, соответственно. Это используется в целях разъяснения и носит чисто справочный характер.
Процесс нисходящей активации ретранслятора (BS_Outbound_Activation)
На
рисунке 55 приведены действия ретранслятора, когда он получает PDU для вывода из режима ожидания (Wake_up), при этом уровень управления вызовами "Обработка обоих таймслотов (CCL_BS)" находится в состоянии BR_Hibernating.
Рисунок 55 - Процесс BS_Outbound_Activation
CCL_BS запускает оба процесса: уровень управления вызовами: обработка таймслота 1 (CCL_1) и уровень управления вызовами: обработка таймслота 2 (CCL_2), и должен запустить процесс T_MSInactive, а также перейти в состояние Hangtime. CCL_1 и CCL_2 посылают в DLL примитив Generate_Idles и оба переходят в состояние Channel_Hangtime. DLL запускает передачу по нисходящему каналу, а ретранслятор должен передать свободные ("Idle") PDU с типом данных "Idle" в обоих таймслотах. Кроме того, бит AT CACH для обоих таймслотов должен быть установлен в положение "Idle".
13.1.1.3 Ретрансляция речевого вызова
На
рисунке 56 приведены действия ретранслятора при получении им Voice_LC_Header в таймслоте 1, когда CCL_1 находится в состоянии Channel_Hangtime. На
рисунке для примера используется PDU Grp_V_Ch_Usr.
Рисунок 56 - Процесс BOR_Slot_1
DLL посылает примитив "Начало повтора" (ретрансляции) (BOR) в процесс CCL_1 и прекращает генерировать сообщения "Idle". CCL_1 переходит в состояние Repeating_Slot. DLL также посылает примитив BOR_Slot_1 в процесс CCL_BS. Если таймслот 2 находится в состоянии Channel_Hangtime или Call_Hangtime, он переходит в состояние Repeating_Slot_1. Если таймслот 2 находится в состоянии Repeating_Slot, то CCL_BS переходит в состояние Repeating_Both_Slots. DLL должен ретранслировать Voice_LC_Header, а затем последовательно ретранслировать пакеты голосовых данных таймслота 1 в этом состоянии. Пока ретранслятор осуществляет процесс ретрансляции, он должен установить бит CACH AT в значение "занят". DLL также отправляет в адрес CCL_1 информацию LC, которая используется для генерирования PDU, относящихся к времени удержания вызова.
13.1.1.4 Время удержания речевого вызова
На
рисунке 57 приведены действия ретранслятора, при получении им Terminator_with_LC в таймслоте 1, когда CCL_1 находится в состоянии Repeating_Slot_1. На
рисунке для примера используется PDU Grp_V_Ch_Usr.
Рисунок 57 - Процесс EOR_Slot_1
DLL посылает примитив EOR в процесс CCL_1, который запускает таймер "Время удержания вызова" ("Call Hangtime") T_CallHt и переходит в состояние Call_Hangtime. DLL также посылает примитив EOR_Slot_1 в процесс CCL_BS. Если таймслот 2 находится в состоянии Channel_Hangtime или Call_Hangtime, он переходит в состояние Hangtime. Если таймслот 2 находится в состоянии Repeating_Slot, то CCL_BS переходит в состояние Repeating_Slot_2. CCL_1 посылает в DLL примитив Generate_Terminators для сообщения о времени удержания вызова. Ретранслятор в этом состоянии должен передать PDU, относящиеся ко времени удержания вызова, и установить бит CACH AT в значение "занят". Когда истекает время T_CallHt, CCL_1 переходит в состояние Channel_Hangtime и посылает примитив Generate_Idles в DLL. В этом состоянии ретранслятор должен передавать PDU, относящиеся к сообщениям о свободном состоянии (в соответствии с
В.3 ГОСТ Р 71586.1-2024) с типом данных "Idle" и битом CACH AT, установленным в значение "Idle".
13.1.1.5 Ретрансляция CSBK
На
рисунке 58 приведены действия ретранслятора, когда он получает CSBK в таймслоте 1, находясь в состоянии Channel_Hangtime.
Рисунок 58 - Ретрансляция CSBK
Ретранслятор CCL_1 посылает примитив TX_CSBK_Slot_1 в DLL для ретрансляции CSBK и остается в состоянии Channel_Hangtime. Ретранслятор должен ретранслировать принятый CSBK.
13.1.1.6 Деактивация нисходящего канала ретранслятора
На
рисунке 59 приведены действия ретранслятора, когда истекает время таймера T_MSInactive. CCL_BS посылает примитив процесса Kill_Slot в CCL_1 и CCL_2 и переходит в состояние BS_Hibernating. В этом случае ретранслятор прекращает передачу в нисходящем канале.
Рисунок 59 - Процесс BS_Outbound_Deactivation
13.1.1.7 Авторизация канала
Общие положения
Для авторизации канала требуется, чтобы ретранслятор выбрал одну АС из всех, пытающихся провести передачу в течение времени удержания (время удержания может быть определено либо временем удержания канала, либо временем удержания вызова). Процедура применяется при доступе к каналу по протоколу LBT во время удержания канала для речевых вызовов, вызовов для передачи пользовательских данных и служебных сообщений с помощью одноблочного CSBK, а также при доступе к каналу в режиме "в вызове" во время удержания вызова для речевой передачи. Требование авторизации используется только применительно к процедуре доступа к каналу по протоколу LBT. Таким образом, процедура авторизации канала применима как во время удержания канала, так и во время удержания вызова для речевой передачи. Во время удержания канала она применима только для передачи данных или одноблочных служебных сообщений с использованием CSBK.
Во время удержания АС инициирует передачу отправлением одноблочного служебного сообщения PDU ChanAuth в восходящем канале ретранслятора. Содержание PDU ChanAuth зависит от типа вызова:
- для речевой передачи PDU ChanAuth соответствует речевому заголовку;
- для передачи данных PDU ChanAuth соответствует преамбуле CSBK;
- для передачи сигнализации в CSBK PDU ChanAuth соответствует преамбуле CSBK.
Примечание - При передаче сигнализации одноблочным служебным сообщением CSBK без предшествующей ему преамбулы CSBK процедура авторизации канала не применяется, так как процесс повторной передачи CSBK обеспечивает устранение коллизий. При передаче данных второго уровня (ACK, NACK и т.д.) во время ожидания подтверждаемых данных процедура авторизации канала также не используется.
После передачи служебного сообщения PDU ChanAuth АС переходит в режим приема. После приема служебного сообщения PDU ChanAuth ретранслятор устанавливает IE CACH AT в значение BUSY и продолжает передавать PDU Hangtime (Call или Channel). Ретранслятор выбирает одну АС из всех, которые отправили ChanAuth PDU (проводит авторизацию), и передает по каналу полезной нагрузки ChanAuth PDU, принятый от авторизованной АС. В этот момент ретранслятор ожидает передачи данных от авторизованной АС. Если ретранслятор получает речевой заголовок от авторизованной АС, то этот заголовок ретранслируется. На
рисунке 60 представлен процесс авторизации канала для речевого вызова во время его удержания, где HT - заголовок удержания вызова, VH - речевой заголовок, а A - начало речевой передачи пакета A.
Рисунок 60 - Авторизация канала во время удержания вызова
Примечание - На
рисунке 60 представлен пример синхронизации каналов, которая используется как при односайтовых, так и многосайтовых вариантах развертывания. В односайтовом варианте речевой заголовок обычно повторяется в следующем исходящем пакете после приема.
Процедуры авторизации канала ретранслятора
Процедуры авторизации канала односайтового ретранслятора
При получении ChanAuth PDU ретранслятор устанавливает для IE CACH AT значение BUSY, запускает таймер T_BS_ChanAuthRsp и начинает повторять полученный пакет ChanAuth PDU. Ретранслятор будет передавать ChanAuth PDU до тех пор, пока не истечет время таймера T_BS_ChanAuthRsp или пока не будет получен пакет с Source ID, совпадающим с Source ID, переданным в ChanAuth PDU. После получения пакета с совпадающим идентификатором источника ретранслятор должен отключить таймер T_BS_ChanAuthRsp и повторить полученные пакеты. Если время таймера T_BS_ChanAuthRsp истекает, то ретранслятор должен передать PDU об удержании.
Процедуры авторизации канала многосайтового ретранслятора
При получении ChanAuth PDU ретранслятор устанавливает для IE CACH AT значение BUSY и запускает таймер T_BS_ChanAuthSel. Пока таймер T_BS_ChanAuthSel активен, ретранслятор должен продолжать передавать PDU об удержании, который он передавал до получения ChanAuth PDU, и не должен повторять PDU с идентификатором источника, отличный от того, который был получен в ChanAuth PDU. По истечении времени таймера T_BS_ChanAuthSel ретранслятор должен выбрать один из полученных PDU ChanAuth. Процесс выбора включает PDU ChanAuth, инициировавший запуск таймера T_BS_ChanAuthSel, а также все PDU ChanAuth, полученные от удаленных сайтов, пока таймер T_BS_ChanAuthSel был активен.
После выбора PDU ChanAuth ретранслятор должен удерживать IE CACH AT в состоянии BUSY, запустить таймер T_BS_ChanAuthRsp и начать повтор выбранного PDU ChanAuth. Ретранслятор должен передавать выбранный ChanAuth PDU до тех пор, пока не истечет время таймера T_BS_ChanAuthRsp или пока не будет получен пакет с идентификатором источника, совпадающим с идентификатором источника из выбранного ChanAuth PDU. При получении пакета с идентификатором источника, совпадающим с идентификатором источника, переданным в выбранном ChanAuth PDU, ретранслятор должен отключить таймер T_BS_ChanAuthRsp и повторить полученные пакеты. Если время таймера T_BS_ChanAuthRsp истекает, то ретранслятор должен передать PDU об удержании.
Процедуры авторизации канала АС
АС инициирует начало передачи (речь, пользовательские данные или служебное сообщение CSBK) передачей одного пакета ChanAuth PDU по рабочему каналу, после чего запускает таймер T_MS_ChanAuth и переходит в режим приема. Если запрашивающая АС получает ChanAuth PDU со своим ID до истечения времени таймера T_MS_ChanAuth, то она отключает таймер T_MS_ChanAuth и передает пользовательские сообщения. Если запрашивающая АС получает ChanAuth PDU, отличный от ее ID, до истечения времени таймера T_MS_ChanAuth, то она отменяет таймер T_MS_ChanAuth, запрос вызова отклоняется, и АС остается в режиме повторного приема. Если время таймера T_MS_ChanAuth истекает, а запрашивающая АС все еще получает PDU об удержании вызова, она запускает случайный таймер удержания, чтобы определить время повторной попытки доступа к каналу.
Примечание - Время таймера T_MS_ChanAuth может быть разным для односайтовых и многосайтовых развертываний.
13.2 Требования к речевым услугам в режиме ретрансляции
13.2.1 Услуги группового вызова в режиме ретрансляции
В режиме ретранслятора используются те же поля и пакеты данных, что и в прямом режиме, в соответствии с
разделом 13 ГОСТ Р 71586.1-2024.
В дополнение ретранслятор генерирует LC PDU Grp_V_Ch_Usr с использованием "Прерывателя с LC" типа данных для сигнализации о времени удержания (резервирования) вызова. Нулевое сообщение всегда встраивается в пакет "F" голосового суперкадра в восходящем канале, и встраивается в позиции (поле) обратного канала в нисходящем канале, когда не требуется сигнализация об обратном канале.
13.2.2 Услуга индивидуального вызова в режиме ретрансляции
В режиме ретранслятора используются те же поля и пакеты данных, что и в прямом режиме, в соответствии с
разделом 13 ГОСТ Р 71586.1-2024.
В дополнение ретранслятор также генерирует LC PDU UU_V_Ch_Usr с использованием "Прерывателя с LC" для сигнализации о времени удержания (резервирования) вызова. Нулевое сообщение всегда встраивается в пакет "F" речевого суперкадра в восходящем канале и встраивается в поле обратного канала в нисходящем канале, когда не требуется сигнализации об обратном канале.
13.2.3 Услуга вызова с открытым речевым каналом
В режиме ретрансляции используется услуга вызова с открытым речевым каналом, описанная в
13.2.4 ГОСТ Р 71586.1-2024.
Данный раздел определяет PDP для операций с пакетными данными. Посылка данных произвольной длины передается по радиосвязи через радиоинтерфейс на основе технологии передачи IP-пакетов.
Оборудование цифровой ППР поддерживает протоколы третьего уровня, описанные в
разделе 14 ГОСТ Р 71586.1-2024:
- интернет-протокол;
- протокол передачи данных;
- передачи сообщений.
Оборудование цифровой ППР поддерживает интернет-протокол версии 4 (IPv4).
Примечание - Для более подробного описания см.
[1].
Использование протоколов IPv6 в оборудовании цифровой ППР возможно с учетом преобразования данных из протокола IPv4 в пакеты IPv6, как указано в
приложении Б.
14.3 Фрагментация и сборка данных пакета
14.3.1 Общие положения
Протокол радиоинтерфейса предусматривает передачу IP-пакетов по радиоканалу. В ходе такой передачи обеспечивается фрагментация, сборка, коррекция, обнаружение ошибок, возможность подтвержденной доставки по радиоканалу и конфиденциальность.
Фрагментация и сборка данных пакета подробно описаны в
14.3.1 ГОСТ Р 71586.1-2024.
14.3.2 Структура первых блоков заголовков различных типов передаваемых данных
Структура первых блоков заголовков данных различного типа подробно описана в
14.3.2 ГОСТ Р 71586.1-2024.
14.3.2.1 Структура блоков подтверждаемых и неподтверждаемых данных
Структура первых блоков заголовков данных различного типа подробно описана в
14.3.3 ГОСТ Р 71586.1-2024.
14.3.2.2 Время удержания канала в режиме ретрансляции
Общие требования и структура "Прерывателя данных с LC" (TD_LC) описаны в
14.3.3.5 ГОСТ Р 71586.1-2024.
В режиме ретранслятора указание времени удержания канала должно осуществляться ретранслятором путем передачи заданного количества "Прерывателя данных с LC". Чтобы избежать коллизии, ретранслятор должен установить биты CACH AT в состояние "занято" на время удержания канала. АС должна отправить пакет ответа не по протоколу LBT во время удержания.
14.3.2.3 UDT структура последнего блока данных
Требования по передаче блоков данных UDT, следующих за заголовком данных UDT, а также последнего блока описаны в
14.3.3.6 ГОСТ Р 71586.1-2024.
15 Требования к PDU уровня 2 в режиме ретрансляции
15.1 Описание PDU уровня 2. Общие положения
Этот раздел описывает PDU уровня 2, которые применяются в радиоинтерфейсе комплекса стандартов на цифровую профессиональную подвижную радиосвязь.
Следующие подразделы настоящего раздела содержат описания PDU и IE. Таблицы, в которых представлены описания PDU, приведены к следующей структуре:
- столбец "IE" содержит имя содержащегося в нем элемента(ов);
- столбец "Длина" указывает длину элемента в битах;
- столбец "Комментарий" содержит дополнительную информацию об IE.
Элементы должны передаваться в порядке, определенном структурой пакета, при этом первым передается элемент, указанный вверху таблицы (перед перемежением). Содержание IE представлено двоичным значением, а MSB данного двоичного значения должен быть передан первым (перед перемежением).
15.2 PDU для речевого пакета, общий пакет данных в режиме ретрансляции
PDU для речевого пакета и общего пакета данных описаны в
15.2 ГОСТ Р 71586.1-2024.
В режиме ретрансляции используются дополнительные синхрогруппы и PDU.
15.2.1 Кадровая синхронизация (SYNC) PDU в режиме ретрансляции
Кадровая синхронизация - первоначальный шаг к получению сообщения, она должна осуществиться прежде, чем будут извлечены, проанализированы и интерпретированы встроенные поля. Протокол TDMA включает: получение речи АС, получение речи ретранслятором, получение данных или управления АС и получение данных или управления ретранслятором, а также работу в прямом режиме TDMA (таймслот 1, речь), в прямом режиме TDMA (таймслот 1, данные), в прямом режиме TDMA (таймслот 2, речь) и в прямом режиме TDMA (таймслот 2, данные). Для распознавания различных режимов используются различные кадровые синхрогруппы. Использование начальной синхронизации для переноса дополнительной информации, обозначающей эти режимы, сокращает количество требуемых специальных сигнальных битов в пакетной структуре.
Таблица 3
IE | Длина | Комментарий |
SYNC | 48 | |
Структура передаваемых синхрогрупп должна соответствовать приведенной в
таблице 4.
Примечание - Протокол TDMA определяет уникальные кадровые синхрогруппы по 48 бит для речи и данных, которые являются посимвольным дополнением друг друга. Коррелятор кадровой синхронизации находит положительный результат для речевого режима и однозначно отрицательный - для данных при применении одной синхрогруппы.
Таблица 4
Источник синхрогруппы - ретранслятор (нисходящий канал) |
Речь | Hex | 7 | 5 | 5 | F | D | 7 | D | F | 7 | 5 | F | 7 |
Bin | 0111 | 0101 | 0101 | 1111 | 1101 | 0111 | 1101 | 1111 | 0111 | 0101 | 1111 | 0111 |
Данные | Hex | D | F | F | 5 | 7 | D | 7 | 5 | D | F | 5 | D |
Bin | 1101 | 1111 | 1111 | 0101 | 0111 | 1101 | 0111 | 0101 | 1101 | 1111 | 0101 | 1101 |
Источник синхрогруппы - АС (восходящий канал) |
Речь | Hex | 7 | F | 7 | D | 5 | D | D | 5 | 7 | D | F | D |
Bin | 0111 | 1111 | 0111 | 1101 | 0101 | 1101 | 1101 | 0101 | 0111 | 1101 | 1111 | 1101 |
Данные | Hex | D | 5 | D | 7 | F | 7 | 7 | F | D | 7 | 5 | 7 |
Bin | 1101 | 0101 | 1101 | 0111 | 1111 | 0111 | 0111 | 1111 | 1101 | 0111 | 0101 | 0111 |
RC sync (выделенный) | Hex | 7 | 7 | D | 5 | 5 | F | 7 | D | F | D | 7 | 7 |
Bin | 0111 | 0111 | 1101 | 0101 | 0101 | 1111 | 0111 | 1101 | 1111 | 1101 | 0111 | 0111 |
Резервная синхрогруппа <1> |
Резерв | Hex | D | D | 7 | F | F | 5 | D | 7 | 5 | 7 | D | D |
Резерв | Bin | 1101 | 1101 | 0111 | 1111 | 1111 | 0101 | 1101 | 0111 | 0101 | 0111 | 1101 | 1101 |
<1> Резервная синхрогруппа предназначена для использования в перспективе. |
15.2.2 PDU доступа к каналу TDMA (PDU TACT)
PDU TACT должен использоваться для структурирования и определения состояния CACH. PDU TACT имеет длину 7 бит и предшествует CACH. Описание PDU TACT приведено в
таблице 5.
Таблица 5
IE | Длина | Комментарий |
AT | 1 | В режиме непрерывной передачи, как для речи, так и данных, бит AT установлен в значение 12 |
TCh | 1 | - |
LCSS | 2 | - |
Проверочные элементы TACT | 3 | Применяется кодирование (7,4)-кодом Хэмминга, |
15.2.3 PDU RC
PDU RC используется для RC-сигнализации. PDU RC имеет длину 32 бита и встроен в пакет RC, как описано в
10.4. Описание PDU RC приведено в
таблице 6.
Таблица 6
IE | Длина | Комментарий |
Информация полезной нагрузки RC | 4 | |
| | ИС МЕГАНОРМ: примечание. В официальном тексте документа, видимо, допущена опечатка: имеется в виду п. Б.18 ГОСТ Р 71586.1-2024, а не А.18. | |
|
CRC информации RC | 7 | Применяется кодирование кодом CRC-7, см. А.18 |
Проверочные элементы RC | 21 | Применяется кодирование кодом-произведением (32,11), |
<1> IE данных определен в ГОСТ Р 71586.1. |
15.2.4 PDU короткого сообщения управления соединением (PDU SHORT LC)
Использование PDU SHORT LC описано в
11.1. PDU SHORT LC имеет длину 36 бит. Описание PDU SHORT LC приведено в
таблице 7.
Таблица 7
IE | Длина | Комментарий |
SLCO | 4 | - |
Данные короткого LC | 24 | FID должен быть SFID или MFID |
CRC короткого LC | 8 | Применяется кодирование кодом верификации CRC-8, |
|
15.3 Пакеты и блоки данных (PDP PDU) второго и третьего уровней
При тесном взаимодействии между уровнями 2 и 3, а также в связи с необходимостью иметь достоверную информацию о состоянии канала, PDU уровня 3 описаны в подразделах ниже, и могут включать в себя два типа элементов:
- зависимые элементы сообщения. Эти элементы являются видимыми для уровня 2, и могут быть использованы любой АС (которая способна их декодировать) независимо от адресации. Данные элементы зависят от типа сообщения. Некоторые генерируются уровнем 2, когда он создает полное сообщение, тогда как другие генерируются уровнем 3;
- конкретные элементы. Они являются "верными" для элементов уровня 3. Они обрабатываются только абонентскими станциями, которым адресованы.
Там, где существуют оба типа уровней в PDU, они показаны отдельно.
15.4 Описание данных, связанных с PDU
Требования к PDU уровня 2, связанные с протоколом пакетной передачи данных, которые применяются в радиоинтерфейсе, описаны в
15.4 ГОСТ Р 71586.1-2024.
15.5 Кодирование IE уровня 2
15.5.1 Кодирование IE уровня 2. Общие положения
Основные требования к IE, содержащимся в PDU уровня 2, приведены в
15.5 ГОСТ Р 71586.1-2024.
В данном подразделе приведены требования, предъявляемые к режиму работы с ретрансляцией.
15.5.2 CC
Использование IE "Цветовой код" (CC) обеспечивает разграничение доступа АС к каналам связи в действующих радиосетях и позволяет защитить каналы от внутриканальных помех, создаваемых в результате возможного перекрытия зон обслуживания различных систем радиосвязи (или разных сайтов одной системы), использующих одни и те же физические радиоканалы. Описание IE CC представлено в
таблице 8.
Таблица 8
IE | Длина | Значение | Комментарий |
CC | 4 | 00002 | CC 0 |
....... | От CC 1 до CC 14 |
11112 | |
<1> Данный цветовой код (называемый "Все сайты") используется в прямом режиме TDMA (при передаче CSBK-синхронизации). |
15.5.3 PowI
IE "Индикатор управления мощностью и приоритета прерывания" указывает, связана ли встроенная сигнализация с тем же логическим каналом или с другим логическим каналом. В последнем случае этот IE содержит информацию RC, как описано в
таблице 9.
Таблица 9
IE | Длина | Значение | Комментарий |
Индикатор управления мощностью и приоритета прерывания | 1 | 02 | Встраиваемая сигнализация несет в себе информацию, связанную с тем же логическим каналом либо внедренное сообщение "Ноль" <1> |
12 | Встраиваемая сигнализация несет в себе информацию RC, связанную с другим логическим каналом <2> |
<1> Используется в прямом режиме (см. 7.2 ГОСТ Р 71586.1-2024). <2> В случае смещенного во времени канала элемент "Индикатор управления мощностью и приоритета прерывания", как равный нулю, так и равный единице, относится к одному логическому каналу. |
15.5.4 Тип доступа (AT)
IE AT указывает, каким будет следующий таймслот в восходящем канале: свободным или занятым, как описано в
таблице 10.
Таблица 10
IE | Длина | Значение | Комментарий |
Тип доступа | 1 | 02 | Таймслот в восходящем канале свободен |
12 | Таймслот в восходящем канале занят |
15.5.5 Канал TDMA (TCh)
IE TCh указывает номер таймслота в нисходящем или восходящем канале, как описано в
таблице 11.
Таблица 11
IE | Длина | Значение | Комментарий |
Канал TDMA | 1 | 02 | Следующий таймслот в нисходящем канале является таймслотом 1 |
Канал TDMA | 1 | 12 | Следующий таймслот в нисходящем канале является таймслотом 2 |
15.5.6 Проверочные элементы TACT
IE "Проверочные элементы TACT" имеет длину 3 бита, получаемую в результате кодирования (7,4)-кодом Хэмминга, описание которого приведено в ГОСТ Р 71586.1-2024
(пункт Б.10).
15.5.7 Проверочные элементы RC
IE "Проверочные элементы RC" имеет длину 21 бит, получаемую в результате кодирования кодом-произведением (32,11), описание которого приведено в ГОСТ Р 71586.1-2024
(пункт Б.4).
16 Требования к PDU уровня 3
16.1 Описание PDU уровня 3. Общие положения
Настоящий раздел описывает PDU уровня 3, которые применяются в оборудовании комплекса стандартов на цифровую профессиональную подвижную радиосвязь.
Последующие подразделы содержат описания PDU и содержащихся в них IE. Структура PDU представлена таблицами в следующем виде:
- столбец "IE" содержит наименование IE;
- столбец "Длина" указывает длину элемента в битах;
- столбец "Комментарий" содержит иную информацию об IE. Элементы должны передаваться в порядке, указанном в
разделе 11.
С учетом близкого взаимодействия уровней 2 и 3 и высокой важности информации о состоянии необходимого канала, PDU уровня 3 подробно описаны ниже и могут содержать два типа элементов:
- элементы, зависящие от сообщения - эти элементы доступны для уровня 2 и могут использоваться любой АС (которая способна декодировать их) независимо от адресации. Эти элементы зависят от элемента, указывающего тип сообщения. Некоторые из них генерируются уровнем 2, когда он составляет завершенное сообщение, тогда как другие генерируются уровнем 3;
- элементы функциональных возможностей - эти элементы являются "истинными" элементами уровня 3. Они обрабатываются только теми АС, которым адресованы.
Для тех PDU, в которых могут находиться оба типа элементов, они показаны отдельно.
16.2 PDU управления полным соединением
Требования к PDU управления полным соединением описаны в
16.2 ГОСТ Р 71586.1-2024.
16.3 PDU CSBK в режиме ретрансляции
Требования к PDU управляющего блока сигнализации описаны в
16.3 ГОСТ Р 71586.1-2024.
Для активации ретранслятора из спящего режима (без передачи сигналов синхронизации в нисходящем канале) используется PDU активации ретранслятора.
Передача коротких сообщений описывается в PDU управления короткими сообщениями.
16.3.1 PDU CSBK активации нисходящего канала ретранслятора
| | ИС МЕГАНОРМ: примечание. В официальном тексте документа, видимо, допущена опечатка: пункт 11.9 в ГОСТ Р 71586.1-2024 отсутствует. Вероятно, имеется в виду пункт 11.4. | |
Байты 0 и 1 PDU CSBK активации нисходящего канала ретранслятора (BS_Dwn_Act) согласованы со структурой формата CSBK в соответствии с
11.9 ГОСТ Р 71586.1-2024. Байты 2 - 9 содержат специфичную для BS_Dwn_Act информацию. PDU BS_Dwn_Act приведен в
таблице 12.
Таблица 12
IE | Длина | Комментарий |
Элементы, зависящие от сообщения |
LB | 1 | Этот бит должен быть установлен в значение 12 |
PF | 1 | - |
Элементы функциональных возможностей |
CSBKO | 6 | Должен быть установлен в значение 1110002 |
FID | 8 | Должен быть установлен в значение 000000002 |
R | 16 | Все биты должны быть установлены в значение 02 |
Адрес ретранслятора | 24 | - |
Адрес источника | 24 | - |
16.3.2 PDU управления короткими соединениями
16.3.2.1 Нулевое сообщение
Структура PDU "Нулевое сообщение" (Nul_Msg) соответствует формату, описанному в
11.1. Состав PDU Nul_Msg приведен в
таблице 13. Данный PDU передается в канале CACH, когда нет других PDU для передачи.
Таблица 13
IE | Длина | Комментарий |
Элементы функциональных возможностей |
SLCO | 4 | Должен быть установлен в значение 00002 |
R | 24 | Все биты должны быть установлены в значение 02 |
16.3.2.2 Обновление типа трансляции
Структура сообщения "Обновление типа трансляции" (Act_Updt) соответствует формату, описанному в
11.1. Состав PDU Act_Updt приведен в
таблице 14.
Таблица 14
IE | Длина | Значение | Комментарий |
Элементы функциональных возможностей |
SLCO | 4 | 00012 | - |
ID трансляции таймслота 1 | 4 | 00002 | В таймслоте 1 ретранслятора трансляции нет |
00012 | R |
00102 | Трансляция группового CSBK в таймслоте 1 ретранслятора |
00112 | Трансляция индивидуального CSBK в таймслоте 1 ретранслятора |
01002 | R |
01012 | R |
01102 | R |
01112 | R |
10002 | Групповая речевая трансляция в таймслоте 1 ретранслятора |
10012 | Индивидуальная речевая трансляция в таймслоте 1 ретранслятора |
10102 | Индивидуальная трансляция с передачей данных в таймслоте 1 ретранслятора |
10112 | Групповая трансляция с передачей данных в таймслоте 1 ретранслятора |
11002 | Групповая трансляция экстренных речевых сообщений в таймслоте 1 ретранслятора |
11012 | Индивидуальная трансляция экстренных речевых сообщений в таймслоте 1 ретранслятора |
11102 | R |
11112 | R |
ID трансляции таймслота 2 | 4 | 00002 | В таймслоте 2 ретранслятора трансляции нет |
00012 | R |
00102 | Трансляция группового CSBK в таймслоте 2 ретранслятора |
00112 | Трансляция индивидуального CSBK в таймслоте 2 ретранслятора |
01002 | R |
01012 | R |
01102 | R |
01112 | R |
10002 | Групповая речевая трансляция в таймслоте 2 ретранслятора |
10012 | Индивидуальная речевая трансляция в таймслоте 2 ретранслятора |
10102 | Индивидуальная трансляция с передачей данных в таймслоте 2 ретранслятора |
01102 | R |
01112 | R |
10002 | Групповая речевая трансляция в таймслоте 2 ретранслятора |
10012 | Индивидуальная речевая трансляция в таймслоте 2 ретранслятора |
10102 | Индивидуальная трансляция с передачей данных в таймслоте 2 ретранслятора |
10112 | Групповая трансляция с передачей данных в таймслоте 2 ретранслятора |
| | 11002 | Групповая трансляция экстренных речевых сообщений в таймслоте 2 ретранслятора |
11012 | Индивидуальная трансляция экстренных речевых сообщений в таймслоте 2 ретранслятора |
11102 | R |
11112 | R |
Хешированный адрес таймслота 1 | 8 | Адресат | Адрес назначения сжатого таймслота 1 <1> |
Хешированный адрес таймслота 2 | 8 | Адресат | Адрес назначения сжатого таймслота 2 <1> |
<1> Для вычисления хешированных адресов применяется циклический код CRC-8 в соответствии с ГОСТ Р 71586.1-2024 (пункт Б.13). Примечание - Когда ретранслятор получает преамбулу CSBK, он объявляет о типе трансляции, которая следует за преамбулами. |
17 Требования к физическому уровню (уровень 1)
Оборудование цифровой профессиональной подвижной радиосвязи по требованиям к физическому уровню радиоинтерфейса должно соответствовать:
- в случае использования только цифрового режима работы -
ГОСТ Р 56172;
- в случае использования только аналогового режима работы -
ГОСТ Р 56153 (в части, касающейся работы с разносом частот между соседними радиоканалами 12,5 кГц).
Технические требования к ряду параметров уточняются комплексом стандартов на цифровую профессиональную подвижную радиосвязь.
По требованиям устойчивости к климатическим и механическим воздействиям оборудование цифровой ППР должно соответствовать
ГОСТ Р 56172, а ретрансляторы, кроме того, должны соответствовать требованиям
ГОСТ 15150. При необходимости изготовления взрывозащищенного оборудования цифровой ППР должны быть выполнены требования
ГОСТ 31610.15 и
ГОСТ 31610.10-1.
Для обеспечения надежного функционирования ретранслятора должно быть предусмотрено резервирование его основного источника питания. В качестве резервного источника питания могут быть использованы аккумуляторные батареи, имеющие сертификат соответствия Российской Федерации. Переключение основного источника питания на резервный источник питания и обратно должно происходить автоматически. Критерии переключения основного источника питания на резервный источник питания и обратно устанавливают в технических условиях на ретранслятор конкретного типа.
17.1 Отклонение частоты передатчика ретранслятора от номинального значения
Максимальное отклонение частоты передатчика ретранслятора от номинального значения на заданной центральной несущей РЧ определено в
таблице 15.
Примечание - При использовании АС в качестве ретранслятора должны выполняться требования по предельно допустимому отклонению частоты передатчика этой АС, указанные в
17.1.4 ГОСТ Р 71586.1-2024.
Таблица 15
Отклонение частоты передатчика ретранслятора
Частотный диапазон | Максимальное отклонение частоты ретранслятора |
30 - 300 МГц | +/- 2 ppm |
300 - 600 МГц | +/- 1 ppm |
600 - 800 МГц | +/- 0,75 ppm |
800 МГц - 1 ГГц | +/- 0,3 ppm |
17.2 Временные параметры таймслотов в режиме ретрансляции
В восходящем канале ретранслятора передаются общие пакеты физического уровня и пакеты с RC. В нисходящем канале передаются общие пакеты физического уровня, CACH и пакеты с RC.
Для восходящего канала структура кадра TDMA и структура таймслотов (пакетов) показана на
рисунке 61.
Временные параметры для восходящего канала приведены в ГОСТ Р 71586.1-2024
(приложение И).
Каждый кадр TDMA длиной 60 мс состоит из двух пакетов с таймслотами по 30 мс. Обычно первый вызов использует таймслот 1 (пакет 1), а другой вызов использует таймслот 2 (пакет 2). Вызовы состоят из серии равных таймслотов.
17.2.1 Общий пакет
17.2.1.1 Общие положения
Общий пакет должен использоваться для приложений речи, данных и управления. Он предусматривает 264 бита данных со скоростью передачи данных до 4,4 Кбит/с. Это пакет, используемый для большинства приложений.
17.2.1.2 Время линейного изменения мощности
Мгновенные уровни мощности передатчика должны быть ограничены "Маской", заданной на
рисунке 62. "Маска" гарантирует, что ситуации "ближний-дальний" не приведут к межслотовому наложению в другом или непередаваемом таймслоте. "Маска" также гарантирует, что уровень мощности будет достаточен для соблюдения приемлемого значения BER.
Рисунок 62 - "Маска" мощности огибающей волны общего пакета
Уровни мощности, указанные в "Маске" в течение периода передачи символа 27,5 мс, заданы в дБп (в децибелах относительно средней мощности, передаваемой в пакете), где 0 дБп определен как:

, (1)
где TxP(t) - мгновенная мощность передатчика;
выбор времени проводится относительно центра временного интервала.
Таким образом, 0 дБп является средней мощностью в течение периода передачи символа 27,5 мс (область B на
рисунке 62).
17.2.1.3 Распределение символов во времени
Распределение символов во времени приведено в
17.2 ГОСТ Р 71586.1-2024.
17.2.1.4 Время задержки распространения и передачи данных
Обеспечение услугами цифровой радиосвязи подвижных объектов, находящихся на различных расстояниях от ретранслятора, предполагает использование защитных временных интервалов, связанных с особенностями распространения радиоволн. Передача информации от стационарных объектов, таких как ретранслятор, в нисходящем канале в сторону АС не требует использования защитных интервалов, однако в восходящем канале такие интервалы необходимы. Они встроены в структуру общего пакета, имеют длительность 1 мс и обеспечивают защиту приемника ретранслятора в восходящем канале от межслотового наложения, вызванного:
- задержкой распространения радиоволн, которая является функцией расстояния от АС до ретранслятора, вследствие чего пакеты данных двух таймслотов от различных АС могут приниматься с наложением друг на друга во времени;
- различной скоростью ухода собственной синхронизации из-за нестабильности опорного генератора каждой из АС, приводящей к отклонениям тактовой частоты во времени от эталонной (рассинхронизация АС между собой).
Каждая АС перед передачей должна засинхронизировать время с ретранслятором. Поэтому фактическое распределение временных параметров таймслотов при каждой передаче будет результатом задержки распространения радиоволн. Различия распределений во времени в ретрансляторе могут затем увеличиться в течение передачи из-за ошибки отклонения синхросигнала.
Общее изменение временных параметров приема трафика ретранслятора от АС зависит от задержки распространения и ошибки дрейфа синхросигнала и определяют, насколько далеко АС, передающая на втором временном интервале, находится от ретранслятора, прежде чем может произойти межслотовое наложение в первом временном интервале при передаче другой АС в непосредственной близости от ретранслятора. АС передают в трафике синхронизацию с помощью синхрокомбинаций, обеспечивая устранение ошибки отклонения частоты опорного генератора принимающего оборудования.
В случае, когда первая АС (АС 1) передает в таймслоте 1 в непосредственной близости от ретранслятора, допуск задержки распространения 1 мс позволяет другой АС (АС 2) передавать в таймслоте 2 на расстоянии до 150 км от ретранслятора без наложения между каналами, если нет никакого дополнительного фактора появления ошибки дрейфа синхросигнала.
Если АС 2 передает без повторной синхронизации во время передачи, то базовая ошибка отклонения синхросигнала может вызвать дальнейшее отклонение от действительной синхронизации и в результате уменьшить теоретическую дальность радиосвязи до расстояния менее 150 км. Поэтому, когда нет поддерживаемой тактовой синхронизации, необходимо сделать расчет и на задержку распространения, и на максимально возможное отклонение синхросигнала для определения теоретического расстояния от АС 2 до ретранслятора, прежде чем сможет произойти наложение таймслотов. Величина времени задержки распространения в таком расчете определяется максимальным расстоянием между АС 2 и ретранслятором. Величина изменения ошибки отклонения синхросигнала определяется длительностью вызова.
Максимальное время цикла распространения определяется как:
максимальное время распространения к АС и обратно = 2 x (максимальное расстояние/c), где c является скоростью света.
Примечание - Коэффициент 2 определяет задержку распространения радиоволн к АС и обратно.
Пример - При выборе максимального расстояния 135 км от ретранслятора до АС 2, необходимо будет выделить на задержку распространения 0,9 мс из 1 мс допуска. Остается 0,1 мс для основного отклонения синхросигнала во время передачи. Если максимальная основная ошибка отклонения синхросигнала (см. 17.1 ГОСТ Р 71586.1-2024) составляет +/- 2 ppm, и худший случай происходит, когда отклонения синхросигнала одной из АС быстрое, а отклонение синхросигнала другой АС медленное, то максимальное время передачи АС определяется:
максимальное время передачи = 0,5 x ((допуск ошибки отклонения синхросигнала)/(отклонение на символ)) x длительность символа,
где допуск ошибки отклонения синхросигнала составляет 1 мс - максимальное время распространения туда и обратно;
отклонение на символ равно 0-4167 нс для стабильности синхросигнала - 2 ppm.
Примечание - Коэффициент 0,5 включен для принятия во внимание дрейфа от двух независимых АС, перемещающихся во времени в противоположных направлениях.
Для расстояния 135 км при допуске ошибки отклонения синхросигнала, равного 0,1 мс, максимальное время передачи составит 25 с, прежде чем произойдет межслотовое наложение.
Такое же вычисление может быть сделано для передатчиков с лучшим эксплуатационным показателем отклонения синхросигнала.
Пример - Если максимальная основная ошибка составляет +/- 0,5 ppm, АС 2 может быть на расстоянии 146,3 км от ретранслятора, и вызов может превысить 25 с, прежде чем произойдет межслотовое наложение.
В случае, когда АС 1 также находится на некотором расстоянии от ретранслятора, расчет распространения должен учесть различия в расстоянии между АС 1 и АС 2, но не расстояние АС 2 от ретранслятора. Максимальное расстояние в таком случае будет ограничено окном синхронизации ретранслятора, которое определено изготовителем.
Пример - В случае отсутствия ошибки отклонения синхронизации, при необходимом окне синхронизации, АС 1, передающая в таймслоте 1 на расстоянии 30 км от ретранслятора, позволяет АС 2 передавать в таймслоте 2 на расстоянии до 180 км (150 км + 30 км) от ретранслятора без межслотового наложения.
Это может быть применимо, например, при развертывании ретранслятора на горной вершине далеко от намеченной области, где и будет осуществляться радиосвязь.
17.2.2 Пакет выделенного RC. Общее описание
Пакет RC имеет длительность 10 мс. Он может использоваться для обеспечения низкоскоростного канала передачи данных. Подробное описание RC приведено в
10.4.
17.2.3 Время линейного изменения мощности
Мгновенные уровни мощности передатчика должны быть ограничены "Маской", заданной на
рисунке 63. "Маска" гарантирует, что уровень мощности будет достаточен для выполнения показателя BER на этом очень коротком интервале. Межслотовое наложение здесь не является проблемой, так как пакет намного короче, чем длительность временного интервала. Поскольку уровень мощности более ограничен, чем в общем пакете, выделено дополнительное время линейного изменения. Здесь также 0 дБп определяется путем усреднения мгновенной мощности в области "Маски".
Рисунок 63 - "Маска" мощности огибающей волны пакета RC
для выделенного обратного канала
Уровни мощности в "Маске" даны в течение периода передачи символа 10 мс в дБп, где 0 дБп определен как:

, (2)
где TxP(t) - мгновенная мощность передатчика;
выбор времени проводится относительно центра временного интервала.
Таким образом, 0 дБп является средней мощностью в течение периода передачи символа 10 мс, (область "B" на
рисунке 63). Измерение средней мощности за период передачи символа (уровень 0 дБп) должно проводиться методом измерения допустимого уровня отклонения мощности несущей.
17.2.4 Распределение во времени символов пакетов RC
На
рисунке 64 изображено распределение во времени четырехуровневых символов пакета RC в таймслоте 30 мс. Общий пакет содержит 48 символов с 24 символами на каждой стороне от центра таймслота. Центр первого передаваемого символа - 23,5 символьных интервала от центра временного канала.
Рисунок 64 - Распределение во времени символов
пакета RC в таймслоте
17.2.5 Задержка распространения канала RC
Поскольку пакет короткий, то нет никакой опасности межслотового наложения, как это происходит с общим пакетом. Однако задержку распространения рассматривают, потому что она затрагивает случай, когда приемник нуждается в поиске пакета RC. Допуск задержки распространения - 1 мс.
17.2.6 Ограничения времени синхронизации опорного генератора синтезатора частот
Существуют различные сценарии для синхронизации синтезатора в зависимости от типа пакетов, как отправляемых, так и полученных. Минимальное время синхронизации синтезатора должно определяться наихудшим случаем, для которого разработана АС. В АС прямого режима, поддерживающих передачу сигнализации RC, должно быть предусмотрено время синхронизации синтезатора 11,25 мс. В ретрансляторах, поддерживающих сигнализацию RC, должно быть предусмотрено время синхронизации синтезатора 6,25 мс. В любом случае время синхронизации должно быть таким, чтобы соответствовать отклонению частоты от номинального значения в пределах 100 Гц за время передачи символа, как это определено в
17.1.
17.2.7 Ограничение кратковременного изменения частоты во время передачи символа
Для выполнения требования к показателю BER, указанного для оборудования в
6.2.2 ГОСТ Р 56153-2014, в течение времени передачи символов (пакета на радиочастоте), длительностью 27,5 мс, максимальное отклонение немодулированной частоты радиопередатчика на радиочастоте настройки не должно превышать +/- 100 Гц от центральной частоты радиоканала.
Точность установки центральной радиочастоты в диапазоне, предусмотренном настоящим стандартом, определена в
17.1.
18 Требования к встроенной диагностике ретранслятора
18.1 Требования к функции генерации тестовой последовательности
При переходе в тестовый режим передатчик должен находиться в нормальном режиме работы. В качестве полезного сигнала должна передаваться тестовая повторяющаяся псевдослучайная последовательность длиной 511 бит, генерируемая с использованием порождающего унитарного многочлена PRBS9 (согласно
[3]):
f(x) = x9 + x5 + 1. (3)
Линейная рекуррентная последовательность может быть сгенерирована с помощью девятиразрядного сдвигового регистра, у которого выходы пятого и девятого триггеров поступают на сумматор по модулю два, выход которого подается на вход первого триггера регистра сдвига. Последовательность начинается с первого из 9 последовательных символов (начальное заполнение регистра сдвига):
- количество разрядов сдвигового регистра - 9;
- длина псевдослучайной последовательности - 29 минус 1 бит, итого 511 бит;
- максимальная длина нулевой серии - 8 (неинвертированный сигнал).
Пример - Сформированная последовательность при применении алгоритма (3), операции сложения по модулю 2 и входной последовательности (100010000), полученной из унитарного многочлена:
1000010001100001001110010101011000011011110100110111001000101000010101101001111110110010010010110111111001001101010011001100000001100011001010001101001011111110100010110001110101100101100111100011111011101000001101011011011101100000101101011111010101010000001010010101111001011101110000001110011101001001111010111010100010010000110011100001011110110110011010000111011110000111111111000001111011111000101110011001000001001010011101101000111100111110011011000101010010001110001101101010111000100110001000100000000.
18.2 Требования к измерителю коэффициента ошибок
При переходе в тестовый режим приемник АС должен иметь возможность распознать псевдослучайную тестовую последовательность (PRBS9) длиной 511 бит после демодуляции принятого сигнала и вычислить отношение количества битов, принятых с ошибками, к общему количеству принятых битов (коэффициент ошибок на информационный бит, далее - BER). Он должен изменяться в пределах от 10-2 до 10-7.
Для расчета BER необходимо применить формулу

, (4)
где N - количество полученных битов;
Nош - количество битов с ошибкой.
Длительность измерения должна быть достаточной для получения точных результатов (для получения точности измерения, равной 10-2, необходимая длина N равна 104 битов, для точности 10-7 длина N составляет 1014 битов).
(обязательное)
ОБЗОР СОСТОЯНИЙ РЕТРАНСЛЯТОРА
А.1 Введение
В настоящем приложении описываются некоторые SDL-диаграммы, которые могут быть использованы в качестве обзора состояний для режима ретрансляции.
А.2 Состояния ретранслятора и описание SDL
А.2.1 Общие положения
Функционирование ретранслятора представлено с использованием двух уровней: первый уровень отвечает за активацию и деактивацию исходящего канала, а также за управление обоими слотами. Второй уровень отвечает за управление конкретным таймслотом и для каждого таймслота описывает три состояния: ретрансляции, удержания вызова и удержания канала.
На
рисунках А.1 и
А.2 номер таймслота относится к таймслоту нисходящего канала. Таким образом, таймслот 1 нисходящего канала соответствует таймслоту 1 нисходящего канала для режима смещения и таймслоту 2 нисходящего канала для выровненного режима, как это определено в
7.2 настоящего стандарта. Кроме того, на
рисунках А.1 и
А.2, BOR и EOR являются событиями, которые вызывают переход на уровне ретранслятора. Это обзор концептуальных сообщений, которые являются специфическими функциями.
А.2.2 SDL таймслотов ретранслятора
SDL обоих таймслотов ретранслятора описывает общий контроль обоих таймслотов, показанный на
рисунке А.1. Состояниями являются - BS_Hibernating, Hangtime, Repeating_Slot_1, Repeating_Slot_2 и Repeating_Both_Slots. Эти состояния определены ниже.
BS_Hibernating: В этом состоянии ретранслятор пытается декодировать действительное сообщение активации от АС. Нисходящее направление неактивно в течение этого состояния. После получения сообщения об активации ретранслятор запускает таймер неактивности АС (T_MSInactiv) и переходит в состояние Hangtime.
Примечание - Таймер T_MSInactiv запускается, когда не обнаружено активности восходящего канала или после приема сообщения об активации. Обнаружение активности восходящего канала, за исключением сообщения об активации, отменяет T_MSInactiv.
Hangtime: В этом состоянии ретранслятор передает сообщения удержания (Idle) в обоих таймслотах. Прием пакетов переведет ретранслятор в состояние - Repeating_Slot_1 или Repeating_Slot_2. Истечение времени T_MSInactiv переведет ретранслятор обратно в состояние BS_Hibernating.
Repeating_Slot_1: В этом состоянии ретранслятор активно повторяет пакеты в таймслоте 1 и передает сообщение Idle в таймслоте 2. Событие EOR_Slot_1 переведет ретранслятор в состояние удержания. Событие BOR_Slot_2 переведет ретранслятор в состояние Repeating_Both_Slots.
Repeating_Slot_2: В этом состоянии ретранслятор активно повторяет пакеты в таймслоте 2 и передает сообщение Idle в таймслоте 1. Событие EOR_Slot_2 переведет ретранслятор в состояние удержания. Событие BOR_Slot_1 переведет ретранслятор в состояние Repeating_Both_Slots.
Repeating_Both_Slots: В этом состоянии ретранслятор повторяет передачу в обоих таймслотах. В этом случае, одно из событий EOR_Slot_1 или EOR_Slot_2 переведет ретранслятор к соответствующему состоянию Repeating_Slot_1 или Repeating_Slot_2 (см.
рисунок А.1).
Рисунок А.1 - SDL-диаграмма обоих таймслотов ретранслятора
А.2.3 SDL одного таймслота ретранслятора
SDL одного таймслота ретранслятора описывает общий контроль одного из двух таймслотов TDMA, который приведен на
рисунке А.2. Состояниями являются: Channel_Hangtime, Call_Hangtime и Repeating_Slot. Эти состояния определены ниже.
Channel_Hangtime: В этом состоянии ретранслятор передает в таймслоте сообщение удержания канала (Idle). Прием пакетов переведет ретранслятор к состоянию Repeating_Slot.
Call_Hangtime: В этом состоянии ретранслятор передает сообщения удержания вызова (Voice_Terminator_with_LC) в таймслоте. Прием пакетов переведет ретранслятор в состояние Repeating_Slot. Кроме того, истечение времени удержания вызова переведет ретранслятор в состояние Channel_Hangtime state.
Repeating_Slot: В этом состоянии ретранслятор активно повторяет пакеты в таймслоте. Событие EOR переведет ретранслятор в состояние Call_Hangtime.
Рисунок А.2 - SDL-диаграмма одного таймслота ретранслятора
(обязательное)
ПЕРЕДАЧА IPv6-ДАННЫХ ПО PDP
Данное приложение показывает варианты передачи данных в PDP, определенном в комплексе стандартов на цифровую профессиональную подвижную радиосвязь, который разработан для передачи IPv4-пакетов, используя пакеты, передаваемые в протоколе IPv6.
Б.1 Адресация IPv6
IPv6 - это новое поколение протокола Интернет. Детальное описание протокола IPv6 представлено в
[2].
В IPv6 IP-адрес имеет длину 128 бит. Существует три типа адресов:
- Unicast (юникаст) - идентификатор единичного сетевого интерфейса. Пакет, отправленный на unicast-адрес, доставляется интерфейсу, идентифицированному как этот адрес;
- Anycast (эникаст) - идентификатор для набора сетевых интерфейсов (обычно принадлежащих разным оконечным узлам). Пакет, отправленный на anycast-адрес, доставляется одному из интерфейсов, идентифицированных как этот адрес (ближайшему по расстоянию в соответствии с протоколом маршрутизации);
- Multicast (мультикаст) - идентификатор для набора сетевых интерфейсов (обычно принадлежащих разным узлам). Пакет, отправленный на multicast-адрес, доставляется всем интерфейсам, идентифицированным как этот адрес.
В рамках этого приложения рассматриваются только unicast-адреса. Unicast-адрес имеет длину 128 бит и может быть разбит на несколько полей. IPv6-адреса записываются в шестнадцатеричном формате, как показано ниже.
Неопределенный адрес: 0000000016.
Петлевой адрес: 0000000116.
Примечания
1 Неопределенный адрес обозначает отсутствие адреса.
2 Петлевой адрес может использоваться узлом для отправки IPv6-пакетов самому себе.
Общая схема адресации Global Unicast представлена в
таблице Б.1.
Таблица Б.1
Схема адресации Global Unicast
n bits | m bits | 128-n-m bits |
Префикс Global Unicast | ID подсети | ID интерфейса |
Процедуры передачи IPv6 включают в себя технологию для узлов и маршрутизаторов для динамического туннелирования IPv6-пакетов в инфраструктуре маршрутизаторов IPv4-сети. Узлам IPv6, которые используют данную технологию, присваиваются специальные IPv6 unicast-адреса, которые несут в себе глобальные IPv4-адреса (32 бита) в младших разрядах. Данный тип адресов обозначен термином "IPv4-адреса, совместимые с IPv6" и представлены в
таблице Б.2.
Таблица Б.2
IPv4-адреса, совместимые с IPv6
80 bits (10 bytes) | 16 bits | 32 bits |
000016 | 000016 | 000016 | 000016 | 000016 | 000016 | IPv4-адрес |
Также определен второй тип IPv6-адресов, который содержит встроенный IPv4-адрес. Этот тип адреса используется для представления IPv4-адресов узлов в виде IPv6. Данный тип адреса обозначен термином "IPv4, сопоставимый с IPv6-адресом" и представлен в
таблице Б.3.
Таблица Б.3
IPv4, сопоставимый с IPv6-адресом
80 bits (10 bytes) | 16 bits | 32 bits |
000016 | 000016 | 000016 | 000016 | 000016 | FFFF16 | IPv4-адрес |
Б.2 Сопоставление адресов передаваемых по PDP
Существует две возможные стратегии, позволяющие передавать IPv6-пакеты поверх PDP:
- прямое сопоставление IPv6-пакета внутри пакета подтверждаемых или неподтверждаемых данных протокола;
- передача IPv6-пакета с использованием одной из технологий туннелирования IPv6 в IPv4.
Прямое сопоставление IPv6-пакетов на пакеты одного из двух сервисов "bearer services" передачи данных может быть возможно с использованием специального значения SAP в Data Fragment Header (заголовке фрагмента данных). При использовании данного подхода излишние сложности сведены к минимуму, а разница между IPv4- и IPv6-пакетами в заголовке IPv6 больше на 20 байт. В IPv6 не требуется процедура ARP, потому что IPv6-адреса включают в себя MAC-адрес. Данный подход не описан в этом приложении настоящего стандарта.
Б.3 Технологии туннелирования IPv6
Описаны различные технологии туннелирования IPv6 в IPv4. Подробности описания приведены в
[4] -
[7].
Данные решения используют некоторое сопоставление между IPv4- и IPv6-адресами. В частности, подробное описание различных сценариев представлено в
[6].
Процедуры, описанные в
[6] включают:
- двойной IP-слой (Dual IP layer), также известный как двойной стэк (Dual Stack). Технология, предоставляющая полную поддержку для обоих интернет-протоколов (IPv4 и IPv6) для хостов и маршрутизаторов;
- настраиваемое туннелирование IPv6 через IPv4 (Configured tunnelling of IPv6 over IPv4). Туннели "точка-точка", созданные с помощью вложения IPv6-пакетов внутри IPv4-заголовков для передачи их по маршрутной инфраструктуре IPv4;
- IPv4-адрес, совместимый с IPv6 (IPv4-compatible IPv6 addresses). Формат IPv6-адреса, который использует встроенный в себя IPv4-адрес;
- автоматическое туннелирование IPv6 через IPv4 (Automatic tunnelling of IPv6 over IPv4). Механизм для использования IPv4-адресов, совместимых с IPv6 для автоматического туннелирования IPv6-пакетов по IPv4-сетям.
Возможны две различных конфигурации АС, как показано на
рисунках Б.1 и
Б.2.
Рисунок Б.1 - Передача данных по IPv4
На
рисунке Б.1 показана конфигурация подключения АС к интерфейсу LAN IPv4.
При использовании данной конфигурации туннелирование управляется напрямую хостом (ПК), соединенным с АС. Данный хост может использовать как автоматическое туннелирование, так и настраиваемое, как описано ниже.
Случай 1а. Если источник и хост назначения имеют IPv4-адреса совместимые через IPv6, автоматическое туннелирование изначально передается в сетевой IPv4-интерфейс, после чего маршрутизация пакета выполняется ARP по процедуре комплекса стандартов на цифровую профессиональную подвижную радиосвязь. На практике автоматическое туннелирование разрешает прямую связь мобильного хоста с другим мобильным хостом внутри IPv6 хоста по маршрутизационной инфраструктуре IPv4.
Случай 1б. Если хост источника или хост назначения не имеют IPv4-адресов совместимых через IPv6, тогда единственная возможность - это использовать настраиваемое туннелирование. В таком случае хост источника знает, что существует IPv4-туннель между его сетевым интерфейсом и сетевым интерфейсом другого устройства, которое может маршрутизировать IPv6-пакет на хост назначения. На практике данный настроенный туннель прокладывается от мобильного хоста (АС) к центру коммутации, где есть IPv6-маршрутизатор. В данном случае не существует возможности иметь прямую связь мобильного хоста с мобильным хостом внутри IPv6-хоста.
На
рисунке Б.2 показана конфигурация соединения АС с IPv6 LAN интерфейсом.
Рисунок Б.2 - Передача данных по IPv6
При использовании данной конфигурации, туннелированием управляет каждая АС, которая имеет подключенное совместимое IPv6-устройство. АС может использовать как автоматическое, так и настраиваемое туннелирование в зависимости от типа IPv6-адресов, используемых хостами источника и назначения.
Случай 2а. Если источник и хост назначения обладают IPv4-адресами, совместимыми через IPv6, автоматическое туннелирование изначально передается в IPv4 сетевой интерфейс оборудования цифровой ППР, после чего маршрутизация пакета выполняется ARP по процедуре комплекса стандартов на цифровую профессиональную подвижную радиосвязь. На практике автоматическое туннелирование разрешает прямую связь мобильного хоста с другим мобильным хостом внутри IPv6-хоста по маршрутизационной инфраструктуре IPv4.
Случай 2б. Если хост источника или хост назначения не имеют IPv4-адресов совместимых через IPv6, тогда единственная возможность - использовать настраиваемое туннелирование. В таком случае АС знает, что существует IPv4-туннель между ее сетевым IPv4-интерфейсом и другим сетевым интерфейсом другого устройства, которое может маршрутизировать IPv6-пакет на хост назначения. На практике данный настроенный туннель прокладывается от АС к центру переключения, где есть IPv6-маршрутизатор. В данном случае не существует возможности иметь прямую связь мобильного хоста с мобильным хостом внутри IPv6-хоста.
(обязательное)
РЕГИСТРАЦИЯ И АУТЕНТИФИКАЦИЯ АБОНЕНТСКИХ СТАНЦИЙ
В РЕЖИМЕ СВЯЗИ ЧЕРЕЗ РЕТРАНСЛЯТОР
В.1 Введение
В данном приложении описаны процедуры регистрации и аутентификации абонентских станций (АС) в режиме связи через двухчастотный ретранслятор. Регистрация - это процесс индикации присутствия АС в зоне обслуживания ретранслятора. Аутентификация - это процедура проверки подлинности источника сообщения и целостности передаваемого сообщения.
В радиосети из нескольких ретрансляторов информация о регистрации позволяет избежать поиска АС по всей сети, что сокращает время установления соединения и обеспечивает оптимальную загрузку радиоканалов. Регистрация может быть неявной, при этом результат достигается фактом передачи любого сообщения от АС к ретранслятору, в котором присутствует ID АС. При явной регистрации АС и ретранслятор обмениваются специальными сообщениями, в основном по инициативе АС при ручном или автоматическом выборе более подходящего ретранслятора.
Цель аутентификации - предоставить доступ к ретранслятору только легальным АС, при этом сообщения от АС нарушителей отвергаются и не ретранслируются. Для этого ретранслятор использует контроллер сети (КС), конфигурируемый списком легальных АС. КС может быть как в составе автономного ретранслятора, так и в составе узла коммутации в случае территориально-распределенной радиосети. КС реализует две стратегии аутентификации: аутентификацию по ID и аутентификацию с использованием ключа шифрования.
Аутентификация по ID считается успешной, если ID передающей АС присутствует в списке легальных АС. Данный тип аутентификации применяется только по отношению к АС, изготовленным по стандартам DMR, в случае вынужденной эксплуатации данного типа радиостанций.
Процедура аутентификации с использованием ключа шифрования основана на генерации кода доступа к ретранслятору, уникального для каждого сеанса связи. При этом АС и ретранслятор используют один и тот же ключ шифрования, индивидуальный для каждой АС. Аутентификация считается успешной, если коды доступа на стороне АС и ретранслятора совпадают.
Службы безопасности радиоинтерфейса позволяют противостоять наиболее вероятным угрозам, нацеленным на получение информации или на выведение радиосистемы из работоспособного состояния.
Угрозы информационной безопасности в режиме связи через ретранслятор показаны на
рисунке В.1.
Рисунок В.1 - Угрозы информационной безопасности
в режиме связи через ретранслятор
К угрозам, которые может предпринять нарушитель, в зависимости от его технической оснащенности, относятся:
- перехват сообщений. Поскольку радиоканал является широковещательной средой связи, нарушителю сравнительно легко перехватывать и понимать сообщения, если они не зашифрованы. На
рисунке В.1 а) АС нарушителя (3) прослушивает сообщения легальных АС (1, 2). Угрозе противостоит служба <1> конфиденциальности трафика;
--------------------------------
- анализ трафика. Анализ трафика [см.
рисунок В.1 а)] позволяет нарушителю определить, когда, какой и чей объем трафика увеличивается или уменьшается. Угрозе частично противостоит служба конфиденциальности служебной информации;
- повтор сообщений. Нарушитель может записывать перехваченные сообщения и повторять их через некоторое время, см.
рисунок В.1 б). Чтобы создать угрозу, нарушителю даже не обязательно понимать или расшифровывать сообщения. Угрозе противостоит служба проверки целостности сообщений;
- подмена сообщений. Нарушитель может посылать сообщения, выдавая себя за легальную АС или ретранслятор, см.
рисунок В.1 б). Например, нарушитель может послать команду блокировки АС от имени другой легальной АС и тем самым запретить ей передавать и воспроизводить сообщения. Угрозе противостоят службы проверки целостности сообщений и конфиденциальности служебной информации;
- клонирование АС. Нарушитель может полностью клонировать легальную АС с помощью программатора, включая ключи шифрования, если ему удалось их получить. Клонированная АС может пытаться выдавать себя за легальную АС и участвовать в радиообмене, см.
рисунок В.1 в). Так как шифртекст генерируется с учетом физического серийного номера АС (PSN), который невозможно или трудно скопировать, этой угрозе противостоят службы проверки подлинности АС и проверки целостности сообщений.
Кроме того, к угрозам со стороны нарушителя относятся:
- подмена ретранслятора. Ретранслятор нарушителя может пытаться выдавать себя за легальный ретранслятор, направляя трафик легальных АС на себя. Угрозе противостоит служба проверки подлинности ретранслятора;
- открытое сообщение. АС комплекса стандартов на цифровую профессиональную подвижную радиосвязь позволяют воспроизводить принятое открытое речевое сообщение, даже если режим шифрования речи активирован. Так как зачастую пользователи не знают, было ли воспроизводимое сообщение зашифровано, нарушитель может выдавать себя за легального пользователя и участвовать в радиообмене. Угрозе противостоит возможность запрета воспроизведения открытого речевого сообщения посредством интерфейса управления или программатора АС;
- хищение или утрата АС. Угрозе противостоят службы управления ключами и блокировки.
Все службы безопасности радиоинтерфейса и процедуры, реализующие их, представлены в
таблице В.1.
Таблица В.1
Службы безопасности радиоинтерфейса
Служба | Процедуры и элементы радиоинтерфейса |
Конфиденциальность речевого трафика | Передача параметров шифрования в дополнительном заголовке (PI Header) и шифрование последующих речевых блоков |
Конфиденциальность трафика данных | Передача параметров шифрования в дополнительном заголовке (Proprietary data header) и шифрование последующих блоков данных |
Конфиденциальность служебной информации | Шифрование содержимого заголовков речи, заголовков данных, встроенной сигнализации, терминаторов и контрольных блоков (CSBK), где присутствует поле PF |
Проверка подлинности АС | Генерация кода доступа на стороне АС и его верификация на стороне ретранслятора |
Проверка подлинности ретранслятора | Генерация кода доступа на стороне ретранслятора и его верификация на стороне АС |
Проверка целостности речевых сообщений | Генерация кода доступа в виде уникальной последовательности CC, передаваемых совместно с речевым сообщением |
Проверка целостности пакетов данных | Генерация кода доступа и его передача в преамбуле (Pre_CSBK) перед каждым заголовком пакета |
Управление ключами | Процедуры смены наборов ключей посредством перепрограммирования АС или по радиоинтерфейсу (OTAR) |
Служба блокировки | Принудительная смена принадлежности АС к другой (неиспользуемой) разговорной группе посредством перерегистрации или блокировка АС посредством передачи специального сообщения |
В.2 Регистрация и аутентификация. Общие положения
В данном приложении описаны процедуры аутентификации, которые позволяют получить доступ к ретранслятору только легальной АС и запрещают несанкционированным АС воспользоваться службами радиосети.
Службами радиосети в этом случае являются:
- служба ретрансляции речевых сообщений (групповые и индивидуальные вызовы);
- служба ретрансляции данных (включая пакеты данных и CSBK);
- служба регистрации АС, предоставляющая возможность минимизировать время установки соединения в случае многосайтовой радиосети.
Процедуры аутентификации основаны на сравнении одноразового кода доступа, формируемого на стороне АС и ретранслятора перед каждым сеансом связи. АС передает свой код доступа по восходящему каналу, после чего, если ретранслятор формирует идентичный код, сеанс связи устанавливается.
Применительно к процессу аутентификации, сеансом связи является:
- многократный обмен речевыми сообщениям в период времени удержания вызова;
- многократный обмен данными с подтверждением (Confirmed data) в период времени удержания вызова;
- однократная ретрансляция пакета данных без подтверждения (Unconfirmed data);
- однократная ретрансляция одиночного блока (CSBK);
- каждый запрос - ответ в процедуре регистрации.
Сеансовые коды доступа на обеих сторонах формируются при помощи алгоритма шифрования, входными параметрами которого являются ключ шифрования (K), физический серийный номер АС (PSN) и случайное число (RAND), которое уникально для каждого сеанса связи. Если каждый из этих трех параметров на стороне АС идентичен соответствующему параметру на стороне ретранслятора, коды доступа в результате шифрования совпадут. Ключ (K) и PSN должны быть уникальны для каждой АС и храниться в ее энергонезависимой памяти. В свою очередь, ретранслятор (TC) должен иметь возможность обращаться к списку, в который заранее занесены все ключи шифрования и серийные номера АС, а ключевым полем поиска в списке должен является ID АС. Для аутентификации АС всегда используется комбинация ее ID и очередного кода доступа.
PSN - это физический номер АС, который заносится в АС при производстве и удовлетворяет следующим условиям:
- длина не менее 3 байт;
- должен быть уникальным для каждого произведенного образца;
- нельзя изменить доступными пользователю инструментами (программатором);
- должна быть возможность чтения для занесения в список легальных АС.
Типы кодов доступа к различным службам приведены в
таблице В.2.
Таблица В.2
Обозначение | Битовый размер | Комментарий |
AC_V | 20 бит | Доступ АС к службе ретрансляции речевых сообщений |
AC_D | 24 бита | Доступ АС к службе ретрансляции данных |
AC_R | 16 бит | Доступ АС к службе регистрации |
Код доступа к службе ретрансляции речевых сообщений (AC_V) представляет собой набор из пяти различных CC, встроенных в каждый речевой суперкадр. Код доступа к службе ретрансляции данных (AC_D) передается в преамбуле (Pre_CSBK) перед каждым заголовком пакета. Код доступа к службе регистрации (AC_R) передается в каждом сообщении запроса на регистрацию.
Случайное число (RAND) генерируется ретранслятором и передается в каждом сообщении Idle. Абонентские станции декодируют RAND, получая возможность в любой момент сформировать код доступа и осуществить сеанс связи. После каждого сеанса связи ретранслятор генерирует и передает новый RAND, тем самым отменяя коды доступа предыдущего сеанса связи.
На
рисунке В.2 показан пример сеанса связи с аутентификацией. Данный пример не демонстрирует конкретный случай передачи речи или данных, а только показывает последовательность действий АС и ретранслятора.
Рисунок В.2 - Пример сеанса связи с аутентификацией
Ретранслятор изначально находится в режиме удержания канала и передает сообщения Idle (моменты времени 1, 3, 5), в которые помещает число RAND (RAND #1). Пользователь АС инициирует передачу (4). АС дожидается очередного сообщения Idle, декодирует RAND, шифрует RAND и PSN на своем ключе, формирует код доступа (6) и передает его в сообщении (7, 9, 11) в следующем (после Idle) TDMA-кадре (7). Ретранслятор декодирует сообщение (8), извлекает из сообщения ID и код доступа, после чего осуществляет поиск (в локальном или удаленном списке) ключа и PSN, принадлежащих АС (8 - 11). После окончания поиска ретранслятор формирует код доступа, используя RAND и найденные в списке параметры (11). Если коды доступа совпадают, ретранслятор осуществляет ретрансляцию (13 - 17), после чего генерирует новый RAND (RAND #2) и передает его в очередном режиме удержания канала (19 - 25).
Процедура генерации нового RAND должна проводиться в каждом логическом канале независимо друг от друга. Новый RAND в каждом конкретном логическом канале должен передаваться всякий раз, когда данный канал переходит из любого состояния в состояние удержания канала (Channel Hangtime). Смена RAND также всегда происходит после активации ретранслятора восходящим сообщением BS_Dwn_Act. На
рисунке В.3 показан пример смены RAND для логического канала таймслота 1.
Рисунок В.3 - Правило смены RAND
На
рисунке показана ретрансляция в период удержания вызова при многократном обмене речевыми сообщениями или блоками подтверждаемых данных (7 - 11), ретрансляция одиночного CSBK (17) и ретрансляция блока неподтверждаемых данных (21, 23). Смена RAND произошла в моменты времени 13, 19 и 25.
Иначе говоря, если последовательность передаваемых подряд сообщений Idle прерывается передачей одного или нескольких иных сообщений, RAND должен быть заменен. IE RAND может принимать значения, указанные в
таблице В.3.
Таблица В.3
Поле | Длина, бит | Значение | Комментарий |
RAND | 24 | 1 - 16777215 | Случайное число, требуется аутентификация |
0 | Аутентификация не требуется |
Регистрация представляет собой способ информирования радиосети о местонахождении АС в зоне действия ретранслятора, через который она намерена вести прием и передачу. Эта информация позволяет избежать поиска АС по всей радиосети, что сокращает время установления соединения. Процедура регистрации представляет собой однократный обмен сообщениями (CSBK) "запрос-ответ" между АС и ретранслятором и применяется в следующих случаях:
- при включении АС;
- при выборе другого ретранслятора пользователем АС (переключение канала АС);
- при выборе пользователем другой разговорной группы с помощью органов управления АС;
- при получении соответствующей команды от ретранслятора.
Запрос на регистрацию АС передают, как правило, в случайные моменты времени и не исключена возможность того, что две или несколько АС могут выйти на связь в пересекающиеся промежутки времени. Это приводит к столкновениям (коллизиям), для минимизации которых в сообщение Idle, помимо элемента RAND, передается информация (сообщение CH_INFO), определяющая параметры произвольного доступа АС к ретранслятору при регистрации. Структура сообщения CH_INFO представлена на
рисунке В.4.
Рисунок В.4 - Сообщение CH_INFO
Параметр Wait определяет окно ожидания ответа, т.е. максимальное количество TDMA-кадров, в течение которых АС должна ожидать ответ от ретранслятора после попытки передачи запроса на регистрацию (Wait = 0 означает, что ответ надо ожидать в следующем TDMA-кадре). Если в течение заданного количества TDMA-кадров ответ от ретранслятора не получен, АС производит повторную попытку запроса, используя параметр отложенной передачи Backoff. Для повторной попытки АС генерирует случайное число (N) от 1 до Backoff, после чего отсчитывает N принятых сообщений Idle и выходит повторно на передачу в следующем TDMA-кадре, ожидая ответа в новом окне Wait. Если ретранслятор не успевает подготовить ответ в течение окна Wait, АС может передать WACK, смещая тем самым окно Wait на следующий TDMA-кадр. Пример произвольного доступа для Wait = 2 и Backoff = 3 представлен на
рисунке В.5.
Рисунок В.5 - Пример произвольного доступа
в процедуре регистрации
На
рисунке АС дожидается очередного сообщения Idle, декодирует из него параметры RAND, Wait и Backoff и передает запрос (REQ) на регистрацию (3), ожидая ответа в следующих трех TDMA-кадрах (5, 7, 9). Ретранслятор принимает запрос и начинает поиск ID АС в списке (4). Поскольку к концу окна ожидания (10) поиск в списке не закончен, ретранслятор передает (9) WACK. Получив WACK, АС продолжает ожидать ответ в новом окне (11, 13, 15). Ретранслятор после окончания поиска в списке передает ответ (ACK), который АС "не слышит" (13). АС продолжает ожидать ответа в течение окна (15). Не получив ответ, АС запускает процедуру отложенной передачи повторного запроса (16). Для этого АС выбирает случайным образом ожидание двух сообщений Idle, ожидает их, повторно передает запрос (21) и получает ответ (25) в пределах окна ожидания.
В процедуре отложенной передачи АС должна подсчитывать только те сообщения Idle, которые удовлетворяют следующим условиям:
- число RAND успешно декодировано (критерий безошибочного декодирования приведен ниже);
- бит "CACH AT" для слота, в котором принято сообщение Idle, должен быть установлен в состояние 02 (свободен).
Пример подсчета сообщения Idle представлен на
рисунке В.6.
Рисунок В.6 - Пример подсчета сообщений Idle
в процедуре отложенной передачи
На
рисунке АС принимает решение произвести отложенную передачу после четвертого сообщения Idle. Сообщения, принятые в моменты времени 16 и 18, проигнорированы при подсчете ввиду занятости входящего канала (биты "CACH AT" установлены в состояние "занято"). Сообщение, принятое в момент времени 22, проигнорировано при подсчете ввиду ошибочного декодирования числа RAND.
Информационные поля сообщения CH_INFO представлены в
таблице В.4.
Таблица В.4
Информационные поля сообщения CH_INFO
Поле | Длина, бит | Значение | Комментарий |
RG | 1 | 02/12 | Требование регистрации: 0 - регистрация не требуется; 1 - регистрация требуется |
Reserved | 7 | 0 | Зарезервировано |
Wait | 4 | 0 - 15 | Окно ожидания ответа ретранслятора для процедуры случайного доступа. 0 - ожидать ответ в следующем TDMA-кадре |
Backoff | 4 | 1 - 15 | Параметр отложенной передачи для процедуры случайного доступа: 0 - зарезервировано |
Type | 3 | 0002 | 0002 - передача параметров произвольного доступа, остальные значения зарезервированы |
Если ретранслятор не подключен к контроллеру сети (автономный ретранслятор) или не имеет возможности использовать список легальных АС, он может формировать сообщение Idle, как указано в
В.3 ГОСТ Р 71586.1-2024, передавая PR FILL. Возможные варианты формирования сообщения Idle представлены на
рисунке В.7.
Рисунок В.7 - Формирование сообщения Idle для ретранслятора
с контроллером сети (А) и для автономного ретранслятора (Б)
Если аутентификация и регистрация не требуются или временно отсутствует связь с контроллером сети, ретранслятор должен передавать нулевые значения RAND и RG. Режимы работы ретранслятора при различном содержимом сообщения Idle приведены в
таблице В.5.
Таблица В.5
Режимы работы ретранслятора
Содержимое сообщения Idle | Аутентификация | Регистрация |
PR FILL | Нет | Нет |
RAND = 0, RG = 0 | Не требуется | Не требуется |
RAND = 0, RG = 1 | Не требуется | Требуется |
RAND /= 0, RG = 0 | Требуется | Не требуется |
RAND /= 0, RG = 1 | Требуется | Требуется |
В.3 Процедура аутентификации АС при ретрансляции речевых сообщений
Аутентификация АС при передаче речевых сообщений обеспечивает ретрансляцию сообщений от легальных АС и запрет (прерывание) ретрансляции сообщений нарушителей.
Ретрансляция без аутентификации показана на
рисунке В.8.
Рисунок В.8 - Ретрансляция речевого сообщения
без аутентификации
Радиостанция АС 1 передает речевое сообщение, состоящее из суперкадров по 360 мс. В каждом суперкадре содержится шесть речевых пакетов (именуемых "A", "B", "C", "D", "E" и "F"). В каждом пакете содержится три вокодерных кадра по 20 мс. Пять пакетов "B" - "F" содержат встроенную сигнализацию, посредством которой передается цветовой код, одинаковый для всех речевых кадров (в пакете "A" CC отсутствует). Если CC, передаваемый в сообщении, в большей степени совпадает с системным CC (сконфигурированным в ретрансляторе, на
рисунке это цветовой код 7), ретранслятор ретранслирует сообщение.
В случае аутентификации (см.
рисунок В.9), АС и ретранслятор формируют уникальный для текущей речевой сессии код доступа (AC_V) в виде повторяющейся последовательности из пяти CC. Ретранслятор, ретранслируя сообщение, рассчитывает коэффициент подобия принимаемого кода доступа ожидаемому. Ретрансляция продолжается, если коэффициент подобия принимаемого кода доступа удовлетворяет критерию схожести. В процессе передачи ретранслятор заменяет принятые CC на системные.
Рисунок В.9 - Ретрансляция речевого сообщения легальной АС
На
рисунке В.10 показан случай, когда ретранслятор прекратил ретрансляцию, установив (в течение первого суперкадра), что сообщение исходит от АС нарушителя.
Рисунок В.10 - Прерывание ретрансляции
в случае АС нарушителя
Ниже приведен алгоритм расчета коэффициента подобия.
Определение векторов, используемых при описании алгоритма:
а) wi - это 5-элементный вектор ожидаемых цветовых кодов, причем w0 содержит цветовой код для пакета "B", w1 для пакета "C" и т.д.;
б) ri - это 5-элементный вектор принимаемых в текущем суперкадре цветовых кодов, устроенный аналогично вектору wi;
в) ei - это 5-элементный вектор количества ошибок в текущем суперкадре, детектированных кодом Quadratic-residue (16, 7, 6);
г) Pi [k] - это пять векторов-накопителей по 16 элементов каждый.
Инициализация алгоритма:
В начале приема каждого речевого сообщения все элементы векторов P0 - P4 должны быть сброшены в ноль, затем элементы, позиции которых соответствуют ожидаемым цветовым кодам, должны быть установлены в 1,0.
Pi [wi] = 1,0 для 0 <= i <= 4. (В.1)
Алгоритм:
Для каждого последовательно принимаемого цветового кода векторы P0 - P4 модифицируются следующим образом:

, (В.2)
где N - номер текущего суперкадра от начала сообщения.
Для каждого последовательно принимаемого цветового кода коэффициент подобия пересчитывается по формуле

. (В.3)
Ретрансляция прекращается, если коэффициент подобия меньше порогового значения:

. (В.4)
Векторы
P0 -
P4 можно реализовать в виде пяти групп сдвиговых регистров, как показано на
рисунке В.11. Здесь ожидаемый код доступа - 46A8E
16. При инициализации алгоритма в регистры, соответствующие ожидаемым кодам доступа, записывается единица. При приеме очередного цветового кода в соответствующий регистр справа вдвигается единица. Например, для пакета "B" два раза был детектирован ожидаемый цветовой код и три раза ошибочный.
Рисунок В.11 - Сдвиговые регистры для расчета
коэффициента подобия
Пример - Расчет коэффициента подобия для ситуации, представленной на рисунке В.11:
P0 = 7/(1 + 1 + 1 + 7) = 0,7,
P1 = 15/(15 + 1 + 1) = 0,88,
P2 = 15/(3 + 15) = 0,833,
P3 = 31/(31 + 1) = 0,969,
P4 = 15/(1 + 1 + 15) = 0,88,
P = (0,7 + 0,88 + 0,833 + 0,969 + 0,88)/5 = 0,88.
Пример ретрансляции речевого сообщения легальной АС приведен на
рисунке В.12.
Рисунок В.12 - Пример ретрансляция речевого сообщения
легальной АС
Для передачи сообщения АС дожидается сообщения Idle (1), формирует код доступа на основе ранее декодированного RAND, передает речевой (HDR) заголовок (3) и последующие речевые пакеты (5, 7, 9 и т.д.), подставляя в них соответствующие цветовые коды (4, 6, A, 8, E, и т.д.). Ретранслятор принимает запрос и начинает поиск ID АС в списке (6), одновременно ретранслируя речевое сообщение. По окончании поиска ретранслятор формирует код доступа (11), рассчитывает коэффициент подобия для уже принятых пакетов (пакеты B и C) и продолжает ретранслировать сообщение, контролируя коэффициент подобия для каждого принятого CC. При ретрансляции ретранслятор подставляет в пакеты системный CC. На
рисунке В.13 показан случай несовпадения передаваемого и ожидаемого кодов доступа.
Рисунок В.13 - Пример прерывания ретрансляции
в случае АС-нарушителя
Приняв пакет "E" (14) и вычислив очередной коэффициент подобия, ретранслятор обнаруживает, что сообщение поступает от нарушителя, досылает суперкадр (15 - 17) и переходит в состояние удержания канала (19). В пакетах "E" - "F" ретранслятор может подавить речь нарушителя, заставляя вокодеры принимающих АС воспроизводить тишину. Для этого ретранслятор в каждом последующем речевом кадре заменяет три вокодерных кадра векторами из
таблицы В.6.
Таблица В.6
Вокодерный вектор для подавления речи
Байт | 0 | 1 | 2 | 3 | 4 | 5 | 6 | 7 | 8 |
Значение | 3116 | 2016 | 8916 | DA16 | E916 | 7316 | 0016 | 2216 | 6316 |
Примечание - Данный вектор является вектором "тишины" с заранее внесенными семью ошибками. Большое количество ошибок побудит вокодер принимающей АС воспроизводить тишину. Вектор тишины без ошибок в данном случае передавать нельзя, ввиду того, что ретранслируемая речь может быть зашифрована.
Примеры аутентификации АС при передаче речевых сообщений приведены в
В.12.
В.4 Процедура аутентификации АС при ретрансляции пакетов данных
Аутентификация АС при передаче пакетов данных обеспечивает ретрансляцию пакетов данных от легальных АС и запрет ретрансляции пакетов нарушителей. Процедура основана на генерации кода доступа (AC_D) и его передаче в преамбуле (Pre_CSBK) перед каждым заголовком пакета. При передаче пакета данных используется процедура авторизации канала, описанная в
13.1.1.7. Пример ретрансляции пакета данных приведен на
рисунке В.14.
Рисунок В.14 - Пример ретрансляции пакета данных
На
рисунке АС дожидается сообщения Idle, формирует код доступа и передает его в поле Target Address преамбулы. Ретранслятор в течение поиска ID в списке АС передает сообщение Idle, помечая слоты как "занятые" (биты "CACH AT" установлены в состояние "занято"). По окончании поиска ретранслятор начинает передавать преамбулы, приглашая АС к дальнейшей передаче. АС, приняв преамбулу, передает весь пакет данных.
Поля в сообщении Pre_CSBK при передаче по входящему и исходящему каналам представлены в
таблице В.7.
Таблица В.7
Поля в сообщении Pre_CSBK в исходящем и входящем канале
Поле в сообщении Pre_CSBK | При восходящей передаче (АС) | При нисходящей передаче (TC) |
ID функциональных возможностей производителя (FID) | 5616 | 0016 |
Адрес получателя (Target Address) | AC_D (код доступа) | FFFFFF16 |
Адрес источника (Source Address) | ID АС | ID АС |
Остальные поля Pre_CSBK PDU кодируются, как определено в
16.3.4 ГОСТ Р 71586.1-2024. Одноблочные CSBK-сообщения передаются аналогичным образом.
В.5 Процедура регистрации АС с аутентификацией
Процедуры регистрации (с одновременной проверкой подлинности АС и ретранслятора), дерегистрации и повторной регистрации (массовой перерегистрации) используют сообщения, представленные в
таблице В.8. Битовые структуры и информационные поля сообщений процедуры регистрации приведены в
В.8. Процедуры регистрации и дерегистрации носят уведомительный характер. Отсутствие регистрации не запрещает АС принимать и передавать сообщения.
Таблица В.8
Сообщения процедуры регистрации
Сообщение | Инициатор | Комментарий |
REG_REQ | АС | Запрос регистрации |
DEREG_REQ | АС | Запрос дерегистрации |
REG_ACK | Ретранслятор | Подтверждение регистрации |
REG_NAC | Ретранслятор | Отказ регистрации |
WACK | Ретранслятор | Промежуточное подтверждение |
MASS_REG | Ретранслятор | Запрос массовой перерегистрации |
Процедура массовой перерегистрации сходна с процедурой, описанной в
7.4.6 ГОСТ Р 71586.3-2024, за исключением того, что вместо C_BCAST PDU используется сообщение MASS_REG, представленное в
В.8.
В.6 Кодирование сообщения Idle
Кодирование информационного поля RAND (24 бита) заключается в его трехкратном дублировании и кодировании старшей и младшей части каждой копии двумя кодерами Golay (24, 12). К сообщению CH_INFO (19 бит) добавляется пятибитовая контрольная сумма (CS), после чего сообщение так же кодируется двумя кодерами Golay (24, 12). Затем, все биты перемежаются и располагаются в полезной нагрузке слота, как показано на
рисунке В.15. Биты "Тип данных" поля "Тип слота" должны задаваться как "Idle". Резервные биты должны быть обнулены.
Рисунок В.15 - Кодирование сообщения Idle
Информационное поле RAND считается успешно декодированным, если одновременно выполняются оба условия:
- как минимум два из трех принятых значений RAND взаимно совпадают;
- для совпадающих значений каждый из двух Golay-декодеров обнаружил не более трех ошибок.
Сообщение CH_INFO считается успешно декодированным, если одновременно выполняются оба условия:
- каждый из двух Golay-декодеров обнаружил не более трех ошибок;
- совпадает контрольная сумма (CS).
Таблица перемежения приведена в В.9.
Расчет 5-битовой контрольной суммы CS выполняется следующим образом:
CS = [CI_0 + CI_1 + CI_2] mod 31, (В.5)
где CI_0, CI_1 и CI_2 - три байта сообщения CH_INFO, как показано на
рисунке В.16.
Суммирование выполняется в 16-разрядном накопителе без учета знака (максимальное значение составляет 2·255 + 224, то есть 734). Полученные значения CS лежат в диапазоне от 0 до 30. При формировании сообщения контрольная сумма рассчитывается при обнуленных младших пяти битах байта CI_2, а затем подставляется в сообщение. Из принятого сообщения контрольная сумма изымается, а затем сравнивается с рассчитанной при обнуленных младших пяти битах.
Рисунок В.16 - Порядок расчета контрольной суммы
сообщения CH_INFO
АС должна пытаться декодировать сообщение Idle предполагая, что в нем содержатся либо сообщения RAND и CH_INFO, либо последовательность PR FILL. Последовательность PR FILL считается успешно декодированной, если количество битовых ошибок в принятой последовательности не превышает 18 при побитном сравнении с последовательностью из
таблицы В.9. Далее, решение о режиме работы ретранслятора принимается, исходя из следующих условий:
- если в принятом сообщении успешно декодирован RAND и/или CH_INFO, причем одновременно с этим не декодирована последовательность PR FILL, то это ретранслятор с режимом аутентификации;
- если в принятом сообщении успешно декодирована последовательность PR FILL и одновременно не декодированы ни RAND, ни CH_INFO, то это ретранслятор без режима аутентификации;
- в остальных случаях сообщение Idle должно игнорироваться.
Таблица В.9
Байт | 0 | 1 | 2 | 3 | 4 | 5 | 6 | 7 | 8 | 9 | 10 | 11 |
Значение | FF16 | 8316 | DF16 | 1716 | 3216 | 0916 | 4E16 | D116 | E716 | CD16 | 8A16 | 9116 |
Пример кодирования сообщения Idle приведен в
В.10.
В.7 Алгоритм шифрования
В качестве процедуры шифрования используется базовый блочный шифр "Магма" (
ГОСТ 34.12 и
ГОСТ Р 34.12), как показано на
рисунке В.17, где e
k - алгоритм шифрования с использованием ключа (K). Шифр-текст формируется за две итерации блочного шифра. Начальным заполнением входного регистра является вектор инициализации (IV) размером 64 бита, сформированный путем объединения случайного числа RAND и серийного номера АС (PSN). Результат шифрования, полученный после первой итерации (итерация N
1) снова поступает во входной регистр. Шифртекст, полученный после второй итерации (N
2), содержит параметры процедур аутентификации AC_V, AC_D, AC_R и BSCV.
Рисунок В.17 - Алгоритм шифрования
| | ИС МЕГАНОРМ: примечание. В официальном тексте документа, видимо, допущена опечатка: имеется в виду рисунок В.18, а не В.28. | |
Примечания
1 AC_V - код доступа при передаче речи (код доступа образуется в результате операции, исключающей "или" каждого из пяти полубайт шифртекста с системным цветовым кодом);
2 AC_D - код доступа при передаче данных;
3 AC_R - код доступа при регистрации;
4 BSCV - контрольное число для проверки подлинности ретранслятора.
Рисунок В.18 - Формат блока шифртекста
Формат ключа шифрования, ограниченного до 56 бит, показан на
рисунке В.19. Ограничение должно быть реализовано методом замены всех младших 25 байтов ключа алгоритма "Магма" (256 бит) на константу 01
16. Ограничение должно быть реализовано производителем в программаторе абонентских радиостанций и в конфигураторе контроллера управления сетью.
Рисунок В.19 - Формат ключа шифрования
Формирование вектора инициализации (IV) для алгоритма шифрования показано на
рисунке В.20. В регистр 1 загружается RAND, сдвинутый влево на 8 бит, младшие 8 бит регистра обнуляются. В младшие разряды регистра 2 загружается PSN, старшие 8 бит регистра 2 обнуляются. Результат XOR-сложения регистров 1 и 2 заносится в регистр 3. Содержимое регистра 3 копируется в старшие 32 бита IV. Затем содержимое регистра 3 модифицируется в регистре сдвига с линейной обратной связью (LFSR) для формирования младшей части IV.
Рисунок В.20 - Формирование вектора инициализации
Схема регистра LFSR показана на
рисунке В.21. Схема состоит из 32-ступенчатого сдвигового регистра, выполняющего сдвиг справа налево. Содержимое разрядов 31, 3 и 1 складываются по модулю 2, чтобы создать вход обратной связи для младшего разряда. Когда содержимое регистра 3 загружается в регистр LFSR, младшей частью IV будет содержимое регистра LFSR после 32 сдвигов.
Рисунок В.21 - Схема сдвигового регистра LFSR
Пример шифрования приведен в
В.11.
В.8 Структуры и информационные поля сообщений процедуры регистрации
Структуры сообщений процедуры регистрации представлены на
рисунке В.22.
Рисунок В.22 - Структура сообщения REG_REQ (А), DEREG_REQ
(Б), REG_ACK (В), REG_NAC (Г), WACK (Д) и MASS_REG (Е)
Таблица В.10
Информационные поля сообщений процедуры регистрации
Поле | Длина, бит | Значение | Комментарий |
LB | 1 | 02 | Последний блок |
PF | 1 | 02/12 | Флаг защиты |
CSBKO | 6 | | Код операции CSBK |
FID | 8 | 5616 | Идентификатор набора функций |
Source ID | 24 | - | Индивидуальный адрес АС при запросе |
Target ID | 24 | - | Индивидуальный адрес АС при ответе |
Group ID | 24 | - | Номер присоединяемой группы 0 - присоединение не требуется (при запросе), присоединение не требовалось или не состоялось (при ответе) |
AC_R | 16 | - | Код доступа при запросе |
BSCV | 16 | - | Контрольное число для проверки подлинности ретранслятора при ответе |
Reason | 4 | | Причина отказа |
Reg_Window | 4 | 0 - 15 | Параметр отсрочки процедуры перерегистрации 0 - отмена процедуры перерегистрации |
Address | 24 | - | Адрес для сравнения с ID АС с применением "Маски" в поле Mask |
Mask | 5 | 0 - 24 | Количество маскируемых бит при сравнении ID АС с полем Address: 0 - всем АС; 24 - индивидуально АС, если ее ID и поле Address совпадают |
Reserved | - | 0 | Зарезервировано |
CRC | 16 | - | Контрольная сумма |
Таблица В.11
Код операции CSBK в сообщениях процедуры регистрации
Сообщение | CSBKO | Комментарий |
REG_REQ | 0100002 | Запрос регистрации |
DEREG_REQ | 0100012 | Запрос дерегистрации |
REG_ACK | 0100002 | Подтверждение регистрации |
REG_NAC | 0100012 | Отказ регистрации |
WACK | 0100102 | Промежуточное подтверждение |
MASS_REG | 0100112 | Запрос массовой перерегистрации |
Таблица В.12
Причины отказов при регистрации
Поле Reason | Комментарий |
0 | Зарезервировано |
1 | Неверный код доступа |
2 - 15 | Зарезервировано |
В.9 Перемежение кодовых элементов в сообщении Idle
Правило перемежения кодовых элементов в сообщении Idle, кодированных восемью кодами Golay(24,12), представлено в
таблице В.13.
Таблица В.13
Правило перемежения кодовых элементов в сообщении Idle
Элемент | Индекс | Индекс перемежения |
R1_H_d11 | 0 | 0 |
R1_H_d10 | 1 | 24 |
R1_H_d9 | 2 | 48 |
R1_H_d8 | 3 | 72 |
R1_H_d7 | 4 | 96 |
R1_H_d6 | 5 | 120 |
R1_H_d5 | 6 | 144 |
R1_H_d4 | 7 | 168 |
R1_H_d3 | 8 | 1 |
R1_H_d2 | 9 | 25 |
R1_H_d1 | 10 | 49 |
R1_H_d0 | 11 | 73 |
R1_H_p11 | 12 | 97 |
R1_H_p10 | 13 | 121 |
R1_H_p9 | 14 | 145 |
R1_H_p8 | 15 | 169 |
R1_H_p7 | 16 | 2 |
R1_H_p6 | 17 | 26 |
R1_H_p5 | 18 | 50 |
R1_H_p4 | 19 | 74 |
R1_H_p3 | 20 | 98 |
R1_H_p2 | 21 | 122 |
R1_H_p1 | 22 | 146 |
R1_H_p0 | 23 | 170 |
R1_L_d11 | 24 | 3 |
R1_L_d10 | 25 | 27 |
R1_L_d9 | 26 | 51 |
R1_L_d8 | 27 | 75 |
R1_L_d7 | 28 | 99 |
R1_L_d6 | 29 | 123 |
R1_L_d5 | 30 | 147 |
R1_L_d4 | 31 | 171 |
R1_L_d3 | 32 | 4 |
R1_L_d2 | 33 | 28 |
R1_L_d1 | 34 | 52 |
R1_L_d0 | 35 | 76 |
R1_L_p11 | 36 | 100 |
R1_L_p10 | 37 | 124 |
R1_L_p9 | 38 | 148 |
R1_L_p8 | 39 | 172 |
R1_L_p7 | 40 | 5 |
R1_L_p6 | 41 | 29 |
R1_L_p5 | 42 | 53 |
R1_L_p4 | 43 | 77 |
R1_L_p3 | 44 | 101 |
R1_L_p2 | 45 | 125 |
R1_L_p1 | 46 | 149 |
R1_L_p0 | 47 | 173 |
R2_H_d11 | 48 | 6 |
R2_H_d10 | 49 | 30 |
R2_H_d9 | 50 | 54 |
R2_H_d8 | 51 | 78 |
R2_H_d7 | 52 | 102 |
R2_H_d6 | 53 | 126 |
R2_H_d5 | 54 | 150 |
R2_H_d4 | 55 | 174 |
R2_H_d3 | 56 | 7 |
R2_H_d2 | 57 | 31 |
R2_H_d1 | 58 | 55 |
R2_H_d0 | 59 | 79 |
R2_H_p11 | 60 | 103 |
R2_H_p10 | 61 | 127 |
R2_H_p9 | 62 | 151 |
R2_H_p8 | 63 | 175 |
R2_H_p7 | 64 | 8 |
R2_H_p6 | 65 | 32 |
R2_H_p5 | 66 | 56 |
R2_H_p4 | 67 | 80 |
R2_H_p3 | 68 | 104 |
R2_H_p2 | 69 | 128 |
R2_H_p1 | 70 | 152 |
R2_H_p0 | 71 | 176 |
R2_L_d11 | 72 | 9 |
R2_L_d10 | 73 | 33 |
R2_L_d9 | 74 | 57 |
R2_L_d8 | 75 | 81 |
R2_L_d7 | 76 | 105 |
R2_L_d6 | 77 | 129 |
R2_L_d5 | 78 | 153 |
R2_L_d4 | 79 | 177 |
R2_L_d3 | 80 | 10 |
R2_L_d2 | 81 | 34 |
R2_L_d1 | 82 | 58 |
R2_L_d0 | 83 | 82 |
R2_L_p11 | 84 | 106 |
R2_L_p10 | 85 | 130 |
R2_L_p9 | 86 | 154 |
R2_L_p8 | 87 | 178 |
R2_L_p7 | 88 | 11 |
R2_L_p6 | 89 | 35 |
R2_L_p5 | 90 | 59 |
R2_L_p4 | 91 | 83 |
R2_L_p3 | 92 | 107 |
R2_L_p2 | 93 | 131 |
R2_L_p1 | 94 | 155 |
R2_L_p0 | 95 | 179 |
R3_H_d11 | 96 | 12 |
R3_H_d10 | 97 | 36 |
R3_H_d9 | 98 | 60 |
R3_H_d8 | 99 | 84 |
R3_H_d7 | 100 | 108 |
R3_H_d6 | 101 | 132 |
R3_H_d5 | 102 | 156 |
R3_H_d4 | 103 | 180 |
R3_H_d3 | 104 | 13 |
R3_H_d2 | 105 | 37 |
R3_H_d1 | 106 | 61 |
R3_H_d0 | 107 | 85 |
R3_H_p11 | 108 | 109 |
R3_H_p10 | 109 | 133 |
R3_H_p9 | 110 | 157 |
R3_H_p8 | 111 | 181 |
R3_H_p7 | 112 | 14 |
R3_H_p6 | 113 | 38 |
R3_H_p5 | 114 | 62 |
R3_H_p4 | 115 | 86 |
R3_H_p3 | 116 | 110 |
R3_H_p2 | 117 | 134 |
R3_H_p1 | 118 | 158 |
R3_H_p0 | 119 | 182 |
R3_L_d11 | 120 | 15 |
R3_L_d10 | 121 | 39 |
R3_L_d9 | 122 | 63 |
R3_L_d8 | 123 | 87 |
R3_L_d7 | 124 | 111 |
R3_L_d6 | 125 | 135 |
R3_L_d5 | 126 | 159 |
R3_L_d4 | 127 | 183 |
R3_L_d3 | 128 | 16 |
R3_L_d2 | 129 | 40 |
R3_L_d1 | 130 | 64 |
R3_L_d0 | 131 | 88 |
R3_L_p11 | 132 | 112 |
R3_L_p10 | 133 | 136 |
R3_L_p9 | 134 | 160 |
R3_L_p8 | 135 | 184 |
R3_L_p7 | 136 | 17 |
R3_L_p6 | 137 | 41 |
R3_L_p5 | 138 | 65 |
R3_L_p4 | 139 | 89 |
R3_L_p3 | 140 | 113 |
R3_L_p2 | 141 | 137 |
R3_L_p1 | 142 | 161 |
R3_L_p0 | 143 | 185 |
C_H_d11 | 144 | 18 |
C_H_d10 | 145 | 42 |
C_H_d9 | 146 | 66 |
C_H_d8 | 147 | 90 |
C_H_d7 | 148 | 114 |
C_H_d6 | 149 | 138 |
C_H_d5 | 150 | 162 |
C_H_d4 | 151 | 186 |
C_H_d3 | 152 | 19 |
C_H_d2 | 153 | 43 |
C_H_d1 | 154 | 67 |
C_H_d0 | 155 | 91 |
C_H_p11 | 156 | 115 |
C_H_p10 | 157 | 139 |
C_H_p9 | 158 | 163 |
C_H_p8 | 159 | 187 |
C_H_p7 | 160 | 20 |
C_H_p6 | 161 | 44 |
C_H_p5 | 162 | 68 |
C_H_p4 | 163 | 92 |
C_H_p3 | 164 | 116 |
C_H_p2 | 165 | 140 |
C_H_p1 | 166 | 164 |
C_H_p0 | 167 | 188 |
C_L_d11 | 168 | 21 |
C_L_d10 | 169 | 45 |
C_L_d9 | 170 | 69 |
C_L_d8 | 171 | 93 |
C_L_d7 | 172 | 117 |
C_L_d6 | 173 | 141 |
C_L_d5 | 174 | 165 |
C_L_d4 | 175 | 189 |
C_L_d3 | 176 | 22 |
C_L_d2 | 177 | 46 |
C_L_d1 | 178 | 70 |
C_L_d0 | 179 | 94 |
C_L_p11 | 180 | 118 |
C_L_p10 | 181 | 142 |
C_L_p9 | 182 | 166 |
C_L_p8 | 183 | 190 |
C_L_p7 | 184 | 23 |
C_L_p6 | 185 | 47 |
C_L_p5 | 186 | 71 |
C_L_p4 | 187 | 95 |
C_L_p3 | 188 | 119 |
C_L_p2 | 189 | 143 |
C_L_p1 | 190 | 167 |
C_L_p0 | 191 | 191 |
Примечание - В настоящей
таблице применены следующие обозначения элементов:
R1_H_d11 ... R3_L_d0 - информационные биты четырех кодеров Golay(24,12) кодированного элемента RAND;
R1_H_p11 ... R3_L_p0 - биты паритета четырех кодеров Golay(24,12) кодированного элемента RAND;
C_H_d11 ... C_L_d0 - информационные биты четырех кодеров Golay(24,12) кодированного сообщения CH_INFO;
C_H_p11 ... C_L_p0 - биты паритета четырех кодеров Golay(24,12) кодированного сообщения CH_INFO.
В.10 Пример кодирования сообщения Idle
Закодированные параметры:
- случайное число (RAND): 12345616;
- тип сообщения: 0002 (передача параметров Wait и Backoff);
- параметр задержки (Wait): 2;
- отсрочка передачи (Backoff): 4;
- требование регистрации (RG): 02;
- цветовой код (Colour Code): 7;
- тип слота: 10012 (сообщение Idle);
- синхрогруппа: DFF57D75DF5D16 (источник - ретранслятор, тип - данные).
В
таблице В.14 представлены 264 канальных бита сообщения Idle, сгруппированных в 33 байта, которые расположены между двумя CACH, причем MSB-бит байта, имеющего номер 0, передается первым, а LSB-бит байта номер 32 - последним.
Таблица В.14
Канальные биты сообщения Idle
Байт | Канальные биты |
0 | 0816 |
1 | 2016 |
2 | 8016 |
3 | 0716 |
4 | 1C16 |
5 | 7116 |
6 | DB16 |
7 | 6D16 |
8 | B616 |
9 | 3016 |
10 | C316 |
11 | 0216 |
12 | 9E16 |
13 | 7D16 |
14 | FF16 |
15 | 5716 |
16 | D716 |
17 | 5D16 |
18 | F516 |
19 | D416 |
20 | 7816 |
21 | B216 |
22 | CB16 |
23 | 6016 |
24 | D316 |
25 | 4D16 |
26 | 2E16 |
27 | 2816 |
28 | A216 |
29 | 2416 |
30 | 6116 |
31 | 8616 |
32 | 4416 |
Входные данные алгоритма шифрования:
- индивидуальный ключ АС: FFEEDDCCBBAA990101010101010101010101010101010101010101010101010116;
- случайное число (RAND): 12345616;
- серийный номер АС (PSN): A4CFF16;
Формирование вектора инициализации (IV):
- объединение RAND и PSN: 123E1AFF16;
- вектор инициализации (IV): 123E1AFF2A19FBAE16.
Содержимое входного и выходного регистров блочного шифра "Магма" на каждой итерации шифрования показаны в
таблице В.15.
Таблица В.15
Содержимое входного и выходного регистров блочного шифра
Вид блока | Итерация 1 | Итерация 2 |
Входной блок | 12 3E 1A FF 2A 19 FB AE | 70 C0 6E 15 F0 46 D7 5F |
Выходной блок | 70 C0 6E 15 F0 46 D7 5F | 31 DF 99 36 C6 DB D1 B6 |
Выходные данные алгоритма шифрования:
- шифртекст: 31DF9936C6DBD1B616,
- AC_V: в результате XOR-сложения 31DF916 и 7777716 получено число 46A8E16 (где 7777716 - группа из пяти системных цветовых кодов, в примере системный цветовой код равен 716);
- AC_D: 31DF9916;
- AC_R: 31DF16;
- BSCV: 993616.
В.12 Примеры аутентификации АС при ретрансляции речевых сообщений
В.12.1 Легальная АС, полное совпадение кодов доступа. Речевое сообщение ретранслируется полностью
Ожидаемый код доступа: 052D316.
Принимаемый код доступа: 052D316.
Таблица В.16
Пример аутентификации легальной АС
Номер суперкадра | Восходящая передача АС | Ожидаемый код доступа | Принимаемый код доступа | Коэффициент подобия | Нисходящая передача ретранслятора |
1 | Пакет "A" | - | - | 1,000 | LC-заголовок |
Пакет "B" | 0 | 0 | 1,000 | Пакет "A" |
Пакет "C" | 5 | 5 | 1,000 | Пакет "B" |
Пакет "D" | 2 | 2 | 1,000 | Пакет "C" |
Пакет "E" | D | D | 1,000 | Пакет "D" |
Пакет "F" | 3 | 3 | 1,000 | Пакет "E" |
2 | Пакет "A" | - | - | 1,000 | Пакет "F" |
Пакет "B" | 0 | 0 | 1,000 | Пакет "A" |
Пакет "C" | 5 | 5 | 1,000 | Пакет "B" |
Пакет "D" | 2 | 2 | 1,000 | Пакет "C" |
Пакет "E" | D | D | 1,000 | Пакет "D" |
Пакет "F" | 3 | 3 | 1,000 | Пакет "E" |
В.12.2 Легальная АС, полное совпадение кодов доступа, присутствуют неисправимые ошибки при декодировании некоторых цветовых кодов в канале с большим уровнем помех. Речевое сообщение ретранслируется полностью
Ожидаемый код доступа: 43C3B16.
Принимаемый код доступа в 1-м суперкадре: 4333B16.
Принимаемый код доступа во 2-м суперкадре: 43C3B16.
Пример аутентификации легальной АС с ошибками показан в
таблице В.17.
Таблица В.17
Пример аутентификации легальной АС с ошибками
Номер суперкадра | Восходящая передача АС | Ожидаемый код доступа | Принимаемый код доступа | Коэффициент подобия | Нисходящая передача ретранслятора |
1 | Пакет "A" | - | - | 1,000 | LC-заголовок |
Пакет "B" | 4 | 4 | 1,000 | Пакет "A" |
Пакет "C" | 3 | 3 | 1,000 | Пакет "B" |
Пакет "D" | C | 3 | 0,900 | Пакет "C" |
Пакет "E" | 3 | 3 | 0,900 | Пакет "D" |
Пакет "F" | B | B | 0,900 | Пакет "E" |
2 | Пакет "A" | - | - | 0,900 | Пакет "F" |
Пакет "B" | 4 | 4 | 0,900 | Пакет "A" |
Пакет "C" | 3 | 3 | 0,900 | Пакет "B" |
Пакет "D" | C | C | 0,950 | Пакет "C" |
Пакет "E" | 3 | 3 | 0,950 | Пакет "D" |
Пакет "F" | B | B | 0,950 | Пакет "E" |
В.12.3 АС нарушителя, полное несовпадение кодов доступа. Ретрансляция прекращается через 120 мс (плюс время поиска по списку АС)
Ожидаемый код доступа: EA29C16.
Принимаемый код доступа: FB3AD16.
Пример аутентификации АС нарушителя при всех ошибочных кодах доступа показан в
таблице В.18.
Таблица В.18
Пример аутентификации АС нарушителя
при всех ошибочных кодах доступа
Номер суперкадра | Восходящая передача АС | Ожидаемый код доступа | Принимаемый код доступа | Коэффициент подобия | Нисходящая передача ретранслятора |
1 | Пакет "A" | - | - | 1,000 | LC-заголовок |
Пакет "B" | E | F | 0,900 | Пакет "A" |
Пакет "C" | A | B | 0,800 | Пакет "B" |
Пакет "D" | 2 | 3 | 0,700 | mute |
Пакет "E" | 9 | A | 0,600 | mute |
Пакет "F" | C | D | 0,500 | mute |
2 | Пакет "A" | - | - | 0,500 | mute |
Пакет "B" | E | F | 0,450 | Idle |
Пакет "C" | A | B | 0,400 | Idle |
Пакет "D" | 2 | 3 | 0,350 | Idle |
Пакет "E" | 9 | A | 0,300 | Idle |
Пакет "F" | C | D | 0,250 | Idle |
В.12.4 АС нарушителя, совпадение двух из пяти полубайтов в коде доступа. Ретрансляция прекращается через 240 мс (плюс время поиска по списку АС)
Ожидаемый код доступа: 4A15F16.
Принимаемый код доступа: 4B16016.
Пример аутентификации АС нарушителя с частично правильными кодами показан в
таблице В.19.
Таблица В.19
Пример аутентификации АС нарушителя
с частично правильными кодами
Номер суперкадра | Восходящая передача АС | Ожидаемый код доступа | Принимаемый код доступа | Коэффициент подобия | Нисходящая передача ретранслятора |
1 | Пакет "A" | - | - | 1,000 | LC-заголовок |
Пакет "B" | 4 | 4 | 1,000 | Пакет "A" |
Пакет "C" | A | B | 0,900 | Пакет "B" |
Пакет "D" | 1 | 1 | 0,900 | Пакет "C" |
Пакет "E" | 5 | 6 | 0,800 | Пакет "D" |
Пакет "F" | F | 0 | 0,700 | mute |
2 | Пакет "A" | - | - | 0,700 | mute |
Пакет "B" | 4 | 4 | 0,700 | Idle |
Пакет "C" | A | B | 0,650 | Idle |
Пакет "D" | 1 | 1 | 0,650 | Idle |
Пакет "E" | 5 | 6 | 0,600 | Idle |
Пакет "F" | F | 0 | 0,550 | Idle |
В.12.5 АС нарушителя, совпадение четырех из пяти полубайт в коде доступа. Ретрансляция прекращается через 900 мс (плюс время поиска по списку АС)
Ожидаемый код доступа: 7A54F16.
Принимаемый код доступа: 7A64F16.
Пример аутентификации АС нарушителя при почти полном совпадении кодов показан в
таблице В.20.
Таблица В.20
Пример аутентификации АС нарушителя
при почти полном совпадении кодов
Номер суперкадра | Восходящая передача АС | Ожидаемый код доступа | Принимаемый CC | Коэффициент подобия | Нисходящая передача ретранслятора |
1 | Пакет "A" | - | - | 1,000 | LC-заголовок |
Пакет "B" | 7 | 7 | 1,000 | Пакет "A" |
Пакет "C" | A | A | 1,000 | Пакет "B" |
Пакет "D" | 5 | 6 | 0,900 | Пакет "C" |
Пакет "E" | 4 | 4 | 0,900 | Пакет "D" |
Пакет "F" | F | F | 0,900 | Пакет "E" |
2 | Пакет "A" | - | - | 0,900 | Пакет "F" |
Пакет "B" | 7 | 7 | 0,900 | Пакет "A" |
Пакет "C" | A | A | 0,900 | Пакет "B" |
Пакет "D" | 5 | 6 | 0,850 | Пакет "C" |
Пакет "E" | 4 | 4 | 0,850 | Пакет "D" |
Пакет "F" | F | F | 0,850 | Пакет "E" |
3 | Пакет "A" | - | - | 0,850 | Пакет "F" |
Пакет "B" | 7 | 7 | 0,850 | Пакет "A" |
Пакет "C" | A | A | 0,850 | Пакет "B" |
Пакет "D" | 5 | 6 | 0,825 | Пакет "C" |
Пакет "E" | 4 | 4 | 0,825 | mute |
Пакет "F" | F | F | 0,825 | mute |
4 | Пакет "A" | - | - | 0,825 | mute |
Пакет "B" | 7 | 7 | 0,825 | Idle |
Пакет "C" | A | A | 0,825 | Idle |
Пакет "D" | 5 | 6 | 0,813 | Idle |
Пакет "E" | 4 | 4 | 0,813 | Idle |
Пакет "F" | F | F | 0,813 | Idle |
(обязательное)
ПРОТОКОЛ ОПРЕДЕЛЕНИЯ МЕСТОПОЛОЖЕНИЯ РАДИОСРЕДСТВ В РЕЖИМЕ
РАБОТЫ С ИСПОЛЬЗОВАНИЕМ ДИСПЕТЧЕРСКОГО ПРИЛОЖЕНИЯ
Г.1 Введение
Протокол определения местоположения радиосредств обеспечивает передачу данных о местоположении абонентов. При этом в качестве транспортного протокола используется протокол UDP/IP. Порт по умолчанию - 5019.
На
рисунке Г.1 показан процесс запроса и получения данных о местоположении в комплексе стандартов на цифровую профессиональную подвижную радиосвязь.
Рисунок Г.1 - Процесс запроса и получения данных
о местоположении в комплексе стандартов на цифровую
профессиональную подвижную радиосвязь
В работу по определению местоположения абонента включены следующие элементы:
- персональный компьютер с приложением;
- АРМ диспетчера, выдающее соответствующие команды протокола;
- АС, оснащенная приемником навигационной спутниковой системы (GPS, ГЛОНАСС и другие);
- космические аппараты навигационных спутниковых систем.
Г.2 Типы сервисов (служб)
Г.2.1 LSSI
Используется для запроса местоположения одного из абонентов, зарегистрированных в сети. Данная служба состоит из запроса и ответа. Применяется в случае необходимости немедленного ответа о местоположении.
На
рисунке Г.2 приведена блок-схема службы передачи информации о местоположении.
Рисунок Г.2 - Блок-схема LSSI
По запросу от приложения, выбранный абонент отправляет пакет с данными о местоположении.
Г.2.2 LSEI
Данная служба используется для отправки предупреждающего сообщения в случае, если абонент находится в чрезвычайной ситуации. Сообщение включает в себя текущее местоположение АС и отправляется периодически, пока не будет получена команда "стоп" от сервера (приложения).
На
рисунке Г.3 приведена блок-схема службы экстренной передачи данных о местоположении.
Рисунок Г.3 - Блок-схема LSEI
Дополнительными функциями данной службы являются: "Одинокий работник", "Человек упал" и "Человек в беде".
Функция "Одинокий работник" отправляет сообщение о экстренной помощи, если абонент не нажал какую-либо кнопку или не отправил голосовое сообщение в течение заданного времени.
Функция "Человек упал" обеспечивает подачу сигнала тревоги в случае изменения положения АС по отношению к соответствующим заранее запрограммированным параметрам. Мониторинг осуществляется по одному из двух состояний: угол наклона (30, 45, 60) в контролируемом временном интервале или контроль времени, в течение которого АС находится в неподвижном состоянии
Функция "Человек в беде" обеспечивает возможность абонента оповестить диспетчера или других абонентов об экстренной ситуации. Данная функция реализуется отправкой аварийного сообщения.
Г.2.3 Служба передачи информации о местоположении по триггеру (LSTI)
Данная служба применяется в случае, если абонент выходит за пределы заданного расстояния, достигает заданного расстояния или в соответствии с определенным в приложении временем. В случае выполнения условий АС сообщает о своем местоположении при поступлении запроса на формирование отчета.
На
рисунке Г.4 приведена блок-схема службы передачи информации о местоположении по триггеру.
Рисунок Г.4 - Блок-схема LSTI
Г.3 Типы и описание команд
Формат пакетов данных описанных выше служб схожи и будут отличаться нагрузкой (Payload) и кодом команды. Описание кодов команд приведено в
таблице Г.1.
Таблица Г.1
Opcode (код операции) |
Верхние 6 бит | Нижние 2 бита |
000001 (LSSI) | Запрос (01) |
Ответ (10) |
000010 (LSEI) | Запрос остановки формирования отчета (01) |
Ответ остановки формирования отчета (10) |
Отчет (11) |
000011 (LSTI) | Запрос формирования отчета по триггеру (01) |
Ответ на запрос формирования отчета по триггеру (10) |
Отправка отчета по триггеру (11) |
Описание работы триггера: команда 01 инициирует формирование отчетов по триггеру. После получения данной команды, вплоть до времени заданной переменной "Время окончания", радиостанция будет посылать отчеты с командой 11.
Рисунок Г.5 - Схема пакета данных запроса
Рисунок Г.6 - Схема пакета данных ответа
Состав пакета запроса службы LSSI приведен в
таблице Г.2.
Таблица Г.2
Состав пакета запроса службы LSSI
Переменная пакета | Длина, бит | Комментарий | Формат |
Opcode | 8 | Данная переменная отвечает за тип службы и код операции. Типы служб и команд описаны в таблице Г.1 | 000001012 - означает тип службы LSSI с командой запроса |
#ofbytes | 8 | Данная переменная отвечает за количество байтов в сообщении. Принимает значения от 0x00 до 0xFF. Длина включает сумму всех байт пакета | 0xFF - означает, что в сообщении 255 байтов |
CRC запроса | 16 | Применяется кодирование кодом CRC-CCITT, см. ГОСТ Р 71586.1-2024 (пункт Б.14) |
Состав пакета ответа службы LSSI приведен в
таблице Г.3.
Таблица Г.3
Состав пакета ответа службы LSSI
Переменная пакета | Длина, бит | Комментарий | Формат |
Opcode | 8 | Данная переменная отвечает за тип службы и код операции. Типы служб и команд описаны в таблице Г.1 | 00000110 - означает тип службы LSSI с командой ответа |
#ofbytes | 8 | Данная переменная отвечает за количество байтов в сообщении. Принимает значения от 0x00 до 0xFF. Длина включает сумму всех байт пакета | 0xFF - означает, что в сообщении 255 байтов |
Payload | SCd | 2 | Код состояния | 0 - норма, данные позиционирования действительны; 1 - норма, данные позиционирования недействительны; 2 - приемник выключен; 3 - приемник неисправен |
LD | 71 | Формат данных навигационной спутниковой системы | |
CRC ответа | 16 | Применяется кодирование кодом CRC-CCITT, см. ГОСТ Р 71586.1-2024 (пункт Б.14) |
Состав пакета запроса службы LSEI приведен в
таблице Г.4.
Таблица Г.4
Состав пакета запроса службы LSEI
Переменная пакета | Длина, бит | Комментарий | Формат |
Opcode | 8 | Данная переменная отвечает за тип службы и код операции. Типы служб и команд описаны в Г.1 | 000010012 - означает тип службы LSEI с командой запроса |
#ofbytes | 8 | Данная переменная отвечает за количество байтов в сообщении. Принимает значения от 0x00 до 0xFF. Длина включает сумму всех байт пакета | 0x21 - означает, что в сообщении 33 байта |
CRC запроса | 16 | Применяется кодирование кодом CRC-CCITT, см. ГОСТ Р 71586.1-2024 (пункт Б.14) |
Состав пакета ответа службы LSEI приведен в
таблице Г.5.
Таблица Г.5
Состав пакета ответа службы LSEI
Переменная пакета | Длина, бит | Комментарий | Формат |
Opcode | 8 | Данная переменная отвечает за тип службы и код операции. Типы служб и команд описаны в таблице Г.1 | 000010102 - означает тип службы LSEI с командой ответа |
#ofbytes | 8 | Данная переменная отвечает за количество байтов в сообщении. Принимает значения от 0x00 до 0xFF. Длина включает сумму всех байт пакета | 0xFF - означает, что в сообщении 255 байтов |
Payload | SCd | 2 | Код состояния | 0 - норма, данные позиционирования действительны; 1 - норма, данные позиционирования недействительны; 2 - приемник выключен; 3 - приемник неисправен |
Emergency Type (ET) | 2 | Тип тревоги | |
Location Data (LD) | 71 | Формат данных навигационной спутниковой системы | |
CRC ответа | 16 | Применяется кодирование кодом CRC-CCITT, |
Состав пакета запроса службы LSTI приведен в
таблице Г.6.
Таблица Г.6
Состав пакета запроса службы LSTI
Переменная пакета | Длина, бит | Комментарий | Формат |
Opcode | 8 | Данная переменная отвечает за тип службы и код операции. Типы служб и команд описаны в таблице Г.1 | 000011012 - означает тип службы LSTI с командой запроса |
#ofbytes | 8 | Данная переменная отвечает за количество байтов в сообщении. Принимает значения от 0x00 до 0xFF. Длина включает сумму всех байт пакета | 0xFF - означает, что в сообщении 255 байтов |
Payload | SCd | 2 | Код состояния | 0 - норма, данные позиционирования действительны; 1 - норма, данные позиционирования недействительны; 2 - приемник выключен; 3 - приемник неисправен |
TriggerType | 2 | Тип триггера | |
StartTime | 22 | Время, с которого триггеры LSTI начинают работу | |
StopTime | 22 | Время, с которого триггеры LSTI прекращают работу | |
Distance | 7 | Дистанция определяет условия расстояния, если АС выходит за пределы указанного диапазона, она отправляет приложению сообщение о местоположении. Входит в нагрузку только при типах триггера: "Дистанция" и "Дистанция и время" | |
Interval | 7 | Интервал между запросами. Входит в нагрузку только при типах триггера: "Время" и "Дистанция и время" | |
CRC запроса | 16 | Применяется кодирование кодом CRC-CCITT, см. ГОСТ Р 71586.1-2024 (пункт Б.14) |
Состав пакета ответа службы LSTI приведен в
таблице Г.7.
Таблица Г.7
Состав пакета ответа службы LSTI
Переменная пакета | Длина, бит | Комментарий | Формат |
Opcode | 8 | Данная переменная отвечает за тип службы и код операции. Типы служб и команд описаны в таблице Г.1 | 000011102 - означает тип службы LSTI с командой ответа |
#ofbytes | 8 | Данная переменная отвечает за количество байтов в сообщении. Принимает значения от 0x00 до 0xFF. Длина включает сумму всех байтов пакета | 0xFF - означает что в сообщении 255 байтов |
Payload | SCd | 2 | Код состояния | 0 - норма, данные позиционирования действительны; 1 - норма, данные позиционирования недействительны; 2 - приемник выключен; 3 - приемник неисправен |
TriggerType | 2 | Тип триггера | |
Location Data (LD) | 71 | Формат данных навигационной спутниковой системы | |
CRC ответа | 16 | Применяется кодирование кодом CRC-CCITT, см. ГОСТ Р 71586.1-2024 (пункт Б.14) |
Г.4 Формат данных
Формат данных навигационных спутниковых систем приведен в
таблице Г.8.
Таблица Г.8
Формат данных навигационных спутниковых систем
Тип | Длина, бит | Комментарий |
Прошедшее время | 2 | Время с момента определения местоположения. Принимает значения 0, 1, 2, 3: 0 - менее чем 5 секунд; 1 - менее чем 5 минут; 2 - менее чем 30 минут; 3 - прошедшее время неизвестно |
Долгота | 25 | Элемент информации о долготе должен указывать долготу точки местоположения с шагом 360/225 градусов в диапазоне от -180 градусов до +(180 - 360/225) градусов включительно. Отрицательные значения должны быть к западу от нулевого меридиана, а положительные значения должны быть к востоку от нулевого меридиана |
Широта | 24 | Элемент информации о широте должен указывать широту точки местоположения в единицах измерения 180/224 градусов в диапазоне от -90 градусов до +(90 - 180/224) включительно. Отрицательные значения должны находиться к югу от экватора, а положительные - к северу от экватора |
Ошибка положения | 5 | PDOP - пространственный геометрический фактор ухудшения точности; HDOP (horizontal DOP) - снижение точности в горизонтальной плоскости; VDOP (vertical DOP) - снижение точности в вертикальной плоскости. Принимает значения от 1 до 31 включительно. От 1 до 4 включительно - высокая точность (достаточная точность для использования результатов измерений в достаточно чувствительной аппаратуре и программах); от 5 до 7 включительно - нормальная точность (рекомендуемый минимум для принятия решений по полученным результатам. Результаты могут быть использованы для достаточно точных навигационных указаний); от 7 до 8 включительно - средняя точность (результаты можно использовать в вычислениях, однако рекомендуется принять меры для повышения точности, например, выйти на более открытое место); от 8 до 19 включительно - точность ниже среднего (результаты могут использоваться только для грубого определения местоположения); от 20 до 31 включительно - плохая точность (данные результаты не могут быть использованы) |
Горизонтальная скорость | 7 | Горизонтальная скорость должна быть закодирована для скоростей от 0 до 28 км/ч с шагом 1 км/ч и начиная с 28 км/ч, используя уравнение: v = C x (1 + x)(K - A) + B, где C = 16, x = 0,038, A = 13, K - значение, полученное от абонента, B = 0 |
Код выбора спутников | 8 | Код выбора спутников определяет тип спутников, с которых получены данные о местоположении, см. таблицу Г.13 |
Таблица Г.9
Тип | Длина, бит | Комментарий |
Тип триггера | 7 | Принимает значения: 000000012 - дистанция; 000000102 - время; 000001002 - дистанция и время; 000010002 - аварийное событие; 000100002 - сигнал с сигнального контакта; 001000002 - потеря сигнала спутника (в этом случае отправить последние известные координаты) |
Время начала | 22 | Время, с которого триггеры LSTI начинают работу, см. таблицу Г.10 |
Время остановки | 22 | Время, с которого триггеры LSTI прекращают работу, см. таблицу Г.10 |
Интервал | 7 | Интервал между запросами. Принимает значения от 0000000 2 (30 секунд) до 1111111 2 (26,5 часа), см. таблицу Г.11 |
Дистанция | 7 | Дистанция определяет условия расстояния, если АС выходит за пределы указанного диапазона, она отправляет приложению сообщение о местоположении. Принимает значения от 0000000 2 (100 м) до 1111111 2 (24 км), см. таблицу Г.12 |
Формат переменной "Время начала и остановки" (UTC+3) приведен в
таблице Г.10.
Таблица Г.10
Формат переменной "Время начала и остановки" (UTC+3)
Тип | Длина, бит |
Год | 5 (от 1 до 31 года включ.) |
Месяц | 4 (от 1 до 12 месяцев включ.) |
День | 5 (от 1 до 31 дня включ.) |
Час | 5 (от 0 до 23 часов включ.) |
Минута | 6 (от 0 до 60 минут включ.) |
Секунда | 6 (от 0 до 60 секунд включ.) |
Таблица Г.11
Формат переменной "Интервал"
Тип | Значение | Комментарий |
Интервал | 0 | 30 секунд |
1 | 1 минута |
Интервал | От 2 до 18 включ. | От 1,5 до 9 минут включ. с шагом 30 секунд |
19 | 10 минут |
20 | 11 минут |
От 21 до 38 включ. | От 12 до 29 минут включ. с шагом 1 минута |
39 | 30 минут |
40 | 40 минут |
От 41 до 92 включ. | От 50 минут до 9 часов 20 минут включ. с шагом 10 минут |
93 | 9,5 часов |
94 | 10 часов |
От 95 до 125 включ. | От 10,5 до 25,5 часов включ. с шагом 30 минут |
126 | 26 часов |
127 | 26,5 часов |
Таблица Г.12
Формат переменной "Дистанция"
Тип | Значение | Комментарий |
Дистанция | 0 | 100 метров |
От 1 до 98 включ. | От 200 до 9900 метров включ. с шагом 100 метров |
99 | 10 километров |
100 | 10,5 километра |
От 101 до 126 включ. | От 11 до 23,5 километров включ. с шагом 0,5 километра |
127 | 24 километра |
Таблица Г.13
Значение | Длина, бит | Комментарий |
0x00 | 8 | Не отправлять данные о местоположении |
0x01 | 8 | Отправить данные о местоположении от спутника GPS |
0x02 | 8 | Отправить данные о местоположении от спутника ГЛОНАСС |
0x03 | 8 | Отправить данные о местоположении от спутников ГЛОНАСС и GPS |
Верхние 6 бит | 8 | Резерв для других навигационных спутниковых систем |
Таблица Г.14
Значение | Длина, бит | Комментарий |
0x01 | 2 | Тип тревоги: "Человек упал" |
0x02 | 2 | Тип тревоги: "Человек в беде" |
0x03 | 2 | Тип тревоги: "Одинокий работник" |
Код угла наклона для команды "Человек упал" LSEI приведен в
таблице Г.15. Расчет проводится по формуле

. (Г.1)
Таблица Г.15
Код угла наклона для команды "Человек упал" LSEI
Значение | Длина, бит | Комментарий |
22 | 8 | Угол наклона в 30 градусов |
32 | 8 | Угол наклона в 45 градусов |
43 | 8 | Угол наклона в 60 градусов |
(обязательное)
В состав дополнительных сервисов (служб) входят: RadioCheck, CallAlert, Radio Enable/Disable, Radio Monitor, защита от несанкционированного использования, Kill. При этом в качестве транспортного протокола используется протокол UDP/IP. Порт по умолчанию - 50005. Дополнительно к описаниям перечисленных сервисов в приложение включены требования по обеспечению ОРМ в режиме ретрансляции.
Д.1 Типы команд
Описание команд дополнительных сервисов приведено в
таблице Д.1.
Таблица Д.1
Opcode (Код операции) |
Верхние 6 бит | Нижние 2 бита |
000100 (Radio Disable) | Запрос (01) |
Ответ (10) |
000101 (Radio Enable) | Запрос (01) |
Ответ (10) |
000110 (CallAlert) | Запрос (01) |
Ответ (10) |
000111 (Radio Monitor) | Запрос (01) |
Ответ (10) |
001000 (RadioCheck) | Запрос (01) |
Ответ (10) |
010000 (Kill) | Запрос (01) |
Д.2 Служба Radio Enable/Disable
Данная служба используется для отключения/включения функций радиосвязи, делая АС непригодной/пригодной для использования.
Состав пакета запроса службы Radio Enable/Disable приведен в
таблице Д.2.
Таблица Д.2
Состав пакета запроса службы Radio Enable/Disable
Переменная пакета | Длина, бит | Комментарий | Формат |
Opcode | 8 | Данная переменная отвечает за тип службы и код операции. Типы служб и команд описаны в таблице Д.1 | 000100012 - означает тип службы Radio Disable с командой запроса; 000101012 - означает тип службы Radio Enable с командой запроса |
#ofbytes | 8 | Данная переменная отвечает за количество байтов в сообщении. Принимает значения от 0x00 до 0xFF. Длина включает сумму всех байт пакета | 0xFF - означает, что в сообщении 255 байтов |
CRC запроса | 16 | Применяется кодирование кодом CRC-CCITT, см. ГОСТ Р 71586.1-2024 (пункт Б.14) |
Состав пакета ответа службы Radio Enable/Disable приведен в
таблице Д.3.
Таблица Д.3
Состав пакета ответа службы Radio Enable/Disable
Переменная пакета | Длина, бит | Комментарий | Формат |
Opcode | 8 | Данная переменная отвечает за тип службы и код операции. Типы служб и команд описаны в таблице Д.1 | 000100102 - означает тип службы Radio Disable с командой ответа; 000101102 - означает тип службы Radio Enable с командой ответа |
#ofbytes | 8 | Данная переменная отвечает за количество байтов в сообщении. Принимает значения от 0x00 до 0xFF. Длина включает сумму всех байт пакета | 0xFF - означает, что в сообщении 255 байтов |
Payload | SCd | 1 | Код состояния | 0 - команда не доставлена; 1 - команда доставлена |
CRC ответа | 16 | Применяется кодирование кодом CRC-CCITT, см. ГОСТ Р 71586.1-2024 (пункт Б.14) |
Д.3 Служба CallAlert
Данная служба используется для оповещения конкретного абонента о необходимости перезвонить.
Состав пакета запроса службы CallAlert приведен в
таблице Д.4.
Таблица Д.4
Состав пакета запроса службы CallAlert
Переменная пакета | Длина, бит | Комментарий | Формат |
Opcode | 8 | Данная переменная отвечает за тип службы и код операции. Типы служб и команд описаны в таблице Д.1 | 000110012 - означает тип службы CallAlert с командой запроса |
#ofbytes | 8 | Данная переменная отвечает за количество байтов в сообщении. Принимает значения от 0x00 до 0xFF. Длина включает сумму всех байт пакета | 0xFF - означает, что в сообщении 255 байтов |
CRC запроса | 16 | Применяется кодирование кодом CRC-CCITT, см. ГОСТ Р 71586.1-2024 (пункт Б.14) |
Состав пакета ответа службы CallAlert приведен в
таблице Д.5.
Таблица Д.5
Состав пакета ответа службы CallAlert
Переменная пакета | Длина, бит | Комментарий | Формат |
Opcode | 8 | Данная переменная отвечает за тип службы и код операции. Типы служб и команд описаны в таблице Д.1 | 000110102 - означает тип службы CallAlert с командой ответа |
#ofbytes | 8 | Данная переменная отвечает за количество байтов в сообщении. Принимает значения от 0x00 до 0xFF. Длина включает сумму всех байт пакета | 0xFF - означает, что в сообщении 255 байтов |
Payload | SCd | 1 | Код состояния | 0 - оповещение не доставлено; 1 - оповещение доставлено |
CRC ответа | 16 | Применяется кодирование кодом CRC-CCITT, см. ГОСТ Р 71586.1-2024 (пункт Б.14) |
Д.4 Служба Radio Monitor
Данная служба позволяет прослушивать сигнал с микрофона удаленной станции.
Состав пакета запроса службы Radio Monitor приведен в
таблице Д.6.
Таблица Д.6
Состав пакета запроса службы Radio Monitor
Переменная пакета | Длина, бит | Комментарий | Формат |
Opcode | 8 | Данная переменная отвечает за тип службы и код операции. Типы служб и команд описаны в таблице Д.1 | 000111012 - означает тип службы Radio Monitor с командой запроса |
#ofbytes | 8 | Данная переменная отвечает за количество байтов в сообщении. Принимает значения от 0x00 до 0xFF. Длина включает сумму всех байт пакета | 0xFF - означает, что в сообщении 255 байтов |
CRC запроса | 16 | Применяется кодирование кодом CRC-CCITT, см. ГОСТ Р 71586.1-2024 (пункт Б.14) |
Состав пакета ответа службы Radio Monitor приведен в
таблице Д.7.
Таблица Д.7
Состав пакета ответа службы Radio Monitor
Переменная пакета | Длина, бит | Комментарий | Формат |
Opcode | 8 | Данная переменная отвечает за тип службы и код операции. Типы служб и команд описаны в таблице Д.1 | 000111102 - означает тип службы Radio Monitor с командой ответа |
#ofbytes | 8 | Данная переменная отвечает за количество байтов в сообщении. Принимает значения от 0x00 до 0xFF. Длина включает сумму всех байт пакета | 0xFF - означает, что в сообщении 255 байтов |
Payload | SCd | 1 | Код состояния | 0 - мониторинг отключен; 1 - мониторинг включен |
CRC ответа | 16 | Применяется кодирование кодом CRC-CCITT, см. ГОСТ Р 71586.1-2024 (пункт Б.14) |
Д.5 Служба Radio Check
Данная служба позволяет дистанционно проверить без уведомления абонента, активна ли АС.
Состав пакета запроса службы Radio Check приведен в
таблице Д.8.
Таблица Д.8
Состав пакета запроса службы Radio Check
Переменная пакета | Длина, бит | Комментарий | Формат |
Opcode | 8 | Данная переменная отвечает за тип службы и код операции. Типы служб и команд описаны в таблице Д.1 | 001000012 - означает тип службы Radio Check с командой запроса |
#ofbytes | 8 | Данная переменная отвечает за количество байтов в сообщении. Принимает значения от 0x00 до 0xFF. Длина включает сумму всех байт пакета | 0xFF - означает, что в сообщении 255 байтов |
CRC запроса | 16 | Применяется кодирование кодом CRC-CCITT, см. ГОСТ Р 71586.1-2024 (пункт Б.14) |
Состав пакета ответа службы Radio Check приведен в
таблице Д.9.
Таблица Д.9
Состав пакета ответа службы Radio Check
Переменная пакета | Длина, бит | Комментарий | Формат |
Opcode | 8 | Данная переменная отвечает за тип службы и код операции. Типы служб и команд описаны в таблице Д.1 | 001000102 - означает тип службы Radio Check с командой ответа |
#ofbytes | 8 | Данная переменная отвечает за количество байтов в сообщении. Принимает значения от 0x00 до 0xFF. Длина включает сумму всех байт пакета | 0xFF - означает что в сообщении 255 байтов |
Payload | SCd | 1 | Код состояния | 0 - приемник выключен; 1 - приемник включен |
CRC ответа | 16 | Применяется кодирование кодом CRC-CCITT, см. ГОСТ Р 71586.1-2024 (пункт Б.14) |
Д.6 Защита от несанкционированного использования абонентской станции
Данная служба обеспечивается процедурой аутентификации сервера/диспетчерского приложения.
По каналу управления сервера/диспетчерского приложения при применении данной службы направляется команда аутентификации. Состав команды приведен в
таблице Д.10.
Таблица Д.10
Переменные команды аутентификации
Название переменной | Длина, бит | Комментарий |
Код причины | 8 | 011000002 - запрос аутентификации |
Адрес АС | 24 | Адрес АС, которой отправлен запрос на аутентификацию. Длина адреса - 3 байта |
АС при получении данной команды должна отправить подтверждение:
- в случае передачи от АС команды "Сообщение принято" сервер/диспетчерское приложение считает, что процедура аутентификации прошла успешно;
- в случае передачи от АС команды "Сообщение не принято" сервер/диспетчерское приложение считает, что процедура аутентификации не прошла.
Д.7 Служба Kill
Данная служба позволяет привести радиостанцию к неработоспособному состоянию с удалением всех конфигурационных параметров, ключей шифрования.
Таблица Д.11
Состав пакета команды Kill
Переменная пакета | Длина, бит | Комментарий | Формат |
Opcode | 8 | Данная переменная отвечает за тип службы и код операции. Типы служб и команд описаны в таблице Д.1 | 010000012 - означает отправку команды Kill |
#ofbytes | 8 | Данная переменная отвечает за количество байтов в сообщении. Принимает значения от 0x00 до 0xFF. Длина включает сумму всех байт пакета | 0xFF - означает что в сообщении 255 байтов |
CRC команды Kill | 16 | Применяется кодирование кодом CRC-CCITT, см. ГОСТ Р 71586.1-2024 (пункт Б.14) |
Д.8 Обеспечение оперативно-розыскных мероприятий в режиме ретрансляции
Требования к техническим средствам и информационным системам для проведения оперативно-розыскных мероприятий в сетях профессиональной подвижной радиосвязи, в том числе с использованием режима ретрансляции, устанавливаются федеральным органом исполнительной власти в области связи по согласованию с уполномоченными органами, осуществляющими оперативно-розыскную деятельность или обеспечение безопасности Российской Федерации.
В случае применения криптографической защиты (кодирования) передаваемых данных и речи, на ПУ системы СОРМ уполномоченного органа, осуществляющего оперативно-розыскную деятельность на территории Российской Федерации, указанные данные и речь передаются в соответствии с требованиями, установленными федеральным органом исполнительной власти в области связи по согласованию с уполномоченными органами, осуществляющими оперативно-розыскную деятельность или обеспечение безопасности Российской Федерации.
(обязательное)
Таблицы Е.1 -
Е.4 определяют порядок передачи битов для основных пакетов данных и голосовых команд. Модуляция передатчика включает последовательную передачу дибит-символов. Каждый дибит состоит из 2 битов информации. Таблицы для пакетов состоят из последовательности дибит-символов, начиная с символа L66 (66 символов слева от середины пакета передачи данных), уменьшенных на L1, а затем, с R1 - увеличивающихся до R66 (66 символов справа от середины пакета). Первым переданным символом должен быть символ L66.
Передаваемый сигнал состоит из последовательности полей информации. Каждое поле в свою очередь делится на биты. Например, кодовое слово 0 речи (C_0) состоит из 24 битов, которые нумеруются 23, 22, 21, ... 1, 0. Наименее значимый бит в поле всегда под номером 0. Как правило, наименее значимый бит всегда передается последним. Наименее значимый бит всегда изображается, как самый правый бит. Номер бита указывается в круглых скобках, например, HC12 (1) является проверочным битом 1 двенадцатого кодового слова второго компонентного кода кода-произведения.
Большая часть информационных полей содержит проверочные элементы помехоустойчивого кода, предназначенного для коррекции ошибок. Название кода всегда используется в качестве обозначения поля для проверочных элементов кода. Например, когда для защиты встроенного кодового слова используется QR-код EMB, то поле проверки четности называется qr(x). Оно содержит проверочные биты QR квадратичного циклического кода проверки, при этом номер битового индекса "x" может иметь значение от 8 до 0. Бит 0 - всегда наименее значимый бит поля проверки четности.
Таблица Е.1
Порядок передачи бит основного пакета данных
с RC, кодированного кодом-произведением (196,96)
Символ | Бит 1 | Бит 0 |
L66 | R(3) | HR1(2) |
L65 | I(77) | I(68) |
L64 | I(59) | I(50) |
L63 | I(41) | I(32) |
L62 | HR7(1) | HR8(3) |
L61 | I(1) | HC8(3) |
L60 | HC6(2) | HC4(1) |
L59 | HC2(0) | HC15(0) |
L58 | HR1(3) | I(78) |
L57 | I(69) | I(60) |
L56 | I(51) | I(42) |
L55 | HR6(0) | HR7(2) |
L54 | I(11) | I(2) |
L53 | HC7(3) | HC5(2) |
L52 | HC3(1) | HC1(0) |
L51 | HC14(0) | I(88) |
L50 | I(79) | I(70) |
L49 | I(61) | I(52) |
L48 | I(43) | HR6(1) |
L47 | HR7(3) | I(12) |
L46 | I(3) | HC6(3) |
L45 | HC4(2) | HC2(1) |
L44 | HC15(1) | HC13(0) |
L43 | I(89) | I(80) |
L42 | I(71) | I(62) |
L41 | I(53) | HR5(0) |
L40 | HR6(2) | I(22) |
L39 | I(13) | I(4) |
L38 | HC5(3) | HC3(2) |
L37 | HC1(1) | HC14(1) |
L36 | HC12(0) | I(90) |
L35 | I(81) | I(72) |
L34 | I(63) | I(54) |
L33 | HR5(1) | HR6(3) |
L32 | I(23) | I(14) |
L31 | I(5) | HC4(3) |
L30 | HC2(2) | HC15(2) |
L29 | HC13(1) | HC11(0) |
L28 | I(91) | I(82) |
L27 | I(73) | I(64) |
L26 | HR4(0) | HR5(2) |
L25 | I(33) | I(24) |
L24 | I(15) | I(6) |
L23 | HC3(3) | HC1(2) |
L22 | HC14(2) | HC12(1) |
L21 | HC10(0) | I(92) |
L20 | I(83) | I(74) |
L19 | I(65) | HR4(1) |
L18 | HR5(3) | I(34) |
L17 | CC(3) | CC(2) |
L16 | CC(1) | CC(0) |
L15 | DT (3) | DT (2) |
L14 | DT (1) | DT (0) |
L13 | Golay(11) | Golay(10) |
L12 | CC(3) | CC(2) |
L11 | CC(1) | CC(0) |
L10 | PowI | LCSS(1) |
L9 | LCSS(0) | QR(8) |
L8 | RC(10) | PC(7) |
L7 | RC(9) | PC(6) |
L6 | RC(8) | PC(5) |
L5 | RC(7) | PC(4) |
L4 | RC(6) | PC(3) |
L3 | RC(5) | PC(2) |
L2 | RC(4) | PC(1) |
L1 | RC(3) | PC(0) |
R1 | RC(2) | PC(15) |
R2 | RC(1) | PC(14) |
R3 | RC(0) | PC(13) |
R4 | H1(4) | PC(12) |
R5 | H1(3) | PC(11) |
R6 | H1(2) | PC(10) |
R7 | H1(1) | PC(9) |
R8 | H1(0) | PC(8) |
R9 | QR(7) | QR(6) |
R10 | QR(5) | QR(4) |
R11 | QR(3) | QR(2) |
R12 | QR(1) | QR(0) |
R13 | Golay(9) | Golay(8) |
R14 | Golay(7) | Golay(6) |
R15 | Golay(5) | Golay(4) |
R16 | Golay(3) | Golay(2) |
R17 | Golay(1) | Golay(0) |
R18 | I(25) | I(16) |
R19 | I(7) | HC2(3) |
R20 | HC15(3) | HC13(2) |
R21 | HC11(1) | HC9(0) |
R22 | I(93) | I(84) |
R23 | I(75) | HR3(0) |
R24 | HR4(2) | I(44) |
R25 | I(35) | I(26) |
R26 | I(17) | I(8) |
R27 | HC1(3) | HC14(3) |
R28 | HC12(2) | HC10(1) |
R29 | HC8(0) | I(94) |
R30 | I(85) | I(76) |
R31 | HR3(1) | HR4(3) |
R32 | I(45) | I(36) |
R33 | I(27) | I(18) |
R34 | I(9) | HR9(0) |
R35 | HC13(3) | HC11(2) |
R36 | HC9(1) | HC7(0) |
R37 | I(95) | I(86) |
R38 | HR2(0) | HR3(2) |
R39 | I(55) | I(46) |
R40 | I(37) | I(28) |
R41 | I(19) | I(10) |
R42 | HR9(1) | HC12(3) |
R43 | HC10(2) | HC8(1) |
R44 | HC6(0) | R(0) |
R45 | I(87) | HR2(1) |
R46 | HR3(3) | I(56) |
R47 | I(47) | I(38) |
R48 | I(29) | I(20) |
R49 | HR8(0) | HR9(2) |
R50 | HC11(3) | HC9(2) |
R51 | HC7(1) | HC5(0) |
R52 | R(1) | HR1(0) |
R53 | HR2(2) | I(66) |
R54 | I(57) | I(48) |
R55 | I(39) | I(30) |
R56 | I(21) | HR8(1) |
R57 | HR9(3) | HC10(3) |
R58 | HC8(2) | HC6(1) |
R59 | HC4(0) | R(2) |
R60 | HR1(1) | HR2(3) |
R61 | I(67) | I(58) |
R62 | I(49) | I(40) |
R63 | I(31) | HR7(0) |
R64 | HR8(2) | I(0) |
R65 | HC9(3) | HC7(2) |
R66 | HC5(1) | HC3(0) |
Таблица Е.2
Порядок передачи битов для пакета данных обратного канала
с трейлис-кодированием со скоростью кодирования 3/4
Символ | Бит 1 | Бит 0 |
L66 | Trellis_Dibit(97) |
L65 | Trellis_Dibit(96) |
L64 | Trellis_Dibit(95) |
L63 | Trellis_Dibit(94) |
L62 | Trellis_Dibit(93) |
L61 | Trellis_Dibit(92) |
L60 | Trellis_Dibit(91) |
L59 | Trellis_Dibit(90) |
L58 | Trellis_Dibit(89) |
L57 | Trellis_Dibit(88) |
L56 | Trellis_Dibit(87) |
L55 | Trellis_Dibit(86) |
L54 | Trellis_Dibit(85) |
L53 | Trellis_Dibit(84) |
L52 | Trellis_Dibit(83) |
L51 | Trellis_Dibit(82) |
L50 | Trellis_Dibit(81) |
L49 | Trellis_Dibit(80) |
L48 | Trellis_Dibit(79) |
L47 | Trellis_Dibit(78) |
L46 | Trellis_Dibit(77) |
L45 | Trellis_Dibit(76) |
L44 | Trellis_Dibit(75) |
L43 | Trellis_Dibit(74) |
L42 | Trellis_Dibit(73) |
L41 | Trellis_Dibit(72) |
L40 | Trellis_Dibit(71) |
L39 | Trellis_Dibit(70) |
L38 | Trellis_Dibit(69) |
L37 | Trellis_Dibit(68) |
L36 | Trellis_Dibit(67) |
L35 | Trellis_Dibit(66) |
L34 | Trellis_Dibit(65) |
L33 | Trellis_Dibit(64) |
L32 | Trellis_Dibit(63) |
L31 | Trellis_Dibit(62) |
L30 | Trellis_Dibit(61) |
L29 | Trellis_Dibit(60) |
L28 | Trellis_Dibit(59) |
L27 | Trellis_Dibit(58) |
L26 | Trellis_Dibit(57) |
L25 | Trellis_Dibit(56) |
L24 | Trellis_Dibit(55) |
L23 | Trellis_Dibit(54) |
L22 | Trellis_Dibit(53) |
L21 | Trellis_Dibit(52) |
L20 | Trellis_Dibit(51) |
L19 | Trellis_Dibit(50) |
L18 | Trellis_Dibit(49) |
L17 | CC(3) | CC(2) |
L16 | CC(1) | CC(0) |
L15 | DT (3) | DT (2) |
L14 | DT (1) | DT (0) |
L13 | Golay(11) | Golay(10) |
L12 | CC(3) | CC(2) |
L11 | CC(1) | CC(0) |
L10 | PowI | LCSS(1) |
L9 | LCSS(0) | QR(8) |
L8 | RC(10) | PC(7) |
L7 | RC(9) | PC(6) |
L6 | RC(8) | PC(5) |
L5 | RC(7) | PC(4) |
L4 | RC(6) | PC(3) |
L3 | RC(5) | PC(2) |
L2 | RC(4) | PC(1) |
L1 | RC(3) | PC(0) |
R1 | RC(2) | PC(15) |
R2 | RC(1) | PC(14) |
R3 | RC(0) | PC(13) |
R4 | H1(4) | PC(12) |
R5 | H1(3) | PC(11) |
R6 | H1(2) | PC(10) |
R7 | H1(1) | PC(9) |
R8 | H1(0) | PC(8) |
R9 | QR(7) | QR(6) |
R10 | QR(5) | QR(4) |
R11 | QR(3) | QR(2) |
R12 | QR(1) | QR(0) |
R13 | Golay(9) | Golay(8) |
R14 | Golay(7) | Golay(6) |
R15 | Golay(5) | Golay(4) |
R16 | Golay(3) | Golay(2) |
R17 | Golay(1) | Golay(0) |
R18 | Trellis_Dibit(48) |
R19 | Trellis_Dibit(47) |
R20 | Trellis_Dibit(46) |
R21 | Trellis_Dibit(45) |
R22 | Trellis_Dibit(44) |
R23 | Trellis_Dibit(43) |
R24 | Trellis_Dibit(42) |
R25 | Trellis_Dibit(41) |
R26 | Trellis_Dibit(40) |
R27 | Trellis_Dibit(39) |
R28 | Trellis_Dibit(38) |
R29 | Trellis_Dibit(37) |
R30 | Trellis_Dibit(36) |
R31 | Trellis_Dibit(35) |
R32 | Trellis_Dibit(34) |
R33 | Trellis_Dibit(33) |
R34 | Trellis_Dibit(32) |
R35 | Trellis_Dibit(31) |
R36 | Trellis_Dibit(30) |
R37 | Trellis_Dibit(29) |
R38 | Trellis_Dibit(28) |
R39 | Trellis_Dibit(27) |
R40 | Trellis_Dibit(26) |
R41 | Trellis_Dibit(25) |
R42 | Trellis_Dibit(24) |
R43 | Trellis_Dibit(23) |
R44 | Trellis_Dibit(22) |
R45 | Trellis_Dibit(21) |
R46 | Trellis_Dibit(20) |
R47 | Trellis_Dibit(19) |
R48 | Trellis_Dibit(18) |
R49 | Trellis_Dibit(17) |
R50 | Trellis_Dibit(16) |
R51 | Trellis_Dibit(15) |
R52 | Trellis_Dibit(14) |
R53 | Trellis_Dibit(13) |
R54 | Trellis_Dibit(12) |
R55 | Trellis_Dibit(11) |
R56 | Trellis_Dibit(10) |
R57 | Trellis_Dibit(9) |
R58 | Trellis_Dibit(8) |
R59 | Trellis_Dibit(7) |
R60 | Trellis_Dibit(6) |
R61 | Trellis_Dibit(5) |
R62 | Trellis_Dibit(4) |
R63 | Trellis_Dibit(3) |
R64 | Trellis_Dibit(2) |
R65 | Trellis_Dibit(1) |
R66 | Trellis_Dibit(0) |
Таблица Е.3
Порядок передачи битов для речевого пакета со встроенным RC
Символ | Бит 1 | Бит 0 |
L66 | VS(215) | VS(214) |
L65 | VS(213) | VS(212) |
L64 | VS(211) | VS(210) |
L63 | VS(209) | VS(208) |
L62 | VS(207) | VS(206) |
L61 | VS(205) | VS(204) |
L60 | VS(203) | VS(202) |
L59 | VS(201) | VS(200) |
L58 | VS(199) | VS(198) |
L57 | VS(197) | VS(196) |
L56 | VS(195) | VS(194) |
L55 | VS(193) | VS(192) |
L54 | VS(191) | VS(190) |
L53 | VS(189) | VS(188) |
L52 | VS(187) | VS(186) |
L51 | VS(185) | VS(184) |
L50 | VS(183) | VS(182) |
L49 | VS(181) | VS(180) |
L48 | VS(179) | VS(178) |
L47 | VS(177) | VS(176) |
L46 | VS(175) | VS(174) |
L45 | VS(173) | VS(172) |
L44 | VS(171) | VS(170) |
L43 | VS(169) | VS(168) |
L42 | VS(167) | VS(166) |
L41 | VS(165) | VS(164) |
L40 | VS(163) | VS(162) |
L39 | VS(161) | VS(160) |
L38 | VS(159) | VS(158) |
L37 | VS(157) | VS(156) |
L36 | VS(155) | VS(154) |
L35 | VS(153) | VS(152) |
L34 | VS(151) | VS(150) |
L33 | VS(149) | VS(148) |
L32 | VS(147) | VS(146) |
L31 | VS(145) | VS(144) |
L30 | VS(143) | VS(142) |
L29 | VS(141) | VS(140) |
L28 | VS(139) | VS(138) |
L27 | VS(137) | VS(136) |
L26 | VS(135) | VS(134) |
L25 | VS(133) | VS(132) |
L24 | VS(131) | VS(130) |
L23 | VS(129) | VS(128) |
L22 | VS(127) | VS(126) |
L21 | VS(125) | VS(124) |
L20 | VS(123) | VS(122) |
L19 | VS(121) | VS(120) |
L18 | VS(119) | VS(118) |
L17 | VS(117) | VS(116) |
L16 | VS(115) | VS(114) |
L15 | VS(113) | VS(112) |
L14 | VS(111) | VS(110) |
L13 | VS(109) | VS(108) |
L12 | CC(3) | CC(2) |
L11 | CC(1) | CC(0) |
L10 | PowI | LCSS(1) |
L9 | LCSS(0) | QR(8) |
L8 | RC(10) | PC(7) |
L7 | RC(9) | PC(6) |
L6 | RC(8) | PC(5) |
L5 | RC(7) | PC(4) |
L4 | RC(6) | PC(3) |
L3 | RC(5) | PC(2) |
L2 | RC(4) | PC(1) |
L1 | RC(3) | PC(0) |
R1 | RC(2) | PC(15) |
R2 | RC(1) | PC(14) |
R3 | RC(0) | PC(13) |
R4 | H1(4) | PC(12) |
R5 | H1(3) | PC(11) |
R6 | H1(2) | PC(10) |
R7 | H1(1) | PC(9) |
R8 | H1(0) | PC(8) |
R9 | QR(7) | QR(6) |
R10 | QR(5) | QR(4) |
R11 | QR(3) | QR(2) |
R12 | QR(1) | QR(0) |
R13 | VS(107) | VS(106) |
R14 | VS(105) | VS(104) |
R15 | VS(103) | VS(102) |
R16 | VS(101) | VS(100) |
R17 | VS(99) | VS(98) |
R18 | VS(97) | VS(96) |
R19 | VS(95) | VS(94) |
R20 | VS(93) | VS(92) |
R21 | VS(91) | VS(90) |
R22 | VS(89) | VS(88) |
R23 | VS(87) | VS(86) |
R24 | VS(85) | VS(84) |
R25 | VS(83) | VS(82) |
R26 | VS(81) | VS(80) |
R27 | VS(79) | VS(78) |
R28 | VS(77) | VS(76) |
R29 | VS(75) | VS(74) |
R30 | VS(73) | VS(72) |
R31 | VS(71) | VS(70) |
R32 | VS(69) | VS(68) |
R33 | VS(67) | VS(66) |
R34 | VS(65) | VS(64) |
R35 | VS(63) | VS(62) |
R36 | VS(61) | VS(60) |
R37 | VS(59) | VS(58) |
R38 | VS(57) | VS(56) |
R39 | VS(55) | VS(54) |
R40 | VS(53) | VS(52) |
R41 | VS(51) | VS(50) |
R42 | VS(49) | VS(48) |
R43 | VS(47) | VS(46) |
R44 | VS(45) | VS(44) |
R45 | VS(43) | VS(42) |
R46 | VS(41) | VS(40) |
R47 | VS(39) | VS(38) |
R48 | VS(37) | VS(36) |
R49 | VS(35) | VS(34) |
R50 | VS(33) | VS(32) |
R51 | VS(31) | VS(30) |
R52 | VS(29) | VS(28) |
R53 | VS(27) | VS(26) |
R54 | VS(25) | VS(24) |
R55 | VS(23) | VS(22) |
R56 | VS(21) | VS(20) |
R57 | VS(19) | VS(18) |
R58 | VS(17) | VS(16) |
R59 | VS(15) | VS(14) |
R60 | VS(13) | VS(12) |
R61 | VS(11) | VS(10) |
R62 | VS(9) | VS(8) |
R63 | VS(7) | VS(6) |
R64 | VS(5) | VS(4) |
R65 | VS(3) | VS(2) |
R66 | VS(1) | VS(0) |
Таблица Е.4
Порядок передачи битов для выделенного пакета RC
Символ | Бит 1 | Бит 0 |
L24 | CC(3) | CC(2) |
L23 | CC(1) | CC(0) |
L22 | PowI | LCSS(1) |
L21 | LCSS(0) | QR(8) |
L20 | RC(10) | PC(7) |
L19 | RC(9) | PC(6) |
L18 | RC(8) | PC(5) |
L17 | RC(7) | PC(4) |
L16 | RC(6) | PC(3) |
L15 | RC(5) | PC(2) |
L14 | RC(4) | PC(1) |
L13 | RC(3) | PC(0) |
L12 | R_Sync(47) | R_Sync(46) |
L11 | R_Sync(45) | R_Sync(44) |
L10 | R_Sync(43) | R_Sync(42) |
L9 | R_Sync(41) | R_Sync(40) |
L8 | R_Sync(39) | R_Sync(38) |
L7 | R_Sync(37) | R_Sync(36) |
L6 | R_Sync(35) | R_Sync(34) |
L5 | R_Sync(33) | R_Sync(32) |
L4 | R_Sync(31) | R_Sync(30) |
L3 | R_Sync(29) | R_Sync(28) |
L2 | R_Sync(27) | R_Sync(26) |
L1 | R_Sync(25) | R_Sync(24) |
R1 | R_Sync(23) | R_Sync(22) |
R2 | R_Sync(21) | R_Sync(20) |
R3 | R_Sync(19) | R_Sync(18) |
R4 | R_Sync(17) | R_Sync(16) |
R5 | R_Sync(15) | R_Sync(14) |
R6 | R_Sync(13) | R_Sync(12) |
R7 | R_Sync(11) | R_Sync(10) |
R8 | R_Sync(9) | R_Sync(8) |
R9 | R_Sync(7) | R_Sync(6) |
R10 | R_Sync(5) | R_Sync(4) |
R11 | R_Sync(3) | R_Sync(2) |
R12 | R_Sync(1) | R_Sync(0) |
R13 | RC(2) | PC(15) |
R14 | RC(1) | PC(14) |
R15 | RC(0) | PC(13) |
R16 | H1(4) | PC(12) |
R17 | H1(3) | PC(11) |
R18 | H1(2) | PC(10) |
R19 | H1(1) | PC(9) |
R20 | H1(0) | PC(8) |
R21 | QR(7) | QR(6) |
R22 | QR(5) | QR(4) |
R23 | QR(3) | QR(2) |
R24 | QR(1) | QR(0) |
(обязательное)
ВРЕМЕННЫЕ ПАРАМЕТРЫ RC В РЕЖИМЕ РЕТРАНСЛЯЦИИ
Ж.1 Общие положения
В данном приложении описаны временные параметры передачи общего пакета в режиме ретрансляции в восходящем канале, а также временные параметры выделенного RC и прямого режима TDMA.
Ж.2 Временные параметры общего пакета
В этом случае АС передает общий пакет в таймслоте 1 и затем прослушивает общий пакет в таймслоте 2. Диаграмма временных параметров общего пакета показана в ГОСТ Р 71586.1-2024
(приложение И).
Ж.3 Временные параметры выделенного обратного канала
Этот пример показывает передачу АС пакета, выделенного RC между получением общих пакетов от ретранслятора. В этом случае АС синхронизирует свою работу со второй станцией, независимо от того, является ли вторая станция ретранслятором или АС в режиме ретранслятора и поэтому отсутствуют какие-либо смещения временных параметров из-за задержки распространения. Максимальное время синхронизации синтезатора должно составить 8,75 мс. Диаграмма временных параметров выделенного обратного канала приведена на
рисунке Ж.1.

- CACH
Рисунок Ж.1 - Диаграмма временных параметров
выделенного обратного канала
Ж.4 Временные параметры прямого режима TDMA
В этом случае АС передает общий пакет в таймслоте 1 и затем прослушивает в таймслоте 2 выделенный RC. Другим вариантом является тот случай, когда АС передает общий пакет в таймслоте 2 и затем прослушивает в таймслоте 1 выделенный RC. Временные параметры передачи выделенного обратного канала в обоих вариантах одинаковы и показаны на
рисунке Ж.2.
Рисунок Ж.2 - Диаграмма временных параметров
прямого режима TDMA
В случае, показанном на
рисунке Ж.2, АС передает в прямом режиме TDMA, затем прослушивает передачу во временном окне для выделенного RC от второй АС. Так как вторая АС может быть на значительном расстоянии от первой АС, ее пакет, содержащий выделенный RC, может быть задержан относительно слотовой структуры, определяемой первой АС. По настоящему стандарту задержка может быть до 1 мс. Это означает, что первая АС должна быть готовой получить выделенный RC через 9,75 мс после передачи общего пакета, но может перестроить свою частоту для передачи не ранее чем через 8,75 мс перед тем как будет передан ее следующий пакет. Таким образом, в этом случае максимальное время синхронизации синтезатора АС должно быть 8,75 мс.
| Интернет-протокол IETF RFC 791:1981 (Internet Protocol IETF RFC 791:1981) | Интернет-протокол; интернет-программа Управления перспективных исследовательских проектов Министерства обороны США, спецификация протокола (Internet Protocol; DARPA Internet Program; Protocol Specification) |
| Протокол IETF RFC 2460 (Protocol IETF RFC 2460:1998) | Интернет-протокол, спецификация версии 6 (IPv6) (Internet Protocol, Version 6 (IPv6) Specification) |
| Рекомендации МСЭ ITU O.153 (ITU:1992) | Рекомендации МСЭ. Основные параметры для измерения характеристик ошибок при скоростях передачи ниже основной скорости |
| Протокол IETF RFC 2529 (Protocol IETF RFC 2529:1999) | Передача IPv6 через домены IPv4 без "явных туннелей" (Transmission of IPv6 over IPv4 Domains without Explicit Tunnels) |
[5] | Протокол IETF RFC 3056 (IETF RFC 3056:2001) | Подключение доменов IPv6 через "облака" IPv4 (Connection of IPv6 Domains via IPv4 Clouds) |
| Протокол IETF RFC 3142 (IETF RFC 3142:2001) | Транспортный релейный транслятор протокола IPv6 в IPv4 (An IPv6-to-IPv4 Transport Relay Translator) |
| Протокол IETF RFC 4213 (IETF RFC 4213:2005) | Основные механизмы перехода для хостов и маршрутизаторов (Basic Transition Mechanisms for IPv6 Hosts and Routers) |
УДК 621.396.7:006.354 | |
Ключевые слова: цифровая профессиональная подвижная радиосвязь, режим, связь, абонентская станция, ретранслятор |