Главная // Актуальные документы // Актуальные документы (обновление 2025.03.29-2025.04.26) // ГОСТ Р (Государственный стандарт)СПРАВКА
Источник публикации
М.: ФГБУ "Институт стандартизации", 2025
Примечание к документу
Документ
введен в действие с 01.02.2025.
Название документа
"ГОСТ Р 71586.1-2024. Национальный стандарт Российской Федерации. Цифровая профессиональная подвижная радиосвязь. Общие положения. Режим прямой конвенциональной связи абонентских станций"
(утв. и введен в действие Приказом Росстандарта от 19.12.2024 N 1941-ст)
"ГОСТ Р 71586.1-2024. Национальный стандарт Российской Федерации. Цифровая профессиональная подвижная радиосвязь. Общие положения. Режим прямой конвенциональной связи абонентских станций"
(утв. и введен в действие Приказом Росстандарта от 19.12.2024 N 1941-ст)
Утвержден и введен в действие
агентства по техническому
регулированию и метрологии
от 19 декабря 2024 г. N 1941-ст
НАЦИОНАЛЬНЫЙ СТАНДАРТ РОССИЙСКОЙ ФЕДЕРАЦИИ
ЦИФРОВАЯ ПРОФЕССИОНАЛЬНАЯ ПОДВИЖНАЯ РАДИОСВЯЗЬ
ОБЩИЕ ПОЛОЖЕНИЯ.
РЕЖИМ ПРЯМОЙ КОНВЕНЦИОНАЛЬНОЙ СВЯЗИ АБОНЕНТСКИХ СТАНЦИЙ
Digital professional mobile radio communication. General
provisions. Mode of direct conventional communication
of subscriber stations
(ETSI TR 102 398 V1.4.1:2018, NEQ)
(ETSI TS 102 361-1 V2.5.1:2017, NEQ)
(ETSI TS 102 361-2 V2.4.1:2017, NEQ)
(ETSI TS 102 361-3 V1.3.1:2017, NEQ)
(ETSI TS 102 361-4 V1.11.1:2021, NEQ)
ГОСТ Р 71586.1-2024
Дата введения
1 февраля 2025 года
1 РАЗРАБОТАН Федеральным государственным бюджетным учреждением "Ордена Трудового Красного Знамени Российский научно-исследовательский институт радио имени М.И. Кривошеева" (ФГБУ НИИР)
2 ВНЕСЕН Техническим комитетом по стандартизации ТК 480 "Связь"
3 УТВЕРЖДЕН И ВВЕДЕН В ДЕЙСТВИЕ
Приказом Федерального агентства по техническому регулированию и метрологии от 19 декабря 2024 г. N 1941-ст
4 В настоящем стандарте учтены основные нормативные положения следующих документов Европейского института по стандартизации в области телекоммуникаций (ETSI):
- ETSI TR 102 398 V1.4.1:2018 "Электромагнитная совместимость и вопросы радиочастотного спектра (ERM). Цифровая мобильная радиосвязь (DMR). Общий дизайн системы" [ETSI TR 102 398 V1.4.1:2018 "Electromagnetic compatibility and Radio spectrum Matters (ERM); Digital Mobile Radio (DMR); General System Design", NEQ];
- ETSI TS 102 361-1 V2.5.1:2017 "Электромагнитная совместимость и вопросы радиочастотного спектра (ERM). Системы цифровой мобильной радиосвязи (DMR). Часть 1. Протокол радиоинтерфейса (AI) DMR" [ETSI TS 102 361-1 V2.5.1:2017 "Electromagnetic compatibility and Radio spectrum Matters (ERM); Digital Mobile Radio (DMR) Systems; Part 1: DMR Air Interface (AI) protocol", NEQ];
- ETSI TS 102 361-2 V2.4.1:2017 "Электромагнитная совместимость и вопросы радиочастотного спектра (ERM). Системы цифровой мобильной радиосвязи (DMR). Часть 2. Голосовые и общие услуги и средства DMR" [ETSI TS 102 361-2 V2.4.1:2017 "Electromagnetic compatibility and Radio spectrum Matters (ERM); Digital Mobile Radio (DMR) Systems; Part 2: DMR voice and generic services and facilities", NEQ];
- ETSI TS 102 361-3 V1.3.1:2017 "Электромагнитная совместимость и вопросы радиочастотного спектра (ERM). Системы цифровой мобильной радиосвязи (DMR). Часть 3. Протокол данных DMR" [ETSI TS 102 361-3 V1.3.1:2017 "Electromagnetic compatibility and Radio spectrum Matters (ERM); Digital Mobile Radio (DMR) Systems; Part 3: DMR data protocol", NEQ];
- ETSI TS 102 361-4 V1.11.1:2021 "Электромагнитная совместимость и вопросы радиочастотного спектра (ERM). Системы цифровой мобильной радиосвязи (DMR). Часть 4. Транкинговый протокол DMR" [ETSI TS 102 361-4 V1.11.1:2021 "Electromagnetic compatibility and Radio spectrum Matters (ERM); Digital Mobile Radio (DMR) Systems; Part 4: DMR trunking protocol", NEQ]
5 ВВЕДЕН ВПЕРВЫЕ
Правила применения настоящего стандарта установлены в статье 26 Федерального закона от 29 июня 2015 г. N 162-ФЗ "О стандартизации в Российской Федерации". Информация об изменениях к настоящему стандарту публикуется в ежегодном (по состоянию на 1 января текущего года) информационном указателе "Национальные стандарты", а официальный текст изменений и поправок - в ежемесячном информационном указателе "Национальные стандарты". В случае пересмотра (замены) или отмены настоящего стандарта соответствующее уведомление будет опубликовано в ближайшем выпуске ежемесячного информационного указателя "Национальные стандарты". Соответствующая информация, уведомление и тексты размещаются также в информационной системе общего пользования - на официальном сайте Федерального агентства по техническому регулированию и метрологии в сети Интернет (www.rst.gov.ru)
Комплекс национальных стандартов на цифровую профессиональную подвижную радиосвязь разработан в связи с необходимостью соблюдения национальных интересов Российской Федерации в области профессиональной подвижной радиосвязи и обеспечения производства унифицированного российского оборудования профессиональной подвижной радиосвязи.
При разработке комплекса стандартов на цифровую профессиональную подвижную радиосвязь учтены требования, выдвинутые федеральными органами исполнительной власти Российской Федерации и ведущими российскими организациями, использующими сети профессиональной подвижной радиосвязи.
В комплекс национальных стандартов на цифровую профессиональную подвижную радиосвязь входят:
- ГОСТ Р 71586.1-2024 "Цифровая профессиональная подвижная радиосвязь. Общие положения. Режим прямой конвенциональной связи абонентских станций";
-
ГОСТ Р 71586.2-2024 "Цифровая профессиональная подвижная радиосвязь. Режим связи абонентских станций через ретранслятор";
-
ГОСТ Р 71586.3-2024 "Цифровая профессиональная подвижная радиосвязь. Транкинговый режим связи абонентских станций".
Комплекс национальных стандартов на цифровую профессиональную подвижную радиосвязь может быть дополнен другими стандартами по мере их разработки и утверждения установленным порядком.
Настоящий стандарт распространяется на радиооборудование цифровой профессиональной подвижной радиосвязи (абонентские станции, ретрансляторы и транкинговые станции), работающее в радиочастотных диапазонах, выделенных для подвижной службы радиосвязи в соответствии с решениями Государственной комиссии по радиочастотам.
В настоящем стандарте использованы нормативные ссылки на следующие стандарты:
ГОСТ 34.12 Информационная технология. Криптографическая защита информации. Блочные шифры
ГОСТ 31610.10-1 (IEC 60079-10-1:2020) Взрывоопасные среды. Часть 10-1. Классификация зон. Взрывоопасные газовые среды
ГОСТ 31610.15 (IEC 60079-15:2017) Взрывоопасные среды. Часть 15. Оборудование с видом взрывозащиты "n"
ГОСТ Р 34.12 Информационная технология. Криптографическая защита информации. Блочные шифры
ГОСТ Р 53801 Связь федеральная. Термины и определения
ГОСТ Р 55897 Сети подвижной радиосвязи. Зоны обслуживания. Методы расчета
ГОСТ Р 56153-2014 Аналоговые радиостанции. Основные параметры. Технические требования
ГОСТ Р 56172 Радиостанции и ретрансляторы стандарта DMR. Основные параметры. Технические требования
ГОСТ Р 71586.2-2024 Цифровая профессиональная подвижная радиосвязь. Режим связи абонентских станций через ретранслятор
ГОСТ Р 71586.3 Цифровая профессиональная подвижная радиосвязь. Транкинговый режим связи абонентских станций
ГОСТ Р ИСО/МЭК 18384-1 Информационные технологии. Эталонная архитектура для сервис-ориентированной архитектуры (SOARA). Часть 1. Терминология и концепции SOA
Примечание - При пользовании настоящим стандартом целесообразно проверить действие ссылочных стандартов в информационной системе общего пользования - на официальном сайте Федерального агентства по техническому регулированию и метрологии в сети Интернет или по ежегодному информационному указателю "Национальные стандарты", который опубликован по состоянию на 1 января текущего года, и по выпускам ежемесячного информационного указателя "Национальные стандарты" за текущий год. Если заменен ссылочный стандарт, на который дана недатированная ссылка, то рекомендуется использовать действующую версию этого стандарта с учетом всех внесенных в данную версию изменений. Если заменен ссылочный стандарт, на который дана датированная ссылка, то рекомендуется использовать версию этого стандарта с указанным выше годом утверждения (принятия). Если после утверждения настоящего стандарта в ссылочный стандарт, на который дана датированная ссылка, внесено изменение, затрагивающее положение, на которое дана ссылка, то это положение рекомендуется применять без учета данного изменения. Если ссылочный стандарт отменен без замены, то положение, в котором дана ссылка на него, рекомендуется применять в части, не затрагивающей эту ссылку.
В настоящем стандарте применены следующие термины с соответствующими определениями:
3.1 абонентская станция [радиостанция]: Пользовательское оборудование, подключаемое к сети подвижной связи.
Примечания
1 Абонентские станции [радиостанции] могут быть портативными, носимыми, возимыми или стационарными.
2 Под абонентом в настоящем комплексе стандартов понимается не только абонент, с которым заключен договор об оказании услуг связи, но и пользователь сетей связи, предназначенных для обеспечения деятельности предприятий и организаций.
3.2 активный канал: Канал связи, по которому в данное время осуществляется прием/передача информации.
3.3 асинхронный режим: Режим работы, при котором работа приемного оборудования не синхронизирована по времени с работой передающего оборудования.
3.4 блок: Последовательность битов информации, которая используется для представления данных и рассматривается как единое целое.
3.5 БЧХ-коды: Циклические коды Боуза-Чоудхури-Хоквингема, применяемые для защиты информации от ошибок.
3.6 ведущая абонентская станция: Одна из абонентских станций в составе сети профессиональной подвижной радиосвязи, устанавливающая для других абонентских станций данной сети опорный сигнал синхронизации.
Примечание - Ведущая абонентская станция назначается при конфигурировании сети профессиональной подвижной радиосвязи.
3.7 вокодер: Программное или аппаратное устройство, предназначенное для кодирования и декодирования оцифрованной речи.
Примечание - В результате кодирования по радиоэфиру передаются информационные биты, позволяющие после декодирования восстановить оцифрованную речь.
3.8 восходящий канал: Канал передачи информации от абонентской станции к ретранслятору (транкинговой станции) или к абонентской станции, работающей в качестве ретранслятора.
3.9 временные параметры таймслотов канала: Границы таймслотов 1 и 2.
3.10 время удержания канала: Временной интервал, в течение которого система резервирует канал связи для обеспечения передачи ответного пакета.
3.11 динамический идентификатор: Информационный элемент длиной 2 бита, указывающий на то, что абонентская станция имеет преимущественное право работать в качестве ведущей станции по назначению временных параметров в прямом режиме Time Division Multiple Access.
3.12 дуплексная радиосвязь; дуплекс: Двусторонняя радиосвязь, при которой передача и прием информации осуществляются одновременно по разным каналам.
3.13 идентификация: Процедура, в результате выполнения которой выявляется определяющий признак (идентификатор), однозначно указывающий на субъект идентификации.
3.14 информационный элемент: Минимальная структурная единица информации в блоке данных протокола.
3.15 кадр: Два последовательных таймслота, обозначенных как таймслот 1 и таймслот 2 и составляющих временной интервал 60 мс.
3.16 кадр вокодера: Преобразованный в цифровую форму блок речевого сообщения длительностью 7,5 мс, закодированный кодом Голея.
3.17 канал управления транкинговой станции: Логический канал в частотном канале транкинговой станции, предназначенный для управления сетью абонентских станций.
3.18 ключ: Изменяемый параметр в виде последовательности символов, определяющий криптографическое преобразование.
3.19 коды Голея, Хэмминга, Рида-Соломона, решетчатый код: Виды помехоустойчивого кодирования, используемые для повышения качества радиосвязи.
3.20 конвенциональный режим: Режим связи, при котором любая абонентская станция может осуществлять прямую связь с другими абонентскими станциями с фиксированным закреплением каналов связи (без использования протокола автоматического перераспределения каналов связи).
3.21 контроллер транкинговой станции: Компонент оборудования транкинговой станции, который управляет ее работой, а также обеспечивает выход во внешнюю телефонную сеть путем маршрутизации соответствующего трафика через шлюз сети связи общего пользования, подключение к сети передачи данных, линиям управления и мониторинга, линиям связи между транкинговыми станциями и т.д.
3.22 логический канал: Канал передачи данных между логическими конечными точками (двумя или более устройствами).
Примечание - Логический канал может состоять из подканалов, например, кадровой синхронизации, встроенной сигнализации и т.д.
3.23 модификатор вызова: Символы и цифровые знаки, добавляемые к адресу абонента и содержащие признак изменения приоритета или типа запрашиваемого сервиса, а также применения других функциональных возможностей.
3.24 нисходящий канал: Канал передачи информации от ретранслятора (транкинговой станции) или абонентской станции, работающей в качестве ретранслятора, к абонентской станции.
3.25 нумерация пользователя: Комбинация символов и (или) цифр, предназначенная для однозначного определения абонентских станций.
3.26 обратный канал: Логический канал, по которому осуществляется передача данных в направлении от получателя к отправителю.
3.27 пакет; слот: Элементарное количество битов в физическом канале.
3.28 пакетные данные: Пользовательские данные, содержащиеся в пакете, без учета заголовков и битов синхронизации (сигнализации).
3.29 перемежение: Процесс перестановки по установленному правилу элементов или группы элементов относительно друг друга на некотором интервале.
3.30 перемежитель компонентных кодов: Программное или аппаратное устройство, реализующее процесс перемежения элементов кодовых слов каскадного кода.
3.31 план нумерации: Набор правил, определяющий порядок присвоения номеров абонентам сети.
3.32 плоскость пользователя: Часть стека протоколов, предназначенная для обмена пользовательскими данными.
3.33 плоскость управления: Часть стека протоколов, предназначенная для обеспечения управления и передачи служебных данных.
3.34 поле: Часть данных, имеющая функционально самостоятельное значение и рассматриваемая как отдельный элемент.
3.35 полезная нагрузка: Часть передаваемых данных, которая является информацией, предназначенной непосредственно абоненту.
3.36
прерыватель: Информационный элемент блока данных, предназначенный для прерывания (остановки) какого-либо процесса (например, передачи речевого вызова
<1>).
--------------------------------
| | ИС МЕГАНОРМ: примечание. В официальном тексте документа, видимо, допущена опечатка: имеется в виду ГОСТ Р 53801, а не ГОСТ 53801. | |
<1> Определение к термину "Вызов" установлено в
ГОСТ 53801.
3.37 префикс: Одно- или двузначное число, которое устанавливается перед адресом (номером) абонента для оптимизации процесса соединения с конкретным абонентом (группой абонентов).
3.38 примитив: Простейшая форма представления данных со строгими рамками допустимых значений.
3.39 прямой режим: Режим непосредственной радиосвязи абонентской станции с другими абонентскими станциями без участия дополнительного (промежуточного) оборудования (например, ретранслятора, абонентской станции в режиме ретранслятора, транкинговой станции).
3.40 режим двухчастотной ретрансляции: Режим, при котором ретранслятор принимает информацию на одной радиочастоте, а передает ее на другой радиочастоте.
3.41 режим одночастотной ретрансляции: Режим, при котором ретранслятор принимает и передает информацию на одной радиочастоте в разных таймслотах.
3.42 режим ретранслятора: Режим работы, при котором абонентские станции могут поддерживать связь через промежуточные устройства с функцией ретрансляции.
3.43 ретранслятор: Радиотехническое устройство, предназначенное для приема, преобразования, усиления, последующей передачи радиосигнала и (или) изменения направления его распространения.
Примечания
1 Ретранслятором может быть абонентская станция в режиме ретрансляции.
2 Ретранслятор может вводить управляющую информацию.
3.44 сайт: Совокупность транкинговой станции (ретранслятора), оборудования управления транкинговой системой (при наличии) и подмножества абонентских станций, вызовы которых обрабатываются данной транкинговой станцией (ретранслятором).
3.45 сервис переноса информации: Сервис по передаче информации между точками доступа.
3.46 симплексная радиосвязь; симплекс: Двусторонняя радиосвязь, при которой передача и прием на каждой абонентской станции (ретрансляторе, транкинговой станции) осуществляются поочередно.
Примечание - Симплексная радиосвязь может быть одночастотной и двухчастотной.
3.47 сигнализация: Совокупность служебных данных, предназначенных для установления и контроля соединений, а также управления сетью.
3.48 синдром ошибки: Остаток деления декодируемого кодового слова на порождающий многочлен.
Примечание - Ненулевое значение синдрома означает наличие ошибки в декодируемом слове.
3.49 синхронизация: Процесс установления и поддержания синхронной и синфазной работы устройств при передаче и приеме информации по каналу связи.
3.50 сокет вокодера: Пакет полезной нагрузки вокодера размером 216 бит.
3.51 сообщение: Короткое текстовое сообщение, состоящее из букв или символов, набранных в определенной последовательности, предназначенное для передачи по сети подвижной профессиональной радиосвязи.
Примечание - В стандарте применяется в контексте пользовательской или управляющей информации.
3.52 специальный символ "wildcard": Подстановочный символ "*", который устанавливается вызывающим абонентом в адресе вызываемой группы абонентских станций и который указывает, что при этом будут вызваны все абонентские станции, в номерной позиции которых вместо символа "*" имеются цифры от 0 до 9.
3.53 суперкадр: Шесть последовательных пакетов речевой информации в логическом канале.
3.54 таймслот: Элементарный временной интервал в физическом канале.
Примечание - В данном комплексе стандартов таймслот имеет длительность 30 мс и может быть пронумерован "1" либо "2".
3.55 транкинговая связь: Режим работы, при котором обеспечивается автоматическое распределение каналов связи между абонентами сети.
Примечание - Все абоненты радиосети используют общую группу каналов, а выделение свободных каналов для абонентских станций осуществляется оборудованием управления транкинговой системой.
3.56
транкинговая станция: Средство электросвязи, которое размещается стационарно, на специализированном транспортном средстве или другом перемещаемом узле связи и обеспечивает в транкинговом режиме соединение по радиочастотным каналам множества абонентских станций, находящихся в зоне ее обслуживания
<1>, с узлом коммутации сети беспроводной связи и (или) другими транкинговыми станциями.
--------------------------------
| | ИС МЕГАНОРМ: примечание. В официальном тексте документа, видимо, допущена опечатка: имеется в виду ГОСТ Р 55897, а не ГОСТ 55897. | |
<1> Определение к данному термину установлено в
ГОСТ 55897.
3.57 унифицированная передача данных: Универсальная технология передачи информации, в которой реализованы управление потоком данных и контроль их целостности.
3.58 физический канал: Совокупность технических средств и среды распространения, которая обеспечивает передачу сигналов радиосвязи в нормированной полосе частот и (или) с нормированной скоростью передачи.
3.59 физический уровень радиоинтерфейса: Уровень взаимодействия между элементами радиосети, обеспечивающий побитовую транспортировку пакетов данных через физическую среду, соединяющую сетевые устройства.
Примечание - Физический уровень радиоинтерфейса определяет процедуры и функции, выполняемые оборудованием при передаче информации.
3.60 флаг: Один или несколько битов в блоке, используемые для определения его состояния.
3.61 цветовой код канала: Идентификатор, предназначенный для защиты от внутриканальных помех, создаваемых в результате возможного перекрытия зон обслуживания различных систем радиосвязи (или разных сайтов одной системы), использующих одни и те же физические радиоканалы.
3.62 цифровая профессиональная подвижная радиосвязь: Цифровая подвижная радиосвязь, организуемая по профессиональному признаку и предназначенная для обеспечения общественной безопасности, производственной деятельности организаций, управления технологическими процессами в производстве, проведения других мероприятий.
4 Сокращения и обозначения
В настоящем стандарте применены следующие сокращения и обозначения:
АОН - автоматический определитель номера;
АРМ - автоматизированное рабочее место;
АС - абонентская станция;
АЧХ - амплитудно-частотная характеристика;
ГКРЧ - государственная комиссия по радиочастотам;
ГЛОНАСС - глобальная навигационная спутниковая система;
дБ - децибел;
дБм - децибел относительно 1 мВт;
дБп - отношение мгновенной мощности передатчика к средней мощности в пакете на временном интервале t2, равном 27,5 мс для нормального пакета, либо 10 мс для пакета обратного канала, выраженное в децибелах;
КО - коммутационное оборудование;
КПВ - контроль посылки вызова;
ОРМ - оперативно-розыскные мероприятия;
ОСШ - отношение сигнал/шум;
ППР - профессиональная подвижная радиосвязь;
РЧ - радиочастота, радиочастотный;
СОРМ - система оперативно-розыскных мероприятий;
ССОП - сеть связи общего пользования;
ТС - транкинговая станция;
ТФОП - телефонная сеть общего пользования;
УПАТС - учрежденческо-производственная автоматическая телефонная станция;
4FSK - четырехуровневая частотная манипуляция (Four-level Frequency Shift Keying);
AB - добавленный блок (Appended Blocks);
ACK - подтверждение (ACKnowledgement);
AI - радиоинтерфейс (Air Interface);
AL - принятие новой ведущей абонентской станции (Accept Leader);
AIGID - тип (номер) алгоритма (Algoritm Identifier);
ALLMSID - ID для адресации всех абонентских станций в системе (ALL Mobile Station IDentifiers);
ANL - назначение новой ведущей абонентской станции (Announce New Leader);
ARP - протокол разрешения адресов (Address Resolution Protocol);
ARQ - автоматический запрос на повторную передачу (Automatic Retransmission request);
AT - тип доступа (Access Type);
BCD - десятичное число, представленное в двоичном коде (Binary Code Decimal);
BER - коэффициент битовых ошибок (Bit Error Rate);
BF - количество следующих блоков (Blocks to Follow);
BMP - основная многоязычная плоскость (Basic Multilingual Plane);
BOC - начало вызова (Beginning Of Call);
BOR - начало повтора (ретрансляции) (Beginning Of Repeat);
BOT - начало передачи (Beginning Of Transmission);
BPTC - код-произведение (каскадный код с последовательным соединением компонентных кодов через перемежитель) (Block Product Turbo Code);
CACH - общий канал передачи уведомлений (Common Announcement Channel);
CAI - общий радиоинтерфейс (Common Air Interface);
CBF - отслеживаемые CSBK (CSBK Blocks to Follow);
CC - цветовой код (Colour Code);
CCE - оценка временных параметров управляющей сигнализации (CT_CSBK Evaluation);
CCL - уровень управления вызовами (Call Control Layer);
C-plane - плоскость управления (Control plane);
CR - биты циклического избыточного кода (CRC bits);
CRC - циклический избыточный код (Cyclic Redundancy Check);
CS - контрольная сумма (Checksum);
CSBK - одноблочное сообщение управления (Control Signalling BlocK);
CSBKO - код операции одноблочного сообщения управления (CSBK Opcode);
CT_CSBK - CSBK временных параметров канала (Channel Timing CSBK);
CTO - код операций временных параметров канала (Channel Timing Opcode);
D_Sync - общий пакет синхронизации данных (general Data burst Sync);
DAID - индекс IP-адреса назначения (Destination (IP) Address Identifier);
DBSN - порядковый (серийный) номер блока данных (Data Block Serial Number);
DD - определенные данные (Defined Data);
DI - динамический идентификатор (Dynamic Identifier);
DLL - канальный уровень (Data Link Layer);
DMR - цифровая подвижная радиосвязь (Digital Mobile Radio);
DP - порт (канал) назначения (Destination Port);
DPF - формат (структура) пакета данных (Data Packet Format);
DPID - индекс порта назначения (Destination Port Identifier);
DT - поле типа данных для общих пакетов данных (Data Type field for General Data Bursts);
EMB - встроенное поле сигнализации (EMBedded signalling field);
EOC - завершение вызова (End Of Call);
EORx - завершение приема (End Of Receive);
EOT - завершение передачи (EOTx, End Of Transmission);
ERM - вопросы электромагнитной совместимости и использования радиочастотного спектра (Electromagnetic compatibility and Radio spectrum Matters);
FEC - канальный помехоустойчивый код (Forward Error Correction);
FID - информационное поле в структуре PDU, кодирующее значение SFID или MFID (Feature set Identifier);
FLCO - код операции управления соединением (Full Link Control Opcode);
FM - частотная модуляция (Frequency Modulation);
FMF - флаг полного сообщения (Full Message Flag);
FNS - функция не поддерживается (Feature Not Supported);
FSM - конечный автомат состояний (Finite State Machine);
FSN - порядковый номер фрагмента последовательности (Fragment Sequence Number);
FULL LC - полное сообщение управления соединением (Full Link Control);
Gen - генерация (Generation);
GF - поле Галуа (расширенное конечное поле) для кодов Рида-Соломона (Galois Field to calculate parity checks for a RS code);
GF(2) - двоичное поле Галуа (Galois Field with 2 elements);
Golay - код Голея (Golay code parity check);
GPS - глобальная система позиционирования (Global Positioning System);
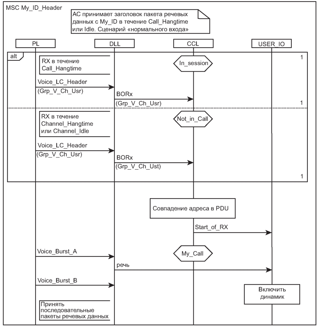
Grp_V_Ch_Usr - пользователь группового речевого канала (Group Voice Channel User);
H - проверочные биты кода Хэмминга (Hamming parity bits);
HCx - проверочный бит кода Хэмминга из столбца "x" компонентного кода-произведения (Hamming parity bit from Column x of a Block Product Turbo Code);
HMSC - диаграмма последовательности сообщения высокого уровня (High level Message Sequence Chart);
HRx - проверочный бит кода Хэмминга из ряда "x" компонентного кода-произведения (Hamming parity bit from Row x of a Block Product Turbo Code);
Hx - проверочный бит кода Хэмминга для ряда "x" компонентного кода-произведения (Hamming parity bit for Row x of a Block Product Turbo Code);
I - информационный бит (Information bit);
IC - конфликт идентификаторов ведущей абонентской станции (Identifier Conflict);
ICMP - интернет-протокол управления сообщением (Internet Control Message Protocol);
ID - идентификатор (Identifier);
IE - информационный элемент (Information Element);
IETF - Инженерный совет интернета (Internet Engineering Task Force);
IHL - длина заголовка IP-пакета (Internet Header Length);
IN - индивидуальный номер (Individual Number);
IP - интернет-протокол (Internet Protocol);
IPv4 - интернет-протокол 4-й версии (Internet Protocol version 4);
IPv6 - интернет-протокол 6-й версии (Internet Protocol version 6);
IV - вектор инициализации (Initialization Vector);
KID - идентификатор (номер) ключа шифрования (Key Identifier);
LB - последний блок (Last Block);
LBT - протокол по принципу "слушай, перед тем как передавать" (Listen Before Transmit);
LC - управление соединением (Link Control);
LCSS - начало/конец управления соединением (Link Control Start/Stop);
LDI - динамический идентификатор ведущей абонентской станции (Leader Dynamic Identifier);
LDR - оценка временных параметров управляющей сигнализации ведущей абонентской станцией (LeaDeR CT_CSBK evaluation);
LID - идентификатор ведущей абонентской станции (Leader Identifier);
LIP - протокол обработки информации о местоположении (Location Information Protocol);
LLC - управление логическим каналом (Logical Link Control);
LLID - ID логического соединения (Logical Link ID);
LSB - младший бит (Least Significant Bit);
LSO - младший байт (Least Significant Octet);
LTE - стандарт беспроводной передачи данных (Long-Term Evolution);
LWATID - временной идентификатор ведущей абонентской станции в сети профессиональной подвижной радиосвязи (Leader Wide Area Timing Identifier);
MAC - управление доступом к среде передачи (Medium Access Control);
MBC - многоблочное сообщение управления (Multiple Block Control packet);
MBE - многополосное возбуждение (MultiBand Excitation);
MFID - идентификатор производителя, разработавшего набор дополнительных функций (Manufacturer's FID).
Примечание - Для специфических функций, разработанных в рамках данного стандарта в пользу российских потребителей, зарезервировано значение MFID, равное 5616;
MS_DI - динамический идентификатор абонентской станции (Mobile Station Dynamic Identifier);
MSB - старший бит (Most Significant Bit);
MSC - диаграмма последовательности сообщений (Message Sequence Chart);
MSO - старший байт (Most Significant Octet);
MTU - максимальный передаваемый блок (Maximum Transfer Unit);
N(S) - порядковый номер передачи (Send Sequence Number);
N_LC - неиспользуемый бит управления соединением (Null Link Control bit);
NA - не применяется (Not Applicable);
NACK - подтверждение недостоверного получения (отрицательное подтверждение) (Negative ACKnowledgement);
NAT - процедура преобразования сетевых адресов (Network Address Translator);
NI - числовой индикатор. Определяет порядковый номер успешно принятого последнего пакета (Number Indicator);
NL - новая ведущая абонентская станция (New Leader);
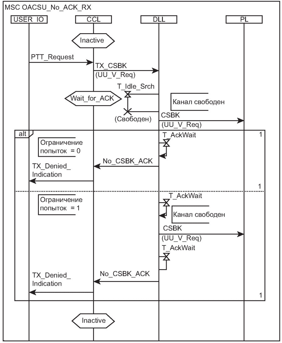
OACSU - установление неэфирного вызова (Off Air Call SetUp);
OVCM - режим открытого речевого канала (Open Voice Channel Mode service);
PABX - учрежденческая автоматическая телефонная станция (Private Automatic Branch exchange);
PATCS - установление вызова по принципу "нажать и говорить" (Press And Talk Call Setup);
PC - проверочный бит компонентного кода четности кода-произведения (Parity Check bit);
PDP - протокол пакетной передачи данных (Packet Data Protocol);
PDU - блок данных протокола (Protocol Data Unit);
PF - флаг защиты (Protect Flag);
PI - индикатор конфиденциальности (Privacy Indicator);
PL - физический уровень (Physical Layer);
POC - счетчик байтов заполнения (Pad Octet Count);
PoC - технология обмена данными за счет использования ресурсов общедоступных сетей связи (Push-to-Talk Over Cellular);
Powl - индикатор управления мощностью и приоритетом прерывания (preemption and Power control Indicator);
ppm - частей на миллион (10-6) (parts per million);
PR FILL - псевдослучайная последовательность (Pseudo-Random Fill);
PSTN - коммутируемая телефонная сеть общего пользования (Public Switched Telephone Network);
PTT - "нажать и говорить", передача информации абонентской станцией с момента нажатия тангенты до момента ее отжатия (Push To Talk);
QR - проверочный бит квадратичного циклического кода (Quadratic Residue code check bit);
R - зарезервированное поле для будущего развития стандарта (Reserved);
R_Sync - синхронизация обратного канала (Reverse channel Synchronization);
RC - обратный канал (Reverse Channel);
RF - флаг повтора (Repeat Flag);
RSSI - индикатор уровня принимаемого сигнала (Received Signal Strength Indication);
RX - прием (Receive);
S - флаг ресинхронизации (Re-Synchronize Flag);
SA - период синхронизации (Sync Age);
SACK - выборочное подтверждение (Selective ACKnowledgement);
SAID - индекс IP-адреса источника (Source (IP) Address Identifier);
SAP - идентификатор точки доступа к услуге (Service Access Point);
SARQ - выборочный автоматический запрос повторной передачи (Selective Automatic Repeat request);
SB - одиночный пакет (Single Burst);
SC - отправка исправления (Send Correction);
SDI - динамический идентификатор источника (Source Dynamic Identifier);
SDL - язык спецификаций и описаний (Specification and Description Language);
SF - дополнительный флаг (Supplementary Flag);
SFID - идентификатор набора основных функций стандарта (константа, равная 016) (Standards FID);
SID - идентификатор источника (Source Identifier);
SIP - протокол инициирования сеанса связи (Session Initiation Protocol);
SLCO - код операций управления короткими соединениями (Short Link Control Opcode);
SMS - служба коротких сообщений (Short Message Service);
SP - порт источника (Source Port);
SPID - идентификатор порта источника (UDP) (Source Port Identifier);
SSI - быстрая идентификация абонента (Short Subscriber Identity);
Stop and wait - метод контроля передаваемой информации с поблочным подтверждением приема;
SW - метод контроля передаваемой информации с запросом подтверждения приема в конце непрерывной передачи "окна" - определенного количества пакетов (блоков) (Sliding Window);
SWATID - временной идентификатор источника сети профессиональной подвижной радиосвязи (Source Wide Area Timing Identifier);
SYNC - синхронизация (SYNChronization);
TACT - тип доступа к каналам Time Division Multiple Access (Time Division Multiple Access Channel Type);
TCh - канал Time Division Multiple Access (Time Division Multiple Access Channel);
TCP - протокол управления передачей (Transmission Control Protocol);
TD - признак конца передачи данных (Terminator Data);
TD_LC - прерыватель данных, содержащий сообщение управления соединением (Terminator Data Link Control);
TDMA - многостанционный доступ с временным разделением (Time Division Multiple Access);
TO - максимальное время ожидания (Time Out);
TOS - тип обслуживания (Type Of Service);
TP - попытка синхронизации (Timing Push);
TSCC - канал управления транкинговой станцией (Trunk Station Control Channel);
TTL - время жизни (Time To Live);
TX - передача (Transmit);
UAB - добавочные блоки (UDT Appended Blocks);
UDP - протокол дейтаграммы абонента (User Datagram Protocol);
UDT - передача унифицированных данных (Unified Data Transport);
UDTO - код операции передачи унифицированных данных (Unified Data Transport Opcode);
Unicode - международный стандарт кодировки символов, который предоставляет уникальный номер каждому символу (Universal Code);
U-plane - плоскость пользователя (User plane);
USB - универсальная последовательная шина (Universal Serial Bus);
USBD - унифицированный одиночный блок данных (Unified Single Block Data);
User_IO - пользовательский интерфейс ввода/вывода (User Input/Output);
UTF - формат преобразования универсального кода (Unicode Transformation Format);
V_Sync - синхронизация пакета речи (Voice burst Synchronization);
VF - кадр вокодера (Vocoder Frame);
VI - переменный показатель, в стандарте применяется при обозначении порядкового номера ожидаемого или принятого пакета (Variable Indicator);
VS - сокет вокодера (Vocoder Socket);
WATID - временной идентификатор сети профессиональной подвижной радиосвязи (Wide Area Timing Identifier);
WU - пробуждение (Wake Up).
5 Общесистемные возможности радиооборудования цифровой профессиональной подвижной радиосвязи
Настоящий раздел включает краткое общесистемное описание возможностей радиооборудования цифровой профессиональной подвижной радиосвязи.
5.1 Структура комплекса стандартов
В содержательном отношении комплекс национальных стандартов профессиональной подвижной радиосвязи описывает требования к интерфейсу радиооборудования, предназначенного для использования в сетях профессиональной цифровой подвижной радиосвязи, и охватывает три возможных варианта применения, каждый из которых описан в своем стандарте:
- вариант 1 (настоящий стандарт) предусматривает работу абонентских станций в режиме прямой конвенциональной связи "абонентская станция - абонентская станция" (радиосвязь без использования инфраструктуры);
- вариант 2
(ГОСТ Р 71586.2) определяет требования к оборудованию, работающему в конвенциональном режиме с использованием режима ретрансляции сигнала "абонентская станция - ретранслятор - абонентская станция" (в качестве ретранслятора может использоваться как собственно ретранслятор, так и АС в режиме ретрансляции);
- вариант 3
(ГОСТ Р 71586.3) предусматривает работу абонентских станций совместно с транкинговыми станциями, которые динамически закрепляют каналы связи между абонентами и автоматически регулируют процесс электросвязи.
Настоящий стандарт описывает общесистемные требования и базовые требования к радиоинтерфейсу оборудования цифровой профессиональной подвижной радиосвязи, работающего в прямом режиме с применением технологии TDMA, в которой используется двухслотовое решение TDMA и полоса радиочастот шириной 12,5 кГц в соответствии с
ГОСТ Р 56172 с фиксированным закреплением каналов между пользователями.
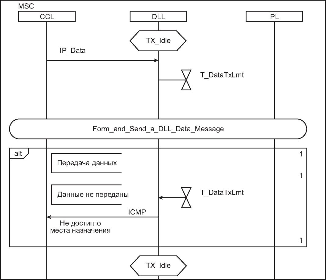
Настоящий стандарт также описывает PL, DLL AI и CCL. В документе определена структура пакетов, в которой указаны области пользовательских данных, включая речевые, и данных сигналов управления. Описаны требования к временным параметрам TDMA.
Комплекс национальных стандартов профессиональной подвижной радиосвязи не содержит спецификаций или описания правил эксплуатации оборудования, а также методов и методик его испытаний, которые определяются другими нормативно-техническими документами.
5.2 Предназначение и общее описание оборудования цифровой профессиональной подвижной радиосвязи
Оборудование, соответствующее настоящему комплексу стандартов ППР, преимущественно предназначено для использования в сетях связи специального назначения, технологических или выделенных сетях связи.
В работе оборудования цифровой ППР используется технология TDMA в сочетании с частотным разделением физических каналов, которая позволяет разместить два логических канала связи на одной несущей частоте.
Оборудование, соответствующее настоящему комплексу стандартов, может функционировать в трех режимах:
- прямой режим: режим связи АС между собой без промежуточного оборудования (без инфраструктуры);
- режим ретранслятора: режим связи АС между собой с использованием ретрансляторов, расширяющих зону покрытия (возможно применение одной или нескольких АС в качестве ретранслятора);
- режим транкинговой связи через опорную транспортную сеть нескольких ТС.
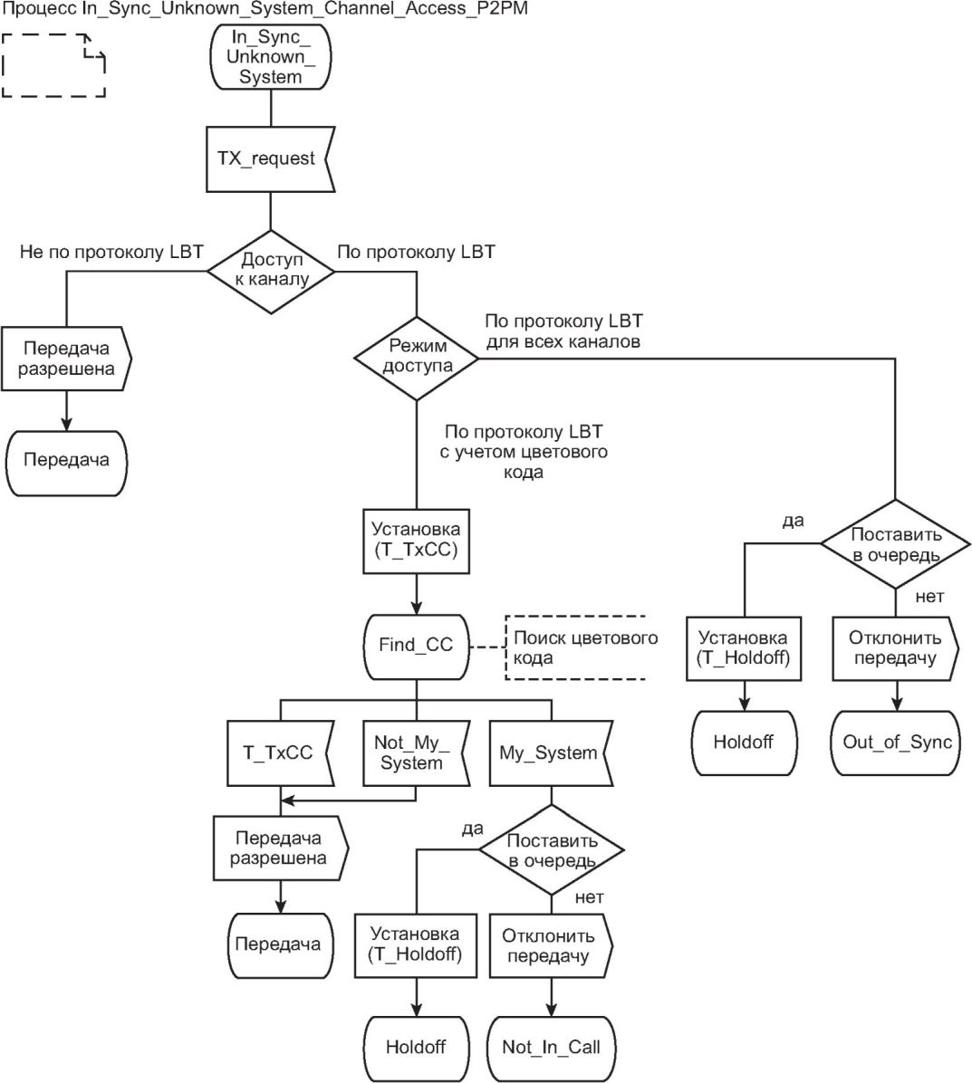
В прямом режиме и при работе через ретранслятор механизмы доступа к каналу задаются: по специальному протоколу LBT для одного канала; по протоколу LBT для всех каналов; по протоколу LBT с учетом CC; не по протоколу LBT (без проверки занятости канала).
При работе через ретранслятор также поддерживается механизм его исходящей активации, инициируемый АС.
Использование указанного механизма доступа к каналу способствует совместному использованию выделенной полосы частот большим количеством АС.
5.3 Совместимость оборудования
Обеспечение совместимости оборудования, соответствующего настоящему комплексу стандартов и произведенного на различных российских предприятиях, является основной целью данного документа.
Такая безусловная совместимость обеспечивается строгим выполнением требований настоящего комплекса стандартов, точной реализацией стека протоколов (физический и канальный уровни), протоколов обмена информацией и передачи сигнализации, описанных в настоящем комплексе стандартов.
Кроме того, одна из задач комплекса стандартов - выполнение требований по совместимости его оборудования с оборудованием унаследованных аналоговых радиосетей сетями DMR, а также, через межсистемное шлюзовое сопряжение с использованием стандартизованных протоколов обмена, со стандартами APCO-25, TETRA, сетями связи общего пользования и сетями LTE (включая сети с внедренной технологией PoC).
Для осуществления радиосвязи в прямом конвенциональном режиме АС ведут прием и передачу между собой.
Прямой режим предназначен для организации радиосвязи на небольшой территории, без использования ретрансляторов или ТС. В этом случае носимыми АС обеспечивается зона радиопокрытия
<1> радиусом 0,5 - 3 км (в зависимости от наличия помех и шумов в выделенной полосе частот). Для возимых или стационарных АС с учетом излучаемой мощности, параметров приемо-передающего антенно-фидерного устройства и высоты подъема антенны над уровнем земли радиус зоны радиопокрытия может быть увеличен и составлять от 3 - 7 км до 10 - 30 км.
--------------------------------
<1> Определение к данному термину установлено в
ГОСТ Р 55897.
Вариант организации радиосвязи с использованием АС представлен на
рисунке 1.
Рисунок 1 - Структурная схема организации подвижной
радиосвязи в прямом конвенциональном режиме
Настоящим стандартом поддерживается два вида прямого режима связи:
- прямой режим;
- прямой режим с TDMA.
В прямом режиме (не TDMA) вызывающая АС обеспечивает синхронизацию с принимающей стороной с помощью синхрогрупп SYNC АС, которые передаются в середине пакета на той же частоте, на которой передается информация. Передаваемые синхрогруппы SYNC АС представляют собой специальные кодовые комбинации, предназначенные для определения типа передаваемой информации: речи или данных.
В прямом режиме передача информации возможна только в симплексном варианте. При этом всегда используется только один таймслот, а в соседнем таймслоте отсутствует передача информации. Таким образом, в течение 30 мс АС ведет передачу, а в следующие 30 мс радиопередача отсутствует, как показано в
6.7.2 во второй части
рисунка 22 ("Один канал занят под трафик").
Передача речи в прямом режиме осуществляется в соответствии с
7.2.1 (см.
рисунки 25,
26). В завершение передачи речи передается пакет с синхрогруппой, как это показано на
рисунке 28. В прямом режиме при передаче речи может быть использован лишь один таймслот, следовательно, поддерживается только симплексный режим связи и только один разговор в одно и то же время на одной радиочастоте. В таком режиме временная синхронизация таймслотов постоянно не производится, а АС-источник начинает передачу информации в любое время.
В прямом режиме принимающая АС определяет наличие передаваемой информации в полученном радиопакете и ее тип (речь, данные) по синхрогруппам SYNC АС и демодулирует информационные блоки по 30 мс (27,5 мс без учета защитного интервала). При наличии в канале радиоизлучений, соответствующих настоящему стандарту, принимающая АС синхронизируется с передаваемым сигналом, используя синхрогруппы SYNC АС, расположенные в центре пакетов данных. При получении информации принимающая АС определяет номер таймслота, а при необходимости передачи информации принимающая АС занимает свободный таймслот, в котором может вести передачу. Таким образом, результатом синхронизации передающей и принимающей АС является определение расположения таймслотов на временной оси, что используется для подстройки своей тактовой и кадровой синхронизации.
Прямой режим TDMA может поддерживать два отдельных разговора в одно и то же время на одной радиочастоте или дуплексный режим связи между двумя АС. При этом, чтобы не мешать друг другу, все АС должны выходить на передачу, строго попадая в начало своего таймслота. В связи с тем, что общий источник временной синхронизации таймслотов (такой как нисходящий канал ретранслятора в режиме ретрансляции) отсутствует, все АС должны знать, в какой момент времени начинается таймслот, синхронизовавшись друг с другом. Для этого все АС динамически выбирают лидера ("ведущую АС") по единому алгоритму (например, по тому, у какой из последних передающих АС был больший ID) и синхронизируются с ним по времени (служебное сообщение CT_CSBK). После этого у всех АС временные интервалы должны отмеряться синхронно каждые 30 мс. В этом режиме используются синхрокомбинации SYNC TDMA 1 и SYNC TDMA 2, соответствующие первому и второму таймслотам.
Оба прямых режима (прямой и прямой режим TDMA) не совместимы друг с другом.
В прямом режиме и прямом режиме TDMA для обеспечения устойчивого соединения (синхронизации и адресации) перед передачей речевой информации могут быть несколько раз переданы сообщения LC. Сообщение LC содержит адрес отправителя, адрес получателя, другую информацию и проверочную часть кода верификации.
Пример - Сформированный для речевого вызова сообщения LC (без CRC) - (00 00 40 00 00 01 00 00 02)16, где:
00004016 является управляющей информацией, включающей тип вызова [0016 - PF = 0; R = 0; FLCO = 0000002 (групповой вызов)],
0016 - FID (расширение стандарта ППР),
4016 - опция услуги (первый приоритет),
00000116 - адрес получателя,
00 00 0216 - адрес отправителя (источника).
Для соединения при передаче данных задаются адрес отправителя и адрес получателя. Кроме того, CSBK содержит управляющую информацию и CRC, аналогично сообщению LC, используемому при речевом вызове.
Пример - Сформированный для передачи данных CSBK (без CRC) - (00 C0 40 00 00 01 00 00 02)16, где:
00C04016 является управляющей информацией,
00000116 - адрес получателя,
00000216 - адрес отправителя (источника).
Длина сообщений LC без CRC составляет 72 бита, а длина CSBK без CRC составляет 80 бит.
Синхронизация выполняется для каждого пакета с пользовательскими данными, а при передаче речи она выполняется через каждые шесть пакетов.
После того, как передающая АС прекращает передачу (вызов закончен), любая другая АС может начать передачу своей информации в асинхронном режиме с передачей собственного опорного сигнала синхронизации для обеспечения синхронизации с принимающей АС.
В прямом режиме АС также может быть подключена к АРМ диспетчера (см.
рисунок 2).
Рисунок 2 - Структурная схема организации подвижной
радиосвязи в прямом режиме с АРМ диспетчера
В этом случае АРМ диспетчера может размещаться как в непосредственной близости к АС, так и удаленно, подключаясь к АС через защищенное соединение сети передачи данных (сети Интернет).
5.5 Расширение зоны покрытия
С целью расширения зоны покрытия сети ППР в ней может использоваться различное оборудование:
- АС, установленные в режим ретрансляции;
- ретрансляторы;
- ТС;
- контроллеры радиосети, обеспечивающие диспетчеризацию.
Ретрансляторы используются для организации связи в конвенциональном режиме.
ТС используются при организации режима транкинговой связи.
5.6 АС, установленные в режим ретрансляции
АС могут быть установлены в режим ретрансляции сигналов. Если АС переводится в такой режим, то ее работа соответствует режиму одночастотного ретранслятора (см.
рисунок 3).
Рисунок 3 - Ретрансляция сигналов с помощью АС
В режиме с ретрансляцией сигналов необходимо учитывать, что использование одночастотной ретрансляции в одном локальном районе несколькими АС может привести к взаимным помехам.
В режиме TDMA вызывающая АС является ведущей и передает синхрогруппы, соответствующие каждому типу передаваемой информации, в таймслотах своего канала. АС, которые установлены в режим ретранслятора, не являются источниками синхронизации и ретранслируют опорный сигнал синхронизации по всей зоне покрытия системы. Этот механизм гарантирует работу всех АС во всей зоне покрытия, работающих с одним опорным сигналом синхронизации. В общем случае АС передает данные в таймслоте с канальной синхронизацией, установленной ведущей АС.
5.7 Ретрансляторы, а также диспетчерские системы на базе ретрансляторов
В настоящем комплексе национальных стандартов описываются алгоритмы работы оборудования, обеспечивающие режим работы АС через ретрансляторы.
Ретрансляторы предназначены для расширения зоны обслуживания сети профессиональной подвижной радиосвязи, а также для обеспечения связью в неблагоприятных для распространения радиоволн условиях.
Структурная схема организации ППР с использованием ретранслятора сигналов приведена на
рисунке 4.
Рисунок 4 - Структурная схема организации ППР
с использованием ретранслятора сигналов
Ретрансляторы применяются при организации связи в конвенциональном режиме для небольших населенных пунктов, городов, предприятий и предназначены для использования в условиях невысокой плотности абонентов, на территориях со сложным рельефом местности. Особенностью конвенциональной системы является фиксированное закрепление каналов связи за определенной группой абонентов, выбираемых абонентами вручную.
Ретрансляторы могут работать автономно или в сети, с их подключением к АРМ диспетчера (см.
рисунок 5).
Рисунок 5 - Структурная схема организации ППР
с использованием ретрансляторов и АРМ диспетчера
Настоящим комплексом стандартов предусмотрены следующие режимы ретрансляции сигнала:
- одночастотная ретрансляция сигналов АС;
- двухчастотная ретрансляция сигналов АС с излучением сигналов синхронизации ретранслятором в активном нисходящем канале;
- двухчастотная ретрансляция сигналов АС без передачи сигналов синхронизации.
В режиме одночастотной ретрансляции (см.
рисунок 6) сигналов ретранслятор принимает информацию в первом таймслоте и производит ее ретрансляцию во втором таймслоте.
Рисунок 6 - Режим одночастотной ретрансляции
В режиме двухчастотной ретрансляции (см.
рисунок 7) ретранслятор передает на частоте нисходящего канала f2 от ретранслятора к АС служебную информацию (сигнализацию). АС принимает служебную информацию (сигнализацию) в CACH и обрабатывает ее. Если АС необходимо сделать вызов и канал доступен, то она переходит (перестраивается) на приемную частоту ретранслятора f1 (восходящий канал) и в свободном таймслоте передает свою информацию (речевой вызов, данные).
Рисунок 7 - Режим двухчастотной ретрансляции
Ретранслятор, обнаружив вызов от АС на своей приемной частоте (f1, восходящий канал), начинает пересылать принятые данные на своей передающей частоте и помечает в CACH таймслот как занятый (см.
рисунок 8). Занятость канала помечается в CACH в IE AT ("Тип доступа") комбинацией "занято" и чередованием значений 0
2 и 1
2 в IE TCh ("Канал TDMA") (см.
рисунок 8) в CACH. Это указывает на занятость таймслота через один в канале от АС к ретранслятору.
Рисунок 8 - Передача указателя о доступном восходящем канале
Примечание - В стандарте используется условное цветовое обозначение тех или иных информационных полей с целью общего понимания процессов и алгоритмов работы.
Вторая задача CACH - указать номер таймслота восходящего и нисходящего канала, как это показано на
рисунке 9. Каждый CACH указывает номер таймслота нисходящего канала, а затем и восходящего канала, задержанного на один таймслот. В показанном примере CACH указывает позицию таймслота 2 восходящего канала и таймслота 2 нисходящего канала.
Рисунок 9 - Передача указателя о номере таймслота
доступного канала
В случае отсутствия сигнализации или данных для отправки от какой-либо АС ретранслятор передает в таймслоте данных сообщение Idle (неработающий). Информационные поля сообщений Idle заполняются заранее определенной PR FILL.
Если отсутствует необходимость передачи информации, но необходимо поддержать синхронизацию в канале, также производится передача пакетов, содержащих сообщение Idle. В таких сообщениях отсутствует сигнализация или данные, а информационные поля заполняются заранее определенной псевдослучайной последовательностью.
В режиме двухчастотной ретрансляции сигналов АС без передачи сигналов синхронизации ретранслятор, при долгом времени отсутствия вызовов от АС, выключает передачу сигналов синхронизации в нисходящем канале. Ретранслятор активизируется при вызове одной из АС.
В
ГОСТ Р 71586.3 описываются алгоритмы работы оборудования, обеспечивающие режим работы транкинга (Trunking - объединение в пучок). Транкинг был разработан для рационального использования выделенной полосы частот при организации каналов связи. В основе идеи транкинга лежит выделение определенного количества каналов всем пользователям системы. Канал динамически выделяется каждому абоненту на время соединения. Это позволяет использовать ресурсы системы более эффективно, повысить конфиденциальность разговоров и качество предоставляемых услуг.
Примечание - Под услугами в настоящем стандарте понимается не только оказание возмездных услуг связи или использование функций сети связи для обеспечения деятельности предприятий, но и фактический перевод слова service ("сервис") (например, речевые услуги).
Режим транкинга используется для увеличения зоны радиопокрытия по отношению к конвенциональным системам и увеличения количества абонентов. Для транкинговых систем связи характерны эффективное использование каналов связи и их плотная загрузка.
В этом варианте применения используются ТС, предназначенные для обеспечения поддержки одного или более радиоканалов, используемых АС в пределах одной зоны обслуживания. ТС включает в себя один или несколько приемопередатчиков, каждый из которых поддерживает один физический радиоканал.
ТС является основным элементом развертываемой сети связи и включает приемопередающее оборудование с антенно-фидерными устройствами и контроллером, который управляет работой АС и ретрансляторов путем динамической коммутации логических каналов связи, а также обеспечивает выход в телефонную сеть организации или телефонную сеть общего пользования.
ТС организует один или несколько физических радиоканалов. Каждая ТС может иметь один или несколько TSCC.
Транкинговые системы обеспечивают автоматическое распределение каналов связи между абонентами, при котором все пользователи системы используют общую группу радиоканалов, а выделение свободных каналов осуществляется по требованию АС.
Соединение ТС между собой осуществляется с помощью КО.
Структурная схема организации транкинговой сети подвижной радиосвязи приведена на
рисунке 10.
Рисунок 10 - Структурная схема организации сети ППР
настоящего комплекса стандартов с использованием
режима транкинга
Термин "Базовая станция"
<1> при построении сетей ППР зачастую применяется как в режиме ретрансляции, так и в транкинговом режиме, что приводит к неверному пониманию описаний протоколов, приведенных в ряде стандартов, в основном зарубежных. Во избежание этого в комплексе настоящих стандартов требования к интерфейсу оборудования изложены по отношению к ретранслятору и транкинговой станции. Пояснения по базовой станции приведены только в данном подразделе.
--------------------------------
| | ИС МЕГАНОРМ: примечание. В официальном тексте документа, видимо, допущена опечатка: имеется в виду ГОСТ Р 53801, а не ГОСТ 53801. | |
<1> Определение к данному термину установлено в
ГОСТ 53801.
Несмотря на разнообразие базовых станций, их различие по составу технических средств и видам предоставляемых услуг, они построены по одинаковым архитектурным принципам. Базовая станция устанавливается в однозоновой или в каждой зоне многозоновой системы ППР. Обобщенная структурная схема базовой станции приведена на
рисунке 11.
Рисунок 11 - Базовая станция
Как правило, в состав базовой станции входят:
- антенно-фидерное устройство;
- устройство объединения радиосигналов;
- ретрансляторы;
- устройство управления с терминалом;
- коммутатор;
- интерфейсы сопряжения с внешними системами связи;
- АРМ диспетчера.
Устройство объединения радиосигналов предназначено для обеспечения работы нескольких передатчиков и/или приемников на общее антенно-фидерное устройство.
Количество антенно-фидерных устройств базовой станции и их тип зависят от структуры и состава пунктов ретрансляции (транкинга) для каждой конфигурации сети, это определяется техническими условиями. При расположении базовой станции внутри зоны обслуживания в основном используются ненаправленные антенны, при расположении на краях зоны применяются направленные антенны. В некоторых базовых станциях приемные и передающие антенны разделены.
Ретрансляторы в базовой станции предназначены для организации ретрансляционных каналов в конвенциональном режиме либо рабочих каналов для транкинговых систем и работают в дуплексном режиме. Многостанционный доступ на одной частоте обеспечивается с помощью временного разделения, а при использовании нескольких ретрансляторов организуется многостанционный доступ с частотным разделением. По указанной причине на каждый конвенциональный или рабочий транкинговый канал используется один ретранслятор. Для повышения надежности может быть предусмотрено групповое резервирование ретрансляторов.
Устройство управления предназначено для обеспечения взаимодействия между всеми узлами базовой станции. Оно также обеспечивает обработку вызовов и определяет их продолжительность.
Коммутатор осуществляет обработку вызовов, включая межзональные вызовы (если эта функция не определена в технических условиях для устройства управления), обеспечивает выбор маршрута передачи информации, а также сопряжение с IP-сетями, ТФОП, УПАТС и другими внешними сетями связи с использованием соответствующих интерфейсов.
Диспетчерский пульт предназначен для контроля состояния сети, проведения диагностики неисправностей и обеспечения других сервисов управления сетью ППР.
5.10 Присоединение сетей ППР к сети ССОП
Точки присоединения сетей ППР к сетям ССОП, сетям связи на базе учрежденческо-производственных АТС (УПАТС), а также к IP-сетям (сети Интернет, сети передачи данных) могут быть, в случае необходимости, организованы при помощи межсетевого шлюза с протоколами присоединяемой сети:
- SIP, протокол инициации сессий;
- ОКС7, SS7, Signaling System #7, общеканальная сигнализация номер 7.
Сетевой шлюз может быть интегрирован в узле контроллера сети ППР либо может входить в состав оборудования узла контроллера (см.
рисунок 12).
Рисунок 12 - Пример схемы организации сети ППР
и ее присоединения к ССОП, УПАТС и IP-сетям
Номер для идентификации АС или разговорной группы внутри зоны нумерации сети ППР состоит из комбинации до семи десятичных цифр. Номеру для идентификации АС при вызовах из присоединенных сетей соответствует ее внутренний номер (идентификатор) радиоинтерфейса AI.
Каждой АС перед регистрацией в сети должен быть предварительно присвоен (запрограммирован), по крайней мере, один индивидуальный номер (идентификатор) или один номер (идентификатор) разговорной группы АС. АС может иметь несколько индивидуальных номеров (идентификаторов) или несколько номеров (идентификаторов) разговорной группы АС.
АС могут иметь десятичные номера из семи цифр в диапазоне от "0000001" до "9999999", кроме номеров "1000000", "2000000", "3000000", "4000000", "5000000", "6000000", "7000000", "8000000" и "9000000", которые не разрешены к присвоению для АС.
Для режима индивидуального вызова АС и режима вызова разговорной группы АС определен унифицированный план нумерации (набора номера). План обеспечивает набор до 9999990 адресов АС и до 1440990 адресов разговорных групп АС. На АС можно набирать не полный номер (идентификатор), а только определенное число знаков номера (идентификатора), которых достаточно для однозначного определения вызываемого устройства (открытый план нумерации). Таким образом, набираемый номер вызываемой АС может содержать от 1 до 7 цифр, перечисленных последними в ее полном номере (идентификаторе).
Номера разговорных групп АС могут состоять из семи десятичных цифр аналогично индивидуальным номерам АС. Кроме того, они могут содержать специальный символ "wildcard" - "*" на месте одного или нескольких последних четырех знаков номера (идентификатора) для группового вызова.
Вызов всех АС (либо устройств) может быть осуществлен набором знаков ********# (Адрес AII_MS). Вызов всех АС (либо устройств) в одной группе префиксов может быть осуществлен набором знаков "n******#", где n может иметь значения от 0 до 9.
Вызов абонента ССОП может быть осуществлен одним из двух методов:
- указанием префикса 0 перед номером ССОП, а затем - номера ССОП (от 10 до 20 цифр);
- нажатием и удержанием клавиши #, с помощью чего осуществляется вставка знака "плюс" в строку (этот знак означает выход на междугородную или международную сеть ТФОП), и дальнейшим вводом номера абонента ССОП (от 10 до 20 цифр).
Префикс *0 позволяет набирать короткие номера ССОП (от 3 до 20 знаков). Например, при наборе *0112 будет инициирован вызов единого номера экстренных оперативных служб 112 в ССОП.
Вызов абонента ведомственной АТС (УПАТС) может быть осуществлен одним из двух способов:
- перед номером УПАТС набрать префикс 8, затем номер УПАТС (от 10 до 20 цифр), после чего набирается знак #, указывающий на то, что набор окончен и строку можно передавать в сеть. Например, набор на АС строки 81234567890# будет означать вызов номера ведомственной УПАТС 1234567890. После набора префикса 8 могут набираться любые цифры от 0 до 9;
- набрать знаки *8, что позволит далее указать номера УПАТС с короткими номерами (от 3 до 20 знаков).
Вызов пользователей речевых приложений через сеть Интернет осуществляется набором знаков *7, затем вводится IP-адрес (до 12 цифр), после чего набирается знак "#", означающий конец набора строки адреса и инициацию вызова. В строке IP-адреса точки заменяются знаком "*". Например, набор строки *7213*48*132*2# означает вызов устройства в сети Интернет с адресом IPv4 213.48.132.2.
Примечание - В настоящем комплексе стандартов приведено подробное описание работы по протоколу IPv4. Использование протокола IPv6 в оборудовании цифровой ППР возможно с учетом преобразования данных из протокола IPv4 в пакеты IPv6, как указано в ГОСТ Р 71586.2-2024
(приложение Б).
Подробно вопросы адресации и нумерации рассмотрены в
приложении А. Определенный в нем порядок адресации и нумерации применим ко всем трем режимам настоящего комплекса стандартов: прямому, ретрансляции и транкинговому.
5.12 Пакетная передача сообщений различного типа
Настоящий комплекс стандартов предусматривает передачу следующих классов сообщений:
а) речевые сообщения в цифровом виде с использованием вокодера;
б) CSBK;
в) MBC (служебные сообщения увеличенной длины);
г) USBD [служебные сообщения с использованием механизма быстрого опроса АС (polling)];
д) пакетная передача пользовательских данных с использованием PDP - для передачи любых пользовательских данных.
Класс сообщения (и его составных частей) определяется по типу синхрогруппы SYNC, описанной в
15.2.1 и передаваемой в середине пакетов, и/или по информации, содержащейся в поле "Тип слота" IE "Тип данных", описанном в
15.5.7 и расположенном рядом с SYNC в середине пакетов.
5.13 Вокодер - передача речи в цифровом виде по радиоинтерфейсу
В настоящем комплексе стандартов предусмотрена передача речевой информации в цифровом виде. Для передачи речевой информации с целью повышения пропускной способности цифровых каналов связи и уменьшения объема передаваемой информации применяется метод сжатия речи, реализуемый вокодером.
Аналоговый речевой сигнал от микрофона АС поступает на вход аналого-цифрового преобразователя, а выходной поток оцифрованного речевого сигнала поступает в вокодер. В вокодере происходит кодирование входного потока оцифрованной речи, которое заключается в разделении несжатого цифрового речевого сигнала на перекрывающиеся речевые кадры по 20 мс. Каждый речевой кадр анализируется в контексте базовой речевой модели и для каждого конкретного кадра оценивается набор параметров модели, который занимает гораздо меньшее количество битов, чем исходный оцифрованный речевой кадр. Далее кодер квантует эти параметры модели, добавляет избыточную информацию FEC и передает битовый поток со скоростью 3600 бит/с. Эта скорость включает в себя информационную скорость передачи речевой информации - 2450 бит/с, а также битовый поток внутреннего помехоустойчивого кода, передаваемый со скоростью 1150 бит/с.
Параметры речевой модели MBE преобразуются в набор из 49 речевых битов для каждого несжатого цифрового речевого кадра длительностью 20 мс. Затем каждый кадр из 49 речевых битов кодируется помехоустойчивым кодом для увеличения помехозащищенности, в результате чего формируется 72 канальных бита, которые используются при формировании пакета для передачи по радиоинтерфейсу.
Три кадра вокодера по 72 бита формируют речевой пакет, в середину которого вставляются биты синхронизации или сигнализации. Речевой пакет соответствует 60 мс предварительно сжатого речевого сообщения.
Сокет вокодера для передачи речевых сообщений описан в
10.2 и используется для всех режимов работы (прямой режим, режим с использованием ретранслятора, транкинговый режим).
При декодировании происходит обратная процедура. Принятое сообщение по радиоинтерфейсу поступает на вход помехоустойчивого декодера. После помехоустойчивого декодирования в цифроаналоговом преобразователе происходит преобразование сжатой речи в цифровом виде в аналоговое звуковое сообщение, поступающее для воспроизведения в громкоговоритель АС.
5.14 Передача информации - формирование PDU в DLL и CCL
Настоящим стандартом предусмотрено два уровня PDU, предназначенных для передачи информации (описаны в
разделе 10) на канальном уровне и уровне управления вызовами трехуровневого стека протоколов (описан в
6.1).
Пакеты PDU канального уровня стека протоколов (уровень 2, DLL) содержат информацию, подготовленную для передачи по радиоканалу с помощью физического уровня радиоинтерфейса. В описаниях формата пакетов, приведенных в настоящем комплексе стандартов, содержатся процедуры формирования пакетов, включающие в том числе передачу SYNC для каждого типа пакета, и контрольных сумм, предназначенных для физического уровня, а также полей пакетов, использующихся на следующем уровне управления вызовами стека протоколов (уровень 3, CCL).
На
рисунке 13 приведены в общем виде названия и условные цветовые обозначения информационных полей пакетов канального уровня (PDU уровня 2), применяемых для передачи речевой информации, управления и данных.
Рисунок 13 - Используемые в настоящем комплексе стандартов
информационные поля пакетов
Пакеты содержат пользовательские данные и/или сигнализацию, которые встроены в PDU с проверочными битами кодового слова помехоустойчивого кода. PDU и структура пакета детально описаны в
разделе 15 настоящего стандарта.
Следует отметить, что SYNC PDU не входит в пакет PDU на логическом уровне, а является его полем или частью PDU на физическом уровне.
В прямом режиме (см.
рисунок 14) используются не все форматы, приведенные на
рисунке 13, применяемые в настоящем комплексе стандартов. Из общего перечня передаваемых форматов пакетов для этого режима исключаются CACH и RC (обратный канал), как неиспользуемые. В прямом режиме CACH не передается, а на время его передачи излучение выключается, RC в восходящем (inbound) канале также не передается, а в нисходящем (outbound) канале RC передается внутри пакета, поля которого заполнены нулями. Он называется "нулевым RC". Форматы пакетов, применяющихся в прямом режиме, приведены на
рисунке 14.
Рисунок 14 - Используемые для прямого режима форматы пакетов
и полей пакетов
5.15 Пакетная передача пользовательских данных с использованием PDP и IP
Настоящий комплекс стандартов предусматривает передачу пользовательских сообщений различных форматов произвольной длины с использованием PDP, описанного в
разделе 14.
PDP осуществляет передачу данных по радиоинтерфейсу в формате "Заголовок (Hdr Блок) плюс блоки данных (Блок 1, Блок 2 и т.д.)".
PDP позволяет передавать данные пользователей как с использованием интернет-протоколов (IP-пакеты), так и без их использования (данные без IP-адресации или короткие данные (Short Data)).
В общем виде временная структура пользовательских данных, передаваемых с использованием PDP, описана в
14.3.1 и выглядит следующим образом:
[Hdr Блок] [Блок 1] [Блок 2] [Блок 3] ... [Блок m] [TD_LC],
где:
- Hdr Блок - один из заголовков (см.
14.3.2);
- Блок - блоки данных со скоростями кодирования 1/2, 3/4, 1 (данные, защищаемые различным типом FEC-кодирования и, соответственно, передающие разное количество пользовательских байтов и имеющие разную надежность передачи. Например, блоки со скоростями кодирования 1/2 наиболее надежны, но переносят меньшее количество пользовательских байт);
- TD_LC - прерыватель данных с LC (АС передает его только в прямом режиме, ТС и ретранслятор передают всегда).
Примечание - Типы помехоустойчивого кодирования передаваемой по радиоинтерфейсу информации описаны в настоящем разделе ниже.
Протокол PDP применяется также для передачи между абонентами сети ППР информации с использованием интернет-протокола версии 4 (IPv4), что расширяет возможности оборудования комплекса стандартов, предоставляя возможность использования IP-технологий для внутрисетевого взаимодействия. Пакеты PDP, в которые встраиваются IP-пакеты IPv4, передаются с помощью радиоинтерфейса по радиосвязи. В этом случае протокол PDP для интернет-протокола является вторым (канальным) уровнем стека протоколов.
IPv4 обеспечивает доставку пакетов с максимально доступным качеством, в том числе без установления непосредственного соединения между двумя точками доступа к сервису. IPv4 используется протоколами обмена сообщениями между протоколами хост-хост (TCP, UDP) в интернет-среде.
В случае применения интернет-технологий для передачи пользовательских данных протокол PDP используется в качестве транспортного протокола, как описано в
14.2.
При передаче информации с использованием интернет-протоколов пакеты UDP/IPv4, кроме пользовательских данных, содержат UDP-заголовок (8 байт) и IPv4-заголовок (20 и более байт, при этом 20 байт - в случае, когда опциональное поле IP Option не используется), как показано на
рисунках 50 и
51 соответственно. На
рисунке 51 приведен пример, когда размер IP-заголовка 20 байт и поле IP Option не используется. Когда поле IP Option присутствует, оно располагается за полем Destination_Address (см. 3.1 в
[1]). IP-заголовок следует в первых блоках данных сразу за заголовком, который, например, для неподтверждаемых данных приведен на
рисунке 110.
Передача заголовков интернет-протоколов для IP-пакета приведена на
рисунке 108. Заголовки располагаются следующим образом:
- IPv4-заголовок (20 байт) - в блоках "Блок 1" и "Блок 2";
- UDP-заголовок (8 байт) - в блоке "Блок 1".
Таким образом, объем передаваемых одним фрагментом с помощью последовательности байт [Блок 1] ... [Блок m] может совместно составлять не более 1508 байт. В случае, если пользовательские данные превышают этот объем, они должны быть разделены на фрагменты, как показано на
рисунке 108.
В комментарии к
рисунку 108 упоминаются "два начальных блока", что означает использование двух возможных PDP-заголовков (на рисунке они не показаны), при этом вторым PDP-заголовком могут быть переданы данные по шифрованию.
Для определения типа передаваемой информации с использованием протокола PDP (IP-пакеты или пакеты, передаваемые без использования интернет-протоколов - "не IP-пакеты") используется IE SAP в заголовке (Hdr) из
таблицы 70.
Для IP-пакетов:
если SAP имеет одно из значений: 0010
2, 0011
2, 0100
2 - то это IP-пакет. При этом сам IP-заголовок передается в блоках данных (Block), следующих за PDP-заголовком (Hdr). Если IP-заголовок - сжатый (см.
9.6), то он имеет постоянную длину 5, 7 или 9 байт и занимает только часть блока Block 1. Если IP-заголовок - полный, как в
[1], то он имеет размер 20 байт и более и может занимать несколько блоков, например Block 1, Block 2 и часть Block 3. За IP-заголовком сразу следуют данные IP-пакета. ТС (ретранслятор), приняв по эфиру сообщение от АС, может отбросить PDP-заголовок (Hdr), провести декомпрессию IP-заголовка (если сжат) и отправить все сообщение непосредственно в IP-сеть.
Для "не IP-пакетов":
- если SAP установлен в значение 0000
2, то это данные в определенном формате [IE "Формат определенных данных" (см.
таблицу 90)], а тип формата указывается в заголовке (Hdr);
- если SAP установлен в значение 10102, то это либо данные в формате, определяемом разработчиками приложений обмена данными (raw-data, "сырые данные"), либо прекодированные сообщения (status/precoded), где номер прекодированного сообщения передается в заголовке (Hdr), а блоки данных (Block) вообще отсутствуют;
- если SAP установлен в значение 1001
2, то за PDP-заголовком (Hdr) обязательно должен следовать второй PDP-заголовок (см.
рисунок 113), в котором можно определить свой специальный формат данных. В комплексе настоящих стандартов второй заголовок используется для передачи параметров шифрования, если данные шифруются.
Общее передаваемое PDP-сообщение (Hdr плюс блоки), независимо от того, это IP-пакет или нет, можно передать по радиоэфиру двумя способами:
- метод передачи без подтверждения от принимаемой АС (unconfirmed);
- метод передачи с подтверждением (confirmed).
Метод передачи (confirmed/unconfirmed) определяется IE DPF (см.
таблицу 66) и A в заголовке (Hdr).
При unconfirmed-методе сообщение отправляется без требования подтверждения доставки. При этом неизвестно, получено оно принимающей АС или нет. Обычно используется скорость кодирования 1/2 (более надежный FEC).
При confirmed-методе сообщение требует подтверждения от принимающей АС [специальный ответный пакет (см.
14.3.3.4)], в котором принимающая АС указывает номера блоков, которые необходимо повторить [где не совпала CRC-9 (см.
рисунок 121)]. И так до тех пор, пока все сообщение не будет передано. Обычно используется скорость
3/
4 (менее надежное помехоустойчивое FEC-кодирование).
5.16 UDT-данные как многоблочная передача коротких данных
UDT-данные - это короткое сообщение с заранее определенными форматами, как указано в
таблице 91. В транкинговом режиме UDT-данные используются в служебных сообщениях. Например, при вызове из АС в PSTN набранный на клавиатуре АС номер абонента PSTN (последовательность из большого количества цифр) передается указанным UDT-блоком в формате BCD. К интернет-протоколу UDT-данные не относятся, а являются служебным сообщением (как CSBK, но произвольной длины).
5.17 Помехоустойчивое кодирование передаваемой информации по радиоинтерфейсу
Настоящим комплексом стандартов предусмотрена передача в цифровом виде речи и данных. Использование цифровых способов передачи информации неразрывно связано с применением помехоустойчивого кодирования. Для защиты информации от искажений в канале связи применяются помехоустойчивые коды и перемежители.
При передаче речи используется помехоустойчивое кодирование, как описано в
6.5.2.
При передаче пользовательских данных, служебных пакетов установления/разъединения сеансов связи, сигнализации и т.д. в стандарте предусмотрено использование канальных помехоустойчивых кодов.
Для передачи пользовательских данных применяются три режима:
- "Rate 1/2" (скорость кодирования 1/2) - используется код-произведение (196, 96);
- "Rate 3/4" (скорость кодирования 3/4) - используется треллис-код 3/4 (196, 144);
- "Rate 1" (без кодирования или скорость кодирования 1) - без применения канального помехоустойчивого кода.
Для защиты служебных пакетов от искажений применяются двухкомпонентные коды-произведения: код-произведение (196, 96), код-произведение (128, 72), код-произведение (32, 11) и код-произведение (68, 28), которые приведены в таблице 1. Один из компонентных кодов - первый код Хэмминга, а другой - второй код Хэмминга или второй код четности.
Таблица 1
Коды для защиты служебной части пакетов
Помехоустойчивый код | Обозначение | Компонентные коды |
Код-произведение (196,96) | (15,11)·(13,9) = (196,96) | 1-й и 2-й коды Хэмминга |
Код-произведение (128,72) | (16,11)·(8,7) = (128,72) | 1-й код Хэмминга, 2-й код четности |
Код-произведение (32,11) | (16,11)·(2,1) = (32,11) | 1-й код Хэмминга, 2-й код четности |
Код-произведение (68,28) | (17,12)·(4,3) = (68,28) | 1-й код Хэмминга, 2-й код четности |
Примечание - Параметры кода-произведения, указанные в столбце "Обозначение", приведены с учетом применяемых модификаций компонентных кодов, как указано в приложении Б. |
Применяемые коды-произведения (другие обозначения: BPTC (Block Product Turbo Code), TPC (Turbo Product Code), блочные турбо-коды) являются каскадными кодами с последовательным соединением компонентных блочных кодов через перемежитель (преимущественно матричный). Коды-произведения обладают высоким качеством декодирования при использовании "мягкого" решения, например способа декодирования "с распространением доверия".
С целью защиты данных, передаваемых в служебной части пакетов (биты полей "EMB", "Тип таймслота", "CACH TACT bits"), к которым не применяется канальное помехоустойчивое кодирование, используются циклические БЧХ-коды: (7, 4)-код Хэмминга, (20, 8)-код Голея и непримитивный циклический (16, 7)-код.
Эффективность помехоустойчивых кодов принято оценивать величиной, называемой "выигрыш от кодирования", которая измеряется значением разницы в дБ между кривой без кодирования и кривой декодера (Pb от ОСШ) при некотором значении Pb: в зависимости от системы связи обычно это 10-5, или 10-8, или 10-12. Помехоустойчивый код может обеспечить заданный выигрыш от кодирования или приблизиться к нему.
Потенциальные границы качества декодирования кодов-произведений с "жестким" решением приведены на
рисунке 15 а). На
рисунке 15 б) показано, что качество последовательного декодирования компонентных кодов уступает потенциальным границам кода.
а) Графики вероятности ошибки кодов-произведений.
Потенциальные границы BPTC, постоянная скорость
б) Графики вероятности ошибки кода-произведения (196, 96)
(потенциальная граница и последовательный декодер). BPTC
(196, 96), постоянная скорость
Рисунок 15, лист 1 - Графики вероятности
в) Графики вероятности необнаружения искажения в пакете
для CRC-кодов (постоянная скорость передачи информации)
г) Графики вероятности необнаружения искажения в пакете
для кодов Рида-Соломона (12, 9, 8) (постоянная скорость
передачи информации)
Рисунок 15, лист 2
Для организации режима радиосвязи с перезапросом (ARQ) в стандарте предусмотрены следующие способы проверки пакетов данных на целостность:
- типовые CRC-коды, регламентированные Международным союзом электросвязи;
- (12, 9, 8) или (16, 12, 6) коды Рида-Соломона;
- метод вычисления контрольной суммы "5-bit CheckSum".
Принцип работы с перезапросом следующий: если полученный пакет из канала связи пришел искаженным и (или) корректирующий код выполнил неверную коррекцию, то синдром ошибки кодового слова CRC-кода (т.е. полученного пакета) будет ненулевой, и система выполнит перезапрос искаженного пакета. Если синдром будет нулевой (в большинстве случаев кодовое слово не искажено), то перезапрос не требуется.
В качестве CRC-кодов используются CRC-7, CRC-8, CRC-9, CRC-CCITT и CRC-32.
На
рисунке 15 приведены графики вероятности необнаружения искажения в пакете для CRC-кодов и кодов Рида-Соломона соответственно при различных отношениях сигнал/шум, выраженных в цифровом виде (E
b/N
0).
5.18 Шифрование речевой информации, сообщений и данных, передаваемых по радиоинтерфейсу
При необходимости передачи конфиденциальной информации между абонентами сети АС инициатора передачи должна быть переведена абонентом в режим шифрования. В режиме шифрования происходит криптозащита передаваемой речи, сообщений и данных. Вопросы реализации конкретных алгоритмов шифрования информации настоящим стандартом, а также
ГОСТ Р 71586.3 и
ГОСТ Р 71586.2 не рассматриваются.
Передача шифрованной информации может быть реализована как в индивидуальных, так и в групповых вызовах.
Процедуры передачи шифрованных речевых вызовов и сообщений (данных) схожи, но имеют свои особенности.
5.19 Передача шифрованного речевого вызова
АС - инициатор передает по радиоканалу принимающей АС с помощью радиоинтерфейса информацию о том, что текущее сообщение зашифровано.
При использовании шифрования АС - инициатор речевого вызова производит последовательную передачу двух заголовков: открытого заголовка LC и специального заголовка "индикатор конфиденциальности" (PI), содержащего параметры шифрования.
Сообщение PI содержит информацию о KID, ALGID и IV.
Смена ключа и вектора инициализации производится при каждой активации АС путем нажатия тангенты, используя принцип PTT при речевом вызове, либо при каждой передаче нового сообщения или данных.
Пример - Сформированный для передачи речевого вызова с шифрованием сообщения PI PDU (21 56 6F 9E 0D 97 11 00 00 01 1E 2E)16, где:
2116 - PF = 0, G/I = 1, ALGID = 1;
5616 - FID;
6F16 - KID;
9E 0D 97 1116 - IV;
00000116 - адрес получателя (группа 1);
1E 2E16 - CRC.
Структурная схема алгоритма расшифрования АС при речевом вызове представлена на
рисунке 16.
Рисунок 16 - Структурная схема расшифрования речевого
сообщения в АС
LC - заголовок управления соединением, содержит адреса передающей и принимающей АС.
PI - индикатор конфиденциальности, содержащий идентификаторы примененного шифра и информацию, необходимую для расшифрования принимаемого сообщения (ALGID, KID и IV).
Передача PI и смена параметров шифрования происходит каждый раз, когда абонент переводит АС в режим передачи сообщения (по нажатию тангенты АС).
Заголовки PI и LC передаются в совместной последовательности. Указанная последовательность применения шифрования относится к передаче речи. Структура заголовков LC и PI описана в настоящем стандарте.
5.20 Передача шифрованной информации
В отличие от передачи открытой информации при передаче шифрованной информации используется последовательная передача двух заголовков сообщений: DT HDR и дополнительного PI DT HDR. Первый заголовок, DT HDR, является открытым заголовком, указывающим адреса инициатора и получателя сообщения (данных). Второй заголовок, PI DT HDR, является дополнительным и содержит параметры шифрования: ALGID, KID и IV.
Пример - Сформированный второй дополнительный заголовок сообщения, подготовленного для передачи данных с шифрованием, PI DT HDR (с CRC) - (4F 56 11 6F 00 00 94 18 01 1F 34 E0)16, где:
4F16 - SAP = 416 (пакетные данные на основе IP), DPF = F16 (проприетарный пакет данных);
5616 - FID;
1116 - ALGID = 1, Opcode = 1;
6F16 - KID;
000016 - R;
9418011F16 - IV;
34E016 - CRC.
Алгоритм расшифрования сообщений и данных представлен на
рисунке 17.
Рисунок 17 - Структурная схема расшифрования сообщений
и данных в АС
5.21 Технические средства ОРМ в составе оборудования сети ППР
Требования к техническим средствам и информационным системам для проведения оперативно-розыскных мероприятий в сетях профессиональной подвижной радиосвязи устанавливаются федеральным органом исполнительной власти в области связи по согласованию с уполномоченными органами, осуществляющими оперативно-розыскную деятельность или обеспечение безопасности Российской Федерации.
В случае применения криптографической защиты (кодирования) передаваемых данных и речи, на ПУ СОРМ уполномоченного органа, осуществляющего оперативно-розыскную деятельность на территории Российской Федерации, указанные данные и речь передаются в соответствии с требованиями, установленными федеральным органом исполнительной власти в области связи по согласованию с уполномоченными органами, осуществляющими оперативно-розыскную деятельность или обеспечение безопасности Российской Федерации.
6 Требования к архитектуре протокола
6.1 Архитектура протокола - введение
Настоящий комплекс стандартов определяет трехуровневую модель стека протоколов, изображенную на
рисунке 18, которая соответствует типовой многоуровневой структуре, принятой для эталонного описания и спецификации многоуровневых архитектур систем связи.
Рисунок 18 - Стек протоколов настоящего комплекса стандартов
Уровень 1 - PL, который является нижним уровнем стека протоколов.
Уровень 2 - DLL, который должен обеспечивать совместное использование среды передачи несколькими пользователями. Канальный уровень стека протоколов разделяется на две части: плоскость пользователя (U-plane), предназначенную для транспортировки информации без возможности адресации (например, речи), и плоскость управления (C-plane) для сигнальной информации, относящейся как к управлению, так и к данным, с возможностью адресации, как показано на
рисунке 18.
В настоящем комплексе стандартов описаны требования, предъявляемые к информации, относящейся как к плоскости управления, так и к плоскости пользователя.
Информация, относящаяся к плоскости управления, состоит из сообщений, предназначенных для управления сетью в течение сеанса связи.
Информация, относящаяся к плоскости пользователя, состоит из речи и данных, которыми пользователи обмениваются в течение сеанса связи.
Поля данных, речи и синхронизации (встроенной сигнализации) расположены в пакетах.
Уровень 3 - CCL, который лежит в плоскости управления и отвечает за управление вызовом (адресация, функциональные возможности, и т.д.). Он обеспечивает услуги, поддерживаемые настоящим комплексом стандартов, службы
<1> передачи сообщений и пакетных данных.
--------------------------------
В настоящем комплексе стандартов описан уровень управления вызовами, а также функциональные возможности и услуги, поддерживаемые в радиосети ППР. Стек протоколов настоящего комплекса стандартов показан на
рисунке 18.
6.2 Радиоинтерфейс физического уровня (уровень 1)
Радиоинтерфейс уровня 1 является физическим интерфейсом, который работает с физическим пакетом, состоящим из битов, подлежащих передаче и/или приему.
Радиоинтерфейс уровня 1 выполняет следующие функции:
- модуляция и демодуляция;
- включение передатчика и приемника;
- обеспечение радиочастотных характеристик оборудования;
- определение битов и символов;
- частотная и символьная синхронизация;
- передача и прием пакетов физического уровня.
6.3 Радиоинтерфейс канального уровня (уровень 2)
Радиоинтерфейс уровня 2 предназначен для работы с логическими соединениями и скрывает физическую среду передачи от верхних уровней.
Радиоинтерфейс уровня 2 выполняет следующие функции:
- канальное помехоустойчивое кодирование (FEC) и обнаружение ошибок в данных (CRC);
- перемежение, деперемежение и упорядочение битов;
- выполнение процедур подтверждения и повторения;
- управление доступом к среде и управление каналом;
- построение пакетов, кадров, суперкадров и синхронизация;
- определение типа пакетов и параметров;
- адресация соединений (источника и/или пункта назначения);
- согласование речевых приложений (данные вокодера) с PL;
- обеспечение типовых услуг передачи данных;
- обмен сигнальными и/или пользовательскими данными с CCL.
6.4 Радиоинтерфейс уровня управления вызовами (уровень 3)
Радиоинтерфейс уровня 3 (CCL) относится только к плоскости управления и должен применяться к услугам и функциональным возможностям, поддерживаемым системой в верхней части функциональных возможностей уровня 2. Уровень управления вызовами содержит описанные в настоящем стандарте и характерные для него (типовые) услуги.
Радиоинтерфейс уровня 3 выполняет следующие функции:
- установление, поддержание и завершение вызовов;
- передача и прием индивидуальных и групповых вызовов;
- адресация с использованием ID;
- поддержка типовых услуг (аварийная сигнализация, приоритетность, поздний вход и т.д.).
6.5.1 Обзор структуры канала
В стандартах ЦППР для передачи информации предусмотрено использование технологии TDMA с двумя каналами (таймслотами) на одной частоте в сочетании с частотным разделением физических каналов.
Физический ресурс (выделенная системе радиосвязи полоса частот) разделяется на физические (частотные) каналы.
Физический канал подсистемы требуется, чтобы поддерживать логические каналы.
Логический канал определяется как логический путь связи между двумя или более устройствами. Логические каналы представляют собой интерфейс между протоколом и радиоподсистемой. Логические каналы могут быть разделены на две категории:
- каналы информационного обмена (передающие речь или данные);
- каналы управления, содержащие сигнализацию или синхронизацию.
Обобщенная временная диаграмма обмена информацией и управлением между АС показана на
рисунке 19, где таймслоты для двух логических каналов TDMA обозначены как "1" и "2".
Рисунок 19 иллюстрирует основные временные зависимости, которые далее уточняются настоящим комплексом стандартов для работы в различных режимах.
Рисунок 19 - Обобщенная временная диаграмма TDMA
Ключевые требования к временным соотношениям диаграммы режима TDMA:
- передача данных в физическом канале активируется вызывающей АС и прекращается, когда у АС отсутствует информация для передачи;
- в пакете имеется синхрогруппа, обеспечивающая синхронизацию передающей АС с принимающей АС, или встроенная сигнализация. При передаче сообщений и данных синхрогруппа или встроенная сигнализация располагаются в середине каждого пакета. При передаче речи синхрогруппа располагается в пакете в начале суперкадра, а перед пакетами с речевой информацией располагается пакет с речевым LC-заголовком. Каждый канал АС содержит неиспользуемый защитный временной интервал между пакетами, чтобы компенсировать задержку распространения и время нарастания сигнала усилителя;
- в речевых пакетах и пакетах данных для идентификации передаваемой информации используются различные синхрогруппы, указанные в
15.2.1;
- в целях разграничения доступа АС к каналам связи в действующих радиосетях используется CC (во встроенной сигнализации, общих и речевых пакетах данных).
Примечание - CC не используется для адресации (индивидуальной или групповой). Цветовые коды присваиваются при развертывании сети, критерии их присвоения настоящим комплексом стандартов не описаны;
- передаваемая информация в TDMA-таймслотах 1 и 2 не зависит друг от друга, а расположение полей синхронизации в канале 1 не зависит от расположения полей синхронизации в канале 2;
- для передачи речи используют суперкадр длительностью 360 мс, который состоит из шести пакетов, промаркированных от A до F. Каждый суперкадр начинается с речевой синхрогруппы в пакете A;
- у пакетов данных и управления нет структуры суперкадра. Эти пакеты содержат синхрогруппу или встроенную сигнализацию.
6.5.2 Структура пакета и кадра
В общем виде структура пакетов (речевых, данных и управляющей информации) состоит из двух информационных полей и полей синхронизации или встроенной сигнализации.
Речевой пакет состоит из двух информационных полей по 108 бит и синхрогруппы или встроенной сигнализации (48 бит), как показано на
рисунке 20. Длительность каждого таймслота составляет 30 мс, а речевого пакета, содержащего 264 бита, - 27,5 мс.
При речевых вызовах 264 бита пакета достаточно для передачи предварительно сжатого речевого сообщения длительностью 60 мс, при этом используется 216 бит информационного поля (см.
рисунок 20).
Рисунок 20 - Структура речевого пакета
Настоящим комплексом стандартов для передачи речи предусмотрен вокодер, кодер которого, являющийся компрессором речи, производит оценку параметров оцифрованного речевого сообщения во временных окнах каждые 20 мс и ее сжатие. В результате процедуры сжатия формируется кадр вокодера длительностью 7,5 мс, представляющий собой суммарный цифровой блок сжатого речевого сообщения, закодированного кодом Голея.
С учетом скорости передачи в канале одного символа с модуляцией 4FSK, время передачи речевого пакета размером 264 бита как суммы длительностей передаваемых данных (216 бит: три кадра вокодера по 72 бита общей длительностью 22,5 мс) и синхрогруппы или встроенной сигнализации (48 бит длительностью 5 мс) составляет 27,5 мс.
Сжатая речь в цифровом виде, включающая в себя три кадра по 72 бита вокодера (в том числе проверочные биты кода Голея), размещается в полях с наименованием "биты информационного поля", которые расположены симметрично относительно центра передаваемого пакета (с учетом размещения синхронизации или встроенной сигнализации). Размещение информационных полей, содержащих сжатую речь, с учетом синхрогруппы или встроенной сигнализации, показано на
рисунке 20.
Примечание - Для пакетов данных и управляющей информации информационное поле уменьшено до двух информационных полей по 98 бит, а оставшееся поле в 20 бит используется для дополнительного идентификатора типа данных, описанных в
10.3.
При передаче пакетов данных и управления, аналогично пакетам, содержащим речевую информацию, в середине каждого пакета имеется поле, которое содержит синхрогруппу или встроенную сигнализацию.
В TDMA-пакетах в прямом режиме между таймслотом 1 и таймслотом 2 в качестве защитного интервала используются 2,5 мс для компенсации задержки распространения сигнала и времени нарастания сигнала усилителя мощности передающего устройства, как показано на
рисунке 21.
Рисунок 21 - Временная диаграмма расположения TDMA-пакетов
6.6 Кадровая синхронизация
Кадровая синхронизация обеспечивается специальной последовательностью битов в середине пакета TDMA. Приемник производит начальную синхронизацию с помощью согласованного фильтра (коррелятора), при этом коррелятор определяет величину ошибки отклонения по частоте, а также середину пакета. После синхронизации приемника определяется наличие синхрогруппы путем сравнения ее с эталоном, что позволяет определить наличие данных и тип синхронизации.
В прямом режиме (не TDMA) вызывающая АС обеспечивает синхронизацию с принимающей стороной с помощью синхрогрупп SYNC АС, которые передаются в середине пакета на той же частоте, на которой передается информация. Передаваемые синхрогруппы SYNC АС представляют собой специальные кодовые комбинации, предназначенные для определения типа передаваемой информации: речи или данных.
В прямом режиме TDMA для того, чтобы различать речевые пакеты, пакеты данных и пакеты управления, а также определять таймслот 1 и таймслот 2, используются следующие типы синхронизации:
- речь в таймслоте 1 в прямом режиме TDMA;
- данные в таймслоте 1 в прямом режиме TDMA;
- речь в таймслоте 2 в прямом режиме TDMA;
- данные в таймслоте 2 в прямом режиме TDMA.
Перечень синхрогрупп определен в
15.2.1, источники синхронизации - в
6.7.
Для всех каналов первый пакет должен обязательно содержать синхрогруппу, позволяющую принимающей АС обнаружить наличие сигнала и засинхронизироваться с определением середины пакета. Последующие пакеты могут содержать синхрогруппу или встроенную сигнализацию в зависимости от типа пакета и его содержания.
Для речевых вызовов первым передается речевой LC-заголовок (LC Header), содержащий синхрогруппу. Далее передается речь в виде суперкадров, при этом в первом пакете каждого речевого суперкадра передается синхрогруппа, которая определяет начало речевого суперкадра и позволяет АС находиться в режиме приема речевой информации с момента начала передачи информации до ее окончания. Структура речевого суперкадра представлена в
7.2.1.
6.7 Источники синхронизации и канал передачи данных в прямом режиме передачи
6.7.1 Синхронизация абонентских станций в прямом режиме передачи
В прямом режиме передачи вызывающая АС обеспечивает синхронизацию принимающей стороны с помощью синхрогруппы, встраиваемой в передаваемый пакет, определенный настоящим комплексом стандартов для каждого вида передаваемой информации.
Вызывающая АС пытается инициировать передачу на частоте настройки канала, активируя функцию PTT ("нажать и говорить") путем нажатия соответствующей кнопки. При этом вызывающая АС способом, описанным в
7.3, определяет наличие или отсутствие на частоте канала сигналов других АС.
Если вызывающая АС определяет отсутствие передаваемых сигналов на частоте настройки, она, для идентификации себя вызываемой абонентской станцией, начинает передавать информацию с использованием пакетов со встроенной синхрогруппой в таймслоте, номер которого определяется настройками АС.
Вызывающая АС, используя доступ к каналу в соответствии с
7.3, производит вызов другой АС или группы АС в соответствии с их идентификаторами.
После того, как вызывающая АС прекращает передачу (функция нажатия кнопки для разговора PTT деактивирована и вызов закончен), любая другая АС может начать передачу информации в асинхронном режиме, передавая в канале свой вызов, содержащий не зависимую от предыдущей синхронизации последовательность синхрогрупп.
При прямом режиме TDMA в канале, выбранном вызывающей АС, должна передаваться своя синхрогруппа в каждом из пакетов.
6.7.2 Передача информации в симплексном режиме с помощью каналов с защитным временным интервалом
Для передачи информации в симплексном режиме используются логические каналы, размещаемые в таймслотах (таймслоты 1 и 2) с защитным временным интервалом, учитывающим задержку распространения и скорость нарастания сигнала усилителя передающего тракта АС, как показано на
рисунке 22.
Рисунок 22 - Варианты передачи информации с помощью каналов
с защитным временным интервалом
Существует три варианта передачи информации такого типа:
- вариант применения 1: оба таймслота используются для передачи информации двумя различными АС;
- вариант применения 2: один таймслот (таймслот 1) используется для передачи информации между АС;
- вариант применения 3: оба таймслота (таймслоты 1 и 2) используются для передачи информации от одной АС.
Варианты описывают режимы передачи либо одновременно двумя АС, либо одной АС.
Вариант 1 описывает режим, когда таймслот 1 занимает одна АС, а таймслот 2 занимает вторая АС. Вариант 2 описывает использование таймслотов в режиме передачи только одной АС. При этом другие АС находятся в режиме приема и в режиме передачи информации одновременно с передающей АС не участвуют.
Вариант применения 3: оба таймслота используются для передачи, как правило, данных.
6.7.3 Передача информации в дуплексном (двунаправленном) режиме с помощью каналов с защитным временным интервалом
Передача информации в дуплексном (двунаправленном) режиме с помощью каналов с защитным временным интервалом показана на
рисунке 23.
Рисунок 23 - Двунаправленный канал
Канал состоит из двух TDMA-каналов (таймслоты 1 и 2), разделенных защитным интервалом, учитывающим задержку распространения и скорость нарастания сигнала усилителя передающего тракта АС. Существует два варианта применения этого типа канала:
- вариант применения 1: оба таймслота используются для трафика;
- вариант применения 2: один таймслот используется для трафика, а второй - не используется.
Оба варианта описывают режимы передачи либо одновременно двумя АС, либо одной АС.
Вариант 1 описывает случай, когда таймслот 1 занимает одна АС, а таймслот 2 занимает вторая АС.
Вариант 2 описывает использование таймслотов в режиме передачи только одной АС. При этом другие АС находятся в режиме приема.
7 Требования к канальному уровню стека протоколов (уровень 2)
7.1 Описание канального уровня стека протоколов (протокол уровня 2)
Приведенные ниже подразделы описывают протокол уровня 2 и определяют работу DLL радиоинтерфейса настоящего стандарта.
7.2 Временные параметры уровня 2
7.2.1 Временные параметры речи
7.2.1.1 Речевой суперкадр
На выходе вокодера формируется речевой суперкадр, как показано на
рисунке 24, состоящий из шести пакетов (360 мс). Полные суперкадры TDMA повторяются в течение всей передачи речевой информации. Пакеты суперкадра обозначаются буквами от "A" до "F". Пакет "A" отмечает начало суперкадра и всегда содержит синхрогруппу. Пакеты от "B" до "F" несут встроенную сигнализацию на месте синхрогруппы. Синхрогруппа передается только в пакетах, обозначенных буквой "A", в остальных пакетах передается только встроенная сигнализация.
Рисунок 24 - Речевой суперкадр
7.2.1.2 Инициация передачи речи
В прямом режиме применяется инициация передачи речи, когда первому пакету "A" речевой передачи и дальнейшей речевой передаче предшествует пакет "Заголовок управления LC" (LC-заголовок). Временная диаграмма передачи речевых данных с речевым LC-заголовком показана на
рисунке 25. Речевые данные начинаются с речевого LC-заголовка и далее следуют речевые суперкадры (см.
рисунок 26). Детально LC-заголовок рассмотрен в
11.1.
Рисунок 25 - Речевое инициирование с LC-заголовком
Рисунок 26 - Продолжение передачи речевого суперкадра
В прямом режиме LC-заголовок может использоваться вместе с заголовком PI (одноблочным служебным сообщением), структура которого предназначена для использования алгоритмов шифрования. В этом случае в начале передачи размещается речевой LC-заголовок, а затем - одноблочное служебное сообщение PI, как показано на
рисунке 27. Речевой LC-заголовок должен предшествовать заголовку PI.
Рисунок 27 - Речевое инициирование с заголовками LC и PI
Возможна последовательная передача до трех заголовков LC, а также до трех заголовков (одноблочных служебных сообщений) PI. АС должна иметь возможность настройки количества передаваемых заголовков и их типов.
7.2.1.3 Окончание передачи речи
Процедура передачи речи сразу после окончания речевого суперкадра должна быть завершена передачей общего пакета данных с синхрогруппой данных вместо речевой синхрогруппы, как показано на
рисунке 28.
Рисунок 28 - Окончание передачи речи
Примечание - В прямом режиме, а также для одночастотного и двухчастотного восходящих каналов ретранслятора (подробно режим ретрансляции описан в
ГОСТ Р 71586.2) в качестве сигнала завершения разговора должен использоваться прерыватель с LC. Однако во всех остальных случаях (с нисходящим каналом ретранслятора) завершение речевого вызова может производиться как с использованием прерывателя с LC, так и передачей любого пакета ("General data burst"), содержащего синхрогруппу данных (CSBK, IDLE, заголовок данных, другие, в том числе и прерыватель с LC).
Так как синхрогруппы данных достаточно, чтобы обозначить конец процедуры передачи речи, любой общий пакет данных является пакетом завершения разговора, который называется прерывателем с LC (см.
11.2.3).
7.2.2 Временные параметры передачи данных
7.2.2.1 Временные параметры передачи данных - введение
Различие между однослотовым и двухслотовым режимами передачи информации заключается только в скорости передачи, предлагаемой высшим уровнем стека протоколов без изменения формата передаваемой информации.
Следует иметь в виду, что обозначения таймслотов "1" и "2" относятся к логическим каналам, которые должны следовать только один за другим.
7.2.2.2 Синхронизация данных в однослотовом режиме
Однослотовая передача данных должна инициироваться одним или двумя заголовками данных, содержащих адресацию, а также информацию о полезной нагрузке. Эти заголовки сопровождаются одним или более блоками данных. Последний блок в передаче завершает всю передачу данных.
На
рисунке 29 показан обмен между АС с использованием одного заголовка данных.
Рисунок 29 - Синхронизация данных одиночным заголовком
Рисунок 30 показывает однослотовый обмен данными между двумя АС, при котором требуются два заголовка данных.
Рисунок 30 - Синхронизация данных двумя заголовками
При передаче данных с шифрованием используется последовательная передача двух заголовков данных. В этом случае во втором заголовке данных передается PI DT PDU. Структура и передаваемая в заголовке сообщения PI DT PDU информация приведены в
11.3.
Однослотовый режим передачи данных применим:
- к прямым каналам;
- одночастотному ретранслятору (при использовании режима ретрансляции сигналов АС для расширения дальности действия. Такой режим подробно описан в
ГОСТ Р 71586.2).
7.2.3 Временные параметры трафика
7.2.3.1 Режим непрерывной передачи
Для непрерывной передачи информации и с целью повышения скорости трафика могут быть заняты оба логических канала: трафик передается и в канале 1, и в канале 2.
В этом случае в качестве источника синхронизации используются передаваемые синхрогруппы инициирующей вызов АС.
Пример непрерывной передачи данных показан на
рисунке 31. В канале 1 передаются данные общей длительностью пять блоков. Передача заканчивается последним блоком данных. Идентичный поток данных передается и в канале 2.
Рисунок 31 - Режим непрерывной передачи данных
Для непрерывной передачи речевых сообщений между АС используется формат "канал данных с CACH". В связи с тем, что описание CACH относится к ретрансляторам, режим прямой связи при непрерывной передаче речевых сообщений (дублирование собственных сообщений для надежности связи) подробно описан в ГОСТ Р 71586.2-2024
(подпункт 7.2.4.4). Формат "канал данных с CACH" определен в ГОСТ Р 71586.2-2024
(пункт 6.8.1).
7.2.3.2 Временные параметры прямого режима TDMA
На
рисунке 32 показан пример временной диаграммы для трафика прямого режима TDMA. В этом примере АС передает в таймслоте 2, который является одним из двух логических каналов TDMA.
Рисунок 32 - Временная диаграмма прямого режима TDMA
7.3.1 Основные правила доступа к каналу и типы активности канала
7.3.1.1 Типы активности канала
При получении доступа к каналу для передачи информации необходимо принимать во внимание, что в канале могут присутствовать следующие виды передачи (типы активности канала):
- цифровая передача, описываемая настоящим комплексом стандартов;
- цифровая передача, описываемая протоколом DMR;
- аналоговая передача.
В настоящем комплексе стандартов описаны требования, обеспечивающие работу оборудования в цифровом режиме с временным разделением каналов (два таймслота). При использовании аналоговой модуляции возможности настоящего комплекса стандартов и временное разделение каналов не поддерживаются.
Для проверки наличия работы в канале в режиме ретранслятора или прямом режиме оборудование настоящего комплекса стандартов должно контролировать уровень принимаемого сигнала: если по истечении максимального периода времени (T_ChMonTo) уровень принимаемого сигнала не превысил установленный порог (N_RssiLo), то оборудование определяет, что работа в канале отсутствует (см. примечание).
В случае превышения принимаемым сигналом порогового значения оборудование определяет наличие работы в канале и пытается войти в синхронизм в соответствии с процедурой доступа к каналу, как это определено в последующих разделах настоящего стандарта. Если процедура синхронизации состоялась, то обнаруженная передача (активность) является цифровой и относится к настоящему комплексу стандартов. Если же после максимального периода времени (T_ChSyncTo) синхронизация не состоялась, то АС определяет, что передача (активность) в канале не является цифровой и не соответствует требованиям настоящего комплекса стандартов.
Примечание - В оборудовании могут использоваться различные пороговые значения N_RssiLo для различных процедур доступа к каналу.
7.3.1.2 Статус канала
Для одночастотных каналов при отсутствии какой-либо активности канал считается незанятым - "Idle" (CS_Idle). Для одночастотных каналов прямого режима при наличии активности оборудования, соответствующего настоящему комплексу стандартов или другому стандарту, канал считается занятым - "Busy" (CS_Busy). Для одночастотных каналов прямого режима TDMA при наличии активности в таймслоте его следует считать занятым - "Busy" (CS_Busy), а при отсутствии какой-либо активности в таймслоте он считается свободным (CS_Idle). Подробно о назначении битов сообщения "Idle" описано в
приложении В.
7.3.1.3 Абонентская станция, задающая синхронизацию
В прямом режиме, как только одна из АС начинает передачу информации, она становится АС, задающей синхронизацию. Эта АС является источником синхронизации, передавая синхрогруппу для выбранных таймслота и частоты.
7.3.1.4 Сообщения времени удержания и временные параметры
После окончания вызова канал переходит в состояние удержания, в котором доступ к каналу имеют только АС, участвовавшие в последнем вызове. Этот период называется периодом удержания канала (T_ChHt), а его длительность зависит от периода удержания вызова (T_CallHt) (который может быть равен нулю) и определяется конфигурацией АС.
В течение этого промежутка времени АС передает прерыватель с LC (с идентификаторами источника и получателя речевого вызова).
АС, которые не участвовали в речевом вызове, используют протокол LBT, как описано в
7.3.1.6, а также в
7.3.2, и не могут занимать канал в состоянии удержания.
Примечание - В соответствии с логикой установления вызова, если CC не соответствует установленному, то эта АС не может участвовать в вызове и занимать канал.
7.3.1.5 Зависимость таймслотов 1 и 2
В прямом режиме оба таймслота используются независимо.
Например, речевой вызов или вызов данных могут осуществляться в одном таймслоте, в то время как другой таймслот остается "свободным" или занимается другим вызовом (свободный таймслот может занимать другая АС).
7.3.1.6 Критерий допуска к передаче
Если АС требует передачи ответа, то он может передаваться в таймслоте ожидания независимо от того, является ли канал CS_Idle или CS_Busy. Кроме того, если АС находится в состоянии речевого вызова, она может передавать независимо от того, является ли канал CS_Idle или CS_Busy относящимся к тому же речевому вызову. Однако для всех других ситуаций абоненты должны использовать в канале следующие механизмы доступа:
- по протоколу LBT для всех каналов: АС не передают информацию в логическом канале при посторонней работе (состояние канала - CS_Busy);
- по протоколу LBT с учетом CC: АС не передают информацию в логическом канале при посторонней работе (состояние канала - CS_Busy), содержащей аналогичный CC. Во всех других случаях (включая наличие в радиосети работы, содержащей другой CC) АС осуществляет передачу;
- не по протоколу LBT: АС должна передавать независимо от наличия работы в канале.
7.3.1.7 Повторная передача
Для одночастотных (двунаправленных) каналов прямого режима оборудование, соответствующее настоящему комплексу стандартов (АС или АС в режиме ретрансляции) и требующее получения ответа от другого объекта ЦППР, ожидает этот ответ в следующем таймслоте с таким же номером.
В остальных случаях, если ответ в ожидаемом таймслоте не будет получен, объект должен неоднократно повторять сообщение (каждый раз ожидая ответа), пока не будет получен ответ, или сообщение будет повторено максимальное количество раз, или обнаружится непредвиденная в эфире активность в режиме ЦППР (т.е. радиопередача другого объекта, не связанная с исходным сообщением). Если в конечном счете ответ получен, эта процедура должна быть успешно завершена, в противном случае, если ответ не будет получен или обнаружится непредвиденная в эфире активность, процедура должна быть определена как несостоявшаяся (см. примечание).
Примечание - Там, где обнаружена непредвиденная активность ЦППР, некоторым вызовам (например, при передаче данных) может потребоваться их прекращение и повторная попытка возобновления передачи информации, которая будет проведена в случайном порядке.
7.3.2 Процедура доступа к каналу в прямом режиме
7.3.2.1 Процедура доступа к каналу в прямом режиме - введение
Основные правила доступа к каналу рассмотрены в
7.3.1.
В качестве исходных состояний АС при запросе передачи применяются различные высокоуровневые состояния. Доступ к каналу может запрашиваться из состояния Out_of_Sync_Channel_Monitored (PS_OutOfSyncChMon), которое является составной частью состояния Out_of_Sync (PS_OutOfSync). АС во время ожидания статуса канала CS_Idle также может перейти в состояние выхода из синхронизма - Holdoff (PS_ Holdoff). Эти состояния определены как:
- Out_of_Sync_Channel_Monitored (PS_OutOfSyncChMon): АС переходит к этому состоянию из PS_OutOfSync после мониторинга уровня радиочастотного излучения и отсутствия SYNC на протяжении промежутка времени, достаточного для принятия решения о наличии канала. Этот промежуток времени задается таймером наблюдения (мониторинга) T_Monitor. После истечения времени этого таймера АС считает, что на канале отсутствует эфирная активность. В таком состоянии АС продолжает контролировать уровень радиочастотного излучения и поиск SYNC;
- Holdoff (PS_Holdoff): АС переходит в это состояние, когда не требуется срочная передача и занят канал. В этом случае запрос на передачу переводит АС в режим ожидания. Если требуется некоторое время удержания, АС запускает таймер случайного периода удержания T_Holdoff.
Примечание - T_Holdoff запускается для несрочных по времени передач.
7.3.2.2 Доступ к каналу в прямом режиме
Доступ к каналу в прямом режиме - общие положения
В прямом режиме инициировать доступ к каналу можно из любого состояния АС высокого уровня, определенного в
приложении Е. Это следующие высокоуровневые состояния: PS_OutOfSync, PS_InSyncUnknownSystem, PS_NotInCall и PS_OthersCall или PS_MyCall. Кроме того, можно запросить доступ к каналу из состояния PS_OutOfSyncChMon.
Доступ к каналу из состояния АС Out_of_Sync
На
рисунке 33 показаны три способа доступа из высокоуровневого состояния Out_of_Sync АС. АС в состоянии Out_of_Sync не находится в канале достаточно долго, чтобы определить его состояние, но она должна стремиться к этому. Для понимания процесса на
рисунке 33 показаны переходы из состояния Out_of_Sync в состояния Out_of_Sync_Channel_Monitored или In_Sync_Unknown_System. Состояния Out_of_Sync_Find_Sync и In_Sync_Unknown_System_Find_CC не определены в высокоуровневых разделах SDL АС. Эти состояния описаны следующим образом:
- Out_of_Sync_Find_Sync: после обнаружения АС РЧ в канале она переходит в данное состояние и пытается засинхронизироваться с сигналом. Окончание времени таймера наблюдения (мониторинга) T_Monitor подразумевает наличие в канале активности оборудования, не относящегося к данному комплексу стандартов. На
рисунке 33 данное состояние для упрощения записи обозначено Find_Sync;
- In_Sync_Unknown_System_Find_CC: после синхронизации АС с каналом она переходит в данное состояние и пытается идентифицировать находящийся в канале CC. Окончание времени таймера TX_CC_Timer (T_TxCC) в этом состоянии означает активность в канале другой системы. На
рисунке 33 данное состояние для упрощения записи обозначено Find_CC.
Рисунок 33 - SDL-диаграмма Out_of_Sync
Запрос передачи, использующий доступ к каналу не по протоколу LBT из состояния Out_of_Sync АС высокого уровня, удовлетворяется всегда.
Запрос передачи, использующий любой режим доступа к каналу по протоколу LBT из высокоуровневого состояния Out_of_Sync, сначала инициирует оценку уровня радиочастотного излучения в канале. Если уровень радиочастотного излучения меньше установленного порога, то передача предоставляется при любом режиме доступа к каналу по протоколу LBT (см. примечание). Если уровень радиочастотного излучения больше или соответствует установленному N_RssiLo, и используется тип доступа к каналу по протоколу LBT для всех каналов, АС отклоняет передачу или помещает ее в очередь.
Примечание - Оборудование, соответствующее настоящему комплексу стандартов, может использовать различные значения N_RssiLo для различных процедур доступа к каналу.
Если уровень радиочастотного излучения выше или равен установленному N_RssiLo, а тип доступа к каналу - по протоколу LBT с учетом CC и не истекло время таймера T_Monitor, то АС пытается засинхронизироваться с пакетами передаваемой информации в канале. По истечении времени таймера T_Monitor предполагается, что передача в канале не относится к настоящему комплексу стандартов и АС предоставляется возможность передачи. Если же АС в состоянии засинхронизироваться с видом передаваемой информации (активностью) в канале, то запускается TX_CC_Timer (T_TxCC) и АС пытается определить CC канала.
Если время TX_CC_Timer (T_TxCC) заканчивается или CC не идентичен, то АС предоставляется право передачи. Если CC идентичен, то передача помещается в очередь или отклоняется, и АС переходит в высокоуровневое состояние Not_in_Call.
Доступ к каналу из состояния АС Out_of_Sync_Channel_Monitored
На
рисунке 34 показаны три способа выхода из состояния Out_of_Sync_Channel_Monitored.
Рисунок 34 - SDL-диаграмма Out_of_Sync_Channel_Monitored
SDL-диаграмма описывает запрос на передачу информации в том случае, когда АС знает, что в настоящее время в канале отсутствует активность и известен уровень радиочастотного излучения в канале.
Передача из этого состояния разрешена во всех случаях, за исключением варианта, когда используется режим доступа к каналу по протоколу LBT для всех каналов, а уровень радиочастотного излучения превышает или равен N_RssiLo. В этом случае передача отклоняется или помещается в очередь.
Доступ к каналу АС из состояния In_Sync_Unknown_System
На
рисунке 35 показаны три варианта выхода из состояния АС In_Sync_Unknown_System.
Рисунок 35 - SDL-диаграмма In_Sync_Unknown_System
Запрос передачи с использованием режима доступа не по протоколу LBT к каналу из высокоуровневого состояния АС In_Sync_Unknown_System всегда удовлетворяется.
Запрос передачи, использующий доступ к каналу по протоколу LBT для всех каналов из высокоуровневого состояния In_Sync_Unknown_System, будет отклонен или помещен в очередь. В этом случае АС уступает текущему действию в канале.
Запрос передачи, использующий доступ к каналу по протоколу LBT с учетом CC из высокоуровневого состояния In_Sync_Unknown_System АС, запускает таймер TX_CC_Timer (T_TxCC). АС пытается определить CC в канале. Доступ к каналу из этого состояния идентичен доступу из высокоуровневого состояния Out_of_Sync.
Доступ к каналу из состояния АС Not_in_Call
Запрос передачи, использующий режим доступа к каналу не по протоколу LBT из высокоуровневого состояния АС Not_in_Call, удовлетворяется всегда.
Запрос передачи, использующий режим доступа к каналу по протоколу LBT из высокоуровневого состояния АС Not_in_Call, отклоняется или помещается в очередь, если нет строгого ограничения во времени на передачу. Это производится для достижения состояния, в котором АС соответствует CC. АС останется в состоянии Not_in_Call.
Доступ к каналу из состояния АС Others_Call
Запрос передачи, использующий режим доступа к каналу не по протоколу LBT из высокоуровневого состояния АС Others_Call, удовлетворяется всегда.
Запрос передачи, использующий любой режим доступа к каналу по протоколу LBT из высокоуровневого состояния АС Others_Call, отклоняется или помещается в очередь, если передача не строго ограничена по времени. Это производится для достижения состояния, в котором АС соответствует CC. АС остается в состоянии Others_Call.
Доступ к каналу из состояния АС My_Call
В этом состоянии АС формирует вызов и использует режим доступа к каналу не по протоколу LBT.
Это не зависит от запрограммированной в АС процедуры доступа к каналу.
7.3.2.3 Не строго ограниченный по времени CSBK ACK/NACK доступ к каналу
На
рисунке 36 показан доступ к каналу АС, когда она принимает адресованный CSBK, который требует не строго ограниченного по времени ответа. Ответ может быть ACK или NACK, а доступ к каналу - по протоколу LBT или не по протоколу LBT. Фактические правила доступа к каналу для функций, требующих передачи CSBK, определены в
7.3.1. Эти правила могут включать в себя добавление счетчиков или таймеров для ограничения времени, в течение которого АС будет пытаться передать CSBK в случае, когда канал занят.
Рисунок 36 - SDL-диаграмма FNS-доступа к каналу
На уровне DLL принимается простой TX_CSBK из CCL в состоянии TX_Idle. TX_Idle - общее состояние, в котором АС не пытается передавать в настоящее время. При использовании режимов доступа к каналу по протоколу LBT и попытке передать NACK_Rsp АС запускает таймер поиска в режиме ожидания T_IdleSrch и переходит в состояние Qualify-Idle. В этом состоянии передается сообщение, если канал находится в режиме ожидания. Однако, если в данном состоянии истекает время таймера или канал занят, запускается другой таймер: Random_Holdoff. По истечении времени этого таймера АС переходит обратно в состояние Qualify_Idle.
7.3.2.4 Доступ к каналу в прямом режиме TDMA
Доступ к каналу в прямом режиме TDMA - общие положения
Прямой режим TDMA предназначен для использования любого из трех существующих типов настроек доступа к каналу: по протоколу LBT для всех каналов, по протоколу LBT с учетом CC, не по протоколу LBT. АС, работающая в прямом режиме TDMA, должна быть запрограммирована для работы в таймслоте 1 или таймслоте 2. Настройка режима доступа к каналу по протоколу LBT обеспечивает работу АС только по прописанному в настройках таймслоту. Режим доступа к каналу не по протоколу LBT предполагает возможность работы в свободном таймслоте, не установленном в настройках.
В прямом режиме TDMA можно инициировать доступ к каналу из любого высокоуровневого состояния АС, определенного в
приложении Е. Это следующие высокоуровневые состояния: PS_OutOfSync, PS_InSyncUnknownSystem, PS_NotInCall и PS_OthersCall или PS_MyCall. Кроме того, можно запросить доступ к каналу из состояния PS_OutOfSyncChMon.
Доступ к каналу из состояния АС Out_of_Sync
На
рисунке 37 показаны три способа доступа из высокоуровневого состояния АС Out_of_Sync. На SDL-диаграмме отображен запрос передачи из состояния Out_of_Sync. В состоянии Out_of_Sync АС не занимает канал достаточно долго, чтобы определить его состояние. Поэтому она должна пытаться это сделать. Кроме того, на
рисунке 37 показано, как происходят переходы из состояния Out_of_Sync в Out_of_Sync_Channel_Monitored или In_Sync_Unknown_System.
Рисунок 37 - SDL-диаграмма Out_of_Sync
Запрос передачи информации с использованием доступа к каналу не по протоколу LBT из высокоуровневого состояния АС Out_of_Sync выдается после того, как будет определено текущее состояние канала. Если в течение периода поиска не обнаружена ни одна из синхрогрупп таймслота прямого режима TDMA, то АС должна вести передачу с синхронизацией таймслота канала, если она известна. Если синхронизация таймслота канала неизвестна, АС должна передавать, используя правила синхронизации, определенные в
6.6,
6.7,
7.2 и
7.3. Если в течение периода поиска будет обнаружена синхрогруппа прямого режима TDMA для другого таймслота, в котором АС не передает, то она, несмотря на то, что изначально запрограммирована на работу в конкретном таймслоте, должна синхронизироваться в другом таймслоте, сдвинув временную синхронизацию на 30 мс. Если в течение периода поиска будет обнаружена синхрогруппа прямого режима TDMA для таймслота, в котором осуществляется передача, то АС должна засинхронизироваться в данном таймслоте и передавать, если CC не является CC всей системы (All System Color Code, 0xF). Если передаваемая в каналах информация содержит общесистемный CC, то АС может отклонить запрос передачи.
Запрос передачи с использованием режима доступа по протоколу LBT для всех каналов из высокоуровневого состояния Out_of_Sync должен определить уровень радиочастотного излучения в канале, если синхрогруппа прямого режима TDMA не будет обнаружена. Если уровень радиочастотного излучения меньше, чем установленный порог, то передачу разрешают, и АС должна передавать с синхронизацией таймслота канала, если она известна. Если синхронизация таймслота канала неизвестна, то АС должна передавать, используя правила синхронизации, определенные в настоящем комплексе стандартов. Если уровень радиочастотного излучения будет выше или равен установленному N_RssiLo, АС должна отклонить передачу информации или поместить ее в очередь. Если будет обнаружена синхрогруппа прямого режима TDMA для другого таймслота, в котором АС не передает, то АС должна засинхронизироваться, скорректировав временные характеристики на 30 мс, и сравнить уровень радиочастотного излучения таймслота, в котором будет осуществляться передача, с установленным в N_RssiLo. Если уровень радиочастотного излучения будет выше или равен установленному N_RssiLo, то АС должна отклонить передачу или поместить ее в очередь, установив таймер в соответствии с
рисунком 37. Если уровень радиочастотного излучения ниже, чем установленный порог, то передачу разрешают. Если будет обнаружена синхрогруппа прямого режима TDMA для желаемого таймслота, то АС должна проверить уровень радиочастотного излучения по отношению к запрограммированному N_RssiLo. Если уровень радиочастотного излучения выше или равен установленному N_RssiLo, то АС должна уступить текущей активности канала и отклонить передачу или поместить ее в очередь, установив таймер в соответствии с
рисунком 37.
Если уровень радиочастотного излучения ниже установленного порога, то передача разрешается. Запрос передачи информации с использованием режима доступа к каналу по протоколу LBT с учетом CC из высокоуровневого состояния Out_of_Sync нужно удовлетворить, если не будет обнаружена синхрогруппа прямого режима TDMA. АС должна передавать информацию с синхронизацией таймслота канала, если она известна. Если синхронизация таймслота канала не известна, то АС должна передавать информацию с использованием правил синхронизации, определенных настоящим комплексом стандартов. Если будет обнаружена синхрогруппа прямого режима TDMA для другого таймслота, в котором АС не передает, то АС должна засинхронизироваться, скорректировав временные характеристики на 30 мс и передавать. Если будет обнаружена синхрогруппа прямого режима TDMA для требуемого таймслота, то АС должна определить CC и при его соответствии CC, запрограммированному в АС, она может вести передачу. Если CC не совпадает или является общесистемным CC (0xF), то АС помещает передачу в очередь или отклоняет и переходит в высокоуровневое состояние Not_in_Call.
Доступ к каналу из состояния АС Out_of_Sync_Channel_Monitored
На
рисунке 38 показаны три способа доступа к каналу из состояния Out_of_Sync_Channel_Monitored.
Рисунок 38 - SDL-диаграмма Out_of_Sync_Channel_Monitored
Данная SDL-диаграмма описывает запрос передачи, когда АС знает, что канал в настоящее время неактивен, а также ей известен уровень радиочастотного излучения в канале.
Все передачи из данного состояния разрешены, кроме случая, когда используется режим доступа к каналу по протоколу LBT для всех каналов и уровень радиочастотного излучения превышает N_RssiLo. В этом случае АС должна отклонить передачу или поместить ее в очередь.
Доступ к каналу из состояния АС In_Sync_Unknown_System
На
рисунке 39 показаны три способа доступа к каналу из высокоуровневого состояния АС In_Sync_Unknown_System.
Рисунок 39 - SDL-диаграмма In_Sync_Unknown_System
Запрос передачи, использующий режим доступа к каналу не по протоколу LBT из высокоуровневого состояния АС In_Sync_Unknown_System, всегда удовлетворяется, если активность не использует общесистемный CC. Если активность использует общесистемный CC, то запрос передачи может быть разрешен.
Запрос на передачу, использующий режим доступа к каналу по протоколу LBT для всех каналов из высокоуровневого состояния АС In_Sync_Unknown_System, отклоняется или помещается в очередь, если в требуемом для передачи таймслоте уровень радиочастотного излучения будет выше или равен N_RssiLo. АС должна разрешить передачу, если в требуемом таймслоте уровень радиочастотного излучения будет ниже, чем N_RssiLo.
Запрос передачи, использующий режим доступа к каналу по протоколу LBT с учетом CC из высокоуровневого состояния АС In_Sync_Unknown_System, должен запустить таймер TX_CC_Timer (T_TxCC). При этом АС пытается определить CC в канале. Доступ из данного состояния совпадает с доступом из высокоуровневого состояния Out_of_Sync.
Доступ к каналу из состояния АС Not_In_Call
Запрос передачи с использованием режима доступа к каналу не по протоколу LBT из высокоуровневого состояния АС Not_in_Call всегда удовлетворяется.
Запрос передачи, использующий любой режим доступа к каналу по протоколу LBT из высокоуровневого состояния Not_in_Call, должен быть отклонен или помещен в очередь, если он нестрого ограничен по времени. Это необходимо для того, чтобы достигнуть состояния, в котором АС имеет соответствующий CC. АС остается в состоянии Not_in_Call.
Доступ к каналу из состояния АС Others_Call
Запрос передачи, использующий режим доступа к каналу не по протоколу LBT из высокоуровневого состояния АС Others_Call, всегда удовлетворяется.
Запрос передачи, использующий любой режим доступа к каналу по протоколу LBT из высокоуровневого состояния Others_Call, должен быть отклонен или помещен в очередь, если он нестрого ограничен по времени. Это необходимо для того, чтобы достигнуть состояния, в котором АС имеет соответствующий CC. АС при этом остается в состоянии Others_Call.
Доступ к каналу из состояния АС My_Call
В этом состоянии АС участвует в вызове и использует режим доступа к каналу не по протоколу LBT. Это не зависит от запрограммированного в АС режима доступа к каналу. При передаче АС должна использовать распределение таймслотов канала, которое используется в данном вызове.
Доступ к каналу при необходимости быстрого ответа
Если АС в прямом режиме TDMA должна быстро ответить (около 90 мс) в автоматическим режиме после приема адресованного ей сообщения (например, при инициации вызова способом OACSU), то она передает ответ с синхронизацией таймслота канала принятого сообщения. CT_CSBK_Terminator передается вызывающей АС для резервирования канала в соответствии с
11.4 и сохраняет синхронизацию таймслота канала.
8 Требования к передаче сообщений и коротких данных
Данный раздел описывает режим передачи сообщений между АС. Передача может быть подтверждаемой (с подтверждением достоверности на принимающей стороне) или неподтверждаемой (без подтверждения достоверности на принимающей стороне). В зависимости от помехоустойчивого кода и подтверждения/неподтверждения в этом режиме обеспечивается передача сообщений объемом до 1 508 байт (24 байта в блоке умножить на 63 блока и вычесть 4 байта).
Каждое сообщение состоит из заголовка данных и, в большинстве случаев, пакетов самих данных (скорости кодирования 1/2, 3/4 или без кодирования). Последний блок пакетов данных должен содержать проверочные элементы кода верификации CRC-32.
Заголовок сообщений содержит параметры, определяющие передачу данных и, в частности, количество и формат данных, передаваемых в сообщении.
В DLL передача неподтверждаемых данных сообщения должна осуществляться согласно
9.3 настоящего стандарта, хотя АС может использовать доступ к каналу не по протоколу LBT. Передача подтверждаемых данных в DLL должна осуществляться согласно
9.4 настоящего стандарта, хотя АС также может использовать доступ к каналу не по протоколу LBT. Передача подтверждаемых данных должна поддерживать режим контроля "stop and wait".
Примечание - Форматы заголовка сообщений не поддерживают режим контроля SW, описанный в
9.4.4.
При передаче сообщений должны использоваться следующие режимы доступа: по протоколу LBT для всех каналов и по протоколу LBT с учетом CC.
Передача определенных данных - это передача небольшого количества данных между АС с заранее определенным форматом, который указан в IE "Формат определенных данных" (DD Format) в блоке Short Data Header. IE DD Format определен в
15.5.35.
8.1.1 Типы/PDU определенных данных
Определенные данные могут быть закодированы помехоустойчивым кодом со скоростью кодирования
1/
2,
3/
4 или без кодирования как для подтверждаемых, так и для неподтверждаемых данных. Все типы данных/PDU являются такими же, как описано в
разделе 9 настоящего стандарта, за исключением заголовка данных, как описано в
таблице 2.
Таблица 2
Особенности "Тип/PDU" определенных данных
Тип данных | Значение | Предназначение | PDU | DPF |
Заголовок данных | 01102 | Адресация | DD_HEAD | 11012 |
8.1.2 Значения IE определенных данных
Определенные данные должны использовать значение IE SAP для коротких данных (см.
15.5.15).
Значение IE AB заголовка не должно быть равно 00 00002, так как вся информация передается в блоках данных. Значение IE Response_Requested (A) заголовка должно быть равно 02 для неподтверждаемых данных и 12 - для подтверждаемых.
8.2 Необработанные данные
Передача необработанных данных - это передача небольшого количества данных между приложениями, функционирующими на объектах сети ППР, что позволяет самим приложениям управлять форматом передаваемых данных. Уровень DLL обеспечивает передачу данных между портом источника и портом назначения объектов сети ППР, как установлено в соответствующих полях порта источника и порта назначения.
8.2.1 Типы/PDU необработанных данных
Необработанные данные могут быть закодированы помехоустойчивым кодированием со скоростью кодирования
1/
2,
3/
4 или без кодирования - как для подтверждаемых, так и для неподтверждаемых данных. Все типы данных/PDU являются такими же, как описано в
разделе 9 настоящего стандарта, за исключением заголовка данных, как описано в
таблице 3.
Таблица 3
Особенности заголовка "Тип/PDU" необработанных данных
Тип данных | Значение | Предназначение | PDU | DPF |
Заголовок данных | 01102 | Адресация | R_HEAD | 11102 |
8.2.2 Значения IE необработанных данных
Необработанные данные должны использовать значение IE SAP для коротких данных, приведенное в
15.5.15. Значение IE AB заголовка не должно быть равно 00 0000
2, так как вся информация передается в блоках данных.
Значение IE Response_Requested (A) заголовка должно быть равно 02 для неподтверждаемых данных и 12 - для подтверждаемых.
8.3 Статусные/прекодированные данные
Передача статусных/прекодированных (Status/precoded) данных - это передача предварительно закодированных и статусных сообщений от одной АС к другой(им) АС. Передача статусных/прекодированных данных - услуга, которая позволяет отправить по радиоканалу код, значение которого известно всем остальным сторонам вызова. Обычно в каждой АС хранится таблица соответствий кодов определенным значениям (например, код равен 00 0000 00012, значение - "Принято"). Статусные/прекодированные сообщения содержат всю информацию в заголовке данных. Поэтому IE AB заголовка данных должен быть установлен в значение 00 00002.
Примечание - Статусные/прекодированные данные не поддерживают DLL SARQ.
8.3.1 Типы данных/PDU статусных/прекодированных данных
Статусные/прекодированные данные передаются только в заголовке данных PDU. Могут использоваться как неподтверждаемые, так и подтверждаемые данные. Типы данных/PDU перечислены в
таблице 4.
Таблица 4
Особенности "Тип/PDU" статусных/прекодированных данных
Тип данных | Значение | Предназначение | PDU | DPF |
Заголовок данных | 01102 | Адресация | SP_HEAD | 11102 |
8.3.2 Значения IE статусных/прекодированных данных
Статусные/прекодированные данные должны использовать значение IE SAP для коротких данных, приведенное в
15.5.15.
IE AB заголовка должен быть установлен в значение 00 00002, так как вся информация передается в заголовке данных. Комбинация значения 11102 IE Packet Data Format и значения 002 IE AB идентифицируют заголовок коротких данных для работы со статусными/прекодированными короткими данными.
Значение IE Response_Requested (A) заголовка должно быть установлено в 02 для неподтверждаемых данных и 12 - для подтверждаемых данных.
8.4 Ответ о подтверждении сообщений и данных
Для формирования ответа о подтверждении сообщений и данных (Short data confirmed response) для прямого режима требуется два типа данных и два PDU. Они перечислены в
таблице 5. Если необходим собственный заголовок, то требуется третий блок PDU.
Таблица 5
Типы/PDU ответа подтверждаемых сообщений и данных
Тип данных | Значение | Предназначение | PDU | DPF |
Заголовок данных | 01102 | Адресация | C_RHEAD | 00012 |
Собственный заголовок | P_HEAD | 11112 |
Данные, передаваемые со скоростью кодирования 1/2 | 01112 | Блок данных ответного пакета | C_RDATA | NA |
Комбинация IE A и SARQ, содержащихся в R_HEAD PDU или DD_HEAD PDU, указывает на тип ответа, как показано в
таблице 6.
Таблица 6
A | SARQ | Комментарий |
0 | 0 | Сообщение не подтверждено (нет ответа) |
0 | 1 | Зарезервировано для будущего использования |
1 | 0 | Сообщение подтверждено (относится ко всему сообщению) |
1 | 1 | Сообщение подтверждено (SARQ на блок к основному блоку) |
IE F в R_HEAD PDU или в DD_HEAD PDU должен быть установлен в значение 12, если SARQ не используется. Если SARQ используется, IE F должен быть установлен в значение 12 в первой попытке передачи и в значение 02 - в последующих попытках.
Ответное сообщение с IE "Класс", "Тип" и "Статус" в C_RHEAD приведено в
таблице 7.
Таблица 7
Ответное сообщение с IE "Класс", "Тип" и "Статус" в C_RHEAD
Класс | Тип | Статус | Сообщение | Комментарии |
002 | 0012 | N(S) | ACK | Все блоки всех пакетов N(S) успешно получены |
012 | 0002 | N(S) | NACK | Неправильный (несоответствующий) формат |
012 | 0012 | N(S) | NACK | Пакет с несовпадающей CRC |
012 | 0102 | N(S) | NACK | Память получателя заполнена |
012 | 1002 | N(S) | NACK | Не подлежит доставке |
102 | 0002 | N(S) | SACK | Получатель запрашивает выборочный повтор блоков, указанных в блоке данных ответного пакета |
Примечания
1 Ответ о доставке (квитанция) данных поддерживается только состоянием "stop and wait flow control".
2
Таблица 7 представляет собой варианты возможных ответов, определенных таблицей, находящейся в
14.3.3.4.
9 Требования к интернет-протоколу передачи данных
Настоящий раздел описывает требования к адресации и типу данных, передаваемых с помощью IP передачи данных четвертой версии (IPv4).
Примечание - Подробное описание протокола приведено в
[1].
Для передачи IP-данных пакеты, сформированные на CCL с помощью IP, встраиваются в PDP, описанный в
разделе 14, что расширяет возможности оборудования, соответствующего настоящему комплексу стандартов.
IPv4 обеспечивает оптимальную доставку дейтаграммы (всего передаваемого пользовательского сообщения в виде пользовательских данных) между двумя точками доступа. Протокол IPv4 вызывается с помощью "хост-хост"-протоколов (например, TCP, UDP) в интернет-среде. Вызовы IPv4 и передача IP-дейтаграммы осуществляются по радиоинтерфейсу в соответствии с требованиями к механизму PDP.
Услуга передачи IP между двумя точками доступа использует третий уровень стека протоколов (CCL), на котором осуществляется формирование IP-заголовков или проверка адресации (ID отправителя и получателя, IP-адрес). Методы передачи IP-пакетов могут быть как без подтверждения передаваемых IP-данных, так и с их подтверждением.
В подразделах настоящего раздела определены следующие методы для передачи IP-пакетов:
- в
9.3 - метод передачи без подтверждения (unconfirmed);
- в
9.4 - метод передачи с подтверждением (confirmed);
- в
9.5 - метод встраивания в первые блоки данных PDP-транзакции IP-заголовка при передаче IP-пакета.
Это позволяет разработчикам создавать свои приложения в стандартизированной среде.
9.1 IP-адресация, извлекаемая из DLL
В настоящем подразделе рассматриваются: значение IP-адреса АС, адрес IP периферийного устройства, способного подключаться к АС, и адрес группы, когда IP-адрес является производным от адреса DLL. Все адреса IPv4 (АС, IP периферийных устройств, а также групп абонентских станций) должны быть уникальными.
Уникальный адрес IPv4 получается из DLL-адреса АС, который определен в
приложении А. Использование производного IP-адреса упрощает конфигурацию АС. Это также устраняет необходимость в использовании протокола ARP.
Адрес АС в сети формируется следующим образом. Старший байт IPv4 адреса CAI назначается централизованно и должен быть одинаков для всех АС сети. Младшие три байта адреса заполняются номером (ID) АС. Адресом периферийного устройства, подключенного к АС, является адрес CAI плюс 1, с последними байтами адреса, соответствующими номеру подключенного к АС устройства.
АС, получив IP-пакет из радиосети ППР, анализирует адрес получателя и маршрутизирует пакет во внешний интерфейс, уменьшая TTL пакета.
Если подсети ППР соединяются с сетью Интернет, то при таком соединении в АС должна быть реализована процедура NAT.
Примечание - ARP представляет собой протокол, используемый IPv4 для сопоставления IP-адреса с адресами, используемыми в протоколе управления соединением при передаче данных. Термин "разрешенные адреса" относится к процессу поиска адресов.
9.1.1 IP-адресация индивидуальных радиосетей
Сеть радиосвязи может быть способна поддерживать несколько разных подсетей. Некоторые варианты приведены ниже.
Когда необходимо проверить соответствие между индивидуальным адресом АС DLL- и IP-адресом АС (включая IP-адрес периферийного устройства АС), должны применяться следующие правила:
- IP-адрес АС и ее периферийного устройства являются адресом "класса A" (см.
рисунок 40);
- хостовый номер поля IP-адреса АС или ее периферийного устройства является DLL-адресом АС (24 бита);
- поле "ID сети" IP-адреса АС является либо установленным значением или значением по умолчанию;
- поле "ID сети" IP-адреса IP-периферийного устройства является полем "ID сети" АС плюс 1 (см.
рисунок 40).
Рисунок 40 - Формат адреса "класса A"
9.1.2 IP-адресация групповых радиосетей
IP-адрес группы должен быть адресом "класса D" (см.
рисунок 41). Когда необходимо проверить соответствие между DLL групповым адресом АС и групповым IP-адресом АС, должны применяться следующие правила:
- групповой IP-адрес АС является адресом "класса D" (см.
рисунок 41);
- наиболее значимые 8 бит группового IP-адреса (за исключением группы вещательных данных) являются конфигурацией адреса "класса D" с четырьмя значащими битами из набора для E16;
- наименее значимые 24 бита группового IP-адреса для групповых данных являются одинаковыми с DLL-адресом группы;
- если поддерживается ограничение IP-вещания (т.е. мультикастинг), IP-адрес вещания (т.е. группы, содержащей все адреса абонентских станций) отображается как FFFFFFFF16 по отношению к FFFFFF16 в DLL;
- не должны использоваться адреса в диапазоне от 224.0.0.0 до 224.255.255.255.
Примечание - Адрес FFFFFFFF16 обозначает вещание по локальной сети через аппаратные средства, и информация не должна быть направлена за пределы третьего уровня маршрутизатора. Локальная сеть аппаратных средств является физическим соединением, к ней подключен хост для всех его ближайших соседей.
Рисунок 41 - Формат адреса класса D
9.1.3 Правила назначения и преобразования сетевых адресов
В целях обеспечения обмена информацией различных внешних устройств с оборудованием, соответствующим настоящему комплексу стандартов, применяется процедура преобразования сетевых адресов (NAT) типа Full Cone. Порядок назначения адресов и их преобразования с использованием NAT описан в
А.1.6.
9.2 Сообщения об ошибках в IP
Чтобы сообщить об ошибках в обработке дейтаграмм, используется протокол ICMP. Технология ICMP не обеспечивает надежность доставки, а только информирует об ошибках. Протоколы более высокого уровня, использующие IP, должны внедрять свои собственные процедуры для обеспечения надежности связи.
Примечание - Подробное описание в
[2].
Во избежание повторов и излишней загрузки сети ICMP-сообщения о передаче собственных сообщений протокола ICMP не передаются. Сообщения ICMP передаются с использованием основного заголовка IP. Как правило, он имеет длину 36 байтов.
В
таблице 8 показан минимальный набор ICMP-сообщений.
Таблица 8
Сообщение ICMP, наименование (тип) | Код | Комментарий |
Не достигло места назначения | Сеть недоступна | Конечный пункт назначения IP-сообщения, полученного от АС, не достигнут |
Хост недоступен | Отправитель исчерпал максимальное число повторных попыток на уровне радиоинтерфейса или полученное сообщение вызывает переполнение очереди сообщений получателя, или время выдержки сообщения в очереди превысило установленный предел |
Необходима фрагментация | IP-сообщение, полученное от АС, превышает максимальный объем блока передаваемой информации (MTU) для предназначенного (вспомогательного) интерфейса, и дейтаграмма имеет нефрагментированный набор битов в IP-заголовке |
Сеть назначения неизвестна | IP-сообщение, полученное на АС, указывает назначение класса сети, которая не поддерживается системой |
Проблема параметра | Испорчен заголовок IP-пакета | IP-сообщение, полученное на АС, имеет формат IP-заголовка, несоответствующий формату IPv4 |
9.3 Передача неподтверждаемых данных DLL
Передача неподтверждаемых данных DLL обеспечивает лучшие возможности обмена данными между пользователями либо между пользователем и группой пользователей. Для этого может быть использован либо IP-протокол либо процедура передачи коротких данных.
Примечание - Этот подраздел определяет конкретные процедуры передачи неподтверждаемых данных DLL по IP-протоколу между точками доступа. Процедуры предоставления услуг на основе передачи коротких данных аналогичны процедурам передачи данных по IP-протоколу, за исключением случаев, когда имеются отличия в передаче коротких данных, оговоренные в настоящем комплексе стандартов.
При передаче неподтверждаемых данных IP должен использоваться протокол LBT (LBT с учетом CC или LBT для всех каналов) в качестве механизма доступа к каналу, как это определено в
7.3.1.
Первый пакет при передаче неподтверждаемых данных IP несет необходимую информацию о передаваемых данных, позволяющую сделать выбор о типе уведомлений (индивидуальные/групповые или другие уведомления). Это должен быть завершенный пакет неподтверждаемых данных с заголовком пакета (U_HEAD) PDU, в котором указан тип данных. IE SAP в U_HEAD PDU должен быть основан на IP-значении пакетных данных, как это определено в
15.5.15. Опционально, если необходим собственный заголовок, второй передаваемый заголовок (P_HEAD PDU) передается с помощью пакета заголовка типа данных (Data Header Data Type).
Блоки данных должны передаваться посредством процедур "Блок передачи Данных" и "Последний Блок передачи данных" PDU для выбранной скорости кодирования FEC, как это определено в
14.3.3. Процедура "Тип Данных" блоков данных должна указывать скорость кодирования FEC. Во время передачи данных скорость кодирования FEC и, следовательно, "Тип данных" всех блоков данных должны быть одинаковыми.
9.3.1 Типы и PDU неподтверждаемых IP-данных
9.3.1.1 Типы и PDU неподтверждаемых IP-данных для FEC со скоростью кодирования 1/2
Передача неподтверждаемых данных IP для FEC со скоростью кодирования
1/
2 требует наличия двух типов данных и трех блоков PDU. Они перечислены в
таблице 9. Если поддерживается собственный заголовок, требуется четвертый блок PDU.
Таблица 9
Типы неподтверждаемых данных IP в PDU
Тип данных | Значение | Предназначение | PDU | DPF |
Заголовок данных | 01102 | Адресация | U_HEAD | 00102 |
Собственный заголовок | P_HEAD | 11112 |
Передаваемые данные для FEC со скоростью кодирования 1/2 | 01112 | Блок данных | R_1_2_DATA | NA |
Последний блок данных | R_1_2_ LDATA | NA |
9.3.1.2 Типы и PDU неподтверждаемых данных IP для FEC со скоростью кодирования 3/4
Передача IP неподтверждаемых данных для FEC со скоростью кодирования
3/
4 требует наличия двух типов данных и трех блоков PDU. Они перечислены в
таблице 10. Если поддерживается собственный заголовок, требуется четвертый блок PDU.
Примечание - Заголовки для FEC со скоростью кодирования 3/4 неподтверждаемых IP-данных кодируются так же, как и для скорости кодирования 1/2.
Таблица 10
Типы неподтверждаемых IP-данных в PDU
Тип данных | Значение | Предназначение | PDU | DPF |
Заголовок данных | 01102 | Адресация | U_HEAD | 00102 |
Собственный заголовок | P_HEAD | 11112 |
Передаваемые данные для FEC со скоростью кодирования 3/4 | 10002 | Блок данных | R_3_4_DATA | NA |
Последний блок данных | R_3_4_LDATA | NA |
9.3.1.3 Типы и PDU неподтверждаемых IP-данных без канального помехоустойчивого кодирования (скорость кодирования 1)
Передача неподтверждаемых IP-данных без канального помехоустойчивого кодирования (скорость кодирования 1) требует наличия двух типов данных и трех PDU. Они перечислены в
таблице 11. Если поддерживается собственный заголовок, требуется четвертый PDU.
Примечание - Заголовки неподтверждаемых IP-данных без канального помехоустойчивого кодирования кодируются так же, как и для скорости кодирования 1/2.
Таблица 11
Типы и PDU неподтверждаемых IP-данных со скоростью
кодирования 1
Тип данных | Значение | Предназначение | PDU | DPF |
Заголовок данных | 01102 | Адресация | U_HEAD | 00102 |
Собственный заголовок | P_HEAD | 11112 |
Передаваемые данные без канального помехоустойчивого кодирования | 10102 | Блок данных | R_1_DATA | NA |
Последний блок данных | R_1_LDATA | NA |
9.3.2 SDL неподтверждаемых IP-данных
Доступ к каналу построен на процедурах, определенных в
7.3. Конкретные правила доступа к каналу для передачи неподтверждаемых данных проиллюстрированы посредством SDL-диаграммы на
рисунке 42. Они включают в себя добавление таймера ограничения времени передачи данных T_DataTxLmt и DLL повторного запуска процесса, когда канал занят.
Рисунок 42 - SDL-диаграмма доступа к каналу при передаче
неподтверждаемых IP-данных
Рисунок 42 иллюстрирует DLL, когда он получает примитив IP_Data от CCL. DLL запускает таймер T_DataTxLmt и таймер поиска в режиме ожидания T_IdleSrch и переходит в состояние Qualify_Idle. T_DataTxLmt является таймером, ограничивающим время, в течение которого DLL будет осуществлять попытки передачи данных.
В состоянии Qualify_Idle DLL пытается определить состояние канала. Если канал свободен, то DLL будет передавать данные. Если истекает время таймера поиска в режиме ожидания T_IdleSrch, а канал занят, то DLL вызывает T_Holdoff и переходит в состояние Holdoff.
T_Holdoff - таймер случайного периода удержания, который используется для уменьшения коллизий, когда канал становится неактивным. Когда время T_Holdoff заканчивается, DLL запускает таймер T_IdleSrch и повторяет процесс оценки состояния канала.
Когда DLL находится в состояниях Qualify_Idle или Holdoff и закончилось время таймера ограничения времени передачи данных T_DataTxLmt, тогда процесс передачи данных должен прерваться. Как показано на
рисунке 42, DLL отправляет сообщение ICMP, указывающее на то, что время задержки сообщения было превышено и хост был недостижим, в CCL.
9.3.3 MSC неподтверждаемых IP-данных
Для пояснения в SDL неподтверждаемых IP-данных в
9.3 используются следующие MSC.
9.3.3.1 MSC передачи неподтверждаемых IP-данных
Рисунок 43 иллюстрирует случай, когда DLL получает "IP_Data primitive", являющийся указателем доставки неподтверждаемых данных от CCL. DLL запускает таймер ограничения времени передачи данных T_DataTxLmt, а затем формирует и пытается отправить сообщение с данными, как описано в
9.3.2. Если время таймера T_DataTxLmt заканчивается, DLL посылает в CCL сообщение ICMP, указывающее на то, что адресат недоступен, и переходит в состояние PS_TX_Idle. Таймеры описаны в
9.3.2.
Рисунок 43 - MSC передачи неподтверждаемых IP-данных
9.3.3.2 MSC формирования и отправления DLL-сообщений данных
Рисунок 44 иллюстрирует действия АС на канальном уровне DLL, когда она пытается передать сообщение с данными.
Рисунок 44 - MSC формирования и отправления
DLL-сообщений данных
После формирования PDU DLL запускает таймер T_IdleSrch и переходит к PS_Qualify_Idle для определения состояния канала. Если канал свободен, АС сбрасывает таймер ограничения времени передачи данных T_DataTxLmt и передает данные. Если канал занят, DLL запускает T_Holdoff. По истечении T_Holdoff DLL перезапускает T_IdleSrch и переходит к PS_Qualify_Idle.
9.4 Передача подтверждаемых данных DLL
Данная услуга предоставляет возможность передачи подтверждаемых данных между отдельным пользователем и другим отдельным пользователем или небольшой заранее определенной группой пользователей. Она может использовать как IP-протокол, так и сервис передачи коротких данных (bearer service).
Примечание - В данном подразделе определены конкретные процедуры для передачи подтверждаемых данных DLL с использованием IP-протокола. Процедуры DLL для передачи коротких данных между точками доступа те же, что и при передаче данных с использованием IP-протокола. Исключение составляют отличия при передаче коротких данных, оговоренные в настоящем комплексе стандартов.
Для контроля ошибок используется процедура подтверждения данных SARQ. Подтверждение данных по IP осуществляется посредством сервиса переноса информации (bearer service), который должен поддерживать процедуру "stop and wait" и может поддерживать процедуру SW. Необязательная (дополнительная) процедура SW определена в
9.4.4 настоящего стандарта.
Передача по IP-данных с подтверждением их достоверности на принимающей стороне должна использовать процедуру доступа к каналу по протоколу LBT (по протоколу LBT для всех каналов, по протоколу LBT с учетом CC), как определено в
7.3.1.6.
По заголовку первого пакета подтверждаемых данных "Confirmed head" (C_HEAD) PDU, использующего пакет "Data Header Data Type" (тип данных в заголовке данных), принимающая сторона уведомляется о передаче данных. IE SAP в U_HEAD PDU должен соответствовать типу IP-данных пакета, как это определено в
15.5.15. IE FMF в C_HEAD PDU должен быть установлен в значение 1
2 для индикации того, что идет передача полного сообщения на DLL. При работе с процедурой "stop and wait flow control" (управление потоком в режиме остановки и ожидания) IE A в C_HEAD PDU должен быть установлен в значение 1
2 для указания принимающей стороне, что обязателен ответ о подтверждении принятого пакета. Дополнительно, если необходим собственный (патентованный) заголовок, требуется второй заголовок "Private header" (P_HEAD) (частный или собственный заголовок) PDU, который передается в пакете "Data Header Data Type".
Подтверждаемые данные разбиваются на несколько блоков, у которых в заголовке каждого блока записан его порядковый номер (7 бит), а в конце блока - 9 проверочных бит кода CRC-9. Последний блок также содержит проверочные биты кода CRC-32 для всех переданных данных. Блоки данных передаются с помощью PDU "Data Block" (блок данных) и "Last Data Block" (последний блок данных) с FEC в соответствии с
14.3. В поле "Data Type" (тип данных) блоков данных должен быть задан FEC. Во время передачи данных FEC не изменяется, и, следовательно, значения элементов поля "Data Type" всех блоков данных одинаковы.
В прямом режиме, после того как передан PDU "Last Data Block", отправитель завершает передачу подтверждаемых данных и передает "Terminator Data Link Control" (прерыватель данных с LC) (TD_LC) PDU, используя прерыватель с пакетом "LC Data Type" (тип данных управления соединением).
Во время приема данных в режиме "stop and wait" принимающая сторона должна прислать ответ о неподтверждении достоверности принятого блока. В прямом режиме АС отправляет ответ с использованием протокола LBT либо не применяя этот протокол (см.
7.3.1).
АС должна отправить ответ о подтверждении "Confirmed Response" (C_RHEAD) в заголовке пакета, используя пакет "Data Header Data Type" (тип данных заголовка данных). Значение IE SAP в C_RHEAD PDU должно иметь то же самое значение, что и в C_HEAD PDU, если собственный заголовок не используется. Если собственный заголовок используется, то передается второй заголовок (P_HEAD) PDU в пакете "Data Header Data Type". Если во всех принятых блоках от отправителя проверочные CRC совпали, тогда принимающая сторона завершает свой ответ после передачи заголовка(ов). Если приняты искаженные блоки, то принимающая сторона должна отослать пакет, содержащий список номеров блоков, чьи CRC не совпали. Для этого используется блок "подтверждение ответа пакетных данных" C_RDATA PDU с типом данных "Rate 1/2 Coded Data".
В случае осуществления выборочной повторной передачи отправитель снова передает блоки из принятого списка, перед которыми отправляется заголовок пакета подтверждаемых данных (C_HEAD) PDU. IE FMF в C_HEAD PDU должен быть установлен в значение 02 для указания того, что он транслирует часть передаваемых данных. Этот процесс повторяется до тех пор, пока все блоки не будут приняты достоверно или число таких повторов не превысит максимального значения.
9.4.1 Типы/PDU подтверждаемых IP-данных
9.4.1.1 Типы/PDU подтверждаемых IP-данных и со скоростью кодирования 1/2 (FEC)
Для передачи подтверждаемых данных IP со скоростью кодирования
1/
2 (FEC) требуется три типа данных и четыре PDU. Они перечислены в
таблице 12. Если поддерживается собственный (частный) заголовок, требуется пятый PDU.
Таблица 12
Типы/PDU подтверждаемых IP-данных со скоростью кодирования
1/2 (FEC)
Тип данных | Значение | Предназначение | PDU | DPF/FLCO |
Заголовок данных | 01102 | Адресация | C_HEAD | 00112 |
Собственный заголовок | P_HEAD | 11112 |
Данные, передаваемые со скоростью кодирования 1/2 (FEC) | 01112 | Блок данных | R_1_2_DATA | NA |
Последний блок данных | R_1_2_LDATA | NA |
Прерыватель с LC | 00102 | Время задержки | TD_LC | 11 00002 |
9.4.1.2 Типы/PDU подтверждаемых IP-данных со скоростью кодирования 3/4 (FEC)
Для передачи подтверждаемых данных IP со скоростью кодирования
3/
4 (FEC) требуется три типа данных и четыре PDU. Они перечислены в
таблице 13. Если поддерживается собственный (частный) заголовок, требуется пятый PDU.
Примечание - Заголовки пакетов со скоростью кодирования 3/4 (FEC) неподтверждаемых IP-данных кодируются так же, как со скоростью кодирования 1/2 (FEC).
Таблица 13
Типы/PDU подтверждаемых IP-данных со скоростью кодирования
3/4 (FEC)
Тип данных | Значение | Предназначение | PDU | DPF/FLCO |
Заголовок данных | 01102 | Адресация | C_HEAD | 00112 |
Собственный заголовок | P_HEAD | 11112 |
Данные, передаваемые со скоростью кодирования 3/4 (FEC) | 1 0002 | Блок данных | R_3_4_DATA | NA |
Последний блок данных | R_3_4_ LDATA | NA |
Прерыватель с LC | 00102 | Время задержки | TD_LC | 11 00002 |
9.4.1.3 Типы/PDU подтверждаемых IP-данных без кодирования
Для передачи подтверждаемых данных IP без кодирования требуется три типа данных и четыре PDU. Они перечислены в
таблице 14. Если поддерживается собственный (частный) заголовок, требуется пятый PDU.
Примечание - Заголовки пакетов для передачи без кодирования неподтверждаемых IP-данных кодируются так же, как и передаваемые со скоростью кодирования 1/2 (FEC).
Таблица 14
Типы/PDU подтверждаемых IP-данных без кодирования
Тип данных | Значение | Предназначение | PDU | DPF/FLCO |
Заголовок данных | 01102 | Адресация | C_HEAD | 00112 |
Собственный заголовок | P_HEAD | 11112 |
Данные, передаваемые без кодирования | 10102 | Блок данных | R_1_DATA | NA |
Последний блок данных | R_1_LDATA | NA |
Прерыватель с LC | 00102 | Время задержки | TD_LC | 11 00002 |
9.4.1.4 Типы/PDU ответа о получении подтверждаемых данных
Для ответа о получении подтверждаемых данных требуется два типа данных и два блока PDU. Они перечислены в
таблице 15. Если поддерживается собственный (частный) заголовок, требуется третий PDU.
Таблица 15
Типы/PDU ответа о получении подтверждаемых данных
Тип данных | Значение | Предназначение | PDU | DPF |
Заголовок данных | 01102 | Адресация | C_RHEAD | 00012 |
Собственный заголовок | P_HEAD | 11112 |
Данные, передаваемые со скоростью кодирования 1/2 (FEC) | 01112 | Блок ответного пакета | C_RDATA | NA |
В заголовке блока C_RHEAD указываются IE, содержащие сведения о классе, типе и статусе полученных данных в режиме "stop and wait", которые приведены в
таблице 16. IE N(S) является отправленным порядковым номером, содержащимся в C_HEAD.
Примечание -
Таблица 16 представляет собой подмножество таблиц разновидностей ответного пакета, содержащихся в настоящем стандарте (см.
14.3.3.4).
Таблица 16
Класс | Тип | Статус | Сообщение | Комментарий |
002 | 0012 | N(S) | ACK | Все блоки всех пакетов N(S) успешно получены |
012 | 0002 | N(S) | NACK | Неправильный (несоответствующий) формат |
012 | 0012 | N(S) | NACK | Пакет N(S) CRC доставить не удалось |
012 | 0102 | N(S) | NACK | Память получателя является заполненной |
012 | 1002 | N(S) | NACK | Не подлежит доставке |
102 | 0002 | N(S) | SACK | Получатель запрашивает выборочный повтор блоков, указанных в блоке данных ответного пакета для N(S) |
9.4.2 SDL подтверждаемых IP-данных
В этом пункте с помощью SDL описан сервис передачи данных по IP, в котором используется режим контроля "stop and wait" с сервисом передачи данных по DLL.
9.4.2.1 SDL подтверждаемых данных источника (отправителя)
Процедуры доступа к каналу основаны на процедурах, описанных в
7.3. Правила доступа к конкретному каналу для подтверждаемых данных продемонстрированы на
рисунке 45 с использованием SDL-диаграммы. Они также дополнительно включают таймер ограничения времени передачи данных T_DataTxLmt и DLL процесса повторной попытки доступа при условии занятого канала, а также таймер ожидания ответа T_RspnsWait и DLL приема ответа подтверждения.
Рисунок 45 - SDL-диаграмма передачи подтверждаемых
данных источником
Рисунок 45 демонстрирует DLL в момент приема примитива IP_Data от CCL (уровень IP). DLL начинается с включения обоих таймеров T_DataTxLmt (ограничения времени передачи данных) и T_IdleSrch (поиск в режиме ожидания) и их перехода в состояние Qualify_Idle (классификация в режиме ожидания). T_DataTxLmt является таймером, ограничивающим время, в течение которого АС пытается передать данные. Он также устанавливает значение счетчика повторов радиоинтерфейса в значение 0.
В состоянии Qualify_Idle АС пытается определить состояние канала. Если время в таймере поиска в режиме ожидания T_IdleSrch истекло, то канал считается занятым и DLL запускает таймер T_Holdoff с переходом в состояние ожидания (Holdoff). Таймер случайного периода удержания T_Holdoff используется для минимизации коллизий и определения момента, когда канал становится свободным. Когда время в таймере T_Holdoff истекает, DLL запускает таймер T_IdleSrch и повторяет процесс анализа состояния канала.
Если канал свободен, DLL начинает передавать данные, увеличивает счетчик повторов радиоинтерфейса на единицу и запускает таймер T_RspnsWait, ожидая подтверждения ответа от принимающей стороны. Если время в таймере T_RspnsWait истекает, а счетчик повторов радиоинтерфейса меньше значения N_RtryLmt, тогда DLL запускает оба таймера T_DataTxLmt и T_IdleSrch и АС пытается повторно передать данные. Если время в таймере T_RspnsWait истекло, и значение счетчика повторов радиоинтерфейса равно N_RtryLmt, то передача прекращается, и DLL отправляет сообщение ICMP в CLL, показывая, что достигнуто максимальное количество повторных попыток.
Если АС находится в состоянии Qualify_Idle или в состоянии Holdoff и время в таймере T_DataTxLmt истекает, то она должна прекратить передачу данных. На
рисунке 46 DLL отправляет в CLL сообщение ICMP, показывая, что время задержки сообщения было превышено и хост недоступен.
Рисунок 46 - SDL-диаграмма передачи подтверждаемых данных
принимающей стороной (Target confirmed data
transmission SDL)
Если ответ подтверждаемых данных принят, АС определяет, какой блок должен быть отправлен повторно. Если нет блоков, которые необходимо отправить повторно, передача считается успешной. Если некоторые или все блоки необходимо отправить повторно, и значение счетчика повторов радиоинтерфейса меньше N_RtryLmt, тогда АС запускает оба таймера T_DataTxLmt и T_IdleSrch и переходит в состояние Qualify_Idle. Начиная с этого момента, процесс повторяется так же, как было описано выше. Если значение счетчика радиоинтерфейса равно N_RtryLmt, то передача останавливается и АС отправляет сообщение ICMP в CCL.
9.4.2.2 SDL подтверждаемых данных принимающей стороны
Рисунок 46 иллюстрирует действия принимающей стороны в момент приема подтверждаемых данных. Каждый блок в момент приема проходит CRC-проверку так же, как и переданные блоки в целом. Если некоторые блоки не проходят CRC-проверку, отправитель инициирует отправку ответа SACK. Если все блоки проходят CRC-проверку, а переданные блоки в целом не проходят, то отправитель инициирует отправку NACK. Если все блоки прошли CRC-проверку, отправитель инициирует отправку ACK. В прямом режиме ответ отправляется по протоколу LBT или не по протоколу LBT.
9.4.3 MSC подтверждаемых данных
Приведенные ниже MSC используются в целях пояснения содержащихся в
9.4.2.1 и
9.4.2.2 SDL для подтверждаемых IP-данных. При передаче IP-данных используется режим контроля "stop and wait" с DLL передачи подтверждаемых данных.
9.4.3.1 MSC подтверждаемых данных источника (отправителя)
MSC передачи подтверждаемых IP-данных
На
рисунке 47 показано, как АС принимает примитив IP_Data, инициируя доставку подтверждаемых данных от CCL.
Рисунок 47 - MSC передачи подтверждаемых IP-данных
АС запускает таймер ограничения времени передачи данных T_DataTxLmt, а затем формирует и инициирует отправку сообщения с данными, которое описано в
9.4.3.1 ("MSC формирования и отправки DLL-сообщений с данными"). Во время передачи данных АС запускает таймер T_RspnsWait и ожидает ответ, как описано в
9.4.3.1 ("MSC формирования DLL ответа на получение подтверждаемых данных"). Если время таймера T_DataTxLmt истекает, то АС отправляет сообщение ICMP в CCL, констатируя, что передача информации не была осуществлена, и переходит в состояние PS_TX_Idle.
MSC формирования и отправки DLL-сообщений с данными
MSC формирования и отправки DLL-сообщений подтверждаемых данных идентичны MSC, определенным в
9.3.3 для неподтверждаемых данных.
MSC формирования DLL ответа на получение подтверждаемых данных
На
рисунке 48 приведена MSC формирования DLL ответа на получение подтверждаемых данных, показывающая момент ожидания источником получения заголовка подтверждаемых данных. Если значение IE Class равно 00
2 (ACK), то все блоки данных были успешно приняты. Однако если Class установлен в значение 10
2 (SACK), то принимающая сторона уведомляет, какие блоки нужно повторить. Если заголовок ответного пакета подтверждаемых данных не дошел, то АС ведет себя так же, как если он был бы принят с Class, установленным в значение 01
2 (NACK). Если принимающая сторона запрашивает повторную передачу, но значение счетчика повторов радиоинтерфейса равно N_RtryLmt, то АС отправляет сообщение ICMP в CCL, демонстрируя тем самым, что хост был недоступен и число повторов радиоинтерфейса исчерпано. Если принимающая сторона запрашивает повторную передачу и значение счетчика повторов радиоинтерфейса меньше, чем N_RtryLmt, то АС формирует и отправляет соответствующее DLL-сообщение с данными. После повторной передачи запускается таймер ожидания ответа T_RspnsWait, и АС вновь ожидает заголовок ответного пакета подтверждаемых данных.

Рисунок 48 - MSC формирования DLL ответа на получение
подтверждаемых данных
9.4.3.2 MSCs подтверждаемых данных принимающей стороны
MSC приема подтверждаемых данных
На
рисунке 49 приведена последовательность действий принимающей стороны при приеме подтверждаемых данных в режиме "stop and wait" вместо режима SW и передающей стороны, работающей по протоколу LBT.
Рисунок 49 - MSC приема подтверждаемых данных
После того как подготовлен соответствующий ответ, АС запускает таймер поиска в режиме ожидания T_IdleSrch. Если канал свободен, то ответ передается. Для подтверждаемых данных режим ожидания также применяется ко времени задержки (ожидания) передачи данных. Когда канал занят, сообщение не передается. С помощью процедур, предусмотренных при передаче данных от источника, передача сообщения будет осуществлена повторно.
9.4.4 Формирование отправлений подтверждаемых данных
В сервисе передачи данных может использоваться режим контроля SW с применением DLL подтверждаемых данных. Источник непрерывно отправляет пакеты данных получателю для повышения пропускной способности и запрашивает подтверждение об их достоверности в конце передачи. Запрошенное подтверждение включает в себя все пакеты данных, полученные во время их непрерывной передачи.
В режиме SW источник должен передавать не более семи пакетов данных (см. примечание) перед запросом о подтверждении передачи от принимающей стороны восьмого постоянного пакета данных. Каждый пакет данных, за исключением последнего пакета, должен начинаться с C_HEAD PDU с IE Response_Requested (A), установленным в значение 02. Последний пакет данных должен начинаться с C_HEAD PDU с IE Response_Requested (A), установленным в значение 12. Это указывает принимающей стороне на то, что источник запросил подтверждение для всех пакетов, принятых во время передачи.
Примечание - Количество передач пакетов ограничено IE N(S) ("Порядковый номер передачи") в заголовке C_HEAD PDU.
Принимающая сторона, поддерживающая режим SW, должна хранить результаты CRC-проверки от всех пакетов данных. В момент приема Last Block PDU, который начинается заголовком C_HEAD PDU с IE Response_Requested (A), установленным в значение 1
2, принимающая сторона должна отправить источнику соответствующий ответ с заголовком C_RHEAD PDU. В ответе задаются значения IE Class, Type и Status, как это определено в
14.3.3.4.
Принимающая сторона может подтвердить правильное получение нескольких пакетов в заголовке C_RHEAD PDU, указывая порядковый номер последнего успешно принятого пакета в поле IE Status ответного пакета (в котором Class установлен в значение 002, Type установлен в значение 0012). Метод контроля SW может также использоваться с SARQ. В этом случае заголовок C_RHEAD PDU от получателя содержит IE: Class, установленный в значение 102, Type, установленный в значение 0002, Status, содержащий порядковый номер последнего принятого пакета. Это означает, что все пакеты до указанного номера минус 1 приняты успешно.
9.5 Заголовки для передачи данных UDP/IPv4
Кроме пользовательской информации пакеты данных UDP/IPv4 содержат UDP-заголовок (8 байт) и заголовок IPv4 (20 байт), в котором опциональный IE IP Option не используется. Заголовки показаны на
рисунках 50 и
51 соответственно.
Рисунок 50 - Заголовок UDP
Рисунок 51 - Заголовок IPv4
9.6 Сжатый заголовок UDP/IPv4
Заголовок IPv4 имеет объем 20 и более байт (20 байт - если опциональный IE IP Option не используется). Этот заголовок показан на
рисунке 51.
Примечание - Когда поле IP Option присутствует, оно располагается за полем "Адрес места назначения" (см. подраздел 3.1 в
[1]).
В этом случае служебная информация может занимать значительную часть от общего объема передаваемого пакета с информацией. Это увеличивает время доставки информации и может влиять на производительность системы. Для минимизации общего объема информации используется альтернативный вариант передачи служебной информации в виде сжатого заголовка.
Процедура сжатия UDP/IPv4 поддерживает только заголовки IPv4, в которых не используется IE IP Option. Если IE IP Options используется в заголовке IPv4, то информация должна передаваться в несжатом UPD/IPv4 заголовке. Ряд IE в заголовках UDP и IPv4 является или постоянным, или может быть определен принимающей стороной без указания какой-либо дополнительной информации в заголовке. Эти IE не отправляются по радиоканалу в режиме передачи с использованием сжатия заголовков UDP/IPv4. Не передаются следующие IE заголовка UDP: "Длина" (UDP Length), "Проверочная сумма" (UDP Checksum). Также не передаются следующие IE заголовка IPv4: "Версия" (IPv4 Version), IHL (IPv4 Internet Header Length), "Тип обслуживания" (IPv4 Type of Service), "Общая длина" (IPv4 Total Length), "IP флаги" (IPv4 IP Flags), "Фрагмент смещения" (IPv4 Fragment Offset), "Время существования" (IPv4 TTL), "Протокол" (IPv4 Protocol) и "Проверочная сумма заголовка" (IPv4 Header Checksum).
Оставшиеся IE ["Порт источника" (UDP Source Port), "Порт места назначения" (UDP Destination Port), "Идентификация" (IPv4 Identification), "Адрес источника" (IPv4 Source Address), "Адрес места назначения" (IPv4 Destination Address)] передаются по радиоканалу. IE "Идентификация" (IPv4 Identification), который обозначает фрагментацию данных и во время передачи через АС, и внутри IP-сети, передается в полном объеме. Дальнейшее уменьшение размера заголовка достигается с помощью индексирования UDP "Порт источника" и "Порт назначения" актуальными номерами портов. Кроме того, последующее уменьшение длины заголовка достигается с помощью комбинирования Source LLID в информационном заголовке L2 с дополнительным значением SAID в сжатом заголовке для создания уникального "Адреса источника" (IPv4 Source Address), а также с помощью комбинирования Destination LLID в информационном заголовке L2 с дополнительным значением DAID в сжатом заголовке для создания уникального "Адреса места назначения" (IPv4 Destination Address). Дополнительно, если один из UDP-портов (источника или приемной стороны) или оба UDP-порта не имеют назначенного индекса, то в сжатом заголовке передается полный адрес порта (портов).
Механизм сжатия в общем случае уменьшит размер заголовка UDP/IPv4 с 28 байт до 5, хотя для некоторых случаев также возможны варианты с 7 и 9 байтами. Сжатый заголовок UDP/IPv4 должен быть передан в первом пакете блока продолжения передачи данных, и его наличие обозначается в заголовке Data (U_HEAD PDU или C_HEAD PDU) с помощью IE SAP для сжатого заголовка UDP/IP, установленного в значение 0011
2, как определено в
15.5.15. В качестве примера структура первого блока продолжения передачи данных (R_1_2_DATA или R_3_4_DATA) для неподтверждаемых принятых данных с FEC со скоростью кодирования
1/
2 и структура первого блока продолжения передачи данных для подтверждаемых данных с FEC со скоростью кодирования
3/
4 показаны на
рисунках 52 и
53 соответственно. Вспомогательные IE "Расширенный заголовок 1" (Extended Header 1) и "Расширенный заголовок 2" (Extended Header 2) передают полный номер порта UDP, когда или один из портов UDP (источника или адресата), или оба порта UDP не имеют назначенного индекса. Когда вспомогательные IE "Расширенный заголовок" не используются, эти поля заменяются данными приложений. Подробно об использовании IE UDP Header и IPv4 Header при сжатии и декомпрессии описано в
15.3.2.

Рисунок 52 - Структура первого блока неподтверждаемых данных
с FEC, со скоростью кодирования 1/2 и со сжатием
заголовка UDP/IPv4
Рисунок 53 - Структура первого блока подтверждаемых данных
с FEC, со скоростью кодирования 3/4 и со сжатием
заголовка UDP/IPv4
9.7 Передача информационных данных с использованием IP
Протокол UDP/IPv4 позволяет передавать все типы данных и обеспечивать, например, обмен текстовыми сообщениями или данными о местоположении.
9.7.1 Передача текстовых сообщений
При передаче текстовых сообщений используется кодировка
[3] в плоскости 0 (Basic Multilingual Plane, BMP). По умолчанию должен использоваться UDP-порт радиосети 5016. Рекомендуется, чтобы UDP-порт был настраиваемым для разрешения конфликтов адресов при включении в существующую работающую сеть.
Передача текстовых сообщений без подтверждения их получения принимающей АС осуществляется в соответствии с
9.3, а с подтверждением получения сообщений принимающей АС - в соответствии с
9.4.
9.7.2 Передача данных местоположения
Передача данных местоположения должна осуществляться в соответствии с протоколом передачи данных о местоположении, как описано в ГОСТ Р 71586.2-2024
(пункт 9.7.3). По умолчанию должен использоваться UDP-порт радиосети 5017. Рекомендуется, чтобы порт UDP был настраиваемым для разрешения конфликтов адресов при включении в существующую работающую сеть.
10 Требования к формату пакетов канального уровня [уровень 2 стека протоколов (DLL)]
10.1 Формат пакета уровня 2 - введение
Настоящим комплексом стандартов предусмотрено использование форматов пакетов двух уровней стека протоколов: второго и третьего.
В случае если данные передаются в одном сообщении, то одноименное поле уровня 2 является полем PDU уровня 3, в другом случае поля уровня 2 из разных пакетов объединяются в один пакет уровня 3.
Ниже описывается формат пакета уровня 2, который имеет полный формат и включает такие поля, как SYNC и контрольные суммы, которые не используются на уровне 3 стека протоколов (уровне управления вызовами).
Содержание полей пакетов уровня 2 описано в
разделе 15.
В прямом режиме используются не все сообщения, применяемые в настоящем стандарте, а только их часть.
Следующие пункты определяют форматы пакетов для настоящего стандарта. Пакеты содержат пользовательские данные и/или проверочные биты помехоустойчивых кодов (FEC или CRC). PDU и их IE, которые переносятся данными пакетами, описаны в
разделе 15.
На
рисунке 54 показаны условные цветовые обозначения пакетов и полей, которые применяются в диаграммах настоящего стандарта при описании прямого режима. Длина пакетов и полей в диаграммах указана в скобках справа от наименования, на рисунке в качестве примера она обозначена как (n). Положение битов в пакете определено в
приложении Г.
Рисунок 54 - Условные цветовые обозначения, применяемые
в диаграммах
Биты, полученные в результате обработки оцифрованной речи вокодером (биты вокодера), передаются в речевом пакете по радиоканалу, как показано на
рисунке 55. Каждый речевой пакет содержит два поля, содержащих полезную нагрузку, по 108 бит каждое, в которых заключены 60 мс оцифрованной речи. Эти биты отмечены как VS(0) - VS(215) и расположены в пакете, как показано на
рисунке 55.
Рисунок 55 - Структура речевого пакета
В каждом речевом пакете передается три кадра вокодера, обозначенных на
рисунке 55 как VF(1), VF(2), VF(3). Кадры передаются последовательно один за другим, чтобы старший значащий бит VF(1) передавался как VS(215) и младший значащий бит VF(3) передавался как VS(0). Все биты кадров вокодера должны быть расположены в речевом пакете последовательно. Порядок расположения битов в речевых пакетах и общих пакетах данных рассмотрен в
приложении Г.
Речевые пакеты включают в себя, помимо битов трех кадров вокодера, также кадровую синхронизацию (SYNC) или встроенную сигнализацию с IE (полем) EMB, располагаемую в середине пакета. Один и тот же формат речевых пакетов используется как для входящих, так и для нисходящих каналов.
На
рисунке 56 изображен речевой пакет, передаваемый первым в речевом суперкадре, содержащий кадровую синхронизацию. Структура кадровой синхронизации (SYNC) описана в
15.2.1.
Рисунок 56 - Речевой пакет с синхронизацией
На
рисунке 57 изображена структура второго - шестого речевых пакетов, которые передаются последовательно в речевом суперкадре и содержат встроенную сигнализацию.
Рисунок 57 - Речевой пакет со встроенной сигнализацией
Речевой пакет со встроенной сигнализацией содержит следующую служебную информацию: встроенную сигнализацию (32 бита) и информацию, передаваемую в поле EMB (16 бит), включающую CC, Powl, LCSS и проверочные биты для IE EMB в соответствии с
Б.8.
Размещение встроенной служебной информации в центре каждого из четырех речевых пакетов ("B", "C", "D", "E") приведено в
11.4.
В режиме прямой связи в пакете "F" речевого суперкадра встроенная сигнализация содержит нулевое (Null) сообщение (32 бита встроенных данных устанавливаются в значения 0
2) в соответствии с
В.2.
В режиме с ретрансляцией сигналов или транкинговом режиме в нисходящих каналах передачи пользовательской информации (полезной нагрузки) в пакете "F" речевого суперкадра вместо встроенной сигнализации передается элемент сигнализации RC.
10.3 Структура пакета для передачи пользовательских данных и служебных сообщений управления
Единый формат пакета должен быть использован для данных и управления, как для восходящих, так и нисходящих каналов, как показано на
рисунке 58. На рисунке указаны номера позиций битов информации с отсчетом влево (L) и вправо (R) от середины пакета.
Рисунок 58 - Структура пакета данных (управления)
В середине каждого пакета управления должна быть встроена либо кадровая синхронизация, либо сигнализация по аналогии с речевыми пакетами. Пакеты данных и управления содержат два поля "Тип слота" по 10 бит каждое, которые определяют тип данных, передаваемых в 196 информационных битах. Назначение битов "Тип данных" поля "Тип слота" представлено в
таблице 17, в которой также указан применяемый в пакете помехоустойчивый код. Помехоустойчивые коды описаны в
приложении Б. Структура синхропоследовательности описана в
15.2.1.
Примечание - На
рисунке 58 показана структура пакета не только для режима прямой связи, а для всех режимов, соответствующих настоящему комплексу стандартов. Встроенная сигнализация может быть встроена при передаче пользовательского сообщения или данных, состоящих из нескольких блоков. В этом случае последовательно передается заголовок, а за ним - "блоки продолжения". В заголовке указывается, сколько "блоков продолжения" (см.
таблицу 17, тип данных - "продолжение данных ...") следует за заголовком (в заголовке содержатся IE BF или AB). Принимающая АС получает заголовок сообщения, синхронизируясь с ним по полю SYNC, а затем последовательно принимает требуемое количество "блоков продолжения", при этом отсчитывая число уже принятых блоков (burst). Встроенная сигнализация также может быть передана вместо SYNC и для пакетов Idle. Так, если в соседнем таймслоте нет трафика [например, в таймслоте 2, как показано в ГОСТ Р 71586.2-2024
(рисунок 28)] и в нем передаются пакеты Idle, то с помощью встроенной сигнализации обеспечивается возможность отправить команду для передающей АС, работающей в таймслоте 1, вставив в Idle вместо SYNC альтернативное RC-сообщение.
Таблица 17
Предназначение битов "Тип данных"
и применяемый помехоустойчивый код
Тип данных | Предназначение | Помехоустойчивый код |
Заголовок PI | Индикатор конфиденциальности информации в выделенном пакете | Код-произведение (196,96) |
Речевой LC-заголовок | Указывает начало передачи речи, несет адресную информацию | Код-произведение (196,96) |
Прерыватель с LC | Указывает конец передачи, несет в себе информацию LC | Код-произведение (196,96) |
CSBK | Содержит управляющие блоки данных | Код-произведение (196,96) |
Заголовок MBC | Управление многоблочным сообщением управления | Код-произведение (196,96) |
Продолжение MBC | Управление дополнительными блоками данных многоблочного сообщения управления | Код-произведение (196,96) |
Заголовок данных | Содержит информацию о нумерации и адресации блоков данных | Код-произведение (196,96) |
Продолжение данных, закодированных FEC со скоростью 1/2 | Полезная нагрузка пакетов данных со скоростью 1/2 | Код-произведение (196,96) |
Продолжение данных, закодированных FEC со скоростью 3/4 | Полезная нагрузка пакетов данных со скоростью 3/4 | Треллис-код 3/4 |
Свободные (Idle) данные со скоростью 1 (без кодирования) | Заполняет канал, когда нет данных для передачи | Код-произведение (196,96) |
USBD | Содержит информацию управления и/или полезной нагрузки в одиночном блоке данных | Код-произведение (196,96) |
11 Требования к сигнализации
11.1 Структура заголовка LC
В прямом режиме для LC используется заголовок Full LC (полное управление соединением).
Для LC формируемых и передаваемых сообщений используются уровень 2 PDU (блока данных протокола) и уровень 3 PDU.
На уровне 2 PDU передается заголовок PDU FULL LC.
Заголовок уровня 2 PDU содержит одноименные поля заголовка уровня 3 (72 бита данных, которые на уровне 3 являются целым сообщением PDU, состоящим из соответствующих полей) и поле контрольной суммы длиной 24 бита. Таким образом, длина заголовка LC PDU уровня 2 составляет 96 бит. Уровень 2 PDU также дополнительно включает поля SYNC и "Тип слота".
Заголовок Full LC уровня 3 PDU содержит информационное поле (72 бита) и передается в:
- речи и данных (встроено);
- заголовках;
- прерывателях.
LC-заголовок передается в начале вызова. Прерыватель с LC передается в конце вызова.
Существует также встроенное сообщение LC (Embedded LC), которое передается с периодом 360 мс. Длина и содержимое у LC-заголовка и Embedded LC одинаковы, поэтому они оба называются FULL LC. Контрольная сумма для передачи сообщения Embedded LC состоит из 5 бит. Таким образом, общая длина сообщения Embedded LC уровня 2 PDU составляет 77 бит.
Общая структура сообщения Full Link Control для группового вызова показана на
рисунке 59, а для индивидуального вызова - на
рисунке 60.
Рисунок 59 - Структура заголовка Full LC
для группового вызова
Рисунок 60 - Структура заголовка Full LC
для индивидуального вызова
Заголовок Full LC содержит 9 байтов данных: 7 байтов, включающих адресацию и IE Service Options, 1 байт, содержащий код операций Full LC (FLCO) и 1 байт - комбинацию параметров ID (FID).
Отличительной особенностью содержания заголовков сообщений LC PDU пользователя, передаваемых для различных вызовов, является установка полей FLCO в следующие значения:
- для группового вызова - 00 00002;
- для индивидуального вызова - 00 00112.
11.2 Структура заголовка PI PDU для передачи шифрованной речи
Служебное сообщение (заголовок) PI PDU содержит информацию о шифровании речи в текущем вызове. Структура заголовка PI PDU показана на
рисунке 61.
Рисунок 61 - Структура заголовка PI PDU
11.2.1 Речевой LC-заголовок
При передаче речи LC-заголовок всегда находится в начале этой передачи (см.
раздел 12). Речевой LC-заголовок содержит Full Link Control PDU, общая структура которого рассмотрена в
11.1.
На
рисунке 62 показано, как поле LC (72 бита) и 24 проверочных бита кода Рида-Соломона (CRC) передаются в одном пакете данных.
Рисунок 62 - Формирование речевого LC-заголовка
Перед кодированием кодом-произведением (196,96) выполняется маскирование 24 проверочных бит, полученных при кодировании кодом верификации Рида-Соломона (12,9,8) и (16,12,6). Описание процедуры маскирования для кодов Рида-Соломона приведено в
Б.19. Биты "Тип данных" поля "Тип слота" должны задаваться как "Речевой LC-заголовок".
11.2.2 Одноблочное служебное PI-сообщение передачи шифрованной речи
Одноблочное служебное сообщение (заголовок) PI всегда находится в начале речевой передачи, использующей общий формат данных, обозначая начало передачи (см.
7.2.1.2). Одноблочное служебное сообщение PI содержит Private Information PDU, общая структура которого предназначена для работы с использованием алгоритмов и рассмотрена в
разделе 15.
На
рисунке 63 показано формирование PI-заголовка передачи шифрованной речи (80 бит структуры PI и 16 проверочных бит CRC-CCITT).
Рисунок 63 - Формирование PI-заголовка передачи
шифрованной речи
Перед кодированием кодом-произведением (196,96) выполняется маскирование 16 проверочных бит, полученных при кодировании кодом верификации CRC-CCITT. Описание процедуры маскирования для кода CRC-CCITT приведено в
Б.19. Биты "Тип данных" поля "Тип слота" должны задаваться как "Заголовок PI".
Речевой вызов может быть завершен передачей пакета, который содержит синхрогруппу, сразу после передачи последнего речевого пакета. На
рисунке 64 показано, как поле LC (72 бита) и 24 проверочных бита кода Рида-Соломона CRC (24 бита) передаются в одном пакете данных.
Рисунок 64 - Формирование прерывателя с LC
Перед кодированием кодом-произведением (196,96) выполняется маскирование 24 проверочных битов, полученных при кодировании кодом верификации Рида-Соломона (12,9,8) и (16,12,6). Описание процедуры маскирования для кодов Рида-Соломона (12,9,8) и (16,12,6) приведено в
Б.11 и
Б.12 соответственно. Биты "Тип данных" поля "Тип слота" должны задаваться как "Прерыватель с LC".
11.2.4 Встроенная сигнализация
Для обеспечения позднего вхождения в связь при передаче речевых вызовов данные LC-заголовка повторяются в виде встроенного LC (Embedded LC) в течение всего периода передачи речевой информации. Передаваемые данные в обоих случаях одинаковы, но коды CRC различны.
Перед кодированием кодом-произведением (128,72) вычисляется контрольная сумма "5-bit CheckSum" для формирования пяти контрольных бит (способ вычисления контрольной суммы приведен в
Б.17 приложения Б).
На
рисунке 65 показано, как поле LC (72 бита) и 5 проверочных бит контрольной суммы "5-bit CheckSum" размещаются в речевых пакетах "B", "C", "D", "E".
--------------------------------
<1> Обозначение кода-произведения (128,72) не учитывает, что кодом-произведением кодируются не только 72 бита LC, а еще и 5 проверочных бит контрольной суммы "5-bit CheckSum", всего - 77 бит (описание процедуры кодирования кодом-произведением (128,72) приведено в
Б.3 приложения Б).
Рисунок 65 - Речевой суперкадр
После кодирования кодом-произведением (128,72) элементы кодового слова перемежаются, разделяются на 4 равные части и упаковываются в поля встроенной LC-сигнализации четырех речевых пакетов, как показано на
рисунке 65.
Речевые пакеты формируют суперкадр длиной 6 пакетов TDMA и именуются от "A" до "F".
Пакет "A" всегда содержит поле SYNC, как показано на
рисунке 56. Остальные 5 пакетов не содержат поля SYNC, вместо этого в них передается встроенная сигнализация, как показано на
рисунке 57. Она может быть представлена в двух видах: встроенная сигнализация или Null.
Встроенный пакет LC (Embedded LC) в свою очередь разделяется на две части: встроенная сигнализация длиной 32 бита и встроенные данные EMB PDU длиной 16 бит. EMB PDU содержит поля CC, Powl и LCSS.
IE LCSS определяет, что передается в поле "Встроенная сигнализация" каждого из четырех пакетов от "B" до "E" речевого суперкадра, как описано в
таблице 62: первый фрагмент сигнализации FULL LC, фрагмент продолжения и последний фрагмент, означающие первую, вторую или третью и четвертую части кодированного LC соответственно, либо нулевое сообщение (Null) в соответствии с
В.2.
При работе через ретранслятор или TC в нисходящих каналах в месте расположения встроенной сигнализации передается элемент сигнализации RC.
Примечание - Описания, приведенные в
11.4, относятся к прямому режиму. Требования настоящего комплекса стандартов при работе оборудования через ретранслятор подробно описаны в
ГОСТ Р 71586.2, а при работе в транкинговом режиме - в
ГОСТ Р 71586.3.
11.3 Структура сообщения PI DT PDU для передачи шифрованных данных
Сообщение PI DT PDU содержит информацию о шифровании передаваемых данных в текущем вызове. Структура сообщения PI DT PDU показана на
рисунке 66.
Рисунок 66 - Структура сообщения PI DT PDU
11.3.1 Дополнительный заголовок передачи шифрованных данных PI DT
При передаче шифрованных данных дополнительный заголовок PI DT должен находиться в начале, сразу после заголовка, использующего общий формат данных, обозначая начало передачи шифрованных данных (см.
7.2.1.2). Заголовок PI DT содержит Private Information PDU, структура которого рассмотрена в
11.3.
На
рисунке 67 показано, как заголовок PI DT (80 бит) и 16 бит кода верификации CRC-CCITT передаются в одном пакете данных.
Рисунок 67 - Формирование заголовка
передачи шифрованных данных
Перед кодированием кодом-произведением (196,96) выполняется маскирование проверочных битов, полученных при кодировании кодом верификации CRC-CCITT. Описание процедуры маскирования для кода CRC-CCITT приведено в
Б.19. Биты "Тип данных" поля "Тип слота" должны задаваться как "Заголовок данных".
11.4.1 CSBK - введение
Размер CSBK составляет 96 бит. Общая структура CSBK показана на
рисунке 68.
Рисунок 68 - Структура CSBK
CSBK содержит 8 байт данных (см.
примечания), связанных с CSBKO и комбинацией FID. IE LB должен быть установлен в значение 1
2.
1 Поле "Данные" содержит характеристику данной информации (например, источник ID и адрес назначения ID) и определено в настоящем стандарте.
2 Структура MBC определена в
11.6.
11.4.2 Описание CSBK
96 бит CSBK делятся на 80 бит сигнализации и 16 проверочных бит кода CRC-CCITT, которые кодируются кодом-произведением (196,96), как приведено в
Б.2.
Перед кодированием кодом-произведением (196,96) выполняется маскирование проверочных битов, полученных при кодировании кодом верификации CRC-CCITT. Описание процедуры маскирования для кода CRC-CCITT приведено в
Б.19. CSBK может быть передано в одном пакете данных, его формирование показано на
рисунке 69. Биты "Тип данных" поля "Тип слота" должны задаваться как CSBK.
Рисунок 69 - Формирование CSBK
Сообщение Idle может быть использовано для реализации различных специальных функций, не предусмотренных данным стандартом.
Биты "Тип данных" поля "Тип слота" должны задаваться как "Idle". Информационные поля сообщений Idle заполняются битами PR FILL, приведенного в
В.3.
Биты псевдослучайной последовательности кодируются кодом-произведением (196,96) и перемежаются, как показано на
рисунке 70.
Примечание - Требования к работе оборудования настоящего комплекса стандартов в режиме ретрансляции подробно описаны в
ГОСТ Р 71586.2.
Рисунок 70 - Формирование сообщения Idle
11.6.1 Структура MBC - введение
MBC используется в случае, если в CSBK невозможно разместить всю необходимую управляющую информацию. Основной формат построен на структуре CSBK. MBC должно состоять из заголовка MBC, промежуточных блоков MBC от 0 до 2 и последнего блока MBC. Общая структура трех различных блоков MBC показана на
рисунках 71,
72,
73.
Рисунок 71 - Структура заголовка MBC
Рисунок 72 - Структура промежуточного блока MBC
Рисунок 73 - Структура последнего блока MBC
MBC содержит данные, которые связаны с кодом операции CSBK (CSBKO) и комбинацией FID.
Примечания
1 MBC передаются в соседних таймслотах.
2 Поле "Данные" содержит характеристику конкретной информации и определено в настоящем стандарте и в
ГОСТ Р 71586.3. Поле "Данные" блока заголовка содержит 64 бита, промежуточный блок - 95 бит, последний блок - 79 бит.
3 MBC содержит до 333 бит данных, когда заголовок сопровождается тремя блоками.
В заголовке MBC (см.
рисунок 71) кодом верификации CRC-CCITT (вычисление 16 бит CRC-проверки заголовка MBC) кодируются все биты управления и данных (всего 80 бит).
В последнем блоке MBC (см.
рисунок 73) кодированию кодом верификации CRC-CCITT (вычисление 16 бит CRC-проверки MBC) подвергаются все биты управления и данных всех пакетов MBC, кроме заголовка MBC.
11.6.2 Многоблочное управление
Заголовок MBC, промежуточные и последние блоки кодируются канальным кодом-произведением (196,96), описание которого приведено в
приложении Б настоящего стандарта.
Перед кодированием кодом-произведением (196,96) выполняется маскирование 16 проверочных бит, полученных при кодировании кодом верификации CRC-CCITT. Описание процедуры маскирования для кода CRC-CCITT приведено в
Б.19.
Информационные биты MBC указываются в заголовке, промежуточных блоках и последнем блоке, как показано на
рисунках 74,
75,
76.
Рисунок 74 - Структура заголовка MBC
Рисунок 75 - Структура промежуточного блока MBC
Рисунок 76 - Структура последнего блока MBC
Биты "Тип данных" и поля "Тип слота" должны задаваться как "MBC Заголовок" - для заголовка, "MBC продолжение блока" - для промежуточного блока и "MBC последний блок" - для последнего блока.
В
таблице 18 определено значение IE LB, используемого для того, чтобы различить между собой три блока MBC.
Таблица 18
Тип данных | LB | Комментарии |
Заголовок MBC | 02 | Первый блок (заголовок) |
MBC продолжение блока | 02 | Промежуточный блок |
12 Функциональные возможности
12.1 Ограничение времени передачи
АС, соответствующие настоящему комплексу стандартов, должны иметь таймер ограничения времени передачи (T_TO), который ограничивает время передачи каждой отдельной передаваемой единицы информации. В таймере устанавливается значение T_TO (см.
приложение Д) при каждом нажатии тангенты PTT, отсчет ведется в обратном порядке до нуля.
Значение данного таймера фиксировано для АС, работающей в прямом режиме (см.
приложение Д).
Если время передачи ограничено таймером и истекает во время речевого вызова, то АС останавливает передачу после окончания текущего суперкадра и одного пакета, и не возобновляет ее до тех пор, пока тангента PTT не будет отжата и снова нажата. Если время передачи истекает в ходе передачи данных, то АС немедленно останавливает передачу.
Примечание - Остановка передачи речи после окончания текущего суперкадра и еще одного пакета позволяет АС закончить передачу речи в нормальном режиме работы путем завершения суперкадра и отправки прерывателя с LC.
12.2 Контроль временных параметров прямого режима TDMA
12.2.1 Описание функции контроля временных параметров
12.2.1.1 Общие положения
При совместном использовании канала абонентскими станциями с независимыми сеансами передачи в прямом режиме TDMA одна из них должна сохранять оба сеанса передачи от АС в границах назначенных таймслотов во избежание межслотовой интерференции. Чтобы уменьшить возможность возникновения интерференции необходимо, чтобы все АС в сети ППР осуществляли передачу в соответствии с одной и той же схемой распределения таймслотов в канале. Одна из АС сети ППР при конфигурировании сети назначается ведущей АС, и она передает информацию о временных параметрах канала, тем самым устанавливая порядок следования таймслота 1 и таймслота 2 на временной оси. АС обмениваются между собой информацией о своих временных параметрах прямого режима TDMA. Это способствует распространению информации об этих параметрах от ведущей АС к остальным АС в границах системы.
В этой ситуации возможны четыре состояния высокого уровня, которые включают в себя:
- "Leader_and_Timing_Unknown" (ведущая АС и временные параметры неизвестны);
- "Leader_and_Timing_Known" (ведущая АС и временные параметры известны);
- "LeaderUnknown" (ведущая АС неизвестна);
- "Leader" (ведущая АС известна).
Действия АС в каждом из этих состояний описаны далее.
12.2.1.2 Состояние Leader_and_Timing_Unknown
В состоянии Leader_and_Timing_Unknown АС не имеет информации о временных параметрах канала, то есть о том, по какому правилу разделения во времени таймслот 1 и таймслот 2 используют канал. Такая ситуация может возникнуть при повышении мощности или переходе канала на другую радиочастоту. В случае, когда АС меняет канал с таймслота 1 на таймслот 2 на той же радиочастоте, она должна оставаться в прежнем состоянии временных параметров. Кроме того, в состоянии Leader_and_Timing_Unknown АС не имеет информацию о временных параметрах ведущей АС.
В этом состоянии АС выполняет одно из следующих действий:
- узнает о том, какая АС является ведущей;
- определяет, каковы временные параметры таймслотов канала;
- назначает ведущую АС либо сама становится ведущей.
12.2.1.3 Состояние Leader_Unknown
В состоянии Leader_Unknown в памяти АС хранятся временные параметры канала, но срок их действия истек. Кроме того, АС не имеет данных о ведущей АС, назначающей временные параметры канала, и не имеет информации о том, что бывшая ведущая АС, ранее назначавшая временные параметры канала, является ведущей АС в данный момент. В этом состоянии АС может отработать по алгоритму состояния Leader_and_Timing_Unknown, как описано в
12.2.1.2, однако она должна осуществлять передачу в соответствии с последними полученными АС временными параметрами.
12.2.1.4 Состояние Leader_and_Timing_Known
В состоянии Leader_and_Timing_Known АС имеет информацию о временных параметрах канала, то есть знает, как распределены во времени таймслот 1 и таймслот 2, и знает ведущую АС, назначающую временные параметры канала. В этом состоянии АС выполняет одно из следующих действий:
- назначает ведущую АС;
- сама становится ведущей АС;
- соглашается с тем, что другая АС является ведущей;
- посылает запрос синхронизации ведущей АС;
- посылает запрос поправки временных параметров, заданных ведущей АС.
Действия АС при назначении ведущей АС и получении статуса ведущей АС аналогичны таким же действиям АС в состоянии Leader_and_Timing_Unknown.
12.2.1.5 Состояние Leader
В состоянии Leader АС является ведущей и устанавливает временные параметры таймслотов в канале. В этом состоянии АС выполняет одно из следующих действий:
- назначает новую ведущую АС;
- соглашается с тем, что другая АС является новой ведущей АС;
- решает коллизии с ID ведущей АС;
- посылает опорные временные параметры;
- посылает поправки временных параметров, заданных ведущей АС.
Действия АС при назначении новой ведущей АС аналогичны действиям АС, описанным для состояния Leader_and_Timing_Unknown. Действия АС при согласии с тем, что другая АС является ведущей, и отправке поправок временных параметров, заданных ведущей АС, аналогичны действиям АС, описанным в состоянии Leader_and_Timing_Known.
12.2.2 Пакеты и поля данных прямого режима TDMA
12.2.2.1 SYNC
При передаче временных параметров сети ППР АС должна использовать схемы синхронизации, связанные с выделенным для нее таймслотом. Подробная информация приведена в
15.2.1.
12.2.2.2 CC
Каналы прямого режима TDMA должны иметь CC, как и в других режимах работы. Оба таймслота, которые передаются на конкретной радиочастоте, могут использовать или не использовать один и тот же CC. Для использования в прямом режиме TDMA дополнительно определен CC "для всех сайтов" (F16). Он может использоваться только при передаче CSBK во временном таймслоте, закрепленном за АС, который может быть как временным таймслотом 1, так и временным таймслотом 2. АС при передаче CSBK должна определить временные параметры канала с CC "для всех сайтов" в выделенном ей временном таймслоте и в таймслоте, который ей не выделен. Это ограничивает количество сеансов передачи CSBK, необходимых для поддержки временных параметров сети ППР в радиоканале.
12.2.2.3 CSBK временных параметров канала
CSBK временных параметров канала - общие положения
Информация о временных параметрах канала передается с помощью CT_CSBK. После приема CT_CSBK АС должна оценить IE CT_CSBK (см.
12.2.3), LDI, LID, Gen, SA, CTO, NL, SDI и SID, чтобы определить, соответствует ли схема синхронизации, содержащаяся в CT_CSBK, временным параметрам канала на данной радиочастоте, как показано в
17.2.3.2 ("Расположение символов во времени"). Тем не менее, так как сеанс передачи может не поместиться в заданные временные границы, АС должна принять переданные пакеты, не соответствующие временным параметрам канала.
Если АС определяет, что принятая информация о временных параметрах канала в CT_CSBK содержит более оптимальные временные параметры, то АС должна использовать ее для установки временных параметров на данной радиочастоте (см.
12.2.3). Если АС определяет, что принятая информация о временных параметрах канала в CT_CSBK содержит менее благоприятные временные параметры, то АС должна продолжать использовать ранее установленные временные параметры канала. Поскольку CT_CSBK может быть принят как в заранее определенном АС таймслоте, так и в не определенном заранее таймслоте, АС должна анализировать CT_CSBK во всех таймслотах, что помогает уменьшить требуемое количество сеансов передачи CT_CSBK. При этом используется пять различных типов CT_CSBK, описанных ниже.
CT_CSBK_Beacon
CT_CSBK, периодически передающийся ведущей АС в качестве опорных временных параметров, называется CT_CSBK_Beacon. CT_CSBK_Beacon должен передаваться в соответствии с правилами доступа к каналу по протоколу LBT для всех в прямом режиме (см.
7.3.2) в определенном ведущей АС таймслоте с соответствующей схемой синхронизации таймслотов и цветовым кодом "для всех сайтов". Если в канале осуществляется какая-либо радиотрансляция, включая передачу какого-либо таймслота в прямом режиме TDMA, то CT_CSBK_Beacon не должен передаваться незамедлительно. Это помогает убедиться, что CT_CSBK_Beacon отправлен с надлежащими временными параметрами канала. Если в канале присутствует радиопередача, то ведущая АС должна поставить в очередь CT_CSBK_Beacon и сделать попытку передать его позднее. АС, которая принимает CT_CSBK_Beacon, должна использовать его для установки собственных временных параметров канала после того, когда она обнаруживает, что передающая АС является ведущей в сети ППР. Длительность передачи CT_CSBK_Beacon должна быть определена в константе BeaconDuration (см.
Д.5).
CT_CSBK_Prop
В ответ на получение либо CT_CSBK_Beacon, либо CT_CSBK_Prop АС, не являющиеся ведущими, должны обеспечить передачу CT_CSBK_Prop о временной синхронизации в сети ППР всем АС в пределах расширенной зоны радиопокрытия. CT_CSBK_Prop должен передаваться в соответствии с правилами доступа к каналу по протоколу LBT для всех в прямом режиме (см.
7.3.2) в определенном ведущей АС таймслоте с соответствующей схемой синхронизации таймслотов и цветовым кодом "для всех сайтов". CT_CSBK_Prop не должен передаваться, если в канале имеется какая-либо активность. Это помогает убедиться, что CT_CSBK_Prop отправлен с надлежащими временными параметрами канала. Если в канале осуществляется какая-либо активность, АС должна поставить в очередь CT_CSBK_Prop и передать ее позднее. АС, которая получает CT_CSBK_Prop, должна использовать его для установки собственных временных параметров канала, если она обнаруживает, что передающая АС является ведущей в сети ППР. Длительность передачи CT_CSBK_Prop должна быть определена в константе BeaconDuration (см.
Д.5).
Чтобы уменьшить количество CT_CSBKs в канале, CT_CSBK_Prop может быть отменен при определенных условиях (см.
12.2.3.12). Для распространения сообщений CT_CSBK_Prop по различным направлениям (различными АС) применяется метод SW CT_RHOT, тем самым в сети ППР временные параметры канала соблюдаются с большей достоверностью. Идея заключается в том, что для АС, которые только что передали CT_CSBK_Prop, вероятность повторной передачи меньше, чем для АС, которые не передавали CT_CSBK_Prop только что. После того, как АС передала CT_CSBK_Prop, следующие передачи CT_CSBK_Prop равномерно распределены на интервале времени от 2 160 до 3 240 с с шагом 60 мс для значения CT_RHOT. АС не будет посылать CT_CSBK_Prop в случае, когда она получает CT_CSBK от другой АС (см.
12.2.3.12). В таких случаях, АС будет уменьшать верхнюю и нижнюю границы CT_RHOT на 120 мс для следующего запроса передачи. Это обеспечивает АС чуть большую вероятность передать CT_CSBK_Prop, чем в предыдущий раз. Такое снижение на 120 мс происходит до тех пор, пока не передается CT_CSBK_Prop, либо CT_RHOT достигает значения нижней границы, равного 0, в этом случае диапазон изменения значения CT_RHOT заново устанавливается в интервале от 2 160 до 3 240 с.
CT_CSBK_Term
CT_CSBK должен передаваться всеми абонентами в прямом режиме TDMA, сразу после определенных сеансов передачи, в качестве прерывателя. АС должна передать CT_CSBK_Term немедленно после передачи речи, данных или CSBK, за исключением следующих случаев:
- после заголовка запросных данных;
- подтверждаемых данных;
- подтверждения CSBK.
То есть UU_Ans_Rsp (Unit to Unit Answer Response) служит для индивидуального речевого вызова OACSU. Чтобы способствовать выбору новой ведущей АС, задающей временные параметры, абонент должен передать CT_CSBK даже если он не знает, какая АС является ведущей в данный момент времени.
На
рисунке 77 приведены правила прерывания сеансов передачи в прямом режиме с использованием CT_CSBK_Term. Для подтверждаемых данных CT_CSBK_Term должен заменять управление вызовом для данных прерывателя (TD_LC).
Рисунок 77 - Прерывание с использованием CT_CSBK_Term
CT_CSBK_Req
CT_CSBK передается в качестве запроса ведущей АС об информации о временных параметрах канала. До передачи CT_CSBK_Req АС находится в режиме ожидания в течение случайного временного интервала удержания CT_RHOT. CT_CSBK_Req передается только тогда, когда радиоканал свободен от любых сеансов передачи, использующих правила доступа к каналу по протоколу LBT для всех в прямом режиме (см.
7.3.2). Длительность передачи CT_CSBK_Req должна определяться константой CTDuration (см.
Д.5).
CT_CSBK_Resp
CT_CSBK_Resp передается как ответ на запросы ведущей АС об информации о временных параметрах канала, а также как исправление, когда обнаруживается, что АС использует неверную информацию о временных параметрах канала. Перед передачей CT_CSBK_Resp в качестве ответа или исправления абонент, не являющийся ведущей АС, ожидает в течение случайного временного интервала удержания CT_RHOT. CT_CSBK_Prop должен быть передан в соответствии с режимом доступа к каналу по протоколу LBT для всех в прямом режиме (см.
7.3.2) в определенный для АС таймслот в соответствии со схемой синхронизации таймслотов и CC "для всех сайтов". CT_CSBK_Prop не должен передаваться незамедлительно, если в канале осуществляется какая-либо радиотрансляция, включая передачу какого-либо таймслота в прямом режиме TDMA. Это помогает убедиться, что CT_CSBK_Prop отправлен с надлежащими временными параметрами канала. Если в канале осуществляется какая-либо радиотрансляция, АС должна поставить в очередь CT_CSBK_Prop и передать его позднее. Длительность передачи CT_CSBK_Resp должна определятся константой CTDuration (см.
Д.5).
12.2.3 SDL прямого режима TDMA
12.2.3.1 SDL прямого режима TDMA - общие положения
В диаграммах, отображающих процесс приема CT_CSBK, приведено два набора IE, используемых для описания процесса принятия решения:
- IE, имеющие названия, начинающиеся с "MS_" (например, MS_LWATID), - это IE временных параметров канала принимающей АС;
- IE, имеющие названия, не начинающиеся с "MS_" (например, LWATID), - это IE временных параметров канала, принятые АС в CT_CSBK.
12.2.3.2 SDL повышения мощности и смены канала
На
рисунке 78 приведена последовательность действий АС, когда она получает доступ к каналу в прямом режиме TDMA, что включает в себя повышение мощности и изменение канала. Однако это не предусматривает переход на другой таймслот на той же радиочастоте, так как ведущая АС устанавливает временные параметры для обоих таймслотов. SDL, изображенная на
рисунке 78, определяет, что АС должна инициализировать свой личный MS_WATID (состоящий из MS_DI и MS_ID), MS_Gen, MS_SA и MS_LWATID.
Примечание - Индивидуальный MS_DI АС может быть определяемым, чтобы поддерживать возможность выбора конкретной АС в качестве ведущей или исключения ее из процедуры выбора в качестве ведущей.
Рисунок 78 - SDL повышения мощности и смены канала
12.2.3.3 SDL для состояния, когда ведущая АС и временные параметры не известны
На
рисунке 79 приведены действия АС в состоянии Leader_and_Timing_Unknown, когда истекает время таймера NoLeaderTimer либо АС запрашивает разрешение на передачу речи, данных или CSBK, отличных от CT_CSBK.
Рисунок 79 - SDL для состояния Leader_and_Timing_Unknown
SDL, приведенная на
рисунке 79, определяет следующие действия:
а) когда АС делает запрос на передачу, она должна установить биты SDI в значение 002 в передаваемом CT_CSBK_Term;
б) когда истекает время NoLeaderTimer, АС должна использовать свои биты MS_DI для SDI при передаче CT_CSBK;
в) после истечения времени таймера NoLeaderTimer, когда АС ожидает возможности передачи CT_CSBK_Req и получает CT_CSBK, то:
1) если полученный CT_CSBK содержит информацию о ведущей АС с более низким DI, чем MS_DI принимающей АС, то принимающая АС должна применить временные параметры канала и продолжить попытки передачи CT_CSBK_Req,
2) если полученный CT_CSBK не содержит информацию о ведущей АС или содержит информацию о ведущей АС с более высоким DI, чем MS_DI принимающей АС, или равным ему, то принимающая АС должна отменить запросы на передачу и оценить полученный CT_CSBK.
Когда истекает время CT_RHOT и канал занят, АС должна продолжить попытки отправки CT_CSBK_Req, при этом АС может продолжать попытки отправки до двух минут (не показано в SDL) прежде чем отменить их.
12.2.3.4 SDL для состояния, когда ведущая АС неизвестна
На
рисунке 80 приведены действия АС в состоянии Leader_and_Timing_Unknown, когда истекает время таймера NoLeaderTimer либо АС запрашивает разрешение на передачу речи, данных или CSBK, отличных от CT_CSBK.
Рисунок 80 - SDL для состояния Leader_Unknown
SDL, приведенная на
рисунке 80, определяет, что после истечения времени таймера NoLeaderTimer, когда АС ожидает возможности передачи CT_CSBK_Req и получает CT_CSBK, то:
- если полученный CT_CSBK содержит информацию о ведущей АС с более низким DI, чем MS_DI принимающей АС, то принимающая АС должна применить временные параметры канала и продолжить попытки передачи CT_CSBK_Req;
- если полученный CT_CSBK не содержит информацию о ведущей АС или содержит информацию о ведущей АС с более высоким DI, чем MS_DI принимающей АС, или равным ему, то принимающая АС должна отменить запросы на передачу и оценить полученный CT_CSBK.
Когда истекает время CT_RHOT и канал занят, АС должна продолжить попытки отправки CT_CSBK_Req. АС может продолжать попытки отправки до двух минут (не показано в SDL), прежде чем отменить их.
12.2.3.5 SDL для состояния, когда ведущая АС и временные параметры известны
На
рисунке 81 приведены действия АС в состоянии Leader_and_Timing_Known, когда истекает время либо таймера SA, либо SyncAgeWarning, или АС запрашивает разрешение на передачу речи, данных или CSBK, отличных от CT_CSBK.
Рисунок 81 - SDL для состояния Leader_and_Timing_Known
Приведенный на
рисунке 81 процесс определяет следующие действия:
а) если после истечения времени SyncAgeWarning, когда АС ожидает возможности передачи CT_CSBK_Req, она получает CT_CSBK, то:
1) если CTO имеет значение 002 или 012, а полученный абонентской станцией в служебном сообщении CT_CSBK идентификатор ведущей АС сети имеет значение, меньшее, чем значение установленного в АС собственного идентификатора LWATID, или если полученный в служебном сообщении CT_CSBK идентификатор ведущей АС сети соответствует собственному идентификатору АС MS_LWATID и, одновременно, значение IE SA больше, чем установленное в АС, то она должна продолжать попытки отправить служебное сообщение CT_CSBK_Req,
2) в других случаях попытки послать CT_CSBK_Req должны быть отменены;
б) когда истекает время CT_RHOT, и канал занят, АС должна продолжить попытки отправки CT_CSBK_Req. Она может продолжать попытки отправки до двух минут (не показано в SDL), прежде чем отменить их;
в) когда истекает время таймера SA, АС должна заново инициализировать временные параметры и запустить NoLeaderTimer.
12.2.3.6 SDL для состояния Leader
На
рисунке 82 приведены действия АС, когда АС является ведущей АС и истекает время таймера BeaconInterval, либо она получает CT_CSBK. SDL, приведенная на
рисунке 82, определяет следующие действия:
а) АС должна попытаться послать CT_CSBK_Beacon, когда истекает время таймера BeaconInterval, либо она получает сообщение передать опорные параметры при назначении ее ведущей АС;
б) когда истекает время CT_RHOT и канал занят, АС должна продолжить попытки отправки CT_CSBK_Beacon. АС может продолжать попытки отправки до двух минут (не показано в SDL), прежде чем отменить их;
в) АС должна продолжать попытки SC, когда полученный CT_CSBK:
1) идентифицирует ведущую АС с более низким LWATID, чем MS_LWATID принимающей АС,
2) не идентифицирует ведущую АС, и принятый SDI меньше или равен MS_LDI принимающей АС;
г) АС должна попытаться выполнить ANL, когда полученный CT_CSBK:
1) идентифицирует ведущую АС с большим LWATID, чем MS_LWATID принимающей АС, и принятый SDI больше принятого LDI в CT_CSBK,
2) не идентифицирует ведущую АС, и принятый SDI больше MS_LDI принимающей АС;
д) АС должна попытаться решить конфликт идентификаторов ведущей АС, когда полученный CT_CSBK идентифицирует ведущую АС с тем же LWATID, что и MS_LWATID принимающей АС, и принятый SA не соответствует MS_SA;
е) АС должна попытаться признать абонентскую станцию в качестве ведущей, когда полученный CT_CSBK идентифицирует ведущую АС с большим LWATID, чем LWATID принимающей АС, и принятый SDI меньше или равен LDI принимающей АС.
Рисунок 82 - SDL для состояния Leader
На
рисунке 83 приведены действия АС, когда она является ведущей и получает CT_CSBK с таким же DI и ID, как и ее собственные. SDL, приведенная на
рисунке 83, определяет следующие действия:
а) если принятый SA лежит в интервале +/- 10 SAIncr от SA оборудования АС (MS_SA), то ведущая АС должна полагать, что она остается ведущей;
б) если принятый SA является кратной величиной SA АС (MS_SA) +/- 10 SAIncr, то ведущая АС должна полагать, что она остается ведущей, и продолжать попытки SC временных параметров канала;
в) если принятый SA отличается от описанных выше двух значений, то АС должна полагать, что в системе присутствует другая ведущая АС с тем же LWATID, и этот конфликт должен быть разрешен по следующим вариантам:
1) АС выбирает новый MS_ID, и если новый MS_ID больше принятого LID, то АС должна оставаться ведущей,
2) АС выбирает новый MS_ID, и если новый MS_ID меньше принятого LID, то АС должна попытаться выполнить AL.
Рисунок 83 - SDL процедуры IC
12.2.3.8 SDL для оценки CT_CSBK
На
рисунке 84 приведены действия АС, когда АС, которая не является ведущей, оценивает принятый CT_CSBK. SDL, приведенная на
рисунке 84, определяет следующие действия:
а) если АС принимает CT_CSBK, назначающий новую ведущую АС (LWATID соответствует MS_WATID, и NL установлен в значение 12), то она устанавливает свой параметр "Генерация" в значение 02, запоминает значение SA, содержащееся в CT_CSBK, и запускает таймер BeaconInterval, а также переходит в состояние Leader для того, чтобы немедленно передать опорные параметры;
б) если принятый LWATID соответствует MS_WATID принимающей АС, и принимающая АС не назначена ведущей АС (NL установлен в значение 02), или принятый SID в CT_CSBK совпадает с MS_ID принимающей АС, то АС генерирует новый MS_ID;
в) если принимающая АС не имеет ведущей АС, она должна принять временные параметры таймслотов канала и:
1) если принятый LWATID установлен в значение 02, а принятый SDI больше MS_SDI, то АС должна попытаться выполнить процедуру ANL,
2) если принятый LWATID установлен в значение 02, а принятый SDI меньше MS_DI, то АС должна попытаться послать CT_CSBK_Req,
3) если принятый LWATID не равен 02, то АС должна попытаться AL;
г) если принимающая АС имеет ведущую АС и получен невыровненный прерыватель (CTO установлен в значение 012), то АС не должна принимать временные параметры и обновлять информацию о ведущей АС. Таким образом, когда принятый LWATID меньше MS_LWATID принимающей АС, АС должна попытаться выполнить SC;
д) если принятый LWATID меньше MS_LWATID принимающей АС или они равны и принятый SA больше, чем MS_SA принимающей АС, то АС должна:
1) попытаться выполнить SC, когда принятый SDI меньше MS_LDI,
2) попытаться выполнить ANL, когда принятый SDI больше MS_LDI;
е) если принятый LWATID больше MS_LWATID принимающей АС, а принятый CTO установлен в значение 112, то АС должна принять временные параметры таймслотов канала и совершить TP;
ж) если принятый LWATID больше MS_LWATID принимающей АС, а принятый CTO установлен в значение 012, то АС должна принять временные параметры таймслотов канала и выполнить процедуру AL;
и) если принятый LWATID соответствует MS_LWATID принимающей АС, принятый SA соответствует MS_SA принимающей АС и принятый Gen меньше MS_Gen принимающей АС, а CTO не равен 12, то АС должна принять временные параметры таймслотов канала и установить значение MS_Gen на единицу больше, чем принятый Gen;
к) если принятый LWATID соответствует MS_LWATID принимающей АС, принятый SA соответствует MS_SA принимающей АС, принятый Gen меньше MS_Gen принимающей АС, а CTO установлен в значение 112 (опорные параметры или попытка синхронизации), то АС должна принять временные параметры таймслотов канала, установить MS_Gen на единицу больше, чем принятый Gen, и отправить TP.
Рисунок 84 - SDL для оценки CT_CSBK
12.2.3.9 SDL для процедуры SC
На
рисунке 85 приведены действия АС по отправке исправлений временных параметров канала. SDL, приведенная на
рисунке 85, определяет следующие действия:
- АС должна попытаться послать CT_CSBK, когда истекает время CT_RHOT;
- когда истекает время CT_RHOT, и канал занят, АС должна продолжать попытки отправки CT_CSBK. АС может продолжать попытки отправки до двух минут (не показано в SDL) прежде чем отменить их;
- при попытке передачи CT_CSBK, если АС получает CT_CSBK с CTO, равным 002 или 012, либо LWATID меньше MS_LWATID принимающей АС, то она должна продолжать попытки отправки CT_CSBK.
Примечание - Процедура CCE описана в
12.2.3.8, а LDR - это часть оценки CT_CSBK ведущей АС, приведенной в
12.2.3.6.
Рисунок 85 - SDL для процедуры SC
12.2.3.10 SDL процедуры AL
На
рисунке 86 приведены действия АС, когда она принимает новую АС в качестве ведущей.
Рисунок 86 - SDL для процедуры AL
SDL, приведенная на
рисунке 86, определяет следующие действия:
- если CTO равен 002 или 012, принимающая АС не принимает новую АС в качестве ведущей;
- если CTO равен 102 или 112, то принимающая АС принимает временные параметры канальных таймслотов и канала, устанавливает таймеры SyncAgeWarning и SA, инициализированные полученным значением SA.
Примечание - Процедура CCE описана в
12.2.3.8.
12.2.3.11 SDL процедуры ANL
На
рисунке 87 приведены действия АС по назначению новой ведущей АС.
Рисунок 87 - SDL для процедуры ANL
SDL, приведенная на
рисунке 87, определяет следующие действия:
а) АС должна попытаться послать CT_CSBK, когда истекает время CT_RHOT;
б) когда истекает время CT_RHOT и канал занят, АС должна продолжать попытки отправки CT_CSBK:
1) АС может продолжать попытки отправки до двух минут (не показано в SDL), прежде чем отменить их,
2) при попытке передачи CT_CSBK, если АС получает CT_CSBK, она должна отменить отправку CT_CSBK, если полученный CT_CSBK имеет LWATID, больший, чем MS_LWATID принимающей АС, или полученный SWATID больше, чем MS_LWATID принимающей АС.
Примечание - Процедура CCE описана в
12.2.3.8.
12.2.3.12 SDL для процедуры TP
На
рисунке 88 приведены действия АС при попытке рассылки временных параметров канала. При этом важным является соблюдение следующих действий:
- АС применяет временные параметры из принятого CT_CSBK;
- АС должна попытаться послать CT_CSBK, когда истекает время CT_RHOT;
- когда истекает время CT_RHOT и канал занят, АС должна продолжать попытки отправки CT_CSBK, при этом АС может продолжать попытки отправки до двух минут (не показано в SDL), прежде чем отменить их.
Рисунок 88 - SDL для процедуры TP
При попытке передачи CT_CSBK, если АС получает CT_CSBK:
- АС должна отменить отправку CT_CSBK, если полученный CT_CSBK имеет LWATID, больший, чем MS_WATID принимающей АС, или полученный SWATID больше, чем MS_LWATID принимающей АС;
- АС должна отменить отправку CT_CSBK если полученный CT_CSBK имеет LWATID, соответствующий MS_WATID принимающей АС, CTO равен 112 и полученный SA соответствует MS_SA.
Примечание - Процедура CCE описана в
12.2.3.8.
12.2.3.13 SDL для процедуры передачи
На
рисунке 89 показано, каким образом АС устанавливает IE CTO в CT_CSBK_Term в конце передачи.
Рисунок 89 - SDL для процедуры передачи
SDL, приведенная на
рисунке 89, определяет следующие действия:
- если у АС нет ведущей АС, то она должна использовать CTO, установленный в значение 002 в CT_CSBK_Term;
- если у АС есть ведущая АС и на рассматриваемой радиочастоте не наблюдается активных действий в прямом режиме TDMA, то АС должна использовать CTO, установленный в значение 102 в CT_CSBK_Term;
- если у АС есть ведущая АС и в канале наблюдаются активные действия в прямом режиме TDMA, то АС должна использовать CTO, установленный в значение 012 в CT_CSBK_Term.
12.3 Требования к сервису "Функция не поддерживается" (FNS)
АС должна игнорировать любые принятые PDU, в которых поле FID содержит неизвестный ей MFID. При поступлении функционального запроса, поле FID которого содержит SFID или известный MFID, АС должна реализовывать сервис "Функция не поддерживается" (FNS) посредством передачи сообщения NACK_Rsp в следующих случаях:
а) функция, кодируемая полем CSBKO, не реализована в АС;
б) функция, кодируемая полем CSBKO, реализована в АС, но отключена при помощи программатора или органов управления АС.
Поле Service Type в ответном сообщении NACK_Rsp должно содержать код отвергнутой функции, переданной в запросе в поле CSBKO. Для передачи NACK_Rsp АС может использовать процедуры ACK/NACK доступа к каналу (в соответствии с
7.3.2.3) как по протоколу LBT, так и не по протоколу LBT.
12.3.1 Пакет данных FNS
Если функция не поддерживается, то АС, к которой поступает запрос, должна попытаться ответить запрашивающей АС, посылая ей PDU CSBK с отрицательным подтверждением (неподтверждением) NACK_Rsp. Подробная информация приведена в
таблице 19. Информация о содержимом PDU NACK_Rsp приведена в
16.3.3.
Таблица 19
Тип данных | Значение | Функция | Информационное содержимое | CSBKO |
CSBK | 00112 | Сигнализация FNS | NACK_Rsp | 1001102 |
12.3.2 MSC для сигнализации абонентской станции о FNS
На
рисунке 90 приведена MSC для NACK_Rsp с доступом к каналу по протоколу LBT. Здесь DLL после получения примитива TX_Request устанавливает время таймера поиска в режиме ожидания T_IdleSrch и определяет статус канала. Если статус канала - "свободен", то должен быть передан PDU NACK_Rsp. Если канал занят, то DLL запускает таймер Random_Holdoff (T_Holdoff). При занятом канале АС должна завершить, по крайней мере, один цикл удержания канала в попытке передать NACK_Rsp.
Рисунок 90 - MSC для NACK_Rsp с доступом
к каналу по протоколу LBT
В данном примере по истечении таймера, если канал свободен, передается PDU, а если канал занят, то таймер перезапускается. Ответственность о передаче сообщения лежит на DLL. Единственная задача CCL состоит в том, чтобы определить, поддерживается или нет функция, и дать указание DLL передать PDU NACK_Rsp.
13 Требования к речевым услугам
В разделе описаны речевые услуги. При разработке речевых сервисов учтены относящиеся к прямому режиму требования к ППР, выдвинутые федеральными органами исполнительной власти Российской Федерации и ведущими российскими организациями, использующими сети ППР.
Речевые услуги подразделяются: на обязательные (групповой и индивидуальный вызовы) и вспомогательные (безадресный речевой вызов, речевой вызов всех АС, широковещательный речевой вызов, вызов с открытым речевым каналом).
13.1 Обязательные речевые услуги
13.1.1 Услуга группового вызова
13.1.1.1 Услуга группового вызова - общие положения
Услуга группового вызова предоставляет возможность речевой связи между пользователем и заранее определенной группой пользователей. Все участники группы могут слышать друг друга. Групповой вызов инициируется на уровне пользователя методом выбора желаемой группы с помощью определенной заранее процедуры выбора (см. примечание), а затем - активации разговора, например, нажатием тангенты (кнопки PTT).
Примечание - Процедура выбора уникальна для каждой аппаратной реализации, и ее описание не входит в настоящий комплекс стандартов.
13.1.1.2 Описание услуги
Инициация группового вызова или BOC соответствует определенному заранее механизму получения доступа к каналу. Эта процедура доступа может использовать любую из стандартных процедур получения доступа к каналу. Эти процедуры могут быть процедурами не по протоколу LBT, процедурами по протоколу LBT с учетом CC и процедурами по протоколу LBT для всех.
Первый пакет в BOT, который может быть пакетом BOC, содержит информацию, необходимую для того, чтобы уведомить участников выбранной группы о вызове. Это выполняется с помощью LC-сообщения Grp_V_Ch_Usr с использованием речевого LC-заголовка. Первому пакету речевых данных предшествует заголовок управления речевым соединением в соответствующем таймслоте. Этот механизм описан в
7.2.1.2 и проиллюстрирован
рисунком 25.
Услуга группового вызова поддерживает позднее подключение к вызову путем встраивания информации LC в пакеты речевых данных. Такая возможность облегчает поиск АС, включаемых во время сеанса передачи, если эта передача адресована данной конкретной АС, а также абонентским станциям, которые неправильно декодировали заголовок речевых данных. Это выполняется с помощью LC-сообщения Grp_V_Ch_Usr.
EOT группового вызова должно выполняться путем передачи целого последнего суперкадра речевых данных (в пакете речевых данных F), а затем отправки LC-сообщения Grp_V_Ch_Usr при помощи прерывателя с пакетом типа данных LC. Данный механизм описан в
7.2.1.3 и показан на
рисунке 28.
Время удержания вызова используется, чтобы удлинить вызов после завершения передачи. EOC осуществляется в момент истечения времени удержания вызова.
13.1.1.3 Пакеты и поля данных группового вызова
Прямой режим
Услуга группового вызова использует два типа пакетов данных и семь сообщений во встроенных полях. Они перечислены в
таблицах 20 и
21 соответственно. Содержимое встроенного сообщения LC (PDU Grp_V_Ch_Usr) определено в
16.2.1. Содержимое встроенного нулевого сообщения определено в
В.1. Содержимое встроенных сообщений LC (Talker_Alias_hdr, Talker_Alias_blk1, Talker_Alias_blk2, Talker_Alias_blk3) определено в
таблицах 20 и
21, а также в
16.2.4 и
16.2.5. Нулевое сообщение встроено в пакет F речевого суперкадра в прямом канале.
Таблица 20
Пакеты данных группового вызова
Тип данных | Значение | Функция | Информационное содержимое | FLCO |
Речевой LC-заголовок | 00012 | Адресация режима передачи | Grp_V_Ch_Usr | 00 00002 |
Прерыватель с LC | 00102 | Завершение передачи | Grp_V_Ch_Usr | 00 00002 |
Таблица 21
Сообщения встроенного поля группового вызова
LC-сообщение | FLCO | Функция | Пакеты |
Grp_V_Ch_Usr | 00 00002 | Поздний вход | 4 |
Null | NA | Заполнение | 1 |
Talker_Alias_hdr | 00 01002 | Сообщение о позывном пользователя, передаваемое во время речевого вызова | 4 |
Talker_Alias_blk1 | 00 01012 | Сообщение о позывном пользователя, передаваемое во время речевого вызова | 4 |
Talker_Alias_blk2 | 00 01102 | Сообщение о позывном пользователя, передаваемое во время речевого вызова | 4 |
Talker_Alias_blk3 | 00 01112 | Сообщение о позывном пользователя, передаваемое во время речевого вызова | 4 |
Navigation_Info | 00 10002 | Сообщение о местоположении, передаваемое во время речевого вызова | 4 |
Примечание - Подробная информация о позывном пользователя приведена в 16.2.4 и 16.2.5. |
13.1.1.4 Управление групповым вызовом абонентских станций
SDL группового вызова АС
На
рисунке 91 приведен CCL АС в случае, когда запрашивается передача группового вызова.
Рисунок 91 - SDL для процесса CCL передачи группового вызова
Неактивным состоянием является любое состояние CCL, за исключением My_Call или In_Session. CCL посылает примитив TX_Request в DLL и переходит в состояние Wait_forTX_Response. Если от DLL поступает примитив TX_Denied, то CCL переходит в неактивное состояние. Если от DLL поступает примитив TX_Granted, то CCL посылает примитив BOTx и переходит в состояние TX_Voice. Когда передача окончена, CCL переходит в состояние In_Session.
HMSC для группового вызова АС
На
рисунке 92 приведена HMSC для группового вызова.
Рисунок 92 - HMSC для передачи группового вызова
На ней показаны две точки входа. Точка входа в PTT предназначена для передачи, а точка входа в Not_in_Call предназначена для приема. Схема работы одинакова для прямого режима и режима ретранслятора. Незначительная разница между двумя режимами возникает вследствие того, что в прямом режиме нет состояния In_Session. В этом случае АС должна немедленно перейти в состояние Out_of_Sync, так как исходящий вызов не может быть найден.
Описание различных состояний данной диаграммы приведено в
приложении Е.
MSC для группового вызова АС
MSC для группового вызова АС - общие положения
Следующие MSC предназначены для показа разбиения функциональных уровней АС в соответствии с
6.1.
MSC АС для PTT
На
рисунке 93 показан прием CCL АС примитива PTT_Request. Хотя последовательность действий на
рисунке 93 указывает, что это - BOC, MSC в отношении примитивов будет такой же, что и для случая, когда АС находится в одном из следующих состояний:
- My_Call;
- Not_in_Call;
- In_Session;
- Other_Call.
CCL посылает примитив TX_Request в DLL и переходит в состояние Wait_for_TX_Response. В этом состоянии CCL ждет прихода примитива TX_Granted или TX_Denied от процесса получения доступа к каналу DLL.
MSC АС для TX_Denied
На
рисунке 94 показаны действия АС, если DLL посылает примитив TX_Denied в CCL.
Рисунок 94 - MSC для TX_Denied
MSC АС для TX_Granted
На
рисунке 95 показаны действия АС, если DLL посылает примитив TX_Granted в CCL.
Рисунок 95 - MSC для TX_Granted
После приема примитива TX_Granted CCL посылает примитив BOTx в DLL и отображает начало перехода, а затем переходит в состояние TX_Voice. DLL продолжает процесс, отправляя PDU Voice_LC_Header (Grp_V_Ch_Usr), за которым следуют пакеты речевых данных в соответствующем таймслоте.
MSC АС для My_ID_Header
На
рисунке 96 показаны действия АС, если в CCL происходит совпадение адреса в переданном DLL примитиве BORx во время ее пребывания либо в состоянии In_Session (время удержания вызова), либо в Not_in_Call (время удержания канала). Это происходит, когда АС получает PDU Grp_V_Ch_Usr, который содержит совпадающий адрес.
Рисунок 96 - MSC для My_Header_LC
CCL переходит в состояние My_Call, когда совпадает ID пункта назначения (адресата). Речевые данные посылаются напрямую от DLL к User_IO.
MSC АС для My_ID_LC
На
рисунке 97 показаны действия АС, если в CCL происходит совпадение адреса в переданном DLL примитиве LC, во время пребывания либо в состоянии In_Session (время удержания вызова), либо в Not_in_Call (время удержания канала). Это происходит, когда АС получает PDU Grp_V_Ch_Usr, который содержит совпадающий адрес, через встроенный PDU LC в речевом суперкадре.
Рисунок 97 - MSC для My_ID_LC
Такой сценарий является сценарием позднего входа. CCL переходит в состояние My_Call при невыключенном динамике. Речевые данные посылаются напрямую от DLL к User_IO.
MSC АС для состояния, когда тангента PTT отжата
На
рисунке 98 показаны действия АС, когда отжата тангента PTT.
Рисунок 98 - MSC для состояния, когда тангента PTT отжата
CCL получает примитив Dekey_indication и посылает примитив BOTx в DLL. АС должна заполнить пустые поля суперкадра пакета речевых данных F, а затем - послать PDU Terminator_with_LC (Grp_V_Ch_Usr). CCL переходит в состояние In_Session.
MSC АС для прерывателя
На
рисунке 99 показаны действия АС, когда она получает прерыватель, в то время, как CCL находится в состоянии My_Call.
Рисунок 99 - MSC для прерывателя
DLL посылает примитив EORx в CCL. CCL посылает примитив End_of_RX, который отключает динамик, и переходит в состояние In_Session. В прямом режиме, так как в этом случае нет времени удержания, АС должна перейти в состояние Out_of_Sync. На
рисунке 102 приведена более подробная информация.
MSC АС для RX_Idle_SYNC_in_Call_HT
На
рисунке 100 показаны действия АС, когда она получает Idle PDU в то время, как CCL находится в состоянии In_Session. DLL посылает примитив Idle_Data в CCL, который завершает вызов, и переходит в состояние Not_in_Call.
Примечание - Эта последовательность действий применяется только для режима ретранслятора и указывает на окончание времени удержания вызова.
Рисунок 100 - MSC для RX_Idle_SYNC_in_Call_HT
MSC АС для Not_My_ID
На
рисунке 101 показаны действия АС, когда она получает несовпадающий адрес, в период Call_Hangtime.
Рисунок 101 - MSC для Not_My_ID
В период Call_Hangtime АС CCL находится в состоянии In_Session. DLL посылает в CCL примитив EOC, когда установлено, что адрес не совпадает с адресом, указанным в параметрах Call_Hangtime. Это может быть установлено путем декодирования либо из Voice_LC_Header, либо из Embedded_LC, содержащего PDU речевого вызова. В данном примере PDU является Grp_V_Ch_Usr, который указывает на наличие в канале другого группового вызова. CCL завершает вызов и переходит в состояние Other_Call.
MSC АС для No_outbound_follow_EOT
На
рисунке 102 показаны действия АС, когда она не находит синхронизацию во время пребывания в состоянии In_Session.
Рисунок 102 - MSC для No_Outbound_Follow_EOT
DLL посылает примитив Sync_Fail в CCL. CCL завершает вызов и переходит в состояние Out_of_Sync, что может произойти после завершения передачи.
13.1.2 Услуга индивидуального вызова
13.1.2.1 Услуга индивидуального вызова - общие положения
Услуга индивидуального вызова обеспечивает речевое обслуживание между двумя индивидуальными пользователями. Функция "Индивидуальный вызов" инициируется на уровне пользователя путем выбора желаемого абонента посредством определенной заранее процедуры выбора (см. примечание), а затем - активации разговора, например, путем нажатия тангенты PTT.
Примечание - Процедура выбора уникальна для каждой аппаратной реализации, и ее описание не входит в настоящий комплекс стандартов.
Инициация индивидуального вызова или BOC может осуществляться одним из двух способов:
- первый - PATCS;
- второй - OACSU.
В инициации вызова по методу PATCS могут применяться режимы доступа не по протоколу LBT, по протоколу LBT с учетом CC и по протоколу LBT для всех, а при работе по методу OACSU применяются режимы доступа по протоколу LBT с CC и по протоколу LBT для всех. АС в состояниях высокого уровня In_Session и My_Call должна использовать доступ к каналу не по протоколу LBT.
В методе OACSU АС, инициирующая вызов, предпринимает проверку присутствия вызываемой АС. Это достигается использованием CSBK сообщения "Пользователь речевого канала от АС к АС" ("Unit to Unit Voice Channel User") (UU_V_Req). Когда вызываемая АС получает запрос на установление связи, она должна автоматически ответить подтверждением. Это также достигается с использованием сообщения CSBK.
"Запрос ответа от АС к АС" ("Unit to Unit Answer Response") (UU_Ans_Rsp) CSBK должен достигаться посредством либо CSBK UU_Ans_Rsp, либо CSBK "Неподтверждение запроса" ("Negative Acknowledgement Response") (NACK_Rsp) в случае его отклонения.
Запрос на установление связи может использовать различные способы доступа к каналу: не по протоколу LBT, по протоколу LBT для всех, либо по протоколу LBT для одного CC. Если запрос не подтвержден, АС, выполняющая вызов, не должна его продолжать. После приема подтверждения, что вызов принят, АС, выполняющая вызов, действует по методу PATCS с доступом к каналу не по протоколу LBT.
В методе PATCS первый пакет в BOT, который может являться BOC, содержит информацию, необходимую для уведомления вызываемой АС о входящем вызове. Это достигается применением LC-сообщения "Пользователь речевого канала от АС к АС" ("Unit to Unit Voice Channel User") (UU_V_Ch_Usr), передаваемого в пакете "Типа данных" заголовка управления речевым соединением. Первый пакет речевых данных должен следовать сразу за заголовком управления речевым соединением в соответствующем таймслоте. Это показано на
рисунке 25.
В индивидуальном вызове поддерживается функция позднего входа в канал путем встраивания LC информации в пакеты речевых данных. Эта функция облегчает поиск АС, включаемых во время сеанса передачи, адресованному данной конкретной АС при использовании метода PATCS, а также обеспечивает поддержку АС, которые неправильно декодировали заголовок речевых данных при работе по обоим методам (PATCS и OACSU).
EOT индивидуального вызова должно достигаться путем передачи последнего суперкадра речевых данных (через пакет речевых данных "F"), а затем - отправки LC-сообщения UU_V_Ch_Usr при помощи прерывателя с LC. Данная последовательность действий показана на
рисунке 28.
Время удержания вызова используется с целью удлинения вызова после завершения передачи. EOC осуществляется в момент истечения времени удержания вызова. В случае индивидуальных вызовов OACSU, последующие сеансы передачи до завершения вызова должны выполняться по методу PATCS.
13.1.2.3 Пакеты и поля данных индивидуального вызова
Прямой режим
Услуга индивидуального вызова использует четыре типа пакетов данных и семь сообщений встроенных полей. Они перечислены в
таблицах 22 и
23, соответственно. Содержимое всех сообщений, за исключением встроенного нулевого сообщения, определено в
11.1. Содержимое встроенного нулевого сообщения определено в
В.1. Содержимое встроенного LC определено в
11.1, содержимое Talker_Alias_hdr, Talker_Alias_blk1, Talker_Alias_blk2, Talker_Alias_blk3 - в
таблице 23. Нулевое сообщение встроено в пакет "F" речевого суперкадра в прямом канале.
Таблица 22
Пакеты данных индивидуального вызова
Тип данных | Значение | Функция | Информационное содержимое | Код операций |
CSBK | 00112 | Проверка присутствия | UU_V_Req | 00 01002 |
CSBK | 00112 | Подтверждение, инициированное АС | UU_Ans_Rsp | 00 01012 |
Речевой LC-заголовок | 00012 | Адресация режима передачи | UU_V_Ch_Usr | 00 00112 |
Прерыватель с LC | 00102 | Завершение передачи | UU_V_Ch_Usr | 00 00112 |
Таблица 23
Сообщения встроенного поля индивидуального вызова
LC-сообщение | FLCO | Функция | Пакеты |
UU_V_Ch_Usr | 00 00112 | Позднее подключение | 4 |
Нулевое | NA | Заполнение | 1 |
Talker_Alias_hdr | 00 01002 | Сообщение о позывном пользователя, передаваемое во время речевого вызова | 4 |
Talker_Alias_blk1 | 00 01012 | Сообщение о позывном пользователя, передаваемое во время речевого вызова | 4 |
Talker_Alias_blk2 | 00 01102 | Сообщение о позывном пользователя, передаваемое во время речевого вызова | 4 |
Talker_Alias_blk3 | 00 01112 | Сообщение о позывном пользователя, передаваемое во время речевого вызова | 4 |
Navigation_Info | 00 10002 | Сообщение о местоположении, передаваемое во время речевого вызова | 4 |
Примечание - Подробная информация о позывном пользователя приведена в 16.2.4 и 16.2.5. |
13.1.2.4 Доступ к каналу для индивидуального вызова абонентской станции
Доступ к каналу для индивидуального вызова АС - общие положения
Услуга индивидуального вызова способом PATCS соответствует тем же правилам получения доступа к каналу, что и для группового вызова. Тем не менее, PDU CSBK, которые осуществляли проверку присутствия (UU_V_Req) и ответ на проверку присутствия (UU_Ans_Rsp) для услуги индивидуального вызова способом OACSU, имеют несколько специальных правил. Эти специальные правила определены в последующих главах и представляют собой диаграммы доступа к каналу, представленные в
7.3.
SDL для доступа к каналу UU_ V_Req
Специальные правила доступа к каналу для передачи CSBK UU_V_Req приведены в виде SDL на
рисунке 103. DLL получает примитив TX_CSBK от CCL, находясь в состоянии TX_Idle. DLL запускает таймер T_IdleSrch, устанавливает в ноль счетчик попыток Retry_Counter и переходит в состояние Qualify_Idle. Если канал занят, передача незамедлительно отменяется. Если канал свободен, передается PDU CSBK UU_V_Req, запускается таймер ACK_Wait (T_AckWait), а DLL переходит в состояние Wait_for_ACK.
Рисунок 103 - SDL для доступа к каналу UU_V_Req
Находясь в состоянии Wait_for_ACK, DLL при получении PDU CSBK UU_Ans_Rsp информирует CCL. Если истекло время таймера ACK_Wait (T_AckWait), а Retry_Counter принял значение CSBK_Retry_Limit (N_CSBKRetry), то попыток передачи больше не предпринимается, и об этом информируется CCL. Если количество попыток меньше значения CSBK_Retry_Limit, то АС возвращается в состояние Qualify_Idle, чтобы попытаться заново передать PDU CSBK.
13.1.2.5 SDL для доступа к каналу UU_Ans_Rsp
Специальные правила получения доступа к каналу для передачи CSBK UU_Ans_Rsp, в случае, когда в АС предусмотрены запросы CSBK по протоколу LBT, приведены в SDL на
рисунке 104.
Примечание - Если в АС предусмотрены запросы CSBK не по протоколу LBT, она следует правилам получения доступа к каналу в соответствии с
7.3.
Рисунок 104 - SDL для доступа к каналу UU_Ans_Rsp
DLL получает от CCL примитив TX_CSBK, находясь в состоянии TX_Idle. Когда DLL находится в состоянии Qualify_Idle, и канал свободен, то передается PDU CSBK, а если канал занят - запрос на передачу отклоняется. Для этого критического запроса нет попыток и времени удержания.
13.1.2.6 Управление индивидуальным вызовом в абонентской станции
Управление индивидуальным вызовом в АС - общие положения
Индивидуальный вызов способом PATCS организуется по тем же правилам, что и групповой вызов, но с применением специальных сообщений индивидуального вызова. Индивидуальный вызов способом OACSU выполняется по правилам группового вызова не по протоколу LBT, после того, как выполнена проверка присутствия такого вызова. Поэтому в данной главе приведено только описание проверки присутствия вызова OACSU. Правила применения метода PATCS приведены в
13.1.2.2.
SDL индивидуального вызова АС с CCL источника способом OACSU
На
рисунке 105 показан CCL вызывающей АС для случая, когда запрашивается передача индивидуального вызова способом OACSU.
Рисунок 105 - SDL индивидуального вызова
с CCL источника по методу OACSU
Неактивным состоянием является любое состояние CCL, за исключением My_Call и In_Session. CCL посылает примитив TX_CSBK в DLL и переходит в состояние Wait_for_ACK. DLL может использовать для речевых CSBK следующие способы получения доступа к каналу: по протоколу LBT для всех либо по протоколу LBT внутри одного CC. Если примитив TX_Denied либо No_CSBK_ACK был принят от DLL, CCL переходит в неактивное состояние. Если CCL получает UU_Ans_Rsp CSBK PDU с отрицательным Reason Code, вызов отклоняется и CCL переходит в состояние Inactive. Если CCL получает UU_Ans_Rsp CSBK PDU с подтверждающим Reason Code, он посылает в DLL примитив Transmit_Request для доступа не по протоколу LBT. Дальнейшие переходы показаны для иллюстрации завершенности процесса и следуют правилам, аналогичным функции группового вызова.
MSC для установления индивидуального вызова АС способом OACSU
АС OACSU без ACK RX
На
рисунке 106 показана последовательность действий вызывающей АС, когда передан PDU CSBK UU_V_Req, а PDU CSBK UU_Ans_Rsp не получен и истекло время таймера T_AckWait.
Рисунок 106 - OACSU для индивидуального вызова,
когда не получено ACK
Показан случай, когда у АС не предусмотрено выполнение дополнительных попыток DLL, либо предусмотрена только одна дополнительная попытка установления DLL.
АС OACSU для ACK RX
На
рисунке 107 показана последовательность действий вызывающей АС, когда передан PDU CSBK UU_V_Req и получен PDU CSBK UU_Ans_Rsp до того, как истекло время таймера Wait_for_ACK.
Рисунок 107 - Индивидуальный вызов
по методу OACSU, когда получено ACK
Если в принятом CSBK Reason Code в значении "отклонить", вызов не будет продолжен, и CCL переходит в состояние Inactive. Если же в принятом CSBK Reason Code в значении "продолжить", CCL посылает в DLL примитив TX_Request, указывающий тип протокола доступа к каналу не по протоколу LBT, то DLL отвечает примитивом TX_Granted, а CCL посылает примитив BOTx в DLL и переходит в состояние TX_Voice. DLL передает PDU LC-заголовка речевых данных UU_Ch_Usr, а затем - суперкадры, содержащие речевые данные.
13.2 Вспомогательные речевые услуги
13.2.1 Услуга безадресного речевого вызова
13.2.1.1 Услуга безадресного речевого вызова - общие положения
Безадресный речевой вызов - это групповой речевой вызов, использующий один из набора определенных адресов назначения в соответствии с
приложением А. Один из этих адресов является адресом по умолчанию (заранее определенным) безадресного речевого вызова. Использование других адресов безадресного речевого вызова выходит за рамки настоящего комплекса стандартов и не описано.
Примечание - Использование безадресного речевого вызова дает пользователю возможность определить поведение АС, которое может отличаться от обычного группового вызова (например, наличие специальных предупредительных звуковых сигналов). Безадресный речевой вызов, кроме того, обеспечивает возможность организации связи между различными группами пользователей, имеющими собственные групповые признаки.
13.2.1.2 Пакеты данных безадресного речевого вызова
Для безадресного речевого вызова требуется наличие тех же пакетов, что и для группового вызова, описанных в
7.3.2. Для безадресного речевого вызова групповой адрес Grp_V_Ch_Usr должен быть установлен в одно из зарезервированных значений безадресного вызова в соответствии с
приложением А.
13.2.1.3 Управление безадресным речевым вызовом в абонентской станции
Управление безадресным речевым вызовом соответствует схемам SDL, HMSC и MSC, применяемым для группового вызова и описанным в
7.3.2.
13.2.2 Услуга речевого вызова всех абонентских станций
13.2.2.1 Услуга речевого вызова всех абонентских станций - общие положения
Услуга речевого вызова всех АС обеспечивает односторонний речевой вызов, направленный от любого пользователя всем пользователям в одной системе. При таком вызове, вследствие большой целевой аудитории, не предусматривается какое-либо время удержания. В конце речевого вызова передача завершается. Такое завершение вызова уменьшает количество коллизий, которые могут возникнуть при попытке других АС ответить на вызов.
Вызов всех АС может быть инициирован пользователем путем простого нажатия тангенты PTT. Он начинается передачей речевого LC-заголовка, за которым следуют речевые данные, и завершается передачей прерывателя с LC. Для этой услуги предусмотрен режим позднего входа.
Вызов всех АС выполняется аналогично групповому вызову, с использованием одного из наборов зарезервированных адресов назначения (в соответствии с
приложением А). Среди этих адресов один является заранее определенным ID-адресом идентификатора одностороннего речевого вызова (All Unit ID), а остальные - альтернативными адресами All Unit ID.
13.2.2.2 Пакеты данных речевого вызова всех абонентских станций
Для вызова всех АС требуется наличие тех же пакетов, что и для группового вызова, описанных в
13.1.1. Для вызова всех АС групповой адрес PDU Grp_V_Ch_Usr должен быть установлен в одно из зарезервированных значений ID всех АС, как определено в
приложении А (схема адресации). Кроме того, поле G/I в PDU Grp_V_Ch_Usr должно быть установлено в значение 1
2.
13.2.2.3 Управление речевым вызовом всех абонентских станций
Управление речевым вызовом всех АС соответствует схемам SDL, HMSC и MSC, применяемым для группового вызова и описанным в
7.3.
13.2.3 Услуга широковещательного речевого вызова
13.2.3.1 Услуга широковещательного речевого вызова - общие положения
Услуга широковещательного речевого вызова обеспечивает односторонний речевой вызов, направленный от любого пользователя заранее определенной большой группе пользователей. При таком вызове, вследствие большой целевой аудитории, не предусматривается какое-либо время удержания. В конце речевого вызова передача завершается.
Широковещательный речевой вызов выполняется аналогично групповому вызову. Он может быть инициирован пользователем путем простого нажатия тангенты PTT. Он начинается передачей заголовка речевых данных, за которым следуют речевые данные, и завершается передачей прерывателя с LC. Для этой услуги предусмотрен режим позднего входа.
13.2.3.2 Пакеты данных широковещательного речевого вызова
Для широковещательного речевого вызова требуется наличие тех же пакетов, что и для группового вызова, описанных в
7.3. Для широковещательного речевого вызова в PDU Grp_V_Ch_Usr должно быть установлено в значение 1
2.
13.2.3.3 Управление широковещательным речевым вызовом в абонентской станции
Управление широковещательным речевым вызовом соответствует схемам SDL, HMSC и MSC, применяемым для группового вызова и описанным в
7.3.
13.2.4 Услуга вызова с открытым речевым каналом
13.2.4.1 Услуга вызова с открытым речевым каналом - общие положения
Услуга вызова с открытым речевым каналом позволяет пользователям участвовать в открытых речевых вызовах. Включение данной услуги возможно только со стороны инициатора речевого события, иными словами, если пользователь не является целевым адресатом вызова, то он может принять участие в вызове только в том случае, если инициатор допустит его к этой услуге порядком, описанным в
13.2.4.2.
С точки зрения инициатора речевого события, OVCM дает возможность инициировать групповые и индивидуальные вызовы, прослушиваемые третьей стороной, не являющейся вызываемым абонентом. Кроме того, пользователи, относящиеся к третьей стороне, становятся участниками ведущегося разговора и также могут говорить.
Пользователи, относящиеся к третьей стороне, - это пользователи, АС которых сконфигурированы так, чтобы иметь возможность участвовать в разговорах, имеющих признак OVCM, и не явно адресованных им.
В прямом режиме модификатор вызова OVCM используется в следующих речевых вызовах:
- групповые вызовы (см.
13.1.1);
- индивидуальные вызовы (см.
13.1.2).
Услуга OVCM не применяется к следующим вызовам:
- безадресные речевые вызовы;
- вызовы всех абонентов с ID разговорной группы;
- вызовы всех абонентов с ID одного блока;
- другие вызовы "системного шлюза", например, PABX, PSTN;
- дуплексные речевые вызовы;
- вызовы с передачей данных.
13.2.4.2 Описание услуги OVCM
Для получения услуги OVCM используется бит IE в опциях услуг, который применяется для указания того, отмечен ли вызов как OVCM или нет. Порядок использования отражен в
таблице 24.
Таблица 24
Тип речевого вызова | OVCM бит | Описание | Возможности целевых абонентов | Возможности абонентов третьей стороны |
Групповой речевой вызов | 1 | Пользователи, являющиеся адресатами вызова, предупреждаются о входящем вызове и являются частью вызова. Пользователи, не являющиеся адресатами вызова, не предупреждаются о вызове, но могут принять участие в разговоре | Говорить, слушать | Говорить, слушать |
0 | Пользователи, являющиеся адресатами вызова, предупреждаются о входящем вызове и являются частью вызова. Пользователи, не являющиеся адресатами вызова, не предупреждаются о вызове, и не могут принять участие в разговоре | Говорить, слушать | Канал занят |
Индивидуальный речевой вызов | 1 | Пользователь, являющийся адресатом вызова, предупреждается о входящем вызове и является частью вызова. Другие пользователи, не являющиеся адресатами вызова, не предупреждаются о вызове, но могут принять участие в разговоре | Говорить, слушать | Говорить, слушать |
0 | Пользователь, являющийся адресатом вызова, предупреждается о входящем вызове и является частью вызова. Другие пользователи, не являющиеся адресатами вызова, не предупреждаются о вызове, и не могут принять участие в разговоре | Говорить, слушать | Канал занят |
IE в опциях услуг присутствует в сигнализации настройки вызова, речевом LC-заголовке и прерывателе с LC для каждого типа речевого вызова (группового и индивидуального). Значения OVCM и их описания указаны в
таблице 24.
14 Требования к протоколу PDP
14.1 Протокол пакетной передачи данных - введение
Данный раздел определяет PDP. Посылка данных произвольной длины осуществляется через радиоинтерфейс на основе технологии передачи IP-пакетов.
Настоящий комплекс стандартов поддерживает передачу следующих протоколов с помощью PDU уровня 3:
- интернет-протокол;
- протокол передачи данных;
- передачи сообщений.
Настоящий комплекс стандартов поддерживает IPv4.
Примечание - Для более подробного описания - см.
[1].
Протокол PDP имеет расширенные возможности и обеспечивает передачу сообщений в самом протоколе, а также применяется в качестве транспортного протокола для применения интернет-технологий.
Для сообщений используется служба передачи заранее определенных и неопределенных типов данных с подтверждением и без подтверждения их доставки получателю, а также передачи статусных сообщений (с предварительным их кодированием).
IPv4 обеспечивает доставку пакетов с максимально доступным качеством, в том числе без установления соединения между двумя точками доступа к сервису. IPv4 используется протоколами обмена между хостами в сети Интернет.
14.3 Фрагментация и сборка данных пакета
14.3.1 Фрагментация и сборка данных пакета -
введение
В подразделе описаны фрагментация, сборка, обнаружение и исправление ошибок, подтверждение доставки, а также вопросы обеспечения конфиденциальности в радиоэфире.
Сначала IP-пакет, превышающий по размерам допустимую длину, разбивается на фрагменты. Далее каждый фрагмент встраивается в пакет, состоящий из последовательности блоков данных от 1 до m, которым предшествуют один или два блока заголовков. Каждый блок защищен своим помехоустойчивым кодом. Фрагментация IP-пакета показана на
рисунке 108, где у каждого фрагмента данных есть один блок заголовка. В процессе передачи данных может использоваться одиночный или двойной таймслот.
Рисунок 108 - Фрагментация IP-пакета
Максимальное количество фрагментов одиночного IP-пакета не ограничено. Длина каждого фрагмента может варьироваться, но не должна превышать максимальную длину n_DFragMax байтов. Каждый фрагмент в свою очередь разбивается на блоки, где каждый блок содержит свое количество байтов данных, как показано в
таблице 25.
Таблица 25
Байты на каждый блок данных
Подтверждаемый/неподтверждаемый | Скорость кодирования помехоустойчивого кода | Количество байтов данных в блоке |
Подтверждаемый | Скорость 1/2 | 10 |
Подтверждаемый | Скорость 3/4 | 16 |
Подтверждаемый | Без кодирования | 22 |
Неподтверждаемый | Скорость 1/2 | 12 |
Неподтверждаемый | Скорость 3/4 | 18 |
Неподтверждаемый | Без кодирования | 24 |
Один или два блока заголовка передаются в начале пакета данных. Максимальное число блоков в пакете, включая блоки заголовка N_BlockMax:
а) для FEC со скоростью кодирования 1/2 подтверждаемых данных
N_BlockMax = [(N_DFragMax - 6)/10] + 1 + N_HeaderBlocks; (1)
б) для FEC со скоростью кодирования 3/4 подтверждаемых данных
N_BlockMax = [(N_DFragMax - 12)/16] +
+ 1 + N_HeaderBlocks; (2)
в) для FEC без кодирования подтверждаемых данных
N_BlockMax = [(N_DFragMax - 18)/ 22] +
+ 1 + N_HeaderBlocks; (3)
г) для FEC со скоростью кодирования 1/2 неподтверждаемых данных
N_BlockMax = [(N_DFragMax - 8)/12] + 1 + N_HeaderBlocks; (4)
д) для FEC со скоростью кодирования 3/4 неподтверждаемых данных
N_BlockMax = [(N_DFragMax - 14)/18] +
+ 1 + N_HeaderBlocks; (5)
е) для FEC без кодирования неподтверждаемых данных
N_BlockMax = [(N_DFragMax - 20)/ 24] +
+ 1 + N_HeaderBlocks. (6)
АС должны иметь возможность хранения в электронном виде фрагментов данных размером не менее N_DFragMax байтов.
Блок заголовка имеет в составе поле FSN размером 4 бита, которое обеспечивает сборку фрагментов. Для многофрагментарных подтверждаемых данных порядковый номер фрагмента MSB является "Флагом", указывающим на использование последнего фрагмента, и 3 самых младших бита обозначают порядковый номер фрагментов. Порядковые номера начинаются со значения 0002 и последовательно увеличиваются с 0012 до 1112. Значение 0002 используется только для первого фрагмента.
Пример в
таблице 26 показывает FSN многофрагментарной подтверждаемой дейтаграммы, которая имеет 14 фрагментов.
Таблица 26
FSN подтверждаемой дейтаграммы
Фрагмент | 1 | 2 | 3 | 4 | 5 | 6 | 7 | 8 | 9 | 10 | 11 | 12 | 13 | 14 |
FSN | 00002 | 00012 | 00102 | 00112 | 01002 | 01012 | 01102 | 01112 | 00012 | 00112 | 00112 | 01002 | 01012 | 11102 |
14.3.2 Структура блока заголовка
14.3.2.1 Структура блока заголовка - общие положения
Пакеты заголовков отличаются от других пакетов битами "Тип данных" поля "Тип слота", который эквивалентен "Заголовку данных". Блок заголовка состоит из 10 байт адресных и управляющих данных, за которыми следуют 2 байта (16 бит) проверочных элементов кода верификации CRC-CCITT. Кодом верификации CRC-CCITT, описание которого приведено в
Б.14, кодируются первые 10 байт адресной и управляющей информации.
Перед кодированием кодом-произведением (196,96) выполняется маскирование проверочных элементов кода CRC-CCITT в соответствии с полиномом, приведенным в
Б.19.
Структура первого блока заголовка показана на
рисунке 109. Первый блок заголовка всегда присутствует в пакете данных (включающем пакет собственных данных).
Рисунок 109 - Структура общего первого блока заголовка
14.3.2.2 Неподтверждаемый заголовок данных
Структура первого блока заголовка для неподтверждаемого пакета показана на
рисунке 110. Бит 4 байта 0 должен быть самым значимым битом из пятибитовой вставки, содержащей значение счетчика заполнения байтов POC.
Рисунок 110 - Специальный первый блок заголовка
для неподтверждаемого пакета
14.3.2.3 Подтверждаемый заголовок данных
Структура первого блока заголовка для подтверждаемого пакета показана на
рисунке 111. Бит 4 байта 0 должен быть самым значимым битом из пятибитовой вставки, содержащей значение счетчика заполнения байтов POC.
Рисунок 111 - Специальный первый блок заголовка
для подтверждаемого пакета
14.3.2.4 Заголовок ответного пакета
Структура первого блока заголовка для ответного пакета показана на
рисунке 112.
Рисунок 112 - Специальный первый блок
заголовка для ответного пакета
14.3.2.5 Заголовок частных данных
Пакет частных данных использует любой блок заголовка данных в качестве первого блока. Кроме этого он имеет второй блок заголовка. Наличие второго блока заголовка обозначается специальным значением (равным 9) IE SAP первого заголовка. Структура второго блока заголовка показана на
рисунке 113.
Рисунок 113 - Второй блок заголовка пакета частных данных
Примечание - Определяемая производителем структура данных 8 байтов предназначена для дополнительных услуг, не описанных в стандарте. На совместимость оборудования не влияет.
14.3.2.6 Заголовок коротких данных состояния/предварительного кодирования
Структура первого блока заголовка пакета коротких данных состояния/предварительного кодирования показана на
рисунке 114. Биты 5 и 4 байта 0 должны быть двумя самыми значимыми битами шестибитового IE AB. Биты 1 и 0 байта 8 должны быть двумя наиболее значимыми битами IE S_P (см.
8.3) размером в 10 бит.
Рисунок 114 - Специальный первый блок заголовка коротких
данных состояния/предварительного кодирования
14.3.2.7 Заголовок неопределенных коротких данных
Структура первого блока заголовка для пакета коротких неопределенных данных показана на
рисунке 115. Биты 5 и 4 байта 0 должны быть двумя самыми значимыми битами шестибитового IE AB.
Рисунок 115 - Специальный первый блок заголовка
для пакета коротких неопределенных данных
14.3.2.8 Заголовок определенных коротких данных
Структура первого блока заголовка для пакета определенных коротких данных показана на
рисунке 116. Биты 5 и 4 байта 0 должны быть двумя самыми значимыми битами шестибитового IE AB.
Рисунок 116 - Специальный первый блок заголовка
пакета определенных коротких данных
14.3.2.9 Заголовок передачи унифицированных данных (UDT)
Структура пакета данных UDT первого блока заголовка показана на
рисунке 117.
Рисунок 117 - Специальный первый блок заголовка
для пакета UDT
14.3.3 Структура блока данных
14.3.3.1 Структура блока данных - общие положения
Для того чтобы получатель мог определить, что пакет получен без ошибок, содержание данных пакета защищено кодом верификации CRC-32. Проверочные элементы CRC-32 размещаются в конце пакета в качестве четырех последних байтов в последнем блоке пакета. Описание CRC-32 приведено в
Б.15. Дополнительные байты могут быть добавлены в конце данных в пакете перед CRC-проверкой для расширения длины общего пакета, чтобы точно заполнить все блоки в пакете. Число дополнительных байтов указано полем количества байтов заполнения первого блока заголовка. Услуга, необходимая для обработки пакета данных, указывается битами IE SAP предыдущего заголовка. Значение IE SAP для IP-пакета равно четырем.
Число блоков в пакете, исключая первый блок (заголовок), указывается в блоке заголовка, за которым следуют блоки полей.
Данные могут быть отправлены с подтверждением или неподтверждением доставки. При подтверждении доставки от получателя требуется подтверждение достоверного приема пакета. Пакет передается без подтверждения доставки, если источник отправления пакета не требует подтверждения его достоверного приема. Различие между пакетом без подтверждения доставки от пакета с подтверждением доставки (подтверждаемым и неподтверждаемым пакетами соответственно) указывается в поле DPF блока заголовка.
14.3.3.2 Структура блоков данных без подтверждения доставки
Блоки данных без подтверждения доставки следуют за заголовком данных. IE "Тип данных" в SLOT PDU может быть установлен как "FEC, скорость кодирования 1/2", "FEC, скорость кодирования 3/4" и "без кодирования" (со скоростью кодирования 1).
Во время передачи данных IE "Тип данных" в SLOT PDU, а, следовательно, и скорость кодирования не должны изменяться. Блоки данных без подтверждения и с FEC со скоростью кодирования 1/2 являются пакетами с 12 байтами в каждом блоке, где каждый блок кодируется кодом-произведением (196,96). Последний блок должен содержать проверочные элементы кода верификации CRC-32 в последних четырех байтах.
Формула для количества байтов данных пользователя следующая:
кол-во байтов = 12·(BF - кол-во доп. заголовков) -
- 4 - POC. (7)
Формат блока данных без подтверждения при использовании FEC со скоростью кодирования
1/
2 показан на
рисунке 118.
Рисунок 118 - Формат блока данных без подтверждения
с FEC со скоростью кодирования 1/2
Блоки данных без подтверждения с FEC со скоростью кодирования 3/4 представляют собой пакеты, содержащие 18 байт в каждом блоке, где каждый блок кодируется треллис-кодом 3/4. Последний блок должен содержать проверочные элементы кода CRC-32 (CRC-проверка) в последних четырех байтах.
Формула для количества байтов данных пользователя следующая:
кол-во байтов = 18·(BF - кол-во доп. заголовков) -
- 4 - POC. (8)
Формат блока данных без подтверждения с FEC со скоростью кодирования
3/
4 показан на
рисунке 119.
Рисунок 119 - Формат блока данных без подтверждения
с FEC со скоростью кодирования 3/4
Блоки данных без подтверждения в режиме "без кодирования" - пакеты с 24 байтами в каждом блоке. Последний блок должен содержать проверочные элементы кода CRC-32 (CRC-проверка) в последних четырех байтах.
Формула для количества байтов данных пользователя следующая:
кол-во байтов = 24·(BF - кол-во доп. заголовков) -
- 4 - POC. (9)
Формат блока данных без подтверждения в режиме "без кодирования" показан на
рисунке 120.
Рисунок 120 - Формат блока данных без подтверждения
в режиме "без кодирования" ("скорость кодирования 1")
14.3.3.3 Структура блоков данных с подтверждением
Блоки данных с подтверждением следуют за заголовком данных с подтверждением. IE "Тип данных" в SLOT PDU может быть установлен как "FEC, скорость кодирования 1/2", "FEC, скорость кодирования 3/4" и "без кодирования" (со скоростью кодирования 1). Во время передачи данных IE "Тип данных" в SLOT PDU, а, следовательно, и скорость кодирования не должны изменяться.
В случае использования FEC со скоростью кодирования 3/4 с подтверждением блок данных содержит 16 байт данных, а также два байта данных управления (порядковый номер (7 бит) и 9 проверочных элементов кода CRC-9). Кодом верификации CRC-9 кодируется порядковый номер данных (7 бит) и пользовательские данные в блоке. Каждый блок в пакете кодируется треллис-кодом со скоростью кодирования 3/4.
Формула для расчета количества байтов пользовательских данных:
кол-во байтов = 16·(BF - кол-во доп. заголовков) -
- 4 - POC. (10)
Формат блока данных с подтверждением достоверности и треллис-кодом со скоростью кодирования
3/
4 показан на
рисунке 121.
Рисунок 121 - Формат блока данных
с подтверждением достоверности и треллис-кодом
со скоростью кодирования 3/4
В случае использования FEC со скоростью кодирования 1/2 с подтверждением блок данных содержит 10 байт данных и два байта управляющей информации (порядковый номер (7 бит) и 9 проверочных элементов кода CRC-9). Кодирование кодом верификации CRC-9 выполняется по порядковому номеру данных (7 бит) и пользовательским данным в блоке.
Перед кодированием помехоустойчивым кодом выполняется маскирование проверочных элементов кода CRC-9 соответствующим полиномом, приведенным в
Б.19. Каждый блок в пакете, при использовании FEC со скоростью кодирования
1/
2, кодируется кодом-произведением (196,96).
Формула для расчета количества байтов пользовательских данных:
кол-во байтов = 10·(BF - кол-во доп. заголовков) -
- 4 - POC. (11)
Формат блока данных с подтверждением и FEC со скоростью кодирования
1/
2 показан на
рисунке 122.
Рисунок 122 - Формат блока данных с подтверждением
и FEC со скоростью кодирования 1/2
В случае использования схемы без кодирования с подтверждением блок данных содержит 22 байта данных и два байта управляющей информации (порядковый номер (7 бит) и 9 проверочных элементов кода CRC-9). Кодирование кодом верификации CRC-9 выполняется по порядковому номеру данных (7 бит) и пользовательским данным в блоке.
Далее выполняется маскирование проверочных элементов кода CRC-9 соответствующим полиномом, приведенным в
Б.19. Помехоустойчивое кодирование в режиме "без кодирования" не применяется.
Формула для расчета количества байтов пользовательских данных:
кол-во байтов = 22·(BF - кол-во доп. заголовков) -
- 4 - POC. (12)
Формат блока данных с подтверждением в режиме "без кодирования" показан на
рисунке 123.
Рисунок 123 - Формат блока данных
с подтверждением для схемы без кодирования
Порядковый номер (номер блока данных) и проверочные элементы CRC-9 позволяют получателю определять блоки данных, которые были получены правильно. В случае доставки данных с подтверждением получатель передает отправителю запрос на повторную передачу только поврежденных (искаженных) блоков. Эта процедура носит название выборочного ARQ.
Порядковый номер (номер блока данных) используется для обнаружения искаженных блоков. Порядковый номер блоков данных пакета начинается с 0 и затем возрастает (каждый последующий блок увеличивает порядковый номер). При последующих повторениях искаженных блоков отправитель передает эти блоки в соответствии с их порядковыми номерами.
14.3.3.4 Формат ответного пакета
Ответный пакет используется для подтверждения достоверной доставки пакетов данных. Получатель посылает его, если бит "A" (в блоке заголовка) принятого пакета установлен.
Блок заголовка ответного пакета показан на
рисунке 112.
Поля "Класс", "Тип" и "Статус" в блоке заголовка ответного пакета определяют значение ответа в соответствии с
таблицей 27.
Таблица 27
Состояния класс, тип и статус ответного пакета
Класс | Тип | Статус | Сообщение | Комментарии |
002 | 0012 | NI | ACK | Все блоки всех пакетов до NI успешно получены |
012 | 0002 | NI | NACK | Нелегальный формат, NI может не иметь никакого реального смысла |
012 | 0012 | NI | NACK | CRC-проверка с NI неверна |
012 | 0102 | NI | NACK | Память получателя заполнена |
012 | 0112 | FSN | NACK | FSN, полученный вне последовательности |
012 | 1002 | NI | NACK | Доставка невозможна |
012 | 1012 | VI | NACK | Принятый пакет за пределами последовательности, N(S) не соответствует VI или VI + 1 |
012 | 1102 | NI | NACK | Пользователь, запрещенный системой |
102 | 0002 | NI | SACK | Получатель запрашивает выборочное повторение блоков, указанных в блоке данных ответного пакета |
Примечания 1 NI является порядковым номером последнего пакета, успешно принятого получателем. 2 N(S) - порядковый номер последнего пакета, посланного отправителем. 3 VI - порядковый номер пакета, ожидаемого получателем. 4 Для обозначения статуса ответного пакета используются три младших бита четырехбитового IE FSN. 5 Предусмотрен перенос IE специальной информации пользователя. |
В случае, когда блоки должны быть выборочно повторены, поле "Класс" должно быть установлено в 10
2, и к блоку заголовка добавляются последующие блоки дополнительной информации. Количество блоков обозначено в поле BF. Формат блоков данных для случая, когда за заголовком ответного пакета следует единственный блок данных, показан на
рисунке 124. Он содержит IE "Флаг" выборочных повторных попыток для 64 блоков. Если необходимо больше "Флагов", то можно использовать два блока и отправлять "Флаги" для 127 блоков. Блоки данных ответного пакета отличает от других пакетов поле "Тип Данных", "Тип слота", равного "Продолжение неподтверждаемых данных".
Рисунок 124 - Блок данных ответного пакета
Установка бита IE "Флаг" в значение 12, указывает на получение соответствующего блока, а установка в значение 02 - что блок должен быть повторен. Положение бита "Флага" указывает на его соответствующий блок. Неиспользуемые биты "Флага", т.е. биты "Флага", значение которых больше, чем количество блоков, используемых в пакете, должны быть установлены в значение 12.
Описание процедуры кодирования CRC-32 приведено в
Б.15.
14.3.3.5 Время удержания канала
Принимающая АС должна передать ответный пакет при получении подтверждаемого пакета данных. Для того, чтобы обеспечить немедленную передачу ответного пакета, система резервирует (удерживает) канал для него. Это называется "время удержания канала". Время удержания канала, как правило, составляет несколько интервалов после завершения процесса приема-передачи пакета данных. В прямом режиме указание начала времени удержания канала должно осуществляться передающей АС путем передачи PDU "Прерыватель данных с LC" (TD_LC PDU). Получатель должен отправить ответ, используя тип доступа к каналу "По протоколу LBT".
Чтобы отличить TD_LC PDU от других пакетов, IE "Тип данных" в SLOT PDU должен быть установлен в состояние "Прерыватель с LC".
Рисунок 125 - Структура TD_LC PDU
14.3.3.6 Структура последнего блока данных UDT
Блоки данных UDT следуют за заголовком данных UDT. IE "Тип данных" в SLOT PDU должен быть установлен в состояние "FEC со скоростью кодирования 1/2". Блоки данных без подтверждения, при использовании FEC со скоростью кодирования 1/2, содержат пакеты с 12 байтами в каждом блоке, каждый из которых кодируется кодом-произведением (196,96). Последний блок должен содержать 16 проверочных бит кода CRC-CCITT в последних двух байтах.
Формат последнего блока данных UDT при FEC со скоростью кодирования
1/
2 показан на
рисунке 126.
Рисунок 126 - Формат последнего блока данных UDT
14.3.3.7 Структура USBD
Для пакетов одиночных блоков данных биты "Тип данных" поля "Тип слота" соответствует значению "Унифицированный одиночный блок данных" (USBD). USBD содержит 10 байт информации адресов, данных и/или управляющей информации, за которыми следуют 2 байта CRC-проверки. CRC-проверка вычисляется для первых десяти байтов с помощью кода CRC-CCITT, как описано в
Б.14.
Перед кодированием кодом-произведением (196,96) на CRC-проверку (16 бит) накладывается соответствующая заданному типу данных "Маска", описанная в
Б.19. Процедура формирования USBD-пакета показана на
рисунке 127.
Рисунок 127 - Формирование пакета USBD
Полезная нагрузка USBD содержит специфическую для сервиса информацию и/или управляющую информацию, описанную в
ГОСТ Р 71586.3. Структура USBD показана на
рисунке 128.
Рисунок 128 - Структура USBD
Примечание - IE PAYLOAD принимает значение: для передачи шифрованных данных - в соответствии с
11.5 (структура сообщения PI DT PDU), при передаче информации в транкинговых сетях - в соответствии со стандартом
ГОСТ Р 71586.3.
15 Требования к PDU уровня 2 стека протоколов
15.1 Описание PDU уровня 2 - введение
Этот раздел описывает PDU, который применяется в радиоинтерфейсе уровня 2 настоящего комплекса стандартов.
Подразделы настоящего раздела содержат описания PDU и IE. Структура таблиц с описанием PDU, представленных ниже, следующая:
- столбец IE содержит название содержащегося в нем элемента (элементов);
- столбец длины элемента определяет длину элемента в битах;
- столбец "Комментарий" содержит дополнительную информацию об IE.
Элементы должны передаваться в порядке, определенном форматом пакета. При этом верхний элемент из таблицы описания IE передается первым (перед перемежением). Содержимое IE представлено двоичным значением, и MSB этого двоичного значения должен передаваться первым (перед перемежением).
15.2 PDU для речевого пакета, общий пакет данных
При приеме речи, а также служебных или пользовательских сообщений от АС в центре пакетов передается синхрогруппа, которая позволяет синхронизировать АС, а также определять тип передаваемой информации.
Для прямого режима (не TDMA) такие синхрогруппы обозначаются как SYNC АС, они позволяют определить, передаются речь или данные, и указываются в
таблице 29.
При работе в прямом режиме TDMA используются другие синхрогруппы, позволяющие определить, кроме типа передаваемой информации (речь, пользовательские сообщения или данные), еще и номер таймслота, в котором они передаются.
Прямой режим TDMA включает следующие типы передаваемых данных и их обозначение: TDMA таймслот 1 речь, TDMA таймслот 1 данные, TDMA таймслот 2 речь и TDMA таймслот 2 данные.
Кадровые синхрогруппы, предназначенные для указанных режимов передачи информации, приведены в
таблице 29. Синхрогруппы для режимов ретрансляции и транкинга приведены в
ГОСТ Р 71586.2 и
ГОСТ Р 71586.3 соответственно.
После приема синхрогрупп АС должна извлечь из принятого сообщения все поля, проанализировать их и интерпретировать полученную информацию.
Таблица 28
IE | Длина, бит | Комментарий |
SYNC | 48 | |
Примечание - Протокол TDMA определяет уникальные кадровые синхрогруппы по 48 бит для речи и данных, которые являются посимвольным дополнением друг друга. Коррелятор кадровой синхронизации выдает положительный результат для речевого режима и однозначно отрицательный для данных при применении одной синхрогруппы.
Таблица 29
Источник - АС |
Речь | Hex | 7 | F | 7 | D | 5 | D | D | 5 | 7 | D | F | D |
Bin | 0111 | 1111 | 0111 | 1101 | 0101 | 1101 | 1101 | 0101 | 0111 | 1101 | 1111 | 1101 |
Данные | Hex | D | 5 | D | 7 | F | 7 | 7 | F | D | 7 | 5 | 7 |
Bin | 1101 | 0101 | 1101 | 0111 | 1111 | 0111 | 0111 | 1111 | 1101 | 0111 | 0101 | 0111 |
RC sync | Hex | 7 | 7 | D | 5 | 5 | F | 7 | D | F | D | 7 | 7 |
Bin | 0111 | 0111 | 1101 | 0101 | 0101 | 1111 | 0111 | 1101 | 1111 | 1101 | 0111 | 0111 |
Таймслот 1 прямого режима TDMA |
Речь | Hex | 5 | D | 5 | 7 | 7 | F | 7 | 7 | 5 | 7 | F | F |
Bin | 0101 | 1101 | 0101 | 0111 | 0111 | 1111 | 0111 | 0111 | 0101 | 0111 | 1111 | 1111 |
Данные | Hex | F | 7 | F | D | D | 5 | D | D | F | D | 5 | 5 |
Bin | 1111 | 0111 | 1111 | 1101 | 1101 | 0101 | 1101 | 1101 | 1111 | 1101 | 0101 | 0101 |
Таймслот 2 прямого режима TDMA |
Речь | Hex | 7 | D | F | F | D | 5 | F | 5 | 5 | D | 5 | F |
Bin | 0111 | 1101 | 1111 | 1111 | 1101 | 0101 | 1111 | 0101 | 0101 | 1101 | 0101 | 1111 |
Данные | Hex | D | 7 | 5 | 5 | 7 | F | 5 | F | F | 7 | F | 5 |
Bin | 1101 | 0111 | 0101 | 0101 | 0111 | 1111 | 0101 | 1111 | 1111 | 0111 | 1111 | 0101 |
Резервная синхрогруппа <1> |
- | Hex | D | D | 7 | F | F | 5 | D | 7 | 5 | 7 | D | D |
Bin | 1101 | 1101 | 0111 | 1111 | 1111 | 0101 | 1101 | 0111 | 0101 | 0111 | 1101 | 1101 |
<1> Резервная синхрогруппа предназначена для использования в перспективе. |
15.2.2 EMB PDU
EMB PDU используется для сигнализации, встроенной в пакет. EMB PDU имеет длину 16 бит и расположен в пакете, как показано в
10.2.
Таблица 30
Состав EMB PDU для встроенной сигнализации
IE | Длина, бит | Комментарий |
CC | 4 | - |
Powl | 1 | - |
LCSS | 2 | - |
Проверочные биты EMB | 9 | Непримитивный циклический (16,7)-код в соответствии с Б.8 |
15.2.3 SLOT PDU
SLOT PDU используется для данных и управления. SLOT PDU имеет длину 20 бит и расположен в пакете, как показано в
10.3. Состав SLOT PDU показан в
таблице 31.
Таблица 31
IE | Длина, бит | Комментарий |
CC | 4 | - |
Тип данных | 4 | - |
Проверочные биты "Тип слота" | 12 | (20,8)-код Голея в соответствии с Б.9 |
15.2.4 FULL LC PDU
Использование FULL LC PDU описано в
11.1. FULL LC PDU имеет длину 96 бит для пакетов заголовка и прерывателя или 77 бит для встроенной сигнализации. Описание FULL LC PDU представлено в
таблице 32.
Таблица 32
IE | Длина, бит | Комментарий |
PF | 1 | - |
R | 1 | - |
FLCO | 6 | - |
FID | 8 | FID должен быть SFID или MFID |
Данные Full LC | 56 | |
CRC Full LC | | Применяется кодирование (12,9,8)-кодом Рида Соломона или (16,12,6)-кодом Рида-Соломона для пакета заголовка и прерывателя, как приведено в Б.11 и Б.12 или "5-bit CheckSum" для встроенной сигнализации, как приведено в Б.17 |
<1> Длина CRC Full LC составляет 24 бита для пакета заголовка и прерывателя или 5 бит для встроенной сигнализации. |
15.2.5 PI PDU
Использование PI PDU описано в
11.6. PI PDU и имеет общую длину 96 бит, из которых 80 бит являются информационными. Описание PI PDU представлено в
таблице 33.
Таблица 33
IE | Длина, бит | Комментарий |
ALGID | 3 | Тип (номер) алгоритма шифрования |
R | 1 | Устанавливается в значение 0 |
R | 1 | Устанавливается в значение 0 |
G/I | 1 | Тип вызова (групповой/индивидуальный) |
R | 1 | Устанавливается в значение 0 |
PF | 1 | Флаг защиты |
FID | 8 | Константа. Всегда устанавливается в значение 5616 |
KID | 8 | Номер ключа шифрования |
IV | 32 | Вектор инициализации алгоритма шифрования |
Destination_Address | 24 | Адрес вызываемой АС |
CRC | 16 | Контрольная сумма |
15.2.6 PI DT PDU
Использование PI DT PDU описано в
11.8. PI DT PDU и имеет общую длину 96 бит, из которых 80 бит являются информационными. Описание PI DT PDU приведено в
таблице 34.
Таблица 34
IE | Длина, бит | Комментарий |
DPF | 4 | Должно быть установлено в значение F16 |
SAP | 4 | Должно быть установлено в значение 416 |
FID | 8 | Должно быть установлено в значение 5616 |
Opcode | 4 | - |
ALGID | 3 | - |
R | 1 | Должно быть установлено в значение 02 |
KID | 8 | - |
R | 16 | Зарезервировано |
IV | 32 | Вектор инициализации |
CRC PI DT | 16 | Применяется кодирование кодом CRC-CCITT (см. Б.14) |
15.2.7 CSBK PDU
| | ИС МЕГАНОРМ: примечание. В официальном тексте документа, видимо, допущена опечатка: пункт 11.9 отсутствует. | |
Использование CSBK PDU описано в 11.9. Одиночный CSBK PDU имеет длину 96 бит. Описание CSBK PDU приведено в
таблице 35.
Таблица 35
IE | Длина, бит | Комментарий |
LB | 1 | Этот бит должен быть установлен в 1 |
PF | 1 | - |
CSBKO | 6 | - |
FID | 8 | FID должен быть SFID или MFID (см. Ж.2) |
Данные CSBK | 64 | |
CRC CSBK | 16 | Применяется кодирование кодом CRC-CCITT (см. Б.14) |
15.2.8 PR FILL PDU
Биты псевдослучайной последовательности (PR FILL) используются в сообщениях "Idle", как описано в
11.5. PDU PR FILL имеет длину 96 бит. Формирование псевдослучайной последовательности бит описано в
В.3.
15.3 Пакеты и блоки данных (PDP PDU) второго и третьего уровней
При взаимодействии оборудования сетей второго и третьего уровней и в связи с необходимостью получения достоверной информации о состоянии канала PDU третьего уровня, подробно описанные в следующих подразделах, включают в себя два типа элементов:
- зависимые элементы сообщения. Эти элементы являются видимыми для оборудования второго уровня и могут быть использованы любой АС (которая способна декодировать их), независимо от адресации. Указанные элементы задаются IE "Тип сообщения". Некоторые элементы генерируются на втором уровне, когда на этом уровне создается полное сообщение, а другие элементы генерируются на уровне 3;
- конкретные элементы. Они являются "верными" для элементов уровня 3. Они обрабатываются только абонентскими станциями, которым они адресованы.
Если существуют оба типа элементов в PDU, то они рассматриваются отдельно.
15.3.1 FULL LC PDU
Данный пункт содержит описание FULL LC PDU для PDP. Более подробное определение LC-сообщений изложено в
разделе 11.
15.3.1.1 TD_LC_PDU
Нулевой (0) и первый байт (1) PDU "Прерыватель данных с LC" (Terminator_Data_LC, TD_LC) PDU соответствует структуре формата LC, как это определено в
11.1 (см.
рисунки 59 и
60). Байты со второго по восьмой TD_LC PDU содержат конкретную служебную информацию (см.
рисунок 128). Содержание TD_LC PDU представлено в
таблице 36.
Таблица 36
IE | Длина, бит | Комментарий |
Зависимые элементы сообщения |
PF | 1 | |
R | 1 | Этот бит должен быть установлен в значение 0 |
Функциональные элементы |
FLCO | 6 | Должен быть установлен в значение 11 00002 |
FID | 8 | Должен быть установлен в значение 0000 00002 |
LLID | 24 | |
LLID | 24 | |
G/I | 1 | Должен быть установлен для группы в значение 1 (см. 15.5.12) |
A | 1 | |
FMF | 1 | |
R | 1 | Этот бит должен быть установлен в значение 02 |
S | 1 | |
N(S) | 3 | |
15.3.2 UDP/IPv4 сжатый заголовок
Сжатый заголовок UDP/IPv4 находится в первом блоке продолжения данных, а его описание приведено в
таблице 37. Подробное описание IE, входящих в состав заголовка, приведено в
15.5.61.
Таблица 37
Описание IE "UDP/IPv4 сжатый заголовок"
IE | Длина, бит | Комментарий |
IPv4 Identification | 16 | Значение IPv4 Identification в заголовке |
SAID | 4 | Индекс IP-адреса источника |
DAID | 4 | Индекс IP-адреса назначения |
Opcode 1 сжатого заголовка | 1 | MSB opcode сжатого заголовка |
SPID | 7 | ID порта источника UDP |
Opcode 2 сжатого заголовка | 1 | LSB opcode сжатого заголовка |
DPID | 7 | Индекс порта назначения UDP |
Extended Header 1 (номер порта UDP) | 16 | |
Extended Header 2 (номер порта UDP) | 16 | |
<1> Если расширенные заголовки не используются, эти поля занимают данные полезной нагрузки. |
15.4 Описание данных, связанных с PDU
15.4.1 Описание данных связанных с PDU - введение
В данном пункте описываются PDU, связанные с протоколом пакетной передачи данных, которые применяются в радиоинтерфейсе настоящего комплекса стандартов уровня 2.
15.4.2 PDU подтверждаемого пакета заголовка (C_HEAD)
PDU C_HEAD используется в передаче пользовательских подтверждаемых данных, как описано в
14.3.2. PDU C_HEAD имеет длину 96 бит, как показано в
таблице 38.
Таблица 38
IE | Длина, бит | Комментарий |
G/I | 1 | Этот бит устанавливается, чтобы указать, что LLID адреса назначения для группы |
A | 1 | - |
R | 1 | Этот бит должен быть установлен в значение 0 |
Формат | 4 | Идентификация пакета данных |
SAP | 4 | - |
POC | 5 | - |
LLID | 24 | Адрес назначения |
LLID | 24 | Адрес источника |
FMF | 1 | - |
BF | 7 | - |
S | 1 | - |
N(S) | 3 | - |
FSN | 4 | - |
CRC заголовка | 16 | Применяется кодирование кодом CRC-CCITT (см. Б.14) |
15.4.3 PDU пакета данных с FEC со скоростью кодирования 3/4 (R_3_4_DATA)
PDU R_3_4_DATA используется при передаче пользовательских данных с подтверждением достоверности их передачи, как описано в
14.3.3.3. PDU R_3_4_DATA, когда используется для подтверждаемых данных, имеет длину 144 бита, как показано в
таблице 39.
Таблица 39
Описание PDU R_3_4_DATA для подтверждаемых данных
IE | Длина, бит | Комментарий |
DBSN | 7 | - |
CRC C-данных | 9 | Применяется кодирование кодом CRC-9 для DBSN и данных пользователя (см. Б.16) |
Данные пользователя | 128 | Поле данных пользователя может содержать встраиваемые байты |
PDU R_3_4_DATA используется при передаче пользовательских данных без подтверждения их достоверности, как описано в
14.3.3.2. Данный PDU, когда используются неподтверждаемые данные, имеет длину 144 бита, как показано в
таблице 40.
Таблица 40
Описание PDU R_3_4_DATA для неподтверждаемых данных
IE | Длина, бит | Комментарий |
Данные пользователя | 144 | Поле данных пользователя может содержать встраиваемые байты |
15.4.4 PDU последнего блока данные с FEC со скоростью кодирования 3/4 (R_3_4_LDATA)
PDU R_3_4_LDATA используется как последний блок данных при передаче пользовательских данных с подтверждением их достоверности, как описано в
14.3.3.3. PDU R_3_4_LDATA, когда используется для подтверждаемых данных, имеет длину 144 бита, как показано в
таблице 41.
Таблица 41
Описание PDU R_3_4_LDATA для подтверждаемых данных
IE | Длина, бит | Комментарий |
DBSN | 7 | - |
CRC C-данных | 9 | Применяется кодирование кодом CRC-9 для DBSN и данных пользователя (см. Б.16) |
Данные пользователя | 96 | Поле данных пользователя может содержать 12 встраиваемых байт |
CRC сообщения | 32 | Применяется кодирование кодом CRC-32 для данных всего сообщения (см. Б.15) |
PDU R_3_4_LDATA используется при передаче пользовательских данных без подтверждения передачи, как описано в
14.3.3.2. Данный PDU, когда используются неподтверждаемые данные, имеет длину 144 бита, как показано в
таблице 42.
Таблица 42
Описание PDU R_3_4_LDATA для неподтверждаемых данных
IE | Длина, бит | Комментарий |
Данные пользователя | 112 | Поле данных пользователя может содержать 14 встраиваемых байт |
CRC сообщения | 32 | Применяется кодирование кодом CRC-32 для данных всего сообщения (см. Б.15) |
15.4.5 PDU заголовка ответного пакета о подтверждении достоверности (C_RHEAD)
PDU C_RHEAD должен использоваться в качестве заголовка ответного пакета для подтверждения достоверности доставки, как описано в
14.3.3 и
14.3.3.4. PDU C_RHEAD имеет длину 96 бит, как показано в
таблице 43.
Таблица 43
IE | Длина, бит | Комментарий |
R | 1 | Этот бит должен быть установлен в 0 |
A | 1 | Этот бит должен быть установлен в 0 |
R | 1 | Этот бит должен быть установлен в 0 |
Формат | 4 | Идентификация пакета данных |
SAP | 4 | - |
POC | 5 | - |
LLID | 24 | Адрес назначения |
LLID | 24 | Адрес источника |
FMF | 1 | Этот бит должен быть установлен в 0 |
BF | 7 | - |
Класс | 2 | - |
Тип | 3 | - |
Состояние | 3 | - |
CRC заголовка | 16 | Применяется кодирование кодом CRC-CCITT (см. Б.14) |
15.4.6 PDU пакета данных ответа о подтверждении достоверности (C_RDATA)
PDU C_RDATA используется для передачи номеров блоков данных, которые будут выборочно повторены, как описано в
14.3.3.4. C_RDATA PDU имеет длину 96 бит, как показано в
таблице 44.
Таблица 44
IE | Длина, бит | Комментарий |
RF | 64 | Неиспользуемые биты "Флагов" и биты, соответствующие блокам с номерами выше, чем используются в пакете, должны быть установлены в значение 12 |
CRC ответа | 32 | Применяется кодирование кодом CRC-32 для данных сообщения (см. Б.15) |
15.4.7 PDU заголовка пакета данных без подтверждения их достоверности (U_HEAD)
PDU U_HEAD используется для передачи данных без подтверждения их достоверности, как описано в
14.3.2. PDU U_HEAD имеет длину 96 бит, как показано в
таблице 45.
Таблица 45
IE | Длина, бит | Комментарий |
G/I | 1 | Этот бит устанавливается, чтобы указать, что LLID адреса назначения для группы |
A | 1 | Этот бит должен быть установлен в 0 |
R | 1 | Этот бит должен быть установлен в 0 |
Формат | 4 | Идентификация пакета данных |
SAP | 4 | - |
POC | 5 | - |
LLID | 24 | Адрес назначения |
LLID | 24 | Адрес источника |
FMF | 1 | Этот бит должен быть установлен в 1 |
BF | 7 | - |
R | 4 | Этот бит должен быть установлен в 02 |
FSN | 4 | - |
CRC заголовка | 16 | Применяется кодирование кодом CRC-CCITT (см. Б.14) |
15.4.8 PDU пакета данных с FEC со скоростью кодирования 1/2 (R_1_2_DATA)
PDU R_1_2_DATA используется при передаче пользовательских данных с подтверждением их достоверности, как описано в
14.3.3.3. PDU R_1_2_DATA, когда используются подтверждаемые данные, имеет длину 96 бит, как показано в
таблице 46.
Таблица 46
Описание PDU R_1_2_DATA для подтверждаемых данных
IE | Длина, бит | Комментарий |
DBSN | 7 | - |
CRC C-данных | 9 | Применяется кодирование кодом CRC-9 для DBSN и данных пользователя (см. Б.16) |
Данные пользователя | 80 | Поле данных пользователя может содержать встраиваемые байты |
PDU R_1_2_DATA используется для заголовка пакета без подтверждения достоверности, содержащего только пользовательские данные, как описано в
14.3.3.2. PDU R_1_2_DATA, когда используется для данных без подтверждения, имеет длину 96 бит и может содержать встраиваемые байты, как показано в
таблице 47.
Таблица 47
Описание PDU R_1_2_DATA для неподтверждаемых данных
IE | Длина, бит | Комментарий |
Данные пользователя | 96 | Поле данных пользователя может содержать встраиваемые байты |
15.4.9 PDU блока последних данных с FEC со скоростью кодирования 1/2 (R_1_2_LDATA)
PDU R_1_2_LDATA используется в качестве последнего блока данных передачи пользовательских данных с подтверждением достоверности их передачи, как описано в
14.3.3.3. PDU R_1_2_LDATA, когда используется для подтверждаемых данных, имеет длину 96 бит, как показано в
таблице 48.
Таблица 48
Описание PDU R_1_2_LDATA для подтверждаемых данных
IE | Длина, бит | Комментарий |
DBSN | 7 | - |
CRC C-данных | 9 | Применяется кодирование кодом CRC-9 для DBSN и данных пользователя (см. Б.16) |
Данные пользователя | 48 | Поле данных пользователя может содержать 6 встраиваемых байтов |
CRC сообщения | 32 | Применяется кодирование кодом CRC-32 для данных всего сообщения (см. Б.15) |
PDU R_1_2_LDATA используется в качестве последнего блока данных передачи пользовательских данных без подтверждения достоверности их передачи, как описано в
14.3.3.2. PDU R_1_2_LDATA, когда используются неподтверждаемые данные, имеет длину 96 бит, как показано в
таблице 49.
Таблица 49
Описание PDU R_1_2_LDATA для неподтверждаемых данных
IE | Длина, бит | Комментарий |
Данные пользователя | 64 | |
CRC сообщения | 32 | Применяется кодирование кодом CRC-32 для данных всего сообщения (см. Б.15) |
<1> Поле данных пользователя может содержать 8 встраиваемых байтов. |
15.4.10 PDU частного заголовка (P_HEAD)
PDU P_HEAD используется, когда производитель желает добавить собственный заголовок. PDU P_HEAD имеет длину 96 бит, как показано в
таблице 50.
Таблица 50
IE | Длина, бит | Комментарий |
SAP | 4 | - |
Формат | 4 | Идентификация пакета данных |
MFID | 8 | - |
Данные производителя | 64 | |
CRC сообщения | 16 | Применяется кодирование кодом CRC-CCITT (см. Б.14) |
<1> Предназначен для использования производителем. |
15.4.11 PDU заголовка пакета коротких данных - состояние/предварительное кодирование (SP_HEAD)
PDU SP_HEAD используется для передачи коротких данных - статус/предварительное кодирование, как описано в
14.3.2. PDU SP_HEAD имеет длину 96 бит, как показано в
таблице 51.
Таблица 51
IE | Длина, бит | Комментарий |
G/I | 1 | Этот бит устанавливается, чтобы указать, что LLID адреса назначения для группы |
A | 1 | - |
AB | 6 | Этот бит должен быть установлен в 02 |
Формат | 4 | Идентификация пакета данных |
SAP | 4 | - |
LLID | 24 | Адрес назначения |
LLID | 24 | Адрес источника |
SP | 3 | - |
DP | 3 | - |
S_P | 10 | - |
CRC заголовка | 16 | Применяется кодирование кодом CRC-CCITT (см. Б.14) |
15.4.12 PDU заголовка пакета неопределенных коротких данных (R_HEAD)
PDU R_HEAD используется для передачи неопределенных коротких данных, как описано в
14.3.2. PDU R_HEAD имеет длину 96 бит, как показано в
таблице 52.
Таблица 52
IE | Длина, бит | Комментарий |
G/I | 1 | Этот бит устанавливается, чтобы указать, что LLID адреса назначения для группы |
A | 1 | - |
AB | 6 | - |
Формат | 4 | Идентификация пакета данных |
SAP | 4 | - |
LLID | 24 | Адрес назначения |
LLID | 24 | Адрес источника |
SP | 3 | - |
DP | 3 | - |
SARQ | 1 | - |
FMF | 1 | - |
Встраиваемый бит | 8 | - |
CRC заголовка | 16 | Применяется кодирование кодом CRC-CCITT (см. Б.14) |
15.4.13 PDU заголовка пакета определенных коротких данных (DD_HEAD)
PDU DD_HEAD используется для передачи определенных коротких данных, как описано в
14.3.2. PDU DD_HEAD имеет длину 96 бит, как показано в
таблице 53.
Таблица 53
IE | Длина, бит | Комментарий |
G/I | 1 | Этот бит устанавливается, чтобы указать, что LLID адреса назначения для группы |
A | 1 | - |
AB | 6 | - |
Формат | 4 | Идентификация пакета данных |
SAP | 4 | - |
LLID | 24 | Адрес назначения |
LLID | 24 | Адрес источника |
DD Format | 6 | Формат данных |
SARQ | 1 | - |
FMF | 1 | - |
Встраиваемый бит | 8 | - |
CRC заголовка | 16 | Применяется кодирование кодом CRC-CCITT (см. Б.14) |
15.4.14 PDU унифицированного заголовка передачи данных (UDT_HEAD)
PDU UDT_HEAD используется для передачи UDT-данных, как описано в
14.3.2. PDU UDT_HEAD имеет длину 96 бит, как показано в
таблице 54.
Таблица 54
IE | Длина, бит | Комментарий |
G/I | 1 | Этот бит устанавливается, чтобы указать, что LLID адреса назначения для группы |
A | 1 | Этот бит должен быть установлен в 02 |
R | 2 | Эти биты должны быть установлены в 002 |
SAP | 4 | - |
Формат UDT | 4 | Формат идентификации данных UDT |
LLID | 24 | Адрес назначения |
LLID | 24 | Адрес источника |
PN | 5 | - |
R | 1 | Этот бит должен быть установлен в 0 |
UAB | 2 | - |
SF | 1 | - |
PF | 1 | - |
UDTO | 6 | |
CRC заголовка | 16 | Применяется кодирование кодом CRC-CCITT (см. Б.14) |
15.4.15 PDU последнего блока данных UDT (UDT_LDATA)
PDU UDT_LDATA используется при передаче пользовательских данных без подтверждения достоверности их передачи, как описано в
14.3.3.2. PDU UDT_LDATA имеет длину 96 бит, как показано в
таблице 55.
Таблица 55
IE | Длина, бит | Комментарий |
Данные пользователя | 80 | |
CRC сообщения | 16 | Применяется кодирование кодом CRC-CCITT (см. Б.14) |
<1> Поле данных пользователя может содержать 10 встраиваемых байтов. |
15.4.16 PDU пакета данных без кодирования (R_1_DATA)
PDU R_1_DATA используется для передачи пользовательских данных с подтверждением достоверности их передачи, как описано в
14.3.3.3. PDU R_1_DATA, когда используется для подтверждаемых данных, имеет длину 192 бита, из них поле данных пользователя - 176 бит, как показано в
таблице 56.
Таблица 56
Описание PDU R_1_DATA для подтверждаемых данных
IE | Длина, бит | Комментарий |
DBSN | 7 | - |
CRC C-данные | 9 | Применяется кодирование кодом CRC-9 для DBSN и данных пользователя (см. Б.16) |
Данные пользователя | 176 | Поле данных пользователя может содержать встраиваемые байты |
PDU R_1_DATA используется для передачи пользовательских данных без подтверждения достоверности их передачи, как описано в
14.3.3.2. Данный PDU, когда используются неподтверждаемые данные, использует все 192 бита для пользовательских данных, как показано в
таблице 57.
Таблица 57
Описание PDU R_1_DATA для неподтверждаемых данных
IE | Длина, бит | Комментарий |
Данные пользователя | 192 | Поле данных пользователя может содержать встраиваемые байты |
15.4.17 PDU последнего блока пакета данных без кодирования (R_1_LDATA)
PDU R_1_LDATA используется как последний блок данных при передаче пользовательских данных с подтверждением достоверности их передачи, как описано в
14.3.3.3. PDU R_1_LDATA, когда используется для подтверждаемых данных, имеет длину 192 бита, из них поле данных пользователя - 144 бита, как показано в
таблице 58.
Таблица 58
Описание PDU R_1_LDATA для подтверждаемых данных
IE | Длина, бит | Комментарий |
DBSN | 7 | - |
CRC C-данных | 9 | Применяется кодирование кодом CRC-9 для DBSN и данных пользователя (см. Б.16) |
Данные пользователя | 144 | Поле данных пользователя может содержать 18 встраиваемых байтов |
CRC сообщения | 32 | Применяется кодирование кодом CRC-32 для данных всего сообщения (см. Б.15) |
PDU R_1_LDATA используется как последний блок данных при передаче пользовательских данных без подтверждения достоверности их передачи, как описано в
14.3.3.2. PDU R_1_LDATA, когда используются неподтверждаемые данные, имеет длину 192 бита, как показано в
таблице 59.
Таблица 59
Описание PDU R_1_LDATA для неподтверждаемых данных
IE | Длина, бит | Комментарий |
Данные пользователя | 160 | |
CRC сообщения | 32 | Применяется кодирование кодом CRC-32 для данных всего сообщения (см. Б.15) |
<1> Поле данных пользователя может содержать 20 встраиваемых байтов. |
15.5.1 Описание IE PDU уровня 2 - введение
Следующие пункты содержат описания IE, содержащихся в PDU уровня 2, а также их битовое представление. Структура таблиц выглядит следующим образом:
- столбец "IE" - название элемента;
- столбец "Длина, бит" - длина элемента в битах;
- столбец "Значение" - фиксированные значения или диапазон значений элемента;
- столбец "Комментарий" - назначение IE с точностью до каждого его бита или другие пояснения.
15.5.2 IE "Цветовой код" (CC)
Использование IE CC является средством разграничения доступа АС к каналам связи в действующих радиосетях и позволяет защитить каналы от внутриканальных помех, создаваемых в результате возможного перекрытия зон обслуживания различных систем радиосвязи (или разных сайтов одной системы), использующих одни и те же физические радиоканалы.
Таблица 60
IE | Длина, бит | Значение | Комментарий |
CC | 4 | 00002 | CC 0 |
И т.д. | И т.д. |
11112 | |
<1> Данный CC (называемый "Все сайты") используется в прямом режиме TDMA (при передаче CSBK-синхронизации). |
15.5.3 IE "Индикатор управления мощностью и приоритетом прерывания" (Powl)
IE Powl указывает, связана ли встроенная сигнализация с тем же логическим каналом или с другим логическим каналом. В последнем случае Powl переносит информацию о RC
<1>, как описано в
таблице 61.
--------------------------------
Таблица 61
Предназначение и описание IE Powl
IE | Длина, бит | Значение | Комментарий |
Powl | 1 | 02 | Встраиваемая сигнализация несет в себе информацию, связанную с тем же логическим каналом либо сообщение "Нуль" <1> |
12 | Встраиваемая сигнализация несет в себе информацию, касающуюся обратного канала |
<1> Используется в прямом режиме (см. 7.2). |
15.5.4 IE "Начало/конец LC" (LCSS)
IE LCSS используется для LC или CSBK сигнализации и обозначает начало, продолжение или конец сигнализации, как показано в
таблице 62.
Таблица 62
IE | Длина, бит | Значение | Комментарий |
LCSS | 2 | 002 | Сигнализация Null |
012 | Первый фрагмент сигнализации LC |
102 | Последний фрагмент сигнализации LC или CSBK |
112 | Фрагмент продолжение сигнализации LC или CSBK |
15.5.5 IE "Проверочные биты EMB" (EMB parity)
Для формирования 9 проверочных битов поля EMB используется кодирование непримитивным циклическим (16,7)-кодом, описание которого приведено в
Б.8.
15.5.6 IE "ID набора функций" (FID)
IE FID используется для идентификации одного из нескольких наборов функций, как описано в
приложении Ж.
15.5.7 IE "Тип данных" (Data Type)
IE Data Type обозначает тип данных или команд управления, которые передаются в общем пакете данных, как описано в
таблице 63.
Таблица 63
IE | Длина, бит | Значение | Комментарий |
Data Type | 4 | 00002 | Заголовок PI |
00012 | Речевой LC-заголовок |
00102 | Прерыватель с LC |
00112 | CSBK |
01002 | Пакет заголовка MBC |
01012 | Продолжение MBC |
01102 | Пакет заголовка данных |
01112 | Данные с FEC со скоростью кодирования 1/2 |
10002 | Данные с FEC со скоростью кодирования 3/4 |
10012 | Незанятый (Idle) |
10102 | Данные без кодирования |
10112 | Частные данные USBD |
11002 | Зарезервировано для будущего использования |
11012 | Зарезервировано для будущего использования |
11102 | Зарезервировано для будущего использования |
11102 | Зарезервировано для будущего использования |
15.5.8 Проверочные биты "Тип слота"
Для формирования 12 проверочных бит поля "Тип слота" используется кодирование (20,8)-кодом Голея, описание которого приведено в
Б.9.
15.5.9 IE "Флаг защиты" (PF)
Таблица 64
IE | Длина, бит | Значение | Комментарий |
PF | 1 | 02 | Зарезервировано для будущего использования. Должен быть установлен в 02 |
15.5.10 IE "Код операции управления соединением" (FLCO)
Таблица 65
Значение | Длина, бит | Комментарий | Сокращенное обозначение FLCO |
0000002 | 6 | Пользователь группового речевого канала (Group Voice Channel User) | Grp_V_Ch_Usr |
0000112 | 6 | Пользователь речевого канала от АС к АС (Unit to Unit Voice Channel User) | UU_V_Ch_Usr |
0001002 | 6 | Заголовок позывного пользователя | Talker_Alias_hdr |
0001012 | 6 | Блок 1 позывного пользователя | Talker_Alias_blk1 |
0001102 | 6 | Блок 2 позывного пользователя | Talker_Alias_blk2 |
0001112 | 6 | Блок 3 позывного пользователя | Talker_Alias_blk3 |
0010002 | 6 | Навигационная информация | Navigation_Info |
Примечание - Подробная информация о позывном пользователя приведена в 16.2.4 и 16.2.5. |
15.5.11 IE "Код операций управления короткими соединениями" (SLCO)
IE SLCO используется для идентификации типа сообщения короткого LC, как описано в
таблице 66.
Таблица 66
IE | Длина, бит | Значение | Комментарий | Сокращенное обозначение |
SLCO | 4 | 00002 | Нулевое сообщение | Nul_Msg |
00012 | Обновление типа трансляции | Act_Updt |
15.5.12 IE "Групповой или индивидуальный" (G/I)
IE G/I применяется для обозначения LLID для группы или индивидуальной АС, как описано в
таблице 67.
Таблица 67
IE | Длина, бит | Значение | Комментарий |
G/I | 1 | 02 | LLID для АС |
12 | LLID для группы АС |
15.5.13 IE "Запрос ответа" (A)
IE A используется для указания подтверждения сообщения данных, как описано в
таблице 68.
Таблица 68
IE | Длина, бит | Значение | Комментарий |
A | 1 | 02 | Нет ответа |
12 | Обязательный ответ |
15.5.14 IE "Формат пакета данных" (DPF)
IE DPF используется для обозначения типа пакета данных, как описано в
таблице 69.
Таблица 69
IE | Длина, бит | Значение | Комментарий |
DPF | 4 | 00002 | UDT |
00012 | Ответный пакет |
00102 | Пакет данных с неподтверждаемой доставкой |
00112 | Пакет данных с подтверждаемой доставкой |
11012 | Короткие данные: определенные |
11102 | Короткие данные: неопределенные или S_P |
11112 | Собственные данные пакетов |
Другие | Зарезервированы |
15.5.15 IE "Идентификатор точки доступа к услуге" (SAP)
IE SAP в заголовке используется для определения типа обработки, необходимой для последующих блоков (блока). IE SAP описан в
таблице 70.
Таблица 70
IE | Длина, бит | Значение | Комментарий |
SAP | 4 | 00002 | UDT |
00102 | Сжатый заголовок TCP/IP |
00112 | Сжатый заголовок UDP/IP |
01012 | Пакетные данные на основе IP |
01012 | ARP |
10012 | Собственные данные пакетов |
10102 | Короткие данные |
Другие | Зарезервированы |
15.5.16 IE "ID логического соединения" (LLID)
IE LLID идентифицирует либо адрес источника (т.е. АС), которая послала пакет, или адрес получателя (т.е. АС или группу АС), которой направляется пакет, в зависимости от IE ввода/вывода, как описано в
таблице 71.
Таблица 71
IE | Длина, бит | Значение | Комментарий |
LLID | 24 | XX ... X2 | Подробная информация о кодировании элемента LLID определяется в 15.5.12 |
15.5.17 IE "Флаг полного сообщения" (FMF)
IE FMF используется в приемном устройстве, означая, что IE POC указывает объем данных, которые необходимы для заполнения пакета. Описание IE FMF представлено в
таблице 72.
Таблица 72
IE | Длина, бит | Значение | Комментарий |
FMF | 1 | 12 | Первая попытка заполнения пакета |
02 | Последующие попытки |
15.5.18 IE "Количество следующих блоков" (BF)
IE BF определяет количество блоков в пакете, за исключением первого блока заголовка, как описано в
таблице 73.
Таблица 73
IE | Длина, бит | Значение | Комментарий |
BF | 7 | XX...X2 | Количество следующих блоков |
15.5.19 IE "Счетчик байтов заполнения" (POC)
IE POC определяет количество байтов заполнения, которые были присоединены к байтам пользовательских данных, для формирования целого числа блоков, как приведено в
таблице 74.
Таблица 74
IE | Длина, бит | Значение | Комментарий |
POC | 5 | XXXXX2 | Количество байтов заполнения, добавляемых к пользовательским данным |
Фактическое количество байтов данных определяется по формулам:
а) для FEC со скоростью кодирования 3/4 подтверждаемых данных
16·(BF - кол-во доп. заголовков) - 4 - POC; (13)
б) для FEC со скоростью кодирования 1/2 подтверждаемых данных
10·(BF - кол-во доп. заголовков) - 4 - POC; (14)
в) для подтверждаемых данных без кодирования
22·(BF - кол-во доп. заголовков) - 4 - POC; (15)
г) для FEC со скоростью кодирования 3/4 неподтверждаемых данных
18·(BF - кол-во доп. заголовков) - 4 - POC; (16)
д) для FEC со скоростью кодирования 1/2 неподтверждаемых данных
12·(BF - кол-во доп. заголовков) - 4 - POC; (17)
е) для неподтверждаемых данных без кодирования
24·(BF - кол-во доп. заголовков) - 4 - POC. (18)
15.5.20 IE "Флаг ресинхронизации" (S)
IE S используется при передаче данных с подтверждением их достоверности для гарантированной передачи пакетов в прямом направлении (от передающей АС к принимающей АС) и предотвращения дублирования передачи уже переданных и принятых без ошибок пакетов из-за потери подтверждений (квитанций) от принимающей АС.
При установке S в значение 0
2, как описано в
таблице 75, принимающая АС сверяет номер принятого пакета с номером пакета, отправленного передающей АС. Номер отправленного пакета от 0 до 7 передается в поле N(S). Номер передаваемого фрагмента передается в элементе FSN.
Таблица 75
IE | Длина, бит | Значение | Комментарий |
S | 1 | 02 | Принимающая АС проводит сверку номера полученного сообщения с номером, переданным в заголовке |
12 | Принимающая АС не проводит сверку номера полученного сообщения с номером, переданным в заголовке. Номер принятого сообщения сохраняется во внутреннем счетчике принятых пакетов АС, инкрементируется внутренний счетчик пакетов АС и используется при приеме последующих пакетов путем сравнения с N(S) последующих принятых пакетов |
15.5.21 IE "Порядковый номер передачи" [N(S)]
IE N(S) определяет порядковый номер передачи пакета, как описано в
таблице 76.
Таблица 76
IE | Длина, бит | Значение | Комментарий |
N(S) | 3 | XXX2 | Количество пакетов отправителя. Он используется для доставки пакета с подтверждением |
Он используется для определения номера каждого пакета, чтобы полученные пакеты могли быть упорядочены на принимающем оборудовании, а также для устранения их дубликатов. Порядковый номер начинается с 0 и увеличивается до 8 для каждого нового пакета данных, который передан. Передающая АС не должна увеличивать этот номер при автоматической повторной передаче. Переменная VI является порядковым номером последнего принятого пакета. Принимающая АС анализирует пакеты по следующему критерию:
- если N(S) соответствует VI, то пакет является дубликатом;
- если N(S) соответствует VI плюс 1, то пакет является следующим в передаче.
15.5.22 IE "Порядковый номер фрагмента последовательности" (FSN)
IE FSN используется для нумерации фрагментов последовательности сообщений данных, которые вместе составляют одно более длинное сообщение подтверждаемых данных, как описано в
таблице 77. FSN передается в каждом фрагменте как неподтверждаемых, так и подтверждаемых данных и задан в
таблице 77.
Таблица 77
IE | Длина, бит | Значение | Комментарий |
FSN | 4 | 0xxx2 | Последующий подтверждаемый фрагмент данных с номером xxx2 |
1xxx2 | Последний подтверждаемый фрагмент данных с номером xxx2 |
10002 | Подтверждаемые данные одного фрагмента |
00002 | Неподтверждаемые данные одного фрагмента |
Старший бит FSN для мультифрагмента сообщения подтверждаемых данных должен проверяться для последнего фрагмента в передаче, либо для неподтверждаемых данных должен быть установлен в значение 02. Три младших бита соответствуют порядковому номеру фрагмента. Они должны устанавливаться в 0002 для первого фрагмента и постепенно увеличиваться для каждого последующего сообщения. Когда номер достигнет 1112, следующий номер должен быть 0012, а не 0002. У логического сообщения, состоящего из единственного физического сообщения подтверждаемых данных (или пакета), значение FSN должно быть 10002. Следовательно, если передается один фрагмент данных, то значение FSN устанавливается для неподтверждаемых данных 00002, а для подтверждаемых данных устанавливается значение 10002.
Таким образом, номер принятого фрагмента сообщения сохраняется во внутреннем счетчике принятых фрагментов одного передаваемого подтверждаемого длинного (мультифрагментного) сообщения АС, фрагментов сообщения АС и используется при приеме последующих фрагментов путем сравнения предыдущего фрагмента сообщения с FSN последующих принятых фрагментов.
Пример дейтаграммы FSN, имеющей 14 фрагментов, приведен в
таблице 78.
Таблица 78
Пример дейтаграммы FSN с 14 фрагментами
Фрагмент | 1 | 2 | 3 | 4 | 5 | 6 | 7 | 8 | 9 | 10 | 11 | 12 | 13 | 14 |
FSN | 00002 | 00012 | 00102 | 00112 | 01002 | 01012 | 01102 | 01112 | 00012 | 00102 | 00112 | 01002 | 01012 | 11102 |
15.5.23 IE "Порядковый номер блока данных" (DBSN)
IE DBSN используется для определения порядкового номера блока в пакете данных, как описано в
таблице 79.
Таблица 79
IE | Длина, бит | Значение | Комментарий |
DBSN | 7 | От 0 до M - 1 | - |
В первой попытке передачи пакета данных порядковый номер начинается с 0 и увеличивается до M минус 1, где M - количество блоков в пакете данных. При последующих повторных попытках передачи пакета данных, как правило, не все блоки включены в посылку и данные порядковые номера указывают передающей АС, какие блоки надо отправить.
15.5.24 IE "CRC блока данных" (CRC-9)
IE CRC-9 имеет длину 9 бит. CRC-9 используется для защиты пользовательских данных и IE DBSN, как описано в
Б.16.
15.5.25 IE "Класс" (Class)
IE Class описан в
таблице 80. Он используется совместно с IE Type и Status для определения содержания ответа (см.
таблицу 27).
Таблица 80
IE | Длина, бит | Значение | Комментарий |
Class | 2 | XX2 | - |
Примечание - Детализация в 9.4. |
15.5.26 IE "Тип" (Type)
IE Type описан в
таблице 81. Он используется совместно с IE Class и Status для определения содержания ответа (см.
таблицу 27).
Таблица 81
IE | Длина, бит | Значение | Комментарий |
Type | 3 | XXX2 | - |
Примечание - Детализация в 9.3 и 9.4. |
15.5.27 IE "Статус" (Status)
IE Status описан в
таблице 82. Он используется совместно с IE Class и Type для определения содержания ответа (см.
таблицу 27).
Таблица 82
IE | Длина, бит | Значение | Комментарий |
Status | 3 | XXX2 | - |
Примечание - Детализация в 9.3 и 9.4. |
15.5.28 IE "Последний блок" (LB)
IE LB указывает, передается ли блок продолжения или это последний блок в MBC, или это единственный блок в CSBK, как описано в
таблице 83.
Таблица 83
IE | Длина, бит | Значение | Комментарий |
LB | 1 | 02 | Пакет "Заголовок MBC" или блок продолжения |
12 | CSBK или последний блок MBC |
15.5.29 IE "Код операции CSBK" (CSBKO)
IE CSBKO используется для обеспечения взаимодействия АС в радиоканале, как описано в
таблице 84.
Таблица 84
Значение | Описание | Сокращенное обозначение |
0001002 | Запрос услуги передачи речи от АС к АС (Unit to Unit Voice Service Request) | UU_V_Req |
0001012 | Ответ на запрос услуги передачи речи от АС к АС (Unit to Unit Voice Service Answer Response) | UU_Ans_Rsp |
0001112 | Временные параметры канала CSBK | CT_CSBK |
1001102 | Отрицательный ответ (Negative Acknowledgement Response) | NACK_Rsp |
1110002 | | BS_Dwn_Act |
1111012 | Преамбула CSBK | Pre_CSBK |
15.5.30 IE "Добавленный блок" (AB)
IE AB определяет количество добавленных блоков в пакете за исключением первого блока заголовка, как описано в
таблице 85.
Таблица 85
IE | Длина, бит | Значение | Комментарий |
AB | 6 | XXXXXX2 | Количество следуемых блоков |
15.5.31 IE "Порт источника" (SP)
IE SP определяет номер порта источника, как описано в
таблице 86.
Таблица 86
IE | Длина, бит | Значение | Комментарий |
SP | 3 | XXX2 | Номер порта источника |
15.5.32 IE "Порт назначения" (DP)
IE DP определяет номер порта назначения, как описано в
таблице 87.
Таблица 87
IE | Длина, бит | Значение | Комментарий |
DP | 3 | XXX2 | Номер порта назначения |
15.5.33 IE "Состояние/предварительное кодирование" (S_P)
IE S_P определяет сообщение "состояние/предварительное кодирование", как описано в
таблице 88.
Таблица 88
IE | Длина, бит | Значение | Комментарий |
S_P | 10 | XX...X2 | Содержание сообщения |
15.5.34 IE "Выборочный автоматический запрос повторной передачи" (SARQ)
IE SARQ определяет, требует ли такой запрос передающая АС, как описано в
таблице 89.
Таблица 89
IE | Длина, бит | Значение | Комментарий |
SARQ | 1 | 02 | Передающая АС не требует SARQ |
12 | Передающая АС требует SARQ |
15.5.35 IE "Формат определенных данных" (DD Format)
IE DD Format определяет формат данных, как описано в
таблице 90.
Таблица 90
IE | Длина, бит | Значение | Комментарий |
DD Format | 6 | 0000002 | Двоичный |
0000012 | BCD |
0000102 | Признак передачи семибитового символа |
0000112 | 8 бит (признак передачи восьмибитовых символов, закодированных согласно [4], кодовая страница 1) |
0001002 | 8 бит (см. [4], кодовая страница 2) |
0001012 | 8 бит (см. [4], кодовая страница 3) |
0001102 | 8 бит (см. [4], кодовая страница 4) |
0001112 | 8 бит (см. [4], кодовая страница 5) |
0010002 | 8 бит (см. [4], кодовая страница 6) |
0010012 | 8 бит (см. [4], кодовая страница 7) |
0010102 | 8 бит (см. [4], кодовая страница 8) |
0010112 | 8 бит (см. [4], кодовая страница 9) |
0011002 | 8 бит (см. [4], кодовая страница 10) |
0011012 | 8 бит (см. [4], кодовая страница 11) |
0011102 | 8 бит (см. [4], кодовая страница 12) |
0011112 | 8 бит (см. [4], кодовая страница 13) |
0100002 | 8 бит (см. [4], кодовая страница 14) |
0100012 | 8 бит (см. [4], кодовая страница 15) |
0100102 | Unicode UTF-8 |
0100112 | Unicode UTF-16 |
0101002 | Unicode UTF-16BE |
0101012 | Unicode UTF-16LE |
0101102 | Unicode UTF-32 |
0101112 | Unicode UTF-32BE |
0110002 | Unicode UTF-32LE |
Другие | Зарезервировано |
15.5.36 IE "Формат передачи унифицированных данных" (UDT Format)
IE UDT Format определяет формат данных, как описано в
таблице 91.
Таблица 91
IE | Длина, бит | Значение | Комментарий |
UDT Format | 4 | 00002 | Двоичный |
00012 | Адрес АС или адреса АС разговорной группы |
00102 | 4 бита BCD |
00112 | Признак передачи семибитных символов, закодированных в соответствии с таблицами кодовых символов (см. [5]) |
01002 | Признак передачи восьмибитных символов, закодированных в соответствии с таблицами кодовых символов (см. [4]) |
01012 | Признак передачи кода местоположения в соответствии с протоколом (см. [6]) |
01102 | IP-адреса |
01112 | Шестнадцатибитовые символы Unicode |
10002 | Зарезервировано для будущего применения |
10012 | Зарезервировано для будущего применения |
10102 | Смешанная. Добавленные блоки содержат адрес и шестнадцатибитовые символы UTF-16BE в кодировке Unicode |
Другие | Зарезервировано для будущего применения |
Примечание - Зарезервированные значения UDT Format предназначены для будущего развития стандарта. |
15.5.37 IE "Добавленные блоки UDT" (UAB)
IE UAB определяет количество добавленных блоков в пакете UDT, за исключением блока заголовка, как описано в
таблице 92.
Таблица 92
IE | Длина, бит | Значение | Комментарий |
UAB | 2 | XX2 | Количество следующих прикрепленных блоков UDT |
15.5.38 IE "Флаг дополнительный" (SF)
IE SF обозначает тип добавленных данных в пакете UDT, как описано в
таблице 93.
Таблица 93
IE | Длина, бит | Значение | Комментарий |
SF | 1 | 02 | Короткие данные |
12 | Добавленные данные |
15.5.39 IE "Полубайт заполнения" (PN)
IE PN определяет количество полубайтов заполнения (4 бита), которые были добавлены к пользовательским данным, как описано в
таблице 94.
Таблица 94
IE | Длина, бит | Значение | Комментарий |
PN | 5 | XXXXX2 | Количество полубайтов заполнения, добавленных к пользовательским данным |
15.5.40 IE "Опции услуги" (Service Options)
IE Service Options имеет длину 8 бит. Его описание приведено в
таблице 95.
Таблица 95
Описание IE Service Options
IE | Длина, бит | Значение | Комментарий |
Экстренное сообщение | 1 | 02 | Неэкстренное сообщение |
12 | Экстренное сообщение |
Защита от несанкционированного доступа | 1 | 02 | - |
R | 2 | 002 | Зарезервировано для будущего использования |
Широковещательный вызов | 1 | 02 | Не широковещательный вызов |
12 | Широковещательный вызов <1> |
OVCM | 1 | 02 | Не-OVCM вызов |
12 | OVCM вызов |
Уровень приоритета | 2 | 002 | Без приоритета |
012 | |
102 | |
112 | |
<1> Широковещательный вызов определяется только для групповых вызовов. <2> Приоритет 3 является наивысшим приоритетом. |
15.5.41 IE "Ответ" (Answer Response)
IE Answer Response имеет длину 8 бит. Предназначен для формирования ответа о продолжении или отклонении передачи. Его описание приведено в
таблице 96.
Таблица 96
Описание IE Answer Response
IE | Длина, бит | Значение | Комментарий |
Answer Response | 8 | 0010 00002 | Продолжить |
0010 00012 | Отклонить |
15.5.42 IE "Код причины" (Reason Code)
IE Reason Code объясняет причину ответа, например неподтверждения достоверности приема NACK_Rsp. IE Reason Code имеет длину 8 бит. Описание этого IE приведено в
таблице 97.
Таблица 97
IE | Длина, бит | Значение | Комментарий |
Reason Code | 8 | 0010 00012 | АС не поддерживает данную услугу |
0110 01012 | |
15.5.43 IE "Тип услуги" (Service Type)
IE Service Type имеет длину 6 бит и указывает на услугу, которую идентифицирует. Он соответствует значению кода операции CSBK для идентифицируемой услуги.
15.5.44 IE "Тип источника" (Source Type)
IE Source Type имеет длину 1 бит и приведен в
таблице 98.
Таблица 98
IE | Длина, бит | Значение | Комментарий |
Source Type | 1 | 02 | Ретранслятор и АС в режиме ретрансляции являются источником. Ретранслятор (АС в режиме ретрансляции) принимает информацию от АС, устанавливает 02 и передает принятый от АС сигнал в радиоканал |
12 | АС является источником сигнала. При передаче информации устанавливает значение 12 |
15.5.45 IE "Дополнительное информационное поле" (Additional Information Field)
IE Additional Information Field имеет длину 1 бит и приведен в
таблице 99.
Таблица 99
Описание IE Additional Information Field
IE | Длина, бит | Значение | Комментарий |
Additional Information Field | 1 | 02 | - |
12 | - |
Примечание - Поле должно быть всегда установлено в значение 12. Значение 02 для оборудования настоящего стандарта не используется и зарезервировано для дальнейшего развития стандарта. |
15.5.46 IE "Отслеживаемые CSBK" (CBF)
IE CBF имеет длину 8 бит и указывает количество PDU преамбулы CSBK, а также то, что будет передано далее: CSBK или данные. IE CBF приведен в
таблице 100.
Таблица 100
IE | Длина, бит | Значение | Комментарий |
CBF | 8 | XX...X2 | Количество отслеживаемых блоков |
Примечание - CBF не учитывает текущий блок (то есть, преамбулу CSBK) при вычислении количества посылаемых блоков. |
15.5.47 IE "Идентификатор" (ID)
IE ID является частью идентификатора WATID (см.
15.5.49) и имеет длину 20 бит. IE ID приведен в
таблице 101.
Таблица 101
IE | Длина, бит | Значение | Комментарий |
ID | 20 | 0000 0000 0000 0000 00002 | |
Все остальные значения | ID, полученный от АС |
<1> Если значение элемента - SID, то устанавливается начальное значение при увеличении мощности и смене канала. Если значение элемента - LID, то ведущая АС неизвестна. |
15.5.48 IE "Динамический идентификатор" (DI)
IE DI является частью идентификатора WATID (см.
15.5.49) и имеет длину 2 бита. Он указывает на преимущественное право АС работать в качестве ведущей АС по назначению временных параметров в прямом режиме TDMA.
Таблица 102
IE | Длина, бит | Значение | Комментарий |
DI | 2 | 002 | |
012 | Преимущественное право быть ведущей АС: низкое |
102 | Преимущественное право быть ведущей АС: среднее |
112 | Преимущественное право быть ведущей АС: высокое |
<1> Если значение элемента SDI, то устанавливается начальное значение при увеличении мощности и смене канала или когда АС не подходит для того, чтобы быть ведущей АС по назначению временных параметров в сети ППР. Если значение элемента LDI, то ведущая АС неизвестна. АС может изменять значение DI (MS_DI) во времени, чтобы отказаться от роли ведущей АС с целью сохранения емкости батареи. |
15.5.49 IE "Временной идентификатор сети" (WATID)
Таблица 103
IE | Длина, бит | Значение | Комментарий |
WATID | 2 | | Динамический идентификатор |
20 | Идентификатор |
<1> Если значение элемента - WATID источника, то оба IE предназначены для передающей АС. Если значение элемента - WATID ведущей АС, то оба IE предназначены ведущей АС, определяющей временные параметры для передающей АС. |
15.5.50 IE "Код операций временных параметров канала" (CTO)
IE CTO имеет длину 2 бита и характеризует назначение CT_CSBK. Описание IE CTO приведено в
таблице 104.
Таблица 104
IE | Длина, бит | Значение | Комментарий |
CTO | 2 | 002 | Невыровненный запрос |
012 | Невыровненный прерыватель |
102 | Выровненный статус временных параметров канала <1> |
112 | Выровненная попытка синхронизации временных параметров <2> |
<1> Используются для выровненных запросов, прерывателей, ответов и поправок без попыток синхронизации. <2> Используются для установки ведущей АС опорных временных параметров, распространения опорных временных параметров и выровненных поправок с попыткой синхронизации. |
Примечания
1 Когда MSB CTO равен 1, CT_CSBK указывает на то, что передача осуществляется под контролем ведущей АС по назначению временных параметров в сети ППР; когда MSB CTO равен 0, CT_CSBK указывает на то, что передача осуществляется не под контролем ведущей АС по назначению временных параметров в сети ППР.
2 Подробные правила приведены в
12.2.3.
15.5.51 IE "Новая ведущая станция" (NL)
IE NL имеет длину 1 бит. Его описание приведено в
таблице 105.
Таблица 105
IE | Длина, бит | Значение | Комментарий |
NL | 1 | 02 | АС принимает текущую ведущую АС |
12 | |
<1> Во время передачи АС назначает АС в качестве ведущей по назначению временных параметров в сети ППР. Во время приема АС, являющаяся адресатом, назначается ведущей по назначению временных параметров. |
15.5.52 IE "Генерация" (Gen)
IE Gen имеет длину 5 бит. Его описание приведено в
таблице 106.
Таблица 106
IE | Длина, бит | Значение | Комментарий |
Gen | 5 | 000002 | |
Все остальные значения | Количество ретрансляционных участков от ведущей АС |
<1> АС является ведущей по назначению временных параметров в сети ППР либо ведущая АС по назначению временных параметров неизвестна. |
15.5.53 IE "Период синхронизации" (SA)
IE SA имеет длину 11 бит. Он приведен в
таблице 107. Используется для отклонения полученных временных параметров канала, когда АС, являющаяся источником, не была инициализирована прямым или косвенным образом в качестве ведущей АС по назначению временных параметров сети ППР в заданный период времени. Шаг увеличения (Sync Age Increments, SAIncr) составляет 500 мс.
Таблица 107
IE | Длина, бит | Значение | Комментарий |
SA | 11 | 000 0000 00002 | - |
Все остальные значения | Время с момента передачи последнего опорного сигнала в SAIncr |
Примечание - Значение IE SA в опорном сигнале АС, когда передающая АС является ведущей по назначению временных параметров сети ППР либо ведущая АС по назначению временных параметров сети ППР неизвестна. |
15.5.54 IE "Ошибка определения местоположения" (Position Error)
IE Position Error определяет точность навигационных данных и приведен в
таблице 108.
Таблица 108
Описание IE Position Error
IE | Длина, бит | Значение | Комментарий |
Position Error | 3 | 0002 | Менее 2 м |
0012 | Менее 20 м |
0102 | Менее 200 м |
0112 | Менее 2 км |
1002 | Менее 20 км |
1012 | Меньше или равна 200 км |
1102 | Более 200 км |
1112 | Ошибка определения местоположения неизвестна <1> |
<1> Может использоваться для указания того, что АС не смогла получить действительные данные о местоположении. |
15.5.55 IE "Долгота" (Longitude)
IE Longitude должен указывать долготу местоположения с шагом 360/225 градусов в диапазоне от минус 180 градусов до плюс (180 минус один шаг) градусов с использованием двухкомпонентного представления. Отрицательные значения относятся к западу от нулевого меридиана, а положительные - к востоку от нулевого меридиана.
Примечание - Значение IE указывает центр диапазона разрешений. Это может вносить системное смещение при преобразованиях.
15.5.56 IE "Широта" (Latitude)
IE Latitude должен указывать широту местоположения с шагом 180/224 градусов в диапазоне от минус 90 градусов до плюс (90 минус один шаг) градусов с использованием двухкомпонентного представления. Отрицательные значения относятся к югу от экватора, а положительные - к северу от экватора.
Примечание - Значение IE указывает центр диапазона разрешений.
15.5.57 IE "Формат данных позывного пользователя" (Talker Alias Data Format)
IE Talker Alias Data Format определяет формат данных позывного пользователя и приведен в
таблице 109. Подробная информация о позывном пользователя приведена в
16.2.4 и
16.2.5.
Таблица 109
Описание IE Talker Alias Data Format
IE | Длина, бит | Значение | Комментарий |
Talker Alias Data Format | 2 | 002 | Символ (7 бит) |
012 | Символ ISO (8 бит) |
102 | Юникод UTF-8 |
112 | Юникод UTF-16BE |
15.5.58 IE "Длина данных позывного пользователя" (Talker Alias Data Length)
IE Talker Alias Data Length указывает длину в байтах целого позывного пользователя и приведен в
таблице 110.
Таблица 110
Описание IE Talker Alias Data Length
IE | Длина, бит | Значение | Комментарий |
Talker Alias Data Length | 5 | XXXXX2 | Длина позывного пользователя, выраженная в символах (знаках) |
Примечание - Самая большая длина данных позывного пользователя составляет до 31 символа (знака или любого текста) и передается в трех блоках с одним заголовком. |
В IE Talker Alias Data Length (5 бит) указана общая длина: в пяти битах представимо число от 0 до 31. Это общая длина сообщения, часть которого располагается в заголовке, а часть - в трех последующих блоках.
В заголовке передается до 49 бит сообщения, а в блоках - трижды по 56 бит, итого - 217 бит. Если символы имеют длину семь бит, то длина позывного составит 31 символ: 217 бит, деленные на семь. Если применяются (Unicode) символы длиной 8 или 16 бит, то длина позывного будет меньше.
15.5.59 IE UDP заголовка
15.5.59.1 IE "Номер порта источника UDP" (UDP Source Port Number)
Действия АС во время формирования сжатого заголовка UDP/IPv4 зависят от того, содержит или нет АС в заголовке UDP заранее определенный SPID, связанный с номером порта источника UDP. Если в АС эта заранее определенная связь существует, соответствующий IE SPID должен быть передан в сжатом заголовке. Если эта заранее определенная связь не существует, IE SPID должен быть передан как 0 000 0002, а полный номер порта источника UDP должен быть передан как опциональный IE "Расширенный заголовок" в сжатом заголовке. Когда номер порта источника отправляется в опциональном "Расширенном заголовке", он всегда отправляется в IE "Расширенный заголовок 1".
Действия АС во время распаковки принятого сжатого UDP/IPv4 заголовка зависят от принятого IE SPID. Если значение принятого SPID не равно 0 000 0002, тогда номер порта UDP источника в заголовке UDP является номером порта источника, связанного со значением SPID в принимающей АС. Если значение принятого SPID равно 0 000 0002, то номер порта источника UDP в заголовке UDP является опциональным IE "Расширенный заголовок". Когда номер порта источника отправляется в опциональном "Расширенном заголовке", он всегда отправляется в IE "Расширенный заголовок 1".
15.5.59.2 IE "Номер порта назначения UDP" (UDP Destination Port Number)
Действия АС во время формирования сжатого заголовка UDP/IPv4 зависят от того, содержит или нет АС в заголовке UDP заранее определенный DPID, связанный с номером порта назначения UDP. Если в АС эта заранее определенная связь существует, то соответствующий IE DPID должен быть передан в сжатом заголовке. Если эта заранее определенная связь не существует, IE DPID должен быть передан как 0 000 0002, а полный номер порта назначения UDP должен быть передан как опциональный IE "Расширенный заголовок" в сжатом заголовке. Когда номер порта назначения отправляется в опциональном "Расширенном заголовке", он может отправляться как в IE "Расширенный заголовок 1", так и в IE "Расширенный заголовок 2". Если значение номера порта источника UDP в сжатом заголовке не равно 0 000 0002, то номер порта назначения UDP отправляется в IE "Расширенный заголовок 1". Если значение номера порта источника UDP в сжатом заголовке равно 0 000 0002, то номер порта назначения UDP отправляется в IE "Расширенный заголовок 2".
Действия АС во время распаковки принятого сжатого заголовка UDP/IPv4 зависят от принятого IE DPID. Если значение принятого DPID не равно 0 000 0002, то номер порта назначения UDP в заголовке UDP является номером порта назначения, связанного со значением DPID в принимающей АС. Если значение принятого DPID равно 0 000 0002, то номер порта назначения UDP в заголовке UDP является опциональным IE "Расширенный заголовок". Когда номер порта назначения отправляется как опциональный "Расширенный заголовок", он может отправляться и как IE "Расширенный заголовок 1", и как IE "Расширенный заголовок 2". Если значение номера порта источника UDP в расширенном заголовке не равно 0 000 0002, то номер порта назначения UDP отправляется как IE "Расширенный заголовок 1". Если значение номера порта источника UDP в расширенном заголовке равно 0 000 0002, то номер порта назначения UDP отправляется как IE "Расширенный заголовок 2".
15.5.59.3 IE "Длина UDP" (UDP Length)
IE UDP Length - это длина в байтах пользовательской дейтаграммы, включая заголовок и прилагаемые данные. Значение этого поля не передается в сжатом заголовке UDP/IPv4 и принимающая АС рассчитывает значение этого поля на основании принятой дейтаграммы, как показано в
таблице 111.
Таблица 111
Описание элемента UDP Length
IE | Длина, бит | Значение | Комментарий |
UDP Length | 16 | XXX...X2 | |
<1> Длина UDP (в байтах) равна длине заголовка UDP (8 байт) плюс пользовательские данные (в байтах) минус сжатый заголовок UDP/IPv4 (в байтах). |
15.5.59.4 IE "Контрольная сумма UDP" (UDP Checksum)
IE UDP Checksum не передается, и принимающая АС должна вычислять значение после восстановления заголовка UDP/IPv4. Принимающая АС должна использовать алгоритм контрольной суммы, как описано в
таблице 112.
Таблица 112
IE | Длина, бит | Значение | Комментарий |
UDP Checksum | 16 | XXX...X2 | |
<1> Алгоритм указан в [7]. |
15.5.60 IE заголовка IPv4
Заголовок IPv4 определен в
[1]. Когда АС получает сжатый заголовок UDP/IPv4, она должна распаковать его перед отправкой заголовка IPv4 на уровень IP. В данном пункте описывается, как эти IE используются в сжатом заголовке IPv4 и процессы декомпрессии (распаковывания).
15.5.60.1 IE "Версия IPv4" (IPv4 Version)
IE IPv4 Version является постоянным, так как сжатый заголовок UDP/IPv4 поддерживает только IPv4. Значение этого поля не передается в сжатом заголовке UDP/IPv4, и АС, принимающая сжатый заголовок UDP/IPv4, должна установить это значение в заголовке IPv4, как описано в
таблице 113.
Таблица 113
IE | Длина, бит | Значение | Комментарий |
IPv4 Version | 4 | 01002 | - |
15.5.60.2 IE "Длина интернет-заголовка IPv4" (IPv4 IHL)
IE IPv4 IHL является постоянным, так как сжатый заголовок UDP/IPv4 не поддерживает IP-опции. Значение этого поля не передается в сжатом заголовке UDP/IPv4, и АС, принимающая сжатый заголовок UDP/IPv4, должна установить это значение в заголовке IPv4, как описано в
таблице 114.
Таблица 114
IE | Длина, бит | Значение | Комментарий |
IPv4 IHL | 4 | 01012 | - |
15.5.60.3 IE "Тип обслуживания IPv4" IPv4 TOS
IE IPv4 TOS не поддерживается внутри радиосети ППР. Значение этого поля не передается в сжатом заголовке UDP/IPv4, и АС, принимающая сжатый заголовок UDP/IPv4, должна установить это значение в заголовке IPv4, как описано в
таблице 115.
Таблица 115
IE | Длина, бит | Значение | Комментарий |
IPv4 TOS | 8 | 00 000 0002 | - |
15.5.60.4 IE "Общая длина IPv4" (IPv4 Total Length)
IE IPv4 Total Length в IP-дейтаграмме имеет длину в байтах. Значение этого поля не передается в сжатом заголовке UDP/IPv4, и АС, принимающая сжатый заголовок UDP/IPv4, должна вычислить значение этого поля на основе принятой дейтаграммы, как описано в
таблице 116.
Таблица 116
Описание IE IPv4 Total Length
IE | Длина, бит | Значение | Комментарий |
IPv4 Total Length | 16 | XX...X2 | |
<1> Общая длина IPv4 (в байтах) равна длине заголовка IPv4 (20 байт) плюс длина UDP (в байтах). |
15.5.60.5 IE "Идентификация IPv4" (IPv4 Identification)
IE IPv4 Identification, как описано в
таблице 117, передается в сжатом заголовке UDP/IPv4, и АС, принимающая сжатый заголовок UDP/IPv4, должна использовать полученное значение в заголовке IPv4.
Таблица 117
IE | Длина, бит | Значение | Комментарий |
IPv4 Identification | 16 | XX...X2 | - |
15.5.60.6 IE "Флаги IPv4" (IPv4 Flags)
IE IPv4 Flags не поддерживается внутри радиосети ППР. Значение этого поля не передается в сжатом заголовке UDP/IPv4, и АС, принимающая сжатый заголовок UDP/IPv4, должна установить это значение в заголовке IPv4, как описано в
таблице 118.
Таблица 118
IE | Длина, бит | Значение | Комментарий |
IPv4 Flags | 3 | 0002 | - |
15.5.60.7 IE "Смещение фрагмента IPv4" (IPv4 Fragment Offset)
IE IPv4 Fragment Offset не поддерживается внутри радиосети ППР. Значение этого поля не передается в сжатом заголовке UDP/IPv4, и АС, принимающая сжатый заголовок UDP/IPv4, должна установить это значение в заголовке IPv4, как описано в
таблице 119.
Таблица 119
Описание IE IPv4 Fragment Offset
IE | Длина, бит | Значение | Комментарий |
IPv4 Fragment Offset | 13 | 0 0000 0000 00002 | - |
15.5.60.8 IE "IPv4 время жизни" (IPv4 TTL)
IE IPv4 TTL не поддерживается внутри радиосети ППР. Значение этого поля не передается в сжатом заголовке UDP/IPv4, и АС, принимающая сжатый заголовок UDP/IPv4, должна установить это значение в заголовке IPv4, как описано в
таблице 120.
Таблица 120
IE | Длина, бит | Значение | Комментарий |
IPv4 TTL | 8 | 0100 00002 | - |
15.5.60.9 IE "IPv4 протокол" (IPv4 Protocol)
IE IPv4 Protocol указывает следующий протокол сетевого уровня, используемый в части данных интернет-дейтаграммы. Он должен быть постоянным, так как UDP/IPv4 сжатый заголовок поддерживает только следующий уровень протокола UDP. Значение этого поля не передается в сжатом заголовке UDP/IPv4, и АС, принимающая сжатый заголовок UDP/IPv4, должна установить это значение в заголовке IPv4, как описано в
таблице 121.
Таблица 121
Описание IE IPv4 Protocol
IE | Длина, бит | Значение | Комментарий |
IPv4 Protocol | 8 | 0001 00012 | - |
15.5.60.10 IE "IPv4 контрольная сумма заголовка" (IPv4 Header Checksum)
IE IPv4 Header Checksum не передается, и принимающая АС должна вычислить значение после того, как заголовок UDP/IPv4 повторно построен. Принимающая АС должна использовать алгоритм контрольной суммы, указанный в
[1]. Описание IE IPv4 Header Checksum приведено в
таблице 122.
Таблица 122
Описание IE IPv4 Header Checksum
IE | Длина, бит | Значение | Комментарий |
IPv4 Header Checksum | 16 | XX...X2 | Алгоритм расчета указан в [1] |
15.5.60.11 IE "IPv4 адрес источника" (IPv4 Source Address)
IE IPv4 Source Address является источником IP-дейтаграммы, и он не передается в сжатом заголовке UDP/IPv4. Принимающая АС должна получить это значение из IE SAID в UDP/IPv4 сжатом заголовке и источника LLID либо в заголовке данных U_HEAD (неподтверждаемые данные) либо в C_HEAD (подтверждаемые данные).
Например, если в системе используется IP-сеть класса A со значением, равным 12, а принятый IE SAID имеет значение 0000
2 (радиосеть) и принятое значение источника LLID равно 5, то полученный IPv4 адрес источника - 12.0.0.5. Это следует из
9.1.1 настоящего стандарта.
15.5.60.12 IE "IPv4 адрес назначения" (IPv4 Destination Address)
IE IPv4 Destination Address является пунктом назначения IP-дейтаграммы и не передается в сжатом заголовке UDP/IPv4. Принимающая АС должна получить это значение из IE DAID в UDP/IPv4 сжатом заголовке и LLID получателя, либо в заголовке данных U_HEAD (unconfirmed header, заголовок неподтверждаемых данных), либо в C_HEAD (confirmed header, заголовок подтверждаемых данных).
Например, если система использует радиосеть класса A со значением 12, принятый IE DAID имеет значение 0000
2 (радиосеть) и принятое значение LLID получателя равно 3, то полученный IPv4 адрес назначения - 12.0.0.3. Это следует из
9.1.1 ("IP-адресация, извлекаемая из DLL") настоящего стандарта.
15.5.61 IE UDP/IPv4 сжатого заголовка
15.5.61.1 IE "ID IP-адреса источника" (SAID)
IE SAID является индексом к предварительно сконфигурированному ID сетевого IP-адреса источника. Значения IE SAID описаны в
таблице 123.
Таблица 123
IE | Длина, бит | Значение | Комментарий |
SAID | 4 | 00002 | Радиосеть |
00012 | Сеть USB (Ethernet интерфейс) |
00102 - 10112 | Зарезервированные |
11002 - 11112 | Выбирается изготовителем <1> |
<1> SAID, связанный с IP-адресом источника, должен быть в настройках АС. |
15.5.61.2 IE "ID IP-адреса назначения" (DAID)
IE DAID является индексом к предварительно сконфигурированному ID сетевого IP-адреса назначения. Значения IE DAID описаны в
таблице 124.
Таблица 124
IE | Длина, бит | Значение | Комментарий |
DAID | 4 | 00002 | Радиосеть |
00012 | Сеть USB (Ethernet интерфейс) |
00102 | Сеть группы |
00112 - 10112 | Зарезервированные |
11002 - 11112 | Выбирается изготовителем <1> |
<1> DAID, связанный с IP-адресом назначения, должен быть в настройках АС. |
15.5.61.3 IE "ID порта источника UDP" (SPID)
IE SPID является индексом к предварительно сконфигурированному номеру порта источника UDP. Значения IE SPID описаны в
таблице 125.
Таблица 125
IE | Длина, бит | Значение | Номер порта UDP | Комментарий |
SPID | 7 | 00000002 | NA | В расширенном заголовке |
00000012 | 5016 | Текстовое сообщение UTF-16BE <1> |
00000102 | 5017 | Протокол локального интерфейса <1> |
00000112 - 10111102 | NA | Зарезервированные |
10111112 - 11111112 | Настраиваемый | Выбирается изготовителем <2> |
<1> Номер порта UDP присваивается по умолчанию, при использовании внутри сети радиосвязи. <2> SPID связан с портом источника UDP и должен быть настраиваемым в АС. |
15.5.61.4 IE "ID порта назначения UDP" (DPID)
IE DPID является индексом к предварительно сконфигурированному номеру порта назначения UDP. Значения IE DPID описаны в
таблице 126.
Таблица 126
IE | Длина, бит | Значение | Номер порта UDP | Комментарий |
DPID | 7 | 00000002 | NA | В расширенном заголовке |
00000012 | 5016 | Текстовое сообщение UTF-16BE <1> |
00000102 | 5017 | Протокол локального интерфейса <1> |
00000112 - 10111102 | NA | Зарезервированные |
10111112 - 11111112 | Настраиваемый | Выбирается изготовителем <2> |
<1> Номер порта UDP присваивается по умолчанию, при использовании внутри сети радиосвязи. <2> DPID связан с портом источника UDP и должен быть настраиваемым в АС. |
15.5.61.5 IE "Опкод сжатого заголовка" (Header Compression Opcode)
IE Header Compression Opcode определяет формат сжатого заголовка, как описано в
таблице 127.
Таблица 127
IE Header Compression Opcode
IE | Длина, бит | Значение | Комментарий |
Header Compression Opcode | 2 | 002 | UDP/IPv4 сжатый заголовок |
Все другие | Зарезервированные |
15.5.61.6 IE "Расширенный заголовок 1" (Extended Header 1)
IE Extended Header 1 должен быть включен только в UDP/IPv4 сжатый заголовок, как описано в
таблице 128.
Таблица 128
IE | Длина, бит | Значение | Комментарий |
Extended Header 1 | 16 | XXX...XX2 | |
<1> Если SPID установлен в значение 0000000 2, то Extended Header 1 является номером порта источника UDP. Если SPID не равен 0000000 2, а DPID установлен в значение 0000000 2, то Extended Header 1 является номером порта назначения UDP. Если SPID не равен 0000000 2, и DPID не равен 0000000 2, то IE Extended Header 1 не используется и заменяется приложенными данными. |
15.5.61.7 IE "Расширенный заголовок 2" (Extended Header 2)
IE Extended Header 2 должен быть включен только в UDP/IPv4 сжатый заголовок, как описано в
таблице 129.
Таблица 129
IE | Длина, бит | Значение | Комментарий |
Extended Header 2 | 16 | XXX...XX2 | |
<1> Если SPID установлен в значение 0000000 2, и DPID установлен в значение 0000000 2, то поле Extended Header 2 является номером порта назначения UDP. Если это условие не выполняется, то IE Extended Header 2 не используется и заменяется приложенными данными. |
16 Требования к PDU уровня 3 стека протоколов
16.1 Описание PDU уровня 3 - общие положения
Этот раздел содержит описания PDU, которые применяются в настоящем комплексе стандартов PDU уровня 3 стека протоколов для передачи речевых сообщений, общих услуг и функциональных возможностей.
Последующие подразделы содержат описания PDU и имеющихся в их составе IE. Структура PDU представлена таблицами в следующем виде:
- столбец "IE" содержит обозначение IE (элементов);
- столбец "Длина, бит" указывает длину элемента в битах;
- столбец "Комментарий" содержит иную информацию об IE. Элементы должны передаваться в порядке, указанном в
разделе 11.
С учетом близкого взаимодействия уровней 2 и 3 и высокой важности информации о состоянии необходимого канала, PDU уровня 3 подробно описаны в подразделах ниже и могут содержать два типа элементов:
- элементы, зависящие от сообщения - эти элементы доступны для уровня 2 и могут использоваться любой АС (которая способна декодировать их), независимо от адресации. Эти элементы зависят от элемента, указывающего тип сообщения. Некоторые из них генерируются уровнем 2, когда он составляет завершенное сообщение, тогда как другие генерируются уровнем 3;
- элементы функциональных возможностей - эти элементы являются "истинными" элементами уровня 3. Они обрабатываются только теми АС, которым они адресованы.
Для тех PDU, в которых могут находиться оба типа элементов, они приведены отдельно.
16.2 PDU управления полным соединением
16.2.1 LC PDU пользователя группового речевого канала
Байты 0 и 1 LC PDU Grp_V_Ch_Usr согласованы со структурой LC в соответствии с
11.1 (см.
рисунки 59 и
60). Байты с 2 по 8 содержат специфическую для Grp_V_Ch_Usr информацию. PDU Grp_V_Ch_Usr приведен в
таблице 130.
Таблица 130
Описание PDU Grp_V_Ch_Usr
IE | Длина, бит | Комментарий |
Элементы, зависящие от сообщения |
PF | 1 | - |
R | 1 | Этот бит должен быть установлен в значение 02 |
Элементы функциональных возможностей |
FLCO | 6 | Должен быть установлен в значение 00 00002 |
FID | 8 | Должен быть установлен в значение 0000 00002 |
Service Options | 8 | - |
Group Address | 24 | - |
Source Address | 24 | - |
16.2.2 LC PDU пользователя речевым каналом от станции к станции
Байты 0 и 1 LC PDU UU_V_Ch_Usr согласованы со структурой LC формата в соответствии с
11.1 (см.
рисунки 59 и
60). Байты с 2 по 8 содержат специфическую для PDU UU_V_Ch_Usr информацию. PDU UU_V_Ch_Usr приведен в
таблице 131.
Таблица 131
IE | Длина, бит | Комментарий |
Элементы, зависящие от сообщения |
PF | 1 | - |
R | 1 | Этот бит должен быть установлен в значение 02 |
Элементы функциональных возможностей |
FLCO | 6 | Должен быть установлен в значение 00 00112 |
FID | 8 | Должен быть установлен в значение 0000 00002 |
Service Options | 8 | - |
Target Address | 24 | - |
Source Address | 24 | - |
16.2.3 LC PDU навигационной информации (PDU Navigation Info)
Применение PDU навигационной информации (PDU Navigation Info) является опциональным, на основании индивидуальных требований заказчика. Байты 0 и 1 LC PDU информации систем позиционирования (GPS, ГЛОНАСС и другие) согласованы со структурой LC формата в соответствии с
11.1 (см.
рисунки 59 и
60). Байты с 2 по 8 содержат специфическую для навигационных данных информацию.
Таблица 132
Описание PDU Navigation Info
IE | Длина, бит | Значение | Комментарий |
Элементы, зависящие от сообщения |
PF | 1 | - | - |
R | 1 | 02 | - |
Элементы функциональных возможностей |
FLCO | 6 | 00 10002 | Значение "Navigation_Info" |
FID | 8 | 0000 00002 | - |
R | 4 | 00002 | - |
Position Error | 3 | - | - |
Longtitude | 25 | - | - |
Latitude | 24 | - | - |
16.2.4 LC PDU заголовка позывного пользователя
Применение встроенного в речевой вызов позывного пользователя (Talker Alias) является опциональным. Позывной пользователя может содержать произвольный набор символов (например, имя вызывающего абонента), чтобы оно отображалось на экране принимающей АС (вместо, например, "ID 35264557"). В процессе программирования АС абонент вводит свое имя, и оно в качестве позывного рассылается во время передачи речи.
В случае использования позывного, он передается периодически, чередуясь с адресами источника вызова и получателя в Grp_V_Ch_Usr PDU (в одном суперкадре передается Grp_V_Ch_Usr, а в другом - Talker Alias). Talker Alias состоит из заголовка (приведен в
таблице 133) и трех последующих блоков (приведены в
таблице 134).
Байты 0 и 1 LC PDU заголовка позывного пользователя (Talker Alias header Info) согласованы со структурой LC формата в соответствии с
11.1 (см.
рисунки 59 и
60). Байты с 2 по 8 содержат специфическую для Talker Alias header Info информацию.
Таблица 133
Описание PDU Talker Alias header Info
IE | Длина, бит | Значение | Комментарий |
Элементы, зависящие от сообщения |
PF | 1 | - | - |
R | 1 | 02 | - |
Элементы функциональных возможностей |
FLCO | 6 | 00 10002 | Значение заголовка позывного пользователя |
FID | 8 | 0000 00002 | SFID |
Talker Alias Data Format | 2 | - | - |
Talker Alias Data Length | 5 | - | - |
Talker Alias Data | 49 | - | |
<1> Старший бит из 49 битов данных позывного пользователя зарезервирован для указания форматов кодирования (8 или 16 бит). Для этих форматов первый значащий символ начинается с байта 3. Все 49 битов позывного пользователя имеют значения для семибитового формата кодирования. |
16.2.5 LC PDU блока позывного пользователя
Байты 0 и 1 LC PDU блока позывного пользователя (Talker Alias block Info) согласованы со структурой LC формата в соответствии с
11.1 (см.
рисунки 59 и
60). Байты с 2 по 8 содержат специфическую для Talker Alias block Info информацию.
Таблица 134
Описание PDU Talker Alias block Info
IE | Длина, бит | Значение | Комментарий |
Элементы, зависящие от сообщения |
PF | 1 | - | - |
R | 1 | 02 | - |
Элементы функциональных возможностей |
FLCO | 6 | 00 01012 | Значение блока 1 позывного пользователя |
00 01102 | Значение блока 2 позывного пользователя |
00 01112 | Значение блока 3 позывного пользователя |
FID | 8 | 0000 00002 | SFID |
Talker Alias Data | 56 | - | - |
16.3 PDU CSBK запроса и ответа
16.3.1 PDU CSBK запроса услуги передачи речи от АС к АС
Байты 0 и 1 CSBK PDU запроса услуги передачи речи от АС к АС (UU_V_Req) согласованы со структурой формата CSBK в соответствии с
11.4 (см.
рисунок 68). Байты с 2 по 9 содержат специфическую для UU_V_Req информацию.
Таблица 135
IE | Длина, бит | Комментарий |
Элементы, зависящие от сообщения |
LB | 1 | Этот бит должен быть установлен в значение 12 |
PF | 1 | - |
Элементы функциональных возможностей |
CSBKO | 6 | Должен быть установлен в значение 00 01002 |
FID | 8 | Должен быть установлен в значение 0000 00002 |
Service Options | 8 | - |
R | 8 | Все биты должны быть установлены в значение 02 |
Target Address | 24 | - |
Source Address | 24 | - |
16.3.2 PDU CSBK ответа услуги передачи речи от АС к АС
Байты 0 и 1 CSBK PDU ответа услуги передачи речи от АС к АС (UU_Ans_Rsp) согласованы со структурой формата CSBK в соответствии
11.4 (см.
рисунок 68). Байты с 2 по 9 содержат специфическую для UU_Ans_Rsp информацию.
Таблица 136
IE | Длина, бит | Комментарий |
Элементы, зависящие от сообщения |
LB | 1 | Этот бит должен быть установлен в значение 12 |
PF | 1 | - |
Элементы функциональных возможностей |
CSBKO | 6 | Должен быть установлен в значение 00 01012 |
FID | 8 | Должен быть установлен в значение 0000 00002 |
Service Options | 8 | - |
Answer Response | 8 | - |
Target Address | 24 | - |
Source Address | 24 | - |
16.3.3 PDU CSBK ответа с NACK
Байты 0 и 1 CSBK PDU ответа с NACK (NACK_Rsp) согласованы со структурой формата CSBK в соответствии с
11.4 (см.
рисунок 68). Байты с 2 по 9 содержат специфическую для NACK_Rsp информацию.
Таблица 137
IE | Длина, бит | Комментарий |
Элементы, зависящие от сообщения |
LB | 1 | Этот бит должен быть установлен в значение 12 |
PF | 1 | - |
Элементы функциональных возможностей |
CSBKO | 6 | Должен быть установлен в значение 10 01102 |
FID | 8 | Должен быть установлен в значение 0000 00002 |
Additional Information Field | 1 | Этот бит должен быть установлен в значение 12 |
Source Type | 1 | - |
Service Type | 6 | - |
Reason Code | 8 | - |
Source Address | 24 | Адрес источника является дополнительным информационным полем |
Target Address | 24 | - |
16.3.4 Преамбула, передаваемая служебным сообщением Pre_CSBK PDU
Преамбула CSBK является служебным сообщением, которое может предшествовать любому другому сообщению (служебному или пользовательскому), передаваться последовательно несколько раз и информирует о том, что через определенное время будут передаваться от адреса источника на адрес получателя CSBK или данные без уточнения их типа.
Преамбула CSBK может использоваться для повышения надежности радиоприема информации АС, которые находятся в режиме сканирования других радиочастот или в спящем режиме для энергосбережения.
Таблица 138
IE | Длина, бит | Значение | Комментарий |
Элементы, зависящие от сообщения |
LB | 1 | 12 | Указывает, что это единственный блок - он же последний блок в сообщении для унификации с MBC |
PF | 1 | - | - |
Элементы функциональных возможностей |
CSBKO | 6 | 11 11012 | - |
MFID | 8 | 0000 00002 | - |
Data/CSBK | 1 | 02 | Указывает, что после передаваемой преамбулы Pre_CSBK будет передаваться служебное сообщение CSBK |
12 | Указывает, что после передачи преамбулы Pre_CSBK будут передаваться данные (без указания типа данных) |
G/I | 1 | 02 | Адрес получателя - индивидуальный |
12 | Адрес получателя - групповой |
R | 6 | 00 00002 | - |
CBF | 8 | - | Содержит значение счетчика повторов <1> |
Target Address | 24 | - | - |
Source Address | 24 | - | - |
<1> Использование счетчика удобно: АС, получив одно из сообщений Pre_CSBK (из повторов), может сразу определить, когда начнется передача информации. |
Байты 0 и 1 PDU преамбулы CSBK (Pre_CSBK) соответствуют описанию структуры формата CSBK и приведены в
11.4 (см.
рисунок 68).
Байты с 2 по 9 содержат специфическую для Pre_CSBK информацию.
Примечание - Пример повышения надежности приема данных: АС 9 из 10 таймслотов находится в энергосберегающем режиме (режим сна) или сканирует другие частоты. На десятый таймслот АС выходит из режима сна или возвращается на текущую частоту настройки, принимает служебное сообщение Pre_CSBK PDU, после чего, если сообщение адресовано ей, перестает сканировать другие радиочастоты или уходить в энергосберегающий режим и начинает принимать информацию на текущей частоте.
Пример - Применение Pre_CSBK: если значение счетчика повторов 1010, то в первой передаче Pre_CSBK устанавливается значение 910, которое означает, что после первого повтора будет передаваться еще 9 повторов, во втором повторе должно быть установлено значение 810 и так далее. В последнем повторе должно быть установлено значение счетчика 010.
16.3.5 Временные параметры канала, передаваемые служебным сообщением CT_CSBK PDU
Служебное сообщение CT_CSBK PDU используется для синхронизации АС, которые расположены на большой территории и не всегда имеют возможность получения синхронизации от стабильного внешнего источника, которым может быть ведущая АС, а также ретранслятор (см.
ГОСТ Р 71586.2) и транкинговая станция (см.
ГОСТ Р 71586.3).
| | ИС МЕГАНОРМ: примечание. В официальном тексте документа, видимо, допущена опечатка: пункт 11.9 отсутствует. | |
Байты 0 и 1 должны соответствовать структуре формата CSBK, приведенной в 11.9 на
рисунке 68. Байты с 2 по 9 содержат специфическую для CT_CSBK информацию.
CT_CSBK PDU приведен в
таблице 139 и на
рисунке 129. Этот PDU используется для передачи информации о временных параметрах канала всем АС прямого режима TDMA в сети ППР.
Таблица 139
IE | Длина, бит | Значение | Комментарий |
Элементы, зависящие от сообщения |
LB | 1 | 12 | - |
PF | 1 | - | - |
Элементы функциональных возможностей |
CSBKO | 6 | 00 01112 | - |
SA | 11 | - | Период времени, через который необходимо пересинхронизироваться |
Gen | 5 | - | Используется для синхронизации АС, и передается от одной АС к другой <1> |
LID | 20 | - | - |
NL | 1 | - | - |
LDI | 2 | - | - |
CTO_1 | 1 | - | MSB кода операции временных параметров канала |
SID | 20 | - | - |
R | 1 | - | Должен быть установлен в значение 02 |
SDI | 2 | - | - |
CTO_0 | 1 | - | LSB кода операции временных параметров канала |
<1> Самыми стабильными источниками синхронизации являются ретранслятор или транкинговая станция, которые устанавливают Gen в служебном сообщении, направляемом в нисходящем направлении, в значение 0 10. |
Рисунок 129 - Структура CT_CSBK PDU
Пример - Применение IE Gen: первый стабильный источник синхронизации передает значение Gen = 010. АС, которая от нее засинхронизировалась, передает значение 110 и т.д. по нарастающей. Каждая АС осуществляет поиск источника синхронизации выбирает источник с минимальным значением Gen.
После получения служебного сообщения CT_CSBK PDU AC собирает биты идентификатора ведущей АС, полученные в CT_CSBK PDU между собой следующим образом: начиная с MSB идентификатора ведущей АС, который расположен в байте 4, бите 7, а младший бит LSB расположен в байте 6, бите 3. MSB идентификатора источника расположен в байте 7, бите 7, а LSB расположен в байте 9, бите 3.
Примечание - Пример для идентификатора ведущей АС, который определяется в следующем виде (начиная со старшего бита): O4B7-O4B0, O5B7-O5B1, O6B7-O6B3, где, например, O4B7 означает байт 4 бит 7.
17 Требования к физическому уровню (уровень 1)
17.1.1 Общие параметры - введение
Оборудование цифровой ППР по требованиям к физическому уровню радиоинтерфейса должно соответствовать:
- в случае использования цифрового режима работы -
ГОСТ Р 56172;
- в случае использования аналогового режима работы -
ГОСТ Р 56153 (в части, касающейся работы с разносом частот между соседними радиоканалами 12,5 кГц).
Технические требования к ряду параметров уточняются комплексом настоящих стандартов.
По требованиям устойчивости к климатическим и механическим воздействиям оборудование цифровой ППР должно соответствовать
ГОСТ Р 56172. При необходимости изготовления взрывозащищенного оборудования цифровой ППР должны быть выполнены требования
ГОСТ 31610.15 и
ГОСТ 31610.10-1.
17.1.2 Частотный диапазон
Система радиосвязи может работать в радиочастотном диапазоне от 30 МГц до 1 ГГц при условии выделения полос радиочастот решениями ГКРЧ.
17.1.3 Разнос частот между соседними каналами
Система радиосвязи работает с разносом частот между соседними каналами 12,5 кГц.
17.1.4 Отклонение частоты передатчика от номинального значения
Допустимое отклонение частоты передатчика от номинального значения не должно превышать значений, приведенных в
таблице 140.
Таблица 140
Отклонение частоты передатчика
Частотный диапазон | Предельно допустимое отклонение частоты передатчика, ppm |
30 МГц - 299,99 МГц | +/- 2 |
300 МГц - 486 МГц | +/- 1 |
486,01 МГц - 600 МГц | +/- 2 |
600,01 МГц - 1 ГГц | +/- 1,5 |
17.1.5 Отклонение частоты настройки приемника и передатчика абонентской станции во времени
Для АС, поддерживающей прямой режим TDMA, отклонение частоты настройки должно находиться в пределах от минус 1,0 до плюс 1,0 ppm.
Примечание - Эта величина отклонения частоты настройки, приемлемая для поддержки работы канала АС в течение десятиминутного промежутка времени при указанных предельных значениях. Отклонение частоты настройки определяется как температурной стабильностью, так и старением. Например, если температурная стабильность составляет +/- 0,5 ppm для температуры от минус 30 °C до плюс 60 °C и стабильность старения +/- 0,5 ppm для 4 лет, это оборудование удовлетворяет требованиям отклонения частоты настройки для четырехлетнего периода эксплуатации при работе в диапазоне температур от минус 30 °C до плюс 60 °C.
17.2.1 Символы
Модуляция посылок - 4800 символов/с, с каждым символом передается 2 бита информации. Максимальное отклонение символа D определяется как
D = 3h/2T, (19)
где h - индекс девиации, определенный для данной модуляции;
T - длительность символа (1/4800), с.
17.2.2 Формирование 4FSK
17.2.2.1 Формирование 4FSK - введение
Этот пункт описывает особенности модуляции с постоянной огибающей, названной 4FSK.
Индекс девиации
h для 4FSK установлен 0,27. Этим определяется отклонение символа на 1,944 кГц от центра. Соответствие между символами и битами дано в
таблице 141.
Таблица 141
Соответствие двухбитовых комбинаций символа девиации 4FSK
Информационные биты | Символ | Девиация 4FSK |
Бит 1 | Бит 0 |
0 | 1 | +3 | +1,944 кГц |
0 | 0 | +1 | +0,648 кГц |
1 | 0 | -1 | -0,648 кГц |
1 | 1 | -3 | -1,944 кГц |
17.2.2.3 Фильтр с характеристикой типа "приподнятый косинус"
Фильтр с характеристикой "приподнятый косинус" реализован для 4FSK (фильтр "приподнятый косинус" Найквиста) как для подавления внеполосных излучений передатчика, так и для подавления шума приемника. На вход сглаживающего фильтра для подавления внеполосных излучений передатчика подаются серии двухбитовых комбинаций с символами и девиацией согласно
17.2.2.2 и разнесенных во времени на 208,33 мкс (1/4800 с).
Используемый способ имеет частотную характеристику приемного фильтра - "квадратный корень из приподнятого косинуса" Найквиста. Групповая задержка фильтра является линейной по полосе пропускания для |f| < 2880 Гц.
АЧХ фильтра задается приблизительно следующей формулой

(20)
где F(f) - АЧХ фильтра "квадратный корень из приподнятого косинуса";
f - частота, Гц.
17.2.2.4 4FSK модуляция
4FSK модулятор состоит из фильтра с характеристикой в частотной области "квадратный корень из приподнятого косинуса", описанного в
17.2.2.3 и каскадно-включенного с частотным модулятором, как показано на
рисунке 130.
Рисунок 130 - 4FSK модулятор
Двухбитовая цифровая комбинация для передачи ее по радиоэфиру с использованием модуляции 4FSK последовательно во временной области минимизации межсимвольных искажений подается на вход сглаживающего фильтра (см.
17.2.2.3) на частотах в соответствии с уровнями, определенными в
таблице 141.
При производстве и настройке радиооборудования для приема и последующей демодуляции передаваемой информации с использованием 4FSK модулятора необходимо установить отклонение для каждого модулируемого символа (дебита) в соответствии с
таблицей 141. В этих целях формируется тестовая последовательность символов и посылается на модулятор. Максимальное отклонение по частоте устанавливается (при производстве или регулировке) по тестовому сигналу, состоящему из следующего потока символов
...+ 3 + 3 - 3 - 3 + 3 + 3 - 3 - 3...
Этот тестовый сигнал подается на модулятор для создания тестового сигнала 4FSK, эквивалентного синусоидальной волне 1,2 кГц, модулированной сигналом FM с пиковым отклонением, равным

.
Демодулятор FM используется, чтобы измерить как положительный, так и отрицательный пики девиации радиочастоты с использованием модуляции 4FSK. Полоса частот аудиосигнала демодулятора FM устанавливается с пороговой частотой фильтра верхних частот, меньшей или равной 15 Гц, и пороговой частотой фильтра низких частот, большей или равной 3 кГц.
Примечание - Функция коррекции предыскажений отключена на демодуляторе FM.
Положительный и отрицательный пик девиации по техническим условиям достигает пределов 2 749 Гц +/- 10% или от 2 474 Гц до 3 024 Гц.
17.2.3 Временные параметры таймслотов
17.2.3.1 Временные параметры таймслотов - общие положения
В прямом режиме TDMA передаются общие пакеты физического уровня в таймслотах. Структура TDMA-кадра и структура таймслотов показана на
рисунке 131. Временные параметры для прямого режима TDMA описаны в
приложении И.
Каждый TDMA-кадр длиной 60 мс состоит из двухтаймслотов по 30 мс.
Общий пакет - введение
Общий пакет должен использоваться для передачи речи
<1>, данных и управления. Он состоит из 264 битов и передается со скоростью 4,4 Кбит/с.
--------------------------------
<1> Подробно вопросы преобразования речевого сигнала рассмотрены в
приложении К.
Время линейного изменения мощности
Мгновенные уровни мощности передатчика ограничиваются "Маской", представленной на
рисунке 132. "Маска" гарантирует, что ситуации "ближний-дальний" не приведут к межслотовой интерференции в другом или непередаваемом таймслоте. "Маска" также гарантирует, что уровень мощности будет достаточен для соблюдения приемлемого значения BER.
Рисунок 132 - "Маска" мощности огибающей волны передатчика
для общего пакета физического уровня
Уровни мощности, указанные в "Маске" в течение периода передачи символа 27,5 мс, заданы в дБп (в децибелах относительно средней мощности, передаваемой в пакете), где 0 дБп определен как

(21)
где TxP(t) - мгновенная мощность передатчика.
Временные параметры связаны с центром таймслота.
Таким образом, 0 дБп является средней мощностью в течение периода передачи символов 27,5 мс (область B на
рисунке 132).
Расположение символов во времени
На
рисунке 133 изображено расположение во времени четырехуровневых символов общего пакета в 30 мс таймслоте. Общий пакет содержит 132 символа с 66 символами относительно середины таймслота. Центр первого передаваемого символа находится в 65,5 символьных интервалов от центра таймслота.
Рисунок 133 - Расположение во времени символов
общего пакета в таймслоте
Время задержки распространения и передачи
Временной интервал 1 мс встроен в структуру общего пакета. Он обеспечивает защиту приемника АС от межслотовой интерференции вызванной:
- различными расстояниями между АС вследствие того, что задержка распространения является функцией расстояния;
- различной скоростью ухода собственной синхронизации каждой из АС от эталонной.
АС перед передачей информации должны быть засинхронизированы во времени. Поэтому фактическое изменение временных параметров таймслотов при каждой передаче информации будет зависеть только от задержки распространения. Задержка распространения в АС может измениться в течение передачи информации за счет ухода собственной синхронизации каждой из АС.
Дальность расположения АС между собой определяется величиной межслотового защитного интервала. Эта величина определена как максимальное суммарное значение параметров дрейфа внутренней синхронизации оборудования и максимального расстояния между двумя АС. При этом межслотовое (первый и второй таймслот) наложение между передающей и принимающей АС будет отсутствовать. АС могут повторно синхронизироваться во времени при передаче информации, устраняя погрешность отклонения от синхросигнала.
В случае, когда первая АС (АС 1) передает в таймслоте 1 в непосредственной близости от другой АС (АС 2), допуск задержки распространения в 1 мс позволяет другой АС передавать в таймслоте 2 на расстоянии до 150 км от АС без наложения между временными каналами при условии, что нет ухода собственной синхронизации каждой из АС.
Если АС 2 передает информацию без повторной синхронизации во времени, то уход собственной синхронизации может привести к уменьшению теоретического предела расстояния между АС, равного 150 км. При отсутствии тактовой синхронизации необходимо учитывать и задержку распространения, и максимальный уход собственной синхронизации для определения теоретического расстояния между первой и второй АС, чтобы устранить межслотовое наложение. Величина времени задержки распространения в этом случае определяет максимальное расстояние между АС 2 и АС 1. Величина изменения ошибки отклонения синхросигнала зависит от длительности вызова.
Максимальное время двойного распространения определяется по формуле

(22)
где c - скорость света.
Примечание - Коэффициент 2 определяет задержку распространения в обе стороны.
Пример - При выборе максимального расстояния 135 км от ретранслятора (ТС) до АС 2, необходимо будет выделить на задержку распространения 0,9 мс из 1 мс допуска. Остается 0,1 мс для ухода собственной синхронизации во время передачи. Величина максимального отклонения синхросигнала определена в 17.1.5 (+/- 2 ppm). Наихудшим случаем является ситуация, когда уход собственной синхронизации одной из АС быстрый, а другой АС - медленный.
В этом случае максимальное время передачи АС определяется по формуле
(23)
где:
допуск ошибки отклонения синхросигнала составляет 1 мс - максимальное время распространения в обе стороны;
отклонение на символ составляет 0 - 4167 нс для стабильности синхросигнала 2 ppm.
Примечание - Коэффициент 0,5 включен для принятия во внимание собственной синхронизации двух АС, уходящих в противоположных направлениях.
В рассмотренном ранее примере, в котором расстояние между АС составляет 135 км и максимальное значение ухода собственной синхронизации равно 0,1 мс, межслотовая интерференция будет отсутствовать, если время передачи информации не превышает 25 с.
Рассмотрим вычисление времени передачи информации для АС с лучшим эксплуатационным показателем отклонения синхросигнала.
Например, если максимальная основная ошибка составляет +/- 0,5 ppm, то АС 2 может быть на расстоянии 146,3 км от АС 1. При этом межслотовое наложение произойдет не ранее, чем через 25 с.
В том случае, когда АС 1 также находится на некотором расстоянии от АС-ретранслятора, расчет распространения должен учитывать расстояние между АС 1 и АС 2, а не только расстояние АС 2 от АС-ретранслятора. Максимальное расстояние в таком случае будет ограничено окном синхронизации устройства АС, которое определено изготовителем. Например, в случае отсутствия ухода собственной синхронизации, при необходимом окне синхронизации АС 1, передающая в таймслоте 1 на расстоянии 30 км от АС, позволяет АС 2 передать в таймслоте 2 до 180 км (150 км плюс 30 км) км от АС без интерференции между таймслотами.
17.2.3.3 Требования к временной нестабильности частоты во время передачи символа
Для обеспечения выполнения требования по параметру BER, указанному для оборудования в ГОСТ Р 56153-2014
(пункт 6.2.2), в течение времени передачи символов (пакета на радиочастоте) длительностью 27,5 мс максимальное отклонение частоты радиопередатчика на радиочастоте настройки не должно превышать +/- 100 Гц от центральной частоты радиоканала.
Точность установки центральной радиочастоты в диапазоне, предусмотренном настоящим стандартом, определена в
17.1.4.
18 Требования к встроенной диагностике приемо-передающего тракта абонентской станции
Для проверки работоспособности оборудования в цифровом режиме используется встроенная диагностика АС. В качестве параметра, определяющего вероятность ошибки в цифровом канале, используется ее статистическая характеристика, характеризующая качество передачи и приема цифровой информации между АС. Кроме того, ее можно использовать при необходимости оценки качества канала связи в различных условиях эксплуатации. Измеряемая величина BER вычисляется на основании данных о количестве ошибок в тестовой последовательности.
Работоспособность АС или качество канала связи проверяют следующим образом. Одна из АС является передающей, другая АС - принимающей. Принимающая АС переводится в режим приема тестовой псевдослучайной последовательности. Передающая АС переводится в режим передачи псевдослучайной последовательности в соответствии генерируемым шаблоном, описанным в
18.1. Принимающая АС принимает тестовую псевдослучайную последовательность и вычисляет величину BER в соответствии с
18.2.
18.1 Требования к формированию тестовой последовательности
При переходе в тестовый режим передатчик должен находиться в нормальном режиме работы. В качестве полезного сигнала должна передаваться тестовая повторяющаяся псевдослучайная последовательность в 511 бит, заданная примитивным унитарным многочленом PRBS9 (см.
[8]):
x9 + x5 + 1. (24)
Псевдослучайная последовательность формируется девятиразрядным сдвиговым регистром, с выхода пятого и девятого триггеров биты поступают на сумматор по модулю два, и результат суммирования подается на вход первого триггера.
Последовательность начинается с первого бита начального заполнения сдвигового регистра.
Количество триггеров сдвигового регистра - 9.
Длина псевдослучайной последовательности составляет 511 бит (29 минус 1).
Максимальная нулевая серия равна 8 (неинвертированный сигнал).
Пример - Сформированная псевдослучайная последовательность при применении формулы (24) начального заполнения сдвигового регистра (100010000) и унитарного многочлена:
1000010001100001001110010101011000011011110100110111001000101000010101101001111110110010010010110111111001001101010011001100000001100011001010001101001011111110100010110001110101100101100111100011111011101000001101011011011101100000101101011111010101010000001010010101111001011101110000001110011101001001111010111010100010010000110011100001011110110110011010000111011110000111111111000001111011111000101110011001000001001010011101101000111100111110011011000101010010001110001101101010111000100110001000100000000.
18.2 Требования к измерителю коэффициента ошибок
При переходе в тестовый режим приемник АС принимает псевдослучайную тестовую последовательность (PRBS9) длиной 511 бит после демодуляции принятого сигнала и вычисляет значение BER в пределах от 10-2 до 10-7 по формуле

(25)
где N - количество полученных битов,
Nош - количество битов с ошибкой.
Количество полученных битов должно быть достаточным для получения точных результатов (для обеспечения заданной точности 10-b необходимо принять 100b битов псевдослучайной последовательности).
(обязательное)
А.1 Организация взаимодействия оборудования цифровой профессиональной подвижной радиосвязи с сетями связи общего пользования
А.1.1 Присоединение оборудования цифровой профессиональной подвижной радиосвязи к сетям связи общего пользования - общие положения
Точки присоединения организуются в местах и устройствах для присоединения сетей цифровой ППР к ССОП.
Присоединения в таких точках осуществляются с соблюдением требований, установленных в
[9], и на основании договоров о присоединении, заключенных между операторами сетей цифровой ППР и операторами сетей связи общего пользования, а также с операторами связи универсального обслуживания и владельцами сетей связи специального назначения (ведомственных сетей, УПАТС).
Точка присоединения оборудования цифровой ППР к ССОП (в т.ч. к сети Интернет), специальным сетям связи на базе учрежденческо-производственных АТС, организуется при помощи межсетевого шлюза с протоколами, выбираемыми в зависимости от протоколов присоединяемой сети:
- SIP (Session Initiation Protocol);
- ОКС7 (общеканальная сигнализация номер 7);
- других, поддерживаемых на ССОП.
Поддержка требуемых протоколов реализуется производителями решений цифровой ППР в зависимости от требований применения.
Сетевой шлюз должен быть интегрирован в контроллер оборудования цифровой ППР либо входить в состав оборудования цифровой ППР.
А.1.2 Присоединение оборудования цифровой профессиональной подвижной радиосвязи к сетям связи общего пользования
Оборудование цифровой ППР может быть присоединено к одному или нескольким узлам междугородной и/или международной ССОП.
В этом случае как минимум один узел сети цифровой ППР соединяется с узлом обслуживания вызовов экстренных оперативных служб, расположенным в каждом административном центре субъекта Российской Федерации, на территории которого функционирует сеть цифровой ППР, либо с узлом связи обслуживания вызовов экстренных оперативных служб.
Оператор ССОП присоединяет сеть цифровой ППР к своей сети на основании договора о присоединении между оператором сети связи общего пользования и оператором сети цифровой ППР. Указанные стороны обеспечивают пропуск трафика в свою сеть связи (или из своей сети связи) в рамках исполнения договора о присоединении. В случае поступления вызова из ССОП в сеть цифровой ППР вызов должен завершаться в этой сети.
Операторы сетей связи общего пользования обязаны организовывать точки присоединения для операторов сетей цифровой ППР, при этом:
а) оператор сети междугородной и международной телефонной ССОП создает точки присоединения в каждом субъекте Российской Федерации;
б) оператор сети фиксированной зоновой телефонной ССОП, за исключением оператора, сеть связи которого функционирует на территории городов федерального значения, создает точки присоединения в административном центре и в каждом муниципальном образовании субъекта Российской Федерации, на территории которого функционирует эта сеть связи;
в) оператор сети фиксированной зоновой телефонной связи, сеть связи которого функционирует на территории городов, имеющих статус "Город федерального значения", согласно российским нормативным правовым актам создает точки присоединения в соответствии с внутригородским административно-территориальным делением;
г) оператор подвижной радиотелефонной связи (сотовой связи) создает точки присоединения в каждом административном центре того субъекта Российской Федерации, на территории которого функционирует эта сеть;
д) оператор сети подвижной спутниковой радиосвязи создает точку (точки) присоединения в пределах территории Российской Федерации;
е) оператор сети местной телефонной связи общего пользования создает точки присоединения в каждом муниципальном образовании, на территории которого функционирует эта сеть;
ж) оператор связи универсального обслуживания создает точки присоединения в зависимости от вида сети связи, используемой для оказания универсальных услуг связи.
Договором о присоединении (помимо иных положений) должны быть предусмотрены следующие существенные условия:
а) права и обязанности операторов ССОП и операторов сетей цифровой ППР при их взаимодействии;
б) права и обязанности владельцев сетей цифровой ППР при присоединении к ССОП и их взаимодействии;
в) порядок рассмотрения споров между операторами цифровой ППР и ССОП, между операторами и владельцами сетей связи по вопросам присоединения сетей электросвязи и их взаимодействия;
г) ответственность сторон за несоблюдение условий договора о присоединении.
Оказываемая оператором ССОП услуга присоединения сети цифровой ППР включает:
а) согласование проектно-сметной документации, необходимой оператору сети цифровой ППР для реализации установленных договором о присоединении условий присоединения сетей связи и пропуска трафика;
б) монтаж и наладку средств и устройств связи, образующих точку присоединения;
в) согласование протоколов и испытания работоспособности точки (узла, стыка) присоединения сети цифровой ППР.
В договоре о присоединении должно быть достигнуто согласие обеих сторон в отношении всех существенных условий договора о присоединении.
При вводе в действие новых средств связи, внедрении новых технологических решений в своей сети связи, выводе из эксплуатации или модернизации устаревших средств связи, что может повлиять на условия присоединения сетей и (или) пропуска трафика, соответствующий оператор ССОП, владелец или оператор сети цифровой ППР обязаны заблаговременно, но не позднее чем за 10 рабочих дней, оповестить об этом операторов других взаимодействующих сетей связи.
Оператор ССОП обязан вести повременный учет услуг и пропуска трафика на сеть цифровой ППР. Продолжительность каждого соединения между ССОП и сетью цифровой ППР должна учитываться с первой секунды соединения, и данные о продолжительности соединения должны храниться в базе данных операторов ССОП и сети цифровой ППР в течение времени, определяемого в соответствующем законодательстве РФ.
Операторы взаимодействующих сетей связи взаимно обязаны передавать на возмездной основе базу данных об абонентах оператора связи, содержащую информацию, необходимую операторам связи для осуществления расчетов за услуги связи и рассмотрения претензий.
Операторы взаимодействующих сетей связи обязаны уведомлять друг друга о прекращении действия лицензии на оказание услуг в течение 10 дней с даты прекращения ее действия.
А.1.3 Пропуск трафика между сетями цифровой профессиональной подвижной радиосвязи и сетью связи общего пользования
Оператор сети цифровой ППР должен обеспечивать пропуск трафика:
- между АС и/или устройствами, подключенными к сети (сетям) цифровой ППР;
- между АС сети ППР и оконечным оборудованием сети ССОП, УПАТС.
Для установки и прерывания вызовов между сетью цифровой ППР и ССОП, а также ведомственными сетями (УПАТС) используется соответствующий протокол установления сеансов связи (например, SIP). Если интерфейс для протокола установки сеансов связи с сетью цифровой ППР на стороне ССОП или УПАТС отсутствует, то для организации связи должны использоваться дополнительные шлюзы для преобразования сигнализации вызова из сети цифровой ППР в ССОП или наоборот.
Сетевой шлюз конвертирует голосовой трафик при помощи речевого кодека сети цифровой ППР (выбирается производителем) в формат передачи речи по протоколу IP (VoIP, Voice over IP), далее в формат сигнализации, требуемый ведомственными сетями, либо сети ССОП.
А.1.4 Процедура вызова абонентом цифровой профессиональной подвижной радиосвязи в/из сетях/сетей связи общего пользования
А.1.4.1 Общие положения
Для вызова из ССОП в сеть цифровой ППР абонент ССОП набирает адрес межсетевого телефонного шлюза сети цифровой ППР, а затем набирает адрес АС или разговорной группы АС. Узел управления (контроллера) сети цифровой ППР принимает адрес и по установленным правилам в своей таблице входящих вызовов (in-phone table) находит соответствующую АС или разговорную группу (talkgroup) и заменяет набранные цифры на идентификатор абонентского устройства из этой таблицы, после чего устанавливает вызов этой АС или разговорной группы и осуществляет передачу номера вызывающего абонента согласно процедуре вызова телефонного абонента. Номер абонента ССОП или УПАТС будет индицироваться на экране (при наличии) терминала вызываемой АС (в случае получения сигнала АОН от ССОП или УПАТС).
Входящие вызовы из ССОП могут быть адресованы как на индивидуальную АС, так и на АС разговорной группы (talkgroup).
Для вызова в обратном направлении абонент АС набирает на цифровой клавиатуре терминала строку цифр от 0 до 9 и/или символов "*" (звездочка) и "#" (решетка). Узел контроллера сети цифровой ППР принимает набранную на АС строку и, используя правила в таблице исходящих вызовов (out-phone table), находит соответствие и заменяет строку телефонным номером ССОП (по правилам нумерации ССОП), после чего устанавливает вызов на этот номер через ведомственную АТС или ССОП.
Для АС без цифровой клавиатуры соответствующий идентификатор или адрес вызова должен быть предварительно записан в память АС. Выбор вызываемого адреса в этом случае может быть осуществлен при помощи кнопок просмотра списка "вверх"-"вниз" на АС.
Разрешения для осуществления вызова в/из ССОП для АС или разговорной группы АС задаются диспетчером сети цифровой ППР путем соответствующих настроек на узле контроллера этой сети.
А.1.4.2 Использование символов "*" и "#"
Символ "*" ("звездочка") является подстановочным символом при наборе номера, который может заменять любую цифру. Концепция подстановочного символа приведена в
А.3.2.1.2 ("Отображение набранных строк для пространства адресов разговорной группы радиоинтерфейса AI").
Кроме того, в режиме вызова разговорной группы АС символ "*" может обозначать "цифру 10" в системе счисления по основанию 11 (цифры от 0 до 9 плюс одиннадцатая "цифра 10", обозначаемая как "*" [см. в
А.3.2.1.2 ("Отображение набранных строк для пространства адресов разговорной группы радиоинтерфейса AI")].
Символ "#" (решетка) является функциональным аналогом тангенты PTT (Push To Talk), т.е. кнопки передачи набранного номера в радиосеть цифровой ППР для осуществления вызова, набранного перед нажатием кнопки # (при наличии на АС клавиатуры) или тангенты PTT, либо другой реализации производителя.
Символ "#" может использоваться также для изменения типа или приоритета вызова (см.
А.3.3.1.3).
А.1.5 Процедуры шлюзования с сетью связи общего пользования
А.1.5.1 Процедуры вызова между сетями цифровой профессиональной подвижной радиосвязи и сетью связи общего пользования
Сеть цифровой ППР, построенная на основе ретрансляторов и ТС, связанных между собой транспортной сетью, может иметь телефонные шлюзы (шлюзы ССОП).
Подключение шлюза ССОП к телефонной станции на сети ССОП должно осуществляться по цифровым протоколам, таким как SIP (VoIP), ОКС-7 и другим, в зависимости от технологических возможностей присоединяющей сети связи ССОП.
А.1.5.1.1 Исходящий вызов от абонентской станции на шлюз сети связи общего пользования
Вызов инициируется абонентом АС при помощи процедуры вызова телефонного абонента ССОП (метода набора), которая определяется производителем. Вызываемый номер ССОП должен соответствовать требованиям, содержащимся в
[10],
[11] и
[12].
Передача телефонного номера ССОП осуществляется пакетом CSBK или, если длина номера превышает 2 цифры, пакетом MBC со структурой, показанной на
рисунке А.1.
1 Код операции контрольного сигнального блока для вызова от АС на ССОП: CSBKO_PSTN_OUT (Control Signaling Block Opcode) (см.
таблицу А.3).
2 IE LB устанавливается в значение 02 в случае заголовка MBC Header или при продолжении пакета MBC Cont, либо в значение 12 в случае наличия последнего блока в пакете (CSBK или последний блок MBC).
3 Применяемое значение IE PF: 02. Значение 12 зарезервировано для будущего использования.
4 Если FID не равен 0, то его структура определяется разработчиком протокола и утверждается стандартизирующей организацией.
5 Вариант сервиса - (Service option) (см.
таблицу А.2).
6 Cyclic redundancy check - код контрольной суммы проверки целостности данных CRC.
7 TARGET DMR_ID - идентификатор вызываемого абонента в сети цифровой ППР.
8 SOURCE DMR_ID - идентификатор вызывающего абонента в сети цифровой ППР.
Рисунок А.1 - Пакет инициирования исходящего вызова
от АС на шлюз ССОП
Десятичные цифры номера передаются в двоично-десятичном коде (BCD).
Таблица А.1
Представление номера в формате BCD
Двоично-десятичный код | Десятичный код |
0 | 0 | 0 | 0 | 0 |
0 | 0 | 0 | 1 | 1 |
0 | 0 | 1 | 0 | 2 |
0 | 0 | 1 | 1 | 3 |
0 | 1 | 0 | 0 | 4 |
0 | 1 | 0 | 1 | 5 |
0 | 1 | 1 | 0 | 6 |
0 | 1 | 1 | 1 | 7 |
1 | 0 | 0 | 0 | 8 |
1 | 0 | 0 | 1 | 9 |
1 | 0 | 1 | 0 | * |
1 | 0 | 1 | 1 | # |
1 | 1 | 0 | 0 | + (плюс) |
1 | 1 | 0 | 1 | Не используется |
1 | 1 | 1 | 0 | Не используется |
1 | 1 | 1 | 1 | Заполнитель |
Ретранслятор (ТС), получив пакет с Кодом операции контрольного сигнального блока CSBKO_PSTN_OUT и назначенным Функциональным кодом (FID) перенаправляет вызов к телефонному шлюзу ССОП.
АС, отправив запрос, переходит в режим приема, а ретранслятор (ТС) и шлюз ССОП транслируют голосовой поток от телефонной станции ССОП в радиоэфир для прослушивания на АС сигналов КПВ ("гудок") и ответа вызываемого абонента.
Последовательность установки соединения со шлюзом ССОП представлена на
рисунке А.2.
Рисунок А.2 - Последовательность установки соединения
со шлюзом ССОП
Примечание - TermLC (Terminator with Link Control) - сигнал для удержания активного соединения.
А.1.5.1.2 Входящий вызов на абонентскую станцию от шлюза сети связи общего пользования
При получении вызова от телефонной станции через шлюз ССОП ретранслятор (ТС) инициирует занятие канала в радиоинтерфейсе и вызов АС.
Если используется режим вызова PATCS (Press And Talk Call Setup), то пакет вызова передается сразу же после занятия канала и отправки подтверждения ответа АС на телефонную станцию ССОП.
Если используется режим OACSU (Off Air Call SetUp), то подтверждение ответа АС отправляется на телефонную станцию только после получения ответа UU_Ans_Rsp (Unit to Unit Answer Response) от АС. В случае отсутствия такого ответа на телефонную станцию ССОП отправляется отказ в соединении.
Пакет вызова из сети ССОП на АС представляет собой пакет CSBK или, при необходимости передачи информации АОН (автоматического определения номера) вызывающего абонента ССОП и если его длина превышает 2 цифры, пакет MBC. Структура пакета входящего вызова от шлюза ССОП на АС представлена на
рисунке А.3.
Рисунок А.3 - Пакет входящего вызова от шлюза ССОП на АС
Последовательность установки соединения от шлюза ССОП к АС представлена на
рисунке А.4.
Рисунок А.4 - Последовательность установки соединения
от шлюза ССОП к АС
Примечания
1 UU_Voice_Req - сигнал проверки наличия АС в сети цифровой ППР.
2 UU_Ans_Rsp - ответ АС на проверку наличия в сети цифровой ППР.
3 VoiceLC (Voice Link Control Header) - заголовок управления речевым каналом.
4 TermLC (Terminator with Link Control) - сигнал для удержания активного соединения.
АС, получив пакет с кодом операции контрольного сигнального блока CSBKO_PSTN_IN_MS и назначенным FID, должна перейти в состояние приема телефонного вызова и отобразить на экране (при наличии) принятый номер (АОН, если он передан из ССОП) вызывающего абонента ССОП и оповестить абонента АС звуковым сигналом.
А.1.5.1.3 Вызов группы абонентских станций от телефонного шлюза сети связи общего пользования
Для осуществления вызова АС разговорной группы ретранслятор (ТС) инициируют занятие канала и вызов.
Пакет вызова от шлюза ССОП на АС разговорной группы представляет собой пакет CSBK или, при необходимости передачи информации АОН (автоматического определения номера) вызывающего абонента ССОП и если его длина превышает 2 цифры, пакет MBC. Структура пакета входящего вызова от шлюза ССОП на разговорную группу АС представлена на
рисунке А.5.
Рисунок А.5 - Пакет входящего вызова от шлюза ССОП
на разговорную группу АС
Последовательность установки соединения с телефонным шлюзом ССОП при групповом вызове представлена на
рисунке А.6.
Рисунок А.6 - Последовательность установки соединения
с телефонным шлюзом ССОП при групповом вызове
Примечания
1 VoiceLC (Voice Link Control Header) - заголовок управления речевым каналом.
2 TermLC (Terminator with Link Control) - сигнал для удержания активного соединения.
Поле варианта сервиса имеет структуру, представленную в
таблице А.2.
Таблица А.2
Структура поля Service Options
Элемент | Длина, бит | Значение | Описание |
Экстренный вызов (Emergency) | 1 | 02 | Неэкстренный вызов |
12 | Экстренный вызов |
Шифрование (Privacy) | 1 | 02 | |
R | 2 | 002 | Для будущего использования |
Вещание (Broadcast) | 1 | 02 | Невещательный вызов |
12 | |
Режим OVCM | 1 | 02 | Вызов не OVCM |
12 | Вызов OVCM |
Приоритет вызова | 2 | 002 | Нет приоритета |
012 | |
102 | |
112 | |
<1> Шифрование (Privacy) в разделе не описано. <2> Вещательный вызов определен только для вызовов разговорных групп. <3> Приоритет 3 является наивысшим. |
Таблица А.3
Название | Функция | CSBKO | Тип данных |
CSBKO_PSTN_OUT | Исходящий вызов от АС на абонента ССОП с полным номером | Выбирается разработчиком протокола для назначенного FID | Заголовок MBC |
Исходящий вызов от АС абонента ССОП с коротким номером (01, 02, 03...) | Выбирается разработчиком протокола для назначенного FID | CSBK |
CSBKO_PSTN_IN_MSw | Исходящий вызов от абонента ССОП на индивидуальную АС (с АОН) | Выбирается разработчиком протокола для назначенного FID | Заголовок MBC |
CSBKO_PSTN_IN_MSw | Исходящий вызов от абонента ССОП на индивидуальную АС (без АОН) | Выбирается разработчиком протокола для назначенного FID | CSBK |
CSBKO_PSTN_IN_MS_talkgroup | Исходящий вызов от абонента ССОП на разговорную группу АС (с АОН) | Выбирается разработчиком протокола для назначенного FID | Заголовок MBC |
Исходящий вызов от абонента ССОП на разговорную группу АС (без АОН) | Выбирается разработчиком протокола для назначенного FID | CSBK |
А.1.5.1.4 Завершение соединения по инициативе телефонного абонента сети связи общего пользования
Если ретранслятор (ТС) фиксирует отбой от шлюза ССОП со стороны телефонной станции ССОП, то в радиоинтерфейс сети цифровой ППР должна быть передана команда P_CLEAR с трансляцией в обратном канале команды De-Key.
А.1.5.1.5 Завершение соединения по инициативе абонента
Если абонент инициирует разрыв соединения, то АС должна отправить на ретрансляторы (ТС) соответствующий пакет PDU.
А.1.6 Правила назначения и преобразования сетевых адресов
А.1.6.1 NAT с применением типа преобразования Full Cone
В оборудовании настоящего комплекса стандартов используется NAT типа Full Cone. С помощью данного механизма различные устройства внешней сети могут взаимодействовать с устройствами из локальной сети оборудования настоящего комплекса стандартов, используя один и тот же внешний адрес и порт, который открыт для пакетов, приходящих с любых адресов.
Full Cone NAT обеспечивает однозначное взаимное преобразование между парами "внутренний адрес: внутренний порт" и "внешний адрес: внешний порт". При передаче абоненту информационного пакета из внешней сети, например сети Интернет, любой внешний хост может отправить этот пакет внутреннему хосту на назначенный внешний адрес и порт, идентификационные номера которых заменяются маршрутизатором на идентификационные номера адреса и порта устройства локальной сети согласно записи в таблице преобразования сетевых адресов NAT.
Например, если в таблице NAT внутренний хост с адресом и портом 10.0.0.1:8000 соответствует новому значению адреса 212.23.21.25:12345, то любой внешний хост в сети может передавать пакеты данных по адресу 212.23.21.25:12345, а маршрутизатор с NAT подменит значение адреса и порта назначения транспортных пакетов на 10.0.0.1:8000, тем самым передав их нужному устройству.
А.1.6.2 Маршрутизация по CAI (Common Air Interface)
В связи с тем, что в комплексе настоящих стандартов идентификатор АС состоит всего из трех байт, а IPv4-адрес является четырехбайтовым, то для обеспечения совместимости оборудования адрес дополняется идентификатором сети: CAI-идентификатором. Маршрутизация по CAI предполагает, что у подключенного к АС внешнего устройства и самой АС разные IP-адреса, и позволяет передавать сообщения как для АС, так и во внешнее устройство. Устройство, подключенное к АС, должно иметь CAI-идентификатор, отличающийся от такого же идентификатора АС.
В зависимости от типа подсети CAI-идентификатору могут быть присвоены следующие значения:
- от 0 до 127 - индивидуальные радиосети, сети устройств USB и Bluetooth с поддержкой IP-адресов и другие;
- от 225 до 239 - групповые радиосети.
Пакеты, адресом назначения которых является адрес группы (multicast), рассылаются всем подключенным устройствам.
Пример - Назначение IP-адреса устройствам радиосети:
ID сети - 1210;
ID АС - 25710.
1 Преобразовать ID АС в шестнадцатеричный формат: 00010116;
2 Разделить на байты: 0016 0116 0116;
3 Преобразовать каждый байт в десятичный формат: 0 1 1.
Полученными байтами являются: байт 0 - x, байт 1 - y и байт 1 - z;
4 IP-адрес АС - 12.0.1.1, где 1210 - ID сети, а 0, 1, 1 - x, y, z соответственно;
5 IP-адрес USB-устройства с поддержкой IP-адресов - 13.0.1.1, где 1310 - ID-сети плюс 1, а 0, 1, 1 - x, y, z соответственно;
6 IP-адрес Bluetooth-устройства с поддержкой IP-адресов - 14.0.1.1, где 1410 - ID сети плюс 2, а 0, 1, 1 - x, y, z соответственно.
Пример - Назначение группового IP-адреса радиосети:
ID групповой сети - 22510;
ID группы - 10010.
1 Преобразовать ID группы в шестнадцатеричный формат: 00006416;
2 Разделить на байты: 0016 0016 6416;
3 Преобразовать каждый байт в десятичный формат: 0 0 10010.
Полученными байтами являются: байт 0 - x, байт 0 - y и байт 10010 - z;
4 IP-адрес групповой радиосети - 225.0.0.100, где 22510 - ID групповой сети, а 0, 0, 10010 - x, y, z соответственно.
Рисунок А.7 - Пример IPv4-радиосети
А.1.6.3 Преобразование адресов при пересылке пакетов внутри радиосети
Как правило, для подключения к АС периферийных устройств используется сетевой интерфейс с адресацией в локальной сети класса C с префиксом 192.168.0.0/16, поэтому АС должна преобразовывать локальные адреса в CAI-адреса, и наоборот, при отправке и получении IP-пакетов внутри радиосети.
Примечание - Для локальной адресации периферийных устройств могут использоваться диапазоны адресов 10.0.0.0/8, 172.16.0.0/12 и 192.168.0.0/16 в соответствии с
[13].
Пример IPv4-радиосети с отображением локальных адресов периферийных устройств в CAI-адреса показан на
рисунке А.8.
Рисунок А.8 - Пример IP-радиосети с NAT-преобразованиями
локальных адресов периферийных устройств
Пример -
1 Локальные IP-адреса ПЭВМ А и ПЭВМ Б - 192.168.10.2;
2 Локальные IP-адреса АС 1 и АС 2 - 192.168.10.1.
АС осуществляют преобразование адресов IP-радиосети вида 13.x.y.z в локальные адреса ПЭВМ с префиксом 192.168.0.0/16 и наоборот.
В приведенном примере допустим, что ПЭВМ А передает пакет данных к ПЭВМ Б через АС 1. В таком пакете в качестве адреса назначения указан CAI-адрес в IP-радиосети ПЭВМ Б 13.0.0.2, а адрес источника - локальный адрес ПЭВМ А 192.168.10.2. Адрес источника в проходящем через АС 1 транспортном пакете подвергается NAT-преобразованию и подменяется на CAI-адрес с учетом типа сети устройства (USB) и DMR адреса АС 1 - 13.0.0.1. Этот адрес используется для формирования ответного пакета на стороне ПЭВМ Б. На принимающей стороне АС 2 подменяет адрес назначения 13.0.0.2 на локальный адрес ПЭВМ Б 192.168.10.2 и направляет в локальную сеть.
ПЭВМ Б формирует ответный пакет с адресом назначения 13.0.0.1 и адресом источника 192.168.10.2. Этот пакет также подвергается подмене адреса источника на IP-адрес в радиосети 13.0.0.2 с учетом типа сети устройства и идентификатора АС. На завершающем этапе в пакете, предназначенном для ПЭВМ А, АС 1 вновь заменяет адрес назначения 13.0.0.1 на локальный адрес ПЭВМ А: 192.168.10.2.
Описанный цикл NAT-преобразований показан на
рисунке А.9.
Рисунок А.9 - Цикл NAT-преобразований при двусторонней
передаче пакетов внутри IPv4-радиосети
А.1.6.4 Преобразование CAI-адресов в разрешенные внешние адреса
В случае, если АС подключена к сети с доступом в Интернет, она должна осуществлять NAT-преобразование адресов в исходящих и входящих IP-пакетах для исключения конфликтов адресации в общедоступной сети.
Маршрутизатор с Full Cone NAT устанавливает однозначное взаимное соответствие между парами "CAI-адрес: порт" устройств радиосети и "разрешенный адрес: порт" внешнего шлюза АС на всем промежутке жизни записи в NAT-таблице. Все запросы от одного устройства внутри радиосети с точностью до порта должны соответствовать одним и тем же внешним адресу и порту. При этом любой внешний хост также может инициировать передачу данных к внутреннему узлу радиосети через назначенные внешние адрес и порт в соответствии с NAT-таблицей.
Пример - Последовательность преобразований:
1 ПЭВМ с CAI-адресом 13.0.0.1 и портом 12345 делает ping-запрос к серверу google.com с IP-адресом 64.233.162.138;
2 Маршрутизатор с разрешенным внешним IP-адресом 203.0.113.1 вносит в NAT-таблицу запись, назначая номер внешнего порта 54321: "13.0.0.1:12345"
"203.0.113.1.54321".
Все исходящие и входящие IP-пакеты данной ПЭВМ будут подвергаться подмене значений адресов, портов и проверочных сумм в заголовках пакетов при прохождении через маршрутизатор, пока существует запись таблицы;
3 CAI-адрес источника 13.0.0.1, порт 12345 и соответствующие проверочные суммы в IP- и TCP/UDP-заголовках исходящего пакета подменяются на соответствующие разрешенным "203.0.113.1:54321";
4 При получении ответных пакетов на разрешенные внешние адрес и порт маршрутизатор проводит обратную подмену в соответствии с ранее сформированной записью в NAT-таблице;
5 IP-пакеты с подмененным адресом и портом назначения "13.0.0.1:12345" маршрутизируются далее внутри радиосети и принимаются АС, к которой подключена ПЭВМ.
А.2 Нумерация и адресация
Определенный в этом приложении порядок адресации и нумерации применим ко всем трем режимам настоящего комплекса стандартов: прямому, ретрансляции и транкинговому.
Для передачи идентификатора источника вызова (Source ID), определяющего индивидуальный адрес передающего объекта, и идентификатора получателя (Destination ID), который должен идентифицировать адрес принимающего объекта (или объектов), должны использоваться сообщения Full Link Control PDU. Идентификаторы источника и получателя всегда должны иметь длину 24 бита.
Правила преобразования набираемых десятичных цифр адреса в идентификатор (24 бита) между пользовательским интерфейсом и радиоинтерфейсом указаны в
А.3.2.1.
Схема адресации в сети цифровой ППР показана в
таблице А.4.
Таблица А.4
Идентификатор ID | Наименование | Количество адресов | Комментарий |
Адресация разговорных групп |
00000016 | Нет (Null) | 1 | |
00000116 - FFFCDF16 | Идентификатор разговорной группы (Talkgroup ID) | > 16 млн | Адреса АС разговорной группы |
FFFCE016 - FFFFDF16 | R | 768 | Для будущего использования |
FFFFE016 - FFFFEF16 | Неадресуемые Idn (n = 0 - 15) (Unaddressed Idn) | 16 | Идентификаторы специальных неадресуемых разговорных групп |
FFFFF016 - FFFFFF16 | Idn всех разговорных групп (n = 0 - 15) (All talkgroup Idn) | 16 | Особые разговорные группы, содержащие одновременно все АС |
Адресация индивидуальных АС |
00000016 | Нет (Null) | 1 | |
00000116 - FFFCDF16 | Идентификатор устройства (Unit ID) | > 16 млн | Адреса индивидуальных АС |
FFFCE016 - FFFEDF16 | R | 512 | Для будущего использования |
FFFEE016 - FFFEEF16 | Идентификаторы системного шлюза Idn (n = 0 - 15) (System gateway Idn) | 16 | Шлюзы к системным устройствам (например, к ретранслятору) и к устройствам интерфейса системы, не адресуемым через идентификатор ППР (например, УПАТС, ССОП, маршрутизатор текстовых сообщений - SMS Router) |
FFFFF016 - FFFFEF16 | Кастомизация (Custom) | 256 | Доступны для кастомизации |
FFFFF016 - FFFFFF16 | Идентификатор Idn (n = 0 - 15) всех устройств (All unit Idn) | 16 | Специальные идентификаторы для адресации всех АС |
<1> Не является источником действительного адреса назначения. |
Системы ППР, которые не используют схему секционированных адресов для "All talkgroup Idn" или "All unit Idn", должны использовать адрес FFFFFF16 для обращения ко всем абонентам в системе. В системах с секционированными схемами адресов пространство адресов FFFFF016 - FFFFFF16 используется для обращения ко всем абонентам в каждой из соответствующих секций. В конкретной системе цифровой ППР должна существовать только одна схема.
А.3 Номерной план и правила набора для управления разговорными группами абонентских станций
А.3.1 Введение
Этот подраздел предназначен для:
- определения видимой пользователю нумерации (домен интерфейса пользователя);
- определения правил набора номера на АС для доступа к другим АС или другому объекту(ам) через радиоинтерфейс AI;
- описания того, как видимая нумерация пользователей и строки набора передаются в радиоинтерфейс AI.
Конструкция АС должна обеспечивать то, чтобы любые недетерминированные или ошибочные действия пользователя (абонента) не приводили к случайным установлениям соединений через радиоинтерфейс. Например, если пользователь вводит набранную строку цифр, которая не соответствует ни одному из имеющихся в АС алгоритмов набора номера, то АС не должна пытаться установить вызов, и пользователю должен быть выдан соответствующий сигнал или предупреждение.
Производитель АС может использовать следующие методы набора номера:
- прямой ввод номера с клавиатуры (аппаратной или виртуальной);
- использование кнопок выбора режима;
- выбор из меню при помощи программных кнопок.
Способ набора может различаться в зависимости от типа АС. Настоящий подраздел применим к АС с цифровой клавиатурой CCITT, показанной на
рисунке А.10, и/или с дисплеем, способным отображать десятичные числа от "0" до "9" и клавиши "*" и "#". Однако производители АС могут использовать и другие раскладки и виды клавиатуры.
Рисунок А.10 - Раскладка клавиатуры CCITT
Основное назначение клавиатуры - выбор адреса назначения, типа услуги и инициация вызова с АС. Назначением могут быть другие АС, линии для подключения устройств через шлюзы, например шлюз сети ССОП. Другие услуги можно запросить, набрав на АС строку "модификатора вызова" перед вводом номера, как описано в
А.3.3.1.3.
Набор номера и вызов для установления соединения определяются как два последовательных этапа:
- набор цифр вызываемого номера;
- инициирование вызова.
Инициирование вызова завершает ввод данных набора и может происходить либо при нажатии кнопки "#" на клавиатуре, либо кнопки (тангенты) PTT (Push To Talk - "нажать и говорить") на АС, либо другим способом, зависящим от реализации производителя.
Примечание - Это действительно только для случаев, когда абонент набирает номер с помощью цифровой клавиатуры или выбирает номер, например, из списка заранее записанных в АС номеров. Могут быть реализованы методы объединения; например, тангента PTT или кнопка "#" инициирует вызов с использованием заданного алгоритма набора номера на заранее определенный адрес, не требующий явного набора номера.
Производители АС могут запретить вызовы определенных типов или ограничить вызовы на определенные адреса. Такие ограничения выходят за рамки настоящего подраздела.
АС может содержать заданные параметры, предписывающие минимальную и максимальную длину строки набора номера. Тем самым ограничивается диапазон адресов, которые можно набрать на АС. Параметр минимальной длины может быть установлен в соответствии с потребностями пользователя, например для исключения случайного набора одной цифры.
Адрес, который назначается отдельной АС (ее собственный адрес), может быть определен набором из семи десятичных цифр на другой АС для связи с данной АС, а не двоичным номером радиоинтерфейса. Точно так же, если АС запрограммирована одним или несколькими адресами разговорной группы, они могут быть указаны набором семи десятичных цифр.
А.3.2 Отображение абонентов
А.3.2.1 Пользовательский интерфейс - радиоинтерфейс (Air Interface, AI)
Набираемые цифры представляются в десятичной системе счисления от "0" до "9", а также символов "*" и "#". Для АС с клавиатурой кнопка "#" инициирует вызов (другие методы инициации также могут быть реализованы производителем, например при помощи тангенты PTT). Набранные цифры, представляющие адрес назначения, преобразуются в форму для радиоинтерфейса с помощью одного из двух алгоритмов, указанных в
А.3.2.1.1 и
А.3.2.1.2, как показано на
рисунке А.11.
Рисунок А.11 - Преобразование набираемого номера
Адрес в домене радиоинтерфейса цифровой ППР имеет длину 24 бита.
Поле адреса в радиоинтерфейсе AI может содержать:
- индивидуальный адрес АС;
- групповой адрес АС;
- адрес шлюза;
- специальный идентификатор.
Радиоинтерфейс предоставляет услуги вызовов для голоса и данных, а также позволяет модифицировать службы вызовов, чтобы, например, обеспечить приоритетные и экстренные вызовы, как указано в
А.3.3.1.3, с помощью модификатора вызова. В пользовательском интерфейсе "модификатор вызова" обозначается дополнительными цифрами и символами, предшествующими адресу получателя.
А.3.2.1.1 Отображение пространства индивидуальных адресов абонентских станций
Отображение номеров, набираемых на АС в интерфейсе пользователя, в пространство индивидуальных адресов радиоинтерфейса AI показано на
рисунке А.12.
Рисунок А.12 - Сопоставление набираемых в десятичной системе
в домене пользователя адресов и пространства индивидуальных
адресов радиоинтерфейса AI
Примечание - Знак $ означает шестнадцатеричную систему счисления.
На
рисунке А.12 показано отображение отдельных доменов адресного пространства. Префиксы с 10 по 14 представляют собой ненабираемое на АС адресное пространство. Эти адреса недоступны для набора пользователем на АС, но доступны для устройств с фиксированными адресами (например, эти адреса могут использоваться для устройств телеметрии).
Отображение набираемых на АС адресов (префикс от 0 до 9)
Индивидуальный адрес АС представляет строку из семи десятичных символов в диапазоне от "0000001" до "9999999". Эти символы преобразуются в биты структуры радиоинтерфейса с помощью обратимой функции B
1. Преобразование набираемого адреса из семи десятичных знаков в идентификатор адреса радиоинтерфейса при помощи функции B
1 показано в
таблице А.5.
Таблица А.5
Преобразование набираемого адреса из семи десятичных знаков
в идентификатор адреса радиоинтерфейса при помощи функции B1
Знак | B1 | ID радиоинтерфейса |
1 | 2 | 3 | 4 | 5 | 6 | 7 |
K1 | K2 | K3 | K4 | K5 | K6 | K7 | 24 бита |
Набираемые адреса индивидуальных АС не должны содержать символ "*", который будет интерпретирован как вызов разговорной группы АС.
При наборе на АС строки символов от K1 до K7 алгоритм преобразования B1 работает следующим образом:

(А.1)
Таким образом, набранные десятичные цифры от K1 до K7 в диапазоне от "0000001" до "9999999" преобразуются в идентификатор адреса радиоинтерфейса (AI ID) длиной 24 бита с использованием прямого преобразования из десятичной системы в двоичную.
Отображение ненабираемых на АС адресов (префикс от 10 до 14)
Преобразование ненабираемого на АС адреса в идентификатор адреса радиоинтерфейса при помощи функции B
3 показано в
таблице А.6.
Таблица А.6
Преобразование ненабираемого на АС адреса в идентификатор
адреса радиоинтерфейса при помощи функции B3
Знак | B3 | ID радиоинтерфейса |
1 | 2 | 3 | 4 | 5 | 6 | 7 | 8 |
K1 | K2 | K3 = 0 | K4 = 0 | K5 | K6 | K7 | K8 | 24 бита |
Алгоритм B3 предоставляет числовой интерфейс пользователя для пространства ненабираемых индивидуальных адресов. Каждый префикс имеет емкость для 10000 индивидуальных адресов.
Если индивидуальный адрес АС представляется восемью цифрами от K1 до K8 (K3 и K4 всегда равны 0), то алгоритм преобразования B3 будет иметь вид

(А.2)
Для преобразования набранных цифр в ID радиоинтерфейса выполняются следующие шаги с использованием алгоритма B3:
а) берется число 9900000;
б) первая цифра (от 0 до 9) умножается на 100000;
в) вторая цифра (от 0 до 9) умножается на 10000;
г) пятая цифра (от 0 до 9) умножается на 1000;
д) шестая цифра (от 0 до 9) умножается на 100;
е) седьмая цифра (от 0 до 9) умножается на 10;
ж) восьмая цифра (от 0 до 9) не умножается;
и) вычисляется сумма результатов действий от а) до и).
Примеры преобразования индивидуальных адресов
Примеры преобразования индивидуальных адресов АС при передаче номера из домена пользователя в домен радиоинтерфейса AI при помощи алгоритма B
1 приведены в
таблице А.7.
Таблица А.7
Примеры преобразования набираемых индивидуальных адресов
Интерфейс пользователя (десятичный) | Радиоинтерфейс (шестнадцатеричный) | Радиоинтерфейс (двоичный) |
1234567 | 12D68716 | 0001 0010 1101 0110 1000 01112 |
9876543 | 96B43F16 | 1001 0110 1011 0100 0011 11112 |
Для ненабираемого пространства адресов и префиксов в диапазоне от 10 до 14 в домене пользователя может быть определено восемь цифр с использованием алгоритма преобразования B
3, пример в
таблице А.8.
Таблица А.8
Примеры преобразования ненабираемых индивидуальных адресов
Интерфейс пользователя (десятичный) | Радиоинтерфейс (шестнадцатеричный) | Радиоинтерфейс (двоичный) |
10000000 | 98968016 | 1001 1000 1001 0110 1000 00002 |
13004567 | 991D8716 | 1001 1001 0001 1101 1000 01112 |
14009876 | 99595416 | 1001 1001 0101 1001 0101 01002 |
Примечание - Для ненабираемых индивидуальных адресов, цифры K3 и K4 всегда равны 0.
А.3.2.1.2 Отображение адресного пространства разговорной группы абонентских станций
Для преобразования адреса при вызове разговорной группы между доменом интерфейса пользователя и радиоинтерфейсом используется алгоритм, отличный от преобразования адреса при вызове индивидуальной АС.
Не должно быть двусмысленности, если инициатор вызова желает установить вызов разговорной группы (т.е. АС должна быть в состоянии различать запрос вызова индивидуальной АС и запрос вызова разговорной группы). Несколько методов, с помощью которых АС определяет вызов разговорной группы, описаны ниже.
Метод подстановочного символа
АС может отличить вызов разговорной группы от индивидуального вызова с помощью подстановочного символа ("wildcard").
Если набираемая строка представляет адрес АС и содержит подстановочный символ "*" в любом из четырех младших значащих разрядов, то этот адрес представляет группу АС. Символ "*" в этом случае представляет все цифровые значения в этой позиции, как показано в примерах с 1 по 3.
Примеры
1 Набор "012345*" означает, что АС обращается к 10 АС, чьи индивидуальные адреса "0123450", "0123451", "0123452", "0123453", "0123454", "0123455", "0123456", "0123457", "0123458" и "0123459".
2 Набор "01234*6" означает, что АС обращается к 10 АС, чьи индивидуальные адреса "0123406", "0123416", "0123426", "0123436", "0123446", "0123456", "0123466", "0123476", "0123486" и "0123496".
3 Набор "01234**" означает, что АС обращается к 100 АС с адресами в диапазоне от "0123400" до "0123499".
Функция подстановочных символов может быть отключена соответствующим программированием АС.
Метод сохраняемых параметров
Оборудование АС может содержать заранее запрограммированные параметры, определяющие адреса АС, которые будут интерпретироваться как адреса разговорных групп. Эти адреса могут быть сохранены в виде списка, запрограммированного либо во время производства АС, либо перед вводом АС в эксплуатацию.
Метод "специальной договоренности" (ad-hoc)
Оборудование АС может просто полагаться на диапазон адресов, которые известны всему оборудованию системы цифровой ППР как адреса разговорных групп.
Алгоритм для инициатора вызова
Следующий алгоритм определяет, относится ли вызов к разговорной группе:
ЕСЛИ набранная_строка
содержит символ "*" в любом из четырех младших символов,
ИЛИ
соответствует строке цифр, которые хранятся в АС, указывающей конкретную разговорную группу,
ИЛИ
может быть определена как разговорная группа любым другим методом, выбранным производителем,
ТО
адрес представляет собой адрес разговорной группы абонентских станций и инициирует услугу группового вызова;
ИНАЧЕ
адрес представляет собой адрес индивидуальной АС и инициирует услугу индивидуального вызова.
КОНЕЦ ЕСЛИ.
Алгоритм для получателя вызова
Следующий алгоритм определяет, что вызов относится к разговорной группе. Все упоминания об АС в этом подпункте относятся к получателю вызова.
АС получает вызов от разговорной группы. В этом случае АС использует обратную функцию B
2, указанную в
А.3.2.1.2 ("Отображение набранных строк в адресное пространство разговорной группы радиоинтерфейса"), для преобразования адреса разговорной группы в радиоинтерфейсе в номер разговорной группы в домене пользовательского интерфейса.
ЕСЛИ цифры (в интерфейсе пользователя)
содержат "*" в любом из четырех младших символов,
ТО
каждая полученная цифра сравнивается с каждой соответствующей цифрой индивидуального адреса АС, за исключением тех случаев, когда полученный символ представляет собой "*". Если есть совпадение по всем соответствующим цифрам, то эта АС является членом вызываемой разговорной группы.
ИНАЧЕ
(номер состоит только из цифр),
ТО,
ЛИБО
полученная строка цифр сравнивается с каждой соответствующей строкой цифр разговорной группы, которую хранит АС, указывающая конкретную разговорную группу. Если есть соответствие, то эта АС является членом вызываемой разговорной группы,
ИЛИ
АС является членом разговорной группы, вызов которой производится другим методом, определяемым производителем АС.
КОНЕЦ
Отображение набранных строк в адресное пространство разговорной группы радиоинтерфейса
Адрес разговорной группы АС представляет собой семизначную строку символов в диапазоне от "0000001" до "999****", эти символы преобразуются в биты адреса в домене радиоинтерфейса с помощью обратной функции B2.
Адреса разговорной группы могут состоять только из цифр, но в этом случае АС должна иметь возможность установить, что адрес является адресом разговорной группы, а не адресом индивидуальной АС. Либо любой из последних четырех символов может содержать один или несколько символов "*", которые означают, что адрес является адресом разговорной группы.
Отображение набранных строк для пространства адресов разговорной группы радиоинтерфейса AI
Преобразование набираемой строки адреса разговорной группы при помощи обратной функции B
2 показано в
таблице А.9.
Таблица А.9
Преобразование набираемой строки адреса разговорной группы
при помощи обратной функции B2
Знак | B2 | ID радиоинтерфейса |
1 | 2 | 3 | 4 | 5 | 6 | 7 |
K1 | K2 | K3 | K4 | K5 | K6 | K7 | 24 бита |
K1, K2, K3 представляют собой десятичные цифры от 0 до 9.
K4, K5, K6, K7 представляют собой цифры системы счисления по основанию 11: 0, 1, 2, 3, 4, 5, 6, 7, 8, 9 и *, где символ "*" имеет значение "цифра 10".
Шесть младших разрядов набранных пользователем цифр от K2 до K7 в диапазоне от "000001" до "999999" преобразуются в 20 младших бит идентификатора радиоинтерфейса (AI ID) с использованием прямого преобразования из десятичной системы счисления в двоичную. Самая старшая цифра K1, набранная пользователем, преобразуется в старшие 4 бита AI ID с использованием прямого десятично-двоичного преобразования.
Алгоритм преобразования B2 имеет вид

(А.3)
Для преобразования набранных цифр в идентификатор радиоинтерфейса (AI ID) выполняются следующие шаги:
а) первая цифра (от 0 до 9) умножается на 1464100;
б) вторая цифра (от 0 до 9) умножается на 146410;
в) третья цифра (от 0 до 9) умножается на 14641;
г) четвертая цифра (от 0 до 9) или символ "*" (*=10) умножается на 1331;
д) пятая цифра (от 0 до 9) или символ "*" (*=10) умножается на 121;
е) шестая цифра (от 0 до 9) или символ "*" (*=10) умножается на 11;
ж) седьмая цифра (от 0 до 9) или символ "*" (*=10) берется как есть;
и) вычисляется сумма результатов действий от а) до и);
к) сумма преобразуется в двоичное число из 24 бит.
На
рисунке А.13 показано соответствие номеров домена пользователя и адреса разговорной группы в домене радиоинтерфейса AI.
Рисунок А.13 - Соответствие набираемых в десятичной системе
в интерфейсе пользователя групповых адресов и пространства
групповых адресов радиоинтерфейса AI
Примечание - Знак $ означает шестнадцатеричную систему счисления.
Таблица А.10
Примеры преобразования адресов разговорных групп
Интерфейс пользователя (десятичный) | Радиоинтерфейс (шестнадцатеричный) | Радиоинтерфейс (двоичный) |
| 1B91FD16 | 0001 1011 1001 0001 1111 11012 |
468956* | 68BF0816 | 0110 1000 1011 1111 0000 10002 |
012345* | 02C00A16 | 0000 0010 1100 0000 0000 10102 |
| 02C00B16 | 0000 0010 1100 0000 0000 10112 |
999**** | DF676716 | 1101 1111 0110 0111 0110 01112 |
<1> В этих примерах подразумевается, что АС распознала набранную строку как адрес разговорной группы, используя правила в А.3.2.1.2 ("Метод подстановочного символа" - "Алгоритм для инициатора вызова"). |
Отображение ненабираемых адресов разговорных групп (префикс от 10 до 14)
Отображение ненабираемых адресов разговорных групп при помощи алгоритма B
4 показано в
таблице А.11.
Таблица А.11
Отображение ненабираемых адресов разговорных групп
при помощи алгоритма B4
Знак | B4 | ID радиоинтерфейса |
1 | 2 | 3 | 4 | 5 | 6 | 7 | 8 |
K1 | K2 | K3 = 0 | K4 = 0 | K5 | K6 | K7 | K8 | 24 бита |
Алгоритм B4 предоставляет интерфейс пользователя для пространства ненабираемых адресов. Каждый префикс рассчитан на 10 000 индивидуальных адресов.
Если адрес разговорной группы АС представлен 8 цифрами от K1 до K8 (K3 и K4 всегда равны 0), то

(А.4)
Алгоритм приводит к однозначному переводу между номером в домене интерфейса пользователя и идентификатором в домене радиоинтерфейса, является обратимым и не приводит к потере кодов.
Для преобразования набранных цифр в идентификатор в домене радиоинтерфейса AI алгоритм B4 выполняет следующие шаги:
а) берется число 14541000;
б) первая цифра (от 0 до 9) умножается на 100000;
в) вторая цифра (от 0 до 9) умножается на 10000;
г) пятая цифра (от 0 до 9) умножается на 1000;
д) шестая цифра (от 0 до 9) умножается на 100;
е) седьмая цифра (от 0 до 9) умножается на 10;
ж) берется восьмая цифра и;
и) выполняется суммирование результатов действий от а) до и).
Примеры преобразования ненабираемых адресов разговорных групп
Примеры преобразования ненабираемых адресов разговорных групп представлены в
таблице А.12.
Таблица А.12
Примеры преобразования ненабираемых адресов разговорных
групп (алгоритм B4)
Интерфейс пользователя (десятичный) | Радиоинтерфейс (шестнадцатеричный) | Радиоинтерфейс (двоичный) |
12005678 | DFCBB616 | 1101 1111 1100 1011 1011 01102 |
13001234 | DFE16A16 | 1101 1111 1110 0001 0110 10102 |
Примечание - Для ненабираемых адресов цифры K3 и K4 всегда равны 0.
Концепция префикса
CC, объединенный с префиксом, может быть использован для разделения сетей, использующих общие каналы. Префикс разделяет общее адресное пространство на непересекающиеся полосы. Это может быть указано с использованием синтаксиса:
cc.pp,
где "cc" - десятичное значение CC;
"pp" - десятичное значение префикса.
Полосы префиксов, показанные на
рисунке А.14, показывают, как общее адресное пространство разделено на полосы.
Рисунок А.14 - Разделение адресного пространства
при помощи префикса
Примечания
1 Знак $ означает шестнадцатеричную систему счисления.
2 Префикс существует в домене пользователя, хотя его эффект проявляется в разделении адресного пространства радиоинтерфейса.
В домене пользователя полный адрес АС определяется с помощью семи цифр: K1, K2, K3, K4, K5, K6, K7 - для набираемых адресов.
Ненабираемые адреса используют префикс из двух цифр, поэтому полный адрес АС определяется с использованием восьми цифр: K1, K2, K3, K4, K5, K6, K7 и K8.
Префикс выбирается по старшему разряду в полной семизначной строке (K1).
Примечание - Абонент может набирать только префиксы от 0 до 9. Префиксы с 10 по 14 также являются подмножеством адресного пространства, как и префиксы с 0 по 9, но абоненты не могут набирать эти адреса.
Если система использует префикс для разделения автономных сетей, необходимо принять специальные меры для определенных адресов радиоинтерфейса:
а) для услуги разговорной группы АС:
1) неадресуемые идентификаторы разговорных групп;
2) специальные разговорные группы, в которые входят все АС;
3) шлюзы к системе (например, ретранслятор) и устройства, подключенные к системе, не адресуемые через идентификатор ID (УПАТС, станция ССОП, SMS-маршрутизатор, другие);
б) для услуги индивидуального вызова АС: специальные идентификаторы, используемые для адресации всех АС.
Каждая услуга, указанная выше, имеет шестнадцать адресов. Пятнадцать адресов (n = 0 - 14) предоставляют услугу, специфическую для префикса n. Адрес для n = 15 используется по умолчанию, если префиксы не используются или если услуга использует параметр "ВСЕ префиксы" ("ALL prefixes"). Пример приведен ниже. Схема адресации АС приведена в
А.2.
Пример - Чтобы адресовать все АС в префиксе 5 с помощью функции вызова всех AC (ALLCALL), отправитель может установить адрес получателя как "All Talkgroup ID5" (FFFFF516). В этом примере только АС, запрограммированные как префикс 5, будут предпринимать какие-либо действия. Если отправитель желает адресовать все АС, независимо от их префикса, адрес получателя должен быть установлен на "All Talkgroup ID15" (FFFFFF16).
Адреса специального радиоинтерфейса по умолчанию используют адрес с индексом n = 15 и помеченный как "default" (по умолчанию).
А.3.2.2 Адреса
АС должна быть предварительно запрограммирована по крайней мере одним индивидуальным идентификатором или одним идентификатором разговорной группы. Для АС разрешено иметь несколько идентификаторов разговорных групп.
АС может содержать список идентификаторов разговорных групп, который может быть предварительно запрограммирован или динамически обновляться (вручную или через радиоинтерфейс AI).
Домен интерфейса пользователя сопоставляется с набираемым адресным пространством индивидуального номера в радиоинтерфейсе AI при помощи алгоритма B
1, как описано в
А.3.2.1.1 ("Отображение набираемых на АС адресов (префикс от 0 до 9)").
Домен интерфейса пользователя сопоставляется с набираемым адресным пространством разговорной группы в радиоинтерфейсе AI при помощи алгоритма B
2, как описано в
А.3.2.1.2 ("Отображение набранных строк в адресное пространство разговорной группы радиоинтерфейса").
А.3.2.3 Правила преобразования
А.3.2.3.1 Адреса абонентских станций
Индивидуальный адрес АС в интерфейсе пользователя - это десятичные цифры от "0" до "9". Индивидуальный адрес АС преобразуется в домене радиоинтерфейса в двоичный адрес с помощью функции B1.
Для адресации разговорной группы три старших десятичных разряда в интерфейсе пользователя содержат цифры от "0" до "9". Младшие четыре разряда могут содержать цифры от "0" до "9" или символ "*". Адрес разговорной группы преобразуется в домене радиоинтерфейса в двоичный адрес с помощью функции B2.
А.3.2.3.2 Ограничение длины адреса назначения
Оборудование АС может содержать предопределенные параметры, определяющие минимальную и максимальную длину пользовательского набора. За счет ограничения длины набираемой строки ограничивается диапазон адресов, которые можно набрать на АС.
А.3.2.3.3 Адрес вызова всех
Набираемая строка вызова всех AC (All Call) "n******" (All Call внутри префикса) отображается, как показано в
таблице А.13.
Таблица А.13
Сопоставление префикса All Call с радиоинтерфейсом AI
Строка набора пользователем | Идентификатор радиоинтерфейса AI | Примечание |
"0******" | FFFFF016 | ID0 всех разговорных групп |
"1******" | FFFFF116 | ID1 всех разговорных групп |
... | ... | ... |
"9******" | FFFFF916 | ID9 всех разговорных групп |
Набираемая строка All Call: "*******" сопоставлена с идентификатором всех разговорных групп All Talkgroup ID15 и адресована всем АС, независимо от их префикса. Сопоставление вызова всех префиксов с радиоинтерфейсом AI приведено в
таблице А.14.
Таблица А.14
Сопоставление вызова всех префиксов с радиоинтерфейсом AI
Строка набора пользователем | Идентификатор радиоинтерфейса AI | Примечание |
"*******" | FFFFFF16 | ID15 всех разговорных групп |
А.3.2.3.4 Шлюзы
При вызове устройств, отличных от АС, вызывающая АС использует соответствующую сигнализацию FID/FLCO, чтобы указать, что вызов должен быть подключен через шлюз. Для передачи цифр номера адресата назначения через шлюз может потребоваться расширенная сигнализация.
А.3.3 План набора номера пользователем
А.3.3.1 Нумерация пользователей
Как для однорангового (peer-to-peer, режима прямого соединения), так и для сетевого режима определен унифицированный план набора. План предоставляет возможность набора до 9999990 индивидуальных адресов пользователей и 14640990 разговорных групп.
Все набираемые последовательности цифр и символов в данном подразделе читаются слева направо и набираются в той последовательности, в которой они читаются.
От АС может потребоваться только набор достаточного количества цифр и символов для однозначного определения пункта назначения и требуемой услуги.
А.3.3.1.1 Метод набора
Чтобы более эффективно использовать каналы сети цифровой ППР, пользователь должен ввести на АС строку цифр, а затем нажать кнопку инициации вызова в сети (например "#"). Кнопка "#" может также использоваться для модификации типа или приоритета вызова.
А.3.3.1.2 Определение типа вызова
Сигнализация и функции системы скрыты от пользователя. АС определяют тип и функцию вызова по длине и содержимому набранной строки.
А.3.3.1.3 Строки модификатора вызова
Набранные строки, начинающиеся с символа "#", обеспечивают дополнительные функции набора, которые могут быть следующими:
- формат модификатора вызова телефонной сети, описанный в
А.3.3.4.2 ("Формат модификатора вызова ССОП с символом "*");
- формат модификатора вызова УПАТС, описанный в
А.3.3.4.2 ("Формат модификатора номера УПАТС через символ "*");
- установка приоритета вызова, описанная в
А.3.3.4.3 ("Приоритетный вызов");
- переадресация вызова, описанная в
А.3.3.4.3 ("Переадресация собственного вызова");
- широковещательный вызов, описанный в
А.3.3.4.3 ("Широковещательный вызов");
- экстренный вызов, описанный в
А.3.3.4.3 ("Экстренный вызов").
В этих модификаторах вызова используются кнопки "#" и "*" аналогично тому, как они используются в телефонных станциях УПАТС.
А.3.3.2 Соответствие набранных цифр адресу
В интерфейсе пользователя используется 11 символов: цифры от "0" до "9" и символы "*" и "#".
Если строка набора вызываемого адреса АС содержит символ "*" в любом из четырех младших значащих разрядов, то набранный адрес относится к разговорной группе АС.
Длина строки набираемых цифр адреса АС получателя находится в диапазоне от 1 до 7 и интерпретируется как крайние правые цифры номера получателя. Индивидуальный адрес АС используется в качестве базового адреса, а крайние правые цифры этого номера заменяются цифрами, набранными пользователем, как показано в
таблицах А.15 и
А.16. Полученное число затем преобразуется в идентификатор радиоинтерфейса AI ID с использованием алгоритма, представленного в
А.3.
Таблица А.15
Абонент с индивидуальным адресом "1234567" набирает "43"
Адрес вызывающей АС | 1 | 2 | 3 | 4 | 5 | 6 | 7 |
Набранный адрес назначения | - | - | - | - | - | 4 | 3 |
Полный адрес назначения <1> | 1 | 2 | 3 | 4 | 5 | 4 | 3 |
<1> Адрес назначения после обработки на вызывающей АС. |
Таблица А.16
Вызов разговорной группы при помощи подстановочного символа,
описанный в
А.3.2.1.2 ("Метод подстановочного символа")
Адрес вызывающей АС | 1 | 2 | 3 | 4 | 5 | 6 | * |
Набранный адрес назначения | - | - | - | - | - | - | * |
Полный адрес назначения <1> | 1 | 2 | 3 | 4 | 5 | 6 | * |
<1> Адрес назначения после обработки на вызывающей АС. |
А.3.3.3 Требования к хранению
А.3.3.3.1 Индивидуальный адрес абонентской станции
Для АС назначается числовой адрес в диапазоне от "0000001" до "9999999" (см. примечание), АС могут быть запрограммированы с более чем одним индивидуальным адресом.
Примечание - Адреса "1000000", "2000000", "3000000", "4000000", "5000000", "6000000", "7000000", "8000000" и "9000000" недействительны.
А.3.3.3.2 Разговорные группы
Идентификаторы разговорных групп могут быть как полностью числовыми, так и содержать символ "*" в любом из четырех младших разрядов.
А.3.3.3.3 Вызов всех абонентских станций
Все АС должны отвечать на адрес вызова всех АС вида "*******#".
Все АС с префиксом "n" должны отвечать на адрес с префиксом "n******#", где n может принимать значение от 0 до 9.
Преобразование набранных АС цифр "n******#" показано в
А.3.2.3.3.
А.3.3.3.4 Ненабираемые номера
Адреса "0000000", "1000000", "200000", "300000", "4000000", "5000000", "6000000", "7000000", "8000000" и "9000000" не могут быть набраны на АС. Если абонент набирает такую строку, то АС не должна пытаться установить вызов и должна выдать соответствующее предупреждение или сигнал абоненту.
А.3.3.3.5 Распознавание разговорной группы
Разговорные группы с полностью числовыми идентификаторами
Каждая АС должна иметь память, выделенную не менее чем для 16 адресов разговорных групп с числовыми идентификаторами. Таблица заполняется при персонализации АС пользователем либо через радиоинтерфейс AI. Чтобы установить, что адрес назначения является адресом разговорной группы, а не адресом индивидуальной АС, вызывающая АС должна использовать записи в этой таблице.
Таблица разговорных групп с полными адресами групп содержит записи, состоящие из семи знаков, как показано в примере.
Пример - В таблице А.17 показана вызывающая АС с индивидуальным адресом "1234561", которая содержит адрес назначения "1234567", сохраненный в таблице разговорных групп. Пользователь вводит одну цифру "7" в качестве адреса назначения. Полный адрес вызова формируется из набранной цифры (цифр) и собственного индивидуального адреса АС.
Таблица А.17
Выбор разговорной группы по адресу назначения
Адрес вызывающей АС | 1 | 2 | 3 | 4 | 5 | 6 | 1 |
Набранный адрес назначения | - | - | - | - | - | - | 7 |
| 1 | 2 | 3 | 4 | 5 | 6 | 7 |
<1> Адрес назначения после обработки на вызывающей АС. |
В таблице разговорной группы при наборе выполняется поиск совпадения. В этом примере есть совпадение, поэтому адрес назначения является адресом разговорной группы.
Разговорные группы, определенные подстановочными символами
Набранная на АС строка должна проверяться на вызывающей АС. Если адресат идентифицируется как разговорная группа, потому что адрес содержит "подстановочный символ" "*" в одной из четырех младших значащих цифр, тогда процедура установления вызова относится к разговорной группе, как показано в примере ниже. Сокращенный набор минимизирует количество набираемых цифр. Преимущество использования "подстановочного символа" для определения разговорных групп состоит в том, что не требуется предварительной подготовки, т.е. нет необходимости в проверке таблицы разговорных групп или другой конфигурации АС для распознавания адреса как разговорной группы. Пример использования "подстановочного знака" представлен в
таблице А.18.
Таблица А.18
Пример использования "подстановочного знака"
Адрес вызывающей АС | 1 | 2 | 3 | 4 | 5 | 6 | 1 |
Набранный адрес назначения | - | - | - | - | - | - | * |
Полный адрес назначения <1> | 1 | 2 | 3 | 4 | 5 | 6 | * |
<1> Адрес назначения после обработки на вызывающей АС. |
Прием вызова разговорной группы на абонентской станции
АС-получатель должна использовать обратный алгоритм преобразования B2 для восстановления набранных цифр от K1 до K7.
Если полученные цифры содержат подстановочный символ "*" в разрядах от K4 до K7, то каждая цифра по очереди сравнивается с соответствующей цифрой индивидуального идентификатора АС в поисках совпадения. Если встречается символ "*", предполагается совпадение с этой цифрой.
Если все полученные цифры числовые, то цифры от K
1 до K
7 сравниваются с каждой записью в таблице разговорной группы в поисках совпадения (после того, как каждая запись в таблице была расширена до полных семи цифр адреса, как описано в
А.3.3.3.5 ("Разговорные группы с полностью числовыми идентификаторами").
Для ответа АС на вызов разговорной группы должно существовать совпадение.
А.3.3.4 Процедуры набора номера
А.3.3.4.1 Вызовы абонентских станций
Набор из семи цифр
Пользователь может набрать весь семизначный адрес перед передачей. Количество цифр в адресе может быть ограничено программированием АС для ограничения диапазона номеров, к которому АС может получить доступ. Например, количество цифр набора на АС может быть ограничено шестью цифрами, чтобы предотвратить доступ АС к другим АС за пределами ее префикса.
Сокращенный набор
При использовании сокращенного набора АС должна вставлять старшие значащие цифры из индивидуального адреса АС, чтобы завершить набираемую строку перед передачей.
Если не все цифры набраны, более старшие цифры из индивидуального адреса АС копируются в набранную строку для построения семизначного адреса.
Например, если индивидуальный адрес АС - "2112345", то:
- если пользователь набирает 6#, адрес назначения должен быть 2112346;
- если пользователь набирает 56#, адрес назначения должен быть 2112356;
- если пользователь набирает 958#, адрес назначения должен быть 2112958;
- если пользователь набирает 1385#, адрес назначения должен быть 2111385;
- если пользователь набирает 13*5#, адрес назначения должен быть 21113*5 (разговорная группа).
В радиоинтерфейсе адрес вызывающей стороны передается вызываемой стороне. Сокращенный набор может применяться для отображения только сокращенного адреса вызывающей стороны на дисплее вызываемой стороны.
На
рисунке А.15 показан сокращенный набор номера на вызывающей стороне и показано, как АС назначения может отображать сокращенный адрес вызывающей стороны:
- вызывающий абонент (сторона "A") набирает одну цифру "2";
АС "A" вставляет более значащие цифры из своего индивидуального адреса, чтобы завершить набранную строку перед передачей, т.е. адрес назначения стороны "B" становится

(здесь подчеркнутые знаки - это старшие значащие цифры, которые были скопированы в набираемую строку из индивидуального адреса АС);
- адреса вызываемой и вызывающей сторон передаются через радиоинтерфейс;
- сторона "B" декодирует адрес вызываемой стороны, и происходит совпадение, после этого сторона "B" принимает вызов;
- сторона "B" декодирует адрес вызывающей стороны и может отображать только цифры сокращенного номера вызывающей стороны. В данном случае это одна цифра "1".
Рисунок А.15 - Пример сокращенного набора
Индивидуальный вызов
Вызовы индивидуальной АС могут быть инициированы набором полного семизначного номера абонентом другой АС, за которым следует символ "#" для указания завершения набора и инициирования вызова. Должен быть разрешен сокращенный набор.
Пример - Набранные цифры "2164324#" должны инициировать вызов индивидуальной АС "2164324".
Вызов разговорной группы
Вызовы разговорной группы могут быть инициированы набором номера разговорной группы абонентом АС, вводящим полный семизначный номер, при этом любой из четырех младших значащих символов может содержать символ "*", за которым следует символ "#" для указания завершения набора и инициирования вызова. Должен быть разрешен сокращенный набор.
Общий вызов всех АС (All Call)
Все АС должны отвечать на вызов при наборе "*******#".
При наборе с префиксом "n******#" все АС с префиксом n отвечают на вызов:
- в прямом режиме, если это разрешено при персонализации АС;
- в сетевой системе, если это разрешено персонализацией и системными настройками.
Вызов шлюза ССОП
Телефонные номера сети связи общего пользования ССОП (PSTN) можно набирать двумя альтернативными способами.
Формат заполнения цифр номера вызова ССОП
Телефонные номера ССОП могут вызываться путем ввода цифр "9" или "0" с последующим набором телефонного номера ССОП длиной от 7 до 20 цифр, за которым следует символ "#" для указания, что набор завершен и что вызов должен быть инициирован.
Пример - Набор строки "91234530#" должен инициировать вызов абонента ССОП с номером "1234530". Аналогично, набор "001256484530#" должен инициировать вызов телефонного абонента ССОП с номером "01256484530".
Телефонные номера ССОП могут иметь длину от 7 до 20 цифр и содержать любую цифру от 0 до 9 в любой позиции набираемой строки.
Любые номера ССОП, выходящие за пределы этого диапазона (например, короткие номера ССОП), должны быть заполнены начальными цифрами до длины, которую можно набрать. Это заполнение номера должно быть удалено в шлюзе ССОП для обеспечения правильной передачи номера в ССОП.
Если первой набираемой цифрой является "#" и эта кнопка удерживается более определенного времени DIALn секунд, то в набираемую строку на АС должен вставляться международный символ набора "+". На АС, оснащенной экраном, должен отображаться символ "+".
Пример - Набор строки "+375171312345#" должен инициировать телефонный звонок в Республику Белоруссия (код страны 375).
Номер составляется следующим образом:
"+" - выход на международный шлюз ССОП;
"375" - код Республики Белоруссия;
"17" - код области;
"13" - код местной сети;
"12345" - номер в местной сети.
Формат модификатора вызова ССОП с символом "*"
Телефонные номера ССОП могут вызываться путем ввода на АС "*9" или "*0", с последующим набором телефонного номера ССОП длиной от 3 до 20 цифр, за которым следует символ "#", указывающий, что набор завершен и что вызов должен быть инициирован.
Пример - Набор строки "*9845#" должен инициировать телефонный звонок абоненту ССОП "845". Набор строки "*035276#" должен вызывать телефонного абонента "35276".
Телефонные номера ССОП могут иметь длину от 3 до 20 цифр и могут содержать любую цифру от 0 до 9 в любой позиции набираемой строки.
Вызов УПАТС (PABX)
Телефонные номера УПАТС (PABX) можно набирать двумя альтернативными способами.
Формат заполнения цифр номера УПАТС
Номера УПАТС вызываются путем набора цифры "8" с последующим набором телефонного номера УПАТС длиной от 7 до 20 цифр, за которым следует символ "#", указывающий, что набор завершен и вызов должен быть инициирован.
Пример - Набор строки "81234530#" должен инициировать вызов номера УПАТС "1234530". Аналогично набор "81256484530#" должен вызывать номер УПАТС "1256484530".
Номера УПАТС могут иметь длину от 7 до 20 цифр и могут содержать любую цифру от 0 до 9 в любой позиции набираемой строки.
Любые номера, выходящие за пределы этого диапазона (например, трехзначные номера УПАТС), должны быть дополнены начальными цифрами до длины набираемого номера. Это заполнение должно быть удалено шлюзом УПАТС для обеспечения правильной передачи номера в сеть УПАТС. Кроме того, часть набираемой строки может также определять конкретную УПАТС. Правильность маршрутизации вызова определяет шлюз УПАТС.
Формат модификатора номера УПАТС через символ "*"
Номера УПАТС вызываются путем ввода "*8" с последующим набором телефонного номера УПАТС длиной 3 до 20 цифр, за которым следует символ "#", указывающий, что набор завершен и вызов должен быть инициирован.
Пример - Набор строки "*8234#" должен инициировать вызов УПАТС на ее внутренний номер "234". Аналогичным образом при наборе "*81234#" осуществляется вызов внутреннего номера УПАТС "1234".
Внутренние номера УПАТС могут иметь длину от 3 до 20 цифр и могут содержать любую цифру от 0 до 9 в любой позиции набираемой строки.
Вызов IP-устройств (IP call)
IP-адреса вызываются путем набора "*7", за которым следует IP-адрес IPV4 или IPV6, за которым следует символ "#", чтобы указать, что набор завершен и что вызов должен быть инициирован. Поскольку символ "точка" в IP-адресе не может быть набран на АС, он заменяется символом "*".
Пример - Набор строки "*7213*48*132*2#" вызывает устройство с IP-адресом "213.48.132.2".
А.3.3.4.3 Модификаторы вызова
Запрос на вызов может быть модифицирован для изменения приоритета или типа запроса, а также других функций, например для передачи состояния (статуса), переадресации вызова и т.д. Модификатор вызова вводится путем добавления дополнительных цифр к набору идентификатора адресата в виде: #<код модификатора вызова>*<идентификатор адресата>, как определено в
А.3.3.4.3 ("Широковещательный вызов" - "Принудительное обслуживание разговорной группы"). Модификаторы вызова определены в
таблице А.19.
Таблица А.19
Набранные цифры | Модификатор вызова |
#1*nn...# | |
#8*nn...# | |
#9*nn...# | |
#0ss*nn...# | Вызов передачи состояния (статуса) (см. А.3.3.4.3) |
#41*nn...# | Переадресация собственного вызова (см. А.3.3.4.3) |
#5*nn...# | |
#6*nnn..# | Принудительное обслуживание разговорной группы (см. А.3.3.4.3) |
Широковещательный вызов
Широковещательный вызов (broadcast call) разговорной группы nn устанавливается при наборе на АС строки "#1*nn#".
Примечание - При наборе "#1*nn#" последний символ "#" должен генерировать ошибку, если адрес *nn не является адресом разговорной группы.
Примеры
1 Набор строки "#1*112345*#" должен установить широковещательный вызов разговорной группы на адреса АС "112345*".
2 Если адрес АС вызывающей стороны "1234567", то набор "#1**#" должен установить широковещательный вызов разговорной группы "123456*" (т.е. должны быть вызваны АС "1234560", "1234561" и т.д. до "1234569").
Приоритетный вызов
Вызов с высоким приоритетом (priority call) на адрес назначения "nn" устанавливается при наборе на АС строки "#8*nn#2".
Примеры
1 Чтобы сделать вызов с высоким приоритетом с АС 1122345 на АС 1122346, нужно набрать строку "#8*6#".
2 Чтобы сделать вызов разговорной группы с высоким приоритетом с индивидуальной АС 1122345 на группу АС 112234*, нужно набрать строку "#8**#".
3 Чтобы сделать индивидуальный вызов с высоким приоритетом на внутренний номер 234 УПАТС, используя формат стартового модификатора, нужно набрать строку "#8**8234#".
Экстренный вызов
Приоритетный экстренный вызов (emergency priority call) на адрес назначения nn устанавливается при наборе на АС строки "#9*nn#".
Примеры
1 Чтобы сделать экстренный вызов с АС 1122345 на АС разговорной группы 11223*6, нужно набрать строку "#9**6#".
2 Чтобы сделать экстренный вызов на телефонный номер 456 (используя формат модификатора "*"), нужно набрать строку "#9**9456#".
3 Чтобы сделать экстренный вызов по номеру телефона 01772123456 (используя формат заполнения цифр телефонного номера), нужно набрать строку "#9*901772123456#".
Вызов передачи состояния (статуса)
Вызов передачи состояния (status call) на адрес назначения nnn устанавливается при наборе на АС строки "#0ss*nnn#". Цифры состояния "ss" должны быть числами от 0 до 99.
Переадресация собственного вызова
Строка "#41*nn#" дает указание ретранслятору (ТС) предложить номер "nn..n" в ответ на вызов любому вызывающему, который пытается выполнить вызов исходной АС, в качестве альтернативного адреса для вызова. Номер, на который должны быть переадресованы вызовы, следующий за кодом, должен быть любым номером, который абонент может набрать в диапазоне от 0 до 99.
Для отмены состояния переадресации АС должна "информировать" об этом ретранслятор (ТС) путем набора строки "#41#" или "#41*#".
Вызов в голосовом режиме с открытым каналом
Строка "#5*nnn......#" заставляет АС установить вызов в голосовом режиме с использованием OVCM на адрес назначения nnn. Режим OVCM позволяет всем АС участвовать в обмене голосовым трафиком, даже если он не адресован им явно.
Строка "#51#" или "#51*#" дает АС указание установить все голосовые вызовы с использованием вызова в голосовом режиме с использованием открытого канала.
Отмена состояния OVCM на АС производится путем набора строки "#52#" или "#52*#".
Принудительное обслуживание разговорной группы
Набор строки "#6*nnn..#" заставляет АС установить вызов разговорной группы nnn., где nnn. представляет собой числовую строку длиной от 1 до 7 цифр.
Пример - Вызов разговорной группы с АС 1122345 на все АС разговорной группы 1122356 производится путем набора строки "#6*1122356#". В этом случае набор строки "#6*56#" приведет к тому же результату.
Множественные модификаторы вызова
Строки модификатора вызова "1", "5", "6", "8" и "9" могут быть комбинированы следующим образом:
- набор строки "#81*nnn...." должен установить широковещательный вызов с высоким приоритетом;
- набор строки "#915*nnn...." должен установить экстренный широковещательный вызов в режиме OVCM.
Примечание - Модификаторы вызова 8 и 9 являются взаимоисключающими.
А.3.3.4.4 Команды изменения режима работы абонентской станции (MS_behaviour)
Такие функции, как изменение конфигурации АС или отображение параметров АС, инициируются с использованием синтаксиса, как указано в
таблице А.20.
Таблица А.20
Список команд поведения АС (MS_behaviour)
Набранные цифры | Команды поведения АС |
Редактирование таблицы разговорной группы, как указано в А.3.3.4.4 |
#42*nnnnnn# | Добавить запись |
#43*nnnnnn# | Удалить запись |
#43*# или #43# | Удалить все записи |
Постановка входящего вызова в очередь, как указано в А.3.3.4.4 |
#46*# или #46# | Постановка всех входящих вызовов в очередь |
#47*# или #47# | Отменить постановку входящих вызовов в очередь |
#48*# или #48# | Отображение собственного идентификатора, как указано в А.3.3.4.4 |
#49*# или #49# | Отображение собственной таблицы разговорной группы, как указано в А.3.3.4.4 |
Редактирование таблицы разговорных групп
Добавление записи в таблицу разговорных групп на АС производится набором на АС строки "#42*nnnnnn#". Число "nnnnnn" должно быть полным цифровым семизначным адресом АС разговорной группы. Если таблица разговорных групп заполнена полностью, при вводе новой записи должна выдаваться индикация ошибки.
Удаление записи из таблицы разговорных групп на АС производится набором на АС строки "#43*nnnnnn#". Число "nnnnnn" должно быть полным цифровым семизначным адресом пользователя. Если совпадение между "nnnnnn" и записью в таблице разговорных групп не найдено, должна выдаваться индикация ошибки.
Удаление всех записей из таблицы разговорных групп на АС производится набором на АС строки "#43*#" или "#43#".
Постановка входящих вызовов в очередь
Набор на АС строки "#46*#" или "#46#" заставляет АС отвечать на любой входящий вызов текстовым сообщением, указывающим, что АС не принимает вызовы в данное время. Вызываемая АС при этом должна сохранять адрес вызывающей стороны и сообщать абоненту о попытках вызова данной АС.
Отмена состояния очереди входящих вызовов на АС производится набором "#47*#" или "#47#".
Отображение собственного идентификатора
Для АС, оснащенной дисплеем, набор строк "#48*#" или "#48#" вызывает отображение собственного идентификатора данной АС на ее дисплее.
Отображение собственной таблицы разговорных групп
Для АС, оснащенной дисплеем, набор строк "#49*#" или "#49#" заставляет АС отображать каждую запись в своей таблице разговорных групп.
А.3.3.4.5 Отказ от установки вызова или завершение вызова
Набор "##" после ввода цифр вызывает завершение вызова или отказ от установки вызова по набранной строке. Если АС еще не передала запрос вызова, она должна отказаться от вызова и вернуться в состояние ожидания на канале управления.
Если АС начала устанавливать вызов по набранной строке, после набора "##" она должна передать запрос на отмену вызова.
Набор "##", когда АС находится в процессе разговора или передачи данных, должен вызывать завершение вызова.
(обязательное)
КАНАЛЬНЫЕ ПОМЕХОУСТОЙЧИВЫЕ КОДЫ (FEC)
И КОДЫ ВЕРИФИКАЦИИ (CRC)
Б.1 Канальные помехоустойчивые коды (FEC) и коды верификации (CRC) - введение
В настоящем комплексе стандартов используются три типа помехоустойчивых кодов в зависимости от их предназначения:
- канальные помехоустойчивые коды (FEC), с помощью которых кодируются все элементы кадра, кроме элементов синхронизации;
- коды для защиты от искажений важных полей кадра (FEC);
- коды верификации (CRC-коды), которые используются в процедуре переспроса (ARQ) для определения достоверности принятого кадра и повторного запроса на передачу искаженного кадра (это коды, обнаруживающие ошибки).
В
таблице Б.1 приведены канальные помехоустойчивые коды (FEC) и коды верификации (CRC), применяемые для защиты от искажений пакетов и отдельных блоков.
Таблица Б.1
Пакеты | FEC | CRC |
Поле EMB | Непримитивный циклический (16,7)-код | Нет |
Тип слота | (20,8)-код Голея | Нет |
CACH TACT | (7,4)-код Хэмминга | Нет |
Встроенная сигнализация | Код-произведение (128,72) | 5-bit CheckSum |
Сигнализация RC | Код-произведение (32,11) | CRC-7 |
Встроенный одиночный пакет LC | Код-произведение (32,11) | Нет |
Короткий LC в CACH | Код-произведение (68,28) | CRC-8 |
Заголовок PI | Код-произведение (196,96) | CRC-CCITT |
Речевой LC-заголовок | Код-произведение (196,96) | (12,9,8)-код Рида-Соломона или (16,12,6)-код Рида-Соломона |
Прерыватель с LC | Код-произведение (196,96) | (12,9,8)-код Рида-Соломона или (16,12,6)-код Рида-Соломона |
CSBK | Код-произведение (196,96) | CRC-CCITT |
Сообщение Idle | Код-произведение (196,96) | Нет |
Заголовок данных | Код-произведение (196,96) | CRC-CCITT |
Продолжение данных с FEC со скоростью кодирования 1/2 | Код-произведение (196,96) | Без подтверждения: нет |
С подтверждением: CRC-9 |
Последний блок данных с FEC со скоростью кодирования 1/2 | Код-произведение (196,96) | Без подтверждения: CRC-32 |
С подтверждением: CRC-32 и CRC-9 |
Продолжение данных с FEC со скоростью кодирования 3/4 | Треллис-код 3/4 | Без подтверждения: нет |
С подтверждением: CRC-9 |
Последний блок данных с FEC со скоростью кодирования 3/4 | Треллис-код 3/4 | Без подтверждения: CRC-32 |
С подтверждением: CRC-32 и CRC-9 |
Не последний блок данных без кодирования | Передача данных без кодирования | Без подтверждения: нет |
С подтверждением: CRC-9 |
Последний блок данных без кодирования | Передача данных без кодирования | Без подтверждения: CRC-32 |
С подтверждением: CRC-32 и CRC-9 |
Блок заголовка ответного пакета | Код-произведение (196,96) | CRC-CCITT |
Блок данных ответного пакета | Код-произведение (196,96) | CRC-32 |
Заголовок MBC | Код-произведение (196,96) | CRC-CCITT |
Продолжение MBC | Код-произведение (196,96) | Нет |
Последний блок MBC | Код-произведение (196,96) | CRC-CCITT |
Заголовок UDT | Код-произведение (196,96) | CRC-CCITT |
Продолжение UDT | Код-произведение (196,96) | Нет |
Последний блок UDT | Код-произведение (196,96) | CRC-CCITT |
USBD | Код-произведение (196,96) | CRC-CCITT |
Примечание - CACH и биты сигнализации RC применяются в режиме ретрансляции и описаны
ГОСТ Р 71586.2.
В рисунках и таблицах используются следующие аббревиатуры:
AT - бит типа доступа;
BPTC - код-произведение (BPTC);
CR - биты CRC-кода;
CS - пятибитная контрольная сумма для встроенного полного LC;
Encoder_Dibit - кодовые элементы треллис-кода 3/4;
HRx - проверочный бит кода Хэмминга из ряда "x" первого компонентного кода-произведения (196,96);
HCx - проверочный бит кода Хэмминга из столбца "x" второго компонентного кода-произведения (196,96);
Hx - проверочный бит кода Хэмминга для ряда "x" первого компонентного кода-произведения (68,28);
H - проверочные биты кода Хэмминга первого компонентного кода-произведения (32,11);
LC - управление соединением;
LSB - младший бит;
LSO - младший байт (8 бит);
MSB - старший бит;
MSO - старший байт (8 бит);
P - элементы "CACH message";
PC - проверочный бит компонентного кода четности кода-произведения (128,72), кода-произведения (32,11) и кода-произведения (68,28);
R - зарезервированный бит;
RC - информационный бит пакета "Сигнализация RC";
SB - информационный бит пакета "Встроенный одиночный пакет LC";
Trellis_Dibit - перемеженные кодовые элементы треллис-кода 3/4;
TX - бит передачи.
Б.2 Код-произведение (196,96)
Большинство пакетов (блоков или полей) управления и данных (см.
таблицу Б.1) кодируются канальным помехоустойчивым кодом (FEC), кодом-произведением (196,96), который относится к классу каскадных кодов с последовательным соединением через перемежитель компонентных линейных циклических блочных кодов (BPTC - Block Product Turbo Code). Для перемежения элементов между компонентными кодерами применяется матричный перемежитель.
Параметры помехоустойчивого двухкомпонентного кода-произведения (196,96):
- первый компонентный код (n1, k1) - циклический (15,11) - код Хэмминга;
- второй компонентный код (n
2, k
2) - усеченный циклический (13, 9) - код Хэмминга, параметр усечения

;
- порождающий многочлен базового циклического (15,11)-кода Хэмминга для обоих компонентных кодов - p(x) = x4 + x + 1 (восьмеричное представление - 238);
- конструктивная исправляющая способность кода-произведения (196,96) - t = 4.
Порождающие матрицы компонентных кодов
На
рисунке Б.1 представлена структура кодового слова кода-произведения (196,96).
Рисунок Б.1 - Структура кодового слова
кода-произведения (196,96)
- I(j) - информационные биты

;
- HRx(i) - проверочный бит кода Хэмминга из ряда "x" первого компонентного кода-произведения;
- HCx(i) - проверочный бит кода Хэмминга из столбца "x" второго компонентного кода-произведения;
- R(i) - нулевые биты.
Первые три бита R(2), R(1), R(0) первого кодового слова первого компонентного кода - нулевые (равносильно усечению кодового слова на

), поэтому указанная в обозначении длина информационной части кодового слова кода-произведения (196,96) определяется следующим образом:
k = k1·k2 - 3 = 11·9 - 3 = 96. (Б.1)
Для получения кадра длины n = 196 бит к 195 битам кодового слова кода-произведения (n1·n2 = 15·13 = 195) добавляется нулевой бит R(3).
После кодирования кодовое слово с нулевым элементом R(3) поступает на канальный перемежитель, правило перемежения которого задается выражением
Индекс перемежения = (Индекс·181) mod 196. (Б.2)
В
таблице Б.2 приведены элементы кодового слова кода-произведения (196,96) с индексами их позиций (
Индекс) и соответствующие им индексы перемеженных позиций (
Индекс перемежения).
Таблица Б.2
Перемежение кодовых элементов, кодированных
кодом-произведением (196,96)
Элемент | Индекс элемента | Индекс перемежения | Элемент | Индекс элемента | Индекс перемежения | Элемент | Индекс элемента | Индекс перемежения |
R(3) | 0 | 0 | I(81) | 22 | 62 | HR3(1) | 44 | 124 |
R(2) | 1 | 181 | I(80) | 23 | 47 | HR3(0) | 45 | 109 |
R(1) | 2 | 166 | I(79) | 24 | 32 | I(65) | 46 | 94 |
R(0) | 3 | 151 | I(78) | 25 | 17 | I(64) | 47 | 79 |
I(95) | 4 | 136 | I(77) | 26 | 2 | I(63) | 48 | 64 |
I(94) | 5 | 121 | HR2(3) | 27 | 183 | I(62) | 49 | 49 |
l(93) | 6 | 106 | HR2(2) | 28 | 168 | I(61) | 50 | 34 |
I(92) | 7 | 91 | HR2(1) | 29 | 153 | I(60) | 51 | 19 |
I(91) | 8 | 76 | HR2(0) | 30 | 138 | I(59) | 52 | 4 |
I(90) | 9 | 61 | I(76) | 31 | 123 | I(58) | 53 | 185 |
I(89) | 10 | 46 | I(75) | 32 | 108 | I(57) | 54 | 170 |
I(88) | 11 | 31 | I(74) | 33 | 93 | I(56) | 55 | 155 |
HR1(3) | 12 | 16 | I(73) | 34 | 78 | I(55) | 56 | 140 |
HR1(2) | 13 | 1 | I(72) | 35 | 63 | HR4(3) | 57 | 125 |
HR1(1) | 14 | 182 | I(71) | 36 | 48 | HR4(2) | 58 | 110 |
HR1(0) | 15 | 167 | I(70) | 37 | 33 | HR4(1) | 59 | 95 |
I(87) | 16 | 152 | I(69) | 38 | 18 | HR4(0) | 60 | 80 |
I(86) | 17 | 137 | I(68) | 39 | 3 | I(54) | 61 | 65 |
I(85) | 18 | 122 | I(67) | 40 | 184 | I(53) | 62 | 50 |
I(84) | 19 | 107 | I(66) | 41 | 169 | I(52) | 63 | 35 |
I(83) | 20 | 92 | HR3(3) | 42 | 154 | I(51) | 64 | 20 |
I(82) | 21 | 77 | HR3(2) | 43 | 139 | I(50) | 65 | 5 |
Продолжение таблицы Б.2
Элемент | Индекс элемента | Индекс перемежения | Элемент | Индекс элемента | Индекс перемежения | Элемент | Индекс элемента | Индекс перемежения |
I(49) | 66 | 186 | I(22) | 101 | 53 | HC1(3) | 136 | 116 |
I(48) | 67 | 171 | HR7(3) | 102 | 38 | HC2(3) | 137 | 101 |
I(47) | 68 | 156 | HR7(2) | 103 | 23 | HC3(3) | 138 | 86 |
I(46) | 69 | 141 | HR7(1) | 104 | 8 | HC4(3) | 139 | 71 |
I(45) | 70 | 126 | HR7(0) | 105 | 189 | HC5(3) | 140 | 56 |
I(44) | 71 | 111 | I(21) | 106 | 174 | HC6(3) | 141 | 41 |
HR5(3) | 72 | 96 | I(20) | 107 | 159 | HC7(3) | 142 | 26 |
HR5(2) | 73 | 81 | I(19) | 108 | 144 | HC8(3) | 143 | 11 |
HR5(1) | 74 | 66 | I(18) | 109 | 129 | HC9(3) | 144 | 192 |
HR5(0) | 75 | 51 | I(17) | 110 | 114 | HC10(3) | 145 | 177 |
I(43) | 76 | 36 | I(16) | 111 | 99 | HC11(3) | 146 | 162 |
I(42) | 77 | 21 | I(15) | 112 | 84 | HC12(3) | 147 | 147 |
I(41) | 78 | 6 | I(14) | 113 | 69 | HC13(3) | 148 | 132 |
I(40) | 79 | 187 | I(13) | 114 | 54 | HC14(3) | 149 | 117 |
I(39) | 80 | 172 | I(12) | 115 | 39 | HC15(3) | 150 | 102 |
I(38) | 81 | 157 | I(11) | 116 | 24 | HC1(2) | 151 | 87 |
I(37) | 82 | 142 | HR8(3) | 117 | 9 | HC2(2) | 152 | 72 |
I(36) | 83 | 127 | HR8(2) | 118 | 190 | HC3(2) | 153 | 57 |
I(35) | 84 | 112 | HR8(1) | 119 | 175 | HC4(2) | 154 | 42 |
I(34) | 85 | 97 | HR8(0) | 120 | 160 | HC5(2) | 155 | 27 |
I(33) | 86 | 82 | I(10) | 121 | 145 | HC6(2) | 156 | 12 |
HR6(3) | 87 | 67 | I(9) | 122 | 130 | HC7(2) | 157 | 193 |
HR6(2) | 88 | 52 | I(8) | 123 | 115 | HC8(2) | 158 | 178 |
HR6(1) | 89 | 37 | I(7) | 124 | 100 | HC9(2) | 159 | 163 |
HR6(0) | 90 | 22 | I(6) | 125 | 85 | HC10(2) | 160 | 148 |
I(32) | 91 | 7 | I(5) | 126 | 70 | HC11(2) | 161 | 133 |
I(31) | 92 | 188 | I(4) | 127 | 55 | HC12(2) | 162 | 118 |
I(30) | 93 | 173 | I(3) | 128 | 40 | HC13(2) | 163 | 103 |
I(29) | 94 | 158 | I(2) | 129 | 25 | HC14(2) | 164 | 88 |
I(28) | 95 | 143 | I(1) | 130 | 10 | HC15(2) | 165 | 73 |
I(27) | 96 | 128 | I(0) | 131 | 191 | HC1(1) | 166 | 58 |
I(26) | 97 | 113 | HR9(3) | 132 | 176 | HC2(1) | 167 | 43 |
I(25) | 98 | 98 | HR9(2) | 133 | 161 | HC3(1) | 168 | 28 |
I(24) | 99 | 83 | HR9(1) | 134 | 146 | HC4(1) | 169 | 13 |
I(23) | 100 | 68 | HR9(0) | 135 | 131 | HC5(1) | 170 | 194 |
Окончание таблицы Б.2
Элемент | Индекс элемента | Индекс перемежения | Элемент | Индекс элемента | Индекс перемежения | Элемент | Индекс элемента | Индекс перемежения |
HC6(1) | 171 | 179 | HC15(1) | 180 | 44 | HC9(0) | 189 | 105 |
HC7(1) | 172 | 164 | HC1(0) | 181 | 29 | HC10(0) | 190 | 90 |
HC8(1) | 173 | 149 | HC2(0) | 182 | 14 | HC11(0) | 191 | 75 |
HC9(1) | 174 | 134 | HC3(0) | 183 | 195 | HC12(0) | 192 | 60 |
HC10(1) | 175 | 119 | HC4(0) | 184 | 180 | HC13(0) | 193 | 45 |
HC11(1) | 176 | 104 | HC5(0) | 185 | 165 | HC14(0) | 194 | 30 |
HC12(1) | 177 | 89 | HC6(0) | 186 | 150 | HC15(0) | 195 | 15 |
HC13(1) | 178 | 74 | HC7(0) | 187 | 135 | |
HC14(1) | 179 | 59 | HC8(0) | 188 | 120 |
В
таблице Б.3 приведен порядок передачи бит кодового слова кода-произведения (196,96) после перемежения. Значения индексов от 0 до 195 соответствуют индексу перемежения из
таблицы Б.2. Полученный массив содержит 196 бит, пронумерованных от TX(195) вниз к TX(0) для размещения в полезной нагрузке общего пакета данных.
Таблица Б.3
Порядок передачи битов кодового слова
кода-произведения (196,96)
Элемент | Индекс элемента | Индекс перемежения | Элемент | Индекс элемента | Индекс перемежения | Элемент | Индекс элемента | Индекс перемежения |
0 | TX(195) | R(3) | 22 | TX(173) | HR6(0) | 44 | TX(151) | HC15(1) |
1 | TX(194) | HR1(2) | 23 | TX(172) | HR7(2) | 45 | TX(150) | HC13(0) |
2 | TX(193) | I(77) | 24 | TX(171) | I(11) | 46 | TX(149) | I(89) |
3 | TX(192) | I(68) | 25 | TX(170) | I(2) | 47 | TX(148) | I(80) |
4 | TX(191) | I(59) | 26 | TX(169) | HC7(3) | 48 | TX(147) | I(71) |
5 | TX(190) | I(50) | 27 | TX(168) | HC5(2) | 49 | TX(146) | I(62) |
6 | TX(189) | I(41) | 28 | TX(167) | HC3(1) | 50 | TX(145) | I(53) |
7 | TX(188) | I(32) | 29 | TX(166) | HC1(0) | 51 | TX(144) | HR5(0) |
8 | TX(187) | HR7(1) | 30 | TX(165) | HC14(0) | 52 | TX(143) | HR6(2) |
9 | TX(186) | HR8(3) | 31 | TX(164) | I(88) | 53 | TX(142) | I(22) |
10 | TX(185) | I(1) | 32 | TX(163) | I(79) | 54 | TX(141) | I(13) |
11 | TX(184) | HC8(3) | 33 | TX(162) | I(70) | 55 | TX(140) | I(4) |
12 | TX(183) | HC6(2) | 34 | TX(161) | I(61) | 56 | TX(139) | HC5(3) |
13 | TX(182) | HC4(1) | 35 | TX(160) | I(52) | 57 | TX(138) | HC3(2) |
14 | TX(181) | HC2(0) | 36 | TX(159) | I(43) | 58 | TX(137) | HC1(1) |
15 | TX(180) | HC15(0) | 37 | TX(158) | HR6(1) | 59 | TX(136) | HC14(1) |
16 | TX(179) | HR1(3) | 38 | TX(157) | HR7(3) | 60 | TX(135) | HC12(0) |
17 | TX(178) | I(78) | 39 | TX(156) | I(12) | 61 | TX(134) | I(90) |
18 | TX(177) | I(69) | 40 | TX(155) | I(3) | 62 | TX(133) | I(81) |
19 | TX(176) | I(60) | 41 | TX(154) | HC6(3) | 63 | TX(132) | I(72) |
20 | TX(175) | I(51) | 42 | TX(153) | HC4(2) | 64 | TX(131) | I(63) |
21 | TX(174) | I(42) | 43 | TX(152) | HC2(1) | 65 | TX(130) | I(54) |
Продолжение таблицы Б.3
Элемент | Индекс элемента | Индекс перемежения | Элемент | Индекс элемента | Индекс перемежения | Элемент | Индекс элемента | Индекс перемежения |
66 | TX(129) | HR5(1) | 101 | TX(94) | HC2(3) | 136 | TX(59) | I(95) |
67 | TX(128) | HR6(3) | 102 | TX(93) | HC15(3) | 137 | TX(58) | I(86) |
68 | TX(127) | I(23) | 103 | TX(92) | HC13(2) | 138 | TX(57) | HR2(0) |
69 | TX(126) | I(14) | 104 | TX(91) | HC11(1) | 139 | TX(56) | HR3(2) |
70 | TX(125) | I(5) | 105 | TX(90) | HC9(0) | 140 | TX(55) | I(55) |
71 | TX(124) | HC4(3) | 106 | TX(89) | I(93) | 141 | TX(54) | I(46) |
72 | TX(123) | HC2(2) | 107 | TX(88) | I(84) | 142 | TX(53) | I(37) |
73 | TX(122) | HC15(2) | 108 | TX(87) | I(75) | 143 | TX(52) | I(28) |
74 | TX(121) | HC13(1) | 109 | TX(86) | HR3(0) | 144 | TX(51) | I(19) |
75 | TX(120) | HC11(0) | 110 | TX(85) | HR4(2) | 145 | TX(50) | I(10) |
76 | TX(119) | I(91) | 111 | TX(84) | I(44) | 146 | TX(49) | HR9(1) |
77 | TX(118) | I(82) | 112 | TX(83) | I(35) | 147 | TX(48) | HC12(3) |
78 | TX(117) | I(73) | 113 | TX(82) | I(26) | 148 | TX(47) | HC10(2) |
79 | TX(116) | I(64) | 114 | TX(81) | I(17) | 149 | TX(46) | HC8(1) |
80 | TX(115) | HR4(0) | 115 | TX(80) | I(8) | 150 | TX(45) | HC6(0) |
81 | TX(114) | HR5(2) | 116 | TX(79) | HC1(3) | 151 | TX(44) | R(0) |
82 | TX(113) | I(33) | 117 | TX(78) | HC14(3) | 152 | TX(43) | I(87) |
83 | TX(112) | I(24) | 118 | TX(77) | HC12(2) | 153 | TX(42) | HR2(1) |
84 | TX(111) | I(15) | 119 | TX(76) | HC10(1) | 154 | TX(41) | HR3(3) |
85 | TX(110) | I(6) | 120 | TX(75) | HC8(0) | 155 | TX(40) | I(56) |
86 | TX(109) | HC3(3) | 121 | TX(74) | I(94) | 156 | TX(39) | I(47) |
87 | TX(108) | HC1(2) | 122 | TX(73) | I(85) | 157 | TX(38) | I(38) |
88 | TX(107) | HC14(2) | 123 | TX(72) | I(76) | 158 | TX(37) | I(29) |
89 | TX(106) | HC12(1) | 124 | TX(71) | HR3(1) | 159 | TX(36) | I(20) |
90 | TX(105) | HC10(0) | 125 | TX(70) | HR4(3) | 160 | TX(35) | HR8(0) |
91 | TX(104) | I(92) | 126 | TX(69) | I(45) | 161 | TX(34) | HR9(2) |
92 | TX(103) | I(83) | 127 | TX(68) | I(36) | 162 | TX(33) | HC11(3) |
93 | TX(102) | I(74) | 128 | TX(67) | I(27) | 163 | TX(32) | HC9(2) |
94 | TX(101) | I(65) | 129 | TX(66) | I(18) | 164 | TX(31) | HC7(1) |
95 | TX(100) | HR4(1) | 130 | TX(65) | I(9) | 165 | TX(30) | HC5(0) |
96 | TX(99) | HR5(3) | 131 | TX(64) | HR9(0) | 166 | TX(29) | R(1) |
97 | TX(98) | I(34) | 132 | TX(63) | HC13(3) | 167 | TX(28) | HR1(0) |
98 | TX(97) | I(25) | 133 | TX(62) | HC11(2) | 168 | TX(27) | HR2(2) |
99 | TX(96) | I(16) | 134 | TX(61) | HC9(1) | 169 | TX(26) | I(66) |
100 | TX(95) | I(7) | 135 | TX(60) | HC7(0) | 170 | TX(25) | I(57) |
Окончание таблицы Б.3
Элемент | Индекс элемента | Индекс перемежения | Элемент | Индекс элемента | Индекс перемежения | Элемент | Индекс элемента | Индекс перемежения |
171 | TX(24) | I(48) | 180 | TX(15) | HC4(0) | 189 | TX(6) | HR7(0) |
172 | TX(23) | I(39) | 181 | TX(14) | R(2) | 190 | TX(5) | HR8(2) |
173 | TX(22) | I(30) | 182 | TX(13) | HR1(1) | 191 | TX(4) | I(0) |
174 | TX(21) | I(21) | 183 | TX(12) | HR2(3) | 192 | TX(3) | HC9(3) |
175 | TX(20) | HR8(1) | 184 | TX(11) | I(67) | 193 | TX(2) | HC7(2) |
176 | TX(19) | HR9(3) | 185 | TX(10) | I(58) | 194 | TX(1) | HC5(1) |
177 | TX(18) | HC10(3) | 186 | TX(9) | I(49) | 195 | TX(0) | HC3(0) |
178 | TX(17) | HC8(2) | 187 | TX(8) | I(40) | | | |
179 | TX(16) | HC6(1) | 188 | TX(7) | I(31) | | | |
Б.3 Код-произведение (128,72)
Информационные данные пакета "Встроенная сигнализация" кодируются двухкомпонентным кодом-произведением (128,72), имеющим следующие параметры:
- первый компонентный (n1, k1)-код - расширенный (16,11)-код Хэмминга, порождающий многочлен базового циклического (15,11)-кода - p(x) = x4 + x + 1;
- второй компонентный (n2, k2)-код - (8, 7)-код четности;
- для перемежения элементов между компонентными кодерами применяется матричный перемежитель.
Порождающая матрица первого компонентного (16,11)-кода
На
рисунке Б.2 представлена структура кодового слова кода-произведения (128,72).
Рисунок Б.2 - Структура кодового слова
кода-произведения (128,72)
- LC(j) - информационные биты

;
- Hx(i) - проверочный бит кода Хэмминга для ряда "x" первого компонентного кода-произведения;
- PC(x) - проверочный бит компонентного кода четности второго компонентного кода-произведения;
- CS(i) - проверочный бит пятибитовой контрольной суммы CheckSum.
В крайние правые позиции информационной части с третьего по седьмое кодовые слова первого компонентного кода заносятся элементы контрольной суммы пятибитовой CheckSum [на
рисунке Б.2 они обозначены как CS(4) - CS(0)], расчет которой приведен в
Б.17. Учитывая то, что проверочные биты контрольной суммы не содержат полезной информации, длина информационной части полученного кода-произведения (128,72) определяется следующим образом:
k = k1·k2 - 5 = 11·7 - 5 = 72. (Б.3)
На
рисунке Б.3 приведен порядок перемежения и передачи бит четырех пакетов с данными "Встроенной сигнализации" (Burst 1 - 4).
Рисунок Б.3 - Структура пакетов встроенной сигнализации
В
таблице Б.4 приведена расстановка битов кодового слова кода-произведения (128,72) по четырем соответствующим пакетам на полях "Встроенная сигнализация" (Burst) речевого суперкадра.
Таблица Б.4
Расстановка битов кодового слова кода-произведения (128,72)
TX бит | Burst 1 | Burst 2 | Burst 3 | Burst 4 |
TX(31) | LC(71) | LC(67) | LC(63) | H1(3) |
TX(30) | LC(60) | LC(56) | LC(52) | H2(3) |
TX(29) | LC(49) | LC(45) | LC(41) | H3(3) |
TX(28) | LC(39) | LC(35) | LC(31) | H4(3) |
TX(27) | LC(29) | LC(25) | LC(21) | H5(3) |
TX(26) | LC(19) | LC(15) | LC(11) | H6(3) |
TX(25) | LC(9) | LC(5) | LC(1) | H7(3) |
TX(24) | PC(15) | PC(11) | PC(7) | PC(3) |
TX(23) | LC(70) | LC(66) | LC(62) | H1(2) |
TX(22) | LC(59) | LC(55) | LC(51) | H2(2) |
TX(21) | LC(48) | LC(44) | LC(40) | H3(2) |
TX(20) | LC(38) | LC(34) | LC(30) | H4(2) |
TX(19) | LC(28) | LC(24) | LC(20) | H5(2) |
TX(18) | LC(18) | LC(14) | LC(10) | H6(2) |
TX(17) | LC(8) | LC(4) | LC(0) | H7(2) |
TX(16) | PC(14) | PC(10) | PC(6) | PC(2) |
TX(15) | LC(69) | LC(65) | LC(61) | H1(1) |
TX(14) | LC(58) | LC(54) | LC(50) | H2(1) |
TX(13) | LC(47) | LC(43) | CS(4) | H3(1) |
TX(12) | LC(37) | LC(33) | CS(3) | H4(1) |
TX(11) | LC(27) | LC(23) | CS(2) | H5(1) |
TX(10) | LC(17) | LC(13) | CS(1) | H6(1) |
TX(9) | LC(7) | LC(3) | CS(0) | H7(1) |
TX(8) | PC(13) | PC(9) | PC(5) | PC(1) |
TX(7) | LC(68) | LC(64) | H1(4) | H1(0) |
TX(6) | LC(57) | LC(53) | H2(4) | H2(0) |
TX(5) | LC(46) | LC(42) | H3(4) | H3(0) |
TX(4) | LC(36) | LC(32) | H4(4) | H4(0) |
TX(3) | LC(26) | LC(22) | H5(4) | H5(0) |
TX(2) | LC(16) | LC(12) | H6(4) | H6(0) |
TX(1) | LC(6) | LC(2) | H7(4) | H7(0) |
TX(0) | PC(12) | PC(8) | PC(4) | PC(0) |
Расчет пятиразрядной контрольной суммы "5-bit CheckSum" приведен в
Б.17.
Б.4 Код-произведение (32,11)
Информационные данные пакетов "Встроенный одиночный пакет LC" и "Сигнализация RC" кодируются двухкомпонентным кодом-произведением (32,11):
- первый компонентный (n1, k1)-код - расширенный (16,11)-код Хэмминга, порождающий многочлен базового циклического (15,11)-кода - p(x) = x4 + x + 1;
- второй компонентный (n2, k2)-код - (2,1)-код четности;
- для перемежения элементов между компонентными кодерами применяется матричный перемежитель.
Порождающая матрица первого компонентного (16,11)-кода
На
рисунке Б.4 представлена структура кодового слова кода-произведения (32,11) для пакета "Встроенный одиночный пакет LC".
Рисунок Б.4 - Структура кодового слова кода-произведения
(32,11) для пакета "Встроенный одиночный пакет LC"
- SB(j) - информационный бит пакета "Встроенный одиночный пакет LC";
- H(i) - проверочные биты кода Хэмминга первого компонентного кода-произведения (16,11);
- PC - проверочные элементы второго компонентного кода четности. При формировании кодового слова кода-произведения (32,11) проверочные биты второго компонентного кода четности PC инвертируются.
Элементы кодового слова кода-произведения (32,11) для пакета "Встроенный одиночный пакет LC" подвергаются перемежению согласно правилу
Индекс перемежения = (Индекс·17) mod 32. (Б.4)
В
таблице Б.5 приведены элементы кодового слова кода-произведения (32,11) с индексами их позиций (
Индекс) и соответствующие им индексы перемеженных позиций (
Индекс перемежения) для пакета "Встроенный одиночный пакет LC".
Таблица Б.5
Перемежение кодовых элементов, кодированных
кодом-произведением (32,11)
Элемент | Индекс | Индекс перемежения | Элемент | Индекс | Индекс перемежения | Элемент | Индекс | Индекс перемежения |
SB(10) | 0 | 0 | PC(10) | 11 | 27 | H(4) | 22 | 22 |
PC(15) | 1 | 17 | SB(4) | 12 | 12 | PC(4) | 23 | 7 |
SB(9) | 2 | 2 | PC(9) | 13 | 29 | H(3) | 24 | 24 |
PC(14) | 3 | 19 | SB(3) | 14 | 14 | PC(3) | 25 | 9 |
SB(8) | 4 | 4 | PC(8) | 15 | 31 | H(2) | 26 | 26 |
PC(13) | 5 | 21 | SB(2) | 16 | 16 | PC(2) | 27 | 11 |
SB(7) | 6 | 6 | PC(7) | 17 | 1 | H(1) | 28 | 28 |
PC(12) | 7 | 23 | SB(1) | 18 | 18 | PC(1) | 29 | 13 |
SB(6) | 8 | 8 | PC(6) | 19 | 3 | H(0) | 30 | 30 |
PC(11) | 9 | 25 | SB(0) | 20 | 20 | PC(0) | 31 | 15 |
SB(5) | 10 | 10 | PC(5) | 21 | 5 | |
В
таблице Б.6 приведен порядок передачи битов кодового слова кода-произведения (32,11) для пакета "Встроенный одиночный пакет LC" после перемежения. Значения индексов от 0 до 31 соответствуют индексу перемежения из
таблицы Б.5. Полученный массив содержит 32 бита, пронумерованных от TX(31) до TX(0) для размещения в соответствующей области пакета.
Таблица Б.6
Порядок передачи битов кодового слова
кода-произведения (32,11)
Индекс | Элемент | TX бит | Индекс | Элемент | TX бит | Индекс | Элемент | TX бит |
0 | SB(10) | TX(31) | 11 | PC(10) | TX(20) | 22 | H(4) | TX(9) |
1 | PC(15) | TX(30) | 12 | SB(4) | TX(19) | 23 | PC(4) | TX(8) |
2 | SB(9) | TX(29) | 13 | PC(9) | TX(18) | 24 | H(3) | TX(7) |
3 | PC(14) | TX(28) | 14 | SB(3) | TX(17) | 25 | PC(3) | TX(6) |
4 | SB(8) | TX(27) | 15 | PC(8) | TX(16) | 26 | H(2) | TX(5) |
5 | PC(13) | TX(26) | 16 | SB(2) | TX(15) | 27 | PC(2) | TX(4) |
6 | SB(7) | TX(25) | 17 | PC(7) | TX(14) | 28 | H(1) | TX(3) |
7 | PC(12) | TX(24) | 18 | SB(1) | TX(13) | 29 | PC(1) | TX(2) |
8 | SB(6) | TX(23) | 19 | PC(6) | TX(12) | 30 | H(0) | TX(1) |
9 | PC(11) | TX(22) | 20 | SB(0) | TX(11) | 31 | PC(0) | TX(0) |
10 | SB(5) | TX(21) | 21 | PC(5) | TX(10) | |
На
рисунке Б.5 представлена структура кодового слова кода-произведения (32,11) для пакета "Сигнализация RC".
Рисунок Б.5 - Структура кодового слова кода-произведения
(32,11) для пакета "Сигнализация RC"
- RC(j) - IE кодового слова;
- H(i) - проверочные биты кода Хэмминга первого компонентного кода-произведения (16,11);
- PC - проверочные элементы второго компонентного кода четности.
Элементы кодового слова кода-произведения (32,11) для пакета "Сигнализация RC" подвергаются перемежению согласно правилу
Индекс перемежения = (Индекс·17) mod 32. (Б.5)
В
таблице Б.7 приведены элементы кодового слова кода-произведения (32,11) с индексами их позиций (
Индекс) и соответствующие им индексы перемеженных позиций (
Индекс перемежения) для пакета "Сигнализация RC".
Таблица Б.7
Перемежение кодовых элементов, кодированных
кодом-произведением (32,11)
Элемент | Индекс | Индекс перемежения | Элемент | Индекс | Индекс перемежения | Элемент | Индекс | Индекс перемежения |
RC(10) | 0 | 0 | PC(13) | 5 | 21 | RC(5) | 10 | 10 |
PC(15) | 1 | 17 | RC(7) | 6 | 6 | PC(10) | 11 | 27 |
RC(9) | 2 | 2 | PC(12) | 7 | 23 | RC(4) | 12 | 12 |
PC(14) | 3 | 19 | RC(6) | 8 | 8 | PC(9) | 13 | 29 |
RC(8) | 4 | 4 | PC(11) | 9 | 25 | RC(3) | 14 | 14 |
Окончание таблицы Б.7
Элемент | Индекс | Индекс перемежения | Элемент | Индекс | Индекс перемежения | Элемент | Индекс | Индекс перемежения |
PC(8) | 15 | 31 | PC(5) | 21 | 5 | PC(2) | 27 | 11 |
RC(2) | 16 | 16 | H(4) | 22 | 22 | H(1) | 28 | 28 |
PC(7) | 17 | 1 | PC(4) | 23 | 7 | PC(1) | 29 | 13 |
RC(1) | 18 | 18 | H(3) | 24 | 24 | H(0) | 30 | 30 |
PC(6) | 19 | 3 | PC(3) | 25 | 9 | PC(0) | 31 | 15 |
RC(0) | 20 | 20 | H(2) | 26 | 26 | |
В
таблице Б.8 приведен порядок передачи битов кодового слова кода-произведения (32,11) для пакета "Сигнализация RC" после перемежения. Значения индексов от 0 до 31 соответствуют индексу перемежения из
таблицы Б.7. Полученный массив содержит 32 бита, пронумерованных от TX(31) до TX(0) для размещения в соответствующей области пакета.
Таблица Б.8
Порядок передачи битов кодового слова
кода-произведения (32,11)
Индекс | Элемент | TX бит | Индекс | Элемент | TX бит | Индекс | Элемент | TX бит |
0 | RC(10) | TX(31) | 11 | PC(10) | TX(20) | 22 | H(4) | TX(9) |
1 | PC(15) | TX(30) | 12 | RC(4) | TX(19) | 23 | PC(4) | TX(8) |
2 | RC(9) | TX(29) | 13 | PC(9) | TX(18) | 24 | H(3) | TX(7) |
3 | PC(14) | TX(28) | 14 | RC(3) | TX(17) | 25 | PC(3) | TX(6) |
4 | RC(8) | TX(27) | 15 | PC(8) | TX(16) | 26 | H(2) | TX(5) |
5 | PC(13) | TX(26) | 16 | RC(2) | TX(15) | 27 | PC(2) | TX(4) |
6 | RC(7) | TX(25) | 17 | PC(7) | TX(14) | 28 | H(1) | TX(3) |
7 | PC(12) | TX(24) | 18 | RC(1) | TX(13) | 29 | PC(1) | TX(2) |
8 | RC(6) | TX(23) | 19 | PC(6) | TX(12) | 30 | H(0) | TX(1) |
9 | PC(11) | TX(22) | 20 | RC(0) | TX(11) | 31 | PC(0) | TX(0) |
10 | RC(5) | TX(21) | 21 | PC(5) | TX(10) | |
Б.5 Код-произведение (68,28)
Информационные данные пакета "Короткий LC в CACH" кодируются двухкомпонентным кодом-произведением (68,28):
- первый компонентный (n
1, k
1)-код - усеченный циклический (17,12)-код Хэмминга, порождающий многочлен базового циклического кода -
p(
x) =
x5 +
x2 + 1, параметр усечения

;
- второй компонентный (n2, k2)-код - (4, 3)-код четности;
- для перемежения элементов между компонентными кодерами применяется матричный перемежитель.
Порождающая матрица первого компонентного (17,12)-кода
На
рисунке Б.6 представлена структура кодового слова кода-произведения (68,28).
Рисунок Б.6 - Структура кодового слова
кода-произведения (68,28)
- LC(j) - информационные биты

;
- Hx(i) - проверочный бит кода Хэмминга для ряда "x" первого компонентного кода-произведения;
- PC(x) - проверочный бит компонентного кода четности второго компонентного кода-произведения;
- CR(x) - проверочный бит кода верификации CRC-8.
Восемь крайних правых элементов информационной части третьего кодового слова первого компонентного кода являются проверочными битами кода CRC-8 [на
рисунке Б.6 обозначены как CR(7) - CR(0)]. Учитывая то, что проверочные биты кода CRC-8 не несут полезной нагрузки, длина информационной части полученного кода-произведения (68,28) определяется следующим образом:
k = k1·k2 - 8 = 12·3 - 8 = 28. (Б.6)
Кодирование кодом верификации CRC-8 приведено в Б.13.
На
рисунке Б.7 приведен порядок перемежения и передачи бит четырех пакетов с CACH.
Рисунок Б.7 - Структура пакетов с CACH
В
таблице Б.9 приведена расстановка битов кодового слова кода-произведения (68,28) по четырем соответствующим пакетам с CACH.
Таблица Б.9
Расстановка битов кодового слова кода-произведения
(68,28) по пакетам
Элемент | CACH 1 | CACH 2 | CACH 3 | CACH 4 |
P(16) | LC(27) | LC(11) | CR(3) | PC(4) |
P(15) | LC(15) | CR(7) | PC(8) | H1(3) |
P(14) | LC(3) | PC(12) | LC(18) | H2(3) |
P(13) | LC(16) | LC(22) | LC(6) | H3(3) |
P(12) | LC(26) | LC(10) | CR(2) | PC(3) |
P(11) | LC(14) | CR(6) | PC(7) | H1(2) |
P(10) | LC(2) | PC(11) | LC(17) | H2(2) |
P(9) | PC(15) | LC(21) | LC(5) | H3(2) |
P(8) | LC(25) | LC(9) | CR(1) | PC(2) |
P(7) | LC(13) | CR(5) | PC(6) | H1(1) |
P(6) | LC(1) | PC(10) | LC(16) | H2(1) |
P(5) | PC(14) | LC(20) | LC(4) | H3(1) |
P(4) | LC(24) | LC(8) | CR(0) | PC(1) |
P(3) | LC(12) | CR(4) | PC(5) | H1(0) |
P(2) | LC(0) | PC(9) | H1(4) | H2(0) |
P(1) | PC(13) | LC(19) | H2(4) | H3(0) |
P(0) | LC(23) | LC(7) | H3(4) | PC(0) |
Б.6 Треллис-код 3/4
Для защиты данных от искажений в пакетах "Продолжение данных со скоростью кодирования 3/4" и "Последний блок данных со скоростью кодирования 3/4" применяется треллис-код с относительной информационной скоростью R = 3/4.
На
рисунке Б.8 представлена процедура кодирования треллис-кодом
3/
4 с использованием конечного автомата с памятью и перемежителя.
Рисунок Б.8 - Процедура кодирования треллис-кодом
3/
4
- I - информационные кодируемые элементы (Input Tribit);
- Encoder_Dibit (0-97) - кодовые элементы треллис-кода 3/4;
- Trellis_Dibit (97-0) - перемеженные кодовые элементы треллис-кода 3/4.
Длина информационного блока данных, поступающего на вход треллис-кодера 3/4 - 48 триад (144 бита), длина кодового блока на выходе треллис-кодера - 98 дибит (196 бит).
В
таблице Б.10 приведены кодовые четырехбитовые (2 дибита) комбинации (Encoder State Transition), получаемые при кодировании входной информационной триады битов (Input Tribit) в зависимости от текущего состояния (FSM state), сохраняемого в памяти конечного автомата. В таблице значения входной триады битов и текущего состояния памяти автомата приводятся в виде значений от 0 до 7 (таблица "троек"), а выходные кодовые блоки (EST) в виде значений от 0 до 15 (таблица "четверок").
Таблица Б.10
Кодовые четырехбитовые (или 2 дибита) комбинации
(Encoder State Transition)
| Входная триада (Input Tribit) |
0 | 1 | 2 | 3 | 4 | 5 | 6 | 7 |
Текущее состояние (FSM State) | 0 | 0 | 8 | 4 | 12 | 2 | 10 | 6 | 14 |
1 | 4 | 12 | 2 | 10 | 6 | 14 | 0 | 8 |
2 | 1 | 9 | 5 | 13 | 3 | 11 | 7 | 15 |
3 | 5 | 13 | 3 | 11 | 7 | 15 | 1 | 9 |
4 | 3 | 11 | 7 | 15 | 1 | 9 | 5 | 13 |
5 | 7 | 15 | 1 | 9 | 5 | 13 | 3 | 11 |
6 | 2 | 10 | 6 | 14 | 0 | 8 | 4 | 12 |
7 | 6 | 14 | 0 | 8 | 4 | 12 | 2 | 10 |
В
таблице Б.11 показана взаимосвязь кодовых четырехбитовых комбинаций (EST) со значениями выходных дибитов, которые обозначены в виде амплитуд со значениями +/- 1, +/- 3.
Таблица Б.11
Взаимосвязь кодовых четырехбитовых комбинаций (EST)
со значениями выходных дибитов, которые обозначены
в виде амплитуд со значениями +/- 1, +/- 3
EST | Дибит 0 | Дибит 1 | EST | Дибит 0 | Дибит 1 |
0 | +1 | -1 | 8 | -3 | +3 |
1 | -1 | -1 | 9 | +3 | +3 |
2 | +3 | -3 | 10 | -1 | +1 |
3 | -3 | -3 | 11 | +1 | +1 |
4 | -3 | -1 | 12 | +1 | +3 |
5 | +3 | -1 | 13 | -1 | +3 |
6 | -1 | -3 | 14 | +3 | +1 |
7 | +1 | -3 | 15 | -3 | +1 |
Для борьбы с пакетированием ошибок кодовые дибитовые комбинации перемежаются. Правило перемежения приведено в
таблице Б.12.
Таблица Б.12
Правило перемежения кодовых дибитовых комбинаций
Индекс | Индекс "Trellis_ Dibit" | Индекс "Encoder_ Dibit" | Индекс | Индекс "Trellis_ Dibit" | Индекс "Encoder_ Dibit" | Индекс | Индекс "Trellis_ Dibit" | Индекс "Encoder_ Dibit" |
0 | 97 | 0 | 20 | 77 | 80 | 40 | 57 | 58 |
1 | 96 | 1 | 21 | 76 | 81 | 41 | 56 | 59 |
2 | 95 | 8 | 22 | 75 | 88 | 42 | 55 | 66 |
3 | 94 | 9 | 23 | 74 | 89 | 43 | 54 | 67 |
4 | 93 | 16 | 24 | 73 | 96 | 44 | 53 | 74 |
5 | 92 | 17 | 25 | 72 | 97 | 45 | 52 | 75 |
6 | 91 | 24 | 26 | 71 | 2 | 46 | 51 | 82 |
7 | 90 | 25 | 27 | 70 | 3 | 47 | 50 | 83 |
8 | 89 | 32 | 28 | 69 | 10 | 48 | 49 | 90 |
9 | 88 | 33 | 29 | 68 | 11 | 49 | 48 | 91 |
10 | 87 | 40 | 30 | 67 | 18 | 50 | 47 | 4 |
11 | 86 | 41 | 31 | 66 | 19 | 51 | 46 | 5 |
12 | 85 | 48 | 32 | 65 | 26 | 52 | 45 | 12 |
13 | 84 | 49 | 33 | 64 | 27 | 53 | 44 | 13 |
14 | 83 | 56 | 34 | 63 | 34 | 54 | 43 | 20 |
15 | 82 | 57 | 35 | 62 | 35 | 55 | 42 | 21 |
16 | 81 | 64 | 36 | 61 | 42 | 56 | 41 | 28 |
17 | 80 | 65 | 37 | 60 | 43 | 57 | 40 | 29 |
18 | 79 | 72 | 38 | 59 | 50 | 58 | 39 | 36 |
19 | 78 | 73 | 39 | 58 | 51 | 59 | 38 | 37 |
Окончание таблицы Б.12
Индекс | Индекс "Trellis_ Dibit" | Индекс "Encoder_ Dibit" | Индекс | Индекс "Trellis_ Dibit" | Индекс "Encoder_ Dibit" | Индекс | Индекс "Trellis_ Dibit" | Индекс "Encoder_ Dibit" |
60 | 37 | 44 | 73 | 24 | 93 | 86 | 11 | 54 |
61 | 36 | 45 | 74 | 23 | 6 | 87 | 10 | 55 |
62 | 35 | 52 | 75 | 22 | 7 | 88 | 9 | 62 |
63 | 34 | 53 | 76 | 21 | 14 | 89 | 8 | 63 |
64 | 33 | 60 | 77 | 20 | 15 | 90 | 7 | 70 |
65 | 32 | 61 | 78 | 19 | 22 | 91 | 6 | 71 |
66 | 31 | 68 | 79 | 18 | 23 | 92 | 5 | 78 |
67 | 30 | 69 | 80 | 17 | 30 | 93 | 4 | 79 |
68 | 29 | 76 | 81 | 16 | 31 | 94 | 3 | 86 |
69 | 28 | 77 | 82 | 15 | 38 | 95 | 2 | 87 |
70 | 27 | 84 | 83 | 14 | 39 | 96 | 1 | 94 |
71 | 26 | 85 | 84 | 13 | 46 | 97 | 0 | 95 |
72 | 25 | 92 | 85 | 12 | 47 | |
Для декодирования треллис-кода 3/4 применяется декодер, в основе которого лежит критерий максимального правдоподобия. На каждом шаге декодирования для каждого кодового блока выполняется вычисление Евклидового расстояния между принятым и всевозможными выходными кодовыми n-разрядными блоками. Полученные значения Евклидового расстояния суммируются по всем принятым 49-кодовым блокам для всевозможных путей, среди которых для коррекции выбирается путь с минимальным суммарным значением.
Б.7 Передача данных без кодирования
При передаче пакетов "Не последний блок данных без кодирования" и "Последний блок данных без кодирования" помехоустойчивое кодирование не применяется. Для достижения длины пакета в 196 бит к 192 битам используемых данных добавлены четыре дополнительных нулевых бита.
В
таблице Б.13 приведен порядок передачи битов данных без кодирования с учетом четырех дополнительных нулевых битов (индексы 96 - 99).
Таблица Б.13
Порядок передачи битов данных без кодирования
Индекс | TX бит | Элемент | Индекс | TX бит | Элемент | Индекс | TX бит | Элемент |
0 | TX(195) | I(191) | 11 | TX(184) | I(180) | 22 | TX(173) | I(169) |
1 | TX(194) | I(190) | 12 | TX(183) | I(179) | 23 | TX(172) | I(168) |
2 | TX(193) | I(189) | 13 | TX(182) | I(178) | 24 | TX(171) | I(167) |
3 | TX(192) | I(188) | 14 | TX(181) | I(177) | 25 | TX(170) | I(166) |
4 | TX(191) | I(187) | 15 | TX(180) | I(176) | 26 | TX(169) | I(165) |
5 | TX(190) | I(186) | 16 | TX(179) | I(175) | 27 | TX(168) | I(164) |
6 | TX(189) | I(185) | 17 | TX(178) | I(174) | 28 | TX(167) | I(163) |
7 | TX(188) | I(184) | 18 | TX(177) | I(173) | 29 | TX(166) | I(162) |
8 | TX(187) | I(183) | 19 | TX(176) | I(172) | 30 | TX(165) | I(161) |
9 | TX(186) | I(182) | 20 | TX(175) | I(171) | 31 | TX(164) | I(160) |
10 | TX(185) | I(181) | 21 | TX(174) | I(170) | 32 | TX(163) | I(159) |
Продолжение таблицы Б.13
Индекс | TX бит | Элемент | Индекс | TX бит | Элемент | Индекс | TX бит | Элемент |
33 | TX(162) | I(158) | 68 | TX(127) | I(123) | 103 | TX(92) | I(92) |
34 | TX(161) | I(157) | 69 | TX(126) | I(122) | 104 | TX(91) | I(91) |
35 | TX(160) | I(156) | 70 | TX(125) | I(121) | 105 | TX(90) | I(90) |
36 | TX(159) | I(155) | 71 | TX(124) | I(120) | 106 | TX(89) | I(89) |
37 | TX(158) | I(154) | 72 | TX(123) | I(119) | 107 | TX(88) | I(88) |
38 | TX(157) | I(153) | 73 | TX(122) | I(118) | 108 | TX(87) | I(87) |
39 | TX(156) | I(152) | 74 | TX(121) | I(117) | 109 | TX(86) | I(86) |
40 | TX(155) | I(151) | 75 | TX(120) | I(116) | 110 | TX(85) | I(85) |
41 | TX(154) | I(150) | 76 | TX(119) | I(115) | 111 | TX(84) | I(84) |
42 | TX(153) | I(149) | 77 | TX(118) | I(114) | 112 | TX(83) | I(83) |
43 | TX(152) | I(148) | 78 | TX(117) | I(113) | 113 | TX(82) | I(82) |
44 | TX(151) | I(147) | 79 | TX(116) | I(112) | 114 | TX(81) | I(81) |
45 | TX(150) | I(146) | 80 | TX(115) | I(111) | 115 | TX(80) | I(80) |
46 | TX(149) | I(145) | 81 | TX(114) | I(110) | 116 | TX(79) | I(79) |
47 | TX(148) | I(144) | 82 | TX(113) | I(109) | 117 | TX(78) | I(78) |
48 | TX(147) | I(143) | 83 | TX(112) | I(108) | 118 | TX(77) | I(77) |
49 | TX(146) | I(142) | 84 | TX(111) | I(107) | 119 | TX(76) | I(76) |
50 | TX(145) | I(141) | 85 | TX(110) | I(106) | 120 | TX(75) | I(75) |
51 | TX(144) | I(140) | 86 | TX(109) | I(105) | 121 | TX(74) | I(74) |
52 | TX(143) | I(139) | 87 | TX(108) | I(104) | 122 | TX(73) | I(73) |
53 | TX(142) | I(138) | 88 | TX(107) | I(103) | 123 | TX(72) | I(72) |
54 | TX(141) | I(137) | 89 | TX(106) | I(102) | 124 | TX(71) | I(71) |
55 | TX(140) | I(136) | 90 | TX(105) | I(101) | 125 | TX(70) | I(70) |
56 | TX(139) | I(135) | 91 | TX(104) | I(100) | 126 | TX(69) | I(69) |
57 | TX(138) | I(134) | 92 | TX(103) | I(99) | 127 | TX(68) | I(68) |
58 | TX(137) | I(133) | 93 | TX(102) | I(98) | 128 | TX(67) | I(67) |
59 | TX(136) | I(132) | 94 | TX(101) | I(97) | 129 | TX(66) | I(66) |
60 | TX(135) | I(131) | 95 | TX(100) | I(96) | 130 | TX(65) | I(65) |
61 | TX(134) | I(130) | 96 | TX(99) | P(0) | 131 | TX(64) | I(64) |
62 | TX(133) | I(129) | 97 | TX(98) | P(0) | 132 | TX(63) | I(63) |
63 | TX(132) | I(128) | 98 | TX(97) | P(0) | 133 | TX(62) | I(62) |
64 | TX(131) | I(127) | 99 | TX(96) | P(0) | 134 | TX(61) | I(61) |
65 | TX(130) | I(126) | 100 | TX(95) | I(95) | 135 | TX(60) | I(60) |
66 | TX(129) | I(125) | 101 | TX(94) | I(94) | 136 | TX(59) | I(59) |
67 | TX(128) | I(124) | 102 | TX(93) | I(93) | 137 | TX(58) | I(58) |
Окончание таблицы Б.13
Индекс | TX бит | Элемент | Индекс | TX бит | Элемент | Индекс | TX бит | Элемент |
138 | TX(57) | I(57) | 158 | TX(37) | I(37) | 178 | TX(17) | I(17) |
139 | TX(56) | I(56) | 159 | TX(36) | I(36) | 179 | TX(16) | I(16) |
140 | TX(55) | I(55) | 160 | TX(35) | I(35) | 180 | TX(15) | I(15) |
141 | TX(54) | I(54) | 161 | TX(34) | I(34) | 181 | TX(14) | I(14) |
142 | TX(53) | I(53) | 162 | TX(33) | I(33) | 182 | TX(13) | I(13) |
143 | TX(52) | I(52) | 163 | TX(32) | I(32) | 183 | TX(12) | I(12) |
144 | TX(51) | I(51) | 164 | TX(31) | I(31) | 184 | TX(11) | I(11) |
145 | TX(50) | I(50) | 165 | TX(30) | I(30) | 185 | TX(10) | I(10) |
146 | TX(49) | I(49) | 166 | TX(29) | I(29) | 186 | TX(9) | I(9) |
147 | TX(48) | I(48) | 167 | TX(28) | I(28) | 187 | TX(8) | I(8) |
148 | TX(47) | I(47) | 168 | TX(27) | I(27) | 188 | TX(7) | I(7) |
149 | TX(46) | I(46) | 169 | TX(26) | I(26) | 189 | TX(6) | I(6) |
150 | TX(45) | I(45) | 170 | TX(25) | I(25) | 190 | TX(5) | I(5) |
151 | TX(44) | I(44) | 171 | TX(24) | I(24) | 191 | TX(4) | I(4) |
152 | TX(43) | I(43) | 172 | TX(23) | I(23) | 192 | TX(3) | I(3) |
153 | TX(42) | I(42) | 173 | TX(22) | I(22) | 193 | TX(2) | I(2) |
154 | TX(41) | I(41) | 174 | TX(21) | I(21) | 194 | TX(1) | I(1) |
155 | TX(40) | I(40) | 175 | TX(20) | I(20) | 195 | TX(0) | I(0) |
156 | TX(39) | I(39) | 176 | TX(19) | I(19) | |
157 | TX(38) | I(38) | 177 | TX(18) | I(18) |
Б.8 Непримитивный циклический (16,7)-код
Информационные данные пакета "Поле EMB" кодируются непримитивным циклическим (16,7)-кодом.
Параметры (16,7)-кода:
- базовый код - двоичный непримитивный циклический (17,9)-код;
- порождающий многочлен базового кода - p(x) = x8 + x5 + x4 + x3 + 1 (4718);
- код расширенный и усеченный, параметр усечения

;
- конструктивная исправляющая способность tкод = 2.
Порождающая матрица (16,7)-кода
Информационные данные пакета "Тип слота" кодируются усеченным расширенным (20,8)-кодом Голея.
Параметры (20,8)-кода Голея:
- базовый код - циклический двоичный код Голея (23,12);
- порождающий многочлен базового кода - p(x) = x11 + x10 + x6 + x5 + x4 + x2 + 1 (61658);
- код расширенный и усеченный, параметр усечения

;
- конструктивная исправляющая способность tкод = 3.
Порождающая матрица (20,8)-кода Голея
Б.10 (7,4)-код Хэмминга
Информационные данные пакета "CACH TACT bits" кодируются циклическим (7,4)-кодом Хэмминга.
Параметры (7,4)-кода:
- порождающий многочлен кода - p(x) = x3 + x + 1 (138);
- конструктивная исправляющая способность tкод = 1.
Порождающая матрица (7,4)-кода Хэмминга
Б.11 (12,9,8)-код Рида-Соломона
Для контроля достоверности передачи пакетов "Речевой LC-заголовок" и "Прерыватель с LC" применяется q-ичный (12,9,8) код Рида-Соломона (вариант).
Параметры (12,9,8)-кода Рида-Соломона:
- образующий многочлен поля GF(28) - g(x) = x8 + x4 + x3 + x2 + 1;
- базовый код - циклический q-ичный код Рида-Соломона (255, 252, 8);
- порождающий многочлен кода -

(коэффициенты при неизвестном представлены в десятичном виде элементов поля);
- код усеченный, параметр усечения

.
Порождающая матрица (12,9,8)-кода Рида-Соломона (элементы матрицы представлены в десятичном виде элементов поля)
Кодовое слово кода Рида-Соломона b = (b1...b12) вычисляется по a = (a1...a9) с помощью матричного выражения b = a·P12,9.
Для определения искажения пакета достаточно любым известным способом с помощью проверочной матрицы вычислить синдром ошибки кодового слова. "Ненулевой" синдром ошибки кода Рида-Соломона однозначно определяет наличие искажений в кодовом слове.
В
таблицах Б.14 и
Б.15 приведены элементы поля GF(2
8) с образующим многочленом
g(
x) =
x8 +
x4 +
x3 +
x2 + 1 (таблица логарифмов и таблица антилогарифмов соответственно). В столбце "Дес." элементы представлены в десятичном виде.
Таблица Б.14
Таблица логарифмов GF(2
8) с
g(
x) =
x8 +
x4 +
x3 +
x2 + 1
| Дес. | | Дес. | | Дес. | | Дес. | | Дес. | | Дес. | | Дес. | | Дес. |
z | 0 | | 192 | | 161 | | 226 | | 204 | | 115 | | 65 | | 125 |
| 1 | | 157 | | 95 | | 217 | | 133 | | 230 | | 130 | | 250 |
| 2 | | 39 | | 190 | | 175 | | 23 | | 209 | | 25 | | 233 |
| 4 | | 78 | | 97 | | 67 | | 46 | | 191 | | 50 | | 207 |
| 8 | | 156 | | 194 | | 134 | | 92 | | 99 | | 100 | | 131 |
| 16 | | 37 | | 153 | | 17 | | 184 | | 198 | | 200 | | 27 |
| 32 | | 74 | | 47 | | 34 | | 109 | | 145 | | 141 | | 54 |
| 64 | | 148 | | 94 | | 68 | | 218 | | 63 | | 7 | | 108 |
| 128 | | 53 | | 188 | | 136 | | 169 | | 126 | | 86 | | 216 |
| 29 | | 106 | | 101 | | 13 | | 79 | | 252 | | 172 | | 173 |
| 58 | | 212 | | 202 | | 26 | | 158 | | 229 | | 69 | | 71 |
| 116 | | 181 | | 137 | | 52 | | 33 | | 215 | | 138 | | 142 |
| 232 | | 119 | | 15 | | 104 | | 66 | | 179 | | 9 | | 235 |
| 205 | | 238 | | 30 | | 208 | | 132 | | 123 | | 18 | | 203 |
| 135 | | 193 | | 60 | | 189 | | 21 | | 246 | | 36 | | 139 |
| 19 | | 159 | | 120 | | 103 | | 42 | | 241 | | 72 | | 11 |
| 38 | | 35 | | 240 | | 206 | | 84 | | 255 | | 144 | | 22 |
| 76 | | 70 | | 253 | | 129 | | 168 | | 227 | | 61 | | 44 |
| 152 | | 140 | | 231 | | 31 | | 77 | | 219 | | 122 | | 88 |
| 45 | | 5 | | 211 | | 62 | | 154 | | 171 | | 244 | | 176 |
| 90 | | 10 | | 187 | | 124 | | 41 | | 75 | | 245 | | 125 |
| 180 | | 20 | | 107 | | 248 | | 82 | | 150 | | 247 | | 250 |
| 117 | | 40 | | 214 | | 237 | | 164 | | 49 | | 243 | | 233 |
| 234 | | 80 | | 177 | | 199 | | 85 | | 98 | | 251 | | 207 |
| 201 | | 160 | | 127 | | 147 | | 170 | | 196 | | 235 | | 131 |
| 143 | | 93 | | 254 | | 59 | | 73 | | 149 | | 203 | | 27 |
| 3 | | 186 | | 225 | | 118 | | 146 | | 55 | | 139 | | 54 |
| 6 | | 105 | | 223 | | 236 | | 57 | | 110 | | 11 | | 108 |
| 12 | | 210 | | 163 | | 197 | | 114 | | 220 | | 22 | | 216 |
| 24 | | 185 | | 91 | | 151 | | 228 | | 165 | | 44 | | 173 |
| 48 | | 111 | | 182 | | 51 | | 213 | | 87 | | 88 | | 71 |
| 96 | | 222 | | 113 | | 102 | | 183 | | 174 | | 176 | | 142 |
Таблица Б.15
Таблица антилогарифмов GF(2
8) с g(x) = x
8 + x
4 + x
3 + x
2 + 1
Дес. | | Дес. | | Дес. | | Дес. | | Дес. | |
0 | z | 35 | | 70 | | 105 | | 140 | |
1 | | 36 | | 71 | | 106 | | 141 | |
2 | | 37 | | 72 | | 107 | | 142 | |
3 | | 38 | | 73 | | 108 | | 143 | |
4 | | 39 | | 74 | | 109 | | 144 | |
5 | | 40 | | 75 | | 110 | | 145 | |
6 | | 41 | | 76 | | 111 | | 146 | |
7 | | 42 | | 77 | | 112 | | 147 | |
8 | | 43 | | 78 | | 113 | | 148 | |
9 | | 44 | | 79 | | 114 | | 149 | |
10 | | 45 | | 80 | | 115 | | 150 | |
11 | | 46 | | 81 | | 116 | | 151 | |
12 | | 47 | | 82 | | 117 | | 152 | |
13 | | 48 | | 83 | | 118 | | 153 | |
14 | | 49 | | 84 | | 119 | | 154 | |
15 | | 50 | | 85 | | 120 | | 155 | |
16 | | 51 | | 86 | | 121 | | 156 | |
17 | | 52 | | 87 | | 122 | | 157 | |
18 | | 53 | | 88 | | 123 | | 158 | |
19 | | 54 | | 89 | | 124 | | 159 | |
20 | | 55 | | 90 | | 125 | | 160 | |
21 | | 56 | | 91 | | 126 | | 161 | |
22 | | 57 | | 92 | | 127 | | 162 | |
23 | | 58 | | 93 | | 128 | | 163 | |
24 | | 59 | | 94 | | 129 | | 164 | |
25 | | 60 | | 95 | | 130 | | 165 | |
26 | | 61 | | 96 | | 131 | | 166 | |
27 | | 62 | | 97 | | 132 | | 167 | |
28 | | 63 | | 98 | | 133 | | 168 | |
29 | | 64 | | 99 | | 134 | | 169 | |
30 | | 65 | | 100 | | 135 | | 170 | |
31 | | 66 | | 101 | | 136 | | 171 | |
32 | | 67 | | 102 | | 137 | | 172 | |
33 | | 68 | | 103 | | 138 | | 173 | |
34 | | 69 | | 104 | | 139 | | 174 | |
Окончание таблицы Б.15
Дес. | | Дес. | | Дес. | | Дес. | | Дес. | |
175 | | 193 | | 211 | | 229 | | 247 | |
176 | | 194 | | 212 | | 230 | | 248 | |
177 | | 195 | | 213 | | 231 | | 249 | |
178 | | 196 | | 214 | | 232 | | 250 | |
179 | | 197 | | 215 | | 233 | | 251 | |
180 | | 198 | | 216 | | 234 | | 252 | |
181 | | 199 | | 217 | | 235 | | 253 | |
182 | | 200 | | 218 | | 236 | | 254 | |
183 | | 201 | | 219 | | 237 | | 255 | |
184 | | 202 | | 220 | | 238 | | |
185 | | 203 | | 221 | | 239 | |
186 | | 204 | | 222 | | 240 | |
187 | | 205 | | 223 | | 241 | |
188 | | 206 | | 224 | | 242 | |
189 | | 207 | | 225 | | 243 | |
190 | | 208 | | 226 | | 244 | |
191 | | 209 | | 227 | | 245 | |
192 | | 210 | | 228 | | 246 | |
Б.12 (16,12,6)-код Рида-Соломона
Для контроля достоверности передачи пакетов "Речевой LC-заголовок" и "Прерыватель с LC" применяется q-ичный (16,12,6)-код Рида-Соломона (вариант).
Параметры (16,12,6)-кода Рида-Соломона:
- образующий многочлен поля GF(26) - g(x) = x6 + x + 1;
- базовый код - циклический q-ичный код Рида-Соломона (63,59,6);
- порождающий многочлен кода -

(коэффициенты при неизвестном представлены в десятичном виде элементов поля);
- код усеченный, параметр усечения

.
Порождающая матрица (16,12,6)-кода Рида-Соломона (элементы матрицы представлены в десятичном виде элементов поля)
Кодовое слово кода Рида-Соломона b = (b1 ... b16) вычисляется по его IE a = (a1 ... a12) с помощью матричного выражения b = a·P16,12.
Для определения искажения пакета достаточно любым известным способом с помощью проверочной матрицы вычислить синдром ошибки кодового слова. "Ненулевой" синдром ошибки кода Рида-Соломона однозначно определяет наличие искажений в кодовом слове.
В
таблицах Б.16 и
Б.17 приведены элементы поля GF(2
6) с образующим многочленом
g(
x) =
x6 +
x + 1 (таблица логарифмов и таблица антилогарифмов соответственно). В столбце "Дес." элементы представлены в десятичном виде.
Таблица Б.16
Таблица логарифмов GF(2
6) с g(x) = x
6 + x + 1
| Дес. | | Дес. | | Дес. | | Дес. | | Дес. | | Дес. |
z | 0 | | 48 | | 59 | | 9 | | 55 | | 23 |
| 1 | | 35 | | 53 | | 18 | | 45 | | 46 |
| 2 | | 5 | | 41 | | 36 | | 25 | | 31 |
| 4 | | 10 | | 17 | | 11 | | 50 | | 62 |
| 8 | | 20 | | 34 | | 22 | | 39 | | 63 |
| 16 | | 40 | | 7 | | 44 | | 13 | | 61 |
| 32 | | 19 | | 14 | | 27 | | 26 | | 57 |
| 3 | | 38 | | 28 | | 54 | | 52 | | 49 |
| 6 | | 15 | | 56 | | 47 | | 43 | | 33 |
| 12 | | 30 | | 51 | | 29 | | 21 | | |
| 24 | | 60 | | 37 | | 58 | | 42 | | |
Таблица Б.17
Таблица антилогарифмов GF(2
6) с
g(
x) =
x6 +
x + 1
Дес. | | Дес. | | Дес. | | Дес. | | Дес. | | Дес. | |
0 | z | 11 | | 22 | | 33 | | 44 | | 55 | |
1 | | 12 | | 23 | | 34 | | 45 | | 56 | |
2 | | 13 | | 24 | | 35 | | 46 | | 57 | |
3 | | 14 | | 25 | | 36 | | 47 | | 58 | |
4 | | 15 | | 26 | | 37 | | 48 | | 59 | |
5 | | 16 | | 27 | | 38 | | 49 | | 60 | |
6 | | 17 | | 28 | | 39 | | 50 | | 61 | |
7 | | 18 | | 29 | | 40 | | 51 | | 62 | |
8 | | 19 | | 30 | | 41 | | 52 | | 63 | |
9 | | 20 | | 31 | | 42 | | 53 | | | |
10 | | 21 | | 32 | | 43 | | 54 | | | |
Б.13 CRC-8
Для контроля достоверности передачи пакетов "Короткий LC в CACH" и для вычисления хэша Адреса назначения вызова в таймслоте 1 и таймслоте 2 применяется циклический код верификации CRC-8.
Параметры CRC-8:
- порождающий многочлен кода - p8(x) = x8 + x2 + x + 1;
- проверочные биты кода CRC-8 вычисляются как остаток от деления двоичных полиномов
F8(x) = x8·M(x) mod p8(x), (Б.7)
где для контроля достоверности передачи пакетов "Короткий LC в CACH":
M(x) - полином 27-й степени, коэффициенты при неизвестном M(x) соответствуют кодируемым элементам LC(27-0) пакета "Короткий LC в CACH", как указано в
Б.5;
для хэширования адреса назначения таймслота 1 и таймслота 2:
M(x) - полином 23-й степени, коэффициенты при неизвестном M(x) соответствуют 24 элементам адреса назначения;
начальное заполнение регистра сдвига перед кодированием - 000000002.
Для контроля достоверности передачи управляющих пакетов (см.
таблица Б.1) применяется циклический код верификации CRC-CCITT.
Параметры CRC-CCITT:
- порождающий многочлен кода - p16(x) = x16 + x12 + x5 + 1;
- проверочные биты кода CRC-CCITT вычисляются как остаток от деления двоичных полиномов
F16(x) = [x16·M(x) mod p16(x)]+I16(x), (Б.8)
где M(x) - полином, коэффициенты при неизвестном которого соответствуют битам кодируемого блока данных;
I16(x) = x15 + x14 + x13 + ... + x2 + x + 1 - полином инверсии;
начальное заполнение регистра сдвига перед кодированием - 000016.
Для контроля достоверности передачи пакетов пользовательских данных "Продолжение данных" и "Последний блок данных" применяется циклический код верификации CRC-32.
На
рисунке Б.9 показано размещение кодируемого блока данных в виде слов длиной 16 бит (2 байта). Каждое слово в 16 бит состоит из MSO и LSO.
Рисунок Б.9 - Пользовательские данные и байты заполнения
в виде слов по 16 бит
Первый байт пользовательских данных (восьмиразрядный символ) размещается в MSO "Слово 0", затем второй байт пользовательских данных размещается в LSO "Слово 0". Третий байт пользовательских данных размещается в MSO "Слово 1", и так далее, пока в LSO "Слово (k/16-1)" не будет размещен последний байт пользовательских данных.
Перед кодированием кодом CRC-32 пользовательские данные (всего k бит) размещаются как восьмиразрядные слова в "линейном" формате, как показано на
рисунке Б.10.
Рисунок Б.10 - Пользовательские данные и байты заполнения,
расположенные как восьмиразрядные слова в "линейном" формате
Параметры CRC-32:
- порождающий многочлен кода -
p32(x) = x32 + x26 + x23 + x22 + x16 + x12 + x11 + x10 + x8 + x7 + x5 + x4 + x2 + x + 1;
- проверочные биты кода CRC-32 вычисляются как остаток от деления двоичных полиномов
F32(x) = x32·M(x) mod p32(x), (Б.9)
где M(x) - полином (k - 1)-й степени, коэффициенты при неизвестном M(x) соответствуют кодируемым элементам b
i (см.
рисунок Б.10);
начальное заполнение регистра сдвига перед кодированием - 0000000016.
Вычисленные проверочные биты b
i [коэффициенты при неизвестном F
32(x)] размещаются в поле CRC в 4 байтах, как показано на
рисунке Б.11.
Рисунок Б.11 - Порядок размещения проверочных
битов CRC-32 по байтам
Для контроля достоверности передачи пакетов пользовательских данных "Продолжение данных" и "Последний блок данных" в режиме "С подтверждением" применяется код верификации CRC-9. Кодируемый блок состоит из последовательно размещенных пользовательских данных и 7 бит порядкового номера. В пакетах "Продолжение данных" (не последний блок) размещаются только пользовательские данные. В пакетах "Последний блок данных" размещаются пользовательские данные и поле CRC. Кодирование кодом CRC-9 выполняется для следующих размеров блоков данных:
- FEC со скоростью кодирования 1/2 - 10 байт (80 бит);
- FEC со скоростью кодирования 3/4 - 16 байт (128 бит);
- без кодирования - 22 байта (176 бит).
На
рисунке Б.12 приведен порядок размещения пользовательских данных и поля CRC для пакетов "Продолжение данных с FEC со скоростью кодирования
3/
4" и "Последний блок данных с FEC со скоростью кодирования
3/
4".
Рисунок Б.12 - Порядок размещения пользовательских данных
и поля CRC для пакетов "Продолжение данных FEC со скоростью
кодирования 3/4" и "Последний блок данных FEC со скоростью
кодирования 3/4"
Параметры CRC-9:
- порождающий многочлен кода - p9(x) = x9 + x6 + x4 + x3 + 1;
- проверочные биты кода CRC-9 вычисляются как остаток от деления двоичных полиномов
F9(x) = [x9·M(x) mod p9(x)] + I9(x), (Б.10)
где M(x) - полином, коэффициенты при неизвестном которого соответствуют битам кодируемого блока данных (пользовательские данные и 7 бит порядкового номера), максимальная степень кодируемого полинома M(x) с учетом 7 бит порядкового номера:
- для скорости кодирования 1/2 - 86;
- для скорости кодирования 3/4 - 134;
- без кодирования - 182;
- I9(x) = x8 + x7 + x6 + ... + x2 + x + 1 - полином инверсии;
- начальное заполнение регистра сдвига перед кодированием - 0000000002.
В
таблице Б.18 показан пример расстановки битов блока данных и 7 бит порядкового номера по коэффициентам при неизвестном полинома M(
x) для FEC со скоростью кодирования
3/
4.
Таблица Б.18
Расстановка битов блока данных и 7 битов порядкового номера
по коэффициентам при неизвестном полинома M(x) для FEC
со скоростью кодирования 3/4
Байт данных (од номер) или порядковый номер (пн) | Номер бита | xi |
од 0 | 7 | x134 |
од 0 | 6 | x133 |
... |
од 0 | 0 | x127 |
од 1 | 7 | x126 |
од 1 | 6 | x125 |
... |
од 15 | 1 | x8 |
од 15 | 0 | x7 |
пн | 6 | x6 |
пн | 5 | x5 |
... |
пн | 1 | x1 |
пн | 0 | x0 |
Коэффициенты при неизвестном полинома F
9(x) размещаются в поле "9 битов CRC", как показано на
рисунках 121 -
122, начиная с коэффициента при старшей степени в бит 0 байта 0, далее коэффициенты при степенях с 7 по 0 в соответствующие биты с 7 по 0 байта 1.
Расчет контрольной суммы "5-bit CheckSum" (5 бит) выполняется следующим образом:
CS = [LC_0 + LC_1 + ... + LC_8] mod 31, (Б.11)
где LC_x (x = 0, 1, ..., 8) - байты пакета "Встроенная сигнализация" (всего 9·8 = 72 бита).
Суммирование выполняется в 16-разрядном накопителе без учета знака (максимальное значение равно 9·255 = 2295). Полученные значения контрольной суммы CS лежат в диапазоне от 0 до 30, а их размещение в кодовом слове кода-произведения (128,72) показано на
рисунке Б.2.
Б.18 CRC-7
Для контроля достоверности передачи пакетов "Сигнализация RC" применяется циклический код верификации CRC-7.
Параметры CRC-7:
- порождающий многочлен кода - p7(x) = x7 + x5 + x2 + x + 1;
- проверочные биты кода CRC-7 вычисляются как остаток от деления двоичных полиномов
F7(x) = x7·M(x) mod p7(x), (Б.12)
где M(x) - полином третьей степени, коэффициенты при неизвестном M(x) соответствуют 4 информационным битам пакета "Сигнализация RC";
начальное заполнение регистра сдвига перед кодированием - 00000002.
Коэффициенты при неизвестном полинома F7(x) размещаются в поле "RC Info CRC".
Перед кодированием канальным помехоустойчивым кодом и после кодирования CRC-кодом применяется специальное маскирование полученных проверочных битов CRC-кода. Для этого выполняется сложение по модулю 2 (операция "исключающее или") проверочных битов, полученных при кодировании CRC-кодом, с "Маской" CRC, приведенных в
таблице Б.19. В
Б.19 приводятся полиномы "Маски" CRC в шестнадцатеричном представлении коэффициентов при неизвестном в зависимости от пакета (поля). Использование различных масок позволяет определять тип пакета (поля) на приемной стороне.
Пакет | Полином "Маски" CRC |
Заголовок PI | 696916 |
Речевой LC-заголовок | 96969616 |
Прерыватель с LC | 99999916 |
CSBK | A5A516 |
Заголовок MBC | AAAA16 |
| - |
Заголовок данных | CCCC16 |
USBD | 333316 |
Продолжение данных с FEC со скоростью кодирования 1/ 2 <2> | 0F016 |
Продолжение данных с FEC со скоростью кодирования 3/ 4 <2> | 1FF16 |
Не последний блок данных без кодирования 1 <2> | 10F16 |
| - |
| 7A16 |
<2> Используется только в пакетах с CRC-9. <3> Выбирается для минимизации совпадения между RC и синхрогруппой. |
Для завершающих пакетов (Пакеты "Последний блок данных с FEC со скоростью кодирования 1/2", "Последний блок данных с FEC со скоростью кодирования 3/4", "Последний блок данных без кодирования", "Последний блок MBC") маскирование не применяется.
На приемной стороне после декодирования канального помехоустойчивого кода выполняется сложение по модулю 2 (операция "исключающее или") принятых проверочных битов CRC-кода с соответствующей "Маской" CRC-кодов, приведенной в
таблице Б.19. Затем выполняется сравнение вычисленных проверочных битов CRC-кода с принятыми.
Значения "Маски" CRC-кодов для различных пакетов в
таблице Б.19 были выбраны в соответствии с длиной проверочной части CRC-кодов из
таблицы Б.20. Следующие значения должны быть выбраны из
таблицы Б.20 таким образом, чтобы обеспечивалось минимальное расстояние между CRC "Масками".
Таблица Б.20
Индекс | CRC-8 | CRC-9 | CRC-CCITT | (12,9,8)-PC или (16,12,6)-PC | CRC-32 |
0 | 6916 | 16916 | 696916 | 69696916 | 6969696916 |
1 | 9616 | 09616 | 969616 | 96969616 | 9696969616 |
2 | 9916 | 19916 | 999916 | 99999916 | 9999999916 |
3 | A516 | 1A516 | A5A516 | A5A5A516 | A5A5A5A516 |
4 | AA16 | 0AA16 | AAAA16 | AAAAAA16 | AAAAAAAA16 |
5 | C316 | 1C316 | C3C316 | C3C3C316 | C3C3C3C316 |
6 | CC16 | 0CC16 | CCCC16 | CCCCCC16 | CCCCCCCC16 |
7 | F016 | 0F016 | F0F016 | F0F0F016 | F0F0F0F016 |
8 | FF16 | 1FF16 | FFFF16 | FFFFFF16 | FFFFFFFF16 |
9 | 0016 | 00016 | 000016 | 00000016 | 0000000016 |
10 | 0F16 | 10F16 | 0F0F16 | 0F0F0F16 | 0F0F0F0F16 |
11 | 3316 | 13316 | 333316 | 33333316 | 3333333316 |
12 | 3C16 | 03C16 | 3C3C16 | 3C3C3C16 | 3C3C3C3C16 |
13 | 5516 | 15516 | 555516 | 55555516 | 5555555516 |
14 | 5A16 | 05A16 | 5A5A16 | 5A5A5A16 | 5A5A5A5A16 |
15 | 6616 | 06616 | 666616 | 66666616 | 6666666616 |
Примечание - Значения "Маски" кода CRC-9 (9 бит), приведенные в
таблице Б.20, представлены в шестнадцатеричном виде. Значение "Маски" длиной 9 бит формируется по девяти младшим разрядам представленного в таблице значения длиной 12 бит (три шестнадцатеричных символа).
(обязательное)
ПРЕДНАЗНАЧЕНИЕ БИТОВ СООБЩЕНИЙ IDLE И NULL
В.1 Предназначение битов сообщений Idle и Null - введение
В таблицах используются следующие сокращения:
HRx - проверочный бит кода Хэмминга из ряда "x" первого компонентного кода-произведения (196,96);
HCx - проверочный бит кода Хэмминга из столбца "x" второго компонентного кода-произведения (196,96);
I - информационный бит;
R - зарезервированные биты;
TX - передаваемые биты.
В.2 Определение битов нулевых встраиваемых сообщений
В значение "0" установлены 11 бит информации нулевых встраиваемых сообщений. Следовательно, все проверочные биты компонентных кодов кода-произведения также будут нулевыми. 32 бита матрицы передачи определены в
Б.4 и перечислены в
таблице В.1.
Таблица В.1
Сигнализация нулевых встраиваемых сообщений
Индекс бита | Значение бита | Индекс бита | Значение бита | Индекс бита | Значение бита | Индекс бита | Значение бита |
TX(31) | 0 | TX(23) | 0 | TX(15) | 0 | TX(7) | 0 |
TX(30) | 0 | TX(22) | 0 | TX(14) | 0 | TX(6) | 0 |
TX(29) | 0 | TX(21) | 0 | TX(13) | 0 | TX(5) | 0 |
TX(28) | 0 | TX(20) | 0 | TX(12) | 0 | TX(4) | 0 |
TX(27) | 0 | TX(19) | 0 | TX(11) | 0 | TX(3) | 0 |
TX(26) | 0 | TX(18) | 0 | TX(10) | 0 | TX(2) | 0 |
TX(25) | 0 | TX(17) | 0 | TX(9) | 0 | TX(1) | 0 |
TX(24) | 0 | TX(16) | 0 | TX(8) | 0 | TX(0) | 0 |
В.3 Предназначение битов сообщения Idle
Информационные биты сообщения Idle создаются путем генерации 96 бит псевдослучайной последовательности. Вычисленные значения информационных битов приведены в
таблице В.2.
Таблица В.2
Информационные биты для сообщения Idle
Имя бита | Значение бита | Имя бита | Значение бита | Имя бита | Значение бита | Имя бита | Значение бита |
I(95) | 1 | I(86) | 0 | I(77) | 0 | I(68) | 1 |
I(94) | 1 | I(85) | 0 | I(76) | 1 | I(67) | 0 |
I(93) | 1 | I(84) | 0 | I(75) | 1 | I(66) | 1 |
I(92) | 1 | I(83) | 0 | I(74) | 1 | I(65) | 1 |
I(91) | 1 | I(82) | 0 | I(73) | 1 | I(64) | 1 |
I(90) | 1 | I(81) | 1 | I(72) | 1 | I(63) | 0 |
I(89) | 1 | I(80) | 1 | I(71) | 0 | I(62) | 0 |
I(88) | 1 | I(79) | 1 | I(70) | 0 | I(61) | 1 |
I(87) | 1 | I(78) | 1 | I(69) | 0 | I(60) | 1 |
Окончание таблицы В.2
Имя бита | Значение бита | Имя бита | Значение бита | Имя бита | Значение бита | Имя бита | Значение бита |
I(59) | 0 | I(44) | 0 | I(29) | 1 | I(14) | 0 |
I(58) | 0 | I(43) | 1 | I(28) | 0 | I(13) | 0 |
I(57) | 1 | I(42) | 1 | I(27) | 0 | I(12) | 0 |
I(56) | 0 | I(41) | 1 | I(26) | 1 | I(11) | 1 |
I(55) | 0 | I(40) | 0 | I(25) | 1 | I(10) | 0 |
I(54) | 0 | I(39) | 1 | I(24) | 1 | I(9) | 1 |
I(53) | 0 | I(38) | 1 | I(23) | 1 | I(8) | 0 |
I(52) | 0 | I(37) | 0 | I(22) | 1 | I(7) | 1 |
I(51) | 1 | I(36) | 1 | I(21) | 0 | I(6) | 0 |
I(50) | 0 | I(35) | 0 | I(20) | 0 | I(5) | 0 |
I(49) | 0 | I(34) | 0 | I(19) | 1 | I(4) | 1 |
I(48) | 1 | I(33) | 0 | I(18) | 1 | I(3) | 0 |
I(47) | 0 | I(32) | 1 | I(17) | 0 | I(2) | 0 |
I(46) | 1 | I(31) | 1 | I(16) | 1 | I(1) | 0 |
I(45) | 0 | I(30) | 1 | I(15) | 1 | I(0) | 1 |
Информационные биты сообщения Idle кодируются кодом-произведением (196,96) и перемежаются для общего пакета данных, как приведено в
Б.2. Информационные и проверочные биты кода-произведения (196,96) после кодирования показаны на
рисунке В.1.
Рисунок В.1 - Кодовое слово кода-произведения (196,96)
сообщения Idle
Значения информационных и проверочных битов кодового слова кода-произведения (196,96) также приведены в
таблице В.3.
Таблица В.3
Биты кодового слова для сообщения Idle
Имя бита | Значение бита | Имя бита | Значение бита | Имя бита | Значение бита | Имя бита | Значение бита |
R(3) | 0 | R(1) | 0 | I(95) | 1 | I(93) | 1 |
R(2) | 0 | R(0) | 0 | I(94) | 1 | I(92) | 1 |
Продолжение таблицы В.3
Имя бита | Значение бита | Имя бита | Значение бита | Имя бита | Значение бита | Имя бита | Значение бита |
I(91) | 1 | HR3(2) | 1 | I(41) | 1 | I(14) | 0 |
I(90) | 1 | HR3(1) | 0 | I(40) | 0 | I(13) | 0 |
I(89) | 1 | HR3(0) | 1 | I(39) | 1 | I(12) | 0 |
I(88) | 1 | I(65) | 1 | I(38) | 1 | I(11) | 1 |
HR1(3) | 0 | I(64) | 1 | I(37) | 0 | HR8(2) | 1 |
HR1(2) | 1 | I(63) | 0 | I(36) | 1 | HR8(1) | 0 |
HR1(1) | 0 | I(62) | 0 | I(35) | 0 | HR8(0) | 1 |
HR1(0) | 0 | I(61) | 1 | I(34) | 0 | I(10) | 0 |
I(87) | 1 | I(60) | 1 | I(33) | 0 | I(9) | 1 |
I(86) | 0 | I(59) | 0 | HR6(3) | 1 | I(8) | 0 |
I(85) | 0 | I(58) | 0 | HR6(2) | 1 | I(7) | 1 |
I(84) | 0 | I(57) | 1 | HR6(1) | 0 | I(6) | 0 |
I(83) | 0 | I(56) | 0 | HR6(0) | 1 | I(5) | 0 |
I(82) | 0 | I(55) | 0 | I(32) | 1 | I(4) | 1 |
I(81) | 1 | HR4(3) | 0 | I(31) | 1 | I(3) | 0 |
I(80) | 1 | HR4(2) | 1 | I(30) | 1 | I(2) | 0 |
I(79) | 1 | HR4(1) | 0 | I(29) | 1 | I(1) | 0 |
I(78) | 1 | HR4(0) | 1 | I(28) | 0 | I(0) | 1 |
I(77) | 0 | I(54) | 0 | I(27) | 0 | HR9(3) | 0 |
HR2(3) | 1 | I(53) | 0 | I(26) | 1 | HR9(2) | 1 |
HR2(2) | 1 | I(52) | 0 | I(25) | 1 | HR9(1) | 0 |
HR2(1) | 0 | I(51) | 1 | I(24) | 1 | HR9(0) | 1 |
HR2(0) | 1 | I(50) | 0 | I(23) | 1 | HC1(3) | 0 |
I(76) | 1 | I(49) | 0 | I(22) | 1 | HC2(3) | 1 |
I(75) | 1 | I(48) | 1 | HR7(3) | 0 | HC3(3) | 0 |
I(74) | 1 | I(47) | 0 | HR7(2) | 0 | HC4(3) | 0 |
I(73) | 1 | I(46) | 1 | HR7(1) | 1 | HC5(3) | 1 |
I(72) | 1 | I(45) | 0 | HR7(0) | 0 | HC6(3) | 1 |
I(71) | 0 | I(44) | 0 | I(21) | 0 | HC7(3) | 1 |
I(70) | 0 | HR5(3) | 0 | I(20) | 0 | HC8(3) | 0 |
I(69) | 0 | HR5(2) | 1 | I(19) | 1 | HC9(3) | 0 |
I(68) | 1 | HR5(1) | 1 | I(18) | 1 | HC10(3) | 1 |
I(67) | 0 | HR5(0) | 1 | I(17) | 0 | HC11(3) | 0 |
I(66) | 1 | I(43) | 1 | I(16) | 1 | HC12(3) | 0 |
HR3(3) | 1 | I(42) | 1 | I(15) | 1 | HC13(3) | 0 |
Окончание таблицы В.3
Имя бита | Значение бита | Имя бита | Значение бита | Имя бита | Значение бита | Имя бита | Значение бита |
HC14(3) | 1 | HC11(2) | 0 | HC8(1) | 1 | HC5(0) | 1 |
HC15(3) | 1 | HC12(2) | 1 | HC9(1) | 0 | HC6(0) | 0 |
HC1(2) | 1 | HC13(2) | 1 | HC10(1) | 0 | HC7(0) | 1 |
HC2(2) | 0 | HC14(2) | 0 | HC11(1) | 0 | HC8(0) | 0 |
HC3(2) | 1 | HC15(2) | 0 | HC12(1) | 0 | HC9(0) | 1 |
HC4(2) | 1 | HC1(1) | 0 | HC13(1) | 1 | HC10(0) | 1 |
HC5(2) | 0 | HC2(1) | 0 | HC14(1) | 0 | HC11(0) | 1 |
HC6(2) | 0 | HC3(1) | 1 | HC15(1) | 0 | HC12(0) | 0 |
HC7(2) | 1 | HC4(1) | 0 | HC1(0) | 0 | HC13(0) | 1 |
HC8(2) | 1 | HC5(1) | 0 | HC2(0) | 1 | HC14(0) | 1 |
HC9(2) | 1 | HC6(1) | 0 | HC3(0) | 0 | HC15(0) | 0 |
HC10(2) | 1 | HC7(1) | 0 | HC4(0) | 0 | | |
(обязательное)
В
таблицах Г.1 -
Г.8 показан порядок передачи битов для общих пакетов данных и речевых пакетов. Модуляция передатчика включает последовательную передачу дибитов символов. Каждый дибит состоит из 2 бит информации. Таблицы для пакетов состоят из последовательности дибитов символов, начиная с символа L66 (66 символов слева от центра пакетной передачи данных), уменьшенных на L1, а затем с R1 увеличивающиеся до R66 (66 символов справа от центра пакета). Первым переданным символом должен быть символ L66.
Таблица Г.1
Порядок передачи битов для общего пакета данных
кода-произведения с SYNC
Символ | Бит 1 | Бит 0 | Символ | Бит 1 | Бит 0 | Символ | Бит 1 | Бит 0 |
L66 | R(3) | HR1(2) | L57 | I(69) | I(60) | L48 | I(43) | HR6(1) |
L65 | I(77) | I(68) | L56 | I(51) | I(42) | L47 | HR7(3) | I(12) |
L64 | I(59) | I(50) | L55 | HR6(0) | HR7(2) | L46 | I(3) | HC6(3) |
L63 | I(41) | I(32) | L54 | I(11) | I(2) | L45 | HC4(2) | HC2(1) |
L62 | HR7(1) | HR8(3) | L53 | HC7(3) | HC5(2) | L44 | HC15(1) | HC13(0) |
L61 | I(1) | HC8(3) | L52 | HC3(1) | HC1(0) | L43 | I(89) | I(80) |
L60 | HC6(2) | HC4(1) | L51 | HC14(0) | I(88) | L42 | I(71) | I(62) |
L59 | HC2(0) | HC15(0) | L50 | I(79) | I(70) | L41 | I(53) | HR5(0) |
L58 | HR1(3) | I(78) | L49 | I(61) | I(52) | L40 | HR6(2) | I(22) |
Окончание таблицы Г.1
Символ | Бит 1 | Бит 0 | Символ | Бит 1 | Бит 0 | Символ | Бит 1 | Бит 0 |
L39 | I(13) | I(4) | L4 | D_Sync(31) | D_Sync(30) | R32 | I(45) | I(36) |
L38 | HC5(3) | HC3(2) | L3 | D_Sync(29) | D_Sync(28) | R33 | I(27) | I(18) |
L37 | HC1(1) | HC14(1) | L2 | D_Sync(27) | D_Sync(26) | R34 | I(9) | HR9(0) |
L36 | HC12(0) | I(90) | L1 | D_Sync(25) | D_Sync(24) | R35 | HC13(3) | HC11(2) |
L35 | I(81) | I(72) | R1 | D_Sync(23) | D_Sync(22) | R36 | HC9(1) | HC7(0) |
L34 | I(63) | I(54) | R2 | D_Sync(21) | D_Sync(20) | R37 | I(95) | I(86) |
L33 | HR5(1) | HR6(3) | R3 | D_Sync(19) | D_Sync(18) | R38 | HR2(0) | HR3(2) |
L32 | I(23) | I(14) | R4 | D_Sync(17) | D_Sync(16) | R39 | I(55) | I(46) |
L31 | I(5) | HC4(3) | R5 | D_Sync(15) | D_Sync(14) | R40 | I(37) | I(28) |
L30 | HC2(2) | HC15(2) | R6 | D_Sync(13) | D_Sync(12) | R41 | I(19) | I(10) |
L29 | HC13(1) | HC11(0) | R7 | D_Sync(11) | D_Sync(10) | R42 | HR9(1) | HC12(3) |
L28 | I(91) | I(82) | R8 | D_Sync(9) | D_Sync(8) | R43 | HC10(2) | HC8(1) |
L27 | I(73) | I(64) | R9 | D_Sync(7) | D_Sync(6) | R44 | HC6(0) | R(0) |
L26 | HR4(0) | HR5(2) | R10 | D_Sync(5) | D_Sync(4) | R45 | I(87) | HR2(1) |
L25 | I(33) | I(24) | R11 | D_Sync(3) | D_Sync(2) | R46 | HR3(3) | I(56) |
L24 | I(15) | I(6) | R12 | D_Sync(1) | D_Sync(0) | R47 | I(47) | I(38) |
L23 | HC3(3) | HC1(2) | R13 | Golay(9) | Golay(8) | R48 | I(29) | I(20) |
L22 | HC14(2) | HC12(1) | R14 | Golay(7) | Golay(6) | R49 | HR8(0) | HR9(2) |
L21 | HC10(0) | I(92) | R15 | Golay(5) | Golay(4) | R50 | HC11(3) | HC9(2) |
L20 | I(83) | I(74) | R16 | Golay(3) | Golay(2) | R51 | HC7(1) | HC5(0) |
L19 | I(65) | HR4(1) | R17 | Golay(1) | Golay(0) | R52 | R(1) | HR1(0) |
L18 | HR5(3) | I(34) | R18 | I(25) | I(16) | R53 | HR2(2) | I(66) |
L17 | CC(3) | CC(2) | R19 | I(7) | HC2(3) | R54 | I(57) | I(48) |
L16 | CC(1) | CC(0) | R20 | HC15(3) | HC13(2) | R55 | I(39) | I(30) |
L15 | DT(3) | DT(2) | R21 | HC11(1) | HC9(0) | R56 | I(21) | HR8(1) |
L14 | DT(1) | DT(0) | R22 | I(93) | I(84) | R57 | HR9(3) | HC10(3) |
L13 | Golay(11) | Golay(10) | R23 | I(75) | HR3(0) | R58 | HC8(2) | HC6(1) |
L12 | D_Sync(47) | D_Sync(46) | R24 | HR4(2) | I(44) | R59 | HC4(0) | R(2) |
L11 | D_Sync(45) | D_Sync(44) | R25 | I(35) | I(26) | R60 | HR1(1) | HR2(3) |
L10 | D_Sync(43) | D_Sync(42) | R26 | I(17) | I(8) | R61 | I(67) | I(58) |
L9 | D_Sync(41) | D_Sync(40) | R27 | HC1(3) | HC14(3) | R62 | I(49) | I(40) |
L8 | D_Sync(39) | D_Sync(38) | R28 | HC12(2) | HC10(1) | R63 | I(31) | HR7(0) |
L7 | D_Sync(37) | D_Sync(36) | R29 | HC8(0) | I(94) | R64 | HR8(2) | I(0) |
L6 | D_Sync(35) | D_Sync(34) | R30 | I(85) | I(76) | R65 | HC9(3) | HC7(2) |
L5 | D_Sync(33) | D_Sync(32) | R31 | HR3(1) | HR4(3) | R66 | HC5(1) | HC3(0) |
Таблица Г.2
Порядок передачи битов для пакета данных с SYNC с FEC
со скоростью 3/4
Символ | Бит 1 | Бит 0 | Символ | Бит 1 | Бит 0 | Символ | Бит 1 | Бит 0 |
L66 | Trellis_Dibit(97) | L31 | Trellis_Dibit(62) | R5 | D_Sync(15) | D_Sync(14) |
L65 | Trellis_Dibit(96) | L30 | Trellis_Dibit(61) | R6 | D_Sync(13) | D_Sync(12) |
L64 | Trellis_Dibit(95) | L29 | Trellis_Dibit(60) | R7 | D_Sync(11) | D_Sync(10) |
L63 | Trellis_Dibit(94) | L28 | Trellis_Dibit(59) | R8 | D_Sync(9) | D_Sync(8) |
L62 | Trellis_Dibit(93) | L27 | Trellis_Dibit(58) | R9 | D_Sync(7) | D_Sync(6) |
L61 | Trellis_Dibit(92) | L26 | Trellis_Dibit(57) | R10 | D_Sync(5) | D_Sync(4) |
L60 | Trellis_Dibit(91) | L25 | Trellis_Dibit(56) | R11 | D_Sync(3) | D_Sync(2) |
L59 | Trellis_Dibit(90) | L24 | Trellis_Dibit(55) | R12 | D_Sync(1) | D_Sync(0) |
L58 | Trellis_Dibit(89) | L23 | Trellis_Dibit(54) | R13 | Golay(9) | Golay(8) |
L57 | Trellis_Dibit(88) | L22 | Trellis_Dibit(53) | R14 | Golay(7) | Golay(6) |
L56 | Trellis_Dibit(87) | L21 | Trellis_Dibit(52) | R15 | Golay(5) | Golay(4) |
L55 | Trellis_Dibit(86) | L20 | Trellis_Dibit(51) | R16 | Golay(3) | Golay(2) |
L54 | Trellis_Dibit(85) | L19 | Trellis_Dibit(50) | R17 | Golay(1) | Golay(0) |
L53 | Trellis_Dibit(84) | L18 | Trellis_Dibit(49) | R18 | Trellis_Dibit(48) |
L52 | Trellis_Dibit(83) | L17 | CC(3) | CC(2) | R19 | Trellis_Dibit(47) |
L51 | Trellis_Dibit(82) | L16 | CC(1) | CC(0) | R20 | Trellis_Dibit(46) |
L50 | Trellis_Dibit(81) | L15 | DT(3) | DT(2) | R21 | Trellis_Dibit(45) |
L49 | Trellis_Dibit(80) | L14 | DT(1) | DT(0) | R22 | Trellis_Dibit(44) |
L48 | Trellis_Dibit(79) | L13 | Golay(11) | Golay(10) | R23 | Trellis_Dibit(43) |
L47 | Trellis_Dibit(78) | L12 | D_Sync(47) | D_Sync(46) | R24 | Trellis_Dibit(42) |
L46 | Trellis_Dibit(77) | L11 | D_Sync(45) | D_Sync(44) | R25 | Trellis_Dibit(41) |
L45 | Trellis_Dibit(76) | L10 | D_Sync(43) | D_Sync(42) | R26 | Trellis_Dibit(40) |
L44 | Trellis_Dibit(75) | L9 | D_Sync(41) | D_Sync(40) | R27 | Trellis_Dibit(39) |
L43 | Trellis_Dibit(74) | L8 | D_Sync(39) | D_Sync(38) | R28 | Trellis_Dibit(38) |
L42 | Trellis_Dibit(73) | L7 | D_Sync(37) | D_Sync(36) | R29 | Trellis_Dibit(37) |
L41 | Trellis_Dibit(72) | L6 | D_Sync(35) | D_Sync(34) | R30 | Trellis_Dibit(36) |
L40 | Trellis_Dibit(71) | L5 | D_Sync(33) | D_Sync(32) | R31 | Trellis_Dibit(35) |
L39 | Trellis_Dibit(70) | L4 | D_Sync(31) | D_Sync(30) | R32 | Trellis_Dibit(34) |
L38 | Trellis_Dibit(69) | L3 | D_Sync(29) | D_Sync(28) | R33 | Trellis_Dibit(33) |
L37 | Trellis_Dibit(68) | L2 | D_Sync(27) | D_Sync(26) | R34 | Trellis_Dibit(32) |
L36 | Trellis_Dibit(67) | L1 | D_Sync(25) | D_Sync(24) | R35 | Trellis_Dibit(31) |
L35 | Trellis_Dibit(66) | R1 | D_Sync(23) | D_Sync(22) | R36 | Trellis_Dibit(30) |
L34 | Trellis_Dibit(65) | R2 | D_Sync(21) | D_Sync(20) | R37 | Trellis_Dibit(29) |
L33 | Trellis_Dibit(64) | R3 | D_Sync(19) | D_Sync(18) | R38 | Trellis_Dibit(28) |
L32 | Trellis_Dibit(63) | R4 | D_Sync(17) | D_Sync(16) | R39 | Trellis_Dibit(27) |
Окончание таблицы Г.2
Символ | Бит 1 | Бит 0 | Символ | Бит 1 | Бит 0 | Символ | Бит 1 | Бит 0 |
R40 | Trellis_Dibit(26) | R49 | Trellis_Dibit(17) | R58 | Trellis_Dibit(8) |
R41 | Trellis_Dibit(25) | R50 | Trellis_Dibit(16) | R59 | Trellis_Dibit(7) |
R42 | Trellis_Dibit(24) | R51 | Trellis_Dibit(15) | R60 | Trellis_Dibit(6) |
R43 | Trellis_Dibit(23) | R52 | Trellis_Dibit(14) | R61 | Trellis_Dibit(5) |
R44 | Trellis_Dibit(22) | R53 | Trellis_Dibit(13) | R62 | Trellis_Dibit(4) |
R45 | Trellis_Dibit(21) | R54 | Trellis_Dibit(12) | R63 | Trellis_Dibit(3) |
R46 | Trellis_Dibit(20) | R55 | Trellis_Dibit(11) | R64 | Trellis_Dibit(2) |
R47 | Trellis_Dibit(19) | R56 | Trellis_Dibit(10) | R65 | Trellis_Dibit(1) |
R48 | Trellis_Dibit(18) | R57 | Trellis_Dibit(9) | R66 | Trellis_Dibit(0) |
Таблица Г.3
Порядок передачи битов для речевого пакета с SYNC (пакет A)
Символ | Бит 1 | Бит 0 | Символ | Бит 1 | Бит 0 | Символ | Бит 1 | Бит 0 |
L66 | VS(215) | VS(214) | L43 | VS(169) | VS(168) | L20 | VS(123) | VS(122) |
L65 | VS(213) | VS(212) | L42 | VS(167) | VS(166) | L19 | VS(121) | VS(120) |
L64 | VS(211) | VS(210) | L41 | VS(165) | VS(164) | L18 | VS(119) | VS(118) |
L63 | VS(209) | VS(208) | L40 | VS(163) | VS(162) | L17 | VS(117) | VS(116) |
L62 | VS(207) | VS(206) | L39 | VS(161) | VS(160) | L16 | VS(115) | VS(114) |
L61 | VS(205) | VS(204) | L38 | VS(159) | VS(158) | L15 | VS(113) | VS(112) |
L60 | VS(203) | VS(202) | L37 | VS(157) | VS(156) | L14 | VS(111) | VS(110) |
L59 | VS(201) | VS(200) | L36 | VS(155) | VS(154) | L13 | VS(109) | VS(108) |
L58 | VS(199) | VS(198) | L35 | VS(153) | VS(152) | L12 | V_Sync(47) | V_Sync(46) |
L57 | VS(197) | VS(196) | L34 | VS(151) | VS(150) | L11 | V_Sync(45) | V_Sync(44) |
L56 | VS(195) | VS(194) | L33 | VS(149) | VS(148) | L10 | V_Sync(43) | V_Sync(42) |
L55 | VS(193) | VS(192) | L32 | VS(147) | VS(146) | L9 | V_Sync(41) | V_Sync(40) |
L54 | VS(191) | VS(190) | L31 | VS(145) | VS(144) | L8 | V_Sync(39) | V_Sync(38) |
L53 | VS(189) | VS(188) | L30 | VS(143) | VS(142) | L7 | V_Sync(37) | V_Sync(36) |
L52 | VS(187) | VS(186) | L29 | VS(141) | VS(140) | L6 | V_Sync(35) | V_Sync(34) |
L51 | VS(185) | VS(184) | L28 | VS(139) | VS(138) | L5 | V_Sync(33) | V_Sync(32) |
L50 | VS(183) | VS(182) | L27 | VS(137) | VS(136) | L4 | V_Sync(31) | V_Sync(30) |
L49 | VS(181) | VS(180) | L26 | VS(135) | VS(134) | L3 | V_Sync(29) | V_Sync(28) |
L48 | VS(179) | VS(178) | L25 | VS(133) | VS(132) | L2 | V_Sync(27) | V_Sync(26) |
L47 | VS(177) | VS(176) | L24 | VS(131) | VS(130) | L1 | V_Sync(25) | V_Sync(24) |
L46 | VS(175) | VS(174) | L23 | VS(129) | VS(128) | R1 | V_Sync(23) | V_Sync(22) |
L45 | VS(173) | VS(172) | L22 | VS(127) | VS(126) | R2 | V_Sync(21) | V_Sync(20) |
L44 | VS(171) | VS(170) | L21 | VS(125) | VS(124) | R3 | V_Sync(19) | V_Sync(18) |
Окончание таблицы Г.3
Символ | Бит 1 | Бит 0 | Символ | Бит 1 | Бит 0 | Символ | Бит 1 | Бит 0 |
R4 | V_Sync(17) | V_Sync(16) | R25 | VS(83) | VS(82) | R46 | VS(41) | VS(40) |
R5 | V_Sync(15) | V_Sync(14) | R26 | VS(81) | VS(80) | R47 | VS(39) | VS(38) |
R6 | V_Sync(13) | V_Sync(12) | R27 | VS(79) | VS(78) | R48 | VS(37) | VS(36) |
R7 | V_Sync(11) | V_Sync(10) | R28 | VS(77) | VS(76) | R49 | VS(35) | VS(34) |
R8 | V_Sync(9) | V_Sync(8) | R29 | VS(75) | VS(74) | R50 | VS(33) | VS(32) |
R9 | V_Sync(7) | V_Sync(6) | R30 | VS(73) | VS(72) | R51 | VS(31) | VS(30) |
R10 | V_Sync(5) | V_Sync(4) | R31 | VS(71) | VS(70) | R52 | VS(29) | VS(28) |
R11 | V_Sync(3) | V_Sync(2) | R32 | VS(69) | VS(68) | R53 | VS(27) | VS(26) |
R12 | V_Sync(1) | V_Sync(0) | R33 | VS(67) | VS(66) | R54 | VS(25) | VS(24) |
R13 | VS(107) | VS(106) | R34 | VS(65) | VS(64) | R55 | VS(23) | VS(22) |
R14 | VS(105) | VS(104) | R35 | VS(63) | VS(62) | R56 | VS(21) | VS(20) |
R15 | VS(103) | VS(102) | R36 | VS(61) | VS(60) | R57 | VS(19) | VS(18) |
R16 | VS(101) | VS(100) | R37 | VS(59) | VS(58) | R58 | VS(17) | VS(16) |
R17 | VS(99) | VS(98) | R38 | VS(57) | VS(56) | R59 | VS(15) | VS(14) |
R18 | VS(97) | VS(96) | R39 | VS(55) | VS(54) | R60 | VS(13) | VS(12) |
R19 | VS(95) | VS(94) | R40 | VS(53) | VS(52) | R61 | VS(11) | VS(10) |
R20 | VS(93) | VS(92) | R41 | VS(51) | VS(50) | R62 | VS(9) | VS(8) |
R21 | VS(91) | VS(90) | R42 | VS(49) | VS(48) | R63 | VS(7) | VS(6) |
R22 | VS(89) | VS(88) | R43 | VS(47) | VS(46) | R64 | VS(5) | VS(4) |
R23 | VS(87) | VS(86) | R44 | VS(45) | VS(44) | R65 | VS(3) | VS(2) |
R24 | VS(85) | VS(84) | R45 | VS(43) | VS(42) | R66 | VS(1) | VS(0) |
Таблица Г.4
Порядок передачи битов для речевого пакета со встроенной
сигнализацией, фрагмент 1
Символ | Бит 1 | Бит 0 | Символ | Бит 1 | Бит 0 | Символ | Бит 1 | Бит 0 |
L66 | VS(215) | VS(214) | L54 | VS(191) | VS(190) | L42 | VS(167) | VS(166) |
L65 | VS(213) | VS(212) | L53 | VS(189) | VS(188) | L41 | VS(165) | VS(164) |
L64 | VS(211) | VS(210) | L52 | VS(187) | VS(186) | L40 | VS(163) | VS(162) |
L63 | VS(209) | VS(208) | L51 | VS(185) | VS(184) | L39 | VS(161) | VS(160) |
L62 | VS(207) | VS(206) | L50 | VS(183) | VS(182) | L38 | VS(159) | VS(158) |
L61 | VS(205) | VS(204) | L49 | VS(181) | VS(180) | L37 | VS(157) | VS(156) |
L60 | VS(203) | VS(202) | L48 | VS(179) | VS(178) | L36 | VS(155) | VS(154) |
L59 | VS(201) | VS(200) | L47 | VS(177) | VS(176) | L35 | VS(153) | VS(152) |
L58 | VS(199) | VS(198) | L46 | VS(175) | VS(174) | L34 | VS(151) | VS(150) |
L57 | VS(197) | VS(196) | L45 | VS(173) | VS(172) | L33 | VS(149) | VS(148) |
L56 | VS(195) | VS(194) | L44 | VS(171) | VS(170) | L32 | VS(147) | VS(146) |
L55 | VS(193) | VS(192) | L43 | VS(169) | VS(168) | L31 | VS(145) | VS(144) |
Окончание таблицы Г.4
Символ | Бит 1 | Бит 0 | Символ | Бит 1 | Бит 0 | Символ | Бит 1 | Бит 0 |
L30 | VS(143) | VS(142) | R3 | LC(27) | LC(17) | R35 | VS(63) | VS(62) |
L29 | VS(141) | VS(140) | R4 | LC(7) | PC(13) | R36 | VS(61) | VS(60) |
L28 | VS(139) | VS(138) | R5 | LC(68) | LC(57) | R37 | VS(59) | VS(58) |
L27 | VS(137) | VS(136) | R6 | LC(46) | LC(36) | R38 | VS(57) | VS(56) |
L26 | VS(135) | VS(134) | R7 | LC(26) | LC(16) | R39 | VS(55) | VS(54) |
L25 | VS(133) | VS(132) | R8 | LC(6) | PC(12) | R40 | VS(53) | VS(52) |
L24 | VS(131) | VS(130) | R9 | QR(7) | QR(6) | R41 | VS(51) | VS(50) |
L23 | VS(129) | VS(128) | R10 | QR(5) | QR(4) | R42 | VS(49) | VS(48) |
L22 | VS(127) | VS(126) | R11 | QR(3) | QR(2) | R43 | VS(47) | VS(46) |
L21 | VS(125) | VS(124) | R12 | QR(1) | QR(0) | R44 | VS(45) | VS(44) |
L20 | VS(123) | VS(122) | R13 | VS(107) | VS(106) | R45 | VS(43) | VS(42) |
L19 | VS(121) | VS(120) | R14 | VS(105) | VS(104) | R46 | VS(41) | VS(40) |
L18 | VS(119) | VS(118) | R15 | VS(103) | VS(102) | R47 | VS(39) | VS(38) |
L17 | VS(117) | VS(116) | R16 | VS(101) | VS(100) | R48 | VS(37) | VS(36) |
L16 | VS(115) | VS(114) | R17 | VS(99) | VS(98) | R49 | VS(35) | VS(34) |
L15 | VS(113) | VS(112) | R18 | VS(97) | VS(96) | R50 | VS(33) | VS(32) |
L14 | VS(111) | VS(110) | R19 | VS(95) | VS(94) | R51 | VS(31) | VS(30) |
L13 | VS(109) | VS(108) | R20 | VS(93) | VS(92) | R52 | VS(29) | VS(28) |
L12 | CC(3) | CC(2) | R21 | VS(91) | VS(90) | R53 | VS(27) | VS(26) |
L11 | CC(1) | CC(0) | R22 | VS(89) | VS(88) | R54 | VS(25) | VS(24) |
L10 | Powl | LCSS(1) | R23 | VS(87) | VS(86) | R55 | VS(23) | VS(22) |
L9 | LCSS(0) | QR(8) | R24 | VS(85) | VS(84) | R56 | VS(21) | VS(20) |
L8 | LC(71) | LC(60) | R25 | VS(83) | VS(82) | R57 | VS(19) | VS(18) |
L7 | LC(49) | LC(39) | R26 | VS(81) | VS(80) | R58 | VS(17) | VS(16) |
L6 | LC(29) | LC(19) | R27 | VS(79) | VS(78) | R59 | VS(15) | VS(14) |
L5 | LC(9) | PC(15) | R28 | VS(77) | VS(76) | R60 | VS(13) | VS(12) |
L4 | LC(70) | LC(59) | R29 | VS(75) | VS(74) | R61 | VS(11) | VS(10) |
L3 | LC(48) | LC(38) | R30 | VS(73) | VS(72) | R62 | VS(9) | VS(8) |
L2 | LC(28) | LC(18) | R31 | VS(71) | VS(70) | R63 | VS(7) | VS(6) |
L1 | LC(8) | PC(14) | R32 | VS(69) | VS(68) | R64 | VS(5) | VS(4) |
R1 | LC(69) | LC(58) | R33 | VS(67) | VS(66) | R65 | VS(3) | VS(2) |
R2 | LC(47) | LC(37) | R34 | VS(65) | VS(64) | R66 | VS(1) | VS(0) |
Таблица Г.5
Порядок передачи битов для речевого пакета со встроенной
сигнализацией, фрагмент 2
Символ | Бит 1 | Бит 0 | Символ | Бит 1 | Бит 0 | Символ | Бит 1 | Бит 0 |
L66 | VS(215) | VS(214) | L31 | VS(145) | VS(144) | R5 | LC(64) | LC(53) |
L65 | VS(213) | VS(212) | L30 | VS(143) | VS(142) | R6 | LC(42) | LC(32) |
L64 | VS(211) | VS(210) | L29 | VS(141) | VS(140) | R7 | LC(22) | LC(12) |
L63 | VS(209) | VS(208) | L28 | VS(139) | VS(138) | R8 | LC(2) | PC(8) |
L62 | VS(207) | VS(206) | L27 | VS(137) | VS(136) | R9 | QR(7) | QR(6) |
L61 | VS(205) | VS(204) | L26 | VS(135) | VS(134) | R10 | QR(5) | QR(4) |
L60 | VS(203) | VS(202) | L25 | VS(133) | VS(132) | R11 | QR(3) | QR(2) |
L59 | VS(201) | VS(200) | L24 | VS(131) | VS(130) | R12 | QR(1) | QR(0) |
L58 | VS(199) | VS(198) | L23 | VS(129) | VS(128) | R13 | VS(107) | VS(106) |
L57 | VS(197) | VS(196) | L22 | VS(127) | VS(126) | R14 | VS(105) | VS(104) |
L56 | VS(195) | VS(194) | L21 | VS(125) | VS(124) | R15 | VS(103) | VS(102) |
L55 | VS(193) | VS(192) | L20 | VS(123) | VS(122) | R16 | VS(101) | VS(100) |
L54 | VS(191) | VS(190) | L19 | VS(121) | VS(120) | R17 | VS(99) | VS(98) |
L53 | VS(189) | VS(188) | L18 | VS(119) | VS(118) | R18 | VS(97) | VS(96) |
L52 | VS(187) | VS(186) | L17 | VS(117) | VS(116) | R19 | VS(95) | VS(94) |
L51 | VS(185) | VS(184) | L16 | VS(115) | VS(114) | R20 | VS(93) | VS(92) |
L50 | VS(183) | VS(182) | L15 | VS(113) | VS(112) | R21 | VS(91) | VS(90) |
L49 | VS(181) | VS(180) | L14 | VS(111) | VS(110) | R22 | VS(89) | VS(88) |
L48 | VS(179) | VS(178) | L13 | VS(109) | VS(108) | R23 | VS(87) | VS(86) |
L47 | VS(177) | VS(176) | L12 | CC(3) | CC(2) | R24 | VS(85) | VS(84) |
L46 | VS(175) | VS(174) | L11 | CC(1) | CC(0) | R25 | VS(83) | VS(82) |
L45 | VS(173) | VS(172) | L10 | Powl | LCSS(1) | R26 | VS(81) | VS(80) |
L44 | VS(171) | VS(170) | L9 | LCSS(0) | QR(8) | R27 | VS(79) | VS(78) |
L43 | VS(169) | VS(168) | L8 | LC(67) | LC(56) | R28 | VS(77) | VS(76) |
L42 | VS(167) | VS(166) | L7 | LC(45) | LC(35) | R29 | VS(75) | VS(74) |
L41 | VS(165) | VS(164) | L6 | LC(25) | LC(15) | R30 | VS(73) | VS(72) |
L40 | VS(163) | VS(162) | L5 | LC(5) | PC(11) | R31 | VS(71) | VS(70) |
L39 | VS(161) | VS(160) | L4 | LC(66) | LC(55) | R32 | VS(69) | VS(68) |
L38 | VS(159) | VS(158) | L3 | LC(44) | LC(34) | R33 | VS(67) | VS(66) |
L37 | VS(157) | VS(156) | L2 | LC(24) | LC(14) | R34 | VS(65) | VS(64) |
L36 | VS(155) | VS(154) | L1 | LC(4) | PC(10) | R35 | VS(63) | VS(62) |
L35 | VS(153) | VS(152) | R1 | LC(65) | LC(54) | R36 | VS(61) | VS(60) |
L34 | VS(151) | VS(150) | R2 | LC(43) | LC(33) | R37 | VS(59) | VS(58) |
L33 | VS(149) | VS(148) | R3 | LC(23) | LC(13) | R38 | VS(57) | VS(56) |
L32 | VS(147) | VS(146) | R4 | LC(3) | PC(9) | R39 | VS(55) | VS(54) |
Окончание таблицы Г.5
Символ | Бит 1 | Бит 0 | Символ | Бит 1 | Бит 0 | Символ | Бит 1 | Бит 0 |
R40 | VS(53) | VS(52) | R49 | VS(35) | VS(34) | R58 | VS(17) | VS(16) |
R41 | VS(51) | VS(50) | R50 | VS(33) | VS(32) | R59 | VS(15) | VS(14) |
R42 | VS(49) | VS(48) | R51 | VS(31) | VS(30) | R60 | VS(13) | VS(12) |
R43 | VS(47) | VS(46) | R52 | VS(29) | VS(28) | R61 | VS(11) | VS(10) |
R44 | VS(45) | VS(44) | R53 | VS(27) | VS(26) | R62 | VS(9) | VS(8) |
R45 | VS(43) | VS(42) | R54 | VS(25) | VS(24) | R63 | VS(7) | VS(6) |
R46 | VS(41) | VS(40) | R55 | VS(23) | VS(22) | R64 | VS(5) | VS(4) |
R47 | VS(39) | VS(38) | R56 | VS(21) | VS(20) | R65 | VS(3) | VS(2) |
R48 | VS(37) | VS(36) | R57 | VS(19) | VS(18) | R66 | VS(1) | VS(0) |
Таблица Г.6
Порядок передачи битов для речевого пакета со встроенной
сигнализацией, фрагмент 3
Символ | Бит 1 | Бит 0 | Символ | Бит 1 | Бит 0 | Символ | Бит 1 | Бит 0 |
L66 | VS(215) | VS(214) | L43 | VS(169) | VS(168) | L20 | VS(123) | VS(122) |
L65 | VS(213) | VS(212) | L42 | VS(167) | VS(166) | L19 | VS(121) | VS(120) |
L64 | VS(211) | VS(210) | L41 | VS(165) | VS(164) | L18 | VS(119) | VS(118) |
L63 | VS(209) | VS(208) | L40 | VS(163) | VS(162) | L17 | VS(117) | VS(116) |
L62 | VS(207) | VS(206) | L39 | VS(161) | VS(160) | L16 | VS(115) | VS(114) |
L61 | VS(205) | VS(204) | L38 | VS(159) | VS(158) | L15 | VS(113) | VS(112) |
L60 | VS(203) | VS(202) | L37 | VS(157) | VS(156) | L14 | VS(111) | VS(110) |
L59 | VS(201) | VS(200) | L36 | VS(155) | VS(154) | L13 | VS(109) | VS(108) |
L58 | VS(199) | VS(198) | L35 | VS(153) | VS(152) | L12 | CC(3) | CC(2) |
L57 | VS(197) | VS(196) | L34 | VS(151) | VS(150) | L11 | CC(1) | CC(0) |
L56 | VS(195) | VS(194) | L33 | VS(149) | VS(148) | L10 | Powl | LCSS(1) |
L55 | VS(193) | VS(192) | L32 | VS(147) | VS(146) | L9 | LCSS(0) | QR(8) |
L54 | VS(191) | VS(190) | L31 | VS(145) | VS(144) | L8 | LC(63) | LC(52) |
L53 | VS(189) | VS(188) | L30 | VS(143) | VS(142) | L7 | LC(41) | LC(31) |
L52 | VS(187) | VS(186) | L29 | VS(141) | VS(140) | L6 | LC(21) | LC(11) |
L51 | VS(185) | VS(184) | L28 | VS(139) | VS(138) | L5 | LC(1) | PC(7) |
L50 | VS(183) | VS(182) | L27 | VS(137) | VS(136) | L4 | LC(62) | LC(51) |
L49 | VS(181) | VS(180) | L26 | VS(135) | VS(134) | L3 | LC(40) | LC(30) |
L48 | VS(179) | VS(178) | L25 | VS(133) | VS(132) | L2 | LC(20) | LC(10) |
L47 | VS(177) | VS(176) | L24 | VS(131) | VS(130) | L1 | LC(0) | PC(6) |
L46 | VS(175) | VS(174) | L23 | VS(129) | VS(128) | R1 | LC(61) | LC(50) |
L45 | VS(173) | VS(172) | L22 | VS(127) | VS(126) | R2 | CS(4) | CS(3) |
L44 | VS(171) | VS(170) | L21 | VS(125) | VS(124) | R3 | CS(2) | CS(1) |
Окончание таблицы Г.6
Символ | Бит 1 | Бит 0 | Символ | Бит 1 | Бит 0 | Символ | Бит 1 | Бит 0 |
R4 | CS(0) | PC(5) | R25 | VS(83) | VS(82) | R46 | VS(41) | VS(40) |
R5 | H1(4) | H2(4) | R26 | VS(81) | VS(80) | R47 | VS(39) | VS(38) |
R6 | H3(4) | H4(4) | R27 | VS(79) | VS(78) | R48 | VS(37) | VS(36) |
R7 | H5(4) | H6(4) | R28 | VS(77) | VS(76) | R49 | VS(35) | VS(34) |
R8 | H7(4) | PC(4) | R29 | VS(75) | VS(74) | R50 | VS(33) | VS(32) |
R9 | QR(7) | QR(6) | R30 | VS(73) | VS(72) | R51 | VS(31) | VS(30) |
R10 | QR(5) | QR(4) | R31 | VS(71) | VS(70) | R52 | VS(29) | VS(28) |
R11 | QR(3) | QR(2) | R32 | VS(69) | VS(68) | R53 | VS(27) | VS(26) |
R12 | QR(1) | QR(0) | R33 | VS(67) | VS(66) | R54 | VS(25) | VS(24) |
R13 | VS(107) | VS(106) | R34 | VS(65) | VS(64) | R55 | VS(23) | VS(22) |
R14 | VS(105) | VS(104) | R35 | VS(63) | VS(62) | R56 | VS(21) | VS(20) |
R15 | VS(103) | VS(102) | R36 | VS(61) | VS(60) | R57 | VS(19) | VS(18) |
R16 | VS(101) | VS(100) | R37 | VS(59) | VS(58) | R58 | VS(17) | VS(16) |
R17 | VS(99) | VS(98) | R38 | VS(57) | VS(56) | R59 | VS(15) | VS(14) |
R18 | VS(97) | VS(96) | R39 | VS(55) | VS(54) | R60 | VS(13) | VS(12) |
R19 | VS(95) | VS(94) | R40 | VS(53) | VS(52) | R61 | VS(11) | VS(10) |
R20 | VS(93) | VS(92) | R41 | VS(51) | VS(50) | R62 | VS(9) | VS(8) |
R21 | VS(91) | VS(90) | R42 | VS(49) | VS(48) | R63 | VS(7) | VS(6) |
R22 | VS(89) | VS(88) | R43 | VS(47) | VS(46) | R64 | VS(5) | VS(4) |
R23 | VS(87) | VS(86) | R44 | VS(45) | VS(44) | R65 | VS(3) | VS(2) |
R24 | VS(85) | VS(84) | R45 | VS(43) | VS(42) | R66 | VS(1) | VS(0) |
Таблица Г.7
Порядок передачи битов для речевого пакета со встроенной
сигнализацией, фрагмент 4
Символ | Бит 1 | Бит 0 | Символ | Бит 1 | Бит 0 | Символ | Бит 1 | Бит 0 |
L66 | VS(215) | VS(214) | L55 | VS(193) | VS(192) | L44 | VS(171) | VS(170) |
L65 | VS(213) | VS(212) | L54 | VS(191) | VS(190) | L43 | VS(169) | VS(168) |
L64 | VS(211) | VS(210) | L53 | VS(189) | VS(188) | L42 | VS(167) | VS(166) |
L63 | VS(209) | VS(208) | L52 | VS(187) | VS(186) | L41 | VS(165) | VS(164) |
L62 | VS(207) | VS(206) | L51 | VS(185) | VS(184) | L40 | VS(163) | VS(162) |
L61 | VS(205) | VS(204) | L50 | VS(183) | VS(182) | L39 | VS(161) | VS(160) |
L60 | VS(203) | VS(202) | L49 | VS(181) | VS(180) | L38 | VS(159) | VS(158) |
L59 | VS(201) | VS(200) | L48 | VS(179) | VS(178) | L37 | VS(157) | VS(156) |
L58 | VS(199) | VS(198) | L47 | VS(177) | VS(176) | L36 | VS(155) | VS(154) |
L57 | VS(197) | VS(196) | L46 | VS(175) | VS(174) | L35 | VS(153) | VS(152) |
L56 | VS(195) | VS(194) | L45 | VS(173) | VS(172) | L34 | VS(151) | VS(150) |
Окончание таблицы Г.7
Символ | Бит 1 | Бит 0 | Символ | Бит 1 | Бит 0 | Символ | Бит 1 | Бит 0 |
L33 | VS(149) | VS(148) | R2 | H3(1) | H4(1) | R36 | VS(61) | VS(60) |
L32 | VS(147) | VS(146) | R3 | H5(1) | H6(1) | R37 | VS(59) | VS(58) |
L31 | VS(145) | VS(144) | R4 | H7(1) | PC(1) | R38 | VS(57) | VS(56) |
L30 | VS(143) | VS(142) | R5 | H1(0) | H2(0) | R39 | VS(55) | VS(54) |
L29 | VS(141) | VS(140) | R6 | H3(0) | H4(0) | R40 | VS(53) | VS(52) |
L28 | VS(139) | VS(138) | R7 | H5(0) | H6(0) | R41 | VS(51) | VS(50) |
L27 | VS(137) | VS(136) | R8 | H7(0) | PC(0) | R42 | VS(49) | VS(48) |
L26 | VS(135) | VS(134) | R9 | QR(7) | QR(6) | R43 | VS(47) | VS(46) |
L25 | VS(133) | VS(132) | R10 | QR(5) | QR(4) | R44 | VS(45) | VS(44) |
L24 | VS(131) | VS(130) | R11 | QR(3) | QR(2) | R45 | VS(43) | VS(42) |
L23 | VS(129) | VS(128) | R12 | QR(1) | QR(0) | R46 | VS(41) | VS(40) |
L22 | VS(127) | VS(126) | R13 | VS(107) | VS(106) | R47 | VS(39) | VS(38) |
L21 | VS(125) | VS(124) | R14 | VS(105) | VS(104) | R48 | VS(37) | VS(36) |
L20 | VS(123) | VS(122) | R15 | VS(103) | VS(102) | R49 | VS(35) | VS(34) |
L19 | VS(121) | VS(120) | R16 | VS(101) | VS(100) | R50 | VS(33) | VS(32) |
L18 | VS(119) | VS(118) | R17 | VS(99) | VS(98) | R51 | VS(31) | VS(30) |
L17 | VS(117) | VS(116) | R18 | VS(97) | VS(96) | R52 | VS(29) | VS(28) |
L16 | VS(115) | VS(114) | R19 | VS(95) | VS(94) | R53 | VS(27) | VS(26) |
L15 | VS(113) | VS(112) | R20 | VS(93) | VS(92) | R54 | VS(25) | VS(24) |
L14 | VS(111) | VS(110) | R21 | VS(91) | VS(90) | R55 | VS(23) | VS(22) |
L13 | VS(109) | VS(108) | R22 | VS(89) | VS(88) | R56 | VS(21) | VS(20) |
L12 | CC(3) | CC(2) | R23 | VS(87) | VS(86) | R57 | VS(19) | VS(18) |
L11 | CC(1) | CC(0) | R24 | VS(85) | VS(84) | R58 | VS(17) | VS(16) |
L10 | Powl | LCSS(1) | R25 | VS(83) | VS(82) | R59 | VS(15) | VS(14) |
L9 | LCSS(0) | QR(8) | R26 | VS(81) | VS(80) | R60 | VS(13) | VS(12) |
L8 | H1(3) | H2(3) | R27 | VS(79) | VS(78) | R61 | VS(11) | VS(10) |
L7 | H3(3) | H4(3) | R28 | VS(77) | VS(76) | R62 | VS(9) | VS(8) |
L6 | H5(3) | H6(3) | R29 | VS(75) | VS(74) | R63 | VS(7) | VS(6) |
L5 | H7(3) | PC(3) | R30 | VS(73) | VS(72) | R64 | VS(5) | VS(4) |
L4 | H1(2) | H2(2) | R31 | VS(71) | VS(70) | R65 | VS(3) | VS(2) |
L3 | H3(2) | H4(2) | R32 | VS(69) | VS(68) | R66 | VS(1) | VS(0) |
L2 | H5(2) | H6(2) | R33 | VS(67) | VS(66) | |
L1 | H7(2) | PC(2) | R34 | VS(65) | VS(64) |
R1 | H1(1) | H2(1) | R35 | VS(63) | VS(62) |
Таблица Г.8
Порядок передачи битов для речевого пакета со встроенным
сообщением Null
Символ | Бит 1 | Бит 0 | Символ | Бит 1 | Бит 0 | Символ | Бит 1 | Бит 0 |
L66 | VS(215) | VS(214) | L31 | VS(145) | VS(144) | R5 | H1(3) | PC(11) |
L65 | VS(213) | VS(212) | L30 | VS(143) | VS(142) | R6 | H1(2) | PC(10) |
L64 | VS(211) | VS(210) | L29 | VS(141) | VS(140) | R7 | H1(1) | PC(9) |
L63 | VS(209) | VS(208) | L28 | VS(139) | VS(138) | R8 | H1(0) | PC(8) |
L62 | VS(207) | VS(206) | L27 | VS(137) | VS(136) | R9 | QR(7) | QR(6) |
L61 | VS(205) | VS(204) | L26 | VS(135) | VS(134) | R10 | QR(5) | QR(4) |
L60 | VS(203) | VS(202) | L25 | VS(133) | VS(132) | R11 | QR(3) | QR(2) |
L59 | VS(201) | VS(200) | L24 | VS(131) | VS(130) | R12 | QR(1) | QR(0) |
L58 | VS(199) | VS(198) | L23 | VS(129) | VS(128) | R13 | VS(107) | VS(106) |
L57 | VS(197) | VS(196) | L22 | VS(127) | VS(126) | R14 | VS(105) | VS(104) |
L56 | VS(195) | VS(194) | L21 | VS(125) | VS(124) | R15 | VS(103) | VS(102) |
L55 | VS(193) | VS(192) | L20 | VS(123) | VS(122) | R16 | VS(101) | VS(100) |
L54 | VS(191) | VS(190) | L19 | VS(121) | VS(120) | R17 | VS(99) | VS(98) |
L53 | VS(189) | VS(188) | L18 | VS(119) | VS(118) | R18 | VS(97) | VS(96) |
L52 | VS(187) | VS(186) | L17 | VS(117) | VS(116) | R19 | VS(95) | VS(94) |
L51 | VS(185) | VS(184) | L16 | VS(115) | VS(114) | R20 | VS(93) | VS(92) |
L50 | VS(183) | VS(182) | L15 | VS(113) | VS(112) | R21 | VS(91) | VS(90) |
L49 | VS(181) | VS(180) | L14 | VS(111) | VS(110) | R22 | VS(89) | VS(88) |
L48 | VS(179) | VS(178) | L13 | VS(109) | VS(108) | R23 | VS(87) | VS(86) |
L47 | VS(177) | VS(176) | L12 | CC(3) | CC(2) | R24 | VS(85) | VS(84) |
L46 | VS(175) | VS(174) | L11 | CC(1) | CC(0) | R25 | VS(83) | VS(82) |
L45 | VS(173) | VS(172) | L10 | Powl | LCSS(1) | R26 | VS(81) | VS(80) |
L44 | VS(171) | VS(170) | L9 | LCSS(0) | QR(8) | R27 | VS(79) | VS(78) |
L43 | VS(169) | VS(168) | L8 | N_LC(10) | PC(7) | R28 | VS(77) | VS(76) |
L42 | VS(167) | VS(166) | L7 | N_LC(9) | PC(6) | R29 | VS(75) | VS(74) |
L41 | VS(165) | VS(164) | L6 | N_LC(8) | PC(5) | R30 | VS(73) | VS(72) |
L40 | VS(163) | VS(162) | L5 | N_LC(7) | PC(4) | R31 | VS(71) | VS(70) |
L39 | VS(161) | VS(160) | L4 | N_LC(6) | PC(3) | R32 | VS(69) | VS(68) |
L38 | VS(159) | VS(158) | L3 | N_LC(5) | PC(2) | R33 | VS(67) | VS(66) |
L37 | VS(157) | VS(156) | L2 | N_LC(4) | PC(1) | R34 | VS(65) | VS(64) |
L36 | VS(155) | VS(154) | L1 | N_LC(3) | PC(0) | R35 | VS(63) | VS(62) |
L35 | VS(153) | VS(152) | R1 | N_LC(2) | PC(15) | R36 | VS(61) | VS(60) |
L34 | VS(151) | VS(150) | R2 | N_LC(1) | PC(14) | R37 | VS(59) | VS(58) |
L33 | VS(149) | VS(148) | R3 | N_LC(0) | PC(13) | R38 | VS(57) | VS(56) |
L32 | VS(147) | VS(146) | R4 | H1(4) | PC(12) | R39 | VS(55) | VS(54) |
Окончание таблицы Г.8
Символ | Бит 1 | Бит 0 | Символ | Бит 1 | Бит 0 | Символ | Бит 1 | Бит 0 |
R40 | VS(53) | VS(52) | R49 | VS(35) | VS(34) | R58 | VS(17) | VS(16) |
R41 | VS(51) | VS(50) | R50 | VS(33) | VS(32) | R59 | VS(15) | VS(14) |
R42 | VS(49) | VS(48) | R51 | VS(31) | VS(30) | R60 | VS(13) | VS(12) |
R43 | VS(47) | VS(46) | R52 | VS(29) | VS(28) | R61 | VS(11) | VS(10) |
R44 | VS(45) | VS(44) | R53 | VS(27) | VS(26) | R62 | VS(9) | VS(8) |
R45 | VS(43) | VS(42) | R54 | VS(25) | VS(24) | R63 | VS(7) | VS(6) |
R46 | VS(41) | VS(40) | R55 | VS(23) | VS(22) | R64 | VS(5) | VS(4) |
R47 | VS(39) | VS(38) | R56 | VS(21) | VS(20) | R65 | VS(3) | VS(2) |
R48 | VS(37) | VS(36) | R57 | VS(19) | VS(18) | R66 | VS(1) | VS(0) |
Передаваемый сигнал состоит из последовательности информационных полей. Каждое поле в свою очередь делится на биты. Например, кодовое слово 0 речи (C_0) состоит из 24 битов, которые нумеруются 23, 22, 21, ... 1, 0. Наименее значимый бит в поле всегда под номером 0. Как правило, наименее значимый бит всегда передается последним. Наименее значимый бит - самый правый бит. Номер бита всегда заключен в круглые скобки; например, HC_12 (1) относится к вектору для кодового слова Хэмминга двенадцатого столбца первого бита.
Большая часть информационных полей подвергается проверке поля четности для корректирующего кода ошибки. Имя кода всегда используется для обозначения поля проверки четности. Например, когда для защиты встроенного кодового слова используется QR-код EMB, то поле проверки четности называется qr(x). Оно содержит проверочные биты QR квадратичного циклического кода проверки, при этом номер битового индекса "x" может иметь значение от 8 до 0. Бит с номером 0 - всегда наименее значимый бит поля проверки четности и всегда изображается как самый правый бит. В большинстве случаев номер индекса для бита поля, как и в случае "HC11 (3)", обозначается как бит 3 поля.
В таблицах используются следующие сокращения:
- CC - цветовой код;
- D_Sync - общий пакет синхронизации данных;
- DT - поле типа данных для общих пакетов данных;
- Golay - код Голея;
- HRx - проверочный бит кода Хэмминга из ряда "x" первого компонентного кода-произведения (196,96);
- HCx - проверочный бит кода Хэмминга из столбца "x" второго компонентного кода-произведения (196,96);
- Hx - проверочные биты кодового слова с порядковым номером "x" первого компонентного кода Хэмминга;
- I - информационный бит;
- LCSS - начало/конец управления соединением;
- N_LC - неиспользуемый бит LC;
- PC - проверочный бит второго компонентного кода четности кода-произведения (128,72);
- Powl - индикатор управления мощностью и приоритетом;
- QR - проверочные биты квадратичного циклического кода;
- R - зарезервированный бит;
- R_Sync - синхронизация обратного канала;
- RC - бит информации обратного канала;
- Trellis_Dibit - перемеженные кодовые элементы треллис-кода;
- V_Sync - синхронизация пакета речи TDMA;
- VS - бит сокета вокодера.
(обязательное)
ТАЙМЕРЫ И КОНСТАНТЫ В НАСТОЯЩЕМ КОМПЛЕКСЕ СТАНДАРТОВ
Д.1 Таймеры и константы - введение
Это приложение определяет значения таймеров и констант оборудования цифровой ППР. Значение должно быть выбрано разработчиком АС из указанного диапазона. Для других таймеров и констант значение может быть определено по умолчанию. Выбор значений таймеров и констант в пределах указанных диапазонов на совместимость оборудования не влияет. Таймеры и константы должны быть сконфигурированы в оборудовании настоящего стандарта.
Д.2 Таймеры канального уровня (уровень 2)
Таймеры канального уровня:
- T_ChMonTo - контроль времени простоя канала. Минимальное значение - 40 мс;
- T_ChSyncTo - контроль времени простоя синхронизации канала. Минимальное значение - 390 мс;
- T_MSInactiv - таймер бездействия АС. Значение по умолчанию - 5 с. Максимальное значение - бесконечность;
- T_CallHt - период удержания вызова. Значение по умолчанию - 3 с. Максимальное значение - бесконечность;
- T_ChHt - период удержания канала. T_ChHt представляет собой разницу между T_MSInactiv и T_CallHt;
- T_Monitor - таймер наблюдения (мониторинга). Значение выбирается разработчиком АС. Максимальное значение - 720 мс.
Примечание - Таймер наблюдения (мониторинга) определяет период времени контроля радиочастоты канала АС и попыток синхронизации;
- T_TxCC - таймер передачи CC. Значение выбирается разработчиком АС. Максимальное значение - 360 мс.
Примечание - Таймер передачи CC является таймером только прямого режима. Он используется, когда требуется передача из состояний Out_of_Sync или In_Sync_Unknown_System, и АС решила, что постоянно находится в канале. Этот таймер устанавливает продолжительность времени, когда АС попытается получить информацию о CC, встроенном в получаемый сигнал;
- T_SyncWu - таймер синхронизации WU. Значение выбирается разработчиком АС. Максимальное значение - 360 мс.
Примечание - Таймер синхронизации WU является параметром режима АС. Этот таймер устанавливает период, когда АС пытается запросить синхросигнал после передачи PDU WakeUp (запуск ретранслятора) для активации АС, передаваемый в восходящем канале;
- T_TxCCSlot - таймер передачи CC таймслота. Значение выбирается разработчиком АС. Максимальное значение - 720 мс.
Примечание - Таймер передачи CC таймслота является таймером режима АС. Он используется, когда требуется передача из состояний Out_of_Sync или In_Sync_Unknown_System, и АС решила, что она активно находится в канале. Этот таймер устанавливает период, когда АС попытается получить CC и информацию о нумерации временного канала, встроенного в полученный сигнал;
- T_IdleSrch - таймер поиска в режиме ожидания. Значение выбирается разработчиком АС. Максимальное значение - 540 мс.
Примечание - Этот таймер является таймером режима АС. Он используется, когда требуется передача, АС соответствует CC и определяет структуру разделения на временные каналы. Этот таймер устанавливает период, когда АС попытается решить, что желаемый временной канал неактивен, прежде чем отказаться от передачи;
- T_Holdoff - таймер случайного периода удержания. АС случайно генерирует продолжительность таймера, начиная с равномерного распределения по диапазону. Минимальное значение - 0 мс. Рекомендуемое максимальное значение - 1000 мс для не строго ограниченного во времени CSBK ACK/NACK сообщений.
Примечания
1 Таймер случайного периода удержания является таймером режима АС. Он используется, когда требуется не строго ограниченная во времени передача и канал занят. Тогда АС ожидает случайное количество времени, прежде чем попытается передать снова. Фактический диапазон будет специализированным.
2 Примером варианта использования являются сообщения данных, поставленные в очередь, в то время как АС ожидает, когда канал станет неактивным, что уменьшает коллизии в ретрансляторе.
Д.3 Константы канального уровня (уровень 2)
N_RssiLo - пороговое значение RSSI для мониторинга активности в канале.
Рекомендуемые значения N_RssiLo по умолчанию для режима доступа "по протоколу LBT для всех каналов" показаны в
таблице Д.1. Рекомендуемое значение по умолчанию для режима доступа "по протоколу LBT с учетом CC" составляет минус 122 дБм. Абсолютная точность не должна превышать +/- 4 дБ.
Таблица Д.1
Рекомендуемые значения по умолчанию для режима доступа
"по протоколу LBT для всех каналов" со всеми
пороговыми уровнями N_RssiLo
Диапазон частот, МГц | Пороговый уровень по умолчанию, дБм |
От 30 до 137 | Минус 101 |
От 137 до 300 включ. | Минус 107 |
Свыше 300 | Минус 113 |
Примечание - Пороговые уровни по умолчанию даны для нагрузки 50 Ом. |
N_Wakeup - порог запуска сообщения. Рекомендуемое значение равно 2.
Примечание - Порог запуска сообщения является параметром режима АС. Он определяет максимальное количество времени, которое затратит АС в течение цикла TX_Wakeup при попытке активировать нисходящий канал ретранслятора.
n_DfragMax - максимальная длина фрагмента данных. Значение равно 1500 байтов.
Примечание - Протокольный уровень 2 должен буферизовать данные до длины N_DFMax прежде, чем передавать их на более высокий уровень.
N_BlockMax - максимальное количество блоков в пакете, включая блок заголовка.
Д.4 Таймеры уровня управления вызовами (уровень 3)
Таймеры уровня управления вызовами уровня 3 приведены в
таблице Д.2.
Таблица Д.2
Обозначение таймера | Описание таймера |
T_AckWait | Рекомендуемое значение соответствует 360 мс для UU_Ans_Rsp. Рекомендуемое минимальное значение (системы одновременной передачи) соответствует 2,0 с |
T_TO | Таймер ограничения времени передачи. Значение соответствует 180 с для прямого режима. Значение выбирается разработчиком АС между 0 <1> и 180 с для режимов ретрансляции и транкингового |
CT_RHOT | Таймер случайного времени удержания передачи CT_CSBK. Используется для минимизации количества сбоев передачи CT_CSBK. Если временные параметры ведущей АС неизвестны (не был получен CSBK), то используется равномерное распределение между значениями от 0 до 3,24 с с шагом увеличения 60 мс. Если временные параметры ведущей АС известны, то после передачи CT_CSBK: от 2,16 до 3,24 с с шагом увеличения 60 мс. Диапазон уменьшения до 120 мс для каждого отмененного запланированного CT_CSBK |
NoLeader | До момента нарастания мощности или смены канала промежуток времени, в течение которого АС будет проверять канал на наличие информации о временных параметрах сети цифровой ППР до момента передачи запроса. Значение соответствует 4,5 мин |
SA | Промежуток времени, в течение которого в сети цифровой ППР действительна информация о синхронизации, пока АС не потребуется обновление информации о синхронизации. Значение соответствует 10 мин, шаг увеличения (SAIncr) равен 500 мс |
SyncAgeWarning | Промежуток времени, в течение которого АС будет работать без обновления информации о синхронизации без запроса обновления информации о синхронизации. Значение соответствует 9 мин (значение BeaconInterval, умноженное на 2) |
<1> T_AckWait используется, когда АС передает CSBK и ожидает ответа от адресата. После истечения данного таймера АС пытается заново передать CSBK, если не превышен CSBK_Retry_Limit. Примечания 1 Таймер отключается, если T_TO достигает значения 0 с. 2 Значение SA связано со значением требований к погрешности вследствие ухода частоты опорного генератора времени прямого режима TDMA, указанных в 17.1.5. 3 Значение SyncAgeWarning связано со значением требований к погрешности вследствие ухода частоты опорного генератора времени прямого режима TDMA, указанных в 17.1.5. |
Д.5 Константы уровня управления вызовами (уровень 3)
Константы уровня управления вызовами уровня 3 приведены в
таблице Д.3.
Таблица Д.3
Обозначение константы | Описание константы |
N_CSBKRetry | Ограничение попыток передачи CSBK. Рекомендуемое значение равно 1 для UU_V_Req |
BeaconDuration | Длительность передачи CT_CSBK_Beacon и CT_CSBK_Prop. Минимальное значение - 600 мс |
BeaconInterval | Время между началом двух последовательных сеансов передачи CT_CSBK_Beacon, осуществляемых ведущей АС по определению временных параметров сети цифровой ППР. Значение - 4,5 мин |
CTDuration | Длительность передачи CT_CSBK_Req и CT_CSBK_Resp. Минимальное значение - 180 мс |
(обязательное)
СОСТОЯНИЙ АБОНЕНТСКОЙ СТАНЦИИ
Е.1 Обзор состояний абонентской станции - введение
В настоящем приложении описываются некоторые SDL-диаграммы, которые могут быть использованы в качестве обзора состояний АС.
Е.2 Состояния абонентской станции и описание SDL
Е.2.1 Общее
Состояния АС делятся на два уровня. Состояния первого уровня связаны с синхронизацией, CC и разделением (режим ретранслятора и только прямой режим TDMA) распознавания. Второй уровень имеет дело с обычным удержанием приема и передачи управления.
Е.2.2 SDL абонентской станции уровня 1
SDL АС уровня 1 показаны на
рисунке Е.1 для прямого режима,
рисунок Е.2 - для режима ретранслятора и
рисунок Е.3 - для режима прямого TDMA соответственно. Состояние уровня 1 - Out_of_Sync и In_Sync определены ниже:
- Out_of_Sync: это состояние возникает, когда АС не определила или потеряла синхронизацию на канале. Это может произойти из-за многочисленных причин, вытекающих из-за отсутствия сигнала или помех в совмещенном канале от аналоговых или цифровых АС, а также преодолений глубокого замирания;
- In_Sync: это состояние возникает после того, как АС успешно обнаружила синхросигнал речи или данных. В этом состоянии АС ищет соответствие CC в прямом режиме и соответствие CC в нисходящей таймслотовой структуре в режиме повторителя.
Рисунок Е.1 - SDL-диаграмма АС уровня 1, прямой режим
Рисунок Е.2 - SDL-диаграмма АС уровня 1, режим ретранслятора
Рисунок Е.3 - SDL-диаграмма АС уровня 2
Состояние In_Sync делится на два уровня. Это Unknown_System и My_System. Описания этих состояний приведены ниже:
- Unknown_System: это состояние возникает, когда CC в прямом режиме или CC и номер идентификатора таймслота в режиме ретранслятора или в режиме прямого TDMA неизвестны приемнику АС. Если CC не совпадает или отсутствует сигнал синхронизации, АС переходит в состояние Out_of_Sync. Если CC соответствует и таймслотовая структура определяется (только в режиме ретранслятора), АС переходит в состояние My_System;
- My_System: это состояние возникает, когда CC в прямом режиме или CC и идентификатор номера таймслота в режиме ретранслятора известны приемнику АС. Если синхронизация потеряна или CC больше не может быть распознан, АС переходит в состояние Out_of_Sync. Она также будет переходить в состояние Out_of_Sync, когда теряет уверенность в CC.
Е.2.3 SDL абонентской станции уровня 2
SDL АС уровня 2 переходит в состояние первого уровня In_Sync_My_System. Они одинаковы для прямого режима, режима ретранслятора и режима прямого TDMA и показаны на
рисунке Е.3.
Состояния уровня 2 - Not_in_Call, My_Call, Others_Call, In_Session и Передача. Они представлены ниже:
- Not_in_Call: АС находится в таком состоянии, когда она не в состоянии определить ID назначения. В режиме ретранслятора это может произойти во время удержания канала. Определение назначения ID переводит АС в состояние My_Call, Others_Call или In_Session;
- My_Call: в этом состоянии ID разговорной группы или ID АС декодируется во время разговора через речевой LC-заголовок (Voice_LC_Header) или Embedded_LC. Здесь АС является участником вызова;
- Others_Call: АС переходит в это состояние, когда ID разговорной группы или ID АС не соответствует ID разговорной группы или конкретной АС. Находясь в этом состоянии и при соответствии нового идентификатора, она перейдет либо в My_Call, если они будут получены через Voice_LC_Header или Embedded_LC или In_Session, если они будут получены через Voice_Terminator_with_LC.
Примечание - Это состояние включает в себя прием речевых сообщений и удержание вызова для другого вызова;
- In_Session: АС переходит в это состояние, когда ID разговорной группы или ID АС декодирован через Voice_Terminator_with_LC. Это называется hangtimeHere (АС является участником вызова);
- Transmit: в этом состоянии АС передает речь, данные или CSBK в соответствующий таймслот.
(обязательное)
ОСОБЕННОСТИ ФУНКЦИОНАЛЬНОЙ СОВМЕСТИМОСТИ
Ж.1 Особенности функциональной совместимости - введение
Для обеспечения совместимости радиоинтерфейса типы функций (услуг), реализуемых через обмен CSBK-сообщениями, должны быть закодированы и идентифицированы посредством двух информационных полей - FID и CSBKO, где FID кодирует номер набора функций, а CSBKO - тип функции внутри данного набора. Аналогично типы сигнализаций, передаваемых в сообщениях FULL LC, кодируются парой значений FID и FLCO. Оборудование, производимое в рамках данного стандарта, должно поддерживать весь набор функций и сигнализаций, PDU которых в поле FID содержит константу SFID (т.е. 0016). Оборудование может не поддерживать или поддержать один или несколько дополнительных наборов функций и сигнализаций, PDU которых в поле FID содержит константу, отличную от SFID (т.е. MFID, идентификатор разработчика дополнительных функций и/или сигнализаций). АС должна игнорировать любые принятые PDU, в которых поле FID содержит неизвестный ей MFID. Ретранслятор должен ретранслировать PDU с любым содержимым поля FID.
Ж.2 Набор ID функций (FID)
Производитель, разработавший дополнительный набор функций, может получить MFID для данного набора в установленном порядке. Допускается использование одного и того же MFID для идентификации сразу нескольких наборов протоколов и услуг, если это не приводит к конфликтам при функционировании оборудования. Допускается одновременная поддержка дополнительных наборов функций от разных производителей (поддержка нескольких MFID).
Диапазон FID, доступный для распределения MFID, приведен в
таблице Ж.1.
Таблица Ж.1
IE | Размер, бит | Значение | Комментарий |
FID | 8 | 0016 | SFID, описанный в данном стандарте |
| | 0116 - 0316 | Зарезервировано для будущей стандартизации |
| | 0416 - 5516 | MFID сторонних производителей |
| | 5616 | MFID в рамках данного стандарта |
| | 5716 - 7F16 | MFID сторонних производителей |
| | 8016 - FF16 | MFID, зарезервированные для будущего распределения |
(обязательное)
ВРЕМЕННЫЕ ПАРАМЕТРЫ ПРЯМОГО РЕЖИМА
В случае, показанном на
рисунке И.1, АС передает в прямом режиме, затем переходит в режим готовности к приему сообщения от второй АС. Так как вторая АС может быть на значительном расстоянии от первой АС, ее пакет может быть задержан относительно слотовой структуры, определяемой первой АС. Настоящим комплексом стандартов определено, что задержка может быть до 1 мс. При этом первая АС готова получить сообщение после 2,5 мс передачи пакета.
Рисунок И.1 - Диаграмма временных параметров прямого режима
В этом случае АС передает пакет в таймслоте 1 и затем прослушивает пакет в таймслоте 2. В качестве альтернативы АС передает общий пакет в таймслоте 2 и затем прослушивает пакет в таймслоте 1.
(обязательное)
К.1 Анализ речевого сигнала
В этом приложении представлены методы, используемые для оценки параметров речевой модели МВЕ. В подходе, используемом в речевом кодере, параметры возбуждения и спектральной огибающей оцениваются одновременно, так что синтезированный спектр наиболее близок, в смысле среднеквадратичного отклонения, к исходному речевому спектру.
Структурная схема алгоритма анализа показана на
рисунке К.1.
Рисунок К.1 - Структурная схема алгоритма анализа речи
Параметрами речевой модели, которые должны быть оценены для каждого речевого кадра, являются: период основного тона (или, что эквивалентно, основная частота), вокализованные/невокализованные значения (V/UV значения), спектральные амплитуды, которые характеризуют огибающую спектра.
Входным сигналом для анализатора речи и, следовательно, кодера является: дискретный речевой сигнал, полученный с помощью аналого-цифрового преобразователя путем дискретизации аналогового речевого сигнала с частотой дискретизации 8 кГц (т.е. с периодом дискретизации 125 мкс) и ограниченный диапазоном значений от минус 32768 до 32767, что соответствует пятнадцатиразрядному дискретному отсчету амплитуды без знака. Этот речевой сигнал сначала должен быть отфильтрован цифровым способом, чтобы удалить постоянную составляющую сигнала. Это достигается путем пропускания входного сигнала через цифровой фильтр верхних частот со следующей передаточной функцией

(К.1)
Результирующий отфильтрованный сигнал обозначается символом s(n) на протяжении оставшейся части этого приложения.
Чтобы сосредоточить внимание на коротком отрезке речи, в течение которого предполагается, что параметры модели постоянны, речевой сигнал s(n) обрабатывается с помощью окна w(n). Последовательность sw(n) называется речевым кадром и определяется следующим образом:
Данный алгоритм анализа использует два разных окна,
wR(
n) и
wI(
n), каждое из которых применяется отдельно к речевому сигналу с помощью
уравнения (К.2). Речевой сигнал
s(
n) сдвигается во времени для выбора желаемого сегмента. Для удобства записи
sw(
n) относится к текущему речевому кадру. Следующий речевой кадр получается путем сдвига
s(
n) на 20 мс.
К.1.1 Оценка высоты тона
Цель оценки высоты тона состоит в том, чтобы определить высоту тона
P0, соответствующую "текущим" речевым кадрам
sw(
n).
P0 связано с основной частотой

посредством

(К.3)
где
P0 измеряется в количестве отсчетов (при частоте 8 кГц), а

измеряется в радианах.
Алгоритм оценки высоты тона сохраняет непрерывность высоты тона между соседними речевыми кадрами. Алгоритм отслеживания высоты тона учитывает высоту тона из предыдущих и будущих кадров при определении высоты тона текущего кадра. Предыдущие и будущие речевые кадры получаются путем сдвига речевого сигнала с шагом 160 выборок (20 мс) до применения оконной функции, указанной в
выражении (К.2). Высоты тона, соответствующие двум будущим речевым кадрам, обозначаются
P1 и
P2. Аналогично высоты тона двух предыдущих речевых кадров обозначаются
P-1 и
P-2. Эти взаимосвязи показаны на
рисунке К.2.
Рисунок К.2 - Взаимосвязь между речевыми кадрами
Высота тона оценивается с использованием двухэтапной процедуры. Сначала находится начальная оценка высоты тона, обозначаемая
PI, из набора: "21; 21,5; ...; 121,5; 122". Затем она используется для получения окончательной оценки основной частоты

. Эта процедура, состоящая из двух частей, используется частично для уменьшения вычислительной сложности, а частично для повышения надежности оценки высоты тона.
Алгоритм оценки высоты тона использует другое окно в отличие от алгоритма корректировки высоты тона. Окно, используемое для начальной оценки высоты тона -
wI(
n), имеет длину 301 отсчет и приведено в
К.5. Окно, используемое для определения высоты тона, а также для оценки спектральной амплитуды и определения (V/UV) -
wR(
n), имеет длину 221 отсчет и приведено в
К.6. Предполагается, что значения оконных функций равны нулю за пределами указанного диапазона. Центры двух окон должны совпадать, поэтому первая ненулевая точка
wR(
n) должна начинаться через 40 отсчетов после первой ненулевой точки
wI(
n)
. Это ограничение обычно устраняется путем принятия соглашения о том, что
wR(
n) =
wR(-
n) и
wI(
n) =
wI(-
n), как показано на
рисунке К.3. Величина перекрытия между соседними сегментами речи зависит от длины окна. В частности, перекрытие равно длине окна минус расстояние между кадрами (160 отсчетов). Следовательно, перекрытие при использовании
wR(
n) равно 61 отсчету, а перекрытие при использовании
wI(
n) равно 141 отсчету.

Рисунок К.3 - Алгоритм выравнивания окон
К.1.1.1 Определение функции ошибки E(P)
Для получения начальной оценки высоты тона находится то значение
P из множества "21; 21,5; ...; 121,5; 122", при котором функция ошибки
E(
P) будет минимальна. Найденное значение обозначается как
PI. Эта процедура показана на
рисунке К.4.
Рисунок К.4 - Первоначальная оценка высоты тона
Функция ошибки E(P) определяется следующим образом:

(К.4)
где wI(j) нормирована, т.е.

(К.5)
Речевой сигнал s(n) предварительно фильтруется фильтром нижних частот, оставляя только низкие частоты

(К.6)
где
hLPF(
j) - 21-точечная импульсная характеристика КИХ-фильтра (фильтра с конечной импульсной характеристикой), указанная в
К.7.
Функция r(t) для целых значений t определяется следующим образом:

(К.7)
а для нецелых значений t вычисляется с помощью линейной интерполяции

(К.8)
где

- наибольшее целое число, меньшее или равное
x.
Первоначальная оценка высоты тона PI выбирается таким образом, чтобы E(PI) было мало; однако PI выбирается не только для минимизации E(P), а также для того, чтобы отслеживать высоты тона для учета непрерывности высоты тона между соседними кадрами.
К.1.1.2 Отслеживание высоты тона
Отслеживание высоты тона используется для улучшения оценки высоты тона путем ограничения отклонения высоты тона между последовательными кадрами. Если оценка высоты тона выбрана строго для минимизации E(P), тогда оценка высоты тона может резко измениться между последующими кадрами. Это резкое изменение высоты тона может привести к ухудшению качества синтезированной речи. Кроме того, высота тона обычно меняется медленно; поэтому оценки высоты тона из соседних кадров могут помочь в оценке высоты тона текущих кадров.
Для каждого речевого кадра вычисляются две различные оценки высоты тона. Первая, PB, - это обратная оценка, которая поддерживает непрерывность высоты тона с предыдущими речевыми кадрами. Вторая, PF, - это прямая оценка, которая поддерживает непрерывность высоты тона с будущими речевыми кадрами. Эти две оценки сравниваются с набором правил принятия решений, определенных ниже, и в качестве начальной оценки высоты тона выбирается либо обратная, либо прямая оценка, PI.
К.1.1.3 Отслеживание высоты тона в обратном направлении
Пусть
P-1 и
P-2 обозначают начальные оценки высоты тона, которые получены в результате анализа двух предыдущих кадров. Пусть
E-1(
P) и
E-2(
P) обозначают функции ошибок [см.
уравнение (К.4)] для этих двух предыдущих кадров, как показано на
рисунке К.4. Таким образом,
E-1(
P-1) и
E-2(
P-2) будут иметь некоторые конкретные значения. При инициализации функции ошибок
E-1(
P) и
E-2(
P) принимаются равными нулю, а
P-1 и
P-2 принимаются равными 100.
Поскольку необходима непрерывность высоты тона с предыдущими кадрами, высота тона для текущего речевого кадра рассматривается в диапазоне, близком к
P-1. Во-первых, функция ошибки
E(
P) вычисляется для значений
P, которые удовлетворяют ограничениям
(К.9) и
(К.10):
0,8
P-1 <=
P <= 1,2
P-1, (К.9)

(К.10)
Эти значения E(P) сравниваются, и PB определяется как значение P, которое удовлетворяет этим ограничениям и которое минимизирует E(P). Затем вычисляется обратная совокупная ошибка CEB(PB) с использованием следующей формулы
CEB(PB) = E(PB) + E-1(P-1) + E-2(P-2). (К.11)
Обратная совокупная ошибка обеспечивает меру достоверности для обратной оценки высоты тона. Она сравнивается с прямой совокупной ошибкой с использованием набора ограничений, определенных в
К.1.1.4. Это сравнение определяет, выбрана ли прямая оценка тона или обратная оценка тона в качестве начальной оценки высоты тона для текущего кадра.
К.1.1.4 Отслеживание высоты тона в прямом направлении
Пусть
E1(
P) и
E2(
P) обозначают функции ошибок [см.
формулу (К.4)], полученные из двух будущих речевых кадров, как показано на
рисунке К.4. При отслеживании высоты тона в прямом направлении необходимо сохранить непрерывность высоты тона между будущими речевыми кадрами. Это делается следующим образом. Во-первых, предполагается, что
P0 является фиксированным. Затем находятся
P1 и
P2, которые совместно минимизируют
E1(
P1) +
E2(
P2) с учетом ограничений
(К.12) -
(К.15):

(К.12)
0,8P0 <= P1 <= 1,2P0, (К.13)

(К.14)
0,8
P1 <=
P2 <= 1,2
P1. (К.15)
Когда P1 и P2 найдены, вычисляется функция прямой совокупной ошибки CEF(P0) в соответствии с выражением
CEF(P0) = E(P0) + E1(P1) + E2(P2). (К.16)
Этот процесс повторяется для каждого P0 из набора {21; 21,5; ...; 121,5; 122}. Сравниваются соответствующие значения CEF(P0), а P0 определяется как значение из этого набора, которое приводит к минимальному значению CEF(P0).
Кроме того, в алгоритме необходимо учитывать целые числа, кратные
P0 (т.е.

). Каждое подмножество, которое больше или равно 21, вычисляется и заменяется ближайшим членом множества (где близость понимается в смысле среднеквадратичного отклонения). Подмножества, которые меньше 21, не учитываются.
Наименьший элемент из этого подмножества проверяется на соответствие ограничениям
(К.17),
(К.18) и
(К.19). Если этот элемент удовлетворяет любому из этих ограничений, то он выбирается в качестве оценки прямого шага
PF. В противном случае следующий больший элемент подмножества проверяется на соответствие этим ограничениям, и он выбирается в качестве оценки прямого шага, если он удовлетворяет любому из этих ограничений. Этот процесс продолжается до тех пор, пока все кратные высоты тона не будут протестированы на соответствие этим ограничениям. Если ни один элемент подмножества не удовлетворяет ни одному из этих ограничений, то
PF =
P0.

и

(К.17)

и

(К.18)

(К.19)
Как только оценка прямого шага и оценка обратного шага вычислены, сравниваются прямая совокупная ошибка и обратная совокупная ошибка. В зависимости от результата этого сравнения либо PF, либо PB будет выбран в качестве начальной оценки высоты тона PI. Для сравнения двух возможных значений частоты основного тона можно использовать следующий набор правил принятия решений:
если
CEB(PB) <= 0,48, тогда PI = PB, (К.20)
иначе если
CEB(PB) <= CEF(PF), тогда PI = PB, (К.21)
иначе
PI = PF. (К.22)
К.1.1.5 Улучшение оценки высоты тона
Для улучшения разрешения оценки высоты тона формируются на основе первоначальной оценки высоты тона десять кандидатов. Это

. Эти кандидаты преобразуются в их эквивалентную основную частоту с использованием
формулы (К.7). Функция ошибки

вычисляется для каждой возможной основной частоты

по формуле

(К.23)
Выбирается подходящая основная частота, которая приводит к минимальному значению

. Структурная схема этого процесса показана на
рисунке К.5.
Рисунок К.5 - Улучшения высоты тона
Синтезированный спектр

задается

(К.24)

обозначает наименьшее целое число, большее или равное
x.

(К.25)

(К.26)

(К.27)
Функция Sw(m) соответствует 256 точечному дискретному преобразованию Фурье для s(n)wR(n), а WR(m) относится к 16384 точечному дискретному преобразованию Фурье wR(n):

для -127 <=
m <= 128, (К.28)

для -8191 <=
m <= 8192. (К.29)
Обозначение

соответствует комплексному сопряжению
WR(
m). Поскольку
WR(
m) является действительной симметричной последовательностью, то
.
Как только определяется основная частота, она используется для вычисления количества гармоник в текущем сегменте
L в соответствии с
таблицей К.9. Как только это значение будет вычислено, параметры
aI и
bI для 1 <=
I <=
L вычисляются для

в соответствии с
формулами (К.25) и
(К.26).
К.1.2 Определение вокализованных/невокализованных полос спектра
V/UV-анализ основан на дискретном преобразовании Фурье кадра речевых выборок и проводится в нескольких частотных диапазонах. Внутри каждого диапазона параметры V/UV описывают, содержит ли диапазон периодическую составляющую (вокализованную) или шумоподобную (невокализованную). Декодер использует этот набор параметров для восстановления приближения к исходному речевому сигналу. Блок гармонических осцилляторов генерирует вокализованные компоненты, а отфильтрованный белый шум используют для генерации невокализованных компонентов.
Вокализованные/невокализованные (V/UV) решения vk для 1 <= k <= K определяются путем деления спектра на K полос частот и оценки нормализованной погрешности k-й гармоники Dk для каждой полосы. Количество полос частот является функцией L и задается формулой

(К.30)
Нормализованная погрешность k-й гармоники для 1 <= k <= K - 1 задается формулой

(К.31)
где

- заданная основная частота;
aI,
bI,
Sw(
m) и

определены в
К.1.1.5.
Для самой высокой полосы частот Dk задается с помощью

(К.32)
Параметры
Dk для 1 <=
k <=
K сравниваются с пороговой функцией

, заданной формулой

(К.33)
где vk(-1) - значение решения k V/UV для предыдущего кадра;

- функция, зависящая от энергии; вычисляется на основе набора локальных энергетических параметров.
Параметры

,

, и

вычисляются для текущего сегмента следующим образом:

(К.34)

(К.35)

(К.36)
Затем эти параметры используются для обновления параметра

или

в соответствии с правилами

(К.37)
На протяжении всего этого приложения обозначение

или

используется для обозначения значения параметра в текущем кадре, в то время как обозначение

используется для обозначения значения параметра в предыдущем кадре.
Полный набор энергетических параметров для текущего кадра используется для вычисления функции


(К.38)
Далее эта функция используется в
уравнении (К.33) для вычисления пороговой функции V/UV. Если
Dk меньше значения пороговой функции, то полоса частот

объявляется вокализованной; в противном случае этот диапазон частот объявляется невокализованным. Структурная схема этой процедуры показана на
рисунке К.6. Примем соглашение: если полоса частот

объявляется вокализованной, тогда
vk = 1. В противном случае если полоса частот

объявляется невокализованной, тогда
vk = 0.
Рисунок К.6 - Определения вокализованной/невокализованной
полосы частот
За исключением самой высокой полосы частот, ширина каждой полосы частот равна

. Следовательно, все полосы частот, кроме самой высокой, содержат три гармоники указанной основной частоты. Самая высокая полоса частот [определяется
формулой (К.30)] может содержать более или менее трех гармоник основной частоты. Если определенная полоса частот объявлена вокализованной, то все гармоники в пределах этой полосы определяются как вокализованные. Аналогично если объявлена определенная полоса частот невокализованной, тогда все гармоники в пределах этого диапазона определяются как невокализованные.
К.1.3 Оценка спектральных амплитуд
Как только будут определены значения V/UV, можно будет оценить огибающую спектра, как показано на
рисунке К.7.
Рисунок К.7 - Оценка спектральных амплитуд
В речевом кодере спектральная огибающая в полосе частот

определяется тремя спектральными амплитудами, которые обозначаются через
M3k-2,
M3k-1 и
M3k. Соотношение между полосами частот и спектральными амплитудами показано на
рисунке К.8.
Рисунок К.8 - Структура полосы частот
Если полоса частот

объявляется вокализованной, то
M3k-2,
M3k-1 и
M3k оцениваются по правилу

(К.39)
для
I в диапазоне 3
k - 2 <=
I <= 3
k. В противном случае если полоса частот

объявляется невокализованной, то
M3k-2,
M3k-1 и
M3k оцениваются в соответствии с соотношением

(К.40)
для I в диапазоне 3k - 2 <= I <= 3k.
Эта процедура должна быть слегка изменена для самой высокой полосы частот, которая охватывает частотный интервал
. Спектральная огибающая в этой полосе частот состоит из
L - 3
K + 3 спектральных амплитуд, обозначаемых
M3K-2,
M3K-1, ...,
ML. Если эта полоса частот объявляется вокализованной, то эти спектральные амплитуды оцениваются с использованием
уравнения (К.39) для 3
K - 2 <=
I <=
L. В противном случае если эта полоса частот объявлена невокализованной, то эти спектральные амплитуды оцениваются с использованием
уравнения (К.40) для 3
K - 2 <=
I <=
L.
К.2 Кодирование и декодирование параметров речевого кадра
К.2.1 Кодирование и декодирование основной частоты
Основная частота оценивается в интервале

и кодируется установкой
b0 равным семиразрядному индексу, соответствующему записи в
К.9, которая ближе всего к

.
При декодировании основная частота декодируется путем установки

равным значению, показанному в
К.9, и соответствующему семиразрядному индексу
n =
b0. Кроме того,
b0 используется для вычисления числа спектральных амплитуд
L, как показано в
К.9.
К.2.2 Кодирование и декодирование вокализованных/невокализованных полос спектра
Решения V/UV
vk для 1 <=
k <=
K являются двоичными значениями, которые классифицируют каждый из
K диапазонов частот либо как вокализованный, либо как невокализованный. Эти значения преобразуются в значение пятиразрядного квантователя
b1 с использованием таблицы, приведенной в
К.9. Каждый из первых 17 векторов
v(
n) для 0 <=
n < 17 вычисляется с использованием
формулы расстояния (К.41) и для речевых кадров значение
b1 устанавливается равным индексу
n вектора, который дает минимальное расстояние

(К.41)
где vk - предполагаемые решения по озвучиванию.
Индексы kI и jI рассчитываются таким образом:

(К.42)

(К.43)
Для речевых кадров декодер восстанавливает решения V/UV, используя полученное пятибитовое значение квантователя
b1. Это значение используется в качестве индекса
n =
b1 для выбора соответствующего восьмиэлементного вектора
v(
n) из
К.9. Решения о вокализации,
vI для 1 <=
I <=
L, восстанавливаются по выбранному вектору с использованием следующего соотношения:

(К.44)
К.2.3 Кодирование спектральных амплитуд
Процесс, описанный в этом подразделе и в
К.2.6 (в части, касающейся декодирования), используется для кодирования и декодирования спектральных амплитуд речевых кадров.
Будем использовать следующие обозначения
L(0) или
L количество гармоник в текущем кадре, в то время как
L(-1) обозначает количество гармоник в предыдущем кадре. Аналогично

(или

) для 1 <=
I <=
L(0) относится к неквантованным спектральным амплитудам текущего кадра, в то время как

для 1 <=
I <=
L(-1) относится к квантованным спектральным амплитудам последнего речевого кадра.
Спектральные амплитуды
MI для 1 <=
I <=
L являются действительными значениями, которые должны быть квантованы перед кодированием. Это достигается путем предварительного вычисления логарифмических спектральных амплитуд

для 1 <=
I <=
L следующим образом:

(К.45)
где vI - решение о вокализации, соответствующее I-й спектральной амплитуде, которая вычисляется кодировщиком.
Затем вычисляется коэффициент усиления на основе логарифмических спектральных параметров следующим образом:

(К.46)
и дифференциальный коэффициент усиления

(К.47)
где

- вычисленное усиление для текущего кадра,

- восстановленное усиление из предыдущего кадра (см.
К.2.7).
Далее квантуется дифференциальный коэффициент усиления

с помощью пятиразрядного квантователя, показанного в
К.14. Значение квантователя
b2 определяется как пятиразрядный индекс
n, соответствующий уровню квантователя из таблицы в
К.14, наиболее близкому к

. Значение

должно быть инициализировано 0.
Как только коэффициент усиления вычислен и квантован, логарифмические спектральные амплитуды

для 1 <=
I <=
L используются для вычисления остатков прогнозирования
TI для 1 <=
I <=
L согласно уравнениям:

(К.48)

(К.49)

(К.50)
где

обозначает восстановленные логарифмические спектральные величины, указанные в
К.2.9.

(К.51)

для
I >
L(-1). (К.52)
При инициализации

должно быть установлено равным 1 для всех
I, а
L(-1) = 15.
Как только
L остатков прогнозирования будут вычислены, они разделятся на четыре блока. Длина каждого блока, обозначаемая
Ji для 1 <=
i <= 4, определяется как функция от
L в соответствии с
К.15.
Первый, или самый низкочастотный, блок обозначается через c1,j для 1 <= j <= J1, и он состоит из первых J1 последовательных элементов TI (т.е. 1 <= I <= J1). Второй блок обозначается через c2j для 1 <= j <= J2, и он состоит из следующих J2 последовательных элементов TI (т.е. J1 + 1 <= I <= J1 + J2). Это продолжается до четвертого, или самого высокочастотного, блока, который обозначается c4j для 1 <= j <= J4. Он состоит из последних J4 последовательных элементов TI (т.е. L + 1 - J4 <= I <= L).
Каждый из четырех блоков преобразуется с использованием дискретного косинусного преобразования (DCT). Длина DCT для блока i равна Ji. Коэффициенты DCT обозначаются через Ci,k, где 1 <= i <= 4 относится к номеру блока, а 1 <= k <= Ji относится к конкретному коэффициенту внутри каждого блока. Формула для вычисления этих коэффициентов DCT выглядит следующим образом:

для 1 <=
k <=
Ji. (К.53)
Коэффициенты DCT каждого из четырех блоков затем делятся на две группы. Первая группа состоит из первых двух коэффициентов DCT каждого из четырех блоков. Эти первые коэффициенты используются для формирования восьмиэлементного вектора среднего значения по остаточному блоку прогнозирования (PRBA), Ri для 1 <= i <= 8, следующим образом:

(К.54)

(К.55)

(К.56)

(К.57)

(К.58)

(К.59)

(К.60)

(К.61)
Квантование вектора PRBA обсуждается в
К.2.4. Вторая группа состоит из оставшихся коэффициентов DCT более высокого порядка из каждого блока. Эти коэффициенты соответствуют
Ci,j для 1 <=
i <= 4 и 3 <=
j <=
Ji. Обратите внимание, что если
Ji = 2, то в
i-м блоке нет коэффициентов DCT более высокого порядка. Квантование коэффициентов DCT более высокого порядка обсуждается в
К.2.5.
К.2.4 Кодирование PRBA вектора
Квантование вектора PRBA начинается с вычисления восьмиточечного DCT для Ri для 1 <= i <= 8

для 1 <=
m <= 8. (К.62)
Результирующий вектор, обозначаемый
Gm для 1 <=
m <= 8, квантуется в двух частях. Первый элемент
G1 отбрасывается. Следующие три элемента вектора PRBA (т.е. [
G2,
G3,
G4] совместно квантуются с использованием девятиразрядного векторного квантователя, показанного в
К.10. Значение квантователя
b3 определяется как девятиразрядный индекс
n, соответствующий вектору квантователя из таблицы в
К.10, который наиболее близок (т.е. имеет минимальную среднеквадратичную ошибку) к трехэлементному вектору [
G2,
G3,
G4]. Последние четыре элемента вектора PRBA (т.е. [
G5,
G6,
G7,
G8] совместно квантуются с использованием семиразрядного векторного квантователя из таблицы в
К.11. Значение квантователя
b4 определяется как семиразрядный индекс
n, соответствующий вектору квантователя (см.
таблицу К.11), который наиболее близок (т.е. имеет минимальную среднеквадратичную ошибку) к вектору [
G5,
G6,
G7,
G8].
К.2.5 Кодирование коэффициентов DCT более высокого порядка
Как только коэффициент усиления и вектор PRBA квантованы, коэффициенты DCT более высокого порядка каждого из четырех блоков квантуются для формирования четырех значений квантователя: b5, b6, b7 и b8.
Значение квантователя bi+4 для 1 <= i <= 4 является выходом квантователя для блока i. Эти значения квантователя определяются путем предварительного формирования набора векторов из коэффициентов более высокого порядка (HOC) Hi,j = Ci,j+2 для 1 <= i <= 4 и 1 <= j <= Ji - 2. Однако, если Ji <= 2 для любого i, тогда вектор HOC не формируется для этого блока и соответствующего значения квантователя bi+4 = 0.
Как только четыре вектора HOC сформированы, каждый вектор HOC векторно квантуется с использованием таблицы векторного квантования, показанной в
К.12. Пятиразрядная таблица квантования используется для определения
b5 из
H1,j; четырехбитовая таблица квантования используется для определения
b6 из
H2,j; другая четырехбитовая таблица квантования используется для определения
b7 из
H3,j; и трехразрядная таблица квантования используется для определения
b8 из
H4,j. Каждая из этих таблиц векторного квантования приведена в
К.12. Значение квантователя для каждого вектора HOC определяется установкой
bi+4 к индексу вектора квантователя из указанной таблицы в
К.12, который наиболее близок (т.е. имеет минимальную среднеквадратичную ошибку) к вектору HOC
Hi,j для 1 <=
i <= 4. Обратите внимание, что каждый вектор квантования, показанный в
К.12, имеет длину четыре элемента, в то время как длина вектора HOC может варьироваться от 1 до почти 20 (игнорируя специальные векторы нулевой длины). Если вектор HOC имеет ненулевую длину меньше 4, то только первый
Ji - 2 элемента каждого вектора квантования используются при вычислении минимальной среднеквадратичной ошибки, а остальные элементы из каждого вектора квантования игнорируются. Аналогично, если вектор HOC имеет длину больше 4, то при вычислении минимальной среднеквадратичной ошибки используются только первые четыре элемента этого вектора HOC, а остальные элементы в векторе HOC игнорируются.
К.2.6 Декодирование спектральных амплитуд
Для того чтобы декодер восстановил спектральные амплитуды, сначала параметр
L должен быть вычислен по
b0 с использованием таблицы квантования основной частоты
К.9, и решение V/UV для 1 <=
I <=
L должно быть вычислено из
b1 с использованием
формулы (К.44). Затем спектральные амплитуды декодируются и реконструируются путем инвертирования процедуры квантования и кодирования, описанной выше. Восстановление спектральных амплитуд осуществляется путем деления их на четыре блока DCT, где длина каждого блока
Ji для 1 <=
i <= 4 устанавливается в зависимости от
L в соответствии с
таблицей К.18.
К.2.7 Декодирование коэффициента усиления
Первым спектральным параметром, подлежащим декодированию, является дифференциальный коэффициент усиления

с использованием значения квантователя
b2. Это достигается путем установки

, равного уровню квантования из
К.14, соответствующему индексу
n =
b2. Декодированное усиление для текущего кадра

восстанавливается следующим образом:

(К.63)
где

- восстановленное усиление из последнего допустимого речевого кадра,

инициализируется равным 0.
К.2.8 Декодирование PRBA параметров
Как только коэффициент усиления был декодирован, преобразованный вектор PRBA, обозначаемый
Gm для 1 <=
m <= 8, декодируется с использованием значений квантователя
b3 и
b4. Первый элемент преобразованного вектора PRBA устанавливается равным 0 (т.е.
G1 = 0). Следующие три элемента преобразованного вектора PRBA [
G2,
G3,
G4] устанавливаются равными вектору квантования из таблицы в
К.10, соответствующему индексу
n =
b3. Последние четыре элемента преобразованного вектора PRBA [
G5,
G6,
G7,
G8] устанавливаются равными вектору квантования из таблицы в
К.11, соответствующему индексу
n =
b4.
Как только преобразованный вектор PRBA реконструируется, вектор PRBA Rm для 1 <= m <= 8 вычисляется через обратное DCT для Gm, как показано в следующем выражении

для 1 <=
i <= 8, (К.64)
где

(К.65)
Первые два элемента каждого из четырех блоков DCT, обозначаемых Ci,k, для 1 <= i <= 4 и 1 <= k <= 2 затем вычисляются из вектора PRBA следующим образом:

(К.66)

(К.67)

(К.68)

(К.69)

(К.70)

(К.71)

(К.72)

(К.73)
Реконструкция оставшихся элементов
Ci,k обсуждается в
К.2.9.
К.2.9 Декодирование коэффициентов DCT более высокого порядка
Коэффициенты DCT более высокого порядка, которые обозначаются
Ci,k, для 1 <=
i <= 4 и 2 <=
k <=
Ji восстанавливаются по значениям квантователя
b5,
b6,
b7 и
b8. Для блока
i вектор, обозначаемый
Hi,j, сначала восстанавливается как вектор квантования из таблицы в
К.12, соответствующий индексу
n =
bi+4.
Коэффициенты DCT более высокого порядка Ci,k для 1 <= i <= 4 и 2 <= k <= Ji затем восстанавливаются из векторов HOC в соответствии со следующим уравнением:

(К.74)
В случае если Ji <= 2, тогда нет коэффициентов DCT более высокого порядка для восстановления, и этот шаг пропускается для блока i.
Как только все коэффициенты DCT Ci,k восстановлены, обратное DCT вычисляется для каждого из четырех блоков для формирования векторов ci,j. Это делается с использованием следующих уравнений для 1 <= i <= 4:

для 1 <=
j <=
Ji, (К.75)

(К.76)
Затем четыре преобразованных блока ci,j соединяются, образуя единый вектор длины L, который обозначается TI для 1 <= I <= L. Вектор TI соответствует восстановленным остаткам предсказания спектральной амплитуды. Первые Ji элементы TI равны c1,j для 1 <= j <= J1. Следующие J2 элементы TI равны c2,j для 1 <= j <= J2. Это продолжается до последних J4 элементов TI, равных c4,j для 1 <= j <= J4.
Как только вектор
TI будет восстановлен, далее восстановленные логарифмические спектральные амплитуды для текущего кадра, обозначаемые

для 1 <=
I <=
L, будут вычислены с использованием следующих уравнений:

(К.77)

(К.78)

(К.79)

(К.80)
где

обозначает восстановленные логарифмические спектральные величины из последнего речевого кадра.

(К.81)
Кроме того, предполагается, что при инициализации

для всех
I, а
L(-1) = 15.
Спектральные амплитуды для текущего кадра, обозначаемые
MI для 1 <=
I <=
L, реконструированы из

, с использованием следующей формулы:

(К.82)
где vI - решение об озвучивании, соответствующее I-й спектральной амплитуде, которая вычисляется декодером.
Восстановленные спектральные амплитуды
MI используются алгоритмом синтеза, как описано в
К.3, для получения синтезированного цифрового речевого сигнала.
К.3 Синтез речевого сигнала и спектральная амплитуда
Как описано в
К.1, речевой кодер оценивает набор параметров модели для каждого речевого кадра. Эти параметры состоят из основной частоты

, значений V/UV для каждой полосы частот
vk и спектральных амплитуд
MI. После того как переданные биты приняты и декодированы, восстановленный набор параметров модели используется для синтеза речи. Эти восстановленные параметры модели (после улучшения параметров и сглаживания) обозначаются

,
vI и
MI, и они соответствуют восстановленным основной частоте, значениям V/UV и спектральным амплитудам соответственно. Кроме того, параметр
L, определяемый как количество спектральных амплитуд в текущем кадре, генерируется из

. Из-за ряда факторов (таких, как квантование и ошибки канала) восстановленные параметры модели не совпадают с оцененными параметрами модели

,
vI и
MI.
Алгоритм синтеза речи использует восстановленные параметры модели для генерации речевого сигнала, который подобен исходному речевому сигналу. Для каждого нового набора параметров модели алгоритм синтеза генерирует речевой кадр продолжительностью 20 мс, используя предыдущий набор восстановленных параметров модели, обозначенный
L(-1),

,
vI(-1) и
MI(-1), и текущий набор параметров модели
L(0),

,
vI(0) и
MI(0). Для каждого нового набора параметров модели генерируется сигнал
s(
n) в диапазоне 0 <=
n <
N, где
N равно 160 отсчетам (20 мс). Этот синтезированный речевой сигнал является выходным сигналом голосового кодера и поступает на вход шестнадцатиразрядного цифроаналогового преобразователя.
Синтезированный речевой сигнал делится на вокализованный компонент
sv(
n) и невокализованный компонент
suv(
n). Эти два компонента синтезируются отдельно, как показано на
рисунке К.9, а затем суммируются, образуя
s(
n).
Рисунок К.9 - Синтез речи
Уравновешивание спектральной амплитуды.
Речевой декодер улучшает воспринимаемое качество синтезированной речи путем корректировки спектральных амплитуд. Корректировка спектральных амплитуд достигается методом генерации набора спектральных весов на основе параметров модели текущего кадра.
Сначала вычисляются RM0 и RM1, как показано в формулах:

(К.83)

(К.84)
Далее параметры RM0 и RM1 используются для вычисления набора весов WI, заданных формулой

(К.85)
Эти веса затем используются для изменения спектральных амплитуд для текущего кадра в соответствии с соотношением

для 1 <=
I <=
L. (К.86)
Заключительным шагом является масштабирование спектральных амплитуд, чтобы устранить любую разницу в энергии между усиленными и неусиленными спектральными амплитудами. Масштабный коэффициент, обозначаемый символом

, приведен в формуле

(К.87)
Этот масштабный коэффициент применяется к каждой из измененных спектральных амплитуд, как показано в формуле

для 1 <=
I <=
L. (К.88)
Для простоты обозначения это уравнение относится как к масштабированным, так и к немасштабированным спектральным амплитудам MI. Это соглашение было принято, поскольку немасштабированные амплитуды отбрасываются, и только масштабированные амплитуды впоследствии используются декодером во время сглаживания параметров и синтеза речи.
К.3.1 Синтез невокализованного речевого сигнала
Алгоритм синтеза невокализованной речи использует невокализованные спектральные амплитуды, но сначала генерируется последовательность белого шума u(n). Эта псевдослучайная последовательность может быть сгенерирована с помощью формулы

(К.89)
с начальным значением u(-105) = 3147.
Каждый последующий синтезированный кадр
u(
n) сдвигается на 20 мс (160 отсчетов) и умножается на оконную функцию
ws(
n), которая приведена в
К.9. Поскольку
ws(
n) имеет длину 209 отсчетов, существует перекрытие шумового сигнала на 49 отсчетов, которое используется в следующих кадрах. Как только шумовая последовательность была сдвинута и ограничена в окне, вычисляется 256-точечное дискретное преобразование Фурье
Uw(
m) в соответствии с формулой

-128 <=
m <= 127. (К.90)
Функция Uw(m) генерируется способом, который аналогичен Sw(m), за исключением того, что u(n) и ws(n) используются вместо s(n) и wR(n).
Затем функция
Uw(
m) модифицируется. Для каждого
I в диапазоне 1 <=
I <=
L(0)
Uw(
m) вычисляется в соответствии с
уравнением (К.90), если
I-я спектральная амплитуда вокализована, и в соответствии с
уравнением (К.96), если
I-я спектральная амплитуда невокализована.
Uw(
m) = 0 для

(К.91)

для

(К.92)
Коэффициент масштабирования

является функцией окна
wS(
n) и
wR(
n) и вычисляется по формуле

(К.93)
Границы частотных полос
aI и
bI вычисляются из

в соответствии с уравнениями

(К.94)

(К.95)
Для крайне низкочастотных и высокочастотных полос составляющие
Uw(
m) устанавливаются равными нулю, т.е. для

и

.
Последовательность uw(n), определенная как 256-точечное обратное дискретное преобразование Фурье Uw(n), является невокализованной речью для текущего кадра. Последовательность uw(n) вычисляется, как показано в следующей формуле:

, -128 <=
n <= 127. (К.96)
Чтобы сгенерировать suv(n), uw(n) необходимо объединить с невокализованной речью из предыдущего кадра. Если uw(n, 0) используется для обозначения невокализованной речи для текущего кадра, а uw(n, -1) используется для обозначения невокализованной речи для предыдущего кадра, тогда suv(n) задается с помощью формулы

0 <=
n <
N. (К.97)
В этой формуле предполагается, что wS(n) равно нулю вне диапазона -105 <= n <= 105, а uw(n, 0) и uw(n, -1) считаются равными нулю вне диапазона -128 <= n <= 127.
К.3.2 Синтез вокализованного речевого сигнала
Вокализованная речь синтезируется путем суммирования вокализованных сигналов для каждой спектральной амплитуды в соответствии с формулой

0 <=
n <
N. (К.98)
Алгоритм синтеза голоса сопоставляет I-ю спектральную амплитуду текущего кадра с I-й спектральной амплитудой предыдущего кадра. Алгоритм предполагает, что все спектральные амплитуды за пределами допустимого диапазона равны нулю, как показано в формулах
MI(0) = 0, I > L(0), (К.99)
MI(-1) = 0, I > L(-1). (К.100)
Кроме того, предполагается, что эти спектральные амплитуды не вокализованы. Эти допущения необходимы для случая, когда количество спектральных амплитуд в текущем кадре не равно количеству спектральных амплитуд в предыдущем кадре (т.е.

).
Сигнал sv,I(n) вычисляется по-разному для каждой спектральной амплитуды. Если I-я спектральная амплитуда не вокализована как для предыдущего, так и для текущего речевого кадра, то sv,I(n) устанавливается равным нулю, как показано в следующем уравнении. В этом случае спектр в этой области полностью синтезируется с помощью алгоритма, описанного в предыдущем подразделе.
sv,I(
n) = 0, 0 <=
n <
N. (К.101)
Если I-я спектральная амплитуда не вокализована для текущего кадра и вокализована для предыдущего кадра, то sv,I(n) задается следующим уравнением. В этом случае спектр в этой области переходит от алгоритма вокализованного синтеза к алгоритму невокализованного синтеза.

, 0 <=
n <
N. (К.102)
Аналогично если I-я спектральная амплитуда вокализована для текущего кадра и не вокализована для предыдущего кадра, то sv,I(n) задается следующим уравнением. В этом случае спектр в этой области переходит от алгоритма невокализованного синтеза к алгоритму вокализованного синтеза.

, 0 <=
n <
N. (К.103)
В противном случае если
I-я спектральная амплитуда вокализована как для текущего, так и для предыдущего кадра и если либо
I >= 8, либо

, тогда
sv,I(
n) задается следующим уравнением. В этом случае спектр в этой области полностью синтезируется с помощью алгоритма вокализованного синтеза.

(К.104)
Переменная
n ограничена диапазоном 0 <=
n <
N. Предполагается, что окно
wS(
n), используемое в
формулах (К.101),
(К.102) и
(К.103), равно нулю за пределами диапазона -105 <=
n <= 105.
Окончательно, если
I-я спектральная амплитуда вокализована как для текущего, так и для предыдущего кадра и если
I > 8 и

, то в этом случае
sv,I(
n) задается
формулой (К.105), а спектр в этой области полностью синтезируется с помощью вокализованного алгоритма синтеза,

, 0 <=
n <
N, (К.105)
где aI(n) задается формулой

(К.106)
а

задается формулами:

(К.107)

(К.108)

(К.109)
Фазовый параметр

, который используется в приведенных выше формулах, обновляется для каждого кадра с использованием
формул (К.109) -
(К.111). Обозначения

и

относятся к значениям параметров в текущем кадре, в то время как

и

обозначают их аналоги в предыдущем кадре.

, 1 <=
I <= 56, (К.110)

(К.111)
Параметр
Luv(0) равен числу невокализованных спектральных амплитуд в текущем кадре, а параметр

, используемый в
формуле (К.110), определяется как случайное число, равномерно распределенное в интервале

. Это случайное число может быть сгенерировано с использованием
формулы (К.112)

(К.112)
где
u(
I) - псевдослучайная последовательность для текущего кадра, которая описана в
К.3.1.
Отметим, что

должно обновляться в каждом кадре с использованием
формулы (К.110) для
I, большей или равной 1, но меньшей или равной 56, независимо от значения
L или значения решений V/UV.
Как только
sv,I(
n) сгенерировано для каждой спектральной амплитуды, генерируется полная звуковая составляющая в соответствии с
формулой (К.98). Затем синтезированный речевой сигнал вычисляется путем суммирования вокализованной и невокализованной составляющих, как показано в формуле
s(n) = suv(n) + sv(n), 0 <= n < N. (К.113)
К.4 Битовые преобразования
Вокодер использует битовые преобразования, чтобы повысить устойчивость к ухудшению качества канала. Значения квантователя
b0, ...,
b8 сначала распределяются по приоритетам в набор из четырех битовых векторов, обозначаемых
u0, ...,
u3. Эти векторы защищены помехоустойчивыми кодами, состоящими из одного расширенного [24,12] кода Голея и одного [23,12] кода Голея, и преобразуются в наборы кодовых слов, обозначаемых
c0, ...,
c3. Помехоустойчивые коды вносят избыточность за счет увеличения количества битов на речевой кадр от 49 (2450 бит/с) до 72 (3600 бит/с). Формирование кодовых слов на основе значений квантователя показано на
рисунке К.10.
Рисунок К.10 - Построение кодовых слов
Декодер выполняет обратное преобразование, выполняемое кодером. Сначала выполняется деперемежение каждого кадра из 72 бит для получения четырех кодовых слов c0, ..., c3. Затем декодер декодирует, исправляет/обнаруживает ошибки в этих кодовых словах для получения битовых векторов u0, ..., u3.
После того как декодер выполнит исправление/обнаружение ошибок, он должен переставить битовые векторы, чтобы восстановить значения квантователя, обозначаемые b0, ..., b8. Далее эти значения используются для восстановления параметров модели вокодера и для синтеза текущего речевого кадра.
Таблица К.1
Построение битового вектора
u0
11 | 10 | 9 | 8 | 7 | 6 | 5 | 4 | 3 | 2 | 1 | 0 |
b0(6) | b0(5) | b0(4) | b0(3) | b1(4) | b1(3) | b1(2) | b1(1) | b2(4) | b2(3) | b2(2) | b2(1) |
Таблица К.2
Построение битового вектора
u1
11 | 10 | 9 | 8 | 7 | 6 | 5 | 4 | 3 | 2 | 1 | 0 |
b3(8) | b3(7) | b3(6) | b3(5) | b3(4) | b3(3) | b3(2) | b3(1) | b1(6) | b1(5) | b1(4) | b1(3) |
К.4.1 Определение приоритетности битов
Первое битовое преобразование, выполняемое кодером, представляет собой перестановку значений квантователя b0, ..., b8 в набор из четырех битовых векторов с приоритетом, обозначаемых u0, u1, u2, u3. Битовые векторы u0 и u1 имеют длину 12 бит, битовый вектор u2 имеет длину 11 бит, а битовый вектор u3 имеет длину 14 бит. Далее, принято соглашение о том, что b(N - 1), где N - длина вектора, представляет N - 1 бит, который является MSB, а b(0) представляет нулевой бит, который является LSB.
Установка приоритетов значений квантователя в наборе битовых векторов начинается с
u0. Четыре наиболее значимых бита
u0 (т.е. биты с 11 по 8) устанавливаются равными четырем наиболее значимым битам
b0 (т.е. биты с 6 по 3). Следующие четыре наиболее значимых бита
u0 (т.е. биты с 7 по 4) устанавливаются равными четырем наиболее значимым битам
b1 (т.е. биты с 4 по 1). Оставшиеся четыре бита
u0 (т.е. биты с 3 по 0) генерируются из четырех наиболее значимых битов
b2 (т.е. биты с 4 по 1). Построение битового вектора
u0 показано в
таблице К.1, где верхняя строка указывает позицию бита в
u0 (бит 11 является MSB), а нижняя строка представляет соответствующие биты квантователя.
Установка приоритетов значений квантователя продолжается с помощью битового вектора
u1. Восемь наиболее значимых битов
u1 (т.е. биты с 11 по 4) устанавливаются равными восьми наиболее значимым битам
b3 (т.е. биты с 8 по 1). Четыре наименее значимых бита
u1 (т.е. биты с 3 по 0) устанавливаются равными четырем наиболее значимым битам
b4 (т.е. биты с 6 по 3). Построение битового вектора
u1 изображено в
таблице К.2.
Следующий битовый вектор
u2 строится начиная с четырех наиболее значимых битов
b5 (т.е. биты с 4 по 1), за которыми следуют три наиболее значимых бита
b6 (т.е. биты с 3 по 1). Затем следуют три наиболее значимых бита
b7 (т.е. биты с 3 по 1) и самый значимый бит
b8 (т.е. бит 2). Построение битового вектора
u2 показано в
таблице К.3.
Таблица К.3
Построение битового вектора
u2
10 | 9 | 8 | 7 | 6 | 5 | 4 | 3 | 2 | 1 | 0 |
b5(4) | b5(3) | b5(2) | b5(1) | b6(3) | b6(2) | b6(1) | b7(3) | b7(2) | b7(1) | b8(2) |
Последний битовый вектор
u3 строится из оставшихся битов начиная с наименее значимого бита
b1 (т.е. бит 0) и продолжается, как показано в
таблице К.4.
Таблица К.4
Построение битового вектора
u3
13 | 12 | 11 | 10 | 9 | 8 | 7 | 6 | 5 | 4 | 3 | 2 | 1 | 0 |
b1(0) | b2(0) | b0(2) | b0(1) | b0(0) | b3(0) | b4(2) | b4(1) | b4(0) | b5(0) | b6(0) | b7(0) | b8(1) | b8(0) |
К.4.2 Кодирование с контролем ошибок
При скорости 3,6 Кбит/с и размере кадра 20 мс для передачи голоса по радиоинтерфейсу доступно 72 бита на кадр. Вокодер использует 49 из этих битов для квантования параметров модели, как описано ранее. Оставшиеся 23 бита используются для проверочных частей кодовых слов. Эти 23 бита разделены между расширенным [24,12] кодом Голея и [23,12] кодом Голея. Эти два кода идентичны, за исключением того, что код Голея [24,12] включает в себя один дополнительный бит четности в позиции LSB.
Генерация четырех кодовых слов ci для 0 <= i <= 3 выполняется с использованием следующего набора формул, сопоставляющих каждый битовый вектор ui с соответствующим кодовым словом ci
c1 = u1G23,12 + m1, (К.115)
c2 = u2, (К.116)
c3 = u3, (К.117)
где G24,12 и G23,12 - матрицы для расширенного и обычного кодов Голея,
m1 - вектор модуляции, применяемый, описанный в следующем пункте.
Все операции выполняются по модулю 2. Построение кодовых слов показано на
рисунке К.10.
| | ИС МЕГАНОРМ: примечание. Формула дана в соответствии с официальным текстом документа. | |
Входные и выходные векторы считаются векторами строк, где самый "левый" бит - это MSB.
К.4.3 Битовая модуляция
Вокодер использует псевдослучайную битовую последовательность, построенную из битового вектора
u0 для вычисления вектора модуляции
m1, который применяется при вычислении
c1 в соответствии с
уравнением (К.114). Это преобразование необходимо для обнаружения ошибок в
u0, выходящего за рамки возможностей исправления/обнаружения ошибок кода Голея [24,12]. Термин "битовая модуляция" в контексте этого документа относится к представленному способу умножения (или модуляции) вектора кода на вектор данных псевдослучайной последовательности. Первым шагом в этой процедуре является генерация вектора модуляции
m1 из псевдослучайной последовательности, начальное значение которой получено из
u0. В частности, используется последовательность, определенная следующими формулами:
pr(0) = 16u0, (К.118)

(К.119)
где битовый вектор u0 интерпретируется как число без знака (12 бит) в диапазоне [0; 4095].
Формула (К.58) затем используется для рекурсивного вычисления псевдослучайной последовательности
pr(
n) в диапазоне 1 <=
n <= 23. Каждый элемент этой последовательности может быть интерпретирован как случайное число (16 бит), которое равномерно распределено по интервалу [0; 65535]. Используя эту интерпретацию, двоичный вектор модуляции
m1 генерируется из этой последовательности, как показано в формуле

(К.120)
Вектор модуляции
m1 затем складывается (по модулю 2) с кодовым словом кода Голея [23,12] для получения
c1, как описано в
уравнении (К.114).
Следует отметить, что битовая модуляция, выполняемая кодером, может быть инвертирована декодером, если c0 не содержит каких-либо неисправимых битовых ошибок. В этом случае декодирование кодового слова кода Голея c0 даст правильное значение u0. Затем декодер может использовать u0 для восстановления псевдослучайной последовательности и вектора модуляции m1. Сложение этого вектора модуляции (по модулю 2) с c1 и декодирование кодового слова кода Голея сформирует декодированный битовый вектор u1. Оставшиеся битовые векторы восстанавливаются с использованием равенств "u2 равно c2" и "u3 равно c3".
К.4.4 Перемежение битов
Внутрикадровое перемежение битов используется для разбиения элементов коротких пакетов ошибок между кодовыми векторами
u0 и
u1. Разделение каждого кадра из 72 битов на 36 дибитных символов показано в
К.16, где позиция 0 - это первый бит каждого речевого кадра, подлежащий передаче и приему. В
К.16 используется следующее обозначение
cj(
n) для обозначения бита с порядковым номером
n сгенерированного кодового слова
cj (или демодулированного кодового слова
cj), где
N - 1 бит (при условии, что длина вектора равна
N) является MSB каждого вектора, а нулевой бит - LSB.
К.5 Окно начальной оценки высоты тона
Значения оконной функции начальной оценки высоты тона приведены в
таблице К.5.
Таблица К.5
Табличное представление оконной функции
n | wI(n) | n | wI(n) | n | wI(n) | n | wI(n) | n | wI(n) |
-150 | 0,002702 | -139 | 0,006046 | -128 | 0,010687 | -117 | 0,016662 | -106 | 0,023905 |
-149 | 0,002955 | -138 | 0,006413 | -127 | 0,011175 | -116 | 0,017270 | -105 | 0,024621 |
-148 | 0,003218 | -137 | 0,006791 | -126 | 0,011675 | -115 | 0,017888 | -104 | 0,025346 |
-147 | 0,003491 | -136 | 0,007180 | -125 | 0,012185 | -114 | 0,018517 | -103 | 0,026080 |
-146 | 0,003774 | -135 | 0,007580 | -124 | 0,012707 | -113 | 0,019156 | -102 | 0,026822 |
-145 | 0,004067 | -134 | 0,007990 | -123 | 0,013239 | -112 | 0,019805 | -101 | 0,027573 |
-144 | 0,004371 | -133 | 0,008412 | -122 | 0,013783 | -111 | 0,020464 | -100 | 0,028332 |
-143 | 0,004685 | -132 | 0,008845 | -121 | 0,014337 | -110 | 0,021133 | -99 | 0,029099 |
-142 | 0,005009 | -131 | 0,009289 | -120 | 0,014902 | -109 | 0,021812 | -98 | 0,029873 |
-141 | 0,005344 | -130 | 0,009744 | -119 | 0,015478 | -108 | 0,022500 | -97 | 0,030655 |
-140 | 0,005690 | -129 | 0,010210 | -118 | 0,016065 | -107 | 0,023198 | -96 | 0,031444 |
Продолжение таблицы К.5
n | wI(n) | n | wI(n) | n | wI(n) | n | wI(n) | n | wI(n) |
-95 | 0,032241 | -60 | 0,062226 | -25 | 0,086200 | 10 | 0,091115 | 45 | 0,074135 |
-94 | 0,033044 | -59 | 0,063069 | -24 | 0,086650 | 11 | 0,090914 | 46 | 0,073401 |
-93 | 0,033853 | -58 | 0,063906 | -23 | 0,087082 | 12 | 0,090695 | 47 | 0,072656 |
-92 | 0,034669 | -57 | 0,064737 | -22 | 0,087499 | 13 | 0,090456 | 48 | 0,071902 |
-91 | 0,035491 | -56 | 0,065562 | -21 | 0,087898 | 14 | 0,090200 | 49 | 0,071139 |
-90 | 0,036318 | -55 | 0,066381 | -20 | 0,088279 | 15 | 0,089925 | 50 | 0,070366 |
-89 | 0,037151 | -54 | 0,067193 | -19 | 0,088644 | 16 | 0,089632 | 51 | 0,069585 |
-88 | 0,037989 | -53 | 0,067998 | -18 | 0,088991 | 17 | 0,089320 | 52 | 0,068795 |
-87 | 0,038832 | -52 | 0,068795 | -17 | 0,089320 | 18 | 0,088991 | 53 | 0,067998 |
-86 | 0,039679 | -51 | 0,069585 | -16 | 0,089632 | 19 | 0,088644 | 54 | 0,067193 |
-85 | 0,040531 | -50 | 0,070366 | -15 | 0,089925 | 20 | 0,088279 | 55 | 0,066381 |
-84 | 0,041386 | -49 | 0,071139 | -14 | 0,090200 | 21 | 0,087898 | 56 | 0,065562 |
-83 | 0,042245 | -48 | 0,071902 | -13 | 0,090456 | 22 | 0,087499 | 57 | 0,064737 |
-82 | 0,043108 | -47 | 0,072656 | -12 | 0,090695 | 23 | 0,087082 | 58 | 0,063906 |
-81 | 0,043973 | -46 | 0,073401 | -11 | 0,090914 | 24 | 0,086650 | 59 | 0,063069 |
-80 | 0,044841 | -45 | 0,074135 | -10 | 0,091115 | 25 | 0,086200 | 60 | 0,062226 |
-79 | 0,045712 | -44 | 0,074859 | -9 | 0,091297 | 26 | 0,085734 | 61 | 0,061379 |
-78 | 0,046584 | -43 | 0,075572 | -8 | 0,091460 | 27 | 0,085253 | 62 | 0,060527 |
-77 | 0,047458 | -42 | 0,076274 | -7 | 0,091604 | 28 | 0,084755 | 63 | 0,059671 |
-76 | 0,048334 | -41 | 0,076964 | -6 | 0,091729 | 29 | 0,084242 | 64 | 0,058812 |
-75 | 0,049210 | -40 | 0,077643 | -5 | 0,091835 | 30 | 0,083713 | 65 | 0,057948 |
-74 | 0,050087 | -39 | 0,078310 | -4 | 0,091922 | 31 | 0,083169 | 66 | 0,057082 |
-73 | 0,050965 | -38 | 0,078964 | -3 | 0,091990 | 32 | 0,082611 | 67 | 0,056213 |
-72 | 0,051842 | -37 | 0,079605 | -2 | 0,092038 | 33 | 0,082038 | 68 | 0,055342 |
-71 | 0,052718 | -36 | 0,080234 | -1 | 0,092067 | 34 | 0,081450 | 69 | 0,054469 |
-70 | 0,053594 | -35 | 0,080849 | 0 | 0,092077 | 35 | 0,080849 | 70 | 0,053594 |
-69 | 0,054469 | -34 | 0,081450 | 1 | 0,092067 | 36 | 0,080234 | 71 | 0,052718 |
-68 | 0,055342 | -33 | 0,082038 | 2 | 0,092038 | 37 | 0,079605 | 72 | 0,051842 |
-67 | 0,056213 | -32 | 0,082611 | 3 | 0,091990 | 38 | 0,078964 | 73 | 0,050965 |
-66 | 0,057082 | -31 | 0,083169 | 4 | 0,091922 | 39 | 0,078310 | 74 | 0,050087 |
-65 | 0,057948 | -30 | 0,083713 | 5 | 0,091835 | 40 | 0,077643 | 75 | 0,049210 |
-64 | 0,058812 | -29 | 0,084242 | 6 | 0,091729 | 41 | 0,076964 | 76 | 0,048334 |
-63 | 0,059671 | -28 | 0,084755 | 7 | 0,091604 | 42 | 0,076274 | 77 | 0,047458 |
-62 | 0,060527 | -27 | 0,085253 | 8 | 0,091460 | 43 | 0,075572 | 78 | 0,046584 |
-61 | 0,061379 | -26 | 0,085734 | 9 | 0,091297 | 44 | 0,074859 | 79 | 0,045712 |
Окончание таблицы К.5
n | wI(n) | n | wI(n) | n | wI(n) | n | wI(n) | n | wI(n) |
80 | 0,044841 | 95 | 0,032241 | 110 | 0,021133 | 125 | 0,012185 | 138 | 0,006413 |
81 | 0,043973 | 96 | 0,031444 | 111 | 0,020464 | 126 | 0,011675 | 139 | 0,006046 |
82 | 0,043108 | 97 | 0,030655 | 112 | 0,019805 | 127 | 0,011175 | 140 | 0,005690 |
83 | 0,042245 | 98 | 0,029873 | 113 | 0,019156 | 128 | 0,010687 | 141 | 0,005344 |
84 | 0,041386 | 99 | 0,029099 | 114 | 0,018517 | 129 | 0,010210 | 142 | 0,005009 |
85 | 0,040531 | 100 | 0,028332 | 115 | 0,017888 | 128 | 0,010687 | 143 | 0,004685 |
86 | 0,039679 | 101 | 0,027573 | 116 | 0,017270 | 129 | 0,010210 | 144 | 0,004371 |
87 | 0,038832 | 102 | 0,026822 | 117 | 0,016662 | 130 | 0,009744 | 145 | 0,004067 |
88 | 0,037989 | 103 | 0,026080 | 118 | 0,016065 | 131 | 0,009289 | 146 | 0,003774 |
89 | 0,037151 | 104 | 0,025346 | 119 | 0,015478 | 132 | 0,008845 | 147 | 0,003491 |
90 | 0,036318 | 105 | 0,024621 | 120 | 0,014902 | 133 | 0,008412 | 148 | 0,003218 |
91 | 0,035491 | 106 | 0,023905 | 121 | 0,014337 | 134 | 0,007990 | 149 | 0,002955 |
92 | 0,034669 | 107 | 0,023198 | 122 | 0,013783 | 135 | 0,007580 | 150 | 0,002702 |
93 | 0,033853 | 108 | 0,022500 | 123 | 0,013239 | 136 | 0,007180 | |
94 | 0,033044 | 109 | 0,021812 | 124 | 0,012707 | 137 | 0,006791 |
К.6 Окно для изменения высоты тона
Значения окна для изменения высоты тона приведены в
таблице К.6.
Таблица К.6
Окно для изменения высоты тона
n | wI(n) | n | wI(n) | n | wI(n) | n | wI(n) | n | wI(n) |
-110 | 0,014873 | -94 | 0,079801 | -78 | 0,205355 | -62 | 0,389588 | -46 | 0,607067 |
-109 | 0,017397 | -93 | 0,085782 | -77 | 0,215294 | -61 | 0,402594 | -45 | 0,620807 |
-108 | 0,020102 | -92 | 0,092009 | -76 | 0,225466 | -60 | 0,415727 | -44 | 0,634490 |
-107 | 0,022995 | -91 | 0,098483 | -75 | 0,235869 | -59 | 0,428978 | -43 | 0,648105 |
-106 | 0,026081 | -90 | 0,105205 | -74 | 0,246497 | -58 | 0,442337 | -42 | 0,661638 |
-105 | 0,029365 | -89 | 0,112176 | -73 | 0,257347 | -57 | 0,455793 | -41 | 0,675076 |
-104 | 0,032852 | -88 | 0,119398 | -72 | 0,268413 | -56 | 0,469336 | -40 | 0,688406 |
-103 | 0,036546 | -87 | 0,126872 | -71 | 0,279689 | -55 | 0,482955 | -39 | 0,701616 |
-102 | 0,040451 | -86 | 0,134596 | -70 | 0,291171 | -54 | 0,496640 | -38 | 0,714692 |
-101 | 0,044573 | -85 | 0,142572 | -69 | 0,302851 | -53 | 0,510379 | -37 | 0,727620 |
-100 | 0,048915 | -84 | 0,150799 | -68 | 0,314724 | -52 | 0,524160 | -36 | 0,740390 |
-99 | 0,053482 | -83 | 0,159276 | -67 | 0,326782 | -51 | 0,537971 | -35 | 0,752986 |
-98 | 0,058277 | -82 | 0,168001 | -66 | 0,339018 | -50 | 0,551802 | -34 | 0,765397 |
-97 | 0,063303 | -81 | 0,176974 | -65 | 0,351425 | -49 | 0,565639 | -33 | 0,777610 |
-96 | 0,068563 | -80 | 0,186192 | -64 | 0,363994 | -48 | 0,579470 | -32 | 0,789612 |
-95 | 0,074062 | -79 | 0,195653 | -63 | 0,376718 | -47 | 0,593284 | -31 | 0,801391 |
Окончание таблицы К.6
n | wI(n) | n | wI(n) | n | wI(n) | n | wI(n) | n | wI(n) |
-30 | 0,812935 | -1 | 0,999774 | 28 | 0,835267 | 57 | 0,455793 | 86 | 0,134596 |
-29 | 0,824231 | 0 | 1,000000 | 29 | 0,824231 | 58 | 0,442337 | 87 | 0,126872 |
-28 | 0,835267 | 1 | 0,999774 | 30 | 0,812935 | 59 | 0,428978 | 88 | 0,119398 |
-27 | 0,846033 | 2 | 0,999095 | 31 | 0,801391 | 60 | 0,415727 | 89 | 0,112176 |
-26 | 0,856516 | 3 | 0,997966 | 32 | 0,789612 | 61 | 0,402594 | 90 | 0,105205 |
-25 | 0,866705 | 4 | 0,996386 | 33 | 0,777610 | 62 | 0,389588 | 91 | 0,098483 |
-24 | 0,876589 | 5 | 0,994358 | 34 | 0,765397 | 63 | 0,376718 | 92 | 0,092009 |
-23 | 0,886157 | 6 | 0,991884 | 35 | 0,752986 | 64 | 0,363994 | 93 | 0,085782 |
-22 | 0,895400 | 7 | 0,988967 | 36 | 0,740390 | 65 | 0,351425 | 94 | 0,079801 |
-21 | 0,904307 | 8 | 0,985610 | 37 | 0,727620 | 66 | 0,339018 | 95 | 0,074062 |
-20 | 0,912868 | 9 | 0,981817 | 38 | 0,714692 | 67 | 0,326782 | 96 | 0,068563 |
-19 | 0,921074 | 10 | 0,977592 | 39 | 0,701616 | 68 | 0,314724 | 97 | 0,063303 |
-18 | 0,928916 | 11 | 0,972940 | 40 | 0,688406 | 69 | 0,302851 | 98 | 0,058277 |
-17 | 0,936386 | 12 | 0,967866 | 41 | 0,675076 | 70 | 0,291171 | 99 | 0,053482 |
-16 | 0,943474 | 13 | 0,962377 | 42 | 0,661638 | 71 | 0,279689 | 100 | 0,048915 |
-15 | 0,950174 | 14 | 0,956477 | 43 | 0,648105 | 72 | 0,268413 | 101 | 0,044573 |
-14 | 0,956477 | 15 | 0,950174 | 44 | 0,634490 | 73 | 0,257347 | 102 | 0,040451 |
-13 | 0,962377 | 16 | 0,943474 | 45 | 0,620807 | 74 | 0,246497 | 103 | 0,036546 |
-12 | 0,967866 | 17 | 0,936386 | 46 | 0,607067 | 75 | 0,235869 | 104 | 0,032852 |
-11 | 0,972940 | 18 | 0,928916 | 47 | 0,593284 | 76 | 0,225466 | 105 | 0,029365 |
-10 | 0,977592 | 19 | 0,921074 | 48 | 0,579470 | 77 | 0,215294 | 106 | 0,026081 |
-9 | 0,981817 | 20 | 0,912868 | 49 | 0,565639 | 78 | 0,205355 | 107 | 0,022995 |
-8 | 0,985610 | 21 | 0,904307 | 50 | 0,551802 | 79 | 0,195653 | 108 | 0,020102 |
-7 | 0,988967 | 22 | 0,895400 | 51 | 0,537971 | 80 | 0,186192 | 109 | 0,017397 |
-6 | 0,991884 | 23 | 0,886157 | 52 | 0,524160 | 81 | 0,176974 | 110 | 0,014873 |
-5 | 0,994358 | 24 | 0,876589 | 53 | 0,510379 | 82 | 0,168001 | |
-4 | 0,996386 | 25 | 0,866705 | 54 | 0,496640 | 83 | 0,159276 |
-3 | 0,997966 | 26 | 0,856516 | 55 | 0,482955 | 84 | 0,150799 |
-2 | 0,999095 | 27 | 0,846033 | 56 | 0,469336 | 85 | 0,142572 |
К.7 Импульсная характеристика фильтра нижних частот
Значения импульсной характеристики ФНЧ приведены в
таблице К.7.
Таблица К.7
Табличное представление функции импульсной характеристики
n | hLPF(n) | n | hLPF(n) |
-10 | -0,002898 | 0 | 0,351338 |
-9 | -0,002831 | 1 | 0,278990 |
-8 | 0,005666 | 2 | 0,118754 |
-7 | 0,016601 | 3 | -0,015116 |
-6 | 0,008800 | 4 | -0,055990 |
-5 | -0,026955 | 5 | -0,026955 |
-4 | -0,055990 | 6 | 0,008800 |
-3 | -0,015116 | 7 | 0,016601 |
-2 | 0,118754 | 8 | 0,005666 |
-1 | 0,278990 | 9 | -0,002831 |
| 10 | -0,002898 |
К.8 Окно синтеза речи
Таблица К.8
n | wS(n) | n | wS(n) | n | wS(n) | n | wS(n) | n | wS(n) |
-105 | 0,000000 | -87 | 0,360000 | -69 | 0,720000 | -51 | 1,000000 | -33 | 1,000000 |
-104 | 0,020000 | -86 | 0,380000 | -68 | 0,740000 | -50 | 1,000000 | -32 | 1,000000 |
-103 | 0,040000 | -85 | 0,400000 | -67 | 0,760000 | -49 | 1,000000 | -31 | 1,000000 |
-102 | 0,060000 | -84 | 0,420000 | -66 | 0,780000 | -48 | 1,000000 | -30 | 1,000000 |
-101 | 0,080000 | -83 | 0,440000 | -65 | 0,800000 | -47 | 1,000000 | -29 | 1,000000 |
-100 | 0,100000 | -82 | 0,460000 | -64 | 0,820000 | -46 | 1,000000 | -28 | 1,000000 |
-99 | 0,120000 | -81 | 0,480000 | -63 | 0,840000 | -45 | 1,000000 | -27 | 1,000000 |
-98 | 0,140000 | -80 | 0,500000 | -62 | 0,860000 | -44 | 1,000000 | -26 | 1,000000 |
-97 | 0,160000 | -79 | 0,520000 | -61 | 0,880000 | -43 | 1,000000 | -25 | 1,000000 |
-96 | 0,180000 | -78 | 0,540000 | -60 | 0,900000 | -42 | 1,000000 | -24 | 1,000000 |
-95 | 0,200000 | -77 | 0,560000 | -59 | 0,920000 | -41 | 1,000000 | -23 | 1,000000 |
-94 | 0,220000 | -76 | 0,580000 | -58 | 0,940000 | -40 | 1,000000 | -22 | 1,000000 |
-93 | 0,240000 | -75 | 0,600000 | -57 | 0,960000 | -39 | 1,000000 | -21 | 1,000000 |
-92 | 0,260000 | -74 | 0,620000 | -56 | 0,980000 | -38 | 1,000000 | -20 | 1,000000 |
-91 | 0,280000 | -73 | 0,640000 | -55 | 1,000000 | -37 | 1,000000 | -19 | 1,000000 |
-90 | 0,300000 | -72 | 0,660000 | -54 | 1,000000 | -36 | 1,000000 | -18 | 1,000000 |
-89 | 0,320000 | -71 | 0,680000 | -53 | 1,000000 | -35 | 1,000000 | -17 | 1,000000 |
-88 | 0,340000 | -70 | 0,700000 | -52 | 1,000000 | -34 | 1,000000 | -16 | 1,000000 |
Окончание таблицы К.8
n | wS(n) | n | wS(n) | n | wS(n) | n | wS(n) | n | wS(n) |
-15 | 1,000000 | 10 | 1,000000 | 35 | 1,000000 | 60 | 0,900000 | 85 | 0,400000 |
-14 | 1,000000 | 11 | 1,000000 | 36 | 1,000000 | 61 | 0,880000 | 86 | 0,380000 |
-13 | 1,000000 | 12 | 1,000000 | 37 | 1,000000 | 62 | 0,860000 | 87 | 0,360000 |
-12 | 1,000000 | 13 | 1,000000 | 38 | 1,000000 | 63 | 0,840000 | 88 | 0,340000 |
-11 | 1,000000 | 14 | 1,000000 | 39 | 1,000000 | 64 | 0,820000 | 89 | 0,320000 |
-10 | 1,000000 | 15 | 1,000000 | 40 | 1,000000 | 65 | 0,800000 | 90 | 0,300000 |
-9 | 1,000000 | 16 | 1,000000 | 41 | 1,000000 | 66 | 0,780000 | 91 | 0,280000 |
-8 | 1,000000 | 17 | 1,000000 | 42 | 1,000000 | 67 | 0,760000 | 92 | 0,260000 |
-7 | 1,000000 | 18 | 1,000000 | 43 | 1,000000 | 68 | 0,740000 | 93 | 0,240000 |
-6 | 1,000000 | 19 | 1,000000 | 44 | 1,000000 | 69 | 0,720000 | 94 | 0,220000 |
-5 | 1,000000 | 20 | 1,000000 | 45 | 1,000000 | 70 | 0,700000 | 95 | 0,200000 |
-4 | 1,000000 | 21 | 1,000000 | 46 | 1,000000 | 71 | 0,680000 | 96 | 0,180000 |
-3 | 1,000000 | 22 | 1,000000 | 47 | 1,000000 | 72 | 0,660000 | 97 | 0,160000 |
-2 | 1,000000 | 23 | 1,000000 | 48 | 1,000000 | 73 | 0,640000 | 98 | 0,140000 |
-1 | 1,000000 | 24 | 1,000000 | 49 | 1,000000 | 74 | 0,620000 | 99 | 0,120000 |
0 | 1,000000 | 25 | 1,000000 | 50 | 1,000000 | 75 | 0,600000 | 100 | 0,100000 |
1 | 1,000000 | 26 | 1,000000 | 51 | 1,000000 | 76 | 0,580000 | 101 | 0,080000 |
2 | 1,000000 | 27 | 1,000000 | 52 | 1,000000 | 77 | 0,560000 | 102 | 0,060000 |
3 | 1,000000 | 28 | 1,000000 | 53 | 1,000000 | 78 | 0,540000 | 103 | 0,040000 |
4 | 1,000000 | 29 | 1,000000 | 54 | 1,000000 | 79 | 0,520000 | 104 | 0,020000 |
5 | 1,000000 | 30 | 1,000000 | 55 | 1,000000 | 80 | 0,500000 | 105 | 0,000000 |
6 | 1,000000 | 31 | 1,000000 | 56 | 0,980000 | 81 | 0,480000 | |
7 | 1,000000 | 32 | 1,000000 | 57 | 0,960000 | 82 | 0,460000 |
8 | 1,000000 | 33 | 1,000000 | 58 | 0,940000 | 83 | 0,440000 |
9 | 1,000000 | 34 | 1,000000 | 59 | 0,920000 | 84 | 0,420000 |
К.9 Таблица квантования основной частоты
Значения квантования основной частоты приведены в
таблице К.9.
Таблица К.9
Значения квантования основной частоты
b0 | L | | b0 | L | | b0 | L | |
0 | 9 | 0,049971 | 41 | 17 | 0,026712 | 82 | 32 | 0,014277 |
1 | 9 | 0,049215 | 42 | 17 | 0,026304 | 83 | 32 | 0,014061 |
2 | 9 | 0,048471 | 43 | 17 | 0,025906 | 84 | 33 | 0,013847 |
3 | 9 | 0,047739 | 44 | 18 | 0,025515 | 85 | 33 | 0,013636 |
4 | 9 | 0,047010 | 45 | 18 | 0,025129 | 86 | 34 | 0,013430 |
5 | 9 | 0,046299 | 46 | 18 | 0,024746 | 87 | 34 | 0,013227 |
6 | 10 | 0,045601 | 47 | 18 | 0,024372 | 88 | 35 | 0,013025 |
7 | 10 | 0,044905 | 48 | 19 | 0,024002 | 89 | 36 | 0,012829 |
8 | 10 | 0,044226 | 49 | 19 | 0,023636 | 90 | 36 | 0,012634 |
9 | 10 | 0,043558 | 50 | 19 | 0,023279 | 91 | 37 | 0,012444 |
10 | 10 | 0,042900 | 51 | 20 | 0,022926 | 92 | 37 | 0,012253 |
11 | 10 | 0,042246 | 52 | 20 | 0,022581 | 93 | 38 | 0,012068 |
12 | 11 | 0,041609 | 53 | 20 | 0,022236 | 94 | 38 | 0,011887 |
13 | 11 | 0,040979 | 54 | 21 | 0,021900 | 95 | 39 | 0,011703 |
14 | 11 | 0,040356 | 55 | 21 | 0,021570 | 96 | 40 | 0,011528 |
15 | 11 | 0,039747 | 56 | 21 | 0,021240 | 97 | 40 | 0,011353 |
16 | 11 | 0,039148 | 57 | 22 | 0,020920 | 98 | 41 | 0,011183 |
17 | 11 | 0,038559 | 58 | 22 | 0,020605 | 99 | 42 | 0,011011 |
18 | 12 | 0,037971 | 59 | 22 | 0,020294 | 100 | 42 | 0,010845 |
19 | 12 | 0,037399 | 60 | 23 | 0,019983 | 101 | 43 | 0,010681 |
20 | 12 | 0,036839 | 61 | 23 | 0,019684 | 102 | 43 | 0,010517 |
21 | 12 | 0,036278 | 62 | 23 | 0,019386 | 103 | 44 | 0,010359 |
22 | 12 | 0,035732 | 63 | 24 | 0,019094 | 104 | 45 | 0,010202 |
23 | 13 | 0,035198 | 64 | 24 | 0,018805 | 105 | 46 | 0,010050 |
24 | 13 | 0,034672 | 65 | 24 | 0,018520 | 106 | 46 | 0,009895 |
25 | 13 | 0,034145 | 66 | 25 | 0,018242 | 107 | 47 | 0,009747 |
26 | 13 | 0,033636 | 67 | 25 | 0,017965 | 108 | 48 | 0,009600 |
27 | 13 | 0,033133 | 68 | 26 | 0,017696 | 109 | 48 | 0,009453 |
28 | 14 | 0,032635 | 69 | 26 | 0,017431 | 110 | 49 | 0,009312 |
29 | 14 | 0,032148 | 70 | 26 | 0,017170 | 111 | 50 | 0,009172 |
30 | 14 | 0,031670 | 71 | 27 | 0,016911 | 112 | 51 | 0,009033 |
31 | 14 | 0,031122 | 72 | 27 | 0,016657 | 113 | 52 | 0,008896 |
32 | 15 | 0,030647 | 73 | 28 | 0,016409 | 114 | 52 | 0,008762 |
33 | 15 | 0,030184 | 74 | 28 | 0,016163 | 115 | 53 | 0,008633 |
34 | 15 | 0,029728 | 75 | 29 | 0,015923 | 116 | 54 | 0,008501 |
35 | 15 | 0,029272 | 76 | 29 | 0,015686 | 117 | 55 | 0,008375 |
36 | 16 | 0,028831 | 77 | 30 | 0,015411 | 118 | 56 | 0,008249 |
37 | 16 | 0,028395 | 78 | 30 | 0,015177 | 119 | 56 | 0,008125 |
38 | 16 | 0,027966 | 79 | 30 | 0,014946 | |
39 | 16 | 0,027538 | 80 | 31 | 0,014721 |
40 | 17 | 0,027122 | 81 | 31 | 0,014496 |
К.10 Уровни векторного квантователя PRBA24
Уровни векторного квантователя PRBA24 приведены в
таблице К.10.
Таблица К.10
Уровни векторного квантователя PRBA24
b3 | G2 | G3 | G4 | b3 | G2 | G3 | G4 |
0 | 0,526055 | -0,328567 | -0,304727 | 30 | 0,000324 | -0,139549 | -0,066471 |
1 | 0,441044 | -0,303127 | -0,201114 | 31 | 0,001888 | -0,170557 | -0,025025 |
2 | 1,030896 | -0,324730 | -0,397204 | 32 | 0,402913 | -0,581478 | -0,274626 |
3 | 0,839696 | -0,351933 | -0,224909 | 33 | 0,191289 | -0,540335 | -0,193040 |
4 | 0,272958 | -0,176118 | -0,098893 | 34 | 0,632914 | -0,401410 | -0,006636 |
5 | 0,221466 | -0,160045 | -0,061026 | 35 | 0,471086 | -0,463144 | 0,061489 |
6 | 0,496555 | -0,211499 | 0,047305 | 36 | 0,044829 | -0,438487 | 0,033433 |
7 | 0,424376 | -0,223752 | 0,069911 | 37 | 0,015513 | -0,539475 | -0,006719 |
8 | 0,264531 | -0,353355 | -0,330505 | 38 | 0,336218 | -0,351311 | 0,214087 |
9 | 0,273650 | -0,253004 | -0,250241 | 39 | 0,239967 | -0,380836 | 0,157681 |
10 | 0,484531 | -0,297627 | -0,071051 | 40 | 0,347609 | -0,901619 | -0,688432 |
11 | 0,410814 | -0,224961 | -0,084998 | 41 | 0,064067 | -0,826753 | -0,492089 |
12 | 0,039519 | -0,252904 | -0,115128 | 42 | 0,303089 | -0,396757 | -0,108446 |
13 | 0,017423 | -0,296519 | -0,045921 | 43 | 0,235590 | -0,446122 | 0,006437 |
14 | 0,225113 | -0,224371 | 0,037882 | 44 | -0,236964 | -0,652532 | -0,135520 |
15 | 0,183424 | -0,260492 | 0,050491 | 45 | -0,418285 | -0,793014 | -0,034730 |
16 | 0,308704 | -0,073205 | -0,405880 | 46 | -0,038262 | -0,516984 | 0,273681 |
17 | 0,213125 | -0,101632 | -0,333208 | 47 | -0,037419 | -0,958198 | 0,214749 |
18 | 0,617735 | -0,137299 | -0,213670 | 48 | 0,061624 | -0,238233 | -0,237184 |
19 | 0,514382 | -0,126485 | -0,170204 | 49 | -0,013944 | -0,235704 | -0,204811 |
20 | 0,130009 | -0,076955 | -0,229303 | 50 | 0,286428 | -0,210542 | -0,029587 |
21 | 0,061740 | -0,108259 | -0,203887 | 51 | 0,257656 | -0,261837 | -0,056566 |
22 | 0,244473 | -0,110094 | -0,051689 | 52 | -0,235852 | -0,310760 | -0,165147 |
23 | 0,230452 | -0,076147 | -0,028190 | 53 | -0,334949 | -0,385870 | -0,197362 |
24 | 0,059837 | -0,254595 | -0,562704 | 54 | 0,094870 | -0,241144 | 0,059122 |
25 | 0,011630 | -0,135223 | -0,432791 | 55 | 0,060177 | -0,225884 | 0,031140 |
26 | 0,207077 | -0,152248 | -0,148391 | 56 | -0,301184 | -0,306545 | -0,446189 |
27 | 0,158078 | -0,128800 | -0,122150 | 57 | -0,293528 | -0,504146 | -0,429844 |
28 | -0,265982 | -0,144742 | -0,199894 | 58 | -0,055084 | -0,379015 | -0,125887 |
29 | -0,356479 | -0,204740 | -0,156465 | 59 | -0,115434 | -0,375008 | -0,059939 |
Продолжение таблицы К.10
b3 | G2 | G3 | G4 | b3 | G2 | G3 | G4 |
60 | -0,777425 | -0,592163 | -0,107585 | 97 | 0,100318 | -0,161222 | -0,063062 |
61 | -0,950500 | -0,893847 | -0,181762 | 98 | 0,265859 | -0,132747 | 0,078209 |
62 | -0,259402 | -0,396726 | 0,010357 | 99 | 0,244805 | -0,139776 | 0,122123 |
63 | -0,368905 | -0,449026 | 0,038299 | 100 | -0,121802 | -0,179976 | 0,031732 |
64 | 0,279719 | -0,063196 | -0,184628 | 101 | -0,185318 | -0,214011 | 0,018117 |
65 | 0,255265 | -0,067248 | -0,121124 | 102 | 0,047014 | -0,153961 | 0,218068 |
66 | 0,458433 | -0,103777 | 0,010074 | 103 | 0,047305 | -0,187402 | 0,282114 |
67 | 0,437231 | -0,092496 | -0,031028 | 104 | -0,027533 | -0,415868 | -0,333841 |
68 | 0,082265 | -0,028050 | -0,041262 | 105 | -0,125886 | -0,334492 | -0,290317 |
69 | 0,045920 | -0,051719 | -0,030155 | 106 | -0,030602 | -0,190918 | 0,097454 |
70 | 0,271149 | -0,043613 | 0,112085 | 107 | -0,054936 | -0,209948 | 0,158977 |
71 | 0,246881 | -0,065274 | 0,105436 | 108 | -0,507223 | -0,295876 | -0,217183 |
72 | 0,056590 | -0,117773 | -0,142283 | 109 | -0,581733 | -0,403194 | -0,208936 |
73 | 0,058824 | -0,104418 | -0,099608 | 110 | -0,299719 | -0,289679 | 0,297101 |
74 | 0,213781 | -0,111974 | 0,031269 | 111 | -0,363169 | -0,362718 | 0,436529 |
75 | 0,187554 | -0,070340 | 0,011834 | 112 | -0,124627 | -0,042100 | -0,157011 |
76 | -0,185701 | -0,081106 | -0,073803 | 113 | -0,161571 | -0,092846 | -0,183636 |
77 | -0,266112 | -0,074133 | -0,085370 | 114 | 0,084520 | -0,100217 | -0,000901 |
78 | -0,029368 | -0,046490 | 0,124679 | 115 | 0,055655 | -0,136381 | 0,032764 |
79 | -0,017378 | -0,102882 | 0,140482 | 116 | -0,545087 | -0,197713 | -0,026888 |
80 | 0,114700 | 0,092738 | -0,244271 | 117 | -0,662772 | -0,179815 | 0,026419 |
81 | 0,072922 | 0,007863 | -0,231476 | 118 | -0,165583 | -0,148913 | 0,090382 |
82 | 0,270022 | 0,031819 | -0,094208 | 119 | -0,240772 | -0,182830 | 0,105474 |
83 | 0,254403 | 0,024805 | -0,050389 | 120 | -0,576315 | -0,359473 | -0,456844 |
84 | -0,182905 | 0,021629 | -0,168481 | 121 | -0,713430 | -0,554156 | -0,476739 |
85 | -0,225864 | -0,010109 | -0,130374 | 122 | -0,275628 | -0,223640 | -0,051584 |
86 | 0,040089 | 0,013969 | 0,016028 | 123 | -0,359501 | -0,230758 | -0,027006 |
87 | 0,001442 | 0,010551 | 0,032942 | 124 | -1,282559 | -0,284807 | -0,233743 |
88 | -0,287472 | -0,036130 | -0,296798 | 125 | -1,060476 | -0,399911 | -0,562698 |
89 | -0,332344 | -0,108862 | -0,342196 | 126 | -0,871952 | -0,272197 | 0,016126 |
90 | 0,012700 | 0,022917 | -0,052501 | 127 | -0,747922 | -0,329404 | 0,276696 |
91 | -0,040681 | -0,001805 | -0,050548 | 128 | 0,643086 | 0,046175 | -0,660078 |
92 | -0,718522 | -0,061234 | -0,278820 | 129 | 0,738204 | -0,127844 | -0,433708 |
93 | -0,879205 | -0,213588 | -0,303508 | 130 | 1,158072 | 0,025571 | -0,177856 |
94 | -0,234102 | -0,065407 | 0,013686 | 131 | 0,974840 | -0,009417 | -0,112337 |
95 | -0,281223 | -0,076139 | 0,046830 | 132 | 0,418014 | 0,032741 | -0,124545 |
96 | 0,141967 | -0,193679 | -0,055697 | 133 | 0,381422 | -0,001557 | -0,085504 |
Продолжение таблицы К.10
b3 | G2 | G3 | G4 | b3 | G2 | G3 | G4 |
134 | 0,768280 | 0,056085 | 0,095375 | 171 | 0,342866 | -0,144687 | 0,020265 |
135 | 0,680004 | 0,052035 | 0,152318 | 172 | -0,065545 | -0,202593 | -0,043688 |
136 | 0,473182 | 0,012560 | -0,264221 | 173 | -0,124296 | -0,260225 | -0,035370 |
137 | 0,345153 | 0,036627 | -0,248756 | 174 | 0,083224 | -0,235149 | 0,153301 |
138 | 0,746238 | -0,025880 | -0,106050 | 175 | 0,046256 | -0,309608 | 0,190944 |
139 | 0,644319 | -0,058256 | -0,095133 | 176 | 0,187385 | -0,008168 | -0,198575 |
140 | 0,185924 | -0,022230 | -0,070540 | 177 | 0,190401 | -0,018699 | -0,136858 |
141 | 0,146068 | -0,009550 | -0,057871 | 178 | 0,398009 | -0,025700 | -0,007458 |
142 | 0,338488 | 0,013022 | 0,069961 | 179 | 0,346948 | -0,022258 | -0,020905 |
143 | 0,298969 | 0,047403 | 0,052598 | 180 | -0,047064 | -0,085629 | -0,080677 |
144 | 0,346002 | 0,256253 | -0,380261 | 181 | -0,067523 | -0,128972 | -0,119538 |
145 | 0,313092 | 0,163821 | -0,314004 | 182 | 0,186086 | -0,016828 | 0,070014 |
146 | 0,719154 | 0,103108 | -0,252648 | 183 | 0,187364 | 0,017133 | 0,075949 |
147 | 0,621429 | 0,172423 | -0,265180 | 184 | -0,112669 | -0,037433 | -0,298944 |
148 | 0,240461 | 0,104684 | -0,202582 | 185 | -0,068276 | -0,114504 | -0,265795 |
149 | 0,206946 | 0,139642 | -0,138016 | 186 | 0,147510 | -0,040616 | -0,013687 |
150 | 0,359915 | 0,101273 | -0,052997 | 187 | 0,133084 | -0,062849 | -0,032637 |
151 | 0,318117 | 0,125888 | -0,003486 | 188 | -0,416571 | -0,041544 | -0,125088 |
152 | 0,150452 | 0,050219 | -0,409155 | 189 | -0,505337 | -0,044193 | -0,157651 |
153 | 0,188753 | 0,091894 | -0,325733 | 190 | -0,154132 | -0,075106 | 0,050466 |
154 | 0,334922 | 0,029098 | -0,098587 | 191 | -0,148036 | -0,059719 | 0,121516 |
155 | 0,324508 | 0,015809 | -0,135408 | 192 | 0,490555 | 0,157659 | -0,222208 |
156 | -0,042506 | 0,038667 | -0,208535 | 193 | 0,436700 | 0,120500 | -0,205869 |
157 | -0,083003 | 0,094758 | -0,174054 | 194 | 0,754525 | 0,269323 | 0,045810 |
158 | 0,094773 | 0,102653 | -0,025701 | 195 | 0,645077 | 0,271923 | 0,013942 |
159 | 0,063284 | 0,118703 | -0,000071 | 196 | 0,237023 | 0,115337 | -0,026429 |
160 | 0,355965 | -0,139239 | -0,191705 | 197 | 0,204895 | 0,121020 | -0,008541 |
161 | 0,392742 | -0,105496 | -0,132103 | 198 | 0,383999 | 0,153963 | 0,171763 |
162 | 0,663678 | -0,204627 | -0,031242 | 199 | 0,385026 | 0,222074 | 0,239731 |
163 | 0,609381 | -0,146914 | 0,079610 | 200 | 0,198232 | 0,072972 | -0,108179 |
164 | 0,151855 | -0,132843 | -0,007125 | 201 | 0,147882 | 0,074743 | -0,123341 |
165 | 0,146404 | -0,161917 | 0,024842 | 202 | 0,390929 | 0,075205 | 0,081828 |
166 | 0,400524 | -0,135221 | 0,232289 | 203 | 0,341623 | 0,089405 | 0,069389 |
167 | 0,324931 | -0,116605 | 0,253458 | 204 | -0,003381 | 0,159694 | -0,016026 |
168 | 0,169066 | -0,215132 | -0,185604 | 205 | -0,043653 | 0,206860 | -0,040729 |
169 | 0,128681 | -0,189394 | -0,160279 | 206 | 0,135515 | 0,107824 | 0,179310 |
170 | 0,356194 | -0,116992 | -0,038381 | 207 | 0,081086 | 0,119673 | 0,174282 |
Продолжение таблицы К.10
b3 | G2 | G3 | G4 | b3 | G2 | G3 | G4 |
208 | 0,192637 | 0,400335 | -0,341906 | 245 | -0,327096 | 0,159747 | -0,018931 |
209 | 0,171196 | 0,284921 | -0,221516 | 246 | 0,000834 | 0,113118 | 0,125325 |
210 | 0,377807 | 0,359087 | -0,151523 | 247 | -0,014617 | 0,128924 | 0,163776 |
211 | 0,411052 | 0,297925 | -0,099774 | 248 | -0,254570 | 0,154329 | -0,232018 |
212 | -0,010060 | 0,261887 | -0,149567 | 249 | -0,353068 | 0,124341 | -0,174409 |
213 | -0,107877 | 0,287756 | -0,116982 | 250 | -0,061004 | 0,107744 | 0,037257 |
214 | 0,158003 | 0,209727 | 0,077988 | 251 | -0,100991 | 0,080302 | 0,062701 |
215 | 0,109710 | 0,232272 | 0,088135 | 252 | -0,927022 | 0,285660 | -0,240549 |
216 | 0,000698 | 0,209353 | -0,395208 | 253 | -1,153224 | 0,277232 | -0,322538 |
217 | -0,094015 | 0,230322 | -0,279928 | 254 | -0,569012 | 0,108135 | 0,172634 |
218 | 0,137355 | 0,230881 | -0,124115 | 255 | -0,555273 | 0,131461 | 0,325930 |
219 | 0,103058 | 0,166855 | -0,100386 | 256 | 0,518847 | 0,065683 | -0,132877 |
220 | -0,305058 | 0,305422 | -0,176026 | 257 | 0,501324 | -0,006585 | -0,094884 |
221 | -0,422049 | 0,337137 | -0,293297 | 258 | 1,066190 | -0,150380 | 0,201791 |
222 | -0,121744 | 0,185124 | 0,048115 | 259 | 0,858377 | -0,166415 | 0,081686 |
223 | -0,171052 | 0,200312 | 0,052812 | 260 | 0,320584 | -0,031499 | 0,039534 |
224 | 0,224091 | -0,010673 | -0,019727 | 261 | 0,311442 | -0,075120 | 0,026013 |
225 | 0,200266 | -0,020167 | 0,001798 | 262 | 0,625829 | -0,019856 | 0,346041 |
226 | 0,382742 | 0,032362 | 0,161665 | 263 | 0,525271 | -0,003948 | 0,284868 |
227 | 0,345631 | -0,019705 | 0,164451 | 264 | 0,312594 | -0,075673 | -0,066642 |
228 | 0,029431 | 0,045010 | 0,071518 | 265 | 0,295732 | -0,057895 | -0,042207 |
229 | 0,031940 | 0,010876 | 0,087037 | 266 | 0,550446 | -0,029110 | 0,046850 |
230 | 0,181935 | 0,039112 | 0,202316 | 267 | 0,465467 | -0,068987 | 0,096167 |
231 | 0,181810 | 0,033189 | 0,253435 | 268 | 0,122669 | -0,051786 | 0,044283 |
232 | -0,008677 | -0,066679 | -0,144737 | 269 | 0,079669 | -0,044145 | 0,045805 |
233 | -0,021768 | -0,021288 | -0,125903 | 270 | 0,238778 | -0,031835 | 0,171694 |
234 | 0,136766 | 0,000100 | 0,059449 | 271 | 0,200734 | -0,072619 | 0,178726 |
235 | 0,135405 | -0,020446 | 0,103793 | 272 | 0,342512 | 0,131270 | -0,163021 |
236 | -0,289115 | 0,039747 | -0,012256 | 273 | 0,294028 | 0,111759 | -0,125793 |
237 | -0,338683 | 0,025909 | -0,034058 | 274 | 0,589523 | 0,121808 | -0,049372 |
238 | -0,016515 | 0,048584 | 0,197981 | 275 | 0,550506 | 0,132318 | 0,017485 |
239 | -0,046790 | 0,011816 | 0,199964 | 276 | 0,164280 | 0,047560 | -0,058383 |
240 | 0,094214 | 0,127422 | -0,169936 | 277 | 0,120110 | 0,049242 | -0,052403 |
241 | 0,048279 | 0,096189 | -0,148153 | 278 | 0,269181 | 0,035000 | 0,103494 |
242 | 0,217391 | 0,081732 | 0,013677 | 279 | 0,297466 | 0,038517 | 0,139289 |
243 | 0,179656 | 0,084671 | 0,031434 | 280 | 0,094549 | -0,030880 | -0,153376 |
244 | -0,227367 | 0,118176 | -0,039803 | 281 | 0,080363 | 0,024359 | -0,127578 |
Продолжение таблицы К.10
b3 | G2 | G3 | G4 | b3 | G2 | G3 | G4 |
282 | 0,281351 | 0,055178 | 0,000155 | 319 | -0,167867 | -0,114851 | 0,262964 |
283 | 0,234900 | 0,039477 | 0,013957 | 320 | 0,393882 | 0,086002 | 0,008961 |
284 | -0,118161 | 0,011976 | -0,034270 | 321 | 0,338747 | 0,048405 | -0,004187 |
285 | -0,157654 | 0,027765 | -0,005010 | 322 | 0,877844 | 0,374373 | 0,171008 |
286 | 0,102631 | 0,027283 | 0,099723 | 323 | 0,740790 | 0,324525 | 0,242248 |
287 | 0,077285 | 0,052532 | 0,115583 | 324 | 0,200218 | 0,070150 | 0,085891 |
288 | 0,329398 | -0,278552 | 0,016316 | 325 | 0,171760 | 0,090531 | 0,102579 |
289 | 0,305993 | -0,267896 | 0,094952 | 326 | 0,314263 | 0,126417 | 0,322833 |
290 | 0,775270 | -0,394995 | 0,290748 | 327 | 0,313523 | 0,065445 | 0,403855 |
291 | 0,583180 | -0,252159 | 0,285391 | 328 | 0,164261 | 0,057745 | -0,005490 |
292 | 0,192226 | -0,182242 | 0,126859 | 329 | 0,122141 | 0,024122 | 0,009190 |
293 | 0,185908 | -0,245779 | 0,159940 | 330 | 0,308248 | 0,078401 | 0,180577 |
294 | 0,346293 | -0,250404 | 0,355682 | 331 | 0,251222 | 0,073868 | 0,160457 |
295 | 0,354160 | -0,364521 | 0,472337 | 332 | -0,047526 | 0,023725 | 0,086336 |
296 | 0,134942 | -0,313666 | -0,115181 | 333 | -0,091643 | 0,005539 | 0,093179 |
297 | 0,126077 | -0,286568 | -0,039927 | 334 | 0,079339 | 0,044135 | 0,206697 |
298 | 0,405618 | -0,211792 | 0,199095 | 335 | 0,104213 | 0,011277 | 0,240060 |
299 | 0,312099 | -0,213642 | 0,190972 | 336 | 0,226607 | 0,186234 | -0,056881 |
300 | -0,071392 | -0,297366 | 0,081426 | 337 | 0,173281 | 0,158131 | -0,059413 |
301 | -0,165839 | -0,301986 | 0,160640 | 338 | 0,339400 | 0,214501 | 0,052905 |
302 | 0,147808 | -0,290712 | 0,298198 | 339 | 0,309166 | 0,188181 | 0,058028 |
303 | 0,063302 | -0,310149 | 0,396302 | 340 | 0,014442 | 0,194715 | 0,048945 |
304 | 0,141444 | -0,081377 | -0,076621 | 341 | -0,028793 | 0,194766 | 0,089078 |
305 | 0,115936 | -0,104440 | -0,039885 | 342 | 0,069564 | 0,206743 | 0,193568 |
306 | 0,367023 | -0,087281 | 0,096390 | 343 | 0,091532 | 0,202786 | 0,269680 |
307 | 0,330038 | -0,117958 | 0,127050 | 344 | -0,071196 | 0,135604 | -0,103744 |
308 | 0,002897 | -0,062454 | 0,025151 | 345 | -0,118288 | 0,152837 | -0,060151 |
309 | -0,052404 | -0,082200 | 0,041975 | 346 | 0,146856 | 0,143174 | 0,061789 |
310 | 0,181553 | -0,137004 | 0,230489 | 347 | 0,104379 | 0,143672 | 0,056797 |
311 | 0,140768 | -0,094604 | 0,265928 | 348 | -0,541832 | 0,250034 | -0,017602 |
312 | -0,101763 | -0,209566 | -0,135964 | 349 | -0,641583 | 0,278411 | -0,111909 |
313 | -0,159056 | -0,191005 | -0,095509 | 350 | -0,094447 | 0,159393 | 0,164848 |
314 | 0,045016 | -0,081562 | 0,075942 | 351 | -0,113612 | 0,120702 | 0,221656 |
315 | 0,016808 | -0,112482 | 0,068593 | 352 | 0,204918 | -0,078894 | 0,075524 |
316 | -0,408578 | -0,132377 | 0,079163 | 353 | 0,161232 | -0,090256 | 0,088701 |
317 | -0,431534 | -0,214646 | 0,157714 | 354 | 0,378460 | -0,033687 | 0,309964 |
318 | -0,096931 | -0,101938 | 0,200304 | 355 | 0,311701 | -0,049984 | 0,316881 |
Продолжение таблицы К.10
b3 | G2 | G3 | G4 | b3 | G2 | G3 | G4 |
356 | 0,019311 | -0,050048 | 0,212387 | 393 | 0,401362 | 0,186915 | -0,054137 |
357 | 0,002473 | -0,062855 | 0,278462 | 394 | 1,202158 | 0,284782 | -0,066531 |
358 | 0,151448 | -0,090652 | 0,410031 | 395 | 1,064907 | 0,203766 | 0,046383 |
359 | 0,162778 | -0,071291 | 0,531252 | 396 | 0,255848 | 0,133398 | 0,046049 |
360 | -0,083704 | -0,076839 | -0,020798 | 397 | 0,218680 | 0,128833 | 0,065326 |
361 | -0,092832 | -0,043492 | 0,029202 | 398 | 0,490817 | 0,182041 | 0,286583 |
362 | 0,136844 | -0,077791 | 0,186493 | 399 | 0,440714 | 0,106576 | 0,301120 |
363 | 0,089536 | -0,086826 | 0,184711 | 400 | 0,604263 | 0,522925 | -0,238629 |
364 | -0,270255 | -0,058858 | 0,173048 | 401 | 0,526329 | 0,377577 | -0,198100 |
365 | -0,350416 | -0,009219 | 0,273260 | 402 | 1,038632 | 0,606242 | -0,121253 |
366 | -0,105248 | -0,205534 | 0,425159 | 403 | 0,995283 | 0,552202 | 0,110700 |
367 | -0,135030 | -0,197464 | 0,623550 | 404 | 0,262232 | 0,313664 | -0,086909 |
368 | -0,051717 | 0,069756 | -0,043829 | 405 | 0,230835 | 0,273385 | -0,054268 |
369 | -0,081050 | 0,056947 | -0,000205 | 406 | 0,548466 | 0,490721 | 0,278201 |
370 | 0,190388 | 0,016366 | 0,145922 | 407 | 0,466984 | 0,355859 | 0,289160 |
371 | 0,142662 | 0,002575 | 0,159182 | 408 | 0,367137 | 0,236160 | -0,228114 |
372 | -0,352890 | 0,011117 | 0,091040 | 409 | 0,309359 | 0,233843 | -0,171325 |
373 | -0,367374 | 0,056547 | 0,147209 | 410 | 0,465268 | 0,276569 | 0,010951 |
374 | -0,003179 | 0,026570 | 0,282541 | 411 | 0,378124 | 0,250237 | 0,011131 |
375 | -0,069934 | -0,005171 | 0,337678 | 412 | 0,061885 | 0,296810 | -0,011420 |
376 | -0,496181 | 0,026464 | 0,019432 | 413 | 0,000125 | 0,350029 | -0,011277 |
377 | -0,690384 | 0,069313 | -0,004175 | 414 | 0,163815 | 0,261191 | 0,175863 |
378 | -0,146138 | 0,046372 | 0,161839 | 415 | 0,165132 | 0,308797 | 0,227800 |
379 | -0,197581 | 0,034093 | 0,241003 | 416 | 0,461418 | 0,052075 | -0,016543 |
380 | -0,989567 | 0,040993 | 0,049384 | 417 | 0,472372 | 0,046962 | 0,045746 |
381 | -1,151075 | 0,210556 | 0,237374 | 418 | 0,856406 | 0,136415 | 0,245074 |
382 | -0,335366 | -0,058208 | 0,480168 | 419 | 0,834616 | 0,003254 | 0,372643 |
383 | -0,502419 | -0,093761 | 0,675240 | 420 | 0,337869 | 0,036994 | 0,232513 |
384 | 0,862548 | 0,264137 | -0,294905 | 421 | 0,267414 | 0,027593 | 0,252779 |
385 | 0,782668 | 0,251324 | -0,122108 | 422 | 0,584983 | 0,113046 | 0,583119 |
386 | 1,597797 | 0,463818 | -0,133153 | 423 | 0,475406 | -0,024234 | 0,655070 |
387 | 1,615756 | 0,060653 | 0,084764 | 424 | 0,264823 | -0,029292 | 0,004270 |
388 | 0,435588 | 0,209832 | 0,095050 | 425 | 0,246071 | -0,019109 | 0,030048 |
389 | 0,431013 | 0,165328 | 0,047909 | 426 | 0,477401 | 0,021039 | 0,155448 |
390 | 1,248164 | 0,265923 | 0,488086 | 427 | 0,458453 | -0,043959 | 0,187850 |
391 | 1,009933 | 0,345440 | 0,473702 | 428 | 0,067059 | -0,061227 | 0,126904 |
392 | 0,477017 | 0,194237 | -0,058012 | 429 | 0,044608 | -0,034575 | 0,150205 |
Продолжение таблицы К.10
b3 | G2 | G3 | G4 | b3 | G2 | G3 | G4 |
430 | 0,191304 | -0,003810 | 0,316776 | 467 | 0,441835 | 0,468260 | 0,057556 |
431 | 0,153078 | 0,029915 | 0,361303 | 468 | 0,110477 | 0,628795 | 0,102950 |
432 | 0,320704 | 0,178950 | -0,088835 | 469 | 0,031409 | 0,489068 | 0,090605 |
433 | 0,300866 | 0,137645 | -0,056893 | 470 | 0,229564 | 0,525640 | 0,325454 |
434 | 0,553442 | 0,162339 | 0,131987 | 471 | 0,105570 | 0,582151 | 0,509738 |
435 | 0,490083 | 0,123682 | 0,146163 | 472 | 0,005690 | 0,521474 | -0,157885 |
436 | 0,118950 | 0,083109 | 0,034052 | 473 | 0,104463 | 0,424022 | -0,080647 |
437 | 0,099344 | 0,066212 | 0,054329 | 474 | 0,223784 | 0,389860 | 0,060904 |
438 | 0,228325 | 0,122445 | 0,309219 | 475 | 0,159806 | 0,340571 | 0,062061 |
439 | 0,172093 | 0,135754 | 0,323361 | 476 | -0,173976 | 0,573425 | 0,027383 |
440 | 0,064213 | 0,063405 | -0,058243 | 477 | -0,376008 | 0,587868 | 0,133042 |
441 | 0,011906 | 0,088795 | -0,069678 | 478 | -0,051773 | 0,348339 | 0,231923 |
442 | 0,194232 | 0,129185 | 0,125708 | 479 | -0,122571 | 0,473049 | 0,251159 |
443 | 0,155182 | 0,174013 | 0,144099 | 480 | 0,324321 | 0,148510 | 0,116006 |
444 | -0,217068 | 0,112731 | 0,093497 | 481 | 0,282263 | 0,121730 | 0,114016 |
445 | -0,307590 | 0,171146 | 0,110735 | 482 | 0,690108 | 0,256346 | 0,418128 |
446 | -0,014897 | 0,138094 | 0,232455 | 483 | 0,542523 | 0,294427 | 0,461973 |
447 | -0,036936 | 0,170135 | 0,279166 | 484 | 0,056944 | 0,107667 | 0,281797 |
448 | 0,681886 | 0,437121 | 0,078458 | 485 | 0,027844 | 0,106858 | 0,355071 |
449 | 0,548559 | 0,376914 | 0,092485 | 486 | 0,160456 | 0,177656 | 0,528819 |
450 | 1,259194 | 0,901494 | 0,256085 | 487 | 0,227537 | 0,177976 | 0,689465 |
451 | 1,296139 | 0,607949 | 0,302184 | 488 | 0,111585 | 0,097896 | 0,109244 |
452 | 0,319619 | 0,307231 | 0,099647 | 489 | 0,083994 | 0,133245 | 0,115789 |
453 | 0,287232 | 0,359355 | 0,186844 | 490 | 0,208740 | 0,142084 | 0,208953 |
454 | 0,751306 | 0,676688 | 0,499386 | 491 | 0,156072 | 0,143303 | 0,231368 |
455 | 0,479609 | 0,553030 | 0,560447 | 492 | -0,185830 | 0,214347 | 0,309774 |
456 | 0,276377 | 0,214032 | -0,003661 | 493 | -0,311053 | 0,240517 | 0,328512 |
457 | 0,238146 | 0,223595 | 0,028806 | 494 | -0,041749 | 0,090901 | 0,511373 |
458 | 0,542688 | 0,266205 | 0,171393 | 495 | -0,156164 | 0,098486 | 0,478020 |
459 | 0,460188 | 0,283979 | 0,158288 | 496 | 0,151543 | 0,263073 | -0,033471 |
460 | 0,057385 | 0,309853 | '0,144517 | 497 | 0,126322 | 0,213004 | -0,007014 |
461 | -0,006881 | 0,348152 | 0,097310 | 498 | 0,245313 | 0,217564 | 0,120210 |
462 | 0,244434 | 0,247298 | 0,322601 | 499 | 0,259136 | 0,225542 | 0,176601 |
463 | 0,253992 | 0,335420 | 0,402241 | 500 | -0,190632 | 0,260214 | 0,141755 |
464 | 0,354006 | 0,579776 | -0,130176 | 501 | -0,189271 | 0,331768 | 0,170606 |
465 | 0,267043 | 0,461976 | -0,058178 | 502 | 0,054763 | 0,294766 | 0,357775 |
466 | 0,534049 | 0,626549 | 0,046747 | 503 | -0,033724 | 0,257645 | 0,365069 |
Окончание таблицы К.10
b3 | G2 | G3 | G4 | b3 | G2 | G3 | G4 |
504 | -0,184971 | 0,396532 | 0,057728 | 508 | -0,520342 | 0,347950 | 0,249265 |
505 | -0,293313 | 0,400259 | 0,001123 | 509 | -0,671997 | 0,410782 | 0,153434 |
506 | -0,015219 | 0,232287 | 0,177913 | 510 | -0,253089 | 0,412356 | 0,489854 |
507 | -0,022524 | 0,244724 | 0,240753 | 511 | -0,410922 | 0,562454 | 0,543891 |
К.11 Уровни векторного квантователя PRBA58
Уровни векторного квантователя PRBA58 приведены в
таблице К.11.
Таблица К.11
Уровни векторного квантователя PRBA58
b4 | G5 | G6 | G7 | G8 |
0 | -0,103660 | 0,094597 | -0,013149 | 0,081501 |
1 | -0,170709 | 0,129958 | -0,057316 | 0,112324 |
2 | -0,095113 | 0,080892 | -0,027554 | 0,003371 |
3 | -0,154153 | 0,113437 | -0,074522 | 0,003446 |
4 | -0,109553 | 0,153519 | 0,006858 | 0,040930 |
5 | -0,181931 | 0,217882 | -0,019042 | 0,040049 |
6 | -0,096246 | 0,144191 | -0,024147 | -0,035120 |
7 | -0,174811 | 0,193357 | -0,054261 | -0,071700 |
8 | -0,183241 | -0,052840 | 0,117923 | 0,030960 |
9 | -0,242634 | 0,009075 | 0,098007 | 0,091643 |
10 | -0,143847 | -0,028529 | 0,040171 | -0,002812 |
11 | -0,198809 | 0,006990 | 0,020668 | 0,026641 |
12 | -0,233172 | -0,028793 | 0,140130 | -0,071927 |
13 | -0,309313 | 0,056873 | 0,108262 | -0,018930 |
14 | -0,172782 | -0,002037 | 0,048755 | -0,087065 |
15 | -0,242901 | 0,036076 | 0,015064 | -0,064366 |
16 | 0,077107 | 0,172685 | 0,159939 | 0,097456 |
17 | 0,024820 | 0,209676 | 0,087347 | 0,105204 |
18 | 0,085113 | 0,151639 | 0,084272 | 0,022747 |
19 | 0,047975 | 0,196695 | 0,038770 | 0,029953 |
20 | 0,113925 | 0,236813 | 0,176121 | 0,016635 |
21 | 0,009708 | 0,267969 | 0,127660 | 0,015872 |
22 | 0,114044 | 0,202311 | 0,096892 | -0,043071 |
23 | 0,047219 | 0,260395 | 0,050952 | -0,046996 |
24 | -0,055095 | 0,034041 | 0,200464 | 0,039050 |
25 | -0,061582 | 0,069566 | 0,113048 | 0,027511 |
26 | -0,025469 | 0,040440 | 0,132777 | -0,039098 |
27 | -0,031388 | 0,064010 | 0,067559 | -0,017117 |
28 | -0,074386 | 0,086579 | 0,228232 | -0,055461 |
29 | -0,107352 | 0,120874 | 0,137364 | -0,030252 |
30 | -0,036897 | 0,089972 | 0,155831 | -0,128475 |
31 | -0,059070 | 0,097879 | 0,084489 | -0,075821 |
32 | -0,050865 | -0,025167 | -0,086636 | 0,011256 |
33 | -0,051426 | 0,013301 | -0,144665 | 0,038541 |
34 | -0,073831 | -0,028917 | -0,142416 | -0,025268 |
35 | -0,083910 | 0,015004 | -0,227113 | -0,002808 |
36 | -0,030840 | -0,009326 | -0,070517 | -0,041304 |
37 | -0,022018 | 0,029381 | -0,124961 | -0,031624 |
38 | -0,064222 | -0,014640 | -0,108798 | -0,092342 |
39 | -0,038801 | 0,038133 | -0,188992 | -0,094221 |
40 | -0,154059 | -0,183932 | -0,019894 | 0,082105 |
41 | -0,188022 | -0,113072 | -0,117380 | 0,090911 |
42 | -0,243301 | -0,207086 | -0,053735 | -0,001975 |
43 | -0,275931 | -0,121035 | -0,161261 | 0,004231 |
44 | -0,118142 | -0,157537 | -0,036594 | -0,008679 |
45 | -0,153627 | -0,111372 | -0,103095 | -0,009460 |
46 | -0,173458 | -0,180158 | -0,057130 | -0,103198 |
47 | -0,208509 | -0,127679 | -0,149336 | -0,109289 |
48 | 0,096310 | 0,047927 | -0,024094 | -0,057018 |
49 | 0,044289 | 0,075486 | -0,008505 | -0,067635 |
50 | 0,076751 | 0,025560 | -0,066428 | -0,102991 |
51 | 0,025215 | 0,090417 | -0,058616 | -0,114284 |
52 | 0,125980 | 0,070078 | 0,016282 | -0,112355 |
53 | 0,070859 | 0,118988 | 0,001180 | -0,116359 |
54 | 0,097520 | 0,059219 | -0,026821 | -0,172850 |
55 | 0,048226 | 0,145459 | -0,050093 | -0,188853 |
56 | 0,007242 | -0,135796 | 0,147832 | -0,034080 |
57 | 0,012843 | -0,069616 | 0,077139 | -0,047909 |
58 | -0,050911 | -0,116323 | 0,082521 | -0,056362 |
59 | -0,039630 | -0,055678 | 0,036066 | -0,067992 |
60 | 0,042694 | -0,091527 | 0,150940 | -0,124225 |
61 | 0,029225 | -0,039401 | 0,071664 | -0,113665 |
62 | -0,025085 | -0,099013 | 0,074622 | -0,138674 |
63 | -0,031220 | -0,035717 | 0,020870 | -0,143376 |
64 | 0,040638 | 0,087903 | -0,049500 | 0,094607 |
65 | 0,026860 | 0,125924 | -0,103449 | 0,140882 |
65 | 0,026860 | 0,125924 | -0,103449 | 0,140882 |
66 | 0,075166 | 0,110186 | -0,115173 | 0,067330 |
67 | 0,036642 | 0,163193 | -0,188762 | 0,103724 |
68 | 0,028179 | 0,095124 | -0,053258 | 0,028900 |
69 | 0,002307 | 0,148211 | -0,096037 | 0,046189 |
70 | 0,072227 | 0,137595 | -0,095629 | 0,001339 |
71 | 0,033308 | 0,221480 | -0,152201 | 0,012125 |
72 | 0,003458 | -0,085112 | 0,041850 | 0,113836 |
73 | -0,040610 | -0,044880 | 0,029732 | 0,177011 |
74 | 0,011404 | -0,054324 | -0,012426 | 0,077815 |
75 | -0,042413 | -0,030930 | -0,034844 | 0,122946 |
76 | -0,002206 | -0,045698 | 0,050651 | 0,054886 |
77 | -0,041729 | -0,016110 | 0,048005 | 0,102125 |
78 | 0,013963 | -0,022204 | 0,001613 | 0,028997 |
79 | -0,030218 | -0,002052 | -0,004365 | 0,065343 |
80 | 0,299049 | 0,046260 | 0,076320 | 0,070784 |
81 | 0,250160 | 0,098440 | 0,012590 | 0,137479 |
82 | 0,254170 | 0,095310 | 0,018749 | 0,004288 |
83 | 0,218892 | 0,145554 | -0,035161 | 0,069784 |
84 | 0,303486 | 0,101424 | 0,135996 | -0,013096 |
85 | 0,262919 | 0,165133 | 0,077237 | 0,071721 |
86 | 0,319358 | 0,170283 | 0,054554 | -0,072210 |
87 | 0,272983 | 0,231181 | -0,014471 | 0,011689 |
88 | 0,134116 | -0,026693 | 0,161400 | 0,110292 |
89 | 0,100379 | 0,026517 | 0,086236 | 0,130478 |
90 | 0,144718 | -0,000895 | 0,093767 | 0,044514 |
91 | 0,114943 | 0,022145 | 0,035871 | 0,069193 |
92 | 0,122051 | 0,011043 | 0,192803 | 0,022796 |
93 | 0,079482 | 0,026156 | 0,117725 | 0,056565 |
94 | 0,124641 | 0,027387 | 0,122956 | -0,025369 |
95 | 0,090708 | 0,027357 | 0,064450 | 0,013058 |
96 | 0,159781 | -0,055202 | -0,090597 | 0,151598 |
97 | 0,084577 | -0,037203 | -0,126698 | 0,119739 |
98 | 0,192484 | -0,100195 | -0,162066 | 0,104148 |
99 | 0,114579 | -0,046270 | -0,219547 | 0,100067 |
100 | 0,153083 | -0,010127 | -0,086266 | 0,068648 |
101 | 0,088202 | -0,010515 | -0,102196 | 0,046281 |
102 | 0,164494 | -0,057325 | -0,132860 | 0,024093 |
103 | 0,109419 | -0,013999 | -0,169596 | 0,020412 |
104 | 0,039180 | -0,209168 | -0,035872 | 0,087949 |
105 | 0,012790 | -0,177723 | -0,129986 | 0,073364 |
106 | 0,045261 | -0,256694 | -0,088186 | 0,004212 |
107 | -0,005314 | -0,231202 | -0,191671 | -0,002628 |
108 | 0,037963 | -0,153227 | -0,045364 | 0,003322 |
109 | 0,030800 | -0,126452 | -0,114266 | -0,010414 |
110 | 0,044125 | -0,184146 | -0,081400 | -0,077341 |
111 | 0,029204 | -0,157393 | -0,172017 | -0,089814 |
112 | 0,393519 | -0,043228 | -0,111365 | -0,000740 |
113 | 0,289581 | 0,018928 | -0,123140 | 0,000713 |
114 | 0,311229 | -0,059735 | -0,198982 | -0,081664 |
115 | 0,258659 | 0,052505 | -0,211913 | -0,034928 |
116 | 0,300693 | 0,011381 | -0,083545 | -0,086683 |
117 | 0,214523 | 0,053878 | -0,101199 | -0,061018 |
118 | 0,253422 | 0,028496 | -0,156752 | -0,163342 |
119 | 0,199123 | 0,113877 | -0,166220 | -0,102584 |
120 | 0,249134 | -0,165135 | 0,028917 | 0,051838 |
121 | 0,156434 | -0,123708 | 0,017053 | 0,043043 |
122 | 0,214763 | -0,101243 | -0,005581 | -0,020703 |
123 | 0,140554 | -0,072067 | -0,015063 | -0,011165 |
124 | 0,241791 | -0,152048 | 0,106403 | -0,046857 |
125 | 0,142316 | -0,131899 | 0,054076 | -0,026485 |
126 | 0,206535 | -0,086116 | 0,046640 | -0,097615 |
127 | 0,129759 | -0,081874 | 0,004693 | -0,073169 |
К.12 Таблицы квантования для коэффициентов более высокого порядка
Таблица К.12
Таблица квантования для
b5
b5 | H1,1 | H1,2 | H1,3 | H1,4 |
0 | 0,264108 | 0,045976 | -0,200999 | -0,122344 |
1 | 0,479006 | 0,227924 | -0,016114 | -0,006835 |
2 | 0,077297 | 0,080775 | -0,068936 | 0,041733 |
3 | 0,185486 | 0,231840 | 0,182410 | 0,101613 |
4 | -0,012442 | 0,223718 | -0,277803 | -0,034370 |
5 | -0,059507 | 0,139621 | -0,024708 | -0,104205 |
6 | -0,248676 | 0,255502 | -0,134894 | -0,058338 |
7 | -0,055122 | 0,427253 | 0,025059 | -0,045051 |
8 | -0,058898 | -0,061945 | 0,028030 | -0,022242 |
9 | 0,084153 | 0,025327 | 0,066780 | -0,180839 |
10 | -0,193125 | -0,082632 | 0,140899 | -0,089559 |
11 | 0,000000 | 0,033758 | 0,276623 | 0,002493 |
12 | -0,396582 | -0,049543 | -0,118100 | -0,208305 |
13 | -0,287112 | 0,096620 | 0,049650 | -0,079312 |
14 | -0,543760 | 0,171107 | -0,062173 | -0,010483 |
15 | -0,353572 | 0,227440 | 0,230128 | -0,032089 |
16 | 0,248579 | -0,279824 | -0,209589 | 0,070903 |
17 | 0,377604 | -0,119639 | 0,008463 | -0,005589 |
18 | 0,102127 | -0,093666 | -0,061325 | 0,052082 |
19 | 0,154134 | -0,105724 | 0,099317 | 0,187972 |
20 | -0,139232 | -0,091146 | -0,275479 | -0,038435 |
21 | -0,144169 | 0,034314 | -0,030840 | 0,022207 |
22 | -0,143985 | 0,079414 | -0,194701 | 0,175312 |
23 | -0,195329 | 0,087467 | 0,067711 | 0,186783 |
24 | -0,123515 | -0,377873 | -0,209929 | -0,212677 |
25 | 0,068698 | -0,255933 | 0,120463 | -0,095629 |
26 | -0,106810 | -0,319964 | -0,089322 | 0,106947 |
27 | -0,158605 | -0,309606 | 0,190900 | 0,089340 |
28 | -0,489162 | -0,432784 | -0,151215 | -0,005786 |
29 | -0,370883 | -0,154342 | -0,022545 | 0,114054 |
30 | -0,742866 | -0,204364 | -0,123865 | -0,038888 |
31 | -0,573077 | -0,115287 | 0,208879 | -0,027698 |
Таблица К.13
Таблица квантования для
b6
b6 | H2,1 | H2,2 | H2,3 | H2,4 |
0 | -0,143886 | 0,235528 | -0,116707 | 0,025541 |
1 | -0,170182 | -0,063822 | -0,096934 | 0,109704 |
2 | 0,232915 | 0,269793 | 0,047064 | -0,032761 |
3 | 0,153458 | 0,068130 | -0,033513 | 0,126553 |
4 | -0,440712 | 0,132952 | 0,081378 | -0,013210 |
5 | -0,480433 | -0,249687 | -0,012280 | 0,007112 |
6 | -0,088001 | 0,167609 | 0,148323 | -0,119892 |
7 | -0,104628 | 0,102639 | 0,183560 | 0,121674 |
8 | 0,047408 | -0,000908 | -0,214196 | -0,109372 |
9 | 0,113418 | -0,240340 | -0,121420 | 0,041117 |
10 | 0,385609 | 0,042913 | -0,184584 | -0,017851 |
11 | 0,453830 | -0,180745 | 0,050455 | 0,030984 |
12 | -0,155984 | -0,144212 | 0,018226 | -0,146356 |
13 | -0,104028 | -0,260377 | 0,146472 | 0,101389 |
14 | 0,012376 | -0,000267 | 0,006657 | -0,013941 |
15 | 0,165852 | -0,103467 | 0,119713 | -0,075455 |
Таблица К.14
Таблица квантования для
b7
b7 | H3,1 | H3,2 | H3,3 | H3,4 |
0 | 0,182478 | 0,271794 | -0,057639 | 0,026115 |
1 | 0,110795 | 0,092854 | 0,078125 | -0,082726 |
2 | 0,057964 | 0,000833 | 0,176048 | 0,135404 |
3 | -0,027315 | 0,098668 | -0,065801 | 0,116421 |
4 | -0,222796 | 0,062967 | 0,201740 | -0,089975 |
5 | -0,193571 | 0,309225 | -0,014101 | -0,034574 |
6 | -0,389053 | -0,181476 | 0,107682 | 0,050169 |
7 | -0,345604 | 0,064900 | -0,065014 | 0,065642 |
8 | 0,319393 | -0,055491 | -0,220727 | -0,067499 |
9 | 0,460572 | 0,084686 | 0,048453 | -0,011050 |
10 | 0,201623 | -0,068994 | -0,067101 | 0,108320 |
11 | 0,227528 | -0,173900 | 0,092417 | -0,066515 |
12 | -0,016927 | 0,047757 | -0,177686 | -0,102163 |
13 | -0,052553 | -0,065689 | 0,019328 | -0,033060 |
14 | -0,144910 | -0,238617 | -0,195206 | -0,063917 |
15 | -0,024159 | -0,338822 | 0,003581 | 0,060995 |
Таблица К.15
Таблица квантования для
b8
b8 | H4,1 | H4,2 | H4,3 | H4,4 |
0 | 0,323968 | 0,008964 | -0,063117 | 0,027909 |
1 | 0,010900 | -0,004030 | -0,125016 | -0,080818 |
2 | 0,109969 | 0,256272 | 0,042470 | 0,000749 |
3 | -0,135446 | 0,201769 | -0,083426 | 0,093888 |
4 | -0,441995 | 0,038159 | 0,022784 | 0,003943 |
5 | -0,155951 | 0,032467 | 0,145309 | -0,041725 |
6 | -0,149182 | -0,223356 | -0,065793 | 0,075016 |
7 | 0,096949 | -0,096400 | 0,083194 | 0,049306 |
К.13 Векторы квантования V/UV
Таблица К.16
b1 | v0 | v1 | v2 | v3 | v4 | v5 | v6 | v7 |
0 | 1 | 1 | 1 | 1 | 1 | 1 | 1 | 1 |
1 | 1 | 1 | 1 | 1 | 1 | 1 | 1 | 1 |
2 | 1 | 1 | 1 | 1 | 1 | 1 | 1 | 0 |
3 | 1 | 1 | 1 | 1 | 1 | 1 | 1 | 1 |
4 | 1 | 1 | 1 | 1 | 1 | 1 | 0 | 0 |
5 | 1 | 1 | 0 | 1 | 1 | 1 | 1 | 1 |
6 | 1 | 1 | 1 | 0 | 1 | 1 | 1 | 1 |
7 | 1 | 1 | 1 | 1 | 1 | 0 | 1 | 1 |
8 | 1 | 1 | 1 | 1 | 0 | 0 | 0 | 0 |
9 | 1 | 1 | 1 | 1 | 1 | 0 | 0 | 0 |
10 | 1 | 1 | 1 | 0 | 0 | 0 | 0 | 0 |
11 | 1 | 1 | 1 | 0 | 0 | 0 | 0 | 1 |
12 | 1 | 1 | 0 | 0 | 0 | 0 | 0 | 0 |
13 | 1 | 1 | 1 | 0 | 0 | 0 | 0 | 0 |
14 | 1 | 0 | 0 | 0 | 0 | 0 | 0 | 0 |
15 | 1 | 1 | 1 | 0 | 0 | 0 | 0 | 0 |
16 | 0 | 0 | 0 | 0 | 0 | 0 | 0 | 0 |
17 | 0 | 0 | 0 | 0 | 0 | 0 | 0 | 0 |
18 | 0 | 0 | 0 | 0 | 0 | 0 | 0 | 0 |
19 | 0 | 0 | 0 | 0 | 0 | 0 | 0 | 0 |
20 | 0 | 0 | 0 | 0 | 0 | 0 | 0 | 0 |
21 | 0 | 0 | 0 | 0 | 0 | 0 | 0 | 0 |
22 | 0 | 0 | 0 | 0 | 0 | 0 | 0 | 0 |
23 | 0 | 0 | 0 | 0 | 0 | 0 | 0 | 0 |
24 | 0 | 0 | 0 | 0 | 0 | 0 | 0 | 0 |
25 | 0 | 0 | 0 | 0 | 0 | 0 | 0 | 0 |
26 | 0 | 0 | 0 | 0 | 0 | 0 | 0 | 0 |
27 | 0 | 0 | 0 | 0 | 0 | 0 | 0 | 0 |
28 | 0 | 0 | 0 | 0 | 0 | 0 | 0 | 0 |
29 | 0 | 0 | 0 | 0 | 0 | 0 | 0 | 0 |
30 | 0 | 0 | 0 | 0 | 0 | 0 | 0 | 0 |
31 | 0 | 0 | 0 | 0 | 0 | 0 | 0 | 0 |
К.14 Уровни квантователя усиления
Таблица К.17
Уровни квантователя усиления
b2 | | b2 | | b2 | |
0 | -2,00000 | 11 | 2,893261 | 22 | 4,123569 |
1 | -0,67000 | 12 | 3,020630 | 23 | 4,228291 |
2 | 0,297941 | 13 | 3,138586 | 24 | 4,370569 |
3 | 0,663728 | 14 | 3,237579 | 25 | 4,543700 |
4 | 1,036829 | 15 | 3,322570 | 26 | 4,707695 |
5 | 1,438136 | 16 | 3,432367 | 27 | 4,848879 |
6 | 1,890077 | 17 | 3,571863 | 28 | 5,056757 |
7 | 2,227970 | 18 | 3,696650 | 29 | 5,326468 |
8 | 2,478289 | 19 | 3,814917 | 30 | 5,777581 |
9 | 2,667544 | 20 | 3,920932 | 31 | 6,874496 |
10 | 2,793619 | 21 | 4,022503 | |
К.15 Длина остаточных блоков прогнозирования
Значения длины остаточных блоков прогнозирования приведены в
таблице К.18.
Таблица К.18
Длина остаточных блоков прогнозирования
L | J1 | J2 | J3 | J4 |
9 | 2 | 2 | 2 | 3 |
10 | 2 | 2 | 3 | 3 |
11 | 2 | 3 | 3 | 3 |
12 | 2 | 3 | 3 | 4 |
13 | 3 | 3 | 3 | 4 |
14 | 3 | 3 | 4 | 4 |
15 | 3 | 3 | 4 | 5 |
16 | 3 | 4 | 4 | 5 |
17 | 3 | 4 | 5 | 5 |
18 | 4 | 4 | 5 | 5 |
19 | 4 | 4 | 5 | 6 |
20 | 4 | 4 | 6 | 6 |
21 | 4 | 5 | 6 | 6 |
22 | 4 | 5 | 6 | 7 |
23 | 5 | 5 | 6 | 7 |
24 | 5 | 5 | 7 | 7 |
25 | 5 | 6 | 7 | 7 |
26 | 5 | 6 | 7 | 8 |
27 | 5 | 6 | 8 | 8 |
28 | 6 | 6 | 8 | 8 |
29 | 6 | 6 | 8 | 9 |
30 | 6 | 7 | 8 | 9 |
31 | 6 | 7 | 9 | 9 |
32 | 6 | 7 | 9 | 10 |
33 | 7 | 7 | 9 | 10 |
34 | 7 | 8 | 9 | 10 |
35 | 7 | 8 | 10 | 10 |
36 | 7 | 8 | 10 | 11 |
37 | 8 | 8 | 10 | 11 |
38 | 8 | 9 | 10 | 11 |
39 | 8 | 9 | 11 | 11 |
40 | 8 | 9 | 11 | 12 |
41 | 8 | 9 | 11 | 13 |
42 | 8 | 9 | 12 | 13 |
43 | 8 | 10 | 12 | 13 |
44 | 9 | 10 | 12 | 13 |
45 | 9 | 10 | 12 | 14 |
46 | 9 | 10 | 13 | 14 |
47 | 9 | 11 | 13 | 14 |
48 | 10 | 11 | 13 | 14 |
49 | 10 | 11 | 13 | 15 |
50 | 10 | 11 | 14 | 15 |
51 | 10 | 12 | 14 | 15 |
52 | 10 | 12 | 14 | 16 |
53 | 11 | 12 | 14 | 16 |
54 | 11 | 12 | 15 | 16 |
55 | 11 | 12 | 15 | 17 |
56 | 11 | 13 | 15 | 17 |
К.16 Формат перемежения битов
| | ИС МЕГАНОРМ: примечание. В официальном тексте документа, видимо, допущена опечатка: имеется в виду таблица К.18, а не таблица К.19. | |
Таблица К.18
Символ | Бит 1 | Бит 0 | Символ | Бит 1 | Бит 0 |
0 | c0(23) | c0(5) | 18 | c0(14) | c1(19) |
1 | c1(10) | c2(3) | 19 | c1(1) | c3(8) |
2 | c0(22) | c0(4) | 20 | c0(13) | c1(18) |
3 | c1(9) | c2(2) | 21 | c1(0) | c3(7) |
4 | c0(21) | c0(3) | 22 | c0(12) | c1(17) |
5 | c1(8) | c2(1) | 23 | c2(10) | c3(6) |
6 | c0(20) | c0(2) | 24 | c0(11) | c1(16) |
7 | c1(7) | c2(0) | 25 | c2(9) | c3(5) |
8 | c0(19) | c0(1) | 26 | c0(10) | c1(15) |
9 | c1(6) | c3(13) | 27 | c2(8) | c3(4) |
10 | c0(18) | c0(0) | 28 | c0(9) | c1(14) |
11 | c1(5) | c3(12) | 29 | c2(7) | c3(3) |
12 | c0(17) | c1(22) | 30 | c0(8) | c1(13) |
13 | c1(4) | c3(11) | 31 | c2(6) | c3(2) |
14 | c0(16) | c1(21) | 32 | c0(7) | c1(12) |
15 | c1(3) | c3(10) | 33 | c2(5) | c3(1) |
16 | c0(15) | c1(20) | 34 | c0(6) | c1(11) |
17 | c1(2) | c3(9) | 35 | c2(4) | c3(0) |
| Интернет-протокол IETF RFC 791:1981 (Internet Protocol IETF RFC 791:1981) | Интернет-протокол; интернет-программа Управления перспективных исследовательских проектов Министерства обороны США, спецификация протокола (Internet Protocol; DARPA Internet Program; Protocol Specification) |
| Протокол IETF RFC 792:1977 (Protocol IETF RFC 792:1977) | Протокол межсетевых управляющих сообщений; интернет-программа Управления перспективных исследовательских проектов Министерства обороны США, спецификация протокола (Internet Control Message Protocol; DARPA Internet Program; Protocol Specification) |
| Протокол IETF RFC 2781:2000 (Protocol IETF RFC 2781:2000) | UTF-16, кодировка из ISO 10646 (UTF-16, an encoding of ISO 10646) |
| ИСО\МЭК 8859 (1999) | Информационные технологии - восьмибитные однобайтовые кодированные наборы графических символов (Information technology - 8-bit single-byte coded graphic character sets) |
| Кодовые символы ISO/IEC 646:1991 (Coded character set ISO/IEC 646:1991) | Информационные технологии - набор семибитных кодированных символов ISO для обмена информацией (Information technology - ISO 7-bit coded character set for information interchange) |
| Протокол IEC 61162-1:2016 (Protocol IEC 61162-1:2016) | Морское навигационное оборудование и средства радиосвязи. Цифровые интерфейсы. Часть 1. Один источник и несколько приемников сообщений (Maritime navigation and radiocommunication equipment and systems - Digital interfaces - Part 1: Single talker and multiple listeners) |
| Протокол IETF RFC 768:1980 (Protocol IETF RFC: 1980) | Протокол дейтаграмм пользователя (User Datagram Protocol) |
| Рекомендации МСЭ О.153:1992 (Recommendation ITU O.153:1992) | Основные параметры для измерения характеристик ошибок при битовых скоростях ниже основной скорости (Basic parameters for the measurement of error performance at bit rates below the primary rate) |
| Правила присоединения сетей электросвязи и их взаимодействия, утвержденные Постановлением Правительства Российской Федерации от 21 января 2022 г. N 29 "Об утверждении Правил присоединения сетей электросвязи и их взаимодействия и признании утратившими силу некоторых актов и отдельных положений некоторых актов Правительства Российской Федерации" |
| Правила распределения и использования ресурсов нумерации единой сети электросвязи Российской Федерации, утвержденные Постановлением Правительства Российской Федерации от 13 июля 2004 г. N 350 "Об утверждении Правил распределения и использования ресурсов нумерации единой сети электросвязи Российской Федерации" |
| Изменения, которые вносятся в Правила распределения и использования ресурсов нумерации единой сети электросвязи Российской Федерации, утвержденные Постановлением Правительства Российской Федерации от 7 июля 2014 г. N 622 "О внесении изменений в Правила распределения и использования ресурсов нумерации единой сети электросвязи Российской Федерации" |
| Российская система и план нумерации, утвержденные Приказом Министерства цифрового развития и массовых коммуникаций Российской Федерации от 31 января 2022 г N 75 "Об утверждении российской системы и плана нумерации" |
| Протокол IETF RFC 1918:1996 (Protocol IETF RFC:1918) | Протокол распределения адресов в частных IP-сетях (Address Allocation for Private Internets) |
УДК 621.396.7:006.354 | |
Ключевые слова: цифровая профессиональная подвижная радиосвязь, общие положения, режим, прямая конвенциональная связь, абонентская станция |