Главная // Актуальные документы // Актуальные документы (обновление 2025.03.29-2025.04.26) // ГОСТ Р (Государственный стандарт)СПРАВКА
Источник публикации
М.: ФГБУ "Институт стандартизации", 2024
Примечание к документу
Документ
введен в действие с 01.03.2025.
Название документа
"ГОСТ Р 2.621-2024. Национальный стандарт Российской Федерации. Единая система конструкторской документации. Электронная эксплуатационная документация. Формат данных"
(утв. и введен в действие Приказом Росстандарта от 20.11.2024 N 1714-ст)
"ГОСТ Р 2.621-2024. Национальный стандарт Российской Федерации. Единая система конструкторской документации. Электронная эксплуатационная документация. Формат данных"
(утв. и введен в действие Приказом Росстандарта от 20.11.2024 N 1714-ст)
Утвержден и введен в действие
агентства по техническому
регулированию и метрологии
от 20 ноября 2024 г. N 1714-ст
НАЦИОНАЛЬНЫЙ СТАНДАРТ РОССИЙСКОЙ ФЕДЕРАЦИИ
ЕДИНАЯ СИСТЕМА КОНСТРУКТОРСКОЙ ДОКУМЕНТАЦИИ
ЭЛЕКТРОННАЯ ЭКСПЛУАТАЦИОННАЯ ДОКУМЕНТАЦИЯ
ФОРМАТ ДАННЫХ
Unified system for design documentation.
Electronic operation and maintenance documentation.
Data format
ГОСТ Р 2.621-2024
Дата введения
1 марта 2025 года
1 РАЗРАБОТАН Акционерным обществом "Научно-исследовательский центр "Прикладная Логистика" (АО "НИЦ "Прикладная Логистика")
2 ВНЕСЕН Техническим комитетом по стандартизации ТК 482 "Поддержка жизненного цикла продукции"
3 УТВЕРЖДЕН И ВВЕДЕН В ДЕЙСТВИЕ
Приказом Федерального агентства по техническому регулированию и метрологии от 20 ноября 2024 г. N 1714-ст
4 ВВЕДЕН ВПЕРВЫЕ
5 Стандарт содержит данные в цифровом виде, являющиеся его неотъемлемой частью
Правила применения настоящего стандарта установлены в статье 26 Федерального закона от 29 июня 2015 г. N 162-ФЗ "О стандартизации в Российской Федерации". Информация об изменениях к настоящему стандарту публикуется в ежегодном (по состоянию на 1 января текущего года) информационном указателе "Национальные стандарты", а официальный текст изменений и поправок - в ежемесячном информационном указателе "Национальные стандарты". В случае пересмотра (замены) или отмены настоящего стандарта соответствующее уведомление будет опубликовано в ближайшем выпуске ежемесячного информационного указателя "Национальные стандарты". Соответствующая информация, уведомление и тексты размещаются также в информационной системе общего пользования - на официальном сайте Федерального агентства по техническому регулированию и метрологии в сети Интернет (www.rst.gov.ru)
Электронная эксплуатационная документация, выполненная по технологии модульной разработки, может передаваться в виде совокупности электронных документов в формате XML (модулей данных) и графических файлов с иллюстрациями, на которые имеются ссылки в модулях данных.
Настоящий стандарт определяет формат данных электронной эксплуатационной документации, в том числе способ кодирования, структурирования и представления данных в формате XML.
Требования непосредственно к языку разметки XML, а также требования к форматам графических файлов с иллюстрациями установлены в отдельных документах по стандартизации.
Требования к формату данных представлены в виде формальных описаний (схем данных) в формате XSD, предназначенных, в первую очередь, для использования автоматизированными средствами разработки и/или контроля эксплуатационной документации. Для удобства изучения в схемы данных включены поясняющие комментарии к большинству элементов и атрибутов.
В
приложении А дано краткое описание формата данных (содержимого XSD-файлов), а также дополнительные требования к формату.
В
приложениях Б и
В установлены стандартизованные значения отдельных атрибутов и правила расширения перечня значений, при необходимости.
В
приложении Г содержатся ссылки на примеры модулей данных, формально соответствующие требованиям настоящего стандарта. Там же содержатся ссылки на программное обеспечение для проверки разработанных модулей данных эксплуатационной документации на соответствие требованиям настоящего стандарта.
1.1 Настоящий стандарт устанавливает требования к формату данных электронной эксплуатационной документации, созданной по технологии модульной разработки.
1.2 Формат данных, описанный в настоящем стандарте, может использоваться для представления следующих видов эксплуатационных документов по
ГОСТ Р 2.601 <1>:
- руководство по эксплуатации;
- инструкция по монтажу, пуску, регулированию и обкатке изделия;
- каталог изделия;
- нормы расхода запасных частей;
- нормы расхода материалов;
- ведомость комплекта запасных частей, инструмента и принадлежностей;
- инструкции эксплуатационные специальные;
- ведомость эксплуатационных документов.
Примечание - Установленный настоящим стандартом формат данных может использоваться для представления других видов электронных документов (например, технологических документов, программных документов и т.п.), при необходимости. Допускается на основе настоящего стандарта разрабатывать документы по стандартизации, устанавливающие дополнительные требования к формату других видов электронных документов с учетом их специфики и области применения.
--------------------------------
<1> В данный перечень не включены эксплуатационные документы, относящиеся к конкретным экземплярам изделия (формуляр, паспорт, этикетка).
1.3 Настоящий стандарт распространяется на изделия машиностроения всех отраслей промышленности.
В настоящем стандарте использованы нормативные ссылки на следующие стандарты:
ГОСТ 2.103 Единая система конструкторской документации. Стадии разработки
ГОСТ 2.611 Единая система конструкторской документации. Электронный каталог изделий. Общие положения
ГОСТ 7.67 (ИСО 3166-1:1997) Система стандартов по информации, библиотечному и издательскому делу. Коды названий стран
ГОСТ 7.75 Система стандартов по информации, библиотечному и издательскому делу. Коды наименований языков
ГОСТ Р 2.005 Единая система конструкторской документации. Термины и определения
ГОСТ Р 2.051 Единая система конструкторской документации. Электронная конструкторская документация. Основные положения
ГОСТ Р 2.058 Единая система конструкторской документации. Правила выполнения реквизитной части электронных конструкторских документов
ГОСТ Р 2.201 Единая система конструкторской документации. Обозначение изделий и конструкторских документов
ГОСТ Р 2.601 Единая система конструкторской документации. Эксплуатационные документы
ГОСТ Р 27.102 Надежность в технике. Надежность объекта. Термины и определения
ГОСТ Р 54087 Интегрированная логистическая поддержка. Контроль качества электронной эксплуатационной и ремонтной документации. Основные положения и общие требования
ГОСТ Р 54088 Интегрированная логистическая поддержка. Эксплуатационная и ремонтная документация в форме интерактивных электронных технических руководств. Основные положения и общие требования
ГОСТ Р ИСО 15836-2 Система стандартов по информации, библиотечному и издательскому делу. Набор элементов метаданных "Дублинское ядро". Часть 2. Свойства и классы DCMI
Примечание - При пользовании настоящим стандартом целесообразно проверить действие ссылочных стандартов в информационной системе общего пользования - на официальном сайте Федерального агентства по техническому регулированию и метрологии в сети Интернет или по ежегодному информационному указателю "Национальные стандарты", который опубликован по состоянию на 1 января текущего года, и по выпускам ежемесячного информационного указателя "Национальные стандарты" за текущий год. Если заменен ссылочный стандарт, на который дана недатированная ссылка, то рекомендуется использовать действующую версию этого стандарта с учетом всех внесенных в данную версию изменений. Если заменен ссылочный стандарт, на который дана датированная ссылка, то рекомендуется использовать версию этого стандарта с указанным выше годом утверждения (принятия). Если после утверждения настоящего стандарта в ссылочный стандарт, на который дана датированная ссылка, внесено изменение, затрагивающее положение, на которое дана ссылка, то это положение рекомендуется применять без учета данного изменения. Если ссылочный стандарт отменен без замены, то положение, в котором дана ссылка на него, рекомендуется применять в части, не затрагивающей эту ссылку.
3 Термины, определения и сокращения
3.1 В настоящем стандарте применены термины по
ГОСТ Р 2.005, а также следующий термин с соответствующим определением:
3.1.1 схема данных: Формальное описание организации данных, в том числе описание элементов данных, взаимосвязей между ними, типов данных, возможных значений и ограничений.
3.2 В настоящем стандарте применены следующие сокращения:
МД - модуль данных;
РЧ - реквизитная часть;
СЧ - составная часть;
ТО - техническое обслуживание;
ЭЭД - электронная эксплуатационная документация;
XML - язык разметки текста, предназначенный для представления структурированных данных (eXtensible Markup Language);
XSD - текстовый формат, предназначенный для описания схемы данных файла, выполненного на языке XML (XML Schema Definition).
4.1 ЭЭД, созданная по технологии модульной разработки, представляет собой множество взаимосвязанных МД (файлов в формате XML) и связанных с ними файлов иллюстраций (в применяемых графических форматах данных).
Примечание - Описание формата XML приведено в спецификации
[1].
4.2 МД делятся на следующие виды:
- модуль публикации;
- основной МД;
- вспомогательный МД.
4.2.1 Модуль публикации представляет собой специализированный МД, содержащий ссылки на другие МД, включаемые таким образом в состав электронного эксплуатационного документа.
Электронный эксплуатационный документ, созданный по технологии модульной разработки, представляет собой агрегированный электронный документ по
ГОСТ Р 2.051, в состав которого входят МД различных видов и типов, а также иллюстрации (см.
рисунок 1).
Рисунок 1 - Схема электронного эксплуатационного документа
в виде агрегированного электронного документа
4.2.2 Основной МД включает сведения об изделии и процессах его применения по назначению, технического обслуживания и восстановления после отказов.
Примечание - Основной МД может иметь ссылки на файлы иллюстраций, входящих в него. Такой МД представляет собой составной электронный документ по
ГОСТ Р 2.051.
4.2.3 Вспомогательный МД используется для представления сведений, необходимых для правильного отображения электронного документа, выделения нормативно-справочной информации, оформления вспомогательных разделов документа (например, титульного листа, перечня сокращений) и т.п.
4.3 Структура и содержание модуля публикации, основных и вспомогательных МД в формате XML должны соответствовать требованиям
раздела 5.
5 Требования к формату данных
5.1 Требования к формату данных представлены в виде схем данных - совокупности файлов в формате XSD, размещенных на официальном сайте ФГБУ "Институт стандартизации", подведомственного федеральному органу исполнительной власти в сфере стандартизации
<1>. Перечень видов, типов МД и соответствующих им стандартизованных схем данных приведен в
таблице 1.
Примечание - Описание формата XSD приведено в спецификации
[2].
--------------------------------
<1> https://www.gostinfo.ru/pages/Standardization__standards/gost_2621_2024_2.
Таблица 1
Перечень видов, типов МД и соответствующих схем данных
Вид МД | Тип МД | Имя файла схемы данных | Версия |
Модуль публикации | - | pm.xsd | 001 |
Основной | Описательная информация | descript.xsd | 001 |
Каталог | ipd.xsd | 001 |
Регламент ТО | schedul.xsd | 001 |
Технологическая карта ТО (ремонта) | proced.xsd | 001 |
Поиск неисправностей | fault.xsd | 001 |
Информация для экипажа (эксплуатирующего персонала) | crew.xsd | 001 |
Электрическая схема | wrngdata.xsd | 001 |
| | ИС МЕГАНОРМ: примечание. Текст в графе "Вид МД" дан в соответствии с официальным текстом документа. | |
|
Вспомогательный Вспомогательный | Вспомогательный элемент публикации | frontmatter.xsd | 001 |
Правила проекта | brex.xsd | 001 |
Нормативно-справочная информация | comrep.xsd | 001 |
Применяемость - перечень свойств | appliccrossreftable.xsd | 001 |
Применяемость - перечень условий | condcrossreftable.xsd | 001 |
Применяемость - перечень эксплуатируемых экземпляров изделия | prdcrossreftable.xsd | 001 |
Контейнер | container.xsd | 001 |
5.2 Все стандартизованные схемы данных имеют пояснения к элементам и атрибутам, приведенные в элементе <xs:annotation> (см.
рисунок 2).
Примечание - Некоторые элементы и атрибуты применяются во многих схемах данных. С целью упрощения сопровождения схем и для исключения дублирования информации комментарии к многократно повторяемым элементам и атрибутам даны только в схеме данных МД типа "Описательная информация" (в других схемах данных не повторяются).
Рисунок 2 - Комментарий к атрибуту "accessPointNumber"
(выделен красной рамкой)
5.3 Дополнительные требования к формату МД - в соответствии с
приложением А.
5.4 Требования к значениям классификаторов и перечни значений отдельных атрибутов - в соответствии с
приложениями Б и
В.
5.5 Примеры МД, соответствующих требованиям настоящего стандарта, а также дополнительные материалы к стандарту приведены в
приложении Г.
(обязательное)
ДОПОЛНИТЕЛЬНЫЕ ТРЕБОВАНИЯ К ФОРМАТУ МОДУЛЕЙ ДАННЫХ
А.1 Заголовочная часть модуля данных
А.1.1 Пространства имен
Под пространством имен в XML понимается именованная группа имен элементов и атрибутов, служащая для обеспечения их уникальности в XML-документе.
В стандартизованных схемах данных используются ссылки на следующие пространства имен:
- XMLSchema - размещено по адресу http://www.w3.org/2001/XMLSchema;
- xlink - схема данных включена в состав пакета стандартизованных схем (xlink.xsd);
- RDF - схема данных включена в состав пакета стандартизованных схем (rdf.xsd).
В МД в основном (первом) элементе (<dmodule>) должны быть приведены ссылки на следующие пространства имен (в атрибутах "xmlns"):
- xlink: http://www.w3.org/1999/xlink;
- RDF (префикс rdf): http://www.w3.org/1999/02/22-rdf-syntax-ns#;
- XMLSchema-instance: http://www.w3.org/2001/XMLSchema-instance;
- DC (префикс dc): http://www.purl.org/dc/elements/1.1/.
А.1.2 Требования к заголовку модуля данных
Каждый МД должен включать заголовочную часть.
Пример -
<?xml version="1.0" encoding="utf-8"?>
<!DOCTYPE dmodule [
<!NOTATION jpg PUBLIC "+//ISBN 0-7923-9432-1::Graphic Notation//NOTATION Joint Photographic Experts Group Raster//EN">
<!ENTITY ICN-AUTOM-A-B30000-A-00000-00005-A-01-1 SYSTEM "ICN-AUTOM-A-B30000-A-00000-00005-A-01-1.JPG" NDATAjpg>
<!ENTITY ICN-AUTOM-A-B30000-A-00000-00006-A-01-1 SYSTEM "ICN-AUTOM-A-B30000-A-00000-00006-A-01-1.JPG" NDATAjpg>
<!ENTITY ICN-AUTOM-A-B30000-A-00000-00007-A-01-1 SYSTEM "ICN-AUTOM-A-B30000-A-00000-00007-A-01-1.JPG" NDATAjpg>
<!ENTITY ICN-AUTOM-A-B30000-A-00000-00008-A-01-1 SYSTEM "ICN-AUTOM-A-B30000-A-00000-00008-A-01-1.JPG" NDATAjpg>
<!ENTITY PUBLICATION_LOGO SYSTEM "publication_logo.JPG" NDATAjpg>
В первой строке заголовка указывается версия XML и применяемый набор символов кодирования.
Пример - <?xml version="1.0" encoding="utf-8"?>
Язык разметки текста XML определяет возможность использования набора символов Unicode как в наименовании XML-элементов, так и в содержании XML-элементов. Наименование XML-элементов должно выполняться с использованием символов Unicode 2.0. В содержании XML-элементов допускается использование символов Unicode версии выше Unicode 2.0 по согласованию с заказчиком (потребителем документации).
В элементе "DOCTYPE" приводятся инструкции для программ, осуществляющих проверку МД на соответствие схеме данных:
- наименование основного (первого) элемента схемы;
Пример - <?DOCTYPE dmodule [...]>
- ссылки на ресурсы, позволяющие подобрать обрабатывающие программы для файлов в других форматах, на которые есть ссылки в МД;
Пример - <!NOTATION png PUBLIC "-//W3C//NOTATION Portable Network Graphics//EN">
- идентификация файлов в других форматах, на которые есть ссылки в МД, с указанием, что их обработкой могут заниматься другие обрабатывающие программы.
Пример - <!ENTITY PUBLICATION_LOGO SYSTEM "publication_logo.PNG" NDATA png>
А.2 Описание схем данных
А.2.1 Структура модуля данных
МД любого вида включает две обязательные части (см.
рисунок А.1):
- РЧ (элемент <identAndStatusSection>) - по
А.2.2;
- содержательная часть (элемент <content>) - по
А.2.3.
| |
а) основной и вспомогательный МД (пример для МД типа "Описательная информация") | б) модуль публикации |
Рисунок А.1 - Верхнеуровневая структура МД
Примечание - Описание графической нотации, использованной для иллюстрации содержания схем, данных здесь и далее, приведено в
приложении Д.
При необходимости МД может включать необязательный элемент <rdf:Description>, содержащий набор элементов метаданных в соответствии с
ГОСТ Р ИСО 15836-2, а также необязательные атрибуты.
Примечание - С целью реализации элементов метаданных "Дублинское ядро" в пакет стандартизованных схем включены две служебные схемы данных: "rdf.xsd" и "dc.xsd", на которые имеются ссылки из других стандартизованных схем.
А.2.2 Структура реквизитной части модуля данных
РЧ включает описательные реквизиты МД и сведения о текущем состоянии (статусе) МД (см.
рисунок А.2). Описательные реквизиты приводятся в элементе <dmAddress> основного (вспомогательного) МД или в элементе <pmAddress> модуля публикации. Сведения о состоянии МД приводятся в элементе <dmStatus> (<pmStatus> - для модуля публикации).
| |
а) основной (вспомогательный) МД | б) модуль публикации |
Рисунок А.2 - Верхнеуровневая структура РЧ МД
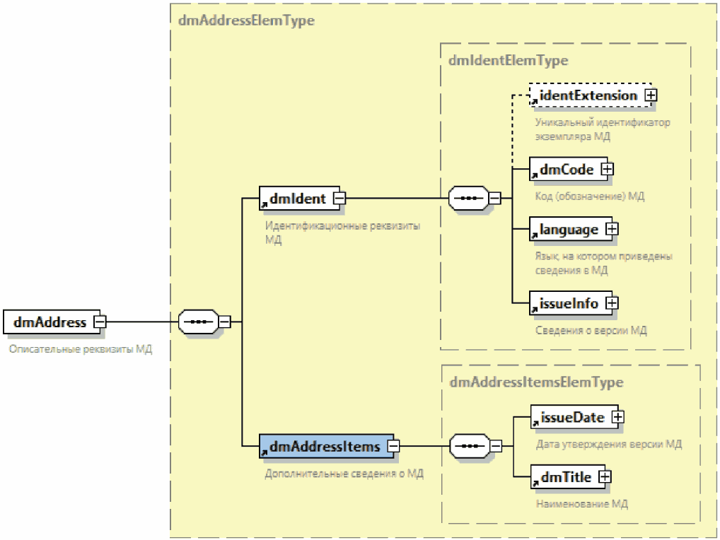
А.2.2.1 Описательные реквизиты
Описательные реквизиты МД включают уникальный идентификатор МД (версии и экземпляра МД конкретной версии), указание языка, на котором в МД представлена информация, и наименование МД (см.
рисунок А.3).
Рисунок А.3 - Структура описательных реквизитов основного
(вспомогательного) МД
Уникальная идентификация основного (вспомогательного) МД осуществляется с использованием следующих обязательных реквизитов:
- код (обозначение) МД (элемент <dmCode>), который должен соответствовать требованиям
ГОСТ Р 2.601 (дополнительные относительно
ГОСТ Р 2.601 требования к присвоению кода вида информации в составе кода МД приведены в
приложении В);
- сведения о версии МД (элемент <issueInfo>);
- сведения о языке, на котором выполнен МД (элемент <language>).
Сведения о языке, на котором выполнен МД, приводятся с помощью атрибутов:
- "languageIsoCode" - код языка МД по
ГОСТ 7.75;
- "countryIsoCode" - код страны по
ГОСТ 7.67, в которой говорят на данном языке.
При необходимости существования нескольких экземпляров одного МД (одной версии) каждому экземпляру может быть присвоен дополнительный уникальный идентификатор экземпляра, записываемый в элемент <identExtension>.
Примечание - Например, отдельными экземплярами являются учтенные копии МД, распространяемые разработчиком ЭЭД по организациям промышленности.
При этом в каждом экземпляре МД в организационных реквизитах указывают ссылку на МД-источник (элементы <sourceDmIdent> и <repositorySourceDmIdent>), из которого был получен данный экземпляр.
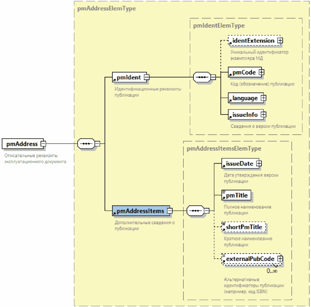
Уникальная идентификация модуля публикации (см.
рисунок А.4) осуществляется с использованием следующих обязательных реквизитов:
- код (обозначение) публикации (элемент <pmCode>);
- сведения о версии МД (элемент <issueInfo>);
- сведения о языке, на котором выполнен МД (элемент <language>).
Рисунок А.4 - Структура описательных реквизитов
модуля публикации
Код (обозначение) публикации имеет следующую структуру:
- код (индекс) конечного изделия, к которому относится публикация (атрибут "modelIdentCode") - соответствует одноименному элементу обозначения конструкторского документа при объектно-ориентированном способе обозначения по
ГОСТ Р 2.201;
- код организации, выпускающей публикацию (атрибут "pmIssuer");
- порядковый номер публикации в рамках указанного конечного изделия и организации (атрибут "pmNumber");
- порядковый номер части/книги публикации (атрибут "pmVolume").
А.2.2.2 Организационные реквизиты
Организационные реквизиты (<dmStatus>/<pmStatus>) обязательно включают:
- сведения об ограничениях доступа к информации (<security>) - по
А.2.5;
- сведения о разработчике и ответственной организации (<originator>, <responsiblePartnerCompany>);
- сведения о проверке (контроле качества) МД (<qualityAssurance>) - по
А.2.6;
- сведения о применяемости (элемент <applic> или <applicRef>) - по
А.2.8;
- ссылку на МД типа "Правила проекта", который должен использоваться совместно с данным (<brexDmRef>).
При необходимости в организационных реквизитах может также присутствовать следующая информация:
- сведения о решениях уполномоченных органов (элемент <controlAuthorityGroup>) - по
А.2.7;
- требования по безопасности (<productSafety>);
- сведения об изменениях МД (атрибут "issueType" и элементы <reasonForUpdate>) - обязательно заполняются для измененных МД - по
А.2.4;
- сведения об исходном МД, из которого был получен данный (<sourceDmIdent>, <repositorySourceDmIdent>);
- другая информация.
А.2.2.3 Выполнение реквизитной части эксплуатационного документа
РЧ модуля публикации может рассматриваться как РЧ эксплуатационного документа в целом в соответствии с
ГОСТ Р 2.058. В этом случае соответствие между основными реквизитами по
ГОСТ Р 2.058 и элементами/атрибутами РЧ модуля публикации - в соответствии с
таблицей А.1. Соответствие между другими применяемыми в организации реквизитами устанавливают в документах по стандартизации организации.
Таблица А.1
Таблица соответствия реквизитов конструкторского документа
и элементов (атрибутов) модуля публикации
| Элемент (атрибут) модуля публикации |
1 Обозначение | <pmCode> - если в качестве обозначения документа используется код публикации; <externalPubCode> - если обозначение документа не соответствует коду публикации |
2 Наименование | <pmTitle> |
3 Организация-разработчик | <originator> |
7 Язык | <language> |
8.1 Обозначение версии | атрибут "issueNumber" |
8.2 Дата создания | <issueDate> |
А.2.3 Структура содержательной части модуля данных
Содержательная часть МД описывается элементом <content>, имеющим разную структуру для основных/вспомогательных МД [см.
рисунок А.5 а)] и для модуля публикации [см.
рисунок А.5 б)].
| |
а) основной и вспомогательный МД (пример для МД типа "Описательная информация") | |
Рисунок А.5 - Структура содержательной части модуля данных
Основное тематическое содержание МД приводится в специализированных элементах, зависящих от типа МД. Например, в МД типа "Описательная информация" основное содержание приводится в элементе <description>.
Содержательная часть любого МД может включать перечень правил применяемости (по
А.2.8) в элементе <referencedApplicGroup> или набор ссылок на правила применяемости, описанные в отдельном МД, - в элементе <referencedApplicGroupRef>.
Основные МД в содержательной части могут иметь отдельный перечень информационных блоков с мерами предосторожности (<warningAndCautions>) или перечень ссылок на информационные блоки, описанные в отдельном МД (<warningAndCautionsRef>).
Кроме того, основные и вспомогательные МД могут иметь перечень ссылок в отдельном элементе <refs>.
А.2.4 Управление изменениями
Внесение изменений в МД выполняется путем создания новых версий МД. Номер утвержденной версии МД (в том числе версии публикации) указывается в атрибуте "issueNumber" элемента <issueInfo> (см.
рисунок А.6). Новый номер версии присваивается версиям, прошедшим установленный процесс согласования и утверждения. Для контроля "промежуточных" версий, создаваемых при сохранении МД в процессе разработки, используется понятие "рабочая версия". Номер рабочей версии (без изменения номера основной версии в "issueNumber") присваивается в атрибуте "inWork".
Рисунок А.6 - Атрибуты элемента <issueInfo>
Организационные реквизиты каждого МД (см.
А.2.2.2) включают атрибут "issueType", в котором указывается характеристика МД относительно процесса управления изменениями. Атрибут может принимать следующие основные значения (полный перечень значений - в
приложении Б):
- "new" - указывается для первой версии МД;
- "revised" - указывается для проверенной версии МД, в которой не было изменений ни в реквизитной, ни в содержательной части;
- "changed" - указывается для новой версии МД с изменениями в содержательной части;
- "status" - указывается для новой версии МД с изменениями только в РЧ;
- "deleted" - указывается для удаленной версии МД (удаленные версии получают соответствующую пометку, но не удаляются физически).
Каждая измененная (в т.ч. удаленная и, при необходимости, первая) версия МД должна содержать описание изменений (первая версия может содержать причину выпуска нового МД). Описания изменений приводятся в РЧ МД в элементе <reasonForUpdate> (по
А.2.4.1). Кроме описания изменений все МД, имеющие характеристику "changed" или "rinstate-changed", должны в измененных элементах содержательной и реквизитной части иметь отметки об изменениях в специальных атрибутах (по
А.2.4.2).
Каждый измененный эксплуатационный документ (публикация) должен включать специализированный элемент "Лист регистрации изменений", выполняемый в виде МД типа "Вспомогательный элемент публикации". Данный элемент, как правило, формируется автоматически программными средствами разработки документации и включает сводные данные обо всех изменениях МД, входящих в публикацию (описания изменений имеют специальный признак, по которому они включаются в лист регистрации изменений).
А.2.4.1 Описание изменения в реквизитной части
Каждое изменение МД описывается в отдельном элементе <reasonForUpdate> в РЧ МД (см.
рисунок А.7).
Рисунок А.7 - Схема элемента <reasonForUpdate>
В атрибуте "updateReasonType" указывается тип изменения МД, например:
- редакционные правки (незначительные изменения содержательной части);
- значительные технические изменения содержательной части;
- изменения только в разметке;
- изменения только в применяемости;
- изменен уникальный идентификатор объекта, на который установлена ссылка
В атрибуте "updateHighlight" устанавливается признак необходимости включения описания данного изменения в лист регистрации изменений (см.
А.2.4). В элементах <simplePara> или <simpleRefPara> приводят необходимые пояснения о содержании и причине изменения.
А.2.4.2 Указание изменений в содержании
Изменения в содержании МД могут включать:
- добавление элементов или их значений;
- удаление элементов или их значений;
- изменение элементов (добавление/удаление атрибутов, изменение значений атрибутов).
Элементы разметки МД, которые могут быть изменены, имеют специализированные атрибуты, необходимые для идентификации изменения. Такие атрибуты одинаковы для всех элементов разметки и включают:
- вид изменения ("changeType");
- графическую отметку изменения ("changeMark");
- ссылки на описания изменений ("reasonForUpdateRefIds").
Вид изменения элемента может быть следующим:
- "add" - элемент добавлен;
- "modify" - элемент изменен;
- "delete" - элемент удален.
Для элементов с видом изменения "modify" виды изменений вложенных элементов могут быть "add", "modify" и (или) "delete".
Для элементов с видом изменения "delete" или "add" не требуется заполнение атрибутов изменения для дочерних элементов.
А.2.5 Управление доступом к информации
Организация, разрабатывающая ЭЭД, устанавливает в стандарте организации или в документации проекта правила маркировки в публикациях и МД ограничений по доступу к информации с учетом требований соответствующих нормативно-правовых актов и документов по стандартизации.
Схема данных МД включает элементы, позволяющие установить отметки об ограничении доступа к содержащейся в МД информации по следующим параметрам:
- классификация уровня доступа к информации;
- классификация коммерческой тайны;
- ограничения по распространению информации;
- специальные инструкции по работе с информацией;
- дополнительные ограничения.
Ограничение доступа к информации в МД может быть установлено применительно к МД в целом (включая ссылочные иллюстрации) или применительно к отдельным элементам содержательной или реквизитной части МД.
Ограничение доступа к информации МД в целом указывают в РЧ МД в элементах:
- <security> - классификация уровня доступа к информации, коммерческой тайны и ограничения по распространению информации (обязательный элемент, включающий атрибуты, приведен на
рисунке А.8);
- <dataRestrictions> - специальные инструкции по работе с информацией (необязательный элемент).
Рисунок А.8 - Схема элемента <security>
Информация об ограничениях уровня доступа как к МД в целом, так и к отдельным элементам МД приводится в специализированных атрибутах элемента (если они предусмотрены для конкретного элемента в схеме данных):
- "securityClassification" - уровень ограничения доступа к информации (требования к значениям в соответствии с
приложением Б);
- "commercialClassification" - категория коммерческой тайны (требования к значениям в соответствии с
приложением Б);
- "caveat" - ограничения по распространению информации: как правило, такие ограничения устанавливают путем указания конкретных лиц, подразделений, организаций, для которых предназначена информация в МД или элементе (требования к значениям в соответствии с
приложением Б).
Специальные инструкции по работе с информацией относятся только к МД в целом и приводятся в элементе <dataRestrictions> (см.
рисунок А.9). Эти инструкции включают:
- указания по распространению МД с учетом его степени секретности и ограничений по распространению (элемент <dataDistribution>);
- указания, относящиеся к документации, поставляемой на экспорт (элемент <exportControl>);
- указания по обращению и хранению МД ограниченного распространения (<dataHandling>);
- указания по уничтожению МД ограниченного распространения, которые не будут больше использоваться (<dataDestruction>);
- указания по применению по назначению МД ограниченного распространения и по раскрытию информации (<dataDisclosure>);
- указания по замене МД ограниченного распространения (<supersedure>);
- другие сведения, накладывающие ограничения на работу с информацией в МД: сведения об авторских правах, ссылки на политику безопасности организации, другие условия.
Рисунок А.9 - Схема элемента <dataRestrictions>
В РЧ МД может храниться история изменений ограничений по доступу к информации в элементе <derivativeClassification> (см.
рисунок А.10). Каждое действие по изменению уровня доступа описывается в элементе <classificationAction> с указанием даты, вида действия, подразделения и ответственного лица, выполнившего действие, информации о документе, на основании которого изменен уровень доступа к информации. При этом в элементах разметки МД, доступ к которым изменился, в атрибуте "derivativeClassificationRefId" указывается ссылка на описанное в РЧ действие.
Рисунок А.10 - Схема элемента <derivativeClassification>
Контроль качества ЭЭД осуществляют в рамках деятельности по разработке, проверке, испытаниям и приемке ЭЭД. Контроль качества ЭЭД включает ряд проверок, проводимых для подтверждения соответствия свойств (характеристик) ЭЭД требованиям технического задания, нормативной документации и (или) договора.
Объекты, участники, содержание, этапы и методы контроля качества ЭЭД - в соответствии с ГОСТ Р 54087.
Информацию о выполненном контроле качества МД и публикации приводят в РЧ в элементах <qualityAssurance> (см.
рисунок А.11). До прохождения первой проверки в элементе <qualityAssurance> имеется элемент <unverified>. После успешного прохождения первой (второй) проверки в МД добавляется элемент <firstVerification> (<secondVerification>), содержащий информацию о методе определения соответствия в атрибуте "verificationType".
Рисунок А.11 - Схема элемента <qualityAssurance>
А.2.7 Информация о решении уполномоченного органа
Под уполномоченными органами понимаются:
- федеральные органы исполнительной власти;
- органы, которым федеральным законом, указом Президента Российской Федерации или постановлением Правительства Российской Федерации предоставлены полномочия федерального органа исполнительной власти в соответствующей области деятельности;
- органы, которым локальным нормативным актом организации (предприятия или иного юридического лица) предоставлены полномочия в соответствующей области деятельности в рамках данной организации.
В рамках своих полномочий указанные органы рассматривают и согласуют или, в необходимых случаях, утверждают ЭЭД (а также, при необходимости, отдельные МД).
Информация обо всех решениях уполномоченных органов, принятых в отношении эксплуатационного документа (МД), приводится в РЧ МД в элементе <controlAuthorityGroup> (см.
рисунок А.12). Каждое отдельное решение содержится в элементе <controlAuthority>, в атрибутах которого указывают:
- аспект, по которому принято решение (обязательный атрибут "controlAuthorityType", значения - в соответствии с
приложением Б);
- обозначение или краткое наименование уполномоченного органа (необязательный атрибут "controlAuthoritySource", значение указывается простым текстом);
- обозначение документа, в соответствии с которым принято решение (необязательный атрибут "controlAuthorityValue", значение указывается простым текстом).
Рисунок А.12 - Схема элемента <controlAuthorityGroup>
При необходимости текст решения приводят в элементе <controlAuthorityText> или дают ссылку на МД, в котором такие сведения приведены (<dmRef>).
Элемент <controlAuthority> может использоваться для отметки о присвоении эксплуатационному документу литеры по
ГОСТ 2.103 путем указания в атрибуте "controlAuthorityType" соответствующего значения.
А.2.8 Управление вариантами содержания
Типовая ЭЭД может включать сведения, которые необходимо применять только при выполнении определенных условий. Такими условиями обычно является физическая конфигурация изделия (например, определенный вариант конструкции или конкретные экземпляры изделия), условия окружающей среды (например, при эксплуатации изделия в жарком климате), условия, связанные с системой технической эксплуатации, в которой используется изделие (например, доступность определенных технических средств), и т.п.
Содержание ЭЭД, применяемое по условию, может быть определено на уровне МД в целом (например, весь МД относится только к определенному экземпляру изделия) или на уровне отдельных элементов содержательной части МД (например, некоторые операции по ТО выполняются только при определенной температуре окружающей среды).
Если в зависимости от условия необходимо показать пользователю конкретный вариант одного элемента МД, то в МД включают все альтернативные варианты элемента (пример -
рисунок А.13), в которых задают условия отображения.
Рисунок А.13 - Иллюстрация разметки МД для хранения
альтернативных вариантов иллюстрации (<figureAlts>)
и альтернативных вариантов мультимедиа-содержимого
(<multimediaAlts>)
Способы отображения "условного" содержания зависят от формы выполнения ЭЭД:
- в странично-ориентированных документах условное содержание, как правило, отображается всегда, но помечается указанием условий, при которых это содержание актуально;
- в интерактивных электронных технических руководствах (по
ГОСТ Р 54088), как правило, используется фильтрация содержания по условию со скрытием неподходящего под заданное условие содержимого.
Условие (или их совокупность), при котором необходимо использовать МД или его часть, называют "правилом применяемости". Правило применяемости может быть описано простым текстом или в виде формального выражения путем задания конкретных значений условий с применением операторов алгебры логики.
А.2.8.1 Задание применяемости для модуля данных в целом
Правило применяемости для МД в целом указывают в РЧ МД (см.
рисунок А.14) в элементе:
- <applic> - если правило применяемости описывают непосредственно в МД;
- <applicRef> - если правило применяемости описывают в отдельном МД типа "Нормативно-справочная информация" (в элементе <applicRef> дается ссылка на соответствующий МД "Нормативно-справочная информация" и идентификатор правила применяемости).
Рисунок А.14 - Элементы для указания применяемости
на уровне МД в РЧ МД
Правило применяемости в элементе <applic> (см.
рисунок А.15) может быть описано двумя способами (могут совмещаться):
- простым текстом в элементе <displayText> - такое описание предназначено только для человека и используется, как правило, для разметки применяемости в странично-ориентированных документах;
- в виде формального выражения в элементах <assert> или <evaluate> - такое описание используется в интерактивных электронных технических руководствах для автоматической фильтрации содержания ЭЭД под конкретные условия.
Рисунок А.15 - Схема элемента <applic>
При задании формального выражения для правила применяемости также может использоваться и элемент <displayText>, значение которого может задаваться разработчиком или формироваться автоматизированной системой автоматически с учетом соответствующего формального выражения.
А.2.8.2 Задание применяемости для элементов содержимого модуля данных
Применяемость, задаваемая для отдельных элементов содержимого МД, должна соответствовать применяемости, заданной на уровне МД в целом (в РЧ), т.е. на уровне элемента применяемость не должна быть шире применяемости МД в целом.
Применяемость, задаваемая для конкретного элемента разметки, относится и ко всем его дочерним элементам и атрибутам, поэтому не рекомендуется указывать применяемость одновременно на нескольких уровнях одной ветви разметки.
Элементы разметки содержательной части МД, которые могут использоваться по условию, имеют специализированный атрибут "applicRefId" (или "applicRefIds" в некоторых случаях). Этот атрибут одинаков для всех элементов разметки. В атрибуте "applicRefId" приводится внутренняя ссылка на правило применяемости, описанное в элементе <content>.
Все правила применяемости, на которые даны ссылки в элементах разметки содержательной части МД, приводятся в элементе <content> в виде двух групп (см.
рисунок А.16):
- в группе <referenceApplicGroup> содержатся полные описания правил применяемости (описание элемента <applic> - см. выше);
- в группе <referenceApplicGroupRef> содержатся ссылки на правила применяемости, описанные в МД "Нормативно-справочная информация" (описание элемента <applicRef> - см. выше).
Рисунок А.16 - Представление правил применяемости
для содержимого МД в элементе <content>
При этом допускается многократно ссылаться из разных элементов разметки МД на одно правило применяемости в элементе <content>.
А.2.8.3 Правила применяемости в виде формальных выражений
Правило применяемости в виде формального выражения состоит из одной или множества проверок определенных условий на соответствие заданным значениям.
Каждая отдельная проверка условия задается в элементе <assert> (см.
рисунок А.17), в котором указывается идентификатор проверяемого условия (атрибут "applicPropertyIdent" - см. ниже) и значения, которые должны иметь данное условие (атрибут "applicPropertyValues") для того, чтобы результат проверки получил значение "true".
Примечание - Как правило, если невозможно вычислить результат простой проверки, например, из-за отсутствия заданного значения, то в качестве результата по умолчанию принимают значение "true".
Рисунок А.17 - Схема элементов <evaluate> и <assert>
Если проверок в выражении больше одной, то они описываются в элементе <evaluate> (см.
рисунок А.17) с использованием оператора алгебры логики "и"/"или" для того, чтобы в итоге можно было вычислить конечный результат выражения. В сложное выражение из нескольких проверок, связанных одним логическим оператором, может входить неограниченное количество простых проверок условия и других сложных выражений, что позволяет формировать очень сложные вычисляемые правила применяемости при необходимости.
Результатом вычисления простого условия или сложного выражения является логическое значение "true" или "false". Если результат вычисления всего правила применяемости - "true", то помеченное данным правилом содержимое (или МД в целом) отображается конечному пользователю. Если результат - "false", то это содержимое (МД) скрывается или иным образом отмечается как неприменимое для заданных условий.
Указание проверяемых условий в атрибуте "applicPropertyIdent" элемента <assert> выполняется в виде ссылки на условие, идентифицированное в специализированном МД типа "Применяемость - перечень свойств" (подробнее данный тип МД описан в
А.3.9). При этом в атрибуте "applicPropertyType" указывается, к какому типу относится проверяемое условие: к свойству изделия или внешнему условию (например, условия окружающей среды или свойства системы технической эксплуатации).
Каждый МД и модуль публикации с вычисляемой применяемостью и автоматической фильтрацией содержимого должен в организационных реквизитах (<dmStatus>/<pmStatus>) иметь ссылку на такой МД (в элементе <applicCrossRefTableRef>).
А.3 Структура основного тематического содержания модулей данных
А.3.1 Модуль публикации
Модуль публикации является специальным видом МД, который предназначен для формирования комплекта ЭЭД, одного эксплуатационного документа или интерактивного электронного технического руководства по
ГОСТ Р 54088, предназначенных для передачи конечному пользователю (далее - публикация
<1>).
--------------------------------
<1> По аналогии с процессом опубликования печатного документа с целью его распространения заинтересованным лицам в данном документе понятие "публикация" используется для обозначения результата опубликования документа, передаваемого конечным пользователям.
Содержательная часть модуля публикации включает один или множество элементов <pmEntry> (см.
рисунок А.18), каждый из которых может содержать (один из):
- ссылку на основной МД (в элементе <dmRef>);
- ссылку на вспомогательный МД (в элементе <dmRef>);
- ссылку на другую публикацию (в элементе <pmRef>);
- ссылку на технический документ, выполненный не по технологии модульной разработки документации (в элементе <externalPubRef>);
- вложенный элемент <pmEntry>.
Рисунок А.18 - Схема элемента <pmEntry>
Элементы <pmEntry> могут входить друг в друга, образуя таким образом иерархическое выделение разделов и подразделов публикации.
В атрибуте "pmEntryType" элемента <pmEntry> указывается вид элемента публикации (по
Б.2.34).
А.3.2 Модуль данных типа "Описательная информация"
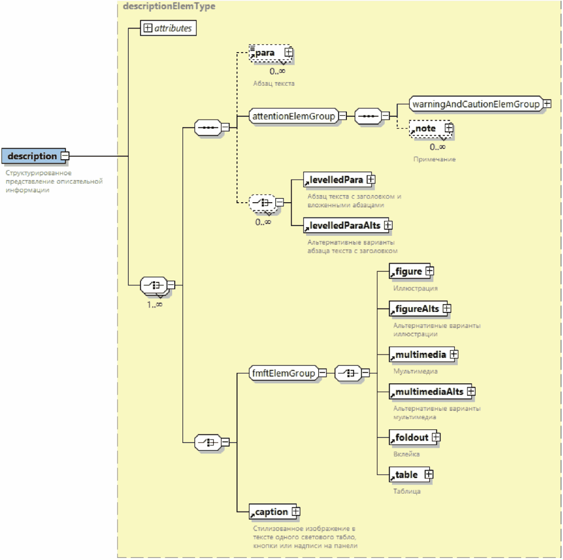
МД типа "Описательная информация" в элементе <description> (см.
рисунок А.19) содержит структурированное представление текстовой информации с иллюстрациями. Такие МД могут присутствовать в эксплуатационных документах любых видов.
Рисунок А.19 - Схема элемента <description>
Схема элемента включает следующие элементы разметки для формализованного представления текстового документа:
- <para> - абзац текста;
- <levelledPara> - абзац текста с заголовком и вложенными абзацами;
- <warning> - специальный информационный блок "Предупреждение", в котором приводится информация о правилах и ограничениях, которые следует соблюдать для избежания несчастных случаев;
- <caution> - специальный информационный блок "Внимание", в котором приводится информация о правилах и ограничения, которые следует соблюдать для избежания повреждений конструкции;
- <figure> - сведения об иллюстрации со ссылками на отдельные графические файлы (для многостраничной иллюстрации) в элементах <graphic> (атрибут "infoEntityIdent");
- <multimedia> - сведения о мультимедиа-содержимом со ссылками на отдельные файлы мультимедиа в элементах <multimediaObject> (атрибут "infoEntityIdent");
- <foldout> - вклейка - сведения о раскладывающейся странице документа, которая может содержать иллюстрацию или таблицу большого формата;
- <table> - таблица;
- <caption> - стилизованное изображение табло, кнопки, надписи и т.п. на рабочей панели изделия;
- <note> - примечание.
Внутри абзаца текста предусмотрено множество элементов разметки для вставки ссылок на МД, ссылок на СЧ изделия, зоны, места доступа, для выделения важных сведений, сокращений, терминов, представления верхних и нижних индексов и т.п.
А.3.3 Модуль данных типа "Каталог"
МД типа "Каталог" (см.
рисунок А.20) содержит сведения о составе изделия и средств технического обслуживания, необходимые для ознакомления с конструкцией, выполнения технического обслуживания, заказа запчастей, материалов и т.п. МД данного типа составляют основное содержание эксплуатационного документа вида "Каталог изделия", электронная форма представления которого должна соответствовать требованиям
ГОСТ 2.611.
Рисунок А.20 - Схема данных элемента
<illustratedPartsCatalog>
Иллюстрации и мультимедийный материал в каталог включают по необходимости (элементы <figure> и <multimedia>).
Сведения о каждой позиции каталога (СЧ, запчасти, оборудовании, принадлежности, инструменте, материале) приводятся в элементах <catalogSeqNumber> (см.
рисунок А.21). Позиция каталога соответствует функциональному назначению объекта и может ссылаться на идентификатор соответствующего функционального элемента (<functionalItemRef>) или на место доступа к нему (<accessPointRef>). Информация о конкретных изделиях (материалах), реализующих указанное функциональное назначение, приводится в одном или нескольких элементах <itemSeqNumber>.
Рисунок А.21 - Схема данных элемента <catalogSeqNumber>
Элемент <itemSeqNumber> включает идентификационные данные об изделии, данные о полном количестве и количестве в данной позиции и другие сведения.
А.3.4 Модуль данных типа "Регламент технического обслуживания"
МД типа "Регламент технического обслуживания" предназначен для представления информации, необходимой для планирования ТО изделия и его СЧ. МД такого типа включаются в эксплуатационный документ "Руководство по эксплуатации".
Данные для планирования ТО приводятся в элементе <maintPlanning> (см.
рисунок А.22), который при необходимости включает общие сведения о выполнении работ в элементе <commonInfo> (текст с иллюстрациями) и требования, которые необходимо выполнить перед началом работ, - в элементе <preliminaryRqmts> (необходимые условия, исполнители, технические средства, расходные материалы, запчасти и т.д.).
Рисунок А.22 - Схема элемента "maintPlanning"
Один МД типа "Регламент технического обслуживания" может содержать один из видов сведений:
- набор описаний плановых комплексов работ ТО (<inspectionDefinition>);
- набор описаний работ (задач) ТО (<taskDefinition>);
- набор записей об ограничениях по ресурсам и срокам службы для изделия и его СЧ (<timeLimitInfo>);
- описание СЧ изделия, являющихся объектами ТО (<maintAllocation>), включая, при необходимости, перечень технических средств в элементе <toolsList> и/или перечень примечаний в элементе <remarksList>).
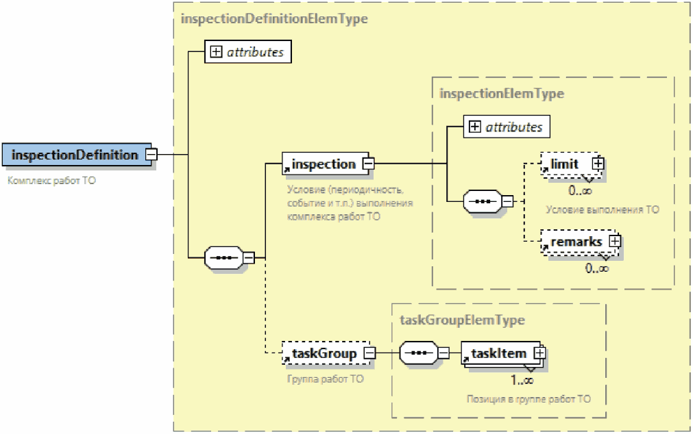
Под плановым комплексом работ ТО (далее - комплекс ТО) понимается совокупность взаимосвязанных работ ТО, который необходимо выполнить на изделии с определенной периодичностью или при наступлении определенного события. Описание комплекса ТО (см.
рисунок А.23) включает элемент <inspection>, содержащий сведения о периодичности, событии, количестве повторений, в структурированном виде приводимое в необходимом количестве элементов <limit>.
Рисунок А.23 - Схема элемента <inspectionDefinition>
Содержание комплекса ТО может быть описано простым текстом (<remarks>) или в виде группы работ (задач) ТО (<taskGroup>), выполняемых совместно. Для каждой работы ТО в группе (<taskItem>) указывают порядковый номер, определяющий последовательность выполнения данной работы в составе конкретного комплекса ТО (атрибут "taskSeqNumber"), наименование работы (атрибут "taskName") и другие сведения о работе, при необходимости. Непосредственно технология выполнения работы ТО дается в виде ссылки на один или несколько МД типа "Технологическая карта технического обслуживания (ремонта)" в элементе <refs> в составе элемента <taskItem>.
Под работой ТО понимается набор взаимосвязанных технологических операций, необходимых для достижения определенного результата (например, контроль работоспособности системы, выполнение смазки по карте смазки, замена насоса, замена клапана). В элементе <taskDefinition> (см.
рисунок А.24) приводятся общие сведения о конкретной работе ТО. Ее описание включает уникальный идентификатор работы (атрибут "taskIdent") и ряд дополнительных сведений (вид работы, требуемая специальность и квалификация исполнителя, текстовое описание цели и содержания работы и т.п.). Формализованное описание технологии выполнения работы ТО приводится в МД типа "Технологическая карта технического обслуживания (ремонта)", ссылка на который(е) может быть дана в элементе <refs>.
Рисунок А.24 - Схема элемента <taskDefinition>
В элементе <timeLimitInfo> (см.
рисунок А.25) приводится информация об одном ресурсе/сроке службы, идентификатор которого указывается в атрибуте "timeLimitIdent". В элементе <equipGroup> приводится перечень изделий с таким ресурсом/сроком службы (путем указания, обозначения, наименования, номера по каталогу и т.п.). В элементе <reqQuantity> указывается количество изделий, подлежащих замене по истечении данного ресурса/срока службы.
Рисунок А.25 - Схема элемента <timeLimitInfo>
Одно или несколько значений ресурса/срока службы приводятся в элементах <limitType>, где в атрибуте "limitUnitType" задается вид ресурса (назначенный, межремонтный и т.п.), а в элементе <threshold> указывается его значение в наработке или в календарном времени с учетом допустимых для них отклонений.
А.3.5 Модуль данных типа "Технологическая карта технического обслуживания (ремонта)"
МД типа "Технологическая карта технического обслуживания (ремонта)" предназначен для описания технологии выполнения одной работы ТО. МД такого типа включаются в эксплуатационные документы видов "Руководство по эксплуатации", "Инструкция по монтажу, пуску, регулированию и обкатке изделия", "Инструкции эксплуатационные специальные".
Последовательность операций приводится в элементе <procedure> (см.
рисунок А.26), который содержит разделы:
- информация общего характера (необязательный элемент <commonInfo>);
- требуемые подготовительные операции (<preliminaryRqmts>);
- содержание и последовательность основных операций (<mainProcedure>);
- требуемые заключительные операции (<closeRqmts>).
Рисунок А.26 - Схема элемента <procedure>
Описание содержания и последовательности операций строится из необходимого количества элементов <proceduralStep>, описывающих отдельные технологические переходы и приемы, а также может включать таблицы, иллюстрации, мультимедийные данные (видео- и аудиоролики, 3D-модели) и другие объекты.
А.3.6 Модуль данных типа "Поиск неисправностей"
Под "неисправностью" в данном стандарте понимается любое неисправное состояние изделия по
ГОСТ Р 27.102, возникшее вследствие отказа и (или) повреждения изделия. При описании технологии поиска и устранения неисправности также используются понятия "конструктивно-сменный блок" и "конструктивно-сменная единица".
Примечания
1 Под "конструктивно-сменным блоком" (line replaceable unit, LRU) понимается СЧ изделия, конструкция и установка которой позволяют выполнить ее замену в составе изделия на месте его использования по назначению без применения специальных технических средств, условий, а также высококвалифицированных исполнителей.
2 Под "конструктивно-сменной единицей" (shop replaceable unit, SRU) понимается СЧ изделия, для замены которой требуются специальные технические средства, условия и (или) высококвалифицированные исполнители. Часто такая единица входит в состав конструктивно-сменного блока, и ее замена осуществляется после снятия такого блока и перемещения его в условия специализированного производства.
3 Под поиском места отказа понимается совокупность операций по определению отказавшей СЧ изделия (например, конструктивно-сменного блока, конструктивно-сменной единицы).
4 Под восстановлением работоспособного состояния понимаются процедуры приведения изделия в работоспособное состояние на месте эксплуатации путем замены отказавшего конструктивно-сменного блока на запасной исправный, переключение на резервный элемент, перезагрузки, настройки, очистки и т.п.
5 Под восстановлением исправного состояния понимается приведение изделия в состояние, соответствующее всем требованиям технической документации.
МД типа "Поиск неисправностей" предназначен для представления информации о возможных неисправностях изделия, которые могут возникнуть на стадии его эксплуатации, а также о способах поиска места отказа и восстановления работоспособного и (или) исправного состояния.
Содержательная часть данного МД (см.
рисунок А.27) может быть посвящена одной из следующих тем:
- перечень возможных неисправностей (<faultReporting>);
- описание технологических операций поиска места отказа и восстановления работоспособного и (или) исправного состояния (<faultIsolation>).
Рисунок А.27 - Схема элемента <content> МД
типа "Поиск неисправностей"
Каждый МД с перечнем возможных неисправностей может быть посвящен неисправностям одного из трех видов:
- изолируемые неисправности (<isolatedFault>) - это неисправности, автоматически выявляемые и регистрируемые встроенными средствами контроля без выдачи сигнала экипажу (оператору), но с автоматическим предупреждением влияния неисправности на работоспособность изделия (например, средствами резервирования);
- сигнализируемые неисправности (<detectedFault>) - это неисправности, автоматически выявляемые и регистрируемые встроенными средствами контроля с выдачей сигнализации экипажу (оператору) с целью выполнения им корректирующих действий в соответствии с эксплуатационной документацией;
- несигнализируемые неисправности (<observedFault>) - это неисправности, не выявляемые встроенными средствами контроля, наступление которых сопровождается признаками, позволяющими установить наличие неисправности экипажу (оператору) в процессе применения изделия по назначению или обслуживающему персоналу при ТО.
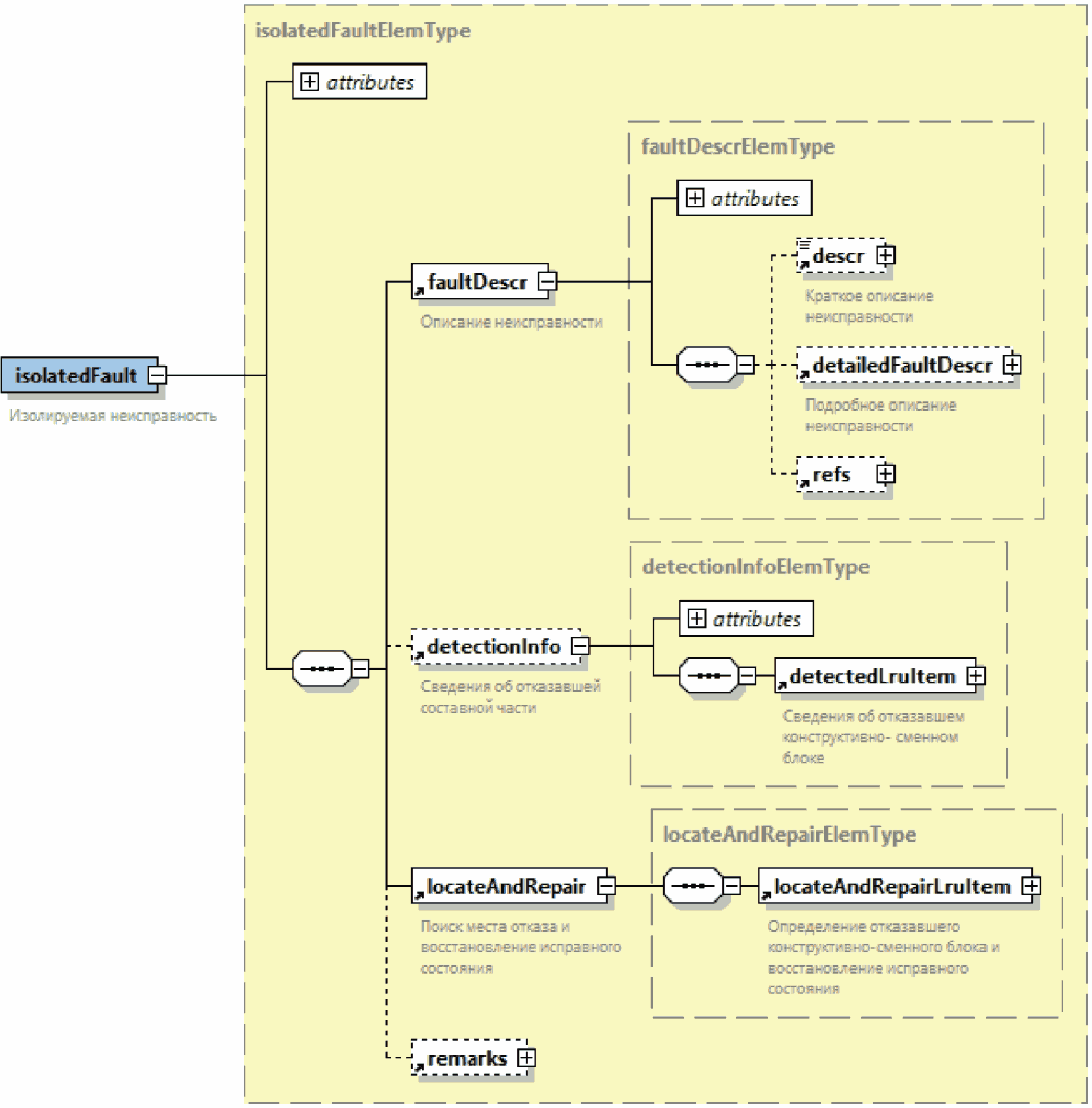
В МД с перечнем изолируемых неисправностей (см.
рисунок А.28) приводят сведения о сообщениях встроенных средств контроля и порядке восстановления исправного состояния, упорядоченные по коду неисправности и системам, к которым они относятся.
Рисунок А.28 - Схема элемента <isolatedFault>
Для каждого сообщения указывают:
- текст сообщения в том виде, в каком он отображается обслуживающему персоналу (атрибут "faultMessageBody");
- краткое и/или подробное описание неисправности (<descr> и <detailedFaultDescr>);
- сведения об отказавшем конструктивно-сменном блоке, если сообщение соответствует отказу конкретного блока (<detectionInfo>);
- сведения о процедуре поиска места отказа и восстановления исправного состояния (<locateAndRepair>).
Сведения о неисправности также могут включать сведения об отказавшей конструктивно-сменной единице.
В МД с перечнем сигнализируемых неисправностей (см.
рисунок А.29) приводят сведения о сообщениях встроенных средств контроля, упорядоченные по коду неисправности и системам, к которым они относятся.
Рисунок А.29 - Схема элемента <detectedFault>
Для каждого сообщения указывают:
- текст сообщения в том виде, в каком он отображается персоналу (атрибут "faultMessageBody");
- краткое и/или подробное описание неисправности (<descr> и <detailedFaultDescr>);
- сведения об отказавшем конструктивно-сменном блоке, если сообщение соответствует отказу конкретного блока (<detectionInfo>);
- описание процедуры поиска места отказа и восстановления работоспособного или исправного состояния (<isolateDetectedFault>), если место отказа однозначно неизвестно.
В последнем случае для каждого места отказа (указываются в элементах <lruItem>, <sruItem>) необходимо предоставить следующую информацию:
- описание процедуры проверки для подтверждения отказа конкретного конструктивно-сменного блока (<faultIsolationTest>);
- ссылка на процедуру восстановления исправного состояния (<repair>).
В МД с перечнем несигнализируемых неисправностей приводят признаки внешних проявлений неисправностей, по которым они могут быть обнаружены экипажем (оператором) или обслуживающим персоналом органолептически (визуально, на ощупь, на слух, на запах, ощущением и т.п.). Неисправности упорядочивают по коду неисправности и системам, к которым они относятся.
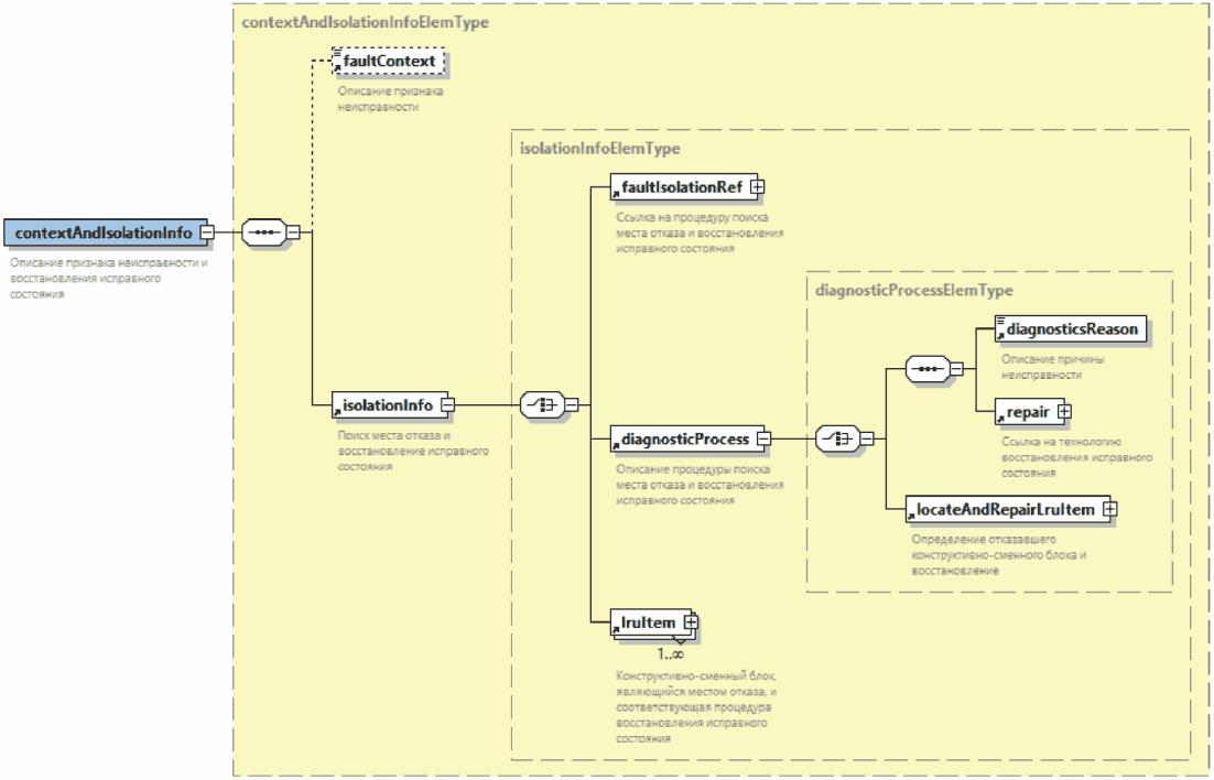
Для одной несигнализируемой неисправности может быть описан ряд признаков в отдельных элементах <contextAndIsolationInfo> (см.
рисунок А.30).
Рисунок А.30 - Схема элемента <contextAndIsolationInfo>
Для каждого признака указывают:
- простое и однозначное описание признака (что может заметить или почувствовать человек) (<faultContext>);
- сведения для поиска места отказа и восстановления исправного состояния.
Если сведения для поиска места отказа и его устранения приведены в отдельном МД, то ссылку на него дают в элементе <faultIsolationRef>.
Если по признаку возможно однозначно определить место отказа, то в элементе <locateAndRepairLruItem> указывают неисправный конструктивно-сменный блок и информацию для восстановления.
Если причину неисправности можно описать только текстом (например, неисправность проводки, утечка гидравлической жидкости), то такое описание приводят в элементе <diagnosticsReason>.
Если признак может указывать на несколько мест отказа, то в элементах <lruItem> приводят сведения об этих местах и соответствующие им сведения о восстановлении.
А.3.7 Модуль данных типа "Информация для экипажа (эксплуатирующего персонала)"
Содержательная часть МД типа "Информация для экипажа (эксплуатирующего персонала)" (см.
рисунок А.31) может включать один из следующих видов информации:
- данные контрольной карты или аналогичного документа (элемент <crewRefCard>);
- данные руководства экипажа/эксплуатирующего персонала.
Рисунок А.31 - Схема элемента <crew>
МД такого типа включаются в эксплуатационные документы видов "Руководство по эксплуатации", "Инструкции эксплуатационные специальные" и другие, при необходимости.
Контрольная карта применяется в авиации и содержит перечень необходимых действий при обычной нормальной эксплуатации летательного аппарата, при неисправностях, при аварийных ситуациях, а также при эксплуатации летательного аппарата в специальных условиях. Если для наземной или морской техники применяются аналогичные документы, то они могут быть выполнены с применением МД данного типа.
Контрольная карта может включать при необходимости (см.
рисунок А.32):
- наименование (<title>);
- набор информационных блоков с мерами предосторожности (группа элементов "attentionElemGroup");
- необходимые общие пояснения к контрольной карте в целом (<para>);
- иллюстрации, мультимедиа-объекты, таблицы и вклейки (группа элементов "fmftElemGroup").
Рисунок А.32 - Схема элемента <crewRefCard>
Единственным обязательным элементом является перечень необходимых действий (<crewDrill>). Таких перечней в одном МД может быть неограниченное количество.
Структурированное описание перечня необходимых действий (см.
рисунок А.33) может включать, при необходимости:
- описание подготовительных действий (группа элементов "crewDrillIntroductionElemGroup"), в том числе: наименование перечня, указание на соответствующую закладку в руководстве для экипажа, набор информационных блоков с мерами предосторожности, указание должностей членов экипажа, к которым относятся действия перечня;
- описание завершающих действий (<endMatter>).
Рисунок А.33 - Схема элемента <crewDrill>
Сам перечень действий формируется из описаний конкретных действий (<crewDrillStep>), а также условной логики их следования (элементы <if> и <elself>) в зависимости от полученной реакции на каждое действие.
Содержательная часть руководства экипажа/эксплуатирующего персонала (см.
рисунок А.34) может включать набор информационных блоков с мерами предосторожности (группа элементов "attentionElemGroup"), текстовые блоки разных уровней вложенности (<levelledPara>), а также иллюстрации, мультимедиа-объекты, таблицы и вклейки, при необходимости.
Рисунок А.34 - Схема элемента <descrCrew>
А.3.8 Модуль данных типа "Электрическая схема"
МД типа "Электрическая схема" может включать следующую информацию, приводимую, при необходимости, в порядке перечисления (см.
рисунок А.35):
- перечень проводов (<wireGroup>);
- перечень жгутов (кабелей) (<harnessGroup>);
- перечень электрооборудования (<electricalEquipGroup>);
- перечень соединителей (<connectorGroup>);
- перечень распределительных элементов (<distributionPartGroup>);
- перечень вспомогательных устройств (<accessoryGroup>);
- перечень кабельных муфт (<solderSleeveGroup>);
- перечень термоусадочных трубок (<shrinkSleeveGroup>);
- перечень маркировочных бирок (<identSleeveGroup>);
- перечень кабельных каналов (<conduitGroup>);
- перечень материалов проводов (<wireMaterialGroup>).
Рисунок А.35 - Схема элемента <wiringData>
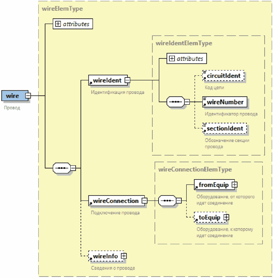
Для каждого электрического компонента в МД приводится информация с учетом его природы. Например, для электрического провода (см.
рисунок А.36) приводится следующая информация:
- идентификационные данные конкретного провода (<wireIdent>);
- сведения о подключении провода (<wireConnection>);
- дополнительные сведения о проводе (<wireInfo>), например, обозначение изделия, обозначение жгута, к которому относится провод, цвет и т.п.
Рисунок А.36 - Схема элемента <wire>
А.3.9 Модули данных, связанные с управлением вариантами содержания эксплуатационной документации
Каждый МД и модуль публикации с вычисляемой применяемостью и автоматической фильтрацией содержимого (см.
А.2.8) должен в организационных реквизитах иметь ссылку на специализированный МД типа "Применяемость - перечень свойств". В свою очередь МД типа "Применяемость - перечень свойств" может содержать ссылку на один МД типа "Применяемость - перечень условий" и на один МД типа "Применяемость - перечень эксплуатируемых экземпляров изделия" (см.
рисунок А.37).
Рисунок А.37 - Схема ссылок между МД для управления
вариантами содержания
Указанные типы МД не содержат информацию, отображаемую конечному пользователю ЭЭД, а используются только в служебных целях.
А.3.9.1 Модуль данных типа "Применяемость - перечень свойств"
МД типа "Применяемость - перечень свойств" в элементе <productAttributeList>
(рисунок А.38) содержит перечень свойств изделия, которые значимы для управления вариантами содержания ЭЭД.
Рисунок А.38 - Схема элемента <applicCrossRefTable>
К свойствам изделия (экземпляра изделия) относятся характеристики, которые устанавливаются при изготовлении и не меняются на протяжении срока службы экземпляра (например, обозначение модели или серийный номер).
Каждое отдельное свойство изделия описывается в элементе <productAttribute> (см.
рисунок А.39). В элементах <externalProductAttribute> перечисляются свойства, которые определены в других МД типа "Применяемость - перечень свойств" (если таких МД в проекте несколько - см. ниже).
Рисунок А.39 - Схема элемента <productAttribute>
В необязательных элементах <condCrossRefTableRef> и <productCrossRefTableRef> приводится ссылка на МД типа "Применяемость - перечень условий" и "Применяемость - перечень эксплуатируемых экземпляров изделия" соответственно.
В общем случае в проекте может использоваться несколько МД типа "Применяемость - перечень свойств". Если МД типа "Применяемость - перечень свойств" в проекте более одного, то создается дополнительный МД "Каталог перечней свойств", выполняемый в виде отдельного МД того же типа. Содержание МД "Каталог перечней свойств" описывается в элементе <applicCrossRefTableCatalog>, который содержит ссылки на все МД с перечнями свойств и описание взаимосвязей между свойствами (при необходимости).
А.3.9.2 Модуль данных типа "Применяемость - перечень условий"
МД типа "Применяемость - перечень условий" в элементе <condList> (см.
рисунок А.40) содержит перечень условий, которые значимы для управления вариантами содержания ЭЭД.
Рисунок А.40 - Схема элемента <condCrossRefTable>
К условиям относятся характеристики изделия и внешних по отношению к изделию объектов (окружающей среды, системы технической эксплуатации и т.п.), которые могут изменяться на протяжении срока службы экземпляра изделия.
Характеристики изделия (конфигурация) меняются в результате выпуска бюллетеней, поэтому каждый бюллетень описывается в качестве отдельного условия, если он влияет на отображение содержания ЭЭД.
Внешние по отношению к экземпляру условия изменяются, например, при продаже, передислокации, изменениях в законодательстве и нормативной базе и т.п. Примерами внешних условий являются место проведения технического обслуживания, доступность инструментов, действующие документы по стандартизации, температура, скорость ветра и запыленность.
Каждое конкретное условие описывается в элементе <cond> (см.
рисунок А.41). В элементах <externalCond> перечисляются условия, которые определены в других МД типа "Применяемость - перечень условий" (если таких МД в проекте несколько).
Рисунок А.41 - Схема элемента <cond>
Для каждого условия в атрибуте "condTypeRefId" должен быть указан тип условия, в котором при необходимости могут быть определены тип данных, шаблон структуры значения и перечень возможных значений. В данном атрибуте указывается ссылка на тип условия, описанный в элементе <condType>.
Например, в качестве типа условия в элементе <condType> может быть описан бюллетень (id = "БЭ", name = "Бюллетень эксплуатационный", descr = "Типовой эксплуатационный бюллетень"). В качестве конкретного условия в элементе <cond> указывается обозначение конкретного эксплуатационного бюллетеня в атрибуте "id" и ссылка на тип условия "БЭ" в атрибуте "condTypeRefId".
В необязательном элементе "incorporation" приводятся сведения об учете таких условий, как бюллетени в документации. Для каждого условия (бюллетеня) приводится информация об его учете в конкретных МД в атрибуте "incorporationStatus" ("не влияет", "учтен частично", "учтен полностью").
А.3.9.3 Модуль данных типа "Применяемость - перечень эксплуатируемых экземпляров изделия" МД типа "Применяемость - перечень эксплуатируемых экземпляров изделия" в элементе <productCrossRefTable> (см.
рисунок А.42) содержит в отдельных элементах <product> описания изготовленных/эксплуатируемых экземпляров конкретного изделия, к которому относится ЭЭД.
Рисунок А.42 - Схема данных элемента <productCrossRefTable>
Номенклатура экземпляров изделия в МД определяется потребностями организации, которая разрабатывает/использует ЭЭД. Если в организации используется автоматизированная система учета техники, то данный тип МД может формироваться с использованием данных из такой системы.
Для каждого экземпляра изделия в множестве элементов <assign> задаются конкретные значения свойств и условий, важных для формирования вариантов содержания ЭЭД. Идентификатор свойства/условия указывается в атрибуте "applicPropertyIdent" - это ссылка на свойство, описанное в МД типа "Применяемость - перечень свойств", или на условие, описанное в МД типа "Применяемость - перечень условий" (на которые должна быть установлена ссылка в РЧ). Значение свойства указывается в атрибуте "applicPropertyValue".
А.3.10 Модуль данных типа "Контейнер"
МД типа "Контейнер" предназначен для объединения нескольких альтернативных МД, относящихся к одному объекту описания (изделию, процессу, процедуре, схеме и т.п.).
Все ссылки на альтернативные МД устанавливаются в элементах <dmRef>, <pmRef> или <externalPubRef>, которых в элементе <container> (см.
рисунок А.43) может быть произвольное количество.
Рисунок А.43 - Схема элемента <container>
Контейнер может использоваться, например, когда несколько МД описывают выполнение одной и той же работы ТО, но некоторые шаги различаются из-за конфигурации изделия, условий окружающей среды, системы технической эксплуатации или по другим причинам.
При формировании ЭЭД с содержанием, определяемым по условию (см.
А.2.8), в модулях публикации и других типах МД устанавливают ссылку на такой контейнер, а при фильтрации содержания пользователю отображается только тот МД из контейнера, правила применяемости которого соответствуют заданным условиям.
А.3.11 Модуль данных типа "Нормативно-справочная информация"
МД типа "Нормативно-справочная информация" предназначен для сокращения избыточности информации в ЭЭД и формирования единственного источника информации об объектах, которые многократно используются в основных МД.
Один МД типа "Нормативно-справочная информация" может включать один из следующих справочников:
- функциональных элементов (<functionalItemRepository>);
- автоматов защиты сети (<circuitBreakerRepository>);
- изделий (составных частей) (<partRepository>);
- зон обслуживания (<zoneRepository>);
- мест доступа (<accessPointRepository>);
- технических средств и инструмента (<toolRepository>);
- организаций (<enterpriseRepository>);
- предметов поставки (<supplyRepository>);
- требований к предметам поставки (<supplyRqmtRepository>);
- функциональных и физических областей изделия (<functionalPhysicalAreaRepository>);
- органов управления и индикаторов (<controlIndicatorRepository>);
- правил применяемости (<applicRepository>);
- информационных блоков "Предупреждение" (<warningRepository>);
- информационных блоков "Внимание" (<cautionRepository>).
Каждый справочник содержит исчерпывающие сведения о соответствующем объекте, которые не приходится повторять в каждом МД, в котором данный объект используется.
На
рисунке А.44 приведен пример схемы описания одного технического средства или инструмента в соответствующем справочнике (элемент <toolSpec>).
Рисунок А.44 - Схема элемента <toolSpec>
В справочнике в структурированном виде приводятся идентификационные сведения об инструменте (обозначение и код изготовителя), описательные сведения, информация о поставщиках и способах приобретения, сведения об аналогах и другая необходимая информация.
Каждый раз, когда в основном МД необходимо указать конкретный инструмент, который уже описан в соответствующем справочнике, в МД приводится только ссылка на него путем указания идентификатора инструмента в атрибуте "toolNumber" элемента <toolRef> (см.
рисунок А.45). После чего вся необходимая информация об инструменте может быть извлечена из связанного справочника инструментов.
Рисунок А.45 - Схема элемента <toolRef>
Другие справочники и обращения к ним устроены аналогичным образом.
А.3.12 Модуль данных типа "Правила проекта"
МД типа "Правила проекта" предназначен для хранения и обмена правилами, примененными при разработке конкретной ЭЭД. Такой МД включает в том числе все значения классификаторов: стандартизованные, а также определенные на уровне отрасли, организации или проекта.
В основном элементе <brex> МД типа "Правила проекта" (см.
рисунок А.46) содержатся правила, распределенные по следующим группам:
- правила для конкретных систем или разделов эксплуатационного документа (с учетом применяемой системы нумерации и кодирования) (<snsRules>);
- правила, зависящие от контекста (например, от типа МД);
- общие правила (не зависящие от контекста).
Рисунок А.46 - Схема элемента <brex>
Группы перечислены в порядке убывания приоритета правил, т.е. наибольшим приоритетом обладают правила, установленные для конкретных систем/разделов, затем правила для типов МД и наименьший приоритет имеют общие правила.
А.3.13 Модуль данных типа "Вспомогательный элемент публикации"
МД типа "Вспомогательный элемент публикации" может использоваться для представления следующих элементов эксплуатационного документа (см.
рисунок А.47):
- титульный лист (<frontMatterTitlePage>);
- содержание (<frontMatterTableOfContent>);
- перечни разных видов (<frontMatterList>).
Рисунок А.47 - Схема элемента <frontMatter>
Вид перечня указывается в атрибуте "frontMatterType", значения которого приведены в
Б.2.16.
(обязательное)
ТРЕБОВАНИЯ К ЗНАЧЕНИЯМ АТРИБУТОВ
Б.1 Общие сведения
Часть атрибутов, описанных в схеме данных ЭЭД, заполняется путем выбора значения из перечня значений.
Под классификатором в настоящем стандарте понимается расширяемый перечень значений, в котором часть значений стандартизована, а часть значений может быть определена на уровне отрасли, организации или конкретного проекта (при условии наличия договоренности между разработчиком и пользователем ЭЭД).
Примечание - Перечень стандартизованных значений классификатора может со временем уточняться и расширяться с целью гармонизации с международными стандартами или по обращениям организаций и отраслей промышленности. Предложения по стандартизации новых значений классификаторов необходимо направлять в адрес Технического комитета по стандартизации ТК 482 "Поддержка жизненного цикла продукции".
Перечень стандартизованных значений классификаторов в электронном виде может быть получен на официальном сайте ФГБУ "Институт стандартизации", указанном в
5.1. Описание стандартизованных и доступных для использования в организациях и проектах значений классификаторов приведено в
Б.2.
Под ограниченным перечнем значений в данном стандарте понимается перечень значений, который не может быть дополнен на уровне отрасли, организации или в проекте (кроме перечней, имеющих специальные отметки). Описание ограниченных перечней значений приведено в
Б.3.
Б.2 Требования к классификаторам
Б.2.1 Классификатор accessPointTypeValue - тип места доступа
Возможные значения:
- "accpnl01" - дверь;
- "accpnl02" - панель, консоль, щиток;
- "accpnl03" - распределительный щит;
- "accpnl04" - планка;
- "accpnl05" - кромка;
- "accpnl06" - "accpnl50" - диапазон значений зарезервирован в целях международной стандартизации;
- "accpnl51" - "accpnl79" - диапазон значений для использования в проекте по договоренности между сторонами;
- "accpnl80" - "accpnl99" - диапазон значений зарезервирован в целях национальной стандартизации.
Б.2.2 Классификатор acronymType - тип сокращения
Возможные значения:
- "at01" (используется по умолчанию) - сокращение, возможно включение в перечень сокращений;
- "at02" - термин, возможно включение в перечень терминов;
- "at03" - условное обозначение, возможно включение в перечень условных обозначений;
- "at04" - технические условия, возможно включение в перечень технических условий;
- "at05" - "at50" - диапазон значений зарезервирован в целях международной стандартизации;
- "at51" - "at79" - диапазон значений для использования в проекте по договоренности между сторонами;
- "accpnl80" - "accpnl99" - диапазон значений зарезервирован в целях национальной стандартизации.
Б.2.3 Классификатор actionIdentType - действие по ограничению доступа к информации
Возможные значения:
- "ai01" - доступ ограничен;
- "ai02" - ограничение доступа снято;
- "ai03" - уровень доступа понижен;
- "ai04" - уровень доступа повышен;
- "ai05" - уровень доступа понижен до уровня 03;
- "ai06" - уровень доступа понижен до уровня 04;
- "ai07" - уровень доступа понижен до уровня 05;
- "ai08" - уровень доступа повышен до уровня 03;
- "ai09" - уровень доступа повышен до уровня 04;
- "ai10" - уровень доступа повышен до уровня 05;
- "ai11" - "ai50" - диапазон значений зарезервирован в целях международной стандартизации;
- "ai51" - "ai79" - диапазон значений может использоваться в проекте по договоренности между сторонами;
- "ai80" - "ai99" - диапазон значений зарезервирован в целях национальной стандартизации.
Б.2.4 Классификатор barCodeSymbology - тип штрихового кода
Возможные значения:
- "bcs01" - CODABAR;
- "bcs02" - Code 11;
- "bcs03" - EAN-13;
- "bcs04" - EAN-8;
- "bcs05" - Industrial 2 of 5;
- "bcs06" - Interleaved 2 of 5;
- "bcs07" - MSI;
- "bcs08" - Plessey;
- "bcs09" - POSTNET;
- "bcs10" - UPC-A;
- "bcs11" - Standard 2 of 5;
- "bcs12" - UPC-E;
- "bcs13" - Code 128;
- "bcs14" - Code 39;
- "bcs15" - Code 93;
- "bcs16" - LOGMARS;
- "bcs17" - PDF417;
- "bcs18" - Data Matrix;
- "bcs19" - Maxicode;
- "bcs20" - QR-code;
- "bcs21" - Data code;
- "bcs22" - Code 49;
- "bcs23" - 16K;
- "bcs24" - Bookland EAN;
- "bcs25" - ISSN и SISAK Barcode;
- "bcs26" - OPC;
- "bcs27" - UCC/EAN-128;
- "bcs28" - UPC Shipping Container Symbol: ITF-14;
- "bcs29" - PLANET;
- "bcs30" - Intelligent Mail (USPS4CB);
- "bcs31" - "bcs50" - диапазон значений зарезервирован в целях международной стандартизации;
- "bcs51" - "bcs79" - диапазон значений может использоваться в проекте по договоренности между сторонами;
- "bcs80" - "bcs99" - диапазон значений зарезервирован в целях национальной стандартизации.
Б.2.5 Классификатор caveat - ограничения по распространению информации
Возможные значения:
- "cv01" - "cv50" - диапазон значений зарезервирован в целях международной стандартизации;
- "cv51" - "cv79" - диапазон значений может использоваться в проекте по договоренности между сторонами;
"cv80" - "cv99" - диапазон значений зарезервирован в целях национальной стандартизации.
Б.2.6 Классификатор circuitBreakerRefType - тип ссылки на автомат защиты сети
Возможные значения:
- "cbr01" - ссылка на главный автомат защиты сети;
- "cbr02" - ссылка на поставляемый автомат защиты сети (для макетного автомата защиты);
- "cbr03" - "cbr50" - диапазон значений зарезервирован в целях международной стандартизации;
- "cbr51" - "cbr79" - диапазон значений может использоваться в проекте по договоренности между сторонами;
- "cbr80" - "cbr99" - диапазон значений зарезервирован в целях национальной стандартизации.
Б.2.7 Классификатор circuitBreakerType - вид автомата защиты сети
Возможные значения:
- "cbt01" - электронный автомат защиты сети;
- "cbt02" - электромеханический автомат защиты сети;
- "cbt03" - автомат защиты сети с предохранительным зажимом;
- "cbt04" - "cbt50" - диапазон значений зарезервирован в целях международной стандартизации;
- "cbt51" - "cbt79" - диапазон значений может использоваться в проекте по договоренности между сторонами;
- "cbt80" - "cbt99" - диапазон значений зарезервирован в целях национальной стандартизации.
Б.2.8 Классификатор color - цвет надписи
Возможные значения:
- "co00" - нет цвета;
- "co01" - зеленый;
- "co02" - янтарный;
- "co03" - желтый;
- "co04" - красный;
- "co07" - белый;
- "co08" - серый;
- "co09" (значение по умолчанию) - прозрачный;
- "co10" - черный;
- "co11" - "co50" - диапазон значений зарезервирован в целях международной стандартизации;
- "co51" - "co79" - диапазон значений может использоваться в проекте по договоренности между сторонами;
- "co80" - "co99" - диапазон значений зарезервирован в целях национальной стандартизации.
Б.2.9 Классификатор commercialClassification - категория коммерческой тайны
Возможные значения:
- "cc01" - "cc50" - диапазон значений зарезервирован в целях международной стандартизации;
- "cc51" - "cc79" - диапазон значений может использоваться в проекте по договоренности между сторонами;
- "cc80" - "cc99" - диапазон значений зарезервирован в целях национальной стандартизации.
При определении применяемых в проекте значений учитывают нормы Федерального
закона [3].
Б.2.10 Классификатор controlAuthorityType - аспект, по которому принято решение
Стандартизованные значения для гражданской авиации:
- "cat01" - директива летной годности;
- "cat02" - альтернативный метод определения соответствия;
- "cat03" - ограничение по летной годности;
- "cat04" - посадка по категории III ИКАО
<1>;
- "cat05" - ограничение критической конфигурации конструкции (CDCCL
<2>);
- "cat06" - сертификационные требования к техническому обслуживанию (CMR);
- "cat07" - ограничение по увеличенной дальности полета до запасных аэродромов на маршруте (ETOPS/EDTO);
- "cat08" - ограничение по техническому обслуживанию систем электромонтажа (EWIS);
- "cat09" - уведомление уполномоченного органа о возможном нарушении авиационных правил (LOI);
- "cat10" - особо ответственные работы по техническому обслуживанию (RII).
--------------------------------
<1> Международная организация гражданской авиации (ICAO).
<2> Вид ограничений на модификации и ТО критических элементов, связанных с топливной системой воздушного судна.
Для всех видов техники:
- "cat80" - присвоение литеры "П";
- "cat81" - присвоение литеры "Э";
- "cat82" - присвоение литеры "Т";
- "cat83" - присвоение литеры "О";
- "cat84" - присвоение литеры "О1";
- "cat85" - присвоение литеры "А";
- "cat86" - присвоение литеры "Б";
- "cat87" - присвоение литеры "И";
- "cat11" - "cat50" - диапазон значений зарезервирован в целях международной стандартизации;
- "cat51" - "cat79" - диапазон значений может использоваться в проекте по договоренности между сторонами;
- "cat88" - "cat99" - диапазон значений зарезервирован в целях национальной стандартизации.
Б.2.11 Классификатор crewMemberType - должность члена экипажа/эксплуатирующего персонала
Стандартизованные значения для гражданской авиации:
- "cm01" - все;
- "cm02" - пилот;
- "cm03" - второй пилот;
- "cm04" - штурман;
- "cm05" - бортовой инженер (бортмеханик);
- "cm06" - наземный персонал;
- "cm07" - бортовой оператор погрузочно-разгрузочных работ;
- "cm08" - старший бортовой оператор (старший бортпроводник);
- "cm80" - капитан воздушного судна.
Для всех видов техники:
- "cm09" - "cm50" - диапазон значений зарезервирован в целях международной стандартизации;
- "cm51" - "cm79" - диапазон значений может использоваться в проекте по договоренности между сторонами;
- "cm81" - "cm99" - диапазон значений зарезервирован в целях национальной стандартизации.
Б.2.12 Классификатор crewStepCondition - особые условия, связанные с перечнем действий/шагом
Стандартизованные значения для гражданской авиации:
- "csc01" - требуется наличие элементов бортового оборудования;
- "csc02" - подробная технология выполнения размещена в специальной секции контрольной карты;
- "csc03" - является обязательным для всех полетов;
- "csc04" - является обязательным для ночных полетов;
- "csc05" - является обязательным по усмотрению эксплуатанта (указывается в руководстве по производству полетов эксплуатанта).
Для всех видов техники:
- "csc06" - "csc50" - диапазон значений зарезервирован в целях международной стандартизации;
- "csc51" - "csc79" - диапазон значений может использоваться в проекте по договоренности между сторонами;
- "csc80" - "csc99" - диапазон значений зарезервирован в целях национальной стандартизации.
Б.2.13 Классификатор drillType - вид перечня действий (выполняемых экипажем или эксплуатирующим персоналом)
Возможные значения:
- "dt00" (значение по умолчанию) - не указан;
- "dt01" - зеленый;
- "dt02" - янтарный;
- "dt03" - желтый;
- "dt04" - красный;
- "dt05" - оранжевый;
- "dt06" - синий;
- "dt07" - "dt50" - диапазон значений зарезервирован в целях международной стандартизации;
- "dt51" - "dt79" - диапазон значений может использоваться в проекте по договоренности между сторонами;
- "dt80" - "dt99" - диапазон значений зарезервирован в целях национальной стандартизации.
Б.2.14 Классификатор emphasisType - тип выделения
Возможные значения:
- "em01" (значение по умолчанию) - полужирный;
- "em02" - курсив (только для заимствованных данных);
- "em03" - подчеркнутый (только для заимствованных данных);
- "em04" - черта над значением (только для векторов);
- "em05" - зачеркнутый (не использовать для отмечания удаленного текста);
- "em06" - "em50" - диапазон значений зарезервирован в целях международной стандартизации;
- "em51" - "em79" - диапазон значений может использоваться в проекте по договоренности между сторонами;
- "em80" - "em99" - диапазон значений зарезервирован в целях национальной стандартизации.
Б.2.15 Классификатор frontMatterInfoType - тип дополнительной информации
Возможные значения:
- "fmi01" - общая информация;
- "fmi02" - информация об изготовителе;
- "fmi03" - информация о порядке извещения об ошибках и предложениях по улучшению документа;
- "fmi05" - предупреждение о необходимости планово-предупредительного обслуживания;
- "fmi06" - уведомления общего характера;
- "fmi07" - информация о веществах, разрушающих озоновый слой;
- "fmi08" - информация об опасных материалах;
- "fmi09" - "fmi50" - диапазон значений зарезервирован в целях международной стандартизации;
- "fmi51" - "fmi79" - диапазон значений может использоваться в проекте по договоренности между сторонами;
- "fmi80" - "fmi99" - диапазон значений зарезервирован в целях национальной стандартизации.
Б.2.16 Классификатор frontMatterType - вид перечня
Возможные значения:
- "fm01" - перечень действующих страниц;
- "fm02" - перечень действующих МД;
- "fm03" - перечень внесенных изменений;
- "fm04" - указания по внесению изменений;
- "fm05" - перечень публикаций;
- "fm06" - перечень иллюстраций;
- "fm07" - перечень сокращений;
- "fm08" - перечень терминов;
- "fm09" - перечень условных обозначений;
- "fm10" - перечень технических стандартов;
- "fm11" - перечень модификаций (изменений конструкции);
- "fm12" - перечень технических условий и документации;
- "fm13" - перечень форм "ПРЕДУПРЕЖДЕНИЕ";
- "fm14" - перечень форм "ВНИМАНИЕ";
- "fm15" - перечень технических средств;
- "fm16" - перечень предметов поставки;
- "fm17" - перечень запасных частей;
- "fm18" - перечень поставщиков;
- "fm19" - "fm50" - диапазон значений зарезервирован в целях международной стандартизации;
- "fm51" - "fm79" - диапазон значений может использоваться в проекте по договоренности между сторонами;
- "fm80" - "fm99" - диапазон значений зарезервирован в целях национальной стандартизации.
Б.2.17 Классификатор function - тип операции обслуживания
Возможные значения:
- "ft00" - отсутствует;
- "ft01" - осмотр;
- "ft02" - проверка (диагностика, тестирование);
- "ft03" - текущее обслуживание (смазка, чистка, мойка);
- "ft04" - настройка (регулировка);
- "ft05" - выравнивание;
- "ft06" - калибровка (поверка);
- "ft07" - снятие/установка;
- "ft08" - замена;
- "ft09" - ремонт;
- "ft10" - капитальный ремонт;
- "ft11" - восстановление;
- "ft12" - "ft50" - диапазон значений зарезервирован в целях международной стандартизации;
- "ft51" - "ft79" - диапазон значений может использоваться в проекте по договоренности между сторонами;
- "ft80" - "ft99" - диапазон значений зарезервирован в целях национальной стандартизации.
Б.2.18 Классификатор functionalItemRefType - тип связи между функциональными элементами
Возможные значения:
- "fir02" - ссылка на программное обеспечение (для вычислителя);
- "fir03" - ссылка на конструктивно сменную единицу (для конструктивно сменного блока);
- "fir04" - ссылка на шунт (для автомата защиты сети);
- "fir05" - ссылка на связанное оборудование (соединитель) [для другого оборудования (соединителя)];
- "fir06" - ссылка на функциональный элемент, защищенный данным автоматом защиты сети;
- "fir07" - ссылка на функциональный элемент, являющийся проводкой для другого функционального элемента;
- "fir08" - "fir50" - диапазон значений зарезервирован в целях международной стандартизации;
- "fir51" - "fir79" - диапазон значений может использоваться в проекте по договоренности между сторонами;
- "fir80" - "fir99" - диапазон значений зарезервирован в целях национальной стандартизации.
Б.2.19 Классификатор functionalItemType - тип функционального элемента
Возможные значения:
- "fit01" - функциональный элемент, соответствующий конкретному изделию, примененному в конкретном месте конструкции;
- "fit02" - семейство функциональных элементов, соответствующих изделиям, примененным в разных местах конструкции (например, кресла, лампочки и т.п.);
- "fit03" - "fit50" - диапазон значений зарезервирован в целях международной стандартизации;
- "fit51" - "fit79" - диапазон значений может использоваться в проекте по договоренности между сторонами;
- "fit80" - "fit99" - диапазон значений зарезервирован в целях национальной стандартизации.
Б.2.20 Классификатор hazardousClassValue - категория опасности
Возможные значения:
- "hz01" - взрывоопасная среда (вещество);
- "hz02" - сжатый газ;
- "hz03" - горючие жидкости;
- "hz04" - "hz50" - диапазон значений зарезервирован в целях международной стандартизации;
- "hz51" - "hz79" - диапазон значений может использоваться в проекте по договоренности между сторонами;
- "hz80" - "hz99" - диапазон значений зарезервирован в целях национальной стандартизации.
Б.2.21 Классификатор installationLocationType - тип места установки
Возможные значения:
- "instloctyp02" - поперечное сечение;
- "instloctyp03" - место конструкции;
- "instloctyp04" - ватерлиния;
- "instloctyp05" - продольное сечение;
- "instloctyp06" - "instloctyp50" - диапазон значений зарезервирован в целях международной стандартизации;
- "instloctyp51" - "instloctyp79" - диапазон значений может использоваться в проекте по договоренности между сторонами;
- "instloctyp80" - "instloctyp99" - диапазон значений зарезервирован в целях национальной стандартизации.
Б.2.22 Классификатор internalRefTargetType - тип объекта ссылки
Возможные значения:
- "irtt01" - рисунок;
- "irtt02" - таблица;
- "irtt03" - мультимедиа;
- "irtt04" - предмет поставки;
- "irtt05" - техническое средство;
- "irtt06" - запасная часть;
- "irtt07" - параграф;
- "irtt08" - шаг;
- "irtt09" - лист рисунка;
- "irtt10" - мультимедиа-объект;
- "irtt11" - позиция на рисунке (активная зона);
- "irtt12" - параметр;
- "irtt13" - зона;
- "irtt14" - рабочее место;
- "irtt15" - комплект (для выполнения бюллетеня, комплект технических средств, предметов поставки, запчастей, материалов);
- "irtt16" - место доступа;
- "irtt17" - "irtt50" - диапазон значений зарезервирован в целях международной стандартизации;
- "irtt51" - "irtt79" - диапазон значений может использоваться в проекте по договоренности между сторонами;
- "irtt80" - "irtt99" - диапазон значений зарезервирован в целях национальной стандартизации.
Б.2.23 Классификатор itemCharacteristic - категория операции по связанным с ней рискам
Возможные значения:
- "ic01" - угроза прочности;
- "ic02" - угроза электростатического разряда;
- "ic03" - угроза качеству;
- "ic04" - "ic50" - диапазон значений зарезервирован в целях международной стандартизации;
- "ic51" - "ic79" - диапазон значений может использоваться в проекте по договоренности между сторонами;
- "ic80" - "ic99" - диапазон значений зарезервирован в целях национальной стандартизации.
Б.2.24 Классификатор itemOriginator - источник получения объекта
Возможные значения:
- "orig01" - изготовитель;
- "orig02" - поставщик;
- "orig03" - партнер;
- "orig04" - "orig50" - диапазон значений зарезервирован в целях международной стандартизации;
- "orig51" - "orig79" - диапазон значений может использоваться в проекте по договоренности между сторонами;
- "orig80" - "orig99" - диапазон значений зарезервирован в целях национальной стандартизации.
Б.2.25 Классификатор limitUnitType - вид ресурса (срока службы)
Возможные значения:
- "lt01" - межремонтный
<1> ресурс (срок службы);
- "lt02" - назначенный ресурс (срок службы);
- "lt03" - ресурс (срок службы) после последнего ремонта;
- "lt04" - допуск на превышение ресурса (срока службы);
- "lt05" - эксплуатация по состоянию;
- "lt08" - "lt50" - диапазон значений зарезервирован в целях международной стандартизации;
- "lt51" - "lt79" - диапазон значений может использоваться в проекте по договоренности между сторонами;
- "lt80" - "lt99" - диапазон значений зарезервирован в целях национальной стандартизации.
--------------------------------
<1> Под ремонтом понимается капитальный или средний ремонт.
Б.2.26 Классификатор listItemPrefix - символ маркера перед элементами списка
Возможные значения:
- "pf01" - без префикса (элементы выделяются отступами);
- "pf02" (значение по умолчанию) - длинный дефис для первого уровня

, звезда (*) для второго уровня и короткий дефис

для третьего уровня;
- "pf03" - короткий дефис

;
- "pf04" - круг с точкой;
- "pf05" - круг без заполнения (о);
- "pf06" - квадрат без заполнения

;
- "pf07" - звезда (*);
- "pf08" - "pf50" - диапазон значений зарезервирован в целях международной стандартизации;
- "pf51" - "pf79" - диапазон значений может использоваться в проекте по договоренности между сторонами;
- "pf80" - "pf99" - диапазон значений зарезервирован в целях национальной стандартизации.
Б.2.27 Классификатор lowestLevel - минимальный уровень технического обслуживания
Возможные значения:
- "la01" - не указан;
- "la02" - обслуживание экипажем (оператором);
- "la03" - обслуживание экипажем (оператором) с возможностью снятия, замены и использования изделия;
- "la04" - обслуживание специализированным персоналом эксплуатанта;
- "la05" - специализированный центр (цех, лаборатория) ТО;
- "la07" - сервисный центр;
- "la08" - не допускается снятие, замена или использование ни на каком уровне;
- "la09" - организация-изготовитель или ремонтный завод;
- "la06" - "la50" - диапазон значений зарезервирован в целях международной стандартизации;
- "la51" - "la79" - диапазон значений может использоваться в проекте по договоренности между сторонами;
- "la80" - "la99" - диапазон значений зарезервирован в целях национальной стандартизации.
Б.2.28 Классификатор maintLevelCode - обозначение уровня обслуживания
Возможные значения:
- "ml01" - уровень 1;
- "ml02" - уровень 2;
- "ml03" - уровень 3;
- "ml04" - уровень 4;
- "ml05" - уровень 5;
- "ml06"-"ml50" - диапазон значений зарезервирован в целях международной стандартизации;
- "ml51" - "ml79" - диапазон значений может использоваться в проекте по договоренности между сторонами;
- "ml80" - "ml99" - диапазон значений зарезервирован в целях национальной стандартизации.
Б.2.29 Классификатор materialUsage - особенности объекта
Возможные значения:
- "mu01" - списанный (не применяется для предметов поставки);
- "mu02" - охранения;
- "mu03" - изготавливается (дорабатывается из) (не применяется для предметов поставки);
- "mu04" - приведен в ссылочных целях;
- "mu05" - комплект;
- "mu06" - изготовленный;
- "mu07" - "mu50" - диапазон значений зарезервирован в целях международной стандартизации;
- "mu51" - "mu79" - диапазон значений может использоваться в проекте по договоренности между сторонами;
- "mu80" - "mu99" - диапазон значений зарезервирован в целях национальной стандартизации.
Б.2.30 Классификатор operationType - вид применения изделия
Стандартизованные значения для гражданской авиации:
- "op01" - полет по маршруту с увеличенной дальностью полета до запасных аэродромов (ETOPS/EDTO);
- "op02" - полет по маршруту с повышенными требованиями к навигационным характеристикам (RNP);
- "op03" - использование мобильной телефонной связи на борту.
Для всех видов техники:
- "op04" - "op50" - диапазон значений зарезервирован в целях международной стандартизации;
- "op51" - "op79" - диапазон значений может использоваться в проекте по договоренности между сторонами;
- "op80" - "op99" - диапазон значений зарезервирован в целях национальной стандартизации.
Б.2.31 Классификатор partCharacteristic - характеристика изделия
Возможные значения:
- "pc01" - изделие, критичное для прочности;
- "pc02" - особо ответственное изделие (критичное для безопасности полета);
- "pc03" - изделие с ограниченным ресурсом (сроком службы);
- "pc04" - изделие, критичное для безопасности;
- "pc05" - элемент средств эксплуатационного контроля;
- "pc06" - изделие, чувствительное к статическому разряду;
- "pc07" - "pc50" - диапазон значений зарезервирован в целях международной стандартизации;
- "pc51" - "pc79" - диапазон значений может использоваться в проекте по договоренности между сторонами;
- "pc80" - "pc99" - диапазон значений зарезервирован в целях национальной стандартизации.
Б.2.32 Классификатор partStatus - статус составной части изделия
Возможные значения:
- "pst01" - основная часть конструкции;
- "pst02" - изделие большего или меньшего размера;
- "pst03" - выбрать из имеющихся;
- "pst04" - взаимозаменяемое изделие;
- "pst05" - альтернативное изделие;
- "pst06" - "pst50" - диапазон значений зарезервирован в целях международной стандартизации;
- "pst51" - "pst79" - диапазон значений может использоваться в проекте по договоренности между сторонами;
- "pst80" - "pst99" - диапазон значений зарезервирован в целях национальной стандартизации.
Б.2.33 Классификатор partUsageCode - код назначения изделия
Возможные значения:
- "pu01" - стандартное изделие;
- "pu02" - расходуемое изделие;
- "pu03" - элемент СЧ финального изделия;
- "pu05" - изделие, необходимое для функционирования основного изделия;
- "pu06" - инструмент общего назначения;
- "pu07" - специальный инструмент;
- "pu08" - стандартное механическое изделие;
- "pu09" - изделие вычислительной техники;
- "pu10" - конструктивно-сменный блок;
- "pu11" - анестетики и медицинская химия;
- "pu12" - модуль;
- "pu13" - боеприпасы с опасными веществами;
- "pu14" - бюллетень;
- "pu15" - медицинские расходные материалы;
- "pu16" - комплект для выполнения бюллетеня (части и материалы);
- "pu17" - если ни один из кодов не применим;
- "pu18" - оборудование для конкретного варианта применения;
- "pu19" - исходные (сырые) материалы;
- "pu20" - разборный модуль;
- "pu21" - примечания к программному обеспечению;
- "pu22" - деталь;
- "pu23" - основное изделие;
- "pu24" - составная часть финального изделия;
- "pu25" - инструмент;
- "pu26" - изделия из перечня изделий, требующих дополнительного утверждения (разрешение на применение, допуска, сертификации и т.п.);
- "pu27" - "pu50" - диапазон значений зарезервирован в целях международной стандартизации;
- "pu51" - "pu79" - диапазон значений может использоваться в проекте по договоренности между сторонами;
- "pu80" - "pu99" - диапазон значений зарезервирован в целях национальной стандартизации.
Б.2.34 Классификатор pmEntryType - вид элемента публикации
Возможные значения:
- "pmt01" - титульный лист;
- "pmt02" - конфигурация;
- "pmt03" - предисловие: сведения об авторских правах;
- "pmt04" - предисловие: административные и юридические сведения;
- "pmt05" - предисловие: сведения о безопасности;
- "pmt06" - перечень действующих МД;
- "pmt07" - лист регистрации изменений;
- "pmt08" - основные сведения;
- "pmt09" - сокращения;
- "pmt10" - термины и определения;
- "pmt11" - обозначения;
- "pmt12" - ссылочные нормативные документы;
- "pmt13" - содержание;
- "pmt14" - перечень иллюстраций;
- "pmt15" - перечень таблиц;
- "pmt16" - ссылочные документы;
- "pmt17" - перечень поставщиков;
- "pmt18" - перечень средств технического обслуживания;
- "pmt19" - перечень предметов снабжения;
- "pmt20" - перечень запчастей;
- "pmt21" - введение;
- "pmt22" - описание работы и основных функций;
- "pmt23" - техническое описание;
- "pmt24" - схемы и диаграммы;
- "pmt25" - данные для планирования технического обслуживания;
- "pmt26" - снятие и установка СЧ;
- "pmt27" - комплексы работ ТО;
- "pmt28" - профилактическое обслуживание (смазка, мойка, чистка);
- "pmt29" - контрольно-проверочные работы, поиск мест отказов, восстановление работоспособности после отказов;
- "pmt30" - разборка;
- "pmt31" - ремонт;
- "pmt32" - сборка;
- "pmt33" - хранение;
- "pmt34" - каталог изделия;
- "pmt35" - "pmt50" - диапазон значений зарезервирован в целях международной стандартизации;
- "pmt51" - "pmt79" - диапазон значений может использоваться в проекте по договоренности между сторонами;
- "pmt80" - "pmt99" - диапазон значений зарезервирован в целях национальной стандартизации.
Б.2.35 Классификатор pmType - вид эксплуатационного документа
Возможные значения:
- "pt01" - руководство по эксплуатации составной части;
- "pt02" - каталог изделия;
- "pt03" - бюллетень;
- "pt04" - "pt50" - диапазон значений зарезервирован в целях международной стандартизации;
- "pt51" - "pt79" - диапазон значений может использоваться в проекте по договоренности между сторонами;
- "pt80" - "pt99" - диапазон значений зарезервирован в целях национальной стандартизации.
Б.2.36 Классификатор productCategory - категория объекта
Возможные значения:
- "pcg01" - клеи, герметики;
- "pcg04" - антифризы и противообледенительные жидкости;
- "pcg08" - санитарные средства (антибактериальные, противогрибковые, для дератизации и т.п.);
- "pcg09" - материалы для лакокрасочных и защитных покрытий;
- "pcg13" - топливо;
- "pcg14" - материалы для ухода за металлическими поверхностями;
- "pcg15" - материалы для ухода за неметаллическими поверхностями;
- "pcg16" - охлаждающие жидкости;
- "pcg17" - гидравлические жидкости;
- "pcg24" - смазочные материалы и смывки;
- "pcg32" - полимерные смеси и компаунды;
- "pcg35" - чистящие и моющие средства;
- "pcg36" - "pcg50" - диапазон значений зарезервирован в целях международной стандартизации;
- "pcg51" - "pcg79" - диапазон значений может использоваться в проекте по договоренности между сторонами;
- "pcg80" - "pcg99" - диапазон значений зарезервирован в целях национальной стандартизации.
Б.2.37 Классификатор productItemType - вид изделия
Возможные значения:
- "pi01" - корпус (несущая рама);
- "pi02" - шпангоут, нервюра;
- "pi03" - балка, стрингер;
- "pi04" - "pi50" - диапазон значений зарезервирован в целях международной стандартизации;
- "pi51" - "pi79" - диапазон значений может использоваться в проекте по договоренности между сторонами;
- "pi80" - "pi99" - диапазон значений зарезервирован в целях национальной стандартизации.
Б.2.38 Классификатор quantityType - тип количественной характеристики
Возможные значения:
- "qty01" - длина;
- "qty02" - цена;
- "qty03" - температура;
- "qty04" - время;
- "qty05" - крутящий момент;
- "qty06" - напряжение;
- "qty07" - объем;
- "qty08" - масса;
- "qty09" - "qty50" - диапазон значений зарезервирован в целях международной стандартизации;
- "qty51" - "qty79" - диапазон значений может использоваться в проекте по договоренности между сторонами;
- "qty80" - "qty99" - диапазон значений зарезервирован в целях национальной стандартизации.
Б.2.39 Классификатор refType - тип ссылки на изделие
Возможные значения:
- "rtf01" - ссылка на вышестоящую сборочную единицу;
- "rtf02" - ссылка на СЧ (составные части);
- "rtf03" - ссылка на аналогичное изделие (изделия);
- "rtf04" - ссылка на заменяющее изделие (изделия);
- "rtf05" - ссылка на изделия для установки;
- "rtf06" - ссылка на крепежные изделия;
- "rtf07" - ссылка на изделия для выбора из них;
- "rtf08" - ссылка на подходящие изделия большего или меньшего размера;
- "rtf09" - ссылка на соединяемые части;
- "rtf10" - ссылка на структуру изделия;
- "rtf11" - "rtf50" - диапазон значений зарезервирован в целях международной стандартизации;
- "rtf51" - "rtf79" - диапазон значений может использоваться в проекте по договоренности между сторонами;
- "rtf80" - "rtf99" - диапазон значений зарезервирован в целях национальной стандартизации.
Б.2.40 Классификатор reqCondCategory - вид требуемого условия эксплуатации
Возможные значения:
- "rcc01" - стандартные условия эксплуатации;
- "rcc02" - особые условия эксплуатации, такие как плохое освещение, вентиляция, низкая/высокая температура;
- "rcc03" - условия установки на подъемник;
- "rcc04" - внешнее электропитание;
- "rcc05" - внешнее пневмопитание;
- "rcc06" - внешнее гидропитание;
- "rcc07" - "rcc50" - диапазон значений зарезервирован в целях международной стандартизации;
- "rcc51" - "rcc79" - диапазон значений может использоваться в проекте по договоренности между сторонами;
- "rcc80" - "rcc99" - диапазон значений зарезервирован в целях национальной стандартизации.
Б.2.41 Классификатор reqTechInfoCategory - вид технической информации
Возможные значения:
- "ti01" - модуль публикации;
- "ti02" - модуль данных;
- "ti03" - иллюстрация;
- "ti04" - электрическая схема;
- "ti05" - принципиальная схема;
- "ti06" - указания по безопасности;
- "ti07" - "ti50" - диапазон значений зарезервирован в целях международной стандартизации;
- "ti51" - "ti79" - диапазон значений может использоваться в проекте по договоренности между сторонами;
- "ti80" - "ti99" - диапазон значений зарезервирован в целях национальной стандартизации.
Б.2.42 Классификатор securityClassification - уровень ограничения доступа к информации
Возможные значения:
- "01" - свободно распространяемая информация;
- "02" - конфиденциальная информация (не относится к государственной тайне);
- "03" - информация для служебного пользования (не относится к государственной тайне);
- "04" - секретно;
- "05" - совершенно секретно;
- "06" - особой важности;
- "07" - "50" - диапазон значений зарезервирован в целях международной стандартизации;
- "51" - "79" - диапазон значений может использоваться в проекте по договоренности между сторонами;
- "80" - "99" - диапазон значений зарезервирован в целях национальной стандартизации.
Б.2.43 Классификатор significantParaDataType - тип важных сведений (данных)
Возможные значения:
- "psd01" - боеприпасы и пиропатроны;
- "psd02" - размещение надписей и иных указаний;
- "psd03" - тип смазки;
- "psd04" - уровень технического обслуживания;
- "psd05" - код изготовителя;
- "psd06" - рекомендации изготовителя;
- "psd07" - код модификации;
- "psd08" - код квалификации;
- "psd09" - уровень подготовки персонала;
- "psd10" - контролируемое или отображаемое значение;
- "psd11" - "psd50" - диапазон значений зарезервирован в целях международной стандартизации;
- "psd51" - "psd79" - диапазон значений может использоваться в проекте по договоренности между сторонами;
- "psd80" - "psd99" - диапазон значений зарезервирован в целях национальной стандартизации.
Б.2.44 Классификатор skillLevelCode - уровень квалификации персонала
Возможные значения:
- "sk01" - базовая квалификация;
- "sk02" - средняя квалификация;
- "sk03" - высшая квалификация;
- "sk04" - "sk50" - диапазон значений зарезервирован в целях международной стандартизации;
- "sk51" - "sk79" - диапазон значений может использоваться в проекте по договоренности между сторонами;
- "sk80" - "sk99" - диапазон значений зарезервирован в целях национальной стандартизации.
Б.2.45 Классификатор skillType - специальность персонала
Возможные значения:
- "st01" - корпус (планер);
- "st02" - электрооборудование;
- "st03" - радиоэлектронное оборудование (авиационное оборудование);
- "st04" - двигатель (силовая установка);
- "st05" - "st50" - диапазон значений зарезервирован в целях международной стандартизации;
- "st51" - "st79" - диапазон значений может использоваться в проекте по договоренности между сторонами;
- "st80" - "st99" - диапазон значений зарезервирован в целях национальной стандартизации.
Б.2.46 Классификатор softwareClassificationValue - класс программного обеспечения
Стандартизованные значения для гражданской авиации:
- "scv01" - загружаемое программное изделие;
- "scv02" - авиационная база данных;
- "scv03" - программное обеспечение для работы с ЭЭД (электронная система отображения);
- "scv04" - программное обеспечение для технической эксплуатации;
- "scv05" - программное обеспечение для летной эксплуатации.
Для всех видов техники:
- "scv06" - "scv50" - диапазон значений зарезервирован в целях международной стандартизации;
- "scv51" - "scv79" -диапазон значений может использоваться в проекте по договоренности между сторонами;
- "scv80" - "scv99" - диапазон значений зарезервирован в целях национальной стандартизации.
Б.2.47 Классификатор softwareCustomizationStatusValue - признак возможности изменения программного обеспечения эксплуатантом
Возможные значения:
- "scs01" - обязательно;
- "scs02" - возможно;
- "scs03" - запрещено;
- "scs04" - "scs50" - диапазон значений зарезервирован в целях международной стандартизации;
- "scs51" - "scs79" - диапазон значений может использоваться в проекте по договоренности между сторонами;
- "scs80" - "scs99" - диапазон значений зарезервирован в целях национальной стандартизации.
Б.2.48 Классификатор sourceCriticality - код категории последствия отказа, явившегося основанием для назначения работ
Возможные значения:
- "sc01" - "sc50" - диапазон значений зарезервирован в целях международной стандартизации;
- "sc51" - "sc79" - диапазон значений может использоваться в проекте по договоренности между сторонами;
- "sc80" - "sc99" - диапазон значений зарезервирован в целях национальной стандартизации.
Б.2.49 Классификатор sourceTypeCode - причина назначения работы
Возможные значения:
- "stc01" - "stc50" - диапазон значений зарезервирован в целях международной стандартизации;
- "stc51" - "stc79" - диапазон значений может использоваться в проекте по договоренности между сторонами;
- "stc80" - "stc99" - диапазон значений зарезервирован в целях национальной стандартизации.
Б.2.50 Классификатор sourcingTypeValue - способ получения
Возможные значения:
- "stv01" - оборудование предоставляется заказчиком (покупателем);
- "stv02" - оборудование поставляется поставщиком (продавцом);
- "stv03" - "stv50" - диапазон значений зарезервирован в целях международной стандартизации;
- "stv51" - "stv79" -диапазон значений может использоваться в проекте по договоренности между сторонами;
- "stv80" - "stv99" - диапазон значений зарезервирован в целях национальной стандартизации.
Б.2.51 Классификатор supervisorLevelCode - уровень контроля за выполнением работы персонала
Возможные значения:
- "sl01" - низкий;
- "sl02" - средний (пониженный);
- "sl03" - средний (повышенный);
- "sl04" - высокий;
- "sl05" - "sl50" - диапазон значений зарезервирован в целях международной стандартизации;
- "sl51" - "sl79" - диапазон значений может использоваться в проекте по договоренности между сторонами;
- "sl80" - "sl99" - диапазон значений зарезервирован в целях национальной стандартизации.
Б.2.52 Классификатор supplyNumberType - тип идентификатора предмета поставки
Возможные значения:
- "sp01" - коммерческое обозначение (торговая марка);
- "sp02" - технические условия (спецификация);
- "sp03" - рецепт;
- "sp04" - набор;
- "sp05" - артикул (обозначение товара);
- "sp06" - "sp50" - диапазон значений зарезервирован в целях международной стандартизации;
- "sp51" - "sp79" - диапазон значений может использоваться в проекте по договоренности между сторонами;
- "sp80" - "sp99" - диапазон значений зарезервирован в целях национальной стандартизации.
Б.2.53 Классификатор taskCode - вид работы ТО
Возможные значения:
- "taskcd01" - детальный осмотр;
- "taskcd02" - списание;
- "taskcd03" - контроль исправности;
- "taskcd04" - общий визуальный контроль;
- "taskcd05" - смазка;
- "taskcd06" - контроль работоспособности;
- "taskcd07" - восстановление;
- "taskcd08" - профилактическое обслуживание;
- "taskcd09" - общий визуальный осмотр;
- "taskcd10" - специальный детальный осмотр;
- "taskcd11" - "taskcd50" - диапазон значений зарезервирован в целях международной стандартизации;
- "taskcd51" - "taskcd79" - диапазон значений может использоваться в проекте по договоренности между сторонами;
- "taskcd80" - "taskcd99" - диапазон значений зарезервирован в целях национальной стандартизации.
Б.2.54 Классификатор thresholdUnitOfMeasure - единица измерения периодичности (срока начала выполнения) работ
Возможные значения:
- "th01" - часы налета;
- "th02" - полеты;
- "th03" - месяцы;
- "th04" - недели;
- "th05" - годы;
- "th06" - дни;
- "th07" - сверхзвуковые полеты;
- "th08" - циклы наддува (корпуса, фюзеляжа, кабины);
- "th09" - циклы работы двигателя;
- "th10" - замены двигателя;
- "th11" - выполнения определенного комплекса работ ТО;
- "th12" - замены вспомогательной силовой установки;
- "th13" - замены шасси;
- "th14" - замены колес;
- "th15" - запуски двигателя;
- "th16" - часы работы вспомогательной силовой установки;
- "th17" - часы работы двигателя;
- "th18" - часы простоя;
- "th19" - посадки (приземления);
- "th20" - циклы применения;
- "th21" - часы наработки;
- "th22" - часы наработки на режиме сверхзвуковой скорости;
- "th27" - ежедневно;
- "th29" - каждую ночь (еженощно);
- "th30" - перед применением по назначению;
- "th31" - оперативное ТО;
- "th32" - ТО планера;
- "th33" - профилактический контроль;
- "th34" - между применениями по назначению;
- "th35" - километры пробега;
- "th36" - расход в кубических метрах;
- "th37" - расход в литрах;
- "th38" - выстрелы (одиночные);
- "th39" - выстрелы (очередью);
- "th40" - "th50" - диапазон значений зарезервирован в целях международной стандартизации;
- "th51" - "th79" - диапазон значений может использоваться в проекте по договоренности между сторонами;
- "th80" - "th99" - диапазон значений зарезервирован в целях национальной стандартизации.
Б.2.55 Классификатор updateReasonType - тип изменения
Возможные значения:
- "urt01" - незначительные изменения содержательной части (редакционные правки);
- "urt02" - значительные технические изменения содержательной части;
- "urt03" - изменения в разметке;
- "urt04" - изменения в применяемости;
- "urt05" - изменения в идентификаторе ссылочного объекта;
- "urt06" - "urt50" - диапазон значений зарезервирован в целях международной стандартизации;
- "urt51" - "urt79" - диапазон значений может использоваться в проекте по договоренности между сторонами;
- "urt80" - "urt99" - диапазон значений зарезервирован в целях национальной стандартизации.
Б.2.56 Классификатор verbatimStyle - формат текста, представляемого без искажений
Возможные значения:
- "vs01" - общий;
- "vs02" - имя файла (путь);
- "vs11" - XML/SGML разметка;
- "vs12" - наименование элемента XML/SGML;
- "vs13" - наименование атрибута XML/SGML;
- "vs14" - значение атрибута XML/SGML;
- "vs15" - имя сущности XML/SGML;
- "vs16" - инструкция по обработке XML/SGML;
- "vs21" - строка программы;
- "vs22" - значения, вводимые пользователем;
- "vs23" - значение, выводимое компьютером;
- "vs24" - текст программы;
- "vs25" - имя переменной программы;
- "vs26" - значение переменной программы;
- "vs27" - константа;
- "vs28" - имя класса;
- "vs29" - имя параметра;
- "vs30" - "vs50" - диапазон значений зарезервирован в целях международной стандартизации;
- "vs51" - "vs79" - диапазон значений может использоваться в проекте по договоренности между сторонами;
- "vs80" - "vs99" - диапазон значений зарезервирован в целях национальной стандартизации.
Б.3 Требования к ограниченным перечням значений
Б.3.1 Перечень значений атрибута actionResponsibility - уровень ответственности
Возможные значения:
- "all" - к выполнению действий привлекаются все из указанных членов экипажа/эксплуатирующего персонала;
- "any" - к выполнению действий привлекается хотя бы один из указанных членов экипажа/эксплуатирующего персонала.
Б.3.2 Перечень значений атрибута applicConfiguration - тип применяемости
Возможные значения:
- "allowed" - изделие может быть установлено (с дополнительными условиями или без) в данной позиции;
- "built" - изделие было установлено в данной позиции на заводе;
- "designed" - изделие включено в рабочую конфигурацию (указано в конструкторской документации);
- "installed" - изделие теоретически установлено (фактически или запланировано);
- "manufactured" - изделие включено в производственную конфигурацию (для серийного изготовления);
- "supported" - изделие включено в эксплуатационную конфигурацию.
Б.3.3 Перечень значений атрибута applicPropertyType - тип условия, влияющего на содержание документации
Возможные значения:
- "prodattr" - свойство изделия;
- "condition" - внешнее условие.
Б.3.4 Перечень значений атрибута associationType - тип связи условий
Возможные значения:
- "extref" - внешняя ссылка (на условие, описанное в другом МД);
- "alias" - связь между эквивалентными определениями одного и того же условия в разных МД.
Б.3.5 Перечень значений атрибута booleanAction - логическая функция от одного выражения
Возможные значения:
- "defined" - функция возвращает "true", если переменная существует в таблице состояний и ее значение не равно "noValue";
- "not" - функция возвращает "true", если операнд равен "false", и "false", если операнд равен "true" (логическое отрицание).
Б.3.6 Перечень значений атрибута changeInfo - суть изменения
Возможные значения:
- "add" - оборудование добавлено;
- "delete" - оборудование удалено;
- "modify" - оборудование изменено (заменено).
Б.3.7 Перечень значений атрибута changeType - вид изменения
Возможные значения:
- "add" - элемент добавлен;
- "delete" - элемент удален;
- "modify" - элемент изменен (заменен).
Б.3.8 Перечень значений атрибута complianceCategoryValue - обязательность соответствия требованию
Возможные значения:
- "A" - выбор предмета поставки возможен только из представленного перечня, замены не допустимы;
- "B" - выбор предмета поставки возможен из имеющихся на рынке альтернатив при условии их соответствия указанному документу (например, техническим условиям);
- "C" - выбор предмета поставки возможен из имеющихся на рынке альтернатив без обеспечения соответствия конкретным документам.
Б.3.9 Перечень значений атрибута connectionListClass - класс перечня соединений
Возможные значения:
- "1" - соединители одиночные;
- "2" - VR-/VP-соединители, одиночные;
- "3" - VR-/VP-соединители;
- "4" - VE-соединители, одиночные;
- "5" - VE-соединители;
- "6" - болты заземления;
- "7" - клеммные соединительные модули;
- "8" - клеммные колодки, одиночные;
- "9" - клеммные колодки, двойные;
- "10" - реле, контакторы;
- "11" - перемычки;
- "12" - сростки;
- "13" - электрооборудование, подсоединенные к которому провода не являются частью схемы проекта;
- "14" - шины;
- "15" - переключатели;
- "16" - электрооборудование, не содержащее внутренней логической схемы;
- "17" - виртуальные соединители;
- "18" - электрооборудование, содержащее внутреннюю логическую схему;
- "19" - клеммы для заземления;
- "20" - соединители, шина передачи данных, одиночные;
- "21" - соединители шины данных;
- "23" - соединители, шина данных;
- "25" - автоматы защиты сети, предохранители.
Б.3.10 Перечень значений атрибута equipState - электрическое состояние оборудования
Возможные значения:
- "active" - электрооборудование установлено в одной из цепей системы и соответствует функциональному элементу;
- "notactiv" - электрооборудование установлено, но не активно ни в одной из цепей системы;
- "logequip" - электрооборудование установлено в одной из цепей системы, но не соответствует функциональному элементу.
Б.3.11 Перечень значений атрибута fitmentCodeElemType - уровень выполнения работ по подгонке
Возможные значения:
- "1" - при установке изделия требуется производить сверление, расширение или подгонку на первом или втором уровне обслуживания;
- "m" - при установке изделия требуется производить сверление, расширение или подгонку на третьем или четвертом уровне обслуживания.
Б.3.12 Перечень значений атрибута frame - наличие внешней рамки таблицы
Возможные значения:
- "all" - граница сверху, снизу, слева и справа;
- "sides" - граница только слева и справа;
- "top" - граница только сверху;
- "topbot" - граница только сверху и снизу;
- "bottom" - граница только снизу;
- "none" - внешние границы отсутствуют.
Б.3.13 Перечень значений атрибута incorporationStatus - статус учета условия в МД
Возможные значения:
- "noeffect" - условие не влияет на содержимое МД;
- "inprogress" - условие частично учтено в МД;
- "incorporated" - условие полностью учтено в МД.
Б.3.14 Перечень значений атрибута itemLocationCode - место размещения элемента
Возможные значения:
- "A" - информация относится к СЧ основного изделия, не подлежащим демонтажу;
- "B" - информация относится к СЧ, снятым с основного изделия;
- "C" - информация относится к СЧ, размещенным на стендах, вне зависимости от того, сняты они с основного изделия или нет;
- "D" - информация относится ко всем трем местам размещения ("A", "B" и "C");
- "T" - информация относится к средствам обучения.
Б.3.15 Перечень значений атрибута issueType - характеристика версии МД относительно процесса управления изменениями
Возможные значения:
- "new" - первая версия МД;
- "changed" - версия МД с изменениями в содержательной части;
- "deleted" - удаленная версия МД (удаленные версии получают пометку, но не удаляются физически);
- "revised" - проверенная версия МД, не требующая изменений;
- "status" - версия МД с изменениями в реквизитной части;
- "rinstate-status" - восстановленная версия МД с изменениями в реквизитной части (ранее была помечена как удаленная);
- "rinstate-changed" - восстановленная версия МД с изменениями в содержательной части (ранее была помечена как удаленная);
- "rinstate-revised" - восстановленная версия МД без изменений (ранее была помечена как удаленная).
Б.3.16 Перечень значений атрибута limitTypeValue - частота выполнения ТО
Возможные значения:
- "PE" (значение по умолчанию) - выполняется периодически;
- "PO" - выполняется однократно;
- "OC" - выполняется по состоянию.
Б.3.17 Перечень значений атрибута linkActuate - способ активации ссылки
Возможные значения:
- "onLoad" - при открытии МД;
- "onRequest" - по щелчку "мыши".
Б.3.18 Перечень значений атрибута linkShow - способ открытия ссылки
Возможные значения:
- "newPane" - в новом окне;
- "embedInContext" - отображать содержимое ссылки прямо в тексте (в месте, где находится dmRef);
- "replaceAndReturnToSource" - заменяет текущие данные на экране содержимым ссылки, а затем, при нажатии кнопки "далее", возвращает пользователя к началу элемента dmRef. Это обычный способ обработки ссылок, когда пользователь просматривает ссылку и затем возвращается к исходной процедуре;
- "replaceAndNoReturn" - заменяет текущие данные на экране содержимым ссылки, но не предполагает возможности возврата. Значение "replaceAndNoReturn" полностью разрывает связь с данными, из которых выполняется ссылка. Такой способ обработки удобен в процессе поиска и устранения неисправностей. Когда неисправность локализована, пользователю дается ссылка на метод устранения неисправности, и ему не требуется возвращаться к процедуре поиска неисправностей.
Б.3.19 Перечень значений атрибута modificationType - статус содержания МД относительно модификации (изменения конструкции)
Возможные значения:
- "post" (значение по умолчанию) - указывает, что информация в МД соответствует техническому стандарту после указанной модификации (изменения);
- "pre" - указывает, что информация в МД соответствует исходному стандарту или техническому стандарту до указанной модификации (изменения);
- "prandpo" - указывает, что информация соответствует техническому стандарту до и после указанной модификации (изменения).
Б.3.20 Перечень значений атрибута multimediaType - тип мультимедиа
Возможные значения:
- "3D" - трехмерная модель;
- "audio" - аудиозапись;
- "video" - видеозапись;
- "other" - другой тип.
Б.3.21 Перечень значений атрибута numberAction - числовая функция
Возможные значения:
- "commonLogarithm" - десятичный логарифм числа;
- "cosecant" - косекант числа;
- "cosine" - косинус числа;
- "cotangent" - котангенс числа;
- "exponential" - экспонента числа;
- "factorial" - факториал числа;
- "float" - преобразование числа в вещественное;
- "hyperbolicCosecant" - гиперболический косеканс числа;
- "hyperbolicCosine" - гиперболический косинус числа;
- "hyperbolicCotangent" - гиперболический котангенс числа;
- "hyperbolicSecant" - гиперболический секанс числа;
- "hyperbolicSine" - гиперболический синус числа;
- "hyperbolicTangent" - гиперболический тангенс числа;
- "inverseCosine" - арккосинус числа;
- "inverseCosecant" - арккосеканс числа;
- "inverseCotangent" - арккотангенс числа;
- "inverseSine" - арксинус числа;
- "inverseSecant" - арксеканс числа;
- "inverseTangent" - арктангенс числа;
- "naturalLogarithm" - натуральный логарифм числа;
- "negative" - преобразование числа в отрицательное (изменение знака);
- "secant" - секанс числа;
- "sine" - синус числа;
- "squareRoot" - квадратный корень из числа;
- "tangent" - тангенс числа;
- "truncate" - преобразование числа в целое.
Б.3.22 Перечень значений атрибута numberOperation - числовая операция
Возможные значения:
- "divide" - деление (первое число делится на второе число);
- "equal" - равенство: возвращает "true", если числа одинаковы или "false" - если отличаются;
- "exponent" - возведение в степень (первое число возводится в степень, указанную вторым числом);
- "greaterThen" - определение большего: возвращает "true", если первое число больше второго или "false" - в противном случае;
- "greaterThenOrEqual" - определение большего или равного: возвращает "true", если первое число больше или равно второму, в противном случае - "false";
- "inregerDivide" - возвращает результат деления первого числа на второе число, округленный до целого в сторону уменьшения;
- "lessThan" - определение меньшего: возвращает "true", если первое число меньше второго или "false" в противном случае;
- "lessThenOrEqual" - определение меньшего или равного: возвращает "true", если первое число меньше или равно второму; в противном случае - "false";
- "minus" - вычитание (из первого числа вычитается второе число);
- "modulus" - целочисленное деление первого числа на второе;
- "notEqual" - неравенство: возвращает "true", если числа отличаются или "false" - если одинаковые;
- "plus" - сложение;
- "times" - произведение.
Б.3.23 Перечень значений атрибута orient - ориентация таблицы
Возможные значения:
- "port" - портретная ориентация;
- "land" - альбомная ориентация.
Б.3.24 Перечень значений атрибута productIdentifier - признак идентификатора экземпляра изделия
Возможные значения:
- "pimary" - свойство является уникальным идентификатором экземпляра изделия;
- "secondary" - свойство является дополнительным идентификатором экземпляра изделия;
- "no" (значение по умолчанию) - свойство не является идентификатором экземпляра изделия.
Б.3.25 Перечень значений атрибута relatedTaskDescr - описание взаимосвязи между работами технического обслуживания
Возможные значения:
- "after" - выполнить после начала связанной работы;
- "before" - выполнить до начала связанной работы;
- "complied" - согласовать выполнение со связанной работой;
- "finished" - работу невозможно завершить до завершения связанной работы;
- "precludes" - выполнение работы исключает необходимость выполнения связанной работы;
- "started" - работу невозможно завершить до начала связанной работы;
- "with" - выполнить вместе со связанной работой.
Б.3.26 Перечень значений атрибута releaseEvent - порядок следования работы технического обслуживания относительно события
Возможные значения:
- "before" - перед указанным событием;
- "with" - во время указанного события;
- "after" - после указанного события.
Б.3.27 Перечень значений атрибута safetyCategory - категория безопасности
Возможные значения:
- "A" - обязательный по соображениям безопасности альтернативный вариант требований к предмету поставки;
- "B" - рекомендуемый вариант требований к предмету поставки;
- "C" - часто используемый вариант требований к предмету поставки.
Б.3.28 Перечень значений атрибута separatorStyle - тип разделителя между вопросом и ответом
Возможные значения:
- "dot" - точки;
- "line" - линия;
- "none" - без разделителя.
Б.3.29 Перечень значений атрибута serialNumberForm - признак отдельного значения или диапазона значений
Возможные значения:
- "single" - одно значение;
- "range" - диапазон значений.
Б.3.30 Перечень значений атрибута setAction - функция с множеством
Возможные значения:
- "empty" - "true", если множество пустое, в противном случае - "false" (возвращает логическое значение);
- "sizeOf" - число символов в множестве (возвращает целое значение).
Б.3.31 Перечень значений атрибута setOperation - операция с множеством
Возможные значения:
- "add" - создать новое множество, содержащее все элементы старого множества, плюс значение (возвращает множество);
- "disjoint" - "true", если пересечение двух множеств пусто, в противном случае - "false" (возвращает логическое значение);
- "equal" - "true", если оба значения в множестве одинаковы, "false", если они различаются (возвращает логическое значение);
- "intersection" - создать новое множество, содержащее только те значения, которые являются элементами обоих множеств в выражении (возвращает множество);
- "member" - "true", если значение содержится в множестве, в противном случае - "false" (возвращает логическое значение);
- "notEqual" - "true", если значения в множестве различаются, "false", если они одинаковы (возвращает логическое значение);
- "remove" - создать новое множество, содержащее все элементы старого множества минус значение (возвращает множество);
- "setDifference" - создать новое множество, являющееся разностью двух множеств (возвращает множество);
- "subset" - "true", если все элементы первого множества содержатся во втором, в противном случае - "false" (возвращает логическое значение);
- "union" - создать новое множество, содержащее элементы обоих множеств в выражении. Элементы, содержащиеся в обоих множествах, будут включены в новое множество только один раз (возвращает множество).
Б.3.32 Перечень значений атрибута screenStyle - вид экранирования проводки
Рекомендуемые значения:
- "00" - экранированный провод;
- "01" - нормальный экран;
- "02" - экран кабеля шины данных;
- "03" - экран коаксиального кабеля;
- "04" - внешний экран коаксиального трехжильного кабеля;
- "05" - внутренний экран коаксиального трехжильного кабеля.
Допускается устанавливать перечень значений в проекте или в документах по стандартизации организации.
Б.3.33 Перечень значений атрибута screenType - способ создания экрана
Рекомендуемые значения:
- "01" - экранированный провод;
- "02" - виртуальное соединение экрана;
- "03" - соединение экрана с корпусом;
- "04" - соединение экрана и разъема оборудования (экран разъема);
- "05" - соединение двух экранов (связь между экранами);
- "06" - соединение экрана с другим оборудованием (экранированный измерительный наконечник) и короткого конца провода (pigtail) с экраном;
- "07" - соединение экрана с одним из экранированных проводов;
- "09" - неэкранированный провод;
- "99" - провод, место экранирования которого не может быть показано.
Допускается устанавливать перечень значений в проекте или в документах по стандартизации организации.
Б.3.34 Перечень значений атрибута stringFunction - унарная строковая функция
Возможные значения:
- "empty" - "true", если строка пустая, в противном случае - "false" (возвращает логическое значение);
- "sizeOf" - число символов в строке (возвращает целое значение).
Б.3.35 Перечень значений атрибута stringOperation - строковая операция
Возможные значения:
- "concatenate" - создает новую строку, которая равна первой строке с присоединенной к ее концу второй строкой (возвращает строку);
- "contains" - "true", если первая строка встречается в любом месте второй строки, в противном случае - "false" (возвращает логическое значение);
- "equal" - "true", если обе строки одинаковы, "false", если они различаются (возвращает логическое значение);
- "greaterThan" - "true", если первая строка больше второй, в противном случае - "false" (возвращает логическое значение);
- "greaterThanOrEqual" - "true", если первая строка больше или равна второй, в противном случае - "false" (возвращает логическое значение);
- "lessThan" - "true", если первая строка меньше второй, в противном случае - "false" (возвращает логическое значение);
- "lessThanOrEqual" - "true", если первая строка меньше или равна второй, в противном случае - "false";
- "notEqual" - "true", если значения различаются, "false" - если они одинаковы.
Б.3.36 Перечень значений атрибута tableOfContentType - признак включения надписи в определенный перечень или индекс
Возможные значения:
- "none" (значение по умолчанию) - не включать;
- "redtoc" - включить в таблицу красных индикаторов;
- "comdtoc" - включить в таблицу комбинированных индикаторов;
- "ambertoc" - включить в таблицу янтарных индикаторов;
- "greentoc" - включить в таблицу зеленых индикаторов;
- "yellowtoc" - включить в таблицу желтых индикаторов.
Б.3.37 Перечень значений атрибута textDisplayPosition - размещение отображаемого текста относительно места ввода или выбора данных
Возможные значения:
- "top" - подсказка располагается над местом ввода или выбора данных;
- "bottom" - подсказка располагается под местом ввода или выбора данных;
- "right" - подсказка располагается справа от места ввода или выбора данных;
- "left" - подсказка располагается слева от места ввода или выбора данных.
Б.3.38 Перечень значений атрибута thresholdType - начальная точка отсчета интервала.
Возможные значения:
- "threshold" - от начала обслуживания объекта,
- "interval" - со времени проведения последней работы (осмотра, проверки).
Б.3.39 Перечень значений атрибута timeLimitCategoryValue - значение категории ресурса (срока службы)
Возможные значения:
- "1" - связано с обеспечением безопасности;
- "2" - не связано с обеспечением безопасности.
Б.3.40 Перечень значений атрибута twistingType - тип скрученного провода
Рекомендуемые значения:
- "1" - скрутка многожильных кабелей;
- "2" - скрутка, выполненная вручную;
- "3" - скрутка вручную предварительно скрученных проводов.
Допускается устанавливать перечень значений в проекте или в документах по стандартизации организации.
Б.3.41 Перечень значений атрибута valueDataType - тип данных
Возможные значения:
- "boolean" - логическое значение "true" или "false";
- "string" - строка;
- "integer" - целое число;
- "real" - число с плавающей точкой.
Б.3.42 Перечень значений атрибута verificationType - метод определения соответствия
Возможные значения:
- "tabtop" - проверка с использованием первичной конструкторской документации (инженерный анализ чертежей, трехмерных моделей, схем изделия и т.д.);
- "onobject" - проверка на объекте с практической демонстрацией использования ЭЭД (испытания);
- "ttandoo" - проверка, включающая как анализ первичной конструкторской документации, так и практическое использование ЭЭД (испытания).
Б.3.43 Перечень значений атрибута wireGaugeType - тип единиц измерения сортамента провода
Возможные значения:
- "proj" - единицы измерения установлены в конкретном проекте или в документах по стандартизации организации;
- "awg" - единицы измерения Американского сортамента проводов;
- "mt" - метрические единицы измерения.
Б.3.44 Перечень значений атрибута wireState - электрическое состояние провода
Возможные значения:
- "active" - провод, задействованный в одной из цепей системы;
- "stowed" - провод, не подключенный, по крайней мере, с одной стороны;
- "pigtail" - провод, подсоединенный к оборудованию только одним концом и предназначенный для измерений;
- "notactiv" - провод, не задействованный ни в одной из цепей системы;
- "logconn" - для электрических соединений в одной из цепей системы, которые выполнены без использования физического провода или не имеют обозначения провода (так называемые кабели со свободными концами).
Б.3.45 Перечень значений атрибута worthinessLimit - признак принадлежности к категории ограничений годности
Возможные значения:
- "mandatory" - относится, обязательно к выполнению;
- "recommended" - относится, рекомендуется к выполнению;
- "none" - не относится к ограничениям годности.
Б.3.46 Перечень значений атрибута zoneSideValue - расположение зоны обслуживания
Возможные значения:
- "lh" - расположение с левой стороны объекта;
- "rh" - расположение с правой стороны объекта;
- "lr" - невозможно отнести к конкретной стороне объекта.
(обязательное)
К ЗНАЧЕНИЯМ КЛАССИФИКАТОРА infoCode - КОД ВИДА ИНФОРМАЦИИ
В.1 Основные значения кода (темы)
Основные значения кода вида информации включают:
- "000" - описание и работа изделия, данные для планирования;
- "100" - использование изделия по назначению;
- "200" - техническое обслуживание;
- "300" - контроль технического состояния;
- "400" - сбор сведений об отказах и поиск неисправностей;
- "500" - отсоединение, демонтаж и разборка;
- "600" - ремонт и изготовление частей на месте эксплуатации;
- "700" - сборка, монтаж и присоединение;
- "800" - упаковка, хранение и транспортирование;
- "900" - прочее;
- "C00" - компьютерные системы, программное обеспечение и базы данных.
Примечание - Некоторые типы МД кодируют вид содержащейся в них информации в разделах и подразделах системы нумерации и кодирования (это разделы с 05 по 12, например, подраздел 05-10 содержит информацию о ресурсах и сроках службы). Для таких МД код вида информации должен иметь значение "000".
В.2 Дополнительные значения кода (подтемы)
В.2.1 Дополнительные значения кода "000" - описание и работа изделия, данные для планирования
Возможные значения:
- "001" - титульный лист;
- "003" - лист регистрации изменений и сведения об изменениях (см. также
код "00E" и
код "00U");
- "004" - иллюстрация доступа;
- "005" - перечень аббревиатур;
- "006" - перечень терминов;
- "007" - перечень условных обозначений;
- "008" - нормативные ссылки;
- "009" - содержание;
- "010" - общие сведения;
- "011" - функционирование (описание работы);
- "012" - общие предупреждения и предостережения и данные по мерам безопасности;
- "013" - цифровой указатель;
- "014" - буквенный и буквенно-цифровой указатель (используется также для перечня действующих публикаций);
- "015" - перечень специальных материалов;
- "016" - перечень опасных материалов;
- "017" - перечень взаимосвязанных данных (см.
код 00V для перечня действующих спецификаций и документации (LOASD));
- "019" - перечень поставщиков;
- "020" - конфигурация;
- "021" - авторские права;
- "022" - правила выполнения проекта;
- "023" - административные формы и данные;
- "024" - "027" - диапазон значений зарезервирован в целях возможной стандартизации;
- "029" - структура данных;
- "030" - технические данные;
- "031" - данные по стандартным деталям электрооборудования;
- "032" - значение зарезервировано в целях возможной стандартизации;
- "033" - технические данные (функциональная классификация);
- "034" - технические данные (физическая классификация);
- "035" - "039" - диапазон значений зарезервирован в целях возможной стандартизации;
- "040" - описание;
- "041" - описание принципа построения;
- "042" - описание функций;
- "043" - описание функций, относящихся к экипажу (функциональная классификация);
- "044" - описание функций (на основе физической классификации);
- "045" - назначение;
- "046" - зависимость от вспомогательных систем/оборудования;
- "047" - "049" - диапазон значений зарезервирован в целях возможной стандартизации;
- "050" - схема/перечень;
- "051" - электрическая схема;
- "052" - блок-схема;
- "053" - перечень соединений;
- "054" - принципиальная схема;
- "055" - схема расположения;
- "056" - перечень оборудования;
- "057" - перечень проводов;
- "058" - перечень электрических жгутов;
- "059" - схема (структура) технического обслуживания;
- "060" - средства технического обслуживания, инструменты и программное обеспечение;
- "061" - средства технического обслуживания и инструмент специального применения;
- "062" - средства технического обслуживания и инструмент общего применения;
- "063" - средства технического обслуживания и инструмент, поставляемые государством;
- "064" - средства технического обслуживания и инструмент собственного изготовления;
- "065" - программное обеспечение;
- "066" - сведения о средствах технического обслуживания и инструменте;
- "067" - наклейки и таблички с инструкциями;
- "068" - "069" - диапазон значений зарезервирован в целях возможной стандартизации;
- "070" - расходные материалы, жидкости и изделия одноразового использования;
- "071" - расходные материалы;
- "072" - материалы;
- "073" - изделия одноразового использования;
- "074" - лист технологических данных по опасным расходным материалам;
- "075" - перечень СЧ;
- "076" - жидкости;
- "077" - лист технологических данных по расходным материалам;
- "078" - крепеж;
- "079" - значение зарезервировано в целях возможной стандартизации;
- "080" - смеси и растворы;
- "081" - химический раствор;
- "082" - химическая смесь;
- "083" - "089" - диапазон значений зарезервирован в целях возможной стандартизации;
- "090" - программная документация;
- "091" - "095" - диапазон значений зарезервирован в целях возможной стандартизации;
- "096" - критические для безопасности изделия и детали;
- "097" - "099" - диапазон значений зарезервирован в целях возможной стандартизации;
- "00A" - перечень иллюстраций (обычно используется в МД типа "Вспомогательный элемент публикации");
- "00B" - перечень вспомогательного оборудования (обычно используется в МД типа "Вспомогательный элемент публикации");
- "00C" - перечень предметов поставки (обычно используется в МД типа "Вспомогательный элемент публикации");
- "00D" - перечень запасных частей (обычно используется в МД типа "Вспомогательный элемент публикации");
- "00E" - справочник функциональных элементов;
- "00F" - справочник автоматов защиты сети;
- "00G" - справочник деталей;
- "00H" - справочник зон;
- "00J" - справочник панелей и люков доступа;
- "00K" - справочник организаций;
- "00L" - справочник предметов поставки;
- "00M" - справочник требований к предметам поставки;
- "00N" - справочник средств технического обслуживания;
- "00P" - таблица перекрестных ссылок по изделиям;
- "00Q" - таблица перекрестных ссылок по условию;
- "00R" - перечень действующих страниц (см.
код 002);
- "00S" - перечень действующих МД (см.
код 002);
- "00T" - лист регистрации изменений (см.
код 003);
- "00U" - сведения об изменениях (см.
код 003);
- "00V" - перечень действующих спецификаций и документации (см.
код 017);
- "00W" - таблица перекрестных ссылок по применяемости;
- "00X" - справочник элементов управления и индикаторов;
- "00Y" - перечень схем и форм;
- "00Z" - перечень таблиц;
- "0A1" - справочник функциональных и/или физических областей;
- "0A2" - справочник выражений по применяемости;
- "0A3" - справочник взаимосвязанных таблиц перекрестных ссылок по применяемости;
- "0B0" - планирование технического обслуживания;
- "0B1" - временные ограничения;
- "0B2" - перечень задач технического обслуживания/проверки систем;
- "0B3" - перечень задач технического обслуживания/проверки конструкций;
- "0B4" - перечень задач технического обслуживания/проверки зон;
- "0B5" - внеплановая проверка;
- "0B6" - "0BZ" - диапазон значений зарезервирован в целях возможной стандартизации.
В.2.2 Дополнительные значения кода "100" - использование изделия по назначению
Возможные значения:
- "101" - перечень расходных материалов, связанных с эксплуатацией;
- "102" - перечень материалов, связанных с эксплуатацией;
- "103" - перечень изделий одноразового использования, связанных с эксплуатацией;
- "104" - перечень используемых при эксплуатации средств ТО и инструмента специального применения;
- "105" - перечень используемых при эксплуатации средств ТО и инструмента общего применения;
- "106" - перечень используемого при эксплуатации программного обеспечения;
- "107" - перечень используемых при эксплуатации деталей;
- "108" - "109" - диапазон значений зарезервирован в целях возможной стандартизации;
- "110" - органы управления и индикаторы;
- "111" - органы управления и индикаторы (данный код используется для экипажа);
- "112" - режимы применения (данный код используется для экипажа);
- "113" - "114" - диапазон значений зарезервирован в целях возможной стандартизации;
- "115" - экраны и оповещения;
- "116" - "119" - диапазон значений зарезервирован в целях возможной стандартизации;
- "120" - до начала применения;
- "121" - подготовка перед началом применения (данный код используется для экипажа);
- "122" - ожидание в готовности;
- "123" - сооружение для ожидания (укрытие);
- "124" - значение зарезервировано в целях возможной стандартизации;
- "125" - контрольный перечень процедур перед эксплуатацией (данный код используется для экипажа);
- "126" - условия готовности;
- "127" - установка на исходную позицию;
- "128" - "129" - диапазон значений зарезервирован в целях возможной стандартизации;
- "130" - нормальная эксплуатация;
- "131" - подготовка к эксплуатации в нормальных условиях (данный код используется для экипажа);
- "132" - порядок запуска для технического обслуживания;
- "133" - порядок остановки после технического обслуживания;
- "134" - авиационные контрольные карты;
- "135" - контрольные карты нормальных эксплуатационных процедур (данный код используется для экипажа);
- "136" - наземный запуск и проверка двигателей;
- "137" - значение зарезервировано в целях возможной стандартизации;
- "138" - наземный запуск и регулировка двигателей;
- "139" - процедуры на случай предупреждения или борьбы с последствиями поражения ядерным, биологическим и химическим оружием;
- "140" - аварийные процедуры;
- "141" - аварийные эксплуатационные процедуры (данный код используется для экипажа);
- "142" - эксплуатация в нештатных условиях;
- "143" - подавление радиопомех;
- "144" - постановка помех и радиоэлектронное противодействие;
- "145" - контрольные карты аварийных эксплуатационных процедур (данный код используется для экипажа);
- "146" - порядок аварийного прекращения применения;
- "147" - "149" - диапазон значений зарезервирован в целях возможной стандартизации;
- "150" - после применения;
- "151" - порядок завершения применения (данный код используется для экипажа);
- "152" - "154" - диапазон значений зарезервирован в целях возможной стандартизации;
- "155" - контрольные карты при завершении применения (данный код используется для экипажа);
- "156" - значение зарезервировано в целях возможной стандартизации;
- "157" - установка на стоянку (место технического обслуживания);
- "158" - "159" - диапазон значений зарезервирован в целях возможной стандартизации;
- "160" - погрузка и разгрузка;
- "161" - особые условия эксплуатации;
- "162" - учебно-тренировочное применение;
- "163" - "168" - диапазон значений зарезервирован в целях возможной стандартизации;
- "169" - загрузка и центровка;
- "170" - наземное обслуживание;
- "171" - подъем (краном и т.п.);
- "172" - установка на домкраты;
- "173" - швартовка;
- "174" - буксировка;
- "175" - руление;
- "176" - опускание после подъема или установки на домкраты;
- "177" - стабилизация;
- "178" - подъем (аэростата) на тросе;
- "179" - вытаскивание из грязи;
- "180" - применение при наличии допустимых отказов;
- "181" - отключение оборудования для применения с допустимыми отказами;
- "182" - "199" - диапазон значений зарезервирован в целях возможной стандартизации.
В.2.3 Дополнительные значения кода "200" - техническое обслуживание
Возможные значения:
- "201" - перечень расходных материалов для ТО;
- "202" - перечень материалов для ТО;
- "203" - перечень изделий одноразового использования для ТО;
- "204" - перечень средств ТО и инструмента специального применения;
- "205" - перечень средств ТО и инструмента общего применения;
- "206" - перечень программного обеспечения для ТО;
- "207" - перечень СЧ для ТО;
- "208" - "209" - диапазон значений зарезервирован в целях возможной стандартизации;
- "210" - заправка (зарядка);
- "211" - дозаправка;
- "212" - заправка маслом;
- "213" - заправка кислородом;
- "214" - заправка азотом;
- "215" - заправка воздухом;
- "216" - заправка водой;
- "217" - заправка водородом;
- "218" - заправка другими жидкостями;
- "219" - заправка другими газами;
- "220" - слив жидкости и сброс давления;
- "221" - слив топлива;
- "222" - слив масла;
- "223" - сброс давления кислорода;
- "224" - сброс давления азота;
- "225" - сброс давления воздуха;
- "226" - слив воды;
- "227" - сброс давления водорода;
- "228" - слив других жидкостей;
- "229" - сброс давления других газов;
- "230" - проливка и осушение;
- "231" - слив;
- "232" - проливка;
- "233" - осушение;
- "234" - требования к помещениям для обслуживания;
- "235" - значение зарезервировано в целях возможной стандартизации;
- "236" - заправка инертным газом/жидкостью;
- "237" - откачка;
- "238" - "239" - диапазон значений зарезервирован в целях возможной стандартизации;
- "240" - смазка;
- "241" - масло;
- "242" - консистентная смазка;
- "243" - сухая смазочная пленка;
- "244" - "249" - диапазон значений зарезервирован в целях возможной стандартизации;
- "250" - очистка и нанесение защитного покрытия на поверхности;
- "251" - очистка с помощью химических веществ";
- "252" - очистка абразивным материалом;
- "253" - очистка ультразвуком;
- "254" - механическая очистка;
- "255" - продувка;
- "256" - полировка и вощение;
- "257" - окраска и маркировка;
- "258" - другие процедуры по очистке;
- "259" - другие процедуры по защите поверхностей;
- "260" - удаление и предотвращение обледенения и удаление загрязнений;
- "261" - удаление льда;
- "262" - предотвращение обледенения;
- "263" - использование дезинфицирующих средств/обеззараживание;
- "264" - удаление загрязнений;
- "265" - "269" - диапазон значений зарезервирован в целях возможной стандартизации;
- "270" - регулировка, настройка и калибровка;
- "271" - регулировка;
- "272" - настройка;
- "273" - калибровка;
- "274" - согласование;
- "275" - доводка;
- "276" - экипировка;
- "277" - компенсация;
- "278" - упрощенная регулировка после ремонта боевых повреждений;
- "279" - упрощенная настройка после ремонта боевых повреждений;
- "280" - проверки;
- "281" - плановые проверки;
- "282" - неплановые проверки;
- "283" - специальные регулярные проверки;
- "284" - специальные нерегулярные проверки;
- "285" - обязательные проверки мест силовой конструкции, имеющих допустимые повреждения;
- "286" - обязательные проверки мест ремонта силовой конструкции;
- "287" - значение зарезервировано в целях возможной стандартизации;
- "288" - планы отправки в ремонт и списания;
- "289" - проверка количества заливки;
- "290" - замена жидкости/газа;
- "291" - значение зарезервировано в целях возможной стандартизации;
- "292" - замена масла (код "222" + код "212");
- "293" - замена кислорода (код "223" + код "213");
- "294" - замена азота (код "224" + код "214");
- "295" - замена воздуха (код "225" + код "215");
- "296" - замена воды (код "226" + код "216");
- "297" - замена водорода;
- "298" - замена других жидкостей (код "228" + код "218");
- "299" - замена других газов (код "229" + код "219").
В.2.4 Дополнительные значения кода "300" - контроль технического состояния
Возможные значения:
- "301" - перечень расходных материалов, используемых при контроле технического состояния;
- "302" - перечень материалов, используемых при контроле технического состояния;
- "303" - перечень изделий одноразового использования, используемых при контроле технического состояния;
- "304" - перечень средств технического обслуживания и инструмента специального применения;
- "305" - перечень средств технического обслуживания и инструмента общего применения;
- "306" - перечень программного обеспечения, используемого при контроле технического состояния;
- "307" - перечень СЧ, связанных с проведением контроля технического состояния;
- "308" - "309" - диапазон значений зарезервирован в целях возможной стандартизации;
- "310" - визуальный контроль;
- "311" - визуальный контроль без использования средств технического обслуживания и инструмента специального применения;
- "312" - обследование с помощью бороскопа;
- "313" - "314" - диапазон значений зарезервирован в целях возможной стандартизации;
- "315" - требования контроля качества;
- "316" - "319" - диапазон значений зарезервирован в целях возможной стандартизации;
- "320" - эксплуатационный контроль (контроль работоспособности);
- "321" - обкатка блока;
- "322" - проверка и осмотр;
- "323" - "329" - диапазон значений зарезервирован в целях возможной стандартизации;
- "330" - подготовка к контролю;
- "331" - подключение контрольно-проверочной аппаратуры;
- "332" - демонтаж контрольно-проверочной аппаратуры;
- "333" - установка блока до проведения контроля;
- "334" - демонтаж блока после проведения контроля;
- "335" - завершающие операции;
- "336" - "339" - диапазон значений зарезервирован в целях возможной стандартизации;
- "340" - контроль исправности;
- "341" - проверки в ручном режиме;
- "342" - автоматические проверки;
- "343" - встроенный контроль;
- "344" - проверка совместимости;
- "345" - проверка системы в целом;
- "346" - другие виды проверок;
- "347" - процедура запуска проверки;
- "348" - контрольная проверка перед приемкой;
- "349" - запись результатов проверки;
- "350" - проверка силовой конструкции;
- "351" - цветная дефектоскопия поверхностей для обнаружения трещин и других дефектов;
- "352" - магнитопорошковая дефектоскопия поверхностей для обнаружения трещин и других дефектов;
- "353" - дефектоскопия поверхностей методом вихревых токов для обнаружения трещин и других дефектов;
- "354" - рентгенография поверхностей для обнаружения трещин и других дефектов;
- "355" - ультразвуковая дефектоскопия поверхностей для обнаружения трещин и других дефектов;
- "356" - проверка твердости;
- "357" - проверка методом гаммаграфирования;
- "358" - проверка методом резонансной частоты;
- "359" - проверка методом термографической дефектоскопии;
- "360" - проверка конструкторских данных/допусков;
- "361" - проверка размеров;
- "362" - проверка давления;
- "363" - проверка расхода;
- "364" - проверка герметичности;
- "365" - проверка целостности;
- "366" - проверка сопротивления;
- "367" - проверка электропитания;
- "368" - проверка интенсивности сигнала;
- "369" - другие виды проверок;
- "370" - контроль состояния;
- "371" - анализ качества масла;
- "372" - анализ вибрации;
- "373" - проверка системы наведения;
- "374" - анализ качества топлива;
- "375" - анализ обстоятельств случайного выстрела оружия;
- "376" - проверка клеевого соединения;
- "377" - анализ загрязнения;
- "390" - анализ проб;
- "391" - "395" - диапазон значений зарезервирован в целях возможной стандартизации;
- "396" - проверка движения поверхностей управления полетом;
- "397" - проверка уборки и выпуска шасси;
- "398" - проверка соответствия изделия его принятой конфигурации;
- "399" - значение зарезервировано в целях возможной стандартизации.
В.2.5 Дополнительные значения кода "400" - поиск неисправностей
Возможные значения:
- "401" - перечень расходных материалов, связанных с поиском неисправностей;
- "402" - перечень материалов, связанных с поиском неисправностей;
- "403" - перечень изделий одноразового использования, связанных с поиском неисправностей;
- "404" - перечень средств технического обслуживания и инструмента специального применения;
- "405" - перечень средств технического обслуживания и инструмента общего применения;
- "406" - перечень программного обеспечения, используемого для поиска неисправностей;
- "407" - перечень СЧ, связанных с поиском неисправностей;
- "408" - "409" - диапазон значений зарезервирован в целях возможной стандартизации;
- "410" - общее описание неисправностей;
- "411" - изолируемые отказы;
- "412" - выявляемые отказы;
- "413" - невыявляемые отказы;
- "414" - зависимые отказы;
- "415" - последствия отказов;
- "416" - "419" - диапазон значений зарезервирован в целях возможной стандартизации;
- "420" - общие процедуры по поиску места отказа;
- "421" - "428" - процедуры по поиску места отказа;
- "429" - диагностика;
- "430" - вспомогательные данные для поиска места отказа;
- "431" - "439" - диапазон значений зарезервирован в целях возможной стандартизации;
- "440" - указатель;
- "441" - указатель кодов неисправностей;
- "442" - указатель сообщений ТО;
- "443" - процедуры выключения после восстановления исправности;
- "444" - "499" - диапазон значений зарезервирован в целях возможной стандартизации.
В.2.6 Дополнительные значения кода "500" - отсоединение, демонтаж и разборка
Возможные значения:
- "501" - перечень расходных материалов, связанных с демонтажем;
- "502" - перечень материалов, связанных с демонтажем;
- "503" - перечень изделий одноразового использования, связанных с демонтажем;
- "504" - перечень средств обслуживания и инструмента специального применения;
- "505" - перечень средств обслуживания и инструмента общего применения;
- "506" - перечень программного обеспечения, используемого при демонтаже;
- "507" - перечень СЧ, связанных с демонтажем;
- "508" - "509" - диапазон значений зарезервирован в целях возможной стандартизации;
- "510" - отключение/отсоединение;
- "511" - "519" - диапазон значений зарезервирован в целях возможной стандартизации;
- "520" - демонтаж;
- "521" - возврат к основной конфигурации (снятие оборудования);
- "522" - снятие вспомогательного оборудования/снятие со вспомогательного оборудования;
- "523" - подготовка к демонтажу;
- "524" - последующее ТО;
- "525" - выгрузка боеприпасов;
- "526" - деактивация пусковых установок;
- "527" - "529" - диапазон значений зарезервирован в целях возможной стандартизации;
- "530" - разборка;
- "531" - разборка на месте эксплуатации;
- "532" - "539" - диапазон значений зарезервирован в целях возможной стандартизации;
- "540" - обеспечение доступа;
- "541" - "549" - диапазон значений зарезервирован в целях возможной стандартизации;
- "550" - выгрузка программного обеспечения;
- "551" - считывание данных по неисправностям (загрузка);
- "552" - стирание данных;
- "553" - отображение, копирование и печать данных;
- "554" - "559" - диапазон значений зарезервирован в целях возможной стандартизации;
- "560" - деактивация;
- "561" - обесточивание электрической сети;
- "562" - сброс давления в гидравлической системе;
- "563" - деактивация при ТО;
- "564" - "599" - диапазон значений зарезервирован в целях возможной стандартизации.
В.2.7 Дополнительные значения кода "600" - ремонт и изготовление на месте эксплуатации
Возможные значения:
- "601" - перечень расходных материалов для ремонта;
- "602" - перечень материалов для ремонта;
- "603" - перечень изделий одноразового использования для ремонта;
- "604" - перечень средств ТО и инструмента специального применения;
- "605" - перечень средств ТО и инструмента общего применения;
- "606" - перечень программного обеспечения, связанного с ремонтом;
- "607" - перечень СЧ, связанных с ремонтом;
- "608" - "609" - диапазон значений зарезервирован в целях возможной стандартизации;
- "610" - добавление материала;
- "611" - изоляция;
- "612" - покрытие металлом;
- "613" - герметизация;
- "614" - восстановление металлического покрытия;
- "615" - восстановление протекторов;
- "616" - "619" - диапазон значений зарезервирован в целях возможной стандартизации;
- "620" - присоединение материалов;
- "621" - склеивание;
- "622" - обжатие;
- "623" - пайка твердым припоем;
- "624" - крепление заклепками;
- "625" - пайка;
- "626" - сращивание;
- "627" - сварка;
- "628" - "629" - диапазон значений зарезервирован в целях возможной стандартизации;
- "630" - изменение механической прочности и структуры материалов;
- "631" - отжиг;
- "632" - поверхностная закалка;
- "633" - отвердение;
- "634" - нормализация;
- "635" - дробеструйное упрочнение;
- "636" - термообработка;
- "637" - значение зарезервировано в целях возможной стандартизации;
- "638" - другая обработка;
- "639" - прочие процессы по изменению механической прочности/структуры материалов;
- "640" - изменение поверхностного покрытия материалов;
- "641" - анодирование;
- "642" - пемзование;
- "643" - шлифовка;
- "644" - хромирование;
- "645" - хонингование;
- "646" - притирание;
- "647" - нанесение гальванического покрытия;
- "648" - полировка;
- "649" - исправление вмятин, царапин и задиров;
- "650" - удаление материалов;
- "651" - обработка пескоструйным аппаратом;
- "652" - расточка/сверление/развертывание;
- "653" - электрическое/электрохимическое/химическое травление;
- "654" - прошивка;
- "655" - зачистка;
- "656" - фрезерование;
- "657" - нарезание резьбы/калибровка;
- "658" - токарная обработка;
- "659" - другой процесс по удалению материала;
- "660" - процедуры и данные по ремонту конструкций;
- "661" - допустимые повреждения;
- "662" - технология временного ремонта;
- "663" - технология стандартного ремонта;
- "664" - технология специального ремонта;
- "665" - подготовка к перегону на базу для стандартного ремонта;
- "666" - классификация материалов;
- "667" - классификация конструкций;
- "668" - допустимые повреждения композитных конструкций;
- "669" - допустимые повреждения смешанных конструкций;
- "670" - технологии и данные для изготовления СЧ на месте эксплуатации;
- "671" - изготовление СЧ;
- "672" - "679" - диапазон значений зарезервирован в целях возможной стандартизации;
- "680" - технологии и данные для ремонта боевых повреждений;
- "681" - маркировка мест ремонта боевых повреждений;
- "682" - идентификация поврежденного оборудования;
- "683" - оценка степени повреждения;
- "684" - последствия повреждения для рабочих характеристик;
- "685" - технология ремонта;
- "686" - отключение (изолирование);
- "687" - контроль исправности после ремонта;
- "688" - ремонтный комплект;
- "689" - ремонт повреждений;
- "690" - прочее;
- "691" - маркировка;
- "692" - ремонт разъема;
- "693" - лакировка;
- "694" - "699" - диапазон значений зарезервирован в целях возможной стандартизации.
В.2.8 Дополнительные значения кода "700" - сборка, монтаж и присоединение
Возможные значения:
- "701" - перечень расходных материалов, связанных с установкой;
- "702" - перечень материалов, связанных с установкой;
- "703" - перечень изделий одноразового использования, связанных с установкой;
- "704" - перечень средств ТО и инструмента специального применения;
- "705" - перечень средств ТО и инструмента общего применения;
- "706" - перечень программного обеспечения, используемого при установке;
- "707" - перечень СЧ, связанных с установкой;
- "708" - "709" - диапазон значений зарезервирован в целях возможной стандартизации;
- "710" - сборка;
- "711" - затяжка;
- "712" - блокировка;
- "713" - упаковка;
- "714" - сборка на месте эксплуатации;
- "715" - "719" - диапазон значений зарезервирован в целях возможной стандартизации;
- "720" - установка;
- "721" - доведение до нужной конфигурации (снаряжение);
- "722" - установка вспомогательного оборудования/установка на вспомогательное оборудование;
- "723" - подготовка к установке;
- "724" - доработка;
- "725" - загрузка боеприпасов;
- "726" - активация пусковых установок;
- "727" - планы расположения рабочих зон;
- "728" - подготовка необходимых для работ данных;
- "729" - значение зарезервировано в целях возможной стандартизации;
- "730" - подключение;
- "731" - "739" - диапазон значений зарезервирован в целях возможной стандартизации;
- "740" - закрытие доступа;
- "741" - "749" - диапазон значений зарезервирован в целях возможной стандартизации;
- "750" - загрузка программ;
- "751" - значение зарезервировано в целях возможной стандартизации;
- "752" - загрузка данных;
- "753" - "759" - диапазон значений зарезервирован в целях возможной стандартизации;
- "760" - повторная активация;
- "761" - подача питания в электрическую сеть;
- "762" - подача давления в гидравлическую систему;
- "763" - "799" - диапазон значений зарезервирован в целях возможной стандартизации.
В.2.9 Дополнительные значения кода "800" - упаковка, транспортировка, хранение и перемещение
Возможные значения:
- "801" - перечень расходных материалов, связанных с хранением;
- "802" - перечень материалов, связанных с хранением;
- "803" - перечень изделий одноразового использования, связанных с хранением;
- "804" - перечень средств ТО и инструмента специального применения;
- "805" - перечень средств ТО и инструмента общего применения;
- "806" - перечень программного обеспечения, связанного с хранением;
- "807" - перечень СЧ, связанных с хранением;
- "808" - "809" - диапазон значений зарезервирован в целях возможной стандартизации;
- "810" - консервация;
- "811" - подготовка к транспортированию;
- "812" - транспортирование и хранение - общие сведения;
- "813" - "819" - диапазон значений зарезервирован в целях возможной стандартизации;
- "820" - расконсервация;
- "821" - "829" - диапазон значений зарезервирован в целях возможной стандартизации;
- "830" - процедуры по установке в контейнеры;
- "831" - загрузка транспортного средства;
- "832" - процедуры упаковки;
- "833" - "839" - диапазон значений зарезервирован в целях возможной стандартизации;
- "840" - процедуры по извлечению изделий из контейнеров;
- "841" - разгрузка транспортного средства;
- "842" - процедуры распаковки;
- "843" - "849" - диапазон значений зарезервирован в целях возможной стандартизации;
- "850" - ТО при хранении;
- "851" - "859" - диапазон значений зарезервирован в целях возможной стандартизации;
- "860" - перемещение во время хранения;
- "861" - "869" - диапазон значений зарезервирован в целях возможной стандартизации;
- "870" - подготовке к применению после хранения;
- "871" - наладка;
- "872" - "879" - диапазон значений зарезервирован в целях возможной стандартизации;
- "880" - процедуры, выполняемые после снятия изделия с хранения;
- "881" - "889" - диапазон значений зарезервирован в целях возможной стандартизации;
- "890" - данные по продолжительности хранения изделий;
- "891" - "899" - диапазон значений зарезервирован в целях возможной стандартизации.
В.2.10 Дополнительные значения кода "900" - прочее
Возможные значения:
- "901" - перечень прочих расходных материалов;
- "902" - перечень прочих материалов;
- "903" - перечень прочих изделий одноразового использования;
- "904" - перечень прочих средств ТО и инструмента специального применения;
- "905" - перечень прочих средств ТО и инструмента общего применения;
- "906" - перечень прочего программного обеспечения;
- "907" - перечень прочих СЧ;
- "908" - "909" - диапазон значений зарезервирован в целях возможной стандартизации;
- "910" - прочее;
- "911" - иллюстрации;
- "912" - обращение (погрузка, разгрузка и пр.) (устаревшее, для новых проектов использовать код "170");
- "913" - общие процедуры технического обслуживания;
- "914" - модуль данных типа "Контейнер";
- "915" - инфраструктура (сооружения);
- "916" - распределение ТО;
- "917" - публикация, не соответствующая настоящему стандарту;
- "918" - "919" - диапазон значений зарезервирован в целях возможной стандартизации;
- "920" - замена = демонтаж + установка;
- "921" - замена = демонтаж + установка нового изделия;
- "922" - замена = демонтаж + установка демонтированного изделия;
- "923" - замена = отключение и подключение изделия;
- "924" - "929" - диапазон значений зарезервирован в целях возможной стандартизации;
- "930" - бюллетень;
- "931" - "932" - диапазон значений зарезервирован в целях возможной стандартизации;
- "933" - порядок выполнения - комплекс работ ТО;
- "934" - информация по материалам;
- "935" - "939" - диапазон значений зарезервирован в целях возможной стандартизации;
- "940" - данные по поставке;
- "941" - электронный каталог;
- "942" - цифровой указатель электронного каталога;
- "943" - "949" - диапазон значений зарезервирован в целях возможной стандартизации;
- "950" - составные сведения;
- "951" - общий процесс;
- "952" - общая информация для обучения;
- "953" - "960" - диапазон значений зарезервирован в целях возможной стандартизации;
- "961" - расчетные таблицы;
- "962" - "969" - диапазон значений зарезервирован в целях возможной стандартизации;
- "970" - утвержденные процессы поставщиков;
- "971" - "979" - диапазон значений зарезервирован в целях возможной стандартизации;
- "980" - защита окружающей среды, тушение пожаров и спасательные мероприятия;
- "981" - очистка воздуха (например, фильтрация);
- "982" - обработка сточных вод;
- "983" - "988" - диапазон значений зарезервирован в целях возможной стандартизации;
- "989" - тушение пожаров и спасательные мероприятия;
- "990" - обезвреживание и утилизация;
- "991" - обезвреживание боеприпасов;
- "992" - обезвреживание химических веществ;
- "993" - "995" - диапазон значений зарезервирован в целях возможной стандартизации;
- "996" - утилизация боеприпасов;
- "997" - утилизация объекта;
- "998" - утилизация химических веществ;
- "999" - значение зарезервировано в целях возможной стандартизации.
В.2.11 Дополнительные значения кода "C00" - вычислительная техника, программное обеспечение и базы данных
Возможные значения:
- "C01" - смешанный перечень расходных материалов, связанных с вычислительной техникой, программным обеспечением и базами данных;
- "C02" - смешанный перечень материалов, связанных с вычислительной техникой, программным обеспечением и базами данных;
- "C03" - смешанный перечень изделий одноразового использования, связанных с вычислительной техникой, программным обеспечением и базами данных;
- "C04" - смешанный перечень средств ТО и инструмента специального применения;
- "C05" - смешанный перечень средств ТО и инструмента общего применения;
- "C06" - смешанный перечень программного обеспечения, связанного с вычислительной техникой, программным обеспечением и базами данных;
- "C07" - смешанный перечень СЧ, связанных с вычислительной техникой, программным обеспечением и базами данных;
- "C08" - "C12" - диапазон значений зарезервирован в целях возможной стандартизации;
- "C13" - примечания;
- "C14" - решение проблем;
- "C15" - перечень содержимого;
- "C16" - "C19" - диапазон значений зарезервирован в целях возможной стандартизации;
- "C20" - системное администрирование;
- "C21" - системный мониторинг;
- "C22" - описание команд;
- "C23" - подключение оборудования;
- "C24" - значение зарезервировано в целях возможной стандартизации;
- "C25" - восстановление системы;
- "C26" - резервное копирование и восстановление;
- "C27" - перезагрузка;
- "C28" - "C29" - диапазон значений зарезервирован в целях возможной стандартизации;
- "C30" - координация;
- "C31" - дефрагментация;
- "C32" - входные и выходные носители;
- "C33" - дублирование дисковых данных на уровне накопителей;
- "C34" - устранение помех;
- "C35" - проверка времени;
- "C36" - проверка совместимости;
- "C37" - "C49" - диапазон значений зарезервирован в целях возможной стандартизации;
- "C50" - управление данными;
- "C51" - перемещение данных;
- "C52" - преобразование/использование данных;
- "C53" - описание хранилища данных;
- "C54" - "C59" - диапазон значений зарезервирован в целях возможной стандартизации;
- "C60" - информация для программиста;
- "C61" - блок-схема программы;
- "C62" - справочное руководство по обработке;
- "C63" - "C69" - диапазон значений зарезервирован в целях возможной стандартизации;
- "C70" - безопасность и конфиденциальность;
- "C71" - значение зарезервировано в целях возможной стандартизации;
- "C72" - сведения о безопасности;
- "C73" - процедуры обеспечения безопасности;
- "C74" - перечень кодов безопасности/секретности;
- "C75" - управление доступом;
- "C76" - "C89" - диапазон значений зарезервирован в целях возможной стандартизации;
- "C90" - прочее;
- "C91" - контроль качества;
- "C92" - сведения о поставщике;
- "C93" - "C94" - диапазон значений зарезервирован в целях возможной стандартизации;
- "C95" - соглашение об именовании;
- "C96" - технические требования;
- "C97" - "C99" - диапазон значений зарезервирован в целях возможной стандартизации.
(справочное)
В
таблице Г.1 приведен перечень примеров МД в стандартизованном формате. Примеры размещены на официальном сайте подведомственного федеральному органу исполнительной власти в сфере стандартизации института стандартизации, указанном в
5.1.
Таблица Г.1
Наименование примера | Имя файла | Версия |
Пример модуля публикации | PMC-AUTOM-00000-IETM1-00_001-ru-RU.xml | 001 |
Пример N 1 МД типа "Описательная информация" | DMC-AUTOM-A-B3-00-00-00B-041A-A_001_ru-RU.xml | 001 |
Пример N 2 МД типа "Описательная информация" | DMC-AUTOM-A-B3-00-00-00C-041A-A_001_ru-RU.xml | 001 |
Пример МД типа "Каталог" | DMC-AUTOM-A-B3-10-00-01A-941A-A_001_ru-RU.xml | 001 |
Пример N 1 МД типа "Регламент ТО" | DMC-AUTOM-0-05-10-00-00A-00DA-A_001_ru-RU.xml | 001 |
Пример N 2 МД типа "Регламент ТО" | DMC-AUTOM-A-05-20-00-01A-000A-A_001_ru-RU.xml | 001 |
Пример N 3 МД типа "Регламент ТО" | DMC-AUTOM-A-05-40-00-01A-000A-A_001_ru-RU.xml | 001 |
Пример N 1 МД типа "Технологическая карта ТО (ремонта)" | DMC-AUTOM-A-A7-40-00-00A-292A-A_001_ru-RU.xml | 001 |
Пример N 2 МД типа "Технологическая карта ТО (ремонта)" | DMC-AUTOM-A-B3-10-01-00A-921A-A_001_ru-RU.xml | 001 |
Пример N 3 МД типа "Технологическая карта ТО (ремонта)" | DMC-AUTOM-A-B3-10-02-00A-921A-A_001_ru-RU.xml | 001 |
Пример N 4 МД типа "Технологическая карта ТО (ремонта)" | DMC-AUTOM-A-B3-20-00-00A-920A-A_001_ru-RU.xml | 001 |
Пример N 1 МД типа "Поиск неисправностей" | DMC-AUTOM-A-A7-40-00-01A-420A-A_001_ru-RU.xml | 001 |
Пример N 2 МД типа "Поиск неисправностей" | DMC-AUTOM-A-B3-00-00-01A-420A-A_001_ru-RU.xml | 001 |
Пример МД типа "Информация для экипажа (эксплуатирующего персонала)" | DMC-AUTOM-A-15-30-00-01A-131A-A_001_ru-RU.xml | 001 |
Пример МД типа "Нормативно-справочная информация" | DMC-AUTOM-A-00-00-00-00A-0A2A-D_001_ru-RU.xml | 001 |
Пример МД типа "Правила проекта" | DMC-AUTOM-A-00-00-00-00A-022A-D_001_ru-RU.xml | 001 |
Пример МД типа "Вспомогательный элемент публикации" (титульный лист) | DMC-AUTOM-A-00-00-00-00A-001A-A_001_ru-RU.xml | 001 |
Пример МД типа "Применяемость - перечень свойств" | DMC-AUTOM-A-00-00-00-00A-00WA-D_001_ru-RU.xml | 001 |
Пример МД типа "Применяемость - перечень условий" | DMC-AUTOM-A-00-00-00-00A-00QA-D_001_ru-RU.xml | 001 |
Пример МД типа "Применяемость - перечень эксплуатируемых экземпляров изделия" | DMC-AUTOM-A-00-00-00-00A-00PA-D_001_ru-RU.xml | 001 |
Пример МД типа "Контейнер" | DMC-AUTOM-A-B3-00-00-00A-041A-A_001_ru-RU.xml | 001 |
Примечания
1 Ознакомиться с интерактивным электронным техническим руководством, включающим МД из
таблицы Г.1, можно на официальном сайте ФГБУ "Институт стандартизации", подведомственного федеральному органу исполнительной власти в сфере стандартизации, указанном в
5.1.
2 Проверить соответствие МД стандартизованным схемам данных можно с использованием программного обеспечения "OpenVerify", расположенного на официальном сайте ФГБУ "Институт стандартизации", подведомственного федеральному органу исполнительной власти в сфере стандартизации, указанном в
5.1.
(справочное)
В иллюстрациях схем данных использованы графические обозначения, приведенные в
таблице Д.1.
Таблица Д.1
Перечень графических обозначений
Графическое обозначение | Описание |
Графические обозначения элементов |
| Элемент с текстовым содержанием. Символ "параграфа" в верхнем левом углу графического обозначения элемента показывает, что данный элемент может содержать текстовую информацию |
| Элемент с вложенными элементами. Знак "плюс" на правой границе графического обозначения элемента означает, что элемент может включать вложенные элементы |
| Обязательный элемент. Элемент, имеющий графическое обозначение со сплошным контуром, должен обязательно входить в файл |
| Необязательный элемент. Элемент, имеющий графическое обозначение с пунктирным контуром, может отсутствовать в файле |
| Повторяющийся обязательный элемент. Элемент, имеющий графическое обозначение со сплошным контуром и отметкой  внизу справа, должен обязательно входить в файл хотя бы один раз и может повторяться неограниченное количество раз |
| Повторяющийся необязательный элемент. Элемент, имеющий графическое обозначение с пунктирным контуром и отметкой  внизу справа, может отсутствовать в файле или может повторяться неограниченное количество раз |
Графические обозначения атрибутов |
| Свернутая группа атрибутов элемента (атрибуты у элемента есть, но не показаны на иллюстрации) |
| Раскрытая группа атрибутов элемента. Атрибут, имеющий графическое обозначение со сплошным контуром (пример - атрибут "id"), должен обязательно присутствовать в файле и быть заполненным. Атрибут, имеющий графическое обозначение с пунктирным контуром (пример - атрибут "issueType"), может отсутствовать в файле или быть незаполненным |
Графические обозначения, описывающие структуру документа |
| Строгая последовательность элементов. Элементы данных, приведенные справа от графического обозначения: - обязательно должны входить в файл в порядке, указанном на схеме (при соединении сплошной линией); - могут входить в файл в порядке, указанном на схеме (при соединении пунктирной линией) |
| Включение одного элемента из группы. Только один из элементов, приведенных справа от графического обозначения, должен входить в файл |
| Произвольное обязательное включение элементов из группы. Произвольное количество элементов, приведенных справа от графического обозначения, может входить в файл в любой последовательности (повторяемость одного элемента определяется графическим обозначением данного элемента). |
| Минимальное количество обязательных элементов указано цифрой под графическим обозначением |
| Произвольное необязательное включение элементов из группы. Произвольное количество элементов, приведенных справа от графического обозначения, может входить в файл в любой последовательности (повторяемость одного элемента определяется графическим обозначением данного элемента). Входящие элементы могут отсутствовать |
| Спецификация Консорциума Всемирной паутины W3C Extensible Markup Language (XML), версия 1.0 (5-я редакция), https://www.w3.org/TR/xml/ |
| Спецификация Консорциума Всемирной паутины W3C XML Schema Definition Language (XSD), версия 1.1, https://www.w3.org/TR/xmlschema11-1/ |
| Федеральный закон от 29 июля 2004 г. N 98-ФЗ "О коммерческой тайне" |
УДК 62(084.11):004.63:006.354 | |
Ключевые слова: электронная эксплуатационная документация, формат данных, модуль данных, схема данных |