Главная // Актуальные документы // Актуальные документы (обновление 01.03.2026 по 01.04.2026) // КлассификацияСПРАВКА
Источник публикации
М., 2024
Примечание к документу
Название документа
"Методическое пособие. Классификация и кодирование информационных моделей линейных объектов капитального строительства"
"Методическое пособие. Классификация и кодирование информационных моделей линейных объектов капитального строительства"
КЛАССИФИКАЦИЯ И КОДИРОВАНИЕ ИНФОРМАЦИОННЫХ МОДЕЛЕЙ
ЛИНЕЙНЫХ ОБЪЕКТОВ КАПИТАЛЬНОГО СТРОИТЕЛЬСТВА
Настоящее методическое пособие содержит разъяснения по применению классификатора строительной информации для задач классификации и кодирования элементов информационных моделей линейных объектов капитального строительства и является дополнением к методическому пособию "
Классификация и кодирование информационных моделей объектов капитального строительства. Основные положения"
[1].
Методическое пособие разработано авторским коллективом Общества с ограниченной ответственностью "Научно-инженерный центр цифровизации и проектирования в строительстве" (ООО "НИЦ ЦПС") под руководством В.А. Волкодава. Авторский коллектив разработчиков настоящего пособия выражает благодарность за содействие в разработке, консультировании и технической поддержке следующим коллегам:
- Ирина Щеканова (ООО "ИЦ "МиТ"/ГКУ "УДМС");
- Андрей Шишков (АО "Союздорпроект");
- Артур Штеньделис (ООО "ИЦ "МиТ"/АО "Союздорпроект");
- Дмитрий Пархоменко (ФАУ "ФЦС");
- Ренат Кольцов (ФАУ "ФЦС");
- Денис Петренко (ООО "ИндорСофт");
- Максим Овчинников (НПФ "Топоматик");
- Алексей Аниськин (ООО "Газпром проектирование");
- Игорь Рогачев (ОАО "РЖД");
- Мария Субботина (АО "СиСофт Разработка").
Настоящее методическое пособие предназначено для специалистов в области автоматизации процессов проектирования, разработки САПР и информационного моделирования в строительстве.
Положения настоящего пособия могут рассматриваться разработчиками ПО в качестве методического обеспечения при разработке специализированных программных решений ориентированных на автоматизацию процессов классификации и кодирования (декодирования) информационной составляющей элементов ЦИМ с применением классификатора строительной информации. Положения настоящего пособия не должны рассматриваться в качестве инструкций для процесса ручного <1> кодирования ЦИМ.
--------------------------------
<1> Под процессом "ручного" кодирования подразумевается кодирование элементов ЦИМ без применения специализированных программных решений (программных расширений, плагинов, пользовательских скриптов и прочее), позволяющих формировать и присваивать элементам модели кодовые обозначения автоматизированным или полуавтоматизированными способами.
Для профильных специалистов в области инженерных изысканий, проектирования, строительства и эксплуатации ОКС данное пособие носит справочный характер и может применяться в качестве дополнительных методических материалов при работе с ИМ ОКС в части реализации сценариев применения ЦИМ
(приложение Б), закодированных при помощи КСИ.
Представленная в настоящем пособии методика классификации и кодирования является универсальной, не зависит от используемого программного обеспечения и может быть применена в различных программных продуктах, ориентированных на разработку цифровых информационных моделей объектов капитального строительства.
2 Нормативные ссылки и сокращения
В настоящем методическом пособии использованы ссылки на следующие документы:
1)
ГОСТ Р 58908.1-2020 (ИСО 81346-1:2009) "Промышленные системы, установки, оборудование и промышленная продукция. Принципы структурирования и коды. Часть 1. Основные правила";
2)
ГОСТ Р 58908.12-2020 (ИСО 81346-12:2018) "Промышленные системы, установки, оборудование и промышленная продукция. Принципы структурирования и коды. Часть 12. Объекты капитального строительства и системы инженерно-технического обеспечения";
4)
ГОСТ 26804-2012 "Ограждения дорожные металлические барьерного типа. Технические условия";
В настоящем методическом пособии использованы следующие сокращения:
АР - архитектурные решения;
БД - база данных;
ВК - водоснабжение и канализация;
ИМ - информационная модель;
КиК - классификация и кодирование;
КР - конструктивные решения;
ОКС - объект капитального строительства.
САПР - система автоматизированного проектирования;
ПО - программное обеспечение;
ЦИМ - цифровая информационная модель;
BEP - BIM execution plan;
BPMN - business process management notification;
EIR - employer information requirements;
SSMS - SQL Server Management Studio.
В настоящем методическом пособии применены следующие термины с соответствующими определениями:
атрибут: Элемент данных для машиночитаемого описания свойства (3.1.6), отношения или класса (3.1.2). |
Примечание - Для целей настоящего раздела термины, примененные в тексте терминологических статей, выделены курсивом с указанием после такого термина в скобах номера соответствующей терминологической статьи
класс: Описание совокупности объектов (3.1.7), обладающих одинаковыми характеристиками (3.2.4). |
классификация: Процесс отнесения объектов (3.1.7) к определенным классам (3.1.2) в соответствии с критериями. |
3.1.4
система классификации: Построенный по известному множеству правил систематизированный набор классов (3.1.2), в которые могут группироваться объекты (3.1.7). |
3.1.5
уровень: Значение количественной величины, отсчитываемое по отношению к некоторому опорному значению. |
свойство: Конкретная характеристика (3.2.4), подходящая для описания и разграничения объектов (3.1.7) в рамках класса (3.1.2). |
объект: Любая часть воспринимаемого или воображаемого мира. |
система: Совокупность взаимосвязанных объектов (3.1.7), отделенных от окружающей среды и рассматриваемых в определенном контексте как единое целое. |
3.1.9
классификатор строительной информации; КСИ: Информационный ресурс, распределяющий информацию об
объектах капитального строительства (3.3.4) и ассоциированную с ними
информацию (3.3.14) в соответствии с ее
классификацией (3.1.3).
функция: Предполагаемая или выполненная цель или задача. |
аспект: Определенный способ рассмотрения объекта (3.1.7). |
3.1.12
местоположение: Предполагаемое или занятое пространство (3.3.1). |
3.1.13
структура: Организация отношений между объектами (3.1.7) системы (3.1.8), которая может быть описана посредством отношений часть/целое (состоит из/является частью). |
3.1.14
вход: Совокупность
объектов (3.1.7), необходимых для реализации
процесса (3.2.1).
3.1.15
выход: Совокупность
объектов (3.1.7), являющихся результатом реализации
процесса (3.2.1).
3.1.16 отношение: Единица информации, описывающая взаимодействие между элементами.
3.2 Базовые категории строительной информации
процесс: Совокупность взаимосвязанных или взаимодействующих видов деятельности, преобразующих входы (3.1.14) в выходы (3.1.15). |
3.2.2
ресурс: Объект (3.1.7), который используется или потребляется в ходе выполнения
процесса (3.2.1).
3.2.3
результат: Представление итогов
процесса (3.2.1) по типу вида деятельности и используемых
ресурсов (3.2.2).
характеристика: Отличительное свойство (3.1.6). |
| | ИС МЕГАНОРМ: примечание. Нумерация пунктов дана в соответствии с официальным текстом документа. | |
3.2.6 категория строительной информации: Высокоуровневый класс строительной информации, являющийся родительским для набора отдельных классов строительной информации.
3.3 Классы строительной информации
пространство: Ограниченный трехмерный объем, определяемый физически или теоретически. |
3.3.2
помещение: Пространство (3.3.1) в здании, ограниченное строительными конструкциями.
3.3.3
зона: Пространство (3.3.1) или пространства, предназначенные для выполнения определенной функции (3.1.10). |
3.3.4
объект (капитального) строительства: Здание, строение, сооружение, объект незавершенного строительства, за исключением некапитальных строений, сооружений и неотделимых улучшений земельного участка.
3.3.5
комплекс объектов (капитального) строительства: Совокупность одного или более
объектов (капитального) строительства (3.3.4), предназначенных для обеспечения выполнения минимум одной
функции (3.1.10) или вида деятельности.
3.3.6
строительный элемент: Составляющая часть какого-либо объекта строительства, имеющая характерную функцию (3.1.10), форму или расположение. |
3.3.7
функциональная система: Объект (3.1.7) с характеристиками (3.2.4), которые преимущественно представляют собой общую неотъемлемую функцию. |
3.3.8
техническая система: Объект, обладающий определенными характеристиками, который, как правило, представляет собой согласованное техническое решение и имеет определенное функциональное назначение. |
3.3.9
компонент: Продукт (изделие), используемый в качестве составной части собранного продукта (изделия), системы или установки. |
3.3.10
строительное изделие: Изделие, предназначенное для применения в качестве элемента зданий, сооружений и строительных конструкций. |
3.3.11
строительный материал: Материал, в т.ч. штучный, предназначенный для изготовления строительных изделий и возведения строительных конструкций зданий и сооружений. |
3.3.12
вспомогательный строительный ресурс: Строительный ресурс, предназначенный для оказания помощи в строительном процессе. |
3.3.13 трудовой ресурс: Участник строительного процесса.
информация: Сведения о фактах, концепциях, объектах, событиях и идеях, которые в данном контексте имеют вполне определенное значение. |
3.3.15
управление процессом: Скоординированная деятельность по контролю и управлению процессом (3.2.1). |
3.3.16 стадия жизненного цикла объекта капитального строительства: Период жизненного цикла объекта капитального строительства, характеризуемый его определенным состоянием.
3.3.17
процесс инженерных изысканий: Процесс (3.2.1) комплексного изучения природных и техногенных условий места размещения объекта строительства, сбор материалов, необходимых для принятия обоснованных проектных решений.
3.3.18
процесс проектирования: Процесс (3.2.1) создания информации, необходимой для реализации
процессов (3.2.1) строительства, эксплуатации, капитального ремонта и сноса здания или сооружения.
3.3.19
процесс строительства: Процесс (3.2.1), направленный на создание нового
объекта строительства (3.3.4).
3.3.20
процесс эксплуатации: Процесс (3.2.1) технической эксплуатации, заключающийся в поддержании технически исправного состояния строительной части объекта капитального строительства
(3.3.4).
3.3.21
процесс реконструкции: Процесс (3.2.1), направленный на изменение основных технико-экономических показателей
объекта строительства (3.3.4) или его назначения.
3.3.22
процесс капитального ремонта: Процесс (3.2.1), направленный на восстановление эксплуатационных показателей
объекта строительства (3.3.4) и/или его строительных элементов.
3.3.23
процесс сноса здания или сооружения: Процесс (3.2.1), направленный на ликвидацию
объекта строительства (3.3.4).
идентификатор: Атрибут (3.1.1), связанный с объектом (3.1.7) и предназначенный для того, чтобы отделить его от других объектов в определенном домене. |
кодовое обозначение: Идентификатор (3.4.1) конкретного объекта (3.1.7), сформированного в соответствии с требованиями к системе (3.1.8), в которой объект является составным с точки зрения одного или нескольких аспектов (3.1.11) этой системы. |
одноуровневое кодовое обозначение: Кодовое обозначение (3.4.2), присваиваемое с учетом объекта, частью которого является рассматриваемый компонентный объект в определенном аспекте (3.1.11). |
3.4.4
многоуровневое кодовое обозначение: Кодовое обозначение (3.4.2), состоящее из объединенных одноуровневых кодовых обозначений (3.4.3). |
4 Классификация и кодирование ИМ линейных ОКС
Данный раздел методического пособия описывает полный процесс классификации и кодирования элементов ЦИМ линейных ОКС.
Описание процесса разделено на отдельные этапы
(рисунок 4.2.1), для каждого из этапов процесса КиК приведены соответствующие схемы, инструкции, представлены примеры по их реализации для отдельных фрагментов тестовой ЦИМ и даны рекомендации по возможным способам автоматизации отдельных задач этапа. Атрибутивная информация рассматриваемых элементов ЦИМ приводится в табличной форме, согласно
рисунку 4.1.
Рисунок 4.1 - Форма отображения атрибутивной информации
для произвольного элемента ЦИМ
Для удобства восприятия информации, рекомендации общего характера и рекомендации по автоматизации отдельных задач, выделены курсивом и заключены в специальные текстовые блоки с соответствующими графическими обозначениями и имеют следующий вид:
| Пример рекомендации общего характера: при кодировании элементов ЦИМ, следует использовать последнюю версию классификатора строительной информации. |
| Пример рекомендации по автоматизации: для быстрого выбора в модели элементов одного класса (по КСИ), рекомендуется использование встроенного функционала среды проектирования ("Выбрать все экземпляры класса", "Выбрать подобные" и проч.). |
4.1 Описание тестовой ЦИМ
В качестве тестовой ЦИМ <2> использована модель разворотного съезда (
рисунки 4.1.1 -
3) участка автомобильной дороги Киевского шоссе, расположенного на территории Московской области.
--------------------------------
<2> Тестовая ЦИМ представлена в формате IFC.
Модель разработана компанией ООО "ИЦ "МиТ". ЦИМ тестовой модели имеет файловую структуру представления и состоит из отдельных подмоделей, разработанных в различных программных продуктах <3> и экспортированных в формат IFC.
--------------------------------
<3> Сводная тестовая ЦИМ была собрана из набора файлов IFC, экспортированных из Топоматик Robur, IndorCAD Road, Allplan 2024 и Tekla Structures.
Рисунок 4.1.1 - Общий 3D-вид и фрагмент сводной модели
разворотного съезда тестовой ЦИМ
Рисунок 4.1.2 - Фрагмент тестовой ЦИМ в IndorCAD Road
Рисунок 4.1.3 - Несущий каркас пролетного строения
тестовой ЦИМ в Tekla Structures
В качестве демонстрационных примеров по классификации и кодированию, из состава отдельных технических систем выделены следующие элементы ЦИМ (см.
рисунки 4.1.4 -
9):
- железобетонная свая промежуточной опоры;
- дорожный знак;
- балка барьерного ограждения;
- опора наружного освещения;
- железобетонная плита пролетного строения;
- дорожная одежда проезжей части.
Рисунок 4.1.4 - Элемент ЦИМ
"железобетонная свая промежуточной опоры"
Рисунок 4.1.5 - Элемент ЦИМ "дорожный знак"
Рисунок 4.1.6 - Элемент ЦИМ "балка дорожного ограждения"
Рисунок 4.1.7 - Элемент ЦИМ "опора наружного освещения" <4>
--------------------------------
<4> В тестовой ЦИМ опора наружного освещения замоделирована отдельными компонентами (опоры освещения, опорная пластина, болтовые соединения и т.п.). В данном примере опора наружного освещения рассматривается как отдельный составной компонент.
Рисунок 4.1.8 - Элемент ЦИМ
"железобетонная плита пролетного строения"
Рисунок 4.1.9 - Элемент ЦИМ "дорожная одежда"
4.2 Последовательность процесса классификации и кодирования
На
рисунке 4.2.1 представлена общая схема процесса классификации и кодирования элементов ЦИМ. На схеме обозначены отдельные этапы процесса (верхняя дорожка "Процесс КиК") и соответствующие им артефакты - документы или источники данных (нижняя дорожка "Информационные источники") <5>. Все артефакты сгруппированы в три тематические группы: требования к ЦИМ, КСИ и пользовательская документация по КиК. Для этапов процесса КиК, которые могут быть полностью автоматизированы (все задачи этапа могут быть реализованы без участия пользователя), назначены соответствующие значки автоматизации (иконки в виде шестеренок).
--------------------------------
<5> Исчерпывающее описание элементов нотации
BPMN 2.0 приведено в
[5].
Представленная схема процесса классификации и кодирования является универсальной и может применяться как для способа кодирования "сверху-вниз", так и способа "снизу-вверх" <6>.
--------------------------------
<6> Более подробная информация о способах кодирования элементов ЦИМ изложена в методическом пособии
[1].
Рисунок 4.2.1 - Общая схема процесса классификации
и кодирования ЦИМ (формат BPMN 2.0)
В
таблице 4.2.1 представлены описания для каждого из этапов процесса, соответствующих им артефактов и даны краткие рекомендации по степени возможной автоматизации (частичной или полной).
Таблица 4.2.1
Описание основных этапов процесса КиК
N этапа | Этап/артефакт процесса | Раздел МП | Описание, входы/выходы процесса, возможная степень автоматизации |
- | | - | Начало процесса классификации и кодирования элементов ЦИМ. |
| | | Первый этап процесса КиК, в ходе которого разрабатывается древовидная структура представления ЦИМ, используемая впоследствии для формирования многоуровневых кодовых обозначений ( этап 2.6 процесса). |
Входы: КТ Функциональные системы, КТ Технические системы Выходы: Структура ЦИМ |
Автоматизация: частичная, за счет применения готовых шаблонов системной декомпозиции. |
| | | Этап процесса КиК, в ходе которого формируется сводный перечень необходимых для заполнения атрибутов элементов. |
Входы: Нормативные требования к ЦИМ, EIR, BEP, КТ Характеристики Выходы: Спецификация пользовательских классов. |
Автоматизация: частичная, за счет преднастроенных списков атрибутов с привязкой к группам элементов. |
| | | Этап, по результатам которого производится определение требуемого количества аспектов кодирования для различных групп элементов ЦИМ (применяется в рамках этапа 2.5). |
Входы: группа требований к ЦИМ/ИМ. |
Автоматизация: частичная, за счет применения готовых шаблонов системной декомпозиции модели (этап 2.1) и преднастроенных списков атрибутов (этап 2.2). |
| | | Присваивание и заполнение значений атрибутов, отобранных в этапе 2.2. |
Входы: КТ Характеристики |
Автоматизация: частичная, за счет встроенных средств ПО. |
| | | Для всех кодируемых элементов ЦИМ, с учетом ранее отобранных аспектов представления системы (этап 2.3), производится присваивание соответствующих кодовых обозначений, выбранных по результатам классификации этих элементов. |
Входы: КТ Компоненты, КТ Помещения и зоны, дополнительные КТ КСИ (при необходимости). Выходы: Спецификация пользовательских классов. |
Автоматизация: частичная, за счет таблиц соответствия. |
| | | Этап, в рамках которого для всех кодируемых элементов ЦИМ происходит формирование и присваивание многоуровневых кодовых обозначений в ранее определенных аспектах (п. 2.3). |
Входы: Структура ЦИМ |
Автоматизация: полная. |
| | | В случае необходимости формирования полного кодового представления (составной код), для всех кодируемых элементов модели производится сборка и присваивание составных кодов. |
Автоматизация: полная. |
- | | - | Окончание процесса классификации и кодирования элементов ЦИМ. |
- | | | Совокупность нормативных требований к информационному составу элементов ЦИМ. |
- | | | Информационные требования заказчика (Employer's Information Requirements) |
- | | | План реализации проекта (BIM Execution Plan) |
- | | | Текстовое или графическое представление структуры ЦИМ (системная декомпозиция) |
- | | | Документ, содержащий исчерпывающую информацию о всех пользовательских типах и классах строительной информации |
- | | | Классификационная таблица из состава классификатора строительной информации. |
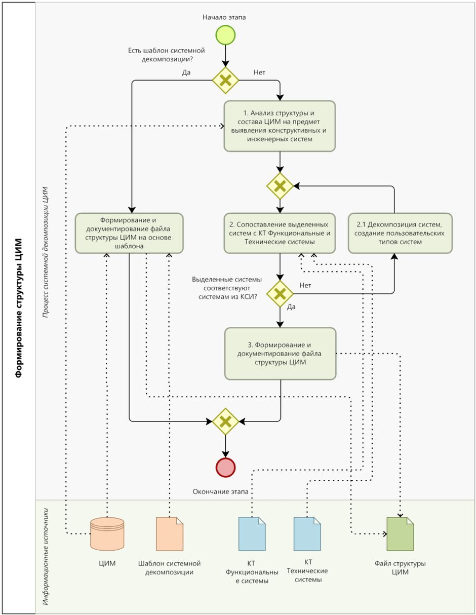
4.2.1 Формирование структуры ЦИМ (декомпозиция на системы и подсистемы)
Рисунок 4.2.1.1 - Схема
этапа (подпроцесса)
"2.1 Формирование структуры ЦИМ"
Таблица 4.2.1.1
Отнесение отобранных элементов модели к системам ЦИМ
N п. | Элемент | Код системы | Наименование системы |
1 | ЖБ свая промежуточной опоры | -A01.AB01.BB02/%%BB40 | Свайные фундаменты |
2 | Дорожный знак | =T01.ME01/%ME01 | Дорожные знаки |
3 | Балка барьерного ограждения | =P01.PJ02/%PJ02 | Ограждение проезжей части |
4 | Опора наружного освещения | =Q01.HH01/%%HH100 | Система наружного освещения |
5 | ЖБ плита пролетного строения | -C01.BP01.BN03/%BN03 | Плита пролетного строения |
6 | Дорожная одежда проезжей части | -U01.BQ01 | Конструкции мостового полотна |
По итогам выполнения данного
этапа должна быть разработана структура ЦИМ в формате
XML <7>. Основное назначение файла структуры ЦИМ заключается в хранении следующих данных:
--------------------------------
<7> Схема для
XML-документа "Структура ЦИМ" приведена в приложении Б
[1].
- код системы;
- наименование системы;
- аспект представления системы;
- код типа класса системы (в случае наличия);
- наименование типа системы;
- код родительской системы (в случае наличия).
Данная информация частично может быть получена и автоматизированным способом - запросом всех уникальных значений систем для атрибутов многоуровневых кодов элементов (атрибуты "КСИ Функциональный код многоуровневый", "КСИ Код продукта многоуровневый", "КСИ Место расположения"), однако информация о пользовательских типах систем не может быть получена подобным образом, поскольку кодовое обозначение компонента системы не включает в себя информацию о типе системы, в которую он входит.
| Одним из наиболее эффективных способов представления информации о системной декомпозиции ЦИМ (структуры модели) является применение специализированных блок-схем в формате ментальной карты. Формат ментальной карты позволяет наглядным способом отображать древовидные структуры данных [2]. В качестве промежуточного (рабочего) способа разработки структуры ЦИМ рекомендуется применять именно формат ментальной карты (см. рисунок 4.2.1.2). |
Рисунок 4.2.1.2 - Фрагмент ментальной карты,
содержащей перечень систем тестовой ЦИМ
| Большинство из существующих online-сервисов по разработке ментальных карт имеют функционал по экспорту своего содержимого в открытые форматы данных (например, FreeMind или RTF), позволяющие реализовать механизм экспорта данных из этих форматов в целевой формат файла структуры ЦИМ (.xml). |
Фактически, файл структуры ЦИМ описывает иерархическую структуру модели и может быть использован в качестве источника данных при формировании дерева представления проекта при работе со сводными моделями, в том числе и при формировании поисковых запросов (см.
приложение Б.1) и фильтров отображения элементов модели (см.
приложение Б.3).
Например, для отображения всех элементов модели, формирующих систему наружного водостока (код системы =
G01.JD01/%%JD20), необходимо сформировать следующий поисковый запрос (фильтр отображения), приведенный на
рисунке 4.2.1.3.
Рисунок 4.2.1.3 - Пример формирования поискового запроса
для системы "Система наружного водостока"
| Наиболее эффективным и быстрым способом фильтрации элементов модели является использование в запросах синтаксиса регулярных выражений [3] (в случае, если позволяет функционал применяемого ПО). |
Дополнительные примеры формирования различных видов поисковых запросов и способы фильтрации элементов модели приведены в
Приложении Б.1.
| Процесс системной декомпозиции во многом носит субъективный характер. Один и тот же ОКС может быть разделен на системы различными способами, в зависимости от сценариев применения ЦИМ. Для снижения вариативности системной декомпозиции рекомендуется использовать шаблоны системной декомпозиции ЦИМ. |
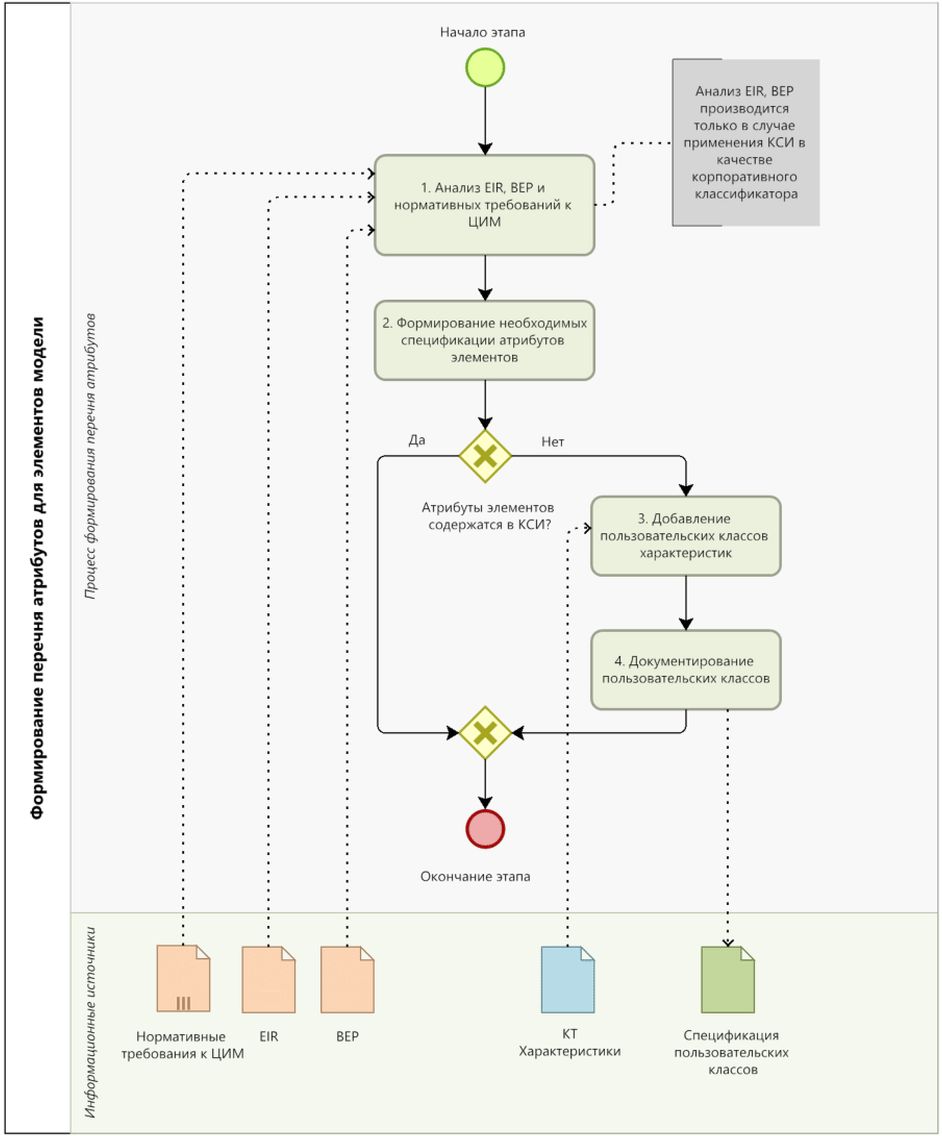
4.2.2 Формирование перечня атрибутов для элементов модели
Схема
этапа (подпроцесса) "2.2 Формирование перечня атрибутов для элементов модели" приведена на
рисунке 4.2.2.1.
Рисунок 4.2.2.1 - Схема
этапа (подпроцесса)
"2.2 Формирование перечня атрибутов для элементов модели"
Анализ плана реализации проекта (BEP) и информационных требований заказчика (EIR) производится только в том случае, если КСИ применяется в качестве корпоративного классификатора для решения задач информационного моделирования, определенных в рамках существующих в организации сценариев применения ЦИМ.
Под нормативными требованиями к ЦИМ понимается перечень требований, фигурирующих в существующей базе нормативно-технической документации в строительстве, на которые будет осуществляться проверка ЦИМ <8>. В
таблице 4.2.2.2 приведен пример подобного отбора атрибутов для элементов тестовой модели.
--------------------------------
<8> Проверка ЦИМ может быть осуществлена как на стороне проектировщика (внутренняя проверка, согласно существующим регламентам контроля качества ЦИМ и проектных решений), так и на стороне экспертизы (внешняя проверка, согласно существующим регламентам проверки ЦИМ).
Для атрибутов, отсутствующих в КТ "Характеристики" КСИ ("Заделка головы сваи в ростверк"), сформированы пользовательские классы характеристик <9>, которые задокументированы в соответствующем документе "Спецификация пользовательских классов" (см. приложение Б
[1]).
--------------------------------
<9> Пользовательские классы характеристик в модели можно распознать по наличию символа "
U" (
user-defined) в кодовом обозначении характеристики, например:
CPEU_0001,
CPGU_0001. Более подробная информация о пользовательских классах характеристик представлена в п. 4.3.1
[1].
Основное назначение этого документа заключается в хранении следующих пользовательских данных:
- код классификационной таблицы;
- код класса;
- наименование класса;
- код типа класса (в случае наличия);
- наименование типа класса.
Пример фрагмента документа "Спецификация пользовательских классов" для введенных классов пользовательских характеристик, приведен в
таблице 4.2.2.1.
Таблица 4.2.2.1
Пример табличного представления документа
"Спецификация пользовательских классов"
Код КТ | Код класса | Наименование класса |
Prp | CPGU_0001 | Глубина заделки головы сваи в ростверк, (см) |
Таблица 4.2.2.2
Пример формирование перечня атрибутов для элементов модели
N п. | Элемент | НТД, формулировка требования | Необходимые атрибуты | Атрибуты по КСИ |
1 | ЖБ свая промежуточной опоры | СП 24.13330.2021 8.8 Сопряжение свайного ростверка со сваями допускается предусматривать как свободно опирающимся, так и жестким. Свободное опирание ростверка на сваи должно учитываться в расчетах условно как шарнирное сопряжение и при монолитных ростверках должно выполняться путем заделки головы сваи в ростверк на глубину 5 - 10 см. | Глубина заделки головы сваи в ростверк <10> | Глубина заделки головы сваи в ростверк, (см)#CPGU_0001 |
2 | Балка барьерного ограждения | ГОСТ 26804-2012 5.3.2 Секции балки следует изготовлять из стального гнутого профиля с размерами 312x83x4 (3) по настоящему стандарту, марка стали ВСт3пс, ВСт3кп по ГОСТ 380. | Марка стали | Марка стали#MPM_0048 |
3 | ЖБ плита пролетного строения | СП 35.13330 7.19 Для конструкций мостов и труб следует применять тяжелый бетон классов по прочности на сжатие B20, B22,5, B25, B27,5, B30, B35, B40, B45, B50, B55 и B60. Бетон классов B22,5 и B27,5 следует предусматривать при условии, что это приводит к экономии цемента и не снижает других технико-экономических показателей конструкции. Бетон класса по прочности выше B60 (в том числе получаемый с помощью добавок, повышающих прочность) следует применять по техническим условиям. В зависимости от вида конструкций, их армирования и условий работы применяемый бетон должен соответствовать требованиям, приведенным в таблице 7.4. | Класс бетона | Класс бетона#MPM_0042 |
| Объем, (м3)#XPG_0007 |
--------------------------------
<10> В КТ "Характеристики" КСИ присутствует характеристика "Глубина заделки сваи#CPG_0004", которая может быть использована для проверки условий данного требования. В данном случае пользовательская характеристика введена для демонстрации способа задания пользовательских классов.
<11> Характеристика "Объем" введена для реализации сценария получения строительных объемов из ЦИМ (см.
Приложение Б).
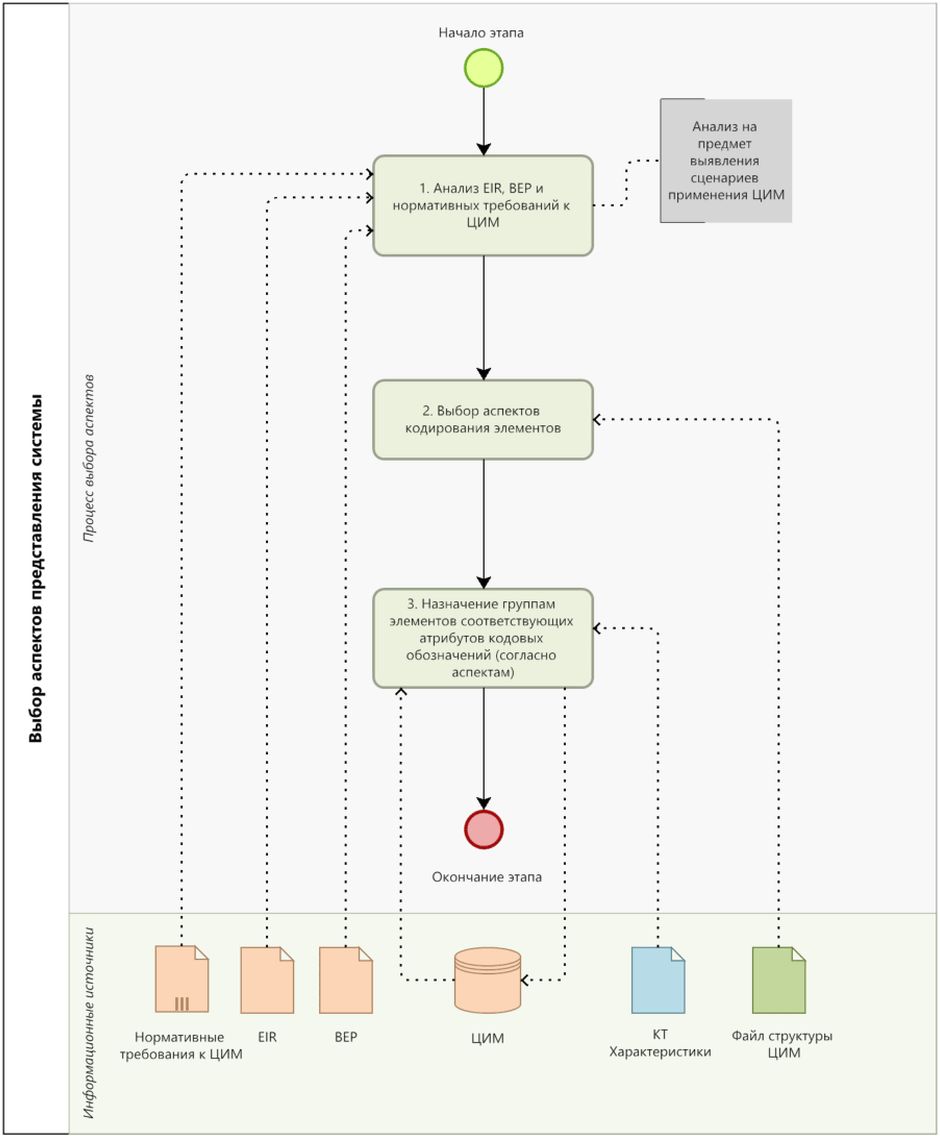
4.2.3 Выбор аспектов представления системы
Рисунок 4.2.3.1 - Схема
этапа (подпроцесса)
"2.3 Выбор аспектов представления системы"
Согласно КТ "Характеристики" КСИ, для каждого элемента модели могут быть назначены атрибуты, соответствующие следующим аспектам кодирования:
- аспект функции;
- аспект продукта;
- аспект положения;
- аспект типа класса;
- пользовательский аспект <12> (определяемый при необходимости).
--------------------------------
<12> Все пользовательские аспекты должны быть задокументированы так же, как и пользовательские классы и типы.
На практике необходимость применения нескольких или сразу всех аспектов для группы элементов возникает крайне редко, поэтому введение аспектов кодирования (в особенности пользовательских) должно быть обусловлено исключительно необходимостью их практического применения (обусловленной конкретными сценариями применения ЦИМ) и исходить из принципа минимальной достаточности.
| Например, если в сценариях использования ЦИМ отсутствуют задачи, связанные с проверкой расположения определенной группы элементов модели в каком-либо пространстве (сантехнические приборы в помещениях мокрых зон; единицы оборудования с повышенными шумовыми параметрами в непосредственной близости от спальных помещений и прочее), то для группы этих элементов заполнение соответствующих атрибутов ("КСИ Место расположения") является излишним и нецелесообразным. |
Для групп элементов, формирующих системы ЦИМ, согласно произведенной системной декомпозиции
(п. 4.2.1), вводятся соответствующие системам аспекты их представления. В
таблице 4.2.3.1 приведен пример выбора аспектов для элементов тестовой ЦИМ.
| Каждый элемент модели должен быть представлен минимум в одном аспекте. Исходя из рекомендаций [1] и существующей практики классификации и кодирования, в качестве "основного" аспекта для всех строительных конструкций и материалов принято считать аспект продукта (отражает то, как система возведена/смонтирована), для элементов технологических и инженерных систем здания - аспект функции (отражает основную функцию или функциональное назначение элемента и системы в целом, например: электроснабжение, обеспечение безопасности, и проч.). |
Таблица 4.2.3.1
Выбор аспектов представления для элементов тестовой ЦИМ
N п. | Элемент | Код системы | Применяемые аспекты кодирования |
1 | ЖБ свая промежуточной опоры | -A01.AB01.BB02/%%BB40 | Аспект продукта (-) |
2 | Дорожный знак | =T01.ME01/%ME01 | Аспект функции (=) |
3 | Балка барьерного ограждения | =P01.PJ02/%PJ02 | Аспект функции (=) |
4 | Опора наружного освещения | =Q01.HH01/%%HH100 | Аспект функции (=) |
5 | ЖБ плита пролетного строения | -C01.BP01.BN03/%BN03 | Аспект продукта (-) |
6 | Дорожная одежда проезжей части | -U01.BQ01 | Аспект продукта (-) |
| Для ускорения процесса кодирования ЦИМ, унификации атрибутивного наполнения элементов модели, и обеспечения возможности последующего добавления кодовых обозначений (в случае необходимости), рекомендуется добавлять элементам полный перечень атрибутов по КСИ (XNKC0001 .. XNKT0002), с заполнением значений атрибутов только для используемых аспектов. |
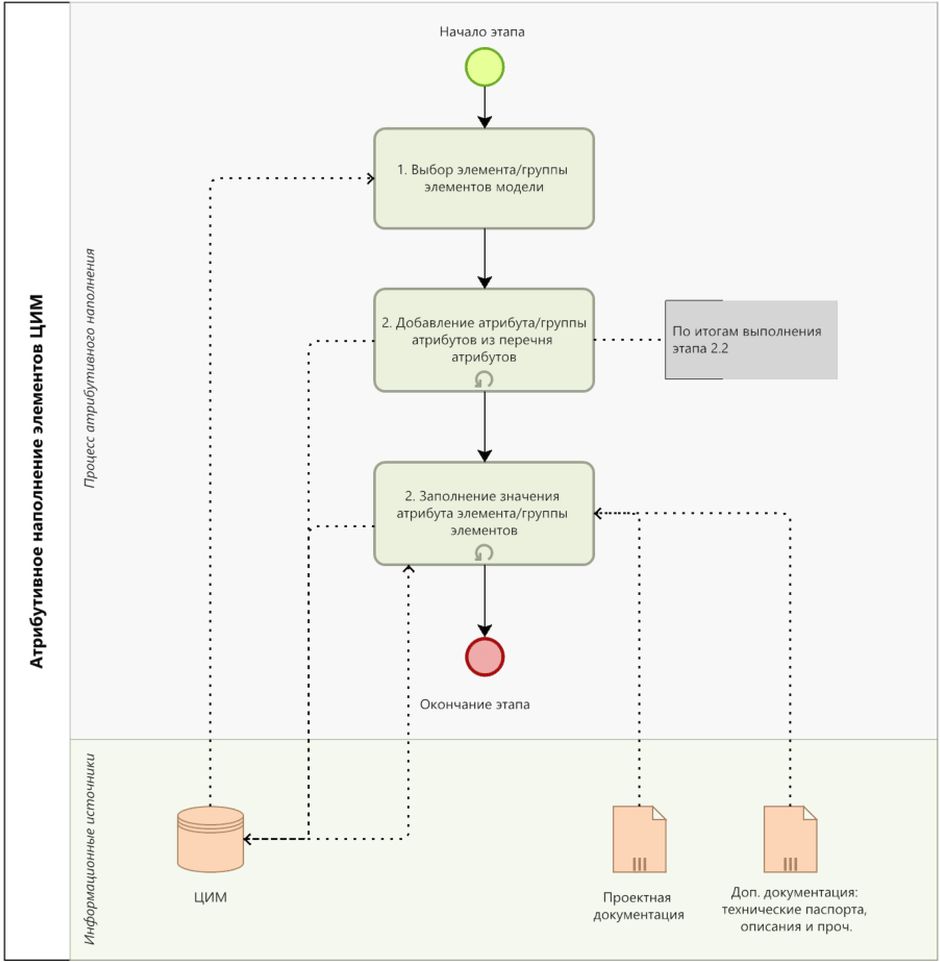
4.2.4 Атрибутивное наполнение элементов ЦИМ
Рисунок 4.2.4.1 - Схема
этапа (подпроцесса)
"2.4 Атрибутивное наполнение элементов ЦИМ"
Пример заполнения атрибутов для отобранных элементов ЦИМ, согласно сформированному перечню атрибутов
(п. 4.2.2), представлен в
таблице 4.2.4.1.
Таблица 4.2.4.1
Пример атрибутивного наполнения для элементов тестовой ЦИМ
N п. | Элемент | Атрибуты по КСИ | Значения атрибутов |
1 | ЖБ свая промежуточной опоры | Глубина заделки головы сваи в ростверк, (см)#CPGU_0001 <13> | 10 |
| Балка барьерного ограждения | Марка стали#MPM_0048 | ВСт3пс |
3 | ЖБ плита пролетного строения | Класс бетона#MPM_0042 | B30 |
Объем, (м3)#XPG_0007 | 105.1 |
--------------------------------
<13> Для атрибутов, имеющих количественные значения, согласно рекомендациям
[1], в наименования атрибутов добавлены обозначения единиц измерения.
| Для автоматизации процесса заполнения значений атрибутов по КСИ, рекомендуется ссылаться на значения из уже имеющихся "зашитых" атрибутов модели (например, системных или встроенных параметров), используя переходные таблицы (которые будут различаться в зависимости от применяемого ПО). Например, значение для атрибута "Объем#XPG_0003" может быть заимствовано из соответствующего встроенного (не редактируемого) параметра "Объем" и т.д. |
| Не все данные для заполнения атрибутов по КСИ могут изначально содержаться в составе ЦИМ, часть из этих данных может быть заимствована из проектной документации (текстовой части), технических паспортов изделий и прочее. Например, для элементов из таблицы 4.2.4.1 значения марки стали для балки барьерного ограждения (п. 2 таблицы) было взято из сертификата соответствия |
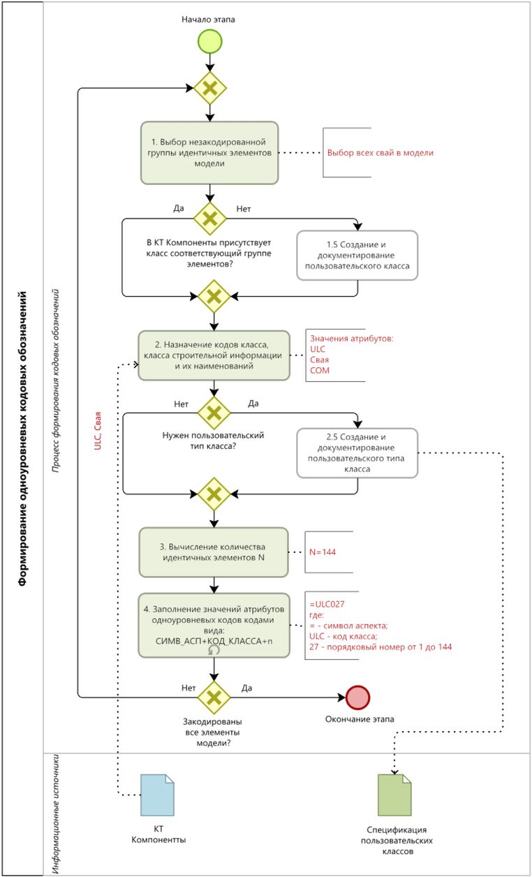
4.2.5 Формирование одноуровневых кодовых обозначений элементов
Схема
этапа (подпроцесса) "2.5 Формирование одноуровневых кодовых обозначений элементов" приведена на
рисунке 4.2.5.1. Пример формирования одноуровневых кодовых обозначений для элементов тестовой ЦИМ представлен в
таблице 4.2.5.1.
Рисунок 4.2.5.1 - Схема
этапа (подпроцесса) "2.5
Формирование одноуровневых кодовых обозначений элементов
Таблица 4.2.5.1
Одноуровневые кодовые обозначения
для элементов тестовой ЦИМ
N п. | Элемент | Класс СИ | Код класса | Наименование класса | Код продукта | Функц-й код | Код типа класса | Наименование типа класса |
| ЖБ свая промежуточной опоры | Com | ULC | Свая | -ULC027 | | | |
2 | Дорожный знак | Com | PHD | Знак | | =PHD008 | %PHD01 | Дорожный знак |
3 | Балка барьерного ограждения | Com | ULE | Балка | | =ULE025 | %ULE03 | Балка барьерного ограждения |
4 | Опора наружного освещения | Com | EAA | Осветительный прибор | | =EAA02 | %EAA01 | Светильник дорожный |
5 | ЖБ плита пролетного строения | Com | ULK | Плита | -ULK01 | | %ULK01 | Плита пролетного строения |
6 | Дорожная одежда проезжей части | TeS | AA | Дорожная одежда | -AA01 | | %AA01 | Дорожная одежда проезжей части |
Рисунок 4.2.5.2 - Пример пошаговой реализации алгоритма
формирования одноуровневых кодовых обозначений
(для элемента "ЖБ свая промежуточной опоры")
Рисунок 4.2.5.3 - Атрибутивный состав элемента тестовой ЦИМ
"ЖБ свая промежуточной опоры", по итогам реализации
| Для ускорения процесса формирования одноуровневых кодовых обозначений рекомендуется классифицировать элементы модели на этапе формирования элементных библиотек ЦИМ (семейства/типы/классы - в зависимости от используемого ПО). Назначение кодов классов на этапе разработки семейств позволит в значительной степени сократить трудозатраты при классификации элементов модели. |
| Фактически, одноуровневое кодовое обозначение элемента является его уникальным идентификатором в модели. |
| Для автоматизации процесса классификации (отнесения элемента модели к соответствующему классу из КСИ) рекомендуется разработка и применение переходных таблиц, устанавливающих соответствия между внутренними классами ПО (или формата) и классами КСИ (см пример в приложении Е [1]). Однако, применение переходных таблиц не является универсальным решением по причине того, что зачастую некоторые объекты моделируются системными категориями объектов, соответствующими другим классам. |
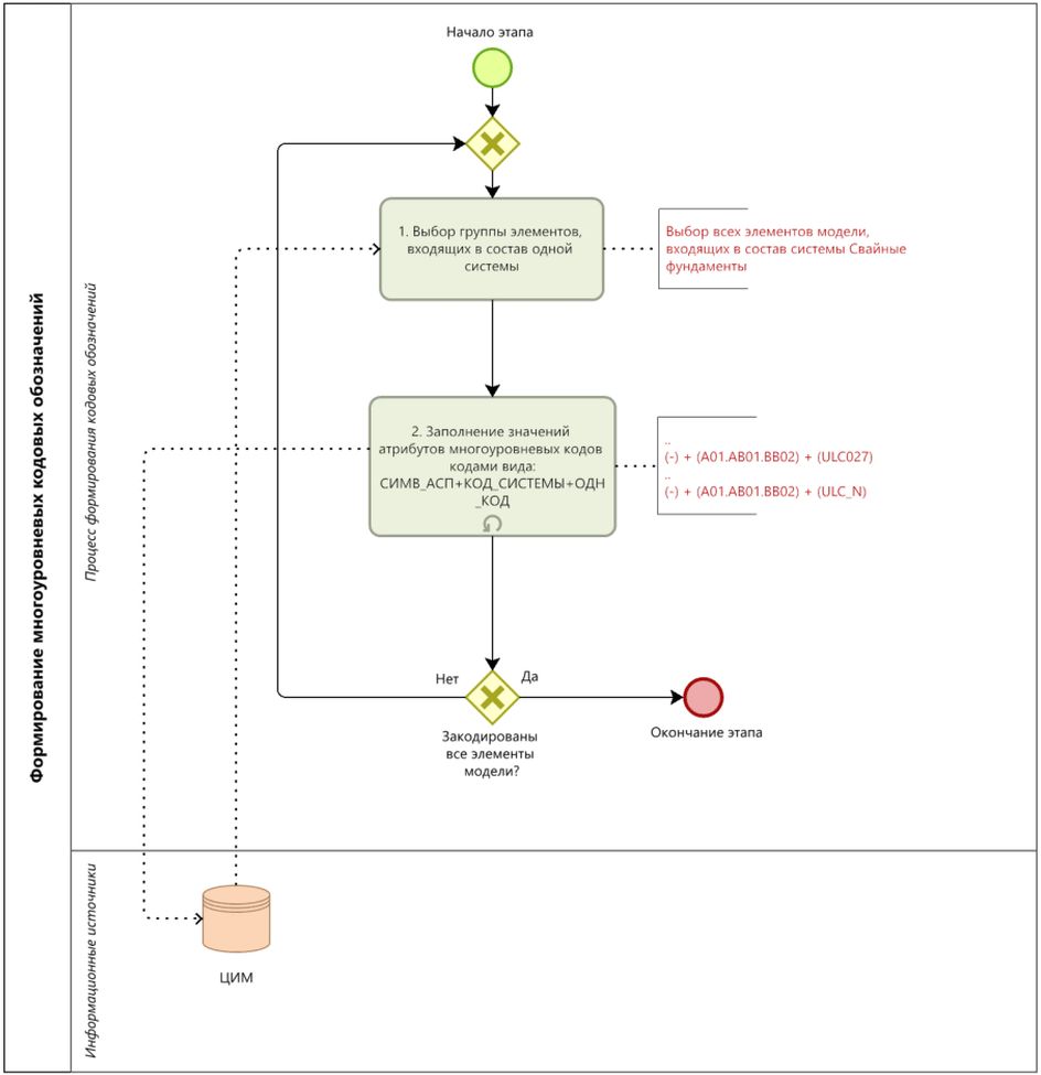
4.2.6 Формирование многоуровневых кодовых обозначений элементов
Схема
этапа (подпроцесса) "2.6 Формирование многоуровневых кодовых обозначений элементов" приведена на
рисунке 4.2.6.1. Пример формирования многоуровневых кодовых обозначений для элементов тестовой ЦИМ представлен в
таблице 4.2.6.1.
Формирование многоуровневых кодовых обозначений является одним из основных этапов всего процесса КиК, поскольку именно из многоуровневого кода элемента впоследствии извлекается информация о принадлежности элемента (группы элементов) определенной системе.
| | ИС МЕГАНОРМ: примечание. В официальном тексте документа, видимо, допущена опечатка: имеется в виду этап (подпроцесс) 2.6, а не 2.5. | |
Рисунок 4.2.6.1 - Схема
этапа (подпроцесса) "2.5
Формирование многоуровневых кодовых обозначений элементов
Таблица 4.2.6.1
Многоуровневые кодовые обозначения
для элементов тестовой ЦИМ
N п. | Элемент | Одноуровн. код | Код системы | Код продукта многоуровневый | Функциональный код многоуровневый | Место расположения |
| ЖБ свая промежуточной опоры | -ULC027 | -A01.AB01.BB02/%%BB40 | -A01.AB01.BB02.ULC027 | | |
2 | Дорожный знак | =PHD008 | =T01.ME01/%ME01 | | =T01.ME01.PHD008 | +++PK3p54.R.6,5 +U01.BP01.BN03.ULK01 |
3 | Балка барьерного ограждения | =ULE025 | =P01.PJ02/%PJ02 | | =P01.PJ02.ULE025 | |
4 | Опора наружного освещения | =EAA02 | =Q01.HH01/%%HH100 | | =Q01.HH01.EAA02 | |
5 | ЖБ плита пролетного строения | -ULK01 | -C01.BP01.BN03/%BN03 | -C01.BP01.BN03.ULK01 | | |
6 | Дорожная одежда проезжей части | -AA01 | -U01.BQ01 | -U01.BQ01.AA01 | | |
| | ИС МЕГАНОРМ: примечание. В официальном тексте документа, видимо, допущена опечатка: имеется в виду рисунок 4.2.6.2, а не 4.2.5.2. | |
Рисунок 4.2.6.2 - Пример пошаговой реализации алгоритма
формирования многоуровневых кодовых обозначений
(для элемента "ЖБ свая промежуточной опоры")
Рисунок 4.2.6.3 - Атрибутивный состав элемента тестовой ЦИМ
"ЖБ свая промежуточной опоры", по итогам реализации
4.2.6.1 Формирование кодовых обозначений для аспекта местоположения
Как было отмечено в
п. 4.2.3, формирование кодовых обозначений элементов в аспекте местоположения должно быть обусловлено необходимостью их применения <14>, которая устанавливается по результатам анализа сценариев применения ЦИМ и перечня нормативных требований.
--------------------------------
<14> За исключением пространств и зон, для которых аспект местоположения является "основным" аспектом представления в системе.
В качестве примера для формирования кодовых обозначений в аспекте местоположения рассмотрим элемент модели "Дорожный знак".
На
рисунке 4.2.6.1.1 показано фактическое расположение элемента в пространстве модели. Обозначенный знак дорожного смонтирован (точка установки) на ЖБ плите пролетного строения (
-ULK01), знак имеет координаты осевой привязки относительно оси трассы разворотного съезда ПК3+57 (
PK3p54) и установлен на правой стороне (
R) по ходу трассы, со смещение в 6,5 м (6,5). Многоуровневое кодовые обозначения плиты пролетного строения и будет являться кодовыми обозначениями для соответствующего атрибута дорожного знака
(таблица 4.2.6.1.1).
Рисунок 4.2.6.1.1 - Расположение знака дорожного движения
в аспекте осевой привязки <15> (+++)
--------------------------------
<15> Фрагмент рабочего пространства ПО IndorCAD Road при работе с тестовой ЦИМ
Рисунок 4.2.6.1.2 - Расположение знака
дорожного движения в аспекте точки установки (+)
Таблица 4.2.6.1.1
Кодовые обозначения для знака дорожного движения
в аспекте местоположения
Атрибут элемента | Значение атрибута | Элемент модели, на который указывает кодовое обозначение в аспекте местоположения |
КСИ Осевая привязка | +++PK3p54.R.6,5 +++KM3p545.R.6,5 | |
КСИ Точка установки | +C01.BP01.BN03.ULK01 | Плита пролетного строения (-C01.BP01.BN03.ULK01) |
--------------------------------
<16> Для данной тестовой ЦИМ пикеты, как вспомогательные элементы модели, не моделировались.
| | ИС МЕГАНОРМ: примечание. Нумерация рисунков дана в соответствии с официальным текстом документа. | |
Рисунок 4.2.6.1.4 - Атрибутивный состав элемента
тестовой ЦИМ "дорожный знак", по итогам его кодирования
в аспекте местоположения
| Для автоматизации процесса формирования кодовых обозначений в аспекте местоположения, можно воспользоваться "зашитыми" в ПО данными о нахождении элемента в определенном пространстве, расположения на поверхности другого элемента, либо осевой привязки. Если используемое ПО не хранит подобную информацию в атрибутах элемента, то получение кода пространства (или точки установки) решается путем перебора существующих пространств в ЦИМ с проверкой условия нахождения геометрического центра элемента внутри трехмерного объема <17>, формируемого пространством местоположения (или объектом, на который производится монтаж). |
--------------------------------
<17> Алгоритмическая задача "Местоположение точки", согласно
[4].
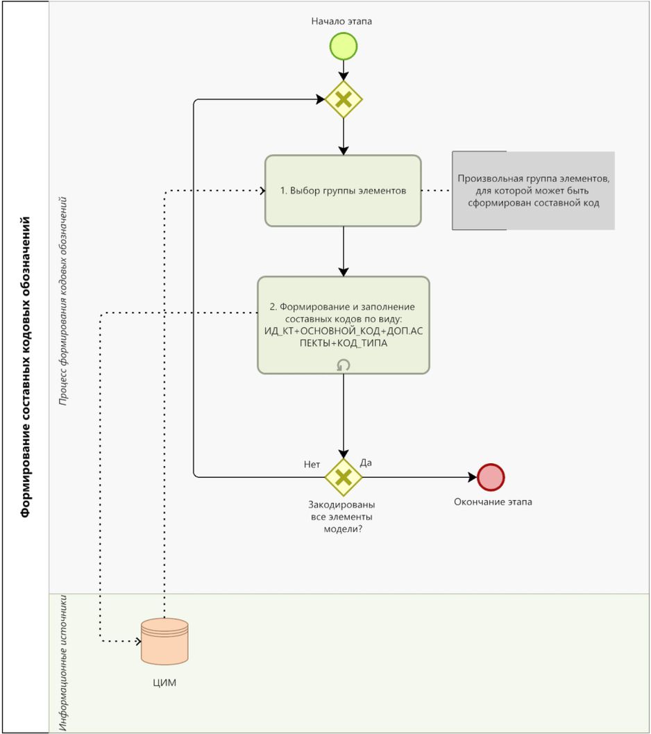
4.2.7 Формирование составных кодов элементов
Схема
этапа (подпроцесса) "2.7 Формирование составных кодов элементов" приведена на
рисунке 4.2.7.1.
Рисунок 4.2.7.1 - Схема
этапа (подпроцесса) "2.7
Формирование составных кодовых обозначений элементов"
| | ИС МЕГАНОРМ: примечание. В официальном тексте документа, видимо, допущена опечатка: приложение Б.5 отсутствует. | |
Этап формирования составных кодовых обозначений не является обязательным для исполнения и выполняются только в том случае, когда возникает необходимость формирования однострочного кодового обозначения, содержащего все классификационные признаки по КСИ. Подобная необходимость может быть вызвана, например, техническими ограничениями по передаче <18> (экспорту) данных ЦИМ или последующим применением составных кодов в качестве маркировочных обозначений (шильд) для элементов технологического или инженерного оборудования на стадии эксплуатации (см. приложение Б.5). Фактически, составной код элемента объединяет все существующие кодовые обозначения в единой строковое выражение, используя специализированный синтаксис. По этой причине данный
этап процесса КиК может быть полностью автоматизирован.
--------------------------------
<18> Например, в случае, когда для передачи данных из ЦИМ, программный модуль на стороне "принимающего" программного продукта может обрабатывать только один атрибут для каждого из элементов модели.
Обновленный атрибутивный состав для знака дорожного движения отображен на
рисунке 4.2.7.2.
Рисунок 4.2.7.2 - Атрибутивный состав элемента тестовой ЦИМ
"Дорожный знак", по итогам формирования составного кода
Пример формирования составных кодовых обозначений для элементов тестовой ЦИМ представлен в
таблице 4.2.7.1.
Таблица 4.2.7.1
Составные кодовые обозначения для элементов тестовой ЦИМ
N п. | Элемент | Класс СИ | Код типа класса | Код продукта многоуровневый | Функциональный код мног-вый | Место расп-ния | Составной код |
1 | ЖБ свая промежуточной опоры | Com | | -A01.AB01.BB02.ULC027 | | | <Com>-01.AB01.BB02.ULC027 |
2 | Дорожный знак | Com | %PHD01 | | =T01.ME01.PHD008 | | <Com>=T01.ME01.PHD008/%PHD01 |
3 | Балка барьерного ограждения | Com | %ULE03 | | =P01.PJ02.ULE025 | | <Com>=P01.PJ02.ULE025/%ULE03 |
4 | Опора наружного освещения | Com | %EAA01 | | =Q01.HH01.EAA02 | +++PK3p54.R.6,5 +U01.BP01.BN03.ULK01 | <Com>=Q01.HH01.EAA02/+++PK3p54.R.6,5/+U01.BP01.BN03.ULK01/%EAA01 |
5 | ЖБ плита пролетного строения | Com | %ULK01 | -C01.BP01.BN03.ULK01 | | | <Com>-C01.BP01.BN03.ULK01/%ULK01 |
6 | Дорожная одежда проезжей части | TeS | %AA01 | -U01.BQ01.AA01 | | | <TeS>-U01.BQ01.AA01/%AA01 |
СИСТЕМНАЯ ДЕКОМПОЗИЦИЯ ТЕСТОВОЙ ЦИМ
Таблица А.1
Перечень систем тестовой ЦИМ
Рисунок А.1 - Конструкции комбинированных фундаментов
-A01.AB01/%%AB50
Рисунок А.2 - Конструкции промежуточных опор
-B01.BL01/%%BL10
Рисунок А.3 - Конструкции крайних опор
-B01.BL02/%BL01
Рисунок А.4 - Опорные части
-B01.BH01/%BH01
Рисунок А.5 - Деформационные швы
-C01.BN01/%BN01
Рисунок А.6 - Конструкции пролетных строений
-C01.BP01
Рисунок А.7 - Сопряжение мостов с подходами
-C01.BN04/%BN04
Рисунок А.8 - Конструкции мостового полотна
-U01.BQ01
Рисунок А.9 - Система ливневой канализации
=G01.JD01/%%JD40
Рисунок А.10 - Система электроснабжения
=K01.HG01
Рисунок А.11 - Перильные ограждения
=P01.PJ01/%PJ01
Рисунок А.12 - Ограждение проезжей части
=P01.PJ02/%PJ02
Рисунок А.13 - Система наружного освещения
=Q01.HH01/%%HH100
Рисунок А.14 - Дорожные знаки
=T01.ME01/%ME01
ПРИМЕРЫ ПРАКТИЧЕСКОГО ПРИМЕНЕНИЯ СИСТЕМЫ КОДИРОВАНИЯ КСИ
Б.1 Формирование пользовательских запросов
Б.2 Получение количественных показателей ЦИМ
Б.2.1 Получение количественных показателей ЦИМ из БД "
CADLib Модель и Архив"
Б.2.2 Получение количественных показателей ЦИМ в "
CADLib Модель и Архив"
Б.2.3 Получение количественных показателей ЦИМ в
Autodesk Navisworks
Б.3 Структурирование данных ЦИМ
Б.3.1 Формирование структуры представления в "
CADLib Модель и Архив"
Б.3.2 Формирование структуры представления в
Autodesk Navisworks
Б.4 Проверка ЦИМ на нормативные требования
Б.4.1 Проверка величины заделки головы сваи
Б.4.2 Проверка марки стали для балок барьерного ограждения
Б.4.3 Проверка класса бетона для ЖБ плит пролетного строения
Б.1 Формирование пользовательских запросов
Одной из главных целей применения КСИ является реализация унифицированного способа извлечения данных из ИМ (вне зависимости от формата представления) и последующего их соотнесения с нормативными показателями (параметрами), регламентируемыми требованиями существующей базы нормативно-технической документации в строительстве. Унификация способа извлечения данных заключается в применении системы кодовых обозначений КСИ для элементов ИМ и последующем их использовании в формах запроса к ИМ со стороны механизмов доступа к данным
(рисунок Б.1.1).
Рисунок Б.1.1 - Принципиальная схема применения КСИ
при решении задач информационного моделирования
Реализация пользовательских запросов лежит в основе большинства сценариев применения ЦИМ: получение количественных показателей ЦИМ для формирования ведомостей объемов работ
(п. Б.2), структурирование данных ЦИМ для удобства навигации по ЦИМ
(п. Б.3), проверка ЦИМ на нормативные требования
(п. Б.4) и прочие.
Механизмы формирования пользовательских запросов к данным ЦИМ во многом зависят от формата представления ЦИМ, применяемого программного обеспечения, и его функциональных возможностей (и ограничений).
В данном разделе описаны базовые принципы формирования пользовательских запросов в ПО "CADLib Модель и Архив", Navisworks, а также показаны примеры формирования запросов к БД проекта "CADLib Модель и Архив" с применением языка структурированных запросов SQL (MSSQL).
Б.2 Получение количественных показателей ЦИМ
Для демонстрации возможностей применения КСИ при формировании ведомостей объемов работ (ВОР) из ЦИМ, выбраны задачи, представленные в
таблице Б.2.1.
Таблица Б.2.1
Перечень задач по извлечению
количественных показателей из ЦИМ
N зад. | Формулировка задачи | Запрос к ЦИМ |
1 | Получение объема монолитного железобетона для вида работ "Укладка бетонной смеси при устройстве железобетонной плиты пролетного строения". | Получить суммарный объем всех плит пролетного строения. |
| Получение показателей объемов работ для вида работ "Монтаж барьерного ограждения" | Получить суммарное количество балок барьерного ограждения. |
3 | Получение показателей объемов работ для вида работ "Монтаж железобетонных свай". | Получить суммарное количество всех ЖБ свай. |
Б.2.1 Получение количественных показателей ЦИМ из БД "CADLib Модель и Архив"
| | ИС МЕГАНОРМ: примечание. В официальном тексте документа, видимо, допущена опечатка: имеется в виду рисунок Б.2.1, а не Б.2.1.1. | |
Для получения доступа к БД ЦИМ "
CADLib Модель и архив", необходимо установить и запустить
SSMS <19>, и сформировать соответствующий запрос к БД тестового проекта. На
рисунке Б.2.1.1 приведен фрагмент схемы логической модели БД, на котором отображены таблицы
ObjectShadow,
Parameters_STR, и
ParamDefs, используемые при формировании запросов.
--------------------------------
<19> Для тестовой ЦИМ была развернута СУБД "MS SQL Server" и соответствующая ей система управления "Microsoft SQL Server Management Studio" (SSMS).
Рисунок Б.2.1 - Фрагмент схемы логической модели БД
"CADLib Модель и Архив"
В таблице ObjectShadow находится системная информация об элементах модели (уникальный идентификатор, наименование, статус и проч.), первичный ключ idObject таблицы ObjectShadow используется для связи с таблицей Parameters_STR, в которой хранятся все строковые значения атрибутов элементов модели. Связывание значений атрибутов с их наименования (таблица ParamDefs) реализуется через ключ idParaDef.
Рисунок Б.2.2 -
SQL-запрос на получение суммарного объема
всех плит пролетного строения (476.5 м3)
Рисунок Б.2.3 - SQL-запрос на получение суммарного
количества балок барьерного ограждения (373 шт.)
Рисунок Б.2.4 -
SQL-запрос на получение
суммарного количества свай (144 шт.)
Таким образом, все сформированные запросы к БД оперируют исключительно кодами КСИ, без каких-либо привязок к форматам представления ЦИМ <20> и соответствующим им характерным атрибутам (внутренним классам).
--------------------------------
<20> Изначальный формат разработки .rvt и последующий .ifc (по результатам экспорта из Autodesk Navisworks).
Данная особенность применения системы кодовых обозначений КСИ позволяет обойти существующие ограничения в виде требований к форматам представления ЦИМ и внутренним классам этих форматов, в которых должны быть представлены те или иные элементы модели.
Б.2.2 Получение количественных показателей ЦИМ в "CADLib Модель и Архив"
Для получения необходимых количественных показателей ЦИМ (согласно
таблице Б.2.1) в "
CADLib Модель и Архив" необходимо воспользоваться инструментом "Редактор отчетов". На
рисунках Б.2.2.1 -
7 показаны настройки редактора отчетов для задачи получения суммарного количества балок барьерного ограждения.
Рисунок Б.2.2.1 - Инструмент "Редактор отчетов"
в "CADLib Модель и Архив"
Рисунок Б.2.2.2 - Создание нового отчета
в инструменте "Редактор отчетов"
Рисунок Б.2.2.3 - Формирование наборов данных
Рисунок Б.2.2.4 - Выбор источника данных для отчета
Рисунок Б.2.2.5 - Формирование строки выражения для отбора
данных, используя инструмент "Мастер функций"
Рисунок Б.2.2.6 - Настройка параметров для таблицы экспорта
Рисунок Б.2.2.7 - Содержимое отчета с результатами
Б.2.3 Получение количественных показателей ЦИМ в Autodesk Navisworks
Для получения количественных показателей ЦИМ (согласно
таблице Б.2.1) в
Autodesk Navisworks необходимо воспользоваться инструментом "
Quantity TakeOff". На
рисунках Б.2.3.1 -
7 показаны настройки для получения суммарного количества балок барьерного ограждения.
Рисунок Б.2.3.1 - Задание условий поиска элементов модели
в окне "Поиск элементов"
Рисунок Б.2.3.2 - Сохранение поискового набора "%ULE"
Рисунок Б.2.3.3 - Выбор каталога для WBS <21>
--------------------------------
<21> WBS (Work Breakdown Structure) - структура распределения (разбивки) работ. Выбор конкретного вида WBS для данного примера не принципиален.
Рисунок Б.2.3.4 - Выборка элементов модели в отдельную
в группу "Special Structures <22>"
--------------------------------
<22> В данном примере, выбор конкретной группы из структуры Uniformat не имеет значения.
Рисунок Б.2.3.5 - Сопоставление свойств
для элементов выборки
Рисунок Б.2.3.6 - Экспорт количественных показателей
выборки в файл формата MS Excel
Рисунок Б.2.3.7 - Содержимое отчета с результатами
Б.3 Структурирование данных ЦИМ
Формирование настраиваемых структур представления данных ЦИМ позволяет группировать элементы модели согласно признакам отбора (принадлежность к одному классу/системе, одинаковый материал, нахождение в общем пространстве и прочие). Применение структур представления ЦИМ значительно повышает эффективность работы с элементами модели и позволяет использовать сформированные в процессе структурирования поисковые запросы для решения таких прикладных задач, как: получение объемов работ, проверки ЦИМ и прочее.
В
пп. Б 3.1 -
3.2 показаны примеры системной декомпозиции тестовой ЦИМ, согласно выделенным в
Приложении А системам КСИ.
Б.3.1 Формирование структуры представления в "CADLib Модель и Архив"
Для создания пользовательской структуры представления ЦИМ, основанной на системах, выделенных по результатам системной декомпозиции модели (см.
п. 4.2.1), в "
CADLib Модель и Архив" применяется комбинация инструментов "Создать выборку" и "Создать классификатор". Процесс создания пользовательской структуры ЦИМ для функциональной системы "Фундамент" (
-A01) отображен на
рисунках Б.3.1.1 -
7.
Рисунок Б.3.1.1 - Создание пользовательской выборки
в БД проекта
Рисунок Б.3.1.2 - Настройка условий фильтрации
пользовательской выборки для системы "Конструкции
комбинированных фундаментов" <23> -A01.AB01
--------------------------------
<23> Символ процента (%) в поле "Значение" не стоит путать с обозначением аспекта типа по КСИ. В данном случае он является спецсимволом и обозначает любое количество произвольных знаков после префикса '
-A01.AB01'. В данном примере поисковое выражение '
-A01.AB01%' может быть сокращено до '%
.AB01%', более подробная информация о регулярных выражениях представлена в
[3].
| | ИС МЕГАНОРМ: примечание. Нумерация рисунков дана в соответствии с официальным текстом документа. | |
Рисунок Б.3.1.5 - Настройка условий фильтрации
пользовательской выборки для системы
"Плитные фундаменты" -A01.AB01.BB01
Рисунок Б.3.1.6 - Настройка условий фильтрации
пользовательской выборки для системы
"Свайные фундаменты" -A01.AB01.BB02
Рисунок Б.3.1.7 - Фрагмент структуры ЦИМ в БД проекта
"CADLib модель и Архив" для функциональной системы
"Фундамент" (-A01)
Б.3.2 Формирование структуры представления в Autodesk Navisworks
В
Autodesk Navisworks механизм формирования структуры ЦИМ, так же как и в "
CADLib Модель и Архив" основан на формировании пользовательских запросов (поисковые наборы). Процесс создания пользовательской структуры ЦИМ для функциональной системы "Фундамент" (
-A01) отображен на
рисунках Б.3.2.1 -
6.
Рисунок Б.3.2.1 - Создание поискового набора
для функциональной системы "Фундамент" (-A01)
Рисунок Б.3.2.2 - Создание поискового набора
для функциональной системы "Конструкции
комбинированных фундаментов" -A01.AB01
Рисунок Б.3.2.3 - Создание поискового набора
для функциональной системы "Искусственное
основание" -A01.AB01.BA01
Рисунок Б.3.2.4 - Создание поискового набора
для функциональной системы "Плитные
фундаменты" -A01.AB01.BB01
Рисунок Б.3.2.5 - Создание поискового набора
для функциональной системы "Свайные
фундаменты" -A01.AB01.BB02
Рисунок Б.3.2.6 - Фрагмент структуры ЦИМ в
Autodesk
Navisworks для функциональной системы "Фундамент" (-A01)
Б.4 Проверка ЦИМ на нормативные требования
Реализация задач по проверке ЦИМ на предмет соответствия нормативным требованиям также базируется на механизме формирования пользовательских запросов с целью сопоставления значений параметров проверяемых элементов ЦИМ с нормируемыми значениями, согласно нормативной документации. Исключение составляет категория проверок, в той или иной степени задействующая геометрическое ядро применяемого ПО (проверка пересечений, "вложенности" и "смежности" для геометрического представления объектов модели и проч.) <24>.
--------------------------------
<24> Простейшие геометрические задачи (проверка нахождения точки внутри объема, получение координат геометрического центра объекта) могут быть решены на уровне запросов к БД
(п. Б.2.1), например, за счет применения хранимых процедур, в качестве исходных данных использующих данные о геометрическом представлении объектов модели (координаты вершин геометрической модели, координаты центра и прочее).
Для осуществления подобных проверок, помимо имеющихся значений атрибутивной информации, при помощи методов геометрического решателя <25> ПО вычисляются дополнительные параметры объектов, участвующие в реализации сценариев нормативных проверок, например: расстояние между поверхностями объектов, нахождение точек/линий пересечений и прочее.
--------------------------------
<25>
Geometric Constraint Solver - геометрический решатель САПР, более подробная информация представлена в
[6].
Таблица Б.4.1
Перечень нормативных проверок тестовой ЦИМ
N зад. | Формулировка требования | Запрос к ЦИМ |
1 | Сопряжение свайного ростверка со сваями допускается предусматривать как свободно опирающимся, так и жестким. Свободное опирание ростверка на сваи должно учитываться в расчетах условно как шарнирное сопряжение и при монолитных ростверках должно выполняться путем заделки головы сваи в ростверк на глубину 5 - 10 см. | Получить выборку свай, для которых значения параметра "Заделка головы сваи в ростверк, (см)#CPGU_0001" < 5 (см) |
2 | Секции балки следует изготовлять из стального гнутого профиля с размерами 312x83x4 (3) по настоящему стандарту, марка стали ВСт3пс, ВСт3кп по ГОСТ 380. | Получить выборку балок барьерного ограждения, для которых значения параметра "Марка стали#MPM_0048" не равно "ВСт3пс" или "ВСт3кп" |
3 | Для конструкций мостов и труб следует применять тяжелый бетон классов по прочности на сжатие B20, B22,5, B25, B27,5, B30, B35, B40, B45, B50, B55 и B60. Бетон классов B22,5 и B27,5 следует предусматривать при условии, что это приводит к экономии цемента и не снижает других технико-экономических показателей конструкции. Бетон класса по прочности выше B60 (в том числе получаемый с помощью добавок, повышающих прочность) следует применять по техническим условиям. В зависимости от вида конструкций, их армирования и условий работы применяемый бетон должен соответствовать требованиям, приведенным в таблице 7.4. | Получить выборку плит пролетного строения, для которых класс бетона ниже B30 (проверка значений параметра "Класс бетона#MPM_0042") |
Б.4.1 Проверка величины заделки головы сваи
Для осуществления проверок ЦИМ в "
CADLib Модель и Архив" применяется соответствующий инструмент "Проверка коллизий". Настройки для профиля проверки на величину заделки головы сваи в тело ростверка приведены на
рис. Б.4.1.1 -
6.
Рисунок Б.4.1.1 - Инструмент "Проверка коллизий"
в "CADLib Модель и Архив"
Рисунок Б.4.1.2 - Создание профиля проверки коллизий
Рисунок Б.4.1.3 - Настройка фильтра для объектов проверки
Рисунок Б.4.1.4 - Формирование групп объектов для проверки
Рисунок Б.4.1.5 - Настройка условий проверки
Рисунок Б.4.1.6 - Протокол проверки коллизий
Согласно протоколу проверки, в анализе участвовало 144 объекта (найденных по коду класса 'ULC'). По итогам анализа коллизий не выявлено.
Б.4.2 Проверка марки стали для балок барьерного ограждения
Настройки для проверки ЦИМ на нормируемые значения марок стали для балок барьерного ограждения в "
CADLib Модель и Архив" отображены
рис. Б.4.2.1 -
6.
Рисунок Б.4.2.1 - Инструмент "Проверка коллизий"
в "CADLib Модель и Архив"
Рисунок Б.4.2.2 - Создание профиля проверки коллизий
Рисунок Б.4.2.3 - Настройка фильтра для объектов проверки
Рисунок Б.4.2.4 - Формирование групп объектов для проверки
Рисунок Б.4.2.5 - Настройка условий проверки
Рисунок Б.4.2.6 - Протокол проверки коллизий
Согласно протоколу проверки, в анализе участвовало 373 объекта (найденных по коду типа класса '%ULE03'). По итогам анализа коллизий нс выявлено.
Б.4.3 Проверка класса бетона для ЖБ плит пролетного строения
Настройки для проверки ЦИМ на нормируемые значения класса бетона по прочности для плит пролетного строения в "
CADLib Модель и Архив" отображены
рис. Б.4.3.1 -
6.
Рисунок Б.4.3.1 - Инструмент "Проверка коллизий"
в "CADLib Модель и Архив"
Рисунок Б.4.3.2 - Создание профиля проверки коллизий
Рисунок Б.4.3.3 - Настройка фильтра для объектов проверки
Рисунок Б.4.3.4 - Формирование групп объектов для проверки
Рисунок Б.4.3.5 - Настройка условий проверки
Рисунок Б.4.3.6 - Протокол проверки коллизий
Согласно протоколу проверки, в анализе участвовало 4 объекта (найденных по коду типа класса '%ULK01'). По итогам анализа коллизий не выявлено.
| | ИС МЕГАНОРМ: примечание. Нумерация Приложений дана в соответствии с официальным текстом документа. | |
ПРИМЕРЫ КЛАССИФИКАЦИИ И КОДИРОВАНИЯ
ЭЛЕМЕНТОВ ЦИМ ЛИНЕЙНЫХ ОКС
Рисунок Г.1 - Элементы тестовой ЦИМ для систем:

Конструкции комбинированных фундаментов (-
A01.AB01/%%AB50);

Конструкции промежуточных опор (-
B01.BL01/%%BL10);

Опорные части (-
B01.BH01/%BH01).
Рисунок Г.2 - Элементы тестовой ЦИМ для систем:

Плита пролетного строения (-
C01.BP01.BN03/%BN03);

Продольные несущие элементы пролетного строения (-
C01.BP01.BN02/%BN02);

Ограждение проезжей части (=
P01.PJ02/%PJ02).
| | ИС МЕГАНОРМ: примечание. Здесь и далее нумерация рисунков дана в соответствии с официальным текстом документа. | |
Рисунок Г.2 - Элементы тестовой ЦИМ для систем:

Система ливневой канализации (=
G01.JD01/%%JD40);

Система распределения электроэнергии (=
K01/%%K20).
Рисунок Г.4.1 - Элементы верхнего и нижнего строений
ЖД пути для систем:

Нижнее строение пути (-
A01.BA01/%BA01);

Система водоотводных лотков (=
G01.JD01/%JD01);

Система обозначений (=
T01.ME01);

Конструкции балластных железнодорожных путей (-
R01.DA01).
Системная декомпозиция для фрагмента ЖД пути с закодированными компонентами, приведена на
рисунке Г.4.2.
Рисунок Г.4.2 - Системная декомпозиция
Рисунок Г.5 - Элементы водотока ЖД пути для систем:
| | ИС МЕГАНОРМ: примечание. Экспликация дана в соответствии с официальным текстом документа. | |

Основание (-
A01/%%A01);

Несущие конструкции стены (=
B01.BD01);

Система отведения жидкостей (=
G01.JD01).
Список использованных источников
| ФАУ "ФЦС", Классификация и кодирование информационных моделей объектов капитального строительства. Основные положения, Москва, 2024. |
| Д.Э.Х. Альфред В. Ахо, Структуры данных и алгоритмы, Москва: Издательский дом "Вильямс", 2010. |
| С.Л. Ян Гойвертс, Регулярные выражения. Сборник рецептов, 2-е издание, СПб: Символ-Плюс, 2016. |
| С. Скиена, Алгоритмы. Руководство по разработке, СПб: БХВ-Петербург, 2014. |
| А.Е. А.А. Белайчук, Свод знаний по управлению бизнес-процессами: BPM CBOK 3.0, Москва: Альпина Паблишер, 2016. |
| D.R. Beat  , Geometric Constraint Solving and Applications, Berlin: Springer, 1998. |