Главная // Актуальные документы // ГОСТ Р (Государственный стандарт)
СПРАВКА
Источник публикации
М.: Стандартинформ, 2020
Примечание к документу
Документ включен в Перечень документов в области стандартизации, в результате применения которых на добровольной основе обеспечивается соблюдение требований Федерального закона от 30.12.2009 N 384-ФЗ "Технический регламент о безопасности зданий и сооружений" (Приказ Росстандарта от 02.04.2020 N 687).

Документ введен в действие с 01.01.2021.
Название документа
"ГОСТ Р 58908.1-2020/МЭК 81346-1:2009. Национальный стандарт Российской Федерации. Промышленные системы, установки, оборудование и промышленная продукция. Принципы структурирования и коды. Часть 1. Основные правила"
(утв. и введен в действие Приказом Росстандарта от 30.06.2020 г. N 324-ст)

"ГОСТ Р 58908.1-2020/МЭК 81346-1:2009. Национальный стандарт Российской Федерации. Промышленные системы, установки, оборудование и промышленная продукция. Принципы структурирования и коды. Часть 1. Основные правила"
(утв. и введен в действие Приказом Росстандарта от 30.06.2020 г. N 324-ст)


Содержание


Утвержден и введен в действие
Приказом Федерального
агентства по техническому
регулированию и метрологии
от 30 июня 2020 г. N 324-ст
НАЦИОНАЛЬНЫЙ СТАНДАРТ РОССИЙСКОЙ ФЕДЕРАЦИИ
ПРОМЫШЛЕННЫЕ СИСТЕМЫ, УСТАНОВКИ,
ОБОРУДОВАНИЕ И ПРОМЫШЛЕННАЯ ПРОДУКЦИЯ.
ПРИНЦИПЫ СТРУКТУРИРОВАНИЯ И КОДЫ
ЧАСТЬ 1
ОСНОВНЫЕ ПРАВИЛА
Industrial systems, installations, equipment and industrial
products. Structuring principles and codes. Part 1. Basic
rules
(IEC 81346-1:2009, Industrial systems, installations and
equipment and industrial products - Structuring principles
and reference designations - Part 1: Basic rules, IDT)
ГОСТ Р 58908.1-2020/МЭК 81346-1:2009
ОКС 01.110
Дата введения
1 января 2021 года
Предисловие
1 ПОДГОТОВЛЕН Обществом с ограниченной ответственностью "Научно-инженерный центр цифровизации и проектирования в строительстве" (ООО "НИЦ ЦПС") на основе собственного перевода на русский язык англоязычной версии стандарта, указанного в пункте 4
2 ВНЕСЕН Техническим комитетом по стандартизации ТК 465 "Строительство"
3 УТВЕРЖДЕН И ВВЕДЕН В ДЕЙСТВИЕ Приказом Федерального агентства по техническому регулированию и метрологии от 30 июня 2020 г. N 324-ст
4 Настоящий стандарт идентичен международному стандарту МЭК 81346-1:2009 "Промышленные системы, установки и оборудование и промышленная продукция. Принципы структурирования и кодированные обозначения. Часть 1. Основные правила" (IEC 81346-1:2009 "Industrial systems, installations and equipment and industrial products - Structuring principles and reference designations - Part 1: Basic rules", IDT).
Наименование настоящего стандарта изменено относительно наименования указанного международного стандарта для приведения в соответствие с ГОСТ Р 1.5-2012 (пункт 3.5).
При применении настоящего стандарта рекомендуется использовать вместо ссылочных международных стандартов соответствующие им национальные стандарты, сведения о которых приведены в дополнительном приложении ДА
5 ВВЕДЕН ВПЕРВЫЕ
Правила применения настоящего стандарта установлены в статье 26 Федерального закона от 29 июня 2015 г. N 162-ФЗ "О стандартизации в Российской Федерации". Информация об изменениях к настоящему стандарту публикуется в ежегодном (по состоянию на 1 января текущего года) информационном указателе "Национальные стандарты", а официальный текст изменений и поправок - в ежемесячном информационном указателе "Национальные стандарты". В случае пересмотра (замены) или отмены настоящего стандарта соответствующее уведомление будет опубликовано в ближайшем выпуске ежемесячного информационного указателя "Национальные стандарты". Соответствующая информация, уведомление и тексты размещаются также в информационной системе общего пользования - на официальном сайте Федерального агентства по техническому регулированию и метрологии в сети Интернет (www.gost.ru)
Введение
0.1 Общие положения
Настоящий стандарт является дальнейшим развитием ранее введенных и уже отмененных стандартов (МЭК 60113-2, МЭК 60750) в области обозначения элементов (см. приложение A). Настоящий стандарт содержит методологическую базу по созданию моделей установок, машин, зданий и т.д.
Настоящий стандарт определяет:
- принципы структурирования объектов, включая сопутствующую информацию;
- правила формирования кодовых обозначений на основе полученной структуры объекта.
Благодаря применению изложенных в настоящем стандарте принципов структурирования становится возможной эффективная обработка больших объемов информации, ассоциированной со сложными техническими объектами.
Предлагаемые принципы структурирования и правила применения кодовых обозначений:
- могут применяться как для физических, так и для нефизических объектов;
- создают эффективную систему, в которой легко ориентироваться и которую легко обслуживать. Подобная система обеспечивает адекватное представление о рассматриваемой технической системе, поскольку ее составные структуры понятны и могут быть легко сформированы;
- поддерживают альтернативные варианты процессов проектирования и технологических процессов в жизненном цикле объекта, поскольку они основаны на последовательно установленных результатах этого процесса, а не на том, как выполняется сам процесс проектирования;
- позволяют применять более одного принципа кодирования при использовании нескольких аспектов представления. Данный метод также позволяет обрабатывать "старые" структуры совместно с "новыми", используя несколько однозначных идентификаторов;
- поддерживают параллельную работу и позволяют различным участникам процесса в рамках проекта добавлять и/или удалять данные по мере продвижения структурирования проекта;
- учитывают временной фактор в рамках жизненного цикла как важный фактор для применения различных структур, основанных на разных подходах к рассматриваемой технической системе;
- поддерживают индивидуальное управление при создании кодовых обозначений и позволяют обеспечивать возможность последующей интеграции отдельных модулей в более крупные конструкции.
Рассматриваемые в настоящем стандарте принципы также поддерживают возможность создания модулей многократного использования либо в виде функциональных спецификаций, либо в качестве физических результатов.
Примечание - Концепция модулей многократного использования относится, например, к производителям при создании модулей, не зависимых от контрактов, а также к операторам сложных узлов при описании требований для модулей, не зависимых от поставщиков.
Принципы структурирования и правила применения кодовых обозначений поддерживают параллельную работу и позволяют различным участникам процесса в рамках проекта добавлять и/или удалять данные по мере продвижения структурирования проекта.
Принципы структурирования и правила применения кодовых обозначений учитывают временной фактор в рамках жизненного цикла как важный фактор для применения различных структур, основанных на разных подходах к рассматриваемой технической системе.
0.2 Основные требования к настоящему стандарту
Основные требования к разработке принципов структурирования были изложены ранее, в первом издании стандарта МЭК 61346-1, однако эти требования не являются нормативными для целей настоящего стандарта.
Настоящий стандарт должен:
- быть применим ко всем техническим областям и обеспечивать возможность общего применения;
- применяться ко всем видам объектов и их составляющих, таким как установки, системы, сборные узлы, программное обеспечение, пространства и т.д.;
- последовательно применяться на всех этапах (то есть концептуальная разработка, планирование, спецификация, проектирование, разработка, построение, монтаж, ввод в эксплуатацию, эксплуатация, техническое обслуживание, вывод из эксплуатации, утилизация и т.д.) жизненного цикла интересующего объекта, то есть объекта, для которого необходима идентификация;
- предоставлять возможность однозначно идентифицировать произвольный объект, являющийся составной частью другого объекта;
- поддерживать интеграцию структур подобъектов из нескольких организаций в объекты других организаций без изменения исходных структур объектов и подобъектов, а также их документации;
- поддерживать представление объекта независимо от его сложности;
- быть легким в применении и понимании для пользователя;
- поддерживать применение компьютерных программных решений для концептуальной разработки, планирования, спецификации, проектирования, разработки, построения, монтажа, ввода в эксплуатацию, эксплуатации, технического обслуживания, вывода из эксплуатации, утилизации и т.д.
0.3 Обязательные характеристики стандарта
Обязательные характеристики стандарта были разработаны во время подготовки первого издания МЭК 61346-1.
Примечание - Данные характеристики касаются разработки системы классификации буквенных кодов в настоящем стандарте, а не ее применения. Поэтому они не являются нормативными для целей настоящего стандарта.
- Настоящий стандарт не содержит правил и ограничений, которые запрещают его использование в технической сфере.
- Настоящий стандарт охватывает все его возможные применения во всех технических областях.
- Настоящий стандарт поддерживает обращение информации к объектам на всех этапах их жизненного цикла.
- Настоящий стандарт должен позволять формировать обозначения объектов на любом из этапов жизненного цикла на основе имеющейся информации.
- Настоящий стандарт поддерживает идентификацию объектов на основе принципа отношений типа часть/целое.
- Настоящий стандарт содержит правила, которые позволяют формировать однозначные обозначения.
- Настоящий стандарт открыт для дальнейшего расширения системы обозначений.
- Настоящий стандарт поддерживает принципы модульности и повторного использования объектов.
- Настоящий стандарт поддерживает описание различных точек зрения различных пользователей на объект.
- Настоящий стандарт содержит правила для толкования обозначений там, где это необходимо.
На рисунке 1 представлен обзор международных стандартов, обеспечивающих согласованную систему обозначений, документирования и представления информации.
--------------------------------
<1> Отменен. Действует IEC/IEEE 82079-1:2019.
Рисунок 1 - Международные стандарты, обеспечивающие
согласованную систему обозначений документирования
и представления информации
1 Область применения
Настоящий стандарт устанавливает общие принципы структурирования систем, включая структурирование информации о самих системах.
На основе данных принципов приведены правила и указания для формирования однозначных кодовых обозначений для объектов произвольной системы.
Кодовое обозначение идентифицирует объекты с целью создания и поиска информации об объекте и, в случае реализации, о его соответствующем компоненте.
Кодовое обозначение, расположенное на компоненте рассматриваемой системы, является ключевым параметром для поиска информации об этом объекте среди различных видов документации.
Принципы, изложенные в настоящем стандарте, являются общими и применимы ко всем техническим областям (например, машиностроение, электротехника, строительство, технологическое проектирование). Их можно использовать как для систем, основанных на различных технологиях, так и для систем, объединяющих несколько технологий.
2 Нормативные ссылки
В настоящем стандарте использованы нормативные ссылки на следующие стандарты. Для датированных ссылок применяют только указанное издание ссылочного стандарта, для недатированных - последнее издание (включая все изменения).
ISO/IEC 646, Information technology - ISO 7-bit coded character set for information interchange (Информационные технологии. Набор ISO 7-битовых кодированных знаков для обмена информацией)
3 Термины и определения
В настоящем стандарте применены следующие термины с соответствующими определениями:
3.1 объект (object): Сущность, рассматриваемая в процессе разработки, реализации, использования и утилизации.
Примечание 1 - Объект может являться физической или нефизической "вещью", то есть всем тем, что может существовать, существует или существовало ранее.
Примечание 2 - Объект обладает связанной с ним информацией.
3.2 система (system): Совокупность взаимосвязанных объектов, отделенных от окружающей среды и рассматриваемых в определенном контексте как единое целое.
Примечание 1 - Система, как правило, определяется для достижения поставленной задачи, например путем осуществления определенной функции.
Примечание 2 - Элементами системы могут быть естественные или искусственные материальные объекты, а также способы мышления и их результаты (например, формы организации, математические методы, языки программирования).
Примечание 3 - Система считается отделенной от окружающей среды и от других внешних систем воображаемой границей, которая разрывает связь между ними и системой.
Примечание 4 - Термин "система" требует уточнения, если из контекста не ясно, к чему он относится, например, система управления, колориметрическая система, система единиц, система передачи.
Примечание 5 - Если система является частью другой системы, ее можно считать объектом согласно определению, представленному в настоящем стандарте.
3.3 аспект (aspect): Определенный способ рассмотрения объекта.
[ИСТОЧНИК: МЭК 60050-151, пункт 11-27, модифицировано]
3.4 процесс (process): Совокупность взаимодействующих операций, посредством которых материал, энергия или информация преобразуются, транспортируются или хранятся.
Примечание - В контексте настоящего стандарта термин "процесс" относится к производственному процессу (сборка, строительство, установка и т.д.), посредством которого реализуется объект.
[ИСТОЧНИК: МЭК 60050-351, пункт 21-43, модифицировано]
3.5 функция (function): Предполагаемая или выполненная цель или задача.
3.6 продукт (product): Предполагаемый или достигнутый результат труда, естественного или искусственного процесса.
3.7 компонент (component): Продукт (изделие), используемый в качестве составной части собранного продукта (изделия), системы или установки.
3.8 местоположение (location): Предполагаемое или занятое пространство.
3.9 структура (structure): Организация отношений между объектами системы, которая может быть описана посредством отношений часть/целое (состоит из/является частью).
3.10 идентификатор (identifier): Атрибут, связанный с объектом и предназначенный для того, чтобы отделить его от других объектов в определенном домене.
3.11 кодовое обозначение (reference designation): Идентификатор конкретного объекта, сформированного в соответствии с требованиями к системе, в которой объект является составным с точки зрения одного или нескольких аспектов этой системы.
3.12 одноуровневое кодовое обозначение (single-level reference designation): Кодовое обозначение, присваиваемое с учетом объекта, частью которого является рассматриваемый компонентный объект в определенном аспекте.
Примечание - Одноуровневое кодовое обозначение не включает в себя иные кодовые обозначения объектов верхнего или нижнего уровней.
3.13 многоуровневое кодовое обозначение (multi-level reference designation): Кодовое обозначение, состоящее из объединенных одноуровневых кодовых обозначений.
3.14 система кодовых обозначений (reference designation set): Набор из двух или более кодовых обозначений, присвоенных объекту, по меньшей мере одно из которых будет однозначно идентифицировать данный объект.
4 Понятия
4.1 Объект
Определение термина "объект" носит очень общий характер (см. 3.1) и охватывает все элементы, над которыми осуществляются действия на протяжении всего жизненного цикла системы.
Большинство объектов имеют физическое воплощение, поскольку они материальны (например, трансформатор, лампа, клапан, здание). Однако существуют объекты, которые не имеют физического воплощения, но существуют для определенных целей, например:
- объект существует только посредством существования его подобъектов, таким образом, рассматриваемый объект определен для целей структурирования (то есть системы);
- для идентификации совокупности информации.
Настоящий стандарт не проводит различий между объектами, которые имеют физическое воплощение, и объектами, которые его не имеют. Оба типа объектов могут быть идентифицированы и интерпретированы на протяжении жизненного цикла системы.
Не существует подлинных правил определения объекта. Фактически, проектировщик или инженер решает, что объект существует и устанавливает необходимость в том, чтобы идентифицировать этот объект.
Когда объект определен, с ним ассоциируется некоторая информация. Эта информация может изменяться на протяжении жизненного цикла объекта и системы.
На рисунке 2 показан объект, для которого поверхность каждой стороны куба представляет собой один из аспектов его рассмотрения. Это представление объекта используется в дальнейших рисунках для объяснения понятий.
Рисунок 2 - Объект
Объект определяется, когда существует потребность конкретно в этом объекте.
Объект удаляется, когда он больше не требуется.
Примечание 1 - Объект также может быть удален, если обнаруживается, что его свойства реализованы иным объектом. Это часто имеет место при проектировании, когда объекты изначально могут быть четко подразделены, а позже выясняется, что их можно объединить или сгруппировать.
Примечание 2 - Удаление физического объекта не означает то же самое, что и полное удаление объекта, поскольку информация об объекте может быть сохранена.
4.2 Аспект
Если необходимо изучить внутренние составляющие объекта или взаимосвязи этого объекта с другими объектами (в рамках рассматриваемой системы), может быть полезным рассмотрение этих объектов с различных точек зрения. В настоящем стандарте такие точки зрения называются аспектами.
Аспекты действуют в качестве некоторых условных фильтров для объекта (см. рисунок 3) и выделяют именно ту информацию, которая имеет отношение к рассматриваемому объекту. Аспекты, рассматриваемые в настоящем стандарте, направлены на следующее:
- то, для чего предназначен объект или то, что он на самом деле делает, - аспект функции;
- каким образом объект делает то, для чего он предназначен, - аспект продукта;
- предполагаемое или фактическое расположение объекта в пространстве - аспект местоположения.
Рисунок 3 - Аспекты объекта
Кроме того, в случаях, когда ни один из вышеупомянутых аспектов не является подходящим или достаточным, могут применяться и иные аспекты (см. 5.6).
Само понятие аспекта в настоящем стандарте используется для задач структурирования рассматриваемых систем.
При рассмотрении объекта с точки зрения его аспекта учитываются только его составные части (подобъекты), которые имеют отношение к данному аспекту. Могут существовать иные подобъекты, но они не будут иметь отношения к рассматриваемому аспекту. С другой стороны, может случиться так, что подобъект рассматривается ввиду различных аспектов, если этот подобъект имеет отношение ко всем аспектам.
Когда подобъект распознается посредством аспекта объекта, становится доступной вся информация о подобъекте, включая информацию, относящуюся к другим аспектам данного подобъекта.
4.3 Техническая система
"Техническая система" - это группа компонентов, работающих совместно для достижения определенной цели.
Техническая система - это некоторая "инфраструктура" для процесса, состоящего из ряда действий, таких как приготовление пищи, сортировка, транспортирование, сварка и вождение, ориентированных на достижение намеченного результата. Компоненты технической системы являются статической предпосылкой для последующей динамической деятельности процесса.
Примечание - Один и тот же компонент может быть частью (иметь определенное значение) сразу в нескольких технических системах.
Техническая система может быть поставлена как законченная собранная система. Однако компоненты технической системы могут поставляться или отдельно в виде собранных деталей, или в составе других систем. В таком случае сборку технической системы завершают во время монтажа и подключения компонентов.
С точки зрения структурирования, техническая система рассматривается как объект, а его компоненты - как физические подобъекты.
4.4 Структурирование
Для эффективного проектирования, изготовления, эксплуатации и технического обслуживания системы, сама система и информация о ней обычно делятся на части. Каждая из этих частей также может подразделяться на части. Это последовательное разбиение на части и организация этих частей воедино называется "структурирование".
Структуры используются:
- для организации информации о системе, то есть о том, как информация распределяется между различными документами и/или комплектами информации (см. МЭК 62023);
- для организации содержания внутри каждого документа (см. примеры в МЭК 61082-1);
- для навигации по информации в системе;
- для формирования кодовых обозначений (см. раздел 6).
4.5 Функция
Целью технической системы является выполнение некоторого технического процесса, посредством которого входные величины (энергия, информация, вещество) преобразуются в выходные величины (энергия, информация, вещество) с учетом определенных параметров процесса.
В контексте настоящего стандарта "функция" означает задачу объекта, не принимая во внимание особенности ее выполнения. Такой объект может быть частью рассматриваемой технической системы и при дальнейшем планировании ассоциироваться с другими структурами.
На рисунке 4 показан пример функции и ее подфункций.
┌────────────────────────────┐
Жидкость 1 ───┤ Объект, предназначенный ├── Жидкость 2
Вещество 1 ───┤для производства жидкости 2 │
└───────────────┬────────────┘
v
┌────────────────────────────────────────────┐
│ ┌───────────────┐ ┌───────────────┐│
│ │ Объект, │ │ Объект, ││
Жидкость 1 ────┼─┤предназначенный├─────────┤предназначенный├┼─── Жидкость 2
│ │для нагревания │ ┌────┤для смешивания ││
│ └───────────────┘ │ └───────────────┘│
│ ┌───────────────┐ │ │
│ │ Объект, │ │ │
Вещество 1 ────┼─┤предназначенный├────┘ │
│ │для измельчения│ │
│ └───────────────┘ │
└────────────────────────────────────────────┘
Рисунок 4 - Функция и ее подфункции
4.6 Продукты и компоненты
Продукт обычно определяется как результат некоторого процесса. Результатом процесса обычно является то, что:
- предназначено для продажи (например, готовый продукт);
- предназначено для доставки (по договоренности между двумя сторонами);
- предназначено для использования в качестве составляющей в другом процессе в качестве материала или инструмента.
Таким образом, все, что подлежит сдаче или поставке, является продуктом независимо от рода этой поставки. Поэтому техническую систему или установку тоже можно рассматривать как продукт, поскольку они являются результатом процесса и также подлежат приемке или поставке.
Примечание 1 - Продукт обычно имеет номер составной части, обозначение типа и/или наименование. Продукт также может быть идентифицирован по номеру заказа.
Для поставляемого объекта также поставляется структура представления системы, ориентированная на продукт, которая показывает, как поставщик организовал подобъекты в отношении поставляемого продукта, то есть как другие продукты используются в качестве компонентов поставляемого продукта. Такой объект может быть частью спроектированной технической системы и на последующих этапах ассоциироваться с другими структурами.
Структура системы, ориентированная на продукт, обычно указывает, как организованы поставляемые компоненты технической системы.
Примечание 2 - Структура представления системы, ориентированная на продукт, обычно совпадает со структурой, используемой в перечнях объектов технической системы, например со структурой списка составных частей в соответствии с МЭК 62023 и МЭК 62027.
Компонент - это продукт, доставляемый поставщиком или производимый на предприятии-изготовителе и адаптируемый к реальным потребностям, например путем настройки, для того чтобы служить компонентом в контексте рассматриваемой системы (см. рисунок 5).
Примечание 3 - Компоненты обычно являются продуктами процессов в других технических системах, отличных от рассматриваемой.
Примечание 4 - Продукт, произведенный в процессе, выполняемом рассматриваемой системой, не должен рассматриваться как компонент этой системы и ее структуры. Он может также иметь структуру продукта, но она имеет отношение к другому объекту, не связанному с рассматриваемым.
Рисунок 5 - Понятия продукта, компонента, типа,
отдельного объекта и экземпляра
Поэтому, чтобы избежать возможной путаницы, термин "компонент" используется в настоящем стандарте, когда речь идет о продуктах, используемых в качестве составляющих.
4.7 Местоположение
В настоящем стандарте местоположение означает пространство, образованное объектом (объектами) (например, помещение или пространство внутри строительной конструкции, паз монтажной рамы в структуре механизма управления, поверхность пластины к структуре механизма). Такой объект может быть частью спроектированной технической системы и при дальнейшем планировании ассоциироваться с другими структурами.
Если речь идет об аспекте местоположения в отношении структурирования, то подразумеваются определенные пространства внутри объекта, а не пространство, которое сам объект занимает в системе. Результатом применения аспекта местоположения к объекту является его внутренняя структура, ориентированная на местоположение.
Местоположение может содержать любое количество компонентов системы.
4.8 Типы, экземпляры и отдельные объекты
Тип - это класс объектов, имеющих одинаковые характеристики. В зависимости от количества общих характеристик (как качественных, так и количественных) тип может варьироваться от очень общего до очень специфического. Например:
- общие типы объектов, например, как описано в МЭК 81346-2, где идентификатор типа выражается буквенным кодом;
- многие виды продуктов, например двигатели, трансформаторы, пускатели или пневматические цилиндры, часто конструируются в определенном диапазоне размеров (например, могут различаться габаритные размеры), но имеют общие характеристики. В таких случаях идентификатором диапазона в целом может быть обозначение типа; для каждого размера возможно использование более конкретного идентификатора;
- каждый вариант продукта в серии продуктов с фиксированными значениями напряжения, мощности и т.д. обычно имеет идентификатор в виде идентификационного номера продукта, который определяет класс предположительно идентичных продуктов;
- фабричная упаковка таких продуктов может вводить новые виды упакованных продуктов; упаковки, содержащие, например, 1, 5 или 10 продуктов, должны различаться в торговле посредством нанесения различных глобальных торговых идентификационных номеров (GTIN).
В зависимости от того, насколько это общие или конкретные типы, они могут отличаться наименованиями, буквенными кодами, обозначениями типов, идентификационными номерами продуктов, GTIN, но не кодовыми обозначениями.
Отдельный объект представляет собой образец типа, независимо от того, где он используется. Каждый из произведенных образцов упомянутого выше типа продукта может потребовать отдельной идентификации.
Примечание 1 - Даже если в определенный момент времени имеется только один образец типа, обычно для дальнейшего использования имеет смысл проводить различие между информацией, присущей потенциальному типу, и конкретным образцом.
Отдельные объекты идентифицируются по серийным номерам в контексте производства отдельных объектов или по инвентарным номерам в контексте организации, где они используются.
Примечание 2 - Любая установка или система, выполненная в виде отдельного экземпляра объекта, в будущем также может стать типом. Это происходит в том случае, если она копируется и имеет более одного экземпляра.
Экземпляр - это использование типа объекта для определенной функции в качестве определенного компонента или в определенном месте в установке или системе.
Взаимосвязь между понятиями показана на рисунке 5. Процесс, показанный на рисунке, является рекурсивным, то есть собранный продукт может использоваться в качестве компонента на следующем уровне сборки и т.д.
Экземпляры идентифицируются кодовыми обозначениями с системным контекстом, в котором они находятся. Объекты в структуре - это экземпляры типов объектов. Каждый экземпляр связан с отдельным объектом, который может быть заменен другим отдельным объектом (например, если он сломан) без изменения обозначения экземпляра. Следовательно, это будет иметь последствия для расположения меток с обозначениями экземпляров (см. раздел 10).
Примечание 3 - Обозначение отдельного объекта следует за объектом и, следовательно, закрепляется за объектом.
В таблице 1 показаны различия между терминами, описанными в настоящем разделе.
Таблица 1
Идентификация типов, экземпляров и отдельных объектов
в различных контекстах
ИС МЕГАНОРМ: примечание.
Затемненные поля таблицы в официальном тексте документа, в электронной версии документа отмечены знаком "&".
Контекст
Типы
Экземпляры
Отдельные объекты
Разработка и поддержка производителя компонентов
Обозначение типа первоначального производителя.
Номер изделия (части)
&Кодовое обозначение&
Номер заказа.
Серийный номер первоначального производителя
Организация продаж производителя компонентов
Внутреннее обозначение типа. Номер изделия (части)
Неприменимо
Внутренний серийный номер
Планировщик технической системы (исследователь, топограф и т.д.)
&Буквенные коды для общих типов&
&Кодовое обозначение&
Неприменимо
Идентификатор типов
Сборщик технической системы (подрядчик)
Обозначение типа производителя
&Кодовое обозначение&
Номер заказа. Серийный номер производителя
Пользователь технической системы
-
&Кодовое обозначение&
Серийный номер производителя.
Инвентарный номер пользователя
Примечание 4 - Затемненные поля таблицы показывают контекст кодовых обозначений и классификацию, обеспечиваемую буквенными кодами.
5 Принципы структурирования
5.1 Основные положения
Аспекты функции, продукта и местоположения необходимы и применимы практически на каждом этапе жизненного цикла объекта (установки, системы, оборудования и т.д.). Поэтому их следует рассматривать как основные аспекты представления и в первую очередь применять для задачи структурирования.
Правило 1
Структурирование технической системы должно основываться на взаимоотношениях составных частей с применением концепции аспектов представления объектов.
Примечание 1 - Существуют и другие типы структур, однако в настоящем стандарте рассматриваются структуры, основанные на взаимосвязи составных частей и основных аспектов, так как они считаются необходимыми и целесообразными в рамках настоящего стандарта. См. также 5.2.
Правило 2
Структуры должны строиться пошагово с использованием метода "сверху вниз" (нисходящий метод) или "снизу вверх" (восходящий метод).
Примечание 2 - Данный принцип подразумевает, что аспект может изменяться на каждом этапе.
При нисходящем методе процесс обычно выглядит следующим образом:
1) выбор объекта;
2) выбор подходящего аспекта;
3) определение подобъектов (при их наличии) в пределах выбранного аспекта.
Шаги с 1-го по 3-й повторяются необходимое количество раз для каждого установленного объекта верхнего порядка.
При восходящем методе процесс обычно выглядит следующим образом:
1) выбор аспекта для работы;
2) выбор объектов, которые будут рассматриваться совместно;
3) выбор объекта верхнего порядка, для которого выбранные объекты являются составляющими в рамках выбранного аспекта.
Шаги с 1-го по 3-й повторяются необходимое количество раз для каждого установленного объекта верхнего порядка.
Настоящий стандарт определяет структуры, в которых один аспект сохраняется на протяжении всего структурирования (см. рисунок 8), как аспектно-ориентированные структуры, которые могут быть функционально-ориентированными, ориентированными на продукт или ориентированными на местоположение. На рисунке 6 показан объект, связанный со структурами в различных аспектах.
Примечание 3 - Нисходящий подход обычно применяется для функционально-ориентированной структуры. Восходящий подход обычно применяется для структуры, ориентированной на продукт.
Рисунок 6 - Структурная декомпозиция объекта с точки зрения
различных аспектов
Если в одном аспекте было выполнено нисходящее структурирование, а впоследствии в другом аспекте выполнено восходящее структурирование, то все объекты более низкого уровня будут иметь оба аспекта. Также часто бывает, что некоторые из вышестоящих объектов также будут определены для обоих аспектов (см. рисунок 7).
Рисунок 7 - Структурная декомпозиция объекта с точки зрения
различных аспектов
Примечание - A' означает, что информационное содержимое, связанное с объектом A, было изменено по мере распознавания аспекта продукта объекта. То же самое применимо к объектам B' и B. См. B.1 приложения B и рисунок C.10.
5.2 Формирование структуры (типы и экземпляры)
Рассмотрение объекта в аспекте дает возможность определить его подобъекты в рамках данного аспекта. Каждый подобъект также может рассматриваться в том же аспекте или ином аспекте, что приводит к получению подобъектов более низкого уровня. Результатом является последовательное подразделение объектов, идентифицированных в соответствующих аспектах, которые могут быть представлены в виде древовидной структуры, как показано на рисунке 8.
Примечание 1 - Древовидные структуры могут быть представлены с использованием вида документа "Структурная диаграмма", как указано в МЭК 61355.
Рисунок 8 - Древовидная структура объекта A (вариант 1)
Другая форма представления данной древовидной структуры показана на рисунке 9.
Объект A
───────────┐
│Объект B
├─────────────┐
│ │Объект E
│ ├──────────────
│ │Объект F
│ └──────────────┐
│ │Объект J
│ ├───────────────
│ │Объект K
│ ├───────────────
│Объект C │Объект L
├───────────── ├───────────────
│Объект D │Объект M
└─────────────┐
│Объект G
├──────────────
│Объект H
└──────────────┐
│Объект N
├───────────────
│Объект P
├───────────────
│Объект Q
├───────────────
│Объект R
└───────────────
Рисунок 9 - Древовидная структура объекта A (вариант 2)
Процедура построения древовидной структуры, аналогичной структуре на рисунке 8, как правило, выполняется пошагово.
Примечание 2 - Поскольку структура строится последовательно по одному уровню, можно выбирать различные аспекты для разных уровней. Однако рекомендуется по возможности оставаться в рамках одного аспекта.
Ниже приведен пример процедуры, с помощью которой можно построить древовидную структуру, показанную на рисунке 8, где предполагается, что объект A является экземпляром типа объекта 1.
Примечание 3 - Подробности терминов "тип" и "экземпляр" см. в 4.8.
На рисунке 10 показано разбиение в рамках одного аспекта типа объекта 1. В рассматриваемом аспекте тип объекта 1 имеет три составляющие. Две из этих составляющих идентичны и ссылаются на один и тот же тип объекта 2.
-
символ, обозначающий аспект типа объекта;
-
символ, обозначающий экземпляр объекта в том же аспекте
Рисунок 10 - Составляющие типа объекта 1 в одном аспекте
На рисунке 11 показано подразделение типа объекта 2 в рамках одного аспекта. Тип объекта 2 имеет две составляющие в этом аспекте, одна относится к типу объекта 4, а другая - к типу объекта 5.
-
символ, обозначающий аспект типа объекта;
-
символ, обозначающий экземпляр объекта в том же аспекте
Рисунок 11 - Составляющие типа объекта 2 в одном аспекте
Тип объекта 4 не имеет дополнительных составляющих, в то время как тип объекта 5 имеет четыре составляющих в аспекте, как показано на рисунке 12.
-
символ, обозначающий аспект типа объекта;
-
символ, обозначающий экземпляр объекта в том же аспекте
Рисунок 12 - Составляющие типа объекта 5 в одном аспекте
Ни один из типов объектов 6, 7, 8 и 9 не имеет каких-либо дополнительных составляющих. Полная древовидная структура объекта A, являющегося экземпляром типа объекта 1, может быть построена путем объединения полученных древовидных структур для выделенных типов объектов, как показано на рисунках 13 и (сокращенно) 8.
-
символ, обозначающий аспект типа объекта;
-
символ, обозначающий экземпляр объекта в том же аспекте;
-
символ, обозначающий экземпляр аспекта объекта, который не имеет других составляющих в рассматриваемом аспекте
Рисунок 13 - Древовидная структура типа объекта 1
Рисунок 13 иллюстрирует также принцип модульности типа и экземпляра. Определенный тип объекта может быть повторно использован в любом другом экземпляре, если это технически возможно. Готовые товары поставщика (функции, продукты или местоположения) могут быть использованы/скопированы в разных экземплярах различных покупателей.
5.3 Функционально-ориентированная структура
Функционально-ориентированная структура основана на назначении системы. Функционально-ориентированная структура показывает подразделение системы на составляющие объекты с точки зрения аспекта функции, без учета возможных аспектов местоположения и/или продукта данных объектов.
Примечание - Документы, в которых информация о системе организована в соответствии с функционально-ориентированной структурой, подчеркивают функциональные связи между компонентами этой системы.
На рисунке 14 показана функционально-ориентированная структура.
Рисунок 14 - Функционально-ориентированная структура
5.4 Структура, ориентированная на продукт
Структура, ориентированная на продукт, основана на том, каким образом система реализована, построена или смонтирована с использованием промежуточных или конечных компонентов. Структура, ориентированная на продукт, показывает разбиение системы на составляющие объекты с точки зрения аспекта продукта без учета возможных аспектов функции и/или местоположения этих объектов.
Примечание - Документы, в которых информация о системе организована в соответствии со структурой, ориентированной на продукт, подчеркивают физическое расположение компонентов этой системы.
На рисунке 15 показана структура, ориентированная на продукт.
Рисунок 15 - Структура, ориентированная на продукт
5.5 Структура, ориентированная на местоположение
Структура, ориентированная на местоположение, основана на пространственных составляющих или топографическом плане, если этого достаточно.
Структура, ориентированная на местоположение, показывает подразделение системы на составляющие объекты с точки зрения аспекта местоположения, без учета возможных аспектов продукта и/или функции данных объектов.
Примечание - Документы, в которых информация о системе организована в соответствии со структурой, ориентированной на местоположение, подчеркивают топографические связи между компонентами этой системы.
На рисунке 16 показана структура, ориентированная на местоположение.
Рисунок 16 - Структура, ориентированная на местоположение
5.6 Структуры, основанные на других аспектах
Помимо основных аспектов также могут быть рассмотрены другие аспекты, которые важны для некоторых пользователей (например, финансовый аспект), или аспекты, которые необходимы для определенной фазы проекта (например, логистический аспект).
Правило 3
Применение аспектов, отличных от основных, должно быть описано в сопроводительной документации.
Примечание 1 - Прежде чем приступать к проектированию установки или другой сложной системы, рекомендуется согласовать использование других аспектов между всеми участвующими сторонами и, по возможности, ограничить число других применяемых аспектов.
При структурировании объектов генерального плана, например промышленного предприятия, состоящего из отдельных независимых объектов, а также объектов инфраструктуры (например, зданий заводов или цехов, административных зданий, объектов снабжения, дорожных сетей) допускается применять другие аспекты (см. рисунок 17).
Примечание 2 - В ISO/TS 81346-3 показан один из способов применения общего обозначения для других аспектов.
Примечание 3 - В соответствии с 6.2.1 знак префикса # используется для кодовых обозначений, основанных на "других аспектах".
Примечание 4 - Еще один способ работы с объектами на площадке показан в 9.3.
#AD1 - здание Администрации 1; #AD2 - здание
администрации 2; #CP1 - здание химического цеха 1;
#CP2 - здание химического цеха 2; #CP3 - здание химического
цеха 3; #PP1 - электростанция 1
Рисунок 17 - Применение "других аспектов"
5.7 Структуры, основанные более чем на одном аспекте
Иногда целесообразно идентифицировать объект в рассматриваемой системе с помощью более чем одного аспекта (см. рисунок 18).
Рисунок 18 - Объект с точки зрения трех аспектов, которые
используются только для внутреннего структурирования
Следуя этой концепции, объект может быть идентифицирован с точки зрения любого аспекта. Например, продукт или компонент необязательно должен быть идентифицирован в пределах структуры, ориентированной на продукт, а может быть идентифицирован в пределах функционально-ориентированной структуры или внутри структуры, ориентированной на местоположение.
Также могут использоваться различные аспекты для подобъектов, как указано в 5.1 и 5.2 (см. рисунок 19).
Рисунок 19 - Объект, идентифицированный с помощью
одного аспекта, и подобъектов, идентифицированных
с помощью другого аспекта
На рисунке 19 показан объект, идентифицируемый одним из его аспектов, а его подобъекты идентифицируются посредством другого аспекта. В приложении D приведены примеры того, как читать и интерпретировать кодовые обозначения на основе структуры, использующей различные аспекты представления.
Может быть так, что объект только с одним представлением в определенном аспекте может иметь несколько независимых представлений, то есть верхних узлов, в другом аспекте (см. приложение E).
6 Формирование кодовых обозначений
6.1 Общие положения
Кодовое обозначение имеет целью однозначную идентификацию интересующего объекта в составе рассматриваемой системы. Верхний узел в древовидных структурах, как показано на рисунке 8, представляет собой систему, а последующие узлы представляют подобъекты этой системы.
Правило 4
Каждому объекту, являющемуся составной частью, присваивается одноуровневое кодовое обозначение, уникальное по отношению к объекту, составной частью которого он является.
Правило 5
Объекту, представленному верхним узлом, нельзя присваивать одноуровневое кодовое обозначение.
Примечание 1 - Объект, представленный верхним узлом, может иметь идентификаторы, такие как номер детали, номер заказа, номер типа, составное обозначение или наименование.
Примечание 2 - Кодовое обозначение присваивается объекту, представленному верхним узлом, только в случае, если данная система интегрирована в более крупную систему.
6.2 Формат кодовых обозначений
6.2.1 Одноуровневое кодовое обозначение
Правило 6
Одноуровневое кодовое обозначение, присвоенное объекту, должно состоять из знака префикса, за которым следует:
- буквенный код с номером или
- буквенный код или
- номер.
Дополнительные правила применения буквенных кодов рассмотрены в 6.2.3.
Правило 7
Для указания типа аспекта в кодовом обозначении используются следующие префиксы:
"=" (равно) в отношении аспекта функции объекта;
"-" (минус) в отношении аспекта продукта объекта;
"+" (плюс) в отношении аспекта местоположения объекта;
"#" (решетка) в отношении других аспектов объекта.
Правило 8
В целях обеспечения возможности программной реализации формирования и интерпретации кодовых обозначений знаки префикса следует выбирать из набора G0 по ИСО/МЭК 646 или эквивалентным ему международным стандартам.
Правило 9
В случае совместного использования буквенного кода и номера номер должен следовать за буквенным кодом. Номер должен различать объекты с одинаковыми буквенными кодами, которые являются составляющими одного и того же объекта (системы).
Правило 10
Номера сами по себе или в сочетании с буквенным кодом не должны иметь определенного значения. Если номера имеют определенное значение, это должно быть объяснено в самом документе или специальной сопроводительной документации.
Правило 11
Номера могут начинаться с нулей. Нули в начале номера не должны иметь какого-либо определенного значения. Если нули в начале номера имеют определенное значение, это значение должно быть объяснено в документе или специальной сопроводительной документации.
Для обеспечения лучшей читаемости рекомендуется, чтобы номера и буквенные коды были как можно более короткими.
Примечание - Опыт показывает, что одноуровневые кодовые обозначения, содержащие до трех букв и трех цифр, можно считать достаточно короткими.
Для лучшего запоминания рекомендуется использовать буквенный код с номером в одноуровневых кодовых обозначениях.
На рисунке 20 показаны примеры одноуровневых кодовых обозначений.
Кодовое обозначение объекта на основе функционально-ориентированной структуры
Кодовое обозначение объекта на основе структуры, ориентированной на продукт
Кодовое обозначение объекта на основе структуры, ориентированной на местоположение
=B1
-B1
+G1
=EB
-RELAY
+RU
=123
-561
+101
=KK12
-BT12
+UC1Q1
Рисунок 20 - Примеры одноуровневых кодовых обозначений
6.2.2 Многоуровневое кодовое обозначение
На рисунке 21 показана связь между одноуровневыми кодовыми обозначениями и многоуровневыми кодовыми обозначениями.
Рисунок 21 - Связь между многоуровневым кодовым обозначением
и его одноуровневыми кодовыми обозначениями
Многоуровневое кодовое обозначение - это закодированное представление пути от вершины рассматриваемой древовидной структуры до искомого объекта. Этот путь включает в себя определенное количество узлов, которое зависит от фактических потребностей и сложности рассматриваемой системы.
Правило 12
Многоуровневое кодовое обозначение формируется путем объединения одноуровневых кодовых обозначений для каждого из объектов, представленных на пути от вершины древовидной структуры до искомого объекта.
Примечание 1 - Объект, представленный верхним узлом, может иметь идентификаторы, такие как номер детали, номер заказа, номер типа, составное обозначение или наименование. Подобные идентификаторы не являются частью многоуровневого кодового обозначения.
Примечание 2 - Объекту, представленному верхним узлом, присваивается кодовое обозначение только в том случае, если данная система интегрирована в другую, более крупную систему.
6.2.3 Использование буквенных кодов
Правило 13
Одноуровневое кодовое обозначение может состоять из буквенного кода:
- с указанием класса объекта; или
- с указанием объекта (например, коротким именем или кодом, как в случае, когда код страны используется для обозначения местоположения, являющегося страной).
Правило 14
Буквенные коды должны быть написаны заглавными латинскими буквами от A до Z (исключая обозначения национальных символов). Следует избегать использования букв I и O, если существует вероятность спутать их с 1 (единица) и 0 (нуль).
Правило 15
Одноуровневое кодовое обозначение может состоять из буквенного кода:
- буквенный код должен классифицировать объект на основе применяемой системы классификации;
- буквенный код может состоять из любого количества букв; в буквенном коде, состоящем из нескольких букв, каждая последующая буква должна указывать подкласс класса, указанного предыдущей буквой.
Примечание - Последовательность букв в буквенном коде не отражает структуру системы;
- буквенные коды, обозначающие класс объектов, должны выбираться согласно системе классификации, представленной в МЭК 81346-2.
6.3 Различные структуры в рамках одного аспекта
Возможен случай, когда необходимо рассмотреть объект несколько иначе, но все же в рамках ранее принятого аспекта представления. Это может быть достигнуто путем использования дополнительного представления в рамках аспекта данного вида. Примеры подобных ситуаций описаны в приложении F.
Правило 16
Если требуется дополнительное представление одного и того же аспекта системы, то обозначение объектов в этом дополнительном представлении должно быть образовано путем удвоения (утроения и т.д.) символа, используемого в качестве знака префикса. Значение и применение дополнительных представлений должны быть объяснены в соответствующей сопроводительной документации.
На рисунке 22 показаны некоторые примеры многоуровневых кодовых обозначений с использованием нескольких префиксов.
Кодовое
==C==B==W
--C1--B2--3--E
++B1++2++G++M1++P2
Рисунок 22 - Примеры многоуровневых кодовых обозначений
с использованием нескольких префиксов
7 Система кодовых обозначений
Поскольку интересующий объект может рассматриваться с использованием различных аспектов представления, то он может иметь сразу несколько кодовых обозначений, определяющих его положение в различных структурах (см. рисунок 18).
Если с объектом связано более одного кодового обозначения, то совокупность этих обозначений называется системой кодовых обозначений.
Правило 17
Каждое кодовое обозначение в системе кодовых обозначений должно быть четко отделено от других.
Правило 18
По крайней мере одно кодовое обозначение в системе кодовых обозначений должно однозначно идентифицировать объект.
Правило 19
Кодовое обозначение, идентифицирующее объект, который включает в себя рассматриваемый объект (подобъект), может быть включено в систему кодовых обозначений. Такое кодовое обозначение должно сопровождаться многоточием "...". Многоточие допускается опустить, если оно не требуется для однозначного понимания ситуации.
Примечание - Многоточие составляется из трех точек либо с помощью принятого знака многоточия.
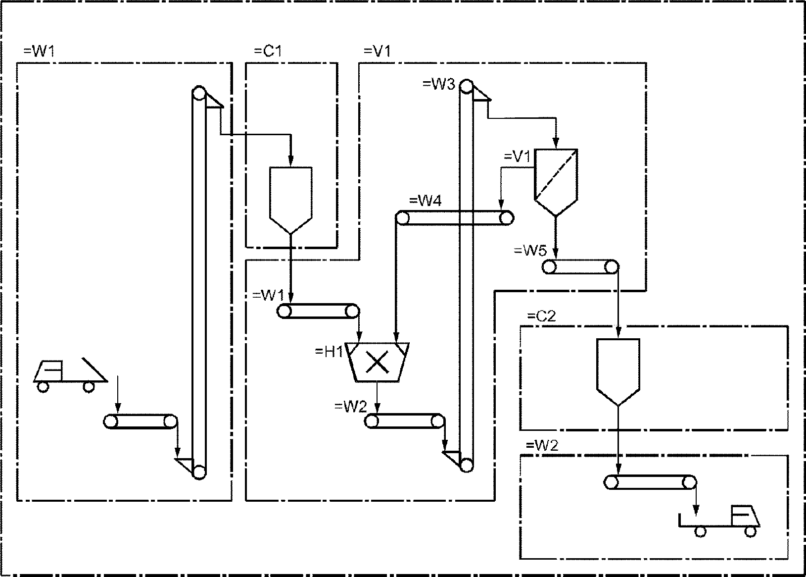
На рисунке 23, a, показана схема щита системы управления двигателями. На рисунке 23, b, показан пример системы кодовых обозначений, в котором оба кодовых обозначения полностью идентифицируют один и тот же подобъект, один - в соответствии со структурой, ориентированной на продукт, другой - согласно структуре, ориентированной на местоположение. На рисунке 23, c, d, первое кодовое обозначение идентифицирует подобъект в соответствии со структурой, ориентированной на продукт, а второе кодовое обозначение идентифицирует местоположение, которое содержит не только этот подобъект, но и другие.
Рисунок 23 - Пример систем кодовых обозначений
Дополнительные примеры применения кодовых обозначений приведены в приложениях G и H.
8 Обозначение местоположений
8.1 Общие положения
Для обозначения местоположений применяют следующие правила.
Правило 20
Обозначение стран, городов, деревень, районов и т.д. должно быть как можно более кратким.
Примечание 1 - В соответствующих случаях могут применяться признанные или согласованные системы кодирования, например, такие, как ИСО 3166-1 для государств.
Правило 21
Обозначение зданий, этажей и помещений в зданиях должно соответствовать правилам серии стандартов ИСО 4157-1.
Правило 22
При необходимости допускается использовать координаты UTM или другие системы координат для обозначения географической области.
Правило 23
Координаты (2D или 3D) также могут быть использованы в качестве основы для обозначения местоположений в здании или сооружении.
Если для обозначения местоположения используется координата, она также должна быть указана и для базовой точки системы локальных координат. Координата должна быть представлена в формате одноуровневого кодового обозначения. Применение системы координат и правила преобразования координат должны быть объяснены в сопроводительной документации.
Примечание 2 - Координаты в системе координат являются точным средством позиционирования, а не местоположением в рамках настоящего стандарта.
Примечание 3 - Определение зон с использованием линий застройки (см. ИСО 4157-3), часто называемых координатами плоскости застройки, является примером применения двумерного определения местоположения. Схожий пример показан на рисунке 25.
Правило 24
Обозначения мест расположения оборудования (внутри или снаружи), узлов и т.д. должны определяться изготовителем этого оборудования, узлов и т.д.
8.2 Сборные конструкции
Местоположениям (пространствам), принадлежащим сборным конструкциям заводского изготовления, часто присваивают кодовые обозначения, основанные на местных системах координат, определенных для доступных монтажных плоскостей.
Правило 25
Если для обозначения местоположений, принадлежащих сборке, используют местную систему координат, такая система должна быть однозначно идентифицирована внутри сборной конструкции.
На рисунке 24 показан пример сборной конструкции в заводском исполнении с обозначениями различных монтажных плоскостей. Данная сборная конструкция состоит из нескольких монтажных плоскостей, обозначенных следующими буквенными кодами:
A - внутри - слева;
B - внутри - задняя часть;
C - внутри - справа;
D - внешняя сторона двери;
E - внутренняя сторона двери.
Примечание - Буквенные коды определены в приведенном выше перечне и не относятся к МЭК 81346-2.
Рисунок 24 - Пример обозначения монтажных плоскостей
внутри сборки заводского исполнения
На рисунке 25 показано, как можно сформировать обозначения местоположений на монтажной плоскости. В этом конкретном случае монтажная плоскость принимается за заднюю внутреннюю часть (обозначается как +B) монтажного шкафа.
Верхний левый угол каждой монтажной плоскости (если смотреть в направлении стрелок, показанных на рисунке 24) определяет начальную точку для нумерации монтажных пространств.
Вертикальное положение выражается числами от 01 до n, представляющими множество, кратное U. Единица U представляет расстояние 44,5 мм в соответствии с требованиями МЭК 60297-3-100.
Горизонтальное положение выражается числами от 01 до m, представляющими множество, кратное HP. Единица HP представляет собой расстояние 5,08 мм в соответствии с МЭК 60297-3-101.
Обозначение местоположения сформировано следующим образом:
+ [монтажная поверхность] + [вертикальное положение] +
+ [горизонтальное положение]
Таким образом, заштрихованные области на рисунке 25 обозначены как +B+11 (область синего цвета) и +B+22+09 (область красного цвета).
Рисунок 25 - Примеры обозначений местоположений
внутри монтажного шкафа заводского исполнения
9 Представление кодовых обозначений
9.1 Кодовые обозначения
Для представления кодовых обозначений применяются следующие правила.
Правило 26
Кодовое обозначение должно быть представлено одной строкой.
Правило 27
Представление одноуровневого кодового обозначения не должно быть раздельным.
Правило 28
Если знак префикса для одноуровневого кодового обозначения в составе многоуровневого кодового обозначения такой же, как и для предыдущего одноуровневого кодового обозначения, то одинаково правильно могут быть применены следующие методы представления кодовых обозначений:
- знак префикса может быть заменен на "." (точку); или
- знак префикса может быть опущен, если предшествующее одноуровневое кодовое обозначение заканчивается номером, а следующее начинается с буквенного кода.
Примечание 1 - Рекомендуется применять этот метод только в том случае, если одноуровневые кодовые обозначения снабжены буквенным кодом, за которым следует номер.
Правило 29
Для разделения различных одноуровневых кодовых обозначений в составе многоуровневого кодового обозначения допускается использовать символ пробела. Данный символ пробела не должен иметь какого-либо особого значения и должен использоваться исключительно в целях удобства считывания кодового обозначения.
Правило 30
Если необходимо указать, что данное кодовое обозначение является полным по отношению к верхнему узлу в контексте фактического представления, символ ">" (больше) должен быть поставлен перед кодовым обозначением.
Примечание 2 - Символ ">" (больше) не является частью кодового обозначения.
Примечание 3 - Дополнительные правила представления кодовых обозначений в документах представлены в МЭК 61082-1 и ИСО 15519-1.
На рисунке 26 показаны примеры представления многоуровневых кодовых обозначений и способы их записи.
Кодовое обозначение
=C1=B2=E3
-B1-1-C-F4
+G1+111+2
+G1+K2+3+S4
Сокращенное представление
=C1B2E3
=C1.B2.E3
-B1.1.C.F4
+G1.111.2
+G1.K2.3.S4
Рисунок 26 - Примеры представления многоуровневых
кодовых обозначений
9.2 Набор кодовых обозначений
Для представления набора кодовых обозначений применяют следующие правила (см. рисунок 27):
Правило 31
Набор кодовых обозначений объекта может быть представлен одной строкой или набором последовательных строк.
Правило 32
Если кодовые обозначения представлены набором из отдельных строк, то каждое из кодовых обозначений должно начинаться с отдельной строки.
Правило 33
Если кодовые обозначения представлены в одной строке и существует неопределенность при интерпретации обозначения, то знак "/" (косая черта) должен использоваться в качестве знака-разделителя между различными кодовыми обозначениями.
Правило 34
Порядок представленных кодовых обозначений в наборе кодовых обозначений не имеет существенного значения.
Рисунок 27 - Представление кодовых обозначений в наборе
кодовых обозначений
9.3 Представление идентификаторов верхнего узла
В 6.1 введены понятия верхнего узла и его идентификации. Такой идентификатор не считается кодовым обозначением или его частью. Однако иногда может быть полезно или необходимо представлять такой идентификатор совместно с кодовым обозначением, например, когда необходимо исключить неоднозначность при работе с независимыми системами.
Правило 35
Если идентификатор верхнего узла должен быть представлен вместе с кодовым обозначением, он должен быть заключен в угловые скобки (<...>) и расположен перед кодовым обозначением самой системы, которую представляет верхний узел.
Примечание 1 - Правило 30 является упрощенной формой данного правила для случаев, когда нет необходимости показывать идентификатор верхнего узла.
Примечание 2 - Приложение E содержит специальные рекомендации по применению данного правила.
Примечание 3 - Верхние узлы могут иметь идентификаторы, такие как номер детали, номер заказа, номер типа или наименование.
Пример 1
<123456-X>=A1B1 идентифицирует объект =A1B1 системы с идентификатором верхнего узла 123456-X.
Пример 2
Промышленные комплексы обычно состоят из ряда автономных производственных объектов и соответствующих им объектов инфраструктуры. Они могут быть идентифицированы различными идентификаторами верхнего узла (см. рисунок 28).
<AD1> - здание администрации 1; <AD2> - здание администрации
2; <CP1> - здание химического цеха 1; <CP2> - здание
химического цеха 2; <CP3> - здание химического цеха 3;
<PP1> - электростанция 1
Рисунок 28 - Различные объекты на площадке, указанные
с использованием идентификаторов верхнего узла
10 Маркировка
В целях обеспечения эффективности производства, монтажа и технического обслуживания объектов может потребоваться маркировка компонентов соответствующими кодовыми обозначениями. Может также потребоваться маркировка/идентификация объектов на дисплеях оператора посредством их кодовых обозначений.
Маркировку кабелей и проводников см. в МЭК 62491.
Правило 36
Метки, отображающие кодовое обозначение или его часть, должны быть расположены рядом с компонентом, соответствующим объекту.
Правило 37
Если кодовые обозначения компонентов объекта имеют общую начальную часть (см. рисунок 29), то эта часть может быть опущена на метках компонентов и показана только на метке, связанной с объектом (см. рисунок 30).
Полным кодовым обозначением, например для подобъекта -R1, является -S1-B2-R1.
Общей начальной частью подобъектов -B1 и -B2 является -S1.
Общей начальной частью подобъектов -R1, -S1, -K1 и -K2 является -S1-B2
Рисунок 29 - Общая начальная часть кодовых обозначений
Объект
Кодовое обозначение
Пульт оператора
-S1
Монтажная плата
-S1-U1
Монтажная плата
-S1-U2
Резистор
-S1-U2-R1
Контрольный переключатель
-S1-U2-S1
Реле 1
-S1-U2-K1
Реле 2
-S1-U2-K2
a) Кодовые обозначения объектов
b) Маркировка объектов
Рисунок 30 - Общая начальная часть кодовых обозначений
Правило 38
В тех случаях, когда кодовые обозначения предназначены для персонала, обеспечивающего ручное управление системой (отдельными объектами системы), кодовые обозначения должны быть четко распознаваемы.
Приложение A
(справочное)
ИСТОРИЧЕСКАЯ СПРАВКА
A.1 Обзор
Стандарт МЭК 81346-1 является пересмотром МЭК 61346-1:1996 с принятием во внимание содержания ISO/TS 16952-1. Номер публикации был изменен, чтобы обособить общую серию стандартов ИСО/МЭК на кодовые обозначения.
МЭК 61346-1 имеет два предшествующих стандарта - МЭК 60750:1983 и МЭК 60113-2:1971. Таблица I буквенных кодов в МЭК 60750:1983 состоит из основных частей, взятых из МЭК 60113-2:1971. Область применения этих стандартов со временем расширялась.
Хотя вопрос о том, где должны пролегать границы этих стандартов, является предметом спора, можно примерно проиллюстрировать цели и назначение этих трех стандартов схемой, представленной на рисунке A.1.
Рисунок A.1 - Область применения стандартов
кодовых обозначений
A.2 МЭК 60113-2:1971
Обозначение элементов (термин, использованный в МЭК 60113-2) представляло собой просто классификацию/кодирование отдельных компонентов с добавлением порядкового номера для разделения компонентов одного класса. Поскольку последовательная нумерация нецелесообразна для более крупных проектов, в МЭК 60113-2 была предусмотрена возможность добавления иерархических обозначений перед кодом компонента и, таким образом, получения простой формы структурирования.
Во время действия указанных стандартов информация содержалась только в бумажных документах, и цель обозначения элемента системы заключалась в том, чтобы сделать возможной трассировку между различными документами, особенно в случае связи между принципиальной схемой системы и спецификациями компонентов и таблиц или отдельных схем.
Представление о понятии жизненного цикла было очень ограниченным. Непосредственная потребность заключалась в подготовке документов для производства оборудования и его ввода в эксплуатацию.
Возможности для компьютерной обработки в то время были также ограничены. Приходилось экономить объем памяти ЭВМ, а процесс компьютерной обработки сам по себе был связан с технологиями уровня применения перфокарт, таким образом, необходимо было использовать фиксированный формат представления данных и бережно относиться к доступному формату и объему памяти.
A.3 МЭК 60750-2:1983
Благодаря МЭК 60750-2 было признано, что иерархическое структурирование должно рассматриваться не просто как дополнение к буквенному коду для компонентов, а как основной инструмент для управления документацией более крупных проектов. Вероятно, было бы правильно сказать, что произошло полное изменение подхода к обозначению элементов, поэтому структурирование вышло на первый план, а кодирование компонентов было отодвинуто на второй.
Как следствие, использование обозначений элементов стало более распространенным, и они применялись не только в принципиальных схемах, но и в других документах. Однако документы, как правило, по-прежнему считались наиболее важными носителями информации.
Возможности для компьютерной обработки были улучшены. Технологии, ориентированные на использование перфокарт, заменились технологиями реляционных баз данных.
A.4 МЭК 61346-1:1996
С пересмотром стандарта МЭК 60750 использование обозначений элементов и кодовых обозначений расширилось еще больше. Было признано, что кодовое обозначение может использоваться в качестве крайне эффективного инструмента для управления информацией. Информация необязательно содержится в готовых документах, но может быть фрагментирована, помещена в базы данных, из которых документы могут быть скомпонованы по мере необходимости (включая графические представления). Их можно представить в виде отдельных таблиц базы данных. В такой среде требовалось использовать систему кодовых обозначений в качестве инструмента навигации по информации.
Также существовала острая потребность в переносе данной системы не только на электрическое оборудование, но и на технологическое, программное обеспечение и т.д.
Возможности компьютерной обработки были значительно улучшены. Пришло понимание того, что технологии реляционных баз данных не могут решить все существующие проблемы, поэтому стали использоваться объектно-ориентированные технологии.
Примечание - Использование термина "объект" в объектно-ориентированном проектировании системы и объектно-ориентированном программировании связано, но не совпадает с термином, используемым в настоящем стандарте.
Более важным стало описывать вещи простым и логичным способом для повышения функциональности, взаимозаменяемости и связанности. Экономия вычислительной мощности отошла на второй план.
Другим важным требованием стало то, чтобы кодовое обозначение можно было использовать на протяжении всего жизненного цикла объекта.
A.5 МЭК 81346-1:2009
В МЭК 81346-1 правила, установленные в МЭК 61346-1, сохраняются, но большее внимания уделяется описанию базовых концепций, чтобы улучшить понимание и применимость настоящего стандарта. Правила и требования, основанные на материалах рабочей группы ИСО ТС10, были адаптированы для повышения удобства использования стандарта вне области электротехники.
МЭК 81346-1 призван стать базовым для единой системы кодовых обозначений в МЭК и ИСО и должен стать первой частью серии стандартов с общим номером относительно различных областей применения.
Приложение B
(справочное)
СОЗДАНИЕ И ЖИЗНЕННЫЙ ЦИКЛ ОБЪЕКТОВ
B.1 Создание и срок службы объектов
Объект устанавливается (определяется), когда существует потребность именно в этом объекте.
Объект удаляется, когда он больше не требуется. Объект также удаляется, когда его свойства объединяются с другим объектом, и удаленный объект тем самым теряет свою самостоятельность.
Примечание 1 - Объединение объектов имеет место, когда, например, объект, определенный в одном аспекте, будет признан идентичным объекту, определенному в других аспектах.
Примечание 2 - Удаление физического объекта не означает то же самое, что и полное удаление объекта, поскольку информация об объекте может быть сохранена.
Жизненный цикл объекта в течение периода времени (t) может быть представлен, как показано на рисунке B.1. Каждая горизонтальная линия представляет один и тот же объект в различных сценариях развития:
- В момент t = 0 объект O1 установлен (определен). Объект сложный (составной), и поэтому O1 делится на O1.1 и на O1.2, и на O1.3.
- В момент t1 вводится объект O2 со свойствами, относящимися к O1.3. Таким образом, возможно объединить O2 с O1.3, поэтому O1.3 становится O1.3'. Тем самым O1 меняется на O1'.
- В момент t2 вводится новый объект O3.
- В момент t3 объект O1.3' больше не является значимым и поэтому удаляется. Тем самым O1 меняется на O1".
- Информация, относящаяся к O3 (введенная в момент t2), имеет отношение к O1.2, и поэтому информация (например, свойства) O1.2 и O3 объединяется и становится O1.2'. Тем самым O1 меняется на O1'''.
- В момент t4 вводится новый объект O4.
- В момент tx подобъекты O1.1, O1.2' и O4 становятся подобъектами, формирующими конечный результат O1, который, таким образом, трансформировался четыре раза в течение своего жизненного цикла и поэтому распознается как O1''''.
Рисунок B.1 - Сценарии развития ситуации
В любое время на протяжении жизненного цикла объект может быть представлен с точек зрения различных аспектов, например аспекта продукта, аспекта функции, аспекта местоположения и т.д.
Рисунок B.1 показывает развитие объекта в течение периода времени (t). Представленное выше описание рисунка является общим и не носит конкретного характера. Более понятный и конкретный пример, основанный на такой же схеме, может быть следующим:
- Владелец здания желает построить новый гараж. Гараж идентифицируют как O1, вводя таким образом объект. Постройка гаража - это сложная работа, и поэтому гараж O1 декомпозируется на строительные конструкции, обозначенные как O1.1, внутреннюю систему водоотведения, обозначенную как O1.2, и систему автоматического управления воротами, обозначенную как O1.3.
- Со временем производитель показывает свои совершенно новые продукты для управления воротами, идентифицированные как объект O2, владельцу здания, и поэтому в момент времени t1 вводится объект O2. Новое поколение элементов управления воротами имеет расширенные возможности по сравнению с первоначальной концепцией на первых этапах проектирования, и, следовательно, свойства связаны с O1.3, и возможно объединить O2 с O1.3, поэтому O1.3 становится O1.3'. Тем самым оригинальная концепция гаража O1 незначительно меняется на O1'.
- В момент t2 владелец здания предъявляет новую потребность в интенсивной мойке автомобилей в гараже, которая определяется как O3, что вводится в систему.
- Владелец здания получает предложение о новой системе контроля ворот и понимает, что цена не укладывается в бюджет, и он решает сэкономить средства и убрать автоматическую систему контроля ворот. Следовательно, в момент t3 объект O1.3' больше не является значимым и поэтому удаляется. Тем самым первоначальная концепция O1 меняется на O1".
- Потребность в интенсивной мойке O3 (введенная в момент t2) имеет отношение к O1.2, и при проектировании становится ясно, что информация (например, свойства) O1.2 и O3 может быть объединена и становится O1.2'. Тем самым первоначальная концепция O1 меняется на O1".
- В момент t4 владелец здания получает требование соорудить крышу для гаража, для него это является новой потребностью, и он не может игнорировать это требование. Поэтому вводится новый объект O4, представляющий данное требование.
- В момент tx подобъекты O1.1 (первоначальная конструкция здания), O1.2 (система водоотведения, спроектированная с учетом интенсивной мойки) и O4 (требование о сооружении крыши гаража) являются подобъектами, формирующими конечный вариант гаража O1, который, таким образом, трансформировался четыре раза в течение своего жизненного цикла и поэтому распознается как O1''''. Этот конечный объект теперь представляет собой окончательный проект гаража, и владелец здания может начать конкурсные процедуры на строительство гаража.
- С началом строительства жизненный цикл продолжается, но теперь O1 представляет собой тот гараж, который будет построен.
Для получения дополнительной информации об объектах см. приложение C.
B.2 Сценарии жизненного цикла объекта
B.2.1 Обзор
В B.1 описаны создание и срок действия связанных объектов. В настоящем разделе описывается развитие одного объекта в течение всего его жизненного цикла.
Чтобы описать определенный жизненный цикл, необходимо выбрать конкретную предметную область. В данном случае был выбран экземпляр двигателя в контексте некоего производственного процесса.
Это никоим образом не должно быть истолковано так, что явления, описанные здесь, действительны только для этой области. Можно было выбрать проектирование печатной платы или иной процесс. Проиллюстрированные явления появляются в каждой области применения, только с разным акцентом и, возможно, с другой терминологией. В случае если пример с двигателем не относится к области деятельности организации, следует применять его к иным реалиям.
Сценарий основан на использовании водяного насоса в каком-либо промышленном процессе, например на бумажной фабрике или водопроводной станции. Для облегчения понимания предполагается, что эта установка разработана, спроектирована и введена в эксплуатацию одним предприятием, несущим ответственность за систему, и что необходимые компоненты закупаются у других предприятий, несущих ответственность за продукцию. Установка сдается непосредственно конечному пользователю. Предприятие, ответственное за систему, предоставляет всю пользовательскую информацию в виде выписки из своей базы данных, а покупатель помещает ее в свою собственную информационную систему для обслуживания установки. С принципиальной точки зрения это упрощение, поскольку не принимаются во внимание возможные различия в видах документов. Целесообразно учесть это обстоятельство на данном этапе.
Следующее описание определяет ряд возможных ситуаций, которые могут возникнуть в течение жизненного цикла объекта. Описание разделено на два параллельных блока, один из которых представлен обычным языком, а другой (выделенный курсивом) представляет собой комментарии к первому блоку с точки зрения структурирования и кодовых обозначений (см. также рисунок B.2). B.2.2 - B.2.21 содержат описание различных ситуаций, возникающих в ходе жизненного цикла. Для удобства ссылок на рисунок B.2 ситуации обозначены буквами от A до X.
Рисунок B.2 - Жизненный цикл объекта
B.2.2 Функциональный аспект и функция, основанная на функционально-ориентированной структуре (A)
С точки зрения промышленного процесса и общей конструкции системы выделяется необходимость создания потока жидкости. Это является функциональной необходимостью, но для ее реализации предусмотрен насос (объект, выполняющий функцию "создания потока"). Таким образом, дополнительно возникает функциональная потребность в приведении этого насоса в действие, что выполняется двигателем (объектом, выполняющим функцию "приведение в действие").
Именно в этот момент создается объект, рассматриваемый в данном жизненном цикле. Он принадлежит к классу объектов "двигатель". Необязательно уточнять, тип двигателя - электрический, дизельный или любой другой.
Чтобы отделить его от других подобных объектов, он должен быть идентифицирован. Для этой цели полезно использовать кодовое обозначение, основанное на функционально-ориентированной структуре, поскольку только аспект функции, связывающий объект с соответствующим местом в запланированном производственном процессе, известен и актуален на данном этапе.
В начале жизненного цикла определение и проектирование процесса, скорее всего, не очень стабильно. Например, может случиться так, что перекачка жидкости должна располагаться на нескольких участках процесса. Это может привести к необходимости изменить кодовое обозначение на основе функционально-ориентированной структуры.
B.2.3 Спецификация функциональных требований FR1 (B)
Разработчик процесса определяет необходимый класс насоса и, как следствие, класс двигателя с точки зрения технологии процесса. Был выбран электрический двигатель. Результатом этого выбора стало создание спецификации функциональных требований первой версии.
До сих пор объект может быть назван простым языком в соответствии с его местом в функциональном процессе, с присвоенным ему кодовым обозначением, основанным на функционально-ориентированной структуре.
В этом тексте спецификация функциональных требований обозначается FR1.
Примечание - Эта спецификация и другие виды спецификаций, упомянутые ниже, могут быть частью одного отдельного документа или состоять из нескольких отдельных документов. Эта информация может быть также собрана в базе данных. В приведенных ниже пояснениях и примерах важен логический набор информации, а не то, как информация была реализована в различных документах.
В дополнение к текстовой спецификации объект также может быть представлен одним или несколькими символами, например, в принципиальной схеме, на которую может ссылаться кодовое обозначение.
Информация, связанная с двигателем, имеет статус "по требованию".
B.2.4 Аспект местоположения и кодовые обозначения, основанные на структуре, ориентированной на местоположение (C)
Дальнейшая работа по проектированию всей системы определяет, какие напряжения источников питания будут доступны. Технология производства работ и проектировщики задают дополнительные требования в отношении условий окружающей среды, ограничений по размерам и т.д. Спецификация функциональных требований постепенно становится более полной. Предполагается, что здесь формируется окончательная версия этого документа, характерная для данного этапа жизненного цикла. Также предполагается, что для места расположения объекта была определена некоторая структура, ориентированная на местоположение с соответствующими обозначениями.
Теперь объекту можно присвоить название на основании его места в технологическом процессе, его местоположения или и того, и другого.
Поскольку система обозначения для участка теперь определена, можно обратиться к образованному объекту с точки зрения аспекта местоположения, то есть к тому пространству, которое будет занимать двигатель, по крайней мере, к помещению или пространству, где он будет размещен, с использованием кодового обозначения на основе структуры, ориентированной на местоположение. Это обозначение вместе с ранее определенным кодовым обозначением, основанным на функционально-ориентированной структуре, устанавливает набор кодовых обозначений объекта.
Такие свойства, как, например, объем пространства и возможные природоохранные потребности идентифицированного пространства, должны соответствовать функциональным требованиям двигателя.
B.2.5 Спецификация типа компонента CT1 (D)
Наличие большого количества двигателей на производстве требует оптимизации количества типов (унификации) двигателей для ограничения потребности в запасных деталях. Это может привести к тому, что двигатель, предназначенный для использования, может больше не соответствовать сформированной ранее спецификации FR1, поэтому необходимо выбрать "больший" двигатель из ограниченного количества типоразмеров. Этот двигатель указан в спецификации типа компонента, который используется при закупке.
В этом тексте спецификация типа компонента обозначается CT1.
Спецификация CT1 указывает тип двигателя. Она включена в спроектированную систему посредством обозначения каждого экземпляра (или, как вариант, путем копирования, см. приложение C), поскольку она одновременно действительна для большого количества двигателей для проектируемого производства.
Даже если нет необходимости делать спецификацию типа компонента действительной для ряда объектов, в большинстве случаев необходимо адаптировать спецификацию функциональных требований к доступным типоразмерам, следствием чего является существование CT1, даже если существует только один объект для каждого из типов.
Информация, связанная с двигателем, теперь имеет статус "точно определенный".
B.2.6 Список функций для проектирования системы FL1 и список местоположений для проектирования на физическом уровне LL1 (E)
Продолжается детальное проектирование, и теперь экземпляр двигателя будет отображаться в принципиальных схемах, спецификациях, ведомостях оборудования и т.д. Также данный экземпляр будет учитываться в автоматизированной системе управления технологическим процессом при осуществлении задач управления двигателем.
Используются кодовые обозначения, основанные как на функционально-ориентированной структуре, так и на структуре, ориентированной на местоположение. Кодовые обозначения, основанные на структуре, ориентированной на местоположение, могут использоваться в системе автоматизированного проектирования для проектирования схем подключения, принципиальных схем и т.д.
Для справки делается ссылка на список объектов, в котором кодовое обозначение, основанное на функционально-ориентированной структуре, используется для выбора и сортировки объектов (кодовое обозначение, основанное на структуре, ориентированной на местоположение, дается в качестве дополнительной информации) согласно списку функций FL1.
Дается ссылка на список объектов, в котором кодовое обозначение основано на структуре, ориентированной на местоположение для выбора и сортировки объектов (кодовое обозначение, основанное на функционально-ориентированной структуре, дается в качестве дополнительной информации) согласно списку местоположений LL1.
B.2.7 Спецификация продукта PS1 (F)
Принимается решение по поводу поставщика двигателя. Это часто означает, что фактически приобретенный продукт у поставщика будет иметь свойства, которые немного отличаются от указанных. Спецификация поставляемого продукта получена от поставщика и действительна для фактического типа двигателя, который будет использоваться в качестве компонента в контексте рассматриваемой системы.
В этом тексте спецификация продукта обозначается PS1.
Как правило, спецификацию продукта можно найти по наименованию поставщика и идентификационному номеру продукта в каталоге поставщиков. Иногда (для специальных двигателей) конкретный набор информации (документ) должен быть предоставлен поставщиком двигателя.
Объект теперь представлен в виде продукта, и здесь впервые получена связь с реальным физическим объектом. Стоит, однако, отметить, что в основном это означает всего лишь то, что было введено обозначение, состоящее из двух элементов данных: имя поставщика и идентификационный номер продукта.
Информация, связанная с двигателем, получает статус "согласно договору", а затем "доставлено".
B.2.8 Ведомость деталей для производства/монтажа PL1 (G)
Насос вместе с двигателем предполагается устанавливать на специальном конструктивном элементе (фундамент под насос), который изготовляется по месту монтажа. Таким образом, при проектировании готовится информация, необходимая для производства монтажных работ. Затем двигатель будет представлен на сборочном чертеже в виде графического представления и указан как элемент в ведомости деталей.
Ведомость деталей в данном тексте обозначена PL1. Следует обратить внимание, что список местоположений LL1 может быть использован в качестве основы при его подготовке.
В данном случае объект должен относиться к структуре узла, ориентированной на продукт. Данный узел является продуктом, созданным на площадке, поэтому в его документации он обозначается кодовым обозначением, ориентированным на продукт. Другие кодовые обозначения могут быть добавлены в качестве дополнительной информации, но не являются необходимыми для целей сборки.
Информация, связанная с узлом, содержащим двигатель, теперь имеет статус "точно определенный".
B.2.9 Спецификация транспортного уровня (H)
Все компоненты, включая двигатель, транспортируются на место, где оставляются на временное хранение.
Транспортирование является сложным процессом, в котором можно выделить множество составляющих, таких как доставка, упаковка, логистика на самой площадке и т.д., однако для сокращения описания все эти компоненты не описываются здесь.
B.2.10 Монтаж (J)
Насос и двигатель устанавливаются на месте в соответствии с информацией, которая в основном создается на этапе G. При необходимости информацию обновляют.
Кодовое обозначение объекта указывается на ярлыке (метке) установки. Данный ярлык (метка) должен располагаться рядом с физическим двигателем, но не внутри него. Конкретное место установки двигателя является предметом внутренней документации, но обычно не имеет значения, какой конкретно образец данного типа мотора используется.
B.2.11 Ввод в эксплуатацию (K)
Насос и двигатель функционально вводятся в эксплуатацию в соответствии с информацией, в основном производимой на этапах A - G.
Окончательная пользовательская документация/информация об установке затем передается от поставщика заказчику. Отныне объект обрабатывается в информационной системе технического обслуживания заказчика.
При необходимости информация об узле и двигателе обновляется до статуса "смонтировано".
B.2.12 Приемка и индивидуальный журнал IL1 (L)
Проводят приемочные испытания, а весь процесс переходит в режим штатной эксплуатации.
Если это не было сделано ранее, сейчас самое время задокументировать, какой физический двигатель используется для обслуживания реального объекта. Это можно сделать по серийному номеру поставщика (при наличии) или по инвентарному номеру клиента. Это должно быть обозначено ярлыком, надежно прикрепленным к двигателю.
Если необходимо зарегистрировать использование различных физических двигателей, для каждого отдельного двигателя должен быть создан свой журнал. В данном тексте индивидуальный журнал обозначен IL1 и идентифицируется своим инвентарным номером.
B.2.13 Эксплуатация и техническое обслуживание (M)
Опыт эксплуатации с записями, например о нормальной нагрузке, максимальной нагрузке, времени работы и т.д., следует фиксировать в журнале учета работы.
Часть этой информации может относиться к объекту (экземпляру в системе), но большая ее часть должна относиться к индивидуальному журналу, закрепленному за определенным физическим двигателем.
Выполняется техническое обслуживание.
Для правильного технического обслуживания может потребоваться следующая информация:
- типы, то есть номера изделий для компонентов;
- информация о типах, то есть получение доступа к документации по типам продуктов;
- структуры, ориентированные на продукт, для продуктов;
- ведомости запасных частей;
- местоположение всех образцов определенного типа;
- информация о фактическом использовании образцов, то есть эксплуатируются ли они, находятся на ремонте или на хранении;
- потребность в настройке, техническом обслуживании и т.д. для отдельных образцов.
B.2.14 Аналогичный образец двигателя (N)
В соответствии с установленной политикой технического обслуживания физические двигатели регулярно заменяются на аналогичные устройства, а использованные двигатели либо ремонтируются, либо утилизируются.
Это означает, что при таком изменении объект должен будет ссылаться на другой инвентарный номер, идентифицирующий другой физический двигатель.
B.2.15 Иной тип двигателя и другой поставщик CT2, PS2 (P)
Несмотря на техническое обслуживание, используемый двигатель сломан. Используемый тип двигателя в настоящее время не представлен на рынке. Предприятие-поставщик тоже прекратило свою деятельность. Владелец установки подготовился к подобной ситуации. Он изучил требования исходных спецификаций FR1 и CT1 и опыт, накопленный и задокументированный в журнале учета работы, и составил новую спецификацию, на основе которой были приобретены двигатели от нового поставщика.
Ссылка делается на новую спецификацию типа компонента в качестве спецификации CT2 и спецификацию продукта для фактически приобретенного типа двигателя в качестве спецификации PS2.
В результате объект должен ссылаться не только на новый инвентарный номер, но также на имя другого поставщика и идентификационный номер продукта.
B.2.16 Модификация процесса (R)
После дальнейшей эксплуатации принимают решение об улучшении технологического процесса. Одним из следствий этого решения является то, что дополнительный насос добавляется к рассматриваемой части процесса выше по потоку относительно существующего насоса. Поэтому условия работы двигателя несколько меняются.
Функциональные требования также могут изменяться, что приводит к изменению спецификации функциональных требований FR2.
B.2.17 Расширение местоположения (S)
Здание, в котором выполняется процесс, также расширяется, в результате чего насос с двигателем был перемещен.
В результате кодовое обозначение, основанное на структуре, ориентированной на местоположение, было изменено.
B.2.18 Прочее (T)
Другое.
B.2.19 Закрытие (U)
Через несколько лет эксплуатации установка окончательно выведена из эксплуатации.
Журнал учета работы закрывается.
B.2.20 Демонтаж (V)
Технологическая установка разбирается. Двигатель разобран на части для дальнейшей переработки.
Конец жизненного цикла последнего физического образца двигателя.
B.2.21 Конец жизненного цикла (X)
Информация об установке, в том числе об использовании рассматриваемого двигателя, хранится в архиве еще несколько лет. Затем информация удаляется (либо используется в качестве исходных данных при проектировании более экономичной установки).
Конец жизненного цикла объекта.
B.3 Обсуждение понятия "объект"
B.3.1 Различные значения слова "двигатель"
В приведенном выше описании жизненного цикла термин "двигатель" использовался в обычном значении. В дальнейших пояснениях вместо него используются термины: "объект", "тип компонента", "тип продукта" и "физический двигатель". Это сделано для того, чтобы подчеркнуть, что термин "двигатель" используется в следующих значениях:
- двигатель = объект со спецификацией FR1, FR2 и т.д.;
- двигатель = тип компонента со спецификацией CT1, CT2 и т.д.:
- двигатель = тип продукта со спецификацией PS1, PS2 и т.д.;
- двигатель = физический двигатель (отдельный объект) с индивидуальным журналом IL1, IL2 и т.д.
Для связи объекта с проектируемой системой необходимо кодовое обозначение. Типы компонентов, типы продуктов и отдельные объекты могут существовать отдельно от контекста данной системы и поэтому нуждаются в идентификаторах, связанных с иными контекстами.
Приведенное выше описание показывает, что трудно описать объект иначе, чем создать некоторую базу данных, которая увеличивается с момента создания объекта до момента его удаления.
Объект содержит всю историю жизненного цикла. С ним связаны другие наборы информации, содержащие информацию о "временных" реализациях, предпочтительно через ссылочные обозначения, поскольку эти наборы периодически заменяются на другие. (Старые могут быть обозначены как исторические.)
Объекты, с которыми мы имеем дело, существуют только в "мире моделей". (Набор описательных документов тоже является "моделью" в общем смысле.) Модель имеет связь с объектами из реального мира, но эта связь не фиксирована.
Информация, которая наиболее тесно связана с объектом:
- информация о требованиях (со ссылкой на контекст процесса);
- ссылка на тип компонента и отдельный продукт (экземпляр), который в настоящее время используется для удовлетворения этих требований;
- журнал событий, в котором отражены типы продуктов и отдельные физические продукты, используемые для тех же целей;
- журнал учета работы, также с учетом контекста процесса.
B.3.2 Определение понятия "объект"
Могут появиться доводы против вышеупомянутого описания жизненного цикла в силу того, что оно не является репрезентативным, потому что оно слишком сосредоточено на ситуациях, когда все меняется: в действительности более 99% жизненного цикла объекта проходит в достаточно неизменном виде.
Это так, но одним из важных вопросов, который выходит на передний план, когда учитывается жизненный цикл, является именно проблема изменений.
Система кодовых обозначений должна проектироваться таким образом, чтобы она могла подстраиваться под возможные изменения.
Основной способ заключается в базировании системы кодовых обозначений на понятиях, максимально приближенных к реальности.
Проблема, однако, в том, что наш повседневный язык очень часто скрывает реальные понятия, используя синонимы для одного и того же понятия и, что еще хуже, омонимы для разных понятий. Приходится проводить определенные изыскания, чтобы найти их, и в данном процессе нельзя положиться на язык. На международном уровне эта проблема только усугубляется, поскольку понятия, используемые в разных языках, не соответствуют друг другу. Именно это стало одной из причин, почему информационное моделирование стало настолько важным в проектировании с использованием компьютерных систем.
На примере изменений можно продемонстрировать, насколько вещи зависят друг от друга. Из приведенного выше описания жизненного цикла довольно легко увидеть, что объект "двигатель", который необходимо отождествить с кодовым обозначением (см. горизонтальную границу), не идентичен тому, что назвали бы "двигателем" (см. вертикальную границу) в повседневной жизни (в стабильных условиях).
Серьезная проблема кроется в том, что даже кодовые обозначения для объекта могут изменяться на протяжении его жизненного цикла. (Это происходит не очень часто, но тем не менее происходит, что означает, что в компьютерной системе кодовые обозначения не должны использоваться в качестве ключевых обозначений. В системе лучше использовать внутренние идентификаторы, полностью скрытые от пользователя системы. Кодовые обозначения должны использоваться только для внешней идентификации.)
B.4 Обсуждение различных понятий жизненного цикла
Выше был продемонстрирован жизненный цикл объекта. В процессе были выделены еще два жизненных цикла, которые не стоит путать с жизненным циклом объекта. В отношении двигателя были определены еще два жизненных цикла:
- жизненный цикл объекта: он принадлежит контексту системы, в которой обнаруживается потребность в объекте. Жизненный цикл начинается с введения понятия об объекте и заканчивается, когда объект больше не представляет интереса;
- жизненный цикл типа продукта: он относится к предприятию-изготовителю двигателей. Жизненный цикл начинается, когда на данном предприятии осознается необходимость разработки нового поколения продуктов, и заканчивается, когда это поколение продуктов снято с производства;
- жизненный цикл отдельного образца двигателя: он делится между поставщиком и пользователем. Жизненный цикл начинается с производства и заканчивается демонтажом и переработкой.
Следствием этого является то, что такой термин, как "демонтаж", необходимо использовать с осторожностью в качестве фазы жизненного цикла, поскольку он может быть связан только с физическими образцами.
Приложение C
(справочное)
ОБРАЩЕНИЕ С ОБЪЕКТАМИ
C.1 Общие положения
Принципы структурирования настоящего стандарта не предназначены для наложения каких-либо предписаний или ограничений на то, как должен выполняться процесс разработки и проектирования.
Принципы сфокусированы на том, как управлять и решать текущие задачи с точки зрения объектов по мере развития процесса проектирования и разработки. Аспекты используются как средство, помогающее организовать объекты независимо от того, как они появляются или исчезают.
В примечании к определению понятия "объект" указано, что "объект обладает связанной с ним информацией". Это важное утверждение, потому что весь процесс проектирования и разработки, вплоть до реализации, имеет дело только с информацией. Важно понимать, что этой "связанной информацией" можно манипулировать совершенно иначе, чем "реальным" объектом, представленным этой информацией. Обычно эта информация также дает объекту его имя. Это дополнительно показано в настоящем приложении, которое описывает, как манипулируют объектами со связанной информацией на ранних этапах.
Как следствие, принципы структурирования могут стать эффективным инструментом в любом процессе проектирования и разработки, а не только простым инструментом для документирования конечного результата (процесса проектирования и разработки, который идет рядом с ним) или (хуже) инструментом, необходимым для получения кодовых обозначений для целей маркировки.
Приложение B к настоящему стандарту дает определенные комментарии по поводу жизненного цикла объектов. В настоящем приложении представлены некоторые дополнительные представления о том, каким образом объекты начинают фигурировать в рамках определенного процесса, от начала и до конца их жизненного цикла.
C.2 Создание и срок службы объекта
C.2.1 Общие положения
Объект создается, так как проектировщик считает, что в нем есть необходимость. Эта необходимость может проистекать из рассмотрения любого из аспектов, уже использованных в процессе, или другого аспекта, обусловленного потребностью в этом объекте. Не существует каких-то иных особых правил для создания объекта.
Таким образом, объект может быть создан с достаточно неполным пониманием того, чем он должен стать. В самом простом случае он является просто "заполнителем" для информации, которому присваивается имя и, возможно, он идентифицируется посредством кодового обозначения в контексте разрабатываемой системы. Данный заполнитель используется для сбора информации в процессе проектирования и разработки системы. Подобная "пустая" структура может быть расширена, например, для использования в качестве шаблона.
Как следствие этого, и особенно, если в работе участвуют несколько проектировщиков, вполне вероятно, что в системе объекты, которые очень тесно связаны или даже "одинаковы", определяются с точки зрения разных аспектов. Необходимо находить подобные близкие связи и устранять возможные повторы. См. C.2.3.
Подобные явления происходят, например, когда объект, определенный посредством требований с точки зрения аспекта функции, должен быть реализован существующим продуктом. Разница по сравнению с предыдущим случаем заключается в том, что в этом случае один объект внутри рассматриваемой системы связан с объектом, изначально внешним по отношению к нему. См. C.2.2.
Объект удаляется, когда проектировщик считает, что в нем больше нет необходимости. Обычно это происходит, когда найдено другое решение проблемы проектирования, которое может требовать или не требовать создания других объектов. Для данного случая не существует каких-то особых правил.
C.2.2 Реализация объекта
Реализация объекта - это ситуация, когда дальнейшее структурирование не требуется, например, когда определенный экземпляр объекта в рассматриваемой структуре может быть связан с известным решением. Типичным примером подобной ситуации является следующее:
- Был определен один объект, например, с точки зрения аспекта функции. Связанная информация состоит из требований, как видно из системного контекста.
Примечание 1 - Ничто не мешает такому объекту быть идентифицированным из нескольких аспектов и адресованным системой кодовых обозначений. Для упрощения принимают, что участвует только один объект.
- Разработчик считает, что эти требования могут быть удовлетворены с помощью продукта, доступного на рынке, то есть объекта, изначально внешнего для рассматриваемой системы. Информация, связанная с этим объектом, организована в соответствии с решением поставщика.
Необходимо интегрировать этот продукт как компонент рассматриваемой системы. Существует только два способа интегрировать эту информацию:
- Путем копирования. Информация, связанная с продуктом, копируется (частично или полностью по мере необходимости) в информацию, связанную с существующим объектом в системе (см. рисунок C.1).
Примечание 2 - Преимущество этого метода состоит в том, что информация находится под полным контролем разработчика системы и поэтому легко доступна в его автоматизированной системе проектирования и документации. Недостатком копирования информации является то, что разработчик системы берет на себя ответственность за информацию об объекте, за который отвечает кто-то другой. Информация о продукте поставщика может изменяться на промежутке между проектированием и реализацией.
Примечание 3 - При копировании определенных вне системы и задокументированных продуктов во внутреннюю базу типов компонентов, из которой она копируется для всех экземпляров, есть возможность вносить изменения до тех пор, пока реализация не станет более управляемым и отслеживаемым процессом.
Рисунок C.1 - Интеграция внешней информации
путем копирования
- Путем ссылки. На информацию, связанную с продуктом, ссылаются посредством идентификационного номера продукта, который, в свою очередь, ссылается на связанную с ним информацию (см. рисунок C.2).
Примечание 4 - Преимущество этого метода заключается в том, что поставщик компонентов несет полную ответственность за правильность информации о продукте. Недостатком является то, что даже если указанная информация может быть правильной и актуальной на момент проектирования, не факт, что она окажется по-прежнему актуальной и соответствующей требованиям на момент реализации или ремонта. Между проектированием и следующими этапами продукт поставщика может измениться. Таким образом, метод требует доступа к информации поставщика о продукте.
Примечание 5 - Ссылаясь на определенные внутри системы и задокументированные типы компонентов, необходимо учитывать, что ссылка на экземпляры будет находиться под контролем разработчика системы, который в документации по компоненту может, например, обратиться к другим поставщикам.
Рисунок C.2 - Интеграция внешнего объекта путем ссылки
Проблема в обоих случаях заключается в управлении изменениями с течением времени. У обоих методов есть свои преимущества и недостатки, и решение по выбору метода зависит от существующих условий. Метод копирования широко использовался, в особенности для установок, в то время как метод ссылок применялся для производственной документации и был необходим для применения в структурированном проектировании.
C.2.3 Отношения между тесно связанными объектами
Тесно связанные объекты могут возникать независимо друг от друга в ситуации, когда в системе определено более одной структуры. Типичными примерами считаются следующие:
- Был определен один объект с точки зрения аспекта функции. Связанная информация состоит из требований, как видно из предполагаемого системного контекста.
- Был определен один объект с точки зрения аспекта продукта. Связанная информация состоит из информации, связанной с реализацией, видимой из заданного контекста сборки.
- Был определен один объект с точки зрения аспекта местоположения. Связанная информация состоит из информации, связанной с контекстом местоположения.
См. рисунок C.3.
Рисунок C.3 - Три независимо определенных объекта
Эти три объекта тесно связаны в том смысле, что первый предъявляет требования ко второму, который, в свою очередь, должен находиться в третьем. Данный факт следует учитывать.
Есть два возможных, принципиально разных, подхода к данной проблеме:
- Разработчик решает, что эти три объекта должны оставаться отдельными в процессе разработки и проектирования. Их отношения должны быть описаны и поддерживаться, например, в используемой автоматизированной системе проектирования (см. рисунок C.4). К объектам обращаются с использованием трех различных кодовых обозначений. См. также C.2.4.
Рисунок C.4 - Три отдельных объекта с общими отношениями
Примечание 1 - В данном случае важно связывать информацию с нужным объектом. Существует риск дублирования и, как следствие, несоответствия информации, если процедуры обновления и обслуживания не разработаны должным образом.
Помимо использования систем кодовых обозначений, настоящий стандарт не содержит каких-либо правил установления и поддержания отношений. Это считается проблемой внедрения компьютерной системы.
- Разработчик решает, что три исходных объекта настолько тесно связаны, что их можно рассматривать как один. Информация, связанная с тремя объектами, затем объединяется и связывается с одним объектом. Информация должна быть соответствующим образом идентифицирована в общем контексте. Полученный объект рассматривается с помощью системы кодовых обозначений, состоящей из кодовых обозначений, которые имели исходные объекты (см. рисунок C.5).
Рисунок C.5 - Три объекта объединены в один
Примечание 2 - В данном случае важно связывать информацию с нужным объектом. Существует риск дублирования и, как следствие, несоответствия информации, если процедуры обновления и обслуживания не разработаны должным образом.
Следует обратить внимание на тот факт, что объединенный объект представляет собой объединение исходных объектов и, следовательно, полное имя экземпляра должно учитывать это. Если взять в качестве примера слово "двигатель", его полное наименование будет "двигатель со специфическим назначением в системе, встроенный в сборку продукта в заданном положении и расположенный в определенном месте", хотя обычно эта фраза сокращается до просто "двигатель" в повседневном общении.
Условием для объединения тесно связанных объектов является возможность того, чтобы предусматривалась возможность независимого управления конечным объектом на протяжении всего жизненного цикла объекта.
C.2.4 Роль набора кодовых значений
Правила, применяемые к набору кодовых обозначений, рассмотрены в разделе 7.
Очевидно, что набор кодовых обозначений может быть применен к "объединенному объекту", как описано выше и показано на рисунке C.5. В данном случае набор кодовых обозначений предоставляет альтернативные "адреса" для рассматриваемого объекта, причем все они в равной степени действительны.
Набор кодовых обозначений в принципе не может быть применен к ситуации с тесно связанными аспектно-ориентированными объектами, как показано на рисунке C.4, если разработчик не решит, что необходимо рассматривать три объекта как один. В этом случае набор кодовых обозначений используется в качестве средства для описания отношений между этими тремя объектами.
C.2.5 Пример
Чтобы пояснить вышеприведенные принципы более конкретно, приведен следующий пример (см. рисунок C.6).
Рисунок C.6 - Представление технологической системы
Материалы должны передаваться в процессе транспортирования насосом, приводимым в движение электродвигателем. Данная задача требует электрической энергии с возможностью включения и выключения. Оборудование также должно быть защищено от короткого замыкания и перегрузки.
Для переключения энергии необходим автоматический выключатель. Выключатель также должен выполнять функцию защиты питаемого оборудования. Автоматический выключатель должен быть заключен в распределительный щит.
Щит помещен в комнате. Комната является одной из нескольких комнат в здании с несколькими этажами.
Вместе все эти объекты составляют техническую систему, способную выполнять процесс. В целях дальнейшего объяснения эта система поясняется с помощью древовидных структур, как показано на рисунке C.7.
Рисунок C.7 - Древовидные структуры технической системы
Переключение и защита
Объект "электроснабжение" имеет два подобъекта для переключения и защиты с точки зрения аспекта функции. Атрибуты, связанные с объектами, определяют требуемые коммутационную способность и защиту от воздействия короткого замыкания и перегрузки.
Автоматический выключатель
Объект "автоматический выключатель" имеет потенциал для удовлетворения требований. Его можно рассматривать во всех трех основных аспектах:
- Если посмотреть на объект с точки зрения аспекта продукта, то можно увидеть подобъекты: корпус, контакты, проводники и т.д.
- Если посмотреть на объект с точки зрения аспекта местоположения, то можно увидеть размеры выключателя, то есть пространство, которое ему требуется.
- И, наконец, если посмотреть на него с точки зрения аспекта функции, то можно увидеть два подобъекта, выполняющие функции переключения и защиты. Хотя для целей настоящего стандарта принято, что эти функции независимы, на самом деле не всегда есть возможность физически отделить подобъекты друг от друга в существующем продукте (и, следовательно, они не могут быть отдельно обозначены с точки зрения аспекта продукта). Однако чтобы сравнить требуемые функции и предоставляемые функции, указанные функции должны существовать по крайней мере в виде наборов информации.
Щит
Объект "щит" также можно рассматривать с точки зрения более чем одного аспекта:
- Если посмотреть на объект с точки зрения аспекта продукта, то можно увидеть подобъекты: корпус, выключатель, клеммы, шины и т.д.
- Если посмотреть на объект с точки зрения аспекта местоположения, то можно увидеть внутренние размеры щита, то есть подпространства внутри щита.
- Также он дает информацию о том, сколько пространства требуется щиту или сколько пространства он занимает.
Комната
Объект "комната" является пространством с определенными свойствами окружающей среды, которое можно рассмотреть с точки зрения аспекта местоположения. В комнате размещены несколько подобъектов (подпространств). Одно из них спроектировано для щита.
На рисунке C.8 показаны более завершенные структуры системы.
Рисунок C.8 - Завершенные структуры технической системы
На рисунке C.9 показаны соответствующие объекты системы с одноуровневыми кодовыми обозначениями.
Рисунок C.9 - Структуры с обозначенными подобъектами
Рисунок C.9 также иллюстрирует случай, когда структуры были определены независимо друг от друга (ср. с рисунком C.3).
Для объединенных объектов (ср. с рисунком C.5). Можно считать, что:
- требуемая функция переключения (=QA1) обеспечивается функцией переключения (=Q1), предоставляемой автоматическим выключателем (-QA1);
- требуемая защитная функция (=FC1) обеспечивается защитной функцией (=F1), предоставляемой автоматическим выключателем (-QA1);
- требуемое пространство для щита (-UC1) определяется доступным пространством (+U1) в комнате (+R2).
Поэтому каждый из этих двух объектов может быть объединен в один, который содержит информацию как о требуемых, так и о фактических данных и к которому можно обратиться из обеих структур (см. рисунок C.10).
Рисунок C.10 - Структуры с объединенными и общими объектами
Кодовые обозначения для переключения, защиты и щита могут быть затем выражены, как показано в таблице C.1, с помощью систем кодовых обозначений.
Таблица C.1
Возможные системы кодовых обозначений
Объект
Оба кодовых обозначения однозначны, к объединенному объекту можно обратиться из обеих структур
Только одно кодовое обозначение однозначное, второе отсылается к другому объекту, иерархически связанному с указанным объектом
Переключение
=WP1=WC1=QA1
-UC1-QA1=Q1
=WP1=WC1=QA1
-UC1-QA1...
Защита
=WP1=WC1=FC1
-UC1-QA1=F1
=WP1=WC1=FC1
-UC1-QA1...
Щит
-UC1
+B1+S3+R2+U1
-UC1
+B1+S3+R2...
Таблица C.1 показывает, что необходимым условием для обеспечения системы кодовых обозначений, в которой каждое кодовое обозначение является однозначным, является то, что можно обратиться к одному и тому же объекту.
Вторая графа таблицы C.1 может быть пояснена с помощью рисунка C.11.
Рисунок C.11 - Отношения, выраженные системами кодовых
обозначений, в которых оба обозначения однозначны
Третья графа таблицы C.1 может быть пояснена с помощью рисунка C.12. Следует подчеркнуть, что система кодовых обозначений в этом случае содержит второе обозначение, относящееся к объекту, который иерархически связан с объектом, однозначно обозначающим первое обозначение.
Рисунок C.12 - Отношения, выраженные системами кодовых
обозначений, одно обозначение которых неоднозначно
C.3 Ситуации, возникающие на протяжении жизненного цикла
C.3.1 Один объект для всех аспектов
Рисунок C.13 иллюстрирует ситуации в начале жизненного цикла объекта.
Рисунок C.13 - Ситуации в начале
жизненного цикла объекта, рассматриваемые
с точки зрения трех аспектов
В первой ситуации объект был создан и определен в контексте функционально-ориентированной структуры. Спецификация функции, основанная на требованиях технологического процесса, была подготовлена и привязана к объекту. Это основа для поиска продуктов на рынке с учетом реализации.
Вторая ситуация показывает, что продукт, удовлетворяющий требованиям в качестве компонента, был обнаружен. Ссылка на внешнюю спецификацию продукта описана в C.2.2 и проиллюстрирована на рисунке C.2.
Примечание 1 - Термин "спецификация продукта" относится здесь к набору документов/информации, который описывает продукт со всех соответствующих аспектов, включая свойства, дополнительные документы и т.д. См. МЭК 62023.
Третья ситуация показывает, что объект был включен в ориентированную на продукт структуру системы, а также в ориентированную на местоположение структуру.
Наконец, четвертая ситуация показывает, что продукт был доставлен и установлен как компонент в системе. Был создан ассоциированный с образцом продукта индивидуальный журнал.
Примечание 2 - Четвертая ситуация включена, чтобы указать на то, что это первый случай появления образца физического объекта. В целях технического обслуживания физический объект часто контролируется с точки зрения времени использования, ремонта и т.д. посредством отдельного журнала.
Данное описание жизненного цикла может быть продолжено для отображения развития системы вплоть до демонтажа системы и окончательного удаления информации. Характерной особенностью этого подхода является то, что вся информация, созданная в течение жизненного цикла, будет связана только с одним объектом.
C.3.2 Один объект для каждого аспекта
Рисунок C.14 аналогичным образом иллюстрирует ситуацию, когда объекты, определенные в различных структурах, хранятся отдельно, как описано в C.2.3 и показано на рисунке C.4.
Рисунок C.14 - Ситуации в начале жизненного цикла тесно
связанных объектов, каждый из которых доступен с точки
зрения одного аспекта
В первой ситуации объект был создан и определен в контексте функционально-ориентированной структуры. Спецификация функции, основанная на требованиях технологического процесса, была подготовлена и привязана к объекту. Это основа для поиска продуктов на рынке с учетом реализации.
Вторая ситуация: компонентный объект был создан и идентифицирован в ориентированной на продукт структуре рассматриваемой системы. Этот объект имеет перекрестные ссылки на предыдущий функциональный объект.
Третья ситуация показывает:
- Объект в функционально-ориентированной структуре, который остается таким, какой он есть.
- Объект в ориентированной на продукт структуре со ссылкой на внешнюю спецификацию продукта, как описано в C.2.2 и показано на рисунке C.2.
- Объект был создан в ориентированной на местоположение структуре, включая пространство, в котором установлен компонент.
Четвертая ситуация показывает, что объект, представляющий компонент отдельного объекта, создается после доставки и установки продукта. Например, индивидуальный журнал может быть связан с объектом, представляющим этот компонент.
Данное описание жизненного цикла также может быть продолжено для отображения развития системы вплоть до демонтажа системы и окончательного удаления информации. Характерной особенностью этого подхода является то, что вся информация, созданная в течение жизненного цикла каждого объекта, будет связана с каждым объектом. Отношения (перекрестные ссылки) между объектами должны поддерживаться внешними средствами, например в автоматизированной системе проектирования.
Приложение D
(справочное)
ИНТЕРПРЕТАЦИЯ КОДОВЫХ ОБОЗНАЧЕНИЙ С ИСПОЛЬЗОВАНИЕМ
РАЗЛИЧНЫХ АСПЕКТОВ
Для улучшения понимания многоуровневых кодовых обозначений, которые включают в себя различные аспекты, даны следующие пояснения:
- Переход от аспекта функции к аспекту продукта в кодовом обозначении (=B2-C1 на рисунке D.1) подразумевает, что последний объект, обозначенный в функционально-ориентированной структуре (то есть =B2), реализован одним продуктом и что первый объект, обозначенный в структуре, ориентированной на продукт (то есть -C1), является компонентом этого продукта.
Рисунок D.1 - Переход от аспекта функции к аспекту продукта
- Переход от аспекта продукта к аспекту функции в кодовом обозначении (-E2=F1 на рисунке D.2) подразумевает, что последний объект, обозначенный в структуре, ориентированной на продукт (то есть -E2), реализован функцией и что первый объект, обозначенный в функционально-ориентированной структуре (то есть =F1), является подфункцией этой функции.
Рисунок D.2 - Переход от аспекта продукта к аспекту функции
- Переход от аспекта продукта к аспекту местоположения в кодовом обозначении (-G2+K1 на рисунке D.3) подразумевает, что последний объект, обозначенный в структуре, ориентированной на продукт (то есть G2), занимает местоположение и что первый объект, обозначенный в структуре, ориентированной на местоположение (то есть +K1), является составной частью этого местоположения.
Рисунок D.3 - Переход от аспекта продукта
к аспекту местоположения
- Переход от аспекта местоположения к аспекту продукта в кодовом обозначении (+M2-P1 на рисунке D.4) подразумевает, что последний объект, обозначенный в структуре, ориентированной на местоположение (то есть +M2), полностью занят продуктом и что первый объект, обозначенный в структуре, ориентированной на продукт (то есть -P1), является компонентом этого продукта.
Рисунок D.4 - Переход от аспекта местоположения
к аспекту продукта
Примечание - Аспект местоположения используется для идентификации местоположения продукта и, как следствие, самого продукта (например, сборка на печатной плате), а аспект продукта используется для идентификации компонентов (например, резистора) внутри этой печатной платы.
- Переход от аспекта функции к аспекту местоположения в кодовом обозначении (=Q2+R1 на рисунке D.5) подразумевает, что последний объект, обозначенный в функционально-ориентированной структуре (то есть =Q2), занимает местоположение и что первый объект, обозначенный в структуре ориентированной на местоположение (то есть +R1), является составной частью этого местоположения.
Рисунок D.5 - Переход от аспекта функции
к аспекту местоположения
- Переход от аспекта местоположения к аспекту функции в кодовом обозначении (+S2=T1 на рисунке D.6) подразумевает, что последний объект, обозначенный в структуре, ориентированной на местоположение (то есть +S2), полностью занят объектом, выполняющим определенную функцию, и что первый объект, обозначенный в функционально-ориентированной структуре (то есть =T1), является подфункцией этой функции.
Рисунок D.6 - Переход от аспекта местоположения
к аспекту функции
Приложение E
(обязательное)
ОБЪЕКТ, ПРЕДСТАВЛЕННЫЙ НЕСКОЛЬКИМИ ВЕРХНИМИ УЗЛАМИ В АСПЕКТЕ
Объект с более чем одним аспектом часто может быть представлен как один объект во всех этих аспектах, то есть он адресуется через один верхний узел в каждом аспекте. Однако может случиться так, что объект, представленный одним верхним узлом в одном аспекте, должен быть представлен более чем одним независимым верхним узлом в другом аспекте.
Примеры такой ситуации приведены ниже.
Пример 1 - Интегральная схема с четырьмя независимыми НЕ-И-функциями будет иметь один верхний узел в аспекте продукта и четыре верхних узла в аспекте функции.
Пример 2 - Клапанный блок с тремя независимыми клапанами будет иметь один верхний узел в аспекте продукта и три верхних узла в аспекте функции.
Пример 3 - Печатная плата с восемью входными каналами для компьютера управления технологическим процессом может иметь один верхний узел в аспекте продукта, восемь верхних узлов для каналов и один верхний узел для общих цепей питания.
На рисунке E.1 показан объект с четырьмя независимыми верхними узлами в аспекте функции и один в аспекте продукта (см. приложение D).
Рисунок E.1 - Объект, представленный несколькими
независимыми верхними узлами в одном аспекте
Правило 39
Если объект имеет более одного независимого верхнего узла в аспекте, они должны быть идентифицированы идентификатором верхнего узла. Эти идентификаторы должны быть указаны в кодовом обозначении в соответствующей структуре в соответствии с 9.3.
Примечание 1 - Настоящий стандарт не предписывает использование какого-либо определенного формата идентификаторов верхнего узла. В самом простом случае это может быть просто порядковый номер.
Примечание 2 - Идентификатор верхнего узла не добавляет дополнительных уровней в структуру.
Рисунок E.2 - Пример многоуровневых кодовых обозначений,
использующих различные аспекты объекта с несколькими
независимыми верхними узлами в одном аспекте
Приложение F
(справочное)
ПРИМЕРЫ НЕСКОЛЬКИХ СТРУКТУР НА ОСНОВЕ
ОДНОГО И ТОГО ЖЕ АСПЕКТА
F.1 Различные функционально-ориентированные структуры для технологической установки
На рисунке F.1 показано, как промышленная технологическая установка может быть описана с помощью дополнительных функционально-ориентированных структур. Одна функционально-ориентированная структура организована в соответствии с функциями процесса. Вторая функционально-ориентированная структура основана на функциях управления, а третья функционально-ориентированная структура основана на системе энергоснабжения. Двигатель может быть идентифицирован в соответствии со всеми тремя структурами, как показано на рисунке.
Рисунок F.1 - Иллюстрация концепции дополнительных
функциональных подходов промышленной
технологической установки
F.2 Топографическое расположение системы в сравнении с местоположениями в сборке
В связи с конструированием сборочных единиц может быть выгодно использовать две структуры, ориентированные на местоположение:
- первую, основанную на топографии установки (системы);
- вторую, основанную на местоположениях внутри сборочной единицы.
Для конкретной установки требуются три сборочные единицы. Однако во время проектирования не представляется целесообразным и даже возможным основывать кодовые обозначения для аспекта местоположения внутри единиц на топографии установки (см. также приложение B). Поэтому для местоположения единиц определены однозначные кодовые значения в отношении установки в целом, независимо от топографии установки, как показано на рисунке F.2.
Рисунок F.2 - Структура установки, ориентированная
на местоположение
Используя P1, P2 и P3 в качестве отправных точек, ориентированные на местоположение структуры для соответствующих сборочных единиц, могут быть описаны путем разделения каждого узла на секции, места установки внутри секции и т.д. (см. рисунок F.3), что, в свою очередь, приводит к назначению подходящих кодовых обозначений.
Рисунок F.3 - Структура, ориентированная на местоположение,
внутри сборочного узла
Позже в процессе проектирования, когда вся необходимая информация доступна, соответствующим сборочным единицам может быть присвоено кодовое обозначение на основе топографии установки. Эти кодовые обозначения необязательно могут быть однозначными для сборочных единиц. Например, места P1 и P2 могут быть расположены в одной комнате.
В данном случае одинарный плюс (+) может использоваться для кодовых обозначений, основанных на структуре, ориентированной на местоположение сборочных единиц, в то время как двойной плюс (++) может использоваться для кодовых обозначений на основе топографии установки (см. рисунок F.4).
Рисунок F.4 - Структуры завода, ориентированные
на местоположение
Системы кодовых обозначений для трех сборочных узлов могут быть следующими:
+P1
+P2
+P3
++B2++F1++R2...
++B2++F1++R2...
++B1++F1++R1...
F.3 Различное структурирование для различных потребностей
Продукт может быть структурирован по-разному в зависимости от различного использования структур, ориентированных на продукт, то есть для проектирования, строительства, эксплуатации, технического обслуживания и т.д. На рисунке F.5 показан пример применения нескольких знаков префикса для подобных применений, где в документации для каждого подхода применяется один знак префикса. Чтобы соотнести один и тот же объект в разных представлениях, используется несколько знаков префикса для обозначения разных представлений.
Рисунок F.5 - Пример дополнительных структур,
ориентированных на продукт
Приложение G
(справочное)
ПРИМЕР СТРУКТУР И КОДОВЫХ ОБОЗНАЧЕНИЙ
На рисунках G.1 - G.3 показаны те же древовидные структуры, что и на рисунках 10 - 12, но теперь они представляют собой функционально-ориентированные структуры с указанными одноуровневыми кодовыми обозначениями. На рисунке G.4 показана связанная древовидная структура, представленная на рисунке 8, в виде функционально-ориентированной структуры с многоуровневым кодовым обозначением.
-
символ, обозначающий аспект типа объекта;
-
символ, обозначающий экземпляр объекта в том же аспекте
Рисунок G.1 - Функционально-ориентированная структура
типа объекта 1
-
символ, обозначающий аспект типа объекта;
-
символ, обозначающий экземпляр объекта в том же аспекте
Рисунок G.2 - Функционально-ориентированная структура
типа объекта 2
-
символ, обозначающий аспект типа объекта;
-
символ, обозначающий экземпляр объекта в том же аспекте
Рисунок G.3 - Функционально-ориентированная структура
типа объекта 5
-
символ, обозначающий аспект типа объекта;
-
символ, обозначающий экземпляр объекта в том же аспекте;
-
символ, представляющий экземпляр аспекта объекта, который не имеет дополнительных составляющих в фактическом аспекте
Рисунок G.4 - Объединенная функционально-ориентированная
структура типа объекта 1
Приложение H
(справочное)
ПРИМЕР КОДОВЫХ ОБОЗНАЧЕНИЙ В СИСТЕМЕ
На рисунке H.1 показана схема технологического процесса установки по обработке материалов. На диаграмме также указаны подсистемы установки. На рисунке H.2 показана обзорная схема для частей системы обработки (=V1) и системы электропитания (=G1). Основное внимание уделяется транспортированию материала (=W2) в системе обработки. Транспортирование, то есть ленточный конвейер, как часть транспортирования материала, поставляется поставщиком, который применил аспект продукта для построения кодового обозначения внутри своей поставки. Ленточный конвейер поставляется вместе с двигателем, но управляющее оборудование устанавливается разработчиком системы.
Примечание 1 - Для упрощения соединения и кабели не обозначены, а наименования объектов сокращены путем исключения фразы "объект для", например, вместо "Объект для электроснабжения" написано "Электроснабжение".
Рисунок H.1 - Схема технологического процесса для завода
по переработке материалов
Рисунок H.2 - Схема технологического процесса для завода
по переработке материалов
В данном примере двигатель и аварийный выключатель рассматриваются как неотъемлемые части транспортной системы, то есть ленточного конвейера.
На рисунке H.3 показана древовидная функционально-ориентированная структура для частей установки по обработке материалов, расширенная древовидной структурой ленточного конвейера, ориентированной на продукт.
Рисунок H.3 - Древовидная структура для частей установки
по обработке материалов
На рисунке H.4 показан компоновочный чертеж щита системы управления (ЩСУ)=G1=W1. ЩСУ заказывается как продукт, состоящий из главной шины, вертикальных шин, входного блока с автоматическим выключателем, трансформатора тока и т.д. и выходных блоков (пускателей двигателя) с главным выключателем, контактором, устройством защиты от сверхтоков и т.д. На рисунке показаны кодовые обозначения щитов и модулей внутри щитов. На рисунке H.5 показаны пространства, предназначенные для размещения модулей в щитах, а также указаны кодовые обозначения местоположений расположения модулей. ЩСУ расположен в месте установки X1.
Рисунок H.4 - Компоновочный чертеж компонентов ЩСУ =G1=W1
Рисунок H.5 - Компоновочный чертеж местоположений ЩСУ =G1=W1
На рисунке H.6 показана обзорная схема пускателя двигателя с указанием кодовых обозначений компонентов на основе ориентированной на продукт структуры пускателя. Ориентированная на продукт структура пускателя также отображена. Пускатель двигателя используется для выполнения "движения при транспортировании", "транспортирования материала", как показано на рисунке H.2, и локализован в пространстве N 9 щита N 2 ЩСУ (то есть местоположение, обозначенное +U9+2 в ЩСУ).
a) Принципиальная схема
b) Древовидная структура, ориентированная на продукт
Рисунок H.6 - Пусковое устройство двигателя
На рисунке H.7 показаны древовидные структуры ЩСУ, ориентированные на продукт и местоположение, как показано на рисунках H.4 и H.5.
a) Древовидная структура, ориентированная на продукт
b) Древовидная структура, ориентированная на местоположение
Рисунок H.7 - Древовидные структуры ЩСУ, ориентированные
на продукт и местоположение
В таблице H.1 приведены системы кодовых обозначений для различных элементов ЩСУ и пускателя двигателя. В таблице многоуровневые кодовые обозначения, которые не уникально идентифицируют интересующий объект, обозначены многоточием (...).
Таблица H.1
Система кодовых обозначений, установленных
для составных частей продуктов ЩСУ и пускателя двигателя
Элемент
Система кодовых обозначений
Система кодовых обозначений, представленная сокращенно (Правило 28)
ЩСУ
=G1=W1
+X1
=G1W1
+X1
Трансформатор тока
=G1=W1-U1-Q1-B1
+X1+U1+1...
=G1W1-U1Q1B1
+X1U1+1...
Автоматический выключатель
=G1=W1=-U1-Q1-Q1
+X1+U1+1...
=G1W1-U1Q1Q1
+X1U1+1...
Главная шина
=G1=W1-W1
+X1...
=G1W1-W1
+X1...
Вертикальная шина
=G1=W1-U2-W1
+X1+U2...
=G1W1-U2W1
+X1U2...
Вертикальная шина
=G1=W1-U3-W1
+X1+U3...
=G1W1-U3W1
+X1U3...
Пусковое устройство двигателя
=V1=W2=Q1
+X1+U2+9
=V1W2Q1
+X1U2+9
Главный выключатель
=V1=W2=Q1-Q1
+X1+U2+9-Q1
=V1W2Q1-Q1
+X1U2+9-Q1
Главный предохранитель
=V1=W2=Q1-F1
+X1+U2+9-F1
=V1W2Q1-F1
+X1U2+9-F1
Контактор
=V1=W2=Q1-Q2
+X1+U2+9-Q2
=V1W2Q1-Q2
+X1U2+9-Q2
Выключатель для защиты от сверхтоков
=V1=W2=Q1-F2
+X1+U2+9-F2
=V1W2Q1-F2
+X1U2+9-F2
Трансформатор тока
=V1=W2=Q1-B1
+X1+U2+9-B1
=V1W2Q1-B1
+X1U2+9-B1
Приложение ДА
(справочное)
СВЕДЕНИЯ О СООТВЕТСТВИИ ССЫЛОЧНЫХ МЕЖДУНАРОДНЫХ СТАНДАРТОВ
НАЦИОНАЛЬНЫМ СТАНДАРТАМ
Таблица ДА.1
Обозначение ссылочного международного стандарта
Степень соответствия
Обозначение и наименование соответствующего национального стандарта
ISO/IEC 646
-
<*>
<*> Соответствующий национальный, межгосударственный стандарт отсутствует. До его применения рекомендуется использовать перевод на русский язык данного международного стандарта. Перевод данного международного стандарта находится в Федеральном информационном фонде стандартов.
БИБЛИОГРАФИЯ
IEC 60050-151
International Electrotechnical Vocabulary - Part 151: Electrical and magnetic devices (Международный электротехнический словарь. Часть 151. Электрические и магнитные устройства)
IEC 60050-351
International electrotechnical vocabulary - Part 351: Control technology (Международный электротехнический словарь. Часть 351. Технология управления)
IEC 60113-2:1971 <1>
Diagrams, charts, tables - Part 2: Item designation (Диаграммы, графики, таблицы. Часть 2. Обозначения)
EC 60297-1:1986
Dimensions of mechanical structures of the 482.6 mm (19 in) series - Part 1: Panels and racks [Конструкции механические серии 482,6 мм (19 дюймов). Размеры. Часть 1. Панели и стойки]
IEC 60297-3-101
Mechanical structures for electronic equipment - Dimensions of mechanical structures of the 482,6 mm (19 in) series - Part 3-101: Subracks and associated plug-in units [Конструкции механические для электронного оборудования. Размеры механических конструкций серии 482,6 мм (19 дюймов). Часть 3-101. Основные размеры передних панелей, подстоек, шасси, стоек и шкафов]
IEC 60750:1983 <1>
Item designation in electrotechnology (Обозначение элементов схем, применяемое в электронике)
--------------------------------
<1> Отменен. Действует IEC 81346-1:2009.
IEC 61082-1
Preparation of documents used in electrotechnology - Part 1: Rules (Подготовка документов, используемых при разработке электрофизических принципов в электротехнике. Часть 1. Правила)
IEC 61355 DB
Collection of standardized and established document kinds (Сборник стандартизированных и установленных видов документов)
IEC 61355-1
Classification and designation of documents for plants, systems and equipment - Part 1: Rules and classification tables (Классификация и обозначение документов на промышленные установки, системы и оборудование. Часть 1. Правила и классификационные таблицы)
IEC 62023:2000
Structuring of technical information and documentation (Структурирование технической информации и документации)
IEC 62027
Preparation of object lists, including parts lists (Составление перечней объектов, включая номенклатуры деталей)
IEC 62491:2008
Industrial systems, installations and equipment and industrial products - Labelling of cables and cores (Промышленные системы, установки, оборудование и промышленные изделия. Этикетки для кабелей и жил)
IEC 81346-2
Industrial systems, installations and equipment and industrial products - Structuring principles and reference designations - Part 2: Classification of objects and codes for classes (Производственные системы, установки и оборудование и промышленная продукция. Принципы структурирования и условные обозначения. Часть 2. Классификация объектов и коды классов)
ISO 3166-1
Codes for the representation of names of countries and their subdivisions - Part 1: Country codes (Коды для представления названий стран и единиц их административно-территориального деления. Часть 1. Коды стран)
ISO 4157 (all parts)
Construction drawings - Designation systems [Чертежи строительные. Системы обозначений (все части)]
ISO 15519-1
Specification for diagrams for process industry - Part 1: General rules (Диаграммы для обрабатывающей промышленности. Технические требования. Часть 1. Общие правила)
ISO/TS 16952-1:2006 <1>
Technical product documentation - Reference designation system - Part 1: General application rules (Техническая документация на продукцию. Справочная система обозначений. Часть 1. Общие правила применения)
ISO/TS 16952-10:2008 <1>
Technical product documentation - Reference designation system - Part 10: Power plants (Техническая документация на продукцию. Справочная система обозначений. Часть 1. Электростанции)
--------------------------------
<1> Отменен.
УДК 63:004.01:006.354
ОКС 01.110
Ключевые слова: классификация информации, структурирование системы, аспект системы, кодовое обозначение