Главная // Актуальные документы // ЗаключениеСПРАВКА
Источник публикации
М.: Бюро НДТ, 2021
Примечание к документу
Документ
введен в действие с 01.04.2022.
Название документа
"ИТС 30-2021. Информационно-технический справочник по наилучшим доступным технологиям. Переработка нефти"
(утв. Приказом Росстандарта от 23.11.2021 N 2625)
"ИТС 30-2021. Информационно-технический справочник по наилучшим доступным технологиям. Переработка нефти"
(утв. Приказом Росстандарта от 23.11.2021 N 2625)
от 23 ноября 2021 г. N 2625
ИНФОРМАЦИОННО-ТЕХНИЧЕСКИЙ СПРАВОЧНИК
ПО НАИЛУЧШИМ ДОСТУПНЫМ ТЕХНОЛОГИЯМ
ПЕРЕРАБОТКА НЕФТИ
Oil refining
ИТС 30-2021
Дата введения
1 апреля 2022 года
Настоящий информационно-технический справочник по наилучшим доступным технологиям "Переработка нефти" (далее - ИТС НДТ 30) разработан на основе анализа технологических, технических и управленческих решений, применяемых в области переработки нефти, и содержит описание используемых в настоящее время и перспективных технологических процессов, технических способов, методов предотвращения и сокращения негативного воздействия на окружающую среду, а также направленных на обеспечение высокой ресурсоэффективности и экологической результативности, из числа которых выделены решения, признанные наилучшими доступными с учетом экономической целесообразности их применения и технической реализуемости.
Термин "наилучшая доступная технология" (далее - НДТ) определен в Федеральном законе Российской Федерации от 10 января 2002 года N 7-ФЗ "Об охране окружающей среды", согласно
ст. 1 которого "наилучшая доступная технология - технология производства продукции (товаров), выполнения работ, оказания услуг, определяемая на основе современных достижений науки и техники и наилучшего сочетания критериев достижения целей охраны окружающей среды при условии наличия технической возможности ее применения".
Структура ИТС НДТ 30 соответствует
ГОСТ Р 113.00.03-2019 "Наилучшие доступные технологии. Структура информационно-технического справочника" и включает в себя следующие основные разделы:
Введение. Содержит краткое описание и общую информацию об ИТС НДТ 30.
Предисловие. Содержит информацию о цели разработки ИТС НДТ 30, его статусе, взаимосвязи с международными, региональными аналогами и другими ИТС НДТ, о сборе данных, об утверждении и введении в действие.
Область применения. Содержит информацию об основных и дополнительных видах деятельности, на которые распространяется действие ИТС НДТ 30.
Раздел 1 Содержит общую информацию о состоянии и уровне развития нефтеперерабатывающей отрасли Российской Федерации с учетом положений
ГОСТ Р 56828.11-2015 "Наилучшие доступные технологии. Методические рекомендации по разработке раздела информационно-технического справочника по наилучшим доступным технологиям по описанию приоритетных проблем отрасли".
Раздел 2 Содержит подробную информацию об основных и вспомогательных технологических установках, которые действуют в настоящее время на предприятиях нефтеперерабатывающей отрасли Российской Федерации, с учетом положений
ГОСТ Р 113.00.04-2020 "Наилучшие доступные технологии. Формат описания технологий".
Раздел 3 Содержит информацию о текущих уровнях потребления сырья, материалов, энергетических ресурсов и эмиссий, маркерных веществах, характерных для нефтеперерабатывающей промышленности Российской Федерации.
Раздел подготовлен на основе данных, представленных предприятиями Российской Федерации в рамках разработки ИТС НДТ 30 с учетом положений
ГОСТ Р 113.00.04-2020 "Наилучшие доступные технологии. Формат описания технологий".
Раздел 4 Содержит порядок проведения сравнительного анализа и особенности учета критериев отнесения технологии, технологических и управленческих решений к наилучшим доступным технологиям на основании Федерального
закона Российской Федерации от 10 января 2002 г. N 7-ФЗ "Об охране окружающей среды" и с учетом положений
ГОСТ Р 56828.8-2015 "Наилучшие доступные технологии. Методические рекомендации по описанию наилучших доступных технологий в информационно-техническом справочнике по наилучшим доступным технологиям".
Раздел 5 Содержит описание НДТ переработки нефти, включая информацию о потенциальных экологических преимуществах, достигаемых при реализации технологий, а также информацию о воздействии на окружающую среду, потреблении ресурсов, особенностях применения, технического обслуживания и затратах (способах их снижения) при реализации указанной технологии с учетом положений
ГОСТ Р 56828.8-2015 "Наилучшие доступные технологии. Методические рекомендации по описанию наилучших доступных технологий в информационно-техническом справочнике по наилучшим доступным технологиям".
Раздел 6 Содержит информацию о новых технологических и технических решениях, способных на стадии промышленного внедрения обеспечить уровень защиты окружающей среды выше уровня защиты, определенного НДТ, или же при одинаковом уровне защиты обеспечить снижение производственных экономических затрат, а также направленных на повышение энергоэффективности и ресурсосбережения.
Раздел подготовлен с учетом положений
ГОСТ Р 56828.1-2015 "Наилучшие доступные технологии. Методические рекомендации по описанию перспективных технологий в информационно-техническом справочнике по наилучшим доступным технологиям".
Заключительные положения и рекомендации. Содержат сведения о членах технической рабочей группы, принимавших участие в разработке ИТС НДТ 30, а также рекомендации по дальнейшим работам и сборе информации в области НДТ нефтеперерабатывающей отрасли.
-
описание НДТ, уровни эмиссий загрязняющих веществ, соответствующие НДТ (технологические показатели), а также информацию, позволяющую оценить их применимость;
-
методы производственного экологического контроля.
Библиография. Содержит перечень источников информации, использованных при разработке ИТС НДТ 30.
Цели, основные принципы и порядок разработки ИТС НДТ 30 установлены
постановлением Правительства Российской Федерации от 23 декабря 2014 г. N 1458 "О порядке определения технологии в качестве наилучшей доступной технологии, а также разработки, актуализации и опубликования информационно-технических справочников по наилучшим доступным технологиям".
Перечень областей применения наилучших доступных технологий определен распоряжением Правительства Российской Федерации от 24 декабря 2014 г. N 2674-р.
1 Статус документа
ИТС НДТ 30 является документом по стандартизации.
2 Информация о разработчиках
ИТС НДТ 30 разработан Федеральным государственным бюджетным учреждением науки Ордена Трудового Красного Знамени Институтом нефтехимического синтеза им. А.В. Топчиева Российской академии наук (ИНХС РАН) совместно с технической рабочей группой N 30 (ТРГ 30) "Переработка нефти", состав которой утвержден приказом Минпромторга России от 22 сентября 2020 г. N 3151.
Перечень организаций и их представителей, принимавших участие в разработке ИТС НДТ 30, приведен в
разделе "Заключительные положения и рекомендации".
ИТС НДТ 30 представлен на утверждение Бюро наилучших доступных технологий (далее - Бюро НДТ) (www.burondt.ru).
3 Краткая характеристика
ИТС НДТ 30 содержит описание применяемых при переработке нефти технологических процессов, оборудования, технических способов, методов, в том числе позволяющих снизить негативное воздействие на окружающую среду, водопотребление, повысить энергоэффективность технологических процессов, обеспечить ресурсосбережение. На основании анализа технологических процессов, оборудования, технических способов, методов (в том числе управления) определены решения, являющиеся НДТ. Для каждого технологического процесса установлены соответствующие технологические показатели.
4 Взаимосвязь с международными, региональными документами
ИТС НДТ 30 разработан с учетом опыта Европейского союза в части определения НДТ и установления показателей технологического нормирования для нефтеперерабатывающей отрасли, который изложен в справочнике по НДТ "Наилучшие доступные технологии (НДТ). Справочный документ для переработки нефти и газа" (Best Available Techniques (BAT) Reference Document For The Refining Of Mineral Oil And Gas).
5 Сбор данных
Информация о технологических процессах, оборудовании, технических способах, методах, применяемых при переработке нефти в Российской Федерации, была собрана в процессе разработки ИТС НДТ 30 в соответствии с
Порядком сбора данных, необходимых для разработки справочника по наилучшим доступным технологиям и анализа приоритетных проблем отрасли, утвержденным приказом Минпромторга России от 18 апреля 2017 г. N 1234.
6 Взаимосвязь с другими справочниками НДТ
Взаимосвязь ИТС НДТ 30 с другими справочниками, разрабатываемыми в соответствии с
распоряжением Правительства Российской Федерации от 31 октября 2014 г. N 2178-р, приведена в
разделе "Область применения".
7 Информация об утверждении, опубликовании и введении в действие
ИТС НДТ 30 утвержден
приказом Росстандарта от 23 ноября 2021 г. N 2625.
ИТС НДТ 30 введен в действие с 01 апреля 2022 г., официально опубликован в информационной системе общего пользования - на официальном сайте Федерального агентства по техническому регулированию и метрологии в сети Интернет (www.gost.ru).
Настоящий информационно-технический справочник распространяется на следующие основные виды деятельности:
- переработка нефти;
- производство нефтепродуктов;
- производство оксигенатов (метил-трет-бутиловый эфир, трет-амил-метиловый эфир и др.) на нефтеперерабатывающих заводах;
- хранение нефти и нефтепродуктов.
Сфера распространения справочника в соответствии с основными видами экономической деятельности
(ОКВЭД 2), а также производимая продукция, наименование которой дано в соответствии с
ОК 034-2014 (ОКПД), представлены в
таблице 1.
Таблица 1
Сфера распространения ИТС НДТ 30-2021 "Переработка нефти"
| | Наименование вида деятельности ОКВЭД 2 | |
| Нефтепродукты | Производство нефтепродуктов | |
| Топливо жидкое и газообразное; масла смазочные | Производство жидкого топлива | |
| Топливо моторное, включая автомобильный и авиационный бензин | | |
| Топливо реактивное бензинового типа | | |
| Дистилляты легкие, не включенные в другие группировки | | |
| Керосин | | |
| Топливо реактивное керосинового типа | | |
| Газойли | | |
| Топливо нефтяное дистиллятное прочее, дистилляты средние, не включенные в другие группировки | | |
| Топливо жидкое, не включенное в другие группировки | | |
| Масла нефтяные смазочные; дистилляты тяжелые, не включенные в другие группировки | | |
| Нефтепродукты прочие | Производство прочих нефтепродуктов | |
| Вазелин (петролатум); парафин; воск нефтяной прочий | | |
| Кокс нефтяной, битум нефтяной и прочие остатки нефтепереработки | | |
| Углерод технический (сажи и прочие формы дисперсного углерода, не включенные в другие группировки) | Производство прочих неорганических соединений | |
ИТС НДТ 30-2021 "Переработка нефти" не распространяется на следующие виды деятельности:
- разведка и добыча сырой нефти и природного газа;
- транспортировка сырой нефти и природного газа;
- производство биотоплива;
- маркетинг и сбыт продукции;
- обеспечение промышленной безопасности или охраны труда;
- строительство, консервация и ликвидация технологических объектов нефтеперерабатывающих заводов.
ИТС НДТ 30-2021 "Переработка нефти" также распространяется на процессы, связанные с основными видами деятельности, которые могут оказать влияние на объемы эмиссий загрязняющих веществ и (или) масштабы загрязнения окружающей среды:
- производственные процессы;
- способы предотвращения и сокращения воздействий на окружающую среду и образования отходов.
Дополнительные виды деятельности и соответствующие им ИТС НДТ приведены в
таблице 2.
Таблица 2
Дополнительные виды деятельности при переработке нефти
и соответствующие им ИТС НДТ
Вид деятельности | Соответствующий ИТС НДТ |
Очистка сточных вод | ИТС НДТ 8 "Очистка сточных вод при производстве продукции (товаров), выполнении работ и оказании услуг на крупных предприятиях" |
ИТС НДТ 10 "Очистка сточных вод с использованием централизованных систем водоотведения поселений, городских округов" |
Обращение с отходами | ИТС НДТ 9 "Обезвреживание отходов термическим способом (сжигание отходов)" |
ИТС НДТ 15 "Утилизация и обезвреживание отходов (кроме обезвреживания термическим способом (сжигание отходов)" |
ИТС НДТ 17 "Размещение отходов производства и потребления" |
Применение промышленных систем охлаждения | |
Очистка выбросов загрязняющих веществ | ИТС НДТ 22 "Очистка выбросов вредных (загрязняющих) веществ в атмосферный воздух при производстве продукции (товаров), а также при проведении работ и оказании услуг на крупных предприятиях" |
Производственный экологический контроль | ИТС НДТ 22.1 "Общие принципы производственного экологического контроля и его метрологического обеспечения" |
Производство энергии | ИТС НДТ 38 "Сжигание топлива на крупных установках в целях производства энергии" |
Хранение и складирование | ИТС НДТ 46 "Сокращение выбросов загрязняющих веществ, сбросов загрязняющих веществ при хранении и складировании товаров (грузов)" |
Повышение энергоэффективности | ИТС НДТ 48 "Повышение энергетической эффективности при осуществлении хозяйственной и (или) иной деятельности" |
Раздел 1 Общая информация о нефтеперерабатывающей отрасли
Российской Федерации
1.1 Общая информация о текущем состоянии отрасли
Нефтеперерабатывающая промышленность России - организационно высококонцентрированная и территориально диверсифицированная отрасль нефтегазохимического комплекса, обеспечивающая переработку около 50,8% объема жидких углеводородов, добываемых в стране
[1]. Направления развития и функционирования нефтепереработки в Российской Федерации обусловлены структурными и технологическими изменениями, произошедшими в связи с модернизацией отрасли в последнее десятилетие. Большое влияние на структуру производства и качество нефтепродуктов оказывают технологическое перевооружение и модернизация оборудования и технологических процессов. В настоящее время мощности по переработке нефти в мире составляют 5,1 млрд тонн и устойчиво растут в среднем на 1% в год. На долю России приходится 6,6%, страна занимает третье место по объемам переработки углеводородного сырья в мире после США (18,7%) и Китая (16,0%). Данный уровень сохраняется на протяжении последних почти 20 лет [
2 -
4].
В России функционирует 37 крупных нефтеперерабатывающих заводов (далее - НПЗ) с объемами переработки более 1 млн тонн в год. Суммарная мощность нефтеперерабатывающих предприятий в России оценивается на уровне 328 млн тонн в год. Российская нефтеперерабатывающая промышленность характеризуется относительно низкой глубиной переработки сырья. Тем не менее усилия вертикально-интегрированных компаний (далее - ВИНК) и независимых компаний по модернизации и строительству современных НПЗ привели к существенному росту данного показателя в период с 2014 по 2019 год - с 72,3 до 82,8%
(рисунок 1.1).
Рисунок 1.1 - Производственные показатели
нефтеперерабатывающей отрасли РФ за 2015 - 2019 годы
Средняя глубина переработки нефти на российских НПЗ в 2019 году составила 82,8%, что на 0,3% больше, чем в предыдущем. Рост данного показателя в последние годы, в первую очередь, обусловлен вводом в эксплуатацию новых мощных установок замедленного коксования. Средний выход светлых нефтепродуктов на отечественных НПЗ составил 62,2%.
В 2019 году на внутренний рынок страны поставлено:
- автомобильных бензинов - 34,8 млн т (-2,2% или -0,8 млн т к 2018 г.);
- дизельного топлива - 38,2 млн т (+7%, или +2,5 млн т к 2018 г.),
- авиационного керосина - 10,9 млн т (+0,9%, или +0,1 млн т к 2018 г.);
- мазута топочного - 12 млн т (+3,4%, или +0,4 млн т).
В соответствии с данными отраслевой отчетности Минэнерго России в 2019 году переработку нефти и газового конденсата на территории страны и промышленное производство товарных нефтепродуктов из всех видов нефтяного сырья осуществляли 76 специализированных нефтеперерабатывающих предприятий (НПЗ и ГПЗ).
В 2019 году общий объем первичной переработки нефтяного сырья на нефтеперерабатывающих предприятиях России незначительно (на - 0,7%, или -1,9 млн т) снизился по сравнению с аналогичным прошлогодним показателем и составил 285,1 млн тонн
[5].
За последние пять лет произошло сокращение объема инвестиций в нефтепереработку, что связано с увеличением налоговой нагрузки на отрасль. В 2019 году их объем составил примерно 238 млрд руб
[6].
В региональной структуре отрасли первое место по объему первичной переработки нефти занимает Приволжский федеральный округ. На него приходится 36,4% объема первичной переработки нефти в России. Наиболее крупные заводы в округе принадлежат ПАО "ЛУКОЙЛ" ("Нижегороднефтеоргсинтез" и "ЛУКОЙЛ-Пермнефтеоргсинтез"). Значительные мощности в округе сосредоточены в Башкирской группе предприятий, а также на НПЗ Самарской области (Новокуйбышевском, Куйбышевском и Сызранском). Всего в Приволжском федеральном округе функционируют 14 крупных НПЗ.
Второй регион по объему первичной переработки нефти - Южный федеральный округ, территориально наиболее приближенный к экспортным рынкам нефтепродуктов через порты на Черном и Каспийском морях. В 2019 году объем переработки нефти в округе снизился на 0,5 млн тонн и составил 45,5 млн тонн, или 16,3% от общероссийского показателя. В Южном федеральном округе сосредоточено восемь крупных НПЗ. Наиболее крупный из них - Волгоградский НПЗ компании ПАО "ЛУКОЙЛ".
Центральный федеральный округ - третий по масштабам первичной переработки (14,6%). В округе расположены три крупных НПЗ, суммарный объем переработки которых составил 40,9 млн тонн. Снижение показателей связано с проведением капитального ремонта технологических установок.
Четвертый регион - Сибирский федеральный округ (14%). В 2019 году объем первичной переработки там сократился на 0,9 млн тонн, до 39,2 млн тонн.) Всего в округе расположено четыре крупных НПЗ, в том числе крупнейший в России Омский НПЗ.
В Северо-Западном федеральном округе перерабатывается 9,9% российской нефти. В 2019 году объем переработки вырос на 0,7 млн тонн и составил 27,7 млн тонн. В округе находится один из крупнейших российских НПЗ - "Киришинефтеоргсинтез" с объемом первичной переработки сырья более 18 млн тонн в год. Всего в округе работает три крупных НПЗ.
Для актуализации сведений о текущем состоянии нефтеперерабатывающих предприятий в Российской Федерации в июле 2020 года было проведено анкетирование компаний с целью сбора общей информации, не составляющей коммерческую тайну. Информацию о своей деятельности представили 14 предприятий. Данные, полученные в результате анкетирования, отражены в
таблице 1.1.
Таблица 1.1
Показатели деятельности НПЗ в РФ, 2019 г.
Наименование НПЗ | Проектная мощность, тонн нефтяного сырья в год | Объем переработки, т | Глубина переработки, % | Индекс Нельсона | Общее число технологических установок |
АО "Газпромнефть МЗСМ" | 90 000 | 152 425,1 | - | - | 6 |
АО "Газпромнефть-МНПЗ" | 13 000 000 | 10 133 456 | 82,15 | 6,42 | 26 |
АО "Газпромнефть-ОНПЗ" | 22 300 000 | 21 210 867 | 89,6 | 8,6 | 45 |
АО "ТАНЕКО" | 15 300 000 | 10 797 312,7 | 98,97 | 7 | 20 |
Елховский нефтеперерабатывающий завод | 480 000 | 444 244 | 49,85 | 3,352 | 8 |
ООО "Газпром нефтехим Салават" | 10 000 000 | 6 832 344 | 89,6 | 6,95 | 18 |
ООО "ЛУКОЙЛ-Волгограднефтепереработка" | 14 777 400 | 14 929 883 | 93,14 | 6,9 | 31 |
ООО "ЛУКОЙЛ-Нижегороднефтеоргсинтез" | 17 000 000 | 16 022 832 | 77,1 | 7,3 | 28 |
ООО "ЛУКОЙЛ-УНП" | 6 200 000 | 2 214 260,75 | 96,64 | 4,2 | 6 |
ООО "ПО "Киришинефтеоргсинтез" | 15 509 000 | 18 606 903 | 60,78 | 11,23 | 33 |
ООО "Полиэфир" | 28 000 | 37 588 | - | - | 18 |
ООО "ЛУКОЙЛ-Пермнефтеоргсинтез" | 13 130 000 | 12 750 594 | 98,11 | 9,4 | 33 |
ПАО "Славнефть-ЯНОС" | 15 000 000 | 15 094 202 | 65,38 | 8,5 | 34 |
Филиал ООО "Газпромнефть-СМ" "Омский завод смазочных материалов" | - | 823 065 | - | - | 12 |
1.2 Приоритетные направления развития нефтепереработки
в Российской Федерации на период до 2035 года
В среднесрочной перспективе до 2030 - 2035 гг. перед нефтеперерабатывающей отраслью России стоит задача завершения модернизации НПЗ с целью увеличения глубины переработки нефти и выхода светлых нефтепродуктов, повышения их качества при максимальном использовании отечественных технологий и оборудования. Предусматривается ввод более 50 установок вторичной переработки нефти и достижения технологического уровня НПЗ наиболее промышленно развитых стран
[7].
Задачи Российской Федерации в части развития индустрии нефтепереработки ориентированы на высокотехнологичное интенсивное развитие современных процессов глубокой переработки нефтяного сырья, способных обеспечить национальную энергетическую безопасность, повысить обеспеченность современными топливами высших экологических классов и непрерывность процессов производства.
Среди наиболее значимых проблем отечественной нефтепереработки можно выделить износ основных фондов нефтеперерабатывающих заводов, достигающий 80%, недостаточно высокую обеспеченность отечественными катализаторами процессов нефтепереработки (до 50% катализаторов каталитического крекинга и практически полностью все катализаторы гидроочистки дизельного топлива, вакуумного газойля и гидрокрекинга на данный момент закупаются у зарубежных поставщиков).
Большое внимание уделяется автоматизации существующих и вводящихся в строй установок, по данному направлению российские предприятия зачастую опережают зарубежные. Однако доля отечественного программного обеспечения в отрасли нефтепереработки не превышает 5 - 10%. Порой для покупки отечественного решения заказчик требует подтверждения эксплуатации на других предприятиях, которое невозможно получить без самого внедрения.
Дополнительным негативным фактором, оказывающим воздействие на состояние дел в нефтепереработке, является ухудшение качества сырой нефти. Общая "сернистость" нефти в России ежегодно растет с 2007 года на 0,01% в год, увеличилась доля добываемой нефти с осложненными реологическими характеристиками и аномальными качественными параметрами [нефти Ванкорского месторождения (Западная Сибирь)], объем добычи которых достиг 21 млн тонн (с содержанием серы 0,15% при аномально высоком значении плотности - 876 кг/м3).
Еще одним негативным фактором является международная конкуренция на рынках сбыта - интенсивное развитие мирового рынка субститутов традиционных моторных топлив за счет внедрения технологических инноваций может привести к уменьшению доли моторных топлив в структуре потребления энергоресурсов.
Основными технологическими направлениями в нефтепереработке Российской Федерации являются:
- максимизация глубины переработки НПЗ за счет отказа от производства или максимального снижения производства мазута, что достигается путем внедрения новых углубляющих процессов: замедленного коксования, гидроконверсии тяжелых остатков и отчасти висбрекинга, каталитического крекинга и гидрокрекинга;
- интеграция с нефтехимическими производствами, при этом продукция НПЗ используется в дальнейших цепочках переработки нефтехимических заводов;
- управление рисками глобального перепроизводства нефтепродуктов, в том числе с помощью интегрированных решений автоматизации производства, календарного планирования и управления цепями поставок. Реализация данных мер достигается внедрением новых систем планирования производства, оптимизацией цепочек поставок, что возможно достичь посредством повсеместного внедрения элементов Индустрии 4.0: киберфизических систем, систем управления и аналитики, автоматизации и роботизации;
- консолидация отрасли и вертикальная интеграция за счет снижения маржинальности производства нефтепродуктов. В ситуации падения маржинальности нефтепереработки и низкой скорости внедрения технологий, кардинально увеличивающих прибыльность предприятий нефтепереработки в условиях свободного рынка, конкурентоспособными остаются крупные игроки данного сегмента. Наблюдается тенденция прироста единичных нефтеперерабатывающих мощностей. Стремление к повышению эффективности стимулирует переход к более высокому уровню мощностей, и можно ожидать, что уже в обозримой перспективе небольшие НПЗ столкнутся с падением прибыли и, как следствие, невозможностью компенсировать значительные затраты, необходимые для высокотехнологичной модернизации.
Процессы нефтепереработки являются ресурсозатратными. Снижение стоимости нефтепродуктов достигается, прежде всего, минимизацией операционных затрат при производстве топлив, увеличением межремонтных интервалов с выводом на техническое обслуживание отдельных узлов установок нефтепереработки "по состоянию", то есть не в момент, когда это предусмотрено регламентом, а в срок, когда тому или иному узлу действительно требуется техническое обслуживание или ремонт.
Главное направление на период до 2035 года - это повышение качества топлива, что непосредственно связано с новыми экологическими требованиями и межтопливной конкуренцией. Так, классические виды топлив начинают соперничать на рынке с газомоторным топливом, которое по ряду экологических показателей превосходит традиционное нефтяное. Также ведутся разработки автомобилей, работающих на водородном топливе. Использование водорода обеспечивает существенное снижение выбросов не только загрязняющих веществ, но и рассматривается как одно из основных направлений декарбонизации. Поэтому в нефтепереработке основные усилия направлены на поиск новых технологических решений, позволяющих повысить экологический класс топлив, снизить вредные выбросы в атмосферу.
В период до 2035 года в российской нефтеперерабатывающей отрасли планируется рост первичной переработки нефти на 15% (с ~ 285 134 тыс. тонн до ~333 000 тыс. тонн) и прогнозируется увеличение числа установок для вторичных процессов переработки нефти:
1. Значительный рост доли процесса гидрокрекинга с ~18 170 тыс. тонн до ~35 220 тыс. тонн, что увеличит производство дизельного топлива и авиационного керосина.
2. Рост доли гидроочистки с ~72 050 тыс. тонн до ~102 171 тыс. тонн, что обуславливается возрастающими экологическими требованиями к топливам.
3. Рост доли замедленного коксования с ~11 338 тыс. тонн до ~16 943 тыс. тонн, что позволит не только значительно увеличить глубину переработки нефти, но и обеспечить металлургию коксом для производства электродов.
4. Рост доли процесса изомеризации с ~8 074 тыс. тонн до ~10 200 тыс. тонн. Увеличение процесса изомеризации связано с увеличением спроса на высокооктановые компоненты бензина.
5. Рост доли процесса каталитического крекинга с ~ 22 750 тыс. тонн до ~26 100 тыс. тонн. Увеличение процесса каталитического крекинга связано с увеличением потребности в высокооктановых компонентах бензина.
6. Увеличение доли процесса каталитического риформинга с ~21 050 тыс. тонн до ~24 000 тыс. тонн. Рост связан с увеличением потребности в высокооктановых компонентах бензина.
7. Незначительно вырастет производство высокооктановых компонентов бензина по технологии алкилирования с ~1 960 тыс. тонн до 2 090 тыс. тонн. Несмотря на то, что в процессе алкилирования получают высокооктановые компоненты бензина с минимальной разницей октановых чисел по моторному и исследовательскому методам, технология достаточно сложна в реализации и экономически не всегда целесообразна.
8. Производство метил-трет-бутилового эфира вырастет с ~520 тыс. тонн до ~630 тыс. тонн. Увеличение связано с необходимостью увеличения производства высокооктановых компонентов бензинов.
9. Производство нефтебитума не изменится и составит ~6 800 тыс. тонн.
10. Производство серы возрастет с ~984 тыс. тонн до ~2 450 тыс. тонн. Увеличение связано с ужесточением требований по содержанию серы в топливах.
Что касается технологической зависимости от импортных технологий, она наименьшая в области самых простых процессов: первичная переработка, висбрекинг, деасфальтизация и т.д. Современные технологии нефтепереработки, например, гидрокрекинг, гидроочистка вакуумного газойля, риформинг с движущимся слоем катализатора и т.д., в результате которых получаются продукты с наибольшей маржинальностью и наивысшими экологическими характеристиками, в России находятся на ранних стадии разработки (уровень технологической готовности не выше 6) и вряд ли будут реализованы в промышленности в ближайшие пять - десять лет без существенного роста инвестиций в НИОКР и опытные установки. В условиях предстоящей модернизации заводов нефтяным компаниям и разработчикам рекомендуется обратить внимание на развитие именно этих технологий в Российской Федерации. В 2018 - 2019 гг. Министерством энергетики Российской Федерации совместно с Дирекцией технологий в ТЭК ФГБУ "Российское энергетическое агентство" Минэнерго России была проведена исследовательская работа по планируемому в 2020 - 2030 гг. вводу установок вторичной переработки нефти и выполнен расчет необходимого оборудования для строительства данных установок
(таблица 1.2).
Таблица 1.2
Прогноз ввода установок на отечественных
нефтеперерабатывающих заводах в 2020 - 2030 гг.
[8]
Процесс | Количество установок, шт. | Суммарная мощность, тыс. т/год | Основное технологическое оборудование <*>, шт. |
Реактор | Печь | Ректификационная колонна |
Изомеризация | 6 | 2125 | 18 | 12 | 24 |
Каталитический риформинг | 6 | 2955 | 18 | 12 | 24 |
Алкилирование | 1 | 130 | 1 | 0 | 3 |
Производство метил-трет-бутилового эфира | 3 | 152 | 3 | 0 | 9 |
Каталитический крекинг | 3 | 3345 | 6 | 3 | 9 |
Гидроочистка бензина каталитического крекинга | 5 | 4099 | 5 | 5 | 5 |
Гидрокрекинг | 7 | 17050 | 21 | 14 | 7 |
Гидроочистка дизельного топлива | 11 | 24572 | 22 | 22 | 44 |
Комплекс глубокой переработки нефтяных остатков | 1 | 3400 | 4 | 4 | 6 |
Замедленное коксование | 5 | 5605 | 20 | 10 | 15 |
Гидроочистка тяжелого газойля | 1 | 850 | 2 | 2 | 3 |
Комбинированная установка по гидроочистке бензиновых и дизельных фракций | 1 | 600 | 4 | 4 | 6 |
Комбинированная установка по производству автомобильного бензина | 1 | 2200 | 4 | 4 | 6 |
ИТОГО: | | | 128 | 92 | 158 |
<*> Максимальное прогнозное количество, не учтены трубопроводы, абсорберы/десорберы, компрессоры, сепараторы, теплообменники, внутренние устройства колонн и т.д. |
С введением новых установок также увеличится потребление катализаторов. На
рисунке 1.2 представлен прогноз роста потребления наиболее крупнотоннажных катализаторов.
Рисунок 1.2 - Прогноз потребления катализаторов
в процессах: 1 - каталитического крекинга,
2 - гидроочистки, 3 - гидрокрекинга
В части зависимости от импорта катализаторов для процессов нефтепереработки наблюдаются следующие закономерности
(рисунок 1.3): несмотря на то, что существует отечественная технология гидроочистки бензина, в России сохраняется существенная зависимость от иностранных поставщиков катализаторов; разработана отечественная технология каталитического риформинга, но зависимость в части катализаторов риформинга для процесса с неподвижным слоем - 68%, с движущимся слоем - 100%, оксида алюминия для производства катализаторов - 100%; отработана российская технология гидрокрекинга вакуумного газойля и гидроочистки бензина, но зависимость от катализаторов гидрокрекинга и гидроочистки на данный момент практически 100% и полная зависимость по цеолитам для этих катализаторов.
Рисунок 1.3 - Зависимость от импорта по катализаторам
для производства топлив и масел в Российской Федерации
В целом же, несмотря на то, что во многих процессах нефтепереработки используются импортные катализаторы, отечественные разработки находятся на высоком уровне и могут быть использованы на самых современных заводах. Обеспеченность отечественными разработками в области катализаторов нефтепереработки следующая:
- существует надежное обеспечение: катализаторы крекинга, катализаторы риформинга для процесса с неподвижным слоем, катализаторы изомеризации бензиновых фракций на основе ZrO2, Al2O3, цеолиты для катализаторов нефтепереработки типа Y и ZSM-5;
- имеется зависимость от импорта: катализаторы риформинга для процесса с движущимся слоем (необходима разработка шарикового носителя), катализаторы гидроочистки (бензина, керосина, дизельного топлива, вакуумного газойля), катализаторы гидрокрекинга, катализаторы производства зимних (арктических) топлив и масел, катализаторы производства водорода (риформинг метана, конверсия оксида углерода, сорбенты выделения водорода), особо чистый Al2O3, цеолиты (ZSM-11(12) BETA; ZSM-23, SAPO-41).
Дальнейшее развитие индустрии нефтепереработки в России основано на развитии процесса гидрокрекинга, что вполне объяснимо с точки зрения большой маржинальности производимых в результате этого процесса дизельного топлива и авиационного керосина. Предлагается вариант развития индустрии нефтепереработки на основе развития процессов замедленного коксования и каталитического крекинга, что позволит в условиях нынешнего кризиса потребления авиационного керосина диверсифицировать корзину нефтепродуктов.
Исторически на отечественных нефтеперерабатывающих производствах компоненты бензина получали в процессе каталитического риформинга, в то время как, например, в США - в процессе каталитического крекинга. В риформате массовая доля ароматических углеводородов достигает 70 - 80%, а в бензинах каталитического крекинга не превышает 20 - 25%. Стандарт "Евро-5" ограничивает содержание аренов в бензине до 35% <1>. Применение технологий изомеризации, алкилирования и каталитического крекинга позволит снизить концентрацию аренов в бензине. При большом количестве ароматических соединений в бензине в автомобильных выбросах растет содержание канцерогенных веществ, например, бензпиренов. Высококипящие ароматические компоненты способствуют образованию нагара, а значит, снижают долговечность двигателя и требуют применения моющих присадок. Снизить содержание ароматических соединений в бензине каталитического риформинга можно разными способами, например, за счет оптимизации самого процесса - при уменьшении температуры риформинга количество аренов в риформате сокращается, но при этом становится ниже и октановое число смеси, так что топливо потребует добавления специальных антидетонационных присадок, большая часть которых в настоящее время запрещена техническим
регламентом <1>. Другой вариант получения высококачественных бензинов - смешение высокооктановых компонентов (бензин каталитического крекинга, изомеризат, алкилат).
--------------------------------
<1> Технический
регламент Таможенного союза 013/2011 "О требованиях к автомобильному и авиационному бензину, дизельному и судовому топливу, топливу для реактивных двигателей и мазуту" (с изменениями на 19 декабря 2019 г.).
До 2030 года планируется ввод в строй всего трех установок каталитического крекинга суммарной мощностью 3 345 тыс. тонн (по сырью) в год и семи установок гидрокрекинга суммарной мощностью 17 050 тыс. тонн (по сырью) в год. Существенная зависимость от поставок импортных катализаторов гидрокрекинга несет значительные риски переработки вакуумного газойля на установках гидрокрекинга. В 2021 году в г. Омске планируется запуск катализаторной фабрики, которая будет производить катализаторы гидрокрекинга в объеме 2 000 тонн в год, каталитического крекинга - 15 000 тонн в год и гидроочистки - 4 000 тонн в год.
Еще одно преимущество каталитического крекинга - возможность работы установки в различных режимах с приоритетным выпуском бензина, дизельного топлива или пропан-пропиленовой фракции. Таким образом, можно гибко управлять работой установки и переключать режимы на тот или иной продукт. Особенно ценным продуктом будет являться пропилен, а тяжелый газойль каталитического крекинга (фракция, начинающая кипеть выше 270 °C) из-за большого содержания полициклических ароматических углеводородов (при определенном содержании серы) является подходящим сырьем процесса коксования с получением высококачественного игольчатого кокса, применяемого в металлургии.
В "Энергетической
стратегии Российской Федерации на период до 2035 года" (утверждена Распоряжением Правительства РФ от 09.06.2020 N 1523-р) отмечено, что необходима "разработка и совершенствование отечественных технологий глубокой переработки "тяжелой" нефти, стимулирование увеличения числа процессов глубокой переработки нефтяных остатков на отечественных НПЗ". Для достижения поставленной цели в Российской Федерации до 2030 года планируется ввод в строй 5 установок замедленного коксования. Переработка тяжелых остатков увеличится приблизительно на 30%, что является недостаточным для значительного углубления переработки нефти и снижения выработки мазута. Вырабатываемый кокс может быть использован в различных индустриях: для производства анодной массы при производстве алюминия, в черной металлургии, в цементной промышленности (бетон, произведенный с использованием кокса, быстрее набирает необходимую прочность и имеет лучшие прочностные характеристики), в качестве топлива.
1.2.1 Элементы Индустрии 4.0 в отечественной нефтепереработке
Четвертая промышленная революция (Индустрия 4.0) предполагает новый подход к производству, основанный на массовом внедрении информационных технологий в промышленность, масштабной автоматизации бизнес-процессов и распространении искусственного интеллекта. Технологические процессы в нефтепереработке являются многопараметрическими. Поэтому сложно определять наилучшие параметры функционирования установки и тем более целого завода в неавтоматическом режиме. В настоящее время управление технологическими параметрами процесса зачастую производится технологом, исходя из собственных знаний и опыта.
Известно, что внедрение элементов Индустрии 4.0 позволяет оптимизировать производственные процессы, свести затраты и потери к минимуму за счет перехода на полностью автоматизированное цифровое производство, управляемое интеллектуальными системами в режиме реального времени в постоянном взаимодействии с внешней средой, выходящее за границы одного предприятия, с перспективой объединения в глобальную промышленную сеть [
11,
12].
Для отечественной нефтепереработки применимы следующие взаимосвязанные компоненты Индустрии 4,0 (киберфизические системы, системы аналитики и управления, автоматизация и роботизация), внедрение которых позволит осуществить цифровую трансформацию.
Киберфизическая система - это комплексная система из вычислительных и физических элементов, которая в режиме реального времени получает данные и использует их для дальнейшей оптимизации процессов управления.
В настоящее время в нефтегазохимической отрасли Российской Федерации применяются или планируются к внедрению следующие киберфизические системы:
- роботизированные системы очистки трубопроводов: позволяют в кратчайшие сроки зачищать трубопроводы и значительно сокращать сроки ремонта;
- автоматическая дефектоскопия всей поверхности трубопровода: позволяет снижать риск необнаружения точечной коррозии до нуля;
- гамма-сканеры колонн разделения: позволяют оценивать эффективность массообменных процессов внутри ректификационных колонн, выявлять неисправности, а также в автоматическом режиме реагировать на изменение технологических параметров;
- автоматическая система расчета концентрации реагентов и присадок: позволяет получать более качественные товарные продукты;
- отработка управления процессами на цифровых двойниках: позволяет анализировать возможные нештатные ситуации и вырабатывать меры эффективного реагирования;
- безлюдная система управления процессами (автоматическая операторная): обеспечивает более быстрое и корректное управление технологическими параметрами установки, а также позволяет снизить влияние "человеческого фактора";
- внедрение систем учета и предупреждения утечек нефтепродуктов и газов: позволяют экстренно прекращать работу оборудования. Их использование обеспечивает безаварийное функционирование завода;
- применение технологий гидродинамического и технологического моделирования: позволяют подбирать расчетным методом наиболее эффективные технологические параметры работы установок;
- внедрение систем поточных анализаторов: позволяют оперативно отслеживать физико-химические параметры сырья, промежуточных и готовых продуктов. В случае наличия интегрированной автоматизированной системы управления технологическими процессами и лабораторной интегрированной системы менеджмента возможно оперативное автоматическое изменение технологических параметров установок для получения нефтепродуктов с заданными качественными характеристиками.
Внедрение систем управления и аналитики позволяет повысить эффективность процесса нетехнологическими методами. Ниже приведены некоторые примеры наиболее успешных практик, внедренных на предприятиях нефтегазохимической отрасли:
- внедрение лабораторной интегрированной системы менеджмента: позволяет объединять результаты всех лабораторных анализов. Использование данных в таком консолидированном виде дает возможность оперативно менять технологические параметры производственных процессов;
- внедрение системы календарного планирования производства. Эта система на основе построенной модели осуществляет симуляцию работы производства с проверкой на исполнимость производственной программы, а также разработкой корректирующих мероприятий для максимального исполнения плана производства. Календарное планирование отвечает на вопросы: возможно ли выполнить предлагаемую программу и каким образом создаются детальные график-инструкции для каждого технологического объекта (с указанием производительности объекта, количества выработки выходящих потоков установки и их направления по технологической схеме в течение месяца);
- использование предиктивной аналитики и анализ крупных (или больших) массивов данных: позволяет увеличить межремонтные интервалы на 50 - 100% и снизить время ремонта на 10 - 300%;
- полноразмерное моделирование технологических процессов и создание цифровых двойников установок и завода: позволяет имитировать условия использования новых катализаторов, специальных реагентов, оборудования. Внедрение таких систем позволит существенно сократить длительность опытно-промышленных испытаний (стоимость которых может достигать сотен миллионов рублей);
- интеграция ИТ-систем и использование облачных технологий.
Значительные успехи достигнуты в автоматизации и роботизации процессов переработки нефти и производства нефтепродуктов. Вот лишь некоторые примеры:
- использование беспилотных летательных аппаратов: позволяет определять места незаконного проникновения на территорию или возникновение нештатной ситуации;
- создание роботизированных систем измерения и контроля налива нефтепродуктов: позволяет оптимизировать работу резервуарного парка.
Внедрение описанных элементов Индустрии 4.0 позволит минимизировать риски ведения бизнеса, максимально увеличить срок безостановочного функционирования производства, объединить разрозненные компоненты нефтеперерабатывающего завода в единую сеть. Создание "умных" установок и заводов позволит, в свою очередь, обеспечить производство продукции не просто с минимальными затратами, но и добиться минимизации выпуска некондиционной продукции.
1.2.2 Решение проблем промышленной безопасности и охраны окружающей среды за счет внедрения элементов Индустрии 4,0
Обеспечение безопасности производственных объектов - одно из основных условий успешного функционирования и развития индустрии нефтепереработки. Эффективность мероприятий по обеспечению безопасности, реализуемых государственными надзорными органами и управляющими компаниями, зависит от множества факторов [
13,
14]. Ключевыми технологическими направлениями для повышения уровня безопасности с учетом подходов Индустрии 4,0 являются:
- применение носимых устройств для обеспечения безопасности работников. Сигналы датчиков устройств, которыми снабжены рабочие, позволяют отслеживать местонахождение персонала в рабочее время, прогнозировать возникновение нештатных ситуаций и оперативно реагировать на возможные происшествия;
- внедрение интеллектуальной системы видеонаблюдения, основной задачей которой является повышение безопасности на производственных объектах;
- внедрение системы обнаружения отклонений от заданных значений в технологических процессах на основе машинного обучения;
- оперативное создание автоматизированных барьеров, препятствующих допуску к работе сотрудников и подрядных организаций, находящихся в зоне риска.
Стратегической целью государственной политики в области экологического развития является решение социально-экономических задач, обеспечивающих экологически ориентированный рост экономики, сохранение благоприятной окружающей среды, биологического разнообразия и природных ресурсов для удовлетворения потребностей нынешнего и будущих поколений, реализации права каждого человека на благоприятную окружающую среду, укрепления правопорядка в области охраны окружающей среды и обеспечения экологической безопасности [
15,
16]. Ключевыми технологическими направлениями для повышения экологической безопасности производств являются:
- сокращение эмиссий (перевод загрязняющих веществ выбросов и стоков, а также отходов в категорию вторичных материальных ресурсов с дальнейшим использованием);
- уменьшение ресурсоемкости производства;
- снятие с производства экологически небезопасной продукции и замена ее на более безопасную;
- создание систем автоматического контроля выбросов загрязняющих веществ, позволяющих в режиме реального времени следить за источниками выбросов, не допускать превышений установленных показателей выбросов (концентраций) загрязняющих веществ;
- минимизация использования воды в процессах.
1.2.3 Риски внедрения элементов Индустрии 4,0 на предприятиях нефтепереработки
При переходе отечественных нефтеперерабатывающих заводов на продукцию российских производителей при внедрении элементов Индустрии 4.0 могут возникнуть риски и соответственно дополнительные финансовые затраты, которые характерны для смены поставщиков: меняются налаженные цепочки поставок, персоналу необходимо переучиваться для работы на новом оборудовании, приходится вносить изменения в технологические процессы и программное обеспечение и т.д. [
17,
18]. С целью минимизации указанных рисков отечественные производители оборудования и программного обеспечения должны обеспечить выполнение ряда мероприятий:
- развитие системы сервисной поддержки с ориентацией на нужды заказчика и разветвленной и достаточной сетью сервисных центров;
- повышение удобства эксплуатации и ремонта оборудования;
- увеличение гарантийного срока эксплуатации оборудования до 10 лет, а срок межремонтного интервала до 4 лет;
- доведение стоимости оборудования и комплектующих до уровня зарубежных аналогов или ниже;
- доведение стоимости эксплуатации оборудования до уровня зарубежных аналогов или ниже;
- создание системы межотраслевого информационного обмена о перспективных разработках;
- компенсация в результате наступления гарантийных случаев потребителю потерь от недовыпуска продукции, в том числе с использованием доступных банковских и государственных гарантий;
- повышение степени автоматизации до уровня мировых стандартов.
Без внедрения элементов Индустрии 4.0 нефтеперерабатывающим компаниям с каждым годом будет труднее удерживать положение на внешних и внутренних рынках. Для эффективного внедрения технологий Индустрии 4.0 в Российской Федерации, в первую очередь, следует оценить текущее состояние отрасли и готовность для дальнейших трансформаций, используя единый интегральный показатель. После проведения оценки необходимо определить приоритеты развития, индивидуально для каждого предприятия, и создать стратегии перехода к новым этапам цифровой и технической трансформации по всем ключевым направлениям.
Первая задача, стоящая перед предприятиями нефтепереработки на пути трансформации производства в рамках концепции Индустрии 4.0, - это полная интеграция вертикальных процессов производства. Для перехода на следующий этап развития рекомендуется автоматизировать вертикальные процессы и системы и интегрировать их на всех стадиях производства. Для этого следует использовать системы цифрового моделирования, интеграции данных и датчиков Интернета вещей.
Следующая важная задача для предприятий нефтепереработки - полная интеграция горизонтальных процессов цепей поставок.
Для перехода на следующий этап цифрового развития необходимы массовое внедрение цифровых систем моделирования и технологии Интернета вещей и реализация стратегии автоматизации, интеграции и анализа данных, что позволит минимизировать участие человека в повторяющихся производственных процессах, интегрировать оборудование, машины и компьютерные, и корпоративные ИТ-системы, чтобы они были способны автономно взаимодействовать и обмениваться информацией без существенных ограничений и автоматически уведомлять операторов и корпоративные центры о наличии отклонений в производстве.
1.3 Основные экологические проблемы
нефтеперерабатывающей отрасли
Рациональное использование природных ресурсов и охрана окружающей среды от антропогенного загрязнения - наиболее важные проблемы современности, от решения которых зависит здоровье и благосостояние людей. Предприятия нефтепереработки оказывают заметное негативное влияние на состояние окружающей среды. По уровню загрязнения воздушного бассейна нефтепереработка занимает четвертое место среди других отраслей промышленности. При переработке углеводородного сырья в Российской Федерации ежегодно в атмосферу попадает около 1500 тыс. тонн загрязняющих веществ. В
таблице 1.3 представлена структура выбрасываемых, улавливаемых и утилизируемых веществ предприятиями нефтеперерабатывающей промышленности [
19,
20].
Таблица 1.3
Структура выбрасываемых, улавливаемых и утилизируемых
веществ предприятиями нефтеперерабатывающей промышленности
Вещество | Доля вещества в структуре выброса НПЗ, % | Доля улавливания, % | Доля утилизации, % |
Углеводороды | 72,06 | 69,38 | 63,04 |
Диоксид серы | 14,26 | 0,40 | 0,03 |
Монооксид углерода | 8,85 | 3,40 | 0,38 |
Оксиды азота | 1,58 | 0,31 | 0,34 |
Твердые вещества | 0,90 | 9,73 | 15,15 |
Аммиак | 0,47 | 2,45 | - |
Сероводород | 0,41 | 2,78 | 1,83 |
Фенол | 0,06 | 0,01 | 0,01 |
Прочие | 1,41 | 11,54 | 10,05 |
На НПЗ улавливается около 46% от общего количества выбросов от всех стационарных источников. Величина безвозвратных потерь [потери углеводородов (2,7%), потери на факелах (17%), потери при регенерации катализаторов и с газами разложения на установках первичной переработки нефти и битумных установках (19%), потери со сточными водами (1%)] для рассматриваемых предприятий составляет в среднем 1% от объема переработанной нефти.
Профиль производства, схема переработки нефти, ассортимент выпускаемой продукции, характеристики основного технологического и вспомогательного оборудования, системы очистки оказывают влияние на перечень и валовый объем загрязняющих веществ. Различают организованные и неорганизованные источники выбросов загрязняющих веществ НПЗ. К основным организованным источникам выбросов относятся дымовые трубы технологических печей, свечи для сжигания факельного газа, вентиляционные трубы производственных помещений и т.д. Неорганизованными источниками выбросов на НПЗ являются: резервуары, цистерны сливно-наливных эстакад, поверхности испарения очистных сооружений, неплотности запорной арматуры и фланцевых соединений технологических установок, пропуски сальниковых устройств, предохранительных клапанов пробоотборных кранов, открытых постоянно действующих дренажей и т.д.
1.3.1 Характеристика основных загрязняющих веществ атмосферы на нефтеперерабатывающих предприятиях
Диоксид серы и сероводород. Вклад нефтеперерабатывающих предприятий в общий выброс сернистых соединений невелик (5% от общего количества выбросов топливно-энергетического комплекса). По количеству и составу выбрасываемых серосодержащих газов источники негативного воздействия на окружающую среду можно разделить на три основные группы:
1. Дымовые газы котельных агрегатов, технологических печей, печей для сжигания нефтешламов, факельных систем.
2. Отходящие газы регенерации катализаторов на установках крекинга.
3. Хвостовые газы установок производства серной кислоты и элементарной серы (установки Клауса).
К основным источникам выбросов диоксида серы относятся: дымовые трубы печей (56%), факельные установки (20%), регенераторы установок каталитического крекинга. Основными источниками сероводорода являются: неочищенный газ с установки утилизации факельных газов, насыщенные растворы моноэтаноламина и сероводородсодержащий газ с технологических установок очистки и фракционирования газов. Сероводород поступает в атмосферу также за счет его выделения (испарения) из сернисто-щелочных сточных вод и технологических конденсатов, через неплотности оборудования (насосы, компрессоры, арматура), с установок первичной переработки и гидроочистки, термокрекинга. Значительными источниками выбросов сероводорода являются бароконденсаторы смешения, а также установки по производству серы.
Оксиды азота. Основными источниками выбросов оксидов азота являются: технологические печи (72,6%), газомоторные компрессора (14%), факельные установки (5,4%). Образование оксидов азота связано с окислением азота воздуха и азотсодержащих компонентов самого топлива. Диоксид азота является токсичным веществом, под действием солнечного света (фотолиз) конвертируется в оксид азота с образованием озона, участвующего в образовании фотохимического смога.
Монооксид углерода является наиболее распространенным газообразным загрязняющим веществом. Механизм образования монооксида углерода следующий: при горении углеводородного газа, основу которого составляет метан, происходит ряд последовательных превращений

, при неблагоприятных условиях (недостаток кислорода, охлаждение зоны горения) цепная реакция может оборваться и в продуктах горения будет содержаться монооксид углерода.
Основными источниками загрязнения монооксидом углерода являются трубчатые печи технологических установок, выбросы которых составляют 50% от объема общих выбросов, установки каталитического крекинга (12%), газовые компрессора (11%), битумные установки (9%) и факелы (18%).
Выбросы углеводородов составляют более 70% выбросов всех загрязняющих веществ от предприятий нефтепереработки. С технологической точки зрения выбросы углеводородов представляют собой прямые потери нефти и нефтепродуктов. Основными источниками выбросов углеводородов являются:
- резервуарные парки (выбросы из дыхательных клапанов за счет испарений с открытых поверхностей);
- технологические установки (выбросы за счет неплотностей оборудования, трубопроводной арматуры, сальников насосов, а также из рабочих клапанов при аварийных ситуациях);
- системы оборотного водоснабжения (испарения углеводородов в нефтеотделителях и градирнях);
- очистные сооружения (испарения с открытых поверхностей нефтеловушек, прудов-отстойников, флотаторов, шламо- и илонакопителей).
Значительное загрязнение атмосферы углеводородами на НПЗ происходит при заполнении товарными нефтепродуктами железнодорожных цистерн и танкеров на наливных эстакадах и причалах.
Твердые (взвешенные) вещества. Выбросы взвешенных веществ (пыль различного состава) связаны прежде всего с химическими методами переработки углеводородного сырья. Химический состав пыли очень сложен.
Процессы каталитической переработки нефтяного сырья являются одним из основных источников выбросов катализаторной пыли в атмосферу. Низкая эффективность отделения катализаторной пыли на установках каталитического крекинга приводит к неоправданно высоким потерям катализаторов и значительному загрязнению окружающей среды твердыми веществами.
Для сокращения выбросов загрязняющих веществ в атмосферу на нефтеперерабатывающих предприятиях требуется проведение комплекса мероприятий:
- совершенствование технологических процессов;
- внедрение малоотходных и безотходных технологий;
- изменение состава и улучшение качества используемых ресурсов;
- комплексное использование сырья и снижение потребления ресурсов, производство которых связано с загрязнением окружающей среды;
- изменение состава и улучшение качества выпускаемой продукции;
- очистка отходящих промышленных газов.
1.3.2 Сточные воды нефтеперерабатывающих предприятий
Технологические установки и другие производственные объекты НПЗ являются источниками загрязнения водных объектов. При хранении и переработке нефти и нефтепродуктов происходит неизбежное загрязнение используемой в технологических процессах воды углеводородами, поэтому основным технологическим показателем качества сточных вод, сбрасываемых установками завода, является содержание в них нефтепродуктов. Водные потоки НПЗ также могут быть загрязнены и другими вредными компонентами, например, фенолом, сероводородом, хлоридами, взвешенными веществами и др. Более половины вклада в общее загрязнение сточных вод фенолом вносят: установки очистки технологического конденсата и сернисто-щелочных стоков, каталитического крекинга, установки первичной переработки нефти. Эти же установки вносят и наибольший вклад в загрязнение сточных вод сероводородом. Основным источником хлоридов в сточной воде являются стоки установок химической водоочистки и солесодержащие стоки ЭЛОУ. Наибольшее содержание ионов аммония присутствует в воде установок очистки технологического конденсата и сернисто-щелочных стоков. Таким образом, основными загрязняющими веществами в сточных водах НПЗ являются нефтепродукты, различные органические соединения, фенолы, взвешенные вещества, соли, аммонийный азот и растворенный сероводород.
Объем и качество потребляемой в технологическом процессе воды и состав отводимых сточных вод зависят от технологии производства, вида выпускаемой продукции, уровня технического оснащения предприятия. Особенностью нефтеперерабатывающих предприятий является то, что сточные воды образуются, как правило, не от изолированных производственных процессов или агрегатов, а являются совокупностью потоков, собираемых от предприятия в целом. Распределение потоков сточных вод по группам технологических процессов приведено в
таблице 1.4.
Таблица 1.4
Усредненное распределение объемов сбросов
по группам технологических процессов на НПЗ
Группа технологических процессов | Доля от общего количества сточных вод, % |
Первичные процессы переработки нефти | 42 |
Процессы очистки нефтепродуктов | 29 |
Вторичные процессы переработки нефти | 27 |
Эксплуатация вспомогательных установок и энергосистем | 2 |
В зависимости от источников образования сточные воды НПЗ подразделяются на следующие группы:
1. Нейтральные нефтесодержащие сточные воды - образуются при конденсации, охлаждении и промывке нефтепродуктов, после очистки аппаратуры, от охлаждения втулок сальников насосов. Также к ним относятся дренажные воды из лотков технологических аппаратов и ливневые воды с площадок установок.
2. Солесодержащие сточные воды с высокой концентрацией эмульгированной нефти и растворенных солей (в основном хлорида натрия), поступающие от электрообессоливающих установок (ЭЛОУ). Содержание солей в них зависит главным образом от качества перерабатываемых нефтей.
3. Сернисто-щелочные сточные воды - образуются при защелачивании светлых нефтепродуктов и сжиженных газов.
4. Кислые сточные воды с установок регенерации серной кислоты - образуются в результате неплотностей соединений в аппаратуре и потерь кислоты из-за коррозии.
5. Сероводородсодержащие сточные воды поступают в основном от барометрических конденсаторов смешения установок АВТ, каталитического крекинга, замедленного коксования, гидроочистки и гидрокрекинга.
Усредненные физико-химические показатели указанных типов сточных вод НПЗ приведены в
таблице 1.5. Производственный контроль сточных вод, образующихся в основных технологических процессах НПЗ, позволяет определять основные источники загрязнения и проводить мероприятия по снижению негативного воздействия на водные объекты.
Таблица 1.5
Физико-химические показатели сточных вод типового НПЗ
Вид сточной воды | pH, ед. | Концентрация вещества, мг/дм3 | БПКполн, мгO2/дм3 | ХПК, мг/дм3 |
Фенол | Взвешенные вещества | Нефтепродукты | Сульфиды | Сухой остаток |
Нефтесодержащие нейтральные | 7,2 - 7,5 | - | 100 - 300 | 1000 - 8000 | - | 700 - 1500 | 150 - 300 | 300 - 500 |
Солесодержащие | 7,2 - 8,0 | 10 - 20 | 300 - 800 | 1000 - 10000 | 30000 - 40000 | 30000 - 40000 | 800 - 1500 | 2000 - 5000 |
Сернисто-щелочные | 13 - 14 | 6000 - 12000 | 300 | 8000 - 14000 | 30000 - 50000 | - | 65000 - 95000 | 100000 - 150000 |
Кислые | 2 - 4 | - | - | 2500 | - | - | - | - |
Сероводородсодержащие | 5 - 6 | 4 - 5 | 300 - 400 | 10000 - 15000 | 300 - 500 | - | 2500 - 3500 | - |
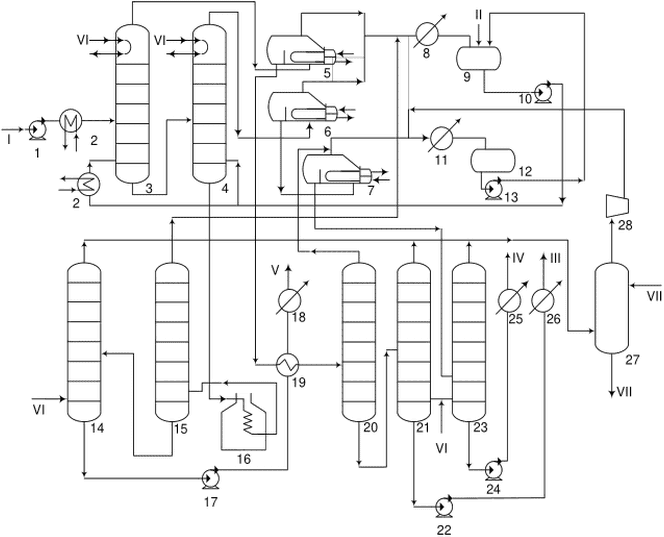
Раздел 2 Описание технологических процессов, используемых
в настоящее время
Нефть поступает на нефтеперерабатывающий завод с промыслов и нуждается в очистке (от содержащейся в ней воды и соли), которую осуществляют на установках обезвоживания и обессоливания. Обезвоженная и обессоленная нефть поступает на установки первичной перегонки нефти, где происходит ее разделение на фракции - сначала при атмосферном давлении, а затем под вакуумом. Каждая из этих фракций подвергается дальнейшей очистке и переработке.
Цель переработки заключается в получении полезной товарной продукции путем преобразования природных сырьевых материалов, таких, как сырая нефть и природный газ:
а) моторное топливо, топливо для реактивных двигателей;
б) топливо для сжигания для производства электроэнергии и тепла в промышленности и для домашних хозяйств;
в) сырье для нефтехимической и химической промышленности;
г) смазочные масла, парафины, воск и битум;
д) энергия (тепло, пар, электроэнергия).
Процессы первичной переработки нефти основаны, главным образом, на физическом разделении исходного сырья на фракции. Большинство вторичных процессов являются каталитическими и требуют применения дополнительных веществ - катализаторов, которые могут быть твердыми или жидкими. Для переработки нефти дополнительно на разных стадиях применяются вспомогательные вещества - реагенты, растворители, абсорбенты, адсорбенты и др. По своим направлениям вторичные процессы можно классифицировать как:
- облагораживающие (риформинг, гидроочистка, изомеризация и др.);
- углубляющие (термический крекинг, висбрекинг, замедленное коксование, каталитический крекинг, гидрокрекинг и др.);
- прочие (процессы по производству масел, метил-трет-бутилового эфира, ароматических углеводородов, битумов, алкилирование и др.).
Для осуществления технологического процесса переработки нефти необходимо использовать так называемые общезаводские процессы (вспомогательные), сопровождающие производство нефтепродуктов и включающие в себя производство энергии, очистку сточных вод, утилизацию сероводорода, который образуется в процессе облагораживания моторных топлив и глубокой переработки нефти, очистку отходящих газов, системы продувки, обработки и смешения нефтепродуктов, хранение и транспортировку нефтепродуктов в пределах предприятия.
Высокую прибыльность имеют заводы, где установки по производству топлив соединены с блоком нефтехимических производств. Такие комплексы называют комплексами нефтепереработки и нефтехимии. В настоящее время особо ценятся установки двойного назначения. Например, на установке риформинга можно получать высокооктановый компонент бензина и набор ароматических углеводородов, на установке каталитического крекинга - высокооктановый компонент бензина и пропилен, на установке гидрокрекинга - высококачественное дизельное топливо и основу для производства базовых масел.
Перечень основных и вспомогательных процессов переработки нефти представлен в
таблице 2.1.
Таблица 2.1
Основные и вспомогательные процессы переработки нефти
Этап | Установка | Технология |
Подготовка и первичная переработка нефти | Электрообессоливающие установки для обессоливания и обезвоживания нефти (ЭЛОУ) | Одноступенчатая |
Двухступенчатая |
Трехступенчатая |
Установка атмосферной перегонки нефтяного сырья (нефти, газового конденсата, их смесей) | Атмосферная трубчатка (АТ) без отбензинивающей колонны |
Атмосферная трубчатка с использованием отбензинивающей колонны |
Атмосферная трубчатка без отбензинивающей колонны с применением предварительного испарителя нефти |
| Установка вакуумной перегонки мазута - тяжелого остатка атмосферной перегонки нефтяного сырья | Вакуумная перегонка мазута с получением вакуума за счет водяного пара |
Вакуумная перегонка мазута с получением вакуума в гидроциркуляционных вакуумсоздающих системах |
Установка атмосферно-вакуумной перегонки нефтяного сырья (нефти, газового конденсата, их смесей) | Атмосферно-вакуумная перегонка нефти (газового конденсата) |
Комплексная атмосферно-вакуумная перегонка нефти (газового конденсата) - ЭЛОУ-АВТ |
Комплексная установка атмосферно-вакуумной перегонки нефти (газового конденсата) с блоком вторичной перегонки дистиллятных фракций |
Установка вторичной перегонки | Вторичная перегонка бензинов |
Вторичная перегонка дизельных фракций |
Вторичная дистилляция вакуумных масляных дистиллятов |
Фракционирование непревращенного остатка гидрокрекинга |
Термические процессы | Установка термического крекинга, висбрекинга | Термокрекинг под давлением (двухпечной глубокий термический крекинг тяжелого дистиллятного или остаточного сырья) |
Печной висбрекинг |
Печной висбрекинг с сокинг-камерой |
Получение нефтяного пека (термический крекинг тяжелого дистиллятного или остаточного сырья при низком давлении) |
Получение технического углерода (высокотемпературный термокрекинг тяжелого высокоароматического сырья при низком давлении) |
Установка коксования | Замедленное коксование в необогреваемых коксовых камерах |
Прокалка кокса |
Установка производства битума | Получение битумов окислением в кубах |
Получение битумов в окислительных колоннах |
Получение битумов в трубчатых (циркуляционных) реакторах |
Модификация битумов |
Термокаталитические процессы | Каталитический риформинг | Каталитический риформинг со стационарным слоем катализатора |
| | Каталитический риформинг с движущимся слоем регенерируемого катализатора (вертикальное расположение реакторов) |
Каталитический риформинг с движущимся слоем катализатора и регенерацией (одноуровневое размещение последовательно расположенных реакторов) |
Каталитический крекинг | Каталитический крекинг с движущимся слоем катализатора |
Каталитический крекинг с лифт-реактором |
Изомеризация легких углеводородных фракций | Высокотемпературная изомеризация на алюмоплатиновых катализаторах, промотированных хлором (фтором) |
Среднетемпературная изомеризация на цеолитных катализаторах |
Низкотемпературная изомеризация на хлорированных (фторированных) алюмоплатиновых катализаторах |
Низкотемпературная изомеризация на оксидных катализаторах с сульфатированным оксидом циркония |
Фракционирование сырья и продукции установок изомеризации и риформинга | Фракционирование сырья и продукции установки изомеризации легких углеводородных фракций | Деизопентанизация сырья |
Деизогексанизация продукта изомеризации с использованием выделяемого низкооктанового продукта в качестве сырья изомеризации |
Адсорбционное выделение нормальных парафинов из продукта изомеризации с использованием выделяемого низкооктанового продукта в качестве сырья изомеризации |
Фракционирование сырья и продукции установки каталитического риформинга | Ректификация с получением сырья каталитического риформинга для получения определенных ароматических углеводородов (бензол, ксилолы) |
Выделение бензолсодержащей фракции из продукта каталитического риформинга |
Термогидрокаталитические процессы | Гидрогенизационные процессы (кроме гидрокрекинга) | Гидродоочистка бензина (предгидроочистка сырья установок изомеризации и/или каталитического риформинга) |
Гидродоочистка керосина |
Гидродоочистка дизельного топлива |
Гидродепарафинизация бензина вторичного происхождения и атмосферного газойля с получением нескольких бензиновых и дизельных фракций |
Гидродепарафинизация дизельного топлива, фракций дизельных топлив |
Гидроизодепарафинизация дизельного топлива, фракций дизельных топлив |
Гидродеароматизация дизельного топлива |
Гидродоочистка вакуумного газойля |
Гидродоочистка бензина каталитического крекинга |
Гидродоочистка депарафинированных масел |
Гидродоочистка рафината |
| | Гидродоочистка парафина/гачей |
Гидрирование дистиллятов вторичного происхождения (бензиновых, керосиновых и дизельных фракций) |
Гидрирование (деароматизация) масляного сырья |
Гидроочистка природного газа |
Гидроизодепарафинизация гачей |
Гидроизодепарафинизация фракций непревращенного остатка гидрокрекинга |
Гидрофинишинг масляных и дизельных фракций |
Гидрокрекинг | Легкий гидрокрекинг вакуумных дистиллятов (давление до 10 МПа) |
Легкий гидрокрекинг - депарафинизация масляных фракций (давление до 10 МПа) |
Легкий гидрокрекинг - гидроизомеризация парафина, гача, петролатума, масляных дистиллятов, фильтрат обезмасливания (давление до 10 МПа) |
Глубокий одноступенчатый гидрокрекинг вакуумных дистиллятов (давление более 10 МПа) |
Глубокий двухступенчатый гидрокрекинг вакуумных дистиллятов (давление более 10 МПа) |
| | Глубокий двухступенчатый гидрокрекинг вакуумных дистиллятов (давление более 10 МПа) с рециркуляцией неконвертированного остатка |
Глубокий гидрокрекинг вакуумного газойля и остаточного сырья в трехфазном слое |
Переработка нефтезаводских газов | Установка осушки нефтезаводских газов | Осушка газов с использованием жидких гликолей |
Осушка газов с использованием твердых поглотителей |
Установка очистки нефтезаводских газов | Очистка газов с использованием моноэтаноламина (МЭА) |
Очистка газов с использованием метилдиэтаноламина (МДЭА) |
Очистка газов с использованием диэтаноламина (ДЭА) |
Очистка газов с использованием NaOH |
Регенерация амина |
Абсорбция углеводородов из водородсодержащего газа бензиновыми или дизельными фракциями |
Очистка водородсодержащего газа конденсацией углеводородов при низкой температуре при охлаждении газа в турбодетандере |
Установка фракционирования газов | Газофракционирующая установка (ГФУ) |
Абсорбционно-газофракционирующая установка (АГФУ) |
Алкилирование | Алкилирование сернокислотное |
Алкилирование фтористоводородное |
Установка олигомеризации олефинов с получением топливной фракции | Олигомеризация олефинов на кизельгуре, пропитанном фосфорной кислотой |
Олигомеризация олефинов на кварцевом песке с пленкой жидкой фосфорной кислоты |
Олигомеризация бутиленовой фракции на цеолитсодержащем катализаторе |
Олигомеризация олефинов с применением гомогенных катализаторов |
| Установка получения оксигенатов | Получение трет-амилметилового эфира (ТАМЭ, этерификация) |
Получение метил-трет-бутилового эфира (МТБЭ, этерификация) |
Установка утилизации сероводорода | Производство серы (коллоидной, комовой, гранулированной, пластинчатой) |
Производство серной кислоты контактным способом |
| | Производство серной кислоты из влажных газов (процесс WSA) |
Установка получения водорода | Получение водорода паровой каталитической конверсией углеводородов |
Короткоцикловая адсорбция водорода из водородсодержащего газа |
Получение ароматических углеводородов | Выделение и очистка ароматических углеводородов | Четкая ректификация бензинов |
Разделение стабильного платформата на легкий и тяжелый платформат |
Экстракция сульфоланом бензол-толуольного концентрата из легкого платформата |
Экстракция ароматических углеводородов триэтиленгликолем (ТЭГ) из катализата риформинга |
Очистка платформата от непредельных углеводородов активированной глиной |
Выделение бензола и толуола посредством ректификации |
Каталитическое трансалкилирование и диспропорционирование ароматических углеводородов |
Каталитическая изомеризация метаксилола и этилбензола |
Адсорбционное выделение параксилола |
Выделение ароматических углеводородов C8 путем ректификации |
Выделение ортоксилола путем ректификации |
Выделение параксилола путем двухступенчатой кристаллизации |
Производство нефтяных товарных смазочных масел | Деасфальтизация растворителями | Деасфальтизация пропаном |
Деасфальтизация пропаном в сверхкритических условиях |
Деасфальтизация бутаном |
Селективная очистка масляного сырья | Селективная очистка масляного сырья фенолом |
Селективная очистка масляного сырья фурфуролом |
Селективная очистка масляного сырья N-метилпирролидоном |
Дуосол-процесс |
Депарафинизация рафината селективной очистки | Низкотемпературная депарафинизация рафината селективной очистки кетон-толуольным раствором |
Депарафинизация рафината селективной очистки раствором пропана |
Депарафинизация рафината селективной очистки в растворе дихлорэтан-метиленхлорид |
Обезмасливание гача в кетон-толуольном растворе для получения парафина |
| Депарафинизация непревращенного остатка гидрокрекинга | Низкотемпературная депарафинизация фракций непревращенного остатка гидрокрекинга кетон-толуольным раствором |
Производство базовых масел III группы | Изогидродепарафинизация остатка гидрокрекинга с последующим гидрофинишингом |
Адсорбционная очистка базовых масел | Непрерывная адсорбционная очистка масляного сырья |
Контактная доочистка базовых масел |
Кислотная и щелочная очистка масел |
Компаундирование | Производство товарных смазочных масел путем компаундирования базовых масел и присадок |
Фасовка | Фасовка товарных масел |
Производство парафинов | Выделение парафинов из керосиновой фракции | Выделение парафинов из керосиновой фракции адсорбцией на молекулярных ситах |
Выделение парафинов из дизельной фракции | Выделение парафинов из дизельной фракции адсорбцией на молекулярных ситах |
Выделение парафинов из рафинатов производства масел | Выделение парафинов из рафинатов производства масел способом сольвентной депарафинизации |
Очистка парафинов | Очистка парафинов олеумом |
Производство основы для синтетических моющих средств | Фракционирование парафинов | Разделение широкой парафиновой фракции на узкие методом ректификации |
Получение олефинов | Дегидрирование парафинов, селективное гидрирование диенов в смеси парафинов и олефинов |
Алкилирование бензола олефинами | Фтористоводородное алкилирование бензола смесью парафинов и олефинов, выделение линейного алкилбензола атмосферно-вакуумной перегонкой. |
Сульфирование алкилбензола | Сульфирование линейного алкилбензола триоксидом серы с получением алкилбензолсульфокислоты |
Нейтрализация алкилбензолсульфокислоты | Нейтрализация алкилбензолсульфокислоты щелочью с получением линейного алкилбензолсульфоната натрия - основы синтетических моющих средств |
Вспомогательные процессы и общезаводское хозяйство | Энергоснабжение НПЗ | Теплоснабжение (котельная) |
Топливоснабжение |
Системы охлаждения | Системы очистки охлаждающей воды и дозирования реагентов оборотной системы |
Охлаждающие устройства (градирни, башни) |
Водоснабжение | Установка подготовки воды из водозабора |
| Производство технического воздуха | Установка очистки и компримирования воздуха |
Канализация и очистные сооружения <*> | Технологии очистки сточных вод |
Канализационные насосные |
Установки очистки технологического конденсата |
Факельные установки | Сжигание на факеле |
Общеобъектовые системы очистки выбросов | Очистка выбросов |
Утилизация отходов | Термические методы утилизации отходов |
Переработка отходов |
Объект размещения отходов |
Переработка серно-кислотных отходов (кислого гудрона) |
| Товарно-сырьевой парк | Резервуары хранения нефти и нефтепродуктов |
Системы слива и налива сырья и товарных продуктов, присадок, реагентов |
Герметичные системы налива нефтепродуктов с улавливанием паров углеводородов адсорбцией и абсорбцией |
Пропарка и подготовка цистерн |
Приготовление концентрата присадок и введение их, в чистом виде или в растворе, в бензин, топливо для реактивных двигателей, дизельное топливо, СМТ, мазут топочный |
Станция автоматического смешения бензинов |
Системы фильтрации топлива |
Производство азота | Установка получения азота методом коротко-цикловой адсорбции или криогенной технологией |
Производство инертного газа | Установка получения инертного газа сжиганием углеводородного газа с абсорбционной и адсорбционной очисткой от воды и диоксида углерода |
| Совместное получение азота и кислорода | Установка получения газообразного кислорода, а также жидкого кислорода и жидкого азота методом двухкратной ректификации по циклу среднего давления с турбодетандером и последующим сжатием азотными компрессорами и насосами сжиженных газов кислорода |
2.1 Электрообессоливающие установки для обессоливания
и обезвоживания нефти (ЭЛОУ)
Установка ЭЛОУ используется для удаления солей и воды из нефти перед дальнейшей переработкой. Эффективное обессоливание позволяет значительно уменьшить коррозию технологического оборудования установок по переработке нефти, предотвратить дезактивацию катализаторов, улучшить качество топлив, нефтяного кокса, битумов и других продуктов.
Для разрушения водонефтяных эмульсий используют введение деэмульгаторов, которые, адсорбируясь на границе раздела фаз, диспергируют и пептизируют природные эмульгаторы, тем самым снижая структурно-механическую прочность бронирующих слоев. Наиболее широко в качестве деэмульгаторов используют поверхностно-активные вещества (ПАВ). Большое распространение получили неионогенные деэмульгаторы.
Для обессоливания нефти используют промывку пресной водой, для этого, как правило, подают до 1% свежей пресной воды и 4 - 5% рециркулирующей от объема сырой нефти, поступающей на переработку.
Количество ступеней обессоливания нефти (1, 2 или 3) определяется свойствами исходной эмульсии и содержанием в ней солей. Чем больше ступеней в процессе обессоливания, тем меньше промывной воды требуется.
2.1.1 Одноступенчатая схема обессоливания
Нефть, в которую введены промывная вода, деэмульгатор и щелочь, прокачивается через теплообменник и пароподогреватель в электродегидратор. Обессоленная нефть проходит через теплообменник, холодильник и подается в резервуары обессоленной нефти
(рисунок 2.1). Вода, отделенная в электродегидраторах, направляется в нефтеотделитель для дополнительного отстоя. Уловленная нефть возвращается на прием сырьевого насоса, а вода сбрасывается в промышленную канализацию и передается на очистку.
1 - теплообменники; 2 - подогреватели; 3 - отстойники
термохимического обессоливания; 4 - электродегидратор
1-й ступени; 5 - сборник обессоленной нефти
Рисунок 2.1 - Принципиальная технологическая схема
одноступенчатого процесса обессоливания нефти
2.1.2 Двухступенчатая схема обессоливания
Нефть, в которую введены промывная вода, деэмульгатор и щелочь, насосом прокачивается через теплообменник и пароподогреватель в электродегидратор первой ступени, в котором удаляется основная масса воды и солей (содержание их снижается в 8 - 10 раз). Из электродегидратора первой ступени нефть поступает в электродегидратор второй ступени для повторной обработки. Непосредственно перед электродегидратором второй ступени нефть вновь смешивается с водой. Принципиальная технологическая схема двухступенчатого процесса обессоливания нефти при противоточной заливке проточной воды представлена на
рисунке 2.2.
Н-1 - насос сырой нефти; Н-2 - насос подачи воды;
Н-3 - насос подачи деэмульгатора; Т-1, Т-2,
Т-3 - теплообменники нагрева С-1, С-2, С3 - смесительные
клапаны; Е-1 - емкость отстоя дренажной воды;
Э-1...Э-6 - электродегидраторы
Рисунок 2.2 - Принципиальная технологическая схема
двухступенчатого процесса обессоливания нефти
при противоточной заливке проточной воды
2.1.3 Трехступенчатая схема обессоливания
Сырая нефть насосом прокачивается через теплообменники и паровые подогреватели, после чего поступает в электродегидратор III ступени. Для повышения эффективности процесса обессоливания и обезвоживания перед входом в сырьевой насос в нефть вводится деэмульгатор, а после подогревателей 1 - 2%-ный раствор щелочи. Также в нефть добавляется вода, которая отводится из электродегидратора первой ступени.
Нефть поступает в нижнюю часть электродегидратора, а выводится сверху через коллектор. Благодаря такой организации процесса обеспечивается равномерность потока по всему сечению аппарата.
Из электродегидратора третьей ступени нефть направляется в электродегидратор второй, а затем третьей ступени. Перед каждым электродегидратором нефть смешивается с водой. Свежая вода подается только в электродегидратор первой ступени.
На
рисунке 2.3 представлена принципиальная технологическая схема трехступенчатого процесса обессоливания нефти при противоточной заливке проточной воды.
Рисунок 2.3 - Принципиальная технологическая схема
трехступенчатого процесса обессоливания нефти
при противоточной заливке проточной воды
Продуктом установки ЭЛОУ является обессоленная и обезвоженная нефть (~98% масс.), содержащая 3 - 5 мг/л солей и до 0,2% масс. воды.
2.2 Установка атмосферной перегонки нефтяного сырья
(нефти, газового конденсата, их смесей)
Перегонка нефти - процесс разделения ее на фракции по температурам кипения - лежит в основе переработки нефти и получения моторного топлива, смазочных масел и других ценных химических продуктов.
Для разделения нефти на ряд компонентов требуется выполнить несколько основных операций: нагреть нефть до температуры, обеспечивающей не только нагрев, но и испарение части нефти, то есть произвести ее однократное испарение, утилизировать тепло выработанных продуктов, нагревая этим теплом сырую нефть. С целью нагрева используют трубчатые нагревательные печи и теплообменные аппараты. Для разделения применяют ректификационные колонны.
Перегонку нефти на атмосферных трубчатых установках (АТ) можно осуществлять несколькими способами:
- однократным испарением в трубчатой печи и разделением отгона в одной ректификационной колонне. Такая технологическая схема перегонки нефти, как правило, применима для нефтей с низким содержанием светлых нефтепродуктов и незначительным содержанием растворенного углеводородного газа, а также сероводорода;
- двухкратным испарением и разделением в двух ректификационных колоннах - в колонне предварительного испарения с отделением легких бензиновых фракций и в основной колонне. При этом понижается общее давление в системе и давление в основной ректификационной колонне, в результате чего происходит более полное отделение светлых нефтепродуктов из нефти и более четкое разделение их в колонне. При работе по этой схеме требуется более высокая температура нагрева печи по сравнению со схемой однократного испарения вследствие раздельного испарения легкокипящих и более тяжелых фракций. Все современные установки АТ в основном работают по схеме двухкратного испарения.
Основные фракции, выделяемые при первичной атмосферной перегонке нефти:
- бензиновая фракция - нефтяной погон с температурой кипения от начала кипения, индивидуального для каждой нефти (н.к.) до 150 - 205 °C (в зависимости от технологической цели получения авто-, авиа- или другого специального бензина). Эта фракция представляет собой смесь алифатических и ароматических углеводородов с длиной цепи 5 - 10 атомов углерода;
- керосиновая фракция - нефтяной погон с температурой кипения от 150 - 180 °C до 270 - 280 °C, фракция углеводородов C10 - C15. Используется в качестве топлива (авиационное топливо, компонент дизельного топлива), для бытовых нужд (осветительный керосин) и др.;
- дизельная (газойлевая) фракция - температура кипения от 270 - 280 °C до 320 - 360 °C, фракция углеводородов C14 - C20. Используется в качестве дизельного топлива;
- мазут - остаток после отгона вышеперечисленных фракций с температурой кипения выше 320 - 350 °C. Мазут может использоваться как котельное топливо или подвергаться дальнейшей переработке (перегонке при пониженном давлении (в вакууме) с отбором масляных фракций или широкой фракции вакуумного газойля (в свою очередь, служащего сырьем для каталитического крекинга с целью получения высокооктанового компонента бензина) или крекингу).
2.2.1 Атмосферные трубчатые установки по перегонке нефти (газового конденсата) без отбензинивающей колонны
Схема установки одноколонной АТ приведена на
рисунке 2.4.
I - нефть; II - газ; III - бензин; IV - керосин;
V - дизельная фракция; VI - мазут; VII - вода
Рисунок 2.4 - Схема атмосферной перегонки
с однократным испарением нефти
Нефть из промежуточного парка или непосредственно с установки ЭЛОУ сырьевым насосом через теплообменники и трубчатую печь направляется в ректификационную колонну. В зоне ввода сырья в колонну происходит однократное испарение нефти. Пары нефти разделяют ректификацией на целевые фракции.
Продуктами процесса являются:
а) углеводородные газы C1 - C4, содержащие сероводород (направляются на очистку и разделение);
б) широкая бензиновая фракция н.к. - 150 °C (направляется на гидроочистку и разделение на узкие фракции для дальнейшей переработки);
в) керосиновая фракция 150 - 250 °C (направляется на гидроочистку);
г) дизельная фракция 250 - 360 °C (направляется на гидроочистку);
д) мазут (остаток > 360 °C) (направляется на вакуумную перегонку или для вторичной переработки).
Материальный баланс установки АТ зависит от состава перерабатываемого сырья (потенциального содержания фракций в нефти/газовом конденсате). В
таблице 2.2 приведен ориентировочный (типичный) материальный баланс установки одноколонной АТ.
Таблица 2.2
Типичный материальный баланс установки одноколонной
атмосферно-трубчатой установки
Наименование сырья, продукции | Количество, % на сырье |
Сырье: | |
Нефть | 100,00 |
Итого приход | 100,00 |
Продукция: | |
Углеводородный газ | 0,05 |
Фракция н.к. - 150 °C | 11,03 |
Фракция 150 - 250 °C | 9,70 |
Фракция 250 - 350 °C | 12,89 |
Мазут | 65,86 |
Итого продукции | 99,53 |
Потери | 0,47 |
Итого расход | 100,00 |
2.2.2 Атмосферные трубчатые установки по перегонке нефти (газового конденсата) с использованием отбензинивающей колонны
Для нефтей с большим содержанием растворенного газа и низкокипящих фракций используют схему перегонки с двухкратным испарением нефти и двумя ректификационными колоннами. Схема установки приведена на
рисунке 2.5.
Рисунок 2.5 - Схема двухколонной
атмосферно-трубчатой установки
До поступления в первую ректификационную колонну - испарительную колонну - нефть нагревается только в теплообменниках, проходя через них одним, двумя или несколькими параллельными потоками. Верхним продуктом первой колонны являются легкая бензиновая фракция и небольшое количество газа. Остальные дистилляты, выводимые с установки, а также мазут образуются во второй колонне. Обе колонны имеют общую трубчатую печь. Часть нижнего продукта испарительной колонны циркулирует между печью и первой колонной, этим достигается снабжение отгонной секции дополнительным количеством тепла. Последовательность прохождения нефтью теплообменников может быть и иной, чем показано на
схеме.
Материальный баланс установки зависит от потенциального содержания светлых нефтепродуктов в нефти, от требуемого их ассортимента, а также от четкости фракционирования (приведен в
таблице 2.3).
Таблица 2.3
Типичный материальный баланс установки
двухколонной атмосферно-трубчатой установки
| Нефть Ромашкинского месторождения | Нефть Самотлорского месторождения | | Нефть Ромашкинского месторождения | Нефть Самотлорского месторождения |
Поступило | | Получено | | |
Нестабильная нефть | 100,0 | 100,0 | Углеводородный газ | 1,0 | 1,1 |
Вода эмульсионная | 0,1 | 0,1 | Бензиновая фракция н.к. - 140 °C | 12,2 | 18,5 |
| | | Керосиновая фракция 140 - 240 °C | 16,3 | 17,9 |
| | | Дизельная фракция 240 - 350 °C | 17,0 | 20,3 |
| | | Мазут > 350 °C | 52,7 | 41,4 |
| | | Потери | 0,9 | 0,9 |
Итого | 100,1 | 100,1 | Итого | 100,1 | 100,1 |
2.3 Установка вакуумной перегонки нефтяного сырья (нефти,
газового конденсата, их смесей, широкой масляной фракции)
Основное назначение установки вакуумной перегонки мазута - получение легкого и тяжелого вакуумного газойля широкого фракционного состава (350 - 520 °C), затемненной фракции, гудрона. При переработке нефти по масляному варианту на блоках вакуумной перегонки получают несколько масляных фракций и гудрон.
Вакуумный газойль используется как сырье установок каталитического крекинга, гидрокрекинга или пиролиза и в некоторых случаях - термического крекинга с получением дистиллятного крекинг-остатка, направляемого далее на коксование с целью получения высококачественных нефтяных коксов.
2.3.1 Вакуумные установки по перегонке мазута с технологией получения вакуума за счет водяного пара
Наибольшее распространение в промышленности получили установки вакуумной перегонки, в которых разряжение создается водяным паром при использовании паровых эжекторов. Принципиальная схема такой установки приведена на
рисунке 2.6.
Рисунок 2.6 - Принципиальная схема вакуумной установки
по перегонке мазута с паровой эжекцией
Сырье, нагнетаемое насосом 11, перед входом в вакуумную колонну 2 нагревается в теплообменниках 10 и 9 и в змеевике печи 1. Получаемые в колонне 2 верхняя и промежуточная фракции собираются соответственно в вакуумных приемниках 5 и 4. Верхняя фракция охлаждается в аппаратах 10 и 14 и насосом 13 направляется в сборник орошения 8. Отсюда насосом 12 часть этой фракции подается на верхнюю тарелку колонны (орошение), а оставшееся часть откачивается с установки в резервуар. Промежуточная фракция из приемника 4 охлаждается в холодильнике 16 и насосом 15 выводится с установки.
Нижняя (остаточная) фракция забирается с нижней части колонны 2 насосом 3, прокачивается через аппараты 9 и 17 и отводится с установки.
Вакуум на установке создается двухступенчатым пароструйным эжектором 7 с межступенчатым конденсатором. К двухступенчатому эжектору подведен рабочий водяной пар абсолютным давлением 0,8 - 1,0 МПа.
Продукты, получаемые при вакуумной перегонке мазута, перечислены в
таблицах 2.4 и
2.5.
Таблица 2.4
Продукты вакуумной перегонки мазута
на установках топливного профиля
Наименование | Фракции | Выход в % масс. на нефть | Использование полученного продукта |
Газойлевая фракция | 150 - 280 °C | 0,5 - 0,8 | Вакуумный компонент дизельного топлива |
Легкий вакуумный газойль | 250 - 380 °C | 2 - 4 | Компонент дизельного, котельного и газотурбинного топлива |
Вакуумный газойль (или утяжеленный вакуумный газойль) | 300 - 500 °C (350 - 550 °C) | 20 - 25 (25 - 32) | На гидроочистку, гидрокрекинг и каталитический крекинг с получением моторных топлив |
Гудрон | Выше 500 °C (550 °C) | 12 - 15 (10 - 12) | На коксование или висбрекинг. На получение битума, как компонент котельного топлива |
Таблица 2.5
Продукты вакуумной перегонки мазута
на установках масляного профиля
Наименование | Фракции | Выход в % масс. на нефть | Использование полученного продукта |
Масляная фракция | 350 - 420 °C | 8 - 12 | На селективную очистку, депарафинизацию, гидроочистку с получением базовых дистиллятных масел |
Масляная фракция | 420 - 500 °C | 12 - 14 | - |
Гудрон | Выше 500 °C | 15 - 18 | Деасфальтизация, селективная очистка, получение базового масла |
2.3.2 Вакуумные установки по перегонке мазута с технологией получения вакуума на основе гидроциркуляционных вакуумсоздающих систем
На вакуумных колоннах ряда нефтеперерабатывающих заводов Российской Федерации внедрена и успешно эксплуатируется высокоэффективная экологически чистая вакуумсоздающая система с использованием жидкостного струйного устройства - вакуумного гидроциркуляционного агрегата. В таких агрегатах конденсация паров и охлаждение газов осуществляются не водой, а охлаждающей рабочей жидкостью.
Схемы установок вакуумной перегонки (см.
рисунок 2.7) с использованием гидроциркуляционных агрегатов и с паровой эжекцией идентичны и различаются только блоками вакуумсоздающей аппаратуры. На
рисунке 2.8 приведена принципиальная схема вакуумсоздающей системы на базе гидроциркуляционного агрегата.
Рисунок 2.7 - Принципиальная схема вакуумной установки
по перегонке мазута с технологией получения вакуума
на основе гидроэжекции
D02, D03 - сепараторы; E03A/B - вакуумные
холодильники-конденсаторы; J01A/B - вакуумсоздающее
устройство; A04 - холодильник (воздушный) рабочей жидкости;
P02A/B - насос откачки рабочей жидкости на регенерацию;
P05A/B - насос циркуляции рабочей жидкости вакуумсоздающей
системы; P06A/B - насос откачки обводненного углеводородного
конденсата; P07A/B - насос откачки кислой воды;
F10A/B - фильтр рабочей жидкости
Рисунок 2.8 - Принципиальная схема вакуумсоздающей системы
на базе гидроциркуляционного агрегата
Для создания вакуума в колонне используется гидроэжекционная вакуумсоздающая система. В качестве рабочей жидкости используется дизельная фракция. Газы разложения, насыщенные парами углеводородов, с верхней части вакуумной колонны поступают на вход в конденсаторы-холодильники E03, в которых происходят конденсация паров и охлаждение конденсата и газов разложения оборотной водой. Образовавшийся конденсат поступает в емкости дегазации D02. Углеводородный конденсат из емкости D02 откачивается насосом P06A/B, вода, содержащая кислые компоненты, - насосом P07A/B. Парогазовая смесь из конденсаторов-холодильников E03 поступает на прием вакуумсоздающего устройства J01A, в которое насосами P05A/B подается рабочая жидкость под давлением 6,0 - 6,5 МПа. В вакуумсоздающем устройстве J01A газы разложения сжимаются за счет кинетической энергии рабочей жидкости. Для защиты от коррозии шлемового трубопровода вакуумной колонны и вакуумсоздающей системы в газовый поток шлемовой трубы подаются ингибитор коррозии и нейтрализатор. После сжатия в J01A газы вместе с рабочей жидкостью и сконденсировавшимися парами углеводородов сбрасываются в сепараторы D03, где происходит разделение газов и жидкости. Выделившиеся из сепараторов D02 и D03 газы разложения сначала направляются в абсорбер для очистки от сернистых соединений, затем на сжигание в печь. Рабочая жидкость из сепаратора D03 поступает на насосы P02 A/B. Часть рабочей жидкости поступает на дегазацию, основной поток через фильтры F01A/B подается на вход вакуумсоздающих устройств J01A/B насосами P065A/B. Предусматриваются внешний источник подпитки дизельной фракцией и постоянный отвод балансового избытка рабочей жидкости.
2.3.3 Вакуумные установки по перегонке широкой масляной фракции
Установка вакуумной трубчатки (ВТ) предназначена для разгонки широкой масляной фракции (ШМФ) или смесевого сырья (смесь II и III погонов) и получения вакуумного соляра и масляных фракций узкого фракционного состава: 1-я фракция, 2-я фракция, 3-я фракция и вакуумного остатка.
Максимальная производительность вакуумного блока по сырью составляет 800 тыс. т в год. Принципиальная схема установки представлена на
рисунке 2.9.
1 - вакуумная колонна; 2 - стриппинг 2-ой фракции;
3 - стриппинг 3-й фракции; 4 - печь; 5...9 - теплообменники;
10...15 - воздушные холодильники; 16...21 - насосы;
22, 23 - фильтры;
I - сырье; II - 2-я фракция 297 - 310 °C, III - 3-я фракция
300 - 340 °C, IV - 1-я фракция и нижнее циркуляционное
орошение (НЦО) 240 - 265 °C; V - вакуумный соляр 195 - 215
°C; VI - вакуумный остаток; VII - газ-фракция 75 - 100 °C;
VIII - пар; IX - верхнее циркуляционное орошение (ВЦО)
Рисунок 2.9 - Принципиальная схема вакуумной установки
по перегонке широкой масляной фракции
В состав установки ВТ входит:
- печь П-1 с блоком утилизации тепла дымовых газов для нагрева сырья, перегрева водяного пара;
- блок для контроля и регулирования подачи сырья в печь П-1;
- блок вакуумной колонны К-1 со стриппингами К-2/1,2 и оборудование для разгонки сырья с получением продуктов;
- вакуумный блок для системы разгонки;
- закрытая насосная;
- горячая насосная для перекачки соляра вакуумного, 1, 2 и 3 фракции, остатка вакуумного и широкой масляной фракции;
- холодная насосная для перекачки рабочей жидкости ВСС, жидкого топлива;
- блок теплообменного оборудования для предварительного подогрева сырья и охлаждения продукции;
- узел охлаждения насосного оборудования;
- участок водоподготовки и узел сбора конденсата;
- сырьевой парк, в т.ч. узел смешения.
Процесс переработки широкой масляной фракции (ШМФ) в вакуумном блоке основан на физических процессах - ректификации и теплообмене. Технологический процесс состоит из стадий нагрева ШМФ в теплообменниках и печи П-1 до температуры

; разделения ШМФ под вакуумом в ректификационной колонне К-1 с получением соляра вакуумного, 1-й, 2-й, 3-й масляных фракций, остатка вакуумного и газов разложения; рекуперации тепла горячих потоков соляра вакуумного, масляных фракций и остатка вакуумного.
Разделение ШМФ осуществляют в колонне К-1 при температуре на входе 360 - 400 °C и давлении -

(абс).
Типичный материальный баланс установки приведен справочно в
таблице 2.6.
Таблица 2.6
Типичный материальный баланс вакуумной установки
по перегонке широкой масляной фракции
Наименование | Выход, % масс. |
Взято: | |
Широкая масляная фракция (370 - 500) °C | 100 |
Получено: | |
Соляр вакуумный | 7.3 |
Фракция 1-я масляная | 5.7 |
Фракция 2-я масляная  | 34 |
Фракция 3-я масляная  | 34,8 |
Остаток вакуумный | 18.03 |
Потери технологические | 0,17 |
Итого | 100 |
2.4 Установка атмосферно-вакуумной перегонки нефтяного сырья
(нефти, газового конденсата, их смесей)
На установках атмосферно-вакуумной перегонки нефтяного сырья (АВТ) проводится комплексная атмосферно-вакуумная перегонка нефти и мазута, получаемого на блоке АТ, с получением ряда ценных фракций и нефтепродуктов.
2.4.1 Атмосферно-вакуумные установки по перегонке нефти (газового конденсата)
Принципиальная схема установки АВТ приведена на
рисунке 2.10.
I - нефть; II - углеводородный газ на газофракционирующую
установку (ГФУ); III - газы стабилизации на ГФУ;
IV - бензиновая фракция; V - керосиновая фракция;
VI - дизельная фракция; VII - газойлевая фракция;
VIII - гудрон; IX - сброс воды в канализацию; X - газы
эжекции на утилизацию; XI - вода оборотная;
XII - пар водяной
Рисунок 2.10 - Принципиальная технологическая схема
установки АВТ
Нефть проходит теплообменники Т-1, Т-2, Т-3, Т-4, Т-5 и Т-6, где подогревается за счет тепла отводящих продуктов и поступает в отбензинивающую колонну К-1. В ней из нефти выделяется легкая бензиновая фракция, которая конденсируется в холодильнике-конденсаторе ХК-1 и собирается в рефлюксной емкости Е-1, откуда подается в стабилизатор К-4. В емкости Е-1 выделяется также газ, направляемый на компримирование (сжатие) и дальнейшую переработку.
Параметры работы колонны К-1:
- температура верха, °C | - 147; |
- давление верха, МПа (абс.) | - 0,37; |
- температура куба, °C | - 229. |
Нефть подается в среднюю часть колонны К-1, пары низкокипящих фракций устремляются вверх навстречу стекающей флегме. По высоте колонны через секции отгонной колонны отбираются дистилляты различного состава в строго определенных температурных интервалах. Из верхней части отводятся пары бензина, которые конденсируются и частично возвращаются в колонну в виде флегмы (рефлюкса).
Полуотбензиненную нефть с нижней части колонны К-1 направляют через трубчатую печь П-1 в атмосферную колонну К-2. Часть полуотбензиненной нефти возвращается в К-1, сообщая дополнительное тепло, необходимое для ректификации.
В колонне К-2 нефть разделяется на несколько фракций. С верхней части колонны К-2 в паровой фазе уходит тяжелый бензин, который конденсируется в холодильнике-конденсаторе ХК-2, а затем поступает в стабилизатор К-4. В качестве боковых погонов выводятся керосиновая и дизельная фракции, которые первоначально подаются в секции отпарной колонны К-3. В колонне К-3 из боковых погонов удаляются в присутствии водяного пара легкие фракции. Острый водяной пар подается в количестве 1 - 3% для снижения температуры кипения и уменьшения коксообразования. Затем керосиновая и дизельная фракции выводятся с установки.
Параметры работы колонны К-2:
- температура в верхней части колонны, °C | - 110/125; |
- давление в верхней части колонны, МПа (абс.) | - 0,16; |
- температура куба, °C | - 329/341. |
С нижней части колонны К-2 выходит мазут, который дополнительно подогревают в печи П-2 до 400 - 420 °C и направляют в колонну К-5, работающую под вакуумом, где он разделяется на вакуумные дистилляты и гудрон. С верхней части колонны К-5 с помощью пароэжекторного насоса А-1 отсасываются водяные пары, газы разложения, воздух и некоторое количество легких нефтепродуктов (дизельная фракция). Вакуумные дистилляты и гудрон через теплообменники подогрева нефти и концевые холодильники отводят с установки.
Параметры работы колонны К-5:
- температура в верхней части колонны, °C | - 89; |
- остаточное давление в верхней части колонны, мм рт. ст. | - 50; |
- температура куба, °C | - 340. |
В стабилизационной колонне получают в верхней части колонны "головку" стабилизации - сжиженный углеводородный газ, а в нижней части - стабильный бензин, не содержащий углеводородов C3 - C4.
Существуют два варианта переработки мазута: масляный и топливный. При масляном варианте получают несколько фракций масляных дистиллятов, которые направляются для получения широкого ассортимента минеральных масел. При топливном варианте получают одну или две фракции дистиллята (вакуумные газойли), которые служат сырьем для установок каталитического крекинга или гидрокрекинга.
Основная продукция установки АВТ приведена в
таблице 2.7.
Таблица 2.7
Основные продукты атмосферно-вакуумной установки
по перегонке нефти
Наименование | Направление использования |
Бензиновая фракция | Гидроочистка, риформинг, изомеризация - компонент товарного бензина. Пиролиз - сырье для получения этилена, пропилена |
Керосиновая фракция | Гидроочистка - компонент товарного топлива |
Дизельная фракция | Гидроочистка - компонент товарного топлива |
Газойлевая фракция | Гидроочистка - компонент товарного топлива. Каталитический крекинг - получение дистиллятов |
Гудрон | Висбрекинг, гидрокрекинг - получение дистиллятов. Производство битума. Производство масел. Коксование - получение кокса. Деасфальтизация |
Углеводородный газ и газ стабилизации | На газофракционирующую установку или в топливную сеть |
2.4.2 Комплексные установки атмосферно-вакуумной перегонки нефти (ЭЛОУ-АВТ)
Наиболее распространенной установкой первичной перегонки нефти на НПЗ является комплексная установка ЭЛОУ-АВТ. Принципиальная схема приведена на
рисунке 2.11.
1, 14, 17, 22 - 25, 31, 36, 39, 40, 42 - 44, 46, 47,
49 - насосы; 2 - 7, 9, 10, 45 - теплообменники; 8 - колонна
отбензинивания, 16 - основная атмосферная колонна,
26 - стабилизационная колонна, 27 - 29 - стриппинги боковых
погонов, 30 - вакуумная колонна; 11, 12, 19, 20, 33,
37 - холодильники-конденсаторы; 13, 18, 21, 38 - емкости;
15, 32, 41 - трубчатые печи; 34 - эжектор; 35, 48,
50 - холодильники; A - блок электрообессоливания;
I - нефть; II - углеводородный газ; III - газы стабилизации;
IV - бензиновая фракция; V - керосиновая фракция;
VI - дизельная фракция; VII - газойлевая фракция;
VIII - мазут; IX - гудрон; X - газы вакуумной колонны;
XI - вакуумный газойль; XII - водяной пар;
XIII - ингибитор коррозии
Рисунок 2.11 - Принципиальная схема установки комплексной
установки атмосферно-вакуумной перегонки нефти (ЭЛОУ-АВТ)
Сырая нефть на секцию ЭЛОУ-АВТ подается насосами сырьевого парка и параллельными потоками проходит блок рекуперативного теплообмена, где нагревается за счет тепла продуктовых потоков и циркуляционных орошений.
После блока теплообмена потоки сырой нефти смешиваются для усреднения температуры и одним потоком направляются на блок ЭЛОУ. Для увеличения эффективности процесса обессоливания и обезвоживания нефти в линию сырой нефти предусмотрена подача деэмульгатора.
Обезвоженная и обессоленная нефть, нагретая до температуры 220 - 240 °C, поступает в среднюю часть отбензинивающей колонны 8. С верхней части колонны 8 выходят пары бензиновой фракции и углеводородные газы. К ним добавляется ингибитор коррозии, после чего пары бензиновой фракции поступают в аппарат воздушного охлаждения (АВО) 11, в холодильник 12 и сепаратор 13. Из верхней части сепаратора уходят углеводородные газы, а с нижней - бензиновая фракция, часть которой насосом 14 возвращается в верхнюю часть колонны 8 в виде орошения, а часть направляется в емкость 18.
Отбензиненная нефть нижней части колонны 8 насосом 17 подается в печь 15, после чего часть отбензиненного продукта возвращается в нижнюю часть колонны 8 в виде горячей струи, а часть подается в нижнюю часть основной атмосферной колонны 16. Также в нижнюю часть основной атмосферной колонны для снижения парциального давления нефтепродуктов подается водяной пар (под нижнюю тарелку). С верхней части атмосферной колонны уходят пары бензиновой фракции, которая проходит АВО 19, холодильник 20 и собирается в емкости 21, из которой частично насосом 22 возвращается в колонну 16, а частично подается в емкость 18. Из емкости 18 насосом 46 бензиновая фракция подается в теплообменник 45, в котором нагревается за счет тепла легкой дизельной фракции, и далее поступает в стабилизационную колонну 26. С верхней части колонны 26 уходит головка стабилизации, которая проходит холодильник 37 и собирается в емкости 38, откуда насосом 39 частично возвращается в верхнюю часть колонны 26 в виде орошения. С нижней части колонны 26 уходит стабильный бензин, часть которого насосом 40 подается в печь 41 и в виде горячей струи в нижнюю часть колонны 26, балансовое количество подается на блок вторичной перегонки бензина, откуда уходят узкие бензиновые фракции.
Из колонны 16 отбираются 3 боковых погона в выносных колоннах 27, 28, 29: верхний - керосиновая фракция, средний - легкая дизельная фракция, нижний - тяжелая дизельная фракция. Под нижнюю тарелку каждой колонны подается водяной пар. Керосиновая фракция из колонны 27 насосом 47 прокачивается через холодильник 48 и выводится с установки. Легкая дизельная фракция из колонны 29 насосом 25 прокачивается через теплообменник 45, в котором охлаждается, нагревая нестабильный бензин, после чего выводится с установки. Тяжелая дизельная фракция насосом 49 прокачивается через холодильник 50 и выводится с установки.
Остаток атмосферной перегонки (мазут) насосом 31 подается в печь 32, затем в нижнюю часть вакуумной колонны 30, под нижнюю тарелку которой подается водяной пар. С верхней части колонны 30 выходят водяные пары, газы разложения, воздух и некоторое количество нефтепродукта (дизельной фракции), которые поступают в конденсатор 33. Несконденсировавшиеся газы удаляются многоступенчатым эжектором 34. Верхнее циркуляционное орошение через холодильник 35 насосом 36 частично возвращается в верхнюю часть колонны 30, а балансовое количество выводится с установки (дизельная фракция). Среднее циркуляционное орошение насосом 43 частично подогревает нефть в теплообменнике 5 и возвращается в колонну 30, а балансовое количество выводится с установки (фракция 350 - 500 °C). Нижнее циркуляционное орошение насосом 42 прокачивается через теплообменники 4 и 9 и возвращается в колонну 30, а балансовое количество выводится с установки (вакуумный газойль). Остаток вакуумной перегонки - гудрон насосом 44 прокачивается через теплообменники 6, 7, 10 и выводится с установки.
Основные продукты комплексной установки ЭЛОУ-АВТ приведены в
таблице 2.8.
Таблица 2.8
Продукты комплексной установки
атмосферно-вакуумной перегонки нефти
Наименование | Направление использования |
Бензиновая фракция | Гидроочистка, риформинг, изомеризация - компонент товарного бензина |
Керосиновая фракция | Гидроочистка - компонент товарного топлива |
Дизельная фракция | Гидроочистка - компонент товарного топлива |
Газойлевая фракция | Гидроочистка - компонент товарного топлива. Каталитический крекинг - получение дистиллятов |
Вакуумный газойль | Гидрокрекинг, каталитический крекинг - получение дистиллятов |
Мазут | В парк котельного топлива |
Гудрон | Висбрекинг, гидрокрекинг - получение дистиллятов. Производство битума. Производство масел. Коксование - получение кокса. Деасфальтизация |
Углеводородный газ, газ стабилизации, газы вакуумной колонны | В топливную сеть |
2.4.3 Комплексные установки атмосферно-вакуумной перегонки нефти (газового конденсата) с блоком вторичной перегонки дистиллятных фракций
Принципиальная схема установки АВТ с блоком вторичной перегонки бензиновых фракций приведена на
рисунке 2.12.
1 - электродегидратор; 2 - отбензинивающая колонна, основная
атмосферная колонна; 4 - вакуумная колонна, стабилизационная
колонна; 6 - абсорбер; 7 - атмосферная печь;
8 - теплообменники; 9 - холодильники-конденсаторы;
10 - сепараторы; 11 - отпарные колонны; 12 - барометрический
конденсатор; 13 - эжектор; 14 - паровые подогреватели;
15 - вакуумная печь;
I - сырая нефть; II - обезвоженная
и обессоленная нефть; III - отбензиненная нефть; IV - мазут;
V - стабильный бензин; VI - боковые продукты атмосферной
колонны; VII - боковые продукты вакуумной колонны;
VIII - гудрон; IX - водяной пар; X - оборотная вода;
XI - аммиачная вода; XII - сухой газ; XIII - сжиженный газ;
XIV - несконденсировавшиеся пары и газы; XV - легкий бензин;
XVI - горячая струя; XVII - тяжелый бензин; XVIII - вода;
деэмульгатор и щелочь; XIX - дренаж воды и солей
Рисунок 2.12 - Принципиальная схема установки АВТ
с блоком вторичной перегонки бензиновых фракций
Дистилляты, вырабатываемые на АВТ (кроме топлива ТС-1 или осветительного керосина), подвергают дальнейшей переработке. Она может заключаться в их вторичной перегонке на узкие фракции, очистке от вредных примесей либо в изменении компонентного состава с целью придания дистиллятам определенных свойств. Возможные варианты дальнейшего облагораживания дистиллятов зависят от качества перерабатываемой нефти (малосернистая или сернистая, легкая или тяжелая, мало- или высокопарафинистая, высокоароматизованная и т.д.).
Бензин, получаемый из нефти на АВТ, подвергают стабилизации (удалению газов) и разделяют на фракции. С целью дальнейшего получения компонента высокооктанового бензина при вторичной перегонке отгоняют легкую фракцию (до 85 °C), широкую - 85 - 180 °C (или 90 - 160 °C) направляют на риформинг.
Индивидуальные ароматические углеводороды получают риформированием фракций 62 - 85, 85 - 120 и 120 - 140 °C, концентратов углеводородов C6, C7 и C8 соответственно. Это так называемые бензольная, толуольная и ксилольная фракции, из которых получают соответственно бензол, толуол, ксилолы (БТК или ВТХ). Для западно-сибирской нефти выход фракций (в % масс.) на бензин (н.к. -180 °C) составляет: головная фракция н.к. -62 °C - 10,6; фр. 62 - 85 °C - 14,4; фр. 85 - 120 °C - 23,5; фр. 120 - 140 °C - 17,5; остаток 140 - 180 °C - 34,0. В каждой колонне установки (или секции) вторичной перегонки бензина по 60 тарелок, температура верхней части 80 - 105 °C, давление 0,18 - 1,28 МПа.
2.5 Установки вторичной перегонки дистиллятов
2.5.1 Технология вторичной перегонки бензинов
Установки вторичной перегонки бензинового дистиллята после его стабилизации предназначены для получения узких фракций углеводородов, которые используются как сырье процессов изомеризации и каталитического риформинга.
Для вторичной перегонки широких бензиновых фракций используют последовательные технологические схемы
(рисунок 2.13) организации процесса с отбором в каждой колонне целевых фракций в виде дистиллятного продукта.
А - одноколонные; б - двухколонные; в - трехколонные;
I - сырье; II - фракция н.к. - 62 °C; III - фракция 62 - 85
°C; IV - фракция 85 - 105 °C; V - фракция 105 - 140 °C;
VI - фракция 140 - 180 °C; VII - фракция 85 - 130 °C
Рисунок 2.13 - Технологические схемы установок
вторичной перегонки бензиновых фракций
При вторичной перегонке для подготовки сырья каталитического риформинга, направленного на получение высокооктанового компонента автомобильных бензинов, от прямогонной бензиновой фракции отгоняют легкую фракцию до 85 °C, а широкую 85 - 180 °C (или 85 - 160 °C) направляют на риформинг, при этом строго нормируется содержание бензолобразующих углеводородов в получаемой фракции, что связано с ограничением содержания бензола в товарном бензине. Для соблюдения требований по содержанию бензола чаще всего применяют двухколонные схемы, отличающиеся способом соединения простых колонн
(рисунок 2.14).
а - схема прямого потока; б - схема обратного потока;
1 - ректификационная колонна; 2 - стабилизатор;
I - сырье; II - сжиженный углеводородный газ;
III - фракция н.к. -85 °C; IV - фракция 85 - 180 °C
Рисунок 2.14 - Схема стабилизации бензина
и его вторичной перегонки
Схема установки вторичной перегонки бензинов с получением целевой фракции 62 - 140 °C как сырья установки каталитического риформинга для производства суммы ароматических углеводородов показана на
рисунке 2.15.
1 - депентанизатор; 2, 3 - ректификационные колонны;
I - сырье; II - сухой и сжиженный газы;
III - фракция н.к. -62 °C; IV - фракция 62 - 140 °C;
V - фракция 140 - 180 °C
Рисунок 2.15 - Технологическая схема установки
вторичной перегонки бензиновых фракций с получением
сырья для производства суммы ароматических
углеводородов на установках каталитического риформинга
Схемой предусматривается предварительная депентанизация исходного бензина. В результате вторичной перегонки широкой бензиновой фракции получают следующую продукцию
(таблица 2.9).
Таблица 2.9
Продукты вторичной перегонки широкой бензиновой фракции
Наименование | Интервалы кипения, °C | Область использования продукта (в порядке приоритета) |
Стабильная легкая бензиновая фракция | н.к. -62 °C (70 °C) | Изомеризация Смешение бензина Товарная продукция (нафта) |
Бензольная фракция | 62 - 85 °C | Производство соответствующих ароматических углеводородов |
Толуольная фракция | 85 - 105 °C |
Ксилольная фракция | 105 - 140 °C |
Сырье каталитического риформинга | 85 - 180 °C | Каталитический риформинг, направленный на производство высокооктанового компонента товарных бензинов |
Тяжелая бензиновая фракция | 140 - 180 °C | Смесевой компонент керосина, зимнего дизельного топлива. Каталитический риформинг |
Материальный баланс процесса вторичной перегонки широкой бензиновой фракции вне зависимости от конфигурации установки зависит от качества перерабатываемого сырья, то есть от потенциального содержания получаемых фракций.
2.5.2 Технология вторичной перегонки фракций дизельного топлива
Установки вторичной перегонки фракции дизельного топлива используются для получения компонентов зимнего (реже - арктического) и летнего дизельного топлива, а также получения жидких парафинов C10 - C18.
Как правило, в основной ректификационной колонне атмосферного блока АВТ отбирают дизельную фракцию в виде двух боковых погонов: легкого - как компонент зимнего дизельного топлива и тяжелого - как компонент летнего дизельного топлива
(рисунок 2.16). В случае необходимости выделения н-алканов C
10 - C
18 (жидкие парафины) используют вторичную перегонку широкой дизельной фракции. На основе н-алканов получают сырье для производства синтетических моющих средств - линейный алкилбензол (ЛАБ), линейный алкилбензолсульфонат (ЛАБС).
1 - колонна; 2 - отпарные секции; I - фракция дизельного
топлива; II - фракция н.к. -200 °C; III - конденсат;
IV - водяной пар; V - легкий компонент фракции 200 - 320 °C;
VI - тяжелый компонент фракции 200 - 320 °C; VII - фракция
200 - 320 °C; VIII - фракция > 320 °C
Рисунок 2.16 - Схема установки вторичной перегонки фракции
дизельного топлива
В результате вторичной перегонки дизельной фракции получают следующую продукцию
(таблица 2.10). Материальный баланс процесса вторичной перегонки фракций дизельного топлива зависит от качества перерабатываемого сырья.
Таблица 2.10
Продукты вторичной перегонки фракций дизельного топлива
Наименование | Интервалы кипения, °C | Область использования продукта (в порядке приоритета) |
Легкая дизельная фракция | 200 - 320 °C | Гидроочистка дизельного топлива Смесевой компонент зимнего (арктического) дизельного топлива Смесевой компонент топочного мазута |
Легкий компонент фракции 200 - 320 °C | 200 - 260 °C | Выделение н-алканов C10 - C18 (жидких парафинов) |
Тяжелый компонент фракции 200 - 320 °C | 260 - 320 °C |
Тяжелая дизельная фракция | 320 - 380 °C | Гидроочистка дизельного топлива Смесевой компонент летнего дизельного топлива Смесевой компонент топочного мазута |
2.6 Установки термического крекинга, висбрекинга
2.6.1 Технология термокрекинга под давлением (двухпечной глубокий термический крекинг тяжелого дистиллятного или остаточного сырья)
Термический крекинг дистиллятного сырья используется для получения газойлевых фракций. Цель процесса заключается в получении дополнительного количества светлых нефтепродуктов, термогазойля (сырья для производства технического углерода), дистиллятного крекинг-остатка (сырья для получения игольчатого кокса), а также крекинг-остатка (котельного топлива заданной вязкости).
Процесс осуществляется при давлении 2 - 7 МПа и температуре 480 - 540 °C. Время пребывания сырья в зоне реакции 1,5 - 2,5 мин.
Термическому крекингу подвергают различные виды сырья: легкий газойль, гудрон, тяжелые дистилляты вторичного происхождения, получаемые при коксовании и в процессе каталитического крекинга.
На установках термокрекинга применяется двухпечная схема с рециркуляцией. В первой печи происходит мягкий крекинг исходного тяжелого остаточного сырья, а во второй - жесткий крекинг более термостойких дистиллятных рециркулируемых фракций. На
рисунке 2.17 приведена схема потоков установки двухпечного термического крекинга.
Рисунок 2.17 - Схема потоков двухпечного
термического крекинга
При утяжелении исходного сырья единственным источником питания печи глубокого крекинга является газойлевая фракция (250 - 350 °C) легкого крекинга, выход которой незначителен. Остаточное сырье целесообразно перерабатывать на однопечной установке.
На
рисунке 2.18 приведена принципиальная технологическая схема установки термического крекинга тяжелого дистиллятного или остаточного сырья.
1, 2 - трубчатые печи; 3 - выносная реакционная камера; 4,
7 - испарители; 5, 8 - сепараторы; 6, 9 - колонны; 10, 11,
12, 13, 14, 15, 16, 17 - насосы; 18, 19 - аппараты
воздушного охлаждения; 20, 21, 22, 23, 24,
25 - холодильники; 26 - теплообменник; I - сырье; II - газы
на ГФУ; III - газы и водяной пар к вакуумной системе;
IV - термогазойль; V - крекинг-остаток; VI - бензин
на стабилизацию; VII - тяжелый бензин; VIII - водяной пар
Рисунок 2.18 - Технологическая схема установки
термического крекинга под давлением
Исходное сырье после нагрева в теплообменнике 26 поступает в нижнюю секцию колонны 6, которая разделена на две секции полуглухой тарелкой, позволяющей перейти в верхнюю секцию только парам. Продукты конденсации паров крекинга в верхней секции накапливаются в аккумуляторе (кармане) внутри колонны. Потоки тяжелого и легкого сырья, отбираемые с нижней и из средней частей колонны 6, подаются в змеевики трубчатых печей 1 и 2, где нагреваются до температур соответственно 500 и 550 °C и поступают для углубления крекинга в выносную реакционную камеру 3. Продукты крекинга направляются в испаритель высокого давления 4. Крекинг-остаток и термогазойль через редукционный клапан поступают в испаритель низкого давления 7, газы и пары бензинокеросиновых фракций - в колонну 6.
Уходящие с верхней части колонны 6 и испарителя 7 газы и пары бензиновой фракции охлаждаются в конденсаторах-холодильниках и поступают в газосепараторы 5 и 8, после чего передаются для дальнейшей переработки на газофракционирующую установку. Балансовое количество бензина из колонны 6 направляется на стабилизацию, а тяжелый бензин из испарителя 7 выводится для дальнейшей переработки.
Крекинг-остаток, отбираемый с нижней части испарителя 7, подвергается вакуумной перегонке в колонне 9 с получением вакуумного термогазойля и вакуумного дистиллятного крекинг-остатка.
При термическом крекинге дистиллятного или тяжелого остаточного сырья под давлением получают газ, бензин, газойль и крекинг-остаток
(таблица 2.11).
Таблица 2.11
Состав продуктов, получаемых при термокрекинге
тяжелого дистиллятного сырья
Продукт | Состав продуктов, % масс. |
Получение крекинг-остатка | Получение термогазойля |
Углеводородный газ | 5,0 | 5,0 |
Головка стабилизации бензина | 1,3 | 1,3 |
Стабильный бензин | 20,1 | 20,1 |
Термогазойль | 24,2 | 52,6 |
Дистиллятный крекинг-остаток | 48,3 | 19,9 |
Потери | 1,1 | 1,1 |
ИТОГО: | 100 | 100 |
В газе термического крекинга содержатся предельные C1 - C4 и непредельные C2 - C4 углеводороды, водород и сероводород. Газ термического крекинга направляется для дальнейшей переработки на газофракционирующую установку.
Бензины термического крекинга по углеводородному составу отличаются от прямогонных. Если в прямогонных бензинах в основном содержатся парафиновые и нафтеновые углеводороды, то в крекинг-бензине много непредельных и ароматических углеводородов. Октановое число крекинг-бензинов, определенное по моторному методу, составляет 66 - 68 пунктов, что не соответствует современным требованиям. Кроме того, крекинг-бензины обладают низкой химической стабильностью. Наличием смол и полимеров объясняется повышенная склонность крекинг-бензина к нагарообразованию в двигателях. Образование смол замедляется введением в бензины специальных присадок - ингибиторов окисления.
Газойль термического крекинга - фракция, выкипающая в пределах 200 - 350 °C, в ней содержится большое количество непредельных углеводородов, и она используется как компонент флотских мазутов, газотурбинного и печного топлива. После гидрооблагораживания газойль может использоваться как компонент дизельного топлива.
Крекинг-остаток представляет собой фракцию, выкипающую выше 350 °C, и может быть использован в качестве котельного топлива для теплоэлектростанций, морских судов, печей промышленных предприятий.
2.6.2 Висбрекинг (легкий термический крекинг)
Процесс используют для снижения вязкости тяжелых нефтяных остатков и для получения компонента стабильного котельного топлива. Он проводится при давлении 1 - 5 МПа и температуре 430 - 500 °C. Висбрекинг может проводиться также для получения газойля - сырья для процессов каталитического крекинга и гидрокрекинга. Для снижения закоксовывания труб печей применяют турбулизаторы и присадки, которые вводят в поток нагреваемого в печи сырья. Применение турбулизатора способствует увеличению скорости движения жидкой части сырья в трубах печи, уменьшая время пребывания ее в зоне высоких температур.
Разновидности процесса висбрекинга:
- печной висбрекинг, проводимый в нагревательно-реакционной печи при температуре 480 - 500 °C и времени пребывания сырья в зоне реакции 1,5 - 2,0 мин;
- висбрекинг с выносной реакционной камерой (сокинг-камерой), осуществляемый при температуре 430 - 450 °C и времени реакции 10 - 15 мин.
- висбрекинг при температуре 490 - 492 °C с временем пребывания 5 - 7 минут с сокинг-камерой, расположенной внутри печи в зоне конвекции после пароперегревателя;
- висбрекинг с вакуумной перегонкой для снижения выхода висбрекинг-остатка до 60% масс.
Технология висбрекинга с выносной реакционной камерой имеет преимущества по сравнению с печным висбрекингом: большая продолжительность межремонтного пробега, меньшее потребление топлива и электроэнергии, меньшие капитальные затраты, более высокая управляемость процессом при эксплуатации за счет возможности регулирования давления в сокинг-камере и температуры в печи.
Конверсия сырья в процессе составляет 14 - 30% от исходного сырья, отбор светлых нефтепродуктов при переработке гудрона не превышает 5 - 20%, при конверсии мазута - 16 - 22%.
Сырьем для висбрекинга являются гудрон, тяжелые нефтяные остатки.
На
рисунке 2.19 представлена схема установки висбрекинга гудрона с выносной камерой (сокинг-камерой).
1 - печь; 2 - выносная камера; 3 - ректификационная колонна;
4 - сепаратор; 5 - отпарная колонна; 6 - насос;
7 - холодильник; I - сырье; II - пар; III - газ;
IV - бензин; V - легкий газойль; VI - остаток
висбрекинга; VII - вода
Рисунок 2.19 - Технологическая схема установки
висбрекинга с выносной камерой
Подогретое остаточное сырье подается в печь 1, где нагревается до температуры 430 - 500 °C и поступает в выносную камеру 2. Продукты крекинга направляются во фракционирующую колонну 3, процесс разделения в которой происходит при атмосферном давлении. После разделения в сепараторе 4 получают газ и бензин, после отпарной колонны 5 - легкий газойль и остаток, который можно использовать в качестве котельного топлива. Бензин и легкий газойль после облагораживания используют в качестве компонентов товарных нефтепродуктов.
Типичный материальный баланс висбрекинга гудрона с получением легкого газойля и без получения легкого газойля приведен в
таблице 2.12.
Таблица 2.12
Типичный материальный баланс висбрекинга гудрона
с получением легкого газойля и без получения легкого газойля
Показатель | Тип висбрекинга |
С получением легкого газойля | Без получения легкого газойля |
Приход, % масс. |
Гудрон | 100 | 100 |
Всего | 100 | 100 |
Получено, % масс. |
Углеводородный газ | 2,3 | 2,3 |
Нафта C5 - C6 | 1,4 | 3,0 |
Бензин (C7 - 185 °C) | 4,7 | 6,7 |
Легкий газойль (185 - 371 °C) | 10,7 | - |
Остаток | 80,9 | 88,0 |
Всего | 100,0 | 100,0 |
2.6.3 Технология производства нефтяного пека (термический крекинг тяжелого дистиллятного или остаточного сырья при низком давлении)
Производство нефтяных пеков осуществляется: путем термокрекинга тяжелого дистиллятного или остаточного сырья, проводимого при низком давлении (0,1 - 0,5 МПа), температуре 360 - 420 °C и времени реакции 0,5 - 10 ч, термополиконденсацией крекинг-остатков или тяжелой смолы пиролиза.
Нефтяные пеки находят применение как связующий или пропиточный материал при изготовлении графитированных электродов, анодной массы, обожженных анодов, конструкционных материалов на основе графита, электроугольных изделий, угольных и коксовых брикетов.
В качестве сырья для получения нефтяных пеков используют тяжелые смолы пиролиза различного углеводородного сырья - плотность 1044 - 1140 кг/м3 при 20 °C, молекулярная масса 273 - 334, коксуемость 10 - 22%. В тяжелой смоле содержится углерода 92,7%, водорода 7,2%, серы 0,02 - 0,1%, азота менее 0,1%, практически отсутствуют кислородные соединения; много непредельных соединений, например, алкилпроизводных индена, склонных при хранении и нагревании к полимеризации.
Тяжелая смола пиролиза выпускается как товарный продукт марок "А" и "Б", технические характеристики приведены в
таблице 2.13.
Таблица 2.13
Технические характеристики тяжелой смолы пиролиза
Наименование показателя | Марка А | Марка Б |
Плотность при 20 °C, г/см3, не менее | 1,04 | 1,03 |
Вязкость кинематическая при 100 °C, мм2/с, не более | 25 | 40 |
Температура отгона 3%-ного объема, °C, не менее | 180 | 170 |
Коксуемость, %, не более | 12 | 16 |
Массовая доля воды, %, не более | 0,3 | 0,5 |
Массовая доля механических примесей, %, не более | 0,01 | 0,01 |
Индекс корреляции, не менее | 125 | 100 |
Массовая доля ионов натрия, %, не более | 0,005 | 0,01 |
Массовая доля ионов калия, %, не более | 0,0005 | 0,001 |
Продукты:
- углеводородный газ (после сероочистки используется в качестве технологического топлива или подвергается газофракционированию с получением сухого газа, пропан-пропиленовой и бутан-бутиленовой фракций для нефтехимии);
- бензиновая фракция (характеризуется низким октановым числом, химической нестабильностью вследствие высокого содержания непредельных углеводородов и повышенным содержанием серы. Подвергается сероочистке и служит в качестве компонента сырья установок каталитического риформинга);
- легкий газойль (подвергается гидроочистке в смеси с прямогонными дизельными фракциями с получением высококачественного дизельного топлива);
- термогазойль (тяжелый газойль) (используется в качестве компонента сырья процесса гидрокрекинга с получением дизельного топлива, или в качестве компонента сырья после гидрооблагораживания процесса каталитического крекинга с получением высокооктанового бензина);
- нефтяной пек.
Свойства нефтяного пека в значительной степени зависят от технологии его получения и характеристик исходного сырья:
- нефтяные пеки из смол пиролиза, полученные с подачей пара, имеют температуру размягчения 60 и 80 °C, выход летучих веществ - 72,8 и 68,5%, содержание нерастворимых в толуоле веществ - 3,9 и 5,7%, содержание нерастворимых в хинолине - следы и 1,06%;
- пеки из смол пиролиза, полученные под давлением при температуре 400 °C, имеют температуру размягчения 84 и 94 °C, выход летучих веществ - 61,8 и 56,4%, содержание нерастворимых в толуоле веществ - 20,2 и 23,8%, содержание нерастворимых в хинолине веществ - 1,03 и следы;
- для пеков из вакуумных газойлей с повышенной температурой размягчения и высокотемпературного (температура размягчения пеков составляет 86 и 143 °C) получены значения выхода летучих веществ - 60,0 и 47%, содержания нерастворимых в толуоле веществ - 26,1 и 33,3%, нерастворимых в хинолине веществ - 2,9 и 1,2%.
Содержание кислорода и азота в пеках составляет 0,20 - 0,41%, содержание серы - 0,66 - 0,85%.
Схема процесса производства нефтяного пека путем термокрекинга тяжелого дистиллятного или остаточного сырья, проводимого при низком давлении (0,1 - 0,5 МПа), температуре 360 - 420 °C и времени реакции 0,5 - 10 ч, представлена на
рисунке 2.20.
1 - ректификационная колонна; 2 - печь; 3 - реактор;
4 - вакуумная колонна;
I - сырье; II - газ; III - водяной пар; IV - бензиновая
фракция; V - легкий газойль; VI - тяжелый газойль;
VII - пек; VIII - пары с верхней части вакуумной колонны
к вакуумсоздающей аппаратуре
Рисунок 2.20 - Схема установки термокрекинга
тяжелого дистиллятного (остаточного) сырья
Сырье после очистки от механических примесей и компонентов, нерастворимых в хлороформе, подогревается и поступает в ректификационную колонну 1 для удаления легких дистиллятов. Остаток с нижней части колонны 1 подогревается в печи 2 и поступает в реактор 3, который представляет собой автоклав периодического действия. На установке может работать каскад реакторов. Остаток после реактора 3 поступает в вакуумную колонну 4 для испарения низкомолекулярных продуктов и разгазирования пека. Процесс ведут при перемешивании, которое осуществляется подачей инертного или природного газов или механическими мешалками. С вакуумной колонны отбирают следующие погоны: дизельные фракции, тяжелый вакуумный газойль и пек.
Типичные выходы продуктов пекования при переработке гудрона представлены в
таблице 2.14.
Таблица 2.14
Типичный выход продуктов пекования при переработке гудрона
Продукт | Выход, % |
Углеводородный газ | 8,5 |
Бензиновая фракция | 15,0 |
Легкий газойль | 10,0 |
Тяжелый газойль | 30,0 |
Пек | 36,5 |
Итого: | 100,0 |
Термический крекинг с перегретым водяным паром
Технологическая схема процесса представлена на
рисунке 2.21.
1 - сырьевая печь; 2 - реакторы; 3 - ректификационная
колонна; 4 - пароперегреватель; 5 - колонна отпарки стоков;
6 - транспортер-рыхлитель;
I - сырье; II - пар; III - сероводород; IV - газ;
V - бензин; VI - сточные воды на очистку; VII - тяжелый
газойль; VIII - пек; IX - вода
Рисунок 2.21 - Схема процесса термокрекинга гудрона
с перегретым водяным паром
Сырье подогревается и поступает в ректификационную колонну 3 для удаления легких дистиллятов. Остаток нижней части колонны 3 подогревается в печи 1 до температуры 500 °C и заполняет реакторы 2. Процесс происходит в реакторном блоке, состоящем из двух реакторов. В то время как один реактор заполняется сырьем, через другой (уже заполненный сырьем) с помощью крана-переключателя пропускают перегретый в печи 4 до 600 °C водяной пар, в результате чего происходит термокрекинг сырья и отпарка образующихся продуктов. Газообразные и жидкие продукты вместе с водяным паром выводятся сверху из реакторов 2 и направляются на фракционирование в ректификационную колонну 3. С нижней части реакторов выводится пек, который выдерживают в стабилизаторе, а затем охлаждают на ленточном транспортере-рыхлителе 6. Выход продуктов, образующихся при термокрекинге гудрона с перегретым паром, представлен в
таблице 2.15.
Таблица 2.15
Выход продуктов термокрекинга гудрона с перегретым паром
Продукт | Выход, % |
Углеводородный газ | 4,3 |
Сероводород | 0,5 |
Бензиновая фракция | 14,2 |
Термогазойль | 50,5 |
Пек | 30,5 |
Итого: | 100,0 |
Получение нефтяных пеков методом термополиконденсации
Термополиконденсация позволяет получать пеки с температурой размягчения 65 - 100 °C, плотностью 1250 - 1300 кг/м3 при следующих условиях процесса: температура 420 - 430 °C, продолжительность 3 - 5 ч. Увеличение температуры процесса до 460 - 510 °C при снижении продолжительности процесса до 1 - 5 минут и последующей выдержке в реакторе при 380 - 440 °C в течение 1 - 3 ч позволяет также получить нефтяной пек для алюминиевой промышленности. Нефтяные пеки, полученные термополиконденсацией смолы пиролиза в двух последовательно работающих реакторах и имеющие температуру размягчения 65 и 100 °C.
2.6.4 Технология производства технического углерода (высокотемпературный термокрекинг тяжелого высокоароматического сырья при низком давлении)
Выпуск технического углерода в России ведется в соответствии с государственным стандартом (ГОСТ 7885-86 "Углерод технический для производства резины. Технические условия"), а также ASTM D1765, предусматривающих разделение технического углерода в зависимости от качественных характеристик, определяемых способом получения.
Технический углерод образуется в газовой фазе при термоокислительном или термическом пиролизе углеводородного сырья, сопровождающемся разложением углеводородов на углерод и водород под действием высокой температуры.
Качество, выход технического углерода и экономическая эффективность производства в значительной мере определяются составом и свойством сырья, а также технологическим режимом. Более 60% получаемого технического углерода приходится на углерод активных марок. Сырье для получения углерода должно отличаться высоким содержанием полициклических ароматических углеводородов с короткими боковыми цепями, ограниченным содержанием нафтенопарафиновых углеводородов, соединений серы, асфальтенов и механических примесей. Сырье для производства технического углерода с допустимым содержанием серы состоит из продуктов переработки малосернистых нефтей
(таблица 2.16).
Таблица 2.16
Основные виды сырья для производства технического углерода
Сырье для получения технического углерода | Исходное сырье | Процесс производства |
Нефтехимические продукты |
Газойли пиролиза: остаток производства нефтеполимерных смол, смолы пиролиза | Газы, бензиновые фракции, газойли | Пиролиз с получением олефинов |
Газойлевые фракции каталитического крекинга: крекинг-газойль, тяжелый каталитический газойль | Керосиновые, газойлевые, вакуумные фракции прямой перегонки нефти, коксования, термического крекинга, деасфальтизаты и экстракты масляного производства | Различные модификации каталитического крекинга |
Газойлевые фракции термолиза - термогазойль | Газойли каталитического крекинга и коксования, дистиллятные экстракты масляного производства | Термический крекинг под давлением, висбрекинг |
Экстракты вторичных газойлей. Экстракты очистки дистиллятных масел | Газойли каталитического крекинга и коксования Масляные фракции нефти | Экстракция селективными растворителями. Очистка селективными растворителями |
Коксохимические продукты |
Антраценовые фракция и масло, пековые дистилляты. Сланцевое масло | Смолы высокотемпературного коксования каменных углей и сланцев | Дистилляция каменноугольных и сланцевых смол. Выделение сырого антрацена |
Композиционное сырье |
Углеводородные смеси | Продукты переработки нефти и угля различного происхождения с высоким содержанием ароматических соединений Добавки и присадки | Смешение и гомогенизация. Термолиз в отделениях подготовки сырья на заводах технического углерода |
Реакторный (печной) способ получения технического углерода является основным в настоящее время. Он позволяет получать различные марки с определенным набором свойств. На
рисунке 2.22 показана принципиальная схема производства технического углерода из жидкого углеводородного сырья. В реактор, футерованный высокоогнеупорными материалами, подается природный газ и нагретый до 900 °C воздух. За счет сжигания природного газа образуются продукты полного сгорания с температурой до 2000 °C, содержащие определенное количество свободного кислорода. В высокотемпературные продукты полного сгорания впрыскивается жидкое углеводородное сырье, предварительно тщательно перемешанное и нагретое до 300 °C. Пиролиз сырья происходит при строго контролируемой температуре, которая в зависимости от марки выпускаемого технического углерода имеет различные значения от 1400 до 1750 °C. На определенном расстоянии от места подачи сырья термоокислительная реакция прекращается посредством впрыска воды. Образовавшиеся в результате пиролиза технический углерод и газы реакции поступают в каскад воздухоподогревателей, в которых они отдают часть своего тепла воздуху, используемому в процессе, при этом температура углеродогазовой смеси понижается от 900 - 1000 °C до 500 - 600 °C.

I - воздух в реактор, II - холодная вода; III - топливо;
IV - сырье; V - отходящие газы; VI - газы на очистку;
VII - некондиционный ТУ, VIII - дымовые газы.
1 - резервуар сырья; 2 - воздуходувка; 3 - реактор;
4 - подогреватель сырья; 5 - подогреватель воздуха
и топлива, 6 - холодильник-ороситель; 7 - рукавный фильтр,
8 - микроизмельчитель; 9 - вентилятор аэрозоля; 10 - циклон;
11 - мешалка-уплотнитель; 12 - гранулятор, 13 - сушильный
барабан; 14 - элеватор; 15 - магнитный сепаратор;
16 - классификатор; 17 - конвейер; 18 - бункер готовой
продукции; 19 - загрузка в хопперы; 20 - упаковка в мешки;
21 - утилизационная котельная
Рисунок 2.22 - Принципиальная схема производства
технического углерода
Реакторное отделение
Получение технического углерода происходит в реакторах в результате термоокислительного пиролиза углеводородного сырья в высокотемпературных продуктах горения топлива. Реактор представляет собой горизонтальный цилиндрический аппарат переменного сечения, стальной корпус которого изнутри футеруется. Передняя торцевая крышка оборудована горелками для подачи природного газа, по цилиндрической поверхности корпуса последовательно располагаются патрубки для подачи воздуха, предварительно нагретого в рекуперативных подогревателях до 900 °C. Для подачи сырья используется аксиальный, радиальный или комбинированный ввод. На горизонтальной и вертикальной поверхностях цилиндрического корпуса установлены водяные форсунки для подачи воды на охлаждение углеродогазовой смеси.
Отделение улавливания
Основным элементом оборудования участка улавливания является рукавный фильтр ФР-5000, стальной корпус которого разделен перегородками. Аэрозоль технического углерода поступает во входной коллектор рукавного фильтра и через открытые шиберы подводится к бункерам его секций. Под действием сил инерции тяжелые частицы осаждаются в бункерах, а остальные поднимаются вверх и через отверстия в рукавной решетке поступают в фильтрующие рукава, где технический углерод осаждается на внутренней поверхности рукавов, а очищенный газ проходит через ткань в межрукавное пространство секции и затем через выходной патрубок в коллектор очищенного газа. Технический углерод, осевший на внутренней поверхности фильтрующих рукавов, удаляется обратной продувкой в газовый транспорт основного улавливания. Концентрированный аэрозоль технического углерода вентилятором прямого газового транспорта направляется в циклон улавливания и поступает на грануляцию. Очищенный газ мельничным вентилятором направляется на сжигание в утилизационную котельную.
Отделение обработки
Технический углерод из циклона улавливания шлюзовым питателем подается в уравнительный бункер-уплотнитель, оборудованный мешалкой с лопастями, где происходит предварительное уплотнение технического углерода. Из уравнительного бункера-уплотнителя техуглерод одновременно с водным раствором связующей добавки подается в смеситель-гранулятор. В нем происходит смешение пылящего технического углерода с грануляционным раствором с образованием влажных гранул.
Влажные гранулы технического углерода по наклонному коробу выгружаются в сушильный барабан БСК-40 или БСК-100. Сушка технического углерода осуществляется за счет тепла дымовых газов, образующихся при сжигании природного газа в камере обогрева БСК.
Гранулированный технический углерод из сушильного барабана шлюзовым питателем через элеватор, классификатор и магнитный сепаратор равномерно подается в бункер готовой продукции. Из бункера готовой продукции технический углерод загружается в вагоны-хопперы, мешки (полиэтиленовые или бумажные) и мягкие контейнеры типа "биг-бег".
Утилизационные котельные
Котельные предназначены для обезвреживания отходящих газов и паров производства. Пар, вырабатываемый котельными, используется для собственных производственных нужд, нужд сторонних потребителей, а также для производства электроэнергии. Вид топлива, используемый котельными, - отходящий газ от производства технического углерода.
В котельных установлены котлы ППК-30/24. Дымовые газы удаляются через дымовые трубы высотой 80 м и 120 м.
В
таблице 2.17 приведен типичный материальный баланс установки по производству технического углерода из газойля каталитического крекинга.
Таблица 2.17
Типичный материальный баланс установки по производству
технического углерода из газойля каталитического крекинга
Показатель | % масс. |
Взято: |
Сырье | 20,33 |
Топливо | 2,87 |
Воздух | 76,80 |
Получено: |
Технический углерод | 12,6 |
Метан | 0,4 |
Диоксид углерода | 4,9 |
Оксид углерода | 8,4 |
Водород | 1,7 |
Азот | 60,7 |
Всего | 100 |
Выход технического углерода на сырье | 60 |
2.7.1 Технология замедленного коксования в необогреваемых коксовых камерах
При замедленном (полунепрерывном) коксовании из гудрона малосернистой нефти получают до 25% масс. электродного кокса, а из дистиллятного крекинг-остатка - около 38% масс. игольчатого кокса. Сырье нагревается в печи до 500 °C, направляется в необогреваемую камеру, где находится длительное время и за счет аккумулированной им теплоты коксуется. Из верхней части камеры удаляют потоки легких дистиллятов. После заполнения камеры коксом на 70 - 90% поток сырья переключают на другую камеру, а из отключенной камеры отгружают кокс.
Преимущества процесса замедленного коксования:
- полное превращение остаточного сырья и ликвидация производства остаточного котельного топлива;
- технологическая гибкость, позволяющая перерабатывать любые виды сырья с высоким содержанием асфальтенов, коксового остатка, металлов и одновременно получать продукты, отвечающие соответствующим спецификациям, и которые достаточно легко включить в технологическую схему переработки нефти на НПЗ для получения экологически чистых моторных топлив;
- практически 100%-ная деметаллизация;
- умеренные капитальные вложения и эксплуатационные затраты.
В качестве сырья процесса замедленного коксования используются тяжелые нефтяные остатки первичной переработки нефти (гудроны), остатки от производства масел (асфальты, остаточные экстракты), тяжелые остатки термокаталитических процессов (крекинг-остатки, тяжелые газойли каталитического крекинга, тяжелые смолы пиролиза).
Типичные физико-химические показатели качества сырья, используемого для производства различных видов кокса, приведены в
таблице 2.18.
Таблица 2.18
Характеристика нефтяных остатков, используемых
для производства различных видов кокса
Наименование показателей | Показатели качества сырья для производства кокса |
Для алюминиевой промышленности | КНПС (изотропного) | Игольчатый | Добавка коксующая |
Плотность при 20 °C, г/см3 | 0,9818 | 1,1767 | 1,0652 | 1,0342 |
Массовая доля серы, % | 1,20 | 0,23 | 0,56 | 3,34 |
Коксуемость, % масс. | 11,5 | 21,1 | 5,7 | 17,5 |
Групповой углеводородный состав, % масс.: | | | | |
- парафино- | 20,6 | - | 10,7 | 7,6 |
нафтеновые; | | | | 5 |
- ароматические, в | 62,2 | 64,9 | 84,4 | 5,2 |
т.ч.: | | - | 0,7 | 6,0 |
- легкие; | 15,2 | - | 14,8 | 5,4 |
- средние; | 10,5 | 64,9 | 68,9 | 43,8 |
- тяжелые; | 36,5 | 18,1 | 4,9 | 27,6 |
- смолы; | 15,4 | 11,4 | отс. | 9,4 |
- асфальтены | 1,8 | 5,6 | отс. | 0,2 |
Содержание металлов, ppm (V/Ni) | 40/15 | - | 5/1 | 230/100 |
Продукты:
- углеводородный газ (после сероочистки используется в качестве технологического топлива или подвергается газофракционированию с получением сухого газа, пропан-пропиленовой и бутан-бутиленовой фракций для нефтехимии);
- бензиновая фракция (характеризуется низкой октановой характеристикой, химической нестабильностью вследствие высокого содержания непредельных углеводородов и повышенным содержанием серы. Подвергается сероочистке и служит в качестве компонента сырья установок каталитического риформинга);
- легкий газойль коксования (подвергается гидроочистке в смеси с прямогонными дизельными фракциями с получением высококачественного дизельного топлива);
- тяжелый газойль коксования, используется в качестве компонента сырья процесса гидрокрекинга с получением дизельного топлива или в качестве компонента сырья без или после гидрооблагораживания процесса каталитического крекинга с получением высокооктанового бензина.
Характеристики жидких продуктов коксования приведены в
таблице 2.19.
Таблица 2.19
Свойства жидких продуктов коксования
Показатели качества | Бензин | Легкий газойль | Тяжелый газойль |
Плотность при 20 °C, г/см3 | 0,72 - 0,76 | 0,83 - 0,89 | 0,91 - 0,98 |
Массовая доля серы, % | 0,1 - 0,7 | 0,3 - 2,0 | 0,7 - 3,0 |
Иодное число, г I2/100 г. | 80 - 120 | 50 - 70 | - |
Коксуемость, % масс. | - | - | 0,15 - 2,0 |
Фракционный состав: | | | |
- температура начала кипения, °C; | 35 - 50 | 190 - 200 | 280 - 340 |
- температура конца кипения, °C; | 170 - 190 | 340 - 360 | 460 - 520 |
- температура выкипания 50% об. °C | 115 - 125 | 270 - 300 | 380 - 420 |
Кинематическая вязкость, сСт: | | | |
- при 20 °C; | | 4,5 - 7,0 | |
- при 50 °C; | | 2,0 - 3,0 | |
- при 80 °C | | | 5 - 10 |
Температура вспышки, °C | | 70 - 90 | > 200 |
Групповой углеводородный состав, % масс.: | | | 30 - 60 |
- парафиновые; | 50 - 60 | |
- олефиновые; | 19 - 20 | |
- нафтеновые | 14 - 15 | |
- ароматические; | 8 - 10 | | 30 - 60 |
- смолы | | | 10 - 20 |
Коксуемость 10% остатка, % масс. | - | 0,1 - 0,4 | - |
Цетановый индекс | - | 30 - 35 | - |
В
таблице 2.20 приведены основные требования к качеству нефтяных коксов, используемых в производстве алюминия (КЗА), графитированных электродов для электросталеплавления (КЗГ) и конструкционных материалов (КНПС) в соответствии с ГОСТ 22898-78 "Коксы нефтяные малосернистые. Технические условия".
Таблица 2.20
Нормативные требования к нефтяным коксам
Наименование показателей | Коксы |
КЗА | КЗГ | КНПС |
Массовая доля летучих веществ, %, не более | 9,0 | 9,0 | 6,0 |
Зольность, %, не более | 0,4 - 0,6 | 0,6 | 0,15 - 0,30 |
Массовая доля серы, %, не более | 1,2 - 1,5 | 1,0 | 0,2 - 0,4 |
Действительная плотность после прокаливания при 1300 °C, в течение 5 час, г/см3 | 2,08 - 2,13 | 2,08 - 2,13 | 2,04 - 2,08 |
Массовая доля, %, не более: | | | |
- кремния; | | | 0,04 - 0,08 |
- железа; | | | 0,05 - 0,08 |
- ванадия | | | 0,01 |
Возможно получение не только стандартного кокса, но и нефтяной коксующей добавки. Коксующая добавка представляет собой кокс с высоким содержанием летучих веществ 15 - 25% и образуется в процессе замедленного полукоксования тяжелых нефтяных остатков.
На
рисунке 2.23 представлена принципиальная технологическая схема установки замедленного коксования.
1, 11 - реакционные камеры; 2 - четырехходовой кран;
3 - печь; 4 - ректификационная колонна; 5, 6 - отпарные
колонны; 7 - фракционирующий абсорбер; 8, 9 - сепаратор;
10 - колонна стабилизации бензина; 12, 13 - насосы; 14, 15,
16, 17, 18, 19 - холодильники; 20, 21 - теплообменники;
I - сырье; II - водяной пар; III - пары отпарки камер;
IV - кокс; V - головка стабилизации; VI - газ;
VII - стабильный бензин; VIII - легкий газойль;
IX - тяжелый газойль; X - конденсат
Рисунок 2.23 - Принципиальная технологическая схема
двухблочной установки замедленного коксования
Сырье - гудрон или крекинг-остаток (или их смесь) - нагревают в теплообменнике 20 и конвекционных змеевиках печи 3 и подают на нижнюю каскадную тарелку колонны 4. Часть сырья подается на нижнюю каскадную тарелку для регулирования коэффициента рециркуляции. Под нижнюю каскадную тарелку этой колонны подают горячие газы и пары продуктов коксования из коксовых камер 1 и 11. В результате контакта сырья с восходящим потоком газов и паров продуктов коксования сырье нагревается до температуры 390 - 405 °C, низкокипящие фракции испаряются, а тяжелые фракции паров конденсируются и смешиваются с сырьем, образуя так называемое вторичное сырье.
Вторичное сырье нижней части колонны 4 забирают печным насосом и направляют в реакционные радиантные змеевики печи 3 (их две, работают параллельно, на
схеме показана одна). В печи 3 вторичное сырье нагревается до 490 - 510 °C и поступает через четырехходовый кран в камеру 1, камера 11 в это время находится под разгрузкой кокса. Сырье поступает через нижнюю часть в камеру 1, где протекает процесс крекинга, так как объем камеры большой, время пребывания сырья в ней значительно, там и происходит крекинг сырья. Пары продуктов коксования непрерывно уходят из камеры 1 в колонну 4, а утяжеленный остаток задерживается в камере. Жидкий остаток постепенно превращается в кокс.
Фракционирующая часть установок замедленного коксования включает основную ректификационную колонну 4, отпарные колонны 5 и 6, фракционирующий абсорбер 7 для деэтанизации газов коксования и колонну стабилизации бензина 10.
Колонна 4 разделена полуглухой тарелкой на две части: нижнюю, которая является конденсатором смешения, и верхнюю, выполняющую функцию концентрационной секции ректификационных колонн. В верхней части 4 осуществляется разделение продуктов коксования на газ, бензин, легкий и тяжелый газойль. В колонне 4 температурный режим регулируется верхним холодным и промежуточным циркуляционным орошениями. Легкий и тяжелый газойль выводят через отпарные колонны 5 и 6. Газы и нестабильный бензин из сепаратора 8 поступают в фракционирующий абсорбер 7. В верхнюю часть абсорбера 7 подают охлажденный стабильный бензин, в нижнюю часть подводят тепло посредством кипятильника с паровым пространством. С верхней части абсорбера 7 выводят сухой газ, с нижней - насыщенный нестабильный бензин, который подвергают стабилизации в колонне 10, где от него отгоняют пропан-бутановую фракцию. Стабильный бензин охлаждают в холодильнике 16, очищают от сернистых соединений щелочной промывкой и выводят с установки.
Коксовые камеры 1 и 11 работают в цикличном режиме: коксование, охлаждение кокса, выгрузка его и разогрев камер. Когда камера 1 заполняется примерно на 70 - 80%, поток сырья с помощью переключающих кранов направляют в камеру 11. Заполненную коксом камеру 1 продувают водяным паром для удаления жидких продуктов и нефтяных паров. Удаляемые продукты поступают в колонну 4. После того, как температура кокса понизится до 400 - 405 °C, поток паров отключают от колонны и направляют в скруббер. Водяным паром кокс охлаждают до 200 °C, после чего в камеру подают воду.
Закончив охлаждение, приступают к выгрузке кокса из камеры 1 с использованием гидравлического метода. Оборудование, предназначенное для гидровыгрузки, размещают на металлоконструкции, установленной над коксовыми камерами.
Выгрузка кокса производят в две стадии. На первой стадии осуществляется гидравлическое бурение центрального ствола (скважины) в слое кокса. В камеру через верхний люк опускают гидрорезак, переведенный в положение "бурение", и с помощью водяного насоса под давлением до 18 МПа подают воду.
Струей воды разрушают слой кокса, создавая сквозной канал диаметром от 0,6 до 1,8 м. После окончания первой стадии гидрорезак выводят из камеры, переключают в положение "отбойка" и приступают ко второй стадии выгрузки. Во время второй стадии вода истекает горизонтально из двух боковых сопел гидрорезака, который перемещается по камере. Из камер кокс выгружают на прикамерную площадку, где в течение определенного времени отстаивают от воды. Затем кокс подают в дробилку и конвейерами отгружают на склад.
Коксовую камеру опрессовывают и прогревают острым водяным паром, затем горячими парами продуктов коксования из работающей камеры до температуры 360 - 370 °C и после этого переключают в рабочий цикл коксования.
Типичный материальный баланс процесса замедленного коксования различных фирм представлен в
таблице 2.21.
Таблица 2.21
Типичный материальный баланс процесса
замедленного коксования различных фирм
Наименование показателей | Технология |
Foster Wheeller | Conoco Phillips | Уфимский государственный нефтяной технический университет |
Качество сырья: | | | |
- плотность при 20 °C, г/см3; | 1,0074 | 0,980 | 1,0753 |
- содержание серы, % масс.; | 3,5 | 1,29 | 3,46 |
- коксуемость, % масс.; | 15,0 | 15,4 | 26,0 |
- содержание металлов (V/Ni), ppm; | 112/37 | 54/27 | 290/130 |
- вязкость | v80 - 2080 сСт | v100 - 356 сСт | ВУ140 - 17,7 °E |
Материальный баланс | | | |
Выход продуктов, % масс.: | | | |
- H2S; | 1,1 | 0,4 | 13,2 |
- топливный газ; | 3,8 | 5,5 |
- сжиженный углеводородный газ | 4,6 | 6,6 |
- нафта; | 14,8 | 15,8 | 10,0 |
- легкий газойль; | 31,8 | 34,6 | 26,4 |
- тяжелый газойль; | 14,0 | 8,7 | 24,4 |
- кокс | 29,9 | 28,4 | 26,0 |
2.7.2 Технология прокаливания кокса
Нефтяной кокс перед использованием потребителями подвергают прокаливанию - термической обработке без доступа воздуха при температуре 1000 - 1500 °C с целью обеспечения требуемых показателей кокса, удаления влаги, летучих веществ, сернистых соединений и улучшения углеродной структуры.
Малосернистый кокс прокаливают при мягком режиме с целью удаления летучих веществ (температура 1000 - 1300 °C, время прокаливания 1,0 - 24 ч). Жесткий режим (температура 1400 - 1500 °C, время прокаливания 1 - 2 ч) обеспечивает также удаление серы и применяется для обессеривания коксов.
На
рисунке 2.24 представлена схема прокаливания кокса. Сырой кокс из бункера 1 через питатель 2 проходит по ленточному конвейеру 3, попадает в дробилку 5, где происходит его измельчение. Измельченный кокс поступает в накопительный бункер 6, проходит через весы-дозатор 7 и входит в печь 8, где осуществляется прокаливание кокса. Прокаленный кокс охлаждают в охладителе 10 и выводят через бункер 12 в вагон 13. Коксовую пыль улавливают и дожигают в печи 15. Продукты сгорания отводятся через дымовую трубу.
1 - бункер сырого кокса; 2 - питатель; 3 - ленточный
конвейер; 4 - питатель; 5 - дробилка; 6 - бункер-накопитель;
7 - весы-дозатор; 8 - печь барабанного типа; 9 - горелка;
10 - охладитель кокса; 11 - узел обмасливания; 12 - бункер
прокаленного кокса; 13 - вагон-хоппер; 14 - циклон;
15 - печь дожига; 16 - гильотинная заслонка;
17 - котел-утилизатор.
Потоки: I - сырой кокс, II - прокаленный кокс, III - вода,
IV - воздух, V - топливный газ, VI - дымовые газы,
VII - перегретый пар, VIII - обмасливающий продукт
Рисунок 2.24 - Схема прокаливания кокса
2.8 Установки получения битума
Процесса получения битумов заключается в окислении сырья кислородом воздуха (тяжелые остатки переработки нефти, их смеси с различными экстрактами, смолами или другими тяжелыми продуктами нефтепереработки) до битума.
Основными продуктами являются дорожные и строительные битумы, побочными продуктами - газы окисления, жидкий отгон ("черный соляр"). Типичный материальный баланс получения битума представлен в
таблице 2.22.
Таблица 2.22
Типичный материальный баланс процесса окисления
гудрона в пустотелой колонне
Показатель | % масс. |
Приход: |
Гудрон | 100,00 |
Воздух | 12,54 |
Итого: | 112,54 |
Расход: |
Нефтебитум | 97,40 |
Газы окисления | 13,30 |
Отгон ("черный соляр") | 1,70 |
Потери | 0,14 |
Итого: | 112,54 |
Окисление гудрона до битума путем продувки воздуха через слой жидкости осуществляется в окислительных аппаратах различного типа: кубах, необогреваемых трубчатых (змеевиковых) реакторах (предпочтительно для производства строительных битумов), производство битумов методом окисления с применением в качестве окислительного аппарата трубчатого реактора, пустотелой колонне.
На
рисунке 2.25 представлена технологическая схема установки по окислению гудрона в битумы.
1 - каплеотделитель; 2 - реактор К-1; 3 - промежуточная
емкость для мазута; 4 - колонна К-2 (выносная секция
сепарации); 5 - сепаратор КС-1; 6 - блок обезвреживания
газов (печь); 7 - битумораздаточники битумной эстакады;
8 - холодильник;
I - воздух; II - гудрон; III - топочный мазут;
IV - пар 10 атм; V - топливный газ; VI - воздух
Рисунок 2.25 - Технологическая схема установки
по окислению гудрона в битумы
Гудрон с установок атмосферно-вакуумной перегонки нефти через регулирующий клапан подается в реактор К-1, где происходит его окисление кислородом воздуха. Воздух в колонну подается через влагоотделитель Е-2. Не вступивший в реакцию воздух, газообразные и жидкие продукты окисления поступают в среднюю часть колонн К-2, работающую как выносная секция сепарации, где происходит отделение газообразной фазы от жидкой. Газовая фаза (легкие продукты окисления, не вступивший в реакцию воздух и водяные пары) выводится с верхней части колонны К-2 и поступает в сепаратор КС-1, затем на блок обезвреживания газов окисления. Битум из колонны К-1 поступает в колонну К-2 с температурой не более 290 °C. Битум нижней части колонны К-2 откачивается насосом Н-2, Н-3 в битумораздаточники битумной эстакады. Температура битума при закачке в битумораздаточники должна быть в пределах 180 - 210 °C. Взрывобезопасность процесса окисления битума может быть обеспечена либо путем поддержания температуры поверхности жидкой фазы ниже безопасной, либо путем поддержания концентрации кислорода ниже допустимой (в горячих газах не более 8%, в охлажденных газах окисления не более 10%).
Комбинированное применение на одной битумной установке реакторов двух типов позволяет одновременно получать разные марки битумов и более полно использовать тепло реакции и отходящих потоков.
Окислитель колонного типа имеет диаметр 3358 мм и высоту 23200 мм. Диаметр аппарата более 3500 мм нецелесообразен, так как в большом сечении трудно осуществить равномерное диспергирование воздуха. Воздух вводится через маточник в нижней части аппарата, продукт подается в середину колонны и выводится снизу
(рисунок 2.26).
1 - корпус; 2 - штуцер для ввода гудрона; 3 - штуцер
для ввода воздуха с распределителем; 4 - штуцер для вывода
продукта; 5 - штуцер для вывода газов окисления
Рисунок 2.26 - Окислитель колонного типа
Технико-экономические показатели процесса окисления с квенчинг-секцией превосходят соответствующие показатели, характерные для других окислительных аппаратов.
Трубчатый реактор - аппарат с вертикально расположенными трубками, соединенными "калачами" в непрерывный змеевик. Окисление в реакторе протекает в условиях интенсивного перемешивания сырья с воздухом за счет высоких скоростей реакционной смеси. Вертикальное расположение труб препятствует расслоению газовой и жидкой фаз, следовательно, улучшает условия их контакта
(рисунок 2.27).
1 - реакционные трубы; 2 - кожух; 3 - распределительный
воздушный короб; 4 - вентилятор; 5 - опорные конструкции
Рисунок 2.27 - Двухпоточный четырехсекционный
трубчатый реактор
Отвод тепла, выделяющегося при окислении, производится воздухом, подаваемым вентиляторами. Для обеспечения направленного движения воздуха трубы реактора помещают в общий металлический кожух (для реактора с трубами диаметром 150 мм) либо каждую трубу отдельно помещают в кожух (для реактора с трубами диаметром 200 мм).
2.9 Установки каталитического риформинга
Каталитический риформинг бензинов представляет собой процесс превращения низкооктанового прямогонного бензина атмосферной перегонки в присутствии водорода и катализатора в высокооктановый бензин или в компоненты для компаундирования авиабензина; ароматические углеводороды - сырье для нефтехимического синтеза; водородосодержащий газ - технический водород, используемый в гидрогенизационных процессах нефтепереработки.
Используют два варианта риформинга: топливный (производство высокооктанового компонента бензина) и нефтехимический (получение ароматических углеводородов). Оба варианта характеризуются практически одинаковой технологической схемой и отличаются только мощностью, размерами аппаратов, фракционным составом сырья и параметрами ведения технологического процесса. Для нефтехимического варианта технологии дополнительно к основному оборудованию устанавливается блок экстракции и ректификации, необходимый для покомпонентного разделения ароматических углеводородов или их узких фракций.
Для каталитического риформинга в качестве сырья используют прямогонные бензиновые фракции. Риформинг бензиновых фракций вторичного происхождения (например, термического крекинга, коксования, пиролиза) возможен только в смеси с прямогонным сырьем после предварительной глубокой гидроочистки. Фракционный состав сырья каталитического риформинга определяется целевым назначением процесса. Целью каталитического риформинга является получение катализатов для производства высокооктановых бензинов, оптимальным сырьем для этого служат фракции, выкипающие в пределах 85 - 180 °C. При производстве высокооктановых бензинов, особенно с октановым числом 95 - 100, каталитическому риформингу подвергается сырье утяжеленного фракционного состава с температурой начала кипения 105 °C. Сырьем процесса риформинга для получения бензола и толуола служит узкая бензиновая фракция, выкипающая в пределах 85 - 105 °C. Для получения суммарных ксилолов используют узкую фракцию, выкипающую в температурных пределах 105 - 127 °C.
Температура промышленных процессов риформинга - 450 - 530 °C. Объемная скорость подачи сырья составляет обычно 1 - 2 ч.
Применение стабильных полиметаллических катализаторов позволило на вновь проектируемых установках с неподвижным слоем катализатора снизить давление до 1,5 - 2,0 МПа, а на установках с движущимся слоем катализатора - до 0,2 - 0,7 МПа.
Кратности циркуляции водородсодержащего газа (ВСГ) в промышленных процессах находятся в пределах 900 - 1500 м3 газа на 1 м3 сырья и зависят также от концентрации водорода в ВСГ. Кратность циркуляции ВСГ устанавливают с учетом качества сырья, активности катализатора, глубины процесса и экономических соображений.
На бифункциональных катализаторах риформинга протекает весь комплекс возможных химических превращений исходного сырья (гидрирование, дегидрирование, изомеризации, дегидроциклизации и др.).
2.9.1 Установка каталитического риформинга со стационарным слоем катализатора
Установки каталитического риформинга со стационарным слоем катализатора рассчитаны на непрерывную работу без регенерации катализатора в течение 1 года и более. Сырье для процесса подвергается предварительной глубокой гидроочистке от сернистых, а в случае переработки бензинов вторичных процессов - гидроочистке от азотистых и других соединений, гидрированию непредельных.
Установки каталитического риформинга всех типов включают следующие блоки: гидроочистки сырья, очистки водородсодержащего газа, реакторный блок, блоки сепарации газа и стабилизации катализата. Схема установки каталитического риформинга со стационарным слоем катализатора приведена на
рисунке 2.28. Блок гидроочистки бензина является неотъемлемой частью современной установки риформинга, но относится к гидрокаталитическим процессам переработки, поэтому на
схеме не представлен.
1, 11, 17 - насосы; 2, 13 - теплообменники;
3 - многосекционная печь; 4, 5, 6 - реакторы; 7, 14,
15 - холодильники; 8, 9 - сепараторы; 10 - колонна,
12 - печь; 16 - емкость; 18 - компрессор;
I - гидроочищенный низкооктановый бензин;
II - водородсодержащий газ; III - сухой углеводородный газ;
IV - стабильная головка; V - стабильный бензин
Рисунок 2.28 - Технологическая схема установки
риформинга со стационарным катализатором
2.9.2 Установка каталитического риформинга с движущимся слоем катализатора
В процессе с движущимся слоем катализатора, циркулирующим между реактором и регенератором, три реактора расположены друг над другом и выполнены в виде одного колонного аппарата разного диаметра по высоте. Катализатор из первого (верхнего) реактора перемещается во второй, а из второго в третий. Из нижнего реактора катализатор транспортируется в регенератор. На
рисунке 2.29 приведена технологическая схема установки риформинга с движущимся слоем катализатора компании UOP, которая получила название CCR-риформинг (continuous catalytic reforming).
1, 2, 3 - реакторы; 4 - регенератор; 5, 6 - сепараторы
высокого и низкого давления; 7 - стабилизационная колонна;
8 - многосекционная печь; 9, 10, 11, 12 - насосы, 13,
14 - теплообменники; 15, 16 - холодильники; 17 - сепаратор;
18 - печь; 19, 20 - компрессоры; 21 - аппарат
воздушного охлаждения;
I - сырье (бензин 85 - 180 °C); II - катализатор
на регенерацию; III - регенерированный катализатор;
IV - газосырьевая смесь; V - газопродуктовая смесь;
VI - циркулирующий водородсодержащий газ; VII - избыточный
водородсодержащий газ; VIII - сухой газ; IX - головная
фракция стабилизации; X - стабильный риформат
Рисунок 2.29 - Технологическая схема установки риформинга
с движущимся слоем катализатора (CCR-риформинг)
Риформинг с движущимся слоем катализатора обеспечивает постоянно высокие выход бензина и значение октанового числа (до 105), а также максимальный выход водорода при малой жесткости процесса.
2.9.3 Установка каталитического риформинга с движущимся слоем катализатора и регенерацией с одноуровневым расположением реакторов
В процессе риформинга с движущимся слоем катализатора реакторы расположены обычным образом, один возле другого, связаны между собой пневмотранспортными линиями и дооборудованы четвертым реактором и регенератором (дуалформинг)
(рисунок 2.30).
1 - действующие реакторы; 2 - действующие печи; 3 - новый
реактор; 4 - регенератор; 5 - сырьевой насос; 6 - новая
печь; 7 - новый теплообменник сырье/продукт;
8 - рециркуляционный компрессор; 9 - воздушный холодильник;
10 - сепаратор;
I - сырье; II - водородсодержащий газ;
III - нестабилизированный катализат
Рисунок 2.30 - Принципиальная технологическая схема
процесса дуалформинг
Отрегенерированный и восстановленный катализатор периодически загружается в реактор первой ступени и затем последовательно проходит все реакторы. Из последнего реактора катализатор поступает в бункер-накопитель, где отделяется от пневмоагента. Из бункера-накопителя катализатор периодически ссыпают в регенератор, где в неподвижном или в псевдокипящем слое проводятся окислительная регенерация и иные операции по подготовке катализатора к работе в цикле реакции. Единовременно регенерируется примерно 5% от общей загрузки катализатора.
2.9.4 Установки каталитического риформинга для получения ароматических углеводородов
Прямогонные бензиновые фракции 62 - 105 °C являются сырьем для получения бензола и толуола, а бензиновые фракции 105 - 140 °C - для ксилолов и этилбензола. Процесс проводится на установках как с неподвижным слоем катализатора, так и с движущимся, но в более жестком режиме
(рисунок 2.31). Поскольку ароматизация углеводородов C
6 - C
7 происходит труднее, чем тяжелой части сырья, ужесточение режима достигается снижением давления и повышением температуры до 540 °C. Также в состав установки риформинга входит дополнительный реактор для гидрирования присутствующих в катализате непредельных углеводородов. Гидрирование протекает на алюмоплатиновом катализаторе (содержание платины 0,1% масс.). После стабилизации риформат поступает на блок экстракции и ректификации. В качестве растворителей применяют ди- и триэтиленгликоли, сульфолан, диметилсульфид, N-метилпирролидон. Наиболее эффективными являются ди-, три- и тетраэтиленгликоли.
1, 2, 5, 7, 9 - колонны; 3, 6, 8, 10, 15, 18,
21, 32 - холодильники; 4. 16, 19, 22, 27 - емкости; 11, 17,
20, 23, 24, 25, 28 - 31 - насосы; 12, 14 - теплообменники;
13 - пароподогреватель; 26 - кипятильник;
I - сырье; II - ДЭГ; III - бензол; IV - рафинат;
V - толуол; VI - ксилольная фракция; VII - вода
Рисунок 2.31 - Технологическая схема установки экстракции
аренов из катализата фракции 62 - 105 °C
диэтиленгликолем (ДЭГ)
Возросшая потребность в полимерных материалах требует увеличения объема производства индивидуальных ароматических углеводородов. Для этого на нефтеперерабатывающих заводах создаются специальные производства аренов. В их состав входят следующие секции:
- секция риформинга бензиновой фракции 85 - 140 °C;
- секция экстракции бензола и толуола;
- секция деалкилирования толуола с получением бензола 85 - 90% чистоты; деалкилирование проходит при температуре 666 - 755 °C, давлении 3 МПа, степень превращения сырья 93%;
- секция получения бензола и ксилолов путем реакции трансалкилирования; процесс протекает в среде циркулирующего водорода на платиновом катализаторе при температуре 500 °C, давлении 3 МПа;
- секция выделения п-ксилолов из смеси суммарных ксилолов (процесс "Парекс") путем адсорбции на цеолитах. В качестве десорбента применяется п-диэтилбензол чистотой 99%. Температура адсорбции 170 °C, давление 2 МПа. Для разделения изомеров ксилола может быть применен процесс кристаллизации;
- изомеризация смеси этилбензола и м-ксилола с получением о- и п-ксилолов на платиновом катализаторе в среде циркулирующего водородсодержащего газа с получением о- и п-ксилолов при температуре 400 - 445 °C и давлении 1,4 - 2,4 МПа;
- фракционирование аренов.
Обобщенный типичный материальный баланс всех секций комплекса производства ароматических углеводородов представлен в
таблице 2.23.
Таблица 2.23
Типичный материальный баланс производства
ароматических углеводородов
Компонент | % масс. |
Поступило: |
Сырье (фракция 85 - 140 °C) | 100,00 |
Расход: |
Топливный газ | 15,7 |
Водородсодержащий газ | 2,0 |
Нестабильная головка | 5,9 |
Бензол | 14,2 |
о-Ксилол | 18,5 |
п-Ксилол | 18,5 |
Ароматические углеводороды | 1,1 |
Углеводороды C9+ | 1,1 |
Рафинат | 23,1 |
Потери | 1,0 |
Итого: | 100,0 |
Продукцией установок каталитического риформинга являются катализат (риформат, его иногда называют риформинг-бензин), водородсодержащий и углеводородный газы. На установках, предназначенных для производства ароматических углеводородов, из катализата экстракцией выделяют бензол, толуол, ксилолы. Неароматическая часть катализата риформинга, выделенная в процессе экстракции, называется рафинатом и представляет собой смесь парафиновых углеводородов нормального и изостроения с низким октановым числом. Водородсодержащий газ - ценный продукт риформинга и важнейший источник водорода на нефтеперерабатывающих предприятиях. Риформат используют как компонент высокооктанового бензина или для получения бензола, толуола, ксилолов экстракцией.
2.10 Изомеризация легких углеводородных фракций (C4 - C6)
Процесс изомеризации является одним из самых рентабельных способов получения высокооктановых и экологически чистых компонентов бензина. Он широко применяется в нефтепереработке для повышения октанового числа путем перегруппировки молекулярной структуры нормальных парафинов C5 - C6 в их изомеры с более высоким октановым числом.
Изомеризат - компонент товарного автобензина, не содержащий бензола, ароматических углеводородов, сернистых соединений, олефиновых углеводородов, имеет высокое октановое число по исследовательскому и моторному методу.
По технологическому оформлению установки изомеризации бензиновой фракции подразделяются на установки без рецикла ("на проход"), с рециклом н-пентана, с выделением изопентановой фракции, с рециклом н-гексанов. Выбор технологической схемы зависит от качества сырья, требуемого увеличения октанового числа и капитальных затрат.
Современная установка изомеризации легких бензиновых фракций C5 - C6 состоит из нескольких основных блоков: гидроочистки сырья, реакторов изомеризации с высокоактивным цеолитным или аморфным катализатором, стабилизации изомеризата, выделения и рециркуляции низкооктановых углеводородов нормального строения, как непрореагировавших, так и содержащихся в исходном сырье. Сырьем установок изомеризации могут быть легкий прямогонный бензин (н.к. -62 °C), бензин-рафинат (после экстракции аренов) и непосредственно фракция C5 - C6. Товарными продуктами изомеризации C5 - C6 являются изопентановая и изогексановая фракции. Октановое число изопентановой фракции равно 89 (по моторному методу), а изогексановой, содержащей не более 1% н-гексана, - 78. Кроме того, на установке выделяют бутановую и гексановую фракции, а также углеводородный газ. Различают низкотемпературную, среднетемпературную и высокотемпературную изомеризацию.
2.10.1 Низкотемпературная изомеризация на хлорированных (фторированных) алюмоплатиновых катализаторах
Процесс UOP BUTAMERTM
Процесс UOP BUTAMERTM предназначен для каталитической изомеризации нормального бутана в изобутан, который используют в качестве сырья для установок алкилирования и производства алкилата - компонента высокооктанового моторного топлива.
В качестве катализаторов применяют катализаторы на основе хлорированного оксида алюминия, которые чувствительны к микропримесям воды, азота и серы в исходном сырье (н-бутан, водород). Поэтому для их снижения в сырье до уровня ниже ppm в технологии предусмотрены стадии осушки на молекулярных ситах.
Для работы хлорированных (фторированных) алюмоплатиновых катализаторов характерно снижение активности по мере эксплуатации и относительно короткий срок службы (3 - 5 лет), после которого катализаторы выгружают. Для поддержания активности катализатора во время эксплуатации с целью восполнения хлора, в систему осуществляют постоянную подачу хлорорганических соединений. В связи с этим в технологическую схему включен узел абсорбционной щелочной очистки отходящих газов.
Рисунок 2.32 - Технологическая схема процесса UOP BUTAMER
TM
Типичный состав газа на входе в реактор изомеризации представлен в
таблице 2.24.
Таблица 2.24
Типичный состав газа на входе в реактор
изомеризации UOP BUTAMERTM
Компонент | Минимальное значение, % мол. | Нормальное значение, % мол. | Максимальное значение, % мол. |
Н-бутан | 75 | 82 | 95 |
Изо-бутан | 5 | 15 | 25 |
Изо-бутен | | 0,1 | |
Нео-пентан | | 1,6 | |
Изо-пентан | | 1,2 | |
Н-пентан | | 0,1 | |
Процесс изомеризации осуществляют в реакторе с неподвижным слоем хлорсодержащего алюмоплатинового катализатора при температуре 160 - 220 °C и давлении 2,5 - 3,2 МПа и объемной скорости подачи сырья 6,0 - 8,0 ч-1. При мольном соотношении H2: н-бутан 0,03 - 0,07 конверсия н-бутана "за проход" составляет 50 - 60%. Выход изомеризата 98% масс., ИОЧ 83 - 84.
Процесс UOP PENEXTM
Процесс UOP PENEX
TM специально предназначен для каталитической изомеризации пентанов, гексанов и их смесей. Реакции протекают в присутствии водорода в неподвижном слое катализатора при рабочих условиях, способствующих изомеризации и препятствующих гидрокрекингу. На
рисунке 2.33 представлена технологическая схема процесса UOP PENEX
TM.
Рисунок 2.33 - Технологическая схема процесса UOP PENEX
TM
Легкие бензиновые фракции поступают в один из двух аппаратов установки осушки. Аппараты заполнены осушителями (молекулярные сита), которые поглощают влагу и тем самым защищают катализатор. После смешения с добавочным водородом сырье подогревается сначала в теплообменниках отходящими продуктами реакции, а затем в подогревателе прямого нагрева, после чего поступает в реакторы. Обычно применяются два последовательно соединенных реактора.
Перед поступлением в стабилизационную колонну поток из реактора охлаждается. Количество подаваемого водорода лишь незначительно превышает его химический расход. Для удаления HCl, образующегося из органических хлоридов, которые добавляются для поддержания активности катализатора, газообразный продукт из верхней части стабилизационной колонны отмывается раствором щелочи. После очистки газ поступает в систему топливного газа. Стабилизированный, изомеризованный жидкий нижний продукт колонны используется как компонент бензина.
Альтернативная схема предполагает разделение продукта из нижней части стабилизационной колонны фракционированием и/или адсорбцией на молекулярных ситах. В результате получают н-парафин и изопарафин, первый из которых возвращается в реактор вместе с низкооктановыми метилпентанами. Получить продукт с исследовательским октановым числом от 87 до 92 можно применением одной из возможных схем.
Менее затратная схема организации процесса состоит в объединении процесса Penex с колонной деизогексанизации. Низкооктановые метилпентаны концентрируются в боковом погоне колонны. Этот погон смешивают со свежим сырьем и подают в реактор Penex. Верхний продукт колонны деизогексанизации, состоящий в основном из изопентана, 2,2- и 2,3-диметилбутана, улавливается и используется в качестве компонента бензина. Часть нижнего продукта колонны, состоящего из нафтенов C6 и фракций C7, используется в качестве компонента бензина или сырья установки риформинга.
Эффективная схема организации процесса с рециркуляцией получается путем объединения процессов UOP PENEXTM и MolexTM. Процесс MolexTM заключается в разделении в сепараторе на молекулярных ситах стабилизированного продукта UOP PENEXTM на высокооктановый изопарафин и низкооктановый н-парафин. Последний вместе со свежим сырьем подается на установку UOP PENEXTM. Изомеризованный продукт денормализуется на установке Molex и извлекается для использования в качестве компонента бензина.
Возможны различные схемы компоновки оборудования для разделения
(рисунок 2.34).
Вариант с возвратом MeC5 и nC6
Вариант с возвратом nC5 и nC6 через Molex
Вариант с возвратом MeC5 и nC6
Рисунок 2.34 - Варианты стандартной схемы UOP PENEX
TM
Другое преимущество схем процесса UOP PENEXTM - гидрирование бензола до циклогексана. Этот аспект особенно важен, если требуется снизить содержание бензола в бензине.
Хлорированные катализаторы на основе оксида алюминия обладают самой высокой изомеризующей активностью для углеводородов C5 и C6, которая поддерживается непрерывным добавлением органического хлорида. Они также отличаются чрезвычайно высокой стабильностью и не требуют регенерации. Типичная продолжительность рабочих циклов составляет 5 лет на один реактор.
В процессе UOP PENEXTM к сырью предъявляются жесткие требования по содержанию воды, ароматических углеводородов, углеводородов C7+, олефинов, серы и азота.
В
таблице 2.25 представлен типичный состав сырья и продуктов установки UOP PENEX
TM.
Таблица 2.25
Типичный состав сырья C
5 - C
6 и продуктов установки Penex
| Процент от суммарного количества | Сырье | Продукт |
Парафины C5, % масс.: | 47,5 | | |
изопентан | | 42,0 | 77,0 |
н-пентан | | 58,0 | 23,0 |
Парафины C6, % масс.: | 45,2 | | |
2,2-диметилбутан | | 0,9 | 31,6 |
2,3-диметилбутан | | 5,0 | 10,4 |
метилпентаны | | 48,2 | 46,9 |
н-гексан | | 45,9 | 11,1 |
Циклические C6, % масс.: | 7,3 | | |
метилциклопентан | | 57,0 | 52,0 |
циклогексан | | 17,0 | 48,0 |
бензол | | 26,0 | 0 |
Октановые числа: | | | |
- определенное исследовательским методом; | | 70,1 | 83,8 |
- определенное моторным методом | | 66,8 | 81,1 |
Процессы Axens - IPSORBTM, HEXORBTM
Процессы изомеризации компании Axens предназначены для изомеризации фракции углеводородов C5 - C6 с применением хлорированного алюмоплатинового катализатора и получением высокооктанового компонента товарного бензина. Процесс изомеризации осуществляют при температуре 120 - 180 °C, давлении 2,0 МПа, объемная скорость подачи сырья 2,0 ч-1, мольное соотношение водород/сырье 0,5.
Схемные решения для процесса изомеризации фирмы Axens могут быть разделены на:
- изомеризацию за проход;
- изомеризацию рециклом метилпенатов и н-гексана, которые выделяют в колонне деизогексанизации (ДИГ);
- изомеризацию с рециклом всех н-алканов и изо-пентана на вход в реактор - IPSORBTM;
- изомеризацию с рециклом н-алканов и метилпентанов - HEXORBTM
Принципиально схема Axens работы реактора изомеризации на проток ничем не отличается от схемы UOP PENEX
TM (рисунок 2.35).
1 - колонна выделения изопентана (деизопентанизатор - ДИП),
2 - блок изомеризации; 3 - блок адсорбции
на молекулярных ситах.
I - сырье фракция C5 - C6; II - водород; III - изопентан;
IV - рецикл изопентана и н-алканов (диметилбутан,
метилпентан, циклоалканы C6, алканы C7+), V - отходящий
газ, VI - изомеризат.
Рисунок 2.35 - Принципиальная схема установки изомеризации
Ipsorb с рециклом н-алканов компании Axens
Для проточной схемы при использовании сырья с отношением C5 : C6 = 40:60 ИОЧ после изомеризации составляет 82 - 84, при использовании схемы с колонной деизогексанизации (ДИГ) - 87 - 88,5, для IPSORBTM - 88 - 89, HEXORBTM - 91 - 92.
Отличительными особенностями технологии IPSORBTM являются выделение из сырья изопентанов в колонне деизопентанизации (ДИП) и рециркуляция всех нормальных парафинов, для выделения которых после реактора применяют секцию адсорбции в паровой фазе на молекулярных ситах.
В процессе HEXORB
TM изомеризации подвергают всю фракцию C
5 - C
6, после чего из продуктов реакции на молекулярных ситах выделяют н-алканы, а выделение метилциклопентанов осуществляют в колонне ДИГ
(рисунок 2.36).
1 - блок изомеризации; 2 - блок адсорбции
на молекулярных ситах, 3 - колонна выделения
изогексана (деизогексанизатор - ДИГ).
I - сырье фракция C5 - C6; II - водород; III - метилпентаны;
IV - рецикл метилпентанов и н-алканов (н-гексан),
V - отходящий газ, VI - смесь изопентана и диметилбутанов;
VII - смесь циклогексана и н-алканов C7+; VIII - изомеризат.
Рисунок 2.36 - Принципиальная схема установки изомеризации
Hexorb с рециклом н-алканов компании Axens
2.10.2 Низкотемпературная изомеризация на оксидных катализаторах с сульфатированным оксидом циркония
Процесс Изомалк-2 НПП "Нефтехим"
Технология Изомалк-2 является новейшей разработкой в области изомеризации легких бензиновых фракций. Особенностью технологии изомеризации Изомалк-2 является оксидный сульфатированный катализатор СИ-2, обеспечивающий протекание процесса в термодинамически выгодной для изомеризации парафиновых углеводородов низкотемпературной области 120 - 180 °C и обладающий повышенной устойчивостью к действию каталитических ядов - воды, серы, азота.
Отличительные особенности катализатора изомеризации СИ-2 заключаются в следующем:
- изомеризующая активность катализатора СИ-2 значительно выше, чем у цеолитных катализаторов;
- катализатор СИ-2 устойчив к действию каталитических ядов, восстанавливает свою активность даже после краткосрочных проскоков воды до 100 ppm и серы до 5 ppm;
- не требуется подача кислотных реагентов и, соответственно, отсутствует блок защелачивания отходящих газов;
- высокий выход товарного изомеризата - 97 - 99%;
- срок службы катализатора СИ-2 10 - 12 лет.
- октановое число изокомпонента, получаемого по технологии "Изомалк-2", определяется технологической схемой организации процесса.
Технология Изомалк-2 позволяет перерабатывать пентан-гексановые фракции, содержащие значительные количества бензола (до 5 - 8%) и углеводородов C7 до 10%. Межрегенерационный период составляет не менее четырех лет и может достигать восьми лет, общий срок службы катализатора десять лет, выход изокомпонента 98 - 99% масс. и может снижаться только при увеличении концентрации углеводородов C7 более 3%.
На
рисунках 2.37 -
2.40 представлены принципиальные блок-схемы изомеризации пентангексановых фракций на катализаторе СИ-2.
Однопроходная схема организации процесса Изомалк-2 отличается наименьшими капитальными и эксплуатационными затратами. Эта схема позволяет получать изокомпонент с октановым числом, определенным исследовательским методом, от 81 до 85 пунктов, в зависимости от состава сырья, при выходе не менее 98% масс.
Рисунок 2.37 - Блок-схема однопроходной установки
изомеризации Изомалк-2
Схема Изомалк-2 с рециклом н-пентана применяется для переработки сырья с содержанием пентанов 50 - 70%. За счет рецикла н-пентана октановое число изокомпонента можно повысить до 86 - 88 пунктов по исследовательскому методу, выход изокомпонента составляет не менее 98% масс. Схема позволяет выводить отдельно изопентановую фракцию в количестве, соответствующем содержанию пентанов в сырье установки изомеризации.
Рисунок 2.38 - Блок-схема установки изомеризации
по технологии Изомалк-2 с рециклом н-пентана
Схема Изомалк-2 с рециклом малоразветвленных гексанов позволяет повысить октановое число вырабатываемого изокомпонента за счет возврата малоразветвленных гексанов на смешение с сырьем реакторного блока. По сравнению с однопроходной схемой схема с рециклом включает дополнительную колонну деизогексанизатор и обеспечивает получение изокомпонента с октановым числом 87 - 88 пунктов. Установка деизогексанизатора является оптимальным технологическим решением для переработки сырья с содержанием гексанов 50 - 70% и высоким содержанием примесей углеводородов C7+ и бензола.
Рисунок 2.39 - Блок-схема установки изомеризации
по технологии Изомалк-2 с рециклом
малоразветвленных гексанов
Рисунок 2.40 - Блок-схема установки изомеризации
по технологии Изомалк-2 с рециклом C5 и C6
Сравнительная оценка технологии "Изомалк-2" "за проход" и с применением рецикла представлена в
таблице 2.26.
Таблица 2.26
Сравнительная оценка технологии Изомалк-2
однопроходной и с применением рецикла
Наименование | Изомалк-2, ОАО "НПП Нефтехим" |
однопроходная | с рециклом н-пентана | с деизогексанизацией и рециклом гексанов | с рециклом гексанов и н-пентана |
Катализатор | Pt/ZrO2-SO4 | Pt/ZrO2-SO4 | Pt/ZrO2-SO4 | Pt/ZrO2-SO4 |
Содержание платины, % масс. | 0,28 | 0,28 | 0,28 | 0,28 |
Температура процесса, °C | 120 - 140 | 120 - 140 | 120 - 140 | 120 - 140 |
Давление, МПа | 2,0 - 3,0 | 2,0 - 3,0 | 2,0 - 3,0 | 2,0 - 3,0 |
Объемная скорость подачи сырья, ч-1 | 2 - 3,5 | 2 - 3,5 | 2 - 3,5 | 2 - 3,5 |
Мольное отношение водород:сырье | 1,5 - 2:1 | 1,5 - 2:1 | 1,5 - 2:1 | 1,5 - 2:1 |
Прирост октанового числа по отношению к сырью, пункты | 11 - 14 | 12 - 16 | 17 - 20 | 18 - 24 |
Октановое число изомеризата, пункты (и.м.) | 82 - 84 | 85 - 86 | 87 - 89 | 89 - 91 |
Выход изомеризата на сырье C5 - 6% масс. | 98 | 97 - 98 | 97 - 98 | 97 - 98 |
Относительные эксплуатационные затраты | 1 | 2,6 | 3,2 | 5,0 |
Относительные капитальные затраты | 1 | 1,7 | 1,8 | 3,2 |
В
таблице 2.27 представлен состав продуктов процесса изомеризации.
Таблица 2.27
Состав продуктов, получаемых в процессе изомеризации
Продукт | Показатели качества обязательные для проверки | Значение |
Изопентановая фракция | Октановое число (исследовательский метод), пункты | не менее 92,0 |
Углеводородный состав, % масс.: | |
i-C5 | не менее 93,0 |
n-C5 | не более 4,0 |
Изогексановая фракция | Октановое число моторный метод, пункты | не менее 88,0 |
Содержание 2- и 3-метилпентанов, % масс. | не более 19,0 |
Тяжелый изомеризат | Октановое число (исследовательский метод), пункты | не менее 84,0 |
Содержание н-гексана, % масс. | не более 0,5 |
Углеводородный газ изомеризации | Содержание C5+, % об. | не более 5,5 |
2.10.3 Среднетемпературная изомеризация на цеолитных катализаторах
Схема установки среднетемпературной изомеризации бензиновой фракции н.к. -62 °C представлена на
рисунке 2.41.
1, 8 - насосы; 2, 9 - теплообменники; 3 - печь; 4 - реактор;
5 - стабилизационная колонна; 6 - сепаратор; 7 - компрессор;
10 - емкость; 11 - аппарат воздушного охлаждения;
12, 13 - холодильники; 14 - кипятильник;
I - бензиновая фракция н.к. -62 °C; II - водород;
III - отходящие газы; IV - изомеризат
Рисунок 2.41 - Схема среднетемпературной изомеризации
бензиновой фракции н.к. -62 °C на цеолитном катализаторе
| | ИС МЕГАНОРМ: примечание. В официальном тексте документа, видимо, допущена опечатка: имеется в виду п. 2.10.4, а не 1.4. | |
Бензиновую фракцию н.к. -62 °C насосом 1 подают на смешение с водородом, нагревают в теплообменнике 2 и печи 3 до температуры реакции (230 - 280 °C) и подают в реактор 4. Продукты реакции охлаждают в теплообменнике 2 и аппарате воздушного охлаждения 11, подают в сепаратор 6, где отделяют водородсодержащий газ. Изомеризат направляют в стабилизационную колонну 5, откуда после стабилизации и охлаждения в аппаратах 9 и 12 выводят с установки. Если необходимо получать отдельно изопентан и изогексан, то его подают на блок ректификации (см.
п. 1.4 - высокотемпературная изомеризация). Этот блок предназначен также для возвращения непрореагировавших н-пентана и н-гексана в сырье. С верхней части колонны 5 выводят отходящие легкие углеводороды, часть которых после конденсации и охлаждения возвращают насосом 8 в колонну 5 в качестве орошения.
В качестве катализатора используют платину, нанесенную на цеолит (морденит). Этот катализатор не требует использования галогена в качестве активатора или промотора. Катализатор работает при 250 - 270 °C и рабочем давлении 1,8 - 3,5 МПа. Продолжительность межрегенерационного пробега 2 - 3 года.
2.10.4 Высокотемпературная изомеризация на алюмоплатиновых катализаторах, промотированных хлором (фтором)
Для процесса высокотемпературной изомеризации характерны невысокие выход изомеризата и октановое число продукта, что резко сужает ее применение в промышленности. Основные параметры процесса высокотемпературной изомеризации парафиновых углеводородов C
5 и C
6 представлены в
таблице 2.28.
Таблица 2.28
Основные параметры процесса высокотемпературной
изомеризации парафиновых углеводородов C5 и C6
Показатель | Значение |
Температура, °C | 380 - 450 |
Давление, МПа | 3 - 4 |
Выход изомеризата, % (об.) | 91 |
Октановое число (по исследовательскому методу) за проход | 74 - 76 |
Схема установки высокотемпературной изомеризации представлена на
рисунке 2.42.
1, 22, 28, 31 - теплообменники; 2, 21, 24, 25,
27 - холодильники; 3 - изопентановая колонна; 4 - бутановая
колонна; 5 - пентановая колонна; 6 - изогексановая колонна;
7 - печь; 8 - реактор; 9 - сепаратор; 10 - адсорбер;
11 - стабилизационная колонна; 12 - компрессор; 13, 14, 15,
29, 30 - емкости; 16, 17, 18, 19, 20, 26 - аппараты
воздушного охлаждения;
I - сырье; II - свежий водородсодержащий газ;
III - Углеводородный газ; IV - изогексан; V - изопентан;
VI - бутаны; VII - стабильный изомеризат
Рисунок 2.42 - Схема установки высокотемпературной
изомеризации
Сырье нагревают в теплообменнике 2, подают в изопентановую колонну 3, где смесь свежего сырья и стабильного изомеризата разделяют на смесь бутана с изопентаном (выходит с верха колонны) и смесь н-пентана с гексанами (выходит с нижней части колонны). В бутановой колонне 4 отделяют целевой изопентан от бутанов. С нижней части колонны 4 целевую изопентановую фракцию откачивают насосом через теплообменник 22 и холодильник 24 в емкость. Головной погон (бутаны после конденсации в аппарате воздушного охлаждения 17) частично подают на орошение, а балансовое количество отводят с установки. Смесь н-пентана и гексанов с нижней части колонны 3 проходит через теплообменник 28 и поступает в колонну 5, где н-пентан отделяют от гексанов. Далее смесь гексанов с нижней части пентановой колонны 5 подают в изогексановую колонну 6, где изогексан выделяют с верхней части колонны, охлаждают в аппарате воздушного охлаждения 19, отделяют от примесей в емкости 14, частично для орошения возвращают в колонну 6, а балансовое количество выводят с установки. Фракции н-пентана и н-гексана смешивают с водородсодержащим газом от компрессора 12, подогревают в теплообменнике 1 и в печи 7 и подают в реактор 8, заполненный катализатором. В начале пробега температура в реакторе 380 °C, а в конце, вследствие некоторой дезактивации катализатора, она поднимается до 430 - 450 °C.
Газопродуктовую смесь, вышедшую из реактора, охлаждают в теплообменнике 1 и в холодильниках 26 и 23, после чего направляют в сепаратор 9. Из аппарата 9 выводят циркулирующий водородсодержащим газом, который смешивают со свежим газом, подвергают осушке цеолитами в адсорбере 10, а затем возвращают во всасывающую линию компрессора 12. Сжатый водородсодержащий газ смешивают с сырьем. Нестабильный изомеризат из сепаратора 9 направляют через теплообменник 32 в стабилизационную колонну 11, с верхней части которой уходят углеводороды C3 - C4, а с нижней части - стабильный изомеризат, который подают на смешение с сырьем и далее в колонну 3. Периодически, один раз в 5 - 6 мес., катализатор подвергают окислительной регенерации.
В
таблице 2.29 справочно представлен типичный материальный баланс установки высокотемпературной изомеризации.
Таблица 2.29
Типичный материальный баланс установки
высокотемпературной изомеризации
Компонент | % масс. |
Поступило: |
Фракция н.к. -62 | 100 |
Водородсодержащий газ | 0,8 |
в том числе водород | 0,22 |
Всего: | 100,8 |
Получено: |
Углеводородный газ | 1,6 |
Сжиженный газ | 16,8 |
Изомеризат (компонент автомобильного бензина) | 82,4 |
В том числе: | |
изопентановая фракция | 53,4 |
изогексановая фракция | 22,1 |
гексановая фракция | 6,9 |
Всего | 100,8 |
2.11 Каталитический крекинг
Каталитический крекинг является важнейшим крупнотоннажным процессом переработки нефти. Сырьем процесса служит прямогонный и гидроочищенный вакуумный дистиллят (фр. 350 - 550 °C), а также мазут, как в смеси с более легким сырьем, так и отдельно.
Основными продуктами процесса являются:
- пропан-пропиленовая и бутан-бутиленовая фракции с содержанием олефинов более 60% масс. - сырье для нефтехимического синтеза и производства пластмасс;
- бензиновая фракция (н.к. -215 °C) - высокооктановый компонент автобензинов (октановое число (исследовательский метод) свыше 92 пунктов);
- легкий газойль (фр. 220 - 360 °C) - компонент дизельного топлива, флотореагент;
- тяжелый газойль (фр. 360 °C - к.к.) - сырье для производства нефтяного кокса и технического углерода.
В Российской Федерации функционируют установки следующего типа:
- с движущимся слоем катализатора. Слой шарикового катализатора 3 - 5 мм движется сверху вниз по реактору навстречу поднимающимся парам сырья. Регенерация протекает в отдельном аппарате за счет выжигания кокса кислородом воздуха, выделяющееся при сгорании кокса тепло используют для генерации пара;
- с кипящим слоем катализатора. Микросферический катализатор находится в потоке паров сырья. По мере закоксовывания увеличивается масса частиц катализатора, и они опускаются в нижнюю часть реактора;
- лифт-реакторы. Нагретое сырье в специальном узле ввода диспергируется и смешивается с восходящим потоком катализатора. Время контакта сырья и катализатора составляет несколько секунд;
- миллисеконд-процесс. Характерная особенность процесса - отсутствие лифт-реактора. Катализатор поступает в реактор нисходящим потоком, в катализатор перпендикулярно направлению его движения впрыскиваются пары сырья. Общее время реакции составляет несколько миллисекунд, а выход бензиновой фракции достигает 60 - 65%.
Рисунок 2.43 - Общая блок-схема установок
каталитического крекинга
Секция гидроочистки сырья каталитического крекинга
Исходным сырьем установки служит прямогонный вакуумный дистиллят с установок ВТ и АВТ, на ряде установок в сырье вовлекают также деасфальтизаты, экстракты селективной очистки масел, высококипящий остаток гидрокрекинга. Качество сырья регламентируется стандартами предприятий и может варьироваться в широких пределах.
Вакуумный дистиллят поступает в блок теплообменников, где нагревается до 250 - 300 °C теплом газопродуктовой смеси из реакторов гидроочистки, после чего подается в тройники смешения, куда также подаются с помощью компрессоров циркулирующий водородсодержащий газ и водородсодержащий газ (ВСГ) с содержанием водорода не менее 80%. Соотношение ВСГ: сырье зависит от качества сырья и составляет 400 - 600 нм3/м3. Газосырьевая смесь нагревается в печи до 350 - 400 °C и поступает в реакторный блок.
Каталитическая гидроочистка вакуумного дистиллята
Гидроочистка вакуумного дистиллята осуществляется в одноступенчатых проточных реакторах. В зависимости от производительности установки гидроочистка может проводиться в одном или двух параллельно работающих реакторах.
Сущность процесса гидроочистки состоит в удалении большей части сернистых, азотистых и кислородсодержащих соединений, содержащихся в сырье, с помощью реакций гидрогенолиза. В условиях повышенного давления и температуры на катализаторе происходит гидрирование этих соединений с образованием сероводорода, воды, аммиака, а также частичный гидрокрекинг с образованием углеводородного газа, бензиновых и дизельных фракций.
Условия проведения процесса гидроочистки зависят от фракционного и химического состава сырья, требуемой степени обессеривания, применяемого катализатора. Условия гидроочистки вакуумного дистиллята следующие:
- температура 370 - 410 °C;
- парциальное давление водорода 3,5 - 5,0 МПа;
- кратность циркуляции водорода 400 - 600 нм3/м3.
Достигаемая глубина обессеривания составляет 90 - 98%.
В процессе проведения реакции гидроочистки сырья происходят закоксовывание катализатора и снижение его активности. Регенерация катализатора проводится при значительном падении активности катализатора и сводится к окислительному выжигу кокса, серы и тяжелых углеводородов, отложившихся на катализаторе в процессе реакции. Выжиг производится кислородом воздуха, подаваемого в потоке инертного газа, с поглощением оксидов серы из газов регенерации 5 - 10% раствором карбоната натрия. Регенерация катализатора гидроочистки каталитического крекинга, как правило, проводится вне реактора (ex-situ), на специализированном предприятии.
После прохождения реакторов парогазовая смесь (гидроочищенный вакуумный дистиллят, продукты реакции и циркуляционный водородсодержащий газ) после охлаждения в блоке теплообменников поступает на сепарацию.
Сепарация
Отделение ВСГ и углеводородного газа от гидрогенизата осуществляется двуступенчатой сепарацией. На первом этапе парогазовая смесь охлаждается в теплообменниках до ~300 °C, после чего поступает в горячий сепаратор высокого давления. В этих условиях происходят частичная конденсация парогазовой смеси и выделение ВСГ в газовую фазу. Далее с нижней части сепаратора гидрогенизат поступает в теплообменники, где охлаждается до 40 - 50 °C, и подается в холодный сепаратор высокого давления, где от гидрогенизата отделяется углеводородный газ C1 - C4. После сепаратора гидрогенизат подается на фракционирование, а ВСГ и углеводородный газ подвергаются раздельной аминовой очистке от сероводорода. Очищенный углеводородный газ поступает в заводскую топливную сеть или сжигается в печах установки.
ВСГ после очистки поступает на вход соответствующих компрессоров. Для поддержания требуемой концентрации водорода (не менее 80 - 85%) осуществляются сдувка части ВСГ в топливную сеть и соответствующая подпитка свежим ВСГ от установки производства водорода или установок риформинга. Примерный расход водорода на гидроочистку вакуумного дистиллята составляет 0,3 - 0,6% масс.
Фракционирование
Вследствие частичного протекания реакций гидрокрекинга компонентов вакуумного дистиллята в процессе гидроочистки происходит изменение фракционного состава сырья. Для стабилизации гидрогенизата (удаления из него фракций, выкипающих до 350 - 360 °C) применяют ректификацию. Процесс проводится в стабилизационной колонне, содержащей около 30 клапанных тарелок, режим ректификации следующий:
- давление 1,5 кгс/см2;
- температура верхней части колонны 120 °C;
- температура нижней части колонны 390 °C.
Для снижения температуры нижней части колонны до величины, исключающей термическое разложение гидроочищенного сырья каталитического крекинга, в нижнюю часть колонны подают водяной пар. С верхней части колонны отводятся углеводородный газ, пары воды и бензина, которые охлаждаются в воздушных холодильниках и частично конденсируются в промежуточной емкости. Из промежуточной емкости часть бензина подается на верхнюю тарелку для острого орошения, балансовое количество откачивается на очистку от сероводорода раствором моноэтаноламина. Несконденсировавшийся углеводородный газ подается на общезаводскую установку газофракционирования или на блок газофракционирования установки каталитического крекинга.
Боковой погон стабилизационной колонны - компонент дизельного топлива фракция 160 - 360 °C - поступает в отпарную колонну. В нижнюю часть отпарной колонны подается перегретый водяной пар для отпарки нежелательных легких фракций. С нижней части отпарной колонны компонент дизельного подается в воздушный холодильник и далее выводится с установки. Стабильный гидрогенизат с нижней части колонны откачивается в секцию каталитического крекинга.
Секция каталитического крекинга и фракционирования продуктов
Сущность процесса каталитического крекинга основана на расщеплении высокомолекулярных компонентов вакуумного газойля на более мелкие молекулы в присутствии микросферического цеолитсодержащего катализатора при высокой температуре.
Постадийно процесс каталитического крекинга может быть представлен следующим образом:
- поступление сырья к поверхности катализатора;
- диффузия сырья в поры катализатора;
- хемосорбция на активных центрах катализатора;
- химическая реакция на поверхности катализатора;
- десорбция продуктов крекинга и не прореагировавшей части сырья с поверхности катализатора и частично из внутренних пор за счет отпарки водяным паром;
- вывод продуктов реакции на последующую ректификацию.
В зависимости от условий крекинга (состав сырья, катализатор, температура, давление, время контакта и др.) соотношение скоростей протекания перечисленных реакций меняется, что и отражается на конверсии сырья, выходе и качестве целевых и побочных продуктов. Получаемые продукты каталитического крекинга характеризуются следующими особенностями:
- бензин содержит значительное количество изопарафинов и ароматических углеводородов;
- углеводородный газ содержит много изобутана и олефинов;
- газойлевые насыщены полициклическими и ароматическими углеводородами.
Рисунок 2.44 - Блок схема секции каталитического крекинга
и фракционирования продуктов
Каталитический крекинг и регенерация катализатора на установках с движущимся шариковым катализатором
Крекинг данного типа представлен на отечественных заводах установками типа 43-102. Принципиальная схема реакторно-регенераторного блока установки такого типа приведена на
рисунке 2.45. Сырье I после нагрева в печи до 470 - 490 °C поступает в реактор 1, где осуществляются реакции каталитического крекинга. Из зоны крекинга катализатор поступает в зону отпарки в нижней части реактора, где отпаривающим агентом выступает пар III.
1 - реактор; 2 - напорные стояки катализатора;
3 - регенератор; 4 - сепаратор; 5 - паросборник; 6 - насос;
7 - печь; 8 - воздуходувка; 9, 10 - бункеры-сепараторы; 11,
12 - дозаторы пневмотранспорта;
I - сырье; II - продукты крекинга; III - водяной пар;
IV - вода; V - воздух; VI - дымовые газы; VII - водяной пар.
Рисунок 2.45 - Принципиальная схема
реакторно-регенераторного блока установок
с движущимся шариковым катализатором
Продукты реакции II поступают на фракционирование, а катализатор - в бункер отработанного катализатора 12. Закоксованный катализатор поднимается по стояку 2 в бункер 10, а оттуда - в регенератор 3. В регенераторе при температуре 680 - 700 °C происходит выжиг кокса воздухом с поверхности катализатора, в нижней части регенератора температура снижается до 580 - 600 °C за счет охлаждающих змеевиков. Образующееся тепло используется для генерации пара. Регенерированный катализатор по трубопроводу поступает в бункер 11, откуда возвращается в распределительное устройство реактора 9. Для сохранения постоянного фракционного состава катализатора часть циркулирующего катализатора отдувается в сепараторе.
Технологический режим и примерный материальный баланс крекинга вакуумного газойля для установки с движущимся слоем катализатора приведены в
таблице 2.30.
Таблица 2.30
Технологический режим и типичный материальный баланс
крекинга вакуумного газойля для установки
с движущимся слоем катализатора
Показатель | Значение |
Температура, °C: | |
- нагрева сырья | 470 - 490 |
- в реакторе | 450 - 490 |
- в регенераторе | 680 - 700 |
Давление, кгс/см2: | |
- в реакторе | 1,7 |
- в регенераторе | 1,2 |
Кратность циркуляции катализатора, т/т сырья | 1,8 - 5 |
Время контакта катализатора с сырьем, с | 1200 |
Выход продуктов, % масс.: | |
- сухой газ | 1,5 - 2,0 |
- жирный газ (C3 - C4) | 6,5 - 9,5 |
- бензиновая фракция (н.к. -215 °C) | 35 - 40 |
- легкий газойль (фракция 220 - 360 °C) | 15 - 27 |
- тяжелый газойль (фракция 350 °C - к.к.) | 20 - 24 |
кокс | 2,5 - 3,5 |
Большим недостатком установок с гранулированным катализатором явилась недостаточно большая мощность по сырью - фактически она составляла не выше 1000 т в сутки из-за большого расхода транспортирующего агента (не менее 1 кг на 20 кг катализатора). Также длительное пребывание катализатора в зоне реакции (15 - 20 мин) приводит к недостаточно эффективному его использованию.
Каталитический крекинг в лифт-реакторе на микросферическом цеолитсодержащем катализаторе
Принципиальная схема реакторно-регенераторного блока установок с лифт-реактором и циркулирующим микросферическим катализатором приведена на
рисунке 2.46. Сырье I проходит через теплообменник 2, где нагревается до 310 - 350 °C за счет отходящих потоков фракционирующей колонны, после чего через форсунки поступает в нижнюю часть прямоточного реактора. Печь 1 используется для нагрева сырья только при пуске установки.
1 - трубчатая печь; 2 - теплообменник; 3 - насос;
4 - подогреватель воздуха; 5 - бункер для катализатора;
6, 13 - циклоны; 7 - электрофильтр; 8 - котел-утилизатор;
9 - сепарационная зона реактора; 10 - отпарная зона
реактора; 11 - регенератор с кипящим слоем;
12 - лифт-реактор; 13 - емкость;
I - сырье; II - топливо на нагрев воздуха; III - воздух;
IV - свежий катализатор на догрузку системы; V - очищенные
дымовые газы; VI - катализаторная пыль; VII - дымовые газы;
VIII - закоксованный катализатор; IX - продукты реакции;
X - водяной пар; XI - регенерированный катализатор;
XII - шлам
Рисунок 2.46 - Принципиальная схема
реакторно-регенераторного блока установок с лифт-реактором
В реакторе сырье смешивается с катализатором, поступающим из регенератора, и поднимается в полусквозном потоке вверх по реактору 12, где протекают реакции каталитического крекинга. В нижнюю часть реактора подается водяной пар для разгона катализатора, пар также подается в сырьевые форсунки для более тонкого распыла сырья. Предусмотрена подача шлама с нижней части основной ректификационной колонны в реактор.
Газокатализаторный поток из реактора поступает в сепаратор 9. Пары продуктов отделяются от катализатора сначала в сепарирующем устройстве, затем в высокоэффективных циклонах на выходе из сепаратора. Отработанный катализатор поступает в десорбер 10, где потоком пара с катализатора удаляются адсорбированные тяжелые углеводороды. Закоксованный катализатор VIII из десорбера поступает в регенератор 11, где в псевдоожиженном слое потоком воздуха III, подаваемого воздуходувкой 4, происходит его регенерация. Регенерированный катализатор XI поступает обратно в реактор, а дымовые газы регенерации VII сначала отделяются от катализатора в высокоэффективных циклонах 13, затем проходят через котел-утилизатор 8, где часть тепла используется для генерации пара, после чего происходит доочистка от катализаторной пыли в электрофильтре 7. Очищенные дымовые газы V выбрасываются в атмосферу. Уловленный катализатор поступает в бункер 5, куда также загружается свежий катализатор VI, предназначенный для компенсации потерь микросферического катализатора с продуктами реакции и дымовыми газами.
Технологический режим и примерный материальный баланс крекинга вакуумного газойля для установки с лифт-реактором приведены в
таблице 2.31.
Таблица 2.31
Технологический режим и типичный материальный баланс
крекинга вакуумного газойля для установки с лифт-реактором
Показатель | Значение |
Температура, °C: | |
- в реакторе | 490 - 530 |
- в регенераторе | 650 - 700 |
Давление, кгс/см2: | |
- в реакторе | 1,3 - 1,8 |
- в регенераторе | 1,4 - 2,4 |
Кратность циркуляции катализатора, т/т сырья | 5 |
Время контакта катализатора с сырьем, с | 2,5 - 3,5 |
Выход продуктов, % масс.: | |
- сухой газ | 2,5 - 3,2 |
- жирный газ (C3 - C4) | 16,0 - 16,8 |
- бензиновая фракция (н.к. -215 °C) | 48 - 50 |
- легкий газойль (фракция 220 - 360 °C) | 6,5 - 7,5 |
- тяжелый газойль (фракция 350 °C - к.к.) | 13,5 - 14,5 |
- кокс | 5,5 |
На
рисунке 2.47 приведены схемы реакторных блоков установок с микросферическим катализатором крекинга. Типовым для установок является реакторный блок типа Г-43-107М
(рисунок 2.47.а), отличающийся разновысотным расположением регенератора и реактора, соосным расположением сепаратора и лифт-реактора, а также наклонными напорными стояками, которые позволяют катализатору поступать из одного аппарата в другой самотеком под действием перепада давления. Устаревшие типы установок (1А/1М и ГК-3) модернизированы в зависимости от их исходной конструкции. В обоих случаях старый реактор переделан в сепаратор, а новый прямоточный лифт-реактор либо смонтирован взамен транспортной линии катализатора (1А/1М), либо сделан выносным (ГК-3).
Подписи к а: 1 - прямоточный реактор; 2 - паровые форсунки;
3 - сырьевые форсунки; 4 - шламовые форсунки;
5 - парораспределительное устройство; 6 - каскадные тарелки;
7 - отпарная секция; 8 - сепарационная камера;
9 - одноступенчатые циклоны; 10 - двухступенчатые циклоны;
11 - регенератор; 12 - трубчатый воздухораспределитель.
Подписи к б: 1 - сырьевая форсунка; 2 - прямоточный реактор;
3 - шламовая форсунка; 4 - парораспределительное устройство;
5 - двухступенчатая отпарная секция; 6 - инерционный
сепаратор; 7 - одноступенчатые циклоны; 8 - транспортная
линия регенератора; 9 - воздухораспределительное устройство;
10 - узел распределения отработанного катализатора;
11 - двухступенчатые циклоны
Подписи к в: 1 - прямоточный реактор; 2 - сырьевые форсунки;
3 - шламовые форсунки; 4 - циклон грубой очистки;
5 - система охлаждения продуктов крекинга;
6 - двухступенчатая отпарная секция;
7 - парораспределительное устройство; 8 - одноступенчатые
циклоны; 9 - транспортная линия; 10 - узел распределения
отработанного катализатора; 11 - воздухораспределительное
устройство; 12 - двухступенчатые циклоны; 13 - напорная
камера; 14 - напорный стояк; 15 - шиберная задвижка;
16 - J-образный переток
Рисунок 2.47 - Конструкция реакторных блоков установок
с микросферическим катализатором крекинга: а - Г-43-107М,
б - 1А/1М после реконструкции, в - ГК-3 после реконструкции
Фракционирование продуктов крекинга
Разделение продуктов крекинга осуществляется в основной фракционирующей колонне. Пары продуктов крекинга из реактора по трансферной линии поступают в промывочно-сепарационную секцию основной фракционирующей колонны, оборудованную в нижней части ситчатыми двухпоточными тарелками. На тарелках происходит контакт перегретых и загрязненных катализатором паров, поступающих из реактора с жидкостью в колонне. При контакте паров с жидкостью происходит охлаждение паров для прекращения реакции крекинга, отмывка их от катализаторной пыли и частичная конденсация высококипящих углеводородов. Отмытые от катализаторной пыли и охлажденные до температуры насыщения пары поступают в концентрационную секцию колонны на разделение.
Тяжелый газойль в смеси с катализаторной пылью нижней части колонны подается в шламоотстойник, в котором происходит отстаивание катализатора. С нижней части шламоотстойника шлам направляется в прямоточный реактор каталитического крекинга. Отстоявшийся от катализаторной пыли тяжелый газойль в постоянном количестве возвращается в основную колонну, а балансовый избыток выводится с установки после охлаждения в теплообменнике. Предусмотрена возможность осуществления рециркуляции тяжелого газойля в качестве сырья крекинга.
Фракция легкого газойля из колонны боковым погоном выводится в отпарную колонну (стриппинг). В стриппинге происходит отпарка легких фракций бензина из легкого газойля перегретым водяным паром. Пары из стриппинга возвращаются в колонну. Из куба стриппинга легкий газойль откачивается в теплообменники для охлаждения и далее выводится с установки.
Пары с верхней части основной колонны (углеводородный газ, нестабильный бензин, водяной пар) поступают в конденсаторы-холодильники и далее в рефлюксную емкость, где происходит разделение на нестабильный бензин, жирный газ и воду. Нестабильный бензин из емкости частично возвращается в колонну в качестве острого орошения для регулирования температуры верхней части, а балансовый избыток направляется в секцию абсорбции, газоразделения и сероочистки. Загрязненный технологический конденсат из отстойника емкости откачивается на очистку от растворенного сероводорода и аммиака в узел очистки технологического конденсата. Жирный газ из емкости направляется на очистку от H2S и CO2 в секцию абсорбции, газоразделения и сероочистки.
Секция абсорбции, газоразделения и сероочистки
Секция предназначена для разделения газа крекинга на фракции, а также очистки газа и бензина от серы. Не на всех предприятиях осуществляется демеркаптанизация легкого бензина крекинга и гидроочистка тяжелого бензина крекинга. Общая блок-схема секции приведена на
рисунке 2.48.
Рисунок 2.48 - Блок схема секции абсорбции, газоразделения
и сероочистки
Стабилизация бензина крекинга
Стабилизация бензина крекинга состоит в удалении из него углеводородов, выкипающих до 70 °C. На первой стадии осуществляется удаление из него углеводородов C1 - C2 путем абсорбции более тяжелых компонентов стабильным бензином крекинга в специальном аппарате - фракционирующем абсорбере. Разделение углеводородов C1 - C2 и более тяжелых возможно вследствие их разной растворимости; так, растворимость пропана в бензине крекинга примерно в 20 - 30 раз выше, чем этана.
Нестабильный бензин крекинга после выделения в основной фракционирующей колонне поступает во фракционирующий абсорбер. Туда же подается жирный газ крекинга после проведения его очистки от сероводорода раствором амина. Абсорбентом в колонне служит стабильный бензин. С нижней части абсорбера выводится нестабильный бензин в стабилизационную колонну, где он разделяется на две фракции - н.к. -70 °C и 70 - 220 °C.
С верхней части абсорбера выводится сухой газ, который далее подается во второй абсорбер для улавливания унесенных углеводородов C3 - C6. Абсорбентом во втором абсорбере служит легкий газойль. Очищенный от тяжелых углеводородов сухой газ доочищается от сероводорода раствором амина и поступает в топливную сеть завода, а также на горелки печей установки каталитического крекинга. Насыщенный абсорбент с низа абсорбера возвращается в основную ректификационную колонну секции каталитического крекинга.
Примерный технологический режим работы абсорберов и колонны стабилизации приведен в
таблице 2.32.
Таблица 2.32
Технологический режим работы фракционирующих абсорберов
выделения сухого газа и колонны стабилизации бензина
Параметр | Фракционирующий абсорбер | Повторный абсорбер | Колонна стабилизации |
Температура верхней части, °C | 45 | 45 | 100 |
Температура нижней части, °C | 80 - 115 | 50 | 195 - 230 |
Давление в верхней части, атм | 9,0 - 11,5 | 8,5 - 11,0 | 7,8 - 10,0 |
Давление в нижней части, атм | 10,0 - 12,0 | 9,0 - 11,0 | 7,8 - 11,0 |
Демеркаптанизация легкого бензина
Процесс очистки фракции н.к. -70 °C направлен на максимальное извлечение из сырья меркаптанов и остаточного количества сероводорода с целью получения при дальнейшем фракционировании углеводородных фракций, пригодных для использования в качестве сырья для нефтехимии и производства высокооктановых компонентов товарного бензина.
Процесс очистки включает в себя:
- приготовление катализаторного комплекса (КТК), представляющего собой 15%-ый водный раствор гидроксида натрия, также содержит 0,1% катализатора окисления сульфидов;
- демеркаптанизацию сырья (экстракция меркаптанов раствором КТК, водная промывка очищенного продукта, регенерацию раствора КТК, отделение дисульфидов от раствора КТК);
- водную промывку очищенного продукта.
Фракция н.к. -70 °C, содержащая меркаптаны и остаточное количество сероводорода после аминовой очистки, подается в куб экстрактора меркаптанов. Циркулирующий раствор КТК из сепаратора дисульфидов подается на верхнюю первую тарелку экстрактора. Давление экстракции составляет 18 атм, температура - 40 - 50 °C. Очищенная фракция н.к. -70 °C с верхней части экстрактора направляется в сепаратор щелочи, где происходит ее отделение от унесенных капель раствора КТК. Раствор КТК с нижней части сепаратора выводится в дегазатор, а фракция н.к. -70 °C с верхней части сепаратора направляется на стадию водной промывки от следов раствора КТК в колонну водной промывки. Колонна работает при 17 - 19 атм. и температуре 30 - 40 °C. Очищенная и отмытая фракция н.к. -70 °C с верхней части колонны направляется в колонну выделения фракций C3 и C4. Раствор КТК, насыщенный сульфидами и меркаптидами натрия, из дегазатора подается в куб регенератора, который представляет собой насадочную прямоточную колонну, реакционная зона которой заполнена массообменной насадкой, в качестве которой используются стальные кольца Палля. Температура нагрева раствора КТК на входе в регенератор составляет 50 °C, так как снижение температуры ниже 45 °C приводит к падению скорости регенерации, а увеличение температуры раствора КТК выше 60 °C ведет к дезактивации катализатора окисления.
В куб регенератора под опорную решетку через распределительное устройство для окисления сульфидов и меркаптидов подается технологический воздух от компрессора с давлением не менее 6 атм. Отработанный воздух и унесенный регенерированный КТК с дисульфидами из регенератора поступают в сепаратор воздуха, где происходит разделение отработанного воздуха и раствора КТК, содержащего дисульфиды. Отработанный воздух направляется к горелкам печи, а регенерированный раствор КТК с дисульфидами поступает в сепаратор дисульфидов, где за счет гравитационного отстоя дисульфиды отделяются от раствора КТК.
Бензин крекинга и растворенные в нем дисульфиды с верхней части сепаратора дисульфидов перетекают в емкость дисульфидов, а оттуда периодически, по мере накопления откачиваются на блок гидроочистки тяжелого бензина крекинга. Регенерированный раствор КТК из нижней части сепаратора дисульфидов подается в обратно в экстрактор меркаптанов. По мере разбавления раствора КТК (за счет образования реакционной воды и солей) до концентрации активной щелочи порядка 6% масс. часть его периодически, без прекращения циркуляции, откачивается в дренажную емкость.
Фракционирование легкого бензина
Очищенная фракция н.к. -70 °C поступает с верхней части колонны экстракции меркаптанов в колонну выделения фракции C3 - C4. Дегазированный легкий бензин из куба колонны охлаждается в теплообменниках и водяных холодильниках, после чего откачивается в товарный цех. С верхней части колонны пары углеводородов (фракция C3 - C4) поступают в аппараты воздушного охлаждения, после чего поступают в рефлюксную емкость. Часть фракции C3 - C4 из рефлюксной емкости подается на орошение верха колонны, а балансовый избыток поступает в пропановую колонну.
В пропановой колонне происходит разделение углеводородов фракции C3 - C4 на пропан-пропиленовую фракцию (фракция C3) и бутан-бутиленовую фракцию (фракция C4). С верхней части пропановой колонны пары пропан-пропиленовой фракции поступают в конденсаторы-холодильники воздушного охлаждения, потом в водяные холодильники, затем в рефлюксную емкость. Часть фракции C3 из рефлюксной емкости подается на орошение верха колонны, а балансовый избыток откачивается в товарный парк.
Бутан-бутиленовая фракция с куба пропановой колонны, последовательно охлаждаясь в теплообменниках, в холодильниках водяного и воздушного охлаждения, выводится на товарный склад или на установки получения метил-трет-бутилового эфира и алкилирования (при наличии на заводе).
Технологический режим работы колонн приведен в
таблице 2.33.
Таблица 2.33
Технологический режим работы колонны стабилизации
легкого бензина и пропановой колонны
Параметр | Колонна стабилизации | Пропановая колонна |
Температура верха, °C | 55 - 65 | 40 - 50 |
Температура низа, °C | 120 - 128 | 95 - 105 |
Давление верха, атм | 8,9 - 9,8 | 15,0 - 17,3 |
Давление низа, атм | 8,9 - 9,8 | 15,3 - 18,6 |
Водный конденсат из рефлюксных емкостей колонн отводится в узел очистки технологического конденсата.
Гидроочистка тяжелого бензина
Процесс гидроочистки тяжелого бензина крекинга ведется в токе водорода высокой чистоты и парциального давления. Бензин каталитического крекинга характеризуется значительным содержанием сернистых соединений - сульфидов и тиофенов и непредельных углеводородов - олефинов и диенов. Основная часть непредельных углеводородов концентрируется в легких фракциях крекинга-бензина, выкипающих при температурах до 120 °C, в то время как содержание сернистых соединений резко возрастает с утяжелением фракционного состава.
Сырье - фракция тяжелого бензина каталитического крекинга - поступает в тройники для смешения с циркулирующим ВСГ, а затем подается в реактор гидроочистки. Процесс проводится при температуре 250 - 350 °C и давлении ~30 атм на алюмокобальтмолибденовом катализаторе, где протекает реакция гидрогенолиза серосодержащих соединений и частичное гидрирование непредельных углеводородов, содержащихся в сырьевом потоке.
Далее газопродуктовая смесь с температурой 120 - 260 °C и давлением 26 атм поступает на охлаждение в аппараты воздушного охлаждения и далее в водяной холодильник. Газопродуктовая смесь после холодильника с температурой 40 - 50 °C поступает в сепаратор высокого давления. В этом сепараторе происходит разделение газопродуктовой смеси на жидкие углеводороды, ВСГ и отстой кислой воды.
Кислая вода из сепаратора выводится в дренажную емкость. ВСГ, отделенный от нестабильного гидрогенизата, поступает на аминовую очистку от сероводорода и далее подается на рецикл в тройники смешения с сырьем гидроочистки. Нестабильный бензин в нижней части сепаратора нагревается в теплообменниках и поступает в стабилизационную колонну.
Легкие газы и пары бензина (смесь углеводородов C3 - C4 и бензина) из верхней части стабилизационной колонны поступают в воздушный холодильник, в котором происходит охлаждение смеси и частичная конденсация бензиновых фракций. Далее газожидкостная смесь доохлаждается в водяном холодильнике и поступает в рефлюксную емкость. В емкости происходит разделение газовой и жидкой фазы и отслоение от нее кислой воды, которая собирается в отстойнике.
Часть жидкой фазы из рефлюксной емкости подается в качестве острого орошения на 1-ю тарелку стабилизационной колонны. Избыток жидкой фазы откачивается в сепаратор жирного газа секции каталитического крекинга и фракционирования продуктов. Технологический конденсат (кислая вода) из отстойника рефлюксной емкости отводится в дренажную емкость и затем на узел очистки технологического конденсата.
Стабильный бензин из кубовой части стабилизационной колонны частично используется в качестве горячей струи для подвода тепла в нижнюю часть колонны (после нагрева в печи), а балансовый избыток после охлаждения в воздушных и водяных холодильниках направляется в товарный парк.
На современных установках гидроочистки бензина каталитического крекинга (типа Praim-G) происходит очистка всего бензина каталитического крекинга с разделением внутри установки на потоки легкого и тяжелого бензина, что гораздо эффективнее.
Очистка углеводородных потоков от сероводорода раствором моноэтаноламина (МЭА)
Очистка газов и фракции н.к. -70 °C 15% раствором моноэтаноламина основана на процессе хемосорбции. Неочищенный газ направляется на сероочистку в абсорбер. В верхней части абсорбера смонтирован сетчатый каплеотбойник для улавливания жидкости, уносимой с потоком газа. Абсорбер работает при давлении 1,6 атм и температуре 400 °C. Абсорбентом является 15% раствор моноэтаноламина в воде.
Газ поступает в нижнюю часть под насадку, а регенерированный раствор моноэтаноламина подается над слоем насадки в верхней части абсорбера. В результате абсорбции из газа извлекается сероводород и углекислота. Для отмывки газа от унесенного моноэтаноламина в верхнюю часть колонны подается обессоленная вода.
Сероочищенный газ из абсорбера направляется на дальнейшую переработку. Насыщенный раствор МЭА и сконденсированные тяжелые углеводороды с куба абсорбера откачиваются в емкость. В емкости от насыщенного раствора МЭА отделяются сконденсированные углеводороды и собираются в отсеке за перегородкой. Углеводороды из емкости откачиваются в газосепаратор.
Узел регенерации МЭА может входить в состав установки каталитического крекинга или же регенерация может также осуществляться на общезаводском узле. Отстоявшийся насыщенный раствор МЭА подается на регенерацию в регенератор через теплообменник. В регенераторе от насыщенного раствора МЭА отпариваются кислые газы: сероводород и CO2. Тепло в регенератор подводится через термосифонный рибойлер водяным паром.
Смесь сероводорода, CO2 и уносимого водяного пара с верхней части регенератора направляется в воздушный холодильник, где охлаждается, а водяные пары частично конденсируются. Парожидкостная смесь после холодильника поступает в газосепаратор, где происходит отделение газовой фазы от жидкой. Жидкая фаза газосепаратора - кислый водный конденсат - подается на верхнюю насадку регенератора в качестве орошения для сокращения количества подпитки очищенной водой раствора МЭА и количества стоков, направляемых на очистку. Избыток конденсата из газосепаратора выводится в узел очистки технологического конденсата. Газовая фаза газосепаратора - смесь сероводорода, диоксида углерода с некоторым количеством унесенных водяных паров - направляется по трубопроводу на установку переработки серы.
Узел очистки технологического конденсата
Очистка загрязненного технологического конденсата основана на последовательном отделении от технологического конденсата сероводорода и аммиака в ректификационных колоннах с доочисткой аммиака от сероводорода в скруббере. Метод обеспечивает глубокую очистку конденсата от указанных газов и позволяет достичь требуемых показателей по остаточному содержанию сульфидной серы и аммонийного азота в очищенном технологическом конденсате. Кроме того, данная схема позволяет выделять сероводород и аммиак отдельными высококонцентрированными газовыми потоками, чистота получаемого сероводорода соответствует требованиям, предъявляемым к сырью установок производства серы.
Процесс очистки является непрерывным и состоит из трех стадий:
- отпарки сероводорода из технологического конденсата в первой ректификационной колонне;
- отпарки аммиака и остатков сероводорода от технологического конденсата во второй ректификационной колонне;
- очистки аммиаксодержащего газа от сероводорода в насадочном скруббере.
Загрязненный технологический конденсат подается в первую колонну двумя потоками - верхним холодным и нижним, нагретым до температуры начала кипения воды. В этой колонне в качестве основного продукта получается практически чистый сероводород, а в качестве остатка - вода, обогащенная аммиаком с остаточным содержанием сероводорода, которая поступает во вторую колонну для удаления из нее аммиака вместе с остаточным сероводородом. Аммиак с остаточным сероводородом получают в верхней части второй колонны, а в нижней части - очищенный технологический конденсат.
Очистку аммиака от сероводорода проводят в скруббере. Для этого продукт второй колонны - аммиак с примесью сероводорода - промывают холодным потоком очищенного конденсата в нижней насадочной секции скруббера. В результате остаточный сероводород реагирует с аммиаком с образованием хорошо растворимого в воде гидросульфида аммония. Получаемый раствор возвращается в первую колонну, а аммиак поступает на верхнюю насадочную секцию скруббера. Так как реакция растворения аммиака сопровождается выделением тепла, то для охлаждения аммиака и конденсации избыточных паров воды в верхней части скруббера организовано циркуляционное орошение. Очищенный и охлажденный аммиак с верха скруббера подается на утилизацию на горелку печи или на факел.
2.12 Гидрогенизационные процессы (кроме гидрокрекинга)
Гидрогенизационные процессы используют для улучшения качества бензиновых, дизельных и котельных топлив, а также смазочных масел. Быстрое развитие гидрогенизационных процессов в последние годы объясняется повышением требований к качеству товарных нефтепродуктов, значительным снижением стоимости производства водорода и созданием высокоэффективных катализаторов.
Классификация термогидрокаталитических процессов представлена на
рисунке 2.49. Гидроочистка - гидрогенизационный процесс, способствующий очистке нефтяных фракций или остатков от вредных примесей - серы, азота, кислорода, непредельных и полициклических ароматических углеводородов, тяжелых металлов, а гидрокрекинг - гидрогенизационный процесс, способствующий не только очистке нефтяных фракций от вредных примесей, но и расщеплению, деструкции углеводородов.
Рисунок 2.49 - Классификация
термогидрокаталитических процессов
Процесс гидроочистки используют как на стадии подготовки сырья, так и на стадии производства товарной продукции в составе современных технологических комплексов.
Химизм процессов гидроочистки сводится к деструкции связей C-S, C-N, C-O. При этом практически не затрагиваются связи C-C. Среди сернистых углеводородных соединений нефти наиболее легко гидрируются меркаптаны, затем сульфиды, дисульфиды, тиофены, тиофаны и наконец, бензо- и дибензотиофены.
В процессах гидроочистки применяются алюмокобальтмолибденовые (АКМ) или алюмоникельмолибденовые (АНМ) катализаторы, в которые вводят различные добавки.
Промышленные установки гидроочистки нефтяного сырья включают следующие блоки:
- подготовки сырья;
- реакторный;
- сепарации газопродуктовой смеси с выделением ВСГ;
- очистки циркулирующего ВСГ и углеводородного газа от сероводорода;
- компрессорный;
- стабилизации гидрогенизата.
Рисунок 2.50 - Блок-схема установки гидроочистки
2.12.1 Гидроочистка бензиновых фракций
Существует два основных направления в гидроочистке бензиновых фракций - гидроочистка прямогонных бензиновых фракций (нафты) и гидрирование бензинов вторичного происхождения, образующихся в термических и термокаталитических процессах.
Гидроочистка прямогонных бензиновых фракций
На
рисунке 2.51 представлена принципиальная схема гидроочистки бензиновых фракций на стадии подготовки сырья для установки риформинга. В блоке осуществляются следующие процессы: гидроочистка сырья от серы и азота, отпарка сероводорода и воды из гидрогенизата, очистка циркуляционного и углеводородного газа из гидрогенизата, очистка циркуляционного и углеводородного газа от сероводорода, регенерация раствора моноэтаноламина (МЭА).
1 - реактор; 2 - секционная печь; 3 - теплообменник;
4 - холодильник; 5 - сепаратор; 6 - отпарная колонна;
7 - рибойлер; 8 - емкость для регенерированного раствора
МЭА; 9 - насос; 10 - отгонная колонна; 11 - дегазатор;
12 - абсорбер для очистки газов; 13 - компрессор;
I - сырье (прямогонный бензин); II - водородсодержащий
газ; III - гидроочищенный бензин; IV - сероводород;
V - водородсодержащий газ в заводскую сеть;
VI - углеводородный газ
Рисунок 2.51 - Технологическая схема блока
гидроочистки бензина установки риформинга
Сырье из резервуарного парка через фильтр поступает на прием насоса, которым подается на смешение с циркуляционным водородсодержащим газом блока гидроочистки. Газосырьевая смесь (сырье и циркуляционный водородсодержащий газ) проходит межтрубное пространство теплообменника 3, поступает в двухпоточный змеевик конвекционной камеры печи 2, где происходит ее предварительный нагрев за счет тепла уходящих дымовых газов. Далее двумя потоками газосырьевая смесь поступает в камеру радиации печи 2, где нагревается до температуры не выше 360 °C. Нагретая в печи газосырьевая смесь поступает в первый реактор гидроочистки 1, а затем во второй реактор. В качестве топлива для печи 2 используется топливный газ, жидкое топливо (мазут) используется только как резервное.
Из реактора 1 газопродуктовая смесь с температурой не выше 400 °C в качестве теплоносителя поступает в трубное пространство подогревателя (рибойлера) 7 отпарной колонны 6, далее проходит в трубное пространство теплообменника 3 и далее через систему холодильников 4 с температурой не выше 40 °C поступает в сепаратор 5. Существует возможность последовательного и параллельного подключения системы водяных холодильников.
В сепараторе 5 происходит разделение продуктов реакции на водородсодержащий газ и жидкую фазу (нестабильный гидрогенизат). Водородосодержащий газ из сепаратора 5 направляется в приемный сепаратор, затем на прием компрессоров 13 блока гидроочистки, и после сжатия основное его количество идет на смешение с сырьем через абсорбер 12 (с кратностью циркуляции не менее 500 нм/м сырья и концентрацией водорода не менее 70% об.), а избыток сбрасывается с установки. Дренирование жидкой фазы из абсорбера 12 осуществляется в колонну 10.
Жидкая фаза абсорбера 12 - нестабильный гидрогенизат - проходит трубное пространство теплообменника, где подогревается за счет тепла стабильного гидрогенизата - продукта нижней части колонны 10, а затем подается на 23-ю тарелку отпарной колонны 6. Для регулирования температуры входа в колонну 6 предусмотрено байпасирование потока стабильного гидрогенизата помимо теплообменника 7. Часто реализуется схема дренажа отстоявшейся в отстойнике сепаратора 5 воды с растворенными в ней хлоридами, сероводородом и аммиаком в специальную емкость, откуда она дренируется в промышленную канализацию.
В отпарной колонне 6 из нестабильного гидрогенизата отпариваются легкие углеводороды, сероводород, аммиак и влага. Продукт с верхней части колонны 6 проходит конденсатор-холодильник воздушного охлаждения, водяной холодильник и поступает в сепаратор 5. Температурный режим колонны поддерживают с помощью подогревателя, обогреваемого водяным паром. Продукты с верхней части колонны (сероводород и пары воды) охлаждаются в конденсаторе-холодильнике и разделяются в сепараторе на сероводород и воду. Вода возвращается в колонну на орошение. Сероводород используется для получения серной кислоты или серы. Выведенный из колонны регенерированный раствор МЭА после охлаждения в теплообменнике и холодильнике вновь возвращается в цикл.
Легкий бензин возвращается в колонну на орошение. Сероводородная вода периодически сбрасывается в сепаратор насыщенного раствора МЭА, а углеводородный газ, содержащий сероводород, направляется на очистку 15%-м раствором МЭА. Насыщенный сероводородом раствор МЭА из абсорберов очистки подвергается дегазации, нагревается в теплообменнике и поступает в отгонную колонну.
Гидрогенизат, освобожденный от сероводорода, аммиака, растворенных газов и воды, из отпарной колонны 6 поступает в межтрубное пространство рибойлера 7, где происходит его подогрев за счет тепла газопродуктовой смеси реактора 1. Паровая фаза из рибойлера 7 возвращается в виде горячей струи в колонну 6 под нижнюю тарелку. Стабильный гидрогенизат направляется через фильтры в блок риформинга.
Режим работы отпарной колонны зависит от качества перерабатываемого сырья.
Технологический режим и примерный материальный баланс установки гидроочистки бензина представлены в
таблице 2.34.
Таблица 2.34
Технологический режим и типичный материальный баланс
установки гидроочистки бензина
Показатель | Значение |
Температура, °C: | |
- начала цикла | 280 |
- конца цикла | 320 |
Давление, МПа | 2,5 - 4,0 |
Кратность циркуляции водорода (100% масс.), м3/м3 сырья | 1,8 - 2,5 |
Объемная скорость подачи сырья, ч-1 | 0,5 - 3 |
Взято, % масс. |
Сырье | 100 |
Водород (100% масс.) | 0,15 |
Всего: | 100,15 |
Получено, % масс. |
Углеводородный газ | 0,65 |
Гидроочищенный бензин | 99,0 |
Потери | 0,50 |
Всего: | 100,15 |
2.12.2 Гидроочистка бензина каталитического крекинга
Гидроочистка бензинов вторичных процессов осложнена значительным содержанием непредельных углеводородов. Существует два типа технологий процесса гидрирования бензинов вторичного происхождения: технология гидрирования бензинов термических процессов и технология гидрирования бензинов каталитического крекинга (БКК). Продукт, получаемый по обеим технологиям, должен иметь октановое число больше, чем у исходного бензина каталитического крекинга. Октановое число БКК составляет 92 - 94 по исследовательскому методу, и при гидрировании важно как можно меньше его снизить, сохранив глубину гидроочистки.
Компания "Axens" разработала технологию гидроочистки БКК с сохранением высокого выхода бензина и с наименьшей потерей в октановом числе, получившую название Prime G
+ (рисунок 2.52). Переработку сырья проводят на неподвижном двуслойном катализаторе. Весь бензин каталитического крекинга (легкий и тяжелый) после нагрева в теплообменнике 1 и печи 2 направляется в реактор 3, где происходят неглубокая гидроочистка и селективное гидрирование олефинов в жидкой фазе при давлении 2 МПа и температуре 250 °C.
1, 5 - теплообменники; 2, 6 - печи; 3 - реактор;
4 - разделительная колонна; 7 - реактор глубокой
гидроочистки; 8 - стабилизационная колонна;
I - бензин каталитического крекинга; II - водород;
III - легкий гидрогенизат бензина каталитического крекинга;
IV - газ; V - тяжелый гидрогенизат бензина каталитического
крекинга
Рисунок 2.52 - Технологическая схема процесса гидроочистки
бензина каталитического крекинга
После реактора 3 гидрогенизат бензина каталитического крекинга направляется в разделительную колонну 4, где гидрогенизат делится на тяжелый и легкий. Легкий гидрогенизат бензина каталитического крекинга выводится с установки, а тяжелый гидрогенизат, снова нагреваясь в теплообменнике 5 и печи 6, подается в реактор глубокой гидроочистки 7, после чего в стабилизационной колонне 8 удаляется газ. В реакторе 7 происходит глубокая гидроочистка и насыщение олефинов, хотя степень насыщения олефинов ограничена.
2.12.3 Гидроочистка керосиновых фракций
Процесс предназначен для улучшения эксплуатационных свойств керосинов за счет снижения содержания в них сернистых, олефиновых соединений и других примесей. При этом повышается термическая стабильность керосинов, улучшаются характеристики их сгорания, стабильность цвета при хранении.
В зависимости от вида получаемого товарного топлива процессу гидроочистки керосинов подвергают фракции с различными диапазонами температур кипения: 130 - 230 °C, 140 - 240 °C, 160 - 240 °C, 170 - 280 °C, 195 - 315 °C. Наиболее массовое сырье - это фракции прямой перегонки нефтей 130 - 240 °C.
В
таблице 2.35 представлены параметры, при которых проводят процесс гидроочистки керосина, а также примерный материальный баланс процесса.
Таблица 2.35
Технологический режим и типичный материальный баланс
установки гидроочистки керосина
Показатель | Значение |
Температура, °C: | |
- начала цикла | 280 |
- конца цикла | 340 |
Давление, МПа | 2,5 - 4,0 |
Кратность циркуляции водорода (100% масс.), м3/м3 сырья | 200 - 300 |
Объемная скорость подачи сырья, ч-1 | 2,5 - 3,0 |
Взято, % масс. |
Сырье | 100 |
Водород (100% масс.) | 0,25 |
Всего: | 100,25 |
Получено, % масс. |
Углеводородный газ | 0,65 |
Сероводород | 0,20 |
Бензиновый отгон | 1,10 |
Гидроочищенный керосин | 97,90 |
Потери | 0,40 |
Всего: | 100,25 |
Основной продукт процесса гидроочистки - гидроочищенная керосиновая фракция. Выход отгона зависит от температуры вспышки исходного сырья и режима процесса. При соблюдении требований к сырью и нормальном ведении процесса выход отгона составляет 1,5% масс. на сырье. Если исходное сырье имеет высокую температуру вспышки (низкое содержание фракций, выкипающих до 150 °C), то в процессе гидроочистки отгон составит не выше 0,5% масс. В этом случае ухудшаются условия отпарки сероводорода из гидрогенизата.
Побочными продуктами гидроочистки являются также углеводородные газы из стабилизационной колонны и сепаратора низкого давления, сероводород и отдуваемый водородосодержащий газ. Выход сероводорода, содержащего до 2% об. углеводородов, зависит в основном от содержания сернистых компонентов в исходном сырье. Концентрация водорода в отдуваемом водородсодержащем газе составляет 70 - 75% об. Такой газ целесообразно использовать в качестве свежего водородосодержащего газа на установках гидроочистки дизельных топлив и масел.
Предельное содержание коксовых и серосодержащих отложений на катализаторе перед его регенерацией в процессе гидроочистки керосина составляет 8 - 9 и 0,5 - 1,0% масс. соответственно.
Принципиальная схема установки гидроочистки керосина практически идентична описанной выше схеме гидроочистки бензиновых фракций
(рисунок 2.51).
2.12.4 Гидроочистка дизельных фракций
Удаление сернистых соединений из дизельных фракций существенно сложнее, чем из бензиновых. В связи с необходимостью получения сверхнизких по содержанию серы дизельных топлив целесообразно соединять в одном процессе гидроочистку и гидрирование дизельных фракций. Процесс гидроочистки предназначен для очистки дизельных фракций от гетероатомных соединений, прежде всего сернистых, до уровня, определяемого современными экологическими требованиями.
Типичным сырьем процесса гидроочистки дизельных топлив служат прямогонные дизельные фракции 180 - 330, 180 - 360 и 240 - 360 °C. В сырье, поступающем на установку гидроочистки, содержание влаги не должно превышать 0,02 - 0,03% масс. Повышенное содержание влаги влияет на прочность катализатора, усиливает интенсивность коррозии, нарушает нормальный режим стабилизационной колонны. Сырье не должно содержать механических примесей, так как, попадая в реактор, они скапливаются на катализаторе, снижая тем самым эффективность его работы.
Основным способом обеспечения сверхнизкого содержания серы в дизельных топливах на уровне 10 ppm на алюмокобальтмолибденовых или алюмоникельмолибденовых катализаторах считается снижение объемной скорости подачи сырья на катализатор до 1,5 - 1,0 ч
-1 и увеличение парциального давления водорода. При высоком содержании в сырье вторичных фракций - газойлей коксования и каталитического крекинга - вместе с гидроочисткой проводят гидродециклизацию полициклических, ароматических и удаление гетероатомных соединений при высоких давлениях (до 8,0 - 10,0 МПа). На
рисунке 2.53 представлена технологическая схема установки гидроочистки дизельного топлива.
1 - печь; 2 - реактор; 3, 6, 16 - сепараторы;
4 - стабилизационная колонна; 5, 7 - насосы;
8, 9, 10 - аппараты воздушного охлаждения;
11, 12, 13, 14 - теплообменники; 15 - холодильник;
I - сырье; II - водородсодержащий газ; III - гидрогенизат;
IV - очищенная дизельная фракция; V - газ; VI - бензин;
VII - пар; VIII - водородсодержащий газ на очистку
Рисунок 2.53 - Принципиальная схема установки гидроочистки
дизельного топлива
Дизельное топливо (сырье) подается насосом 5 на смешение с водородсодержащим газом. Смесь газа и сырья нагревается в межтрубном пространстве теплообменников 13, 11 и в печи 1 до температуры реакции, далее поступает в реактор гидроочистки 2, где происходит разложение серо-, азот- и кислородсодержащих соединений, а также гидрирование непредельных и отчасти ароматических углеводородов.
Смесь ВСГ и продуктов гидрирования нагревает газосырьевую смесь, проходя через трубное пространство теплообменников 11, 12 и 13, охлаждается в аппарате воздушного охлаждения 8, холодильнике 15 и поступает в сепаратор высокого давления 3, где циркулирующий ВСГ отделяют от жидкого гидроочищенного продукта. Перед аппаратом воздушного охлаждения предусматривается подача воды для отмывки солей аммония. Кислая вода, содержащая соли аммония, направляется на блок отпарки. Из сепаратора 3 ВСГ направляют на очистку от сероводорода в абсорбер (на
схеме не показан), где сероводород поглощают раствором амина (моноэтаноламина, диметилэтаноламина и др.). Очищенный газ поступает на прием компрессора и возвращается в систему циркуляции водорода. Если в результате реакции содержание водорода в циркулирующем газе резко снижается, то часть этого газа отдувают после абсорбера.
В жидком гидрогенизате после сепаратора 3 содержатся растворенные водород, метан, этан, пропан и бутан. Для их выделения гидрогенизат направляют в сепаратор низкого давления 16, где выделяют часть растворенного газа. С целью окончательной стабилизации гидрогенизат под собственным давлением через теплообменник направляют в стабилизационную колонну 4. С верхней части колонны 4 пары бензина и газ попадают в конденсатор-холодильник 9, откуда сконденсированный газ и бензин направляют в сепаратор 6 на разделение. Газ из сепараторов 6 и 16 поступает в абсорбер для отмывки от сероводорода раствором амина (моноэтаноламина, диметилэтаноламина и др.). Бензин из сепаратора 6 также подают на отмывку от сероводорода раствором щелочи или отдувку углеводородным газом, после чего выводят с установки. Бензин гидроочистки дизельного топлива имеет низкое октановое число. Стабилизированное гидроочищенное дизельное топливо охлаждают в теплообменнике 14 и аппарате воздушного охлаждения 10, затем откачивают с установки.
В
таблице 2.36 представлены параметры, при которых проводят процесс гидроочистки дизельного топлива, а также примерный материальный баланс процесса.
Таблица 2.36
Технологический режим и типичный материальный баланс
установки гидроочистки дизельного топлива
Показатель | Значение |
Температура, °C: | |
- начала цикла | 350 |
- конца цикла (до регенерации катализатора) | 420 |
Содержание водорода в циркулирующем газе, % об. | 85 |
Объемная скорость подачи сырья, ч-1 | 3,5 - 4,0 |
Взято, % масс. |
Сырье | 100 |
Водород (100% масс.) | 0,4 |
Всего: | 100,4 |
Получено, % масс. |
Гидроочищенное дизельное топливо | 96,6 |
Бензиновый отгон | 1,3 |
Углеводородный газ | 0,6 |
Сероводород | 1,2 |
Потери | 0,4 |
Всего | 100,4 |
При таком режиме содержание сернистых компонентов в гидрогенизате колеблется от 0,01 до 0,2% масс. Для обеспечения сверхнизкого содержания серы в гидрогенизате (до 10 ppm) процесс модернизируют по двум технологическим направлениям:
- сверхглубокая гидроочистка при высоком давлении до 9 - 10 МПа, температуре 315 - 360 °C, высоком расходе водорода и низкой объемной скорости подачи сырья 0,5 - 1,0 ч-1 на катализаторах АКМ или АНМ и в двух последовательно расположенных реакторах;
- двухступенчатая гидроочистка сырья. На первой ступени осуществляют обычную гидроочистку сырья при температуре 320 - 400 °C до содержания серы 50 - 100 ppm в присутствии катализатора АКМ или АНМ, а на второй ступени - гидрирование при давлении 3 - 5 МПа, температуре 260 - 340 °C, объемной скорости подачи сырья 0,5 - 1,0 ч-1 на катализаторе с оксидом благородного металла (платины или палладия).
2.12.5 Гидроочистка вакуумного газойля
Вакуумные дистилляты (350 - 500 °C) являются традиционным сырьем для процессов каталитического крекинга, гидрокрекинга и производства базовых масел. Качество вакуумных газойлей определяется глубиной отбора и четкостью ректификации мазута.
Гидроочистка вакуумного газойля 350 - 500 °C не представляет значительных трудностей и проводится в условиях и на оборудовании, аналогичных применяемым для гидроочистки дизельных топлив.
Гидроочистка вакуумных дистиллятов предназначена, прежде всего, для снижения содержания серы в дистиллятах для каталитического крекинга и для получения базовых масел. Увеличение давления в процессе до 9 - 11 МПа приводит к снижению содержания серы в гидрогенизате до 0,02 - 0,03% масс. Учитывая современные требования к топливам по содержанию серы, новые установки каталитического крекинга обязательно должны строиться с установками гидроочистки вакуумного газойля. Если на старых установках каталитического крекинга отсутствуют установки гидроочистки сырья, то необходимо обессеривать продукты, вводя установки гидроочистки бензина и легкого газойля каталитического крекинга. Гидроочистка вакуумного газойля способствует увеличению выхода продуктов каталитического крекинга, повышению конверсии сырья; увеличению выхода бензина; снижению выхода тяжелого каталитического газойля и коксообразованию на катализаторе.
Гидроочистку вакуумного газойля проводят при давлении 4 - 8,6 МПа, температуре 360 - 420 °C и объемной скорости подачи сырья 1 - 1,5 ч-1.
На
рисунке 2.54 представлена принципиальная схема гидроочистки вакуумного газойля.
1 - печь; 2 - реактор; 3 - сепаратор высокого давления;
4 - колонна стабилизации; 5 - сепаратор низкого давления;
6 - сепаратор разделения бензина от газа; 7 - секция очистки
газа; 8, 9, 10 - насосы; 11, 12 - аппараты воздушного
охлаждения; 13, 14 - теплообменники; 15, 16 - холодильники;
I - сырье; II - водородсодержащий газ; III - циркулирующий
очищенный водородсодержащий газ; IV - газы отдува;
V - сероводород; VI - газ стабилизации; VII - бензин;
VIII - очищенный вакуумный газойль
Рисунок 2.54 - Принципиальная схема гидроочистки
вакуумного газойля
Вакуумный газойль (сырье) подается сырьевым насосом 8 на смешение с водородсодержащим газом. Смесь газа и сырья нагревается в межтрубном пространстве теплообменников 13 и 14 и в печи 1 до температуры 360 - 380 °C, далее поступает в реактор гидроочистки 2, где происходит разложение серо-, азот- и кислородсодержащих соединений, а также гидрирование непредельных и отчасти ароматических углеводородов.
Смесь водородсодержащего газа и продуктов гидрирования нижней части реактора 2 поступает в сепаратор высокого давления 3, где циркулирующий газ отделяется от жидкого гидроочищенного продукта. Уходящий из сепаратора 3 водородсодержащий газ охлаждается в теплообменнике 13, аппарате воздушного охлаждения 11, холодильнике 16 и направляется в сепаратор низкого давления 5 и далее - в секцию очистки от сероводорода 7, где сероводород поглощается раствором амина (моноэтаноламин, диметилэтаноламин). Перед аппаратом воздушного охлаждения 11 предусматривается подача воды для отмывки солей аммония. Кислая вода, содержащая соли аммония, направляется на блок отпарки. Очищенный газ поступает на прием компрессора и возвращается в систему циркуляции водорода. Сероводород выводится с установки на производство серы или серной кислоты.
С целью окончательной стабилизации гидрогенизат под собственным давлением через блок теплообменников направляется в стабилизационную колонну 4.
Из верхней части колонны 4 пары бензина и газ попадают в аппарат воздушного охлаждения 12, откуда сконденсированный газ и бензин направляются в сепаратор 6 на разделение. Газ из сепаратора 6 поступает в секцию очистки газа от сероводорода раствором моноэтаноламина. Бензин из сепаратора 6 выводится с установки. Если необходимо получать стабилизированное гидроочищенное дизельное топливо, то оно выводится из стабилизационной колонны 4 через отпарную колонну (на
схеме не показано), охлаждается в теплообменнике и холодильнике, после чего откачивается с установки. Водородсодержащий газ частично удаляют с установки в смеси с углеводородными газами.
Дизельную фракцию используют как компонент товарного дизельного топлива, получаемый бензиновый отгон - побочный продукт с низким октановым числом. Если дизельную фракцию не выводят с установки, то она входит в состав гидрогенизата.
В
таблице 2.37 представлены параметры при которых проводят процесс гидроочистки вакуумного газойля, а также примерный материальный баланс процесса.
Таблица 2.37
Технологический режим и типичный материальный баланс
установки гидроочистки вакуумного газойля
Показатель | Значение |
Парциальное давление водорода в реакторе, МПа | 4,0 - 5,0 |
Температура, °C: | |
- начала цикла | 360 |
- конца цикла | 410 |
Содержание водорода в циркулирующем газе, % об. | 85 |
Объемная скорость подачи сырья, ч-1 | 1,0 - 1,5 |
Кратность циркуляции водорода (100% масс.), м3/м3 сырья | 500 |
Взято, % масс. |
Сырье | 100 |
Водород (100% масс.) | 0,7 |
Всего: | 100,7 |
Получено, % масс. |
Гидроочищенный вакуумный газойль | 91,8 |
Бензиновый отгон | 1,3 |
Дизельная фракция | 4,6 |
Углеводородный газ | 1,5 |
Сероводород | 1,5 |
Потери | 0,4 |
Всего | 100,7 |
2.12.6 Гидрирование дистиллятов вторичного происхождения
К дистиллятам вторичного происхождения относят бензиновые, керосиновые, дизельные и вакуумные фракции с установок каталитического крекинга, коксования, висбрекинга, пиролиза и др. Все эти дистилляты содержат значительные количества непредельных и полициклических ароматических углеводородов, производных бензо- и дибензотиофенов.
На многих НПЗ гидрирование непредельных и полициклических ароматических соединений во вторичных дистиллятах проводят вместе с гидроочисткой прямогонных нефтяных фракций. Однако необходимо отметить, что условия протекания реакций гидроочистки - превращения гетероорганических соединений и реакций гидрирования непредельных, полициклических ароматических соединений - различные. Реакции гидрирования непредельных углеводородов экзотермические. Количество теплоты, выделяемое в результате этих реакций, значительно превышает тепловые эффекты реакций превращения органических соединений серы, что приводит к значительному росту температуры в слое катализатора. Для такого процесса необходимы иные технологические условия и иной катализатор во избежание его быстрого закоксовывания. Повышенное содержание в сырье полициклических ароматических соединений требует более высокого расхода водорода в процессе его гидрирования или деароматизации. Чтобы добиться улучшения качества гидрогенизата, процесс гидрирования дистиллятов вторичного происхождения необходимо отделять от процесса гидроочистки прямогонных дистиллятов. Как правило, в одном реакторе установки проводят гидрирование вторичного сырья, а в другом реакторе осуществляют гидроочистку прямогонного.
Гидрирование олефиновых углеводородов происходит преимущественно на катализаторах, в состав которых входят оксиды благородных металлов (например, платины, палладия) или никеля. Процесс гидрирования ведут в температурном интервале 50 - 200 °C. Удаление серы, входящей в циклические соединения (бензтиофен или дибензтиофен), происходит преимущественно в результате реакций гидрирования и расщепления ароматических колец на алюмоникельмолибденовых катализаторах.
Гидрирование бензинов термических процессов
Большинство бензинов вторичного происхождения (за исключением бензина пиролиза) не имеют высокого октанового числа, и их подвергают глубокой гидроочистке с полным насыщением непредельных углеводородов при давлении 5 МПа. После этого гидроочищенные бензины направляют на процессы риформинга или пиролиза. Процесс глубокой гидроочистки вторичных бензинов сопровождается высоким тепловым эффектом реакции и быстрой дезактивацией катализатора. Для предотвращения этих нежелательных явлений применяют полочный реактор, в котором между слоями катализатора вводят смесь холодного циркулирующего ВСГ и рециркулята (гидроочищенного бензина).
В некоторых случаях применяют технологию совместной глубокой гидроочистки смесевого сырья - вторичных бензинов (10 - 30%) с прямогонным дизельным топливом (90 - 70%).
Оптимальные условия совместной гидроочистки бензинов термических процессов и дизельного топлива: температура 340 - 360 °C, давление 4 МПа, объемная скорость подачи сырья 2 - 5 ч-1, соотношение водород:сырье = 300 м3/м3.
Гидрирование керосиновых и дизельных фракций вторичного происхождения
Гидрирование дистиллятных фракций вторичного происхождения (смесь керосиновых и дизельных фракций) осуществляют в промышленности в смеси с прямогонными фракциями с последующей гидроочисткой, что позволяет получить компоненты моторных топлив со сверхнизким содержанием серы.
Принципиальная схема такого процесса представлена на
рисунке 2.55. Сырье смешивают с ВСГ, нагревают в теплообменниках 5, 6 и печи 1 до 250 °C и направляют в реактор 3, где происходит процесс гидрирования непредельных углеводородов. Объемная скорость подачи сырья (от 6 до 10 ч
-1), катализатор, соотношение водород:сырье оптимизированы именно для осуществления реакций гидрирования.
1, 2 - печи; 3, 4 - реакторы; 5, 6 - теплообменники;
7 - сепаратор; 8 - колонна фракционирования;
I - сырье; II - водородсодержащий газ; III - газ;
IV - вода; V - стабильный гидрогенизат;
VI - бензин; VII - дизельное топливо
Рисунок 2.55 - Принципиальная схема гидрирования
и последующей гидроочистки дистиллятов вторичного
происхождения в смеси с прямогонными фракциями
Гидрогенизат после реактора 3 подогревают в печи 2, после чего он поступает в реактор 4, где происходит процесс гидроочистки. Состав катализатора в реакторе 4 и технологические параметры процесса гидроочистки определяют исходя из присутствующих в сырье полициклических ароматических, серо- и азотсодержащих соединений, а также от требований к качеству получаемого продукта.
Для получения компонента дизельного топлива с содержанием серы 10 ppm (Евро-5) температура в реакторе должна быть не менее 340 °C, давление - 4,0 МПа, объемная скорость подачи сырья - не более 0,8 ч-1, количество подаваемого в зону реакции водорода должно превышать его химическое потребление не менее чем в 8 раз. В продуктах после реактора 3 содержание непредельных компонентов в гидрогенизате снижается в 15 раз, а после реактора 4 содержание полициклических ароматических компонентов уменьшается в 2,5 раза.
Гидрирование дистиллятов вторичного происхождения с получением дизельного топлива со сверхнизким содержанием сернистых компонентов целесообразно проводить в три стадии: сначала гидрирование непредельных, а затем гидрирование полициклических ароматических компонентов и гидроочистка гетероатомных соединений. Первую стадию с получением продукта с остаточным содержанием серы 50 - 100 ppm проводят так же, как описано выше, а затем осуществляют дополнительное гидрирование на автономном блоке деароматизации в присутствии катализаторов на основе благородного металла. Данная схема хорошо себя зарекомендовала при гидрировании дизельных фракций (легкого газойля) таких процессов, как каталитический крекинг и коксование.
Применяются также технологические процессы, в которых проводят одностадийное (в отдельных случаях - двухстадийное) гидрирование на сероустойчивых катализаторах, таких, как никельмолибденовые или никельвольфрамовые. Эти процессы осуществляют при давлении 5 - 10 МПа, температуре 320 - 420 °C, объемной скорости подачи сырья 0,5 - 1,0 ч-1.
2.12.7 Каталитическая гидродепарафинизация дизельных фракций
В России доля топлив для использования в условиях холодного и арктического климата от общего объема выпускаемых топлив составляет около 19%. До сих пор подавляющее количество низкозастывающих дизельных топлив производится за счет облегчения фракционного состава дизельных дистиллятов установок АВТ или разбавления керосином летних дизельных топлив, что приводит к сокращению ресурсов ценного реактивного топлива, снижению температуры вспышки, а также вязкости и цетанового числа топлив.
Для производства дизельных топлив, удовлетворяющих современным эксплуатационным требованиям, лицензиары предлагают эффективные каталитические процессы: различные модификации гидрокрекинга, гидродепарафинизацию, изомеризационную депарафинизацию.
Целевое назначение процесса гидродепарафинизации - проведение реакций гидрокрекинга (разрыв цепи) н-алканов в дистиллятах с целью получения продуктов с улучшенными низкотемпературными свойствами.
Основные реакции процесса - легкий гидрокрекинг и изомеризация н-алканов. Используют катализаторы, представляющие собой гранулы, состоящие из высококремнеземного цеолита группы пентасилов, оксида алюминия и гидрирующих компонентов.
На современных установках по производству дизельных топлив с содержанием серы менее 10 мг/кг катализатор депарафинизации может загружаться перед, после или между катализаторами гидрообессеривания; в одном реакторе с катализаторами гидрообессеривания или в отдельном аппарате. На
рисунке 2.56 приведена схема гидродепарафинизации дизельных фракций.
1 - насос; 2, 3, 4, 8, 12 - теплообменники; 5 - печь;
6 - реактор гидродепарафинизации; 7 - реактор гидроочистки;
9, 14, 15 - аппараты воздушного охлаждения;
10 - холодильник; 11, 16 - сепараторы высокого и низкого
давления; 13 - стабилизационная колонна;
I - сырье; II - водородсодержащий газ (ВСГ); III - отдув
газа; IV - газ на очистку; V - бензин; VI - стабильное
дизельное топливо; VII - циркулирующий ВСГ
А - блок очистки ВСГ
Рисунок 2.56 - Принципиальная схема гидродепарафинизации
дизельных фракций
Сырье подают насосом 1 на смешение с ВСГ и далее нагревают в теплообменниках 2 - 4 и печи 5. После печи 5 при температуре 330 - 360 °C и объемной скорости подачи сырья примерно 2,5 ч-1 сырье поступает в реактор 6, где при давлении 3,5 МПа ведут процесс гидродепарафинизации.
Процесс завершают в реакторе 7, где проходит процесс гидроочистки на обычном катализаторе при температуре 280 - 320 °C и давлении 3,5 МПа. После реактора 7 продукты реакции охлаждают в теплообменниках 8, 2 - 4, аппарате воздушного охлаждения 9, холодильнике 10. Затем они поступают в сепаратор высокого давления 11, где отделяется легкий углеводородный и водородсодержащий газ, а оставшийся продукт проходит теплообменник 12 и направляется в колонну 13. В колонне 13 продуктовую смесь разделяют на газ, бензин и стабильное дизельное топливо.
Сырьем процесса является летнее дизельное топливо (фракция 180 - 350 °C) с содержанием серы 0,7 - 0,9% масс., предельной температурой фильтруемости от 5 до минус 10 °C (в зависимости от сорта
ГОСТ 32511-2013). После проведения комбинированного процесса гидродепарафинизации и гидроочистки предельную температуру фильтруемости снижают на 5 - 10 °C, а содержание сернистых компонентов - до 0,07 - 0,1% масс.
Таким образом, использование процесса каталитической депарафинизации на существующих установках гидроочистки или в интеграции с технологией глубокого гидрообессеривания на проектируемых установках обеспечивает производство высококачественных низкозастывающих моторных топлив, отвечающих современным требованиям к качеству. Однако выход целевого продукта в данном процессе не превышает 90%, что является существенным недостатком процесса.
2.12.8 Гидроизодепарафинизация (гидроизомеризация) дизельных фракций
В основе процесса гидроизодепарафинизации лежит изомеризация нормальных парафиновых углеводородов в присутствии водорода. В процессе изодепарафинизации длинноцепочечные н-парафины не разрушаются в результате крекинга, а изомеризуются с сохранением молекулярной массы, вследствие чего практически не меняется фракционный состав получаемых продуктов. Значительное снижение предельной температуры фильтруемости получаемой дизельной фракции не сопровождается заметным снижением значения цетанового числа, поскольку малоразветвленные изомерные парафины имеют гораздо более низкие температуры застывания, но незначительно меньшие значения цетановых чисел по сравнению с н-парафинами. Полученное дизельное топливо содержит меньше ароматических углеводородов, в частности содержание полициклических ароматических углеводородов снижается до значений менее 7 - 8% масс.
На процесс изодепарафинизации при использовании катализатора, содержащего платину, направляют сырье, в котором содержание серы не превышает 10 ppm. В промышленных условиях процесс изодепарафинизации обеспечивает выход целевого продукта не менее 92% масс. на сырье. При этом наряду с высококачественным дизельным топливом с высоким цетановым числом образуется бензиновая фракция, которую можно использовать в качестве компонента товарного бензина.
Промышленно реализованные и разрабатываемые технологии изодепарафинизации дизельных дистиллятов улучшают (снижают) значения низкотемпературных свойств топлива на 20 - 60 °C.
Процесс изодепарафинизации является наиболее перспективным и обеспечивает высокий выход целевого продукта - дизельного топлива для холодных климатических зон с требуемыми эксплуатационными характеристиками.
2.12.9 Гидродеароматизация дизельных фракций
Процесс гидродеароматизации направлен на снижение содержания полициклических ароматических соединений в дизельных топливах до требуемого стандартами уровня.
В промышленности широкое распространение получили технологические процессы двухстадийной гидродеароматизации. На первой стадии в присутствии Ni-Mo или Ni-W сульфидных катализаторов при температурах 340 - 400 °C происходит удаление большой части гетероатомных соединений. На второй стадии осуществляется непосредственно гидродеароматизация дистиллятных фракций, которая проводится с целью превращения ароматических углеводородов в нафтеновые, парафиновые углеводороды, а также гидрирование непредельных соединений. Таким образом, на данной стадии происходит глубокая деароматизация дистиллятов, а также снижение содержания серы до нескольких мг/кг при температурах 260 - 300 °C с использованием катализаторов, содержащих благородные металлы.
2.13 Установки гидрокрекинга
Процесс гидрокрекинга направлен на получение из углеводородного сырья широкого ассортимента высококачественных компонентов основных нефтепродуктов - сжиженных газов, бензинов, реактивных и дизельных топлив, компонентов масел. В качестве сырья на установках гидрокрекинга используют вакуумные и атмосферные газойли, газойли термического и каталитического крекинга, деасфальтизаты, мазуты, гудроны.
Гидрокрекинг - вторичный процесс нефтепереработки, позволяющий расширить ресурсы реактивного топлива. В продуктах процесса гидрокрекинга существенно снижается содержание серы, азота, металлов, они характеризуются невысокой коксуемостью.
2.13.1 Легкий гидрокрекинг вакуумного газойля (давление до 10 МПа)
Назначение процесса - производство сырья для каталитического крекинга, дизельного топлива или сырья для производства масел.
Сырьем для процесса служат атмосферный газойль, вакуумный газойль, циркулирующий газойль процесса каталитического крекинга дистиллятного и остаточного сырья, газойль коксования, деасфальтизат и нафта для выработки сжиженного нефтяного газа. Характеристики сырья установки мягкого гидрокрекинга представлены в
таблице 2.38.
Таблица 2.38
Характеристики сырья установки мягкого гидрокрекинга
Показатель | Комбинированное сырье |
Сырье |
Производительность, барр./сут | 70 000 |
% масс. от сырья | 100,00 |
% об. от сырья | 100,00 |
Плотность, °API | 11,8 |
Содержание серы, % масс. | 4,37 |
Содержание азота, % масс. | 0,30 |
Углеродный остаток, % масс. | 13,6 |
Вязкость, сСт при 50 °C | 3240 |
Содержание никеля, г/т | 34 |
Содержание ванадия, г/т | 97 |
Современные процессы легкого гидрокрекинга дистиллятного сырья осуществляют по одноступенчатому варианту на стационарном катализаторе. Основные отличия процесса: наличие системы рециркуляции непревращенного остатка, многосекционные реакторы, оборудованные устройствами ввода холодного ВСГ между секциями для снятия теплоты реакций гидрокрекинга, и блок фракционирования. На
рисунке 2.57 представлена принципиальная схема установки легкого гидрокрекинга компании Chevron Lummus Global.
1 - реактор гидрокрекинга; 2 - реактор гидроочистки;
3 - горячий сепаратор высокого давления; 4 - холодный
сепаратор высокого давления; 5 - сепаратор низкого давления;
6 - фракционирующая колонна;
I - сырье; II - водород; III - H2S; IV - вода; V - кислая
вода; VI - пар; VII - нестабильные бензиновые фракции;
VIII - продукт; IX - газ
Рисунок 2.57 - Принципиальная схема установки легкого
гидрокрекинга Chevron Lummus Global
В легком гидрокрекинге часто используют каталитическую композицию, состоящую из двух катализаторов. Один из них - катализатор деметаллизации, а другой - молибдено-никелевый катализатор на основе алюмосиликатов. В качестве сырья используют фракцию 330 - 550 °C, выход дизельной фракции ~ 19% масс. Углеводородное сырье и водород проходят через реакторы в режиме "без циркуляции". Над каждым слоем катализатора в реакторе размещают контактно-распределительное устройство для смешения реагирующего потока с холодным ВСГ, его охлаждения и последующего распределения. Продукты разделяются в "горячем" и "холодном" сепараторах высокого давления и во фракционирующей ректификационной колонне. Циркулирующий водород очищают в абсорбере H2S.
Обычно процесс проводят при объемной скорости подачи сырья 0,6 - 1,0 ч-1 и при температуре 380 - 440 °C.
Легкий гидрокрекинг не требует значительных аппаратурных изменений в установке гидроочистки. В основе остается процесс гидроочистки вакуумного газойля с увеличением давления до 10 - 12 МПа и температуры до 400 - 450 °C.
Типичный материальный баланс легкого гидрокрекинга представлен справочно в
таблице 2.39.
Таблица 2.39
Типичный материальный баланс легкого гидрокрекинга
Поступило, % масс. |
Сырье | 100,0 |
Водород (100% масс.) | 0,7 |
Всего: | 100,7 |
Получено, % масс. |
H2S + NH3 | 1,5 |
Углеводородные газы | 1,3 |
Бензиновый отгон | 1,4 |
Дизельная фракция | 9,3 |
Вакуумный газойль | 87,2 |
Всего: | 100,7 |
В процессе легкого гидрокрекинга получают компонент дизельного топлива (зимнего) с содержанием сернистых соединений до 10 ppm, а также компонент товарного бензина с низким содержанием серосодержащих веществ и с достаточно высоким октановым числом.
В
таблице 2.40 приведены выход и некоторые характеристики продуктов типичной установки мягкого гидрокрекинга, производящей из атмосферных остатков тяжелой аравийской нефти (температура кипения 343,33 и выше).
Таблица 2.40
Выход и свойства продуктов типичной установки мягкого
гидрокрекинга
Показатель | Продукты |
H2S | NH3 | C1 - C4 | Фр. до 137 °C | Фр. 137 - 343 °C | Фр. > 343,33 °C |
Производительность, барр./сут. | - | - | - | 1346 | 10145 | 61 058 |
% масс. от сырья | 4,28 | 0,22 | 0,23 | 1,38 | 12,51 | 82,81 |
% об. от сырья | - | - | - | 1,92 | 14,49 | 87,23 |
Плотность, °API | - | - | - | 68,2 | 34,5 | 19,4 |
Содержание серы, % масс. | - | - | - | 0,004 | 0,034 | 0,40 |
Содержание азота, % масс. | - | - | - | 0,003 | 0,016 | 0,14 |
Углеродный остаток, % масс. | - | - | - | - | - | 5,5 |
Вязкость, сСт при 50 °C | - | - | - | - | - | 160 |
Содержание никеля, г/т | - | - | - | - | - | 5 |
Содержание ванадия, г/т | - | - | - | - | - | 5 |
2.13.2 Легкий гидрокрекинг - гидродепарафинизация масляных фракций (давление до 10 МПа)
Назначение процесса: получение базовых компонентов масел с высоким индексом вязкости и низкой температурой застывания. Сырье: масляные фракции - продукты изогидрокрекинга.
Процесс гидродепарафинизации основан на реакциях селективного гидрокрекинга н-алканов с образованием масел, имеющих улучшенные низкотемпературные и вязкостно-температурные свойства, что обусловлено использованием катализатора, который селективно отделяет линейные алканы от разветвленных, но не удаляет все алканы. Канальная структура, размеры пор и гибкость варьирования физико-химических характеристик катализатора позволяют эффективно осуществлять депарафинизацию масляного сырья различной вязкости.
На
рисунке 2.58 представлена принципиальная технологическая схема установки гидродепарафинизации вакуумного остатка топливного гидрокрекинга вакуумного газойля. Сырье, нагретое в теплообменнике 1 и печи 2, подают в реактор гидропарафинизации 3 сверху на неподвижный слой катализатора, разделенный четырьмя полками для охлаждения. В слой катализатора подают водородсодержащий газ. После реактора 3 газожидкостная смесь проходит теплообменник 4 и поступает в реактор гидродоочистки 5 для очистки от оставшихся примесей и далее после сепараторов высокого и низкого давления 6, 7 разделяется в ректификационной колонне (на
схеме не показана) на светлые нефтепродукты и смазочные масла. Типичный материальный баланс установки гидродепарафинизации представлен справочно в
таблице 2.41
1, 4 - теплообменники; 2 - печь нагрева сырья; 3 - реактор
гидродепарафинизации; 5 - реактор гидродоочистки;
6 - 8 - сепараторы высокого и низкого давления
соответственно;
I - сырье - остаток топливного гидрокрекинга;
II - водородсодержащий газ (ВСГ); III - газожидкостные
продукты реакции; IV - свежий водород
Рисунок 2.58 - Принципиальная схема установки
гидродепарафинизации
Таблица 2.41
Типичный материальный баланс установки гидродепарафинизации
Поступило, % масс. |
Остаток глубокого гидрокрекинга | 100,0 |
Водород (100% масс.) | 1,0 |
Всего: | 101,0 |
Получено, % масс. |
Газ | 3,8 |
Бензиновая фракция | 10,0 |
Керосин | 2,6 |
Дизельное топливо | 7,9 |
Легкое смазочное масло | 34,9 |
Смазочное масло | 40,7 |
Отходы и потери | 1,1 |
Масло, получаемое гидродепарафинизацией, имеет: вязкость при 40 °C - 19,5 мм2/с; при 100 °C - 4,3 мм2/с; индекс вязкости - 130; температуру вспышки в открытом тигле - 216 °C; испаряемость (по NOAK), % масс. - 12.
2.13.3 Легкий гидрокрекинг - гидроизомеризация парафина, гача, петролатума, масляных дистиллятов, фильтрат обезмасливания (давление до 10 МПа)
Назначение процесса гидроизомеризации - получение низкозастывающих масел из высокопарафинистого масляного сырья в результате изомеризации нормальных парафиновых углеводородов в изопарафиновые на специальном катализаторе в присутствии водорода.
Сырье процесса - очищенные гачи с содержанием масла не выше 7%, серы - не более 30 ppm, азота - не более 100 ppm, металлов никеля, ванадия, железа - не более 0,5 ppm каждого.
Продукция процесса - высокоиндексное (не ниже 125 пунктов) изопарафиновое базовое масло. Побочные продукты - топливный газ, нафта и низкозастывающее дизельное топливо.
Катализаторы для процесса содержат благородные металлы платиновой группы на цеолитсодержащем носителе. Концентрация водорода в ВСГ не ниже 95% об.
Принципиальная схема процесса каталитической депарафинизации показана на
рисунке 2.59. В процессе применяется несколько реакторов с разными аналитическими системами. Внутренние устройства реакторов запатентованы (для охлаждения применяются паукообразные вихревые устройства). Сырье и циркулирующие газы подогреваются и подаются в реактор, в котором проходят через слой катализатора сверху вниз. На выходе из первого реактора смесь охлаждается и поступает во второй реактор, в котором гидрируются оставшиеся ароматические соединения. Очистка заканчивается разгонкой смеси в соответствии с требованиями заказчика.
1 - компрессор свежего водорода; 2 - циркуляционный
компрессор; 3 - водная промывка; 4 - отпарная колонна
высокого давления; 5 - реактор гидродепарафинизации;
6 - реактор гидроочистки; 7 - высокотемпературный сепаратор;
8 - низкотемпературный сепаратор; 9 - вакуумная отпарная
колонна; 10 - осушка под вакуумом
Рисунок 2.59 - Принципиальная схема процесса каталитической
депарафинизации
Условия проведения процесса каталитической депарафинизации приведены в
таблице 2.42.
Таблица 2.42
Условия процесса каталитической депарафинизации
Показатель | Значение |
Температура, °C | 288 - 427 |
Парциальное давление водорода, МПа | 3,45 - 17,25 |
Объемная скорость, ч-1 | 0,4 - 3,0 |
В
таблице 2.43 представлено сравнение показателей процессов каталитической гидродепарафинизации и гидроизомеризации.
Таблица 2.43
Сравнение показателей процессов каталитической
гидродепарафинизации и гидроизомеризации
Показатель | Гидродепарафинизация | Гидроизомеризация |
Конверсия парафинов, % | До 100 | До 100 |
Выход <*>, % (масс.) газа | 10 - 13 | 0 - 5 |
фракции: |
бензиновой | 10 - 15 | 5 - 10 |
дизельного топлива | 0 - 5 | 5 - 10 |
масляной | 65 - 75 | 80 - 85 |
Индекс вязкости масла | ниже исходного | выше исходного |
--------------------------------
<*> при содержании в сырье 20% парафинов
2.13.4 Глубокий одноступенчатый гидрокрекинг вакуумных дистиллятов (давление более 10 МПа)
В промышленном производстве чаще всего применяется одноступенчатая схема гидрокрекинга. Она позволяет осуществлять полное превращение широкого ассортимента сырья и получать максимальный выход практически любого целевого продукта. Конструкция такой установки оптимизирована для снижения капитальных затрат и улучшения эксплуатационных качеств. Коэффициент пребывания в эксплуатации, как правило, превышает 95%. На
рисунке 2.60 представлена принципиальная схема установки гидрокрекинга Unicracking компании UOP.
1 - реактор гидрокрекинга 1-й ступени; 2 - реактор
гидрокрекинга 2-й ступени; 3 - горячий сепаратор высокого
давления; 4 - холодильник; 5 - холодный сепаратор высокого
давления; 6 - циркулирующий компрессор водородсодержащего
газа (ВСГ); 7 - сепаратор низкого давления; 8 - секция
фракционирования;
I - сырье; II - рецикл сырья; III - водород; IV - рецикл
ВСГ4; V - углеводороды C1 - C4; VI - легкий бензин;
VII - промежуточные бензиновые фракции; VIII - дистиллят;
IX - газ (H2 + C1 - C4)
Рисунок 2.60 - Принципиальная схема установки
одноступенчатого гидрокрекинга Unicracking
Сырье и рециркулят получают в теплообменнике. Тепло от потока из реактора проходит через конечный подогреватель сырья и поступает в реактор. Последний содержит катализатор, рассчитанный на максимальный выход целевого ассортимента продуктов. Практически на всех установках гидрокрекинга комбинированные реакции чрезвычайно экзотермичны, поэтому для ограничения температур в реактор требуется вводить холодный водород. Водород подается через точки ввода со сложными внутриреакторными элементами, которые способствуют перемешиванию реагентов, быстрому охлаждению и перераспределению смеси. Правильное перемешивание и перераспределение критически важны как для контроля температур в реакторе, так и для надлежащей работы катализатора.
В этой схеме поток из реактора проходит через теплообменник в горячий сепаратор, с верхней части которого выходят испаренные продукты превращения, а с нижней отбираются в виде жидкости тяжелые непревращенные продукты. Горячий сепаратор повышает энергетическую эффективность процесса, подавая в секцию фракционирования горячую жидкость, и предотвращает нарастание слоя полиароматических углеводородов на холодных частях оборудования.
Одноступенчатые схемы организации процесса отличаются простотой, экономичностью и позволяют получать максимальные выходы средних дистиллятов
(таблица 2.44), однако не обеспечивают высоких выходов бензина, что ограничивает их применение.
Таблица 2.44
Типичный материальный баланс одноступенчатого гидрокрекинга
вакуумного газойля
Поступило, % (масс.) |
сырья | 100,00 |
водорода | 2,69 |
Всего | 102,69 |
Получено, % (масс.) |
NH3 | 0,16 |
H2S | 2,57 |
C1 | 0,43 |
C2 | 0,60 |
C3 | 1,43 |
C4 | 2,33 |
C5 | 2,09 |
C6 | 3,72 |
фракции C7 - 177 °C | 16,25 |
Фракции 177 - 343 °C | 73,11 |
Всего | 102,69 |
Характеристики вакуумного газойля, используемого в качестве сырья, представлены в
таблице 2.45.
Таблица 2.45
Характеристика вакуумного газойля
Показатель | Значение |
Плотность при 20 °C, кг/м3 | 927 |
Фракционный состав, °C | |
н.к. | 310 |
10% | 371 |
30% | 420 |
50% | 449 |
70% | 479 |
90% | 513 |
к.к. | 546 |
Содержание, % масс. | |
серы | 2,42 |
азота | 0,13 |
Температура застывания, °C | 21 |
Коксуемость, % масс. | 0,17 |
Содержание ароматических углеводородов, % масс. | 50,5 |
Характеристики продуктов одноступенчатого гидрокрекинга представлены в
таблице 2.46.
Таблица 2.46
Характеристики продуктов одноступенчатого гидрокрекинга
Показатели | Легкий бензин | Тяжелый бензин | Дизельное топливо |
Плотность при 20 °C, кг/м3 | 661,5 | 752,3 | 825,6 |
Фракционный состав, °C | | | |
н.к. | 32 | 93 | 177 |
10% об. | 41 | 104 | 202 |
50% об. | 54 | 129 | 256 |
50% об. | 71 | 157 | 318 |
Содержание, % масс. | | | |
ароматических | 1 | 6 | - |
нафтеновых | 14 | 52 | - |
парафиновых | 85 | 42 | - |
Октановое число (и.м.) <*> | 76 | 55 | - |
Цетановое число | - | - | 90 |
Температура застывания, °C | - | - | -43 |
--------------------------------
<*> и.м. - исследовательский метод
2.13.5 Глубокий двухступенчатый гидрокрекинг вакуумных дистиллятов (давление более 10 МПа)
Процесса предназначен для превращения разнообразного сырья в продукты меньшей молекулярной массы.
Сырье: атмосферный газойль, вакуумный газойль, циркулирующий газойль процесса каталитического крекинга дистиллятного и остаточного сырья, газойль коксования, деасфальтизат и нафта для выработки сжиженного нефтяного газа. Пример показателей сырья процесса гидрокрекинга (Unicracking) представлен в
таблице 2.47.
Таблица 2.47
Пример показателей сырья процесса гидрокрекинга
(Unicracking)
Тип сырья, газойли | Циркулирующий каталитического крекинга | Вакуумный | Коксования в кипящем слое |
Характеристика сырья: |
плотность, кг/г | 888,6 | 917,6 | 1011,4 |
температура отгона 10%, °C | 249 | 366 | 338 |
конец кипения, °C | 357 | 546 | 593 |
содержание серы, % масс. | 0,54 | 2,4 | 4,57 |
содержание азота, % масс. | 0,024 | 0,08 | 0,269 |
Различают одноступенчатый и двухступенчатый глубокий гидрокрекинги. При двухступенчатом гидрокрекинге на первой ступени идет, по существу, гидроочистка сырья, а на второй ступени - непосредственно гидрокрекинг. В процессе используются катализаторы гидроочистки и катализаторы гидрокрекинга, запатентованные компанией UOP. Катализаторы гидроочистки используются для защиты катализатора гидрокрекинга от загрязняющих сырье примесей. Это никель-молибденовые катализаторы, отличающиеся высокой активностью по отношению к обессериванию, удалению азота и гидрированию. В реакторах гидрокрекинга используются катализаторы гидрокрекинга, представляющие собой катализаторы на носителе оксид алюминия, в котором содержится аморфный алюмосиликат и цеолит как активный носитель для металлов, активирующих процесс гидрогенизации. Как аморфные, так и цеолитные катализаторы широко используются в промышленных процессах гидрокрекинга.
Принципиальная схема процесса
На
рисунке 2.61 представлена принципиальная схема установки гидрокрекинга HyCycle Unicracking компании UOP.
1 - реактор гидрокрекинга 1-й ступени; 2 - реактор
гидрокрекинга 2-й ступени; 3 - горячий сепаратор высокого
давления; 4 - реактор гидроочистки; 5 - холодный сепаратор
высокого давления; 6 - горячий сепаратор низкого давления;
7 - холодный сепаратор низкого давления;
8 - фракционирующая колонна;
I - сырье; II - водород; III - сырьевой газ; IV - газ;
V - бензин; VI - дизельное топливо; VII - 0,5%
непревращенного сырья; VIII - на получение сжиженного
нефтяного газа (фракция C3 - C4)
Рисунок 2.61 - Принципиальная схема установки
двухступенчатого гидрокрекинга HyCycle Unicracking
В этой
схеме обычно применяются реакторы крекинга и гидроочистки с обратным расположением и общим последовательным потоком циркулирующего газа. Продукты и непревращенное сырье из реактора гидроочистки разделяются в секции высокого давления, в результате чего образуется рециркулят, возвращаемый в реактор крекинга. Качественное отделение возвращаемого непревращенного сырья от продукта позволяет увеличить скорость циркуляции по сравнению с обычной, поэтому катализатор крекинга работает в менее жестких условиях, давая больший выход продуктов. Во многих случаях схема HyCycle обеспечивает минимум капитальных и эксплуатационных затрат.
В процессе HyCycle применяется комбинация нескольких уникальных, защищенных патентами конструктивных особенностей, облегчающих достижение полного превращения сырья (99,5%) при малой (от 20 до 40%) глубине превращения за один проход. Другая важная особенность процесса - пониженное рабочее давление. Проектное давление в реакторе HyCycle Unicracking на 25% ниже, чем в процессах других лицензиаров. Ключевые преимущества процесса - пониженное потребление водорода и повышенная избирательность по отношению к тяжелым продуктам. Например, выход средних дистиллятов можно повысить до 5%, а дизельного топлива - до 15% по сравнению с другими схемами полного превращения, работающими в режиме максимального выхода дистиллятов. Такой сдвиг в структуре выхода в сочетании с более избирательным насыщением ароматических углеводородов сырья снижает расход водорода до 20%.
Крекированные продукты и непревращенное сырье разделяются в горячем сепараторе усовершенствованной конструкции при реакторном давлении. Отделенные продукты проходят через реактор заключительного гидрирования. На этом этапе переработки максимально повышается качество дистиллятного продукта и увеличивается эффективность рециркуляции непревращенного сырья в реактор крекинга, позволяя снизить глубину превращения за один проход, что улучшает избирательность и выход продукта. Рециркулят вначале проходит через катализатор гидрокрекинга, а затем через катализатор гидроочистки. Преимущества обратного расположения реакторов заключаются в том, что на катализатор крекинга поступает более чистое сырье, а также в повышении парциального давления водорода. В итоге повышается удельная активность катализатора, что снижает его требуемый объем. Для сохранения экономической эффективности одноступенчатой конструкции в схеме применяется общий поток циркулирующего газа, последовательно проходящий через реакторы.
2.13.6 Глубокий гидрокрекинг вакуумного газойля и остаточного сырья в трехфазном слое
Гидроочистка/гидрокрекинг вакуумных газойлей в реакторе со взвешенным катализатором подходит для переработки вакуумного газойля и остаточного сырья. Характеристики продуктов процесса гидрокрекинга представлены в
таблицах 2.48 -
2.49.
Таблица 2.48
Содержание серы и азота в продуктах гидрокрекинга
Продукты гидрокрекинга | Содержание, ppm |
серы | азота |
Гидроочищенный вакуумный газойль | 850 | 650 |
Дизельное топливо | 185 | 110 |
Керосин | 70 | 27 |
Бензин | 60 | 2,5 |
Таблица 2.49
Качественная характеристика продуктов гидрокрекинга
Показатели | Дизельное топливо с установки гидрокрекинга | Дизельное топливо + керосин с установки гидрокрекинга | Дизельное топливо |
после первого реактора | без присадок |
Плотность при 15 °C, кг/м3 | 854 | 849,3 | 848 | 842 |
Фракционный состав, °C | | | | |
н.к. | 196 | 176 | 188 | 185 |
20% | 243 | 223 | 236 | 232 |
50% | 280 | 271 | 278 | 275 |
90% | 331 | 326 | 329 | 324 |
к.к. | 350 | 346 | 347 | 346 |
Содержание ароматических углеводородов, % масс. | | | | |
моноциклических | 38,6 | 34,89 | 38,75 | 25,27 |
полициклических | 7,03 | 6,07 | 1,46 | 0,51 |
Содержание, млн-1 | | | | |
серы | 230 | 220 | 39 | 3 |
азота | 107 | 99 | 7,5 | 0 |
Цетановое число | 47 | 47 | 50 | 51 |
Процесс проводится в мягких условиях - давление 10,6 МПа, температура 430 °C и направлен на гидроочистку сырья для установки каталитического крекинга и получение дополнительного количества бензина для установки риформинга, керосиновых и дизельных фракций при конверсии сырья 30% об.
На
рисунке 2.62 представлена схема процесса, включающая гидроочистку среднего дистиллята. В состав установки входят: огневые подогреватели сырья и водорода, высокотемпературный узел высокого давления, в котором осуществляется разделение фаз и возврат жидкого продукта в реактор, а также узлы промывки циркулирующего газа и разгонки жидкого продукта.
1 - печь; 2 - реактор гидрокрекинга; 3 - горячий сепаратор
высокого давления; 4 - теплый сепаратор высокого давления;
5 - холодный сепаратор высокого давления;
6 - ректификационная колонна; 7 - блок теплообменников
для ВСГ; 8 - насос для созданий внутренней циркуляции
(эбуляционный);
I - сырье; II - водородсодержащий газ;
III - водородсодержащий газ на очистку моноэтаноламином;
IV - газ; V - бензин; VI - дизельное топливо;
VII - гидроочищенный газойль
Рисунок 2.62 - Принципиальная схема процесса
гидрокрекинг/гидроочистка вакуумного газойля
В реакторе периодически заменяют часть катализатора без остановки процесса. Этим поддерживается постоянная, оптимальная активность катализатора, требуемый состав и качество продуктов. Жидкий продукт после отделения от газа поступает на разгонку и стабилизацию. Установка может работать безостановочно до четырех лет со степенью превращения сырья 20 - 60% и глубиной гидрообессеривания 93 - 99%.
Типичный материальный баланс гидрокрекинга/гидроочистки вакуумного газойля представлен справочно в
таблице 2.50.
Таблица 2.50
Типичный материальный баланс гидрокрекинга/гидроочистки
вакуумного газойля
Поступило, % масс. |
Сырье | 100,00 |
Водород | 2,3 |
Всего | 102,3 |
Получено, % масс. |
Сероводород в растворе аммиака | 1,6 |
Сероводород в кислой среде | 0,4 |
Аммиак в кислой воде | 0,2 |
Концентрированный водород | 0,5 |
Топливный газ | 3,0 |
Стабильный бензин | 8,3 |
Дизельное топливо зимнее | 26,2 |
Гидроочищенный газойль | 61,5 |
Потери | 0,6 |
Всего | 102,3 |
Температура, °C | 400 - 438 |
Парциальное давление водорода, МПа | 4,14 - 10,4 |
Объемная скорость подачи сырья, ч-1 | 0,5 - 3,0 |
Степень превращения вакуумного газойля, % | 20 - 60 |
2.14 Установки осушки нефтезаводских газов
Осушка газа - процесс удаления из него влаги, применяют в случае использования газа в каталитических процессах, при сжижении, а также при разделении газов низкотемпературной ректификацией. Степень осушки оценивается точкой росы. Осушку газа проводят с использованием жидких (гликолей) и твердых поглотителей воды (цеолиты).
2.14.1 Технологии осушки с использованием жидких гликолей
В качестве поглотителей используются водные растворы диэтиленгликоля (ДЭГ) и триэтиленгликоля (ТЭГ), которые обладают высокой влагоемкостью, не токсичны, не коррозионноактивны, дешевы. Принципиальная схема осушки газа раствором ДЭГ приведена на
рисунке 2.63.
1 - сепаратор; 2 - абсорбер; 3 - каплеуловитель;
4 - холодильник; 5 - теплообменник; 6 - насос для подачи
раствора ДЭГ (или ТЭГ); 7 - выветриватель; 8 - фильтр;
9 - выпарная колонна (десорбер); 10 - кипятильник;
11 - конденсатор; 12 - насос для подачи раствора ДЭГ
(или ТЭГ); 13 - паровой эжектор; 14 - сборник конденсата;
I - влажный газ; II - осушенный газ
Рисунок 2.63 - Технологическая схема установки осушки газа
раствором диэтиленгликоля или триэтиленгликоля
Влажный газ I, пройдя сепаратор 1, поступает в нижнюю часть абсорбера 2, где очищается в скрубберной части от взвешенных капелек жидкости и поднимается вверх по абсорберу навстречу движущемуся сверху потоку раствора гликоля, который подается на верхнюю тарелку абсорбера. В результате контакта газа и раствора последний поглощает влагу из газа. Осушенный газ II поступает в каплеуловитель 3 и далее направляется по назначению. Раствор ДЭГ собирается в нижней части аппарата и отводится на регенерацию в выпарную колонну (десорбер) 9, предварительно проходя теплообменник 5, выветриватель 7 и фильтр 8. В десорбере 9 происходят выпарка раствора и доведение его до первоначальной концентрации. Верх колонны 9 охлаждается водяным конденсатом, подаваемым насосом 12. Подогрев раствора в низу колонны 9 до температуры кипения при заданном давлении происходит с помощью кипятильника 10. Регенерированный раствор гликоля из выпарной колонны проходит теплообменник 5, холодильник 4 и подается в верх абсорбера 2. Технологический режим работы основного оборудования осушки газа диэтиленгликолем представлен в
таблице 2.51.
Таблица 2.51
Технологический режим работы основного оборудования осушки
газа диэтиленгликолем
Параметр | Абсорбер | Десорбер |
Температура нижней части адсорбера, °C | 20 - 40 | 160 - 170 |
Температура верхней части адсорбера, °C | 20 - 40 | 103 - 105 |
Давление в системе, МПа | 2 - 6 | 0,12 - 0,14 |
2.14.2 Технологии осушки с использованием твердых поглотителей
Сущность адсорбционной осушки состоит в избирательном поглощении поверхностью пор твердого адсорбента молекул воды с последующим извлечением их из пор внешними воздействиями (повышением температуры адсорбента или снижением давления среды). В качестве адсорбентов используются силикагели, алюмосиликаты, активированный оксид алюминия, бокситы и молекулярные сита (цеолиты). Процессы осушки происходят в периодически работающих адсорберах путем пропуска газа через один или нескольких слоев адсорбента. Технологическая схема установки осушки газа твердыми сорбентами представлена на
рисунке 2.64.
1 - водоотбойник; 2, 7 - слив в промышленную канализацию;
3 - трубчатый нагреватель; 4, 5 - адсорберы; 6 - сепаратор;
8 - теплообменник;
I - влажный газ; II - осушенный газ; III - обводная линия
Рисунок 2.64 - Технологическая схема осушки газа твердыми
поглотителями
Влажный газ, пройдя через каплеотбойник, поступает сверху в один из адсорберов и проходит его насквозь. Другой адсорбер в это время находится на стадии регенерации или охлаждения. Осушенный газ поступает на дальнейшую переработку или в газопровод. Часть исходного газа, пройдя через трубчатый подогреватель, направляется в низ другого адсорбера для регенерации осушителя. Газ с регенерации проходит теплообменник для охлаждения, сепаратор для отделения воды и смешивается с основным потоком влажного газа.
Полный цикл работы одного аппарата включает четыре следующих периода (3):
- адсорбция при температуре 35 - 50 °C, давлении 8 - 12 МПа, длительности контакта газа с адсорбентом не менее 10 с (скорость газа в аппарате 0,15 - 0,30 м/с);
- нагрев адсорбента, который производится после переключения аппарата с режима адсорбции на режим десорбции;
- десорбция - вытеснение из пор адсорбента поглощенной воды и восстановление его адсорбционной активности. Горячий газ в периоды нагрева и десорбции проходит слой адсорбента в направлении, противоположном направлению осушаемого газа в периоде адсорбции (то есть снизу - вверх);
- охлаждение адсорбента, его начинают после завершения десорбции и переключения аппарата на режим адсорбции (осушки). Охлаждение ведут исходным холодным газом.
2.15 Установки очистки нефтезаводских газов
Предварительная подготовка нефтезаводских газов к переработке включает процесс очистки газа от сероводорода, меркаптановой серы. Наиболее распространенным методом является метод очистки с помощью этаноламинов. Газы нефтепереработки могут содержать от 0,5 до 15% сероводорода. При очистке технологического газа содержание сероводорода регламентируется требованиями процессов дальнейшей переработки. Сероводород, выделяемый при очистке, перерабатывают (утилизируют) в элементарную серу или серную кислоту. При очистке водородсодержащего потока на установках гидроочистки в очищенном газе должно оставаться не более 5 г/м3 сероводорода, а при очистке этилена, идущего на производство оксида этилена, суммарное содержание сернистых соединений не должно превышать 0,0001 мг/м3.
На НПЗ для очистки нефтезаводских газов используются, в основном, химические абсорбционные (хемосорбционные) способы очистки.
Хемосорбционные процессы очистки газа аминами.
Для очистки используются 15, 20, 30%-ные водные растворы моноэтаноламина (МЭА) - первичный амин, диэтаноламина (ДЭА) - (вторичный амин), метилдиэтаноламина (МДЭА). Моно- и диэтаноламины извлекают из газов как сероводород, так и диоксид углерода, а триэтаноламин (третичный амин) - только сероводород. При взаимодействии с кислыми компонентами газа этаноламины образуют химические соединения, легко распадающиеся на исходные компоненты при повышении температуры и снижении давления. При температурах 20 - 40 °C и повышенном давлении проходит процесс абсорбции - поглощения водным раствором амина кислого газа, а при температуре 105 - 130 °C и давлении, близком к атмосферному, происходит процесс десорбции - регенерации поглотителя и выделение кислых газов.
Сырьевыми потоками газов для очистки являются водородсодержащий газ с процесса гидроочистки, углеводородный газ, газ стабилизации бензина. Принцип работы данного процесса очистки газа от сероводорода представлен на
рисунке 2.65.
1 - абсорбер; 2, 9 - насосы; 3, 7 - холодильники;
4 - экспанзер; 5 - теплообменник; 6 - десорбер;
8 - сепаратор; 10 - кипятильник; 11 - емкость
регенерированного амина;
I - газ на очистку; II - очищенный газ; III - экспанзерный
газ; IV - кислый газ; V - водяной пар
Рисунок 2.65 - Схема однопоточной аминовой очистки газа
Очищаемый газ подают восходящим потоком через абсорбер навстречу водному раствору абсорбента. Насыщенный химически связанным и растворенным H2S и другими примесями раствор выводят из нижней части абсорбера, дросселируют со снижением давления, а затем нагревают в рекуперативном теплообменнике и направляют в десорбер. Необходимая для регенерации теплота сообщается раствору в кипятильнике (рибойлере), обогреваемом глухим водяным паром. Регенерированный аминовый раствор из нижней части десорбера снова подают в абсорбер. С верхней части десорбера отводят смесь извлеченных кислых компонентов - кислых газов (сероводорода) и водяного пара. Охлажденные кислые газы (сероводород) направляют на переработку в элементарную серу или серную кислоту. В производственных схемах аминовой очистки газа предусматривается также система фильтрации (очистки) водного раствора амина и ввода антивспенивателя (пеногасителя) в систему.
Многие предприятия располагают несколькими аминовыми абсорберами и одной общей установкой регенерации амина (абсорбером).
На
рисунке 2.66 представлена принципиальная технологическая схема блока аминовой очистки с тремя абсорберами и одним десорбером.
1, 2, 3 - абсорберы очистки циркулирующего
водородсодержащего газа, газа стабилизации бензина,
углеводородного газа соответственно; 4 - общий десорбер;
I - насыщенный раствор МЭА; II - сероводород; III - пар;
IV - циркулирующий водородсодержащий газ; V - углеводородный
газ; VI - регенерированный раствор МЭА; VII - газ
стабилизации; VIII - свежий раствор МЭА
Рисунок 2.66 - Принципиальная технологическая схема блока
аминовой очистки
Аминовые растворы после некоторого времени работы загрязняются и начинают вспениваться. Для предотвращения пенообразования раствор амина перед входом регенерированного поглотителя в абсорбер подвергается обработке от механических примесей на фильтрах грубой и тонкой очистки.
Для полного решения этой проблемы необходима реализация следующих мероприятий: сведение к минимуму содержания в поступающем на очистку газе примесей, вызывающих или способствующих вспениванию, подача регенерированного амина при температуре на 2 - 5 °C выше температуры уходящего из абсорбера газа для предупреждения конденсации углеводородов, периодическая промывка и очистка аппаратов от шлама.
Наиболее эффективное средство - вывод примесей из системы путем непрерывной фильтрации раствора амина. Вначале раствор прокачивается через грубый фильтр для вывода из раствора механических частиц. Отфильтрованный от механических примесей раствор подается в абсорбер с активированным углем для улавливания углеводородов, продуктов деградации амина и других примесей. После угольного фильтра устанавливается фильтр для улавливания частиц угля, уносимых раствором из адсорбера. На угольный фильтр подается только часть раствора (5 - 20%). Высота фильтрующего слоя в одном адсорбере составляет 3 - 4 м. Для ведения технологического процесса содержание примесей в растворе не должно превышать 2 г/л.
До недавних пор считалось эффективным средством против вспенивания - применение антивспенивателей (пеногасителей). В качестве антипенных добавок используются различные силиконовые композиции, высококипящие спирты и их эфиры и др. Концентрация их составляла 0,001 - 0,01%.
Пеногасители используют в виде растворов в амине или других растворителях и подают в систему либо постоянно небольшими порциями, либо осуществляют кратковременную подачу их в момент вспенивания раствора. Второй путь является более предпочтительным, однако продолжительное использование пеногасителя приводит к его накапливанию в растворе амина.
Наиболее эффективным методом предотвращения и устранения пенообразования является очистка абсорбента фильтрацией. Среди загрязнителей особенно опасными являются термостабильные соли (ТСС), образованные примесными кислотными анионами (формиаты, карбонаты, ацетаты, хлориды и пр.), соединения класса аминокислот (бицин), которые невозможно удалить обычной фильтрацией. Известны несколько способов удаления ТСС: вакуумная дистилляция, электродиализ на ионообменных мембранах, ионный обмен на ионитах. Удаление ТСС можно проводить в непрерывном и периодическом режимах.
Схема очистки с использованием модуля очистки аминового раствора представлена на
рисунке 2.67. Аминовый раствор проходит через патронный фильтр и слой ионообменной смолы в модуле. ТСС удаляются из аминового раствора в результате ионного обмена и удерживаются ионообменной смолой, а очищенный аминовый раствор возвращается в очищаемый контур очистки серосодержащего газа. Затем модуль переключается с режима очистки аминового раствора на регенерацию ионообменной смолы, для чего через слой ионообменной смолы пропускается вода и каустическая сода, выделившиеся ТСС отправляются в отходы. После регенерации смолы аппарат снова переключается на режим очистки аминового раствора.
1 - абсорбер; 2 - отпарная колонна; 3 - конденсатор;
4 - емкость орошения; 5, 6, 7 - насос; 8 - испарительная
емкость; 9 - кипятильник; 10 - рекуператор; 11 - холодильник
обедненного амина; 12 - фильтр обедненного амина;
13 - установка AmiPur-PLUS;
I - исходный газ; II - очищенный газ; III - насыщенный амин;
IV - кислый газ; V - конденсат; VI - обедненный амин;
VII - очищенный обедненный амин (продукт); VIII - отходы;
IX - вода; X - NaOH
Рисунок 2.67 - Принципиальная схема очистки серосодержащего
газа с использованием модуля очистки аминового раствора
2.16 Установки фракционирования газов
Разделение газов
Для разделения смесей газов на индивидуальные компоненты или пригодные для дальнейшей переработки технические фракции применяют следующие процессы: конденсацию, компрессию, адсорбцию, абсорбцию и ректификацию. На газофракционирующих установках (ГФУ) эти процессы комбинируют в различных сочетаниях.
Конденсация - стадия, на которой газ превращают в двухфазную систему жидкость - газ, а затем механически разделяют на газ и жидкость. В качестве хладагента при конденсации используют воду или воздух (снижение температуры до 35 - 40 °C), для создания более низких температур в качестве хладагентов используют испаряющийся аммиак, фреон, пропан (снижение температуры до -40 °C) и этан (снижение температуры до -80 °C).
Компрессия - сжатие газа.
Абсорбция - обратимый (десорбция) процесс разделения углеводородных газов, основанный на избирательном поглощении отдельных компонентов (жирного газа) абсорбентом (бензиновая или керосиновая фракция). Адсорбцию применяют для извлечения компонентов из смесей, в которых содержание извлекаемых углеводородов не превышает 50 мг/м3.
Ректификация является заключительным этапом разделения газовых смесей. Ректификация газов проходит при повышенном давлении.
Газофракционирующие установки (ГФУ) разделяются по типу сырья - на ГФУ предельных и ГФУ непредельных газов. Типичные материальные балансы установок газофракционирования приведены справочно в
таблице 2.52.
Таблица 2.52
Типичный материальный баланс установок газофракционирования
при переработке предельных (I) и непредельных (II)
газов, % масс.
Показатель | I | II |
Поступило | | |
Газ и головка стабилизации установок атмосферной и атмосферно-вакуумной перегонки | 72,5 | - |
Головка стабилизации каталитического риформинга | 27,5 | - |
Газ и головка стабилизации: | | |
термического крекинга | - | 25,5 |
коксования | - | 28,5 |
каталитического крекинга | - | 46,0 |
Всего | 100,0 | 100,0 |
Получено | | |
Сухой газ | 4,8 | 30,5 |
Фракции: | | |
пропановая | 24,5 | - |
пропан-пропиленовая | - | 25,5 |
изобутановая | 14,6 | - |
бутановая | 36,8 | - |
бутан-бутиленовая | - | 37,5 |
C5 и выше | 19,3 | 6,5 |
Всего | 100,0 | 100,0 |
На
рисунке 2.68 приведена технологическая схема ГФУ предельных газов, на которой применяют процессы конденсации, компрессии и ректификации. Сырьем является газ с установок первичной перегонки, головки стабилизации с установок риформинга и гидропроцессов. Газ с установок первичной переработки нефти через сепаратор 1 подают на сжатие компрессором 5. При сжатии газ нагревают до 120 °C, затем конденсируют в водяном конденсаторе-холодильнике 34 и в конденсаторе-холодильнике 35, охлаждаемом испаряющимся аммиаком. В аппарате 34 охлаждение и конденсацию ведут при 40 °C, а в аппарате 35 - при 4 °C. После каждой ступени конденсации газожидкостную смесь разделяют на газ и жидкость в сепараторах 2 и 3. Газовые конденсаты из сепараторов 2, 3 совместно с головками стабилизации установок первичной перегонки риформинга и гидропроцессов подают на блок ректификации (колонна 15).
1, 2, 3 - сепараторы; 4, 22, 23, 24, 25, 26, 27 - емкости;
5 - компрессор; 6, 7, 8, 9, 10, 11, 12, 13, 14, 19 - насосы;
15, 16, 17, 18, 20, 21 - колонны; 28, 34, 35 - холодильники;
I - газ установок первичной переработки нефти; II - головка
стабилизации установок первичной переработки нефти
и гидропроцессов; III - головка стабилизации каталитического
риформинга; IV - пропановая фракция, V - изобутановая
фракция; VI - бутановая фракция; VII - изопентановая
фракция; VIII - пентановая фракция; IX - газовый бензин;
X - сухой газ; XI - аммиак
Рисунок 2.68 - Технологическая схема ГФУ
конденсационно-компрессорно-ректификационного типа
В блоке ректификации из углеводородного сырья сначала удаляют метан и этан. Удаление происходит в ректификационной колонне 15, которая называется деэтанизатором. Верхний продукт этой колонны - метан и этан, нижний - деэтанизированная фракция. Верхний продукт деэтанизатора охлаждают аммиаком. Деэтанизированная фракция из колонны 15 поступает в депропанизатор 16, верхним продуктом которого является пропановая фракция, а нижним - депропанизированная фракция. Верхний продукт после конденсации в воздушном конденсаторе-холодильнике 29 и охлаждения в концевом холодильнике выводят с установки, предварительно проведя его щелочную очистку. Нижний продукт из депропанизатора 16 подают в дебутанизатор 17. Ректификатом колонны 17 является смесь бутана и изобутана, а остатком - дебутанизированный легкий бензин. Ректификат конденсируют в конденсаторе-холодильнике 30, а затем подают на разделение в деизобутанизатор 18. Остаток из колонны 17 переходит в депентанизатор 20. Бутановая колонна служит для разделения смеси бутанов на нормальный бутан и изобутан, а колонна 20 (депентанизатор) - для отделения от газового бензина пентанов, которые подают на ректификацию в деизопентанизатор 21. Нижний продукт депентанизатора - газовый бензин (фракция C6 и выше) - выводят с установки.
Газофракционирование непредельных газов
При разделении непредельных газов на ГФУ в сырье может содержаться большое количество сухого газа, который целесообразно отделить методом абсорбции с дальнейшим разделением остальной смеси ректификацией.
Применение одной только абсорбции для отделения сухого газа малоэффективно. Это связано с тем, что 100% выделение из технологических газов сухой части методом абсорбции приведет к уносу некоторого количества более тяжелых компонентов (C
3+). Достижение же 100% чистоты сухого газа (т.е. отсутствие фракции C
3+) неизбежно приведет к его потере и попаданию во фракцию C
3 - C
4. Решить эту проблему позволяет использование фракционирующего абсорбера, сочетающего процессы абсорбции фракции C
3+ и десорбции сухого газа
(рисунок 2.69).
1 - колонна; 2, 4 - холодильники абсорбента;
3 - насосы; 5 - кипятильник
Рисунок 2.69 - Фракционирующий абсорбер
(абсорбер - десорбер)
Фракционирующий абсорбер - это комбинированная колонна, в верхнюю часть которой подают холодный абсорбент, в нижнюю - теплоноситель (водяной пар или горячая струя), в среднюю - технологический углеводородный газ.
В верхней части (25 - 30 тарелок) происходит абсорбция фракций C3+, в нижней (25 - 30 тарелок) - частичная регенерация абсорбента за счет подводимой теплоты. Основной абсорбент - нестабильный бензин. Дополнительную абсорбцию унесенных фракций C3+ осуществляют стабильным бензином. Для снятия теплоты абсорбции аппарат оборудован системой циркуляционных орошений.
На
рисунке 2.70 приведена технологическая схема абсорбционно-газофракционирующей установки непредельных углеводородных газов, где кроме конденсации, компрессии и ректификации, применяют еще абсорбционный способ разделения газов.
1 - каплеотбойник; 2, 10 - емкости; 3 - фракционирующий
абсорбер; 4 - холодильники циркуляционного орошения;
5 - газосепаратор; 6 - трубчатая печь; 7 - теплообменники;
8 - стабилизатор; 9 - холодильники-кондесаторы;
11 - пропановая колонна; 12 - холодильники; 13 - рибойлеры;
14 - бутановая колонна; 15 - насосы;
А - блок очистки газа этаноламином; Б - компрессорная;
В - блок очистки и осушки отгона стабилизации;
Г - блок защелачивания стабильного бензина;
I - жирный газ; II - нестабильный бензин; III - сухой газ;
IV - конденсат; V - пропан-пропиленовая фракция;
VI - стабильный бензин; VII - бутан-бутиленовая фракция
Рисунок 2.70 - Принципиальная схема газофракционирующей
установки абсорбционно-ректификационного типа (АГФУ)
Жирный газ из газосепаратора через верх каплеотбойника 1 поступает на блок очистки А этаноламином, затем компрессорами подается в газофракционирующий абсорбер 3. Туда же в качестве орошения подается насосом нестабильный бензин с низа емкости 2, а также (несколько выше ввода газа) конденсат, образовавшийся в результате компрессии жирного газа, и жидкость из каплеотбойника 1. С верха фракционирующего абсорбера 3 выводится сухой газ (C1 - C2), а с низа вместе с насыщенным абсорбентом выводятся углеводороды C3+. Деэтанизированный бензин, насыщенный углеводородами C3+, после подогрева в теплообменнике 7 подается в стабилизационную колонну 8, нижним продуктом которой является стабильный бензин, а верхним - головка стабилизации. В пропановой колонне 11 выделяется пропан-пропиленовая фракцию. Остаток пропановой колонны направляется в бутановую колонну 14, где разделяется на бутан-бутиленовую фракцию и остаток (C5+), который смешивается со стабильным бензином.
Стабильный бензин проходит через теплообменник 7 и отдает тепло нестабильному бензину и сырью пропановой колонны.
На блоке ректификации непредельных газов выделяют фракции C3 и C4 без их последующего разделения на предельную и непредельную часть. Если на НПЗ предусмотрены процессы полимеризации полипропилена или использование его в качестве компонента сырья алкилирования, то в них сопутствующий пропилену пропан не оказывает вредного влияния. Если на предприятии существует установка каталитического крекинга, то ей обычно сопутствует установка алкилирования олефинов изобутаном; балластной фракцией в этом процессе является н-бутан, который выделяют затем из катализата.
На установке полимеризации пропилена предусматривают наличие блока концентрирования пропилена.
С установок блока разделения непредельных газов АГФУ отводится сухой газ, пропан-пропиленовая и бутан-бутиленовая фракции. Непредельные углеводороды (олефины) - этилен, пропилен, н-бутилен, изобутилен.
Алкилат (алкилбензин) - продукт алкилирования изобутана низшими олефинами является наиболее ценным высокооктановым компонентом, не содержащим олефиновых и ароматических углеводородов, бензола и серы.
На НПЗ РФ при получении алкилбензина используют две основные технологии, предусматривающие применение в качестве катализаторов серной кислоты или фтористого водорода.
Сернокислотное алкилирование
Серная кислота концентраций 96 или 98% является надежным катализатором реакции алкилирования изопарафиновых углеводородов олефинами (кроме этилена). Алкилирование пропиленом требует применения более концентрированной кислоты, чем алкилирование более высокомолекулярными олефинами. В ходе алкилирования концентрация кислоты снижается вследствие образования эфиров и смолистых веществ и разбавления кислоты водой, как вводимой вместе с углеводородным сырьем, так и образующейся в результате побочных реакций. Хотя падение концентрации кислоты до 90% не изменяет заметно состава продуктов алкилирования изобутана пропиленом или бутиленами, концентрация кислоты поддерживается на постоянном уровне путем частичной замены отработанного катализатора свежей 96 - 100%-ной кислотой. При применении слишком разбавленной кислоты основной реакцией становится полимеризация олефинов, а не алкилирование. В зависимости от олефина и активности катализатора температура алкилирования колеблется от 0 до 30 °C. Алкилирование пропиленом проводят при температуре около 30 °C и концентрации кислоты 98 - 100%. Алкилирование бутиленами проводится при 0 - 20 °C и концентрации кислоты 90 - 94%. Проведение процесса при слишком высокой температуре или с использованием кислоты очень высокой концентрации дает низкие выходы продукта. Хотя продолжительность жизни катализатора растет с понижением температуры, в промышленных процессах температуру не опускают ниже 0 °C, так как при этом эмульгированная смесь катализатора и углеводорода становится слишком вязкой, что повышает энергозатраты на перемешивание.
Технология Exxon Mobil
Процесс сернокислотного алкилирования компании Exxon Mobil осуществляют при давлении 0,3 - 1,2 МПа и температуре 4 - 8 °C в реакторе смешения с использованием мешалок для перемешивания реакционной смеси. Соотношение изобутан : олефин составляет (4 - 10) : 1, кислота : углеводород (1 - 1,4):1, объемная скорость подачи олефинов 0,1 - 0,6 ч-1, время реакции 20 - 30 мин.
В качестве катализатора используются серная кислота с установки производства и регенерации серной кислоты с концентрацией от 96 до 98%. Низкая температура в реакторе поддерживается за счет испарения изобутана.
Технологическая схема процесса представлена на
рисунке 2.71.
1 - реактор; 2 - депропанизатор; 3 - отстойник;
4 - деизобутанизатор; 5 - дебутанизатор;
I - ББФ; II - рецикл кислоты; III - пропан; IV - рецикл
изобутана; V - щелочь; VI - вода на промывку;
VII - н-бутан; VIII - алкилат
Рисунок 2.71 - Схема сернокислотного алкилирования
Exxon Mobil
Бутан-бутиленовая фракция поступает с установки каталитического крекинга, прокачивается через теплообменники и испаритель, где охлаждается до температуры 4 °C и далее поступает в коалесцирующее устройство. В коалесцере производится очистка сырья от содержащейся в нем воды. После очистки сырье поступает в 12 реакционных зон реактора получения алкилата (1). Полученная смесь продуктов реакции и кислоты перетекает в емкость-отстойник (3), где происходит их расслоение за счет разности плотностей. Кислота откачивается из емкости, смешивается со свежей кислотой, поступающей с установки производства кислоты, и снова подается в реактор.
Отстоявшиеся углеводороды откачиваются насосом проходя через теплообменник, где охлаждают сырье реактора и поступают на щелочную и водную промывку для нейтрализации части увлеченной кислоты.
В смесительном устройстве углеводороды смешиваются с циркулирующей щелочью, при этом происходит реакция нейтрализации увлеченной кислоты. Затем смесь продуктов реакции отстаивается в промежуточной емкости и далее проходит водную промывку от следов щелочи. После промывки смесь поступает в колонну деизобутанизации (4). Пары изобутана сверху колонны после конденсации в аппаратах воздушного охлаждения поступают в рефлюксную емкость, из которой основная часть изобутана подается в сырье реактора на смешение в качестве рециркулята, часть в колонну на орошение, а избыток в ТСЦ.
Из куба колонны деизобутанизации (4) жидкость подается в колонну дебутанизации (5), где аналогичным образом происходит выделение из смеси углеводородов н-бутана, который в качестве продукта откачивается с установки.
Отделенный от н-бутана и изобутана алкилат забирается насосом из куба колонны и также откачивается в товарно-сырьевой парк в качестве основного продукта установки.
Пары изобутана из реактора (1) поступают в сепаратор, где освобождаются от жидкости и затем поступают на сжатие в компрессор, после чего сжатый газ поступает в ресивер.
Так как в выделенном изобутане содержится некоторое количество пропана, для его отделения предусмотрена колонна депропанизации (2). Из ресивера изобутана его смесь с пропаном откачивается насосом и, предварительно пройдя щелочную и водную промывку, поступает в депропанизатор (2). Сверху колонны пары пропана, после конденсации в аппаратах воздушного охлаждения, поступают в рефлюксную емкость. Из рефлюксной емкости основная часть пропана насосом подается в депропанизатор на орошение, а избыток выводится с установки. Изобутан из куба колонны депропанизации поступает в теплообменник, где отдает тепло поступающему в колонну сырью. Охлажденный изобутан подается в сепаратор, откуда жидкая фаза откачивается насосом, смешивается с циркулирующим изобутаном и кислотой и вводится в первую секцию реактора (1).
Типичный материальный баланс установки при использовании в качестве сырья бутан-бутиленовой фракции (ББФ) (вариант I) и смеси ББФ и пропан-пропиленовой фракции (ППФ) (вариант II) представлен справочно в
таблице 2.53.
Таблица 2.53
Типичный материальный баланс сернокислотного алкилирования
Взято: | I | II |
ББФ | 66,0 | 54,4 |
ППФ | - | 29,7 |
Изобутан | 34,0 | 15,9 |
ИТОГО | 100,0 | 100,0 |
Получено: | | |
Легкий алкилат | 79,1 | 69,5 |
Тяжелый алкилат | 3,4 | 5,9 |
Пропан | 2,1 | 14,0 |
Отработанная ББФ | 15,4 | 10,6 |
ИТОГО | 100,0 | 100,0 |
Расходные показатели технологии на 1 т сырья составляют:
Пар водяной, Гкал | 0,7 - 0,95 |
Электроэнергия, кВт*ч | 250 - 300 |
Вода оборотная, м3 | 15 - 20 |
Серная кислота (98,5%), кг | 150 - 170 |
Щелочь (в расчете на 100%), кг | 3,2 - 3,6 |
Фтористоводородное алкилирование
Безводный фтористый водород позволяет проводить процесс алкилирования изопарафиновых углеводородов пропиленом и более высокомолекулярными олефинами. Разбавление водой и взаимодействие с сильно непредельными углеводородами, приводящее к образованию осадка, снижают активность катализатора. При использовании катализатора, содержащего 1% воды, в процессе алкилирования изобутана пропеном при температуре 25 °C выход алкилата составлял 214% масс. (на пропилен); при проведении же этого процесса с катализатором, содержащим 10% воды, образовывался изопропилфторид и практически не образовывался алкилат. При алкилировании н-бутена в присутствии катализаторов, содержащих 1,0% и 10% воды, был получен алкилат с выходами 199% и 192% соответственно, в присутствии же катализатора, содержавшего 26% воды, образовывался втор-бутилфторид и небольшое количество алкилата.
Разбавление непредельными углеводородами лишь незначительно влияло на активность фтористого водорода. Катализаторы, содержащие 80% фтористого водорода, все еще достаточно активны в процессе алкилирования пропиленом. В заводском процессе катализатор содержит 85 - 90% титрующегося фтористого водорода и около 1,5% воды, остальное составляют непредельные углеводороды.
Фтористый водород имеет свои преимущества по сравнению с серной кислотой благодаря таким свойствам, как низкие температуры плавления и кипения (-83 °C и +19,4 °C соответственно) и стойкость к реакциям окисления или восстановления. В промышленных процессах при его использовании не требуется охлаждения, тогда как при применении серной кислоты необходимо применять охлаждение. Почти весь фтор, содержащийся в отработанном катализаторе, регенерируется в виде фтористого водорода, поэтому расход катализатора в промышленном процессе очень низкий.
Фтористоводородная кислота является очень сильным окислителем, что определяет ее высокую коррозионную активность и высокую токсичность.
Сырьем процесса производства алкилбензина является бутан-бутиленовая фракция каталитического крекинга, содержащая в своем составе алкилируемый компонент - изобутан, и алкилирующие агенты - транс бутен-2, цис бутен-2, бутен-1 и изобутен.
Дефицит изобутана покрывают путем изомеризации н-бутана в изобутан. Если бутан-бутиленовая фракция каталитического крекинга предварительно, до алкилирования, направляется на производство метилтретбутилового эфира, из состава извлекается изобутилен. В таком случае мольное отношение изобутан:бутилен становится близким к 1.
Основные подсекции установки как и сернокислотного алкилирования, так и фтористоводородного: алкилирование (реакторный блок), обработка углеводородной продуктовой смеси, ректификация продуктов, поступающих из реакторного блока.
На
рисунке 2.72 приведена схема взаимосвязи между процессами процесса сернокислотного алкилирования. В
таблице 2.54 дано описание технологического процесса алкилирования (с указанием подпроцессов).
I - бутан-бутиленовая фракция; II - свежий изобутан;
III - кислота свежая; IV - изобутан рецикл; V - кислота;
VI - вода; VII - щелочь; VIII - алкилбензин; IX - пропан;
X - н-бутан; XI - отработанная вода; XII - отработанная
кислота
Рисунок 2.72 - Схема взаимосвязи между отдельными стадиями
процесса алкилирования
Таблица 2.54
Описание технологического процесса алкилирования
Этап подпроцесса | Входной поток | Выходной поток | Основное технологическое оборудование | Эмиссии |
Блок реакторный | Бутан-бутиленовая фракция, изобутан свежий, изобутан рецикл, кислота | Алкилбензин, изобутан рецикл, кислота, алкилсульфаты | Реактор алкилирования, отстойник для разделения эмульсии кислота - углеводороды | Отработанная кислота |
Блок охлаждения | Изобутан, пропан, н-бутан | Изобутан, пропан, Н-бутан | Компрессор углеводородный, сепараторы, колонна ректификационная пропановая | пропан |
Блок кислотной очистки продуктов реакции от алкилсульфатов | Алкилбензин, изобутан рецикл, кислота, алкилсульфаты | Алкилбензин, изобутан рецикл, кислота | Емкость для кислотной промывки | нет |
Блок щелочной очистки продуктов реакции от следов кислоты | Алкилбензин, изобутан рецикл, следы кислоты, щелочь, вода промывная | Алкилбензин, изобутан рецикл | Емкости для обработки щелочью и водной промывки | Отработанная щелочная вода |
Блок разделения продуктов реакции | Алкилбензин, изобутан рецикл | Алкилбензин, изобутан рецикл, н-бутан | Ректификационная колонна | нет |
Технология алкилирования компании UOP
В процессе фтористоводородного алкилирования UOP насос обеспечивает входное давление в реакторных патрубках, что позволяет углеводородной фазе диспергировать в непрерывную кислотную фазу. Олефинсодержащее сырье и изобутан подаются на различные высоты реактора, в то время как кислота подается в низ реактора. Тепло реактора удаляется посредством охлаждающей воды. Упрощенная потоковая схема установки фтористоводородного алкилирования представлена на
рисунке 2.73.
1, 5, 20 - емкости; 2 - насос; 3, 18, 19, 23,
24 - адсорберы; 4 - реактор; 6 - колонна - регенератор
кислоты; 7, 11, 15 - холодильники; 8 - 10, 16,
22 - теплообменники; 12, 14, 21 - колонны; 13 - печь;
17 - фильтр;
I - олефиновое сырье (бутан-бутиленовая фракция);
II - изобутановая фракция; III - алкилат; IV - полимер;
V - фтористо-водородная кислота; VI - кислотно-щелочные
стоки; VII - отработанная щелочь; VIII - н-бутан;
IX - пропан; X - циркулирующий изобутан; XI - водяной пар;
XII - вода; XIII - C3 - C4
Рисунок 2.73 - Принципиальная технологическая схема
фтористоводородного алкилирования по технологии UOP
Бутан-бутиленовую фракцию и изобутан предварительно смешивают и подают в емкость 1, из которой смесь забирают насосом 2 и направляют в адсорбер осушки сырья 3, представляющий собой вертикальный аппарат, заполненный силикагелем.
После адсорбера 3 сырьевую смесь направляют в реактор 4, где проходят реакции алкилирования. Ввод сырья несколькими потоками по высоте реактора обеспечивает более равномерное прохождение реакций и уменьшает образование полимеров. Фтористоводородную кислоту вводят в нижнюю часть реактора 4. В трубное пространство подают охлаждающую воду.
Продуктовую смесь выводят из верхней части реактора 4 и подают в емкость-отстойник 5, где происходит отделение кислоты от продуктов реакции. Кислоту выводят из емкости 5, смешивают с потоком кислоты из сепаратора 20 и возвращают в реактор. Алкилат выводят из верхней части отстойника 5, далее последовательно нагревают в теплообменниках 8 и 9, после чего подают в верхнюю часть колонны 12.
В стабилизационной колонне 12 происходит выделение алкилата, нормального бутана, избыточного изобутана и фтороводорода в смеси с углеводородами C3 - C4. Алкилат выводят с низа колонны, нормальный бутан отбирают с 67-й тарелки, избыточный изобутан отбирают с 8-й тарелки и возвращают в реактор 4, а смесь HF и углеводородных газов C3 - C4 выводят с верха.
Алкилат с низа колонны 12 частично направляют в печь 13 и после нагрева возвращают в колонну 12. Балансовую часть алкилата далее охлаждают в рибойлере 10, теплообменниках 9, 10 и водяном холодильнике 11. Затем алкилат подают в емкость щелочной очистки алкилата (на
схеме не показана) и далее на разделение на легкий и тяжелый (колонна не показана).
Пары н-бутана отбирают из колонны 12, пропускают через насадочную колонну 14, теплообменник 16 и подают в адсорбер 18, в котором очищают активным оксидом алюминия от унесенной фтористоводородной кислоты и фторсодержащих соединений. После адсорбера 18 поток н-бутана охлаждают в теплообменнике 16, доочищают в фильтре 17 и адсорбере щелочной очистки 19, после чего выводят с установки.
Пары избыточного изобутана, выходящие из колонны 12, охлаждают потоком продуктов реакции алкилирования в теплообменнике 8, а затем конденсируют в водяном конденсаторе 7 и возвращают в узел смешения с олефиновым сырьем.
Углеводороды C3 - C4 в смеси с фтористоводородной кислотой выводят с верха колонны 12, объединяют с верхним продуктом колонны отпарки кислоты 21 и регенератора кислоты 6, далее конденсируют и подают в сепаратор 20, где происходит отделение н-C4 от кислоты, которая в регенераторе 6 освобождается от полимеров, а пропан в адсорберах 23 и 24 отделяется от остатков кислоты.
Конструкция реактора фтористоводородного алкилирования компании UOP представлена на
рисунке 2.74.
1 - форсунки ввода сырья; 2 - форсунка ввода кислоты;
3 - отбойник кислоты; 4 - охлаждающие трубы; 5 - штуцер
вывода продуктов реакции; 6 - устройство для ввода
и вывода воды;
I - сырьевая смесь изобутана с олефинами; II - кислота;
III - продукты алкилирования; IV - вода для охлаждения
Рисунок 2.74 - Реактор фтористоводородного алкилирования
компании UOP
Реактор фтористоводородного алкилирования компании UOP представляет собой секционированный U-образный теплообменник, по высоте которого располагаются форсунки ввода сырья 1 в межтрубное пространство. Туда же в низ реактора через форсунку 2 вводят кислоту. В трубное пространство 4 подают охлаждающую воду. Циркуляция кислоты происходит принудительно под действием специального насоса. В результате применения насоса появляется возможность сократить количество используемой кислоты до технологического минимума.
Технология Stratco (лицензиар Du Pont)
1 - реактор; 2 - депропанизатор; 3 - отстойник;
4 - деизобутанизатор; 5 - кислотный сепаратор; 6 - промывка
щелочью; 7 - коагулятор; 8 - разделительная емкость;
I - олефиновое сырье; II - изобутановое сырье; III - пропан;
IV - рецикл изобутана; V - свежая кислота; VI - отработанная
кислота; VII - н-бутан; VIII - алкилат
Рисунок 2.75 - Принципиальная технологическая схема
алкилирования изобутаном смеси бутан-бутиленовой
фракции. Технология "Stratko"
Олефиновое сырье смешивается с рециркулирующим изобутаном и охлаждается в теплообменнике сырье - поток; вода удаляется в коагуляторе до входа в реактор. Реакционная смесь с большой скоростью циркулирует между реактором и отстойником серной кислоты, большие скорости потоков создают условия идеального перемешивания. Часть эмульсии в реакторе отбирается со стороны слива лопастного колеса и направляется в кислотный сепаратор, который отделяет реакционную углеводородную фазу от кислотной эмульсии. Отстоявшаяся кислота возвращается во всасывательную зону рабочего колеса. Кислота на отдельной установке регенерируется непрерывно, концентрация кислоты контролируется (поддерживается) путем ввода порций свежих кислоты. Углеводородная фаза, содержащая алкилат и изобутан, отделившаяся в кислотном сепараторе, направляется в пучок труб реактора посредством уменьшения давления до 0,4 - 0,6 бар через обратный распределительный клапан давления. Более легкие компоненты смеси испаряются, уменьшая температуру ниже 0 °C. Дополнительное испарение происходит в пучке труб, регулируя температуру реакции. Поток из пучка труб направляется в разделительную емкость для разделения паровой и жидкой фазы.
Жидкий изобутан из разделителя направляется на рецикл в реактор, в то время как другой поток из разделителя направляется в ректификационную секцию после промывки щелочью или через слой глинозема для удаления сульфатов. Изобутан возвращается в реакционную секцию. Паровая фаза из разделительной емкости сжимается, охлаждается и конденсируется. Несконденсированный пропан после отделения компрессии подается в конденсатор, где конденсируется и в жидкой фазе подается в колонну-депропанизатор 6. С верха депропанизатора пропан выводится в качестве товарного продукта, кубовые продукта депропанизатора возвращаются в процесс.
Реактор Stratco
(рисунок 2.76) представляет собой горизонтальный сосуд под давлением, содержащий большое количество трубок, которые служат в качестве теплообменника для удаления теплоты реакции, и вращающееся лопастное колесо. Он работает при давлении 3,5 - 5 бар, достаточном для того, чтобы две фазы (углеводород и кислота) находились в жидком состоянии. Кислота и углеводородное сырье приходят в контакт и интенсивно перемешиваются лезвиями лопастного колеса. Образуется эмульсия, и реакция протекает быстро; время контакта очень мало, и вероятность побочной реакции сведена к минимуму. Высокая скорость рецикла эмульсии позволяет эффективно контролировать температуру реакции.
Рисунок 2.76 - Схема реактора алкилирования Stratco
Получаемый алкилат имеет октановое число (исследовательский метод) 92 - 96, октановое число (моторный метод) 90 - 94 при переработке пропан-пропиленовой фракции. При переработке фракции бутенов октановое число (исследовательский метод) равно 98. Температура конца кипения алкилата, получаемого из бутенов, не превышает 199 °C, при переработке пентенов не превышает 215 °C.
2.18 Установки производства оксигенатов
В качестве высокооктановых кислородсодержащих добавок к автомобильным бензинам получили распространения следующие эфиры: метил-трет-бутиловый (МТБЭ), этил-трет-бутиловый и трет-амил-метиловый эфиры (ТАМЭ). Эти эфиры в промышленности получают по реакции этерификации олефинов с соответствующими спиртами. Технология производства этих эфиров разработана и внедрена рядом зарубежных компаний (Philips Petroleum, ARCO Chemical Technology, CD TECH, UOP, Saipem). В Российской Федерации основное распространение получила технология, разработанная ОАО НИИ "Ярсинтез" по которой производятся МТБЭ и ТАМЭ. Производство ЭТБЭ в настоящее время в России не существует. Основные физико-химические характеристики эфиров, используемых в качестве высокооктановых присадок, представлены в
таблице 2.55.
Таблица 2.55
Основные физико-химические свойства МТБЭ, ЭТБЭ и ТАМЭ
Параметр | Значение |
МТБЭ | ЭТБЭ | ТАМЭ |
Химическая формула | C5H12O | C6H14O | C6H14O |
Структурная формула | | | |
Молярная масса, г/моль | 88,15 | 102,18 | 102,18 |
Плотность при 20 °C, г/см3 | 0,74 | 0,7364 | 0,764 |
Температура, °C | | | |
Кипения | 55,2 | 69 - 71 | 86,3 |
Замерзания | -108,6 | -94 | -80 |
Октановое число, определенное исследовательским методом | 115 - 135 | 115 - 120 | 98 - 112 |
Октановое число, определенное моторным методом | 100 - 101 | 98 - 102 | 94 - 100 |
Давление насыщенных паров при 20 °C, кПа | 27,1 | 29,8 | 9 |
Теплота сгорания, МДж/кг | 35,1 | - | 37 |
Процесс производства МТБЭ основан на реакции взаимодействия изобутилена и метанола. Реакция протекает в мягких условиях (температура 50 - 80 °C, давление 4 - 12 атм) в присутствии катализатора. Принципиальная технологическая схема получения МТБЭ по технологии разработанной ОАО НИИ "Ярсинтез" представлена на
рисунке 2.77 и в
таблице 2.56. В качестве сырья используют углеводородную фракцию C
4 с содержанием изобутилена до 60% масс и метанол высшего сорта.
Рисунок 2.77 - Принципиальная технологическая схема
получения МТБЭ
Таблица 2.56
Описание технологического процесса получения оксигенатов
N этапа | Входной поток | Этап процесса | Выходной поток | Основное технологическое оборудование |
1 | Углеводородная фракция C4 | Частичное каталитическое превращение исходного сырья | Непрореагировавшие исходные компоненты и эфир | Полый цилиндрический реактор испарительно-адиабатического типа |
Спирт |
2 | Непрореагировавшие исходные компоненты и эфир | Каталитическая ректификация | Товарный эфир | Реакционно-ректификационный аппарат |
Смесь бутан-бутиленовой фракции и спирта |
3 | Смесь бутан-бутиленовой фракции и спирта, фузельная вода | Разделение фракции C4 и спирта | Углеводородная фракция C4 | Колонна отмывки бутан-бутиленовой фракции от спирта |
Водный раствор спирта |
4 | Водный раствор спирта | Ректификация спирта | Спирт | Ректификационная колонна |
Фузельная вода |
Исходные компоненты предварительно смешиваются в заданном соотношении и поступают в реактор испарительно-адиабатического типа Р-1, в котором происходит синтез основного количества эфира. Так как реакция взаимодействия изобутилена с метанол является экзотермической, то снятие тепла в реакторе осуществляется за счет испарения части реакционной массы, этот процесс контролируется давлением в реакторе. Реактор Р-1 представляет собой полый цилиндрический аппарат, заполненный катализатором. Температура на входе в реактор составляет 30 - 45 °C, а на выходе 70 - 80 °C. Реакционная масса выводиться с верха реактора Р-1 двумя потоками: в паровой и жидкой фазе, которые направляются в реакционно-ректификационный аппарат К-3, имеющий три зоны:
- верхнюю ректификационную зону (для отделения непрореагировавших углеводородов C4 от метанола и эфиров);
- среднюю реакционно-ректификационную зону, заполненную катализатором (для синтеза эфиров и их вывода из зоны реакции);
- нижнюю ректификационную зону (для отделения МТБЭ от углеводородов C4 и метанола).
Использование процесса каталитической ректификации позволяет обеспечить практически полную конверсию сырья за счет исключения термодинамических ограничений путем непрерывного вывода целевого продукта из зоны реакции, проводить процесс при более низком давлении и более эффективно использовать тепло реакции для проведения процессов ректификации непосредственно в реакторе, снижая энергоемкость процесса, упростить аппаратное оформление и значительно сократить металлоемкость процесса.
Реакционная масса из реактора Р-1 поступает в аппарат К-3 под слой катализатора. Катализатор в аппарате К-3 расположен в виде трех слоев на опорно-распределительных тарелках специальной конструкции. Наверх катализатора в К-3 подается метанол. Сверху аппарата К-3 отбирается бутан-бутиленовая фракция, которая подается в колонну К-4 водной отмывки C4-фракции от содержащегося в ней метанола. Реакционно-ректификационный аппарат, представленный в данном описании как единый аппарат К-3, может быть конструктивно выполнен и в другом материальном оформлении, а именно с организацией всех трех зон в разных аппаратах или в любом другом сочетании двух зон в одном аппарате. Кубовый продукт колонны К-3 - товарный эфир - выводится с установки. В верхнюю часть колонны К-4 подается вода. Сверху колонны К-4 отбирается отмытая углеводородная фракция, которая возвращается на стадию дегидрирования. Промывная вода со спиртом из куба колонны К-4 подается в качестве питания в колонну К-5, предназначенную для отгонки спирта от воды. Обогрев колонны К-5 осуществляется водяным паром через выносной кипятильник. В случае использования метанола, спирт, отбираемый с верха колонны К-5, возвращается в емкость со свежим метанолом. В случае использования этанола, отогнанный спирт направляется на узел абсолютирования этанола для удаления воды. Фузельная вода из куба колонны К-5 подается в верхнюю часть колонны К-4.
Принципиальная схема получения ТАМЭ, такая же, как и в случае получения МТБЭ. При производстве ТАМЭ в качестве сырья используют углеводородную фракцию C4 и этанол.
В промышленных процессах синтеза МТБЭ и ТАМЭ в качестве катализаторов получили распространение сульфированные ионообменные смолы. В качестве полимерной матрицы используются различные полимеры:
- поликонденсационные (фенолформальдегидные);
- полимеризационные (сополимер стирола с дивинилбензолом);
- фторированный полиэтилен;
- активированное стекловолокно;
- другие.
В процессе, разработанном в ОАО НИИ "Ярсинтез" используются ионитные формованные катализаторы КИФ и КУ-2ФПП
(таблица 2.57).
Таблица 2.57
Катализаторы, используемые в промышленных процессах
получения МТБЭ/ТАМЭ.
Показатели | КУ-2ФПП | КИФ |
Марка А | Марка А1 | Марка А2 | Марка А1 | Марка А2 |
Внешний вид | Гранулы в форме цилиндров | Гранулы в форме колец | Гранулы в форме цилиндров |
Гранулометрический состав, мм | |
- диаметр гранул | 6 - 10 | 9 - 13 | 11 - 16 | 5 - 8 | 2,5 - 4,0 |
- длина | 6 - 15 | 8 - 15 | 10 - 20 | 5 - 15 | 3 - 15 |
- диаметр отверстия | - | 3 - 6 | 6 - 9 | - | - |
- толщина стенки, не менее | - | 2,0 | 2,5 | - | - |
Полная статическая обменная емкость, мг-экв/г, не менее | 2,5 | 2,5 | 2,5 | 3,5 | 3,5 |
Каталитическая активность, %, не менее | 55 | 55 | 55 | 70 | 75 |
Насыпная плотность, не более, г/см3 | 0,6 | 0,6 | 0,6 | 0,75 | 0,75 |
Массовая доля влаги, не более, % | 30 | 30 | 30 | 30 - 60 | 30 - 60 |
В связи с повышенной коррозионной агрессивностью используемого катализатора реактор Р-1, реакционную и нижнюю ректификационную зоны реакционно-ректификационного аппарата рекомендуется выполнить из нержавеющей стали марки 12Х18Н10Т. Остальное технологическое оборудование выполняется из углеродистой стали.
2.19 Установки переработки сероводорода
Процесс Клауса
Сероводород, выделяемый из технологических газов термогидрокаталитических процессов нефтепереработки, перерабатывают на заводах в элементную серу.
Самым распространенным промышленным способом получения серы из технологических и природных газов является процесс Клауса, осуществляемый в две стадии:
- термическая стадия - высокотемпературное сжигание сероводорода в топочной части реактора при подаче стехиометрического количества воздуха. В ходе протекающих химических реакций выделяется значительное количество теплоты, которое необходимо утилизировать перед второй стадией процесса, и расходуется до 70% сероводорода;
- каталитическая стадия, проводимая на активном оксиде алюминия при 200 - 300 °C в две ступени, позволяет довести конверсию сероводорода до 95%. Катализаторы - оксид алюминия, бокситы, диоксид титана.
В ходе процесса Клауса образуются три модификации серы - S2, S6 и S8. Жидкая сера представлена в основном модификацией S8.
Для устойчивого горения кислого газа с содержанием сероводорода менее 50% об. необходимы специальные меры (подогрев, обогащение воздуха кислородом и т.п.). Избыток CO2 более 30% об. дестабилизирует горение газа, увеличивает расход теплоты на его нагрев и способствует образованию сероуглерода (CS2) и сульфооксида углерода (COS). При содержании в газе углеводородов более 5% об. интенсивно образуются смола и сажа, портящие цвет и качество серы. Допустимое содержание паров воды в газе - до 5% об.
Оптимальная температура, способствующая максимальной степени конверсии на термической ступени, - 1100 - 1300 °C. На каталитической ступени имеет место обратная зависимость степени конверсии от температуры: конверсия повышается с понижением температуры; нижний температурный предел ограничен точкой росы, который в зависимости от содержания серы варьируется в интервале от 115 до 180 °C. На практике с целью исключения конденсации серы в порах катализатора температуру каталитической ступени процесса поддерживают на уровне 210 - 220 °C. Давление поддерживают на уровне 0,12 - 0,17 МПа. Повышение времени контакта увеличивает выход серы на обеих ступенях процесса. Эффективно работающие конденсаторы-коагуляторы снижают потери серы с хвостовыми газами, что способствует росту конверсии.
Активность катализатора, его устойчивость к сульфатации и способность ускорять реакции гидролиза COS и CS2 также определяют эффективность процесса. На установках используют оксид алюминия со средним сроком службы 4 года.
При концентрации сероводорода в кислом газе выше 50% об. используют прямоточный процесс Клауса - пламенный способ. По этому способу весь кислый газ подается на сжигание в печь-реактор термической ступени установки Клауса, выполненную в одном корпусе с котлом-утилизатором. В топке печи-реактора температура достигает 1100 - 1300 °C, и выход серы - 70 - 75%. Дальнейшее превращение сероводорода в серу осуществляется в две-три ступени на катализаторах при температуре 220 - 260 °C. После каждой ступени пары образовавшейся серы конденсируются в поверхностных конденсаторах. Теплота, выделяющаяся при горении сероводорода и конденсации паров серы, используется для получения пара среднего и низкого давления. Выход серы в этом процессе достигает 96 - 97%.
Схема установка прямоточного процесса Клауса представлена на
рисунке 2.78.
1 - сепаратор; 2 - барабан первого котла;
3, 4 - каталитические реакторы первой и второй ступеней;
5 - печь - реактор; 6, 7 - печи подогрева технологического
газа; 8 - печь дожига и дымовая труба; 9 - установка
доочистки хвостовых газов; 10 - экономайзер; 11 - серная
яма; 12, 13, 15 - коагуляторы серы; 14, 16 - конденсаторы
серы; 17 - воздуходувка; 18 - емкость горячей воды;
19 - насос;
I - кислый газ; II - воздух; III - пар низкого давления;
IV - пар среднего давления; V - продукты реакции;
VI - жидкая сера; VII - отходящие газы; VIII - химически
очищенная вода; IX - горячая вода для питания котлов
Рисунок 2.78 - Технологическая схема процесса Клауса
Кислый газ сжигается в печи-реакторе 5, причем кислород воздуха подается в топку в количестве, необходимом для протекания окисления сероводорода до серы.
На термической ступени установок Клауса применяют цилиндрические реакторы, состоящие из топочной камеры и трубчатого теплообменника. В торцевой части топочной камеры расположены горелочные устройства. Основная часть сероводородного газа и воздуха обычно подается по тангенциальным каналам. В зоне смешения горение происходит в закрученном потоке. Проходя решетку из расположенного в шахматном порядке огнеупорного кирпича, продукты сгорания поступают в основной топочный объем также цилиндрической формы, но большего диаметра.
Затем продукты сгорания охлаждаются водой, проходя по трубному пространству трубчатого теплообменника, и поступают в конденсатор, откуда полученная в термической ступени сера выводится в хранилище. Технологический газ после термической ступени, содержащий непрореагированный сероводород, сернистый ангидрид, образовавшийся одновременно с серой при пламенном сжигании сероводорода, а также сульфидоксид углерода и сероуглерод (продукты побочных реакций, протекающих в реакторе), вновь подогреваются в подогревателе до 220 - 300 °C и поступают на каталитическую ступень. Каталитических ступеней бывает две или три. На выход серы большое влияние оказывают число ступеней конверсии, способ подогрева газов перед ступенями и соотношение компонентов H2S и SO2 (в соответствии со стехиометрией).
Процесс Клауса - многостадийный, энергоемкий и экологически несовершенный. Его приходится дополнять процессом доочистки отходящего газа. Наибольшее распространение получили способы, основанные на совершенствовании процесса Клауса (сероводород и диоксид серы вступают в реакцию при температуре ниже точки росы серы). Степень извлечения серы при этом достигает 99,5%.
Доочистка хвостовых газов процесса Клауса
Отходящие газы установок Клауса обычно содержат 1 - 2% H2S; 1% SO2; 0,4% COS; 0,3% CS2; 15 - 25% CO2; 30% паров H2O, а также N2 и H2. Температура отходящих газов составляет ~150 °C.
Известные способы доочистки отходящих газов процесса получения серы методом Клауса можно разделить на две группы:
1 Процессы, основанные на превращении всех сернистых компонентов или в сероводород (восстановительный процесс), или в диоксид серы (окислительный процесс), которые вновь подают на вход установки Клауса и преобразуют в серу. При этом обеспечивается общая степень извлечения серы до 99.9%.
2 Процессы, основанные на продолжении реакции Клауса, благодаря которой оставшиеся H2S и SO2 вступают во взаимодействие с образованием серы. Эти процессы являются дополнением к основным установкам и обеспечивают общую степень извлечения серы до 99.0 - 99.7%.
Наибольшее распространение в мировой промышленной практике доочистки отходящих газов приобрели процессы первой группы, поскольку для процессов второй группы степень утилизации серы сильно зависит от соотношения H2S/SO2.
К процессам первой группы относятся восстановительные (SCOT, Бивон, Селектокс, Суперклаус, MODOP и др.) и окислительные технологии (Wellman-Lord, СФГД, Конкат). К процессам второй группы - процессы, использующие катализатор в твердой (Sulfren, СВА) и в жидкой фазах.
Восстановительные технологии основаны на каталитическом восстановлении сернистых соединений в сероводород. Технологии отличаются друг от друга способами извлечения сероводорода и его последующей обработки. Степень извлечения серы с их использованием составляет 99.8%. Наиболее широкое распространение получил процесс SCOT
(рисунок 2.79).
1 - печь; 2 - реактор; 3 - колонна; 4 - абсорбер;
5 - котел-утилизатор; 6 и 7 - насосы;
I - газ, поступающий на очистку; II - газ-восстановитель;
III и VI - очищаемый газ; IV - пар низкого давления;
V - вода; VII - очищенный газ; VIII - амин после стадии
регенерации; IX - частично насыщенный амин на регенерацию
Рисунок 2.79 - Схема доочистки газа Shell, процесс SCOT
Отходящие газы установки Клауса смешивают с водородсодержащим газом и нагревают в печи (1) до температуры 280 - 300 °C. Нагретые газы подают в реактор гидрирования (2), где сернистые соединения, включая сероуглерод и серооксид углерода, восстанавливаются до сероводорода. Далее газ охлаждают в котле-утилизаторе (5) до температуры 165 °C и в колонне (3) до температуры 40 °C. Охлажденный газ поступает в абсорбер (4), орошаемый раствором третичного амина, где происходит селективное извлечение сероводорода. Содержание сероводорода в очищенном газе составляет 0.01 - 0.04% об. Из абсорбера (4) очищенный газ подают на каталитическое или термическое сжигание. Полученный в процессе регенерации раствора амина сероводород поступает обратно на установку Клауса.
Процесс SCOT осуществляется в непрерывном режиме.
Основным достоинством SCOT-процесса является независимость его эффективности от изменения состава газа, подаваемого на установку SCOT. Недостатками процесса являются высокая капиталоемкость, энергоемкость и дополнительный расход химреагентов.
Другим распространенным видом доочистки хвостовых газов является процесс Бивон, принцип которого также заключается в гидрировании всех сернистых соединений в сероводород. Отличительной от процесса SCOT является последняя стадия, где вместо аминовой промывки применяется окислительная промывка, в результате которой извлекается элементная сера. Далее твердая сера фильтруется, промывается и направляется на смешение с серой, полученной на установке Клауса. Степень извлечения серы по процессу Бивон составляет 99.9%.
Переработка сероводорода методом мокрого катализа
Сероводород, выделяемый из технологических газов термогидрокаталитических процессов нефтепереработки, перерабатывают в серную кислоту. Процесс получения серной кислоты методом мокрого катализа состоит из следующих основных стадий:
- получение сернистого ангидрида сжиганием сероводорода в топке котла-утилизатора. Сжигание сероводорода в топочной части котла-утилизатора при подаче стехиометрического количества воздуха с образованием сернистого ангидрида (серы диоксид) - SO2 и паров воды. В ходе протекающих химических реакций выделяется значительное количество теплоты;
- окисление сернистого ангидрида в контактном аппарате.
При производстве серной кислоты методом мокрого катализа сернистый ангидрид окисляется в серный ангидрид в контактном аппарате на ванадиевом катализаторе в присутствии воды. Ванадиевые катализаторы сравнительно устойчивы, однако вследствие конденсации серной кислоты контактная масса разрушается, и ее каталитическая активность теряется, поэтому температура в нем поддерживается 390 - 560 °C. В контактном сернокислотном производстве большое значение имеет начальная температура слоя контактной массы, от которой зависит длительность ее разогрева.
Температура, при которой обеспечивается быстрый разогрев до достижения оптимальных условий ведения процесса, называется температурой зажигания контактной массы. Эта температура зависит от вида катализатора, его массы и теплового эффекта реакции окисления.
Минимальная температура, при которой зажигается первый слой массы, - 380 - 400 °C. При температуре ниже 390 °C активность контактной массы уменьшается. Максимальная температура газа на выходе из I слоя контактной массы не должна превышать 600 °C, так как при более высокой температуре масса спекается и теряет активность.
Получившийся серный ангидрид соединяется с парами воды, поступающими с воздухом, и парами воды, получаемыми при сгорании сероводорода. В результате реакций образуется газообразная концентрированная серная кислота, конденсирующаяся в WSA-конденсаторах.
Для снижения выбросов сернокислотного тумана на установках производства серной кислоты применяются блоки управления туманами (БУТ). Назначение БУТ - минимизировать выбросы сернокислотного тумана с установки WSA путем добавления в технологический газ определенных количеств частиц оксида кремния (SiO2) перед входом в конденсатор. Частицы служат в качестве ядер, на которых может расти капля остаточной серной кислоты до размеров, позволяющих ее выделить из чистого отходящего газа на выходе из конденсатора WSA. Создавая точно отрегулированное количество ядер конденсации в технологическом газе, в конденсаторе серной кислоты удается подавить образование сернокислотного тумана.
Схема установки производства серной кислоты методом мокрого катализа представлена на
рисунке 2.80.
1 сепаратор, 2, 3 - котел, 4 - контактный аппарат,
5 - газоохладитель, 6 - конденсатор; 7 - дымовая труба;
8 - насос питательной воды; 9, 10 - воздуходувки;
11 - насос откачки кислоты;
I - сероводород; II - питательная вода; III - воздух;
IV - сернистый ангидрид; V - водяной пар; VI - серный
ангидрид; VII - парообразная серная кислота;
VIII - серная кислота
Рисунок 2.80 - Схема установки производства серной кислоты
методом мокрого катализа
Сероводород сжигается в котлах 2, 3. Кислород подается в топки в количестве, необходимом для протекания окисления сероводорода до сернистого ангидрида.
Образовавшийся сернистый ангидрид поступает в контактный аппарат 4. Контактный аппарат представляет собой цилиндрический сосуд с четырьмя слоями ванадиевого катализатора, на котором происходит окисление сернистого ангидрида в серный в присутствии паров воды. Для окисления и снятия избытка тепла перед каждым слоем подается холодный воздух.
Газовая смесь из контактного аппарата по газоходу направляется в охладитель газа 5 для снижения температуры смеси до температуры 265 - 288 °C. При охлаждении газа, содержащего SO3, в охладителе Е-104 (Е-204) происходит реакция гидратации SO3 с получением парообразной серной кислоты. Побочным продуктом является пар высокого давления.
Получившаяся в результате охлаждения парообразная серная кислота направляется в конденсатор 6. Конденсатор состоит из модулей, каждый из которых содержит магазин из стеклянных трубок. Внутри каждой трубки имеется стеклянная спираль, состоящая из 3 - 4 частей. На верхнем конце каждой трубки установлен воздушный фильтр. Трубки закрепляются тефлоновыми манжетами в верхней части и могут легко перемещаться благодаря свободному нижнему концу. Серная кислота конденсируется на охлажденной воздухом поверхности стекла и стекает вниз навстречу потоку горячего газа. Полученная кислота имеет температуру приблизительно 250 °C и концентрацию около 98%. Сконденсированная серная кислота стекает вниз по трубкам в футерованную ванну, из нее поступает на прием насоса 11 для откачки потребителям. Очищенный от кислоты поток уходит с верха конденсатора в дымовую трубу 7.
2.20 Установки получения водорода
2.20.1 Адсорбционное концентрирование водорода
Процесс адсорбционного концентрирования водорода реализован в технологии короткоцикловой адсорбции при переменном давлении.
Короткоцикловая адсорбция основана на физическом явлении адсорбции - поглощении при высоком давлении твердым адсорбентом примесей, содержащихся в водородсодержащем газе при прохождении его через слой адсорбента с последующей десорбцией поглощенных "примесей" при сбросе давления и продувке противотоком чистым водородом (регенерация адсорбента).
Процесс осуществляется в адсорберах, находящихся на различных заранее заданных стадиях рабочего цикла, что позволяет получать очищенный водород с непрерывным расходом и давлением, близким к исходному давлению сырьевого ВСГ.
Для получения чистого водорода фаза адсорбции должна быть закончена до полного заполнения пор адсорбента примесями. Чтобы получить непрерывный поток очищенного водорода, поток исходного ВСГ должен быть переключен на другой адсорбер, в котором находится регенерированный адсорбент. Это осуществляется автоматически системой управления короткоцикловой адсорбции (КЦА).
Технологический процесс на блоке КЦА можно разделить на три этапа:
1) подготовка сырьевого газа для очистки;
2) концентрирование водорода - адсорбционная очистка в блоке PSA с получением основного продукта - водорода с концентрацией не ниже 99,5% об.;
3) сброс отдувочных газов в топливную сеть завода.
Подготовка сырьевого газа заключается в смешении в коллекторе отдуваемых с установок НПЗ водородсодержащих газов, отделении углеводородного конденсата в буферной емкости и стабилизации давления и расхода ВСГ на входе в адсорберы.
Адсорбция - процесс выделения при рабочем давлении примесей из водородсодержащего газа во время его прохождения через слой адсорбента, размещенного в адсорберах. Для отделения водяных паров используется силикагель, помещаемый в I (нижний) слой; для отделения углеводородов C2+ используется аморфный алюмосиликат или цеолит, помещаемый во II слой; для отделения метана используется активированный уголь, помещаемый в III верхний слой.
Адсорбция проводится в одном из шести адсорберов, находящимся в данный момент в рабочем цикле. Адсорберы работают в шахматном порядке. Неочищенный сырьевой газ проходит через адсорбер в направлении снизу вверх, при этом осуществляется избирательная адсорбция: воды и углеводородов.
Водород высокой чистоты выходит с верха адсорбера и направляется в коллектор водород-продукта.
Регенерация - процесс десорбции (удаления) примесей с поверхности адсорбента - проводится в четыре стадии:
I Понижение давления в адсорбере прямотоком (по направлению потока сырьевого газа - снизу вверх), при котором водород из этого адсорбера используется для подъема давления и продувки других адсорберов.
II Понижение давления в адсорбере противотоком, при котором удаляется основная часть поглощенных "примесей". Это фаза быстрой отдувки.
III Продувка адсорбера противотоком при низком давлении чистым водородом для десорбции остаточных "примесей".
IV Повышение давления в адсорбере противотоком за счет поступления газа из других адсорберов, которые находятся в стадии понижения давления, и затем из коллектора водорода.
Примеси, отдуваемые из адсорберов при регенерации, представляют собой углеводородные газы, которые усредняются по составу в емкости сбросного газа. При этом также сглаживаются пульсации давления. Отдувочный газ направляется или в топливную сеть завода, или на сжигание в качестве топливного газа.
Четырехадсорберный вариант технологической схемы установки адсорбционного концентрирования водорода изображен на
рисунке 2.81.
1 - 4 - адсорбер;
I - сырьевой водородсодержащий газ;
II - водород; III - углеводородный газ
Рисунок 2.81 - Технологическая схема четырехадсорберной
установки концентрирования водорода методом КЦА
2.20.2 Получение водорода паровой конверсией
Установка получения водорода методом парового риформинга природного газа предназначена для обеспечения водородом установок гидрогенизационных процессов, в частности гидрокрекинга, изомеризации гидродепарафинизации. В состав установки входят следующие основные технологические блоки
(рисунок 2.82):
- блок компримирования природного газа с очисткой от сернистых соединений на кобальтмолибденовом катализаторе и дальнейшим удалением H2S на ZnO, включающий сырьевой дожимной компрессор, реактор гидроочистки и два реактора с оксидом цинка;
- печь для проведения парового риформинга природного газа;
- среднетемпературная конверсия CO, включающая конвертер и систему охлаждения технологического газа;
- адсорбционная очистка технологического газа, включающая блок КЦА;
- блок подготовки котловой воды и система пара высокого давления.
1 - турбокомпрессор; 2 - печь; 3, 4 - реактор очистки
от серосодержащих соединений; 5 - паровой барабан
котла-утилизатора; 6 - конвекционная секция печи;
7 - трубчатый реактор риформинга; 8 - испаритель
котла-утилизатора; 9 - реактор конверсии CO; 10 - сепаратор;
11 - блок короткоцикловой адсорбции;
I - сырье; II - водородсодержащий газ; III - воздух;
IV, V - химически очищенная вода; VI - водяной пар;
VII - вода; VIII - водород; IX - топливо
Рисунок 2.82 - Принципиальная технологическая схема
установки получения водорода паровой конверсией
углеводородного газа
Основной продукцией установки является водород высокой чистоты для установок гидрогенизационных процессов. Другим продуктом установки является водяной пар высокого давления.
Очистка природного газа от сернистых соединений
Органические соединения серы являются ядами для катализаторов парового риформинга, поэтому природный газ должен быть очищен от них для предотвращения отравления катализатора парового риформинга.
Очистка природного газа от сернистых соединений производится в две стадии:
- на первой стадии проводится гидрирование органических сернистых соединений на кобальтмолибденовом катализаторе при температуре 350 - 400 °C в присутствии 2 - 5% водорода в пересчете на сырье;
- на второй стадии производится очистка природного газа от H2S хемосорбцией на оксиде цинка. Хемосорбция является необратимой реакцией, поэтому после насыщения хемосорбент подлежит замене.
Паровой риформинг
Реакции парового риформинга метана в смеси с водяным паром проходят на никелевом катализаторе. Основные проблемы риформинга связаны с содержанием в газе тяжелых углеводородов, так как тип катализатора и условия работы паровой конверсии выбраны и рассчитаны на то, что сырьем служат легкие углеводороды. Повышенное содержание тяжелых углеводородов в сырье при их разложении приведет к усиленному отложению кокса на катализаторе, а это вызовет, кроме прочего, увеличение перепада давления в реакционных трубках печи.
Конверсия оксида углерода
Цель среднетемпературной конверсии CO в CO2 - максимальный сдвиг реакции в сторону образования водорода и диоксида углерода.
Среднетемпературная конверсии CO протекает при температуре 330 - 350 °C на катализаторе, состоящем из оксидов железа и хрома с присадкой меди.
Адсорбционная очистка
Очистка технологического газа до товарного водорода осуществляется адсорбционным методом на блоке КЦА.
Принципиальная технологическая схема установки получения водорода паровой конверсией углеводородного газа представлена на
рисунке 2.82. Сырьем установки получения водорода служит природный газ. Природный газ поступает в приемный сепаратор и далее на прием сырьевого дожимного компрессора, где компримируется до давления 3,04 МПа, затем смешивается с водородом. Он направляется в подогреватель, где нагревается паром низкого давления до температуры 100 °C, подается в конвекционные змеевики печи П-1, где нагревается до 370 °C и поступает в реактор обессеривания Р-1. В реакторе происходит удаление из природного газа органических соединений серы на кобальтмолибденовом катализаторе с конверсией их в H
2S. Прошедший гидрообессеривание природный газ поступает на очистку от сероводорода в реакторы десульфуризации Р-2 (не менее двух аппаратов), где происходит поглощение сероводорода оксидом цинка. Обвязка реакторов выполнена таким образом, что они могут работать последовательно, параллельно, и также могут меняться местами. Предусмотрена возможность замены оксида цинка в одном реакторе без остановки установки. Очищенный от органических соединений серы и сероводорода природный газ поступает в тройник смешения, где смешивается с паром высокого давления и последовательно проходит конвекционные змеевики печи П-2. Парогазовая смесь подогревается в змеевиках конвекционной камеры печи до температуры 540 °C и поступает в реакционные трубы печи углеводородного риформинга, где на никелевом катализаторе при температуре 800 - 860 °C протекают реакции паровой конверсии метана в H
2, CO и CO
2. Для нормального протекания процесса углеводородного риформинга и предотвращения коксования катализатора необходимо поддерживать мольное соотношение пар: углерод выше стехиометрического, но не ниже 3,0. После печи углеводородного риформинга реакционный газ с температурой 800 - 860 °C и давлением 2,27 МПа поступает в охладитель технологического газа И-1, где охлаждается до температуры 300 - 340 °C, теплота отходящих газов реакции используется для выработки пара высокого давления. Пройдя охладитель, реакционные газы с температурой 300 - 340 °C и давлением 2,22 МПа поступают в высокотемпературный конвертер Р-4, где на железохромовом катализаторе происходит конверсия оксида углерода. Конверсия оксида углерода протекает с выделением тепла, и температура на выходе из него повышается до 420 °C.
Конвертированный газ из Р-4 проходит через трубный пучок рибойлера, где отдает тепло на нагрев и частичное испарение технологическому конденсату. Далее реакционные газы поступают в теплообменник, где, охлаждаясь, подогревают питательную воду, поступающую в барабан котла Е-1, затем они охлаждаются в теплообменнике, подогревая обессоленную воду, поступающую в деаэратор. Охлажденные реакционные газы поступают в сепаратор С-1, где происходит выделение из них частично сконденсированного конденсата технологического водяного пара. Газовая фаза из сепаратора направляется на охлаждение в воздушный и водяной холодильник, где доохлаждается оборотной водой до температуры 34 °C и поступает на установку адсорбционной очистки КЦА, где происходит разделение реакционного газа на 99,9% водород и отходящий газ, используемый в качестве компонента топливного газа печи. Процесс адсорбционного разделения реакционного газа на блоке КЦА основан на принципе поглощения примесей на адсорбенте при высоком давлении и десорбции их при низком давлении с последующей продувкой чистым водородом, поэтому процесс называется адсорбцией при переменном давлении. Установка состоит из адсорберов, емкости усреднения состава отходящего газа, комплекта отсекающих клапанов и системы управления. Установка работает в автоматическом режиме с шестью действующими адсорберами.
2.21 Установки деасфальтизации остатков растворителями
Процесс деасфальтизации предназначен для удаления из нефтяных остатков смолисто-асфальтеновых веществ и полициклических ароматических углеводородов с повышенной коксуемостью и низким индексом вязкости путем использования неполярных растворителей. Целевым продуктом процесса является деасфальтизат, используемый для производства остаточных базовых масел, а также в качестве сырья процессов гидро- и каталитического крекинга. Побочный продукт - асфальт (битум деасфальтизации) - служит сырьем для приготовления товарных битумов различных марок и является компонентом котельных топлив.
2.21.1 Деасфальтизация остатков пропаном (бутаном)
Промышленные установки деасфальтизации остаточного сырья могут быть одно- и двухступенчатыми. При переработке гудронов по двухступенчатой схеме получают два деасфальтизата разной вязкости; их суммарный выход больше, чем деасфальтизата, вырабатываемого из того же сырья на одноступенчатой установке. Эксплуатируются установки мощностью по сырью от нескольких сотен до нескольких тысяч тонн в сутки. На высокомощных установках деасфальтизацию ведут в двух и более параллельно действующих колоннах.
Наиболее эффективными считаются установки двухступенчатой деасфальтизации
(рисунок 2.83), которые отличаются от одноступенчатых установок еще одной последовательно работающей колонной. На многих установках имеется колонна щелочной очистки пропана. Удаляя щелочным раствором сероводород из циркулирующего на установке пропана, уменьшают коррозионный износ аппаратов и трубопроводов. Во избежание прогара труб змеевиков печи очень важно обеспечить непрерывное поступление в них достаточного количества этого раствора.
1, 10, 13, 17, 22, 24 - насосы; 2 - паровой подогреватель;
3, 4 - деасфальтизационные колонны; 5, 6, 7 - испарители; 8,
11, 18, 25, 26 - холодильники; 9, 12 - емкости; 15,
20 - колонны; 16 - печь; 19 - теплообменник; 14, 21,
23 - отпарные колонны; 27 - конденсатор смешения;
28 - компрессор;
I - сырье; II - пропан; III - деасфальтизат первой ступени;
IV - деасфальтизат второй ступени; V - асфальт;
VI - водяной пар; VII - вода
Рисунок 2.83 - Технологическая схема двухступенчатой
деасфальтизации гудрона пропаном
Располагая двумя деасфальтизатами разной вязкости (при 100 °C: на I ступени - от 18 до 23 мм2/с, на II ступени - более 40 мм2/с), можно расширить ассортимент товарных остаточных масел. В колонне деасфальтизации II ступени поддерживают меньшие температуру и давление, чем в колонне I ступени; кратность же пропана к сырью для II ступени значительно больше.
Потери технического пропана на промышленных установках деасфальтизации равны 2 - 4 кг/т перерабатываемого гудрона. Расход топлива, сжигаемого в топке печи, составляет (в зависимости от качества сырья, глубины его деасфальтизации, содержания пропана в битумном растворе, вида топлива и т.д.) 15 - 30 кг/т гудрона. Для установок деасфальтизации характерен большой расход водяного пара, доля затрат на пар достигает нередко 50% от общей суммы эксплуатационных расходов. На некоторых установках паровой привод сырьевого насоса заменен на электрический, а паровые испарители пропана заменены на аппараты с огневым нагревом.
Деасфальтизация остатков пропаном со сверхкритическим узлом регенерации растворителя
Разработаны различные варианты технологического оформления процесса деасфальтизации нефтяного остатка со сверхкритическим узлом регенерации растворителя совместно с двухступенчатой инжекторной системой компримирования газов низкого давления, что снижает энергозатраты и количество металлоемкого оборудования и повышает гибкость технологического процесса. Двухступенчатая инжекторная система компримирования потока газообразного растворителя низкого давления позволяет организовать абсорбционную очистку растворителя от сероводорода, который образуется при регенерации растворителя из асфальтового раствора за счет высокотемпературного нагрева потока в печи и концентрируется в растворителе.
Принципиальная технологическая схема такой установки представлена на
рисунке 2.84.
1 - емкость свежего сырья; 2, 10, 11, 17, 19, 28 - насосы;
3 - смеситель; 4 - экстракционная колонна; 5, 12, 13,
29 - теплообменники; 6 - печь; 7, 15 - испарители;
8, 16 - каплеотбойники; 9, 18 - отпарные колонны;
14 - сверхкритический сепаратор; 20 - конденсатор смешения;
21, 24 - струйные компрессоры; 22, 25, 26 - холодильники;
23 - колонна аминовой очистки газа;
27 - емкость сжиженного растворителя;
I - гудрон; II - водяной пар; III - рецикл; IV - вода;
V - свежий МДЭА; VI - пропан; VII - асфальт;
VIII - деасфальтизат; IX - насыщенный МДЭА на регенерацию
Рисунок 2.84 - Технологическая схема установки
деасфальтизации гудрона со сверхкритическим узлом
регенерации растворителя
В результате реализации данной технологии из состава обычной установки деасфальтизации исключаются два испарителя, поршневой двухступенчатый компрессор.
Для случая пропановой деасфальтизации новая схема дает около 40% экономии энергоресурсов по сравнению с обычной схемой.
2.22 Установки селективной очистки масляного сырья
растворителями
Под масляным сырьем понимают масляные вакуумные фракции и деасфальтизат. Селективная очистка масляного сырья предназначена для удаления с помощью растворителей из очищаемого сырья полициклических ароматических углеводородов, смолисто-асфальтовых веществ и гетероатомных соединений с целью повышения индекса вязкости, стабильности к окислению и снижения коксуемости полученного рафината. Побочным продуктом селективной очистки является экстракт, используемый как компонент котельных топлив или как ценное сырье для производства кокса, битумов, технического углерода, резинотехнических изделий (пластификатор каучуков и резин) и других целей.
Основными промышленными растворителями селективной очистки являются фенол, фурфурол и N-метилпирролидон.
Очистка масляного сырья избирательными растворителями включает экстракцию компонентов сырья растворителем с образованием двух фаз в аппаратах непрерывного действия; непрерывную регенерацию растворителя из рафинатного и экстрактного растворов, осуществляемую нагревом рафинатного и экстрактного растворов, отгонкой растворителя из растворов, обезвоживанием растворителя.
2.22.1 Селективная очистка масляного сырья фенолом
Фенол хорошо растворяет ароматические углеводороды с короткими боковыми цепями, полициклические соединения, и смолы, молекулы которых обогащены ароматическими циклами. Азотсодержащие соединения полностью переходят в экстракт. В зависимости от качества сырья и условий очистки содержание серы в результате очистки фенолом снижается на 30 - 50%.
В заводской практике растворяющую способность фенола уменьшают добавлением к нему воды, однако при этом снижается его избирательность. С увеличением обводненности фенола повышается выход рафинатов, но ухудшается их качество.
Технологическая схема установки селективной очистки масляного сырья фенолом представлена на
рисунке 2.85.
1, 6, 7, 23 - насосы; 2, 3, 4, 8, 9, 11, 24, 25, 26,
29 - теплообменники; 5 - абсорбер; 10 - экстракционная
колонна; 12, 14, 27 - емкости; 13, 28 - конденсаторы
воздушного охлаждения; 15, 20 - печи; 16 - рафинатная
испарительная колонна; 17 - рафинатная отпарная колонна;
18 - кипятильник; 19 - сушильная колонна; 21 - испарительная
колонна; 22 - отпарная колонна;
I - сырье; II - сухой фенол; III - рафинат; IV - экстракт;
V - рафинатный раствор; VI - экстрактный раствор; VII - пары
сухого фенола; VIII - смесь паров фенола и воды; IX - пары
азеотропной смеси фенола и воды; X - фенольная вода;
XI - водяной пар
Рисунок 2.85 - Принципиальная технологическая схема
установки селективной очистки масляного сырья фенолом
Двухблочная установка селективной очистки фенолом
Особенностью двухблочной укрупненной установки является наличие двух самостоятельных блоков экстракции и регенерации фенола из рафинатного раствора, позволяющих одновременно перерабатывать сырье двух видов (дистиллятное и остаточное или два разных дистиллята). Блок регенерации фенола из экстрактных растворов - общий. Экстрактные растворы снизу обеих экстракционных колонн поступают на прием одного насоса, которым смесь подается в блок регенерации. Для абсорбции фенола из паров азеотропной смеси установлен двухступенчатый абсорбер. Абсорбентом в первой ступени является остаточное сырье, а во второй - часть получаемого на установке экстракта. Рециркулирующий экстракт возвращается из абсорбера в блок регенерации. Азеотропная смесь контактирует в абсорбере с остаточным сырьем.
Двухступенчатые установки селективной очистки фенолом
Наряду с одноступенчатой очисткой на нефтеперерабатывающих заводах применяют очистку масляного сырья фенолом в две ступени с целью получения: рафината, по свойствам не отличающегося от рафината одноступенчатой очистки; высокоароматизированного рафината и экстракта, используемых в качестве мягчителя шинных резин и наполнителя каучуков. Согласно принципиальной схеме процесса двухступенчатой фенольной очистки, ароматизированный продукт (экстракт I) получают при неглубокой очистке сырья в первой ступени экстракции. Рафинат первой ступени очистки обрабатывают свежей порцией растворителя во второй экстракционной колонне, в результате чего получают рафинат и вторичный экстракт (экстракт II). Качество сырья и получаемых продуктов двухступенчатой очистки фенолом деасфальтизата смеси сернистых нефтей представлено в
таблице 2.58.
Таблица 2.58
Качество сырья и получаемых продуктов двухступенчатой
очистки фенолом деасфальтизата смеси сернистых нефтей
Показатель | Деасфальтизат | Рафинат | Экстракт |
I | II |
Выход, % масс. на сырье | 100 | 66 | 15 | 19 |
Плотность | 0,914 | 0,889 | 0,995 | 0,931 |
Вязкость при 100 °C, мм2/с | 23,3 | 18,8 | 85,6 | 22,4 |
Показатель преломления,  | 1,4991 | 1,482 | 1,5525 | 1,4959 |
Коксуемость, % масс. | 1,24 | 0,47 | - | 1,22 |
Содержание серы, % масс. | 1,19 | 0,78 | 3,18 | 2,57 |
Экстракт, полученный в результате неглубокой очистки фенолом деасфальтизата в первой ступени, не содержит нафтеновых углеводородов; содержание полициклических ароматических углеводородов составляет 81,6%, смол - 11%. В экстракте второй ступени содержится значительное количество нафтеновых углеводородов (26,5%) и сравнительно мало смол (5,9%). Рафинат по групповому химическому составу не отличается от рафината одноступенчатой очистки того же сырья, но выход его ниже.
2.22.2 Селективная очистка масляного сырья фурфуролом
Технологическая схема селективной очистки масляного сырья фурфуролом представлена на
рисунке 2.86. На нефтеперерабатывающих заводах действуют как однопоточные, так и укрупненные комбинированные (двухпоточные) установки. Мощность однопоточных установок по сырью - 1000 - 1500 т/сут; укрупненных комбинированных установок - до 3000 т/сут. В качестве экстракционных аппаратов используют экстракционные колонны и роторно-дисковые контакторы.
1, 5, 10, 16, 18, 20, 22, 23, 28, 31, 33, 38 - насосы;
2, 7, 8, 9, 11, 13, 14, 21, 32 - колонны; 6 - контактор;
3 - пароподогреватель; 4, 12, 15, 17, 19, 29, 30, 35,
36 - холодильники; 16, 34, 37 - емкости; 24, 27 - печи;
25, 26 - теплообменники;
I - сырье; II - фурфурол; III - рафинат; IV - экстракт;
V - водяной пар; VI - вода
Рисунок 2.86 - Технологическая схема установки селективной
очистки фурфуролом
В отличие от однопоточной, укрупненная комбинированная установка имеет по две секции деаэрации и экстракции, две секции регенерации фурфурола из рафинатных растворов (что позволяет очищать сырье одного или одновременно двух видов) и одну секцию регенерации растворителя из экстрактных растворов. Двухпоточные установки по сравнению с однопоточными более экономичны по себестоимости продукции, повышенной производительности труда и т.д. К недостаткам укрупненных комбинированных установок следует отнести получение экстракта широкого фракционного состава в случае очистки дистиллятного сырья на одном блоке установки, а остаточного сырья - на другом, что усложняет утилизацию экстракта.
Для нейтрализации кислот, содержащихся в свежем фурфуроле, а также образующихся в процессе работы, на установке предусмотрен узел защелачивания фурфурола раствором Na2CO3.
2.22.3 Селективная очистка масляного сырья N-метилпирролидоном
Основные преимущества N-метилпирролидона по сравнению с другими растворителями: высокая растворяющая способность по сравнению с фурфуролом и фенолом; низкая токсичность; высокая селективность; более высокая стойкость к окислению и термостойкость.
Главный недостаток N-метилпирролидона - способность окисляться под воздействием кислорода с образованием продуктов окисления, вызывающих не только разложение растворителя, но и коррозию оборудования. С целью предотвращения процесса окисления растворителя на установке селективной очистки масел N-метилпирролидоном предусмотрены следующие технологические мероприятия: хранение N-метилпирролидона под азотной подушкой для предотвращения контакта растворителя с кислородом в воздухе; деаэрирование сырья перед экстракцией; нейтрализация циркулирующего растворителя с целью удаления продуктов окисления и органических кислот, поступающих вместе с сырьем; применение в оборудовании легированных металлов, менее подверженных воздействию и коррозии.
Технологическая схема установки селективной очистки масел N-метилпирролидоном приведена на
рисунке 2.87, а основные показатели процесса - в
таблице 2.59.
1 - деаэратор; 2 - экстрактор; 3 - вакуумная испарительная
колонна рафината; 4 - вакуумная отпарная колонна рафината;
5, 6, 7 - испарительные колонны экстракта; 8 - вакуумная
испарительная колонна экстракта; 9 - вакуумная отпарная
колонна экстракта; 10 - колонна осушки N-метилпирролидона;
11, 12 - печи; 13, 17, 18, 19, 20 - холодильники; 14, 15,
16, 21, 24 - теплообменники; 22, 23 - емкости;
I - сырье; II - растворитель; III - рафинат;
IV - экстракт; V - водяной пар; VI - вода
Рисунок 2.87 - Технологическая схема очистки масел
N-метилпирролидоном
Таблица 2.59
Показатели процесса очистки масляного сырья
N-метилпирролидоном
Наименование показателей | Масляный дистиллят 420 - 500 °C | Деасфальтизат |
Характеристика сырья | | |
Плотность d420, кг/м3 | 910 | 917 |
Вязкость при 100 °C, мм2/с | 9,5 | 22,0 |
Коксуемость, % масс. | - | 0,25 |
Содержание серы, % масс. | 2,02 | 1,96 |
| | |
Условия очистки | | |
Отношение N-метилпирролидона к сырью, масс.: | (1,4 - 1,9):1 | (1,4 - 2,6):1 |
Температура, °C | 54 - 66 | 72 - 76 |
вверху колонны | 49 - 60 | 67 - 73 |
| | ИС МЕГАНОРМ: примечание. Значение в последнем столбце таблицы дано в соответствии с официальным текстом документа. | |
|
внизу колонны | 1,3 - 1,4 | 0,9 - ,95 |
| | |
Характеристика рафината | | |
Выход, % масс. на сырье | 58,5 | 55,9 |
Плотность d420, кг/м3 | 875 | 885 |
Вязкость при 100 °C, мм2/с | 6,5 | 19,5 |
Коксуемость, % масс. | - | 0,32 |
Содержание серы, % масс. | 0,95 | 1,20 |
2.23 Установки сольвентной депарафинизации
Процессы депарафинизации предназначены для получения масел с требуемыми температурой застывания и низкотемпературными свойствами путем удаления из рафинатов наиболее высокоплавких (в основном парафиновых) углеводородов. Применяются процессы обычной низкотемпературной депарафинизации - для получения масел с температурой застывания от -10 до -15 °C и глубокой (низкотемпературной) депарафинизации путем кристаллизации - для получения масел с температурой застывания -30 °C и ниже, карбамидной депарафинизации, адсорбционного разделения сырья на высоко- и низкозастывающие компоненты, микробиологическим воздействием, а также гидродепарафинизации. Депарафинизации кристаллизацией подвергаются рафинаты селективной очистки дистиллятных и остаточных масляных фракций. Рафинаты селективной очистки дистиллятных масляных фракций содержат в основном твердые высокомолекулярные алканы с нормальной или слаборазветвленной цепью атомов углерода. Эти углеводороды выпадают при охлаждении в виде крупных кристаллов правильной формы. Твердый продукт, выделяемый на установках депарафинизации дистиллятных масляных фракций, называется гачем.
Наиболее распространен процесс депарафинизации с использованием полярных растворителей - низкомолекулярных кетонов, в частности метилэтилкетона и ацетона; иногда применяют метилизобутилкетон или сжиженный пропан.
2.23.1 Низкотемпературная депарафинизация рафината селективной очистки в кетон-толуольном растворе
В промышленности наиболее широкое применение нашли процессы депарафинизации в растворе низкомолекулярных кетонов (метилэтилкетона (МЭК) или ацетона) в смеси с бензолом и толуолом, а в последнее время - только с толуолом. Этот процесс проводят по двух-трехступенчатой схеме с отмывкой гача на второй ступени фильтрования при более высокой температуре. Такая схема дает возможность повысить выход депарафинированного масла и скорость фильтрования суспензии, снизить содержание масла в гаче или петролатуме по сравнению с одноступенчатым процессом.
Технологическая схема установки двухступенчатой низкотемпературной депарафинизации в кетон-толуольном растворе приведена на
рисунке 2.88. Установка состоит из двух технологических стадий: 1) кристаллизации и фильтрования; 2) регенерации растворителя из растворов депарафинированного масла и гача (петролатума).
а - отделение кристаллизации и фильтрования:
1, 16, 19, 21, 22 - насосы; 2 - пароподогреватель;
3 - холодильник; 4, 5, 12, 13, 14 - кристаллизаторы;
6, 8, 17, 18, 20, 23 - емкости; 7, 9 - фильтры;
10, 11, 15 - теплообменники,
б - отделение регенерации растворителя:
1, 5, 10, 15, 17, 21, 27, 31, 34, 40 - холодильники; 2, 8,
14, 23, 25, 37, 38, 44 - насосы; 3, 9, 43 - емкости;
4, 7, 11, 13, 16, 24, 28, 36, 41 - колонны;
6, 12, 22, 26, 29, 35, 39, 42 - пароподогреватели;
18, 19, 20, 30, 32, 33 - теплообменники;
I - сырье; II - влажный растворитель; III - обезвоженный
растворитель; IV - раствор депарафинированного масла;
V - раствор гача или петролатума; VI - аммиак;
VII - депарафинированное масло; VIII - гач или петролатум;
IX - вода; X - водяной пар
Рисунок 2.88 - Технологическая схема установки
низкотемпературной депарафинизации рафинатов
в кетон-толуольном растворе
На большинстве установок депарафинизации и обезмасливания в качестве хладагента применяют аммиак, а в последнее время - пропан, циркулирующий по замкнутой системе холодильной установки.
В зависимости от качества исходного сырья и требуемой глубины депарафинизации выход депарафинированного масла составляет обычно 65 - 85% масс. на рафинат. Ниже в
таблице 2.60 приведен справочно типичный материальный баланс двухступенчатой низкотемпературной депарафинизации рафинатов в растворе метилэтилкетон-толуол для западно-сибирских нефтей.
Таблица 2.60
Типичный материальный баланс двухступенчатой
низкотемпературной депарафинизации рафинатов в растворе
метилэтилкетон-толуол для западно-сибирских нефтей
Показатель | Дистиллятный рафинат | Остаточный рафинат |
% масс. от сырья |
Взято | | |
Сырье | 100 | 100 |
Растворитель | | |
- на разбавление | 300 | 400 |
- на промывку осадка | 100 | 100 |
Всего | 500 | 600 |
Получено | | |
Раствор депарафинированного масла | | |
- масло | 80 | 71 |
- растворитель | 320 | 411 |
Раствор гача (петролатума) | | |
- гач (петролатум) | 20 | 29 |
- растворитель | 80 | 89 |
Всего | 500 | 600 |
Данные о качестве сырья и продуктов депарафинизации представлены в
таблице 2.61.
Таблица 2.61
Данные о качестве сырья и продуктов депарафинизации
Показатель | Маловязкий рафинат | Депарафинированное масло | Средневязкий рафинат | Депарафинированное масло | Высоковязкий рафинат | Депарафинированное масло |
Вязкость при 100 °C, мм2/с | 7,6 | 8,5 | 9,8 | 11,6 | 19,3 | 21,5 |
Плотность при 20 °C, кг/м3 | 881 | 885 | 890 | 898 | 915 | 920 |
Температура застывания, °C | 38 | -16 | 42 | -16 | 48 | -18 |
Глубокая депарафинизация применяется при производстве низкозастывающих маловязких масел, таких, как авиационное (МС-8), трансформаторное, арктическое, конденсаторное и др. Этот процесс проводят в растворе кетон-толуол при температурах конечного охлаждения и фильтрования суспензий от -62 до -64 °C. Такая низкая температура охлаждения не может быть достигнута за счет испарения сжиженного аммиака, поэтому в процессе глубокой депарафинизации на конечной стадии охлаждения в качестве хладагента используют сжиженный этилен. Глубокой депарафинизации подвергаются только рафинаты низкокипящих масляных фракций, твердые углеводороды которых состоят в основном из н-алканов, образующих крупные кристаллы, что позволяет при фильтровании с достаточной полнотой отделять твердую фазу от жидкой и получать масла с температурами застывания от -45 до -55 °C.
В результате этого процесса показатели качества депарафинированного масла изменяются более резко, чем при обычной депарафинизации. Технологическая схема процесса глубокой депарафинизации аналогична схеме депарафинизации в кетон-ароматическом растворителе, за исключением того, что после регенеративных и аммиачных (или пропановых) кристаллизаторов предусмотрено охлаждение до требуемой температуры в этановых кристаллизаторах. Глубокую депарафинизацию обычно проводят с двухступенчатым фильтрованием, а иногда и с трехступенчатым, последовательно повышая температуру.
Принципиальная схема установки депарафинизации масел с использованием кристаллизатора пульсационного смешения (КСП) и печного нагрева сырья перед регенерацией представлена на
рисунке 2.89.
Рисунок 2.89 - Принципиальная технологическая схема
установки депарафинизации масел с использованием
кристаллизатора пульсационного смешения
Схема пульсационного кристаллизатора представлена на
рисунке 2.90. Кристаллизатор представляет собой вертикальную колонну 1, соединенную с пульскамерой 2 (полой цилиндрической емкостью) трубопроводом 3. Аппарат оснащен перегородками 4 с перетоками 6 и перегородками 5 с соплами 7, чередование которых образует секции. Сопла 7 выполнены в виде разрезанных по образующей патрубков, примыкающих к стенке корпуса. В месте расположения сопел, к корпусу приварены штуцеры подачи хладагента 8. Корпус 1 оснащен штуцерами ввода сырья 10 и вывода суспензии 11.
1 - корпус кристаллизатора; 2 - пульсационная камера;
3 - трубопровод; 4, 5 - перегородки; 6 - перетоки;
7 - сопла; 8 - штуцеры входа хладагента; 10 - штуцер входа
сырья; 11 - штуцер выхода суспензии; 12 - пульсатор;
I - сырье; II - хладагент; III - суспензия;
IV - импульсы инертного газа
Рисунок 2.90 - Схема кристаллизатора пульсационного смешения
Сырье 1 (рафинат), разогретое до температуры, превышающей температуру насыщения парафином, подается насосом в штуцер 10. Аппарат заполнен жидкостью до уровня штуцера выхода суспензии 11. Специальное устройство - пульсатор 12 - соединен с ресивером сжатого инертного газа и емкостью выхлопа, в которой поддерживается атмосферное давление (ресивер и емкость выхлопа на
рисунке не показаны), и пульсационной камерой 2. С заданной частотой и продолжительностью пульсатор 12 поочередно соединяет полость пульскамеры 2 с ресивером сжатого инертного газа и емкостью выхлопа, создавая в пульскамере пневматические импульсы IV (пульсацию). Уровень и размах колебаний жидкости в пульскамере 2 регулируется настройкой соответствующего режима пульсации - давления в ресивере, частоты пульсации, соотношения между продолжительностью импульса и выхлопа. При этом размах колебаний жидкости в пульскамере и частота пульсации обеспечивают заданную интенсивность перемешивания в аппарате. Перепад уровней в пульскамере и аппарате (уровни показаны на
рисунке 2.90 штрих-пунктирными линиями), определяющий отметку установки пульскамеры, рассчитывается, исходя из максимально возможного давления в системе инертного газа и гидродинамических характеристик системы пульскамера - аппарат.
Во время импульса движение вытесняемой из пульскамеры жидкости сопровождается перетоком сырьевой смеси вверх по колонне. При этом высокоскоростное течение в соплах 7 обеспечивает интенсивное перемешивание хладагента II, поступающего в штуцеры 8, в верхних частях секций. При выхлопе газа из пульскамеры происходит переток сырьевой смеси (за счет перепада уровней в колонне и пульскамере) в обратном направлении - вниз по колонне. В течение этого периода поток в соплах перемешивает хладагент II в нижних частях секций.
Конфигурация и расположение перетоков 6 и геометрические параметры секций обеспечивают создание стабильных контуров циркуляции жидкости в секциях. Сырьевой поток, движение которого вверх от секции к секции обусловлено непрерывной подачей в аппарат сырья и хладагента, охлаждается по мере разбавления; образующаяся суспензия III перетекает (во время импульса) через штуцер 11 в приемную емкость, откуда насосом подается в испарительные скребковые кристаллизаторы для доохлаждения до температуры фильтрования. Температура суспензии на выходе из кристаллизатора составляет 0 - минус 5 °C в зависимости от кратности разбавления сырья хладагентом, начальной температуры сырья и температуры хладагента. В свою очередь, эти параметры зависят от вида сырья, применяемого растворителя и определяются при разработке технологии процесса в целом.
Для создания импульсов инертного газа в пульскамере, кристаллизатор оснащается пульсационной системой
(рисунок 2.91), основным элементом которой является пульсатор. Мембранный пульсатор предназначен для преобразования непрерывного потока сжатого газа в импульсы с заданной частотой и соотношением продолжительности импульса и выхлопа.
1 - генератор сигналов управления электронный;
2, 3 - пневмораспределители с электроприводом;
4 - мембранный пульсатор; 5 - регулятор давления сжатого
воздуха (редуктор пневматический);
I - сжатый воздух системы КИП и А; II - сжатый воздух
заданного давления; III, IV - управляющие импульсы сжатого
воздуха; V, VI - выхлоп сжатого воздуха
из пневмораспределителей; VII - сжатый инертный газ
из системы питания; VIII - сжатый инертный газ заданного
давления; IX - импульсы инертного газа (в пульскамеру);
X - выхлоп инертного газа в линию дыхания
Рисунок 2.91 - Принципиальная схема включения мембранного
пульсатора
Пульсационная система включает: 1 - электронный генератор сигналов управления; 2, 3 - пневмораспределители с электроприводом; 4 - мембранный пульсатор; 5 - регулятор давления сжатого воздуха (редуктор пневматический).
Пульсационная система задает режим работы пульсатора, при котором обеспечиваются периодическая подача сжатого газа в пульсационную камеру аппарата и его сброс в линию выхлопа.
В электронном генераторе сигналов управления 1 задается время включенного состояния электромагнитных пневмораспределителей 2, 3, что определяет частоту и продолжительность управляющих пневматических сигналов, действующих на исполнительные механизмы пульсатора 4 - эластичные мембраны, перекрывающие группы сопел пульсатора в заданной последовательности. Тем самым определяется последовательность поочередного соединения линии, ведущей в пульскамеру, с линией сжатого газа и выхлопным трубопроводом, и, как следствие, частота пульсации жидкости в пульскамере и соотношение продолжительности импульса и выхлопа. Размах колебаний жидкости в пульскамере зависит от давления инертного газа, поступающего в пульсатор, и гидравлических характеристик системы пульскамера - кристаллизатор.
Сжатый воздух под давлением 150 - 250 кПа для управления пульсатором поступает к регулятору 5 от системы питания КИП и А. Давление воздуха задается на 30 - 40 кПа выше давления инертного газа в линии VIII.
2.23.2 Депарафинизация в растворе пропана
При депарафинизации в растворе сжиженного пропана существуют два варианта охлаждения раствора сырья: с хладагентом, обычно используемым на последней стадии охлаждения - аммиаком, и за счет испарения из раствора самого пропана, которое осуществляется в вертикальных или горизонтальных аппаратах, действующих попеременно. Скорость охлаждения растворов в них регулируется скоростью снижения давления. Следовательно, в данных аппаратах испарение пропана зависит от отсоса его паров, для чего на установках этого типа предусмотрены компрессоры. Необходимую кратность пропана к сырью поддерживают, непрерывно добавляя пропан по мере его испарения или добавляя охлажденный пропан в конечной стадии охлаждения.
Основным достоинством этого процесса являются его простота и экономичность, так как пропан одновременно является и растворителем, и хладагентом. Кроме того, пары пропана используют и для отдувки осадка на фильтре. Это позволяет исключить из схемы линию инертного газа. При депарафинизации пропаном вследствие малой вязкости раствора при низких температурах скорость охлаждения значительно выше, чем при использовании кетонов. В процессе охлаждения, особенно остаточного сырья, совместная кристаллизация твердых углеводородов и смолистых веществ приводит к образованию крупных дендритных кристаллов, что обеспечивает высокую скорость фильтрования - до 600 - 1000 кг/(м2·ч) по сырью из расчета на полную поверхность фильтра.
При депарафинизации дистиллятного сырья скорость фильтрования снижается в 10 - 15 раз из-за образования мелкокристаллической структуры твердых углеводородов. Повысить эффективность процесса в этом случае можно введением некоторых присадок, приводящих к образованию более крупных кристаллов. Вследствие высокой растворяющей способности пропана кратность его к сырью небольшая - от 0,8:1 до 2:1 (об.). В то же время высокая растворимость твердых углеводородов в пропане требует при депарафинизации низких температур охлаждения для достаточно полного выделения кристаллизующихся компонентов.
Принципиальная технологическая схема установки депарафинизации в растворе пропана приведена на
рисунке 2.92.
1 - сборник жидкого пропана; 2 - смеситель; 3 - паровой
подогреватель; 4, 8 - холодильники; 5 - 7 - теплообменники;
9 - промежуточная емкость для раствора сырья; 10,
11 - пропановые кристаллизаторы самоохлаждения
периодического действия, работающие попеременно;
12 - каплеотбойники; 13 - приемник суспензии петролатума;
14 - барабанный фильтр, работающий под давлением;
15 - емкость для охлажденного пропана; 16 - приемник
суспензии петролатума; 17 - приемник пропана от промывки
осадка на фильтрах; 18 - приемник раствора
депарафинированного масла: 19 - компрессор;
20 - 22 - насосы;
I - сырье; II - пропан; III - раствор сырья;
IV - охлажденный раствор сырья; V - суспензия петролатума;
VI - раствор депарафинированного масла на регенерацию
растворителя; VII - раствор от промывки осадка на фильтрах;
VIII - охлажденный пропан на разбавление лепешки петролатума
и на промывку лепешки на фильтрах, на разбавление
охлажденного раствора, на добавку к сырьевому раствору
для компенсации убыли его при самоохлаждении; IX - суспензия
петролатума после фильтра; X - раствор петролатума
на регенерацию растворителя; XI - пары пропана
на компрессию; XII - вода; XIII - водяной пар
Рисунок 2.92 - Принципиальная технологическая схема
установки депарафинизации в растворе пропана
Примерный материальный баланс депарафинизации остаточного рафината пропаном представлен справочно в
таблице 2.62.
Таблица 2.62
Типичный материальный баланс депарафинизации остаточного
рафината пропаном
Показатель | % масс. от сырья | Состав растворов, % масс. |
Взято |
Сырье | 100 | 100 |
Пропан: | | |
на разбавление | 175 | - |
на промывку осадка | 50 | - |
на разжижение осадка | 75 | - |
Всего | 400 | - |
Получено |
Раствор депарафинизаторного масла: | | |
Масло | 74 - 76 | 26 |
Пропан | 211 | 74 |
Итого | 285 | 100 |
Раствор петролатума: | | |
петролатум | 26 - 24 | 22,5 |
пропан | 89 | 77,5 |
Итого | 115 | - |
Всего | 400 | 100 |
2.23.3 Обезмасливание гача кетон-толуольным раствором, применяемое для производства парафина
Процесс обезмасливания гача и петролатума предназначен для получения парафинов и церезинов. Обезмасливание можно проводить двумя методами: депарафинизацией без применения растворителей, которая осуществляется фильтр-прессованием с последующим потением полученного гача, или депарафинизацией гача в избирательных растворителях.
Установка обезмасливания гача или петролатума избирательными растворителями
При производстве парафинов и церезинов применяется обезмасливание методом кристаллизации из растворов с избирательными растворителями, который позволяет выделять низкоплавкие парафины из низкокипящих масляных и дизельных дистиллятов без предварительной их очистки, а также обезмасливать гачи и петролатумы, полученные при депарафинизации дистиллятных и остаточных рафинатов. При этом выделяются твердые парафины с температурой плавления 45 - 65 °C и содержанием масла 2,3 - 0,5% масс. и церезины с температурой плавления 80 °C и выше, содержащие до 1% масс. масла. Этот процесс принципиально не отличается от депарафинизации рафинатов с применением растворителей и проводится на таком же оборудовании.
Наибольшее распространение в промышленности получил процесс обезмасливания в растворе кетон-ароматического растворителя, который по сравнению с депарафинизацией характеризуется более высокими температурами конечного охлаждения и фильтрования (от -10 до 25 °C), большими кратностью растворителя к сырью и содержанием кетона в смеси с ароматическим компонентом (до 65 - 75% об.; при использовании метилэтилкетона). Эффективность этого процесса зависит от тех же факторов, которые влияют на процесс депарафинизации. Процесс обезмасливания можно проводить в одну и несколько ступеней. При одноступенчатом обезмасливании сырье смешивается с растворителем, нагревается в паровом подогревателе до полного растворения, а затем постепенно охлаждается в кристаллизаторах до требуемой температуры. Суспензия твердых углеводородов поступает в вакуумные барабанные фильтры, где обезмасленный гач отделяется от раствора. Образующийся парафиновый осадок промывается холодным растворителем, отдувается от фильтровальной ткани инертным газом, срезается ножом и по наклонной плоскости опускается в желоб со шнековым транспортером. Отсюда смесь направляется в приемник, а затем - в секцию регенерации растворителя. Фильтрат от обезмасливания также поступает в секцию регенерации растворителя. При одноступенчатом процессе не удается получить парафин и церезин с низким содержанием масла, поэтому на большинстве заводов обезмасливание проводят по двухступенчатой схеме по гачу (петролатуму). Это позволяет получать глубокообезмасленные парафины с высокой температурой плавления при больших скоростях фильтрования по сравнению с одноступенчатой схемой.
На
рисунке 2.93 дана принципиальная технологическая схема кристаллизационного и фильтровального отделений двухступенчатой установки обезмасливания гача.
1 - подогреватель; 2 - холодильник; 3 - регенеративный
кристаллизатор; 4 - аммиачный кристаллизатор; 5, 7,
9 - теплообменники; 6, 8 - регенеративные кристаллизаторы
для охлаждения растворителя; 10 - аммиачный холодильник;
11 - приемник суспензии для фильтра I ступени; 12 - фильтр
I ступени; 13 - сборник раствора фильтрата I ступени;
14 - сборник суспензий парафина I ступени; 15 - приемник
суспензии для фильтров II ступени; 16 - фильтр II ступени;
17 - сборник раствора фильтрата II ступени; 18 - сборник
суспензии парафина II ступени;
I - сырье; II - растворитель; III - раствор сырья;
IV - суспензия твердых углеводородов; V - раствор фильтрата
I ступени; VI - суспензия твердых углеводородов;
VII - раствор фильтрата II ступени; VIII - суспензия
парафина II ступени; IX - раствор фильтрата I ступени
на регенерацию растворителя; X - раствор парафина
на регенерацию растворителя
Рисунок 2.93 - Принципиальная технологическая схема
кристаллизационного и фильтровального отделений установки
обезмасливания в кетон-ароматическом растворителе
Схема процесса регенерации растворителя при обезмасливании принципиально не отличается от схемы этого процесса для депарафинизации. В
таблице 2.63 приведен справочно примерный материальный баланс процесса двухступенчатого обезмасливания.
Таблица 2.63
Типичный материальный баланс процесса двухступенчатого
обезмасливания гача и петролатума
Показатель | Фракции гача | Петролатум |
350 - 420 °C | 420 - 500 °C |
Взято |
Сырье | 100 | 100 | 100 |
Растворитель | | | |
Всего | 700 | 900 | 1000 |
Получено |
Парафин-сырец | 56 | 45 | 35 |
Растворитель | 150 | 240 | 270 |
Итого | 206 | 285 | 305 |
Раствор фильтрата от обезмасливания: | | | |
фильтрат | 44 | 55 | 65 |
растворитель | 450 | 560 | 630 |
Итого | 494 | 615 | 695 |
Всего | 700 | 900 | 1000 |
<*> Включая расход растворителя на промывку осадка и его разжижения |
2.24 Установки адсорбционной очистки базовых масел
2.24.1 Технологии непрерывной адсорбционной очистки масляного сырья
Непрерывную очистку (доочистку) в движущемся слое адсорбента применяют для разных целей: доочистки масел от малых количеств полярных нежелательных веществ как завершающий процесс в поточной схеме масляного производства; глубокой очистки дистиллятного и остаточного сырья взамен селективной очистки; для получения масел узкого углеводородного состава - нафтеновых, ароматических и т.п. В случае высокой вязкости сырье разбавляется растворителем (как правило, бензином). При глубокой очистке можно получать белые масла. Соотношение адсорбент/сырье для высоковязкого сырья значительно выше (в 5 - 8 раз), чем для маловязкого. На промышленных установках непрерывной адсорбционной очистки получают трансформаторные, гидравлические и некоторые технологические масла (наполнители каучуков и мягчители для резин). Изменением расхода адсорбента можно регулировать качественные и количественные показатели адсорбции. В случае адсорбционной очистки остаточного сырья, как правило, используется предварительная неглубокая деасфальтизация. Депарафинированное масло адсорбционной очистки отличается более высоким выходом и лучшими показателями физико-химических свойств. Для непрерывной адсорбционной очистки с движущимся слоем адсорбента применяются синтетические алюмосиликатные адсорбенты - мелкосферический и молотый.
Сырьем установки непрерывной адсорбционной очистки являются маловязкие масляные дистилляты и деасфальтизаты, а продукцией - рафинаты I и II. Рафинат I представляет собой очищенный продукт, а рафинат II - десорбированный с поверхности адсорбента обессмоленный ароматизированный концентрат (ароматизированное масло). Из рафината I получают масла различной вязкости (трансформаторные, специальные электроизоляционные), из рафината II - наполнители каучука и мягчители резиновых смесей. Органические соединения и смолистые вещества, остающиеся на адсорбенте, выжигаются при регенерации.
Технологическая схема процесса непрерывной адсорбционной очистки с окислительной регенерацией адсорбента приведена на
рисунке 2.94.
1, 13, 16, 19, 25, 27, 30 - насосы;
2, 3 - бункеры-сепараторы; 4 - регенератор; 5 - адсорбер;
6 - десорбер; 7, 10, 22, 23 - холодильники; 8 - сушилка
адсорбента; 9, 18, 21, 29 - подогреватели; 11, 17 - колонны
для отгона растворителя от рафината I; 12, 14,
21 - кипятильники; 15, 24 - емкости; 20, 28 - колонны
для отгона растворителя от рафината II; 26, 31 - фильтры;
I - сырье; II - адсорбент; III - рафинат I; IV - рафинат II;
V - воздух; VI - вода; VII - водяной пар;
VIII - дымовые газы
Рисунок 2.94 - Технологическая схема установки непрерывной
адсорбционной очистки масляного сырья
Технологический режим процесса зависит от природы и концентрации в сырье адсорбируемых веществ; состава и свойств адсорбента. В
таблице 2.64 приведены показатели технологического режима при очистке дистиллята, предназначенного для получения трансформаторного масла.
Таблица 2.64
Показатели технологического режима для процесса очистки
дистиллята при получении трансформаторного масла
Показатель | Значение |
Температура в основных аппаратах, °C | |
адсорбер | 35 - 40 |
десорбер | 70 - 90 |
сушилка | 130 - 150 |
регенератор | 620 - 650 |
Скорость восходящего потока в адсорбере, м/ч | 1,5 - 2,5 |
Кратность адсорбент : сырье (по массе) | (0,5 - 1,0) : 1 |
Разбавление растворитель : сырье (по объему) | (0,5 - 1,0) : 1 |
Давление процесса, МПа | 0,10 - 0,14 |
Типичный материальный баланс процесса непрерывной адсорбционной очистки различного масляного сырья приведен справочно в
таблице 2.65.
Таблица 2.65
Типичный материальный баланс процесса непрерывной
адсорбционной очистки различного масляного сырья
Показатель | Деасфальтизат | Дистиллят | Остаточное депарафинированное масло | Дистиллятное депарафинированное масло |
Взято |
Сырье | 100,0 | 100,0 | 100,0 | 100,0 |
Итого: | 100,0 | 100,0 | 100,0 | 100,0 |
Получено |
Рафинат I | 59,3 | 72,7 | 91,7 | 92,0 |
Рафинат II | 24,4 | 16,8 | 3,8 | 4,0 |
Смолы (на выжиг) | 15,8 | 10,0 | 4,0 | 3,5 |
Потери | 0,5 | 0,5 | 0,5 | 0,5 |
Итого: | 100,0 | 100,0 | 100,0 | 100,0 |
2.24.2 Технология контактной доочистки базовых масел
В процессе контактной доочистки сырьем служат депарафинированные масла, а целевой продукцией - доочищенные базовые масла, побочным продуктом - отгон. Ниже проводятся характеристики дистиллятного (I) и остаточного (II) базового масел до и после очистки. Принципиальная схема установки контактной доочистки масел дана на
рисунке 2.95.
1, 4 - поршневые насосы; 2 - подогреватель; 3 - холодный
смеситель; 5 - теплообменник; 6 - печь; 7 - контактная
колонна; 8, 11, 14, 18 - центробежные насосы; 9,
16 - конденсаторы-холодильники; 10, 17, 20 - приемники;
12 - конденсатор смешения; 13 - горячий смеситель;
15 - дисковый фильтр; 19 - барабанный вакуум - фильтр;
I - сырье; II - свежий адсорбент; III - отработанный
адсорбент; IV - очищенное масло; V - водяной пар; VI - вода
Рисунок 2.95 - Принципиальная технологическая схема
установки контактной доочистки масел
Маловязкие масла доочищают на установке контактной очистки по укороченной схеме. В этом случае поступающее на установку масло подается через паровой подогреватель в смеситель 3, где смешивается с отбеливающей глиной II. Суспензия глины в масле подается на фильтры 15 и 19, а отфильтрованное масло - в приемник 20. Технологические показатели процесса контактной доочистки представлены в
таблице 2.66.
Таблица 2.66
Показатели технологического режима для процесса
контактной доочистки
Показатель | Значение |
Температура, °C | |
суспензии в холодном смесителе на выходе | 70 - 80 |
из печи фильтрования | 70 - 170 |
Давление в фильтрах, МПа | 0,4 |
Расход адсорбента, % масс. | 5 - 10 |
Длительность контактирования с адсорбентом, мин | 30 |
Типичный материальный баланс доочистки дистиллятных и остаточных масел приведен справочно в
таблице 2.67.
Таблица 2.67
Типичный материальный баланс доочистки дистиллятных
и остаточных масел
Показатель | Дистиллятное масло | Остаточное масло |
Взято |
Масло | 100 | 100 |
Сухая глина | 5 | 10 |
Растворитель | 2 | 2 |
Итого: | 107 | 112 |
Получено |
Очищенное масло | 95 | 91,5 |
Отмытое масло | 3,8 | 7,8 |
Отгон | 1,0 | 0,2 |
Растворитель | 2,0 | 2,0 |
Вода | 0,5 | 1,0 |
Глина в отвал | 4,7 | 9,5 |
Итого | 107 | 112 |
Выход масла при контактной очистке в основном определяется потерями с отработанным адсорбентом и в значительно меньшей степени - с легкими фракциями, образовавшимися при разложении очищаемого масла и выходящими из контактной колонны. Общее количество отгона составляет 0,5 - 1% масс. на доочищенное масло.
К серьезным недостаткам контактной доочистки по сравнению с другими процессами очистки, используемыми в масляном производстве, относятся:
- большое количество образующегося отработанного адсорбента с высоким содержанием масла (30 - 40%), представляющее существенную экологическую опасность;
- разложение части желательных компонентов очищаемого сырья при высокой температуре в присутствии алюмосиликатных адсорбентов.
2.24.3 Кислотная и щелочная очистка масел
Щелочная очистка
Очистку масляных фракций раствором щелочи применяют для удаления кислородсодержащих (нафтеновых кислот, фенолов) соединений, а также для нейтрализации серной кислоты и продуктов ее взаимодействия с углеводородами (сульфокислот, эфиров серной кислоты), остающихся после сернокислотной очистки.
При очистке масляных дистиллятов пользуются слабым раствором гидроксида натрия (1 - 3% масс.), процесс ведут при повышенной температуре во избежание образования эмульсии, разрушение которой весьма затруднительно. Образованию эмульсии способствуют образующиеся соли нафтеновых кислот и сульфокислот.
Принципиальная схема установки очистки масляного сырья раствором щелочи представлена на
рисунке 2.96.
1 - колонна; 2 - теплообменник; 3 - печь; 4, 6 - смесители;
5, 7 - отстойники; 8, 5 - холодильники; 10 - 13 - насосы.
I - неочищенной масло; II - раствор щелочи;
III - выщелоченное масло; IV - щелочные отходы;
V - промывная вода; VI - воздух
Рисунок 2.96 - Принципиальная технологическая схема
установки выщелачивания масляных дистиллятов под давлением
Очистка серной кислотой
Очистку масляных фракций серной кислотой проводят для удаления из них непредельных, серо-, азотсодержащих и асфальто-смолистых соединений, которые обусловливают малую стабильность топлив при хранении, нестабильность цвета и ухудшают некоторые эксплуатационные свойства.
Для получения высококачественных масел кислотную обработку необходимо проводить при возможно более низких температурах. Очистку масляных дистиллятов вязкостью 18 - 25 мм2/с при 50 °C проводят при 55 - 80 °C, дистиллятов вязкостью 3 - 5 мм2/с при 50 °C - при 30 - 35 °C. Остаточные продукты (гудроны и полугудроны) очищают серной кислотой при 60 - 70 °C. В некоторых случаях при очистке полугудронов в условиях высоких температур качество очищенного масла ухудшается, поэтому температуру очистки приходится понижать. Оптимальную температуру очистки каждой фракции выбирают на основании опытных данных.
При снижении концентрации кислоты уменьшается ее растворяющая и полимеризующая способность, при повышении ее концентрации увеличивается образование сульфокислот, которые переходят в кислый гудрон. Для очистки применяют 92 - 96%-ную кислоту. Для получения бесцветных масел (медицинских, парфюмерных) применяют дымящую серную кислоту.
Кислый гудрон содержит от 25 до 65 - 70% H2SO4 в зависимости от условий очистки и качества обрабатываемого дистиллята. Кислые гудроны, содержащие 60 - 70% H2SO4, можно применять для предварительной очистки других масляных фракций.
Степень удаления из масла асфальто-смолистых веществ возрастает с увеличением расхода кислоты. Требуемый расход определяют экспериментально: для очистки трансформаторных дистиллятов он составляет 6 - 15% масс.; для очистки гудронов и полугудронов - 12 - 25% масс. Расход дымящей серной кислоты для получения бесцветных масел составляет 50 - 60% масс. на исходный дистиллят.
Серная кислота взаимодействует с составными частями дистиллятов не только при перемешивании, но и при отстаивании кислого гудрона. Длительность отстаивания его частиц, находящихся после перемешивания во взвешенном состоянии в масле, зависит от размера этих частиц. Осаждению частиц кислого гудрона способствуют осадители (6 - 9%-ный раствор едкого натра, раствор жидкого стекла и др.); их добавляют по окончании перемешивания масла с кислотой. Отстаивание кислого гудрона при использовании осадителей для дистиллятных масел продолжается от 2 до 8 ч, после чего кислый гудрон удаляют из мешалки; при очистке вязких остаточных масел отстаивание более длительно - до 20 ч.
Основным аппаратом для сернокислотной очистки является вертикальная цилиндрическая мешалка с коническим дном, снабженным горловиной с задвижкой для выпуска кислого гудрона
(рисунок 2.97). Мешалка снабжена крышкой с трубой для отвода сернистого газа, образующегося в процессе очистки, и смотровым люком для отбора проб масла. Корпус мешалки покрыт изоляцией. Под конусом мешалки устанавливают ковш с железным желобом, в который для разбавления кислого гудрона подают горячий мазут. Из ковша смесь откачивают на регенерацию.
I - масляное сырье; II - кислота; III - кислое масло;
IV - кислый гудрон с мазутом; V - мазут; VI - воздух
Рисунок 2.97 - Схема сернокислотной мешалки
Очистка масляного сырья в кислотной мешалке протекает следующим образом. Очищаемое сырье закачивают в мешалку через теплообменник и перемешивают его струей воздуха. При этом в масло подают первую порцию кислоты для подсушки. Перемешивание ведут в течение 0,5 - 1 ч в зависимости от емкости мешалки. По окончании перемешивания образовавшийся кислый гудрон отстаивают в течение 1,5 - 2 ч и выводят его из мешалки. Затем в мешалку при бурном перемешивании воздухом (50 - 70 мин) заливают следующую порцию кислоты. За 10 - 15 мин до окончания перемешивания интенсивность его снижают и в мешалку подают раствор осадителя. После этого, прекратив перемешивание, кислому гудрону дают отстояться в течение нескольких часов, а затем его спускают. Кислое масло отстаивают в мешалке еще 6 - 8 ч, а затем переводят в отстойники с обогревательными змеевиками. В них масло отстаивается от 8 до 24 ч и поступает на щелочную или контактную очистку. При порционной очистке масла кислотой после введения каждой новой порции содержимое мешалки перемешивают, после чего следуют отстаивание и спуск кислого гудрона.
Для получения высококачественных белых масел нафтенового компрессорного масла, а также парафина для пищевой и промышленности проводят очистку сырья олеумом. При получении белых масел сульфирующий агент - серный ангидрид - либо растворен в серной кислоте (очистка олеумом), либо смешан с газом-носителем (очистка газом). Очистка газом имеет следующие преимущества перед очисткой олеумом: уменьшение количества кислого гудрона, увеличение количества маслорастворимых сульфонатов, которые можно использовать в качестве моющих присадок и ингибиторов коррозии.
На установке непрерывного действия
(рисунок 2.98) для получения белого масла с использованием серного ангидрида сырье до поступления в реактор 2 смешивается с циркулирующим кислым маслом. Очищаемое масло и газ-носитель серного ангидрида вводятся в верхнюю часть реактора. Затем смесь поступает в сепаратор непрерывного действия 3. Кислое масло снизу сепаратора 3 направляется через отстойник 1 в систему нейтрализации. По выходе из сепаратора 3 газ-носитель нагнетается газодувкой 4 через холодильник 5 в испаритель 6, где он вновь насыщается серным ангидридом.
1 - отстойник; 2 - реактор; 3 - сепаратор; 4 - газодувка;
5 - холодильник; 6 - испаритель серного ангидрида;
I - сырье; II - жидкий SO3; III - кислое масло;
IV - кислый гудрон; V - линия связи с кислотным
скруббером дыхательной системы
Рисунок 2.98 - Принципиальная схема установки непрерывного
действия для очистки сырья серным ангидридом
В промышленной практике находит применение процесс кислотно-щелочной очистки с разделением фаз в электрическом поле. На установке кислотно-щелочной очистки
(рисунок 2.99) сырье насосом 12 через холодильник 1 подается к смесительному насосу 13, куда поступает также 96 - 98% серная кислота. Смесь направляется в реактор-мешалку 2, где выдерживается для завершения реакции 8 - 10 мин, а затем под напором около 0,3 МПа - в электроразделитель 3 для отделения кислого гудрона. Кислое масло с верха электроразделителя поступает в смеситель 4; сюда же подается раствор щелочи для нейтрализации продуктов реакции и остатка свободной серной кислоты. С нижней части электроразделителя уходит кислый гудрон. Смесь масла с раствором щелочи разделяется в отстойнике 5, с низа которого отводятся щелочные отходы. Защелоченное и промытое подщелоченной водой в смесителе 6 масло поступает в отстойник 7. С верха отстойника защелоченное масло направляется в смеситель 8, где промывается очищенной водой, затем поступает в отстойник 9. После отстаивания в отстойнике 9 масло смешивается еще с одной порцией воды в смесителе 10. Вода отделяется от масла практически полностью и дренируется в электроразделителе 11. С верха электроразделителя уходит очищенное масло IX.

1 - холодильник; 2 - реактор-мешалка;
3, 11 - электроразделители; 4, 6, 8, 10 - смесители; 5, 7,
9 - отстойники соответственно щелочи, подщелоченной воды
и воды; 12 - сырьевой насос; 13 - смесительный насос;
I - сырье; II - серная кислота; III - раствор щелочи;
IV - подщелоченная вода; V - вода; VI - кислый гудрон;
VII - щелочные отходы; VIII - отработанная подщелоченная
вода; IX - очищенное масло
Рисунок 2.99 - Принципиальная схема установки сернокислотной
очистки с применением электрического поля
Технологические показатели процесса очистки трансформаторного дистиллята и легкоплавкого парафина-сырца серной кислотой с применением электроразделителей представлены в
таблице 2.68.
Таблица 2.68
Технологические показатели процесса очистки
трансформаторного дистиллята и легкоплавкого парафина-сырца
серной кислотой с применением электроразделителей
Показатель | Трансформаторный дистиллят | Легкоплавкий парафин-сырец |
Температура сырья, °C | 30 - 35 | 50 - 60 |
Расход кислоты, % масс. | 8 - 9 | 4 |
Концентрация кислоты, % масс. | 96 - 98 | 96 - 98 |
Напряжение в электроразделителе, кВ: | | |
кислотном | 15 - 18 | 10 - 19 |
водном | 15 - 17 | 15 - 25 |
Расход щелочи на нейтрализацию (в пересчете на сухую), % масс. | 0,6 | 0,3 |
Концентрация раствора щелочи, % масс. | 4 - 5 | 3 - 5 |
Выход очищенного продукта, % масс. | 90 | 98 |
2.25 Теплоснабжение нефтеперерабатывающего завода
2.25.1 Теплоснабжение (котельная)
Котельные предназначены для обеспечения паром или горячей водой объектов НПЗ. В зависимости от назначения различают следующие котельные установки: отопительные - для обеспечения теплом систем отопления, вентиляции и горячего водоснабжения, отопительно-производственные - для обеспечения теплом систем отопления, вентиляции, горячего водоснабжения и технологического водоснабжения, производственные - для технологического водоснабжения.
В отопительной котельной установке воздух, необходимый для горения, подается в топку дутьевыми вентиляторами. Дымовые газы удаляются из котла в атмосферу за счет естественной тяги через трубу. На перекрытии котельного здания установлен деаэратор. Вода, нагретая в котле, подается потребителю, где отдает часть тепла и с пониженной температурой снова возвращается в котел для последующего подогрева. Схема котельной установки с водогрейными котлами представлена на
рисунке 2.100.
1 - дымовая труба; 2 - котел; 3 - деаэратор; 4 - питательный
насос; 5 - дутьевые вентиляторы; 6 - горелки
Рисунок 2.100 - Схема котельной установки
с водогрейными котлами
Продукцией отопительной котельной установки является горячая вода. На паровой котельной установке жидкое и газообразное котельное топливо смешиваются в горелке с воздухом из воздухоподогревателя и сгорают в топке. Воздух, необходимый для горения топлива, забирается вентилятором из верхней зоны помещения котельной, подается в воздухоподогреватель для подогрева за счет дымовых газов. Тепло, выделившееся при сгорании топлива, передается воде через поверхность нагрева котла излучением в топке и конвекцией от нагретых газообразных продуктов сгорания в газоходах котла. Образовавшийся в экранных трубах котла насыщенный пар собирается в барабане, откуда, пройдя сепарационные устройства, направляется через коллектор в пароперегреватель, где перегревается до заданной температуры, а затем идет к потребителю. Конденсат отработанного пара, вернувшись от потребителя, направляется в деаэратор, который служит для удаления воздуха из воды. Туда же направляется химически очищенная вода. В состав деаэратора входят: деаэрационная колонна, деаэраторные баки; охладитель выпара. После деаэрации вся питательная вода подается питательными насосами в водяной экономайзер, где за счет тепла уходящих газов вода подогревается и поступает в барабан, откуда затем направляется в систему экранных труб, где и происходит процесс парообразования. Уходящие из топки нагретые газы проходят последовательно между трубами пароперегревателя, водяного экономайзера и внутри труб воздухоперегревателя, отдавая тепло на перегрев пара. Подогрев питательную воду и воздух, дымовые газы охлаждаются и дымососом удаляются через трубу в атмосферу.
1 - насос; 2 - топка; 3 - пароперегреватель; 4 - паровой
котел; 5 - экономайзер; 6 - воздухоперегреватель;
7 - дымовая труба
Рисунок 2.101 - Схема паровой котельной установки
Продукцией паровой котельной установки является пар (обычно высокого или среднего давления). Для получения пара низкого давления используются редукционно-охладительные установки или котлы низкого давления
(рисунок 2.102).
1 - задвижка; 2 - клапан дроссельный; 3 - охладитель пара;
4 - клапан импульсный; 5 - ГПК; 6, 9 - клапаны запорные;
7 - клапан обратный; 8 - клапан регулирующий;
10 - форсунка механического распыла воды
Рисунок 2.102 - Схема редукционно-охладительной установки
2.25.2 Топливоснабжение
На технологических установках НПЗ используют трубчатые печи, тепловая мощность которых колеблется от единиц до сотен МВт. Для обеспечения их бесперебойной работы на заводах сооружают системы снабжения топливом. В качестве топлива применяют газ, получаемый в качестве побочного продукта в основном производстве, и мазут, который на НПЗ получают при переработке нефти. На некоторых НПЗ в качестве топлива используют также природный и попутный газы, поступающие из внешних источников по магистральным газопроводам и отводам.
Для обеспечения потребителей жидким топливом на НПЗ создают специальное топливное хозяйство, включающее резервуары, насосы и коммуникации. Объем резервуаров должен обеспечивать запас топлива, исходя из суточной потребности всех заводских печей. Целесообразно предусматривать в топливном хозяйстве не менее трех стальных вертикальных резервуаров, один из которых служит для приема избыточного топлива от потребителей, второй - для раздачи, а третий - для отстоя между этими двумя операциями.
Во избежание выброса продукта из резервуаров температура хранения мазута не должна превышать 80 - 90 °C. Поскольку для обеспечения требуемой вязкости мазут марки 100 должен поступать к форсункам печей подогретым до температуры 110 - 120 °C, на технологических установках предусмотрены подогреватели мазута. Принципиальная схема снабжения НПЗ жидким топливом представлена на
рисунке 2.103.
Р-1, 2 - резервуары топочного мазута, Т-1, 2 - подогреватели
мазута, Н-1, 2 - насосы мазута, Ф-1, 4 - фильтры,
1, 2 - установки потребителя мазута;
I - мазут со стороны для подпитки топливного хозяйства;
II - мазут из топливного хозяйства потребителям; III - мазут
от потребителей в топливное хозяйство; IV - пар;
V - конденсат; VI - мазут к горелкам
Рисунок 2.103 - Принципиальная схема снабжения
нефтеперерабатывающего завода жидким топливом
Углеводородные газы, полученные на технологических установках, направляют на газораспределительные пункты (ГРП). При проектировании топливных систем особое внимание уделяется стабилизации давления в них. Опыт эксплуатации показал, что зачастую давление в сетях топливного газа повышается и предприятия вынуждены сбрасывать избыток топливного газа на факел. Для стабилизации давления в топливной сети могут быть предусмотрены следующие варианты:
- сброс избытка топливного газа на заводскую ТЭЦ;
- поддержание постоянного давления путем сбрасывания избытка топливного газа через регулятор давления в топливо, поступающее на две-три установки (на этих установках следует предусмотреть смесительную емкость, в которую, кроме сбрасываемого газа, подают через регулятор давления природный газ, прямогонный газ или испаренный сжиженный газ);
- система автоматического перехода печей с жидкого топлива на газообразное и обратно.
Схема газораспределительного пункта представлена на
рисунке 2.104.
Т-1 - испаритель жидких газов;
К-1, К-2 - адсорберы для очистки газов;
А-1 - расширитель водородсодержащего газа;
I - сухой газ риформинга; II - газ гидроочистки; III - газ
термического крекинга; IV - возвратный газ с факельного
хозяйства; V - водородсодержащий газ риформинга; VI - газ
на установку сероочистки; VII - газ с установки сероочистки;
VIII - жидкий газ; IX - неочищенный отопительный газ
к потребителям; X - газ для лаборатории; XI - газ
для потребителей административной зоны; XII - сброс на факел
Рисунок 2.104 - Схема газораспределительного пункта
2.26.1 Системы очистки охлаждающей воды и дозирования реагентов оборотной воды
Технологические процессы на НПЗ проводятся при повышенных температурах. Все тепло, подводимое в результате сжигания топлива, потребления пара или выжигания кокса, должно отводиться с помощью той или иной системы охлаждения, одной из которых является система водяного охлаждения. Остальные системы реализуются посредством охлаждения воздухом или теплообмена с другими потоками.
На переработку 1 т нефти расходуется 30 - 60 м3 воды, а при комплексной переработке нефти и газа с изготовлением синтетических продуктов этот расход достигает 90 - 120 м3.
Основное количество воды расходуется на охлаждение нефтепродуктов, технологических аппаратов и машин. Вода при этом нагревается до 45 °C, не загрязняется, и лишь при неисправности аппаратуры, неплотности фланцевых соединений и т.д. в воду может попадать некоторое количество нефтепродуктов. Отработавшая охлаждающая вода относится к группе условно чистых вод; после охлаждения она должна быть полностью использована для оборотного водоснабжения. Очистка оборотной воды производится на локальных установках.
Системы оборотного водоснабжения подразделяют на открытые, где вода охлаждается путем контакта с воздухом в градирнях, брызгальных бассейнах или прудах-охладителях, и закрытые, где оборотная вода не имеет непосредственного контакта с атмосферным воздухом и охлаждается в аппаратах воздушного охлаждения и других системах. Применяют также системы оборотного водоснабжения, представляющие собой комбинацию закрытых и открытых.
Для того чтобы локализовать распространение просочившихся в оборотную воду веществ и тем самым предотвратить загрязнение и коррозионное разрушение всей холодильной аппаратуры на НПЗ, проектируются обособленные системы оборотного водоснабжения.
На предприятиях должны предусматриваться следующие системы оборотного водоснабжения:
- первая система водоснабжения - для аппаратов, охлаждающих или конденсирующих продукты, которые при нормальном или аварийном состоянии при атмосферном давлении находятся в жидком состоянии;
- вторая система водоснабжения - для аппаратов, охлаждающих или конденсирующих продукты, которые при нормальном или аварийном состоянии при атмосферном давлении находятся в газообразном состоянии;
- вторая "а" система водоснабжения - для конденсаторов паровых турбин установок ЛК-6у, выделяется в самостоятельный оборотный цикл;
- третья система водоснабжения - для аппаратов, в которых возможно загрязнение охлаждающей воды парафином и жирными кислотами;
- отдельные специальные оборотные циклы для производств со специфическими веществами, которые могут загрязнять оборотную воду (серная кислота, олеум и др.), или для производств, требующих оборотную воду определенного качества в соответствии с регламентом на проектирование отдельных технологических процессов.
Блок оборотного водоснабжения состоит из: насосной, водоохладителей-градирен, нефтеотделителей (для первой и второй систем оборотного водоснабжения), установки по обработке воды для предотвращения коррозии, карбонатных отложений и биологических обрастаний холодильной аппаратуры и трубопроводов (для первой и второй систем оборотного водоснабжения).
Использование реагентов для обработки оборотных систем охлаждения позволяет решить проблемы, которые неизбежно возникают при работе практически любой оборотной системы, - коррозия оборудования, отложение накипи как на теплообменных поверхностях, так и в трубопроводах, биологическое загрязнение системы. Основные типы реагентов для оборотных систем:
- комплексные ингибиторы коррозии и накипеобразования для открытых и закрытых систем;
- биоциды;
- промывочные реагенты.
Рабочие дозы реагентов подбираются в зависимости от химического состава воды (или опытным путем) и составляют 30 - 120 г/м3. Рабочие температуры, при которых реагенты сохраняют эффективность, - до 90 °C.
2.26.2 Охлаждающие устройства (градирни, башни)
Градирни используются для отведения тепла от воды потоком воздуха за счет испарения части воды. Градирни для распределения потока воды по площади градирни над оросителем имеют водораспределительную систему. Водораспределитель может быть в виде системы труб с разбрызгивающими соплами или в виде лотков с вставленными на дно насадки. Часть воды при прохождении через градирню испаряется. Все механические примеси, содержащиеся в воде, задерживаются в ней, так что их концентрация постоянно растет. Во избежание этого и для предотвращения их осаждения на охлаждаемых поверхностях часть оборотной воды необходимо выводить из цикла. Кроме того, имеют место дополнительные водопотери при выносе капель воды из градирни ветром, которые называются потерями на выдувание или уносом ветром.
Диапазон снижения температуры в градирне составляет 14 - 17 °C. В зимнее время снижение температуры в градирне может составлять от 3 °C. Температура воды на входе в охлаждающий агрегат определяется условиями окружающей среды и, как правило, находится в интервале 24 - 30 °C, а температура на выходе (которая зависит от типа и качества воды) - в интервале 40 - 46 °C.
Градирни в зависимости от способа охлаждения подразделяются на мокрые градирни и мокросухие комбинированные градирни.
Мокрые градирни получили широкое распространение в России
(рисунок 2.105). Принцип охлаждения заключается в распылении охлаждающей воды, поднятой на определенную высоту, и продувке образующихся струй воздухом. Распыленная вода собирается в бассейне и подается насосом обратно в конденсатор. Охлаждение воды в мокрых градирнях достигается в основном за счет испарения воды и конвективного теплообмена.
Рисунок 2.105 - Мокрые градирни
2.27.1 Установка подготовки воды из водозабора
Система водоснабжения представляет собой комплекс сооружений, необходимых для обеспечения водой потребителей в необходимом количестве, требуемого качества. Вода используется на НПЗ для производственных, хозяйственно-бытовых (включая питьевые) нужд, а также для пожаротушения.
Требования к качеству воды в зависимости от направления ее применения приведены в
таблице 2.69 Перед ее использованием вода подвергается очистке путем коагуляции, хлорирования, озонирования, нейтрализации, подщелачивания, фосфатирования и др.
Таблица 2.69
Требования к качеству воды, потребляемой на НПЗ
Загрязнения | Единица измерения | Свежая вода | Циркуляционная (оборотная) вода | Биохимически очищенные стоки 1 системы | Питьевая вода | Вода для пожаротушения |
1 система | 2 система |
Взвешенные вещества | мг/дм3 | 15 | 25 | 15 | 25 | | Свежая вода или очищенные сточные воды 1 системы |
Взвешенные вещества в паводок | мг/дм3 | 100 | - | - | - |
Сульфаты | мг/дм3 | 130 | 500 | 500 | 250 |
Хлориды | мг/дм3 | 50 | 300 | 300 | 150 |
Общее содержание солей (прокаленный остаток) | мг/дм3 | 500 | 2000 | 2000 | 1000 |
Временная жесткость | мг-экв/л | 2,5 | 5 | 5 | 5 |
Постоянная жесткость | мг-экв/л | 3,3 | 15 | 15 | 15 |
БПК полное | мгO2/дм3 | 10 | 25 | 15 | 15 |
Содержание нефтепродуктов | мг/дм3 | - | 25 | 5 | 5 |
Эфироизвлекаемые вещества | мг/дм3 | - | - | - | 3 - 5 |
Активная реакция pH | ед. pH | 7 - 8,5 | 7 - 8,5 | 7 - 8,5 | 7 - 8,5 |
Качество воды источника должно быть близко к требуемому качеству воды, что позволит не предусматривать дорогостоящих водоочистных сооружений. Исходя из требований к качеству воды предусматривают в практике нефтеперерабатывающих предприятий водоснабжение их из нескольких источников сразу, например, из поверхностных водных объектов для производственных целей и из подземных источников для хозяйственно-питьевых целей.
В зависимости от качества воды источника водоснабжения и назначения системы водоснабжения следует предусматривать различную методы водоочистки.
Для удаления взвешенных и гумусовых веществ применяют методы отстаивания в отстойниках и осветлителях любого типа, а также фильтрование в напорных и открытых песчаных фильтрах с предварительной коагуляцией при высоком содержании гумусовых веществ. Для уничтожения органических веществ, планктона и бактериального загрязнения необходимо использовать хлорирование и озонирование, для поддержания pH - подкисление, подщелачивание и фосфатирование; для поддержания допустимого содержания фтора - фторирование при недостатке и сернокислотную обработку при избытке; для обезжелезивания - аэрацию, коагуляцию, подщелачивание, обработку перманганатом калия и катионирование; для умягчения - известково-содовое умягчение, ионный обмен; для обессоливания - ионный обмен, электролиз, дистилляцию.
Независимо от источника водоснабжения вода, используемая для хозяйственно-бытовых целей, должна проходить водоподготовку для соблюдения требований
СанПиН 2.1.3684-21 "Санитарно-эпидемиологические требования к содержанию территорий городских и сельских поселений, к водным объектам, питьевой воде и питьевому водоснабжению, атмосферному воздуху, почвам, жилым помещениям, эксплуатации производственных, общественных помещений, организации и проведению санитарно-противоэпидемических (профилактических) мероприятий", включая обеззараживание.
2.28 Канализация и очистные сооружения
2.28.1 Технологии очистки сточных вод
Производственные сточные воды НПЗ образуются на всех технологических установках, а состав загрязняющих веществ зависит от особенностей технологического процесса.
Помимо производственных сточных вод, образуются поверхностные сточные воды, к которым относят дождевые, талые и поливомоечные воды.
На НПЗ используют раздельные системы канализации для хозяйственно-бытовых, производственных и поверхностных сточных вод.
Состав сточных вод нефтеперерабатывающих предприятий (НПЗ) включает в себя следующие загрязняющие вещества: нефтепродукты, масла, фенол, карбамид, ароматические углеводороды, аммонийный азот, парафин, сульфаты, сульфиды, щелочь, жирные кислоты ПАВ и др. Характеристика сточных вод типового НПЗ представлена в
таблице 2.70.
Таблица 2.70
Характеристика производственных сточных вод типового НПЗ
Виды сточных вод | Концентрация веществ, мг/л |
Фенол | Взвешенные вещества | Нефтепродукты | Сульфиды | Сухой остаток |
Нефтесодержащие нейтральные | - | 100 - 300 | 1000 - 8000 | - | 700 - 1500 |
Солесодержащие (стоки ЭЛОУ) | 10 - 20 | 300 - 800 | 1000 - 10000 | 30000 - 40000 | 30000 - 40000 |
Сернисто-щелочные | 6000 - 12000 | 300 | 8000 - 14000 | 30000 - 50000 | - |
Кислые | - | - | 2500 | - | - |
На нефтеперерабатывающих заводах предусматриваются две основные системы производственной канализации:
- для отведения и очистки нефтесодержащих нейтральных производственных и поверхностных сточных вод.
- для отведения и очистки производственных сточных вод, содержащих нефть, нефтепродукты и нефтяные эмульсии, соли, реагенты и другие органические и неорганические вещества.
Для очистки сточных вод НПЗ в зависимости от загрязненности и требований к качеству очищаемой воды используют схему очистки, включающую в себя три основные стадии очистки:
- механическую очистку от грубодисперсных примесей;
- физико-химическую очистку;
- биологическую очистку от органических примесей.
Механическая очистка является одним из основных и самым распространенным методом обработки сточных вод на НПЗ. Она применяется для выделения нерастворенных примесей. Механическую очистку осуществляют в песколовках, отстойниках, гидроциклонах, центрифугах, флотаторах и фильтрах. Эмульгированные нефтепродукты и взвешенные вещества удаляют фильтрацией на кварцевом песке, дробленом антраците и т.д. Воздушная флотация обеспечивает удаление из сточных вод эмульгированных веществ и коллоидных частиц размером менее 150 мкм. Механическая очистка позволяет выделить до 95% твердых частиц из производственно-поверхностных стоков. Типовая схема механической очистки производственно-поверхностных сточных вод стоков представлена на
рисунке 2.106.
1.0 Песковая площадка
1.1 Регулируемый водосброс
2.0 Емкость-накопитель
2.1 Нефтесорбирующий бон
2.2 Песковой насос
3.0 Сепаратор-разделитель
4.0 Фильтр 1 ступени
5.0 Фильтр 2 ступени
Рисунок 2.106 - Схема механической очистки
производственно-поверхностных сточных вод
Физико-химические методы применяют для очистки нефтесодержащих сточных вод от коллоидных и растворенных загрязнений, количество которых в воде после сооружений механической очистки остается практически неизменным. Наиболее часто применяются такие физико-химические методы, как коагуляция, электрокоагуляция, флокуляция и сорбция. Адсорбция широко применяется для удаления из сточных вод органических веществ, трудно поддающихся бактериальной атаке. Активированный уголь является наиболее распространенным промышленным адсорбентом, позволяющим удалить различные загрязняющие вещества, в том числе хлоруглеводороды, красители, фенолы, нитропроизводные и т.д.
Биохимическая очистка является одним из основных методов обработки сточных вод НПЗ как перед сбросом в водоем, так и перед повторным использованием в системах оборотного водоснабжения. Биохимические методы основываются на естественных процессах жизнедеятельности гетеротрофных микроорганизмов. Микроорганизмы способны перерабатывать углеводороды разных классов простого и сложного строения. При биологической очистке растворенные органические вещества в процессе жизнедеятельности микроорганизмов подвергаются биологическому распаду в присутствии кислорода (аэробный процесс) или же в отсутствие кислорода (анаэробный). Аэробный способ очистки вод на НПЗ является самым распространенным. Для очистки используются аэротенки, в которые поступает кислород. Аэротенк работает вместе с вторичным осветлителем, происходит процесс окисления микроорганизмами органических веществ, для которого созданы благоприятные условия в биореакторе (
рисунок 2.107,
2.108).

Рисунок 2.107 - Принципиальная схема биологической очистки
сточных вод НПЗ
Рисунок 2.108 - Схема установки биологической очистки
сточных вод с доочисткой на сорбционном фильтре
2.28.2 Канализационные насосные
Канализационные насосные станции (КНС) сооружают в тех случаях, когда рельеф местности не позволяет отводить различные виды сточных вод самотеком к месту их очистки или сброса. Применение КНС позволяет избежать большого заглубления самотечных коллекторов.
По роду перекачиваемой жидкости КНС делятся на четыре группы:
- для перекачивания бытовых сточных вод;
- для перекачивания производственных сточных вод;
- для перекачивания поверхностных сточных вод;
- для перекачивания осадков.
Рассмотренные виды насосных станций классифицируют следующим образом:
- по расположению приемного резервуара и помещения решеток относительно машинного зала - станции с раздельным расположением резервуара и совмещенные;
- по расположению насосных агрегатов относительно поверхности земли - станции незаглубленные (до 4 м), полузаглубленные (до 7 м) и шахтного типа;
- в соответствии с формой здания в плане - станции круглой и прямоугольной формы;
- в зависимости от типа установленных насосных агрегатов - станции с горизонтальными, вертикальными или осевыми насосами;
- по системе управления агрегатами - станции с ручным управлением, полуавтоматизированные, автоматизированные с местным диспетчерским пунктом и автоматизированные с телеуправлением (управление насосными агрегатами осуществляется с помощью средств телемеханики).
Канализационные насосные станции, как правило, сооружают в самых низких точках территории канализуемого объекта.
В современной практике на площадках НПЗ широкое распространение получили канализационные насосные станции комплектной поставки. На
рисунке 2.109 представлена общая схема устройства "КНС" с погружными насосами.
1 - щит управления
2 - люк
3 - дыхательная трубка
4 - выходная труба
5 - задвижка
6 - обратный клапан
7 - площадка обслуживания
8 - основание для насосов
9 - дно КНС
10 - направляющие трубы насосов
11 - насосы
12 - 4-хпоплавковый переключатель
13 - входная труба
14 - лестница
Размеры определяет заказчик
Рисунок 2.109 - Общая схема устройства канализационной
насосной станции с погружными насосами
Сточные воды попадают в нижнюю часть насосной станции КНС по подводящему трубопроводу. На дне нижней части системы размещено насосное оборудование (погружные насосы). В процессе работы насосной станции все задвижки, находящиеся на трубопроводах, находятся в "открытом" положении. Каждый трубопровод оснащен обратным клапаном. Он не дает возможности сточной воде попадать обратно в насос. Отсутствие неприятных запахов гарантирует герметичный закрывающийся люк. Он находится в верхней части канализационной насосной станции. Помимо этого, верхняя часть КНС снабжена вентиляционным патрубком, через который происходит воздухообмен. КНС управляется посредством поплавковых датчиков. При их срабатывании включаются световые сигналы, которые находятся на пульте автоматического управления.
Основные способы обращения со сточными водами, соответствующие НДТ, описаны в справочниках
ИТС 8-2015 "Очистка сточных вод при производстве продукции (товаров), выполнении работ и оказании услуг на крупных предприятиях" и
ИТС 47-2017 "Системы обработки (обращения) со сточными водами и отходящими газами в химической промышленности".
Факельные установки предназначены для утилизации горючих паров или газов и для сброса и последующего сжигания углеводородов, получаемых при нарушении технологического режима.
Факельные установки делятся на общезаводские, в которых сжигают близкие по составу газовые выбросы (например, углеводороды) с различных производств предприятия, и специальные (в составе отдельных технологических установок или производств). Существует два основных вида конструкции факельных установок - это факельные установки закрытого и открытого типа.
Открытая факельная система, как правило, подразумевает прямолинейный проход газа через факельный ствол, установленный вертикально и имеющий высоту не менее 4 метров.
Закрытые факельные системы (называемые также наземными факелами, факелами для густонаселенных районов или "факелами термического окисления") изготавливаются мобильными (на трейлерах), на треногах, горизонтальными и редко - высотными. Горизонтальные факельные установки предназначены для бездымной утилизации постоянных, аварийных и периодических факельных сбросов.
В связи с тем, что нефтеперерабатывающие заводы часто расположены недалеко от населенных пунктов или непосредственно в населенных пунктах, то на НПЗ, как правило, применяются закрытые факелы.
Преимущества закрытых факельных систем:
- отсутствие дыма, пара, видимого пламени, запаха;
- низкий уровень шума;
- небольшие и контролируемые выбросы;
- отсутствие теплового шлейфа;
- простая система управления с легким доступом ко всем управляющим органам;
- удобство обслуживания всех узлов с земли (например, дежурные горелки могут быть сняты без остановки всей системы);
- отсутствие теплового излучения (нет необходимости сооружать специальный тепловой экран);
- безопасное и надежное уничтожение любых жидких и газообразных отходов.
Закрытая факельная система может быть оснащена системой утилизации тепла: предварительный нагрев (через теплообменник) потока холодных отходов с целью более эффективного их сжигания или котел для получения водяного пара.
Отходы НПЗ обычно охватывают три категории материалов:
- шламы, как нефтяные (например, осадки из резервуаров), так и не нефтяные (например, из очистных сооружений);
- другие отходы НПЗ, включающие различные жидкие, полужидкие или твердые отходы (например, загрязненные почвы, отработанные катализаторы, нефтяные отходы, зола мусоросжигательной установки, отработанная щелочь, отработанная глина, отработанные химические вещества, кислый гудрон);
- отходы не нефтепереработки, например, бытовые, отходы строительства.
В
таблице 2.71 представлена краткая информация об основных типах твердых отходов, образуемых на НПЗ, и их источниках.
Таблица 2.71
Основные твердые отходы НПЗ
Тип отходов | Категория | Источник |
Нефтесодержащие материалы | Нефтешламы | Осадки резервуаров, илы биоочистки, шламы сепараторов, шламы очистки сточных вод, загрязненные почвы; шлам, образуемый при обессоливании |
Твердые материалы | загрязненные почвы, остатки нефтяного разлива, остатки смол, фильтровальные материалы, уплотнения, изоляция, активированный уголь |
Не нефтяные материалы | Отработанные катализаторы (за исключением драгметаллов) | Катализаторы установки FCC, катализаторы гидрообессеривания/гидроочистки, катализатор установки полимеризации, катализаторы глубокой переработки нефтяных остатков |
Другие материалы | Смолы, шламы подпиточной воды котла, влагопоглотители и абсорбенты, нейтральный шлам с установки алкилирования, отходы с десульфуризации дымовых газов |
Баки и резервуары | | Металл, стекло, пластик, краска |
Радиоактивные отходы (если используются) | Катализаторы, отходы лаборатории |
Налет | Налет свинцовых/несвинцовых труб, коррозия |
Строительный/городской мусор | Металлический скрап, бетон, асфальт, строительный грунт, асбест, минеральные волокна, пластмасса/лесоматериал |
Отработанные химические вещества | Химреагенты лаборатории, щелочь, кислота, присадки, углекислый натрий, растворители, МЭА/ДЭА (моно-/диэтаноламин) |
Пирофорные отложения | Отложения в баках/технологических установках |
Смешанные отходы | Бытовые, растительные отходы |
Отработанное масло | Смазочное масло, нефтяная эмульсия, масла трансформатора, уловленный нефтепродукт, моторное масло |
Наибольшие проблемы возникают при переработке и утилизации нефтешламов. Нефть, оставшаяся в шламе или других видах отходов, является потерей продукта, и там, где это возможно, необходимо предпринимать усилия для извлечения этой нефти.
2.30.1 Утилизация кислых гудронов
Основной источник образования кислого гудрона (КГ) - процессы очистки масел олеумом. Накопление в прудах-отстойниках КГ приводит к возникновению объектов накопленного экологического ущерба. Основная задача - ликвидация таких накопителей. Работы по ликвидации должны быть разбиты на следующие этапы:
- экскавация содержимого накопителя с учетом инородных включений и большой эмиссии диоксида серы SO2;
- расчет конструкций и строительство оборудования для стабилизации и отверждения кислого гудрона с учетом строгих геотехнических и химических требований;
- проектирование и строительство установки для переработки кислой воды и грунтовых вод;
- проектирование и строительство контролируемого пространства для хранения отвержденного материала.
2.30.2 Установка отпарки кислых стоков
Кислая вода с различных установок НПЗ отпаривается на отпарной колонне кислой воды и может повторно использоваться вместе с промывочной водой верха установки первичной переработки нефти на установке обессоливания.
Одноступенчатая отпарка
Большинство установок отпарки кислой воды одноступенчатые, имеющие одну отпарную колонну. Потоки кислой воды с технологических установок собираются в сборнике кислой воды. Он функционирует как отстойник, где происходит отделение углеводородного слоя. Из этого резервуара кислая вода перекачивается через теплообменник в верхнюю часть отпарной колонны. Кислая вода отпаривается паром противотоком, который подается или производится в ребойлере. Рабочее давление в колонне варьируется от 0,5 до 1,2 бар (изб) в зависимости от направления отходящих газов.
Кислые отходящие газы с установки отпарки кислой воды направляются на установку по производству серы, в печь для сжигания отходов или на факел.
Двухступенчатая отпарка
Двухступенчатая установка очистки кислых стоков отличается от одноступенчатой тем, что первая колонна работает при низком значении pH = 6 и при высоком давлении (9 бар), сероводород удаляется через верхнюю часть, а аммиак и вода - через низ колонны
(рисунок 2.110). Вторая колонна работает при более высоком значении pH = 10, аммиак удаляется через верх и поток отпаренной воды - через низ колонны. Организация процесса таким образом позволяет достигать более низких значений концентрации сероводорода и аммиака в отпаренной воде
(таблица 2.72).
Рисунок 2.110 - Упрощенная технологическая схема установки
отпарки кислой воды
Таблица 2.72
Показатели двухступенчатой отпарки кислых вод на НПЗ
Параметры | Подача на первую колонну (мг/л) | Выход 2 колонны (мг/л) | Конечные стоки после очистки на установке очистки сточных вод (мг/л) |
Химическое потребление кислорода | 14400 | 599 | 37 |
Углеводороды | 98 | 4 | 1,1 |
Неорганический азот | 1373 | 6 | 7 |
NH4 - N | 1372 | 5 | 5 |
Фенолы | 182 | 141 | 0,1 |
Сульфиды | 1323 | 5 | 0,5 |
Отпаренная кислая вода может быть направлена на установку очистки сточных вод, или, что является более предпочтительным, на технологические установки для повторного использования после охлаждения, если это требуется. Отпаренная кислая вода может использоваться как промывочная жидкость обессоливателя, при условии, что уровень ее загрязнения не превышает нормы (NH3 - менее 150 ppm и H2S - менее 20 ppm).
При двухступенчатом процессе отпарки кислых вод может быть в целом достигнуто удаление H2S и NH3 соответственно на 98 и 95% и остаточной концентрацией в отпаренных водах в диапазоне соответственно 0,1 - 1,0 мг/л и 1 - 10 мг/л. Аммиак, образованный в результате двухступенчатого процесса отпарки, может быть использован на НПЗ, а именно для сокращения выбросов NOx (селективное некаталитическое восстановление либо селективное каталитическое восстановление).
2.30.3 Объект размещения отходов
Размещение отходов нефтепереработки осуществляется на объектах размещения отходов, являющихся сложными инженерными сооружениями, к которым предъявляют повышенные требования экологической безопасности на протяжении всего жизненного цикла, то есть к выбору площадки и конструкции, строительству, эксплуатации, мониторингу и выводу из эксплуатации.
Объекты размещения отходов нефтеперерабатывающих заводов, особенно старые, занимают значительные площади, являются постоянными источниками загрязнения окружающей среды вследствие испарения нефтепродуктов и их проникания в грунтовые воды.
2.31 Товарно-сырьевой парк
2.31.1 Резервуары хранения нефти и нефтепродуктов
Резервуары, используемые для хранения нефти и нефтепродуктов на НПЗ. делят на вертикальные и горизонтальные. Вертикальные цилиндрические резервуары имеют днище, стенку, крышу, эксплуатационное оборудование. В них хранятся нефтепродукты при малой их оборачиваемости (10 - 12 раз/год). При большей оборачиваемости нефтепродуктов применяются резервуары с плавающей крышей и понтоном. Вертикальные резервуары применяют для хранения легковоспламеняющихся жидкостей (например, бензина) при объемах до 20000 м3; для хранения горючих жидкостей - до 50000 м3. Объем вертикальных цилиндрических резервуаров колеблется от 100 до 50000 м3 и более.
В зависимости от объема и места расположения вертикальные резервуары подразделяются на три класса:
- класс I - особо опасные резервуары: объемами 10000 м3 и более, а также резервуары объемами 5000 м3 и более, расположенные непосредственно по берегам рек, крупных водоемов и в черте городской застройки;
- класс II - резервуары повышенной опасности: объемами от 5000 до 10000 м3;
- класс III - опасные резервуары: объемами от 100 до 5000 м3.
Основные потери нефти и нефтепродуктов на предприятиях, связанных с добычей, переработкой, транспортировкой и хранением нефти и нефтепродуктов, складываются из потерь от испарения в резервуарах и утечек через неплотности соединений оборудования. Основными видами потерь от испарения в резервуарах являются "большие" и "малые" дыхания. "Большие дыхания" происходят при заполнении резервуара нефтью или нефтепродуктами, в результате чего из газового пространства вытесняется в атмосферу паровоздушная смесь. "Малые дыхания" возникают за счет ежесуточных колебаний температуры и барометрического давления наружного воздуха, а, следовательно, и колебания давления в газовом пространстве резервуара.
Методы сокращения потерь нефтепродуктов можно разделить на четыре группы:
- сокращение объема газового пространства. Это достигается в резервуарах с плавающими крышами
(рисунок 2.111) и понтонами
(рисунок 2.112). Понтон представляет собой полый диск. В таких резервуарах потери от испарения сокращаются до 90%. В резервуарах с плавающей крышей почти полностью отсутствует газовое пространство и, таким образом, предотвращаются потери от больших и малых дыханий;
- хранение под избыточным давлением в резервуарах, рассчитанных на это;
- уменьшение амплитуды колебаний температуры газового пространства резервуара (тепловая изоляция, охлаждение водой в летнее время и подземное хранение);
- улавливание паров, уходящих из резервуара. Наибольшее распространение получила газоуравнительная система
(рисунок 2.113), представляющая собой сеть газопроводов, соединяющих через огневые предохранители газовые пространства резервуаров между собой.
Рисунок 2.111 - Резервуар с плавающей крышей
Рисунок 2.112 - Резервуар с понтоном
1, 2, 3 - резервуары с нефтепродуктом; 4 - дыхательный
клапан; 5 - задвижка; 6 - огнепреградитель; 7 - коллектор;
8 - конденсатосборник
Рисунок 2.113 - Газоуравнительная система
2.31.2 Системы слива и налива сырья и товарных продуктов
Для перевозки нефти используются железнодорожные цистерны различных типов: четырех-, шести- и восьмиосные. Перевалка жидких продуктов осуществляется с помощью специального оборудования - установок слива/налива. На вновь строящихся НПЗ проектируют для приема нефти двухсторонние сливные эстакады длиной 360 м, вдоль которых устанавливают состав после его расцепки на две части. С целью более полного использования территории и уменьшения капитальных и эксплуатационных затрат практикуется оснащение железнодорожных эстакад устройствами для слива нефти и налива нефтепродуктов - мазута или дизельного топлива. На
рисунке 2.114 изображена комбинированная двухсторонняя железнодорожная эстакада для слива нефти и налива темных нефтепродуктов.
1 - наливной стояк; 2 - установка нижнего слива нефти;
3 - коллектор слива нефти; 4 - коллекторы темных
нефтепродуктов
Рисунок 2.114 - Комбинированная двухсторонняя
железнодорожная эстакада для слива нефти и налива
темных нефтепродуктов
Цистерны для перевозки нефти оснащены нижними сливными патрубками, к которым подводят и герметично присоединяют установку для нижнего слива (налива), представляющую собой систему шарнирно сочлененных труб. Из сливной установки нефть поступает в сливной трубопровод. В зимнее время для разогрева нефти в цистернах предусматривают паровые гидромеханические подогреватели, электрогрелки, погружные змеевиковые подогреватели, а также системы циркуляционного разогрева, сущность работы которых заключается в том, что холодный продукт, забираемый из цистерны, подогревается в специальном теплообменнике и в горячем состоянии возвращается в цистерну. Учитывая недостаточную эффективность вышеупомянутых способов непрямого разогрева, в проектах следует также предусматривать подачу в цистерны острого пара.
Для сокращения выделений углеводородов в атмосферу при наливных операциях железнодорожные и автомобильные эстакады оснащают системами герметизации. В состав товарно-сырьевых цехов включают железнодорожные эстакады тактового налива в комплекте с установкой рекуперации паров. Наливные эстакады галерейного типа дооборудуют стояками с герметизирующими крышками и вентиляторами для подачи газовоздушной смеси на установку рекуперации паров, проектируют также сами установки рекуперации паров.
2.31.3 Технология пропарки и подготовки цистерн
Для подготовки цистерн для налива или с целью ремонта используются промывочно-пропарочные станции (ППС). На ППС предусматривается проведение следующих операций: удаление остатка светлых нефтепродуктов; пропарка котлов цистерн с одновременным сливом остатков темных нефтепродуктов; промывка горячей водой внутренних стенок котлов цистерн; удаление промывочных вод с помощью вакуумных установок; дегазация котлов цистерн вентиляционной установкой; обезвоживание слитых остатков темных нефтепродуктов; очистка сточных вод.
Пропарка производится паром под давлением 0,5 - 0,6 МПа. Промывка котлов цистерн производится горячей водой при температуре 70 - 90 °C и давлением 12 - 16 МПа механическими моечными машинами.
Для промывки цистерн используется замкнутый цикл водопотребления. При обработке цистерн на эстакадах промывочная вода вместе с нефтеостатками сливается через нижний сливной прибор в лотки. Из лотков смесь воды с нефтеостатками поступает в резервуары для обезвоживания. Затем отстоявшаяся вода перекачивается в нефтеловушку, где происходит окончательная очистка воды. Очищенная вода повторно подается на эстакады для промывки цистерн.
Раздел 3. Текущие уровни эмиссии в окружающую среду
от технологических объектов нефтеперерабатывающих
предприятий
Раздел содержит фактические данные о текущих выбросах, отходах и уровнях потребления материальных и энергетических ресурсов на действующих установках, осуществляющих переработку нефти (
таблицы 3.1 -
3.526). Данные по загрязняющим веществам в сбросах технологических установок не представлены, так как на большинстве нефтеперерабатывающих предприятиях Российской Федерации не ведется необходимый аналитический контроль и отсутствуют фактические данные по содержанию загрязняющих веществ в сточных водах технологических объектов за исключением сточных вод очистных сооружений.
Представленная информация позволяет оценить уровень воздействий на окружающую среду.
3.1 Электрообессоливающие установки для обессоливания
и обезвоживания нефти (ЭЛОУ)
Таблица 3.1
Выбросы загрязняющих веществ от одноступенчатых
установок ЭЛОУ
Наименование загрязняющего вещества | Удельное значение, кг/т переработанного сырья (год) |
Минимальное значение | Максимальное значение | Среднее значение | Медиана |
Организованные источники выбросов |
Бензин (нефтяной, малосернистый в пересчете на углерод) | 0,00071 | 0,012 | 0,0068 | 0,0077 |
Серы диоксид | 0,00035 | 0,00061 | 0,00046 | 0,00043 |
Неорганизованные источники выбросов |
Бензин (нефтяной, малосернистый в пересчете на углерод) | 0,035 | 0,052 | 0,046 | 0,049 |
Углеводороды предельные C1 - C5 (исключая метан) | 0,029 | 0,053 | 0,037 | 0,034 |
Углеводороды предельные C6 - C10 | 0,011 | 0,020 | 0,014 | 0,012 |
Таблица 3.2
Материальные ресурсы, потребляемые при эксплуатации
одноступенчатых установок ЭЛОУ
Наименование материального ресурса | Ед. изм. | Удельное значение |
Минимальное значение | Максимальное значение | Среднее значение | Медиана |
Деэмульгатор | т/т переработанного сырья (год) | 0,00026 | 0,0020 | 0,00063 | 0,00036 |
Таблица 3.3
Энергетические ресурсы, потребляемые при эксплуатации
одноступенчатых установок ЭЛОУ
Наименование энергетического ресурса | Ед. изм. | Удельное значение |
Минимальное значение | Максимальное значение | Среднее значение | Медиана |
Потребление электроэнергии | кВт·ч/т переработанного сырья (год) | 0,48 | 504,19 | 242,98 | 239,94 |
Таблица 3.4
Отходы, образующиеся при эксплуатации одноступенчатых
установок ЭЛОУ
Наименование отхода | Удельное значение, кг/т переработанного сырья (год) |
Минимальное значение | Максимальное значение | Среднее значение | Медиана |
Шлам очистки емкостей и трубопроводов от нефти и нефтепродуктов | 0,0036 | 0,077 | 0,030 | 0,035 |
Таблица 3.5
Выбросы загрязняющих веществ от одноступенчатых
установок ЭЛОУ
Наименование загрязняющего вещества | Удельное значение, кг/т переработанного сырья (год) |
Минимальное значение | Максимальное значение | Среднее значение | Медиана |
Организованные источники выбросов |
Азота диоксид | 0,085 | 0,21 | 0,12 | 0,086 |
Азота оксид | 0,014 | 0,032 | 0,019 | 0,014 |
Серы диоксид | 0,015 | 0,69 | 0,29 | 0,27 |
Углеводороды предельные C1 - C5 (исключая метан) | 0,012 | 1,91 | 0,28 | 0,0498 |
Углеводороды предельные C6 - C10 | 0,0011 | 0,0071 | 0,0020 | 0,0076 |
Углерода оксид | 0,11 | 0,13 | 0,12 | 0,12 |
Неорганизованные источники выбросов |
Углеводороды предельные C12 - C19 | 0,00040 | 0,14 | 0,033 | 0,0042 |
Углеводороды предельные C1 - C5 (исключая метан) | 0,018 | 0,995 | 0,28 | 0,034 |
Углеводороды предельные C6 - C10 | 0,0021 | 0,37 | 0,087 | 0,011 |
Таблица 3.6
Материальные ресурсы, потребляемые при эксплуатации
двухступенчатых установок ЭЛОУ
Наименование материального ресурса | Ед. изм. | Удельное значение |
Минимальное значение | Максимальное значение | Среднее значение | Медиана |
Деэмульгатор | т/т переработанного сырья (год) | 0,00035 | 0,00198 | 0,00043 | 0,00080 |
Гидроксид натрия | т/т переработанного сырья (год) | 0,0025 | 0,019 | 0,0068 | 0,0059 |
Поглотитель кислорода | т/т переработанного сырья (год) | 0,00000073 | 0,0000077 | 0,0000041 | 0,0000040 |
Таблица 3.7
Энергетические ресурсы, потребляемые при эксплуатации
двухступенчатых установок ЭЛОУ
Наименование энергетического ресурса | Ед. изм. | Удельное значение |
Минимальное значение | Максимальное значение | Среднее значение | Медиана |
Оборотная вода | м3/т переработанного сырья (год) | 0,120 | 1,28 | 1,05 | 1,19 |
Потребление пара | Гкал/т переработанного сырья (год) | 0,0016 | 14,20 | 1,81 | 0,02 |
Потребление топлива (всего) | т.у.т./т переработанного сырья (год) | 0,016 | 0,017 | 0,017 | 0,017 |
Потребление топлива (газового) | т.у.т./т переработанного сырья (год) | 0,006 | 0,010 | 0,009 | 0,009 |
Потребление топлива (жидкого) | т.у.т./т переработанного сырья (год) | 0,0067 | 0,0090 | 0,0080 | 0,0079 |
Потребление электроэнергии | кВт·ч/т переработанного сырья (год) | 0,016 | 156,71 | 192,31 | 1,39 |
Свежая вода | м3/т переработанного сырья (год) | 0,033 | 161,49 | 63,79 | 37,34 |
Теплофикационная вода | м3/т переработанного сырья (год) | 0,00024 | 0,040 | 0,013 | 0,00046 |
Таблица 3.8
Отходы, образующиеся при эксплуатации двухступенчатых
установок ЭЛОУ
Наименование отхода | Удельное значение, кг/т переработанного сырья (год) |
Минимальное значение | Максимальное значение | Среднее значение | Медиана |
Шлам очистки трубопроводов и емкостей от нефти и нефтепродуктов | 0,00068 | 7,67 | 2,17 | 0,040 |
Таблица 3.9
Выбросы загрязняющих веществ от трехступенчатых
установок ЭЛОУ
Наименование загрязняющего вещества | Удельное значение, кг/т переработанного сырья (год) |
Минимальное значение | Максимальное значение | Среднее значение | Медиана |
Организованные источники выбросов |
Углеводороды предельные C1 - C5 (исключая метан) | 0,0000053 | 0,0047 | 0,0008 | 0,000067 |
Углеводороды предельные C6 - C10 | 0,000096 | 0,0089 | 0,0029 | 0,00010 |
Неорганизованные источники выбросов |
Углеводороды предельные C1 - C5 (исключая метан) | 0,0083 | 0,291 | 0,091 | 0,059 |
Углеводороды предельные C6 - C10 | 0,0015 | 0,16 | 0,068 | 0,066 |
Таблица 3.10
Материальные ресурсы, потребляемые при эксплуатации
трехступенчатых установок ЭЛОУ
Наименование материального ресурса | Ед. изм. | Удельное значение |
Минимальное значение | Максимальное значение | Среднее значение | Медиана |
Деэмульгатор | кг/т переработанного сырья (год) | 0,0010 | 0,0011 | 0,0010 | 0,0010 |
Таблица 3.11
Энергетические ресурсы, потребляемые при эксплуатации
трехступенчатых установок ЭЛОУ
Наименование энергетического ресурса | Ед. изм. | Удельное значение |
Минимальное значение | Максимальное значение | Среднее значение | Медиана |
Оборотная вода | м3/т переработанного сырья (год) | 0,10 | 0,15 | 0,13 | 0,15 |
Потребление пара | Гкал/т переработанного сырья (год) | 0,0023 | 0,032 | 0,012 | 0,004 |
Потребление электроэнергии | кВт·ч/т переработанного сырья (год) | 0,97 | 2,29 | 1,24 | 1,17 |
Свежая вода | м3/т переработанного сырья (год) | 0,0046 | 0,078 | 0,042 | 0,051 |
Таблица 3.12
Отходы, образующиеся при эксплуатации трехступенчатых
установок ЭЛОУ
Наименование отхода | Удельное значение, кг/т переработанного сырья (год) |
Минимальное значение | Максимальное значение | Среднее значение | Медиана |
Шлам очистки емкостей и трубопроводов от нефти и нефтепродуктов | 0,0046 | 0,0048 | 0,0047 | 0,0047 |
3.2 Установки атмосферной перегонки нефтяного сырья
(нефти, газового конденсата, их смесей)
Таблица 3.13
Выбросы загрязняющих веществ от установок атмосферной
перегонки нефти (газового конденсата) без отбензинивающей
колонны с применением предварительного испарителя нефти
Наименование загрязняющего вещества | Удельное значение, кг/т переработанного сырья (год) |
Минимальное значение | Максимальное значение | Среднее значение | Медиана |
Организованные источники выбросов |
Азота диоксид | 0,00503 | 0,048 | 0,019 | 0,020 |
Азота оксид | 0,00076 | 0,0019 | 0,0011 | 0,00084 |
Серы диоксид | 0,00013 | 0,088 | 0,031 | 0,036 |
Углеводороды предельные C1 - C5 (исключая метан) | 0,0000069 | 0,0099 | 0,0034 | 0,0040 |
Углерода оксид | 0,0034 | 0,018 | 0,0079 | 0,0073 |
Неорганизованные источники выбросов |
Метан | 0,0027 | 0,0027 | 0,0027 | 0,0027 |
Углеводороды предельные C1 - C5 (исключая метан) | 0,0025 | 0,075 | 0,027 | 0,031 |
Таблица 3.14
Материальные ресурсы, потребляемые при эксплуатации
атмосферных трубчатых установок по перегонки нефти (газового
конденсата) без отбензинивающей колонны с применением
предварительного испарения нефти
Наименование материального ресурса | Ед. изм. | Удельное значение |
Минимальное значение | Максимальное значение | Среднее значение | Медиана |
Деэмульгатор | т/т переработанного сырья (год) | 0,0000023 | 0,0000035 | 0,0000028 | 0,0000028 |
Ингибитор | т/т переработанного сырья (год) | 0,00000093 | 0,0000020 | 0,0000015 | 0,0000017 |
Каустическая сода | т/т переработанного сырья (год) | 0,0000022 | 0,0000022 | 0,0000022 | 0,0000022 |
Гидроксид натрия | т/т переработанного сырья (год) | 0,0000012 | 0,0000028 | 0,0000023 | 0,0000024 |
Таблица 3.15
Энергетические ресурсы, потребляемые при эксплуатации
атмосферных трубчатых установок по перегонки нефти (газового
конденсата) без отбензинивающей колонны с применением
предварительного испарения нефти
Наименование энергетического ресурса | Ед. изм. | Удельное значение |
Минимальное значение | Максимальное значение | Среднее значение | Медиана |
Оборотная вода | м3/т переработанного сырья (год) | 0,0041 | 1,79 | 0,81 | 0,75 |
Охлаждающая вода | м3/т переработанного сырья (год) | 0,0010 | 0,0056 | 0,0020 | 0,0014 |
Потребление пара | Гкал/т переработанного сырья (год) | 0,0018 | 0,0022 | 0,0020 | 0,0020 |
Потребление топлива (всего) | т.у.т./т переработанного сырья (год) | 0,016 | 0,017 | 0,017 | 0,017 |
Потребление топлива (газового) | т.у.т./т переработанного сырья (год) | 0,010 | 0,028 | 0,021 | 0,020 |
Потребление электроэнергии | кВт·ч/т переработанного сырья (год) | 5,39 | 7,48 | 6,31 | 6,31 |
Таблица 3.16
Отходы, образующиеся при эксплуатации атмосферных трубчатых
установок по перегонки нефти (газового конденсата)
без отбензинивающей колонны с применением предварительного
испарения нефти
Наименование отхода | Удельное значение, кг/т переработанного сырья (год) |
Минимальное значение | Максимальное значение | Среднее значение | Медиана |
Шлам очистки емкостей и трубопроводов от нефти и нефтепродуктов | 0,0047 | 0,0052 | 0,0049 | 0,0047 |
Таблица 3.17
Выбросы загрязняющих веществ от установок атмосферной
перегонки нефти (газового конденсата)
без отбензинивающей колонны
Наименование загрязняющего вещества | Удельное значение, кг/т переработанного сырья (год) |
Минимальное значение | Максимальное значение | Среднее значение | Медиана |
Организованные источники выбросов |
Азота диоксид | 0,0037 | 0,011 | 0,0080 | 0,0085 |
Азота оксид | 0,0011 | 0,12 | 0,023 | 0,0037 |
Метан | 0,00000000060 | 0,032 | 0,0056 | 0,000044 |
Серы диоксид | 0,00017 | 0,0091 | 0,0018 | 0,00031 |
Углеводороды предельные C1 - C5 (исключая метан) | 0,0000000010 | 0,00013 | 0,000049 | 0,000018 |
Углеводороды предельные C6 - C10 | 0,00019 | 0,0012 | 0,00055 | 0,00022 |
Углерода оксид | 0,0045 | 0,060 | 0,015 | 0,0070 |
Неорганизованные источники выбросов |
Метан | 0,0027 | 0,15 | 0,0061 | 0,0045 |
Углеводороды предельные C1 - C5 (исключая метан) | 0,0000018 | 0,0060 | 0,0027 | 0,0025 |
Углеводороды предельные C6 - C10 | 0,000023 | 0,00070 | 0,00010 | 0,000045 |
Таблица 3.18
Материальные ресурсы, потребляемые при эксплуатации
установок атмосферной перегонки нефти (газового конденсата)
без отбензинивающей колонны
Наименование материального ресурса | Ед. изм. | Удельное значение |
Минимальное значение | Максимальное значение | Среднее значение | Медиана |
Аммиак | т/т переработанного сырья (год) | 0,000015 | 0,000020 | 0,000018 | 0,000018 |
Ингибитор коррозии | т/т переработанного сырья (год) | 0,00000017 | 0,0000059 | 0,0000024 | 0,0000024 |
Гидроксид натрия | т/т переработанного сырья (год) | 0,000012 | 0,000060 | 0,000038 | 0,000038 |
Присадка | т/т переработанного сырья (год) | 0,000000051 | 0,000022 | 0,0000088 | 0,0000085 |
Таблица 3.19
Энергетические ресурсы, потребляемые при эксплуатации
установок атмосферной перегонки нефти (газового конденсата)
без отбензинивающей колонны
Наименование энергетического ресурса | Ед. изм. | Удельное значение |
Минимальное значение | Максимальное значение | Среднее значение | Медиана |
Оборотная вода | м3/т переработанного сырья (год) | 0,00011 | 1,75 | 0,63 | 0,00033 |
Потребление пара | Гкал/т переработанного сырья (год) | 0,00035 | 0,025 | 0,010 | 0,0044 |
Потребление топлива (всего) | т.у.т./т переработанного сырья (год) | 0,023 | 0,031 | 0,027 | 0,027 |
Потребление топлива (газового) | т.у.т./т переработанного сырья (год) | 0,0068 | 0,0504 | 0,025 | 0,024 |
Потребление электроэнергии | кВт·ч/т переработанного сырья (год) | 1,89 | 16,01 | 7,90 | 6,96 |
Свежая вода | м3/т переработанного сырья (год) | 0,0079 | 0,017 | 0,012 | 0,0101 |
Теплофикационная вода | м3/т переработанного сырья (год) | 0,00032 | 0,00046 | 0,00037 | 0,00036 |
Оборотная вода | м3/т переработанного сырья (год) | 0,00011 | 1,75 | 0,63 | 0,00033 |
Таблица 3.20
Отходы, образующиеся при эксплуатации установок атмосферной
перегонки нефти (газового конденсата)
без отбензинивающей колонны
Наименование отхода | Удельное значение, кг/т переработанного сырья (год) |
Минимальное значение | Максимальное значение | Среднее значение | Медиана |
Шлам очистки емкостей и трубопроводов от нефти и нефтепродуктов | 0,0024 | 0,0032 | 0,0026 | 0,0026 |
Таблица 3.21
Выбросы загрязняющих веществ от установок атмосферной
перегонки нефти (газового конденсата) с использованием
отбензинивающей колонны
Наименование загрязняющего вещества | Удельное значение, кг/т переработанного сырья (год) |
Минимальное значение | Максимальное значение | Среднее значение | Медиана |
Организованные источники выбросов |
Азота диоксид | 0,0070 | 0,33 | 0,040 | 0,024 |
Азота оксид | 0,0011 | 0,12 | 0,0070 | 0,0039 |
Серы диоксид | 0,00016 | 1,60 | 0,15 | 0,020 |
Углеводороды предельные C1 - C5 (исключая метан) | 0,00024 | 0,059 | 0,0074 | 0,0041 |
Углеводороды предельные C6 - C10 | 0,00061 | 0,046 | 0,0065 | 0,00081 |
Углерода оксид | 0,0012 | 0,12 | 0,020 | 0,014 |
Неорганизованные источники выбросов |
Углеводороды предельные C1 - C5 (исключая метан) | 0,0022 | 0,55 | 0,11 | 0,015 |
Углеводороды предельные C6 - C10 | 0,0027 | 0,27 | 0,022 | 0,0039 |
Таблица 3.22
Материальные ресурсы, потребляемые при эксплуатации
установок атмосферной перегонки нефти (газового конденсата)
с использованием отбензинивающей колонны
Наименование материального ресурса | Ед. изм. | Удельное значение |
Минимальное значение | Максимальное значение | Среднее значение | Медиана |
Деэмульгатор | т/т переработанного сырья (год) | 0,0000094 | 0,000013 | 0,000010 | 0,0000098 |
Диспергатор солей | кг/т переработанного сырья (год) | 0,00000013 | 0,0000013 | 0,000000706 | 0,000000706 |
Гидроксид натрия | т/т переработанного сырья (год) | 0,000013 | 0,000015 | 0,000015 | 0,000015 |
Ингибитор коррозии | кг/т переработанного сырья (год) | 0,0029 | 0,0049 | 0,0040 | 0,0040 |
Нейтрализующий амин | кг/т переработанного сырья (год) | 0,0025 | 0,0049 | 0,0033 | 0,0028 |
Сода каустическая | т/т переработанного сырья (год) | 0,0000082 | 0,000010 | 0,0000086 | 0,0000083 |
Таблица 3.23
Энергетические ресурсы, потребляемые при эксплуатации
установок атмосферной перегонки нефти (газового конденсата)
с использованием отбензинивающей колонны
Наименование энергетического ресурса | Ед. изм. | Удельное значение |
Минимальное значение | Максимальное значение | Среднее значение | Медиана |
Оборотная вода | м3/т переработанного сырья (год) | 0,024 | 19,49 | 2,91 | 2,91 |
Охлаждающая вода | м3/т переработанного сырья (год) | 0,078 | 0,16 | 0,11 | 0,11 |
Потребление пара | Гкал/т переработанного сырья (год) | 0,0066 | 0,017 | 0,011 | 0,011 |
Потребление топлива (всего) | т.у.т./т переработанного сырья (год) | 0,016 | 0,029 | 0,022 | 0,021 |
Потребление топлива (газового) | т.у.т./т переработанного сырья (год) | 0,016 | 0,028 | 0,021 | 0,020 |
Потребление топлива (жидкого) | т.у.т./т переработанного сырья (год) | 0,00050 | 0,00050 | 0,00050 | 0,00050 |
Потребление электроэнергии | кВт·ч/т переработанного сырья (год) | 0,0056 | 9,03 | 4,89 | 5,64 |
Свежая вода | м3/т переработанного сырья (год) | 0,000191 | 0,12 | 0,038 | 0,0062 |
Теплофикационная вода | м3/т переработанного сырья (год) | 0,0011 | 0,013 | 0,0057 | 0,0014 |
Таблица 3.24
Отходы, образующиеся при эксплуатации установок атмосферной
перегонки нефти (газового конденсата) с использованием
отбензинивающей колонны
Наименование отхода | Удельное значение, кг/т переработанного сырья (год) |
Минимальное значение | Максимальное значение | Среднее значение | Медиана |
Шлам очистки емкостей и трубопроводов от нефти и нефтепродуктов | 0,0032 | 0,080 | 0,013 | 0,0039 |
Таблица 3.25
Выбросы загрязняющих веществ от комплексных установок
атмосферной перегонки нефти, включающей резервуарный
парк, двухступенчатую ЭЛОУ, блоки атмосферной
и вторичной перегонки
Наименование загрязняющего вещества | Удельное значение, кг/т переработанного сырья (год) |
Минимальное значение | Максимальное значение | Среднее значение | Медиана |
Организованные источники выбросов |
Азота диоксид | 0,017 | 0,050 | 0,034 | 0,031 |
Азота оксид | 0,0071 | 0,030 | 0,019 | 0,018 |
Серы диоксид | 0,087 | 0,39 | 0,29 | 0,34 |
Углеводороды предельные C1 - C5 (исключая метан) | 0,000016 | 0,00086 | 0,00039 | 0,00035 |
Углеводороды предельные C6 - C10 | 0,00048 | 0,00061 | 0,00054 | 0,00055 |
Углерода оксид | 0,0034 | 0,0090 | 0,0062 | 0,0064 |
Неорганизованные источники выбросов |
Углеводороды предельные C1 - C5 (исключая метан) | 0,0080 | 0,010 | 0,0090 | 0,0090 |
Углеводороды предельные C6 - C10 | 0,0069 | 0,0087 | 0,0078 | 0,0078 |
Таблица 3.26
Материальные ресурсы, потребляемые при эксплуатации
комплексных установок атмосферной перегонки нефти,
включающей резервуарный парк, двухступенчатую ЭЛОУ, блоки
атмосферной и вторичной перегонки
Наименование материального ресурса | Ед. изм. | Удельное значение |
Минимальное значение | Максимальное значение | Среднее значение | Медиана |
Деэмульгатор | кг/т переработанного сырья (год) | 0,0021 | 0,0035 | 0,0028 | 0,0027 |
Ингибитор коррозии | кг/т переработанного сырья (год) | 0,0013 | 0,0028 | 0,0021 | 0,0020 |
Гидроксид натрия | кг/т переработанного сырья (год) | 0,0091 | 0,012 | 0,011 | 0,011 |
Нейтрализатор | кг/т переработанного сырья (год) | 0,0017 | 0,010 | 0,0064 | 0,0066 |
Таблица 3.27
Энергетические ресурсы, потребляемые при эксплуатации
комплексных установок атмосферной перегонки нефти,
включающей резервуарный парк, двухступенчатую ЭЛОУ, блоки
атмосферной и вторичной перегонки
Наименование энергетического ресурса | Ед. изм. | Удельное значение |
Минимальное значение | Максимальное значение | Среднее значение | Медиана |
Оборотная вода | м3/т переработанного сырья (год) | 1,98 | 4,16 | 2,97 | 2,82 |
Потребление пара | Гкал/т переработанного сырья (год) | 0,0061 | 0,018 | 0,011 | 0,0095 |
Потребление топлива (всего) | т.у.т./т переработанного сырья (год) | 0,017 | 0,027 | 0,022 | 0,020 |
Потребление топлива (газового) | т.у.т./т переработанного сырья (год) | 0,0103 | 0,024 | 0,017 | 0,016 |
Потребление топлива (жидкого) | т.у.т./т переработанного сырья (год) | 0,00019 | 0,012 | 0,00607 | 0,0053 |
Потребление электроэнергии | кВт·ч/т переработанного сырья (год) | 6,14 | 10,19 | 8,15 | 7,87 |
Теплофикационная вода | м3/т переработанного сырья (год) | 0,0018 | 0,036 | 0,017 | 0,016 |
Таблица 3.28
Отходы, образующиеся при эксплуатации комплексных установок
атмосферной перегонки нефти, включающей резервуарный
парк, двухступенчатую ЭЛОУ, блоки атмосферной
и вторичной перегонки
Наименование отхода | Удельное значение, кг/т переработанного сырья (год) |
Минимальное значение | Максимальное значение | Среднее значение | Медиана |
Шлам очистки емкостей и трубопроводов от нефти и нефтепродуктов | 0,017 | 0,082 | 0,040 | 0,031 |
3.3 Установки вакуумной перегонки нефтяного сырья
Таблица 3.29
Выбросы загрязняющих веществ от установок вакуумной
перегонки мазута с получением вакуума в гидроциркуляционных
вакуум-создающих системах
Наименование загрязняющего вещества | Удельное значение, кг/т переработанного сырья (год) |
Минимальное значение | Максимальное значение | Среднее значение | Медиана |
Организованные источники выбросов |
Азота диоксид | 0,00070 | 0,051 | 0,020 | 0,016 |
Азота оксид | 0,0015 | 0,026 | 0,0089 | 0,0067 |
Метан | 0,00025 | 0,0035 | 0,0014 | 0,00097 |
Серы диоксид | 0,00024 | 0,14 | 0,066 | 0,060 |
Углеводороды предельные C12 - C19 | 0,0019 | 0,0028 | 0,0023 | 0,0024 |
Углеводороды предельные C1 - C5 (исключая метан) | 0,0022 | 0,0029 | 0,0025 | 0,0023 |
Углеводороды предельные C6 - C10 | 0,00043 | 0,0021 | 0,0011 | 0,0010 |
Углерода оксид | 0,0013 | 0,031 | 0,017 | 0,019 |
Неорганизованные источники выбросов |
Метан | 0,000072 | 0,00094 | 0,00045 | 0,000090 |
Углеводороды предельные C12 - C19 | 0,000027 | 0,0050 | 0,0025 | 0,0019 |
Углеводороды предельные C1 - C5 (исключая метан) | 0,0042 | 0,025 | 0,0103 | 0,0059 |
Углеводороды предельные C6 - C10 | 0,0015 | 0,045 | 0,014 | 0,0033 |
Таблица 3.30
Материальные ресурсы, потребляемые при эксплуатации
установок вакуумной перегонки мазута с получением вакуума
в гидроциркуляционных вакуум-создающих системах
Наименование материального ресурса | Ед. изм. | Удельное значение |
Минимальное значение | Максимальное значение | Среднее значение | Медиана |
Азот | м3 | 0,0029 | 0,022 | 0,013 | 0,014 |
Ингибитор коррозии | кг/т переработанного сырья (год) | 0,00025 | 0,00034 | 0,00029 | 0,00028 |
Нейтрализующий амин | кг/т переработанного сырья (год) | 0,012 | 0,019 | 0,015 | 0,016 |
Таблица 3.31
Энергетические ресурсы, потребляемые при эксплуатации
установок вакуумной перегонки мазута с получением вакуума
в гидроциркуляционных вакуум-создающих системах
Наименование энергетического ресурса | Ед. изм. | Удельное значение |
Минимальное значение | Максимальное значение | Среднее значение | Медиана |
Оборотная вода | м3/т переработанного сырья (год) | 2,53 | 5,38 | 3,58 | 3,34 |
Потребление пара | Гкал/т переработанного сырья (год) | 0,0015 | 0,035 | 0,015 | 0,015 |
Потребление топлива (всего) | т.у.т./т переработанного сырья (год) | 0,012 | 0,018 | 0,015 | 0,015 |
Потребление топлива (газового) | т.у.т./т переработанного сырья (год) | 0,012 | 0,015 | 0,014 | 0,014 |
Потребление электроэнергии | кВт·ч/т переработанного сырья (год) | 11,34 | 17,98 | 14,51 | 15,10 |
Свежая вода | м3/т переработанного сырья (год) | 0,034 | 0,18 | 0,087 | 0,078 |
Таблица 3.32
Отходы, образующиеся при эксплуатации установок вакуумной
перегонки мазута с получением вакуума в гидроциркуляционных
вакуум-создающих системах
Наименование отхода | Удельное значение, кг/т переработанного сырья (год) |
Минимальное значение | Максимальное значение | Среднее значение | Медиана |
Шлам очистки емкостей и трубопроводов от нефти и нефтепродуктов | 0,0060 | 0,10 | 0,022 | 0,012 |
Таблица 3.33
Выбросы загрязняющих веществ от установок вакуумной
перегонки мазута с получением вакуума за счет водяного пара
Наименование загрязняющего вещества | Удельное значение, кг/т переработанного сырья (год) |
Минимальное значение | Максимальное значение | Среднее значение | Медиана |
Организованные источники выбросов |
Азота диоксид | 0,000084 | 0,11 | 0,034 | 0,025 |
Азота оксид | 0,000014 | 0,032 | 0,00796 | 0,0064 |
Пыль неорганическая с содержанием кремния менее 20, 20 - 70, а также более 70 процентов | 0,072 | 0,081 | 0,074 | 0,073 |
Серы диоксид | 0,00034 | 0,51 | 0,13 | 0,10 |
Углеводороды предельные C1 - C5 (исключая метан) | 0,00021 | 0,0036 | 0,0018 | 0,0019 |
Углеводороды предельные C6 - C10 | 0,0000020 | 0,00066 | 0,00019 | 0,00016 |
Углерода оксид | 0,00012 | 0,053 | 0,015 | 0,013 |
Неорганизованные источники выбросов |
Бензол | 0,0000028 | 0,038 | 0,0048 | 0,00044 |
Метилбензол (толуол) | 0,0000046 | 0,088 | 0,013 | 0,00016 |
Углеводороды предельные C1 - C5 (исключая метан) | 0,0037 | 0,36 | 0,13 | 0,096 |
Углеводороды предельные C6 - C10 | 0,00090 | 0,13 | 0,047 | 0,042 |
Таблица 3.34
Материальные ресурсы, потребляемые при эксплуатации
установок вакуумной перегонки мазута с получением вакуума
за счет водяного пара
Наименование материального ресурса | Ед. изм. | Удельное значение |
Минимальное значение | Максимальное значение | Среднее значение | Медиана |
Деэмульгатор | | 0,00000023 | 0,00000053 | 0,00000045 | 0,00000051 |
Ингибитор | т/т переработанного сырья (год) | 0,00000019 | 0,0000039 | 0,0000013 | 0,00000080 |
Нейтрализатор | т/т переработанного сырья (год) | 0,00000028 | 0,0000024 | 0,0000013 | 0,0000012 |
Таблица 3.35
Энергетические ресурсы, потребляемые при эксплуатации
установок вакуумной перегонки мазута с получением вакуума
за счет водяного пара
Наименование энергетического ресурса | Ед. изм. | Удельное значение |
Минимальное значение | Максимальное значение | Среднее значение | Медиана |
Оборотная вода | м3/т переработанного сырья (год) | 1,14 | 11,53 | 4,79 | 3,69 |
Потребление пара | Гкал/т переработанного сырья (год) | 0,0175800 | 0,0532200 | 0,0318522 | 0,0298385 |
Потребление топлива (всего) | т.у.т./т переработанного сырья (год) | 0,0067000 | 0,0384900 | 0,0177611 | 0,0171480 |
Потребление топлива (газового) | т.у.т./т переработанного сырья (год) | 0,0050300 | 0,0382600 | 0,0158930 | 0,0170995 |
Потребление топлива (жидкого) | т.у.т./т переработанного сырья (год) | 0,0001000 | 0,0107510 | 0,0038458 | 0,0024200 |
Потребление электроэнергии | кВт·ч/т переработанного сырья (год) | 0,0072 | 21,99 | 6,45 | 6,75 |
Свежая вода | м3/т переработанного сырья (год) | 0,0914800 | 0,1702200 | 0,1443533 | 0,1557150 |
Теплофикационная вода | м3/т переработанного сырья (год) | 0,0001700 | 0,0491600 | 0,0045708 | 0,0004850 |
Таблица 3.36
Отходы, образующиеся при эксплуатации установок вакуумной
перегонки мазута с получением вакуума за счет водяного пара
Наименование отхода | Удельное значение, кг/т переработанного сырья (год) |
Минимальное значение | Максимальное значение | Среднее значение | Медиана |
Шлам очистки емкостей и трубопроводов от нефти и нефтепродуктов | 0,0031 | 0,089 | 0,021 | 0,0080 |
3.4 Установки атмосферно-вакуумной перегонки нефтяного сырья
(нефти, газового конденсата, их смесей)
Таблица 3.37
Выбросы загрязняющих веществ от установок
атмосферно-вакуумной перегонки нефти (газового конденсата)
Наименование загрязняющего вещества | Удельное значение, кг/т переработанного сырья (год) |
Минимальное значение | Максимальное значение | Среднее значение | Медиана |
Организованные источники выбросов |
Азота диоксид | 0,0076 | 0,15 | 0,048 | 0,044 |
Азота оксид | 0,0012 | 0,026 | 0,011 | 0,011 |
Серы диоксид | 0,00022 | 0,80 | 0,19 | 0,12 |
Углеводороды предельные C1 - C5 (исключая метан) | 0,0000107 | 0,012 | 0,0014 | 0,00094 |
Углеводороды предельные C6 - C10 | 0,000011 | 0,0074 | 0,00068 | 0,000023 |
Углерода оксид | 0,0026 | 0,28 | 0,055 | 0,036 |
Неорганизованные источники выбросов |
Углеводороды предельные C1 - C5 (исключая метан) | 0,0017 | 0,29 | 0,062 | 0,036 |
Углеводороды предельные C6 - C10 | 0,000021 | 0,16 | 0,026 | 0,014 |
Таблица 3.38
Материальные ресурсы, потребляемые при эксплуатации
атмосферно-вакуумных установок перегонки нефти
(газового конденсата)
Наименование материального ресурса | Ед. изм. | Удельное значение |
Минимальное значение | Максимальное значение | Среднее значение | Медиана |
Азот | т/т переработанного сырья (год) | 0,000036 | 0,00012 | 0,000079 | 0,000084 |
Аммиак | т/т переработанного сырья (год) | 0,0000038 | 0,0000095 | 0,0000068 | 0,0000062 |
Депрессордиспергирующая присадка | т/т переработанного сырья (год) | 0,00000098 | 0,0000023 | 0,0000016 | 0,0000016 |
Деэмульгатор нефтяных эмульсий | кг/т переработанного сырья (год) | 0,00080 | 0,0026 | 0,0013 | 0,00099 |
Гидроксид натрия | т/т переработанного сырья (год) | 0,00000090 | 0,000022 | 0,0000083 | 0,0000048 |
Ингибитор | т/т переработанного сырья (год) | 0,00000083 | 0,0000041 | 0,0000020 | 0,0000016 |
Нейтрализатор | т/т переработанного сырья (год) | 0,0000012 | 0,0000072 | 0,0000029 | 0,0000028 |
Нейтрализующий амин | кг/т переработанного сырья (год) | 0,0011 | 0,0011 | 0,0011 | 0,0011 |
Таблица 3.39
Энергетические ресурсы, потребляемые при эксплуатации
атмосферно-вакуумных установок перегонки нефти
(газового конденсата)
Наименование энергетического ресурса | Ед. изм. | Удельное значение |
Минимальное значение | Максимальное значение | Среднее значение | Медиана |
Оборотная вода | м3/т переработанного сырья (год) | 0,54 | 13,83 | 3,54 | 2,99 |
Потребление пара | Гкал/т переработанного сырья (год) | 0,0063 | 0,037 | 0,019 | 0,016 |
Потребление топлива (всего) | т.у.т./т переработанного сырья (год) | 0,019 | 0,040 | 0,025 | 0,025 |
Потребление топлива (газового) | т.у.т./т переработанного сырья (год) | 0,0071 | 0,037 | 0,023 | 0,0204 |
Потребление топлива (жидкого) | т.у.т./т переработанного сырья (год) | 0,00025 | 0,0068 | 0,0028 | 0,0025 |
Потребление электроэнергии | кВт·ч/т переработанного сырья (год) | 3,4 | 10,9 | 6,8 | 7,5 |
Свежая вода | м3/т переработанного сырья (год) | 0,0103 | 1,081 | 0,25 | 0,082 |
Теплофикационная вода | м3/т переработанного сырья (год) | 0,00063 | 0,0022 | 0,0013 | 0,0013 |
Таблица 3.40
Отходы, образующиеся при эксплуатации атмосферно-вакуумных
установок перегонки нефти (газового конденсата)
Наименование отхода | Удельное значение, кг/т переработанного сырья (год) |
Минимальное значение | Максимальное значение | Среднее значение | Медиана |
Шлам очистки емкостей и трубопроводов от нефти и нефтепродуктов | 0,0030 | 0,078 | 0,021 | 0,020 |
Таблица 3.41
Выбросы загрязняющих веществ от комплексных установок
атмосферно-вакуумной перегонки нефти (газового конденсата)
(ЭЛОУ-АВТ)
Наименование загрязняющего вещества | Удельное значение, кг/т переработанного сырья (год) |
Минимальное значение | Максимальное значение | Среднее значение | Медиана |
Организованные источники выбросов |
Азота диоксид | 0,0035 | 0,31 | 0,051 | 0,038 |
Азота оксид | 0,00047 | 0,095 | 0,015 | 0,0072 |
Метан | 0,000107 | 1,16 | 0,105 | 0,0035 |
Серы диоксид | 0,0018 | 1,11 | 0,26 | 0,17 |
Углеводороды предельные C12 - C19 | 0,0000050 | 0,0038 | 0,00065 | 0,00030 |
Углеводороды предельные C1 - C5 (исключая метан) | 0,000028 | 0,026 | 0,0033 | 0,0016 |
Углеводороды предельные C6 - C10 | 0,00000 | 0,064 | 0,0036 | 0,00023 |
Углерода оксид | 0,0012 | 0,103 | 0,025 | 0,012 |
Неорганизованные источники выбросов |
Метан | 0,000035 | 0,25 | 0,024 | 0,000043 |
Метилбензол (толуол) | 0,0000072 | 0,023 | 0,0021 | 0,00014 |
Углеводороды предельные C12 - C19 | 0,00000029 | 5,29 | 0,37 | 0,0061 |
Углеводороды предельные C1 - C5 (исключая метан) | 0,00000029 | 8,37 | 0,51 | 0,039 |
Углеводороды предельные C6 - C10 | 0,000000095 | 5,20 | 0,36 | 0,0107 |
Таблица 3.42
Материальные ресурсы, потребляемые при эксплуатации
комплексных установок атмосферно-вакуумной перегонки нефти
(газового конденсата) (ЭЛОУ-АВТ)
Наименование материального ресурса | Ед. изм. | Удельное значение |
Минимальное значение | Максимальное значение | Среднее значение | Медиана |
Азот | т/т переработанного сырья (год) | 0,0000021 | 0,0000387 | 0,0000152 | 0,0000099 |
Аммиак | кг/т переработанного сырья (год) | 0,0000023 | 0,0000042 | 0,0000038 | 0,0000040 |
Депрессордиспергирующая присадка | кг/т переработанного сырья (год) | 0,0362887 | 0,0373089 | 0,0367988 | 0,0367988 |
Деэмульгатор | т/т переработанного сырья (год) | 0,0000011 | 0,0000097 | 0,0000039 | 0,0000028 |
Диэтиленгликоль | т/т переработанного сырья (год) | 0,00000081 | 0,0000024 | 0,0000014 | 0,0000013 |
Гидроксид натрия | т/т переработанного сырья (год) | 0,00000093 | 0,0060 | 0,0011 | 0,000017 |
Ингибитор | т/т переработанного сырья (год) | 0,00000051 | 0,0025 | 0,00029 | 0,0000027 |
Таблица 3.43
Энергетические ресурсы, потребляемые при эксплуатации
комплексных установок атмосферно-вакуумной перегонки нефти
(газового конденсата) (ЭЛОУ-АВТ)
Наименование энергетического ресурса | Ед. изм. | Удельное значение |
Минимальное значение | Максимальное значение | Среднее значение | Медиана |
Оборотная вода | м3/т переработанного сырья (год) | 0,41 | 7350,12 | 746,79 | 3,01 |
Потребление пара | Гкал/т переработанного сырья (год) | 0,0058 | 30,54 | 1,37 | 0,023 |
Потребление топлива (всего) | т.у.т./т переработанного сырья (год) | 0,013 | 41,54 | 2,12 | 0,028 |
Потребление топлива (газового) | т.у.т./т переработанного сырья (год) | 0,0014 | 15,25 | 0,82 | 0,026 |
Потребление топлива (жидкого) | т.у.т./т переработанного сырья (год) | 0,00019 | 29,57 | 2,37 | 0,0036 |
Потребление электроэнергии | кВт·ч/т переработанного сырья (год) | 0,0094 | 141,86 | 63,86 | 8,92 |
Свежая вода | м3/т переработанного сырья (год) | 0,0093 | 138,13 | 29,59 | 0,090 |
Теплофикационная вода | м3/т переработанного сырья (год) | 0,00026 | 76,50 | 7,51 | 0,0010 |
Таблица 3.44
Отходы, образующиеся при эксплуатации комплексных установок
атмосферно-вакуумной перегонки нефти (газового конденсата)
(ЭЛОУ-АВТ)
Наименование отхода | Удельное значение, кг/т переработанного сырья (год) |
Минимальное значение | Максимальное значение | Среднее значение | Медиана |
Шлам очистки емкостей и трубопроводов от нефти и нефтепродуктов | 0,000095 | 10,27 | 0,90 | 0,010 |
Таблица 3.45
Выбросы загрязняющих веществ от комплексных установок
атмосферно-вакуумной перегонки нефти (газового конденсата)
с блоком вторичной перегонки дистиллятных фракций
Наименование загрязняющего вещества | Удельное значение, кг/т переработанного сырья (год) |
Минимальное значение | Максимальное значение | Среднее значение | Медиана |
Организованные источники выбросов |
Азота диоксид | 0,0038 | 0,090 | 0,023 | 0,022 |
Азота оксид | 0,00061 | 0,015 | 0,0058 | 0,0057 |
Метан | 0,00036 | 7,23 | 0,78 | 0,0035 |
Сероводород | 0,000000039 | 0,25 | 0,049 | 0,000034 |
Серы диоксид | 0,0045 | 0,25 | 0,092 | 0,0902 |
Углеводороды предельные C12 - C19 | 0,0000092 | 0,303 | 0,046 | 0,0017 |
Углеводороды предельные C1 - C5 (исключая метан) | 0,0000019 | 9,49 | 1,31 | 0,0018 |
Углеводороды предельные C6 - C10 | 0,00000046 | 1,22 | 0,12 | 0,00088 |
Углерод (Сажа) | 0,00000 | 5,13 | 0,91 | 0,000086 |
Углерода оксид | 0,00026 | 2,08 | 0,11 | 0,011 |
Неорганизованные источники выбросов |
Метан | 0,00047 | 0,0051 | 0,0027 | 0,0029 |
Метилбензол (толуол) | 0,0000046 | 0,16 | 0,0078 | 0,000094 |
Углеводороды предельные C12 - C19 | 0,000202 | 0,14 | 0,015 | 0,0024 |
Углеводороды предельные C1 - C5 (исключая метан) | 0,00035 | 0,995 | 0,205 | 0,0106 |
Углеводороды предельные C6 - C10 | 0,000894 | 0,37 | 0,062 | 0,0028 |
Таблица 3.46
Материальные ресурсы, потребляемые при эксплуатации
комплексных установок атмосферно-вакуумной перегонки нефти
(газового конденсата) с блоком вторичной перегонки
дистиллятных фракций
Наименование материального ресурса | Ед. изм. | Удельное значение |
Минимальное значение | Максимальное значение | Среднее значение | Медиана |
Аммиак | т/т переработанного сырья (год) | 0,0000013 | 0,0000030 | 0,0000023 | 0,0000023 |
Деэмульгатор | т/т переработанного сырья (год) | 0,00000053 | 0,00000396 | 0,0000018 | 0,0000018 |
Гидроксид натрия | т/т переработанного сырья (год) | 0,0000077 | 0,0021 | 0,00036 | 0,000013 |
Ингибитор | т/т переработанного сырья (год) | 0,00000054 | 0,0033 | 0,00055 | 0,0000016 |
Таблица 3.47
Энергетические ресурсы, потребляемые при эксплуатации
комплексных установок атмосферно-вакуумной перегонки нефти
(газового конденсата) с блоком вторичной перегонки
дистиллятных фракций
Наименование энергетического ресурса | Ед. изм. | Удельное значение |
Минимальное значение | Максимальное значение | Среднее значение | Медиана |
Оборотная вода | м3/т переработанного сырья (год) | 1,71 | 15,22 | 2,99 | 2,74 |
Потребление пара | Гкал/т переработанного сырья (год) | 0,0085 | 15,58 | 0,97 | 0,015 |
Потребление топлива (всего) | т.у.т./т переработанного сырья (год) | 0,020 | 33,22 | 2,69 | 0,030 |
Потребление топлива (газового) | т.у.т./т переработанного сырья (год) | 0,012 | 22,45 | 1,59 | 0,027 |
Потребление топлива (жидкого) | т.у.т./т переработанного сырья (год) | 0,00011 | 17,16 | 2,14 | 0,007 |
Потребление электроэнергии | кВт·ч/т переработанного сырья (год) | 0,00744 | 106,04 | 73,1 | 10,81 |
Свежая вода | м3/т переработанного сырья (год) | 0,055 | 542,67 | 80,19 | 0,15 |
Теплофикационная вода | м3/т переработанного сырья (год) | 0,00013 | 13,17 | 3,60 | 0,0078 |
Оборотная вода | м3/т переработанного сырья (год) | 1,71 | 15132,22 | 2237,99 | 2,74 |
Таблица 3.48
Отходы, образующиеся при эксплуатации комплексных установок
атмосферно-вакуумной перегонки нефти (газового конденсата)
с блоком вторичной перегонки дистиллятных фракций
Наименование отхода | Удельное значение, кг/т переработанного сырья (год) |
Минимальное значение | Максимальное значение | Среднее значение | Медиана |
Шлам очистки емкостей и трубопроводов от нефти и нефтепродуктов | 0,00019 | 7,20 | 1,26 | 0,0050 |
Таблица 3.49
Выбросы загрязняющих веществ от комплексных установок
атмосферно-вакуумной перегонки нефти, включающих
резервуарный парк, двухступенчатую ЭЛОУ, блоки
атмосферно-вакуумной и вторичной перегонки
Наименование загрязняющего вещества | Удельное значение, кг/т переработанного сырья (год) |
Минимальное значение | Максимальное значение | Среднее значение | Медиана |
Организованные источники выбросов |
Азота диоксид | 0,027 | 0,079 | 0,051 | 0,049 |
Азота оксид | 0,011 | 0,046 | 0,029 | 0,029 |
Серы диоксид | 0,14 | 0,75 | 0,40 | 0,37 |
Углеводороды предельные C1 - C5 (исключая метан) | 0,000016 | 0,000029 | 0,000022 | 0,000022 |
Углеводороды предельные C6 - C10 | 0,0024 | 0,0029 | 0,0026 | 0,0026 |
Углерода оксид | 0,0037 | 0,0089 | 0,0063 | 0,0064 |
Неорганизованные источники выбросов |
Углеводороды предельные C1 - C5 (исключая метан) | 0,25 | 0,31 | 0,27 | 0,27 |
Углеводороды предельные C6 - C10 | 0,052 | 0,064 | 0,057 | 0,056 |
Таблица 3.50
Материальные ресурсы, потребляемые при эксплуатации
комплексных установок атмосферно-вакуумной перегонки нефти,
включающих резервуарный парк, двухступенчатую ЭЛОУ, блоки
атмосферно-вакуумной и вторичной перегонки
Наименование материального ресурса | Ед. изм. | Удельное значение |
Минимальное значение | Максимальное значение | Среднее значение | Медиана |
Деэмульгатор | кг/т переработанного сырья (год) | 0,0020 | 0,0035 | 0,0026 | 0,0024 |
Ингибитор коррозии | кг/т переработанного сырья (год) | 0,00019 | 0,0028 | 0,0020 | 0,0020 |
Нейтрализатор | кг/т переработанного сырья (год) | 0,0023 | 0,010 | 0,0052 | 0,0046 |
Гидроксид натрия | кг/т переработанного сырья (год) | 0,0092 | 0,012 | 0,011 | 0,010 |
Таблица 3.51
Энергетические ресурсы, потребляемые при эксплуатации
комплексных установок атмосферно-вакуумной перегонки нефти,
включающих резервуарный парк, двухступенчатую ЭЛОУ, блоки
атмосферно-вакуумной и вторичной перегонки
Наименование энергетического ресурса | Ед. изм. | Удельное значение |
Минимальное значение | Максимальное значение | Среднее значение | Медиана |
Оборотная вода | м3/т переработанного сырья (год) | 3,07 | 6,41 | 4,63 | 4,43 |
Потребление пара | Гкал/т переработанного сырья (год) | 0,016 | 0,022 | 0,020 | 0,020 |
Потребление топлива (всего) | т.у.т./т переработанного сырья (год) | 0,022 | 0,045 | 0,026 | 0,025 |
Потребление топлива (газового) | т.у.т./т переработанного сырья (год) | 0,014 | 0,031 | 0,021 | 0,021 |
Потребление топлива (жидкого) | т.у.т./т переработанного сырья (год) | 0,00042 | 0,014 | 0,0064 | 0,0072 |
Потребление электроэнергии | кВт·ч/т переработанного сырья (год) | 7,09 | 10,63 | 8,77 | 8,53 |
Теплофикационная вода | м3/т переработанного сырья (год) | 0,0031 | 0,011 | 0,0087 | 0,0102 |
Таблица 3.52
Отходы, образующиеся при эксплуатации комплексных установок
атмосферно-вакуумной перегонки нефти, включающих
резервуарный парк, двухступенчатую ЭЛОУ, блоки
атмосферно-вакуумной и вторичной перегонки
Наименование отхода | Удельное значение, кг/т переработанного сырья (год) |
Минимальное значение | Максимальное значение | Среднее значение | Медиана |
Шлам очистки емкостей и трубопроводов от нефти и нефтепродуктов | 0,014 | 0,056 | 0,033 | 0,030 |
3.5 Установки вторичной перегонки дистиллятов
Таблица 3.53
Выбросы загрязняющих веществ от установок четкой
ректификации бензинов
Наименование загрязняющего вещества | Удельное значение, кг/т переработанного сырья (год) |
Минимальное значение | Максимальное значение | Среднее значение | Медиана |
Организованные источники выбросов |
Азота диоксид | 0,14 | 0,16 | 0,15 | 0,15 |
Азота оксид | 0,022 | 0,026 | 0,024 | 0,024 |
Серы диоксид | 0,23 | 0,27 | 0,25 | 0,25 |
Углеводороды предельные C1 - C5 (исключая метан) | 0,027 | 0,031 | 0,029 | 0,028 |
Углерода оксид | 0,12 | 0,14 | 0,13 | 0,13 |
Неорганизованные источники выбросов |
Серы диоксид | 0,00193 | 0,0024 | 0,0022 | 0,0023 |
Углеводороды предельные C1 - C5 (исключая метан) | 0,10 | 0,12 | 0,11 | 0,11 |
Таблица 3.54
Материальные ресурсы, потребляемые при эксплуатации
установок четкой ректификации бензинов
Наименование материального ресурса | Ед. изм. | Удельное значение |
Минимальное значение | Максимальное значение | Среднее значение | Медиана |
Масло теплоноситель | т/т переработанного сырья (год) | 0,000035 | 0,00039 | 0,00021 | 0,00020 |
Таблица 3.55
Энергетические ресурсы, потребляемые при эксплуатации
установок четкой ректификации бензинов
Наименование энергетического ресурса | Ед. изм. | Удельное значение |
Минимальное значение | Максимальное значение | Среднее значение | Медиана |
Потребление топлива (всего) | т.у.т./т переработанного сырья (год) | 0,060 | 0,067 | 0,063 | 0,063 |
Потребление топлива (газового) | т.у.т./т переработанного сырья (год) | 0,0059 | 0,060 | 0,048 | 0,056 |
Потребление топлива (жидкого) | т.у.т./т переработанного сырья (год) | 0,0053 | 0,060 | 0,015 | 0,0058 |
Потребление электроэнергии | кВт·ч/т переработанного сырья (год) | 72,82 | 80,57 | 77,13 | 77,46 |
Таблица 3.56
Отходы, образующиеся при эксплуатации установок четкой
ректификации бензинов
Наименование отхода | Удельное значение, кг/т переработанного сырья (год) |
Минимальное значение | Максимальное значение | Среднее значение | Медиана |
Шлам очистки емкостей и трубопроводов от нефти и нефтепродуктов | 0,00074 | 0,0081 | 0,0037 | 0,00091 |
Таблица 3.57
Выбросы загрязняющих веществ от установок вторичной
перегонки бензинов
Наименование загрязняющего вещества | Удельное значение, кг/т переработанного сырья (год) |
Минимальное значение | Максимальное значение | Среднее значение | Медиана |
Организованные источники выбросов |
Азота диоксид | 0,0037 | 0,045 | 0,018 | 0,017 |
Азота оксид | 0,00093 | 0,12 | 0,022 | 0,0044 |
Серы диоксид | 0,00034 | 0,195 | 0,052 | 0,026 |
Углеводороды предельные C1 - C5 (исключая метан) | 0,000015 | 0,00093 | 0,00011 | 0,000033 |
Углеводороды предельные C6 - C10 | 0,000013 | 0,0063 | 0,0014 | 0,00062 |
Углерода оксид | 0,0014 | 0,060 | 0,017 | 0,0106 |
Неорганизованные источники выбросов |
Углеводороды предельные C12 - C19 | 0,000031 | 0,0072 | 0,0029 | 0,0035 |
Углеводороды предельные C1 - C5 (исключая метан) | 0,000081 | 0,075 | 0,012 | 0,0035 |
Углеводороды предельные C6 - C10 | 0,00027 | 0,0028 | 0,0014 | 0,0016 |
Таблица 3.58
Материальные ресурсы, потребляемые при эксплуатации
установок вторичной перегонки бензинов
Наименование материального ресурса | Ед. изм. | Удельное значение |
Минимальное значение | Максимальное значение | Среднее значение | Медиана |
Сырье установки | т/т переработанного сырья (год) | 1,00 | 1,00 | 1,00 | 1,00 |
Таблица 3.59
Энергетические ресурсы, потребляемые при эксплуатации
установок вторичной перегонки бензинов
Наименование энергетического ресурса | Ед. изм. | Удельное значение |
Минимальное значение | Максимальное значение | Среднее значение | Медиана |
Оборотная вода | м3/т переработанного сырья (год) | 1,26 | 4,49 | 2,27 | 2,32 |
Потребление пара | Гкал/т переработанного сырья (год) | 0,0035 | 0,088 | 0,034 | 0,013 |
Потребление топлива (всего) | т.у.т./т переработанного сырья (год) | 0,0071 | 0,033 | 0,018 | 0,013 |
Потребление топлива (газового) | т.у.т./т переработанного сырья (год) | 0,0071 | 0,044 | 0,022 | 0,028 |
Потребление топлива (жидкого) | т.у.т./т переработанного сырья (год) | 0,00013 | 0,0019 | 0,00073 | 0,00057 |
Потребление электроэнергии | кВт·ч/т переработанного сырья (год) | 4,15 | 59,16 | 12,09 | 9,85 |
Свежая вода | м3/т переработанного сырья (год) | 0,0037 | 0,192 | 0,0691 | 0,0073 |
Теплофикационная вода | м3/т переработанного сырья (год) | 0,00062 | 0,0016 | 0,0011 | 0,0012 |
Таблица 3.60
Отходы, образующиеся при эксплуатации установок вторичной
перегонки бензинов
Наименование отхода | Удельное значение, кг/т переработанного сырья (год) |
Минимальное значение | Максимальное значение | Среднее значение | Медиана |
Шлам очистки емкостей и трубопроводов от нефти и нефтепродуктов | 0,0023 | 0,021 | 0,012 | 0,014 |
3.6 Выделение, изомеризация и очистка ароматических
углеводородов
Таблица 3.61
Выбросы загрязняющих веществ от комплексных установок
фракционирования сырья и продукции установок каталитического
риформинга с целью выделения и очистки ароматических
углеводородов
Наименование загрязняющего вещества | Удельное значение, кг/т переработанного сырья (год) |
Минимальное значение | Максимальное значение | Среднее значение | Медиана |
Организованные источники выбросов |
Азота диоксид | 0,041 | 0,075 | 0,056 | 0,055 |
Азота оксид | 0,017 | 0,044 | 0,025 | 0,023 |
Серы диоксид | 0,018 | 0,43 | 0,15 | 0,021 |
Углерода оксид | 0,0037 | 0,015 | 0,0063 | 0,0041 |
Неорганизованные источники выбросов |
Бензол | 0,043 | 0,28 | 0,086 | 0,048 |
Углеводороды предельные C1 - C5 (исключая метан) | 0,023 | 0,15 | 0,046 | 0,026 |
Углеводороды предельные C6 - C10 | 0,075 | 0,49 | 0,15 | 0,083 |
Таблица 3.62
Материальные ресурсы, потребляемые при эксплуатации
комплексных установок фракционирования сырья и продукции
установок каталитического риформинга с целью выделения
и очистки ароматических углеводородов
Наименование материального ресурса | Ед. изм. | Удельное значение |
Минимальное значение | Максимальное значение | Среднее значение | Медиана |
Антивспениватель | кг/т переработанного сырья (год) | 0,000018 | 0,000058 | 0,000039 | 0,000040 |
Моноэтаноламин | кг/т переработанного сырья (год) | 0,000054 | 0,00045 | 0,00017 | 0,00011 |
Сольвент | кг/т переработанного сырья (год) | 0,0036 | 0,0071 | 0,0060 | 0,0063 |
Таблица 3.63
Энергетические ресурсы, потребляемые при эксплуатации
комплексных установок фракционирования сырья и продукции
установок каталитического риформинга с целью выделения
и очистки ароматических углеводородов
Наименование энергетического ресурса | Ед. изм. | Удельное значение |
Минимальное значение | Максимальное значение | Среднее значение | Медиана |
Оборотная вода | м3/т переработанного сырья (год) | 1,68 | 2,98 | 2,40 | 2,48 |
Потребление пара | Гкал/т переработанного сырья (год) | 0,032 | 0,037 | 0,035 | 0,036 |
Потребление топлива (всего) | т.у.т./т переработанного сырья (год) | 0,035 | 0,038 | 0,037 | 0,038 |
Потребление топлива (газового) | т.у.т./т переработанного сырья (год) | 0,026 | 0,038 | 0,033 | 0,034 |
Потребление топлива (жидкого) | т.у.т./т переработанного сырья (год) | 0,00044 | 0,0093 | 0,0046 | 0,0040 |
Потребление электроэнергии | кВт·ч/т переработанного сырья (год) | 9,59 | 10,49 | 9,97 | 9,92 |
Таблица 3.64
Отходы, образующиеся при эксплуатации комплексных установок
фракционирования сырья и продукции установок каталитического
риформинга с целью выделения и очистки ароматических
углеводородов
Наименование отхода | Удельное значение, кг/т переработанного сырья (год) |
Минимальное значение | Максимальное значение | Среднее значение | Медиана |
Шлам очистки емкостей и трубопроводов от нефти и нефтепродуктов | 0,00049 | 0,00057 | 0,00053 | 0,00054 |
Таблица 3.65
Выбросы загрязняющих веществ от комплексных установок
выделения и очистки ароматических углеводородов
(орто- и параксилолов), включающих блоки осушки и очистки
нефтезаводских газов и товарно-сырьевой парк
Наименование загрязняющего вещества | Удельное значение, кг/т переработанного сырья (год) |
Минимальное значение | Максимальное значение | Среднее значение | Медиана |
Организованные источники выбросов |
Азота диоксид | 0,041 | 0,075 | 0,056 | 0,055 |
Азота оксид | 0,017 | 0,044 | 0,025 | 0,023 |
Серы диоксид | 0,018 | 0,43 | 0,15 | 0,021 |
Углерода оксид | 0,0037 | 0,015 | 0,0063 | 0,0041 |
Неорганизованные источники выбросов |
Бензол | 0,011 | 0,016 | 0,013 | 0,013 |
Углеводороды предельные C1 - C5 (исключая метан) | 0,0068 | 0,0098 | 0,0081 | 0,0078 |
Углеводороды предельные C6 - C10 | 0,041 | 0,059 | 0,049 | 0,047 |
Таблица 3.66
Энергетические ресурсы, потребляемые при эксплуатации
комплексных установок выделения и очистки ароматических
углеводородов (орто- и параксилолов), включающих блоки
осушки и очистки нефтезаводских газов
и товарно-сырьевой парк
Наименование энергетического ресурса | Ед. изм. | Удельное значение |
Минимальное значение | Максимальное значение | Среднее значение | Медиана |
Оборотная вода | м3/т переработанного сырья (год) | 42,50 | 75,61 | 56,86 | 51,89 |
Потребление пара | Гкал/т переработанного сырья (год) | 0,25 | 0,33 | 0,28 | 0,27 |
Потребление топлива (всего) | т.у.т./т переработанного сырья (год) | 0,45 | 0,50 | 0,47 | 0,45 |
Потребление топлива (газового) | т.у.т./т переработанного сырья (год) | 0,26 | 0,41 | 0,35 | 0,37 |
Потребление топлива (жидкого) | т.у.т./т переработанного сырья (год) | 0,07 | 0,20 | 0,12 | 0,10 |
Потребление электроэнергии | кВт·ч/т переработанного сырья (год) | 513,72 | 540,11 | 528,64 | 530,24 |
Теплофикационная вода | м3/т переработанного сырья (год) | 0,07 | 0,12 | 0,10 | 0,10 |
Таблица 3.67
Отходы, образующиеся при эксплуатации комплексных установок
выделения и очистки ароматических углеводородов
(орто- и параксилолов), включающих блоки осушки и очистки
нефтезаводских газов и товарно-сырьевой парк
Наименование отхода | Удельное значение, кг/т переработанного сырья (год) |
Минимальное значение | Максимальное значение | Среднее значение | Медиана |
Шлам очистки емкостей и трубопроводов от нефти и нефтепродуктов | 0,00095 | 0,0012 | 0,0011 | 0,0011 |
Таблица 3.68
Выбросы загрязняющих веществ от установок выделения
бензолсодержащей фракции из продукта каталитического
риформинга
Наименование загрязняющего вещества | Удельное значение, кг/т переработанного сырья (год) |
Минимальное значение | Максимальное значение | Среднее значение | Медиана |
Организованные источники выбросов |
Азота диоксид | 0,000013 | 0,66 | 0,15 | 0,064 |
Азота оксид | 0,000030 | 0,11 | 0,025 | 0,0104 |
Серы диоксид | 0,0000027 | 0,80 | 0,18 | 0,065 |
Углеводороды предельные C1 - C5 (исключая метан) | 0,00099 | 0,027 | 0,0062 | 0,0037 |
Углеводороды предельные C6 - C10 | 0,00017 | 0,00025 | 0,00020 | 0,00020 |
Углерода оксид | 0,000046 | 0,26 | 0,059 | 0,035 |
Неорганизованные источники выбросов |
Бензол | 0,0000096 | 0,0037 | 0,00063 | 0,00036 |
Углеводороды предельные C1 - C5 (исключая метан) | 0,00049 | 0,74 | 0,21 | 0,053 |
Углеводороды предельные C6 - C10 | 0,00074 | 0,054 | 0,011 | 0,0025 |
Таблица 3.69
Материальные ресурсы, потребляемые при эксплуатации
установок выделения бензолсодержащей фракции из продукта
каталитического риформинга
Наименование материального ресурса | Ед. изм. | Удельное значение |
Минимальное значение | Максимальное значение | Среднее значение | Медиана |
Диметилдисульфид | кг/т переработанного сырья (год) | 0,000058 | 0,017 | 0,0042 | 0,000062 |
Кальцинированная сода | кг/т переработанного сырья (год) | 0,00062 | 0,0088 | 0,0056 | 0,0055 |
Перхлор-этилен | кг/т переработанного сырья (год) | 0,089 | 0,14 | 0,12 | 0,12 |
Сода каустическая | кг/т переработанного сырья (год) | 0,12 | 0,19 | 0,17 | 0,17 |
Таблица 3.70
Энергетические ресурсы, потребляемые при эксплуатации
установок выделения бензолсодержащей фракции из продукта
каталитического риформинга
Наименование энергетического ресурса | Ед. изм. | Удельное значение |
Минимальное значение | Максимальное значение | Среднее значение | Медиана |
Оборотная вода | м3/т переработанного сырья (год) | 0,66 | 8,15 | 3,21 | 3,48 |
Потребление пара | Гкал/т переработанного сырья (год) | 0,00077 | 0,015 | 0,0074 | 0,0074 |
Потребление топлива (всего) | т.у.т./т переработанного сырья (год) | 0,016 | 0,11 | 0,066 | 0,066 |
Потребление топлива (газового) | т.у.т./т переработанного сырья (год) | 0,0020 | 0,074 | 0,032 | 0,028 |
Потребление электроэнергии | кВт·ч/т переработанного сырья (год) | 0,0066 | 75,25 | 26,15 | 9,57 |
Свежая вода | м3/т переработанного сырья (год) | 0,0027 | 0,021 | 0,016 | 0,017 |
Теплофикационная вода | м3/т переработанного сырья (год) | 0,00030 | 0,00030 | 0,00030 | 0,00030 |
Таблица 3.71
Отходы, образующиеся при эксплуатации установок выделения
бензолсодержащей фракции из продукта каталитического
риформинга
Наименование отхода | Удельное значение, кг/т переработанного сырья (год) |
Минимальное значение | Максимальное значение | Среднее значение | Медиана |
Шлам очистки емкостей и трубопроводов от нефти и нефтепродуктов | 0,068 | 0,068 | 0,068 | 0,068 |
Таблица 3.72
Выбросы загрязняющих веществ от установок ректификации
с получением сырья каталитического риформинга для получения
определенных ароматических углеводородов (бензол, ксилолы)
Наименование загрязняющего вещества | Удельное значение, кг/т переработанного сырья (год) |
Минимальное значение | Максимальное значение | Среднее значение | Медиана |
Организованные источники выбросов |
Азота диоксид | 0,026 | 0,043 | 0,034 | 0,035 |
Азота оксид | 0,0041 | 0,0070 | 0,0056 | 0,0057 |
Серы диоксид | 0,046 | 0,12 | 0,083 | 0,079 |
Углеводороды предельные C1 - C5 (исключая метан) | 0,0016 | 0,0036 | 0,0025 | 0,0023 |
Углерода оксид | 0,012 | 0,025 | 0,017 | 0,016 |
Неорганизованные источники выбросов |
Углеводороды предельные C1 - C5 (исключая метан) | 0,44 | 0,74 | 0,58 | 0,55 |
Таблица 3.73
Материальные ресурсы, потребляемые при эксплуатации
установок ректификации с получением сырья каталитического
риформинга для получения определенных ароматических
углеводородов (бензол, ксилолы)
Наименование материального ресурса | Ед. изм. | Удельное значение |
Минимальное значение | Максимальное значение | Среднее значение | Медиана |
Моноэтаноламин | т/т переработанного сырья (год) | 0,0000070 | 0,000012 | 0,0000088 | 0,0000081 |
Таблица 3.74
Энергетические ресурсы, потребляемые при эксплуатации
установок ректификации с получением сырья каталитического
риформинга для получения определенных ароматических
углеводородов (бензол, ксилолы)
Наименование энергетического ресурса | Ед. изм. | Удельное значение |
Минимальное значение | Максимальное значение | Среднее значение | Медиана |
Потребление пара | Гкал/т переработанного сырья (год) | 0,021 | 0,035 | 0,029 | 0,031 |
Потребление топлива (всего) | т.у.т./т переработанного сырья (год) | 0,027 | 0,037 | 0,031 | 0,030 |
Потребление электроэнергии | кВт·ч/т переработанного сырья (год) | 0,011 | 0,012 | 0,011 | 0,011 |
Таблица 3.75
Выбросы загрязняющих веществ от установок выделения
бензола и толуола посредством ректификации
Наименование загрязняющего вещества | Удельное значение, кг/т переработанного сырья (год) |
Минимальное значение | Максимальное значение | Среднее значение | Медиана |
Неорганизованные источники выбросов |
Бензин (нефтяной, малосернистый в пересчете на углерод) | 0,32 | 0,40 | 0,35 | 0,34 |
Бензол | 0,012 | 0,015 | 0,013 | 0,013 |
Диметилбензол (ксилол) (смесь мета-, орто- и параизомеров) | 0,025 | 0,031 | 0,027 | 0,027 |
Метилбензол (толуол) | 0,019 | 0,024 | 0,021 | 0,021 |
3.7 Установки термического крекинга, висбрекинга
Таблица 3.76
Выбросы загрязняющих веществ от установок
печного висбрекинга с сокинг камерой
Наименование загрязняющего вещества | Удельное значение, кг/т переработанного сырья (год) |
Минимальное значение | Максимальное значение | Среднее значение | Медиана |
Организованные источники выбросов |
Азота диоксид | 0,0014 | 4,89 | 0,34 | 0,069 |
Азота оксид | 0,00023 | 3,05 | 0,20 | 0,011 |
Метан | 0,000011 | 0,32 | 0,023 | 0,0031 |
Пыль неорганическая с содержанием кремния менее 20, 20 - 70, а также более 70 процентов | 0,56 | 0,72 | 0,64 | 0,62 |
Серы диоксид | 0,0015 | 2,91 | 0,70 | 0,44 |
Углеводороды предельные C1 - C5 (исключая метан) | 0,0000019 | 0,00294 | 0,0015 | 0,0017 |
Углеводороды предельные C6 - C10 | 0,00000046 | 0,076 | 0,026 | 0,0193 |
Углерода оксид | 0,000035 | 3,38 | 0,45 | 0,088 |
Неорганизованные источники выбросов |
Углеводороды предельные C1 - C5 (исключая метан) | 0,00049 | 0,62 | 0,089 | 0,032 |
Углеводороды предельные C6 - C10 | 0,00074 | 0,79 | 0,13 | 0,0089 |
Таблица 3.77
Материальные ресурсы, потребляемые при эксплуатации
установок печного висбрекинга с сокинг камерой
Наименование материального ресурса | Ед. изм. | Удельное значение |
Минимальное значение | Максимальное значение | Среднее значение | Медиана |
Азот | т/т переработанного сырья (год) | 0,00015 | 0,00049 | 0,00032 | 0,00032 |
Антикоксоосадитель | кг/т переработанного сырья (год) | 0,00050 | 0,027 | 0,016 | 0,016 |
Диспергатор | кг/т переработанного сырья (год) | 0,0030 | 0,0060 | 0,0044 | 0,0044 |
Ингибитор | т/т переработанного сырья (год) | 0,0000018 | 0,000040 | 0,000022 | 0,000022 |
Метилдиэтаноламин | кг/т переработанного сырья (год) | 0,0017 | 0,0029 | 0,0021 | 0,0020 |
Моноэтаноламин | | 0,0000047 | 0,000010 | 0,0000087 | 0,000010 |
Гидроксид натрия | кг/т переработанного сырья (год) | 0,00000063 | 0,0000011 | 0,00000089 | 0,00000097 |
Нейтрализатор | т/т переработанного сырья (год) | 0,0000091 | 0,000029 | 0,000019 | 0,000019 |
Поглотитель сероводорода | кг/т переработанного сырья (год) | 0,00056 | 0,0015 | 0,0012 | 0,0013 |
Таблица 3.78
Энергетические ресурсы, потребляемые при эксплуатации
установок печного висбрекинга с сокинг-камерой
Наименование энергетического ресурса | Ед. изм. | Удельное значение |
Минимальное значение | Максимальное значение | Среднее значение | Медиана |
Оборотная вода | м3/т переработанного сырья (год) | 0,17 | 15,59 | 5,57 | 6,00 |
Потребление пара | Гкал/т переработан ого сырья (год) | 0,0068 | 0,18 | 0,034 | 0,019 |
Потребление топлива (всего) | т.у.т./т переработанного сырья (год) | 0,013 | 0,059 | 0,033 | 0,030 |
Потребление топлива (газового) | т.у.т./т переработанного сырья (год) | 0,011 | 0,053 | 0,033 | 0,034 |
Потребление топлива (жидкого) | т.у.т./т переработанного сырья (год) | 0,00012 | 0,020 | 0,0091 | 0,0087 |
Потребление электроэнергии | кВт·ч/т переработанного сырья (год) | 0,01 | 18,51 | 11,27 | 12,13 |
Свежая вода | м3/т переработанного сырья (год) | 0,0302 | 0,052 | 0,039 | 0,036 |
Теплофикационная вода | м3/т переработанного сырья (год) | 0,0024 | 95,74 | 52,12 | 68,37 |
Таблица 3.79
Отходы, образующиеся при эксплуатации установок
печного висбрекинга с сокинг камерой
Наименование отхода | Удельное значение, кг/т переработанного сырья (год) |
Минимальное значение | Максимальное значение | Среднее значение | Медиана |
Шлам очистки емкостей и трубопроводов от нефти и нефтепродуктов | 0,0014 | 0,21 | 0,019 | 0,0035 |
Таблица 3.80
Выбросы загрязняющих веществ
от установок печного висбрекинга
Наименование загрязняющего вещества | Удельное значение, кг/т переработанного сырья (год) |
Минимальное значение | Максимальное значение | Среднее значение | Медиана |
Организованные источники выбросов |
Азота диоксид | 0,0097 | 0,15 | 0,050 | 0,038 |
Азота оксид | 0,0016 | 0,025 | 0,010 | 0,0096 |
Метан | 0,00074 | 0,88 | 0,11 | 0,0023 |
Серы диоксид | 0,0044 | 0,65 | 0,19 | 0,18 |
Углеводороды предельные C1 - C5 (исключая метан) | 0,00021 | 0,0046 | 0,0021 | 0,0020 |
Углеводороды предельные C6 - C10 | 0,00017 | 0,0030 | 0,0014 | 0,0014 |
Углерода оксид | 0,0012 | 0,083 | 0,025 | 0,015 |
Неорганизованные источники выбросов |
Бензин (нефтяной, малосернистый в пересчете на углерод) | 0,18 | 0,23 | 0,21 | 0,22 |
Углеводороды предельные C1 - C5 (исключая метан) | 0,0028 | 0,24 | 0,083 | 0,077 |
Углеводороды предельные C6 - C10 | 0,0016 | 0,12 | 0,040 | 0,036 |
Таблица 3.81
Материальные ресурсы, потребляемые
при эксплуатации установок печного висбрекинга
Наименование материального ресурса | Ед. изм. | Удельное значение |
Минимальное значение | Максимальное значение | Среднее значение | Медиана |
Антикоксообразователь | т/т переработанного сырья (год) | 0,000010 | 0,000010 | 0,000010 | 0,000010 |
Антипенная присадка | т/т переработанного сырья (год) | 0,0000020 | 0,0000020 | 0,0000020 | 0,0000020 |
Антифоулянт | т/т переработанного сырья (год) | 0,0000060 | 0,0000060 | 0,0000060 | 0,0000060 |
Ингибитор | т/т переработанного сырья (год) | 0,00000038 | 0,000040 | 0,000017 | 0,000014 |
Нейтрализатор | т/т переработанного сырья (год) | 0,000000027 | 0,00078 | 0,00010 | 0,00000031 |
Таблица 3.82
Энергетические ресурсы, потребляемые
при эксплуатации установок печного висбрекинга
Наименование энергетического ресурса | Ед. изм. | Удельное значение |
Минимальное значение | Максимальное значение | Среднее значение | Медиана |
Оборотная вода | м3/т переработанного сырья (год) | 0,64 | 7,64 | 2,94 | 1,81 |
Потребление пара | Гкал/т переработанного сырья (год) | 0,009 | 0,027 | 0,019 | 0,022 |
Потребление топлива (всего) | т.у.т./т переработанного сырья (год) | 0,013 | 0,038 | 0,020 | 0,020 |
Потребление топлива (газового) | т.у.т./т переработанного сырья (год) | 0,013 | 0,038 | 0,021 | 0,020 |
Потребление электроэнергии | кВт·ч/т переработанного сырья (год) | 2,77 | 23,04 | 8,50 | 6,55 |
Свежая вода | м3/т переработанного сырья (год) | 0,0283700 | 0,1410400 | 0,0975150 | 0,1110850 |
Теплофикационная вода | м3/т переработанного сырья (год) | 0,00019 | 0,0022 | 0,00093 | 0,00034 |
Таблица 3.83
Отходы, образующиеся при эксплуатации
установок печного висбрекинга
Наименование отхода | Удельное значение, кг/т переработанного сырья (год) |
Минимальное значение | Максимальное значение | Среднее значение | Медиана |
Шлам очистки емкостей и трубопроводов от нефти и нефтепродуктов | 0,0017 | 1,14 | 0,15 | 0,035 |
Таблица 3.84
Выбросы загрязняющих веществ от установок получения
технического углерода (высокотемпературный термокрекинг
тяжелого высокоароматического сырья при низком давлении)
Наименование загрязняющего вещества | Удельное значение, кг/т переработанного сырья (год) |
Минимальное значение | Максимальное значение | Среднее значение | Медиана |
Организованные источники выбросов |
Азота диоксид | 0,21 | 0,30 | 0,27 | 0,27 |
Азота оксид | 0,12 | 0,17 | 0,15 | 0,15 |
Углерод (Сажа) | 0,15 | 0,23 | 0,21 | 0,21 |
Углерода оксид | 0,62 | 0,86 | 0,78 | 0,78 |
Таблица 3.85
Выбросы загрязняющих веществ от утилизационных котельных
установок получения технического углерода
(высокотемпературный термокрекинг тяжелого
высокоароматического сырья при низком давлении)
Наименование загрязняющего вещества | Удельное значение, кг/Гкал |
Минимальное значение | Максимальное значение | Среднее значение |
Организованные источники выбросов |
Азота диоксид | 1,56 | 2,55 | 2,02 |
Азота оксид | 0,86 | 1,41 | 1,12 |
Метан | 0,0044 | 0,0070 | 0,0056 |
Сероводород | 0,0010 | 0,0018 | 0,0014 |
Серы диоксид | 5,81 | 11,23 | 8,35 |
Углерода оксид | 0,034 | 0,062 | 0,047 |
Циклогексан | 0,0183 | 0,029 | 0,023 |
Бензол | 0,00035 | 0,00063 | 0,00048 |
Диметилбензол (ксилол) (смесь мета-, орто- и параизомеров) | 0,0077 | 0,012 | 0,0097 |
Метилбензол (толуол) | 0,0037 | 0,0060 | 0,0047 |
Этенилбензол (стирол) | 0,0040 | 0,0065 | 0,0052 |
Ацетальдегид | 0,0077 | 0,012 | 0,0097 |
Формальдегид | 0,00068 | 0,0011 | 0,00087 |
Углерод (Сажа) | 0,054 | 0,091 | 0,071 |
Таблица 3.86
Материальные ресурсы, потребляемые при эксплуатации
установок получения технического углерода
(высокотемпературный термокрекинг тяжелого
высокоароматического сырья при низком давлении)
Наименование материального ресурса | Ед. изм. | Удельное значение |
Минимальное значение | Максимальное значение | Среднее значение | Медиана |
Газойль тяжелый | т/т переработанного сырья (год) | 0,20 | 0,79 | 0,40 | 0,41 |
Газойль легкий | т/т переработанного сырья (год) | 0,044 | 0,36 | 0,17 | 0,11 |
Мазут | т/т переработанного сырья (год) | 0,0026 | 0,12 | 0,080 | 0,083 |
Сырье коксохимическое | т/т переработанного сырья (год) | 0,058 | 0,68 | 0,44 | 0,50 |
Таблица 3.87
Энергетические ресурсы, потребляемые при эксплуатации
установок получения технического углерода
(высокотемпературный термокрекинг тяжелого
высокоароматического сырья при низком давлении)
Наименование энергетического ресурса | Ед. изм. | Удельное значение |
Минимальное значение | Максимальное значение | Среднее значение | Медиана |
Потребление пара | Гкал/т переработанного сырья (год) | 0,087 | 0,15 | 0,13 | 0,14 |
Потребление топлива (газового) | т.у.т./т переработанного сырья (год) | 0,19 | 0,30 | 0,25 | 0,28 |
Потребление электроэнергии | кВт·ч/т переработанного сырья (год) | 66,13 | 127,09 | 96,77 | 99,87 |
Свежая вода | м3/т переработанного сырья (год) | 0,33 | 0,91 | 0,67 | 0,60 |
Таблица 3.88
Выбросы загрязняющих веществ от установок замедленного
коксования в необогреваемых коксовых камерах
Наименование загрязняющего вещества | Удельное значение, кг/т переработанного сырья (год) |
Минимальное значение | Максимальное значение | Среднее значение | Медиана |
Организованные источники выбросов |
Азота диоксид | 0,011 | 0,94 | 0,15 | 0,043 |
Азота оксид | 0,0030 | 0,15 | 0,024 | 0,0074 |
Амилены (смесь изомеров) | 0,42 | 2,57 | 0,81 | 0,46 |
Серы диоксид | 0,016 | 1,06 | 0,32 | 0,19 |
Углеводороды предельные C1 - C5 (исключая метан) | 0,000028 | 19,93 | 1,52 | 0,00084 |
Углеводороды предельные C6 - C10 | 0,00017 | 6,57 | 0,51 | 0,0019 |
Углерода оксид | 0,0027 | 0,53 | 0,057 | 0,032 |
Неорганизованные источники выбросов |
Бензин (нефтяной, малосернистый в пересчете на углерод) | 0,16 | 0,19 | 0,17 | 0,16 |
Бензол | 0,0000074 | 0,017 | 0,0026 | 0,0013 |
Углеводороды предельные C12 - C19 | 0,000081 | 0,17 | 0,013 | 0,00088 |
Углеводороды предельные C1 - C5 (исключая метан) | 0,0021 | 0,64 | 0,094 | 0,104 |
Углеводороды предельные C6 - C10 | 0,000991 | 0,37 | 0,085 | 0,015 |
Таблица 3.89
Материальные ресурсы, потребляемые при эксплуатации
установок замедленного коксования в необогреваемых
коксовых камерах
Наименование материального ресурса | Ед. изм. | Удельное значение |
Минимальное значение | Максимальное значение | Среднее значение | Медиана |
Азот | т/т переработанного сырья (год) | 0,00015 | 0,00015 | 0,00015 | 0,00015 |
Антивспенивающая присадка | кг/т переработанного сырья (год) | 0,0023 | 0,0295 | 0,018 | 0,024 |
Деэмульгатор | т/т переработанного сырья (год) | 0,0000017 | 0,000005 | 0,0000038 | 0,0000043 |
Ингибитор | кг/т переработанного сырья (год) | 0,00017 | 0,046 | 0,0048 | 0,00079 |
Гидроксид натрия | кг/т переработанного сырья (год) | 0,0015 | 0,076 | 0,051 | 0,075 |
Таблица 3.90
Энергетические ресурсы, потребляемые при эксплуатации
установок замедленного коксования в необогреваемых
коксовых камерах
Наименование энергетического ресурса | Ед. изм. | Удельное значение |
Минимальное значение | Максимальное значение | Среднее значение | Медиана |
Оборотная вода | м3/т переработанного сырья (год) | 12,77 | 81,46 | 29,35 | 17,40 |
Потребление пара | Гкал/т переработанного сырья (год) | 0,072 | 119,54 | 5,26 | 0,10 |
Потребление топлива (всего) | т.у.т./т переработанного сырья (год) | 0,033 | 0,058 | 0,050 | 0,052 |
Потребление топлива (газового) | т.у.т./т переработанного сырья (год) | 0,031 | 1,19 | 0,097 | 0,051 |
Потребление топлива (жидкого) | т.у.т./т переработанного сырья (год) | 0,014 | 0,017 | 0,015 | 0,015 |
Потребление электроэнергии | кВт·ч/т переработанного сырья (год) | 14,20 | 72,75 | 50,33 | 19,26 |
Таблица 3.91
Отходы, образующиеся при эксплуатации установок
замедленного коксования в необогреваемых коксовых камерах
Наименование отхода | Удельное значение, кг/т переработанного сырья (год) |
Минимальное значение | Максимальное значение | Среднее значение | Медиана |
Шлам очистки емкостей и трубопроводов от нефти и нефтепродуктов | 0,0013 | 1,84 | 0,22 | 0,027 |
Таблица 3.92
Выбросы загрязняющих веществ от установок прокалки кокса
Наименование загрязняющего вещества | Удельное значение, кг/т переработанного сырья (год) |
Минимальное значение | Максимальное значение | Среднее значение | Медиана |
Организованные источники выбросов |
Азота диоксид | 0,0071 | 2,67 | 0,47 | 0,27 |
Азота оксид | 0,0012 | 0,43 | 0,078 | 0,044 |
Серы диоксид | 0,0040 | 5,05 | 0,88 | 0,51 |
Углеводороды предельные C12 - C19 | 0,0014 | 0,0022 | 0,0018 | 0,0017 |
Углеводороды предельные C1 - C5 (исключая метан) | 0,011 | 0,061 | 0,021 | 0,013 |
Углеводороды предельные C6 - C10 | 0,0010 | 0,0032 | 0,0022 | 0,0024 |
Углерод (Сажа) | 0,029 | 0,16 | 0,054 | 0,032 |
Углерода оксид | 0,0017 | 57,76 | 15,43 | 0,1102159 |
Неорганизованные источники выбросов |
Углеводороды предельные C12 - C19 | 0,000081 | 0,17 | 0,027 | 0,014 |
Углеводороды предельные C1 - C5 (исключая метан) | 0,0067 | 0,64 | 0,11 | 0,098 |
Углеводороды предельные C6 - C10 | 0,0068 | 0,086 | 0,023 | 0,014 |
Таблица 3.93
Материальные ресурсы, потребляемые
при эксплуатации установок прокалки кокса
Наименование материального ресурса | Ед. изм. | Удельное значение |
Минимальное значение | Максимальное значение | Среднее значение | Медиана |
Антифоулянт | т/т переработанного сырья (год) | 0,014 | 0,015 | 0,015 | 0,015 |
Диспергатор-стабилизатор | т/т переработанного сырья (год) | 0,0032 | 0,025 | 0,016 | 0,020 |
Ингибитор коксообразования | т/т переработанного сырья (год) | 0,0034 | 0,035 | 0,021 | 0,020 |
Таблица 3.94
Энергетические ресурсы, потребляемые
при эксплуатации установок прокалки кокса
Наименование энергетического ресурса | Ед. изм. | Удельное значение |
Минимальное значение | Максимальное значение | Среднее значение | Медиана |
Оборотная вода | м3/т переработанного сырья (год) | 5,52 | 39,40 | 19,50 | 26,13 |
Потребление пара | Гкал/т переработанного сырья (год) | 0,075 | 120,81 | 34,70 | 0,15 |
Потребление топлива (всего) | т.у.т./т переработанного сырья (год) | 0,031 | 64,63 | 11,85 | 0,065 |
Потребление топлива (газового) | т.у.т./т переработанного сырья (год) | 0,031 | 64,63 | 11,85 | 0,065 |
Потребление электроэнергии | кВт·ч/т переработанного сырья (год) | 15,89 | 166,00 | 41,11 | 44,59 |
Свежая вода | м3/т переработанного сырья (год) | 260,29 | 322,13 | 296,10 | 296,43 |
Таблица 3.95
Отходы, образующиеся при эксплуатации
установок прокалки кокса
Наименование отхода | Удельное значение, кг/т переработанного сырья (год) |
Минимальное значение | Максимальное значение | Среднее значение | Медиана |
Шлам очистки емкостей и трубопроводов от нефти и нефтепродуктов | 7,48 | 47,69 | 27,97 | 29,60 |
3.9 Установки получения битума
Таблица 3.96
Выбросы загрязняющих веществ от установок получения
битумов в окислительных колоннах
Наименование загрязняющего вещества | Удельное значение, кг/т переработанного сырья (год) |
Минимальное значение | Максимальное значение | Среднее значение | Медиана |
Организованные источники выбросов |
Азота диоксид | 0,0053 | 0,58 | 0,07 | 0,021 |
Азота оксид | 0,00087 | 14,88 | 1,88 | 0,025 |
Серы диоксид | 0,023 | 15,43 | 5,67 | 0,40 |
Углеводороды предельные C12 - C19 | 0,000019 | 0,037 | 0,0057 | 0,00057 |
Углеводороды предельные C1 - C5 (исключая метан) | 0,0000098 | 12,5665462 | 1,8358373 | 0,0017362 |
Углеводороды предельные C6 - C10 | 0,000063 | 0,057 | 0,011 | 0,00062 |
Углерода оксид | 0,0001019 | 18,55 | 2,67 | 0,035 |
Неорганизованные источники выбросов |
Метан | 0,0064 | 0,43 | 0,24 | 0,32 |
Углеводороды предельные C12 - C19 | 0,00017 | 0,26 | 0,0292 | 0,0017 |
Углеводороды предельные C1 - C5 (исключая метан) | 0,0038 | 0,12 | 0,034 | 0,020 |
Углеводороды предельные C6 - C10 | 0,0039 | 0,044 | 0,019 | 0,017 |
Таблица 3.97
Материальные ресурсы, потребляемые при эксплуатации
установок получения битумов в окислительных колоннах
Наименование материального ресурса | Ед. изм. | Удельное значение |
Минимальное значение | Максимальное значение | Среднее значение | Медиана |
Жидкость полиметилсилоксановая | т/т переработанного сырья (год) | 0,00000089 | 0,0000010 | 0,00000094 | 0,00000092 |
Ингибитор | кг/т переработанного сырья (год) | 0,00083 | 0,0060 | 0,0033 | 0,0034 |
Пеногаситель | т/т переработанного сырья (год) | 0,00000023 | 0,00000049 | 0,00000044 | 0,00000048 |
Теплоноситель | т/т переработанного сырья (год) | 0,000051 | 0,000081 | 0,000066 | 0,000066 |
Таблица 3.98
Энергетические ресурсы, потребляемые при эксплуатации
установок получения битумов в окислительных колоннах
Наименование энергетического ресурса | Ед. изм. | Удельное значение |
Минимальное значение | Максимальное значение | Среднее значение | Медиана |
Оборотная вода | м3/т переработанного сырья (год) | 1,15 | 3,07 | 2,05 | 2,16 |
Потребление пара | Гкал/т переработанного сырья (год) | 0,0058 | 236,84 | 19,72 | 0,075 |
Потребление топлива (всего) | т.у.т./т переработанного сырья (год) | 0,00065 | 13,40 | 1,17 | 0,011 |
Потребление топлива (газового) | т.у.т./т переработанного сырья (год) | 0,0048 | 13,40 | 2,45 | 0,0098 |
Потребление топлива (жидкого) | т.у.т./т переработанного сырья (год) | 0,00012 | 0,01 | 0,01 | 0,010 |
Потребление электроэнергии | кВт·ч/т переработанного сырья (год) | 0,0039 | 160,09 | 167,89 | 11,087 |
Свежая вода | м3/т переработанного сырья (год) | 0,0095 | 1100,16 | 357,00 | 0,74 |
Теплофикационная вода | м3/т переработанного сырья (год) | 0,00071 | 62,28 | 10,04 | 0,0063 |
Таблица 3.99
Отходы, образующиеся при эксплуатации установок
получения битумов в окислительных колоннах
Наименование отхода | Удельное значение, кг/т переработанного сырья (год) |
Минимальное значение | Максимальное значение | Среднее значение | Медиана |
Шлам очистки емкостей и трубопроводов от нефти и нефтепродуктов | 0,00010 | 33,63 | 7,35 | 0,11 |
Таблица 3.100
Выбросы загрязняющих веществ от установок получения
битумов в трубчатых (циркуляционных) реакторах
Наименование загрязняющего вещества | Удельное значение, кг/т переработанного сырья (год) |
Минимальное значение | Максимальное значение | Среднее значение | Медиана |
Организованные источники выбросов |
| | | | |
Азота диоксид | 0,49 | 2,67 | 0,90 | 0,52 |
Азота оксид | 0,08 | 0,43 | 0,15 | 0,09 |
Серы диоксид | 0,92 | 5,05 | 1,71 | 0,98 |
Углеводороды предельные C1 - C5 (исключая метан) | 0,011 | 0,061 | 0,021 | 0,013 |
Углерод (Сажа) | 0,029 | 0,16 | 0,054 | 0,032 |
Углерода оксид | 0,098 | 0,54 | 0,19 | 0,11 |
Неорганизованные источники выбросов |
Углеводороды предельные C1 - C5 (исключая метан) | 0,010 | 0,058 | 0,020 | 0,012 |
Таблица 3.101
Материальные ресурсы, потребляемые при эксплуатации
установок получения битумов в трубчатых
(циркуляционных) реакторах
Наименование материального ресурса | Ед. изм. | Удельное значение |
Минимальное значение | Максимальное значение | Среднее значение | Медиана |
Жидкость ПМС-200 | т/т переработанного сырья (год) | 0,0000020 | 0,0000074 | 0,0000041 | 0,0000031 |
Таблица 3.102
Энергетические ресурсы, потребляемые при эксплуатации
установок получения битумов в трубчатых
(циркуляционных) реакторах
Наименование энергетического ресурса | Ед. изм. | Удельное значение |
Минимальное значение | Максимальное значение | Среднее значение | Медиана |
Потребление топлива (газового) | т.у.т./т переработанного сырья (год) | 0,0037 | 0,0076 | 0,0064 | 0,0068 |
Потребление топлива (всего) | т.у.т./т переработанного сырья (год) | 0,0037 | 0,0076 | 0,0064 | 0,0068 |
Потребление электроэнергии | кВт·ч/т переработанного сырья (год) | 29,91 | 55,56 | 44,73 | 45,32 |
Таблица 3.103
Отходы, образующиеся при эксплуатации установок получения
битумов в трубчатых (циркуляционных) реакторах
Наименование отхода | Удельное значение, кг/т переработанного сырья (год) |
Минимальное значение | Максимальное значение | Среднее значение | Медиана |
Шлам очистки емкостей трубопроводов от нефти и нефтепродуктов | 7,19 | 8,22 | 7,87 | 8,04 |
Таблица 3.104
Выбросы загрязняющих веществ от установок
получения битумов окислением в кубах
Наименование загрязняющего вещества | Удельное значение, кг/т переработанного сырья (год) |
Минимальное значение | Максимальное значение | Среднее значение | Медиана |
Организованные источники выбросов |
Азота диоксид | 0,077 | 0,42 | 0,16 | 0,102 |
Азота оксид | 0,013 | 0,069 | 0,026 | 0,017 |
Серы диоксид | 0,19 | 1,03 | 0,39 | 0,26 |
Углеводороды предельные C1 - C5 (исключая метан) | 0,12 | 0,53 | 0,22 | 0,15 |
Углерода оксид | 0,070 | 0,39 | 0,15 | 0,094 |
Таблица 3.105
Энергетические ресурсы, потребляемые при эксплуатации
установок получения битумов окислением в кубах
Наименование энергетического ресурса | Ед. изм. | Удельное значение |
Минимальное значение | Максимальное значение | Среднее значение | Медиана |
Потребление пара | Гкал/т переработанного сырья (год) | 0,0024 | 0,011 | 0,0055 | 0,0040 |
Потребление электроэнергии | кВт·ч/т переработанного сырья (год) | 1,27 | 20,78 | 11,16 | 11,98 |
Свежая вода | м3/т переработанного сырья (год) | 0,014 | 0,33 | 0,23 | 0,27 |
Таблица 3.106
Отходы, образующиеся при эксплуатации установок
получения битумов окислением в кубах
Наименование отхода | Удельное значение, кг/т переработанного сырья (год) |
Минимальное значение | Максимальное значение | Среднее значение | Медиана |
Отходы битума нефтяного | 0,048 | 0,067 | 0,058 | 0,058 |
Отходы минеральных масел индустриальных | 0,0016 | 0,0022 | 0,0019 | 0,0019 |
Таблица 3.107
Выбросы загрязняющих веществ от комплексных установок
получения битума, включая резервуарный парк, блок получение
битумов в окислительных колоннах и налив товарных продуктов
Наименование загрязняющего вещества | Удельное значение, кг/т переработанного сырья (год) |
Минимальное значение | Максимальное значение | Среднее значение | Медиана |
Организованные источники выбросов |
Азота диоксид | 0,024 | 0,079 | 0,046 | 0,041 |
Азота оксид | 0,0100 | 0,046 | 0,025 | 0,024 |
Серы диоксид | 0,14 | 0,75 | 0,49 | 0,55 |
Углеводороды предельные C1 - C5 (исключая метан) | 0,0024 | 0,0029 | 0,0026 | 0,0026 |
Углерода оксид | 0,0051 | 0,018 | 0,012 | 0,0089 |
Неорганизованные источники выбросов |
Углеводороды предельные C1 - C5 (исключая метан) | 0,17 | 0,196 | 0,18 | 0,17 |
Углеводороды предельные C6 - C10 | 0,036 | 0,042 | 0,038 | 0,037 |
Таблица 3.108
Энергетические ресурсы, потребляемые при эксплуатации
комплексных установок получения битума, включая
резервуарный парк, блок получение битумов в окислительных
колоннах и налив товарных продуктов
Наименование энергетического ресурса | Ед. изм. | Удельное значение |
Минимальное значение | Максимальное значение | Среднее значение | Медиана |
Оборотная вода | м3/т переработанного сырья (год) | 1,06 | 3,80 | 3,12 | 3,19 |
Потребление пара | Гкал/т переработанного сырья (год) | 0,14 | 0,61 | 0,25 | 0,23 |
Потребление топлива (всего) | т.у.т./т переработанного сырья (год) | 0,0070 | 0,031 | 0,017 | 0,016 |
Потребление топлива (газового) | т.у.т./т переработанного сырья (год) | 0,0078 | 0,031 | 0,019 | 0,017 |
Потребление электроэнергии | кВт·ч/т переработанного сырья (год) | 7,96 | 27,62 | 16,94 | 18,21 |
Теплофикационная вода | м3/т переработанного сырья (год) | 0,0048 | 0,046 | 0,012 | 0,010 |
Таблица 3.109
Отходы, образующиеся при эксплуатации комплексных установок
получения битума, включая резервуарный парк, блок получение
битумов в окислительных колоннах и налив товарных продуктов
Наименование отхода | Удельное значение, кг/т переработанного сырья (год) |
Минимальное значение | Максимальное значение | Среднее значение | Медиана |
Шлам очистки емкостей и трубопроводов от нефти и нефтепродуктов | 0,043 | 0,082 | 0,058 | 0,049 |
3.10 Установки каталитического риформинга
Таблица 3.110
Выбросы загрязняющих веществ от дожимной компрессорной
установки в составе установки каталитического риформинга
Наименование загрязняющего вещества | Удельное значение, кг/т переработанного сырья (год) |
Минимальное значение | Максимальное значение | Среднее значение | Медиана |
Организованные источники выбросов |
Азота диоксид | 0,042 | 0,49 | 0,196 | 0,12 |
Азота оксид | 0,0069 | 0,080 | 0,032 | 0,019 |
Серы диоксид | 0,030 | 0,67 | 0,26 | 0,19 |
Углеводороды предельные C1 - C5 (исключая метан) | 0,088 | 0,20 | 0,12 | 0,10 |
Углеводороды предельные C6 - C10 | 0,006 | 0,036 | 0,021 | 0,021 |
Углерода оксид | 0,017 | 0,17 | 0,065 | 0,031 |
Неорганизованные источники выбросов |
Углеводороды предельные C1 - C5 (исключая метан) | 0,034 | 0,0506 | 0,0408 | 0,04003 |
Углеводороды предельные C6 - C10 | 0,011 | 0,025 | 0,017 | 0,017 |
Таблица 3.111
Выбросы загрязняющих веществ от установок каталитического
риформинга с движущимся слоем регенерируемого катализатора
(вертикальное расположение реакторов)
Наименование загрязняющего вещества | Удельное значение, кг/т переработанного сырья (год) |
Минимальное значение | Максимальное значение | Среднее значение | Медиана |
Организованные источники выбросов |
Азота диоксид | 0,017 | 0,45 | 0,076 | 0,065 |
Азота оксид | 0,0028 | 0,25 | 0,028 | 0,012 |
Серы диоксид | 0,0073 | 2,46 | 0,30 | 0,075 |
Углеводороды предельные C1 - C5 (исключая метан) | 0,00081 | 0,13 | 0,010 | 0,0050 |
Углеводороды предельные C6 - C10 | 0,0035 | 0,17 | 0,027 | 0,017 |
Углерода оксид | 0,0087 | 0,27 | 0,031 | 0,018 |
Неорганизованные источники выбросов |
Бензин (нефтяной, малосернистый в пересчете на углерод) | 0,28 | 0,34 | 0,31 | 0,31 |
Углеводороды предельные C1 - C5 (исключая метан) | 0,0019 | 0,50 | 0,13 | 0,067 |
Углеводороды предельные C6 - C10 | 0,0015 | 0,38 | 0,15 | 0,14 |
Таблица 3.112
Материальные ресурсы, потребляемые при эксплуатации
установок каталитического риформинга с движущимся
слоем регенерируемого катализатора
(вертикальное расположение реакторов)
Наименование материального ресурса | Ед. изм. | Удельное значение |
Минимальное значение | Максимальное значение | Среднее значение | Медиана |
Адсорбент | т/т переработанного сырья (год) | 0,00000065 | 0,00017 | 0,000027 | 0,000024 |
Деэмульгатор | т/т переработанного сырья (год) | 0,00000070 | 0,00000070 | 0,00000070 | 0,00000070 |
Ингибитор | т/т переработанного сырья (год) | 0,0000021 | 0,0000090 | 0,0000055 | 0,0000055 |
Гидроксид натрия | кг/т переработанного сырья (год) | 0,026 | 0,037 | 0,029 | 0,027 |
Перхлорэтилен | т/т переработанного сырья (год) | 0,0000018 | 0,000012 | 0,000011 | 0,000012 |
Таблица 3.113
Энергетические ресурсы, потребляемые при эксплуатации
установок каталитического риформинга с движущимся слоем
регенерируемого катализатора
(вертикальное расположение реакторов)
Наименование энергетического ресурса | Ед. изм. | Удельное значение |
Минимальное значение | Максимальное значение | Среднее значение | Медиана |
Оборотная вода | м3/т переработанного сырья (год) | 1,90 | 48,25 | 18,21 | 12,05 |
Потребление пара | Гкал/т переработанного сырья (год) | 0,0012 | 0,37 | 0,14 | 0,14 |
Потребление топлива (всего) | т.у.т./т переработанного сырья (год) | 0,033 | 0,16 | 0,097 | 0,10 |
Потребление топлива (газового) | т.у.т./т переработанного сырья (год) | 0,033 | 0,104 | 0,081 | 0,090 |
Потребление топлива (жидкого) | т.у.т./т переработанного сырья (год) | 0,0031 | 0,028 | 0,011 | 0,0089 |
Потребление электроэнергии | кВт·ч/т переработанного сырья (год) | 13,82 | 123,52 | 65,79 | 83,20 |
Теплофикационная вода | м3/т переработанного сырья (год) | 0,0024 | 0,015 | 0,0073 | 0,0063 |
Таблица 3.114
Отходы, образующиеся при эксплуатации установок
каталитического риформинга с движущимся слоем
регенерируемого катализатора
(вертикальное расположение реакторов)
Наименование отхода | Удельное значение, кг/т переработанного сырья (год) |
Минимальное значение | Максимальное значение | Среднее значение | Медиана |
Шлам очистки емкостей и трубопроводов от нефти и нефтепродуктов | 0,0060 | 0,025 | 0,016 | 0,021 |
Таблица 3.115
Выбросы загрязняющих веществ от установок каталитического
риформинга со стационарным слоем катализатора
Наименование загрязняющего вещества | Удельное значение, кг/т переработанного сырья (год) |
Минимальное значение | Максимальное значение | Среднее значение | Медиана |
Организованные источники выбросов |
Азота диоксид | 0,00000087 | 1,15 | 0,14 | 0,078 |
Азота оксид | 0,0000020 | 0,25 | 0,04 | 0,021 |
Бензин (нефтяной, малосернистый в пересчете на углерод) | 0,21 | 0,27 | 0,25 | 0,26 |
Метан | 0,000032 | 3,01 | 0,14 | 0,013 |
Пыль неорганическая с содержанием кремния менее 20, 20 - 70, а также более 70 процентов | 2,3 | 4,21 | 3,13 | 2,93 |
Серы диоксид | 0,000000084 | 3,01 | 0,38 | 0,25 |
Углеводороды предельные C1 - C5 (исключая метан) | 0,00000693 | 51,34 | 0,72 | 0,003002 |
Углеводороды предельные C6 - C10 | 0,000013 | 0,26 | 0,022 | 0,0054 |
Углерода оксид | 0,00000067 | 4,54 | 0,17 | 0,044 |
Неорганизованные источники выбросов |
Пыль неорганическая с содержанием кремния менее 20, 20 - 70, а также более 70 процентов | 0,84 | 12,16 | 6,24 | 6,15 |
Сероводород | 0,000000022 | 2,48 | 0,15 | 0,000042 |
Углеводороды предельные C12 - C19 | 0,0000041 | 13,54 | 13,54 | 0,0019 |
Углеводороды предельные C1 - C5 (исключая метан) | 0,0025 | 13,43 | 13,43 | 0,063 |
Углеводороды предельные C6 - C10 | 0,0000707 | 10,48 | 10,48 | 0,042 |
Углерода оксид | 0,00000030 | 0,25 | 0,25 | 0,00000063 |
Таблица 3.116
Материальные ресурсы, потребляемые при эксплуатации
установок каталитического риформинга со стационарным
слоем катализатора
Наименование материального ресурса | Ед. изм. | Удельное значение |
Минимальное значение | Максимальное значение | Среднее значение | Медиана |
Адсорбент | кг/т переработанного сырья (год) | 0,000055 | 0,023 | 0,0050 | 0,0024 |
Антиокислитель | кг/т переработанного сырья (год) | 0,0013 | 0,015 | 0,0079 | 0,0070 |
Дихлорэтан | т/т переработанного сырья (год) | 0,00000012 | 0,00028 | 0,000018 | 0,0000036 |
Ингибитор полимеризации | кг/т переработанного сырья (год) | 0,013 | 0,020 | 0,017 | 0,018 |
Нейтрализатор | т/т переработанного сырья (год) | 0,00000058 | 0,000038 | 0,000023 | 0,000030 |
Перхлорэтилен | кг/т переработанного сырья (год) | 0,0011 | 0,014 | 0,0032 | 0,0017 |
Таблица 3.117
Энергетические ресурсы, потребляемые при эксплуатации
установок каталитического риформинга со стационарным
слоем катализатора
Наименование энергетического ресурса | Ед. изм. | Удельное значение |
Минимальное значение | Максимальное значение | Среднее значение | Медиана |
Оборотная вода | м3/т переработанного сырья (год) | 0,014 | 22,37 | 13,23 | 18,028 |
Охлаждающая вода | м3/т переработанного сырья (год) | 0,015 | 0,036 | 0,023 | 0,022 |
Потребление пара | Гкал/т переработанного сырья (год) | 0,0028 | 184,84 | 4,61 | 0,048 |
Потребление топлива (всего) | т.у.т./т переработанного сырья (год) | 0,0081 | 136,75 | 4,83 | 0,073 |
Потребление топлива (газового) | т.у.т./т переработанного сырья (год) | 0,00060 | 97,28 | 3,01 | 0,067 |
Потребление топлива (жидкого) | т.у.т./т переработанного сырья (год) | 0,00067 | 68,93 | 4,59 | 0,028 |
Потребление электроэнергии | кВт·ч/т переработанного сырья (год) | 0,054 | 207,19 | 62,82 | 56,43 |
Свежая вода | м3/т переработанного сырья (год) | 0,0014 | 635,98 | 99,65 | 0,49 |
Теплофикационная вода | м3/т переработанного сырья (год) | 0,00050 | 329,62 | 29,99 | 0,0073 |
Таблица 3.118
Отходы, образующиеся при эксплуатации установок
каталитического риформинга со стационарным слоем
катализатора
Наименование отхода | Удельное значение, кг/т переработанного сырья (год) |
Минимальное значение | Максимальное значение | Среднее значение | Медиана |
Шлам очистки трубопроводов и емкостей от нефти и нефтепродуктов | 0,00096 | 6,64 | 0,69 | 0,036 |
Таблица 3.119
Выбросы загрязняющих веществ от комплексных установок
каталитического риформинга, включающих блоки
предгидроочистки сырья и резервуарный парк
Наименование загрязняющего вещества | Удельное значение, кг/т переработанного сырья (год) |
Минимальное значение | Максимальное значение | Среднее значение | Медиана |
Организованные источники выбросов |
Азота диоксид | 0,099 | 0,29 | 0,15 | 0,12 |
Азота оксид | 0,041 | 0,15 | 0,073 | 0,052 |
Метилбензол (толуол) | 0,000077 | 0,00085 | 0,00022 | 0,00011 |
Серы диоксид | 0,02001 | 1,36 | 0,27 | 0,0292 |
Углеводороды предельные C1 - C5 (исключая метан) | 0,0027 | 0,035 | 0,0086 | 0,0037 |
Углерода оксид | 0,0039 | 0,103 | 0,033 | 0,0097 |
Неорганизованные источники выбросов |
Бензол | 0,015 | 0,031 | 0,022 | 0,022 |
Углеводороды предельные C1 - C5 (исключая метан) | 0,011 | 0,030 | 0,020 | 0,017 |
Углеводороды предельные C6 - C10 | 0,074 | 0,15 | 0,108 | 0,108 |
Таблица 3.120
Материальные ресурсы, потребляемые при эксплуатации
комплексных установок каталитического риформинга, включающих
блоки предгидроочистки сырья и резервуарный парк
Наименование материального ресурса | Ед. изм. | Удельное значение |
Минимальное значение | Максимальное значение | Среднее значение | Медиана |
Диметилдисульфид | кг/т переработанного сырья (год) | 0,00028 | 0,0076 | 0,0037 | 0,0048 |
Гидроксид натрия | кг/т переработанного сырья (год) | 0,0068 | 0,028 | 0,021 | 0,028 |
Трихлорэтилен | кг/т переработанного сырья (год) | 0,00024 | 0,014 | 0,0041 | 0,0050 |
Таблица 3.121
Энергетические ресурсы, потребляемые при эксплуатации
комплексных установок каталитического риформинга, включающих
блоки предгидроочистки сырья и резервуарный парк
Наименование энергетического ресурса | Ед. изм. | Удельное значение |
Минимальное значение | Максимальное значение | Среднее значение | Медиана |
Оборотная вода | м3/т переработанного сырья (год) | 8,69 | 48,19 | 20,95 | 22,98 |
Потребление пара | Гкал/т переработанного сырья (год) | 0,025 | 0,078 | 0,043 | 0,044 |
Потребление топлива (всего) | т.у.т./т переработанного сырья (год) | 0,070 | 0,13 | 0,107 | 0,11 |
Потребление топлива (газового) | т.у.т./т переработанного сырья (год) | 0,064 | 0,11 | 0,085 | 0,083 |
Потребление топлива (жидкого) | т.у.т./т переработанного сырья (год) | 0,00015 | 0,066 | 0,027 | 0,027 |
Потребление электроэнергии | кВт·ч/т переработанного сырья (год) | 70,66 | 137,76 | 110,93 | 121,21 |
Теплофикационная вода | м3/т переработанного сырья (год) | 0,0087 | 0,077 | 0,035 | 0,037 |
Оборотная вода | м3/т переработанного сырья (год) | 8,69 | 48,19 | 20,95 | 22,98 |
Таблица 3.122
Отходы, образующиеся при эксплуатации комплексных
установок каталитического риформинга, включающих блоки
предгидроочистки сырья и резервуарный парк
Наименование отхода | Удельное значение, кг/т переработанного сырья (год) |
Минимальное значение | Максимальное значение | Среднее значение | Медиана |
Шлам очистки емкостей и трубопроводов от нефти и нефтепродуктов | 0,0013 | 0,0023 | 0,0017 | 0,0018 |
Таблица 3.123
Выбросы загрязняющих веществ от комплексных установок
каталитического риформинга (бензольный вариант)
Наименование загрязняющего вещества | Удельное значение, кг/т переработанного сырья (год) |
Минимальное значение | Максимальное значение | Среднее значение | Медиана |
Организованные источники выбросов |
Азота диоксид | 0,10 | 0,66 | 0,21 | 0,12 |
Азота оксид | 0,041 | 0,27 | 0,086 | 0,049 |
Серы диоксид | 0,0090 | 0,17 | 0,066 | 0,057 |
Углеводороды предельные C1 - C5 (исключая метан) | 0,0064 | 0,042 | 0,013 | 0,0071 |
Углерода оксид | 0,00070 | 0,050 | 0,025 | 0,025 |
Неорганизованные источники выбросов |
Бензол | 0,043 | 0,28 | 0,086 | 0,048 |
Углеводороды предельные C1 - C5 (исключая метан) | 0,023 | 0,15 | 0,046 | 0,026 |
Углеводороды предельные C6 - C10 | 0,075 | 0,49 | 0,15 | 0,083 |
Таблица 3.124
Материальные ресурсы, потребляемые при эксплуатации
комплексных установок каталитического риформинга
(бензольный вариант)
Наименование материального ресурса | Ед. изм. | Удельное значение |
Минимальное значение | Максимальное значение | Среднее значение | Медиана |
Диметилдисульфид | кг/т переработанного сырья (год) | 0,0039 | 0,0039 | 0,0039 | 0,0039 |
Гидроксид натрия | кг/т переработанного сырья (год) | 0,0028 | 0,0028 | 0,0028 | 0,0028 |
Моноэтаноламин | кг/т переработанного сырья (год) | 0,0026 | 0,0030 | 0,0028 | 0,0029 |
Трихлорэтилен | кг/т переработанного сырья (год) | 0,0025 | 0,0088 | 0,0049 | 0,0049 |
Триэтиленгликоль | кг/т переработанного сырья (год) | 0,028 | 0,14 | 0,094 | 0,13 |
Таблица 3.125
Энергетические ресурсы, потребляемые при эксплуатации
комплексных установок каталитического риформинга
(бензольный вариант)
Наименование энергетического ресурса | Ед. изм. | Удельное значение |
Минимальное значение | Максимальное значение | Среднее значение | Медиана |
Оборотная вода | м3/т переработанного сырья (год) | 11,58 | 15,20 | 12,96 | 12,08 |
Потребление пара | Гкал/т переработанного сырья (год) | 0,58 | 0,66 | 0,63 | 0,63 |
Потребление топлива (всего) | т.у.т./т переработанного сырья (год) | 0,077 | 0,11 | 0,098 | 0,10 |
Потребление топлива (газового) | т.у.т./т переработанного сырья (год) | 0,043 | 0,077 | 0,064 | 0,067 |
Потребление топлива (жидкого) | т.у.т./т переработанного сырья (год) | 0,021 | 0,037 | 0,031 | 0,033 |
Потребление электроэнергии | кВт·ч/т переработанного сырья (год) | 94,65 | 103,13 | 98,20 | 97,89 |
Таблица 3.126
Отходы, образующиеся при эксплуатации комплексных установок
каталитического риформинга (бензольный вариант)
Наименование отхода | Удельное значение, кг/т переработанного сырья (год) |
Минимальное значение | Максимальное значение | Среднее значение | Медиана |
Шлам очистки емкостей и трубопроводов от нефти и нефтепродуктов | 0,00056 | 0,0032 | 0,0019 | 0,0019 |
3.11 Установки изомеризации
легких углеводородных фракций (C4 - C6)
Таблица 3.127
Выбросы загрязняющих веществ от установок низкотемпературной
изомеризации на оксидных катализаторах с сульфатированным
оксидом циркония
Наименование загрязняющего вещества | Удельное значение, кг/т переработанного сырья (год) |
Минимальное значение | Максимальное значение | Среднее значение | Медиана |
Организованные источники выбросов |
Азота диоксид | 0,0097 | 0,29 | 0,102 | 0,076 |
Азота оксид | 0,0028 | 0,047 | 0,017 | 0,012 |
Метан | 0,00099 | 0,021 | 0,0073 | 0,0061 |
Пыль неорганическая с содержанием кремния менее 20, 20 - 70, а также более 70 процентов | 0,042 | 0,066 | 0,050 | 0,047 |
Серы диоксид | 0,0108 | 1,40 | 0,18 | 0,022 |
Углеводороды предельные C1 - C5 (исключая метан) | 0,0015 | 0,011 | 0,0048 | 0,0041 |
Углеводороды предельные C6 - C10 | 0,0017 | 0,0097 | 0,0049 | 0,0047 |
Углерода оксид | 0,0018 | 0,26 | 0,048 | 0,032 |
Неорганизованные источники выбросов |
Бензол | 0,00053 | 0,66 | 0,11 | 0,0038 |
Диметилбензол (ксилол) (смесь мета-, орто- и параизомеров) | 0,00011 | 0,49 | 0,082 | 0,0023 |
Метан | 0,025 | 0,040 | 0,032 | 0,032 |
Метилбензол (толуол) | 0,00016 | 0,72 | 0,12 | 0,0025 |
Пыль неорганическая с содержанием кремния менее 20, 20 - 70, а также более 70 процентов | 0,0013 | 0,0020 | 0,0015 | 0,0014 |
Углеводороды предельные C1 - C5 (исключая метан) | 0,031 | 9,91 | 1,41 | 0,056 |
Углеводороды предельные C6 - C10 | 0,032 | 7,94 | 1,39 | 0,18 |
Таблица 3.128
Материальные ресурсы, потребляемые при эксплуатации
установок низкотемпературной изомеризации на оксидных
катализаторах с сульфатированным оксидом циркония
Наименование материального ресурса | Ед. изм. | Удельное значение |
Минимальное значение | Максимальное значение | Среднее значение | Медиана |
Катализатор изомеризации бензиновых фракций | кг/т переработанного сырья (год) | 0,018 | 0,26 | 0,10 | 0,021 |
Цеолиты | кг/т переработанного сырья (год) | 0,0017 | 0,010 | 0,0060 | 0,0060 |
Таблица 3.129
Энергетические ресурсы, потребляемые при эксплуатации
установок низкотемпературной изомеризации на оксидных
катализаторах с сульфатированным оксидом циркония
Наименование энергетического ресурса | Ед. изм. | Удельное значение |
Минимальное значение | Максимальное значение | Среднее значение | Медиана |
Оборотная вода | м3/т переработанного сырья (год) | 1,61 | 31,64 | 18,50 | 20,84 |
Потребление пара | Гкал/т переработанного сырья (год) | 0,0064 | 0,52 | 0,16 | 0,057 |
Потребление топлива (всего) | т.у.т./т переработанного сырья (год) | 0,0052 | 0,14 | 0,063 | 0,055 |
Потребление топлива (газового) | т.у.т./т переработанного сырья (год) | 0,0052 | 0,14 | 0,068 | 0,071 |
Потребление электроэнергии | кВт·ч/т переработанного сырья (год) | 34,11 | 81,57 | 58,38 | 67,49 |
Свежая вода | м3/т переработанного сырья (год) | 0,18 | 0,42 | 0,33 | 0,34 |
Теплофикационная вода | м3/т переработанного сырья (год) | 0,0026 | 0,011 | 0,0065 | 0,0055 |
Таблица 3.130
Отходы, образующиеся при эксплуатации установок
низкотемпературной изомеризации на оксидных
катализаторах с сульфатированным оксидом циркония
Наименование отхода | Удельное значение, кг/т переработанного сырья (год) |
Минимальное значение | Максимальное значение | Среднее значение | Медиана |
Шлам очистки емкостей и трубопроводов от нефти и нефтепродуктов | 0,010 | 0,29 | 0,11 | 0,075 |
Таблица 3.131
Выбросы загрязняющих веществ от установок
низкотемпературной изомеризации на хлорированных
(фторированных) алюмоплатиновых катализаторах
Наименование загрязняющего вещества | Удельное значение, кг/т переработанного сырья (год) |
Минимальное значение | Максимальное значение | Среднее значение | Медиана |
Организованные источники выбросов |
Азота диоксид | 0,000084 | 0,66 | 0,14 | 0,102 |
Азота оксид | 0,000014 | 0,25 | 0,046 | 0,034 |
Пыль неорганическая с содержанием кремния менее 20, 20 - 70, а также более 70 процентов | 0,027 | 0,695 | 0,32 | 0,295 |
Серы диоксид | 0,000045 | 2,54 | 0,33 | 0,107 |
Углеводороды предельные C1 - C5 (исключая метан) | 0,000017 | 0,062 | 0,011 | 0,0017 |
Углеводороды предельные C6 - C10 | 0,000042 | 0,076 | 0,012 | 0,0027 |
Углерода оксид | 0,00012 | 1,38 | 0,13 | 0,035 |
Неорганизованные источники выбросов |
Бензол | 0,000025 | 0,037 | 0,0026 | 0,00066 |
Метан | 0,032 | 0,032 | 0,032 | 0,032 |
Пыль неорганическая с содержанием кремния менее 20, 20 - 70, а также более 70 процентов | 0,0013 | 0,0020 | 0,0015 | 0,0014 |
Серы диоксид | 0,0025 | 0,0031 | 0,0027 | 0,0027 |
Углеводороды предельные C1 - C5 (исключая метан) | 0,0017 | 0,81 | 0,12 | 0,039 |
Углеводороды предельные C6 - C10 | 0,00032 | 0,62 | 0,088 | 0,017 |
Таблица 3.132
Материальные ресурсы, потребляемые при эксплуатации
установок низкотемпературной изомеризации на хлорированных
(фторированных) алюмоплатиновых катализаторах
Наименование материального ресурса | Ед. изм. | Удельное значение |
Минимальное значение | Максимальное значение | Среднее значение | Медиана |
Азот жидкий | т/т переработанного сырья (год) | 0,000607 | 0,00088 | 0,000702 | 0,00062 |
Аммиак водный | кг/т переработанного сырья (год) | 0,000090 | 0,023 | 0,014 | 0,0195 |
Диметилдисульфид | кг/т переработанного сырья (год) | 0,0022 | 0,041 | 0,013 | 0,0069 |
Гидроксид натрия | кг/т переработанного сырья (год) | 0,18 | 0,28 | 0,24 | 0,24 |
Осушители водорода | т/т переработанного сырья (год) | 0,000025 | 0,000032 | 0,000029 | 0,000029 |
Осушители сырья | т/т переработанного сырья (год) | 0,000037 | 0,000049 | 0,000043 | 0,000042 |
Перхлорэтилен | т/т переработанного сырья (год) | 0,00014 | 0,00037 | 0,00027 | 0,00031 |
Хлористый водород сухой | т/т переработанного сырья (год) | 0,0000068 | 0,000011 | 0,0000085 | 0,0000080 |
Цеолит | кг/т переработанного сырья (год) | 0,000032 | 0,00045 | 0,00032 | 0,00040 |
Таблица 3.133
Энергетические ресурсы, потребляемые при эксплуатации
установок низкотемпературной изомеризации на хлорированных
(фторированных) алюмоплатиновых катализаторах
Наименование энергетического ресурса | Ед. изм. | Удельное значение |
Минимальное значение | Максимальное значение | Среднее значение | Медиана |
Оборотная вода | | 3,44 | 36,19 | 11,88 | 9,04 |
Потребление пара | Гкал/т переработанного сырья (год) | 0,0086 | 1,52 | 0,51 | 0,66 |
Потребление топлива (всего) | т.у.т./т переработанного сырья (год) | 0,0027 | 0,22 | 0,055 | 0,044 |
Потребление топлива (газового) | т.у.т./т переработанного сырья (год) | 0,0027 | 0,10 | 0,032 | 0,015 |
Потребление топлива (жидкого) | т.у.т./т переработанного сырья (год) | 0,0020 | 0,0026 | 0,0023 | 0,0023 |
Потребление электроэнергии | кВт·ч/т переработанного сырья (год) | 0,080 | 125,28 | 55,16 | 53,76 |
Свежая вода | м3/т переработанного сырья (год) | 0,013 | 0,025 | 0,019 | 0,019 |
Теплофикационная вода | м3/т переработанного сырья (год) | 0,0047 | 173,26 | 31,79 | 0,056 |
Таблица 3.134
Отходы, образующиеся при эксплуатации установок
низкотемпературной изомеризации на хлорированных
(фторированных) алюмоплатиновых катализаторах
Наименование отхода | Удельное значение, кг/т переработанного сырья (год) |
Минимальное значение | Максимальное значение | Среднее значение | Медиана |
Шлам очистки трубопроводов и емкостей от нефти и нефтепродуктов | 0,0045 | 46,94 | 4,75 | 0,067 |
Таблица 3.135
Выбросы загрязняющих веществ от установок
среднетемпературной изомеризация на цеолитных катализаторах
Наименование загрязняющего вещества | Удельное значение, кг/т переработанного сырья (год) |
Минимальное значение | Максимальное значение | Среднее значение | Медиана |
Организованные источники выбросов |
Азота диоксид | 0,10 | 6,1407 | 2,5720 | 2,7056 |
Азота оксид | 0,051 | 0,9978 | 0,4180 | 0,4391 |
Метан | 0,0058 | 4,38 | 1,88 | 1,28 |
Серы диоксид | 2,03 | 2,54 | 2,25 | 2,19 |
Углеводороды предельные C1 - C5 (исключая метан) | 8,31 | 12,05 | 10,04 | 9,76 |
Углеводороды предельные C6 - C10 | 0,08 | 12,39 | 4,27 | 0,44 |
Углерода оксид | 0,06 | 13,12 | 4,58 | 0,68 |
Бензол | 0,066 | 0,21 | 0,14 | 0,13 |
Углеводороды предельные C1 - C5 (исключая метан) | 0,019 | 0,07 | 0,04 | 0,02 |
Углеводороды предельные C6 - C10 | 0,035 | 12,79 | 6,02 | 5,36 |
Таблица 3.136
Энергетические ресурсы, потребляемые при эксплуатации
установок среднетемпературной изомеризация
на цеолитных катализаторах
Наименование энергетического ресурса | Ед. изм. | Удельное значение |
Минимальное значение | Максимальное значение | Среднее значение | Медиана |
Оборотная вода | м3/т переработанного сырья (год) | 22,00 | 60,56 | 34,70 | 50,08 |
Потребление пара | Гкал/т переработанного сырья (год) | 0,13 | 970,25 | 370,55 | 0,16 |
Потребление топлива (всего) | т.у.т./т переработанного сырья (год) | 0,013 | 106,69 | 30,91 | 0,032 |
Потребление топлива (газового) | т.у.т./т переработанного сырья (год) | 0,0038 | 32,62 | 14,04 | 11,62 |
Потребление топлива (жидкого) | т.у.т./т переработанного сырья (год) | 0,0094 | 77,66 | 32,31 | 25,78 |
Потребление электроэнергии | кВт·ч/т переработанного сырья (год) | 13,04 | 92,034 | 38,47 | 76,64 |
Свежая вода | м3/т переработанного сырья (год) | 92,83 | 502,05 | 304,98 | 305,18 |
Таблица 3.137
Отходы, образующиеся при эксплуатации установок
среднетемпературной изомеризация на цеолитных катализаторах
Наименование отхода | Удельное значение, кг/т переработанного сырья (год) |
Минимальное значение | Максимальное значение | Среднее значение | Медиана |
Шлам очистки емкостей и трубопроводов от нефти и нефтепродуктов | 4,85 | 7,87 | 6,51 | 6,65 |
3.12 Установки каталитического крекинга
Таблица 3.138
Выбросы загрязняющих веществ от установок
каталитического крекинга с движущимся слоем катализатора
Наименование загрязняющего вещества | Удельное значение, кг/т переработанного сырья (год) |
Минимальное значение | Максимальное значение | Среднее значение | Медиана |
Организованные источники выбросов |
Азота диоксид | 0,00059 | 1,09 | 0,22 | 0,12 |
Азота оксид | 0,00036 | 0,68 | 0,13 | 0,052 |
Метан | 0,000029 | 0,054 | 0,024 | 0,023 |
Серы диоксид | 0,00013 | 2,5 | 0,696 | 0,44 |
Углеводороды предельные C1 - C5 (исключая метан) | 0,000026 | 0,0031 | 0,0016 | 0,0014 |
Углеводороды предельные C6 - C10 | 0,0000091 | 0,0013 | 0,00047 | 0,00033 |
Углерода оксид | 0,00051 | 0,94 | 0,18 | 0,085 |
Неорганизованные источники выбросов |
Метан | 0,000012 | 0,022 | 0,011 | 0,0096 |
Серы диоксид | 0,0000000036 | 0,0031 | 0,0014 | 0,0012 |
Углеводороды предельные C12 - C19 | 0,0000018 | 0,13 | 0,015 | 0,00022 |
Углеводороды предельные C1 - C5 (исключая метан) | 0,00000028 | 0,12 | 0,042 | 0,0291 |
Углеводороды предельные C6 - C10 | 0,000012 | 0,06 | 0,0068 | 0,0091 |
Таблица 3.139
Материальные ресурсы, потребляемые при эксплуатации
установок каталитического крекинга с движущимся
слоем катализатора
Наименование материального ресурса | Ед. изм. | Удельное значение |
Минимальное значение | Максимальное значение | Среднее значение | Медиана |
Карбонат кальция | кг/т переработанного сырья (год) | 0,091 | 0,27 | 0,21 | 0,24 |
Катализатор | т/т переработанного сырья (год) | 0,0010 | 1,90 | 0,92 | 1,70 |
Таблица 3.140
Энергетические ресурсы, потребляемые при эксплуатации
установок каталитического крекинга с движущимся слоем
катализатора
Наименование энергетического ресурса | Ед. изм. | Удельное значение |
Минимальное значение | Максимальное значение | Среднее значение | Медиана |
Оборотная вода | м3/т переработанного сырья (год) | 0,0044 | 17,09 | 7,04 | 5,67 |
Потребление пара | Гкал/т переработанного сырья (год) | 0,029 | 0,12 | 0,064 | 0,057 |
Потребление топлива (всего) | т.у.т./т переработанного сырья (год) | 0,045 | 0,13 | 0,086 | 0,087 |
Потребление топлива (газового) | т.у.т./т переработанного сырья (год) | 0,041 | 0,11 | 0,076 | 0,085 |
Потребление топлива (жидкого) | т.у.т./т переработанного сырья (год) | 0,0065 | 0,032 | 0,016 | 0,015 |
Потребление электроэнергии | кВт·ч/т переработанного сырья (год) | 21,72 | 33,60 | 27,22 | 27,53 |
Свежая вода | м3/т переработанного сырья (год) | 0,41 | 0,58 | 0,50 | 0,50 |
Теплофикационная вода | м3/т переработанного сырья (год) | 0,034 | 22,00 | 12,23 | 16,14 |
Таблица 3.141
Отходы, образующиеся при эксплуатации установок
каталитического крекинга с движущимся слоем катализатора
Наименование отхода | Удельное значение, кг/т переработанного сырья (год) |
Минимальное значение | Максимальное значение | Среднее значение | Медиана |
Шлам очистки трубопроводов и емкостей от нефти и нефтепродуктов | 0,18 | 0,72 | 0,30 | 0,21 |
Таблица 3.142
Выбросы загрязняющих веществ от установок
каталитического крекинга с лифт-реактором
Наименование загрязняющего вещества | Удельное значение, кг/т переработанного сырья (год) |
Минимальное значение | Максимальное значение | Среднее значение | Медиана |
Организованные источники выбросов |
Азота диоксид | 0,028 | 0,40 | 0,11 | 0,098 |
Азота оксид | 0,0046 | 0,25 | 0,03 | 0,019 |
Метан | 0,000062 | 7,23 | 0,99 | 0,0061 |
Серы диоксид | 0,00054 | 1,09 | 0,22 | 0,13 |
Углеводороды предельные C12 - C19 | 0,0000092 | 0,30 | 0,036 | 0,0015 |
Углеводороды предельные C1 - C5 (исключая метан) | 0,00024 | 9,49 | 1,23 | 0,0053 |
Углеводороды предельные C6 - C10 | 0,00023 | 1,22 | 0,12 | 0,0039 |
Углерода оксид | 0,0018 | 2,08 | 0,15 | 0,037 |
Неорганизованные источники выбросов |
Углеводороды предельные C12 - C19 | 0,000072 | 5,29 | 0,79 | 0,057 |
Углеводороды предельные C1 - C5 (исключая метан) | 0,00000028 | 8,37 | 1,12 | 0,073 |
Углеводороды предельные C6 - C10 | 0,00068 | 5,20 | 0,79 | 0,056 |
Таблица 3.143
Материальные ресурсы, потребляемые при эксплуатации
установок каталитического крекинга с лифт-реактором
Наименование материального ресурса | Ед. изм. | Удельное значение |
Минимальное значение | Максимальное значение | Среднее значение | Медиана |
Адсорбент | т/т переработанного сырья (год) | 0,000000045 | 0,0000078 | 0,0000029 | 0,0000011 |
Дисперсант | т/т переработанного сырья (год) | 0,0000011 | 0,0000011 | 0,0000011 | 0,0000011 |
Ингибитор коррозии | т/т переработанного сырья (год) | 0,0000013 | 0,013 | 0,0038 | 0,0032 |
Каустическая сода | т/т переработанного сырья (год) | 0,000011 | 0,000011 | 0,000011 | 0,000011 |
Метилдиэтаноламин (МДЭА) | т/т переработанного сырья (год) | 0,000018 | 0,000020 | 0,000019 | 0,000019 |
Моноэтаноламин | кг/т переработанного сырья (год) | 0,000042 | 0,000058 | 0,000049 | 0,000048 |
Гидроксид натрия | т/т переработанного сырья (год) | 0,0000025 | 0,048 | 0,013 | 0,0086 |
Таблица 3.144
Энергетические ресурсы, потребляемые при эксплуатации
установок каталитического крекинга с лифт-реактором
Наименование энергетического ресурса | Ед. изм. | Удельное значение |
Минимальное значение | Максимальное значение | Среднее значение | Медиана |
Оборотная вода | м3/т переработанного сырья (год) | 1,94 | 15,72 | 8,54 | 10,49 |
Потребление пара | Гкал/т переработанного сырья (год) | 0,053 | 109,08 | 10,26 | 0,14 |
Потребление топлива (всего) | т.у.т./т переработанного сырья (год) | 0,0015 | 23,32 | 2,81 | 0,059 |
Потребление топлива (газового) | т.у.т./т переработанного сырья (год) | 0,00011 | 11,48 | 2,19 | 0,011 |
Потребление топлива (жидкого) | т.у.т./т переработанного сырья (год) | 0,00021 | 11,89 | 2,48 | 0,064 |
Потребление электроэнергии | кВт·ч/т переработанного сырья (год) | 29,30 | 75,25 | 45,55 | 68,64 |
Свежая вода | м3/т переработанного сырья (год) | 0,19 | 302,82 | 115,96 | 142,10 |
Теплофикационная вода | м3/т переработанного сырья (год) | 0,0009 | 0,033 | 0,008 | 0,0039 |
Таблица 3.145
Отходы, образующиеся при эксплуатации установок
каталитического крекинга с лифт-реактором
Наименование отхода | Удельное значение, кг/т переработанного сырья (год) |
Минимальное значение | Максимальное значение | Среднее значение | Медиана |
Шлам очистки емкостей и трубопроводов от нефти и нефтепродуктов | 0,0035 | 0,14 | 0,046 | 0,036 |
3.13. Гидрогенизационные процессы (кроме гидрокрекинга)
Таблица 3.146
Выбросы загрязняющих веществ от установок
гидрирования нефтепродуктов
Наименование загрязняющего вещества | Удельное значение, кг/т переработанного сырья (год) |
Минимальное значение | Максимальное значение | Среднее значение | Медиана |
Организованные источники выбросов |
Азота диоксид | 0,27 | 0,29 | 0,28 | 0,28 |
Азота оксид | 0,041 | 0,043 | 0,042 | 0,042 |
Метан | 0,019 | 0,020 | 0,019 | 0,019 |
Серы диоксид | 0,51 | 0,54 | 0,52 | 0,52 |
Углеводороды предельные C1 - C5 (исключая метан) | 1,53 | 1,66 | 1,57 | 1,56 |
Углерода оксид | 1,48 | 1,60 | 1,52 | 1,51 |
Таблица 3.147
Материальные ресурсы, потребляемые при эксплуатации
установок гидрирования нефтепродуктов
Наименование материального ресурса | Ед. изм. | Удельное значение |
Минимальное значение | Максимальное значение | Среднее значение | Медиана |
Водород очищенный | т/т переработанного сырья (год) | 0,030 | 0,043 | 0,034 | 0,034 |
Таблица 3.148
Энергетические ресурсы, потребляемые при эксплуатации
установок гидрирования нефтепродуктов
Наименование энергетического ресурса | Ед. изм. | Удельное значение |
Минимальное значение | Максимальное значение | Среднее значение | Медиана |
Охлаждающая вода | м3/т переработанного сырья (год) | 3,40 | 5,97 | 4,072 | 3,63 |
Потребление топлива (всего) | т.у.т./т переработанного сырья (год) | 0,0063 | 0,027 | 0,016 | 0,016 |
Потребление электроэнергии | кВт·ч/т переработанного сырья (год) | 26,60 | 33,85 | 30,78 | 30,97 |
Таблица 3.149
Отходы, образующиеся при эксплуатации установок
гидрирования нефтепродуктов
Наименование отхода | Удельное значение, кг/т переработанного сырья (год) |
Минимальное значение | Максимальное значение | Среднее значение | Медиана |
Шлам очистки емкостей и трубопроводов от нефти и нефтепродуктов | 1,38 | 2,98 | 1,87 | 1,66 |
Таблица 3.150
Выбросы загрязняющих веществ от установок
гидроочистки тяжелых нефтяных фракций
Наименование загрязняющего вещества | Удельное значение, кг/т переработанного сырья (год) |
Минимальное значение | Максимальное значение | Среднее значение | Медиана |
Организованные источники выбросов |
Углеводороды предельные C1 - C5 (исключая метан) | 0,76 | 1,15 | 0,98 | 1,03 |
Неорганизованные источники выбросов |
Углеводороды предельные C1 - C5 (исключая метан) | 0,14 | 0,14 | 0,14 | 0,14 |
Таблица 3.151
Материальные ресурсы, потребляемые при эксплуатации
установок гидроочистки тяжелых нефтяных фракций
Наименование материального ресурса | Ед. изм. | Удельное значение |
Минимальное значение | Максимальное значение | Среднее значение | Медиана |
Водород технический | т/т переработанного сырья (год) | 0,0090 | 0,012 | 0,0099 | 0,0096 |
Диметилдисульфид | т/т переработанного сырья (год) | 0,000025 | 0,000031 | 0,000029 | 0,000029 |
Таблица 3.152
Энергетические ресурсы, потребляемые при эксплуатации
установок гидроочистки тяжелых нефтяных фракций
Наименование энергетического ресурса | Ед. изм. | Удельное значение |
Минимальное значение | Максимальное значение | Среднее значение | Медиана |
Охлаждающая вода | м3/т переработанного сырья (год) | 1,44 | 2,24 | 1,91 | 1,96 |
Потребление топлива (всего) | т.у.т./т переработанного сырья (год) | 0,0071 | 0,033 | 0,019 | 0,019 |
Потребление электроэнергии | кВт·ч/т переработанного сырья (год) | 30,50 | 42,81 | 37,30 | 38,26 |
Таблица 3.153
Отходы, образующиеся при эксплуатации установок
гидроочистки тяжелых нефтяных фракций
Наименование отхода | Удельное значение, кг/т переработанного сырья (год) |
Минимальное значение | Максимальное значение | Среднее значение | Медиана |
Шлам очистки емкостей и трубопроводов от нефти и нефтепродуктов | 0,10 | 0,17 | 0,13 | 0,13 |
Таблица 3.154
Выбросы загрязняющих веществ от установок
гидрирования дистиллятов вторичного происхождения
(бензиновых, керосиновых и дизельных фракций)
Наименование загрязняющего вещества | Удельное значение, кг/т переработанного сырья (год) |
Минимальное значение | Максимальное значение | Среднее значение | Медиана |
Организованные источники выбросов |
Азота диоксид | 0,068 | 0,087 | 0,076 | 0,075 |
Азота оксид | 0,036 | 0,046 | 0,040 | 0,040 |
Метан | 0,0049 | 0,013 | 0,0082 | 0,0075 |
Серы диоксид | 0,019 | 0,41 | 0,20 | 0,17 |
Углеводороды предельные C1 - C5 (исключая метан) | 0,011 | 0,042 | 0,027 | 0,027 |
Углеводороды предельные C6 - C10 | 0,0096 | 0,045 | 0,028 | 0,028 |
Углерода оксид | 0,053 | 0,13 | 0,085 | 0,078 |
Неорганизованные источники выбросов |
Углеводороды предельные C1 - C5 (исключая метан) | 0,0523167 | 0,1893938 | 0,1428005 | 0,1802398 |
Углеводороды предельные C6 - C10 | 0,0390857 | 0,0934529 | 0,0755817 | 0,0889360 |
Таблица 3.155
Энергетические ресурсы, потребляемые при эксплуатации
установок гидрирования дистиллятов вторичного происхождения
(бензиновых, керосиновых и дизельных фракций)
Наименование энергетического ресурса | Ед. изм. | Удельное значение |
Минимальное значение | Максимальное значение | Среднее значение | Медиана |
Оборотная вода | м3/т переработанного сырья (год) | 1,91 | 7,37 | 3,23 | 2,52 |
Потребление пара | Гкал/т переработанного сырья (год) | 0,0023 | 0,048 | 0,024 | 0,024 |
Потребление топлива (всего) | т.у.т./т переработанного сырья (год) | 0,015 | 0,034 | 0,025 | 0,025 |
Потребление электроэнергии | кВт·ч/т переработанного сырья (год) | 17,60 | 22,87 | 20,33 | 20,43 |
Таблица 3.156
Отходы, образующиеся при эксплуатации установок
гидрирования дистиллятов вторичного происхождения
(бензиновых, керосиновых и дизельных фракций)
Наименование отхода | Удельное значение, кг/т переработанного сырья (год) |
Минимальное значение | Максимальное значение | Среднее значение | Медиана |
Катализатор на основе оксида алюминия, содержащий алюмокобальт (никель)-молибденовую систему, отработанный | 0,00085 | 0,016 | 0,0054 | 0,0043 |
Керамические изделия прочие, утратившие потребительские свойства, незагрязненные | 0,026 | 0,086 | 0,044 | 0,035 |
Таблица 3.157
Выбросы загрязняющих веществ от установок гидродоочистки
бензина (предгидроочистка сырья установок изомеризации
и/или каталитического риформинга)
Наименование загрязняющего вещества | Удельное значение, кг/т переработанного сырья (год) |
Минимальное значение | Максимальное значение | Среднее значение | Медиана |
Организованные источники выбросов |
Азота диоксид | 0,00000 | 30,14 | 2,10 | 0,049 |
Азота оксид | 0,0000019 | 4,90 | 0,36 | 0,018 |
Метан | 0,000038 | 1,37 | 0,14 | 0,0036 |
Серы диоксид | 0,0000001 | 0,79 | 0,12 | 0,056 |
Углеводороды предельные C1 - C5 (исключая метан) | 0,000028 | 0,066 | 0,0076 | 0,00190 |
Углеводороды предельные C6 - C10 | 0,0000013 | 0,049 | 0,0061 | 0,0011 |
Углерода оксид | 0,0000007 | 13,64 | 0,98 | 0,033 |
Неорганизованные источники выбросов |
Бензин (нефтяной, малосернистый в пересчете на углерод) | 0,28 | 1,23 | 0,58 | 0,45 |
Углеводороды предельные C1 - C5 (исключая метан) | 0,0025 | 9,98 | 1,04 | 0,11 |
Углеводороды предельные C6 - C10 | 0,000057 | 10,48 | 1,15 | 0,0509 |
Таблица 3.158
Материальные ресурсы, потребляемые при эксплуатации
установок гидродоочистки бензина (предгидроочистка сырья
установок изомеризации и/или каталитического риформинга)
Наименование материального ресурса | Ед. изм. | Удельное значение |
Минимальное значение | Максимальное значение | Среднее значение | Медиана |
Адсорбент | т/т переработанного сырья (год) | 0,0000027 | 0,00012 | 0,000025 | 0,000015 |
Азот | т/т переработанного сырья (год) | 0,00040 | 0,014 | 0,0031 | 0,0028 |
Ингибитор | т/т переработанного сырья (год) | 0,00000012 | 0,0000013 | 0,00000062 | 0,000000503 |
Ингибитор коррозии | кг/т переработанного сырья (год) | 0,000022 | 0,0027 | 0,0012 | 0,00092 |
Корректор pH | кг/т переработанного сырья (год) | 0,0000024 | 0,0000080 | 0,0000061 | 0,0000070 |
Нейтрализатор | т/т переработанного сырья (год) | 0,00000075 | 0,0000013 | 0,0000011 | 0,0000011 |
Шар фарфоровый | т/т переработанного сырья (год) | 0,0000016 | 0,000011 | 0,0000041 | 0,0000022 |
Таблица 3.159
Энергетические ресурсы, потребляемые при эксплуатации
установок гидродоочистки бензина (предгидроочистка сырья
установок изомеризации и/или каталитического риформинга)
Наименование энергетического ресурса | Ед. изм. | Удельное значение |
Минимальное значение | Максимальное значение | Среднее значение | Медиана |
Оборотная вода | м3/т переработанного сырья (год) | 0,030 | 38,54 | 8,74 | 5,21 |
Потребление пара | Гкал/т переработанного сырья (год) | 0,00087 | 0,65 | 0,087 | 0,024 |
Потребление топлива (всего) | т.у.т./т переработанного сырья (год) | 0,0067 | 0,26 | 0,0309 | 0,021 |
Потребление топлива (газового) | т.у.т./т переработанного сырья (год) | 0,0067 | 0,26 | 0,033 | 0,021 |
Потребление электроэнергии | кВт·ч/т переработанного сырья (год) | 5,29 | 40,72 | 18,43 | 18,25 |
Свежая вода | м3/т переработанного сырья (год) | 0,0020 | 0,40 | 0,10 | 0,020 |
Теплофикационная вода | м3/т переработанного сырья (год) | 0,00062 | 0,012 | 0,0048 | 0,0041 |
Таблица 3.160
Отходы, образующиеся при эксплуатации установок
гидродоочистки бензина (предгидроочистка сырья установок
изомеризации и/или каталитического риформинга)
Наименование отхода | Удельное значение, кг/т переработанного сырья (год) |
Минимальное значение | Максимальное значение | Среднее значение | Медиана |
Шлам очистки емкостей и трубопроводов от нефти и нефтепродуктов | 0,0028 | 0,033 | 0,017 | 0,016 |
Таблица 3.161
Выбросы загрязняющих веществ от установок
гидродоочистки бензина каталитического крекинга
Наименование загрязняющего вещества | Удельное значение, кг/т переработанного сырья (год) |
Минимальное значение | Максимальное значение | Среднее значение | Медиана |
Организованные источники выбросов |
Азота диоксид | 0,0048 | 0,61 | 0,073 | 0,053 |
Азота оксид | 0,0035 | 0,099 | 0,0191 | 0,013 |
Метан | 0,00091 | 0,053 | 0,010 | 0,0068 |
Серы диоксид | 0,015 | 1,89 | 0,24 | 0,06 |
Углеводороды предельные C1 - C5 (исключая метан) | 0,00059 | 0,062 | 0,012 | 0,0014 |
Углеводороды предельные C6 - C10 | 0,00086 | 0,048 | 0,012 | 0,0039 |
Углерода оксид | 0,00091 | 0,53 | 0,085 | 0,075 |
Неорганизованные источники выбросов |
Углеводороды предельные C12 - C19 | 0,0000013 | 0,31 | 0,071 | 0,0000036 |
Углеводороды предельные C1 - C5 (исключая метан) | 0,0030 | 0,40 | 0,14 | 0,102 |
Углеводороды предельные C6 - C10 | 0,000035 | 0,25 | 0,065 | 0,036 |
Таблица 3.162
Материальные ресурсы, потребляемые при эксплуатации
установок гидродоочистки бензина каталитического крекинга
Наименование материального ресурса | Ед. изм. | Удельное значение |
Минимальное значение | Максимальное значение | Среднее значение | Медиана |
Бензин | т/т переработанного сырья (год) | 1,00 | 1,00 | 1,00 | 1,00 |
Диметилдисульфид | кг/т переработанного сырья (год) | 0,0000087 | 0,030 | 0,0099 | 0,000033 |
Ингибитор | т/т переработанного сырья (год) | 0,0000023 | 0,0000045 | 0,0000029 | 0,0000026 |
Ингибитор коррозии | т/т переработанного сырья (год) | 0,000000298 | 0,0000023 | 0,00000082 | 0,00000040 |
Таблица 3.163
Энергетические ресурсы, потребляемые при эксплуатации
установок гидродоочистки бензина каталитического крекинга
Наименование энергетического ресурса | Ед. изм. | Удельное значение |
Минимальное значение | Максимальное значение | Среднее значение | Медиана |
Оборотная вода | м3/т переработанного сырья (год) | 0,77 | 6,82 | 2,93 | 2,43 |
Потребление пара | Гкал/т переработанного сырья (год) | 0,0014 | 0,022 | 0,011 | 0,012 |
Потребление топлива (всего) | т.у.т./т переработанного сырья (год) | 0,014 | 0,035 | 0,022 | 0,019 |
Потребление топлива (газового) | т.у.т./т переработанного сырья (год) | 0,013 | 0,035 | 0,023 | 0,020 |
Потребление электроэнергии | кВт·ч/т переработанного сырья (год) | 13,41 | 48,05 | 23,45 | 19,46 |
Свежая вода | м3/т переработанного сырья (год) | 0,057 | 0,48 | 0,35 | 0,39 |
Теплофикационная вода | м3/т переработанного сырья (год) | 0,00102 | 0,0047 | 0,0029 | 0,0034 |
Оборотная вода | м3/т переработанного сырья (год) | 0,77 | 6,82 | 2,93 | 2,43 |
Таблица 3.164
Отходы, образующиеся при эксплуатации установок
гидродоочистки бензина каталитического крекинга
Наименование отхода | Удельное значение, кг/т переработанного сырья (год) |
Минимальное значение | Максимальное значение | Среднее значение | Медиана |
Шлам очистки емкостей и трубопроводов от нефти и нефтепродуктов | 0,00030 | 0,067 | 0,023 | 0,014 |
Таблица 3.165
Выбросы загрязняющих веществ от установок
гидродоочистки вакуумного газойля
Наименование загрязняющего вещества | Удельное значение, кг/т переработанного сырья (год) |
Минимальное значение | Максимальное значение | Среднее значение | Медиана |
Организованные источники выбросов |
Азота диоксид | 0,0074 | 0,61 | 0,12 | 0,057 |
Азота оксид | 0,0028 | 0,099 | 0,024 | 0,017 |
Метан | 0,000104 | 0,053 | 0,00605 | 0,0034 |
Серы диоксид | 0,005 | 1,89 | 0,21 | 0,04 |
Углеводороды предельные C1 - C5 (исключая метан) | 0,0012 | 0,062 | 0,0094 | 0,0039 |
Углеводороды предельные C6 - C10 | 0,00059 | 0,048 | 0,0074 | 0,0054 |
Углерода оксид | 0,0009070 | 0,53 | 0,085 | 0,051 |
Неорганизованные источники выбросов |
Бензин (нефтяной, малосернистый в пересчете на углерод) | 0,63 | 4,57 | 1,86 | 1,13 |
Бензол | 0,0000031 | 0,31 | 0,019 | 0,00038 |
Углеводороды предельные C1 - C5 (исключая метан) | 0,0010 | 2,1 | 0,18 | 0,046 |
Углеводороды предельные C6 - C10 | 0,0013 | 2,8 | 0,207 | 0,024 |
Таблица 3.166
Материальные ресурсы, потребляемые при эксплуатации
установок гидродоочистки вакуумного газойля
Наименование материального ресурса | Ед. изм. | Удельное значение |
Минимальное значение | Максимальное значение | Среднее значение | Медиана |
Антивспениватель | т/т переработанного сырья (год) | 0,00000030 | 0,0000030 | 0,0000018 | 0,0000022 |
Ингибитор коррозии | т/т переработанного сырья (год) | 0,00000027 | 0,000015 | 0,0000026 | 0,00000040 |
Гидроксид натрия | кг/т переработанного сырья (год) | 0,0056 | 0,0066 | 0,0061 | 0,0061 |
Перхлорэтилен | т/т переработанного сырья (год) | 0,000000048 | 0,0000054 | 0,0000036 | 0,00000508 |
Присадка депрессорно-диспергирующая | кг/т переработанного сырья (год) | 0,011 | 0,13 | 0,0801 | 0,086 |
Присадка противоизносная | кг/т переработанного сырья (год) | 0,000048 | 0,043 | 0,022 | 0,0193 |
Таблица 3.167
Энергетические ресурсы, потребляемые при эксплуатации
установок гидродоочистки вакуумного газойля
Наименование энергетического ресурса | Ед. изм. | Удельное значение |
Минимальное значение | Максимальное значение | Среднее значение | Медиана |
Оборотная вода | м3/т переработанного сырья (год) | 2,57 | 10,02 | 5,10 | 3,86 |
Потребление пара | Гкал/т переработанного сырья (год) | 0,024 | 0,107 | 0,050 | 0,034 |
Потребление топлива (всего) | т.у.т./т переработанного сырья (год) | 0,014 | 0,024 | 0,018 | 0,019 |
Потребление топлива (газового) | т.у.т./т переработанного сырья (год) | 0,013 | 0,024 | 0,018 | 0,018 |
Потребление топлива (жидкого) | т.у.т./т переработанного сырья (год) | 0,00016 | 0,00027 | 0,00022 | 0,00022 |
Потребление электроэнергии | кВт·ч/т переработанного сырья (год) | 13,16 | 34,97 | 25,05 | 26,13 |
Теплофикационная вода | м3/т переработанного сырья (год) | 0,0016 | 0,0023 | 0,0019 | 0,0018 |
Таблица 3.168
Отходы, образующиеся при эксплуатации установок
гидродоочистки вакуумного газойля
Наименование отхода | Удельное значение, кг/т переработанного сырья (год) |
Минимальное значение | Максимальное значение | Среднее значение | Медиана |
Шлам очистки емкостей и трубопроводов от нефти и нефтепродуктов | 0,0050 | 0,046 | 0,022 | 0,011 |
Таблица 3.169
Выбросы загрязняющих веществ от установок
гидродоочистки дизельного топлива
Наименование загрязняющего вещества | Удельное значение, кг/т переработанного сырья (год) |
Минимальное значение | Максимальное значение | Среднее значение | Медиана |
Организованные источники выбросов |
Азота диоксид | 0,00015 | 0,58 | 0,065 | 0,038 |
Азота оксид | 0,00025 | 0,25 | 0,018 | 0,0093 |
Метан | 0,000019 | 3,01 | 0,12 | 0,0051 |
Пыль неорганическая с содержанием кремния менее 20, 20 - 70, а также более 70 процентов | 0,069 | 4,21 | 2,11 | 2,33 |
Серы диоксид | 0,0000080 | 3,08 | 0,33 | 0,108 |
Углеводороды предельные C12 - C19 | 0,00000041 | 0,599 | 0,032 | 0,00027 |
Углеводороды предельные C1 - C5 (исключая метан) | 0,000012 | 0,14 | 0,0094 | 0,00091 |
Углеводороды предельные C6 - C10 | 0,0000064 | 0,26 | 0,015 | 0,00043 |
Углерода оксид | 0,000054 | 4,5 | 0,10 | 0,021 |
Неорганизованные источники выбросов |
Бензин (нефтяной, малосернистый в пересчете на углерод) | 0,63 | 4,6 | 1,9 | 1,1 |
Бензол | 0,000000078 | 0,305 | 0,012 | 0,00051 |
Метан | 0,000096 | 0,021 | 0,0057 | 0,0043 |
Углеводороды предельные C12 - C19 | 0,0000052 | 6,95 | 0,34 | 0,0016 |
Углеводороды предельные C1 - C5 (исключая метан) | 0,000084 | 10,03 | 0,57 | 0,053 |
Углеводороды предельные C6 - C10 | 0,00014 | 3,35 | 0,22 | 0,0071 |
Углерода оксид | 0,00000023 | 0,00000027 | 0,00000025 | 0,00000025 |
Таблица 3.170
Материальные ресурсы, потребляемые при эксплуатации
установок гидродоочистки дизельного топлива
Наименование материального ресурса | Ед. изм. | Удельное значение |
Минимальное значение | Максимальное значение | Среднее значение | Медиана |
Адсорбент хлора | т/т переработанного сырья (год) | 0,00000015 | 0,0000026 | 0,00000205 | 0,0000024 |
Азот | т/т переработанного сырья (год) | 0,00049 | 0,0054 | 0,00108 | 0,00057 |
Аммиак безводный сжиженный | т/т переработанного сырья (год) | 0,00000029 | 0,0000036 | 0,0000023 | 0,0000022 |
Антивспенивающий агент | кг/т переработанного сырья (год) | 0,00016 | 0,00088 | 0,00055 | 0,00061 |
Диспергатор | т/т переработанного сырья (год) | 0,000016 | 0,000020 | 0,000018 | 0,000018 |
Ингибитор коксообразования | кг/т переработанного сырья (год) | 0,0028 | 0,0085 | 0,0064 | 0,0080 |
Ингибитор коррозии | кг/т переработанного сырья (год) | 0,00081 | 0,0045 | 0,0026 | 0,0024 |
Ингибитор накипеобразования | т/т переработанного сырья (год) | 0,0000062 | 0,0000066 | 0,0000064 | 0,0000064 |
Ингибитор осадкообразования | кг/т переработанного сырья (год) | 0,00049 | 0,0085 | 0,0061 | 0,0077 |
Таблица 3.171
Энергетические ресурсы, потребляемые при эксплуатации
установок гидродоочистки дизельного топлива
Наименование энергетического ресурса | Ед. изм. | Удельное значение |
Минимальное значение | Максимальное значение | Среднее значение | Медиана |
Оборотная вода | м3/т переработанного сырья (год) | 0,059 | 6,6 | 3,63 | 2,07 |
Охлаждающая вода | м3/т переработанного сырья (год) | 0,009 | 0,063 | 0,028 | 0,023 |
Потребление пара | Гкал/т переработанного сырья (год) | 0,00047 | 3,98 | 1,14 | 0,025 |
Потребление топлива (всего) | т.у.т./т переработанного сырья (год) | 0,0047 | 17,56 | 0,52 | 0,017 |
Потребление топлива (газового) | т.у.т./т переработанного сырья (год) | 0,0047 | 13,96 | 0,40 | 0,018 |
Потребление топлива (жидкого) | т.у.т./т переработанного сырья (год) | 0,0001 | 4,60 | 0,73 | 0,0028 |
Потребление электроэнергии | кВт·ч/т переработанного сырья (год) | 0,0032 | 157,62 | 40,26 | 17,45 |
Свежая вода | м3/т переработанного сырья (год) | 0,0025 | 346,30 | 92,33 | 0,10 |
Теплофикационная вода | м3/т переработанного сырья (год) | 0,00039 | 25,90 | 6,19 | 0,024 |
Таблица 3.172
Отходы, образующиеся при эксплуатации установок
гидродоочистки дизельного топлива
Наименование отхода | Удельное значение, кг/т переработанного сырья (год) |
Минимальное значение | Максимальное значение | Среднее значение | Медиана |
Шлам очистки трубопроводов и емкостей от нефти и нефтепродуктов | 0,00013 | 1,36 | 0,14 | 0,016 |
Таблица 3.173
Выбросы загрязняющих веществ от установок
гидродоочистки керосина
Наименование загрязняющего вещества | Удельное значение, кг/т переработанного сырья (год) |
Минимальное значение | Максимальное значение | Среднее значение | Медиана |
Организованные источники выбросов |
Азота диоксид | 0,013 | 0,26 | 0,066 | 0,049 |
Азота оксид | 0,0022 | 0,042 | 0,011 | 0,0087 |
Метан | 0,00010 | 0,053 | 0,0095 | 0,0024 |
Серы диоксид | 0,00021 | 0,38 | 0,091 | 0,035 |
Углеводороды предельные C12 - C19 | 0,00000041 | 0,0000061 | 0,0000030 | 0,0000033 |
Углеводороды предельные C1 - C5 (исключая метан) | 0,000012 | 0,029 | 0,0082 | 0,0020 |
Углеводороды предельные C6 - C10 | 0,000074 | 0,049 | 0,013 | 0,010 |
Углерода оксид | 0,00012 | 0,050 | 0,018 | 0,013 |
Неорганизованные источники выбросов |
Углеводороды предельные C1 - C5 (исключая метан) | 0,0045 | 2,09 | 0,53 | 0,0085 |
Углеводороды предельные C6 - C10 | 0,000057 | 0,12 | 0,017 | 0,0059 |
Таблица 3.174
Материальные ресурсы, потребляемые при эксплуатации
установок гидродоочистки керосина
Наименование материального ресурса | Ед. изм. | Удельное значение |
Минимальное значение | Максимальное значение | Среднее значение | Медиана |
Антиокислительная присадка | т/т переработанного сырья (год) | 0,00004 | 0,0000 | 0,0000 | 0,000040 |
Диметилдисульфид | кг/т переработанного сырья (год) | 0,00150 | 0,0045 | 0,0025 | 0,0021 |
Противоизносная присадка | т/т переработанного сырья (год) | 0,000028 | 0,000031 | 0,000030 | 0,000030 |
Таблица 3.175
Энергетические ресурсы, потребляемые при эксплуатации
установок гидродоочистки керосина
Наименование энергетического ресурса | Ед. изм. | Удельное значение |
Минимальное значение | Максимальное значение | Среднее значение | Медиана |
Оборотная вода | м3/т переработанного сырья (год) | 0,061 | 4,40 | 1,80 | 1,70 |
Охлаждающая вода | м3/т переработанного сырья (год) | 0,0088 | 0,060 | 0,026 | 0,011 |
Потребление пара | Гкал/т переработанного сырья (год) | 0,0052 | 0,022 | 0,011 | 0,009 |
Потребление топлива (всего) | т.у.т./т переработанного сырья (год) | 0,006 | 0,040 | 0,018 | 0,019 |
Потребление топлива (газового) | т.у.т./т переработанного сырья (год) | 0,006 | 0,026 | 0,016 | 0,013 |
Потребление электроэнергии | кВт·ч/т переработанного сырья (год) | 0,017 | 24,70 | 11,04 | 14,13 |
Свежая вода | м3/т переработанного сырья (год) | 0,007 | 0,26 | 0,15 | 0,17 |
Теплофикационная вода | м3/т переработанного сырья (год) | 0,00035 | 0,075 | 0,033 | 0,030 |
Оборотная вода | м3/т переработанного сырья (год) | 0,061 | 4,40 | 1,80 | 1,70 |
Таблица 3.176
Отходы, образующиеся при эксплуатации установок
гидродоочистки керосина
Наименование отхода | Удельное значение, кг/т переработанного сырья (год) |
Минимальное значение | Максимальное значение | Среднее значение | Медиана |
Шлам очистки емкостей и трубопроводов от нефти и нефтепродуктов | 0,0035 | 1,16 | 0,23 | 0,0191 |
Таблица 3.177
Выбросы загрязняющих веществ от установок
гидродоочистки парафина/гачей
Наименование загрязняющего вещества | Удельное значение, кг/т переработанного сырья (год) |
Минимальное значение | Максимальное значение | Среднее значение | Медиана |
Организованные источники выбросов |
Азота диоксид | 0,039 | 0,084 | 0,055 | 0,049 |
Азота оксид | 0,0060 | 0,013 | 0,0084 | 0,0074 |
Метан | 0,0053 | 0,011 | 0,0075 | 0,0067 |
Серы диоксид | 0,041 | 0,088 | 0,058 | 0,052 |
Углеводороды предельные C1 - C5 (исключая метан) | 0,025 | 0,055 | 0,036 | 0,032 |
Углеводороды предельные C6 - C10 | 0,020 | 0,042 | 0,028 | 0,024 |
Углерода оксид | 0,069 | 0,15 | 0,097 | 0,086 |
Неорганизованные источники выбросов |
Углеводороды предельные C12 - C19 | 0,0039397 | 0,0048158 | 0,0042924 | 0,0042028 |
Углеводороды предельные C1 - C5 (исключая метан) | 0,0449799 | 0,0615410 | 0,0512618 | 0,0507053 |
Углеводороды предельные C6 - C10 | 0,0446452 | 0,0631852 | 0,0522339 | 0,0503318 |
Таблица 3.178
Энергетические ресурсы, потребляемые при эксплуатации
установок гидродоочистки парафина/гачей
Наименование энергетического ресурса | Ед. изм. | Удельное значение |
Минимальное значение | Максимальное значение | Среднее значение | Медиана |
Оборотная вода | м3/т переработанного сырья (год) | 248,57 | 392,52 | 306,20 | 292,77 |
Потребление пара | Гкал/т переработанного сырья (год) | 2,10 | 2,66 | 2,40 | 2,38 |
Потребление топлива (всего) | т.у.т./т переработанного сырья (год) | 0,28 | 0,36 | 0,31 | 0,31 |
Потребление топлива (газового) | т.у.т./т переработанного сырья (год) | 0,28 | 0,36 | 0,31 | 0,31 |
Потребление электроэнергии | кВт·ч/т переработанного сырья (год) | 631,35 | 788,61 | 676,55 | 663,10 |
Теплофикационная вода | м3/т переработанного сырья (год) | 0,12 | 0,19 | 0,15 | 0,16 |
Таблица 3.179
Отходы, образующиеся при эксплуатации
установок гидродоочистки парафина/гачей
Наименование отхода | Удельное значение, кг/т переработанного сырья (год) |
Минимальное значение | Максимальное значение | Среднее значение | Медиана |
Изделия керамические производственного назначения, утратившие потребительские свойства | 0,59 | 0,85 | 0,69 | 0,63 |
Цеолит отработанный при осушке воздуха и газов, не загрязненный опасными веществами | 0,79 | 0,94 | 0,84 | 0,79 |
Таблица 3.180
Выбросы загрязняющих веществ от установок гидроочистки
и каталитической депарафинизации, включая масляные фракции
Наименование загрязняющего вещества | Удельное значение, кг/т переработанного сырья (год) |
Минимальное значение | Максимальное значение | Среднее значение | Медиана |
Организованные источники выбросов |
Аммиак | 0,012 | 0,12 | 0,084 | 0,094 |
Метилбензол (толуол) | 0,0046 | 0,13 | 0,057 | 0,034 |
Метилэтилкетон | 0,012 | 0,056 | 0,039 | 0,0491 |
Углеводороды предельные C12 - C19 | 0,0046 | 0,037 | 0,018 | 0,0107 |
Углеводороды предельные C1 - C5 (исключая метан) | 0,00075 | 0,17 | 0,073 | 0,062 |
Неорганизованные источники выбросов |
Углеводороды предельные C12 - C19 | 0,00047 | 0,040 | 0,019 | 0,017 |
Углеводороды предельные C1 - C5 (исключая метан) | 0,00074 | 0,029 | 0,015 | 0,017 |
Таблица 3.181
Выбросы загрязняющих веществ от установок
гидроочистки депарафинированных масел
Наименование загрязняющего вещества | Удельное значение, кг/т переработанного сырья (год) |
Минимальное значение | Максимальное значение | Среднее значение | Медиана |
Организованные источники выбросов |
Углеводороды предельные C12 - C19 | 0,0021 | 0,0079 | 0,0051 | 0,0053 |
Углеводороды предельные C1 - C5 (исключая метан) | 0,037 | 0,11 | 0,070 | 0,066 |
Углеводороды предельные C6 - C10 | 0,026 | 0,050 | 0,037 | 0,037 |
Неорганизованные источники выбросов |
Углеводороды предельные C12 - C19 | 0,018 | 0,023 | 0,0207 | 0,021 |
Углеводороды предельные C1 - C5 (исключая метан) | 0,0017 | 0,0021 | 0,0019 | 0,0018 |
Углеводороды предельные C6 - C10 | 0,0012 | 0,0014 | 0,0013 | 0,0012 |
Таблица 3.182
Материальные ресурсы, потребляемые при эксплуатации
установок гидроочистки депарафинированных масел
Наименование материального ресурса | Ед. изм. | Удельное значение |
Минимальное значение | Максимальное значение | Среднее значение | Медиана |
Метилдиэтаноламин | кг/т переработанного сырья (год) | 0,0081 | 0,015 | 0,011 | 0,011 |
Таблица 3.183
Энергетические ресурсы, потребляемые при эксплуатации
установок гидроочистки депарафинированных масел
Наименование энергетического ресурса | Ед. изм. | Удельное значение |
Минимальное значение | Максимальное значение | Среднее значение | Медиана |
Потребление пара | Гкал/т переработанного сырья (год) | 0,051 | 0,062 | 0,057 | 0,058 |
Потребление топлива (всего) | т.у.т./т переработанного сырья (год) | 0,019 | 0,025 | 0,021 | 0,0199 |
Потребление топлива (газового) | т.у.т./т переработанного сырья (год) | 0,019 | 0,025 | 0,021 | 0,0199 |
Потребление электроэнергии | кВт·ч/т переработанного сырья (год) | 10,49 | 11,60 | 10,91 | 10,85 |
Таблица 3.184
Отходы, образующиеся при эксплуатации установок
гидроочистки депарафинированных масел
Наименование отхода | Удельное значение, кг/т переработанного сырья (год) |
Минимальное значение | Максимальное значение | Среднее значение | Медиана |
Катализатор на основе оксидов алюминия молибдена с содержанием никеля не более 35% отработанный | 0,033 | 0,10 | 0,077 | 0,079 |
Таблица 3.185
Выбросы загрязняющих веществ от комплексных установок
гидроочистки дизельных фракций, включающих резервуарный
парк, блок гидроочистки керосина и фракций дизельных топлив,
блок очистки газов с помощью МДЭА, блок регенерации амина
Наименование загрязняющего вещества | Удельное значение, кг/т переработанного сырья (год) |
Минимальное значение | Максимальное значение | Среднее значение | Медиана |
Организованные источники выбросов |
Азота диоксид | 0,20 | 0,31 | 0,23 | 0,22 |
Азота оксид | 0,082 | 0,18 | 0,13 | 0,14 |
Серы диоксид | 0,018 | 1,48 | 0,45 | 0,26 |
Углеводороды предельные C1 - C5 (исключая метан) | 0,025 | 0,046 | 0,038 | 0,038 |
Углеводороды предельные C6 - C10 | 0,00038 | 0,00071 | 0,00058 | 0,00059 |
Углерода оксид | 0,0062 | 0,044 | 0,021 | 0,014 |
Неорганизованные источники выбросов |
Бензол | 0,012 | 0,031 | 0,020 | 0,021 |
Углеводороды предельные C1 - C5 (исключая метан) | 0,0090 | 0,023 | 0,015 | 0,015 |
Углеводороды предельные C6 - C10 | 0,056 | 0,15 | 0,097 | 0,100 |
Таблица 3.186
Материальные ресурсы, потребляемые при эксплуатации
комплексных установок гидроочистки дизельных фракций,
включающих резервуарный парк, блок гидроочистки керосина
и фракций дизельных топлив, блок очистки газов с помощью
МДЭА, блок регенерации амина
Наименование материального ресурса | Ед. изм. | Удельное значение |
Минимальное значение | Максимальное значение | Среднее значение | Медиана |
Диметилдисульфид | кг/т переработанного сырья (год) | 0,013 | 0,013 | 0,013 | 0,013 |
Метилдиэтаноламин | кг/т переработанного сырья (год) | 0,0013 | 0,019 | 0,0084 | 0,0079 |
Таблица 3.187
Энергетические ресурсы, потребляемые при эксплуатации
комплексных установок гидроочистки дизельных фракций,
включающих резервуарный парк, блок гидроочистки керосина
и фракций дизельных топлив, блок очистки газов с помощью
МДЭА, блок регенерации амина
Наименование энергетического ресурса | Ед. изм. | Удельное значение |
Минимальное значение | Максимальное значение | Среднее значение | Медиана |
Оборотная вода | м3/т переработанного сырья (год) | 2,82 | 7,87 | 4,49 | 3,85 |
Потребление пара | Гкал/т переработанного сырья (год) | 0,026 | 0,050 | 0,037 | 0,036 |
Потребление топлива (всего) | т.у.т./т переработанного сырья (год) | 0,0095 | 0,021 | 0,013 | 0,013 |
Потребление топлива (газового) | т.у.т./т переработанного сырья (год) | 0,0094 | 0,021 | 0,013 | 0,013 |
Потребление топлива (жидкого) | т.у.т./т переработанного сырья (год) | 0,00015 | 0,00055 | 0,00035 | 0,00035 |
Потребление электроэнергии | кВт·ч/т переработанного сырья (год) | 16,99 | 21,26 | 18,88 | 19,19 |
Теплофикационная вода | м3/т переработанного сырья (год) | 0,0041 | 0,046 | 0,022 | 0,023 |
Таблица 3.188
Отходы, образующиеся при эксплуатации комплексных установок
гидроочистки дизельных фракций, включающих резервуарный
парк, блок гидроочистки керосина и фракций дизельных топлив,
блок очистки газов с помощью МДЭА, блок регенерации амина
Наименование отхода | Удельное значение, кг/т переработанного сырья (год) |
Минимальное значение | Максимальное значение | Среднее значение | Медиана |
Шлам очистки емкостей и трубопроводов от нефти и нефтепродуктов | 0,0010 | 0,0018 | 0,0015 | 0,0016 |
Таблица 3.189
Выбросы загрязняющих веществ от комплексных установок
гидроочистки дизельных фракций, включающих резервуарный
парк, блок гидроочистки фракций дизельных топлив, блок
очистки газов с помощью МЭА, блок регенерации амина
Наименование загрязняющего вещества | Удельное значение, кг/т переработанного сырья (год) |
Минимальное значение | Максимальное значение | Среднее значение | Медиана |
Организованные источники выбросов |
Азота диоксид | 0,0080 | 0,0098 | 0,0091 | 0,0092 |
Азота оксид | 0,0033 | 0,0043 | 0,0038 | 0,0038 |
Серы диоксид | 0,00034 | 0,0025 | 0,0016 | 0,0016 |
Углеводороды предельные C1 - C5 (исключая метан) | 0,00062 | 0,00097 | 0,00079 | 0,00076 |
Углеводороды предельные C6 - C10 | 0,00011 | 0,00017 | 0,00014 | 0,00013 |
Углерода оксид | 0,0013 | 0,0044 | 0,0025 | 0,0024 |
Неорганизованные источники выбросов |
Бензол | 0,012 | 0,022 | 0,018 | 0,018 |
Углеводороды предельные C1 - C5 (исключая метан) | 0,0090 | 0,017 | 0,014 | 0,014 |
Углеводороды предельные C6 - C10 | 0,056 | 0,11 | 0,086 | 0,087 |
Таблица 3.190
Материальные ресурсы, потребляемые при эксплуатации
комплексных установок гидроочистки дизельных фракций,
включающих резервуарный парк, блок гидроочистки фракций
дизельных топлив, блок очистки газов с помощью МЭА,
блок регенерации амина
Наименование материального ресурса | Ед. изм. | Удельное значение |
Минимальное значение | Максимальное значение | Среднее значение | Медиана |
Моноэтаноламин | кг/т переработанного сырья (год) | 0,0039 | 0,016 | 0,0083 | 0,0080 |
Гидроксид натрия | кг/т переработанного сырья (год) | 0,040 | 0,040 | 0,040 | 0,040 |
Таблица 3.191
Энергетические ресурсы, потребляемые при эксплуатации
комплексных установок гидроочистки дизельных фракций,
включающих резервуарный парк, блок гидроочистки фракций
дизельных топлив, блок очистки газов с помощью МЭА, блок
регенерации амина
Наименование энергетического ресурса | Ед. изм. | Удельное значение |
Минимальное значение | Максимальное значение | Среднее значение | Медиана |
Оборотная вода | м3/т переработанного сырья (год) | 2,79 | 5,92 | 4,41 | 4,89 |
Потребление пара | Гкал/т переработанного сырья (год) | 0,030 | 0,050 | 0,040 | 0,041 |
Потребление топлива (всего) | т.у.т./т переработанного сырья (год) | 0,0036 | 0,0086 | 0,0056 | 0,0053 |
Потребление топлива (газового) | т.у.т./т переработанного сырья (год) | 0,0036 | 0,0086 | 0,0058 | 0,0055 |
Потребление электроэнергии | кВт·ч/т переработанного сырья (год) | 13,16 | 16,39 | 14,60 | 14,45 |
Теплофикационная вода | м3/т переработанного сырья (год) | 0,010 | 0,019 | 0,015 | 0,016 |
Таблица 3.192
Отходы, образующиеся при эксплуатации комплексных установок
гидроочистки дизельных фракций, включающих резервуарный
парк, блок гидроочистки фракций дизельных топлив, блок
очистки газов с помощью МЭА, блок регенерации амина
Наименование отхода | Удельное значение, кг/т переработанного сырья (год) |
Минимальное значение | Максимальное значение | Среднее значение | Медиана |
Шлам очистки емкостей и трубопроводов от нефти и нефтепродуктов | 0,0019 | 0,0041 | 0,0027 | 0,0019 |
Таблица 3.193
Выбросы загрязняющих веществ от комплексных установок
гидродепарафинизации, включающих резервуарный парк,
гидродепарафинизацию дизельного топлива и атмосферного
газойля, гидроочистку бензина вторичного происхождения
с получением нескольких бензиновых и дизельных фракций,
очистки газов с помощью МДЭА, регенерацию амина
Наименование загрязняющего вещества | Удельное значение, кг/т переработанного сырья (год) |
Минимальное значение | Максимальное значение | Среднее значение | Медиана |
Организованные источники выбросов |
Азота диоксид | 0,0080 | 0,0098 | 0,0091 | 0,0092 |
Азота оксид | 0,0033 | 0,0043 | 0,0038 | 0,0038 |
Углеводороды предельные C1 - C5 (исключая метан) | 0,00062 | 0,00097 | 0,00079 | 0,00076 |
Углеводороды предельные C6 - C10 | 0,00011 | 0,00017 | 0,00014 | 0,00013 |
Углерода оксид | 0,0013 | 0,0044 | 0,0025 | 0,0024 |
Неорганизованные источники выбросов |
Углеводороды предельные C1 - C5 (исключая метан) | 0,00034 | 0,00053 | 0,00044 | 0,00042 |
Углеводороды предельные C6 - C10 | 0,0042 | 0,0066 | 0,0054 | 0,0052 |
Таблица 3.194
Материальные ресурсы, потребляемые при эксплуатации
комплексных установок гидродепарафинизации, включающих
резервуарный парк, гидродепарафинизацию дизельного топлива
и атмосферного газойля, гидроочистку бензина вторичного
происхождения с получением нескольких бензиновых и дизельных
фракций, очистки газов с помощью МДЭА, регенерацию амина
Наименование материального ресурса | Ед. изм. | Удельное значение |
Минимальное значение | Максимальное значение | Среднее значение | Медиана |
Метилдиэтаноламин | кг/т переработанного сырья (год) | 0,0084 | 0,028 | 0,017 | 0,014 |
Таблица 3.195
Энергетические ресурсы, потребляемые при эксплуатации
комплексных установок гидродепарафинизации, включающих
резервуарный парк, гидродепарафинизацию дизельного топлива
и атмосферного газойля, гидроочистку бензина вторичного
происхождения с получением нескольких бензиновых и дизельных
фракций, очистки газов с помощью МДЭА, регенерацию амина
Наименование энергетического ресурса | Ед. изм. | Удельное значение |
Минимальное значение | Максимальное значение | Среднее значение | Медиана |
Оборотная вода | м3/т переработанного сырья (год) | 5,76 | 8,64 | 6,80 | 6,79 |
Потребление пара | Гкал/т переработанного сырья (год) | 0,024 | 0,027 | 0,026 | 0,025 |
Потребление топлива (всего) | т.у.т./т переработанного сырья (год) | 0,013 | 0,027 | 0,023 | 0,024 |
Потребление топлива (газового) | т.у.т./т переработанного сырья (год) | 0,013 | 0,027 | 0,023 | 0,025 |
Потребление электроэнергии | кВт·ч/т переработанного сырья (год) | 41,73 | 55,36 | 45,24 | 42,55 |
Теплофикационная вода | м3/т переработанного сырья (год) | 0,034 | 0,060 | 0,047 | 0,046 |
Таблица 3.196
Отходы, образующиеся при эксплуатации комплексных установок
гидродепарафинизации, включающих резервуарный парк,
гидродепарафинизацию дизельного топлива и атмосферного
газойля, гидроочистку бензина вторичного происхождения
с получением нескольких бензиновых и дизельных фракций,
очистки газов с помощью МДЭА, регенерацию амина
Наименование отхода | Удельное значение, кг/т переработанного сырья (год) |
Минимальное значение | Максимальное значение | Среднее значение | Медиана |
Шлам очистки емкостей и трубопроводов от нефти и нефтепродуктов | 0,0014 | 0,0015 | 0,0015 | 0,0014 |
Таблица 3.197
Выбросы загрязняющих веществ от установок
гидродепарафинизации дизельного топлива, фракций
дизельных топлив
Наименование загрязняющего вещества | Удельное значение, кг/т переработанного сырья (год) |
Минимальное значение | Максимальное значение | Среднее значение | Медиана |
Организованные источники выбросов |
Азота диоксид | 0,051 | 0,092 | 0,072 | 0,072 |
Азота оксид | 0,0082 | 0,019 | 0,012 | 0,012 |
Пыль неорганическая с содержанием кремния менее 20, 20 - 70, а также более 70 процентов | 0,069 | 0,088 | 0,077 | 0,075 |
Серы диоксид | 0,059 | 1,97 | 0,87 | 0,78 |
Углеводороды предельные C1 - C5 (исключая метан) | 0,00099 | 0,0050 | 0,0028 | 0,0027 |
Углеводороды предельные C6 - C10 | 0,00017 | 0,00065 | 0,00038 | 0,00038 |
Углерода оксид | 0,028 | 0,20 | 0,063 | 0,043 |
Неорганизованные источники выбросов |
Углеводороды предельные C1 - C5 (исключая метан) | 0,0024 | 0,028 | 0,014 | 0,013 |
Углеводороды предельные C6 - C10 | 0,00000051 | 0,016 | 0,0071 | 0,0064 |
Таблица 3.198
Материальные ресурсы, потребляемые при эксплуатации
установок гидродепарафинизации дизельного топлива, фракций
дизельных топлив
Наименование материального ресурса | Ед. изм. | Удельное значение |
Минимальное значение | Максимальное значение | Среднее значение | Медиана |
Моноэтаноламин | кг/т переработанного сырья (год) | 0,000012 | 0,000012 | 0,000012 | 0,000012 |
Таблица 3.199
Энергетические ресурсы, потребляемые при эксплуатации
установок гидродепарафинизации дизельного топлива, фракций
дизельных топлив
Наименование энергетического ресурса | Ед. изм. | Удельное значение |
Минимальное значение | Максимальное значение | Среднее значение | Медиана |
Оборотная вода | м3/т переработанного сырья (год) | 0,48 | 2,10 | 1,45 | 2,02 |
Потребление пара | Гкал/т переработанного сырья (год) | 0,050 | 0,12 | 0,076 | 0,073 |
Потребление топлива (всего) | т.у.т./т переработанного сырья (год) | 0,042 | 0,045 | 0,044 | 0,044 |
Потребление топлива (газового) | т.у.т./т переработанного сырья (год) | 0,042 | 0,045 | 0,044 | 0,044 |
Потребление электроэнергии | кВт·ч/т переработанного сырья (год) | 19,45 | 27,84 | 24,28 | 26,31 |
Теплофикационная вода | м3/т переработанного сырья (год) | 0,0040 | 0,013 | 0,0060 | 0,0042 |
Таблица 3.200
Отходы, образующиеся при эксплуатации установок
гидродепарафинизации дизельного топлива, фракций
дизельных топлив
Наименование отхода | Удельное значение, кг/т переработанного сырья (год) |
Минимальное значение | Максимальное значение | Среднее значение | Медиана |
Шлам очистки емкостей и трубопроводов от нефти и нефтепродуктов | 0,065 | 0,26 | 0,17 | 0,20 |
Таблица 3.201
Выбросы загрязняющих веществ от установок
гидроизодепарафинизации фракций непревращенного
остатка гидрокрекинга
Наименование загрязняющего вещества | Удельное значение, кг/т переработанного сырья (год) |
Минимальное значение | Максимальное значение | Среднее значение | Медиана |
Организованные источники выбросов |
Азота диоксид | 0,0030 | 0,0049 | 0,0041 | 0,0042 |
Азота оксид | 0,0017 | 0,0027 | 0,0023 | 0,0023 |
Серы диоксид | 0,0069 | 0,016 | 0,012 | 0,012 |
Углеводороды предельные C1 - C5 (исключая метан) | 0,00035 | 0,0022 | 0,0016 | 0,0018 |
Углеводороды предельные C6 - C10 | 0,000012 | 0,000015 | 0,000014 | 0,000014 |
Углерода оксид | 0,00197 | 0,0048 | 0,0035 | 0,0034 |
Этенилбензол (стирол) | 0,000000043 | 0,000000084 | 0,000000055 | 0,000000046 |
Неорганизованные источники выбросов |
Углеводороды предельные C12 - C19 | 0,032 | 0,11 | 0,062 | 0,043 |
Углеводороды предельные C1 - C5 (исключая метан) | 0,017 | 0,026 | 0,022 | 0,023 |
Углеводороды предельные C6 - C10 | 0,020 | 0,026 | 0,023 | 0,024 |
Таблица 3.202
Материальные ресурсы, потребляемые при эксплуатации
установок гидроизодепарафинизации фракций
непревращенного остатка гидрокрекинга
Наименование материального ресурса | Ед. изм. | Удельное значение |
Минимальное значение | Максимальное значение | Среднее значение | Медиана |
Ингибитор биообрастаний | кг/т переработанного сырья (год) | 0,00010 | 0,0013 | 0,00063 | 0,00057 |
Трибутиламин | кг/т переработанного сырья (год) | 0,0029 | 0,0029 | 0,0029 | 0,0029 |
Триэтиленгликоль | кг/т переработанного сырья (год) | 0,016 | 0,016 | 0,016 | 0,016 |
Таблица 3.203
Энергетические ресурсы, потребляемые при эксплуатации
установок гидроизодепарафинизации фракций
непревращенного остатка гидрокрекинга
Наименование энергетического ресурса | Ед. изм. | Удельное значение |
Минимальное значение | Максимальное значение | Среднее значение | Медиана |
Оборотная вода | м3/т переработанного сырья (год) | 1,19 | 1,83 | 1,50 | 1,53 |
Потребление пара | Гкал/т переработанного сырья (год) | 0,12 | 0,30 | 0,24 | 0,25 |
Потребление топлива (всего) | т.у.т./т переработанного сырья (год) | 0,047 | 0,054 | 0,049 | 0,048 |
Потребление топлива (газового) | т.у.т./т переработанного сырья (год) | 0,047 | 0,054 | 0,049 | 0,048 |
Потребление электроэнергии | кВт·ч/т переработанного сырья (год) | 45,45 | 74,00 | 56,42 | 54,69 |
Таблица 3.204
Выбросы загрязняющих веществ от установок
защелачивания гидрогенизата
Наименование загрязняющего вещества | Удельное значение, кг/т переработанного сырья (год) |
Минимальное значение | Максимальное значение | Среднее значение | Медиана |
Организованные источники выбросов |
Азота диоксид | 0,27 | 0,29 | 0,28 | 0,28 |
Азота оксид | 0,041 | 0,043 | 0,042 | 0,042 |
Серы диоксид | 0,51 | 0,54 | 0,52 | 0,52 |
Углеводороды предельные C1 - C5 (исключая метан) | 0,76 | 1,66 | 1,28 | 1,34 |
Углерода оксид | 1,48 | 1,60 | 1,52 | 1,51 |
Неорганизованные источники выбросов |
Углеводороды предельные C1 - C5 (исключая метан) | 0,1361770 | 0,1437686 | 0,1395783 | 0,1394184 |
Таблица 3.205
Материальные ресурсы, потребляемые при эксплуатации
установок защелачивания гидрогенизата
Наименование материального ресурса | Ед. изм. | Удельное значение |
Минимальное значение | Максимальное значение | Среднее значение | Медиана |
Гидроксид натрия | т/т переработанного сырья (год) | 0,00033 | 0,00093 | 0,00060 | 0,00058 |
Азот газообразный технический | т/т переработанного сырья (год) | 0,0035 | 0,0035 | 0,0035 | 0,0035 |
Газ богатый очищенный компримированный | т/т переработанного сырья (год) | 0,076 | 0,11 | 0,090 | 0,088 |
Газ остаточный установки | т/т переработанного сырья (год) | 0,00067 | 0,0045 | 0,0023 | 0,0026 |
Таблица 3.206
Энергетические ресурсы, потребляемые при эксплуатации
установок защелачивания гидрогенизата
Наименование энергетического ресурса | Ед. изм. | Удельное значение |
Минимальное значение | Максимальное значение | Среднее значение | Медиана |
Охлаждающая вода | м3/т переработанного сырья (год) | 0,091 | 0,39 | 0,19 | 0,18 |
Потребление пара | Гкал/т переработанного сырья (год) | 0,012 | 0,016 | 0,014 | 0,014 |
Потребление электроэнергии | кВт·ч/т переработанного сырья (год) | 0,93 | 4,043 | 2,41 | 2,30 |
Таблица 3.207
Отходы, образующиеся от установок при эксплуатации
установок защелачивания гидрогенизата
Наименование отхода | Удельное значение, кг/т переработанного сырья (год) |
Минимальное значение | Максимальное значение | Среднее значение | Медиана |
Шлам очистки емкостей и трубопроводов от нефти и нефтепродуктов | 0,020 | 0,052 | 0,030 | 0,025 |
3.14. Установки гидрокрекинга
Таблица 3.208
Выбросы загрязняющих веществ от установок глубокого
двухступенчатого гидрокрекинга вакуумных дистиллятов
(давление более 10 МПа) с рециркуляцией
неконвертированного остатка
Наименование загрязняющего вещества | Удельное значение, кг/т переработанного сырья (год) |
Минимальное значение | Максимальное значение | Среднее значение | Медиана |
Организованные источники выбросов |
| | | | |
Углеводороды предельные C1 - C5 (исключая метан) | 0,029 | 0,043 | 0,035 | 0,034 |
Неорганизованные источники выбросов |
Углеводороды предельные C1 - C5 (исключая метан) | 0,419 | 0,560 | 0,486 | 0,485 |
Таблица 3.209
Материальные ресурсы, потребляемые при эксплуатации
установок глубокого двухступенчатого гидрокрекинга
вакуумных дистиллятов (давление более 10 МПа)
с рециркуляцией неконвертированного остатка
Наименование материального ресурса | Ед. изм. | Удельное значение |
Минимальное значение | Максимальное значение | Среднее значение | Медиана |
Ингибитор | кг/т переработанного сырья (год) | 0,0000049 | 0,0000050 | 0,0000050 | 0,0000050 |
Таблица 3.210
Энергетические ресурсы, потребляемые при эксплуатации
установок глубокого двухступенчатого гидрокрекинга
вакуумных дистиллятов (давление более 10 МПа)
с рециркуляцией неконвертированного остатка
Наименование энергетического ресурса | Ед. изм. | Удельное значение |
Минимальное значение | Максимальное значение | Среднее значение | Медиана |
Потребление пара | Гкал/т переработанного сырья (год) | 0,17 | 0,33 | 0,24 | 0,24 |
Потребление топлива (всего) | т.у.т./т переработанного сырья (год) | 0,023 | 0,044 | 0,034 | 0,039 |
Потребление электроэнергии | кВт·ч/т переработанного сырья (год) | 0,064 | 0,11 | 0,080 | 0,075 |
Таблица 3.211
Выбросы загрязняющих веществ от установок глубокого
одноступенчатого гидрокрекинга вакуумных дистиллятов
(давление более 10 МПа)
Наименование загрязняющего вещества | Удельное значение, кг/т переработанного сырья (год) |
Минимальное значение | Максимальное значение | Среднее значение | Медиана |
Организованные источники выбросов |
Азота диоксид | 0,0030 | 0,62 | 0,21 | 0,049 |
Азота оксид | 0,0017 | 0,11 | 0,032 | 0,0080 |
Серы диоксид | 0,0069 | 17,33 | 5,44 | 0,58 |
Углеводороды предельные C12 - C19 | 0,00025 | 0,11 | 0,037 | 0,041 |
Углеводороды предельные C1 - C5 (исключая метан) | 0,00035 | 0,0022 | 0,0016 | 0,0018 |
Углеводороды предельные C6 - C10 | 0,000012 | 0,000015 | 0,000014 | 0,000014 |
Углерода оксид | 0,0020 | 2,2 | 0,62 | 0,038 |
Неорганизованные источники выбросов |
Углеводороды предельные C12 - C19 | 0,000070 | 0,18 | 0,047 | 0,031 |
Углеводороды предельные C1 - C5 (исключая метан) | 0,023 | 0,033 | 0,026 | 0,024 |
Углеводороды предельные C6 - C10 | 0,028 | 0,041 | 0,033 | 0,032 |
Таблица 3.212
Материальные ресурсы, потребляемые при эксплуатации
установок глубокого одноступенчатого гидрокрекинга
вакуумных дистиллятов (давление более 10 МПа)
Наименование материального ресурса | Ед. изм. | Удельное значение |
Минимальное значение | Максимальное значение | Среднее значение | Медиана |
Депрессорно-диспергирующая присадка | кг/т переработанного сырья (год) | 0,047 | 0,11 | 0,086 | 0,092 |
Деэмульгатор | кг/т переработанного сырья (год) | 0,00052 | 0,00093 | 0,00069 | 0,00068 |
Диметилдисульфид | кг/т переработанного сырья (год) | 0,0079 | 0,041 | 0,018 | 0,015 |
Ингибитор | кг/т переработанного сырья (год) | 0,00055 | 0,0089 | 0,0047 | 0,0046 |
Ингибитор коррозии | кг/т переработанного сырья (год) | 0,000090 | 0,0056 | 0,0017 | 0,0012 |
Ингибитор солеотложений | кг/т переработанного сырья (год) | 0,00017 | 0,0009 | 0,00064 | 0,00075 |
Противоизносная присадка | кг/т переработанного сырья (год) | 0,012 | 0,13 | 0,072 | 0,079 |
Таблица 3.213
Энергетические ресурсы, потребляемые при эксплуатации
установок глубокого одноступенчатого гидрокрекинга
вакуумных дистиллятов (давление более 10 МПа)
Наименование энергетического ресурса | Ед. изм. | Удельное значение |
Минимальное значение | Максимальное значение | Среднее значение | Медиана |
Оборотная вода | | 0,64 | 4,79 | 2,030 | 1,89 |
Потребление пара | Гкал/т переработанного сырья (год) | 0,0088 | 0,37 | 0,18 | 0,21 |
Потребление топлива (всего) | т.у.т./т переработанного сырья (год) | 0,013 | 0,10 | 0,040 | 0,024 |
Потребление топлива (газового) | т.у.т./т переработанного сырья (год) | 0,013 | 0,10 | 0,040 | 0,024 |
Потребление электроэнергии | кВт·ч/т переработанного сырья (год) | 25 | 52 | 39,99 | 44 |
Свежая вода | м3/т переработанного сырья (год) | 0,14 | 0,23 | 0,18 | 0,18 |
Теплофикационная вода | м3/т переработанного сырья (год) | 0,11 | 0,13 | 0,12 | 0,12 |
Таблица 3.214
Отходы, образующиеся при эксплуатации установок
глубокого одноступенчатого гидрокрекинга вакуумных
дистиллятов (давление более 10 МПа)
Наименование отхода | Удельное значение, кг/т переработанного сырья (год) |
Минимальное значение | Максимальное значение | Среднее значение | Медиана |
Шлам очистки емкостей и трубопроводов от нефти и нефтепродуктов | 0,00061 | 0,83 | 0,14 | 0,00064 |
Таблица 3.215
Выбросы загрязняющих веществ от установок легкого
гидрокрекинга вакуумных дистиллятов (давление до 10 МПа)
Наименование загрязняющего вещества | Удельное значение, кг/т переработанного сырья (год) |
Минимальное значение | Максимальное значение | Среднее значение | Медиана |
Организованные источники выбросов |
Азота диоксид | 0,015 | 0,033 | 0,020 | 0,019 |
Азота оксид | 0,0063 | 0,014 | 0,0083 | 0,0077 |
Серы диоксид | 0,0061 | 0,25 | 0,13 | 0,17 |
Углерода оксид | 0,036 | 0,073 | 0,046 | 0,042 |
Неорганизованные источники выбросов |
Углеводороды предельные C12 - C19 | 0,0021 | 0,0025 | 0,0023 | 0,0023 |
Углеводороды предельные C1 - C5 (исключая метан) | 0,0088 | 0,0105 | 0,0095 | 0,0094 |
Углеводороды предельные C6 - C10 | 0,00040 | 0,00048 | 0,00043 | 0,00043 |
Таблица 3.216
Материальные ресурсы, потребляемые при эксплуатации
установок легкого гидрокрекинга вакуумных дистиллятов
(давление до 10 МПа)
Наименование материального ресурса | Ед. изм. | Удельное значение |
Минимальное значение | Максимальное значение | Среднее значение | Медиана |
Диметилдисульфид | т/т переработанного сырья (год) | 0,000012 | 0,000019 | 0,000016 | 0,000016 |
Моноэтаноламин | т/т переработанного сырья (год) | 0,000013 | 0,000022 | 0,000017 | 0,000017 |
Таблица 3.217
Энергетические ресурсы, потребляемые при эксплуатации
установок легкого гидрокрекинга вакуумных дистиллятов
(давление до 10 МПа)
Наименование энергетического ресурса | Ед. изм. | Удельное значение |
Минимальное значение | Максимальное значение | Среднее значение | Медиана |
Оборотная вода | м3/т переработанного сырья (год) | 1,99 | 6,20 | 5,20 | 6,15 |
Потребление пара | Гкал/т переработанного сырья (год) | 0,047 | 0,064 | 0,055 | 0,055 |
Потребление топлива (всего) | т.у.т./т переработанного сырья (год) | 0,023 | 0,043 | 0,028 | 0,025 |
| | | | | |
Потребление топлива (газового) | т.у.т./т переработанного сырья (год) | 0,023 | 0,042 | 0,027 | 0,024 |
Потребление топлива (жидкого) | т.у.т./т переработанного сырья (год) | 0,00033 | 0,0020 | 0,00097 | 0,00054 |
Потребление электроэнергии | кВт·ч/т переработанного сырья (год) | 21,28 | 22,76 | 22,11 | 22,11 |
Теплофикационная вода | м3/т переработанного сырья (год) | 14,28 | 19,56 | 16,77 | 16,76 |
Таблица 3.218
Отходы, образующиеся при эксплуатации установок легкого
гидрокрекинга вакуумных дистиллятов (давление до 10 МПа)
Наименование отхода | Удельное значение, кг/т переработанного сырья (год) |
Минимальное значение | Максимальное значение | Среднее значение | Медиана |
Катализатор на основе оксида алюминия молибденовый отработанный | 0,0063 | 0,0078 | 0,0072 | 0,0073 |
3.15 Установки осушки нефтезаводских газов
Таблица 3.219
Выбросы загрязняющих веществ от установок подготовки
обессеренного газа методом адсорбционной осушки
для последующего отбензинивания газа
низкотемпературной сепарацией
Наименование загрязняющего вещества | Удельное значение, кг/т переработанного сырья (год) |
Минимальное значение | Максимальное значение | Среднее значение | Медиана |
Организованные источники выбросов |
Азота диоксид | 0,00017 | 0,00063 | 0,00041 | 0,00043 |
Азота оксид | 0,00029 | 0,0059 | 0,0030 | 0,0030 |
Метан | 0,00080 | 0,0037 | 0,0021 | 0,0015 |
Серы диоксид | 0,0000088 | 0,00035 | 0,00017 | 0,00016 |
Углеводороды предельные C1 - C5 (исключая метан) | 0,00012 | 0,00032 | 0,00019 | 0,00013 |
Углеводороды предельные C6 - C10 | 0,0000067 | 0,0000075 | 0,0000072 | 0,0000073 |
Углерода оксид | 0,00018 | 0,0035 | 0,0018 | 0,0018 |
Неорганизованные источники выбросов |
Метан | 0,0000046 | 0,0000073 | 0,0000056 | 0,00000505 |
Углеводороды предельные C1 - C5 (исключая метан) | 0,0000014 | 0,0000068 | 0,0000032 | 0,0000016 |
Углеводороды предельные C6 - C10 | 0,00000015 | 0,00000036 | 0,00000022 | 0,00000017 |
Таблица 3.220
Материальные ресурсы, потребляемые при эксплуатации
установок подготовки обессеренного газа методом
адсорбционной осушки для последующего отбензинивания
газа низкотемпературной сепарацией
Наименование материального ресурса | Ед. изм. | Удельное значение |
Минимальное значение | Максимальное значение | Среднее значение | Медиана |
Поглотитель | т/т переработанного сырья (год) | 0,00000020 | 0,00000022 | 0,00000021 | 0,00000021 |
Цеолит | т/т переработанного сырья (год) | 0,0000027 | 0,000014 | 0,000007 | 0,0000054 |
Шар фарфоровый | т/т переработанного сырья (год) | 0,00000028 | 0,0000028 | 0,0000010 | 0,00000080 |
Таблица 3.221
Энергетические ресурсы, потребляемые при эксплуатации
установок подготовки обессеренного газа методом
адсорбционной осушки для последующего отбензинивания
газа низкотемпературной сепарацией
Наименование энергетического ресурса | Ед. изм. | Удельное значение |
Минимальное значение | Максимальное значение | Среднее значение | Медиана |
Оборотная вода | м3/т переработанного сырья (год) | 2,10 | 2,34 | 2,22 | 2,22 |
Потребление пара | Гкал/т переработанного сырья (год) | 0,068 | 0,084 | 0,075 | 0,075 |
Потребление топлива (газового) | т.у.т./т переработанного сырья (год) | 0,0019 | 0,0028 | 0,0023 | 0,0020 |
Потребление электроэнергии | кВт·ч/т переработанного сырья (год) | 1,04 | 1,64 | 1,43 | 1,48 |
Свежая вода | м3/т переработанного сырья (год) | 0,0037 | 0,0041 | 0,0039 | 0,0040 |
Оборотная вода | м3/т переработанного сырья (год) | 2,10 | 2,34 | 2,22 | 2,22 |
Таблица 3.222
Отходы, образующиеся при эксплуатации установок
подготовки обессеренного газа методом адсорбционной
осушки для последующего отбензинивания газа
низкотемпературной сепарацией
Наименование отхода | Удельное значение, кг/т переработанного сырья (год) |
Минимальное значение | Максимальное значение | Среднее значение | Медиана |
Отходы минеральных масел моторных | 0,0000046 | 0,0000051 | 0,0000048 | 0,0000049 |
Таблица 3.223
Выбросы загрязняющих веществ от установок осушки
газов с использованием твердых поглотителей
Наименование загрязняющего вещества | Удельное значение, кг/т переработанного сырья (год) |
Минимальное значение | Максимальное значение | Среднее значение | Медиана |
Организованные источники выбросов |
Азота диоксид | 0,0054 | 0,41 | 0,18 | 0,23 |
Азота оксид | 0,00087 | 0,22 | 0,085 | 0,087 |
Серы диоксид | 0,027 | 3,72 | 2,39 | 2,82 |
Углерода оксид | 0,000102 | 0,026 | 0,012 | 0,0075 |
Неорганизованные источники выбросов |
Серы диоксид | 0,0194 | 0,11 | 0,058 | 0,0604 |
Углеводороды предельные C1 - C5 (исключая метан) | 0,0081 | 0,0100 | 0,0089 | 0,0088 |
Углеводороды предельные C6 - C10 | 0,0048 | 0,0059 | 0,0053 | 0,0053 |
Таблица 3.224
Материальные ресурсы, потребляемые при эксплуатации
установок осушки газов с использованием твердых поглотителей
Наименование материального ресурса | Ед. изм. | Удельное значение |
Минимальное значение | Максимальное значение | Среднее значение | Медиана |
Оксид алюминия | кг/т переработанного сырья (год) | 0,00089 | 0,0062 | 0,0035 | 0,0031 |
Сито молекулярное | кг/т переработанного сырья (год) | 0,022 | 0,026 | 0,023 | 0,023 |
Цеолит | кг/т переработанного сырья (год) | 0,000026 | 0,033 | 0,0072 | 0,00099 |
Таблица 3.225
Энергетические ресурсы, потребляемые при эксплуатации
установок осушки газов с использованием твердых поглотителей
Наименование энергетического ресурса | Ед. изм. | Удельное значение |
Минимальное значение | Максимальное значение | Среднее значение | Медиана |
Оборотная вода | м3/т переработанного сырья (год) | 0,21 | 0,22 | 0,22 | 0,22 |
Потребление пара | Гкал/т переработанного сырья (год) | 0,017 | 4,39 | 0,88 | 0,047 |
Потребление топлива (газового) | т.у.т./т переработанного сырья (год) | 11,68 | 14,62 | 13,54 | 14,33 |
Потребление электроэнергии | кВт·ч/т переработанного сырья (год) | 0,27 | 58,30 | 37,75 | 36,44 |
Таблица 3.226
Отходы, образующиеся при эксплуатации установок осушки
газов с использованием твердых поглотителей
Наименование отхода | Удельное значение, кг/т переработанного сырья (год) |
Минимальное значение | Максимальное значение | Среднее значение | Медиана |
Шлам очистки трубопроводов и емкостей от нефти и нефтепродуктов | 0,0025 | 0,0039 | 0,0032 | 0,0031 |
3.16 Установки очистки нефтезаводских газов
Таблица 3.227
Выбросы загрязняющих веществ от установок очистки газов
(углекислый газ) с использованием твердых поглотителей
Наименование загрязняющего вещества | Удельное значение, кг/т переработанного сырья (год) |
Минимальное значение | Максимальное значение | Среднее значение | Медиана |
Организованные источники выбросов |
Серы диоксид | 0,4586373 | 14,0227972 | 3,5991890 | 2,0539211 |
Неорганизованные источники выбросов |
Серная кислота | 0,0829488 | 0,0829488 | 0,0829488 | 0,0829488 |
Сероводород | 0,0346078 | 0,0346078 | 0,0346078 | 0,0346078 |
Углеводороды предельные C1 - C5 (исключая метан) | 0,1260229 | 0,1260229 | 0,1260229 | 0,1260229 |
Углеводороды предельные C6 - C10 | 0,0005740 | 0,0005740 | 0,0005740 | 0,0005740 |
Таблица 3.228
Выбросы загрязняющих веществ от установок очистки
водородсодержащего газа с низким содержанием водорода
Наименование загрязняющего вещества | Удельное значение, кг/т переработанного сырья (год) |
Минимальное значение | Максимальное значение | Среднее значение | Медиана |
Организованные источники выбросов |
Углерода оксид | 44,26 | 55,97 | 49,90 | 49,05 |
Неорганизованные источники выбросов |
Углерода оксид | 0,11 | 0,26 | 0,19 | 0,18 |
Таблица 3.229
Материальные ресурсы, потребляемые при эксплуатации
установок очистки водородсодержащего газа с низким
содержанием водорода
Наименование материального ресурса | Ед. изм. | Удельное значение |
Минимальное значение | Максимальное значение | Среднее значение | Медиана |
Моноэтаноламин | т/т переработанного сырья (год) | 0,00030 | 0,00035 | 0,00031 | 0,00031 |
Гидроксид натрия | т/т переработанного сырья (год) | 0,00082 | 0,0010 | 0,00092 | 0,00093 |
Таблица 3.230
Энергетические ресурсы, потребляемые при эксплуатации
установок очистки водородсодержащего газа с низким
содержанием водорода
Наименование энергетического ресурса | Ед. изм. | Удельное значение |
Минимальное значение | Максимальное значение | Среднее значение | Медиана |
Охлаждающая вода | м3/т переработанного сырья (год) | 10,63 | 13,57 | 11,62 | 11,20 |
Потребление пара | Гкал/т переработанного сырья (год) | 0,34 | 0,40 | 0,36 | 0,36 |
Потребление электроэнергии | кВт·ч/т переработанного сырья (год) | 23,19 | 27,55 | 24,73 | 24,13 |
Таблица 3.231
Отходы, образующиеся при эксплуатации установок очистки
водородсодержащего газа с низким содержанием водорода
Наименование отхода | Удельное значение, кг/т переработанного сырья (год) |
Минимальное значение | Максимальное значение | Среднее значение | Медиана |
Керамические изделия прочие, утратившие потребительские свойства, незагрязненные | 1,13 | 1,71 | 1,34 | 1,25 |
Таблица 3.232
Выбросы загрязняющих веществ от установок очистки
водородсодержащего газа с высоким содержание водорода
Наименование загрязняющего вещества | Удельное значение, кг/т переработанного сырья (год) |
Минимальное значение | Максимальное значение | Среднее значение | Медиана |
Организованные источники выбросов |
Углеводороды предельные C1 - C5 (исключая метан) | 0,06 | 0,39 | 0,19 | 0,18 |
Углерода оксид | 0,038 | 0,055 | 0,043 | 0,040 |
Неорганизованные источники выбросов |
Углеводороды предельные C1 - C5 (исключая метан) | 0,0024115 | 0,0034957 | 0,0027706 | 0,0025563 |
Сероводород | 0,0003617 | 0,0005244 | 0,0004156 | 0,0003834 |
Таблица 3.233
Материальные ресурсы, потребляемые при эксплуатации
установок очистки водородсодержащего газа с высоким
содержание водорода
Наименование материального ресурса | Ед. изм. | Удельное значение |
Минимальное значение | Максимальное значение | Среднее значение | Медиана |
Моноэтаноламин | т/т переработанного сырья (год) | 0,000019 | 0,000045 | 0,000033 | 0,000036 |
Гидроксид натрия | т/т переработанного сырья (год) | 0,000069 | 0,00015 | 0,00011 | 0,00012 |
Таблица 3.234
Энергетические ресурсы, потребляемые при эксплуатации
установок очистки водородсодержащего газа с высоким
содержание водорода
Наименование энергетического ресурса | Ед. изм. | Удельное значение |
Минимальное значение | Максимальное значение | Среднее значение | Медиана |
Охлаждающая вода | м3/т переработанного сырья (год) | 6,59 | 10,92 | 8,57 | 8,36 |
Потребление пара | Гкал/т переработанного сырья (год) | 0,14 | 0,39 | 0,25 | 0,23 |
Потребление электроэнергии | кВт·ч/т переработанного сырья (год) | 22,73 | 68,30 | 39,26 | 32,15 |
Таблица 3.235
Отходы, образующиеся при эксплуатации установок очистки
водородсодержащего газа с высоким содержание водорода
Наименование отхода | Удельное значение, кг/т переработанного сырья (год) |
Минимальное значение | Максимальное значение | Среднее значение | Медиана |
Шлам очистки емкостей и трубопроводов от нефти и нефтепродуктов | 0,015 | 0,028 | 0,021 | 0,022 |
Таблица 3.236
Выбросы загрязняющих веществ от установок очистки
газов с использованием метилдиэтаноламина
Наименование загрязняющего вещества | Удельное значение, кг/т переработанного сырья (год) |
Минимальное значение | Максимальное значение | Среднее значение | Медиана |
Организованные источники выбросов |
Азота диоксид | 0,0080 | 0,082 | 0,055 | 0,066 |
Азота оксид | 0,0013 | 0,047 | 0,025 | 0,026 |
Серы диоксид | 0,00013 | 0,72 | 0,36 | 0,35 |
Углеводороды предельные C1 - C5 (исключая метан) | 0,000026 | 0,11 | 0,025 | 0,0057 |
Углеводороды предельные C6 - C10 | 0,000023 | 0,093 | 0,016 | 0,0020 |
Углерода оксид | 0,000054 | 0,060 | 0,032 | 0,035 |
Неорганизованные источники выбросов |
Углеводороды предельные C1 - C5 (исключая метан) | 0,031 | 0,17 | 0,086 | 0,091 |
Углеводороды предельные C6 - C10 | 0,0015 | 0,17 | 0,054 | 0,0065 |
Таблица 3.237
Материальные ресурсы, потребляемые при эксплуатации
установок очистки газов с использованием метилдиэтаноламина
Наименование материального ресурса | Ед. изм. | Удельное значение |
Минимальное значение | Максимальное значение | Среднее значение | Медиана |
Ингибитор | кг/т переработанного сырья (год) | 0,00035 | 0,0096 | 0,0065 | 0,0080 |
Ионообменная смола | кг/т переработанного сырья (год) | 0,00011 | 0,0037 | 0,0021 | 0,0022 |
Метилдиэтаноламин | кг/т переработанного сырья (год) | 0,072 | 0,32 | 0,13 | 0,12 |
Гидроксид натрия | кг/т переработанного сырья (год) | 0,0099 | 0,051 | 0,029 | 0,025 |
Уголь активированный | кг/т переработанного сырья (год) | 0,0039 | 0,0071 | 0,0056 | 0,0057 |
Таблица 3.238
Энергетические ресурсы, потребляемые при эксплуатации
установок очистки газов с использованием метилдиэтаноламина
Наименование энергетического ресурса | Ед. изм. | Удельное значение |
Минимальное значение | Максимальное значение | Среднее значение | Медиана |
Оборотная вода | м3/т переработанного сырья (год) | 19,48 | 126,56 | 52,47 | 23,00 |
Потребление пара | Гкал/т переработанного сырья (год) | 0,050 | 1,27 | 0,29 | 0,16 |
Потребление топлива (всего) | т.у.т./т переработанного сырья (год) | 0,0014 | 0,025 | 0,0086 | 0,0018 |
Потребление топлива (газового) | т.у.т./т переработанного сырья (год) | 0,0014 | 0,025 | 0,0086 | 0,0018 |
Потребление электроэнергии | кВт·ч/т переработанного сырья (год) | 2,56 | 120,96 | 91,19 | 29,82 |
Теплофикационная вода | м3/т переработанного сырья (год) | 0,0079 | 0,011 | 0,0087 | 0,0084 |
Таблица 3.239
Отходы, образующиеся при эксплуатации установок
очистки газов с использованием метилдиэтаноламина
Наименование отхода | Удельное значение, кг/т переработанного сырья (год) |
Минимальное значение | Максимальное значение | Среднее значение | Медиана |
Шлам очистки трубопроводов и емкостей от нефти и нефтепродуктов | 0,0030 | 1,76 | 0,57 | 0,62 |
Таблица 3.240
Выбросы загрязняющих веществ от установок очистки
газов с использованием моноэтаноламина
Наименование загрязняющего вещества | Удельное значение, кг/т переработанного сырья (год) |
Минимальное значение | Максимальное значение | Среднее значение | Медиана |
Организованные источники выбросов |
Азота диоксид | 0,020 | 0,691 | 0,14 | 0,044 |
Азота оксид | 0,0066 | 0,38 | 0,059 | 0,011 |
Серы диоксид | 0,0088 | 3,08 | 0,66 | 0,34 |
Углеводороды предельные C1 - C5 (исключая метан) | 0,000070 | 0,034 | 0,0068 | 0,00079 |
Углеводороды предельные C6 - C10 | 0,00013 | 0,00017 | 0,00015 | 0,00014 |
Углерода оксид | 0,0075 | 0,55 | 0,079 | 0,061 |
Неорганизованные источники выбросов |
Бензин (нефтяной, малосернистый в пересчете на углерод) | 2,65 | 3,97 | 3,19 | 3,07 |
Углеводороды предельные C1 - C5 (исключая метан) | 0,0088 | 1,50 | 0,25 | 0,026 |
Углеводороды предельные C6 - C10 | 0,00024 | 1,70 | 0,086 | 0,00045 |
Таблица 3.241
Материальные ресурсы, потребляемые при эксплуатации
установок очистки газов с использованием моноэтаноламина
Наименование материального ресурса | Ед. изм. | Удельное значение |
Минимальное значение | Максимальное значение | Среднее значение | Медиана |
Азот | т/т переработанного сырья (год) | 0,00034 | 0,00034 | 0,00034 | 0,00034 |
Антивспениватель | т/т переработанного сырья (год) | 0,0000019 | 0,0000019 | 0,0000019 | 0,0000019 |
Моноэтаноламин | т/т переработанного сырья (год) | 0,000033 | 0,00036 | 0,00010 | 0,000069 |
Гидроксид натрия | кг/т переработанного сырья (год) | 0,0015 | 0,27 | 0,063 | 0,0029 |
Таблица 3.242
Энергетические ресурсы, потребляемые при эксплуатации
установок очистки газов с использованием моноэтаноламина
Наименование энергетического ресурса | Ед. изм. | Удельное значение |
Минимальное значение | Максимальное значение | Среднее значение | Медиана |
Оборотная вода | м3/т переработанного сырья (год) | 2,70 | 51,85 | 9,24 | 4,03 |
Потребление пара | Гкал/т переработанного сырья (год) | 0,08 | 0,37 | 0,16 | 0,14 |
Потребление топлива (всего) | т.у.т./т переработанного сырья (год) | 0,0078 | 0,0089 | 0,0083 | 0,0084 |
Потребление топлива (газового) | т.у.т./т переработанного сырья (год) | 0,0078 | 0,0089 | 0,0083 | 0,0084 |
Потребление электроэнергии | кВт·ч/т переработанного сырья (год) | 2,39 | 134,98 | 19,90 | 9,16 |
Теплофикационная вода | м3/т переработанного сырья (год) | 0,0025 | 87,09 | 31,62 | 0,11 |
Таблица 3.243
Отходы, образующиеся при эксплуатации установок
очистки газов с использованием моноэтаноламина
Наименование отхода | Удельное значение, кг/т переработанного сырья (год) |
Минимальное значение | Максимальное значение | Среднее значение | Медиана |
Шлам очистки трубопроводов и емкостей от нефти и нефтепродуктов | 0,00039 | 0,12 | 0,027 | 0,0094 |
Таблица 3.244
Выбросы загрязняющих веществ от установок очистки газов
от меркаптановой серы с помощью 10 - 15% водного раствора
щелочи в присутствии катализатора окисления
Наименование загрязняющего вещества | Удельное значение, кг/т переработанного сырья (год) |
Минимальное значение | Максимальное значение | Среднее значение | Медиана |
Организованные источники выбросов |
Бензин (нефтяной, малосернистый в пересчете на углерод) | 0,109 | 0,15 | 0,13 | 0,13 |
Углерода оксид | 0,0029 | 0,0039 | 0,0035 | 0,0035 |
Неорганизованные источники выбросов |
Моноэтаноламин | 0,25 | 0,34 | 0,305 | 0,31 |
Углеводороды предельные C1 - C5 (исключая метан) | 0,18 | 0,26 | 0,23 | 0,23 |
Углеводороды предельные C6 - C10 | 0,13 | 0,17 | 0,15 | 0,15 |
Таблица 3.245
Материальные ресурсы, потребляемые при эксплуатации
установок очистки газов от меркаптановой серы с помощью
10 - 15% водного раствора щелочи в присутствии
катализатора окисления
Наименование материальные ресурса | Ед. изм. | Удельное значение |
Минимальное значение | Максимальное значение | Среднее значение | Медиана |
Сода каустическая | т/т переработанного сырья (год) | 0,000020 | 0,00026 | 0,00015 | 0,00016 |
Таблица 3.246
Энергетические ресурсы, потребляемые при эксплуатации
установок очистки газов от меркаптановой серы с помощью
10 - 15% водного раствора щелочи в присутствии
катализатора окисления
Наименование энергетического ресурса | Ед. изм. | Удельное значение |
Минимальное значение | Максимальное значение | Среднее значение | Медиана |
Потребление топлива (всего) | т.у.т./т переработанного сырья (год) | 0,0066 | 0,0066 | 0,0066 | 0,0066 |
Потребление топлива (газового) | т.у.т./т переработанного сырья (год) | 0,0066 | 0,0066 | 0,0066 | 0,0066 |
Таблица 3.247
Отходы, образующиеся при эксплуатации установок очистки
газов от меркаптановой серы с помощью 10 - 15% водного
раствора щелочи в присутствии катализатора окисления
Наименование отхода | Удельное значение, кг/т переработанного сырья (год) |
Минимальное значение | Максимальное значение | Среднее значение | Медиана |
Шлам очистки емкостей и трубопроводов от нефти и нефтепродуктов | 0,0025 | 0,042 | 0,022 | 0,030 |
Таблица 3.248
Выбросы загрязняющих веществ от установок регенерации амина
Наименование загрязняющего вещества | Удельное значение, кг/т переработанного сырья (год) |
Минимальное значение | Максимальное значение | Среднее значение | Медиана |
Организованные источники выбросов |
Азота диоксид | 0,013 | 0,031 | 0,024 | 0,029 |
Азота оксид | 0,0021 | 0,0050 | 0,0039 | 0,0047 |
Серы диоксид | 0,0064 | 0,0081 | 0,0074 | 0,0077 |
Углеводороды предельные C1 - C5 (исключая метан) | 0,000049 | 0,0028 | 0,0018 | 0,0027 |
Углерода оксид | 0,0031 | 0,028 | 0,019 | 0,027 |
Неорганизованные источники выбросов |
Углеводороды предельные C12 - C19 | 0,0016 | 0,0022 | 0,0020 | 0,0021 |
Углеводороды предельные C1 - C5 (исключая метан) | 0,00084 | 0,0011 | 0,0010 | 0,0011 |
Углеводороды предельные C6 - C10 | 0,00061 | 0,00082 | 0,00073 | 0,00077 |
Таблица 3.249
Выбросы загрязняющих веществ от установок аминовой
очистка с помощью диэтаноламина от кислых компонентов
Наименование загрязняющего вещества | Удельное значение, кг/т переработанного сырья (год) |
Минимальное значение | Максимальное значение | Среднее значение | Медиана |
Неорганизованные источники выбросов |
Метан | 0,000000089 | 0,0000048 | 0,0000017 | 0,000000097 |
Спирт метиловый | 0,000066 | 0,000074 | 0,000069 | 0,000069 |
Углеводороды предельные C1 - C5 (исключая метан) | 0,000000044 | 0,0000015 | 0,00000052 | 0,000000049 |
Углеводороды предельные C6 - C10 | 0,00000011 | 0,00000087 | 0,00000026 | 0,00000011 |
Таблица 3.250
Материальные ресурсы, потребляемые при эксплуатации
установок аминовой очистка с помощью диэтаноламина
от кислых компонентов
Наименование материального ресурса | Ед. изм. | Удельное значение |
Минимальное значение | Максимальное значение | Среднее значение | Медиана |
Антивспениватель | т/т переработанного сырья (год) | 0,00000020 | 0,00000046 | 0,00000037 | 0,000000393 |
Диэтаноламин | т/т переработанного сырья (год) | 0,00017 | 0,00046 | 0,00022 | 0,00018 |
Пеногаситель | т/т переработанного сырья (год) | 0,00000054 | 0,00000099 | 0,00000071 | 0,00000071 |
Поглотитель | т/т переработанного сырья (год) | 0,00000032 | 0,00000035 | 0,00000034 | 0,00000034 |
Уголь активный | т/т переработанного сырья (год) | 0,000016 | 0,000021 | 0,000019 | 0,000019 |
Таблица 3.251
Энергетические ресурсы, потребляемые при эксплуатации
установок аминовой очистка с помощью диэтаноламина
от кислых компонентов
Наименование энергетического ресурса | Ед. изм. | Удельное значение |
Минимальное значение | Максимальное значение | Среднее значение | Медиана |
Оборотная вода | м3/т переработанного сырья (год) | 0,58 | 0,65 | 0,62 | 0,62 |
Потребление пара | Гкал/т переработанного сырья (год) | 0,46 | 0,53 | 0,50 | 0,50 |
Потребление электроэнергии | кВт·ч/т переработанного сырья (год) | 24,90 | 27,32 | 26,08 | 25,97 |
Свежая вода | м3/т переработанного сырья (год) | 0,051 | 0,058 | 0,055 | 0,055 |
3.17 Установки фракционирования газов
Таблица 3.252
Выбросы загрязняющих веществ от установок отбензинивания
газов (извлечение целевых углеводородных компонентов
из газов) низкотемпературной сепарацией
Наименование загрязняющего вещества | Удельное значение, кг/т переработанного сырья (год) |
Минимальное значение | Максимальное значение | Среднее значение | Медиана |
Организованные источники выбросов |
Диэтаноламин | 0,0000000020 | 0,000197 | 0,000123 | 0,000176 |
Углеводороды предельные C1 - C5 (исключая метан) | 0,000028 | 0,000911 | 0,000320 | 0,000031 |
Углеводороды предельные C6 - C10 | 0,0000020 | 0,000044 | 0,000016 | 0,0000022 |
Неорганизованные источники выбросов |
Метан | 0,0000046 | 0,0000073 | 0,0000056 | 0,0000051 |
Углеводороды предельные C1 - C5 (исключая метан) | 0,0000014 | 0,0000068 | 0,0000032 | 0,0000016 |
Углеводороды предельные C6 - C10 | 0,00000015 | 0,00000036 | 0,00000022 | 0,00000017 |
Таблица 3.253
Материальные ресурсы, потребляемые при эксплуатации
установок отбензинивания газов (извлечение целевых
углеводородных компонентов из газов)
низкотемпературной сепарацией
Наименование материального ресурса | Ед. изм. | Удельное значение |
Минимальное значение | Максимальное значение | Среднее значение | Медиана |
Метанол | т/т переработанного сырья (год) | 0,000087 | 0,00011 | 0,000091 | 0,000088 |
Таблица 3.254
Энергетические ресурсы, потребляемые при эксплуатации
установок отбензинивания газов (извлечение целевых
углеводородных компонентов из газов)
низкотемпературной сепарацией
Наименование энергетического ресурса | Ед. изм. | Удельное значение |
Минимальное значение | Максимальное значение | Среднее значение | Медиана |
Оборотная вода | м3/т переработанного сырья (год) | 2,37 | 2,72 | 2,54 | 2,53 |
Потребление пара | Гкал/т переработанного сырья (год) | 0,077 | 0,096 | 0,086 | 0,086 |
Потребление топлива (газового) | т.у.т./т переработанного сырья (год) | 0,0022 | 0,0031 | 0,0026 | 0,0024 |
Потребление электроэнергии | кВт·ч/т переработанного сырья (год) | 1,19 | 1,91 | 1,63 | 1,70 |
Свежая вода | м3/т переработанного сырья (год) | 0,0042 | 0,0048 | 0,0045 | 0,0045 |
Таблица 3.255
Отходы, образующиеся при эксплуатации установок
отбензинивания газов (извлечение целевых углеводородных
компонентов из газов) низкотемпературной сепарацией
Наименование отхода | Удельное значение, кг/т переработанного сырья (год) |
Минимальное значение | Максимальное значение | Среднее значение | Медиана |
Керамические изделия прочие, утратившие потребительские свойства, незагрязненные | 0,00033 | 0,00038 | 0,00036 | 0,00035 |
Уголь, активированный отработанный, загрязненный нефтепродуктами (содержание нефтепродуктов менее 15%) | 0,00023 | 0,00026 | 0,00024 | 0,00024 |
Цеолит отработанный, загрязненный нефтью и нефтепродуктами (содержание нефтепродуктов менее 15%) | 0,012 | 0,014 | 0,013 | 0,013 |
Таблица 3.256
Выбросы загрязняющих веществ
от абсорбционно-газофракционирующих установок (АГФУ)
Наименование загрязняющего вещества | Удельное значение, кг/т переработанного сырья (год) |
Минимальное значение | Максимальное значение | Среднее значение | Медиана |
Организованные источники выбросов |
Азота диоксид | 0,071 | 0,12 | 0,096 | 0,096 |
Азота оксид | 0,012 | 0,020 | 0,016 | 0,016 |
Серы диоксид | 1,24 | 2,01 | 1,65 | 1,68 |
Углерода оксид | 0,079 | 0,13 | 0,107 | 0,107 |
Неорганизованные источники выбросов |
Углеводороды предельные C12 - C19 | 2,02 | 6,15 | 3,81 | 3,14 |
Углеводороды предельные C1 - C5 (исключая метан) | 0,00041 | 0,41 | 0,19 | 0,16 |
Углеводороды предельные C6 - C10 | 0,25 | 0,31 | 0,29 | 0,30 |
Таблица 3.257
Материальные ресурсы, потребляемые при эксплуатации
абсорбционно-газофракционирующих установок (АГФУ)
Наименование материального ресурса | Ед. изм. | Удельное значение |
Минимальное значение | Максимальное значение | Среднее значение | Медиана |
Азот | т/т переработанного сырья (год) | 0,00036 | 0,00036 | 0,00036 | 0,00036 |
Таблица 3.258
Энергетические ресурсы, потребляемые при эксплуатации
абсорбционно-газофракционирующих установок (АГФУ)
Наименование энергетического ресурса | Ед. изм. | Удельное значение |
Минимальное значение | Максимальное значение | Среднее значение | Медиана |
Оборотная вода | м3/т переработанного сырья (год) | 1,33 | 40,66 | 10,05 | 4,51 |
Потребление пара | Гкал/т переработанного сырья (год) | 0,032 | 0,14 | 0,056 | 0,034 |
Потребление топлива (всего) | т.у.т./т переработанного сырья (год) | 0,026 | 0,12 | 0,052 | 0,029 |
Потребление топлива (газового) | т.у.т./т переработанного сырья (год) | 0,021 | 0,12 | 0,052 | 0,029 |
Потребление топлива (жидкого) | т.у.т./т переработанного сырья (год) | 0,00083 | 0,0048 | 0,0028 | 0,0028 |
Потребление электроэнергии | кВт·ч/т переработанного сырья (год) | 22,88 | 168,40 | 62,71 | 27,56 |
Теплофикационная вода | м3/т переработанного сырья (год) | 0,0031 | 0,0049 | 0,0040 | 0,0040 |
Таблица 3.259
Отходы, образующиеся при эксплуатации
абсорбционно-газофракционирующих установок (АГФУ)
Наименование отхода | Удельное значение, кг/т переработанного сырья (год) |
Минимальное значение | Максимальное значение | Среднее значение | Медиана |
Шлам очистки емкостей и трубопроводов от нефти и нефтепродуктов | 0,0026 | 0,0556 | 0,0284 | 0,0308 |
Таблица 3.260
Выбросы загрязняющих веществ
от газофракционирующих установок (ГФУ)
Наименование загрязняющего вещества | Удельное значение, кг/т переработанного сырья (год) |
Минимальное значение | Максимальное значение | Среднее значение | Медиана |
Организованные источники выбросов |
Азота диоксид | 0,00000051 | 0,20 | 0,04 | 0,007 |
Азота оксид | 0,0000020 | 14,88 | 1,89 | 0,0049 |
Метан | 0,0000001 | 3,23 | 0,39 | 0,0047 |
Серы диоксид | 0,0000000 | 7,03 | 0,88 | 0,0411668 |
Углеводороды предельные C1 - C5 (исключая метан) | 0,000049 | 12,57 | 1,81 | 0,11 |
Углеводороды предельные C6 - C10 | 0,000596 | 0,00404 | 0,0028 | 0,0035 |
Углерода оксид | 0,00000047 | 84,38 | 9,63 | 0,027 |
Неорганизованные источники выбросов |
Углеводороды предельные C12 - C19 | 0,000044 | 6,95 | 1,62 | 0,20 |
Углеводороды предельные C1 - C5 (исключая метан) | 0,00035 | 10,03 | 1,60 | 0,47 |
Углеводороды предельные C6 - C10 | 0,00087 | 3,35 | 0,66 | 0,00 |
Таблица 3.261
Материальные ресурсы, потребляемые при эксплуатации
газофракционирующих установок (ГФУ)
Наименование материального ресурса | Ед. изм. | Удельное значение |
Минимальное значение | Максимальное значение | Среднее значение | Медиана |
Антрацит | т/т переработанного сырья (год) | 0,000015 | 0,000015 | 0,000015 | 0,000015 |
Каустическая сода | т/т переработанного сырья (год) | 0,00070 | 0,00070 | 0,00070 | 0,00070 |
Таблица 3.262
Энергетические ресурсы, потребляемые при эксплуатации
газофракционирующих установок (ГФУ)
Наименование энергетического ресурса | Ед. изм. | Удельное значение |
Минимальное значение | Максимальное значение | Среднее значение | Медиана |
Оборотная вода | м3/т переработанного сырья (год) | 4,78 | 67,11 | 14,39 | 19,89 |
Потребление пара | Гкал/т переработанного сырья (год) | 0,012 | 327,69 | 40,18 | 0,39 |
Потребление электроэнергии | кВт·ч/т переработанного сырья (год) | 0,0049 | 182,50 | 97,74 | 17,87 |
Свежая вода | м3/т переработанного сырья (год) | 0,012 | 11,08 | 5,46 | 90,7 |
Теплофикационная вода | м3/т переработанного сырья (год) | 0,0021 | 127,71 | 46,57 | 0,022 |
Таблица 3.263
Отходы, образующиеся при эксплуатации
газофракционирующих установок (ГФУ)
Наименование отхода | Удельное значение, кг/т переработанного сырья (год) |
Минимальное значение | Максимальное значение | Среднее значение | Медиана |
Шлам очистки трубопроводов и емкостей от нефти и нефтепродуктов | 0,0021 | 2,084 | 0,57 | 0,088 |
Таблица 3.264
Выбросы загрязняющих веществ от установок фракционирования
газов, включающих буллитный парк, очистку газов с помощью
МЭА, экстракционную очистку сжиженных газов с помощью МАЭ,
регенерацию амина, газофракционирующую установка, очистку
сжиженных газов с использованием NaOH
Наименование загрязняющего вещества | Удельное значение, кг/т переработанного сырья (год) |
Минимальное значение | Максимальное значение | Среднее значение | Медиана |
Организованные источники выбросов |
Сероводород | 0,000059 | 0,000078 | 0,000066 | 0,000065 |
Углеводороды предельные C1 - C5 (исключая метан) | 0,0018 | 0,0023 | 0,0020 | 0,0019 |
Неорганизованные источники выбросов |
Углеводороды предельные C1 - C5 (исключая метан) | 0,016 | 0,0208 | 0,018 | 0,017 |
Таблица 3.265
Материальные ресурсы, потребляемые при эксплуатации
установок фракционирования газов, включающих буллитный парк,
очистку газов с помощью МЭА, экстракционную очистку
сжиженных газов с помощью МАЭ, регенерацию амина,
газофракционирующую установка, очистку сжиженных газов
с использованием NaOH
Наименование материального ресурса | Ед. изм. | Удельное значение |
Минимальное значение | Максимальное значение | Среднее значение | Медиана |
Гидроксид натрия | кг/т переработанного сырья (год) | 0,62 | 1,14 | 0,88 | 0,87 |
Моноэтаноламин | кг/т переработанного сырья (год) | 0,020 | 0,040 | 0,033 | 0,036 |
Таблица 3.266
Энергетические ресурсы, потребляемые при эксплуатации
установок фракционирования газов, включающих буллитный парк,
очистку газов с помощью МЭА, экстракционную очистку
сжиженных газов с помощью МАЭ, регенерацию амина,
газофракционирующую установка, очистку сжиженных газов
с использованием NaOH
Наименование энергетического ресурса | Ед. изм. | Удельное значение |
Минимальное значение | Максимальное значение | Среднее значение | Медиана |
Оборотная вода | м3/т переработанного сырья (год) | 14,69 | 38,69 | 24,29 | 18,67 |
Потребление пара | Гкал/т переработанного сырья (год) | 0,70 | 0,82 | 0,76 | 0,76 |
Потребление электроэнергии | кВт·ч/т переработанного сырья (год) | 52,10 | 55,76 | 54,15 | 54,29 |
Таблица 3.267
Отходы, образующиеся при эксплуатации установок
фракционирования газов, включающих буллитный парк, очистку
газов с помощью МЭА, экстракционную очистку сжиженных газов
с помощью МАЭ, регенерацию амина, газофракционирующую
установка, очистку сжиженных газов с использованием NaOH
Наименование отхода | Удельное значение, кг/т переработанного сырья (год) |
Минимальное значение | Максимальное значение | Среднее значение | Медиана |
Шлам очистки емкостей и трубопроводов от нефти и нефтепродуктов | 0,0047 | 0,0047 | 0,0047 | 0,0047 |
Таблица 3.268
Выбросы загрязняющих веществ от установок
алкилирования сернокислотного
Наименование загрязняющего вещества | Удельное значение, кг/т продукции (год) |
Минимальное значение | Максимальное значение | Среднее значение | Медиана |
Организованные источники выбросов |
Азота диоксид | 0,0073753 | 1,1482185 | 0,4921593 | 0,3678540 |
Азота оксид | 0,0011984 | 0,3836785 | 0,1340596 | 0,1602673 |
Бензин (нефтяной, малосернистый в пересчете на углерод) | 0,21 | 0,27 | 0,25 | 0,26 |
Серы диоксид | 0,0017 | 2,72 | 0,81 | 0,60 |
Углеводороды предельные C1 - C5 (исключая метан) | 0,0028 | 0,041 | 0,021 | 0,026 |
Углеводороды предельные C6 - C10 | 0,00036 | 0,00072 | 0,00046 | 0,00044 |
Углерода оксид | 0,00034 | 0,93 | 0,32 | 0,092 |
Неорганизованные источники выбросов |
Метан | 0,0014 | 0,51 | 0,17 | 0,0018 |
Углеводороды предельные C12 - C19 | 0,0017 | 1,89 | 0,76 | 0,57 |
Углеводороды предельные C1 - C5 (исключая метан) | 0,00042 | 1,71 | 0,46 | 0,024 |
Таблица 3.269
Материальные ресурсы, потребляемые при эксплуатации
установок алкилирования сернокислотного
Наименование материального ресурса | Ед. изм. | Удельное значение |
Минимальное значение | Максимальное значение | Среднее значение | Медиана |
Адсорбент | т/т продукции (год) | 0,000013 | 0,000018 | 0,000016 | 0,000015 |
Азот | т/т продукции (год) | 0,00089 | 0,0013 | 0,00098 | 0,00092 |
Кислота серная техническая 100% | т/т продукции (год) | 0,10 | 0,12 | 0,11 | 0,11 |
Гидроксид натрия | т/т продукции (год) | 0,00012 | 0,0031 | 0,0012 | 0,0010 |
Серная кислота | кг/т продукции (год) | 83,74 | 96,55 | 87,83 | 86,13 |
Таблица 3.270
Энергетические ресурсы, потребляемые при эксплуатации
установок алкилирования сернокислотного
Наименование энергетического ресурса | Ед. изм. | Удельное значение |
Минимальное значение | Максимальное значение | Среднее значение | Медиана |
Оборотная вода | м3/т продукции (год) | 3,68 | 171,41 | 61,035 | 63,25 |
Потребление пара | Гкал/т продукции (год) | 0,44 | 1,39 | 0,83 | 0,68 |
Потребление топлива (всего) | т.у.т./т продукции (год) | 36,82 | 56,20 | 43,32 | 36,94 |
Потребление топлива (газового) | т.у.т./т продукции (год) | 146,39 | 153,88 | 149,85 | 149,29 |
Потребление электроэнергии | кВт·ч/т продукции (год) | 125,13 | 245,38 | 172,09 | 164,56 |
Свежая вода | м3/т продукции (год) | 0,0064 | 2,82 | 1,13 | 0,82 |
Теплофикационная вода | м3/т продукции (год) | 0,015 | 0,031 | 0,020 | 0,019 |
Таблица 3.271
Отходы, образующиеся при эксплуатации установок
алкилирования сернокислотного
Наименование отхода | Удельное значение, кг/т продукции (год) |
Минимальное значение | Максимальное значение | Среднее значение | Медиана |
Шлам очистки емкостей и трубопроводов от нефти и нефтепродуктов | 0,038 | 0,068 | 0,058 | 0,061 |
Таблица 3.272
Выбросы загрязняющих веществ от установок
алкилирования фтористоводородного
Наименование загрязняющего вещества | Удельное значение, кг/т продукции (год) |
Минимальное значение | Максимальное значение | Среднее значение | Медиана |
Организованные источники выбросов |
Азота диоксид | 0,047 | 0,082 | 0,063 | 0,062 |
Азота оксид | 0,0081 | 0,013 | 0,011 | 0,011 |
Серы диоксид | 0,076 | 0,30 | 0,17 | 0,10 |
Углеводороды предельные C1 - C5 (исключая метан) | 0,0032 | 0,11 | 0,047 | 0,064 |
Углеводороды предельные C6 - C10 | 0,0014 | 0,093 | 0,029 | 0,010 |
Углерода оксид | 0,0045 | 0,020 | 0,012 | 0,014 |
Неорганизованные источники выбросов |
Углеводороды предельные C12 - C19 | 0,0016 | 0,0021 | 0,0019 | 0,0019 |
Углеводороды предельные C1 - C5 (исключая метан) | 0,019 | 0,027 | 0,023 | 0,024 |
Углеводороды предельные C6 - C10 | 0,0086 | 0,018 | 0,014 | 0,014 |
Таблица 3.273
Материальные ресурсы, потребляемые при эксплуатации
установок алкилирования фтористоводородного
Наименование материального ресурса | Ед. изм. | Удельное значение |
Минимальное значение | Максимальное значение | Среднее значение | Медиана |
Адсорбент | кг/т продукции (год) | 0,0000013 | 0,00025 | 0,000062 | 0,000021 |
Гидроксид натрия | кг/т продукции (год) | 0,000058 | 0,00025 | 0,00011 | 0,00011 |
Перхлорэтилен | кг/т продукции (год) | 0,000051 | 0,000094 | 0,000069 | 0,000064 |
Фтористоводородная кислота (на алкилат) | кг/т продукции (год) | 0,00038 | 0,00048 | 0,00046 | 0,00046 |
Таблица 3.274
Энергетические ресурсы, потребляемые при эксплуатации
установок алкилирования фтористоводородного
Наименование энергетического ресурса | Ед. изм. | Удельное значение |
Минимальное значение | Максимальное значение | Среднее значение | Медиана |
Оборотная вода | м3/т продукции (год) | 17,53 | 28,92 | 22,16 | 22,22 |
Потребление пара | Гкал/т продукции (год) | 0,75 | 0,98 | 0,85 | 0,83 |
Потребление топлива (всего) | т.у.т./т продукции (год) | 0,027 | 0,041 | 0,033 | 0,033 |
Потребление топлива (газового) | т.у.т./т продукции (год) | 0,027 | 0,041 | 0,033 | 0,033 |
Потребление электроэнергии | кВт·ч/т продукции (год) | 61,61 | 75,48 | 67,13 | 66,47 |
Теплофикационная вода | м3/т продукции (год) | 0,011 | 0,024 | 0,016 | 0,015 |
Таблица 3.275
Отходы, образующиеся при эксплуатации установок
алкилирования фтористоводородного
Наименование отхода | Удельное значение, кг/т продукции (год) |
Минимальное значение | Максимальное значение | Среднее значение | Медиана |
Шлам очистки емкостей и трубопроводов от нефти и нефтепродуктов | 0,033 | 0,11 | 0,071 | 0,072 |
3.19 Установки производства оксигенатов
Таблица 3.276
Выбросы загрязняющих веществ от установок
получения МТБЭ (этерификация)
Наименование загрязняющего вещества | Удельное значение, кг/т продукции (год) |
Минимальное значение | Максимальное значение | Среднее значение | Медиана |
Организованные источники выбросов |
Азота диоксид | 0,032 | 2,75 | 0,63 | 0,21 |
Азота оксид | 0,015 | 0,45 | 0,13 | 0,100 |
Метан | 0,00053 | 0,69 | 0,29 | 0,23 |
Серы диоксид | 0,051 | 1,90 | 0,77 | 0,30 |
Углеводороды предельные C12 - C19 | 0,036 | 0,12 | 0,078 | 0,080 |
Углеводороды предельные C1 - C5 (исключая метан) | 0,00000000080 | 0,23 | 0,079 | 0,065 |
Углерода оксид | 0,0045 | 23,45 | 6,04 | 0,48 |
Неорганизованные источники выбросов |
| | | | |
Метан | 0,49 | 0,49 | 0,49 | 0,49 |
Серы диоксид | 0,17 | 0,41 | 0,27 | 0,25 |
Углеводороды предельные C1 - C5 (исключая метан) | 0,72 | 6,3 | 2,9 | 2,5 |
Таблица 3.277
Материальные ресурсы, потребляемые при эксплуатации
установок получения МТБЭ (этерификация)
Наименование материального ресурса | Ед. изм. | Удельное значение |
Минимальное значение | Максимальное значение | Среднее значение | Медиана |
Катализатор | т/т продукции (год) | 0,000085 | 0,00097 | 0,00062 | 0,00077 |
Гидроксид натрия | кг/т продукции (год) | 0,88 | 2,19 | 1,62 | 1,85 |
Таблица 3.278
Энергетические ресурсы, потребляемые при эксплуатации
установок получения МТБЭ (этерификация)
Наименование энергетического ресурса | Ед. изм. | Удельное значение |
Минимальное значение | Максимальное значение | Среднее значение | Медиана |
Оборотная вода | м3/т продукции (год) | 16,79 | 129,63 | 67,32 | 59,02 |
Потребление пара | Гкал/т продукции (год) | 0,15 | 2,30 | 1,051 | 0,84 |
Потребление топлива (всего) | т.у.т./т продукции (год) | 0,035 | 0,32 | 0,18 | 0,19 |
Потребление топлива (газового) | т.у.т./т продукции (год) | 0,27 | 0,32 | 0,29 | 0,29 |
Потребление электроэнергии | кВт·ч/т продукции (год) | 89,80 | 209,78 | 135,34 | 133,95 |
Таблица 3.279
Отходы, образующиеся при эксплуатации установок
получения МТБЭ (этерификация)
Наименование отхода | Удельное значение, кг/т продукции (год) |
Минимальное значение | Максимальное значение | Среднее значение | Медиана |
Шлам очистки емкостей и трубопроводов от нефти и нефтепродуктов | 0,054 | 0,45 | 0,19 | 0,085 |
Таблица 3.280
Выбросы загрязняющих веществ от установок
получения ТАМЭ (этерификация)
Наименование загрязняющего вещества | Удельное значение, кг/т продукции (год) |
Минимальное значение | Максимальное значение | Среднее значение | Медиана |
Организованные источники выбросов |
Азота диоксид | 0,041 | 0,13 | 0,087 | 0,084 |
Азота оксид | 0,0067 | 0,021 | 0,014 | 0,014 |
Метан | 0,012 | 0,019 | 0,016 | 0,017 |
Метил-трет-бутиловый эфир (МТБЭ) | 0,00036 | 0,0039 | 0,00191 | 0,0013 |
Углеводороды предельные C1 - C5 (исключая метан) | 0,00059 | 0,0011 | 0,00095 | 0,00099 |
Углерода оксид | 0,0034 | 0,14 | 0,052 | 0,018 |
Неорганизованные источники выбросов |
Сероводород | 0,023 | 0,057 | 0,046 | 0,048 |
Углеводороды предельные C1 - C5 (исключая метан) | 0,72 | 1,75 | 1,40 | 1,47 |
Таблица 3.281
Материальные ресурсы, потребляемые при эксплуатации
установок получения ТАМЭ
Наименование материального ресурса | Ед. изм. | Удельное значение |
Минимальное значение | Максимальное значение | Среднее значение | Медиана |
Катализатор | т/т продукции (год) | 0,00034 | 0,00045 | 0,00039 | 0,00039 |
Таблица 3.282
Энергетические ресурсы, потребляемые при эксплуатации
установок получения ТАМЭ
Наименование энергетического ресурса | Ед. изм. | Удельное значение |
Минимальное значение | Максимальное значение | Среднее значение | Медиана |
Потребление пара | Гкал/т продукции (год) | 0,32 | 0,35 | 0,33 | 0,33 |
Потребление электроэнергии | кВт·ч/т продукции (год) | 14,037 | 14,54 | 14,27 | 14,26 |
Таблица 3.283
Отходы, образующиеся при эксплуатации
установок получения ТАМЭ
Наименование отхода | Удельное значение, кг/т продукции (год) |
Минимальное значение | Максимальное значение | Среднее значение | Медиана |
Шлам очистки емкостей и трубопроводов от нефти и нефтепродуктов | 0,011 | 0,082 | 0,051 | 0,059 |
3.20 Установки переработки сероводорода
Таблица 3.284
Выбросы загрязняющих веществ от установок производства
серной кислоты контактным способом, включая переработку
сернокислотных отходов (кислого гудрона) и резервуары
хранения товарной продукции
Наименование загрязняющего вещества | Удельное значение, кг/т продукции (год) |
Минимальное значение | Максимальное значение | Среднее значение | Медиана |
Организованные источники выбросов |
Азота диоксид | 0,038 | 0,12 | 0,057 | 0,042 |
Азота оксид | 0,016 | 0,072 | 0,027 | 0,017 |
Серы диоксид | 0,019 | 1,05 | 0,19 | 0,038 |
Углеводороды предельные C12 - C19 | 0,00027 | 0,00046 | 0,00031 | 0,00029 |
Углеводороды предельные C1 - C5 (исключая метан) | 0,00044 | 0,00076 | 0,00052 | 0,00049 |
Углерода оксид | 0,015 | 0,027 | 0,020 | 0,018 |
Неорганизованные источники выбросов |
Углеводороды предельные C12 - C19 | 0,012 | 0,024 | 0,015 | 0,013 |
Углеводороды предельные C1 - C5 (исключая метан) | 0,00040 | 0,00083 | 0,00051 | 0,00046 |
Таблица 3.285
Материальные ресурсы, потребляемые при эксплуатации
установок производства серной кислоты контактным способом,
включая переработку сернокислотных отходов (кислого гудрона)
и резервуары хранения товарной продукции
Наименование материального ресурса | Ед. изм. | Удельное значение |
Минимальное значение | Максимальное значение | Среднее значение | Медиана |
Гидроксид натрия | кг/т продукции (год) | 0,16 | 5,74 | 2,32 | 1,07 |
Таблица 3.286
Энергетические ресурсы, потребляемые при эксплуатации
установок производства серной кислоты контактным способом,
включая переработку сернокислотных отходов (кислого гудрона)
и резервуары хранения товарной продукции
Наименование энергетического ресурса | Ед. изм. | Удельное значение |
Минимальное значение | Максимальное значение | Среднее значение | Медиана |
Оборотная вода | м3/т продукции (год) | 69,21 | 149,20 | 95,02 | 88,89 |
Потребление пара | Гкал/т продукции (год) | 0,20 | 0,56 | 0,40 | 0,43 |
Потребление топлива (всего) | т.у.т./т продукции (год) | 0,015 | 0,049 | 0,036 | 0,037 |
Потребление топлива (газового) | т.у.т./т продукции (год) | 0,015 | 0,049 | 0,036 | 0,039 |
Потребление электроэнергии | кВт·ч/т продукции (год) | 253,09 | 337,88 | 281,25 | 260,42 |
Теплофикационная вода | м3/т продукции (год) | 0,20 | 0,37 | 0,29 | 0,32 |
Таблица 3.287
Выбросы загрязняющих веществ от установок производства
серной кислоты из влажных газов (процесс WSA)
Наименование загрязняющего вещества | Удельное значение, кг/т продукции (год) |
Минимальное значение | Максимальное значение | Среднее значение | Медиана |
Организованные источники выбросов |
Азота диоксид | 0,070 | 13,91 | 0,14 | 0,14 |
Азота оксид | 0,011 | 7,69 | 0,066 | 0,076 |
Серы диоксид | 0,069 | 47,25 | 4,94 | 3,95 |
Углеводороды предельные C1 - C5 (исключая метан) | 0,00056 | 6,25 | 0,048 | 0,055 |
Углеводороды предельные C6 - C10 | 0,0099 | 0,063 | 0,037 | 0,044 |
Углерода оксид | 0,013 | 8,38 | 0,061 | 0,052 |
Неорганизованные источники выбросов |
Метан | 0,00015 | 16,4 | 0,046 | 0,0016 |
Углеводороды предельные C1 - C5 (исключая метан) | 0,00391 | 0,609 | 0,25 | 0,25 |
Углеводороды предельные C6 - C10 | 0,00026 | 0,29 | 0,070 | 0,0043 |
Таблица 3.288
Материальные ресурсы, потребляемые при эксплуатации
установок производства серной кислоты из влажных газов
(процесс WSA)
Наименование материального ресурса | Ед. изм. | Удельное значение |
Минимальное значение | Максимальное значение | Среднее значение | Медиана |
Адсорбент | кг/т продукции (год) | 0,0012 | 0,0016 | 0,0014 | 0,0014 |
Ингибитор | кг/т продукции (год) | 0,016 | 0,068 | 0,043 | 0,047 |
Катализатор | т/т продукции (год) | 0,000057 | 0,00024 | 0,00015 | 0,00015 |
Гидроксид натрия | кг/т продукции (год) | 0,082 | 0,45 | 0,25 | 0,26 |
Сода кальцинированная | кг/т продукции (год) | 0,00071 | 0,14 | 0,074 | 0,067 |
Таблица 3.289
Энергетические ресурсы, потребляемые при эксплуатации
установок производства серной кислоты из влажных газов
(процесс WSA)
Наименование энергетического ресурса | Ед. изм. | Удельное значение |
Минимальное значение | Максимальное значение | Среднее значение | Медиана |
Оборотная вода | м3/т продукции (год) | 16,52 | 93,98 | 38,10 | 31,69 |
Потребление пара | Гкал/т продукции (год) | 0,057 | 7,67 | 0,78 | 0,17 |
Потребление топлива (всего) | т.у.т./т продукции (год) | 0,018 | 0,89 | 0,16 | 0,041 |
Потребление топлива (газового) | т.у.т./т продукции (год) | 0,018 | 0,89 | 0,16 | 0,041 |
Потребление электроэнергии | кВт·ч/т продукции (год) | 69,12 | 553,86 | 143,25 | 100,53 |
Свежая вода | м3/т продукции (год) | 0,059 | 2,00 | 1,22 | 1,34 |
Теплофикационная вода | м3/т продукции (год) | 0,0025 | 0,75 | 0,27 | 0,13 |
Таблица 3.290
Отходы, образующиеся при эксплуатации установок
производства серной кислоты из влажных газов (процесс WSA)
Наименование отхода | Удельное значение, кг/т продукции (год) |
Минимальное значение | Максимальное значение | Среднее значение | Медиана |
Шлам очистки емкостей и трубопроводов от нефти и нефтепродуктов | 0,0053 | 0,24 | 0,051 | 0,0061 |
Таблица 3.291
Выбросы загрязняющих веществ от установок
производства серной кислоты контактным способом
Наименование загрязняющего вещества | Удельное значение, кг/т продукции (год) |
Минимальное значение | Максимальное значение | Среднее значение | Медиана |
Организованные источники выбросов |
Азота диоксид | 0,0014 | 0,40 | 0,055 | 0,021 |
Азота оксид | 0,00000013 | 0,16 | 0,034 | 0,011 |
Серы диоксид | 0,0061 | 15,36 | 2,13 | 0,29 |
Углеводороды предельные C12 - C19 | 0,00024 | 0,0292 | 0,0039 | 0,00039 |
Углеводороды предельные C1 - C5 (исключая метан) | 0,000708 | 0,014 | 0,0036 | 0,00090 |
Углеводороды предельные C6 - C10 | 0,00013 | 0,0057 | 0,00082 | 0,00015 |
Углерода оксид | 0,0013 | 8,40 | 1,24 | 0,056 |
Неорганизованные источники выбросов |
Азота диоксид | 0,11 | 0,27 | 0,17 | 0,12 |
Азота оксид | 0,0012 | 0,0029 | 0,0018 | 0,0013 |
Углеводороды предельные C12 - C19 | 0,00035 | 0,062 | 0,0076 | 0,0045 |
Углеводороды предельные C1 - C5 (исключая метан) | 0,0057 | 0,33 | 0,044 | 0,0073 |
Углеводороды предельные C6 - C10 | 0,00046 | 0,29 | 0,039 | 0,00057 |
Таблица 3.292
Материальные ресурсы, потребляемые при эксплуатации
установок производства серной кислоты контактным способом
Наименование материального ресурса | Ед. изм. | Удельное значение |
Минимальное значение | Максимальное значение | Среднее значение | Медиана |
Гидроксид натрия | т/т продукции (год) | 0,000032 | 0,00050 | 0,00033 | 0,00040 |
Тринатрий фосфат | т/т продукции (год) | 0,000023 | 0,000035 | 0,000031 | 0,000032 |
Таблица 3.293
Энергетические ресурсы, потребляемые при эксплуатации
установок производства серной кислоты контактным способом
Наименование энергетического ресурса | Ед. изм. | Удельное значение |
Минимальное значение | Максимальное значение | Среднее значение | Медиана |
Оборотная вода | м3/т продукции (год) | 4,02 | 560,71 | 142,30 | 108,07 |
Потребление пара | Гкал/т продукции (год) | 0,029 | 0,76 | 0,18 | 0,13 |
Потребление топлива (всего) | т.у.т./т продукции (год) | 0,0017 | 0,70 | 0,32 | 0,44 |
Потребление топлива (газового) | т.у.т./т продукции (год) | 0,0017 | 0,70 | 0,32 | 0,44 |
Потребление электроэнергии | кВт·ч/т продукции (год) | 96,74 | 278,89 | 161,57 | 138,05 |
Свежая вода | м3/т продукции (год) | 0,085 | 8,66 | 4,06 | 4,81 |
Теплофикационная вода | м3/т продукции (год) | 0,020 | 205,20 | 123,02 | 132,76 |
Таблица 3.294
Отходы, образующиеся при эксплуатации установок
производства серной кислоты контактным способом
Наименование отхода | Удельное значение, кг/т продукции (год) |
Минимальное значение | Максимальное значение | Среднее значение | Медиана |
Шлам очистки емкостей и трубопроводов от нефти и нефтепродуктов | 0,41 | 2,17 | 1,15 | 1,01 |
Таблица 3.295
Выбросы загрязняющих веществ от установок
производства серы гранулированной
Наименование загрязняющего вещества | Удельное значение, кг/т продукции (год) |
Минимальное значение | Максимальное значение | Среднее значение | Медиана |
Организованные источники выбросов |
Азота диоксид | 0,0037 | 0,62 | 0,13 | 0,070 |
Азота оксид | 0,00060 | 0,16 | 0,029 | 0,011 |
Серы диоксид | 0,0038 | 18,39 | 3,39 | 0,203 |
Углеводороды предельные C1 - C5 (исключая метан) | 0,0019 | 0,11 | 0,036 | 0,033 |
Углеводороды предельные C6 - C10 | 0,00993 | 0,063 | 0,037 | 0,044 |
Углерода оксид | 0,00029 | 2,24 | 0,27 | 0,0307 |
Неорганизованные источники выбросов |
Метан | 0,00015 | 0,49 | 0,058 | 0,016 |
Серы диоксид | 0,17 | 0,41 | 0,27 | 0,25 |
Углеводороды предельные C12 - C19 | 0,00060 | 0,24 | 0,087 | 0,079 |
Углеводороды предельные C1 - C5 (исключая метан) | 0,0100 | 6,95 | 1,61 | 0,23 |
Углеводороды предельные C6 - C10 | 0,00026 | 0,22 | 0,064 | 0,045 |
Таблица 3.296
Материальные ресурсы, потребляемые при эксплуатации
установок производства серы гранулированной
Наименование материального ресурса | Ед. изм. | Удельное значение |
Минимальное значение | Максимальное значение | Среднее значение | Медиана |
Антиадгезив | т/т продукции (год) | 0,0000098 | 0,000066 | 0,000026 | 0,000018 |
Антивспениватель | | 0,000036 | 0,00015 | 0,00011 | 0,00012 |
Ингибитор | кг/т продукции (год) | 0,066 | 0,15 | 0,11 | 0,11 |
Таблица 3.297
Энергетические ресурсы, потребляемые при эксплуатации
установок производства серы гранулированной
Наименование энергетического ресурса | Ед. изм. | Удельное значение |
Минимальное значение | Максимальное значение | Среднее значение | Медиана |
Оборотная вода | м3/т продукции (год) | 1,00 | 927,47 | 282,63 | 121,38 |
Потребление пара | Гкал/т продукции (год) | 0,019 | 24,96 | 6,98 | 4,24 |
Потребление топлива (всего) | т.у.т./т продукции (год) | 0,045 | 16,64 | 2,04 | 0,16 |
Потребление топлива (газового) | т.у.т./т продукции (год) | 0,067 | 16,64 | 2,70 | 0,25 |
Потребление электроэнергии | кВт·ч/т продукции (год) | 0,25 | 99,70 | 14,57 | 21,85 |
Свежая вода | м3/т продукции (год) | 0,49 | 1,17 | 0,86 | 0,92 |
Теплофикационная вода | м3/т продукции (год) | 0,69 | 33,20 | 14,02 | 10,97 |
Таблица 3.298
Отходы, образующиеся при эксплуатации установок
производства серы гранулированной
Наименование отхода | Удельное значение, кг/т продукции (год) |
Минимальное значение | Максимальное значение | Среднее значение | Медиана |
Уголь активированный отработанный, загрязненный нефтепродуктами (содержание нефтепродуктов менее 15%) | 0,025 | 0,18 | 0,086 | 0,067 |
Цеолит, отработанный при осушке воздуха и газов, не загрязненный опасными веществами | 0,23 | 16,89 | 4,97 | 0,94 |
Таблица 3.299
Выбросы загрязняющих веществ от установок
производства серы комовой
Наименование загрязняющего вещества | Удельное значение, кг/т продукции (год) |
Минимальное значение | Максимальное значение | Среднее значение | Медиана |
Организованные источники выбросов |
Азота диоксид | 0,014 | 19,66 | 2,010 | 0,43 |
Азота оксид | 0,012 | 12,24 | 1,055 | 0,20 |
Метан | 0,0062 | 16,44 | 1,18 | 0,041 |
Серы диоксид | 0,0006 | 99,45 | 4,46 | 0,01 |
Углеводороды предельные C1 - C5 (исключая метан) | 0,0086 | 0,531 | 0,115 | 0,116 |
Углеводороды предельные C6 - C10 | 0,0074 | 0,043 | 0,016 | 0,011 |
Углерода оксид | 0,0029 | 8,404 | 2,286 | 0,404 |
Неорганизованные источники выбросов |
Углеводороды предельные C1 - C5 (исключая метан) | 0,018 | 3,25 | 0,54 | 0,28 |
Углеводороды предельные C6 - C10 | 0,03 | 2,59 | 0,50 | 0,18 |
Углерода оксид | 0,016 | 0,086 | 0,049 | 0,044 |
Таблица 3.300
Материальные ресурсы, потребляемые при эксплуатации
установок производства серы комовой
Наименование материального ресурса | Ед. изм. | Удельное значение |
Минимальное значение | Максимальное значение | Среднее значение | Медиана |
Аммиак | т/т продукции (год) | 0,000018 | 0,000057 | 0,000036 | 0,000038 |
Ингибитор коррозии | кг/т продукции (год) | 0,025 | 0,034 | 0,030 | 0,030 |
Таблица 3.301
Энергетические ресурсы, потребляемые при эксплуатации
установок производства серы комовой
Наименование энергетического ресурса | Ед. изм. | Удельное значение |
Минимальное значение | Максимальное значение | Среднее значение | Медиана |
Оборотная вода | м3/т продукции (год) | 22,26 | 69,12 | 50,80 | 53,10 |
Потребление пара | Гкал/т продукции (год) | 0,15 | 2,75 | 0,93 | 0,49 |
Потребление топлива (всего) | т.у.т./т продукции (год) | 0,018 | 0,091 | 0,055 | 0,051 |
Потребление топлива (газового) | т.у.т./т продукции (год) | 0,018 | 0,14 | 0,067 | 0,064 |
Потребление электроэнергии | кВт·ч/т продукции (год) | 51,56 | 269,62 | 116,13 | 105,06 |
Свежая вода | м3/т продукции (год) | 0,41 | 0,68 | 0,54 | 0,50 |
Теплофикационная вода | м3/т продукции (год) | 0,013 | 0,021 | 0,017 | 0,017 |
Таблица 3.302
Отходы, образующиеся при эксплуатации установок
производства серы комовой
Наименование отхода | Удельное значение, кг/т продукции (год) |
Минимальное значение | Максимальное значение | Среднее значение | Медиана |
Шлам очистки емкостей и трубопроводов от нефти и нефтепродуктов | 0,018 | 0,43 | 0,15 | 0,13 |
Таблица 3.303
Выбросы загрязняющих веществ от установок
грануляции серы с комплексом хранения и отгрузки
Наименование загрязняющего вещества | Удельное значение, кг/т продукции (год) |
Минимальное значение | Максимальное значение | Среднее значение | Медиана |
Организованные источники выбросов |
Сероводород | 0,00037 | 0,0074 | 0,0038 | 0,0039 |
Серы диоксид | 0,00011 | 0,00024 | 0,00020 | 0,00022 |
Неорганизованные источники выбросов |
Сероводород | 0,00016 | 0,00032 | 0,00024 | 0,00025 |
Серы диоксид | 0,000083 | 0,0017 | 0,0010 | 0,0013 |
Углерод (Сажа) | 0,00012 | 0,00013 | 0,00012 | 0,00012 |
Углерода оксид | 0,00065 | 0,00071 | 0,00068 | 0,00067 |
Таблица 3.304
Материальные ресурсы, потребляемые при эксплуатации
установок грануляции серы с комплексом хранения и отгрузки
Наименование материального ресурса | Ед. изм. | Удельное значение |
Минимальное значение | Максимальное значение | Среднее значение | Медиана |
Гидроксид натрия | т/т продукции (год) | 0,0000017 | 0,000017 | 0,0000077 | 0,0000065 |
Таблица 3.305
Энергетические ресурсы, потребляемые при эксплуатации
установок грануляции серы с комплексом хранения и отгрузки
Наименование энергетического ресурса | Ед. изм. | Удельное значение |
Минимальное значение | Максимальное значение | Среднее значение | Медиана |
Потребление пара | Гкал/т продукции (год) | 0,011 | 0,014 | 0,012 | 0,012 |
Потребление электроэнергии | кВт·ч/т продукции (год) | 3,83 | 4,38 | 4,0080 | 3,92 |
Свежая вода | м3/т продукции (год) | 0,096 | 0,11 | 0,10 | 0,10 |
Таблица 3.306
Отходы, образующиеся при эксплуатации установок
грануляции серы с комплексом хранения и отгрузки
Наименование отхода | Удельное значение, кг/т продукции (год) |
Минимальное значение | Максимальное значение | Среднее значение | Медиана |
Шлам очистки емкостей и трубопроводов от нефти и нефтепродуктов | 0,013 | 0,015 | 0,014 | 0,014 |
Таблица 3.307
Выбросы загрязняющих веществ от установок грануляции
серы технологией грануляции фирмы Devco
Наименование загрязняющего вещества | Удельное значение, кг/т продукции (год) |
Минимальное значение | Максимальное значение | Среднее значение | Медиана |
Организованные источники выбросов |
Азота диоксид | 0,038 | 0,16 | 0,096 | 0,094 |
Метан | 0,13 | 0,45 | 0,28 | 0,27 |
Серы диоксид | 7,12 | 16,10 | 11,32 | 10,89 |
Углерода оксид | 8,49 | 15,91 | 11,88 | 11,42 |
Неорганизованные источники выбросов |
Сероводород | 0,00015 | 0,00063 | 0,00045 | 0,00057 |
Серы диоксид | 0,0012 | 0,0014 | 0,0013 | 0,0013 |
Таблица 3.308
Материальные ресурсы, потребляемые при эксплуатации
установок грануляции серы технологией грануляции фирмы Devco
Наименование материального ресурса | Ед. изм. | Удельное значение |
Минимальное значение | Максимальное значение | Среднее значение | Медиана |
Биоцид | т/т продукции (год) | 0,000012 | 0,000032 | 0,000022 | 0,000022 |
Пылеподавитель | т/т продукции (год) | 0,000068 | 0,00014 | 0,00011 | 0,00010 |
Таблица 3.309
Энергетические ресурсы, потребляемые при эксплуатации
установок грануляции серы технологией грануляции фирмы Devco
Наименование энергетического ресурса | Ед. изм. | Удельное значение |
Минимальное значение | Максимальное значение | Среднее значение | Медиана |
Потребление пара | Гкал/т продукции (год) | 0,0069 | 0,0193 | 0,011 | 0,0095 |
Потребление электроэнергии | кВт·ч/т продукции (год) | 0,62 | 1,78 | 0,97 | 0,87 |
Свежая вода | м3/т продукции (год) | 0,21 | 0,53 | 0,32 | 0,31 |
Таблица 3.310
Отходы, образующиеся при эксплуатации установок
грануляции серы технологией грануляции фирмы Devco
Наименование отхода | Удельное значение, кг/т продукции (год) |
Минимальное значение | Максимальное значение | Среднее значение | Медиана |
Обтирочный материал, загрязненный нефтью или нефтепродуктами (содержание нефти или нефтепродуктов 15% и более) | 0,00020 | 0,00059 | 0,00032 | 0,00029 |
Таблица 3.311
Выбросы загрязняющих веществ от установок грануляции
серы технологией грануляции фирмы Hawaii
Наименование загрязняющего вещества | Удельное значение, кг/т продукции (год) |
Минимальное значение | Максимальное значение | Среднее значение | Медиана |
Организованные источники выбросов |
Сероводород | 0,00028 | 0,0015 | 0,00089 | 0,00086 |
Серы диоксид | 0,000037 | 0,00050 | 0,00026 | 0,00025 |
Неорганизованные источники выбросов |
Сероводород | 0,00015 | 0,00063 | 0,00045 | 0,00057 |
Серы диоксид | 0,0012 | 0,0014 | 0,0013 | 0,0013 |
Таблица 3.312
Материальные ресурсы, потребляемые при эксплуатации
установок грануляции серы технологией грануляции
фирмы Hawaii
Наименование материального ресурса | Ед. изм. | Удельное значение |
Минимальное значение | Максимальное значение | Среднее значение | Медиана |
Пылеподавитель | т/т продукции (год) | 0,000057 | 0,00048 | 0,00022 | 0,00016 |
Биоцид | т/т продукции (год) | 0,000010 | 0,000096 | 0,000046 | 0,000036 |
Таблица 3.313
Энергетические ресурсы, потребляемые при эксплуатации
установок грануляции серы технологией грануляции фирмы
Hawaii
Наименование энергетического ресурса | Ед. изм. | Удельное значение |
Минимальное значение | Максимальное значение | Среднее значение | Медиана |
Потребление пара | Гкал/т продукции (год) | 0,009 | 0,099 | 0,048 | 0,029 |
Потребление электроэнергии | кВт·ч/т продукции (год) | 18,18 | 224,35 | 102,15 | 61,45 |
Свежая вода | м3/т продукции (год) | 0,19 | 1,26 | 0,42 | 0,21 |
Таблица 3.314
Отходы, образующиеся при эксплуатации установок
грануляции серы технологией грануляции фирмы Hawaii
Наименование отхода | Удельное значение, кг/т продукции (год) |
Минимальное значение | Максимальное значение | Среднее значение | Медиана |
Отходы синтетических и полусинтетических масел индустриальных | 0,0014 | 0,0158 | 0,0075 | 0,0049 |
Тара из черных металлов, загрязненная нефтепродуктами (содержание нефтепродуктов менее 15%) | 0,0013 | 0,0147 | 0,0070 | 0,0045 |
Таблица 3.315
Выбросы загрязняющих веществ от установок получения
элементарной (газовой) серы методом Клауса и очистка
хвостовых газов методом Сульфрин
Наименование загрязняющего вещества | Удельное значение, кг/т продукции (год) |
Минимальное значение | Максимальное значение | Среднее значение | Медиана |
Организованные источники выбросов |
Азота диоксид | 0,04 | 0,16 | 0,10 | 0,09 |
Метан | 0,13 | 0,45 | 0,28 | 0,27 |
Сероводород | 0,0037 | 0,0085 | 0,0061 | 0,0059 |
Серы диоксид | 7,12 | 16,10 | 11,32 | 10,89 |
Углерода оксид | 8,49 | 15,91 | 11,88 | 11,42 |
Неорганизованные источники выбросов |
Серы диоксид | 0,000083 | 0,0017 | 0,0010 | 0,0013 |
Углерода оксид | 0,00065 | 0,00071 | 0,00068 | 0,00067 |
Таблица 3.316
Материальные ресурсы, потребляемые при эксплуатации
установок получения элементарной (газовой) серы методом
Клауса и очистка хвостовых газов методом Сульфрин
Наименование материального ресурса | Ед. изм. | Удельное значение |
Минимальное значение | Максимальное значение | Среднее значение | Медиана |
Аммиак | т/т продукции (год) | 0,000092 | 0,00011 | 0,00011 | 0,00011 |
Катализатор | т/т продукции (год) | 0,0000076 | 0,00035 | 0,00012 | 0,00012 |
Поглотитель | т/т продукции (год) | 0,00000026 | 0,00000058 | 0,00000034 | 0,00000028 |
Сода кальцинированная | т/т продукции (год) | 0,00000064 | 0,0000013 | 0,00000095 | 0,00000094 |
Тринатрийфосфат | т/т продукции (год) | 0,00000031 | 0,00000063 | 0,00000046 | 0,00000046 |
Таблица 3.317
Энергетические ресурсы, потребляемые при эксплуатации
установок получения элементарной (газовой) серы методом
Клауса и очистка хвостовых газов методом Сульфрин
Наименование энергетического ресурса | Ед. изм. | Удельное значение |
Минимальное значение | Максимальное значение | Среднее значение | Медиана |
Оборотная вода | м3/т продукции (год) | 5,30 | 5,94 | 5,63 | 5,66 |
Потребление пара | Гкал/т продукции (год) | 0,14 | 0,15 | 0,15 | 0,15 |
Потребление топлива (газового) | т.у.т./т продукции (год) | 0,047 | 0,059 | 0,054 | 0,056 |
Потребление электроэнергии | кВт·ч/т продукции (год) | 27,98 | 31,25 | 29,78 | 29,85 |
Свежая вода | м3/т продукции (год) | 0,027 | 0,029 | 0,028 | 0,028 |
Таблица 3.318
Отходы, образующиеся при эксплуатации установок
получения элементарной (газовой) серы методом Клауса
и очистка хвостовых газов методом Сульфрин
Наименование отхода | Удельное значение, кг/т продукции (год) |
Минимальное значение | Максимальное значение | Среднее значение | Медиана |
Уголь активированный отработанный, загрязненный нефтепродуктами (содержание нефтепродуктов менее 15%) | 0,0012 | 0,0013 | 0,0013 | 0,0013 |
Таблица 3.319
Выбросы загрязняющих веществ от установок производства
серы в составе комплексов глубокой переработки нефти
Наименование загрязняющего вещества | Удельное значение, кг/т продукции (год) |
Минимальное значение | Максимальное значение | Среднее значение | Медиана |
Организованные источники выбросов |
Азота диоксид | 0,0433192 | 0,0572480 | 0,0475466 | 0,0448923 |
Азота оксид | 0,0177535 | 0,0412539 | 0,0237243 | 0,0183983 |
Серы диоксид | 0,011 | 0,024 | 0,018 | 0,017 |
Углерода оксид | 0,00011 | 0,019 | 0,0080 | 0,0070 |
Неорганизованные источники выбросов |
Диметилбензол (ксилол) (смесь мета-, орто- и параизомеров) | 0,12 | 0,17 | 0,15 | 0,15 |
Метилбензол (толуол) | 0,019 | 0,026 | 0,023 | 0,023 |
Углеводороды предельные C1 - C5 (исключая метан) | 0,015 | 0,021 | 0,018 | 0,018 |
Углеводороды предельные C6 - C10 | 0,010 | 0,014 | 0,012 | 0,012 |
Таблица 3.320
Материальные ресурсы, потребляемые при эксплуатации
установок производства серы в составе комплексов
глубокой переработки нефти
Наименование материального ресурса | Ед. изм. | Удельное значение |
Минимальное значение | Максимальное значение | Среднее значение | Медиана |
Антиадгезив | кг/т продукции (год) | 0,0091 | 0,020 | 0,016 | 0,0195 |
Антивспениватель | кг/т продукции (год) | 0,000073 | 0,012 | 0,0036 | 0,0027 |
Диэтаноламин | | 0,15 | 2,10 | 1,02 | 0,42 |
Гидроксид натрия | кг/т продукции (год) | 0,0062 | 0,019 | 0,016 | 0,019 |
Ингибитор коррозии | кг/т продукции (год) | 0,21 | 0,36 | 0,29 | 0,27 |
Метилдиэтаноламин | кг/т продукции (год) | 0,024 | 0,39 | 0,17 | 0,079 |
Хинолин | кг/т продукции (год) | 0,0037 | 0,011 | 0,0093 | 0,0104 |
Таблица 3.321
Энергетические ресурсы, потребляемые при эксплуатации
установок производства серы в составе комплексов
глубокой переработки нефти
Наименование энергетического ресурса | Ед. изм. | Удельное значение |
Минимальное значение | Максимальное значение | Среднее значение | Медиана |
Потребление пара | Гкал/т продукции (год) | 1,77 | 1,92 | 1,85 | 1,88 |
Потребление топлива (всего) | т.у.т./т продукции (год) | 0,078 | 0,13 | 0,11 | 0,12 |
Потребление топлива (газового) | т.у.т./т продукции (год) | 0,078 | 0,13 | 0,11 | 0,11 |
Потребление электроэнергии | кВт·ч/т продукции (год) | 131,13 | 148,33 | 137,16 | 134,12 |
Таблица 3.322
Отходы, образующиеся при эксплуатации установок производства
серы в составе комплексов глубокой переработки нефти
Наименование отхода | Удельное значение, кг/т продукции (год) |
Минимальное значение | Максимальное значение | Среднее значение | Медиана |
Шлам очистки емкостей и трубопроводов от нефти и нефтепродуктов | 0,021 | 0,040 | 0,034 | 0,040 |
3.21 Установки получения водорода
Таблица 3.323
Выбросы загрязняющих веществ от установок производства
водорода очищенного
Наименование загрязняющего вещества | Удельное значение, кг/т продукции (год) |
Минимальное значение | Максимальное значение | Среднее значение | Медиана |
Организованные источники выбросов |
Углеводороды предельные C1 - C5 (исключая метан) | 0,069 | 0,15 | 0,11 | 0,11 |
Углерода оксид | 1,78 | 2,05 | 1,92 | 1,92 |
Неорганизованные источники выбросов |
Углерода оксид | 0,11 | 0,26 | 0,19 | 0,18 |
Таблица 3.324
Материальные ресурсы, потребляемые при эксплуатации
установок производства водорода очищенного
Наименование материального ресурса | Ед. изм. | Удельное значение |
Минимальное значение | Максимальное значение | Среднее значение | Медиана |
Аммиак | т/т продукции (год) | 0,00056 | 0,0011 | 0,00096 | 0,00100 |
Катоды медные | т/т продукции (год) | 0,00021 | 0,00030 | 0,00026 | 0,00026 |
Кислота уксусная | т/т продукции (год) | 0,00012 | 0,00020 | 0,00015 | 0,00014 |
Таблица 3.325
Энергетические ресурсы, потребляемые при эксплуатации
установок производства водорода очищенного
Наименование энергетического ресурса | Ед. изм. | Удельное значение |
Минимальное значение | Максимальное значение | Среднее значение | Медиана |
Охлаждающая вода | м3/т продукции (год) | 20,13 | 25,23 | 22,44 | 21,82 |
Потребление пара | Гкал/т продукции (год) | 0,45 | 0,60 | 0,52 | 0,54 |
Потребление электроэнергии | кВт·ч/т продукции (год) | 82,59 | 87,66 | 84,97 | 85,92 |
Таблица 3.326
Отходы, образующиеся при эксплуатации установок производства
водорода очищенного
Наименование отхода | Удельное значение, кг/т продукции (год) |
Минимальное значение | Максимальное значение | Среднее значение | Медиана |
Шлам очистки емкостей и трубопроводов от нефти и нефтепродуктов | 0,011 | 0,021 | 0,014 | 0,012 |
Таблица 3.327
Выбросы загрязняющих веществ от установок производства
синтез-газа
Наименование загрязняющего вещества | Удельное значение, кг/т продукции (год) |
Минимальное значение | Максимальное значение | Среднее значение | Медиана |
Организованные источники выбросов |
Углеводороды предельные C1 - C5 (исключая метан) | 0,069 | 0,15 | 0,11 | 0,11 |
Углерода оксид | 1,78 | 2,05 | 1,92 | 1,92 |
Таблица 3.328
Материальные ресурсы, потребляемые при эксплуатации
установок производства синтез-газа
Наименование материального ресурса | Ед. изм. | Удельное значение |
Минимальное значение | Максимальное значение | Среднее значение | Медиана |
Газ расщепленный | т/т продукции (год) | 1,36 | 1,55 | 1,43 | 1,43 |
Газы возвратные | т/т продукции (год) | 0,094 | 0,29 | 0,22 | 0,24 |
Таблица 3.329
Энергетические ресурсы, потребляемые при эксплуатации
установок производства синтез-газа
Наименование энергетического ресурса | Ед. изм. | Удельное значение |
Минимальное значение | Максимальное значение | Среднее значение | Медиана |
Оборотная вода | м3/т продукции (год) | 121,86 | 155,57 | 142,47 | 146,69 |
Охлаждающая вода | м3/т продукции (год) | 20,18 | 58,58 | 41,97 | 46,50 |
Потребление электроэнергии | кВт·ч/т продукции (год) | 1239,05 | 1351,33 | 1293,58 | 1292,31 |
Таблица 3.330
Отходы, образующиеся при эксплуатации установок производства
синтез-газа
Наименование отхода | Удельное значение, кг/т продукции (год) |
Минимальное значение | Максимальное значение | Среднее значение | Медиана |
Шлам очистки емкостей и трубопроводов от нефти и нефтепродуктов | 0,019 | 0,022 | 0,020 | 0,021 |
Таблица 3.331
Выбросы загрязняющих веществ от установок короткоцикловой
адсорбции водорода из водородсодержащего газа
Наименование загрязняющего вещества | Удельное значение, кг/т продукции (год) |
Минимальное значение | Максимальное значение | Среднее значение | Медиана |
Организованные источники выбросов |
Азота диоксид | 0,027 | 0,074 | 0,044 | 0,039 |
Азота оксид | 0,0043 | 0,012 | 0,0072 | 0,0064 |
Метан | 0,029 | 0,054 | 0,044 | 0,047 |
Серы диоксид | 0,0073 | 0,33 | 0,12 | 0,035 |
Углеводороды предельные C1 - C5 (исключая метан) | 0,0011 | 0,011 | 0,0042 | 0,0021 |
Углерода оксид | 0,020 | 0,39 | 0,16 | 0,12 |
Неорганизованные источники выбросов |
Углеводороды предельные C1 - C5 (исключая метан) | 0,048 | 9,43 | 1,87 | 0,14 |
Таблица 3.332
Материальные ресурсы, потребляемые при эксплуатации
установок короткоцикловой адсорбции водорода
из водородсодержащего газа
Наименование материального ресурса | Ед. изм. | Удельное значение |
Минимальное значение | Максимальное значение | Среднее значение | Медиана |
Адсорбент | кг/т продукции (год) | 0,018 | 0,95 | 0,53 | 0,55 |
Таблица 3.333
Энергетические ресурсы, потребляемые при эксплуатации
установок короткоцикловой адсорбции водорода
из водородсодержащего газа
Наименование энергетического ресурса | Ед. изм. | Удельное значение |
Минимальное значение | Максимальное значение | Среднее значение | Медиана |
Оборотная вода | м3/т продукции (год) | 42,75 | 727,77 | 232,04 | 202,94 |
Потребление пара | Гкал/т продукции (год) | 4,06 | 8,10 | 6,54 | 6,63 |
Потребление топлива (всего) | т.у.т./т продукции (год) | 0,94 | 2,06 | 1,64 | 1,70 |
Потребление топлива (газового) | т.у.т./т продукции (год) | 0,94 | 2,06 | 1,65 | 1,81 |
Потребление электроэнергии | кВт·ч/т продукции (год) | 193,36 | 280,42 | 129,92 | 137,87 |
Теплофикационная вода | м3/т продукции (год) | 0,0083 | 4,53 | 2,52 | 3,94 |
Таблица 3.334
Отходы, образующиеся при эксплуатации установок
короткоцикловой адсорбции водорода из водородсодержащего
газа
Наименование отхода | Удельное значение, кг/т продукции (год) |
Минимальное значение | Максимальное значение | Среднее значение | Медиана |
Шлам очистки трубопроводов и емкостей от нефти и нефтепродуктов | 0,20 | 0,61 | 0,39 | 0,45 |
Таблица 3.335
Выбросы загрязняющих веществ от установок получения водорода
паровой каталитической конверсией углеводородов
Наименование загрязняющего вещества | Удельное значение, кг/т продукции (год) |
Минимальное значение | Максимальное значение | Среднее значение | Медиана |
Организованные источники выбросов |
Азота диоксид | 0,0077 | 28,16 | 2,22 | 0,15 |
Азота оксид | 0,0012 | 12,24 | 0,75 | 0,064 |
Метан | 0,000022 | 16,44 | 0,96 | 0,033 |
Метилбензол (толуол) | 0,0000000014 | 0,00033 | 0,000104 | 0,0000063 |
Серы диоксид | 0,00063 | 7,03 | 1,02 | 0,27 |
Углеводороды предельные C1 - C5 (исключая метан) | 0,000018 | 1,85 | 0,12 | 0,064 |
Углеводороды предельные C6 - C10 | 0,00023 | 0,11 | 0,029 | 0,0096 |
Углерода оксид | 0,0013 | 22,63 | 0,84 | 0,13 |
Неорганизованные источники выбросов |
Углеводороды предельные C1 - C5 (исключая метан) | 0,00042 | 9,91 | 1,69 | 0,16 |
Углеводороды предельные C6 - C10 | 0,0020 | 7,94 | 0,73 | 0,0292 |
Углерода оксид | 0,0000014 | 0,25 | 0,032 | 0,0030 |
Таблица 3.336
Материальные ресурсы, потребляемые при эксплуатации
установок получения водорода паровой каталитической
конверсией углеводородов
Наименование материального ресурса | Ед. изм. | Удельное значение |
Минимальное значение | Максимальное значение | Среднее значение | Медиана |
Адсорбент | кг/т продукции (год) | 0,04 | 2,21 | 0,70 | 0,29 |
Азот | т/т продукции (год) | 0,022 | 0,044 | 0,030 | 0,028 |
Гидроксид натрия | кг/т продукции (год) | 0,029 | 0,029 | 0,029 | 0,029 |
Ингибитор | кг/т продукции (год) | 0,066 | 0,13 | 0,0996 | 0,105 |
Корректор pH | кг/т продукции (год) | 0,038 | 0,29 | 0,11 | 0,06995 |
Поглотитель кислорода | т/т продукции (год) | 0,0000094 | 0,00036 | 0,000069 | 0,000032 |
Поглотитель сероводорода | т/т продукции (год) | 0,0013 | 0,0017 | 0,0015 | 0,0015 |
Поглотитель хлора | т/т продукции (год) | 0,00014 | 0,00019 | 0,00017 | 0,00017 |
Таблица 3.337
Энергетические ресурсы, потребляемые при эксплуатации
установок получения водорода паровой каталитической
конверсией углеводородов
Наименование энергетического ресурса | Ед. изм. | Удельное значение |
Минимальное значение | Максимальное значение | Среднее значение | Медиана |
Оборотная вода | м3/т продукции (год) | 12,64 | 305,85 | 111,80 | 84,85 |
Потребление пара | Гкал/т продукции (год) | 0,0076 | 16,33 | 5,90 | 5,29 |
Потребление топлива (всего) | т.у.т./т продукции (год) | 0,025 | 5,12 | 1,97 | 1,98 |
Потребление топлива (газового) | т.у.т./т продукции (год) | 0,025 | 35,96 | 2,65 | 1,65 |
Потребление электроэнергии | кВт·ч/т продукции (год) | 1,98 | 114,40 | 141,59 | 40,14 |
Теплофикационная вода | м3/т продукции (год) | 0,024 | 127,60 | 24,10 | 1,46 |
Таблица 3.338
Отходы, образующиеся при эксплуатации установок получения
водорода паровой каталитической конверсией углеводородов
Наименование отхода | Удельное значение, кг/ продукции (год) |
Минимальное значение | Максимальное значение | Среднее значение | Медиана |
Шлам очистки емкостей и трубопроводов от нефти и нефтепродуктов | 0,0020 | 17,29 | 2,15 | 0,16 |
Таблица 3.339
Выбросы загрязняющих веществ от установок производства
водорода с блоком короткоцикловой адсорбции
Наименование загрязняющего вещества | Удельное значение, кг/т продукции (год) |
Минимальное значение | Максимальное значение | Среднее значение | Медиана |
Организованные источники выбросов |
Аммиак | 0,049 | 0,1005 | 0,0707 | 0,063 |
Углеводороды предельные C1 - C5 (исключая метан) | 0,0028 | 0,0057 | 0,0037 | 0,0034 |
Углеводороды предельные C6 - C10 | 0,00036 | 0,00072 | 0,00046 | 0,00044 |
Неорганизованные источники выбросов |
Аммиак | 0,12 | 0,24 | 0,15 | 0,14 |
Углеводороды предельные C1 - C5 (исключая метан) | 0,28 | 0,56 | 0,36 | 0,34 |
Углеводороды предельные C6 - C10 | 0,034 | 0,069 | 0,044 | 0,042 |
Таблица 3.340
Материальные ресурсы, потребляемые при эксплуатации
установок производства водорода с блоком короткоцикловой
адсорбции
Наименование материального ресурса | Ед. изм. | Удельное значение |
Минимальное значение | Максимальное значение | Среднее значение | Медиана |
Водородосодержащий газ (Синтез-газ) | т/т продукции (год) | 1,00 | 1,00 | 1,00 | 1,00 |
Таблица 3.341
Энергетические ресурсы, потребляемые при эксплуатации
установок производства водорода с блоком короткоцикловой
адсорбции
Наименование энергетического ресурса | Ед. изм. | Удельное значение |
Минимальное значение | Максимальное значение | Среднее значение | Медиана |
Потребление пара | Гкал/т продукции (год) | 0,14 | 0,24 | 0,20 | 0,22 |
Потребление топлива (всего) | т.у.т./т продукции (год) | 0,13 | 0,26 | 0,20 | 0,20 |
Потребление топлива (газового) | т.у.т./т продукции (год) | 0,13 | 0,26 | 0,20 | 0,20 |
Потребление электроэнергии | кВт·ч/т продукции (год) | 240 | 280 | 260 | 250 |
Свежая вода | м3/т продукции (год) | 0,33 | 0,62 | 0,46 | 0,47 |
Теплофикационная вода | м3/т продукции (год) | 0,025 | 0,063 | 0,044 | 0,043 |
Таблица 3.342
Отходы, образующиеся при эксплуатации установок производства
водорода с блоком короткоцикловой адсорбции
Наименование отхода | Удельное значение, кг/т продукции (год) |
Минимальное значение | Максимальное значение | Среднее значение | Медиана |
Изделия керамические производственного назначения, утратившие потребительские свойства, малоопасные | 0,0016 | 0,002004 | 0,0018 | 0,0018 |
Сорбент на основе алюмосиликата отработанный, загрязненный нефтепродуктами (содержание нефтепродуктов менее 15%) | 0,065 | 1,7 | 0,65 | 0,32 |
Уголь активированный отработанный, загрязненный нефтепродуктами (содержание нефтепродуктов менее 15%) | 0,26 | 1,3 | 0,608 | 0,38 |
3.22 Установки производства газов
Таблица 3.343
Выбросы загрязняющих веществ от установок компримирования
азота методом глубокого холода
Наименование загрязняющего вещества | Удельное значение, кг/т продукции (год) |
Минимальное значение | Максимальное значение | Среднее значение | Медиана |
Организованные источники выбросов |
Минеральное масло | 0,015 | 0,043 | 0,028 | 0,026 |
Таблица 3.344
Материальные ресурсы, потребляемые при эксплуатации
установок компримирования азота методом глубокого холода
Наименование материального ресурса | Ед. изм. | Удельное значение |
Минимальное значение | Максимальное значение | Среднее значение | Медиана |
Азот/кислород | тыс. м3/т продукции (год) | 1,00 | 1,00 | 1,00 | 1,00 |
Таблица 3.345
Энергетические ресурсы, потребляемые при эксплуатации
установок компримирования азота методом глубокого холода
Наименование энергетического ресурса | Ед. изм. | Удельное значение |
Минимальное значение | Максимальное значение | Среднее значение | Медиана |
Охлаждающая вода | м3/т продукции (год) | 16,55 | 22,04 | 19,93 | 20,29 |
Потребление электроэнергии | кВт·ч/т продукции (год) | 155,66 | 188,46 | 170,95 | 167,65 |
Таблица 3.346
Отходы, образующиеся при эксплуатации установок
компримирования азота методом глубокого холода
Наименование отхода | Удельное значение, кг/т продукции (год) |
Минимальное значение | Максимальное значение | Среднее значение | Медиана |
Отходы минеральных масел индустриальных | 0,013 | 0,079 | 0,035 | 0,016 |
Таблица 3.347
Выбросы загрязняющих веществ от установок компримирования
азота высокого давления методом глубокого холода
Наименование загрязняющего вещества | Удельное значение, кг/т продукции (год) |
Минимальное значение | Максимальное значение | Среднее значение | Медиана |
Организованные источники выбросов |
Минеральное масло | 0,015 | 0,043 | 0,028 | 0,026 |
Неорганизованные источники выбросов |
Углеводороды предельные C1 - C5 (исключая метан) | 0,010 | 0,025 | 0,017 | 0,016 |
Таблица 3.348
Материальные ресурсы, потребляемые при эксплуатации
установок компримирования азота высокого давления методом
глубокого холода
Наименование материального ресурса | Ед. изм. | Удельное значение |
Минимальное значение | Максимальное значение | Среднее значение | Медиана |
Азот/кислород | тыс. м3/т продукции (год) | 1,00 | 1,00 | 1,00 | 1,00 |
Таблица 3.349
Энергетические ресурсы, потребляемые при эксплуатации
установок компримирования азота высокого давления методом
глубокого холода
Наименование энергетического ресурса | Ед. изм. | Удельное значение |
Минимальное значение | Максимальное значение | Среднее значение | Медиана |
Охлаждающая вода | м3/т продукции (год) | 12,41 | 17,64 | 15,82 | 17,25 |
Потребление электроэнергии | кВт·ч/т продукции (год)) | 250,17 | 313,51 | 262,77 | 253,27 |
Таблица 3.350
Отходы, образующиеся при эксплуатации установок
компримирования азота высокого давления методом
глубокого холода
Наименование отхода | Удельное значение, кг/т продукции (год) |
Минимальное значение | Максимальное значение | Среднее значение | Медиана |
Отходы минеральных масел индустриальных | 0,17 | 0,82 | 0,42 | 0,24 |
Таблица 3.351
Выбросы загрязняющих веществ от установок наполнения
кислородных и азотных баллонов методом глубокого холода
Наименование загрязняющего вещества | Удельное значение, кг/т продукции (год) |
Минимальное значение | Максимальное значение | Среднее значение | Медиана |
Организованные источники выбросов |
Минеральное масло | 0,00086 | 0,00303 | 0,00191 | 0,00192 |
Таблица 3.352
Материальные ресурсы, потребляемые при эксплуатации
установок наполнения кислородных и азотных баллонов методом
глубокого холода
Наименование материального ресурса | Ед. изм. | Удельное значение |
Минимальное значение | Максимальное значение | Среднее значение | Медиана |
Азот/кислород | тыс. м3/т продукции (год) | 1,00 | 1,00 | 1,00 | 1,00 |
Таблица 3.353
Энергетические ресурсы, потребляемые при эксплуатации
установок наполнения кислородных и азотных баллонов методом
глубокого холода
Наименование энергетического ресурса | Ед. изм. | Удельное значение |
Минимальное значение | Максимальное значение | Среднее значение | Медиана |
Потребление электроэнергии | кВт·ч/т продукции (год) | 800,00 | 2904,72 | 1667,07 | 1589,36 |
Таблица 3.354
Выбросы загрязняющих веществ от установок производства азота
и кислорода методом глубокого холода
Наименование загрязняющего вещества | Удельное значение, кг/т продукции (год) |
Минимальное значение | Максимальное значение | Среднее значение | Медиана |
Организованные источники выбросов |
Минеральное масло | 0,0013 | 0,0032 | 0,0022 | 0,0023 |
Углеводороды предельные C1 - C5 (исключая метан) | 0,00017 | 0,00019 | 0,00018 | 0,00018 |
Таблица 3.355
Материальные ресурсы, потребляемые при эксплуатации
установок производства азота и кислорода методом
глубокого холода
Наименование материального ресурса | Ед. изм. | Удельное значение |
Минимальное значение | Максимальное значение | Среднее значение | Медиана |
Воздух атмосферный | тыс. м3/т продукции (год) | 1,31 | 1,31 | 1,31 | 1,31 |
Таблица 3.356
Энергетические ресурсы, потребляемые при эксплуатации
установок производства азота и кислорода методом
глубокого холода
Наименование энергетического ресурса | Ед. изм. | Удельное значение |
Минимальное значение | Максимальное значение | Среднее значение | Медиана |
Охлаждающая вода | м3/т продукции (год) | 22,97 | 26,82 | 25,24 | 25,77 |
Потребление пара | Гкал/т продукции (год) | 0,0014 | 0,0017 | 0,0015 | 0,0015 |
Потребление электроэнергии | кВт·ч/т продукции (год) | 282,92 | 313,89 | 295,68 | 293,51 |
Таблица 3.357
Отходы, образующиеся при эксплуатации установок производства
азота и кислорода методом глубокого холода
Наименование отхода | Удельное значение, кг/т продукции (год) |
Минимальное значение | Максимальное значение | Среднее значение | Медиана |
Цеолит отработанный при осушке воздуха и газов, не загрязненный опасными веществами | 0,13 | 0,18 | 0,15 | 0,14 |
Таблица 3.358
Выбросы загрязняющих веществ от установок производства
сжатого осушенного воздуха
Наименование загрязняющего вещества | Удельное значение, кг/т продукции (год) |
Минимальное значение | Максимальное значение | Среднее значение | Медиана |
Организованные источники выбросов |
Минеральное масло | 0,00091 | 0,011 | 0,0052 | 0,0037 |
Таблица 3.359
Материальные ресурсы, потребляемые при эксплуатации
установок производства сжатого осушенного воздуха
Наименование материального ресурса | Ед. изм. | Удельное значение |
Минимальное значение | Максимальное значение | Среднее значение | Медиана |
Воздух атмосферный | тыс. м3/т продукции (год) | 1,00 | 1,00 | 1,00 | 1,00 |
Таблица 3.360
Энергетические ресурсы, потребляемые при эксплуатации
установок производства сжатого осушенного воздуха
Наименование энергетического ресурса | Ед. изм. | Удельное значение |
Минимальное значение | Максимальное значение | Среднее значение | Медиана |
Охлаждающая вода | м3/т продукции (год) | 2,41 | 9,03 | 5,03 | 4,29 |
Потребление электроэнергии | кВт·ч/т продукции (год) | 95,43 | 196,38 | 121,84 | 119,11 |
Таблица 3.361
Отходы, образующиеся при эксплуатации установок производства
сжатого осушенного воздуха
Наименование отхода | Удельное значение, кг/т продукции (год) |
Минимальное значение | Максимальное значение | Среднее значение | Медиана |
Силикагель отработанный при осушке воздуха и газов, не загрязненный опасными веществами | 0,10475 | 0,28431 | 0,19239 | 0,20251 |
Таблица 3.362
Выбросы загрязняющих веществ от установок компримирования
водорода технического
Наименование загрязняющего вещества | Удельное значение, кг/т продукции (год) |
Минимальное значение | Максимальное значение | Среднее значение | Медиана |
Организованные источники выбросов |
Углеводороды предельные C1 - C5 (исключая метан) | 0,064 | 0,39 | 0,194 | 0,18 |
Углерода оксид | 0,038 | 0,055 | 0,043 | 0,040 |
Неорганизованные источники выбросов |
Углерода оксид | 0,016 | 0,020 | 0,018 | 0,018 |
Аммиак | 0,0057 | 0,019 | 0,012 | 0,011 |
Таблица 3.363
Материальные ресурсы, потребляемые при эксплуатации
установок компримирования водорода технического
Наименование материального ресурса | Ед. изм. | Удельное значение |
Минимальное значение | Максимальное значение | Среднее значение | Медиана |
Водород | т/т продукции (год) | 1,01 | 1,13 | 1,03 | 1,02 |
Таблица 3.364
Энергетические ресурсы, потребляемые при эксплуатации
установок компримирования водорода технического
Наименование энергетического ресурса | Ед. изм. | Удельное значение |
Минимальное значение | Максимальное значение | Среднее значение | Медиана |
Охлаждающая вода | м3/т продукции (год) | 78,88 | 109,91 | 89,37 | 84,44 |
Таблица 3.365
Выбросы загрязняющих веществ от установок производства
двуокиси углерода жидкой
Наименование загрязняющего вещества | Удельное значение, кг/т продукции (год) |
Минимальное значение | Максимальное значение | Среднее значение | Медиана |
Организованные источники выбросов |
Взвешенные вещества | 0,21 | 2,38 | 1,34 | 1,56 |
Диметилбензол (ксилол) (смесь мета-, орто- и параизомеров) | 0,10 | 3,26 | 1,34 | 0,74 |
Уайт-спирит | 0,24 | 3,26 | 1,71 | 1,80 |
Углерода оксид | 0,18 | 1,64 | 0,81 | 0,68 |
Таблица 3.366
Материальные ресурсы, потребляемые при эксплуатации
установок производства двуокиси углерода жидкой
Наименование материального ресурса | Ед. изм. | Удельное значение |
Минимальное значение | Максимальное значение | Среднее значение | Медиана |
Газ углекислый | т/т продукции (год) | 1,20 | 2,56 | 1,89 | 1,89 |
Таблица 3.367
Энергетические ресурсы, потребляемые при эксплуатации
установок производства двуокиси углерода жидкой
Наименование энергетического ресурса | Ед. изм. | Удельное значение |
Минимальное значение | Максимальное значение | Среднее значение | Медиана |
Охлаждающая вода | м3/т продукции (год) | 25,04 | 215,23 | 69,95 | 42,65 |
Потребление электроэнергии | кВт·ч/т продукции (год) | 184,98 | 553,38 | 371,51 | 371,23 |
Таблица 3.368
Отходы, образующиеся при эксплуатации установок производства
двуокиси углерода жидкой
Наименование отхода | Удельное значение, кг/т продукции (год) |
Минимальное значение | Максимальное значение | Среднее значение | Медиана |
Уголь активированный отработанный при осушке воздуха и газов, не загрязненный опасными веществами | 16,67 | 140,91 | 89,04 | 87,73 |
Таблица 3.369
Выбросы загрязняющих веществ от установок получения
инертного газа сжиганием углеводородного газа
с абсорбционной и адсорбционной очисткой от воды
и диоксида углерода
Наименование загрязняющего вещества | Удельное значение, кг/т продукции (год) |
Минимальное значение | Максимальное значение | Среднее значение | Медиана |
Организованные источники выбросов |
Азота диоксид | 6,42 | 40,64 | 21,01 | 22,65 |
Азота оксид | 3,76 | 23,77 | 12,29 | 13,25 |
Серы диоксид | 37,32 | 236,18 | 122,12 | 131,63 |
Углеводороды предельные C1 - C5 (исключая метан) | 0,032 | 6,43 | 1,77 | 0,26 |
Углеводороды предельные C6 - C10 | 0,34 | 2,13 | 1,10 | 1,18 |
Углерода оксид | 0,008 | 463,82 | 119,92 | 36,65 |
Таблица 3.370
Материальные ресурсы, потребляемые при эксплуатации
установок получения инертного газа сжиганием углеводородного
газа с абсорбционной и адсорбционной очисткой от воды
и диоксида углерода
Наименование материального ресурса | Ед. изм. | Удельное значение |
Минимальное значение | Максимальное значение | Среднее значение | Медиана |
Воздух атм. | т/т продукции (год) | 1,29 | 3,78 | 2,53 | 2,78 |
Катализатор | т/т продукции (год) | 0,00011 | 0,00012 | 0,00011 | 0,00012 |
Оксид алюминия | т/т продукции (год) | 0,0015 | 0,0016 | 0,0016 | 0,0016 |
Цеолит | т/т продукции (год) | 0,0011 | 0,0012 | 0,0011 | 0,0011 |
Таблица 3.371
Энергетические ресурсы, потребляемые при эксплуатации
установок получения инертного газа сжиганием углеводородного
газа с абсорбционной и адсорбционной очисткой от воды
и диоксида углерода
Наименование энергетического ресурса | Ед. изм. | Удельное значение |
Минимальное значение | Максимальное значение | Среднее значение | Медиана |
Оборотная вода | м3/т продукции (год) | 0,044 | 290,82 | 98,69 | 59,81 |
Потребление пара | Гкал/т продукции (год) | 0,57 | 1,43 | 0,92 | 0,79 |
Потребление топлива (всего) | т.у.т./т продукции (год) | 0,00013 | 0,00013 | 0,00013 | 0,00013 |
Потребление топлива (газового) | т.у.т./т продукции (год) | 0,00013 | 0,00013 | 0,00013 | 0,00013 |
Потребление электроэнергии | кВт·ч/т продукции (год) | 0,18 | 602,99 | 207,89 | 128,08 |
Теплофикационная вода | м3/т продукции (год) | 0,00049 | 0,25 | 0,12 | 0,098 |
Таблица 3.372
Отходы, образующиеся при эксплуатации установок получения
инертного газа сжиганием углеводородного газа
с абсорбционной и адсорбционной очисткой от воды
и диоксида углерода
Наименование отхода | Удельное значение, кг/т продукции (год) |
Минимальное значение | Максимальное значение | Среднее значение | Медиана |
Шлам очистки емкостей и трубопроводов от нефти и нефтепродуктов | 0,000024 | 44,11 | 19,28 | 21,60 |
Таблица 3.373
Выбросы загрязняющих веществ от установок производства азота
и кислорода на блоках низкого давления
Наименование загрязняющего вещества | Удельное значение, кг/т продукции (год) |
Минимальное значение | Максимальное значение | Среднее значение | Медиана |
Организованные источники выбросов |
Минеральное масло | 0,00086 | 0,0030 | 0,0019 | 0,0019 |
Таблица 3.374
Материальные ресурсы, потребляемые при эксплуатации
установок производства азота и кислорода на блоках
низкого давления
Наименование материального ресурса | Ед. изм. | Удельное значение |
Минимальное значение | Максимальное значение | Среднее значение | Медиана |
Воздух атмосферный | тыс. м3/т продукции (год) | 14,08 | 14,08 | 14,08 | 14,08 |
Глицерин | т/т продукции (год) | 0,000017 | 0,000017 | 0,000017 | 0,000017 |
Калий хромовокислый | т/т продукции (год) | 0,0000016 | 0,0000016 | 0,0000016 | 0,0000016 |
Таблица 3.375
Энергетические ресурсы, потребляемые при эксплуатации
установок производства азота и кислорода на блоках
низкого давления
Наименование энергетического ресурса | Ед. изм. | Удельное значение |
Минимальное значение | Максимальное значение | Среднее значение | Медиана |
Оборотная вода | м3/т продукции (год) | 26,59 | 148,19 | 92,93 | 96,87 |
Потребление пара | Гкал/т продукции (год) | 0,017 | 0,042 | 0,028 | 0,027 |
Потребление электроэнергии | кВт·ч/т продукции (год) | 908,88 | 1826,50 | 1392,38 | 1368,65 |
Таблица 3.376
Отходы, образующиеся при эксплуатации установок производства
азота и кислорода на блоках низкого давления
Наименование отхода | Удельное значение, кг/т продукции (год) |
Минимальное значение | Максимальное значение | Среднее значение | Медиана |
Отходы минеральных масел индустриальных | 0,030 | 1,04 | 0,37 | 0,33 |
Таблица 3.377
Выбросы загрязняющих веществ от установок производства азота
на блоках низкого давления
Наименование загрязняющего вещества | Удельное значение, кг/т продукции (год) |
Минимальное значение | Максимальное значение | Среднее значение | Медиана |
Организованные источники выбросов |
Взвешенные вещества | 0,21 | 0,71 | 0,43 | 0,47 |
Диметилбензол (ксилол) (смесь мета-, орто- и параизомеров) | 0,10 | 0,97 | 0,45 | 0,41 |
Тетрахлорэтилен (перхлорэтилен) | 0,028 | 0,19 | 0,07 | 0,06 |
Уайт-спирит | 0,24 | 0,97 | 0,55 | 0,58 |
Таблица 3.378
Материальные ресурсы, потребляемые при эксплуатации
установок производства азота на блоках низкого давления
Наименование материального ресурса | Ед. изм. | Удельное значение |
Минимальное значение | Максимальное значение | Среднее значение | Медиана |
Воздух атмосферный | тыс. м3/т продукции (год) | 3,33 | 3,33 | 3,33 | 3,33 |
Глицерин | т/т продукции (год) | 0,0000027 | 0,0000060 | 0,0000043 | 0,0000043 |
Калий хромовокислый | т/т продукции (год) | 0,0000015 | 0,0000015 | 0,0000015 | 0,0000015 |
Таблица 3.379
Энергетические ресурсы, потребляемые при эксплуатации
установок производства азота на блоках низкого давления
Наименование энергетического ресурса | Ед. изм. | Удельное значение |
Минимальное значение | Максимальное значение | Среднее значение | Медиана |
Оборотная вода | м3/т продукции (год) | 42,43 | 55,66 | 46,55 | 44,94 |
Потребление пара | Гкал/т продукции (год) | 0,0070 | 0,012 | 0,0093 | 0,0092 |
Потребление электроэнергии | кВт·ч/т продукции (год) | 324,40 | 389,28 | 348,37 | 341,91 |
Таблица 3.380
Отходы, образующиеся при эксплуатации установок производства
азота на блоках низкого давления
Наименование отхода | Удельное значение, кг/т продукции (год) |
Минимальное значение | Максимальное значение | Среднее значение | Медиана |
Отходы минеральных масел индустриальных | 0,016 | 0,097 | 0,042 | 0,022 |
Таблица 3.381
Выбросы загрязняющих веществ от установок производства
жидкого азота на блоках низкого давления
Наименование загрязняющего вещества | Удельное значение, кг/т продукции (год) |
Минимальное значение | Максимальное значение | Среднее значение | Медиана |
Организованные источники выбросов |
Взвешенные вещества | 0,20513 | 0,71107 | 0,43140 | 0,46629 |
Диметилбензол (ксилол) (смесь мета-, орто- и параизомеров) | 0,0974359 | 0,9661335 | 0,4512046 | 0,4100215 |
Тетрахлорэтилен (перхлорэтилен) | 0,0278276 | 0,1871814 | 0,0746725 | 0,0611359 |
Уайт-спирит | 0,2358974 | 0,9661335 | 0,5542717 | 0,5807613 |
Таблица 3.382
Материальные ресурсы, потребляемые при эксплуатации
установок производства жидкого азота на блоках
низкого давления
Наименование материального ресурса | Ед. изм. | Удельное значение |
Минимальное значение | Максимальное значение | Среднее значение | Медиана |
Азот/кислород | тыс. м3/т продукции (год) | 1,00 | 1,00 | 1,00 | 1,00 |
Таблица 3.383
Энергетические ресурсы, потребляемые при эксплуатации
установок производства жидкого азота на блоках
низкого давления
Наименование энергетического ресурса | Ед. изм. | Удельное значение |
Минимальное значение | Максимальное значение | Среднее значение | Медиана |
Потребление электроэнергии | кВт·ч/т продукции (год) | 6909,21 | 9967,31 | 7640,18 | 6921,57 |
Таблица 3.384
Отходы, образующиеся при эксплуатации установок производства
жидкого азота на блоках низкого давления
Наименование отхода | Удельное значение, кг/т продукции (год) |
Минимальное значение | Максимальное значение | Среднее значение | Медиана |
Цеолит отработанный при осушке воздуха и газов, не загрязненный опасными веществами | 14,73 | 21,83 | 19,01 | 19,89 |
3.23 Установки деасфальтизации остатков растворителями
Таблица 3.385
Выбросы загрязняющих веществ от установок деасфальтизации
бутаном
Наименование загрязняющего вещества | Удельное значение, кг/т переработанного сырья (год) |
Минимальное значение | Максимальное значение | Среднее значение | Медиана |
Организованные источники выбросов |
Азота диоксид | 0,070 | 0,21 | 0,13 | 0,11 |
Азота оксид | 0,011 | 0,035 | 0,022 | 0,018 |
Серы диоксид | 1,22 | 3,72 | 2,30 | 1,90 |
Углерода оксид | 0,078 | 0,24 | 0,15 | 0,12 |
Неорганизованные источники выбросов |
Углеводороды предельные C12 - C19 | 2,02 | 6,1 | 3,8 | 3,1 |
Таблица 3.386
Материальные ресурсы, потребляемые при эксплуатации
установок деасфальтизации бутаном
Наименование материального ресурса | Ед. изм. | Удельное значение |
Минимальное значение | Максимальное значение | Среднее значение | Медиана |
Азот | т/т переработанного сырья (год) | 0,00044 | 0,00044 | 0,00044 | 0,00044 |
Ингибитор | т/т переработанного сырья (год) | 0,0000037 | 0,0000082 | 0,0000061 | 0,0000053 |
Ингибитор коррозии | т/т переработанного сырья (год) | 0,0000037 | 0,0000093 | 0,0000076 | 0,0000087 |
Таблица 3.387
Энергетические ресурсы, потребляемые при эксплуатации
установок деасфальтизации бутаном
Наименование энергетического ресурса | Ед. изм. | Удельное значение |
Минимальное значение | Максимальное значение | Среднее значение | Медиана |
Оборотная вода | м3/т переработанного сырья (год) | 11,43 | 18,12 | 13,67 | 11,45 |
Потребление пара | Гкал/т переработанного сырья (год) | 0,31 | 0,43 | 0,37 | 0,37 |
Потребление топлива (всего) | т.у.т./т переработанного сырья (год) | 0,030 | 0,055 | 0,044 | 0,046 |
Потребление топлива (газового) | т.у.т./т переработанного сырья (год) | 0,026 | 0,049 | 0,040 | 0,044 |
Потребление топлива (жидкого) | т.у.т./т переработанного сырья (год) | 0,0018 | 0,0062 | 0,0039 | 0,0038 |
Потребление электроэнергии | кВт·ч/т переработанного сырья (год) | 25,82 | 40,30 | 33,88 | 35,51 |
Таблица 3.388
Отходы, образующиеся при эксплуатации установок
деасфальтизации бутаном
Наименование отхода | Удельное значение, кг/т переработанного сырья (год) |
Минимальное значение | Максимальное значение | Среднее значение | Медиана |
Шлам очистки емкостей и трубопроводов от нефти и нефтепродуктов | 0,030 | 0,45 | 0,26 | 0,33 |
Таблица 3.389
Выбросы загрязняющих веществ от установок деасфальтизации
пропаном в сверхкритических условиях
Наименование загрязняющего вещества | Удельное значение, кг/т переработанного сырья (год) |
Минимальное значение | Максимальное значение | Среднее значение | Медиана |
Организованные источники выбросов |
Азота диоксид | 0,0071 | 0,053 | 0,027 | 0,021 |
Азота оксид | 0,0012 | 0,0085 | 0,0044 | 0,0035 |
Серы диоксид | 0,0040 | 0,11 | 0,043 | 0,016 |
Углеводороды предельные C12 - C19 | 0,0014 | 0,0022 | 0,0018 | 0,0017 |
Углеводороды предельные C6 - C10 | 0,00104 | 0,0032 | 0,0022 | 0,0024 |
Углерода оксид | 0,0017 | 0,013 | 0,0067 | 0,0056 |
Неорганизованные источники выбросов |
Бензин (нефтяной, малосернистый в пересчете на углерод) | 0,0167178 | 0,0208424 | 0,0182511 | 0,0177221 |
Углеводороды предельные C12 - C19 | 0,0072736 | 0,0089118 | 0,0080529 | 0,0080069 |
Углеводороды предельные C1 - C5 (исключая метан) | 0,0117579 | 0,0144078 | 0,0130184 | 0,0129442 |
Углеводороды предельные C6 - C10 | 0,0036010 | 0,0311703 | 0,0189438 | 0,0267972 |
Таблица 3.390
Материальные ресурсы, потребляемые при эксплуатации
установок деасфальтизации пропаном в сверхкритических
условиях
Наименование материального ресурса | Ед. изм. | Удельное значение |
Минимальное значение | Максимальное значение | Среднее значение | Медиана |
Метилдиэтаноламин (МДЭА) | т/т переработанного сырья (год) | 0,000055 | 0,000082 | 0,000070 | 0,000070 |
Пропан + изобутан | т/т переработанного сырья (год) | 0,0024 | 0,005001 | 0,0038 | 0,00393 |
Фракция пропановая | кг/т переработанного сырья (год) | 0,025 | 0,025 | 0,025 | 0,025 |
Таблица 3.391
Энергетические ресурсы, потребляемые при эксплуатации
установок деасфальтизации пропаном в сверхкритических
условиях
Наименование энергетического ресурса | Ед. изм. | Удельное значение |
Минимальное значение | Максимальное значение | Среднее значение | Медиана |
Потребление пара | Гкал/т переработанного сырья (год) | 0,036 | 0,037 | 0,036 | 0,036 |
Потребление топлива (всего) | т.у.т./т переработанного сырья (год) | 0,046 | 0,046 | 0,046 | 0,046 |
Потребление топлива (газового) | т.у.т./т переработанного сырья (год) | 0,046 | 0,046 | 0,046 | 0,046 |
Потребление электроэнергии | кВт·ч/т переработанного сырья (год) | 38,20 | 38,68 | 38,44 | 38,44 |
Таблица 3.392
Выбросы загрязняющих веществ от установок деасфальтизации
пропаном
Наименование загрязняющего вещества | Удельное значение, кг/т переработанного сырья (год) |
Минимальное значение | Максимальное значение | Среднее значение | Медиана |
Организованные источники выбросов |
Азота диоксид | 0,013 | 0,34 | 0,079 | 0,070 |
Азота оксид | 0,0025 | 0,053 | 0,015 | 0,011 |
Метан | 0,00096 | 0,55 | 0,037 | 0,0081 |
Серы диоксид | 0,016 | 3,72 | 0,44 | 0,25 |
Углеводороды предельные C12 - C19 | 0,000000036 | 0,016 | 0,0023 | 0,0016 |
Углеводороды предельные C1 - C5 (исключая метан) | 0,00092 | 0,39 | 0,073 | 0,056 |
Углеводороды предельные C6 - C10 | 0,00028 | 0,28 | 0,065 | 0,022 |
Углерода оксид | 0,0027 | 0,24 | 0,043 | 0,017 |
Неорганизованные источники выбросов |
Метан | 0,058 | 0,077 | 0,066 | 0,066 |
Углеводороды предельные C12 - C19 | 0,00055 | 0,052 | 0,013 | 0,010 |
Углеводороды предельные C1 - C5 (исключая метан) | 0,012 | 1,39 | 0,40 | 0,064 |
Углеводороды предельные C6 - C10 | 0,0050 | 0,79 | 0,25 | 0,14 |
Таблица 3.393
Материальные ресурсы, потребляемые при эксплуатации
установок деасфальтизации пропаном
Наименование материального ресурса | Ед. изм. | Удельное значение |
Минимальное значение | Максимальное значение | Среднее значение | Медиана |
Изобутановая фракция | т/т переработанного сырья (год) | 0,00055 | 0,0015 | 0,0011 | 0,0011 |
Фракция пропановая | кг/т переработанного сырья (год) | 2,21 | 2,63 | 2,32 | 2,29 |
Таблица 3.394
Энергетические ресурсы, потребляемые при эксплуатации
установок деасфальтизации пропаном
Наименование энергетического ресурса | Ед. изм. | Удельное значение |
Минимальное значение | Максимальное значение | Среднее значение | Медиана |
Оборотная вода | м3/т переработанного сырья (год) | 1,25 | 14,02 | 5,34 | 4,66 |
Потребление пара | Гкал/т переработанного сырья (год) | 0,18 | 0,53 | 0,305 | 0,26 |
Потребление топлива (всего) | т.у.т./т переработанного сырья (год) | 0,018 | 0,034 | 0,023 | 0,021 |
Потребление топлива (газового) | т.у.т./т переработанного сырья (год) | 0,0086 | 0,034 | 0,0203 | 0,0202 |
Потребление топлива (жидкого) | т.у.т./т переработанного сырья (год) | 0,00011 | 0,027 | 0,0102 | 0,0033 |
Потребление электроэнергии | кВт·ч/т переработанного сырья (год) | 13,12 | 34,90 | 23,81 | 24,80 |
Свежая вода | м3/т переработанного сырья (год) | 0,35 | 0,51 | 0,43 | 0,41 |
Теплофикационная вода | м3/т переработанного сырья (год) | 0,00091 | 0,0074 | 0,0046 | 0,0053 |
Таблица 3.395
Отходы, образующиеся при эксплуатации установок
деасфальтизации пропаном
Наименование отхода | Удельное значение, кг/т переработанного сырья (год) |
Минимальное значение | Максимальное значение | Среднее значение | Медиана |
Шлам очистки трубопроводов и емкостей от нефти и нефтепродуктов | 0,0019 | 1,70 | 0,41 | 0,074 |
3.24 Установки селективной очистка масляного сырья
растворителями
Таблица 3.396
Выбросы загрязняющих веществ от установок селективной
очистки масляного сырья N-метилпирролидоном
Наименование загрязняющего вещества | Удельное значение, кг/т переработанного сырья (год) |
Минимальное значение | Максимальное значение | Среднее значение | Медиана |
Организованные источники выбросов |
Азота диоксид | 0,023 | 3,6 | 1,2 | 0,0596 |
Азота оксид | 0,0091 | 0,59 | 0,197 | 0,014 |
Метан | 0,0087 | 0,76 | 0,36 | 0,32 |
Сероводород | 0,00038 | 1,3 | 0,405 | 0,00062 |
Серы диоксид | 0,000405 | 0,53 | 0,16 | 0,0991 |
Углеводороды предельные C1 - C5 (исключая метан) | 0,0194 | 0,103 | 0,073 | 0,075 |
Углеводороды предельные C6 - C10 | 0,02003 | 0,033 | 0,024 | 0,023 |
Углерода оксид | 0,00104 | 0,108 | 0,027 | 0,0035 |
Неорганизованные источники выбросов |
Азота диоксид | 0,19 | 0,23 | 0,21 | 0,22 |
Азота оксид | 0,031 | 0,037 | 0,034 | 0,034 |
Метан | 0,0011 | 0,0021 | 0,0016 | 0,0015 |
Углеводороды предельные C1 - C5 (исключая метан) | 0,019 | 1,79 | 0,93 | 1,19 |
Углеводороды предельные C6 - C10 | 0,34 | 1,43 | 0,72 | 0,63 |
Углерода оксид | 0,596 | 0,71 | 0,66 | 0,67 |
Таблица 3.397
Материальные ресурсы, потребляемые при эксплуатации
установок селективной очистки масляного сырья
N-метилпирролидоном
Наименование материального ресурса | Ед. изм. | Удельное значение |
Минимальное значение | Максимальное значение | Среднее значение | Медиана |
N-метил-2-пирролидон | т/т переработанного сырья (год) | 0,00014 | 0,00060 | 0,00045 | 0,00060 |
Азот | м3 | 0,065 | 0,093 | 0,0805 | 0,083 |
Таблица 3.398
Энергетические ресурсы, потребляемые при эксплуатации
установок селективной очистки масляного сырья
N-метилпирролидоном
Наименование энергетического ресурса | Ед. изм. | Удельное значение |
Минимальное значение | Максимальное значение | Среднее значение | Медиана |
Оборотная вода | м3/т переработанного сырья (год) | 4,21 | 24,43 | 12,60 | 6,67 |
Потребление пара | Гкал/т переработанного сырья (год) | 0,017 | 0,12 | 0,054 | 0,041 |
Потребление топлива (всего) | т.у.т./т переработанного сырья (год) | 0,072 | 0,101 | 0,089 | 0,091 |
Потребление топлива (газового) | т.у.т./т переработанного сырья (год) | 0,029 | 0,054 | 0,036 | 0,034 |
Потребление топлива (жидкого) | т.у.т./т переработанного сырья (год) | 0,00076 | 0,36 | 0,065 | 0,050 |
Потребление электроэнергии | кВт·ч/т переработанного сырья (год) | 11,34 | 35,45 | 22,06 | 18,57 |
Теплофикационная вода | м3/т переработанного сырья (год) | 0,0035 | 0,0045 | 0,0040 | 0,00398 |
Таблица 3.399
Отходы, образующиеся при эксплуатации установок селективной
очистки масляного сырья N-метилпирролидоном
Наименование отхода | Удельное значение, кг/т переработанного сырья (год) |
Минимальное значение | Максимальное значение | Среднее значение | Медиана |
Шлам очистки емкостей и трубопроводов от нефти и нефтепродуктов | 0,012 | 0,51 | 0,13 | 0,095 |
Таблица 3.400
Выбросы загрязняющих веществ от установок селективной
очистки масляного сырья фенолом
Наименование загрязняющего вещества | Удельное значение, кг/т переработанного сырья (год) |
Минимальное значение | Максимальное значение | Среднее значение | Медиана |
Организованные источники выбросов |
Азота диоксид | 0,017 | 1,42 | 0,16 | 0,073 |
Азота оксид | 0,0043 | 0,23 | 0,029 | 0,018 |
Метан | 0,00093 | 0,078 | 0,0092 | 0,0068 |
Серы диоксид | 0,046 | 2,50 | 0,39 | 0,198 |
Углеводороды предельные C1 - C5 (исключая метан) | 0,000010 | 0,10 | 0,031 | 0,0029 |
Углеводороды предельные C6 - C10 | 0,0000013 | 0,18 | 0,024 | 0,020 |
Углерода оксид | 0,0039 | 1,01 | 0,11 | 0,079 |
Неорганизованные источники выбросов |
Метан | 0,015 | 0,071 | 0,045 | 0,046 |
Углеводороды предельные C1 - C5 (исключая метан) | 0,0082 | 1,1 | 0,22 | 0,015 |
Углеводороды предельные C6 - C10 | 0,00082 | 0,46 | 0,071 | 0,0103 |
Таблица 3.401
Материальные ресурсы, потребляемые при эксплуатации
установок селективной очистки масляного сырья фенолом
Наименование материального ресурса | Единица измерения | Удельное значение |
Минимальное значение | Максимальное значение | Среднее значение | Медиана |
Фенол | кг/т переработанного сырья (год) | 0,034 | 0,49 | 0,25 | 0,30 |
Таблица 3.402
Энергетические ресурсы, потребляемые при эксплуатации
установок селективной очистки масляного сырья фенолом
Наименование энергетического ресурса | Ед. изм. | Удельное значение |
Минимальное значение | Максимальное значение | Среднее значение | Медиана |
Оборотная вода | м3/т переработанного сырья (год) | 2,36 | 32,19 | 8,64 | 6,85 |
Потребление пара | Гкал/т переработанного сырья (год) | 0,049 | 0,16 | 0,088 | 0,087 |
Потребление топлива (всего) | т.у.т./т переработанного сырья (год) | 0,056 | 0,15 | 0,094 | 0,091 |
Потребление топлива (газового) | т.у.т./т переработанного сырья (год) | 0,042 | 0,12 | 0,073 | 0,072 |
Потребление топлива (жидкого) | т.у.т./т переработанного сырья (год) | 0,00032 | 0,098 | 0,029 | 0,018 |
Потребление электроэнергии | кВт·ч/т переработанного сырья (год) | 11,36 | 28,87 | 18,74 | 16,97 |
Теплофикационная вода | м3/т переработанного сырья (год) | 0,00049 | 0,19 | 0,10 | 0,11 |
Таблица 3.403
Отходы, образующиеся при эксплуатации установок селективной
очистки масляного сырья фенолом
Наименование отхода | Удельное значение, кг/т переработанного сырья (год) |
Минимальное значение | Максимальное значение | Среднее значение | Медиана |
Шлам очистки трубопроводов и емкостей от нефти и нефтепродуктов | 0,00042 | 1,37 | 0,189 | 0,036 |
3.25 Установки сольвентной депарафинизации
Таблица 3.404
Выбросы загрязняющих веществ от установок низкотемпературной
депарафинизации рафината селективной очистки
кетон-толуольным раствором
Наименование загрязняющего вещества | Удельное значение, кг/т переработанного сырья (год) |
Минимальное значение | Максимальное значение | Среднее значение | Медиана |
Организованные источники выбросов |
Азота диоксид | 0,028 | 3,93 | 0,24 | 0,091 |
Азота оксид | 0,0078 | 0,64 | 0,047 | 0,033 |
Ацетон | 0,26 | 0,48 | 0,39 | 0,42 |
Метан | 0,0031 | 0,11 | 0,016 | 0,0072 |
Метилбензол (толуол) | 0,065 | 0,12 | 0,097 | 0,10 |
Серы диоксид | 0,06 | 7,92 | 1,32 | 0,55 |
Углеводороды предельные C12 - C19 | 0,00209 | 0,11 | 0,0409 | 0,040 |
Углеводороды предельные C1 - C5 (исключая метан) | 0,000010 | 0,0793 | 0,0094 | 0,0032 |
Углеводороды предельные C6 - C10 | 0,000010 | 0,17 | 0,0103 | 0,00039 |
Углерода оксид | 0,01 | 2,70 | 0,20 | 0,05 |
Неорганизованные источники выбросов |
Аммиак | 0,11 | 0,21 | 0,17 | 0,19 |
Ацетон | 0,10 | 0,19 | 0,15 | 0,16 |
Метан | 0,0082 | 0,15 | 0,055 | 0,044 |
Метилбензол (толуол) | 0,12 | 0,23 | 0,18 | 0,199 |
Углеводороды предельные C12 - C19 | 0,00047 | 0,192 | 0,028 | 0,0067 |
Углеводороды предельные C1 - C5 (исключая метан) | 0,00074 | 1,8 | 0,26 | 0,029 |
Углеводороды предельные C6 - C10 | 0,00082 | 0,48 | 0,077 | 0,027 |
Таблица 3.405
Материальные ресурсы, потребляемые при эксплуатации
установок низкотемпературной депарафинизации рафината
селективной очистки кетон-толуольным раствором
Наименование материального ресурса | Ед. изм. | Удельное значение |
Минимальное значение | Максимальное значение | Среднее значение | Медиана |
Метилэтилкетон (МЭК) | т/т переработанного сырья (год) | 0,00082 | 0,0046 | 0,0015 | 0,0012 |
Толуол нефтяной | т/т переработанного сырья (год) | 0,00042 | 0,0045 | 0,0012 | 0,0011 |
Таблица 3.406
Энергетические ресурсы, потребляемые при эксплуатации
установок низкотемпературной депарафинизации рафината
селективной очистки кетон-толуольным раствором
Наименование энергетического ресурса | Ед. изм. | Удельное значение |
Минимальное значение | Максимальное значение | Среднее значение | Медиана |
Оборотная вода | м3/т переработанного сырья (год) | 6,96 | 83,38 | 25,39 | 19,07 |
Потребление пара | Гкал/т переработанного сырья (год) | 0,10 | 1,99 | 0,64 | 0,69 |
Потребление топлива (всего) | т.у.т./т переработанного сырья (год) | 0,047 | 0,066 | 0,052 | 0,049 |
Потребление топлива (газового) | т.у.т./т переработанного сырья (год) | 0,047 | 0,066 | 0,052 | 0,049 |
Потребление электроэнергии | кВт·ч/т переработанного сырья (год) | 109,87 | 523,38 | 172,96 | 162,25 |
Свежая вода | м3/т переработанного сырья (год) | 0,28 | 0,35 | 0,31 | 0,305 |
Теплофикационная вода | м3/т переработанного сырья (год) | 0,0057 | 2,10 | 0,991 | 0,91 |
Таблица 3.407
Отходы, образующиеся при эксплуатации установок
низкотемпературной депарафинизации рафината селективной
очистки кетон-толуольным раствором
Наименование отхода | Удельное значение, кг/т переработанного сырья (год) |
Минимальное значение | Максимальное значение | Среднее значение | Медиана |
Шлам очистки трубопроводов и емкостей от нефти и нефтепродуктов | 0,00027 | 2,25 | 0,48 | 0,15 |
Таблица 3.408
Выбросы загрязняющих веществ от установок низкотемпературной
депарафинизации кетон-толуольным раствором
Наименование загрязняющего вещества | Удельное значение, кг/т переработанного сырья (год) |
Минимальное значение | Максимальное значение | Среднее значение | Медиана |
Организованные источники выбросов |
Азота диоксид | 0,0052 | 0,042 | 0,018 | 0,0099 |
Азота оксид | 0,00085 | 0,0068 | 0,0029 | 0,0016 |
Серы диоксид | 0,0056 | 0,11 | 0,0400 | 0,015 |
Углеводороды предельные C12 - C19 | 0,022 | 0,073 | 0,046 | 0,048 |
Углеводороды предельные C6 - C10 | 0,00026 | 0,041 | 0,013 | 0,0021 |
Углерода оксид | 0,0048 | 0,12 | 0,0504 | 0,032 |
Неорганизованные источники выбросов |
Углеводороды предельные C12 - C19 | 0,079 | 0,10 | 0,090 | 0,092 |
Углеводороды предельные C6 - C10 | 0,0012 | 0,11 | 0,042 | 0,0049 |
Таблица 3.409
Материальные ресурсы, потребляемые при эксплуатации
установок низкотемпературной депарафинизации
кетон-толуольным раствором
Наименование материального ресурса | Ед. изм. | Удельное значение |
Минимальное значение | Максимальное значение | Среднее значение | Медиана |
Аммиак | кг/т переработанного сырья (год) | 0,050 | 0,055 | 0,053 | 0,054 |
Метилэтилкетон (МЭК) | кг/т переработанного сырья (год) | 0,56 | 0,77 | 0,64 | 0,60 |
Толуол нефтяной | кг/т переработанного сырья (год) | 0,54 | 0,60 | 0,56 | 0,56 |
Таблица 3.410
Энергетические ресурсы, потребляемые при установок
низкотемпературной депарафинизации кетон-толуольным
раствором
Наименование энергетического ресурса | Ед. изм. | Удельное значение |
Минимальное значение | Максимальное значение | Среднее значение | Медиана |
Потребление пара | Гкал/т переработанного сырья (год) | 0,52 | 0,57 | 0,54 | 0,54 |
Потребление электроэнергии | кВт·ч/т переработанного сырья (год) | 102,06 | 113,84 | 107,43 | 106,96 |
Таблица 3.411
Отходы, образующиеся при эксплуатации установок
низкотемпературной депарафинизации кетон-толуольным
раствором
Наименование отхода | Удельное значение, кг/т переработанного сырья (год) |
Минимальное значение | Максимальное значение | Среднее значение | Медиана |
Шлам очистки емкостей и трубопроводов от нефти и нефтепродуктов | 0,00018 | 0,039 | 0,014 | 0,010 |
Таблица 3.412
Выбросы загрязняющих веществ от установок обезмасливания
гача кетон-толуольным раствором для получения парафина
Наименование загрязняющего вещества | Удельное значение, кг/т переработанного сырья (год) |
Минимальное значение | Максимальное значение | Среднее значение | Медиана |
Организованные источники выбросов |
Азота диоксид | 0,89 | 1,07 | 0,98 | 0,98 |
Азота оксид | 0,17 | 0,21 | 0,19 | 0,19 |
Ацетон | 0,49 | 0,82 | 0,65 | 0,62 |
Метилбензол (толуол) | 0,12 | 0,21 | 0,16 | 0,15 |
Серы диоксид | 0,51 | 0,61 | 0,56 | 0,56 |
Углеводороды предельные C1 - C5 (исключая метан) | 0,072 | 0,100 | 0,089 | 0,089 |
Углеводороды предельные C6 - C10 | 0,077 | 0,11 | 0,090 | 0,088 |
Углерода оксид | 0,18 | 0,21 | 0,20 | 0,20 |
Неорганизованные источники выбросов |
Аммиак | 0,11 | 0,21 | 0,17 | 0,19 |
Ацетон | 0,10 | 0,19 | 0,15 | 0,16 |
Метилбензол (толуол) | 0,12 | 0,23 | 0,18 | 0,20 |
Минеральное масло | 0,10 | 0,19 | 0,15 | 0,17 |
Углеводороды предельные C12 - C19 | 0,10 | 0,19 | 0,15 | 0,17 |
Углеводороды предельные C1 - C5 (исключая метан) | 0,20 | 0,28 | 0,25 | 0,25 |
Углеводороды предельные C6 - C10 | 0,22 | 0,31 | 0,25 | 0,25 |
Таблица 3.413
Материальные ресурсы, потребляемые при эксплуатации
установок обезмасливания гача кетон-толуольным раствором
для получения парафина
Наименование материального ресурса | Ед. изм. | Удельное значение |
Минимальное значение | Максимальное значение | Среднее значение | Медиана |
Метилэтилкетон (МЭК) | т/т переработанного сырья (год) | 0,0028 | 0,031 | 0,017 | 0,022 |
Толуол | | 0,0015 | 0,026 | 0,014 | 0,017 |
Таблица 3.414
Энергетические ресурсы, потребляемые при эксплуатации
установок обезмасливания гача кетон-толуольным раствором
для получения парафина
Наименование энергетического ресурса | Ед. изм. | Удельное значение |
Минимальное значение | Максимальное значение | Среднее значение | Медиана |
Оборотная вода | м3/т переработанного сырья (год) | 451,98 | 666,88 | 586,06 | 639,33 |
Потребление пара | Гкал/т переработанного сырья (год) | 1,48 | 12,63 | 4,85 | 1,92 |
Потребление топлива (всего) | т.у.т./т переработанного сырья (год) | 0,19 | 0,28 | 0,22 | 0,22 |
Потребление топлива (газового) | т.у.т./т переработанного сырья (год) | 0,194 | 0,28 | 0,22 | 0,22 |
Потребление электроэнергии | кВт·ч/т переработанного сырья (год) | 444,15 | 2435,01 | 1062,15 | 490,67 |
Теплофикационная вода | м3/т переработанного сырья (год) | 0,085 | 0,15 | 0,11 | 0,11 |
Таблица 3.415
Отходы, образующиеся при эксплуатации установок
обезмасливания гача кетон-толуольным раствором
для получения парафина
Наименование отхода | Удельное значение, кг/т переработанного сырья (год) |
Минимальное значение | Максимальное значение | Среднее значение | Медиана |
Шлам очистки емкостей и трубопроводов от нефти и нефтепродуктов | 0,28 | 3,10 | 1,051 | 0,33 |
3.26 Установки адсорбционной очистки базовых масел
Таблица 3.416
Выбросы загрязняющих веществ от установок контактной
доочистки базовых масел
Наименование загрязняющего вещества | Удельное значение, кг/т переработанного сырья (год) |
Минимальное значение | Максимальное значение | Среднее значение | Медиана |
Организованные источники выбросов |
Аммиак | 0,059 | 0,16 | 0,10 | 0,099 |
Метилбензол (толуол) | 0,33 | 1,12 | 0,59 | 0,47 |
Метилэтилкетон | 0,26 | 0,57 | 0,35 | 0,30 |
Углеводороды предельные C12 - C19 | 0,070 | 0,21 | 0,11 | 0,092 |
Неорганизованные источники выбросов |
Углеводороды предельные C12 - C19 | 0,00391 | 0,051 | 0,015 | 0,0064 |
Углеводороды предельные C1 - C5 (исключая метан) | 0,0081 | 0,071 | 0,021 | 0,0089 |
Углеводороды предельные C6 - C10 | 0,025 | 0,23 | 0,067 | 0,027 |
Таблица 3.417
Энергетические ресурсы, потребляемые при эксплуатации
установок контактной доочистки базовых масел
Наименование энергетического ресурса | Ед. изм. | Удельное значение |
Минимальное значение | Максимальное значение | Среднее значение | Медиана |
Потребление пара | Гкал/т переработанного сырья (год) | 0,0026 | 0,0031 | 0,0028 | 0,0026 |
Потребление электроэнергии | кВт·ч/т переработанного сырья (год) | 3,91 | 6,16 | 5,08 | 5,10 |
3.27 Производство базовых и товарных масел, пластичных
смазок и присадок
Таблица 3.418
Выбросы загрязняющих веществ от установок компаундирования
компонентов с присадками при смешении масел
Наименование загрязняющего вещества | Удельное значение, кг/т продукции (год) |
Минимальное значение | Максимальное значение | Среднее значение | Медиана |
Организованные источники выбросов |
Углеводороды предельные C12 - C19 | 0,00036 | 0,042 | 0,016 | 0,014 |
Неорганизованные источники выбросов |
Углеводороды предельные C12 - C19 | 0,0029 | 0,010 | 0,0079 | 0,0092 |
Таблица 3.419
Материальные ресурсы, потребляемые при эксплуатации
установок компаундирования компонентов с присадками
при смешении масел
Наименование материального ресурса | Ед. изм. | Удельное значение |
Минимальное значение | Максимальное значение | Среднее значение | Медиана |
Базовые масла | т/т продукции (год) | 0,25 | 0,87 | 0,53 | 0,54 |
Присадки | т/т продукции (год) | 0,06 | 0,13 | 0,91 | 0,91 |
Таблица 3.420
Энергетические ресурсы, потребляемые при эксплуатации
установок компаундирования компонентов с присадками
при смешении масел
Наименование энергетического ресурса | Ед. изм. | Удельное значение |
Минимальное значение | Максимальное значение | Среднее значение | Медиана |
Охлаждающая вода | м3/т продукции (год) | 0,0044 | 0,0048 | 0,0045 | 0,0044 |
Потребление пара | Гкал/т продукции (год) | 0,037 | 0,63 | 0,24 | 0,19 |
Потребление электроэнергии | кВт·ч/т продукции (год) | 10,01 | 24 | 16 | 16 |
Свежая вода | м3/т продукции (год) | 0,024 | 0,062 | 0,035 | 0,035 |
Теплофикационная вода | м3/т продукции (год) | 0,00056 | 3,11 | 1,09 | 0,82 |
Таблица 3.421
Отходы, образующиеся при эксплуатации установок
компаундирования компонентов с присадками при смешении масел
Наименование отхода | Удельное значение, кг/т продукции (год) |
Минимальное значение | Максимальное значение | Среднее значение | Медиана |
Шлам очистки емкостей и трубопроводов от нефти и нефтепродуктов | 0,0091 | 0,49 | 0,17 | 0,057 |
Таблица 3.422
Выбросы загрязняющих веществ от установок производства масел
и парафинов КМ-2
Наименование загрязняющего вещества | Удельное значение, кг/т переработанного сырья (год) |
Минимальное значение | Максимальное значение | Среднее значение | Медиана |
Организованные источники выбросов |
Углеводороды предельные C1 - C5 (исключая метан) | 0,0004696 | 0,0008273 | 0,0007112 | 0,0007340 |
Неорганизованные источники выбросов |
Углеводороды предельные C1 - C5 (исключая метан) | 0,7352935 | 1,1007351 | 0,8963697 | 0,8894786 |
Таблица 3.423
Материальные ресурсы, потребляемые при эксплуатации
установок производства масел и парафинов КМ-2
Наименование материального ресурса | Ед. изм. | Удельное значение |
Минимальное значение | Максимальное значение | Среднее значение | Медиана |
N-метилпирролидон | кг/т переработанного сырья (год) | 613,07 | 975,05 | 749,11 | 659,48 |
Диметилдисульфид | кг/т переработанного сырья (год) | 7,19 | 17,59 | 10,81 | 7,66 |
Катализатор гидроочистки масел и парафинов | кг/т переработанного сырья (год) | 42,60 | 126,47 | 74,32 | 53,88 |
Метилэтилкетон | кг/т переработанного сырья (год) | 336,61 | 809,15 | 498,47 | 467,55 |
Моноэтаноламин | кг/т переработанного сырья (год) | 11,07 | 65,22 | 40,67 | 43,86 |
Гидроксид натрия | кг/т переработанного сырья (год) | 6,25 | 8,88 | 6,88 | 6,56 |
Пропан | кг/т переработанного сырья (год) | 4576,32 | 6714,60 | 5280,30 | 5049,00 |
Толуол | кг/т переработанного сырья (год) | 202,08 | 800,77 | 510,25 | 512,33 |
Таблица 3.424
Энергетические ресурсы, потребляемые при эксплуатации
установок производства масел и парафинов КМ-2
Наименование энергетического ресурса | Ед. изм. | Удельное значение |
Минимальное значение | Максимальное значение | Среднее значение | Медиана |
Оборотная вода | м3/т переработанного сырья (год) | 63,83 | 72,10 | 67,32 | 67,60 |
Потребление пара | Гкал/т переработанного сырья (год) | 598,97 | 715,47 | 669,82 | 683,75 |
Потребление топлива (всего) | т.у.т./т переработанного сырья (год) | 402,01 | 435,02 | 418,87 | 417,21 |
Потребление топлива (газового) | т.у.т./т переработанного сырья (год) | 215,19 | 371,85 | 289,85 | 278,81 |
Потребление топлива (жидкого) | т.у.т./т переработанного сырья (год) | 45,69 | 201,70 | 129,02 | 142,09 |
Потребление электроэнергии | кВт·ч/т переработанного сырья (год) | 531,20 | 615,00 | 559,18 | 552,55 |
Свежая вода | м3/т переработанного сырья (год) | 168,93 | 249,75 | 227,79 | 238,09 |
Таблица 3.425
Отходы, образующиеся при эксплуатации установок производства
масел и парафинов КМ-2
Наименование отхода | Удельное значение, кг/т переработанного сырья (год) |
Минимальное значение | Максимальное значение | Среднее значение | Медиана |
Катализатор на основе оксида алюминия, содержащий алюмо-кобальт(никель)-молибденовую систему, отработанный | 32,09 | 39,58 | 35,25 | 34,36 |
Таблица 3.426
Выбросы загрязняющих веществ от установок производства
литиевых смазок
Наименование загрязняющего вещества | Удельное значение, кг/т продукции (год) |
Минимальное значение | Максимальное значение | Среднее значение | Медиана |
Организованные источники выбросов |
Углерод (Сажа) | 0,086 | 0,19 | 0,12 | 0,11 |
Углеводороды предельные C1 - C5 (исключая метан) | 0,00087 | 0,0019 | 0,0012 | 0,0012 |
Таблица 3.427
Энергетические ресурсы, потребляемые при эксплуатации
установок производства литиевых смазок
Наименование энергетического ресурса | Ед. изм. | Удельное значение |
Минимальное значение | Максимальное значение | Среднее значение | Медиана |
Оборотная вода | м3/т переработанного сырья (год) | 13,78 | 17,24 | 14,93 | 14,68 |
Потребление пара | Гкал/т продукции (год) | 0,61 | 0,75 | 0,68 | 0,68 |
Потребление электроэнергии | кВт·ч/т продукции (год) | 257,09 | 525,58 | 440,03 | 463,46 |
Теплофикационная вода | м3/т продукции (год) | 0,29 | 0,34 | 0,32 | 0,32 |
Таблица 3.428
Отходы, образующиеся при эксплуатации установок производства
литиевых смазок
Наименование отхода | Удельное значение, кг/т продукции (год) |
Минимальное значение | Максимальное значение | Среднее значение | Медиана |
Шлам очистки емкостей и трубопроводов от нефти и нефтепродуктов | 7,22 | 19,22 | 14,56 | 15,56 |
Таблица 3.429
Выбросы загрязняющих веществ от установок фасовки пластичных
смазок
Наименование загрязняющего вещества | Удельное значение, кг/т продукции (год) |
Минимальное значение | Максимальное значение | Среднее значение | Медиана |
Организованные источники выбросов |
Азота диоксид | 1,41 | 1,70 | 1,57 | 1,59 |
Углеводороды предельные C6 - C10 | 0,0093 | 0,011 | 0,010 | 0,010 |
Таблица 3.430
Материальные ресурсы, потребляемые при эксплуатации
установок фасовки пластичных смазок
Наименование материального ресурса | Ед. изм. | Удельное значение |
Минимальное значение | Максимальное значение | Среднее значение | Медиана |
Товарные смазки | т/т продукции (год) | 1,00 | 1,00 | 1,00 | 1,00 |
Таблица 3.431
Энергетические ресурсы, потребляемые при эксплуатации
установок фасовки пластичных смазок
Наименование энергетического ресурса | Ед. изм. | Удельное значение |
Минимальное значение | Максимальное значение | Среднее значение | Медиана |
Потребление электроэнергии | кВт·ч/т продукции (год) | 80,22 | 138,18 | 102,56 | 99,21 |
Таблица 3.432
Отходы, образующиеся при эксплуатации установок фасовки
пластичных смазок
Наименование отхода | Удельное значение, кг/т продукции (год) |
Минимальное значение | Максимальное значение | Среднее значение | Медиана |
Шлам очистки емкостей и трубопроводов от нефти и нефтепродуктов | 7,48 | 19,31 | 14,60 | 15,24 |
Таблица 3.433
Выбросы загрязняющих веществ от установок товарных смазочных
масел и пластичных смазок
Наименование загрязняющего вещества | Удельное значение, кг/т переработанного сырья (год) | Доля, % |
Минимальное значение | Максимальное значение | Среднее значение | Медиана |
Углеводороды предельные C12 - C19 | 0,09 | 0,12 | 0,10 | 0,09 | 100,0 |
Таблица 3.434
Выбросы загрязняющих веществ от установок изготовления
канистр для смазочных материалов
Наименование загрязняющего вещества | Удельное значение, кг/т продукции (год) |
Минимальное значение | Максимальное значение | Среднее значение | Медиана |
Организованные источники выбросов |
Азота диоксид | 2,30 | 2,30 | 2,30 | 2,30 |
Азота оксид | 0,47 | 3,62 | 1,00 | 0,47 |
Углеводороды предельные C12 - C19 | 0,40 | 0,40 | 0,40 | 0,40 |
Неорганизованные источники выбросов |
Углеводороды предельные C12 - C19 | 0,09 | 0,11 | 0,10 | 0,092 |
Таблица 3.435
Выбросы загрязняющих веществ от установок многоступенчатого
сульфирования исходного масла серным ангидридом
Наименование загрязняющего вещества | Удельное значение, кг/т переработанного сырья (год) |
Минимальное значение | Максимальное значение | Среднее значение | Медиана |
Организованные источники выбросов |
Углеводороды предельные C1 - C5 (исключая метан) | 0,00087 | 0,0019 | 0,0012 | 0,0012 |
Углерод (Сажа) | 0,086 | 0,19 | 0,12 | 0,11 |
Таблица 3.436
Материальные ресурсы, потребляемые при эксплуатации
установок многоступенчатого сульфирования исходного масла
серным ангидридом
Наименование материального ресурса | Ед. изм. | Удельное значение |
Минимальное значение | Максимальное значение | Среднее значение | Медиана |
Алкилбензолсульфокислота | т/т переработанного сырья (год) | 0,0079 | 0,021 | 0,015 | 0,015 |
Гидроксид кальция | т/т переработанного сырья (год) | 0,29 | 0,36 | 0,31 | 0,31 |
Компонент масла | т/т переработанного сырья (год) | 0,019 | 2,16 | 1,29 | 1,96 |
Присадка | т/т переработанного сырья (год) | 0,00027 | 0,00081 | 0,00054 | 0,00054 |
Углекислый газ | т/т переработанного сырья (год) | 0,010 | 0,082 | 0,065 | 0,075 |
Таблица 3.437
Энергетические ресурсы, потребляемые при эксплуатации
установок многоступенчатого сульфирования исходного масла
серным ангидридом
Наименование энергетического ресурса | Ед. изм. | Удельное значение |
Минимальное значение | Максимальное значение | Среднее значение | Медиана |
Оборотная вода | м3/т переработанного сырья (год) | 243,80 | 387,89 | 352,77 | 376,92 |
Потребление пара | Гкал/т переработанного сырья (год) | 2,19 | 4,61 | 3,48 | 3,51 |
Потребление электроэнергии | кВт·ч/т переработанного сырья (год) | 731,17 | 1129,36 | 1036,28 | 1087,87 |
Теплофикационная вода | м3/т переработанного сырья (год) | 4,27 | 12,89 | 6,44 | 5,47 |
Оборотная вода | м3/т переработанного сырья (год) | 243,80 | 387,89 | 352,77 | 376,92 |
Таблица 3.438
Отходы, образующиеся при эксплуатации установок
многоступенчатого сульфирования исходного масла серным
ангидридом
Наименование отхода | Удельное значение, кг/т переработанного сырья (год) |
Минимальное значение | Максимальное значение | Среднее значение | Медиана |
Шлам очистки емкостей и трубопроводов от нефти и нефтепродуктов | 30,38 | 121,83 | 63,16 | 55,27 |
3.28 Энерго- и теплоснабжение НПЗ
Таблица 3.439
Выбросы загрязняющих веществ для объектов теплоснабжения
(котельная) нефтеперерабатывающего завода
Наименование загрязняющего вещества | Удельное значение, кг/т топлива (год) |
Минимальное значение | Максимальное значение | Среднее значение | Медиана |
Организованные источники выбросов |
Азота диоксид | 0,047 | 0,66 | 0,34 | 0,35 |
Азота оксид | 0,0077 | 0,11 | 0,055 | 0,058 |
Серы диоксид | 0,0014 | 0,53 | 0,15 | 0,020 |
Углеводороды предельные C1 - C5 (исключая метан) | 0,00040 | 0,037 | 0,013 | 0,00093 |
Углеводороды предельные C6 - C10 | 0,0036 | 0,0046 | 0,0041 | 0,0040 |
Углерода оксид | 0,0022 | 0,068 | 0,028 | 0,028 |
Неорганизованные источники выбросов |
Метан | 0,0040 | 0,25 | 0,084 | 0,048 |
Углеводороды предельные C1 - C5 (исключая метан) | 0,00000029 | 0,016 | 0,0102 | 0,012 |
Углеводороды предельные C6 - C10 | 0,000000095 | 0,0039 | 0,0017 | 0,0012 |
Таблица 3.440
Материальные ресурсы, потребляемые при эксплуатации объектов
теплоснабжения (котельная) нефтеперерабатывающего завода
Наименование материального ресурса | Ед. изм. | Удельное значение |
Минимальное значение | Максимальное значение | Среднее значение | Медиана |
Аммиак | кг/т топлива (год) | 0,0046 | 0,00704 | 0,0058 | 0,0057 |
Анионит | кг/т топлива (год) | 0,000063 | 0,00077 | 0,00035 | 0,00029 |
Антискалант | кг/т топлива (год) | 0,0029 | 0,0034 | 0,0032 | 0,0032 |
Гипохлорит натрия | кг/т топлива (год) | 0,013 | 0,025 | 0,018 | 0,018 |
Диск красн | шт | 0,0000046 | 0,0000046 | 0,0000046 | 0,0000046 |
Ингибитор | т/т топлива (год) | 0,000000046 | 0,00010 | 0,0000048 | 0,00000033 |
Кислота серная | т/т топлива (год) | 0,000000071 | 0,00000020 | 0,00000013 | 0,00000014 |
Коагулянт | т/т топлива (год) | 0,00000069 | 0,000030 | 0,000020 | 0,000020 |
Концентрат минеральный галит (натрий хлористый) | т/т топлива (год) | 0,000059 | 0,00011 | 0,000084 | 0,000075 |
Гидроксид натрия | кг/т топлива (год) | 0,000085 | 0,017 | 0,0081 | 0,0083 |
Таблица 3.441
Энергетические ресурсы, потребляемые при эксплуатации
объектов теплоснабжения (котельная)
нефтеперерабатывающего завода
Наименование энергетического ресурса | Ед. изм. | Удельное значение |
Минимальное значение | Максимальное значение | Среднее значение | Медиана |
Потребление пара | Гкал/т топлива (год) | 0,0096 | 0,11 | 0,049 | 0,048 |
Потребление топлива (всего) | т.у.т./т топлива (год) | 0,030 | 0,15 | 0,11 | 0,11 |
Потребление топлива (газового) | т.у.т./т топлива (год) | 0,030 | 0,21 | 0,13 | 0,11 |
Потребление топлива (жидкого) | т.у.т./т топлива (год) | 0,00032 | 0,00054 | 0,00043 | 0,00039 |
Потребление электроэнергии | кВт·ч/т топлива (год) | 3,39 | 36,32 | 12,95 | 12,86 |
Свежая вода | м3/т топлива (год) | 0,71 | 3,75 | 1,58 | 1,57 |
Таблица 3.442
Отходы, образующиеся при эксплуатации объектов
теплоснабжения (котельная) нефтеперерабатывающего завода
Наименование отхода | Удельное значение, кг/т топлива (год) |
Минимальное значение | Максимальное значение | Среднее значение | Медиана |
Отходы минеральных масел индустриальных | 0,0000006 | 0,000012 | 0,0000038 | 0,0000031 |
Таблица 3.443
Выбросы загрязняющих веществ для систем топливоснабжения
нефтеперерабатывающего завода
Наименование загрязняющего вещества | Удельное значение, кг/т топлива (год) |
Минимальное значение | Максимальное значение | Среднее значение | Медиана |
Организованные источники выбросов |
Метан | 0,000024 | 0,000031 | 0,000027 | 0,000027 |
Метилмеркаптан, этилмеркаптан | 0,000017 | 0,000021 | 0,000019 | 0,000019 |
Углеводороды предельные C1 - C5 (исключая метан) | 0,0088 | 0,011 | 0,0099 | 0,0099 |
Неорганизованные источники выбросов |
Метилмеркаптан, этилмеркаптан | 0,0000011 | 0,0000014 | 0,0000012 | 0,0000012 |
Углеводороды предельные C1 - C5 (исключая метан) | 0,011 | 0,014 | 0,012 | 0,012 |
Таблица 3.444
Отходы, образующиеся при эксплуатации систем
топливоснабжения нефтеперерабатывающего завода
Наименование отхода | Удельное значение, кг/т топлива (год) |
Минимальное значение | Максимальное значение | Среднее значение | Медиана |
Осадок механической очистки нефтесодержащих сточных вод, содержащий нефтепродукты в количестве 15% и более | 1,00 | 10,45 | 4,72 | 3,28 |
Таблица 3.445
Выбросы загрязняющих веществ от установок охлаждающих
устройств (градирни, башни)
Наименование загрязняющего вещества | Удельное значение, кг/т переработанного сырья (год) |
Минимальное значение | Максимальное значение | Среднее значение | Медиана |
Организованные источники выбросов |
Азота диоксид | 0,000000031 | 0,36 | 0,075 | 0,024 |
Азота оксид | 0,0000000081 | 0,058 | 0,012 | 0,0038 |
Серы диоксид | 0,0014 | 0,030 | 0,0091 | 0,0054 |
Углеводороды предельные C12 - C19 | 0,00013 | 0,00017 | 0,00015 | 0,00015 |
Углеводороды предельные C1 - C5 (исключая метан) | 0,00010 | 0,20 | 0,0021 | 0,0021 |
Углеводороды предельные C6 - C10 | 0,00016 | 0,038 | 0,019 | 0,017 |
Углерода оксид | 0,0079 | 0,068 | 0,032 | 0,028 |
Неорганизованные источники выбросов |
Углеводороды предельные C1 - C5 (исключая метан) | 0,000096 | 0,0018 | 0,00046 | 0,00021 |
Углеводороды предельные C6 - C10 | 0,000058 | 0,015 | 0,0026 | 0,00084 |
Таблица 3.446
Материальные ресурсы, потребляемые при эксплуатации
установок охлаждающих устройств (градирни, башни)
Наименование материального ресурса | Ед. изм. | Удельное значение |
Минимальное значение | Максимальное значение | Среднее значение | Медиана |
Биоцид | т/т переработанного сырья (год) | 0,0000000019 | 0,000000191 | 0,000000030 | 0,000000018 |
Дисперсант | т/т переработанного сырья (год) | 0,000000015 | 0,000000297 | 0,000000088 | 0,000000053 |
Ингибитор | т/т переработанного сырья (год) | 0,000000011 | 0,00000097 | 0,00000015 | 0,000000089 |
Моющее средство | кг/т переработанного сырья (год) | 0,00093 | 0,00093 | 0,00093 | 0,00093 |
Реагент | кг/т переработанного сырья (год) | 0,000022 | 0,0015 | 0,00056 | 0,00028 |
Смола ионообменная (катионовая) | кг/т переработанного сырья (год) | 0,00023 | 0,00048 | 0,00036 | 0,00036 |
Сульфаминовая кислота | кг/т переработанного сырья (год) | 0,000691 | 0,0014 | 0,00093 | 0,000703 |
Поваренная соль | кг/т переработанного сырья (год) | 0,011 | 0,021 | 0,018 | 0,019 |
Угольный сорбент | кг/т переработанного сырья (год) | 0,00055 | 0,0013 | 0,00096 | 0,0011 |
Таблица 3.447
Энергетические ресурсы, потребляемые при эксплуатации
установок охлаждающих устройств (градирни, башни)
Наименование энергетического ресурса | Ед. изм. | Удельное значение |
Минимальное значение | Максимальное значение | Среднее значение | Медиана |
Потребление электроэнергии | кВт·ч/т переработанного сырья (год) | 0,11 | 3,03 | 0,52 | 0,39 |
Свежая вода | м3/т переработанного сырья (год) | 0,011 | 0,033 | 0,022 | 0,022 |
Теплофикационная вода | м3/т переработанного сырья (год) | 0,00017 | 0,00022 | 0,00020 | 0,00020 |
Таблица 3.448
Отходы, образующиеся при эксплуатации установок охлаждающих
устройств (градирни, башни)
Наименование отхода | Удельное значение, кг/т переработанного сырья (год) |
Минимальное значение | Максимальное значение | Среднее значение | Медиана |
Отходы минеральных масел индустриальных | 0,00000060 | 0,000012 | 0,0000038 | 0,0000031 |
Таблица 3.449
Выбросы загрязняющих веществ от установок систем очистки
охлаждающей воды и дозирования реагентов оборотной системы
Наименование загрязняющего вещества | Удельное значение, кг/т переработанного сырья (год) |
Минимальное значение | Максимальное значение | Среднее значение | Медиана |
Организованные источники выбросов |
Метан | 0,0016 | 0,0062 | 0,0037 | 0,0035 |
Метилбензол (толуол) | 0,000089 | 0,013 | 0,0093 | 0,012 |
Углеводороды предельные C1 - C5 (исключая метан) | 0,0044 | 0,025 | 0,011 | 0,011 |
Углеводороды предельные C6 - C10 | 0,0023 | 0,0057 | 0,0040 | 0,0040 |
Неорганизованные источники выбросов |
Углеводороды предельные C1 - C5 (исключая метан) | 0,00019 | 0,0037 | 0,0018 | 0,0022 |
Таблица 3.450
Материальные ресурсы, потребляемые при эксплуатации
установок систем очистки охлаждающей воды и дозирования
реагентов оборотной системы
Наименование материального ресурса | Ед. изм. | Удельное значение |
Минимальное значение | Максимальное значение | Среднее значение | Медиана |
Аммиак | т/т переработанного сырья (год) | 0,000011 | 0,000016 | 0,000013 | 0,000013 |
Анионит | кг/т переработанного сырья (год) | 0,0066 | 0,012 | 0,0089 | 0,0085 |
Бактерицид | кг/т переработанного сырья (год) | 0,000051 | 0,0089 | 0,0042 | 0,0040 |
Биодисперсант | кг/т переработанного сырья (год) | 0,000044 | 0,0019 | 0,00079 | 0,00022 |
Биоцид | кг/т переработанного сырья (год) | 0,00030 | 0,027 | 0,0078 | 0,0064 |
Гидроантрацит | кг/т переработанного сырья (год) | 0,0062 | 0,040 | 0,023 | 0,023 |
Гипохлорит натрия | кг/т переработанного сырья (год) | 0,0085 | 0,34 | 0,18 | 0,17 |
Дезинфектант | кг/т переработанного сырья (год) | 0,00072 | 0,00072 | 0,00072 | 0,00072 |
Диспергатор | кг/т переработанного сырья (год) | 0,00017 | 0,00017 | 0,00017 | 0,00017 |
Дисперсант | т/т переработанного сырья (год) | 0,00000034 | 0,000025 | 0,000012 | 0,000017 |
Ингибитор | кг/т переработанного сырья (год) | 0,000036 | 0,064 | 0,012 | 0,0043 |
Кислота серная | кг/т переработанного сырья (год) | 0,0039 | 0,0039 | 0,0039 | 0,0039 |
Коагулянт | кг/т переработанного сырья (год) | 0,13 | 0,30 | 0,22 | 0,22 |
Лаурилсульфат натрия | кг/т переработанного сырья (год) | 0,00028 | 0,00045 | 0,00035 | 0,00033 |
Материал фильтр | кг/т переработанного сырья (год) | 0,010 | 0,078 | 0,028 | 0,013 |
Гидроксид натрия | кг/т переработанного сырья (год) | 0,25 | 0,74 | 0,43 | 0,36 |
Натрий метабисульфит | кг/т переработанного сырья (год) | 0,0096 | 0,016 | 0,012 | 0,012 |
Таблица 3.451
Энергетические ресурсы, потребляемые при эксплуатации
установок систем очистки охлаждающей воды и дозирования
реагентов оборотной системы
Наименование энергетического ресурса | Ед. изм. | Удельное значение |
Минимальное значение | Максимальное значение | Среднее значение | Медиана |
Потребление пара | Гкал/т переработанного сырья (год) | 0,00016 | 0,013 | 0,0061 | 0,0057 |
Потребление электроэнергии | кВт·ч/т переработанного сырья (год) | 9,44 | 103,24 | 33,16 | 27,06 |
Свежая вода | м3/т переработанного сырья (год) | 0,018 | 1,22 | 0,74 | 1,00 |
Теплофикационная вода | м3/т переработанного сырья (год) | 0,17 | 0,37 | 0,23 | 0,21 |
Таблица 3.452
Отходы, образующиеся при эксплуатации установок систем
очистки охлаждающей воды и дозирования реагентов
оборотной системы
Наименование отхода | Удельное значение, кг/т переработанного сырья (год) |
Минимальное значение | Максимальное значение | Среднее значение | Медиана |
Осадок механической очистки нефтесодержащих сточных вод, содержащий нефтепродукты в количестве 15% и более | 1,00 | 10,45 | 4,72 | 3,28 |
Таблица 3.453
Выбросы загрязняющих веществ от факельных установок
Технологический показатель | Единица измерения | Удельное значение, г/м3 сжигаемого газа (год) |
Организованные источники выбросов |
Азота диоксид | г/м3 сжигаемого газа (год) | 20,00 |
Азота оксид | 14,74 |
Амилены (смесь изомеров) | 9,47 |
Метан | 33,68 |
Сероводород | 17,89 |
Серы диоксид | 15,79 |
Углеводороды предельные C1 - C5 (исключая метан) | 37,89 |
Углеводороды предельные C6 - C10 | 22,11 |
Углерод (Сажа) | 14,74 |
Углерода оксид | 20,00 |
Таблица 3.454
Выбросы загрязняющих веществ от установок сжатия факельных
газов с возвратом в топливную сеть, включая охлаждение
и сепарацию углеводородов с направлением на переработку
Наименование загрязняющего вещества | Удельное значение, кг/т переработанного сырья (год) |
Минимальное значение | Максимальное значение | Среднее значение | Медиана |
Организованные источники выбросов |
Азота диоксид | 0,079 | 0,51 | 0,15 | 0,080 |
Азота оксид | 0,0012 | 0,30 | 0,065 | 0,024 |
Серы диоксид | 0,92 | 5,90 | 1,76 | 0,94 |
Углеводороды предельные C1 - C5 (исключая метан) | 0,0064 | 0,13 | 0,033 | 0,014 |
Углеводороды предельные C6 - C10 | 0,0028 | 0,018 | 0,0053 | 0,0028 |
Углерода оксид | 0,91 | 5,85 | 1,75 | 0,93 |
Таблица 3.455
Энергетические ресурсы, потребляемые при эксплуатации
установок сжатия факельных газов с возвратом в топливную
сеть, включая охлаждение и сепарацию углеводородов
с направлением на переработку
Наименование энергетического ресурса | Ед. изм. | Удельное значение |
Минимальное значение | Максимальное значение | Среднее значение | Медиана |
Потребление электроэнергии | кВт·ч/т переработанного сырья (год) | 205,00 | 271,20 | 224,31 | 209,28 |
Таблица 3.456
Выбросы загрязняющих веществ от установок утилизации отходов
термическим методом, в том числе сжиганием промышленных
отходов (термическая нейтрализация отходов аминового шлама,
отработанного активированного угля и др.)
Наименование загрязняющего вещества | Удельное значение, кг/т переработанного сырья (год) |
Минимальное значение | Максимальное значение | Среднее значение | Медиана |
Организованные источники выбросов |
Азота диоксид | 0,000079 | 4,81 | 1,70 | 1,61 |
Азота оксид | 0,00015 | 2,13 | 0,28 | 0,26 |
Метан | 0,027 | 0,76 | 0,47 | 0,59 |
Серы диоксид | 106,89 | 128,05 | 118,41 | 119,38 |
Углеводороды предельные C1 - C5 (исключая метан) | 0,06 | 0,79 | 0,34 | 0,27 |
Углеводороды предельные C6 - C10 | 0,10 | 0,57 | 0,30 | 0,22 |
Углерода оксид | 0,000089 | 33,40 | 15,62 | 14,87 |
Неорганизованные источники выбросов |
Метан | 0,012 | 0,38 | 0,21 | 0,22 |
Углеводороды предельные C1 - C5 (исключая метан) | 0,0068 | 0,26 | 0,17 | 0,198 |
Углеводороды предельные C6 - C10 | 0,013 | 0,21 | 0,13 | 0,14 |
Таблица 3.457
Материальные ресурсы, потребляемые при эксплуатации
установок утилизации отходов термическим методом, в том
числе сжиганием промышленных отходов (термическая
нейтрализация отходов аминового шлама, отработанного
активированного угля и др.)
Наименование материального ресурса | Ед. изм. | Удельное значение |
Минимальное значение | Максимальное значение | Среднее значение | Медиана |
Азот | т/т переработанного сырья (год) | 0,000020 | 0,0016 | 0,00029 | 0,000021 |
Поглотитель кислорода | т/т переработанного сырья (год) | 0,00000042 | 0,0000016 | 0,0000012 | 0,0000012 |
Силиконовое масло | т/т переработанного сырья (год) | 0,0000015 | 0,0000032 | 0,0000027 | 0,0000030 |
Тринатрийфосфат | т/т переработанного сырья (год) | 0,0000013 | 0,000042 | 0,000017 | 0,000015 |
Таблица 3.458
Энергетические ресурсы, потребляемые при эксплуатации
установок утилизации отходов термическим методом, в том
числе сжиганием промышленных отходов (термическая
нейтрализация отходов аминового шлама, отработанного
активированного угля и др.)
Наименование энергетического ресурса | Ед. изм. | Удельное значение |
Минимальное значение | Максимальное значение | Среднее значение | Медиана |
Оборотная вода | м3/т переработанного сырья (год) | 13,65 | 15,41 | 14,36 | 14,02 |
Потребление пара | Гкал/т переработанного сырья (год) | 0,32 | 1,03 | 0,74 | 0,85 |
Потребление топлива (всего) | т.у.т./т переработанного сырья (год) | 0,088 | 0,21 | 0,16 | 0,16 |
Потребление топлива (газового) | т.у.т./т переработанного сырья (год) | 0,088 | 0,20 | 0,14 | 0,14 |
Потребление электроэнергии | кВт·ч/т переработанного сырья (год) | 100,49 | 262,08 | 178,58 | 141,60 |
Таблица 3.459
Отходы, образующиеся при эксплуатации установок утилизации
отходов термическим методом, в том числе сжиганием
промышленных отходов (термическая нейтрализация отходов
аминового шлама, отработанного активированного угля и др.)
Наименование отхода | Удельное значение, кг/т переработанного сырья (год) |
Минимальное значение | Максимальное значение | Среднее значение | Медиана |
Шлам очистки емкостей и трубопроводов от нефти и нефтепродуктов | 0,023 | 0,27 | 0,12 | 0,14 |
Таблица 3.460
Выбросы загрязняющих веществ для участков по извлечению
нефтепродуктов из грунта
Наименование загрязняющего вещества | Удельное значение, кг/т извлеченного грунта (год) |
Минимальное значение | Максимальное значение | Среднее значение | Медиана |
Организованные источники выбросов |
Бензол | 0,3435600 | 0,7142857 | 0,5757702 | 0,7142857 |
Диметилбензол (ксилол) (смесь мета-, орто- и параизомеров) | 0,3435600 | 0,7142857 | 0,5757702 | 0,7142857 |
Метилбензол (толуол) | 0,3435600 | 0,7142857 | 0,5757702 | 0,7142857 |
Спирт бутиловый | 0,3435600 | 0,7142857 | 0,5757702 | 0,7142857 |
Углеводороды предельные C1 - C5 (исключая метан) | 0,3435600 | 0,7142857 | 0,5757702 | 0,7142857 |
Таблица 3.461
Энергетические ресурсы, потребляемые на участках
по извлечению нефтепродуктов из грунта
Наименование энергетического ресурса | Ед. изм. | Удельное значение |
Минимальное значение | Максимальное значение | Среднее значение | Медиана |
Потребление электроэнергии | кВт·ч/т извлеченного грунта (год) | 139,02 | 290,10 | 234,31 | 290,10 |
Теплофикационная вода | м3/т извлеченного грунта (год) | 6,56 | 13,64 | 11,00 | 13,64 |
3.32 Канализация и очистные сооружения
Таблица 3.462
Выбросы загрязняющих веществ от установок нейтрализации
сточных вод с применением соляной кислоты и гидроксида
натрия
Наименование загрязняющего вещества | Удельное значение, кг/т переработанного сырья (год) |
Минимальное значение | Максимальное значение | Среднее значение | Медиана |
Организованные источники выбросов |
Азота диоксид | 0,00088 | 0,031 | 0,0020 | 0,0019 |
Азота оксид | 0,0022 | 0,029 | 0,015 | 0,015 |
Метан | 0,00016 | 0,0039 | 0,0020 | 0,0020 |
Серы диоксид | 0,000035 | 0,0010 | 0,00050 | 0,00048 |
Углерода оксид | 0,00093 | 0,018 | 0,0092 | 0,0089 |
Таблица 3.463
Материальные ресурсы, потребляемые при эксплуатации
установок нейтрализации сточных вод с применением соляной
кислоты и гидроксида натрия
Наименование материального ресурса | Ед. изм. | Удельное значение |
Минимальное значение | Максимальное значение | Среднее значение | Медиана |
Кислота соляная | т/т переработанного сырья (год) | 0,0070 | 0,0075 | 0,0073 | 0,0074 |
Гидроксид натрия | т/т переработанного сырья (год) | 0,00049 | 0,00099 | 0,00076 | 0,00076 |
Таблица 3.464
Энергетические ресурсы, потребляемые при эксплуатации
установок нейтрализации сточных вод с применением соляной
кислоты и гидроксида натрия
Наименование энергетического ресурса | Ед. изм. | Удельное значение |
Минимальное значение | Максимальное значение | Среднее значение | Медиана |
Оборотная вода | м3/т переработанного сырья (год) | 6,95 | 7,71 | 7,39 | 7,44 |
Потребление пара | Гкал/т переработанного сырья (год) | 0,063 | 0,093 | 0,071 | 0,068 |
Потребление топлива (газового) | т.у.т./т переработанного сырья (год) | 0,17 | 0,25 | 0,20 | 0,18 |
Потребление электроэнергии | кВт·ч/т переработанного сырья (год) | 10,36 | 28,29 | 23,07 | 24,81 |
Свежая вода | м3/т переработанного сырья (год) | 0,052 | 0,056 | 0,054 | 0,055 |
Теплофикационная вода | м3/т переработанного сырья (год) | 0,0013 | 0,0021 | 0,0016 | 0,0015 |
Таблица 3.465
Отходы, образующиеся при эксплуатации установок
нейтрализации сточных вод с применением соляной кислоты
и гидроксида натрия
Наименование отхода | Удельное значение, кг/т переработанного сырья (год) |
Минимальное значение | Максимальное значение | Среднее значение | Медиана |
Обтирочный материал, загрязненный нефтью или нефтепродуктами (содержание нефти или нефтепродуктов 15% и более) | 0,000043 | 0,000048 | 0,000046 | 0,000046 |
Таблица 3.466
Выбросы загрязняющих веществ от установок сжигания
сточных вод
Наименование загрязняющего вещества | Удельное значение, кг/т переработанного сырья (год) |
Минимальное значение | Максимальное значение | Среднее значение | Медиана |
Организованные источники выбросов |
Аммиак | 0,048 | 0,064 | 0,054 | 0,052 |
Углеводороды предельные C1 - C5 (исключая метан) | 0,22 | 0,30 | 0,25 | 0,24 |
Углерода оксид | 0,11 | 0,14 | 0,12 | 0,12 |
Неорганизованные источники выбросов |
Аммиак | 0,11 | 0,15 | 0,12 | 0,12 |
Углеводороды предельные C1 - C5 (исключая метан) | 0,11 | 0,15 | 0,12 | 0,12 |
Углерода оксид | 0,27 | 0,37 | 0,31 | 0,30 |
Таблица 3.467
Энергетические ресурсы, потребляемые при эксплуатации
установок сжигания сточных вод
Наименование энергетического ресурса | Ед. изм. | Удельное значение |
Минимальное значение | Максимальное значение | Среднее значение | Медиана |
Потребление пара | Гкал/т переработанного сырья (год) | 0,018 | 0,037 | 0,029 | 0,030 |
Потребление топлива (всего) | т.у.т./т переработанного сырья (год) | 0,13 | 0,46 | 0,36 | 0,40 |
Потребление электроэнергии | кВт·ч/т переработанного сырья (год) | 5,27 | 6,08 | 5,92 | 6,05 |
Таблица 3.468
Выбросы загрязняющих веществ от очистных сооружений
нефтеперерабатывающих предприятий
Наименование загрязняющего вещества | Удельное значение выброса, т/м3 воды принятой для очистки (год) |
Минимальное значение | Максимальное значение | Среднее значение | Медиана |
Углеводороды предельные C1 - C5 (исключая метан) | 2,57714·10-7 | 0,007937 | 0,000644 | 3,32624·10-5 |
Углеводороды предельные C6 - C10 | 1,04528·10-6 | 0,00393 | 0,000262 | 4,2321·10-5 |
Аммиак | 3,99579·10-10 | 0,000427 | 4,75·10-5 | 9,89915·10-8 |
Углеводороды предельные C12 - C19 | 1,5569·10-8 | 0,000201 | 1,69·10-5 | 6,06177·10-6 |
Толуол | 9,01721·10-9 | 0,00019013 | 1,37401·10-5 | 1,81975·10-6 |
Бензол | 3,30361·10-8 | 9,62989·10-5 | 7,8474·10-6 | 1,45689·10-6 |
Сероводород | 3,57231·10-10 | 8,07·10-5 | 5,51·10-6 | 9,55625·10-8 |
Этилбензол | 5,67168·10-10 | 2,148·10-5 | 3,75·10-6 | 3,74106·10-8 |
Ксилолы (сумма) | 2,28718·10-9 | 2,93465·10-5 | 3,21335·10-6 | 9,52224·10-7 |
Фенол | 1,73036·10-12 | 8,78·10-6 | 9,96·10-7 | 5,03814·10-8 |
Меркаптаны | 4,98721·10-11 | 5,45306·10-7 | 1,00719·10-7 | 1,47085·10-9 |
Формальдегид | 2,5605·10-10 | 3,60861·10-8 | 1,30977·10-8 | 3,5246·10-9 |
Таблица 3.469
Концентрации загрязняющих веществ после очистных сооружений
нефтеперерабатывающих предприятий при отведении
в централизованные системы водоотведения
Наименование загрязняющего вещества | Концентрация, мг/дм3 сточных вод |
Минимальное значение | Максимальное значение | Среднее значение | Медиана |
Сухой остаток | 627 | 1984 | 1058 | 845 |
Хлорид-анион (хлориды) | 54 | 680 | 177 | 128 |
Сульфат-анион (сульфаты) | 34 | 724 | 239 | 160 |
ХПК | 16 | 368 | 106 | 73 |
Нитрат-анион | 0,4 | 93,7 | 29,2 | 21,8 |
БПКполн | 1,9 | 221,3 | 28,2 | 6,1 |
Взвешенные вещества | 3,1 | 69 | 19 | 13,4 |
Аммоний-ион | 1,05 | 68,85 | 14,80 | 6,2 |
Нефтепродукты (нефть) | 0,05 | 16,41 | 4,07 | 1,14 |
Фосфаты | 0,03 | 3,82 | 1,05 | 0,58 |
Нитриты | 0,01 | 4,05 | 0,93 | 0,53 |
Железо | 0,01 | 1,94 | 0,59 | 0,52 |
Фенолы | 0,0013 | 3,29 | 0,3983 | 0,0145 |
Сульфиды | 0,002 | 0,840 | 0,195 | 0,030 |
Марганец | 0,05 | 0,30 | 0,14 | 0,13 |
СПАВ | 0,02 | 0,58 | 0,27 | 0,25 |
Цинк | 0,005 | 0,170 | 0,042 | 0,012 |
Медь | 0,001 | 0,020 | 0,005 | 0,002 |
Таблица 3.470
Концентрации загрязняющих веществ после очистных сооружений
нефтеперерабатывающих предприятий при отведении
в природные объекты
Наименование загрязняющего вещества | Концентрация, мг/дм3 сточных вод |
Минимальное значение | Максимальное значение | Среднее значение | Медиана |
Сухой остаток | 217 | 1190 | 624 | 622 |
Хлорид-анион (хлориды) | 16 | 191 | 102 | 99 |
Сульфат-анион (сульфаты) | 41 | 250 | 143 | 158 |
ХПК | 13 | 69 | 33 | 29 |
Нитрат-анион | 1,4 | 64,2 | 25,5 | 17,9 |
Взвешенные вещества | 1,2 | 17,4 | 6,2 | 4,3 |
БПКполн | 0,9 | 19,9 | 5,6 | 4,5 |
Аммоний-ион | 0,17 | 8,76 | 1,55 | 0,75 |
Фосфаты | 0,01 | 2,85 | 0,62 | 0,21 |
Железо | 0,02 | 1,05 | 0,29 | 0,15 |
Нефтепродукты | 0,02 | 1,46 | 0,29 | 0,06 |
Нитриты | 0,01 | 1,68 | 0,28 | 0,07 |
СПАВ | 0,01 | 0,28 | 0,11 | 0,13 |
Марганец | 0,01 | 0,19 | 0,07 | 0,04 |
Цинк | 0,001 | 0,026 | 0,009 | 0,007 |
Сульфиды | 0,002 | 0,002 | 0,002 | 0,002 |
Фенолы | 0,0001 | 0,009 | 0,0029 | 0,0014 |
Медь | 0,001 | 0,004 | 0,001 | 0,002 |
3.33 Товарно-сырьевой парк
Таблица 3.471
Выбросы загрязняющих веществ от систем слива и налива сырья
и товарных продуктов, присадок, реагентов, включая прием,
хранение, приготовление и выдачу растворов гидроксида натрия
Наименование загрязняющего вещества | Удельное значение, кг/т продукции (год) |
Минимальное значение | Максимальное значение | Среднее значение | Медиана |
Организованные источники выбросов |
Азота диоксид | 1,95 | 3,73 | 2,78 | 2,77 |
Азота оксид | 0,32 | 0,68 | 0,49 | 0,48 |
Метан | 0,90 | 1,30 | 1,09 | 1,09 |
Серная кислота | 0,16 | 0,24 | 0,20 | 0,20 |
Сероводород | 1,12 | 1,62 | 1,36 | 1,36 |
Серы диоксид | 6,39 | 9,20 | 7,71 | 7,73 |
Углеводороды предельные C1 - C5 (исключая метан) | 0,032 | 0,047 | 0,039 | 0,039 |
Углерод (Сажа) | 0,076 | 0,076 | 0,076 | 0,076 |
Углерода оксид | 1,022 | 1,47 | 1,23 | 1,24 |
Неорганизованные источники выбросов |
Серы диоксид | 0,00027 | 0,00039 | 0,00033 | 0,00033 |
Таблица 3.472
Энергетические ресурсы, потребляемые при эксплуатации систем
слива и налива сырья и товарных продуктов, присадок,
реагентов, включая прием, хранение, приготовление и выдачу
растворов гидроксида натрия
Наименование энергетического ресурса | Ед. изм. | Удельное значение |
Минимальное значение | Максимальное значение | Среднее значение | Медиана |
Потребление пара | Гкал/т продукции (год) | 0,23 | 0,34 | 0,30 | 0,30 |
Охлаждающая вода | м3/т продукции (год) | 2,32 | 3,94 | 3,23 | 3,29 |
Таблица 3.473
Выбросы загрязняющих веществ от систем слива и налива сырья
и товарных продуктов, присадок, реагентов, включая
товарно-сырьевое отделение (ТСО)
Наименование загрязняющего вещества | Удельное значение, кг/т продукции (год) |
Минимальное значение | Максимальное значение | Среднее значение | Медиана |
Организованные источники выбросов |
Азота диоксид | 1,95 | 3,73 | 2,78 | 2,77 |
Азота оксид | 0,32 | 0,68 | 0,49 | 0,48 |
Метан | 0,90 | 1,30 | 1,09 | 1,09 |
Серная кислота | 0,16 | 0,24 | 0,20 | 0,20 |
Сероводород | 1,12 | 1,62 | 1,36 | 1,36 |
Серы диоксид | 6,39 | 9,20 | 7,71 | 7,73 |
Углеводороды предельные C1 - C5 (исключая метан) | 0,032 | 0,047 | 0,039 | 0,039 |
Углерод (Сажа) | 0,076 | 0,076 | 0,076 | 0,076 |
Углерода оксид | 1,02 | 1,47 | 1,23 | 1,24 |
Неорганизованные источники выбросов |
Аммиак | 0,11 | 0,15 | 0,12 | 0,12 |
Углеводороды предельные C1 - C5 (исключая метан) | 0,11 | 0,15 | 0,12 | 0,12 |
Углерода оксид | 0,27 | 0,37 | 0,31 | 0,30 |
Таблица 3.474
Энергетические ресурсы, потребляемые при эксплуатации систем
слива и налива сырья и товарных продуктов, присадок,
реагентов, включая товарно-сырьевое отделение (ТСО)
Наименование энергетического ресурса | Ед. изм. | Удельное значение |
Минимальное значение | Максимальное значение | Среднее значение | Медиана |
Потребление электроэнергии | кВт·ч/т продукции (год) | 0,48 | 0,65 | 0,55 | 0,56 |
Таблица 3.475
Выбросы загрязняющих веществ от систем слива и налива сырья
и товарных продуктов, присадок, реагентов, включая смешение
компонентов масел
Наименование загрязняющего вещества | Удельное значение, кг/т продукции (год) |
Минимальное значение | Максимальное значение | Среднее значение | Медиана |
Организованные источники выбросов |
Азота диоксид | 0,0740460 | 2,3021064 | 0,7549152 | 0,0945639 |
Азота оксид | 0,0120314 | 3,6244180 | 0,3449406 | 0,0153652 |
Углеводороды предельные C12 - C19 | 0,3985588 | 0,3985588 | 0,3985588 | 0,3985588 |
Углеводороды предельные C1 - C5 (исключая метан) | 0,0152603 | 0,0208014 | 0,0175399 | 0,0166312 |
Углеводороды предельные C6 - C10 | 0,0196478 | 0,0267820 | 0,0225828 | 0,0214129 |
Неорганизованные источники выбросов |
Углеводороды предельные C12 - C19 | 0,0213415 | 0,0213415 | 0,0213415 | 0,0213415 |
Таблица 3.476
Энергетические ресурсы, потребляемые при эксплуатации систем
слива и налива сырья и товарных продуктов, присадок,
реагентов, включая смешение компонентов масел
Наименование энергетического ресурса | Ед. изм. | Удельное значение |
Минимальное значение | Максимальное значение | Среднее значение | Медиана |
Оборотная вода | м3/т продукции (год) | 0,0087 | 0,036 | 0,019 | 0,016 |
Потребление пара | Гкал/т продукции (год) | 0,058 | 0,13 | 0,092 | 0,091 |
Потребление электроэнергии | кВт·ч/т продукции (год) | 4,69 | 31,70 | 14,83 | 16,30 |
Теплофикационная вода | м3/т продукции (год) | 0,0013 | 0,037 | 0,016 | 0,018 |
Таблица 3.477
Выбросы загрязняющих веществ от резервуаров хранения,
включая систему слива и налива сырья и товарных продуктов,
герметичных систем налива нефтепродуктов, приготовления
присадок и введение их в продукты, систем фильтрации топлива
Наименование загрязняющего вещества | Удельное значение, кг/т продукции (год) |
Минимальное значение | Максимальное значение | Среднее значение | Медиана |
Организованные источники выбросов |
Азота диоксид | 6,42 | 40,64 | 21,01 | 22,65 |
Азота оксид | 3,76 | 23,77 | 12,29 | 13,25 |
Метан | 0,35 | 2,21 | 1,14 | 1,23 |
Сероводород | 0,01 | 0,08 | 0,04 | 0,04 |
Серы диоксид | 37,32 | 236,18 | 122,12 | 131,63 |
Углеводороды предельные C1 - C5 (исключая метан) | 0,47 | 6,43 | 3,51 | 3,83 |
Углеводороды предельные C6 - C10 | 0,34 | 2,13 | 1,10 | 1,18 |
Углерода оксид | 73,28 | 463,82 | 239,83 | 258,49 |
Таблица 3.478
Энергетические ресурсы, потребляемые при эксплуатации
резервуаров хранения, включая систему слива и налива сырья
и товарных продуктов, герметичных систем налива
нефтепродуктов, приготовления присадок и введения их
в продукты, систем фильтрации топлива
Наименование энергетического ресурса | Ед. изм. | Удельное значение |
Минимальное значение | Максимальное значение | Среднее значение | Медиана |
Потребление пара | Гкал/т продукции (год) | 0,0045 | 0,0057 | 0,0052 | 0,0055 |
Потребление электроэнергии | кВт·ч/т продукции (год) | 0,85 | 0,97 | 0,93 | 0,95 |
Теплофикационная вода | м3/т продукции (год) | 0,0013 | 0,0015 | 0,0014 | 0,0014 |
Таблица 3.479
Выбросы загрязняющих веществ от герметичных систем налива
нефтепродуктов с улавливанием паров углеводородов адсорбцией
и абсорбцией
Наименование загрязняющего вещества | Удельное значение, кг/т продукции (год) |
Минимальное значение | Максимальное значение | Среднее значение | Медиана |
Организованные источники выбросов |
Углеводороды предельные C12 - C19 | 0,00022 | 0,0044 | 0,0020 | 0,00063 |
Углеводороды предельные C1 - C5 (исключая метан) | 0,000048 | 0,022 | 0,0091 | 0,0087 |
Углеводороды предельные C6 - C10 | 0,000069 | 0,014 | 0,0045 | 0,0020 |
Неорганизованные источники выбросов |
Амилены (смесь изомеров) | 0,00075 | 0,0019 | 0,0015 | 0,0017 |
Бензол | 0,000058 | 0,026 | 0,0033 | 0,000063 |
Диметилбензол (ксилол) (смесь мета-, орто- и параизомеров) | 0,000092 | 0,025 | 0,0044 | 0,00023 |
Метилбензол (толуол) | 0,000086 | 0,016 | 0,0015 | 0,000093 |
Метил-трет-бутиловый эфир (МТБЭ) | 0,0077 | 0,0086 | 0,0083 | 0,0085 |
Углеводороды предельные C1 - C5 (исключая метан) | 0,00019 | 0,027 | 0,0089 | 0,0033 |
Углеводороды предельные C6 - C10 | 0,00011 | 0,038 | 0,0078 | 0,0026 |
Этенилбензол (стирол) | 0,000012 | 0,000028 | 0,000024 | 0,000027 |
Таблица 3.480
Энергетические ресурсы, потребляемые при эксплуатации
герметичных систем налива нефтепродуктов с улавливанием
паров углеводородов адсорбцией и абсорбцией
Наименование энергетического ресурса | Ед. изм. | Удельное значение |
Минимальное значение | Максимальное значение | Среднее значение | Медиана |
Оборотная вода | м3/т продукции (год) | 0,17 | 2,75 | 0,44 | 0,19 |
Потребление пара | Гкал/т продукции (год) | 0,0094 | 0,038 | 0,024 | 0,029 |
Потребление электроэнергии | кВт·ч/т продукции (год) | 0,050 | 8,14 | 4,27 | 4,96 |
Свежая вода | м3/т продукции (год) | 0,0194 | 0,496 | 0,31 | 0,33 |
Теплофикационная вода | м3/т продукции (год) | 0,00049 | 0,054 | 0,021 | 0,00095 |
Таблица 3.481
Выбросы загрязняющих веществ от установок приготовления
концентрата присадок и введение их, в чистом виде
или в растворе, в бензин, топливо для реактивных двигателей,
дизельное топливо, СМТ, мазут топочный
Наименование загрязняющего вещества | Удельное значение, кг/т продукции (год) |
Минимальное значение | Максимальное значение | Среднее значение | Медиана |
Организованные источники выбросов |
Амилены (смесь изомеров) | 0,00193 | 0,0045 | 0,0034 | 0,0036 |
Бензол | 0,00024 | 0,0010 | 0,00068 | 0,00074 |
Диметилбензол (ксилол) (смесь мета-, орто- и параизомеров) | 0,000031 | 0,00092 | 0,00025 | 0,00011 |
Керосин | 0,00059 | 0,0028 | 0,0022 | 0,0025 |
Метан | 0,000042 | 0,00018 | 0,00012 | 0,00013 |
Метилбензол (толуол) | 0,00018 | 0,0029 | 0,00094 | 0,00049 |
Сероводород | 0,00000032 | 0,00000048 | 0,00000040 | 0,00000040 |
Углеводороды предельные C12 - C19 | 0,0000025 | 0,010 | 0,0028 | 0,000011 |
Неорганизованные источники выбросов |
Углеводороды предельные C12 - C19 | 0,0000013 | 0,0064 | 0,0011 | 0,000078 |
Углеводороды предельные C1 - C5 (исключая метан) | 0,0030 | 0,0081 | 0,0059 | 0,0071 |
Углеводороды предельные C6 - C10 | 0,000035 | 0,0053 | 0,0029 | 0,0032 |
Таблица 3.482
Отходы, образующиеся при эксплуатации установок
приготовления концентрата присадок и введение их, в чистом
виде или в растворе, в бензин, топливо для реактивных
двигателей, дизельное топливо, СМТ, мазут топочный
Наименование отхода | Удельное значение, кг/т продукции (год) |
Минимальное значение | Максимальное значение | Среднее значение | Медиана |
Шлам очистки емкостей и трубопроводов от нефти и нефтепродуктов | 0,070 | 13,85 | 3,63 | 1,24 |
Таблица 3.483
Выбросы загрязняющих веществ от резервуаров хранения нефти
и нефтепродуктов
Наименование загрязняющего вещества | Удельное значение, кг/т продукции (год) |
Минимальное значение | Максимальное значение | Среднее значение | Медиана |
Организованные источники выбросов |
Азота диоксид | 0,11 | 1,37 | 0,51 | 0,31 |
Азота оксид | 0,041 | 1,33 | 0,35 | 0,12 |
Серы диоксид | 0,21 | 0,29 | 0,26 | 0,27 |
Углеводороды предельные C12 - C19 | 0,0000025 | 0,37 | 0,025 | 0,00032 |
Углеводороды предельные C1 - C5 (исключая метан) | 0,000054 | 0,022 | 0,0037 | 0,00042 |
Углеводороды предельные C6 - C10 | 0,0000201 | 0,015 | 0,00209 | 0,00026 |
Углерода оксид | 0,14 | 26,62 | 6,88 | 0,63 |
Неорганизованные источники выбросов |
Углеводороды предельные C12 - C19 | 0,000000018 | 0,16 | 0,016 | 0,0035 |
Углеводороды предельные C1 - C5 (исключая метан) | 0,0014 | 20,53 | 3,34 | 0,22 |
Углеводороды предельные C6 - C10 | 0,00000051 | 15,45 | 2,03 | 0,43 |
Фенол | 0,0000014 | 0,00015 | 0,000026 | 0,0000031 |
Хлориды газообразные в пересчете на HCl | 0,00000103 | 0,0000013 | 0,0000011 | 0,0000011 |
Этенилбензол (стирол) | 0,0000017 | 0,000035 | 0,000016 | 0,000012 |
Таблица 3.484
Энергетические ресурсы, потребляемые при эксплуатации
резервуаров хранения нефти и нефтепродуктов
Наименование энергетического ресурса | Ед. изм. | Удельное значение |
Минимальное значение | Максимальное значение | Среднее значение | Медиана |
Потребление пара | Гкал/т продукции (год) | 0,00016 | 0,023 | 0,009 | 0,007 |
Потребление электроэнергии | кВт·ч/т продукции (год) | 0,011 | 15,39 | 1,96 | 1,34 |
Свежая вода | м3/т продукции (год) | 0,027 | 0,079 | 0,047 | 0,042 |
Таблица 3.485
Отходы, образующиеся при эксплуатации резервуаров хранения
нефти и нефтепродуктов
Наименование отхода | Удельное значение, кг/т продукции (год) |
Минимальное значение | Максимальное значение | Среднее значение | Медиана |
Шлам очистки трубопроводов и емкостей от нефти и нефтепродуктов | 0,00000085 | 10,53 | 0,87 | 0,41 |
Таблица 3.486
Выбросы загрязняющих веществ от систем слива и налива
реагентов и товарной продукции, резервуары хранения товарной
продукции и поступающих реагентов
Наименование загрязняющего вещества | Удельное значение, кг/т продукции (год) |
Минимальное значение | Максимальное значение | Среднее значение | Медиана |
Организованные источники выбросов |
Азота диоксид | 0,014 | 0,025 | 0,018 | 0,016 |
Азота оксид | 0,0058 | 0,010 | 0,0074 | 0,0066 |
Метан | 0,0067 | 0,013 | 0,0092 | 0,0092 |
Серная кислота | 0,0016 | 0,10 | 0,037 | 0,024 |
Сероводород | 0,000025 | 0,00034 | 0,00026 | 0,00028 |
Серы диоксид | 0,46 | 14 | 3,2 | 2,3 |
Углерода оксид | 0,0035 | 0,17 | 0,050 | 0,0047 |
Неорганизованные источники выбросов |
Углеводороды предельные C1 - C5 (исключая метан) | 0,022 | 0,036 | 0,028 | 0,028 |
Углеводороды предельные C6 - C10 | 0,00010 | 0,00017 | 0,00013 | 0,00013 |
Таблица 3.487
Выбросы загрязняющих веществ от систем слива и налива сырья
и товарных продуктов, присадок, реагентов
Наименование загрязняющего вещества | Удельное значение, кг/т продукции (год) |
Минимальное значение | Максимальное значение | Среднее значение | Медиана |
Организованные источники выбросов |
Азота диоксид | 0,1 | 10,76 | 1,71 | 1,01 |
Азота оксид | 0,014 | 3,72 | 0,45 | 0,21 |
Серы диоксид | 0,11 | 1,01 | 0,34 | 0,23 |
Углеводороды предельные C12 - C19 | 0,000018 | 0,807 | 0,039 | 0,017 |
Углеводороды предельные C1 - C5 (исключая метан) | 0,00085 | 0,53 | 0,0893 | 0,0197 |
Углеводороды предельные C6 - C10 | 0,0040 | 0,47 | 0,045 | 0,036 |
Углерода оксид | 0,040 | 0,85 | 0,28 | 0,23 |
Неорганизованные источники выбросов |
Углеводороды предельные C12 - C19 | 0,00087 | 0,34 | 0,050 | 0,0024 |
Углеводороды предельные C1 - C5 (исключая метан) | 0,0099 | 0,12 | 0,066 | 0,088 |
Углеводороды предельные C6 - C10 | 0,0036 | 0,060 | 0,028 | 0,030 |
Этенилбензол (стирол) | 0,000012 | 0,000043 | 0,000033 | 0,000035 |
Таблица 3.488
Энергетические ресурсы, потребляемые при эксплуатации систем
слива и налива сырья и товарных продуктов,
присадок, реагентов
Наименование энергетического ресурса | Ед. изм. | Удельное значение |
Минимальное значение | Максимальное значение | Среднее значение | Медиана |
Оборотная вода | м3/т продукции (год) | 0,08 | 0,10 | 0,09 | 0,10 |
Потребление пара | Гкал/т продукции (год) | 0,0080 | 1,97 | 0,32 | 0,13 |
Потребление электроэнергии | кВт·ч/т продукции (год) | 0,47 | 368,93 | 13,75 | 4,59 |
Теплофикационная вода | м3/т продукции (год) | 0,012 | 116,09 | 39,87 | 29,84 |
Оборотная вода | м3/т продукции (год) | 0,08 | 0,10 | 0,09 | 0,10 |
Таблица 3.489
Отходы, образующиеся при эксплуатации систем слива и налива
сырья и товарных продуктов, присадок, реагентов
Наименование отхода | Удельное значение, кг/т продукции (год) |
Минимальное значение | Максимальное значение | Среднее значение | Медиана |
Шлам очистки трубопроводов и емкостей от нефти и нефтепродуктов | 0,00015 | 405,76 | 135,16 | 0,37 |
Таблица 3.490
Выбросы загрязняющих веществ от станций автоматического
смешения бензинов
Наименование загрязняющего вещества | Удельное значение, кг/т продукции (год) |
Минимальное значение | Максимальное значение | Среднее значение | Медиана |
Организованные источники выбросов |
Углеводороды предельные C1 - C5 (исключая метан) | 0,000040 | 0,52 | 0,084 | 0,0050 |
Углеводороды предельные C6 - C10 | 0,000069 | 0,29 | 0,078 | 0,0506 |
Этенилбензол (стирол) | 0,000000081 | 0,00016 | 0,000063 | 0,000030 |
Неорганизованные источники выбросов |
Углеводороды предельные C1 - C5 (исключая метан) | 0,0014 | 0,00805 | 0,00508 | 0,0044 |
Углеводороды предельные C6 - C10 | 0,0011 | 0,0053 | 0,0029 | 0,0026 |
Этенилбензол (стирол) | 0,0000017 | 0,0000021 | 0,0000019 | 0,0000019 |
Таблица 3.491
Энергетические ресурсы, потребляемые при эксплуатации
станций автоматического смешения бензинов
Наименование энергетического ресурса | Ед. изм. | Удельное значение |
Минимальное значение | Максимальное значение | Среднее значение | Медиана |
Потребление электроэнергии | кВт·ч/т продукции (год) | 0,25 | 1,16 | 0,63 | 0,57 |
Таблица 3.492
Отходы, образующиеся при эксплуатации станций
автоматического смешения бензинов
Наименование отхода | Удельное значение, кг/т продукции (год) |
Минимальное значение | Максимальное значение | Среднее значение | Медиана |
Шлам очистки емкостей и трубопроводов от нефти и нефтепродуктов | 0,000021 | 0,0064 | 0,0023 | 0,00075 |
Таблица 3.493
Выбросы загрязняющих веществ от установок перекачки
и отгрузки углеводородных газов
Наименование загрязняющего вещества | Удельное значение, кг/т продукции (год) |
Минимальное значение | Максимальное значение | Среднее значение | Медиана |
Организованные источники выбросов |
Азота диоксид | 0,0011 | 0,0034 | 0,0022 | 0,0021 |
Азота оксид | 0,00018 | 0,00056 | 0,00036 | 0,00035 |
Углерода оксид | 0,036 | 0,22 | 0,12 | 0,11 |
Неорганизованные источники выбросов |
Сероводород | 0,00036 | 0,00052 | 0,00042 | 0,00038 |
Углеводороды предельные C1 - C5 (исключая метан) | 0,0024 | 0,0035 | 0,0028 | 0,0026 |
Таблица 3.494
Энергетические ресурсы, потребляемые при эксплуатации
установок перекачки и отгрузки углеводородных газов
Наименование энергетического ресурса | Ед. изм. | Удельное значение |
Минимальное значение | Максимальное значение | Среднее значение | Медиана |
Охлаждающая вода | м3/т продукции (год) | 1,65 | 2,89 | 2,17 | 1,99 |
Потребление пара | Гкал/т продукции (год) | 0,020 | 0,029 | 0,025 | 0,026 |
Потребление электроэнергии | кВт·ч/т продукции (год) | 2,70 | 3,94 | 3,40 | 3,46 |
Таблица 3.495
Отходы, образующиеся при эксплуатации установок перекачки
и отгрузки углеводородных газов
Наименование отхода | Удельное значение, кг/т продукции (год) |
Минимальное значение | Максимальное значение | Среднее значение | Медиана |
Силикагель отработанный при осушке воздуха и газов, не загрязненный опасными веществами | 0,014 | 0,036 | 0,026 | 0,029 |
Таблица 3.496
Выбросы загрязняющих веществ от объектов приема, хранения
и отпуска реагентов и присадок
Наименование загрязняющего вещества | Удельное значение, кг/т продукции (год) |
Минимальное значение | Максимальное значение | Среднее значение | Медиана |
Организованные источники выбросов |
Углеводороды предельные C1 - C5 (исключая метан) | 0,0037 | 0,029 | 0,013 | 0,0093 |
Углеводороды предельные C6 - C10 | 0,0085 | 0,0403 | 0,022 | 0,019 |
Неорганизованные источники выбросов |
Углеводороды предельные C1 - C5 (исключая метан) | 0,00033 | 0,0082 | 0,0037 | 0,0031 |
Углеводороды предельные C6 - C10 | 0,00041 | 0,0101 | 0,0046 | 0,0039 |
Таблица 3.497
Отходы, образующиеся при эксплуатации объектов приема,
хранения и отпуска реагентов и присадок
Наименование отхода | Удельное значение, кг/т продукции (год) |
Минимальное значение | Максимальное значение | Среднее значение | Медиана |
Шлам очистки емкостей и трубопроводов от нефти и нефтепродуктов | 0,84 | 8,30 | 4,98 | 5,80 |
Таблица 3.498
Выбросы загрязняющих веществ от установок герметичных систем
налива нефтепродуктов с улавливанием паров углеводородов
адсорбцией и абсорбцией
Наименование загрязняющего вещества | Удельное значение, кг/т продукции (год) |
Минимальное значение | Максимальное значение | Среднее значение | Медиана |
Организованные источники выбросов |
Азота диоксид | 0,016 | 0,18 | 0,085 | 0,062 |
Азота оксид | 0,0026 | 0,029 | 0,014 | 0,010 |
Серы диоксид | 0,0050 | 0,16 | 0,068 | 0,038 |
Углеводороды предельные C1 - C5 (исключая метан) | 0,018 | 0,14 | 0,062 | 0,038 |
Углеводороды предельные C6 - C10 | 0,0017 | 0,090 | 0,034 | 0,016 |
Углерода оксид | 0,0014 | 0,049 | 0,023 | 0,017 |
Таблица 3.499
Выбросы загрязняющих веществ от участка сжиженных газов
товарно-сырьевой базы, включая продуктовый парк,
авто и ж/д налив товарных сжиженных газов
Наименование загрязняющего вещества | Удельное значение, кг/т продукции (год) |
Минимальное значение | Максимальное значение | Среднее значение | Медиана |
Организованные источники выбросов |
Метан | 0,000024 | 0,000031 | 0,000027 | 0,000027 |
Метилмеркаптан, этилмеркаптан | 0,000017 | 0,000021 | 0,000019 | 0,000019 |
Углеводороды предельные C1 - C5 (исключая метан) | 0,0088 | 0,011 | 0,0099 | 0,0099 |
Неорганизованные источники выбросов |
Метилмеркаптан, этилмеркаптан | 0,00000046 | 0,00000061 | 0,00000052 | 0,00000051 |
Сероводород | 0,000014 | 0,000019 | 0,000016 | 0,000015 |
Углеводороды предельные C1 - C5 (исключая метан) | 0,016 | 0,021 | 0,018 | 0,017 |
Углеводороды предельные C6 - C10 | 0,000059 | 0,000078 | 0,000066 | 0,000065 |
Таблица 3.500
Энергетические ресурсы, потребляемые при эксплуатации
участка сжиженных газов товарно-сырьевой базы, включая
продуктовый парк, авто и ж/д налив товарных сжиженных газов
Наименование энергетического ресурса | Ед. изм. | Удельное значение |
Минимальное значение | Максимальное значение | Среднее значение | Медиана |
Потребление электроэнергии | кВт·ч/т продукции (год) | 3,014 | 3,86 | 3,66 | 3,78 |
Потребление пара | Гкал/т продукции (год) | 0,066 | 0,081 | 0,072 | 0,072 |
Таблица 3.501
Выбросы загрязняющих веществ от наливных эстакад
сжиженных газов
Наименование загрязняющего вещества | Удельное значение, кг/т продукции (год) |
Минимальное значение | Максимальное значение | Среднее значение | Медиана |
Организованные источники выбросов |
Азота диоксид | 0,0092 | 0,024 | 0,014 | 0,012 |
Азота оксид | 0,0015 | 0,0039 | 0,0022 | 0,0019 |
Серы диоксид | 0,0011 | 0,0032 | 0,0017 | 0,0014 |
Углерода оксид | 0,0081 | 0,021 | 0,012 | 0,011 |
Таблица 3.502
Энергетические ресурсы, потребляемые при эксплуатации
наливных эстакад сжиженных газов
Наименование энергетического ресурса | Ед. изм. | Удельное значение |
Минимальное значение | Максимальное значение | Среднее значение | Медиана |
Потребление пара | Гкал/т продукции (год) | 0,0021 | 0,0026 | 0,0023 | 0,0022 |
Потребление электроэнергии | кВт·ч/т продукции (год) | 0,27 | 0,33 | 0,29 | 0,28 |
Свежая вода | м3/т продукции (год) | 0,0015 | 0,0019 | 0,0016 | 0,0016 |
Таблица 3.503
Выбросы загрязняющих веществ от установок наливных эстакад
светлых нефтепродуктов
Наименование загрязняющего вещества | Удельное значение, кг/т продукции (год) |
Минимальное значение | Максимальное значение | Среднее значение | Медиана |
Организованные источники выбросов |
Азота диоксид | 0,0092 | 0,024 | 0,014 | 0,012 |
Азота оксид | 0,0015 | 0,0039 | 0,0022 | 0,0019 |
Серы диоксид | 0,0011 | 0,0032 | 0,0017 | 0,0014 |
Углеводороды предельные C1 - C5 (исключая метан) | 0,00013 | 0,0011 | 0,00044 | 0,00014 |
Углеводороды предельные C6 - C10 | 0,000040 | 0,00020 | 0,000090 | 0,000044 |
Углерода оксид | 0,0081 | 0,021 | 0,012 | 0,011 |
Таблица 3.504
Энергетические ресурсы, потребляемые при эксплуатации
установок наливных эстакад светлых нефтепродуктов
Наименование энергетического ресурса | Ед. изм. | Удельное значение |
Минимальное значение | Максимальное значение | Среднее значение | Медиана |
Потребление пара | Гкал/т продукции (год) | 0,0023 | 0,0026 | 0,0024 | 0,0023 |
Потребление электроэнергии | кВт·ч/т продукции (год) | 0,025 | 0,029 | 0,027 | 0,026 |
Свежая вода | м3/т продукции (год) | 0,00028 | 0,00032 | 0,00030 | 0,00029 |
3.34 Комплексные (комбинированные) установки
переработки нефти
Таблица 3.505
Выбросы загрязняющих веществ от комплексов глубокой
переработки нефтяного сырья (мазута), включающие секции
висбрекинга, гидрокрекинга, получения водорода, очистки
нефтезаводских газов и товарно-сырьевой парк
Наименование загрязняющего вещества | Удельное значение, кг/т переработанного сырья (год) |
Минимальное значение | Максимальное значение | Среднее значение | Медиана |
Организованные источники выбросов |
Азота диоксид | 0,58 | 0,91 | 0,69 | 0,63 |
Азота оксид | 0,24 | 0,53 | 0,31 | 0,26 |
Серы диоксид | 0,72 | 3,04 | 1,22 | 0,84 |
Углеводороды предельные C1 - C5 (исключая метан) | 0,000089 | 0,00012 | 0,000107 | 0,000107 |
Углерода оксид | 0,0079 | 0,11 | 0,068 | 0,066 |
Неорганизованные источники выбросов |
Углеводороды предельные C1 - C5 (исключая метан) | 0,015 | 0,021 | 0,018 | 0,018 |
Углеводороды предельные C6 - C10 | 0,010 | 0,014 | 0,012 | 0,012 |
Таблица 3.506
Материальные ресурсы, потребляемые при эксплуатации
комплексов глубокой переработки нефтяного сырья (мазута),
включающие секции висбрекинга, гидрокрекинга, получения
водорода, очистки нефтезаводских газов
и товарно-сырьевой парк
Наименование материального ресурса | Ед. изм. | Удельное значение |
Минимальное значение | Максимальное значение | Среднее значение | Медиана |
Антивспениватель | кг/т переработанного сырья (год) | 0,00045 | 0,0017 | 0,00073 | 0,00047 |
Диметилдисульфид | кг/т переработанного сырья (год) | 0,0038 | 0,020 | 0,012 | 0,012 |
Диспергатор | кг/т переработанного сырья (год) | 0,0059 | 0,0073 | 0,0066 | 0,0067 |
Гидроксид натрия | кг/т переработанного сырья (год) | 0,0025 | 0,011 | 0,0063 | 0,005 |
Ингибитор коксообразования | кг/т переработанного сырья (год) | 0,011 | 0,019 | 0,013 | 0,012 |
Ингибитор коррозии | кг/т переработанного сырья (год) | 0,0012 | 0,0015 | 0,0013 | 0,0012 |
Морфолин | кг/т переработанного сырья (год) | 0,0069 | 0,011 | 0,0097 | 0,011 |
Нейтрализатор | кг/т переработанного сырья (год) | 0,00071 | 0,00098 | 0,00093 | 0,00097 |
Полисульфид аммония | кг/т переработанного сырья (год) | 0,0050 | 0,0893 | 0,0204 | 0,0069 |
Серная кислота | кг/т переработанного сырья (год) | 0,0025 | 0,0043 | 0,0035 | 0,0036 |
Тринатрийфосфат | кг/т переработанного сырья (год) | 0,0012 | 0,0018 | 0,0016 | 0,0016 |
Таблица 3.507
Энергетические ресурсы, потребляемые при эксплуатации
комплексов глубокой переработки нефтяного сырья (мазута),
включающие секции висбрекинга, гидрокрекинга, получения
водорода, очистки нефтезаводских газов
и товарно-сырьевой парк
Наименование энергетического ресурса | Ед. изм. | Удельное значение |
Минимальное значение | Максимальное значение | Среднее значение | Медиана |
Оборотная вода | м3/т переработанного сырья (год) | 21,39 | 24,91 | 23,07 | 23,47 |
Потребление пара | Гкал/т переработанного сырья (год) | 0,47 | 0,58 | 0,52 | 0,53 |
Потребление топлива (всего) | т.у.т./т переработанного сырья (год) | 0,10 | 0,13 | 0,11 | 0,11 |
Потребление топлива (газового) | т.у.т./т переработанного сырья (год) | 0,095 | 0,13 | 0,11 | 0,10 |
Потребление топлива (жидкого) | т.у.т./т переработанного сырья (год) | 0,00065 | 0,00065 | 0,00065 | 0,00065 |
Потребление электроэнергии | кВт·ч/т переработанного сырья (год) | 70,62 | 77,15 | 72,32 | 71,74 |
Оборотная вода | м3/т переработанного сырья (год) | 21,39 | 24,91 | 23,07 | 23,47 |
Таблица 3.508
Отходы, образующиеся при эксплуатации комплексов глубокой
переработки нефтяного сырья (мазута), включающие секции
висбрекинга, гидрокрекинга, получения водорода, очистки
нефтезаводских газов и товарно-сырьевой парк
Наименование отхода | Удельное значение, кг/т переработанного сырья (год) |
Минимальное значение | Максимальное значение | Среднее значение | Медиана |
Шлам очистки емкостей и трубопроводов от нефти и нефтепродуктов | 0,0021 | 0,0067 | 0,0041 | 0,0041 |
Таблица 3.509
Выбросы загрязняющих веществ от комбинированных установок,
включающих предгидроочистку бензинов, каталитический
риформинг, изомеризацию, фракционирование сырья и продукции
изомеризации, осушку и очистку нефтезаводских газов,
товарно-сырьевой парк
Наименование загрязняющего вещества | Удельное значение, кг/т переработанного сырья (год) |
Минимальное значение | Максимальное значение | Среднее значение | Медиана |
Организованные источники выбросов |
Азота диоксид | 0,58 | 0,91 | 0,69 | 0,63 |
Азота оксид | 0,24 | 0,53 | 0,31 | 0,26 |
Серы диоксид | 0,72 | 3,04 | 1,22 | 0,84 |
Углеводороды предельные C1 - C5 (исключая метан) | 0,000089 | 0,00012 | 0,00011 | 0,00011 |
Углерода оксид | 0,0079 | 0,11 | 0,068 | 0,066 |
Неорганизованные источники выбросов |
Бензол | 0,011 | 0,016 | 0,013 | 0,013 |
Углеводороды предельные C1 - C5 (исключая метан) | 0,0068 | 0,0098 | 0,0081 | 0,0078 |
Углеводороды предельные C6 - C10 | 0,041 | 0,059 | 0,049 | 0,047 |
Таблица 3.510
Материальные ресурсы, потребляемые при эксплуатации
комбинированных установок, включающих предгидроочистку
бензинов, каталитический риформинг, изомеризацию,
фракционирование сырья и продукции изомеризации, осушку
и очистку нефтезаводских газов, товарно-сырьевой парк
Наименование материального ресурса | Ед. изм. | Удельное значение |
Минимальное значение | Максимальное значение | Среднее значение | Медиана |
Водород хлористый | кг/т переработанного сырья (год) | 0,0060 | 0,0060 | 0,0060 | 0,0060 |
Диметилдисульфид | кг/т переработанного сырья (год) | 0,00036 | 0,013 | 0,0031 | 0,00052 |
Гидроксид натрия | кг/т переработанного сырья (год) | 0,21 | 0,25 | 0,24 | 0,25 |
Ингибитор коррозии | кг/т переработанного сырья (год) | 0,00081 | 0,0014 | 0,0011 | 0,00095 |
Метилдиэтаноламин | кг/т переработанного сырья (год) | 0,00058 | 0,0011 | 0,00090 | 0,0010 |
Перхлорэтилен | кг/т переработанного сырья (год) | 0,18 | 0,197 | 0,19 | 0,191 |
Серная кислота | кг/т переработанного сырья (год) | 0,015 | 0,064 | 0,047 | 0,057 |
Тринатрийфосфат | кг/т переработанного сырья (год) | 0,00012 | 0,0025 | 0,0011 | 0,00021 |
Таблица 3.511
Энергетические ресурсы, потребляемые при эксплуатации
комбинированных установок, включающих предгидроочистку
бензинов, каталитический риформинг, изомеризацию,
фракционирование сырья и продукции изомеризации, осушку
и очистку нефтезаводских газов, товарно-сырьевой парк
Наименование энергетического ресурса | Ед. изм. | Удельное значение |
Минимальное значение | Максимальное значение | Среднее значение | Медиана |
Потребление пара | Гкал/т переработанного сырья (год) | 0,15 | 0,15 | 0,15 | 0,15 |
Потребление топлива (всего) | т.у.т./т переработанного сырья (год) | 0,12 | 0,14 | 0,12 | 0,12 |
Потребление топлива (газового) | т.у.т./т переработанного сырья (год) | 0,12 | 0,14 | 0,13 | 0,12 |
Потребление электроэнергии | кВт·ч/т переработанного сырья (год) | 79,28 | 87,064 | 81,99 | 81,10 |
Оборотная вода | м3/т переработанного сырья (год) | 17,61 | 19,72 | 18,50 | 18,74 |
Таблица 3.512
Отходы, образующиеся при эксплуатации комбинированных
установок, включающих предгидроочистку бензинов,
каталитический риформинг, изомеризацию, фракционирование
сырья и продукции изомеризации, осушку и очистку
нефтезаводских газов, товарно-сырьевой парк
Наименование отхода | Удельное значение, кг/т переработанного сырья (год) |
Минимальное значение | Максимальное значение | Среднее значение | Медиана |
Шлам очистки емкостей и трубопроводов от нефти и нефтепродуктов | 0,0022 | 0,0029 | 0,0025 | 0,0025 |
| | ИС МЕГАНОРМ: примечание. Нумерация пунктов дана в соответствии с официальным текстом документа. | |
Таблица 3.513
Выбросы загрязняющих веществ от установок
приготовления парафинов
Наименование загрязняющего вещества | Удельное значение, кг/т продукции (год) |
Минимальное значение | Максимальное значение | Среднее значение | Медиана |
Организованные источники выбросов |
Углеводороды предельные C12 - C19 | 0,00036 | 0,00042 | 0,00039 | 0,00040 |
Минеральное масло | 0,0023 | 0,0026 | 0,0025 | 0,0025 |
Таблица 3.514
Энергетические ресурсы, потребляемые при эксплуатации
установок приготовления парафинов
Наименование энергетического ресурса | Ед. изм. | Удельное значение |
Минимальное значение | Максимальное значение | Среднее значение | Медиана |
Оборотная вода | м3/т продукции (год) | 0,35 | 0,52 | 0,42 | 0,40 |
Потребление пара | Гкал/т продукции (год) | 0,075 | 0,090 | 0,084 | 0,085 |
Потребление электроэнергии | кВт·ч/т продукции (год) | 0,86 | 2,07 | 1,48 | 1,46 |
Свежая вода | м3/т продукции (год) | 0,0011 | 0,0065 | 0,0037 | 0,0036 |
Теплофикационная вода | м3/т продукции (год) | 0,051 | 0,063 | 0,056 | 0,056 |
Таблица 3.515
Отходы, образующиеся при эксплуатации установок
приготовления парафинов
Наименование отхода | Удельное значение, кг/т продукции (год) |
Минимальное значение | Максимальное значение | Среднее значение | Медиана |
Шлам очистки емкостей и трубопроводов от нефти и нефтепродуктов | 0,064 | 0,12 | 0,077 | 0,069 |
Таблица 3.516
Выбросы загрязняющих веществ от установок перколяционной
очистки твердых парафинов
Наименование загрязняющего вещества | Удельное значение, кг/т продукции (год) |
Минимальное значение | Максимальное значение | Среднее значение | Медиана |
Организованные источники выбросов |
Углеводороды предельные C12 - C19 | 0,000089 | 0,00012 | 0,00011 | 0,00011 |
Минеральное масло | 0,00012 | 0,00016 | 0,00014 | 0,00014 |
Таблица 3.517
Материальные ресурсы, потребляемые при эксплуатации
установок перколяционной очистки твердых парафинов
Наименование материального ресурса | Ед. изм. | Удельное значение |
Минимальное значение | Максимальное значение | Среднее значение | Медиана |
Адсорбенты | т/т продукции (год) | 0,0047 | 0,0089 | 0,0074 | 0,0078 |
Таблица 3.518
Энергетические ресурсы, потребляемые при эксплуатации
установок перколяционной очистки твердых парафинов
Наименование энергетического ресурса | Ед. изм. | Удельное значение |
Минимальное значение | Максимальное значение | Среднее значение | Медиана |
Оборотная вода | м3/т продукции (год) | 1,07 | 4,36 | 3,47 | 3,94 |
Потребление пара | Гкал/т продукции (год) | 1,47 | 3,30 | 2,72 | 2,86 |
Потребление электроэнергии | кВт·ч/т продукции (год) | 4,57 | 42,53 | 29,41 | 37,00 |
Свежая вода | м3/т продукции (год) | 0,017 | 0,035 | 0,029 | 0,031 |
Теплофикационная вода | м3/т продукции (год) | 0,60 | 1,16 | 0,86 | 0,84 |
Таблица 3.519
Отходы, образующиеся при эксплуатации установок
перколяционной очистки твердых парафинов
Наименование отхода | Удельное значение, кг/т продукции (год) |
Минимальное значение | Максимальное значение | Среднее значение | Медиана |
Шлам очистки емкостей и трубопроводов от нефти и нефтепродуктов | 1,60 | 4,03 | 2,63 | 2,57 |
Таблица 3.520
Выбросы загрязняющих веществ для установок получения
и отгрузки аминов
Наименование загрязняющего вещества | Удельное значение, кг/т продукции (год) |
Минимальное значение | Максимальное значение | Среднее значение | Медиана |
Организованные источники выбросов |
Азота диоксид | 0,0011 | 0,0034 | 0,0022 | 0,0021 |
Азота оксид | 0,00018 | 0,00056 | 0,00036 | 0,00035 |
Метан | 0,0022 | 0,0030 | 0,0025 | 0,0025 |
Сероводород | 0,0012 | 0,0017 | 0,0014 | 0,0014 |
Углерод (Сажа) | 0,0012 | 0,0012 | 0,0012 | 0,0012 |
Углерода оксид | 0,036 | 0,22 | 0,12 | 0,11 |
Таблица 3.521
Материальные ресурсы, потребляемые при эксплуатации
установок получения и отгрузки аминов
Наименование материального ресурса | Ед. изм. | Удельное значение |
Минимальное значение | Максимальное значение | Среднее значение | Медиана |
Аммиак жидкий технический вал | т/т продукции (год) | 0,42 | 0,46 | 0,44 | 0,44 |
Биоцид | т/т продукции (год) | 0,000060 | 0,00084 | 0,00045 | 0,00029 |
Ингибитор-дисперсант солеотложений и коррозии | т/т продукции (год) | 0,000069 | 0,00029 | 0,00016 | 0,00011 |
Катализатор | т/т продукции (год) | 0,000099 | 0,00011 | 0,00010 | 0,00010 |
Гидроксид натрия | т/т продукции (год) | 0,0048 | 0,0072 | 0,0062 | 0,0065 |
Таблица 3.522
Энергетические ресурсы, потребляемые при эксплуатации
установок получения и отгрузки аминов
Наименование энергетического ресурса | Ед. изм. | Удельное значение |
Минимальное значение | Максимальное значение | Среднее значение | Медиана |
Оборотная вода | м3/т продукции (год) | 18,30 | 60,91 | 37,12 | 31,11 |
Охлаждающая вода | м3/т продукции (год) | 13,45 | 26,47 | 18,96 | 17,40 |
Потребление пара | Гкал/т продукции (год) | 7,87 | 11,62 | 9,95 | 10,54 |
Потребление топлива (газового) | т.у.т./т продукции (год) | 0,32 | 0,52 | 0,42 | 0,43 |
Потребление электроэнергии | кВт·ч/т продукции (год) | 475,23 | 688,30 | 562,89 | 529,21 |
Таблица 3.523
Выбросы загрязняющих веществ от установок получения
алкилбензолсульфокислоты, включающих следующие стадии:
фракционирование парафинов, получение олефинов,
алкилирование бензола олефинами, сульфирование алкилбензола,
нейтрализация алкилбензолсульфокислоты
Наименование загрязняющего вещества | Удельное значение, кг/т продукции (год) |
Минимальное значение | Максимальное значение | Среднее значение | Медиана |
Организованные источники выбросов |
Азота диоксид | 0,043 | 0,057 | 0,048 | 0,045 |
Азота оксид | 0,018 | 0,041 | 0,024 | 0,018 |
Метан | 0,0015 | 0,013 | 0,0103 | 0,012 |
Метилбензол (толуол) | 0,00018 | 0,00024 | 0,00020 | 0,00018 |
Серы диоксид | 0,011 | 0,024 | 0,018 | 0,017 |
Углеводороды предельные C1 - C5 (исключая метан) | 0,0030 | 0,0041 | 0,0033 | 0,0031 |
Углеводороды предельные C6 - C10 | 0,00086 | 0,0012 | 0,00095 | 0,00089 |
Углерода оксид | 0,00011 | 0,019 | 0,0080 | 0,0070 |
Неорганизованные источники выбросов |
Углеводороды предельные C1 - C5 (исключая метан) | 0,23 | 0,31 | 0,25 | 0,24 |
Углеводороды предельные C6 - C10 | 0,24 | 0,33 | 0,27 | 0,25 |
Таблица 3.524
Материальные ресурсы, потребляемые при эксплуатации
установок получения алкилбензолсульфокислоты, включающих
следующие стадии: фракционирование парафинов, получение
олефинов, алкилирование бензола олефинами, сульфирование
алкилбензола, нейтрализация алкилбензолсульфокислоты
Наименование материального ресурса | Ед. изм. | Удельное значение |
Минимальное значение | Максимальное значение | Среднее значение | Медиана |
Водород фтористый | кг/т продукции (год) | 0,29 | 0,29 | 0,29 | 0,29 |
Гидроокись калия | кг/т продукции (год) | 0,013 | 0,108 | 0,073 | 0,094 |
Диметилдисульфид | кг/т продукции (год) | 0,0021 | 0,0079 | 0,0043 | 0,0029 |
Гидроксид натрия | кг/т продукции (год) | 2,26 | 2,96 | 2,68 | 2,80 |
Известь гашенная | кг/т продукции (год) | 0,053 | 0,21 | 0,13 | 0,109 |
Ингибитор коррозии | кг/т продукции (год) | 0,0017 | 0,00193 | 0,0019 | 0,0019 |
Поглотитель кислорода | кг/т продукции (год) | 0,00072 | 0,00096 | 0,00085 | 0,00086 |
Теплоноситель | кг/т продукции (год) | 0,046 | 0,108 | 0,091 | 0,10 |
Таблица 3.525
Энергетические ресурсы, потребляемые при эксплуатации
установок получения алкилбензолсульфокислоты, включающих
следующие стадии: фракционирование парафинов, получение
олефинов, алкилирование бензола олефинами, сульфирование
алкилбензола, нейтрализация алкилбензолсульфокислоты
Наименование энергетического ресурса | Ед. изм. | Удельное значение |
Минимальное значение | Максимальное значение | Среднее значение | Медиана |
Оборотная вода | м3/т продукции (год) | 118,69 | 162,41 | 131,35 | 127,91 |
Потребление пара | Гкал/т продукции (год) | 0,55 | 0,62 | 0,57 | 0,56 |
Потребление топлива (всего) | т.у.т./т продукции (год) | 0,34 | 0,36 | 0,35 | 0,36 |
Потребление топлива (газового) | т.у.т./т продукции (год) | 0,14 | 0,29 | 0,19 | 0,17 |
Потребление топлива (жидкого) | т.у.т./т продукции (год) | 0,059 | 0,23 | 0,16 | 0,18 |
Потребление электроэнергии | кВт·ч/т продукции (год) | 259,39 | 352,71 | 293,91 | 281,34 |
Таблица 3.526
Отходы, образующиеся при эксплуатации установок получения
алкилбензолсульфокислоты, включающих следующие стадии:
фракционирование парафинов, получение олефинов,
алкилирование бензола олефинами, сульфирование алкилбензола,
нейтрализация алкилбензолсульфокислоты
Наименование отхода | Удельное значение, кг/т продукции (год) |
Минимальное значение | Максимальное значение | Среднее значение | Медиана |
Шлам очистки емкостей и трубопроводов от нефти и нефтепродуктов | 0,0087 | 0,063 | 0,036 | 0,037 |
Раздел 4 Определение наилучших доступных технологий
В Российской Федерации критерии определения технологии в качестве наилучшей доступной технологии установлены
статьей 28.1 Федерального закона от 10 января 2002 года N 7-ФЗ "Об охране окружающей среды". Применение наилучших доступных технологий направлено на комплексное предотвращение или минимизацию негативного воздействия на окружающую среду. Сочетанием критериев достижения целей охраны окружающей среды для определения НДТ являются:
а) наименьший уровень негативного воздействия на окружающую среду в расчете на единицу времени или объем производимой продукции (товара), выполняемой работы, оказываемой услуги либо другие предусмотренные международными договорами Российской Федерации показатели;
б) экономическая эффективность ее внедрения и эксплуатации;
в) применение ресурсо- и энергосберегающих методов;
г) период ее внедрения;
д) промышленное внедрение этой технологии на двух и более объектах, оказывающих негативное воздействие на окружающую среду.
Статья 28.1 Федерального закона также устанавливает следующее:
а) порядок определения технологии в качестве НДТ устанавливается Правительством Российской Федерации;
б) определение технологических процессов, оборудования, технических способов, методов в качестве НДТ для конкретной области применения, утверждение методических
рекомендаций по определению технологии в качестве наилучшей доступной технологии осуществляются уполномоченным Правительством Российской Федерации федеральным органом исполнительной власти, который создает технические рабочие группы, включающие экспертов заинтересованных федеральных органов исполнительной власти, государственных научных организаций, коммерческих и некоммерческих организаций, в том числе государственных корпораций.
Порядок определения технологии в качестве наилучшей доступной технологии определен
Постановлением Правительства Российской Федерации от 23 декабря 2014 г. N 1458, которым утверждены
Правила определения технологии в качестве наилучшей доступной технологии, а также разработки, актуализации и опубликования информационно-технических справочников по наилучшим доступным технологиям.
Методические
рекомендации по определению технологии в качестве наилучшей доступной технологии, в которых уточнены критериев для всех элементов производства, в соответствии с которыми они соответствуют понятию НДТ, утверждены приказом Министерства промышленности и торговли Российской Федерации от 23 августа 2019 г. N 3134.
В качестве источников информации о применяемых на практике технологиях, относящихся к НДТ, были использованы сведения, полученные в результате анкетирования предприятий отрасли, результаты научно-исследовательских работ, публикаций, а также информация, полученная в ходе консультаций с профильными экспертами.
Основные технологические процессы и технические решения описаны в
разделе 2. При разработке справочника была проанализирована информация о разнообразных технологических процессах, реализованных на российских предприятиях.
Информация
разделов 2 и
3 настоящего справочника положена в основу экспертного анализа при выборе НДТ. Также принята во внимание международная и отечественная практика отнесения систем экологического и энергетического менеджмента к НДТ для различных видов деятельности, в том числе получившая отражение в таких справочниках, как российский и европейский справочники по энергоэффективности -
ИТС 48-2017 "Повышение энергетической эффективности при осуществлении хозяйственной и (или) иной деятельности" и "Reference Document on Best Available Techniques for Energy Efficiency" (2009).
При определении технологических процессов, технических способов, методов в качестве наилучшей доступной технологии члены ТРГ 30 учитывали требование выбора НДТ, наилучшим образом сочетающих критерии достижения целей охраны окружающей среды, изложенное в
ст. 28.1 Федерального закона от 10 января 2002 года N 7 ФЗ "Об охране окружающей среды".
Критерий 1 -
наименьший уровень негативного воздействия на окружающую среду. Предполагает обеспечение комплексной защиты окружающей среды, минимизацию воздействия на ее различные компоненты. Поэтому в контексте настоящего справочника НДТ речь шла об идентификации спектра решений, использование которых позволяет сократить эмиссии загрязняющих веществ в атмосферный воздух и водные объекты, обеспечить функционирование водооборотных циклов, оптимизировать обращение с отходами и снизить их количество.
Критерий 2 - вопросы экономической эффективности внедрения и эксплуатации технологии. Рассмотрены только в тех случаях, когда членам ТРГ 30 удавалось получить надежные данные от предприятий, внедривших конкретные технологические, технические или управленческие решения, позволяющие достичь высокого уровня защиты окружающей среды и ресурсоэффективности производства. Компании, реализующие виды деятельности, отнесенные к области применения настоящего справочника НДТ, публикуют сведения о затратах на природоохранные мероприятия и о результатах, достигнутых в результате выполнения конкретных программ (в том числе направленных на эколого-технологическую модернизацию производства).
Критерий 3 -
применение ресурсо- и энергосберегающих методов. Оценивали по таким показателям, как потребление энергии, сырья, воды и вспомогательных веществ в расчете на единицу переработанного сырья или произведенной продукции. При переработке нефти воздействие на окружающую среду во многом обусловлено именно использованием энергии. В связи с этим решения, направленные на повышение эффективности, и собственно природоохранные решения (как первичные, "встроенные" в технологические процессы, так и технику защиты окружающей среды) рассматривали как равнозначные, считая, что
критерии 1 и 3 являются приоритетными при выборе НДТ для областей применения настоящего справочника НДТ.
В тех случаях, когда известны надежные данные о количественных показателях по двум основным критериям отнесения технологических и технических решений к НДТ (
критерии 1 и 3), определяли интервалы значений, соответствующих лучшей и наиболее широко распространенной практике российских предприятий. В других случаях принимали во внимание оценки, данные экспертами в соответствующих областях применения НДТ.
Критерий 4 - период внедрения НДТ. Оценивали также с учетом необходимости проведения значительной реконструкции технологических процессов и модернизации оборудования, возможности последовательного улучшения показателей ресурсоэффективности и экологической результативности путем внедрения технических усовершенствований и процедур в рамках систем экологического и энергетического менеджмента.
Критерий 5 - факт промышленного внедрения технологии на двух и более объектах, оказывающих негативное воздействие на окружающую среду. В области распространения данного справочника устанавливали по результатам обработки анкет, поступивших от предприятий. Также учитывали позиции экспертов, принимавших участие в разработке и обсуждении проекта настоящего справочника НДТ.
Наилучшие доступные технологии и методы, а также, в необходимых случаях, соответствующие им технологические показатели (значения концентрации эмиссий) определялись технической рабочей группой применительно к основным и вспомогательным процессам переработки нефти, описание которых приведено в
Разделе 2.
Раздел 5 Наилучшие доступные технологии
Настоящий раздел содержит перечень НДТ, применяемых в технологических процессах переработки нефти. Выбор НДТ осуществлялся в соответствии с критериями определения технологии (технологического процесса, метода, способа, подхода и др.) в качестве наилучшей доступной технологии, изложенными в
разделе 4 настоящего Справочника.
Согласно
п. 1 ст. 28.1. Федерального закона от 10 января 2002 года N 7-ФЗ "Об охране окружающей среды", применение наилучших доступных технологий направлено на комплексное предотвращение и (или) минимизацию негативного воздействия на окружающую среду. С учетом этого принципа были выявлены НДТ для процессов переработки нефти, направленные на снижение негативного воздействия на окружающую среду, и установлены для них технологические показатели. Перечень маркерных веществ и технологические показатели для выбросов загрязняющих веществ установок переработки нефти установлены на основе следующих подходов:
1. При формировании перечня маркерных веществ учитывали те вещества, на долю которых приходится суммарно не менее 85% от валового значения выбросов загрязняющих веществ;
2. При определении технологических показателей учитывали как организованные, так и неорганизованные источники выбросов установок переработки нефти;
3. В случае отсутствия в соответствующих разделах справочника маркерных веществ для комплексной (комбинированной) установки переработки нефти, маркерные вещества для комплексной (комбинированной) установки переработки нефти определяются как набор маркерных веществ, установленных для отдельных установок, входящих в состав комбинированной (комплексной) установки;
4. В случае отсутствия в соответствующих разделах справочника технологических показателей для комплексной (комбинированной) установки переработки нефти технологические показатели для комплексной (комбинированной) установки переработки нефти определяются как сумма технологических показателей для выбросов загрязняющих веществ, установленных для отдельных установок, входящих в состав комбинированной (комплексной) установки;
Перечень маркерных веществ и технологические показатели для загрязняющих веществ в сбросах нефтеперерабатывающих заводов после очистных сооружений в зависимости от объекта отведения (отведение в централизованные системы водоотведения или отведение в природные объекты) установлены на основе следующих подходов:
1. При формировании перечня маркерных веществ учитывали те загрязняющие вещества, на долю которых приходится суммарно не менее 85% от валового значения сбросов загрязняющих веществ.
2. Технологические показатели для маркерных веществ определяли на основании анкетных данных предприятий отрасли, за исключением маркерных веществ, для которых установлены предельные значения в
Постановлении Правительства РФ от 29 июля 2013 года N 644 "Об утверждении Правил холодного водоснабжения и водоотведения и о внесении изменений в некоторые акты Правительства Российской Федерации".
5.1 Общеприменимые наилучшие доступные технологии
при переработке нефти
НДТ 1. Система экологического менеджмента
Система экологического менеджмента является частью системы менеджмента организации, которая направлена на предотвращения загрязнений, связанных с производственно-хозяйственной деятельностью, защиту окружающей среды и постоянное улучшение общей экологической результативности предприятия.
Настоящая НДТ включает, в зависимости от конкретных условий, следующие подходы и мероприятия:
- определение экологических приоритетов предприятия;
- разработку планов действий на основе: ответственности и компетентности персонала, системности действий; обучения, информированности и участия персонала в реализации мероприятий, связанных с внедрением принципов экологического менеджмента;
- анализ достигнутых результатов на основе производственного экологического контроля, внутреннего и (или) независимого внешнего аудита и проведение корректирующих мероприятий с ведением соответствующего учета.
В состав дополнительных мероприятий, которые являются желательным, но необязательным условием соответствия НДТ 1, входят:
- внедрение и соблюдение требований добровольных стандартов и систем, признанных на международном уровне ISO 14001, ISO 18001, EMAS;
- регулярную подготовку и размещение в открытом доступе (возможно, при внешней проверке) экологической декларации с описанием всех существенных экологических аспектов деятельности предприятия, что позволяет сопоставлять решение экологических задач и достижение экологических целей, как с предшествующими годами, так и достижениями других предприятий отрасли.
НДТ 2. Система энергетического менеджмента
Воздействие предприятий, осуществляющих переработку нефти, на окружающую среду в том числе обусловлено и высокой энергоемкостью технологических процессов, следовательно, система энергетического менеджмента может стать инструментом повышения энергоэффективности и сокращения негативного воздействия на окружающую среду.
Настоящая НДТ включает, в зависимости от конкретных условий, следующие подходы и мероприятия:
- формирование и анализ выполнения целевых показателей энергоэффективности (удельный расход электроэнергии, топлива, тепловые потери и др.);
- формование и реализацию Программы повышения энергоэффективности;
- проведение сертификационных (ресертификационных) аудитов энергоменеджмента предприятия в соответствии с ISO 50001. Заключение договоров с сертификационным органом;
- поиск и внедрение новых технологий энергосбережения;
- разработку проектов технического учета энергии;
- формирование энергетических целей и задач;
- проведение бенчмаркинга удельных расходов энергетических ресурсов и внедрение лучших практик;
- проведение рейтинговой оценки предприятия;
- проведение перекрестных внутренних аудитов системы энергоменеджмента;
- организацию и проведение обучающих семинаров для сотрудников основных процессных управлений по требованиям системы энергетического менеджмента;
- информационное сопровождение функционирования системы энергоменеджмента (подготовка плакатов, брошюр по энергоэффективности и др.);
- реализацию ИТ-проектов, информационно-аналитических систем по направлению энергоменеджмента;
- разработку, утверждение и актуализацию нормативно-методологической документации в части энергоменеджмента.
НДТ 3. Система менеджмента измерений
Эффективная система менеджмента измерений обеспечивает пригодность измерительного оборудования и процессов измерений для их предполагаемого использования и имеет большое значение для достижения целей в области качества продукции и благодаря снижению вероятности появления недостоверных результатов измерений. Цель системы менеджмента измерений состоит в управлении измерительным оборудованием и процессами измерений, позволяющем контролировать достоверность результатов измерений характеристик, влияющих на качество продукции. Система менеджмента измерений предусматривает проверку измерительного оборудования и применение статистических методов управления процессом измерений.
Настоящая НДТ включает, в зависимости от конкретных условий, следующие подходы и мероприятия:
- обеспечение единства и требуемой точности измерений, повышение эффективности метрологического обеспечения производства;
- внедрение в практику современных методов и средств измерений, направленное на повышение уровня эффективности производства, технического уровня и качества продукции;
- организацию и проведение поверки/калибровки и ремонта средств измерений, находящихся в эксплуатации;
- проведение метрологической экспертизы технических заданий, проектной, конструкторской и технологической документации, проектов стандартов и других нормативных документов;
- проведение работ по метрологическому обеспечению производства;
- участие в аттестации испытательных подразделений, в подготовке к аттестации производств и систем качества;
- осуществление метрологического надзора за состоянием и применением средств измерений, аттестованными методиками выполнения измерений, эталонами, применяемыми для поверки средств измерений, за соблюдением метрологических норм и правил, нормативных документов по обеспечению единства измерений на предприятии;
- формирование и ведение информационных ресурсов в области обеспечения единства измерений;
- установление целей, задач и методов организации метрологической деятельности;
- организацию обучения и повышения квалификации специалистов метрологических служб.
НДТ 4. Регламентная работа в штатной ситуации и наличие плана действий в нештатной или аварийной ситуации
Настоящая НДТ предусматривает, в зависимости от конкретных условий, следующие подходы и мероприятия:
- установление договорных отношений между двумя или более юридическими и (или) физическими лицами, эксплуатирующими отдельные производственные объекты, находящиеся на территории одной технологической (промышленной) площадки, с целью развития сотрудничества по вопросам охраны окружающей среды и безопасности, организации труда и здоровья персонала;
- разработку, утверждение и актуализацию планов действий при возникновении нештатной или аварийной ситуации как на уровне предприятия, так и на всех производственных объектах или промышленных площадках предприятия;
- проведение практических учений, тренировок по локализации и ликвидации нештатной или аварийной ситуации;
- анализ нештатной или аварийной ситуации, произошедших на предприятии, а также на других подобных предприятиях с целью извлечения уроков и выработки мер по предупреждению ЧС.
НДТ 5. Подготовка и обучение персонала
НДТ включает наличие у предприятия программы повышения квалификации персонала (стажировок, переподготовки, аттестаций и т.п.), задействованного в основных и вспомогательных технологических процессах по переработке нефти.
НДТ 6. Использование альтернативных источников энергии в энергетическом балансе нефтеперерабатывающих предприятий.
НДТ распространяется на способы производства энергии из альтернативных источников (солнечная энергия, энергия ветра, воды, геотермальных источников и др.) на нефтеперерабатывающих предприятиях.
НДТ включает там, где это применимо, использование энергии, получаемой из альтернативных источников (солнечная энергия, энергия ветра, воды, геотермальных источников и др.) на основных и вспомогательных объектах нефтепереработки.
5.2 Общеотраслевые наилучшие доступные технологии,
применимые при переработке нефти
Приведенные ниже общеотраслевые наилучшие доступные технологии могут быть использованы при эксплуатации основных и вспомогательных установок по переработке нефти в том случае, когда их применение технологически и экономически обосновано и будет способствовать снижению негативного воздействия на окружающую среду.
НДТ 7. Сокращение выбросов загрязняющих веществ от технологических печей основных и вспомогательных установок по переработке нефти
Настоящая НДТ предусматривает, в зависимости от конкретных условий, следующие подходы и мероприятия:
- сокращение потребления жидкого топлива на технологических установках нефтеперерабатывающих заводов за счет использования природного газа;
- оптимизацию работы технологических печей на установках переработки нефти с целью сокращения выбросов в атмосферу и повышения энергоэффективности предприятия;
- применение горелочных устройств улучшенной конструкции, оснащение технологических печей горелками с низким образованием оксидов азота.
НДТ 8. Сокращение выбросов пыли, образующейся при эксплуатации основных и вспомогательных установок по переработки нефти
Настоящая НДТ предусматривает, в зависимости от конкретных условий, следующие подходы и мероприятия:
- использование электрофильтров;
- использование рукавных фильтров;
- использование многоступенчатых циклонных сепараторов или вихревых трубчатых сепараторов;
- использование центробежных промывателей и скрубберов Вентури;
- использование керамических или металлокерамических фильтров с обратной промывкой.
НДТ 9. Сокращение выбросов оксидов азота, образующихся при эксплуатации основных и вспомогательных установок по переработке нефти
Настоящая НДТ предусматривает, в зависимости от конкретных условий, следующие подходы и мероприятия:
- снижение соотношения воздух/топливо при подаче в горелочное устройство;
- ступенчатое сжигание топлива;
- рециркуляцию дымового газа;
- использование специальных горелок, обеспечивающих пониженное образование оксидов азота;
- использование приемов доочистки: селективного каталитического и некаталитического восстановления оксидов азота, низкотемпературного окисления оксидов азота.
НДТ 10. Сокращение выбросов оксидов серы, образующихся при эксплуатации основных и вспомогательных установок по переработке нефти
Настоящая НДТ предусматривает, в зависимости от конкретных условий, следующие подходы и мероприятия:
- использование каталитических присадок;
- использование установок очистки отходящих газов (применение мокрых скрубберов, регенеративной и нерегенеративной очистки и др.);
- каталитическое окисление оксидов серы.
НДТ 11. Сокращение выбросов оксида углерода, образующихся при эксплуатации основных и вспомогательных установок по переработке нефти
Настоящая НДТ предусматривает, в зависимости от конкретных условий, следующие подходы и мероприятия:
- оптимизацию процесса горения;
- использование катализаторов с промоторами окисления оксида углерода;
- использование устройств дожига оксида углерода.
НДТ 12. Применение комплексного подхода к сокращению выбросов загрязняющих веществ, образующихся при эксплуатации основных и вспомогательных установок по переработке нефти
Настоящая НДТ предусматривает, в зависимости от конкретных условий, следующий подход:
- использование комбинированных технологий очистки газов от смеси оксидов серы и азота, включающей стадии удаления пыли, каталитического окисления оксидов серы и восстановления оксидов азота.
НДТ 13. Сокращение выбросов сероводорода, образующегося при эксплуатации основных и вспомогательных установок по переработке нефти
Настоящая НДТ предусматривает, в зависимости от конкретных условий, следующие подходы:
- использование технологий аминовой очистки и доочистки отходящих газов с блоком регенерации амина;
- переработку сероводорода в товарную продукцию (серу, серную кислоту).
НДТ 14. Сокращение выбросов углеводородов, образующихся при эксплуатации основных и вспомогательных установок по переработке нефти
Настоящая НДТ предусматривает, в зависимости от конкретных условий, следующие подходы и мероприятия:
- применение систем улавливания и рекуперации паров углеводородов с использованием технологий абсорбции, адсорбции, мембраной сепарации, двухступенчатой низкотемпературной конденсацией;
- термическое и каталитическое окисление летучих органических соединений;
- использование насосов и агрегатов с двойными торцевыми уплотнениями;
- применение для компрессоров на линиях всасывания и нагнетания отсекающих устройств с дистанционным управлением, а также использование сепараторов на всасывающих линиях компрессоров;
- возможность сброса содержимого аппаратов в закрытые дренажные емкости для предотвращения попадания технологических сред в окружающую среду при аварийных остановках технологических установок;
- улавливание выбросов газовых сред от предохранительных клапанов и направление их в факельные системы или для выработки вторичной энергии
НДТ 15. Снижение потребления тепловой энергии при эксплуатации основных и вспомогательных установок по переработке нефти
Настоящая НДТ предусматривает, в зависимости от конкретных условий, следующие подходы и мероприятия:
- интеграцию тепловых потоков - позволяет оптимизировать потребление тепла, необходимого для различных процессов, за счет обмена теплом между потоками;
- использование устройств рекуперации энергии, например, котлов-утилизаторов, турбодетандерных агрегатов и др.;
- сокращение потребления пара за счет контроля клапанов дренажной системы.
НДТ 16. Обращение со сточными водами
Настоящая НДТ предусматривает, в зависимости от конкретных условий, следующие подходы и мероприятия:
- применение комбинированной обработки потоков технологической и охлаждающей воды путем внедрения процессов сегрегации с целью эффективной очистки получаемых менее и более концентрируемых сточных вод;
- оптимизацию процесса отделения твердых частиц и нефтепродуктов перед подачей сточных вод на очистные сооружения;
- очистку и повторное использование в технологических процессах переработки нефти сточных вод с целью сокращения забора свежей воды;
- локальную очистку образующихся сточных вод;
- использование нескольких канализационно-насосных станций меньшей мощности вместо одной станции с большей мощностью.
НДТ 17. Обращение с нефтешламами
Настоящая НДТ предусматривает, в зависимости от конкретных условий, следующие подходы и мероприятия:
- предварительную очистку нефтешлама с целью осушения и/или обезмасливания с помощью центробежных декантеров или паровых сушилок для снижения общего объема шлама;
- повторное использование шлама на технологических установках в случае, если шлам соответствует необходимым требованиям;
- использование биотехнологической утилизации шламов
5.3 Наилучшие доступные технологии, применимые
для конкретных установок по переработке нефти
Приведенные ниже НДТ могут быть использованы при эксплуатации конкретных установок по переработке нефти в том случае, когда их применение технологически и экономически обосновано и будет способствовать снижению негативного воздействия на окружающую среду.
При эксплуатации технологических установок, для которых приведены НДТ в данном разделе, также могут быть применены общеприменимые и общеотраслевые НДТ, представленные в
5.2 и 5.3.
В случае если для конкретных установок не приведены НДТ, то следует руководствоваться общеприменимыми и общеотраслевыми НДТ, представленными в
5.2 и 5.3.
НДТ 18. Снижение негативного воздействия на окружающую среду при эксплуатации электрообессоливающих установок для обессоливания и обезвоживания нефти (ЭЛОУ)
Настоящая НДТ предусматривает, в зависимости от конкретных условий, следующие подходы и мероприятия:
- сокращение потребления промывочной воды на установках ЭЛОУ за счет применения современных высокоэффективных деэмульгаторов, системы многоступенчатого обессоливания и дополнительной стадии сепарации;
- установку регуляторов уровня поверхности раздела фаз для обеспечения нормальной эксплуатации установки ЭЛОУ и снижения количества нефти, попадающей в сточные воды;
- повторное использование воды (технологических водных конденсатов) для обессоливания с целью снижения нагрузки на очистные сооружения и уменьшения объемов потребляемой воды.
НДТ 19. Снижение негативного воздействия на окружающую среду при эксплуатации установок атмосферной, атмосферно-вакуумной и вакуумной перегонки нефти и нефтепродуктов
Настоящая НДТ предусматривает, в зависимости от конкретных условий, следующие подходы и мероприятия:
- очистку сточных вод установок атмосферной, атмосферно-вакуумной и вакуумной перегонки нефти и нефтепродуктов в отпарных и окислительных колоннах;
- использование сточных вод, образующихся в конденсаторах вакуумных колонн установок атмосферно-вакуумной и вакуумной перегонки нефти и нефтепродуктов, на установке ЭЛОУ;
- использование жидкостно-кольцевых вакуумных насосов, поверхностных конденсаторов, вихревых эжекторов и замкнутых конденсационно-вакуумсоздающих систем на установках атмосферно-вакуумной и вакуумной перегонки нефти и нефтепродуктов с целью сокращения образования сточных вод;
- утилизацию неконденсируемых дымовых газов и паров вакуумных эжекторов установок атмосферно-вакуумной и вакуумной перегонки нефти и нефтепродуктов за счет их направления на установки очистки кислых газов;
- повышение энергоэффективности установок атмосферной, атмосферно-вакуумной и вакуумной перегонки нефти и нефтепродуктов путем оптимизации схемы управления, теплообмена и рекуперации тепла, использования метода дробной перегонки с применением двух отбензинивающих колонн, газогенераторной установки (при необходимости) и пластинчатых теплообменников.
НДТ 20. Снижение негативного воздействия на окружающую среду при эксплуатации установок получения технического углерода
Настоящая НДТ предусматривает, в зависимости от конкретных условий, следующие подходы и мероприятия:
- улавливание, охлаждение и утилизацию продуктов процесса производства технического углерода;
- получение технического углерода под избыточным давлением в герметичном оборудовании;
- сжигание отходящих газов в процессе получения технического углерода в паровых котлах;
- использование коагулянтов и флокулянтов при очистке сточных вод, образующихся на установках по производству технического углерода.
НДТ 21. Снижение негативного воздействия на окружающую среду при эксплуатации установок коксования.
Настоящая НДТ предусматривает, в зависимости от конкретных условий, следующие подходы и мероприятия:
- сбор и утилизацию коксовой мелочи на установках коксования;
- использование замкнутой арретирующей системы продувки для сброса давления с коксового барабана на установках коксования;
- рекуперацию коксового газа отдувки и использование его в качестве топливного газа.
НДТ 22. Снижение негативного воздействия на окружающую среду при эксплуатации установок каталитического крекинга
Настоящая НДТ предусматривает, в зависимости от конкретных условий, следующие подходы и мероприятия:
- комплексный подход к оптимизации процесса регенерации катализатора процесса каталитического крекинга: снижение избытка кислорода в дымовых газах регенерации, снижение температуры в слое катализатора при регенерации, перераспределение подачи воздуха на установках с неполным сжиганием кокса на стадию дожига оксида углерода в выносном котле;
- применение промоторов восстановления оксидов азота оксидом углерода в процессе регенерации катализатора процесса каталитического крекинга, работающих в режиме полного дожига;
- удаление оксидов азота из дымовых газов процесса регенерации катализатора процесса каталитического крекинга путем селективного некаталитического восстановления оксидов азота;
- удаление оксидов азота из дымовых газов регенерации в процессе каталитического крекинга путем низкотемпературного каталитического окисления озоном с последующим поглощением образующегося оксида водой;
- сокращение выбросов оксидов серы в процессе регенерации катализаторов каталитического крекинга путем использования промоторов связывания (специальных добавок к основному катализатору);
- сокращение выбросов оксидов серы в процессе регенерации катализаторов каталитического крекинга за счет мокрой очистки (промывки) дымовых газов регенерации щелочными растворами в высокоэффективных контактных устройствах;
- сокращение выбросов оксида углерода в процессе регенерации катализаторов каталитического крекинга с полным дожигом за счет использования промоторов дожига;
- сокращение выбросов оксида углерода в процессе регенерации катализаторов каталитического крекинга с неполным дожигом за счет полного окисление оксида углерода в отдельном аппарате при температуре 850 - 1100 °C;
- использование катализаторов процесса каталитического крекинга с максимальной стойкостью к истиранию;
- применение дополнительных ступеней выносных сепарационных устройств, включающих в себя батареи высокоэффективных циклонов для отделения катализаторной пыли от дымовых газов при регенерации катализатора в процессе каталитического крекинга;
- применение электрофильтров, для отделения катализаторной пыли от дымовых газов регенерации в процессе каталитического крекинга;
- применение фильтров с керамическими или металлическими фильтрующими элементами для отделения катализаторной пыли от дымовых газов регенерации в процессе каталитического крекинга.
НДТ 23. Снижение негативного воздействия на окружающую среду при эксплуатации установок алкилирования
Настоящая НДТ предусматривает, в зависимости от конкретных условий, следующие подходы и мероприятия:
- применение мокрой очистки щелочным раствором неконденсирующегося газа в процессе фтористоводородного алкилирования перед отводом на факел для предотвращения выбросов фтористоводородной кислоты в воздух;
- нейтрализацию сточных вод, образующихся в процессе фтористоводородного алкилирования;
- сепарацию нерастворимых компонентов, образовавшихся на первом этапе процесса фтористоводородного алкилирования;
- снижение расхода серной кислоты за счет регенерации отработанной кислоты в процессе сернокислотного алкилирования;
- нейтрализацию сточных вод, образующихся в процессе сернокислотного алкилирования.
НДТ 24. Снижение негативного воздействия на окружающую среду при эксплуатации установок, на которых протекают процессы с участием водорода
Настоящая НДТ предусматривает, в зависимости от конкретных условий, следующие подходы и мероприятия:
- осушку водородсодержащего газа и сырья в гидрогенизационных процессах и процессах изомеризации;
- выбор современных катализаторов гидрогенизационных процессов, позволяющих снизить температуру процессов;
- использование для процесса гидрокрекинга центробежных насосов с торцевыми уплотнениями, оснащенных системами контроля подшипников по температуре с сигнализацией предельных значений и блокировкой при превышении этого параметра.
НДТ 25. Снижение негативного воздействия на окружающую среду при эксплуатации установок каталитического риформинга
Настоящая НДТ предусматривает, в зависимости от конкретных условий, следующие подходы и мероприятия:
- использование катализаторов для процессов каталитической риформинга, не требующих промотирования хлорсодержащими соединениями;
- очистку дымовых газов в процессе регенерации катализаторов каталитического риформинга от хлорсодержащих соединений за счет непрерывной рециркуляции газа регенерации через абсорбирующий слой поглотителя.
НДТ 26. Снижение негативного воздействия на окружающую среду при эксплуатации установок экстракционной очистки
Настоящая НДТ предусматривает, в зависимости от конкретных условий, следующие подходы и мероприятия:
- предотвращение и сокращение выбросов загрязняющих веществ за счет использования многократной экстракции растворителями в процессах деасфальтизации, селективной очистки масляного сырья и депарафинизации рафината селективной очистки;
- предотвращение и сокращение выбросов загрязняющих веществ за счет использования системы циркуляции горячего масла с фильтрацией через масляный, газовый или электрический нагреватель в процессе деасфальтизации, селективной очистки масляного сырья, депарафинизации рафината селективной очистки и адсорбционной очистки базовых масел;
- использование менее токсичных и опасных растворителей в процессе экстракционной очистки.
НДТ 27. Снижение негативного воздействия на окружающую среду при эксплуатации котельных установок
Настоящая НДТ предусматривает, в зависимости от конкретных условий, следующие подходы и мероприятия:
- периодическую очистку поверхности нагрева котельных для предотвращения уноса сажевых образований вместе с паром;
- осуществление контроля за качеством сырья котельных установок для предотвращения или сокращения выбросов в атмосферу с котельных установок;
- проведение мероприятий, направленных на исключение попадания котельного топлива в системы бытовой и ливневой канализации, а также в поверхностные водные объекты и почву.
НДТ 28. Снижение негативного воздействия на окружающую среду от объектов товарно-сырьевого парка
Настоящая НДТ предусматривает, в зависимости от конкретных условий, следующие подходы и мероприятия:
- использование резервуаров специальной конструкции с уменьшенным объемом газового пространства и со специальными уплотнителями;
- применение системы управления и контроля за эксплуатацией резервуаров, обнаружения утечек и переливов;
- пропарку и подготовку цистерн с использованием замкнутых рециркуляционных систем и высокоэффективных моющих реагентов.
5.4 Технологические показатели для установок
по переработке нефти
В
таблицах 5.1 -
5.85 приведены технологические показатели для основных и вспомогательных установок, осуществляющих переработку нефти.
5.4.1 Электрообессоливающие установки для обессоливания и обезвоживания нефти (ЭЛОУ)
Технологические показатели для одно-, двух- и трехступенчатых электрообессоливающих установок для обессоливания и обезвоживания нефти приведены в
таблице 5.1.
Таблица 5.1
Технологические показатели
для одно-, двух- и трехступенчатых установок ЭЛОУ
Технологический показатель | Единица измерения | Значение, не более |
Углеводороды предельные C1 - C5 (исключая метан) | кг/т переработанного сырья (год) | 2,76 |
Углеводороды предельные C6 - C10 | 0,36 |
5.4.2 Установки атмосферной перегонки нефтяного сырья (нефти, газового конденсата, их смесей)
Технологические показатели для установок атмосферной перегонки нефтяного сырья (нефти, газового конденсата, их смесей), включающие:
- установки атмосферной перегонки нефти (газового конденсата) без отбензинивающей колонны с применением предварительного испарителя нефти;
- установки атмосферной перегонки нефти (газового конденсата) без отбензинивающей колонны;
- установки атмосферной перегонки нефти (газового конденсата) с использованием отбензинивающей колонны;
- комплексные установки атмосферной перегонки нефти, включающей резервуарный парк, двухступенчатую ЭЛОУ, блоки атмосферной и вторичной перегонки,
Таблица 5.2
Технологические показатели для установок атмосферной
перегонки нефтяного сырья (нефти, газового
конденсата, их смесей)
Технологический показатель | Единица измерения | Значение, не более |
Азота диоксид | кг/т переработанного сырья (год) | 0,32 |
Азота оксид | 0,11 |
Серы диоксид | 1,52 |
Углеводороды предельные C1 - C5 (исключая метан) | 0,58 |
Углеводороды предельные C6 - C10 | 0,30 |
Углерода оксид | 0,11 |
Метан | 0,15 |
5.4.3 Установки вакуумной перегонки нефтяного сырья
Технологические показатели для установок вакуумной перегонки нефтяного сырья (нефти, газового конденсата, их смесей), включающие:
- установки вакуумной перегонки мазута с получением вакуума в гидроциркуляционных вакуумсоздающих системах;
- установки вакуумной перегонки мазута с получением вакуума за счет водяного пара,
Таблица 5.3
Технологические показатели для установок вакуумной перегонки
нефтяного сырья
Технологический показатель | Единица измерения | Значение, не более |
Азота диоксид | кг/т переработанного сырья (год) | 0,10 |
Азота оксид | 0,03 |
Серы диоксид | 0,48 |
Углеводороды предельные C1 - C5 (исключая метан) | 0,35 |
Углеводороды предельные C6 - C10 | 0,12 |
Углерода оксид | 0,05 |
Метан | 0,84 |
5.4.4 Установки атмосферно-вакуумной перегонки нефтяного сырья (нефти, газового конденсата, их смесей)
Технологические показатели для установок атмосферно-вакуумной перегонки нефтяного сырья (нефти, газового конденсата, их смесей), включающие:
- установки атмосферно-вакуумной перегонки нефти (газового конденсата);
- комплексные установки атмосферно-вакуумной перегонки нефти (газового конденсата) (ЭЛОУ-АВТ);
- комплексные установки атмосферно-вакуумной перегонки нефти (газового конденсата) с блоком вторичной перегонки дистиллятных фракций;
- комплексные установки атмосферно-вакуумной перегонки нефти, включающих резервуарный парк, двухступенчатую ЭЛОУ, блоки атмосферно-вакуумной и вторичной перегонки,
Таблица 5.4
Технологические показатели для установок
атмосферно-вакуумной перегонки нефтяного сырья
(нефти, газового конденсата, их смесей)
Технологический показатель | Единица измерения | Значение, не более |
Азота диоксид | кг/т переработанного сырья (год) | 0,29 |
Азота оксид | 0,09 |
Серы диоксид | 1,06 |
Метан | 6,87 |
Углеводороды предельные C1 - C5 (исключая метан) | 10,00 |
Углеводороды предельные C6 - C10 | 5,00 |
Углерода оксид | 2,00 |
5.4.5 Установки вторичной перегонки дистиллятов
Технологические показатели для установок вторичной перегонки дистиллятов, включающие:
- установки четкой ректификации бензинов;
- установки вторичной перегонки бензинов,
Таблица 5.5
Технологические показатели для установок вторичной
перегонки дистиллятов
Технологический показатель | Единица измерения | Значение, не более |
Азота диоксид | кг/т переработанного сырья (год) | 0,15 |
Азота оксид | 0,11 |
Серы диоксид | 0,26 |
Углеводороды предельные C1 - C5 (исключая метан) | 0,14 |
Углерода оксид | 0,13 |
5.4.6 Выделение, изомеризация и очистка ароматических углеводородов
Технологические показатели для установок выделения и очистки ароматических углеводородов, включающие:
- комплексные установки фракционирования сырья и продукции установок каталитического риформинга с целью выделения и очистки ароматических углеводородов;
- комплексные установки выделения и очистки ароматических углеводородов (орто- и параксилолов), включающих блоки осушки и очистки нефтезаводских газов и товарно-сырьевой парк;
- установки выделения бензолсодержащей фракции из продукта каталитического риформинга;
- установки ректификации с получением сырья каталитического риформинга для получения определенных ароматических углеводородов (бензол, ксилолы);
- установки выделения бензола и толуола посредством ректификации;
- установки экстракции сульфоланом бензол-толуольного экстракта из смесевого сырья;
- установки каталитической изомеризации метаксилола и этилбензола;
- установки каталитического трансалкилирования и диспропорционирования ароматических углеводородов;
- установки адсорбционного выделения смеси параксилолов,
Таблица 5.6
Технологические показатели для установок выделения и очистки
ароматических углеводородов
Технологический показатель | Единица измерения | Значение, не более |
Азота диоксид | кг/т переработанного сырья (год) | 0,63 |
Азота оксид | 0,10 |
Серы диоксид | 0,76 |
Углеводороды предельные C1 - C5 (исключая метан) | 0,73 |
Углеводороды предельные C6 - C10 | 0,47 |
Бензол | 0,27 |
Углерода оксид | 0,25 |
5.4.7 Установки термического крекинга, висбрекинга
Технологические показатели для установок печного висбрекинга, в том числе и для установок печного висбрекинга с сокинг-камерой, представлены в
таблице 5.7.
Таблица 5.7
Технологические показатели для установок висбрекинга
Технологический показатель | Единица измерения | Значение, не более |
Азота диоксид | кг/т переработанного сырья (год) | 4,65 |
Азота оксид | 2,90 |
Метан | 0,84 |
Серы диоксид | 2,76 |
Углеводороды предельные C1 - C5 (исключая метан) | 0,60 |
Углеводороды предельные C6 - C10 | 0,82 |
Углерода оксид | 3,21 |
Технологические показатели для установок получения технического углерода (высокотемпературный термокрекинг тяжелого высокоароматического сырья при низком давлении) и утилизационных котельных установок получения технического углерода представлены в
таблицах 5.8 и
5.9.
Таблица 5.8
Технологические показатели для установок получения
технического углерода (высокотемпературный термокрекинг
тяжелого высокоароматического сырья при низком давлении)
Технологический показатель | Единица измерения | Значение, не более |
Азота диоксид | кг/т переработанного сырья (год) | 0,26 |
Азота оксид | 0,14 |
Углерода оксид | 0,82 |
Таблица 5.9
Технологические показатели для утилизационных котельных
установок получения технического углерода
(высокотемпературный термокрекинг тяжелого
высокоароматического сырья при низком давлении)
Технологический показатель | Единица измерения | Значение, не более |
Азота диоксид | кг/Гкал (год) | 2,55 |
Азота оксид | 1,42 |
Серы диоксид | 11,23 |
Углерода оксид | 0,06 |
5.4.8 Установки коксования
Технологические показатели для установок замедленного коксования в необогреваемых коксовых камерах и установок прокалки кокса представлены в
таблицах 5.10 и
5.11.
Таблица 5.10
Технологические показатели для установок замедленного
коксования в необогреваемых коксовых камерах
Технологический показатель | Единица измерения | Значение, не более |
Азота диоксид | кг/т переработанного сырья (год) | 0,89 |
Азота оксид | 0,14 |
Амилены (смесь изомеров) | 2,44 |
Серы диоксид | 1,00 |
Углеводороды предельные C1 - C5 (исключая метан) | 19,54 |
Углеводороды предельные C6 - C10 | 6,56 |
Углерода оксид | 0,50 |
Таблица 5.11
Технологические показатели для установок прокалки кокса
Технологический показатель | Единица измерения | Значение, не более |
Азота диоксид | кг/т переработанного сырья (год) | 2,54 |
Азота оксид | 0,41 |
Серы диоксид | 4,80 |
Углеводороды предельные C1 - C5 (исключая метан) | 0,67 |
Углерода оксид | 54,87 |
5.4.9 Установки получения битума
Технологические показатели для установок выделения получения битума, включающие:
- установки получения битумов в окислительных колоннах;
- установки получения битумов в трубчатых (циркуляционных) реакторах;
- установки получения битумов окислением в кубах;
- установки комплексных установок получения битума, включая резервуарный парк, блок получение битумов в окислительных колоннах и налив товарных продуктов,
Таблица 5.12
Технологические показатели для установок получения битума
Технологический показатель | Единица измерения | Значение, не более |
Азота диоксид | кг/т переработанного сырья (год) | 2,54 |
Азота оксид | 2,05 |
Серы диоксид | 14,66 |
Углеводороды предельные C1 - C5 (исключая метан) | 12,05 |
Углеводороды предельные C6 - C10 | 1,19 |
Углеводороды предельные C12 - C19 | 0,58 |
Углерода оксид | 17,62 |
Метан | 1,00 |
5.4.10 Установки каталитического риформинга
Технологические показатели для установок каталитического риформинга, включающие:
- дожимные компрессорные установки в составе установок каталитического риформинга;
- установки каталитического риформинга с движущимся слоем регенерируемого катализатора (вертикальное расположение реакторов);
- установки каталитического риформинга со стационарным слоем катализатора;
- комплексные установки каталитического риформинга, включающие блоки предгидроочистки сырья и резервуарный парк;
- комплексные установки каталитического риформинга (бензольный вариант),
Таблица 5.13
Технологические показатели для установок каталитического
риформинга
Технологический показатель | Единица измерения | Значение, не более |
Азота диоксид | кг/т переработанного сырья (год) | 1,10 |
Азота оксид | 0,26 |
Серы диоксид | 2,86 |
Углеводороды предельные C1 - C5 (исключая метан) | 0,60 |
Углеводороды предельные C6 - C10 | 0,47 |
Углерода оксид | 2,16 |
Бензол | 0,27 |
Метан | 0,19 |
5.4.11 Установки изомеризации легких углеводородных фракций (C4 - C6)
Технологические показатели для установок изомеризации легких углеводородных фракций (C4 - C6), включающие:
- установки низкотемпературной изомеризации на оксидных катализаторах с сульфатированным оксидом циркония;
- установки низкотемпературной изомеризации на хлорированных (фторированных) алюмоплатиновых катализаторах;
- установки среднетемпературной изомеризация на цеолитных катализаторах,
Таблица 5.14
Технологические показатели для установок изомеризации легких
углеводородных фракций (C4 - C6)
Технологический показатель | Единица измерения | Значение, не более |
Азота диоксид | кг/т переработанного сырья (год) | 5,83 |
Азота оксид | 0,95 |
Серы диоксид | 2,89 |
Углеводороды предельные C1 - C5 (исключая метан) | 11,51 |
Углеводороды предельные C6 - C10 | 23,91 |
Углерода оксид | 12,46 |
Метан | 4,16 |
5.4.12 Установки каталитического крекинга
Технологические показатели для установок каталитического крекинга представлены в
таблицах 5.15 и
5.16.
Таблица 5.15
Технологические показатели для установок каталитического
крекинга с движущимся слоем катализатора
Технологический показатель | Единица измерения | Значение, не более |
Азота диоксид | кг/т переработанного сырья (год) | 1,04 |
Азота оксид | 0,65 |
Серы диоксид | 2,38 |
Углеводороды предельные C1 - C5 (исключая метан) | 0,12 |
Углеводороды предельные C6 - C10 | 0,05 |
Углерода оксид | 2,01 |
Углеводороды предельные C12 - C19 | 0,12 |
Метан | 0,07 |
Таблица 5.16
Технологические показатели для установок каталитического
крекинга с лифт-реактором
Технологический показатель | Единица измерения | Значение, не более |
Азота диоксид | кг/т переработанного сырья (год) | 0,38 |
Азота оксид | 0,24 |
Серы диоксид | 1,04 |
Углеводороды предельные C1 - C5 (исключая метан) | 16,97 |
Углеводороды предельные C6 - C10 | 6,10 |
Углерода оксид | 1,98 |
Углеводороды предельные C12 - C19 | 5,03 |
Метан | 6,87 |
5.4.13 Гидрогенизационные процессы (кроме гидрокрекинга)
Технологические показатели для процессов гидроочистки нефтепродуктов, включающих следующие установки:
- гидрирования нефтепродуктов;
- гидроочистки тяжелых нефтяных фракций;
- гидрирования дистиллятов вторичного происхождения (бензиновых, керосиновых и дизельных фракций);
- гидродоочистки бензина каталитического крекинга;
- гидродоочистки вакуумного газойля;
- гидродоочистки дизельного топлива;
- гидродоочистки керосина;
- гидродоочистки парафина/гачей;
- гидроочистки и каталитической депарафинизация остатка, включая масляные фракции;
- гидроочистки депарафинированных масел;
- гидроочистки дизельных фракций, включающих резервуарный парк, блок гидроочистки керосина и фракций дизельных топлив, блок очистки газов с помощью МДЭА, блок регенерации амина;
- гидроочистки дизельных фракций, включающих резервуарный парк, блок гидроочистки фракций дизельных топлив, блок очистки газов с помощью МЭА, блок регенерации амина,
Таблица 5.17
Технологические показатели для процессов гидроочистки
нефтепродуктов
Технологический показатель | Единица измерения | Значение, не более |
Азота диоксид | кг/т переработанного сырья (год) | 0,58 |
Азота оксид | 0,24 |
Метан | 2,88 |
Серы диоксид | 2,93 |
Углеводороды предельные C1 - C5 (исключая метан) | 9,66 |
Углеводороды предельные C6 - C10 | 10,00 |
Углерода оксид | 4,28 |
Технологические показатели для процессов гидродепарафинизации нефтепродуктов, включающих следующие установки:
- гидродепарафинизации дизельного топлива, фракций дизельных топлив;
- гидроизодепарафинизации фракций непревращенного остатка гидрокрекинга,
Таблица 5.18
Технологические показатели для установок
гидродепарафинизации и гидроизодепарафинизации
нефтепродуктов
Технологический показатель | Единица измерения | Значение, не более |
Азота диоксид | кг/т переработанного сырья (год) | 0,09 |
Азота оксид | 0,02 |
Серы диоксид | 1,87 |
Углеводороды предельные C1 - C5 (исключая метан) | 0,03 |
Углеводороды предельные C6 - C10 | 0,03 |
Углерода оксид | 0,19 |
| | ИС МЕГАНОРМ: примечание. В официальном тексте документа, видимо, допущена опечатка: имеется в виду таблица 5.19, а не 19. | |
Технологические показатели для установок защелачивания гидрогенизата представлены в
таблице 19.
Таблица 5.19
Технологические показатели для установок защелачивания
гидрогенизата
Технологический показатель | Единица измерения | Значение, не более |
Азота диоксид | кг/т переработанного сырья (год) | 0,28 |
Азота оксид | 0,04 |
Серы диоксид | 0,51 |
Углеводороды предельные C1 - C5 (исключая метан) | 1,71 |
Углерода оксид | 1,52 |
5.4.14 Установки гидрокрекинга
Технологические показатели для установок гидрокрекинга представлены в
таблицах 5.20 -
5.22.
Таблица 5.20
Технологические показатели для установок глубокого
двухступенчатого гидрокрекинга вакуумных дистиллятов
(давление более 10 МПа) с рециркуляцией
неконвертированного остатка
Технологический показатель | Единица измерения | Значение, не более |
Углеводороды предельные C1 - C5 (исключая метан) | кг/т переработанного сырья (год) | 0,57 |
Таблица 5.21
Технологические показатели для установок глубокого
одноступенчатого гидрокрекинга вакуумных дистиллятов
(давление более 10 МПа), в том числе включающие установки
получения водорода
Технологический показатель | Единица измерения | Значение, не более |
Азота диоксид | кг/т переработанного сырья (год) | 0,59 |
Азота оксид | 0,10 |
Серы диоксид | 16,46 |
Углеводороды предельные C12 - C19 | 0,28 |
Углеводороды предельные C1 - C5 (исключая метан) | 0,04 |
Углеводороды предельные C6 - C10 | 0,04 |
Углерода оксид | 2,10 |
Таблица 5.22
Технологические показатели для установок легкого
гидрокрекинга вакуумных дистиллятов (давление до 10 МПа)
Технологический показатель | Единица измерения | Значение, не более |
Азота диоксид | кг/т переработанного сырья (год) | 0,03 |
Азота оксид | 0,01 |
Серы диоксид | 0,24 |
Углерода оксид | 0,07 |
Углеводороды предельные C1 - C5 (исключая метан) | 0,01 |
5.4.15 Установки осушки нефтезаводских газов
Технологические показатели для установок осушки нефтезаводских газов представлены в
таблицах 5.23 и
5.24.
Таблица 5.23
Технологические показатели для установок подготовки
обессеренного газа методом адсорбционной осушки
для последующего отбензинивания газа низкотемпературной
сепарацией
Технологический показатель | Единица измерения | Значение, не более |
Азота диоксид | кг/т переработанного сырья (год) | 0,0006 |
Азота оксид | 0,006 |
Метан | 0,004 |
Серы диоксид | 0,0003 |
Углеводороды предельные C1 - C5 (исключая метан) | 0,0003 |
Углеводороды предельные C6 - C10 | 0,000008 |
Углерода оксид | 0,004 |
Таблица 5.24
Технологические показатели для установок осушки газов
с использованием твердых поглотителей
Технологический показатель | Единица измерения | Значение, не более |
Азота диоксид | кг/т переработанного сырья (год) | 0,39 |
Азота оксид | 0,21 |
Серы диоксид | 3,64 |
Углерода оксид | 0,03 |
Углеводороды предельные C1 - C5 (исключая метан) | 0,07 |
Углеводороды предельные C6 - C10 | 0,01 |
5.4.16 Установки очистки нефтезаводских газов
Технологические показатели для установок очистки нефтезаводских газов представлены в
таблицах 5.25 -
5.32.
Таблица 5.25
Технологические показатели для установок очистки газов
(углекислый газ) с использованием твердых поглотителей
Технологический показатель | Единица измерения | Значение, не более |
Серы диоксид | кг/т переработанного сырья (год) | 13,32 |
Серная кислота | 0,08 |
Сероводород | 0,03 |
Углеводороды предельные C1 - C5 (исключая метан) | 0,12 |
Таблица 5.26
Технологические показатели для установок очистки
водородсодержащего газа с низким содержанием водорода
Технологический показатель | Единица измерения | Значение, не более |
Углерода оксид | кг/т переработанного сырья (год) | 53,42 |
Таблица 5.27
Технологические показатели для установок очистки
водородсодержащего газа с высоким содержание водорода
Технологический показатель | Единица измерения | Значение, не более |
Углеводороды предельные C1 - C5 (исключая метан) | кг/т переработанного сырья (год) | 0,37 |
Углерода оксид | 0,05 |
Таблица 5.28
Технологические показатели для установок очистки газов
с использованием метилдиэтаноламина
Технологический показатель | Единица измерения | Значение, не более |
Углеводороды предельные C1 - C5 (исключая метан) | | 0,82 |
Углеводороды предельные C6 - C10 | 0,65 |
Таблица 5.29
Технологические показатели для установок очистки газов
с использованием моноэтаноламина
Технологический показатель | Единица измерения | Значение, не более |
Азота диоксид | кг/т переработанного сырья (год) | 0,66 |
Азота оксид | 0,36 |
Серы диоксид | 2,93 |
Углеводороды предельные C1 - C5 (исключая метан) | 1,46 |
Углеводороды предельные C6 - C10 | 1,64 |
Углерода оксид | 0,88 |
Бензин (нефтяной, малосернистый в пересчете на углерод) | 3,77 |
Таблица 5.30
Технологические показатели для установок очистки
от меркаптановой серы с помощью 10 - 15% водного раствора
щелочи в присутствии катализатора окисления
Технологический показатель | Единица измерения | Значение, не более |
Бензин (нефтяной, малосернистый в пересчете на углерод) | кг/т переработанного сырья (год) | 0,14 |
Углеводороды предельные C1 - C5 (исключая метан) | 0,25 |
Углеводороды предельные C6 - C10 | 0,16 |
Таблица 5.31
Технологические показатели для установок регенерации амина
Технологический показатель | Единица измерения | Значение, не более |
Азота диоксид | кг/т переработанного сырья (год) | 0,03 |
Азота оксид | 0,005 |
Серы диоксид | 0,008 |
Углеводороды предельные C1 - C5 (исключая метан) | 0,004 |
Углеводороды предельные C6 - C10 | 0,001 |
Углерода оксид | 0,03 |
Таблица 5.32
Технологические показатели для установок аминовой очистка
с помощью диэтаноламина от кислых компонентов
Технологический показатель | Единица измерения | Значение, не более |
Метан | кг/т переработанного сырья (год) | 0,000005 |
Спирт метиловый | 0,00007 |
Углеводороды предельные C1 - C5 (исключая метан) | 0,000002 |
Углеводороды предельные C6 - C10 | 0,0000008 |
5.4.17 Установки фракционирования газов
Технологические показатели для установок фракционирования газов представлены в
таблицах 5.33 -
5.36.
Таблица 5.33
Технологические показатели для установок отбензинивания
газов (извлечение целевых углеводородных компонентов
из газов) низкотемпературной сепарацией
Технологический показатель | Единица измерения | Значение, не более |
Углеводороды предельные C1 - C5 (исключая метан) | кг/т переработанного сырья (год) | 0,10 |
Таблица 5.34
Технологические показатели
для абсорбционно-газофракционирующих установок (АГФУ)
Технологический показатель | Единица измерения | Значение, не более |
Азота диоксид | кг/т переработанного сырья (год) | 0,11 |
Азота оксид | 0,02 |
Серы диоксид | 1,91 |
Углерода оксид | 0,12 |
Углеводороды предельные C1 - C5 (исключая метан) | 0,39 |
Таблица 5.35
Технологические показатели для газофракционирующих
установок (ГФУ)
Технологический показатель | Единица измерения | Значение, не более |
Азота диоксид | кг/т переработанного сырья (год) | 15,24 |
Азота оксид | 14,14 |
Метан | 3,07 |
Серы диоксид | 6,68 |
Углеводороды предельные C1 - C5 (исключая метан) | 21,47 |
Углерода оксид | 80,16 |
Таблица 5.36
Технологические показатели для установок фракционирования
газов, включающих буллитный парк, очистку газов с помощью
МЭА, экстракционную очистку сжиженных газов с помощью МЭА,
регенерацию амина, газофракционирующую установка, очистку
сжиженных газов с использованием NaOH
Технологический показатель | Единица измерения | Значение, не более |
Углеводороды предельные C1 - C5 (исключая метан) | кг/т переработанного сырья (год) | 0,03 |
Технологические показатели для установок алкилирования представлены в
таблицах 5.37 и
5.38.
Таблица 5.37
Технологические показатели для установок алкилирования
сернокислотного
Технологический показатель | Единица измерения | Значение, не более |
Азота диоксид | кг/т продукции (год) | 1,09 |
Азота оксид | 0,36 |
Бензин (нефтяной, малосернистый в пересчете на углерод) | 0,26 |
Серы диоксид | 2,58 |
Углеводороды предельные C1 - C5 (исключая метан) | 1,93 |
Углерода оксид | 0,88 |
Метан | 0,48 |
Таблица 5.38
Технологические показатели для установок алкилирования
фтористоводородного
Технологический показатель | Единица измерения | Значение, не более |
Азота диоксид | кг/т продукции (год) | 0,22 |
Азота оксид | 0,11 |
Углеводороды предельные C1 - C5 (исключая метан) | 0,67 |
Углерода оксид | 0,29 |
5.4.19. Установки производства оксигенатов
Технологические показатели для установок получения оксигенатов представлены в
таблицах 5.39 и
5.40.
Таблица 5.39
Технологические показатели для установок получения МТБЭ
(этерификация)
Технологический показатель | Единица измерения | Значение, не более |
Азота диоксид | кг/т продукции (год) | 2,61 |
Азота оксид | 0,43 |
Метан | 1,12 |
Серы диоксид | 2,19 |
Углеводороды предельные C1 - C5 (исключая метан) | 6,24 |
Углерода оксид | 22,28 |
Таблица 5.40
Технологические показатели для установок получения ТАМЭ
(этерификация)
Технологический показатель | Единица измерения | Значение, не более |
Азота диоксид | кг/т продукции (год) | 0,12 |
Азота оксид | 0,02 |
Метан | 0,02 |
Углеводороды предельные C1 - C5 (исключая метан) | 1,66 |
Углерода оксид | 0,13 |
5.4.20 Установки переработки сероводорода
Технологические показатели для установок получения серы, включающие:
- установки производства серы гранулированной;
- установки производства серы комовой;
- установки получения серы жидкой;
- установки грануляции серы с комплексом хранения и отгрузки;
- установки грануляции серы;
- установки получения элементарной (газовой) серы методом Клауса и очистка хвостовых газов методом Сульфрин;
- установки получения серы в составе комплексов глубокой переработки нефти,
представлены в
таблице 5.41. В состав указанных установок могут дополнительно входить установки очистки нейтрализации и обезвреживания сульфидно-щелочных сточных вод.
Таблица 5.41
Технологические показатели для установок получения серы
Технологический показатель | Единица измерения | Значение, не более |
Азота диоксид | кг/т продукции (год) | 18,68 |
Азота оксид | 11,63 |
Метан | 15,62 |
Серы диоксид | 94,71 |
Углеводороды предельные C1 - C5 (исключая метан) | 3,60 |
Углеводороды предельные C6 - C10 | 2,50 |
Углерода оксид | 45,00 |
Технологические показатели для установок получения серной кислоты, включающие:
- установки производства серной кислоты контактным способом, включающую переработку сернокислотных отходов (кислого гудрона) и резервуары хранения товарной продукции;
- установки производства серной кислоты из влажных газов (процесс WSA)
- установки производства серной кислоты контактным способом,
Таблица 5.42
Технологические показатели для установок получения
серной кислоты
Технологический показатель | Единица измерения | Значение, не более |
Азота диоксид | кг/т продукции (год) | 13,25 |
Азота оксид | 7,32 |
Серы диоксид | 45,00 |
Углеводороды предельные C1 - C5 (исключая метан) | 5,95 |
Углеводороды предельные C6 - C10 | 2,03 |
Углерода оксид | 7,98 |
Метан | 15,62 |
5.4.21 Установки получения водорода
Технологические показатели для установок получения водорода, включающие:
- установки производства водорода очищенного;
- установки короткоцикловой адсорбции водорода из водородсодержащего газа;
- установки получения водорода паровой каталитической конверсией углеводородов;
- установки производства водорода с блоком короткоцикловой адсорбции,
Таблица 5.43
Технологические показатели для установок получения водорода
Технологический показатель | Единица измерения | Значение, не более |
Азота диоксид | кг/т продукции (год) | 26,75 |
Азота оксид | 11,63 |
Метан | 15,62 |
Серы диоксид | 6,68 |
Углеводороды предельные C1 - C5 (исключая метан) | 11,17 |
Углерода оксид | 21,55 |
5.4.22 Установки производства газов
Технологические показатели для установок производства газов, включающие:
- установки компримирования азота методом глубокого холода;
- установки наполнения кислородных и азотных баллонов;
- установки производства азота и кислорода;
- установки производства воздуха сжатого, осушенного методом глубокого холода,
Таблица 5.44
Технологические показатели для установок производства газов
Технологический показатель | Единица измерения | Значение, не более |
Минеральное масло | кг/т продукции (год) | 0,04 |
Технологические показатели для установок компримирования водорода представлены в
таблице 5.45.
Таблица 5.45
Технологические показатели для установок
компримирования водорода
Технологический показатель | Единица измерения | Значение, не более |
Углеводороды предельные C1 - C5 (исключая метан) | кг/т переработанного сырья (год) | 0,37 |
Углерода оксид | 0,07 |
Технологические показатели для установок производства жидкого диоксида углерода представлены в
таблице 5.46.
Таблица 5.46
Технологические показатели для установок производства
двуокиси углерода (жидкой)
Технологический показатель | Единица измерения | Значение, не более |
Взвешенные вещества | кг/т продукции (год) | 2,26 |
Диметилбензол (ксилол) (смесь мета-, орто- и параизомеров) | 3,10 |
Углерода оксид | 1,56 |
Технологические показатели для установок получения инертного газа сжиганием углеводородного газа с абсорбционной и адсорбционной очисткой от воды и диоксида углерода представлены в
таблице 5.47.
Таблица 5.47
Технологические показатели для установок получения инертного
газа сжиганием углеводородного газа с абсорбционной
и адсорбционной очисткой от воды и диоксида углерода
Технологический показатель | Единица измерения | Значение, не более |
Азота диоксид | кг/т продукции (год) | 38,61 |
Азота оксид | 22,58 |
Серы диоксид | 224,37 |
Углеводороды предельные C1 - C5 (исключая метан) | 6,11 |
Углеводороды предельные C6 - C10 | 2,02 |
Углерода оксид | 440,63 |
5.4.23 Установки деасфальтизации остатков растворителями
Технологические показатели для установок деасфальтизации остатков растворителями, включающие:
- установки деасфальтизации бутаном;
- установки деасфальтизации пропаном,
Таблица 5.48
Технологические показатели для установок деасфальтизации
остатков растворителями
Технологический показатель | Единица измерения | Значение, не более |
Азота диоксид | кг/т переработанного сырья (год) | 0,32 |
Азота оксид | 0,05 |
Серы диоксид | 3,99 |
Углерода оксид | 0,23 |
Углеводороды предельные C1 - C5 (исключая метан) | 0,51 |
Метан | 1,00 |
5.4.24 Установки селективной очистка масляного сырья растворителями
Технологические показатели для установок селективной очистки масляного сырья растворителями, включающие:
- установки селективной очистки масляного сырья N-метилпирролидоном;
- установки селективной очистки масляного сырья фенолом,
Таблица 5.49
Технологические показатели для установок очистки масляного
сырья растворителями
Технологический показатель | Единица измерения | Значение, не более |
Азота диоксид | кг/т переработанного сырья (год) | 3,64 |
Азота оксид | 0,60 |
Метан | 0,72 |
Серы диоксид | 2,44 |
Углеводороды предельные C1 - C5 (исключая метан) | 1,80 |
Углеводороды предельные C6 - C10 | 1,39 |
Углерода оксид | 0,96 |
5.4.25 Установки сольвентной депарафинизации
Технологические показатели для установок сольвентной депарафинизации, включающие:
- установки низкотемпературной депарафинизации рафината селективной очистки кетон-толуольным раствором;
- установки низкотемпературной депарафинизации кетон-толуольным раствором;
- установки обезмасливания гача кетон-толуольным раствором для получения парафина,
Таблица 5.50
Технологические показатели для установок сольвентной
депарафинизации
Технологический показатель | Единица измерения | Значение, не более |
Азота диоксид | кг/т переработанного сырья (год) | 3,73 |
Азота оксид | 0,61 |
Ацетон | 0,64 |
Метилбензол (толуол) | 2,42 |
Серы диоксид | 7,52 |
Углеводороды предельные C1 - C5 (исключая метан) | 2,79 |
Углеводороды предельные C6 - C10 | 2,62 |
Углеводороды предельные C12 - C19 | 1,29 |
Углерода оксид | 2,57 |
5.4.26 Установки адсорбционной очистки базовых масел
Технологические показатели для установок контактной доочистки базовых масел представлены в
таблице 5.51.
Таблица 5.51
Технологические показатели для установок контактной
доочистки базовых масел
Технологический показатель | Единица измерения | Значение, не более |
Метилбензол (толуол) | кг/т переработанного сырья (год) | 1,07 |
Метилэтилкетон | 0,54 |
Углеводороды предельные C1 - C5 (исключая метан) | 0,07 |
Углеводороды предельные C6 - C10 | 0,22 |
Углеводороды предельные C12 - C19 | 0,25 |
5.4.27 Производство базовых и товарных масел, пластичных смазок и присадок
Технологические показатели для установок получения базовых и товарных масел, пластичных смазок и присадок представлены в
таблицах 5.52 -
5.58.
Таблица 5.52
Технологические показатели для установок компаундирования
компонентов с присадками при смешении масел
Технологический показатель | Единица измерения | Значение, не более |
Углеводороды предельные C12 - C19 | кг/т продукции (год) | 0,94 |
Таблица 5.53
Технологические показатели для комплексных установок
производства масел и парафинов с товарными парками
Технологический показатель | Единица измерения | Значение, не более |
Азота диоксид | кг/т перерабатываемого сырья (год) | 0,13 |
Азота оксид | 0,07 |
Серы диоксид | 1,37 |
Углеводороды предельные C1 - C5 (исключая метан) | 0,51 |
Углеводороды предельные C6 - C10 | 0,37 |
Углеводороды предельные C12 - C19 | 0,17 |
Углерода оксид | 0,20 |
Метилбензол (толуол) | 0,03 |
Метилэтилкетон | 0,03 |
Таблица 5.54
Технологические показатели для установок производства масел
и парафинов
Технологический показатель | Единица измерения | Значение, не более |
Углеводороды предельные C1 - C5 (исключая метан) | кг/т переработанного сырья (год) | 1,05 |
Таблица 5.55
Технологические показатели для установок производства
литиевых смазок
Технологический показатель | Единица измерения | Значение, не более |
Углеводороды предельные C1 - C5 (исключая метан) | кг/т продукции (год) | 0,32 |
Таблица 5.56
Технологические показатели для установок по производству
канистр для смазочных материалов
Технологический показатель | Единица измерения | Значение, не более |
Азота диоксид | кг/т продукции (год) | 2,19 |
Азота оксид | 3,45 |
Углеводороды предельные C12 - C19 | 0,51 |
Таблица 5.57
Технологические показатели для установок фасовки товарных
смазочных масел и пластичных смазок
Технологический показатель | Единица измерения | Значение, не более |
Углеводороды предельные C12 - C19 | кг/т переработанного сырья (год) | 0,11 |
Таблица 5.58
Технологические показатели для установок многоступенчатого
сульфирования исходного масла серным ангидридом
Технологический показатель | Единица измерения | Значение, не более |
Углеводороды предельные C1 - C5 (исключая метан) | кг/т продукции (год) | 0,17 |
5.4.28 Энерго- и теплоснабжение нефтеперерабатывающего завода
Технологические показатели для объектов энерго- и теплоснабжения нефтеперерабатывающего завода представлены в
таблицах 5.59 и
5.60.
Таблица 5.59
Технологические показатели для объектов теплоснабжения
(котельная) нефтеперерабатывающего завода
Технологический показатель | Единица измерения | Значение, не более |
Азота диоксид | кг/т вырабатываемого пара (год) | 0,63 |
Азота оксид | 0,10 |
Серы диоксид | 0,68 |
Углеводороды предельные C1 - C5 (исключая метан) | 0,05 |
Углеводороды предельные C6 - C10 | 0,01 |
Углерода оксид | 0,18 |
Метан | 0,24 |
Таблица 5.60
Технологические показатели для систем топливоснабжения
нефтеперерабатывающего завода
Технологический показатель | Единица измерения | Значение, не более |
Углеводороды предельные C1 - C5 (исключая метан) | кг/т топлива (год) | 0,03 |
5.4.29 Системы охлаждения
Технологические показатели для систем охлаждения нефтеперерабатывающего завода представлены в
таблицах 5.61 и
5.62.
Таблица 5.61
Технологические показатели для установок охлаждающих
устройств (градирни, башни, насосные камеры холодной
и горячей воды, нефтеотделители)
Технологический показатель | Единица измерения | Значение, не более |
Углеводороды предельные C1 - C5 (исключая метан) | кг/т охлаждаемой воды (год) | 0,19 |
Таблица 5.62
Технологические показатели для установок систем очистки
охлаждающей воды и дозирования реагентов оборотной системы
Технологический показатель | Единица измерения | Значение, не более |
Метан | кг/т очищенной воды (год) | 0,01 |
Метилбензол (толуол) | 0,02 |
Углеводороды предельные C1 - C5 (исключая метан) | 0,03 |
5.4.30 Факельные установки
Технологические показатели для установок очистки выбросов (в том числе факельные установки) представлены в
таблицах 5.63 -
5.64.
Таблица 5.63
Технологические показатели для факельных установок
Технологический показатель | Единица измерения | Значение, не более |
Азота диоксид | г/м3 сжигаемого газа (год) | 22 |
Азота оксид | 14 |
Метан | 32 |
Сероводород | 17 |
Серы диоксид | 490 |
Углерода оксид | 146 |
Таблица 5.64
Технологические показатели для установок сжатия факельных
газов с возвратом в топливную сеть, включая охлаждение
и сепарацию углеводородов с направлением на переработку
и частичное сжигание на факеле
Технологический показатель | Единица измерения | Значение, не более |
Углеводороды предельные C1 - C5 (исключая метан) | кг/т возвращаемого газа (год) | 4,79 |
Углеводороды предельные C6 - C10 | 1,42 |
5.4.31 Утилизация отходов
Технологические показатели для установок утилизации отходов нефтеперерабатывающего завода приведены в
таблицах 5.65 -
5.66.
Таблица 5.65
Технологические показатели для установок утилизации отходов
термическим методом, в том числе сжиганием промышленных
отходов (термическая нейтрализация отходов аминового шлама,
отработанного активированного угля и др.)
Технологический показатель | Единица измерения | Значение, не более |
Азота диоксид | кг/т переработанных отходов (год) | 4,58 |
Азота оксид | 2,03 |
Метан | 1,08 |
Серы диоксид | 121,64 |
Углерода оксид | 31,73 |
Таблица 5.66
Технологические показатели для участков по извлечению
нефтепродуктов из грунта
Технологический показатель | Единица измерения | Значение, не более |
Углеводороды предельные C1 - C5 (исключая метан) | кг/т извлеченного грунта (год) | 0,68 |
5.4.32 Канализация и очистные сооружения
Технологические показатели для установок очистки сточных вод нефтеперерабатывающего завода приведены в
таблицах 5.67 -
5.70.
Таблица 5.67
Технологические показатели для установок нейтрализации
сточных вод с применением соляной кислоты и едкого натра
Технологический показатель | Единица измерения | Значение, не более |
Азота диоксид | кг/т очищаемых сточных вод (год) | 0,03 |
Азота оксид | 0,03 |
Метан | 0,004 |
Серы диоксид | 0,001 |
Углерода оксид | 0,02 |
Таблица 5.68
Технологические показатели для установок сжигания
сточных вод
Технологический показатель | Единица измерения | Значение, не более |
Аммиак | кг/т сжигаемых сточных вод (год) | 0,20 |
Углеводороды предельные C1 - C5 (исключая метан) | 0,43 |
Углерода оксид | 0,48 |
Таблица 5.69
Технологические показатели для установок нейтрализации
сернисто-щелочных стоков
Технологический показатель | Единица измерения | Значение, не более |
Метан | кг/т очищаемых сточных вод (год) | 0,02 |
Углеводороды предельные C1 - C5 (исключая метан) | 0,08 |
Углеводороды предельные C6 - C10 | 0,04 |
Сероводород | 0,01 |
Аммиак | 0,01 |
Таблица 5.70
Технологические показатели для очистных сооружений
нефтеперерабатывающих предприятий
Технологический показатель | Единица измерения | Значение, не более |
Выбросы в атмосферный воздух |
Углеводороды предельные C1 - C5 (исключая метан) | кг/м3 воды принятой для очистки (год) | 7,54 |
Углеводороды предельные C6 - C10 | 3,73 |
Аммиак | 0,41 |
Углеводороды предельные C12 - C19 | 0,19 |
Метилбензол (толуол) | 0,18 |
Бензол | 0,09 |
Сбросы загрязняющих веществ после очистных сооружений при отведении в централизованные системы водоотведения |
Сухой остаток | мг/дм3 | 1885 |
Хлорид-анион (хлориды) | 646 |
Сульфат-анион (сульфаты) | 688 |
Нитрат-анион | 89 |
Взвешенные вещества | 300 |
Аммоний-ион | 50 |
Нефтепродукты (нефть) | 10 |
ХПК | мг(O2)/дм3 | 500 |
БПКполн | 210 |
Сбросы загрязняющих веществ после очистных сооружений при отведении в природные объекты |
Сухой остаток | мг/дм3 | 1131 |
Хлорид-анион (хлориды) | 181 |
Сульфат-анион (сульфаты) | 238 |
Нитрат-анион | 61 |
Взвешенные вещества | 17 |
Аммоний-ион | 8 |
Нефтепродукты (нефть) | 1,4 |
ХПК | мг(O2)/дм3 | 66 |
БПКполн | 19 |
5.4.33 Товарно-сырьевой парк
Технологические показатели для объектов товарно-сырьевых парков нефтеперерабатывающих заводов представлены в
таблицах 5.71 -
5.76. При расчете значений технологических показателей для объектов товарно-сырьевых парков следует учитывать выбросы загрязняющих веществ не только от самих резервуаров, но и от насосных и других вспомогательных объектов.
Таблица 5.71
Технологические показатели для резервуаров хранения нефти
и нефтепродуктов
Технологический показатель | Единица измерения | Значение, не более |
Углеводороды предельные C1 - C5 (исключая метан) | кг/т продукции (год) | 19,52 |
Углеводороды предельные C6 - C10 | 14,69 |
Таблица 5.72
Технологические показатели для объектов хранения, перекачки
и отгрузки углеводородных газов, в том числе и сжиженных
Технологический показатель | Единица измерения | Значение, не более |
Углеводороды предельные C1 - C5 (исключая метан) | кг/т продукции (год) | 6,50 |
Углеводороды предельные C6 - C10 | 3,22 |
Таблица 5.73
Технологические показатели для систем слива и налива сырья
и товарных продуктов, присадок, реагентов
Технологический показатель | Единица измерения | Значение, не более |
Углеводороды предельные C1 - C5 (исключая метан) | кг/т продукции (год) | 0,65 |
Углеводороды предельные C6 - C10 | 0,50 |
Таблица 5.74
Технологические показатели для герметичных систем налива
нефтепродуктов с улавливанием паров углеводородов адсорбцией
и абсорбцией
Технологический показатель | Единица измерения | Значение, не более |
Углеводороды предельные C1 - C5 (исключая метан) | кг/т продукции (год) | 0,14 |
Углеводороды предельные C6 - C10 | 0,09 |
Таблица 5.75
Технологические показатели для объектов приема, хранения
и отпуска реагентов и присадок
Технологический показатель | Единица измерения | Значение, не более |
Углеводороды предельные C1 - C5 (исключая метан) | кг/т продукции (год) | 0,39 |
Углеводороды предельные C6 - C10 | 0,62 |
Таблица 5.76
Технологические показатели для установок приготовления
концентрата присадок и введение их, в чистом виде
или в растворе, в бензин, топливо для реактивных двигателей,
дизельное топливо, СМТ, мазут топочный, включая станции
автоматического смешения бензинов
Технологический показатель | Единица измерения | Значение, не более |
Углеводороды предельные C1 - C5 (исключая метан) | кг/т продукции (год) | 0,51 |
Углеводороды предельные C6 - C10 | 0,28 |
| | ИС МЕГАНОРМ: примечание. Нумерация пунктов дана в соответствии с официальным текстом документа. | |
3.4.34 Комплексные (комбинированные) установки переработки нефти
Технологические показатели для некоторых комплексных установок глубокой переработки нефти представлены в
таблице 5.77 -
5.80.
Таблица 5.77
Технологические показатели для комплексных установок
глубокой переработки нефти, включающие секции
атмосферно-вакуумной перегонки нефти (газового конденсата)
с блоком вторичной перегонки дистиллятных фракций,
каталитического риформинга с движущимся слоем
регенерируемого катализатора (вертикальное расположение
реакторов), гидродоочистку дизельного топлива,
газофракционирующую установку (ГФУ), блок регенерации амина
Технологический показатель | Единица измерения | Значение, не более |
Азота диоксид | кг/т переработанного сырья (год) | 0,05 |
Азота оксид | 0,01 |
Серы диоксид | 0,02 |
Углеводороды предельные C1 - C5 (исключая метан) | 0,01 |
Углеводороды предельные C6 - C10 | 0,01 |
Углерода оксид | 0,04 |
Метан | 0,01 |
Таблица 5.78
Технологические показатели для комплексов глубокой
переработки нефтяного сырья (мазута), включающие секции
висбрекинга, гидрокрекинга, получения водорода, очистки
нефтезаводских газов и товарно-сырьевой парк
Технологический показатель | Единица измерения | Значение, не более |
Азота диоксид | кг/т переработанного сырья (год) | 0,91 |
Азота оксид | 0,53 |
Серы диоксид | 3,04 |
Углеводороды предельные C1 - C5 (исключая метан) | 0,021 |
Углеводороды предельные C6 - C10 | 0,014 |
Углерода оксид | 0,11 |
Таблица 5.79
Технологические показатели для комплексных установок
глубокой переработки мазута, включающие вакуумную перегонку
мазута, печной висбрекинг гудрона, гидроочистку сырья
для установки каталитического крекинга, очистку
углеводородных газов моноэтаноламином, каталитический
крекинг, абсорбцию, стабилизацию и фракционирование
продуктов крекинга, демеркаптанизацию бутан-бутиленовой
фракции, производство метилтретбутилового эфира (МТБЭ),
утилизацию тепла
Технологический показатель | Единица измерения | Значение, не более |
Азота диоксид | кг/т переработанного сырья (год) | 0,20 |
Азота оксид | 0,04 |
Метан | 2,88 |
Серы диоксид | 0,48 |
Углеводороды предельные C1 - C5 (исключая метан) | 0,35 |
Углеводороды предельные C6 - C10 | 0,24 |
Углерод оксид | 0,10 |
Пыль неорганическая с содержанием кремния менее 20, 20 - 70, а также более 70 процентов | 0,68 |
Таблица 5.80
Технологические показатели для комплексных установок,
включающие предгидроочистку бензинов, каталитический
риформинг, изомеризацию, фракционирование сырья и продукции
изомеризации, осушку и очистку нефтезаводских газов,
товарно-сырьевой парк
Технологический показатель | Единица измерения | Значение, не более |
Азота диоксид | кг/т переработанного сырья (год) | 0,86 |
Азота оксид | 0,50 |
Серы диоксид | 2,89 |
Углеводороды предельные C1 - C5 (исключая метан) | 0,01 |
Углеводороды предельные C6 - C10 | 0,06 |
Углерода оксид | 0,10 |
Бензол | 0,02 |
Определение перечня маркерных веществ и технологических показателей для комплексных (комбинированных) установок переработки нефти для которых не приведена информация в настоящем справочнике производится на основании следующих правил:
1. В случае отсутствия в соответствующих разделах справочника маркерных веществ для комплексной (комбинированной) установки переработки нефти, маркерные вещества для комплексной (комбинированной) установки переработки нефти определяются как набор маркерных веществ, установленных для отдельных установок, входящих в состав комбинированной (комплексной) установки;
2. В случае отсутствия в соответствующих разделах справочника технологических показателей для комплексной (комбинированной) установки переработки нефти, технологические показатели для комплексной (комбинированной) установки переработки нефти определяются как сумма технологических показателей для выбросов загрязняющих веществ, установленных для отдельных установок, входящих в состав комбинированной (комплексной) установок.
В
таблицах 5.81 и
5.82 в качестве примера приведено определение перечня маркерных веществ и технологических показателей для комбинированной установки, состоящей из блока атмосферной перегонки углеводородного сырья и блока каталитического риформинга.
Таблица 5.81
Пример определения перечня маркерных веществ
для комбинированной установки, состоящей из блоков
атмосферной перегонки углеводородного сырья
и каталитического риформинга
Установка 1 | Маркерные вещества для установки 1 | Установка 2 | Маркерные вещества для установки 2 | Комбинированная установка | Маркерные вещества для комбинированной установки |
Установки атмосферной перегонки нефтяного сырья (нефти, газового конденсата, их смесей) | Азота диоксид | Установка каталитического риформинга | Азота диоксид | Комбинированная установка, состоящая из блоков атмосферной перегонки углеводородного сырья и каталитического риформинга | Азота диоксид |
Азота оксид | Азота оксид | Азота оксид |
Серы диоксид | Серы диоксид | Серы диоксид |
Углеводороды предельные C1 - C5 (исключая метан) | Углеводороды предельные C1 - C5 (исключая метан) | Углеводороды предельные C1 - C5 (исключая метан) |
Углеводороды предельные C6 - C10 | Углеводороды предельные C6 - C10 | Углеводороды предельные C6 - C10 |
Углерода оксид | Углерода оксид | Углерода оксид |
Метан | Метан | Метан |
- | Бензол | Бензол |
Таблица 5.82
Пример определения технологических показателей
для комбинированной установки, состоящей из блоков
атмосферной перегонки углеводородного сырья
и каталитического риформинга
Установка 1 | Наименование загрязняющего вещества | Единица измерения | Значение, не более | Установка 2 | Маркерные вещества для установки 2 | Единица измерения | Значение, не более |
Установки атмосферной перегонки нефтяного сырья (нефти, газового конденсата, их смесей) | Азота диоксид | кг/т переработанного сырья (год) | 0,32 | Установка каталитического риформинга | Азота диоксид | кг/т переработанного сырья (год) | 1,10 |
Азота оксид | 0,11 | Азота оксид | 0,26 |
Серы диоксид | 1,52 | Серы диоксид | 2,86 |
Углеводороды предельные C1 - C5 (исключая метан) | 0,58 | Углеводороды предельные C1 - C5 (исключая метан) | 0,60 |
Углеводороды предельные C6 - C10 | 0,30 | Углеводороды предельные C6 - C10 | 0,47 |
Углерода оксид | 0,11 | Углерода оксид | 2,16 |
Метан | 0,15 | Метан | 0,19 |
- | - | Бензол | 0,27 |
| |
Комбинированная установка | Наименование загрязняющего вещества | Единица измерения | Значение, не более |
Комбинированная установка, состоящая из блоков атмосферной перегонки углеводородного сырья и каталитического риформинга | Азота диоксид | кг/т переработанного сырья (год) | 0,32 + 1,10 = 1,42 |
Азота оксид | 0,11 + 0,26 = 0,37 |
Серы диоксид | 1,52 + 2,86 = 4,38 |
Углеводороды предельные C1 - C5 (исключая метан) | 0,58 + 0,60 = 1,18 |
Углеводороды предельные C6 - C10 | 0,30 + 0,47 = 0,77 |
Углерода оксид | 0,11 + 2,16 = 2,27 |
Метан | 0,15 + 0,19 = 0,34 |
Бензол | 0,27 |
Таблица 5.83
Технологические показатели для установок приготовления
и перколяционной очистки твердых парафинов
Технологический показатель | Единица измерения | Значение, не более |
Углеводороды предельные C12 - C19 | кг/т продукта (год) | 0,0005 |
Минеральное масло | 0,003 |
Таблица 5.84
Технологические показатели для установок получения
и отгрузки аминов
Технологический показатель | Единица измерения | Значение, не более |
Азота диоксид | кг/т продукта (год) | 0,004 |
Азота оксид | 0,0006 |
Метан | 0,003 |
Сероводород | 0,002 |
Углерода оксид | 0,22 |
Таблица 5.85
Технологические показатели для установок получения
алкилбензолсульфокислоты, включающих следующие стадии:
фракционирование парафинов, получение олефинов,
алкилирование бензола олефинами, сульфирование алкилбензола,
нейтрализация алкилбензолсульфокислоты
Технологический показатель | Единица измерения | Значение, не более |
Азота диоксид | кг/т продукта (год) | 0,06 |
Азота оксид | 0,04 |
Метан | 0,02 |
Серы диоксид | 0,03 |
Углеводороды предельные C1 - C5 (исключая метан) | 0,31 |
Углеводороды предельные C6 - C10 | 0,33 |
Углерода оксид | 0,02 |
Раздел 6 Перспективные технологии для переработки нефти
6.1 Установки атмосферной перегонки нефтяного сырья
(нефти, газового конденсата, их смесей)
В качестве перспективной технологии атмосферной перегонки нефтяного сырья следует указать атмосферные трубчатые установки по перегонке нефти (газового конденсата) с использованием двух отбензинивающих колонн - (АТ).
Описание процесса
Атмосферная перегонка с использованием двух отбензинивающих колонн - это процесс последовательной перегонки, позволяющий с минимальными суммарными затратами энергии осуществлять разгонку нефти или газовых конденсатов на углеводородные фракции, число и свойства которых оптимизированы с учетом реализованной на заводе схемы НПЗ и экологических нормативов. Как правило, технологию применяют на новых атмосферных или атмосферно-вакуумных установках, но она может быть использована и для ликвидации узких мест на существующих установках, например, для увеличения производительности установки без добавления новой печи для нагрева сырья.
Продукты
На установке атмосферной разгонки сырья с использованием двух отбензинивающих колонн получают не менее трех бензиновых фракций, двух фракций керосина и двух дизельных фракций.
Технологическая схема
Принципиальная схема процесса атмосферной перегонки нефти с использованием двух отбензинивающих колонн приведена на
рисунке 6.1. Нефть нагревают и проводят обессоливание в блоке (1), после чего ее подают в колонну дегазации (2), работающую без подачи острого пара, и далее - в колонну отгонки легких фракций (3), в куб которой подают острый пар. С верхней части колонн (2) и (3) выводят дистиллят, который направляют в секцию (4) с получением сжиженного нефтяного/углеводородного газа (СУГ - фракция C
3 - C
4) и бензиновой фракции.
1 - блок обессоливания; 2 - колонна дегазации без подачи
острого пара; 3 - колонна отгонки легких фракций с подачей
острого пара; 4 - секция получения СУГ и бензиновой фракции;
5 - колонна атмосферной перегонки нефти;
I - нефть; II - сжиженный нефтяной газ; III - легкая
бензиновая фракция; IV - средняя бензиновая фракция,
V - тяжелая бензиновая фракция, VI - керосиновые фракции,
VII - дизельные фракции, VIII - мазут - в колонну вакуумной
перегонки нефти
Рисунок 6.1 - Установка АТ с использованием двух
отбензинивающих колонн
Нефть, из которой отогнано около 2/3 содержавшейся в ней бензиновой фракции, нагревают в трубчатой печи и разгоняют в ректификационной колонне (5), работающей при атмосферном давлении. Остаток атмосферной перегонки нефти (мазут) может быть направлен в вакуумную колонну (на
схеме не показана) с получением вакуумного газойля, нескольких вакуумных дистиллятов и вакуумного остатка (гудрона).
Процесс атмосферной перегонки нефти с использованием двух отбензинивающих колонн лучше всего подходит для крупных установок первичной переработки нефти производительностью от 24 до 40 тыс. м3/сут.
Степень проработки
В настоящее время данная технология реализована для двух видов сырья (нефти и газового конденсата) на установках фирмы "Technip". Принцип применения двух отбензинивающих колонн на АТ был реализован на новом НПЗ Leuna в Германии.
6.2.1 Непрерывное коксование в токе теплоносителя с получением кокса Fluidcoking (ExxonMobil)
Описание процесса
Процесс Fluidcoking в русскоязычном варианте называют процессом непрерывного коксования в псевдоожиженном слое с получением кокса, или термоконтактным коксованием. Целевым назначением процесса является переработка тяжелых нефтяных остатков (мазут, гудрон, тяжелый газойль каталитического крекинга). Побочным малоценным продуктом процесса является порошкообразный кокс, который не пригоден для изготовления анодных и графитированных изделий.
Продукты
Низкосортный кокс, полученный по технологии Fluidcoking, используется в качестве топлива для производства технологического тепла непосредственно на установке (около 20%), реализуется на рынках твердого топлива для цементной промышленности (40%) и для работы электростанций (40%).
Низкокалорийный топливный газ установки направляют в котел-утилизатор с получением тепловой энергии.
Технологическая схема установки Fluidcoking показана на
рисунке 6.2. Кокс-теплоноситель (порошок - округлые частицы диаметром 0,075 - 0,3 мм) непрерывно циркулирует через систему реактор (2) - коксонагреватель (3). Оба аппарата работают в гидродинамическом режиме псевдоожижения. Заданный режим в реакторе поддерживают путем подачи в нижнюю часть аппарата водяного пара и частично за счет газов, образующихся при коксовании. В коксонагревателе режим псевдоожижения создают путем подачи воздуха в топку. Нагрев кокса до 600 - 620 °C в коксонагревателе происходит за счет его частичного сгорания в топке.
1 - скруббер; 2 - реактор; 3 - коксонагреватель;
4 - топочная камера; 5 - холодильник-классификатор кокса;
6 - ректификационная колонна; 7 - конденсатор;
8 - компрессор; 9 - холодильник; 10, 14 - сепараторы;
11 - стабилизатор; 12 - отпарная колонна;
13 - котел-утилизатор;
I - сырье; II - пар; III - рециркулят; IV - флегма (тяжелый
газойль) в ап. 1; V - холодный кокс; VI - товарный кокс;
VII - тяжелый газойль; VIII - легкий газойль; IX - газ;
X - стабильный бензин; XI - воздух; XII - горячий кокс
Рисунок 6.2 - Схема установки непрерывного коксования
в псевдоожиженном слое кокса (Fluidcoking)
Сырье (гудрон) подают в реактор (2) при температуре 300 - 350 °C через систему распылителей под уровень псевдоожиженного слоя кокса. Пары и газы коксования пропускают через систему циклонных сепараторов для отделения коксовой пыли и направляют в скруббер (1), который для уменьшения закоксовывания передаточных линий располагают непосредственно на реакторе. За счет тепла циркуляционного орошения в нижней части скруббера конденсируют наиболее тяжелую часть дистиллята коксования; ее возвращают в реактор (2). Газопродуктовую смесь выводят с верхней части парциального конденсатора (1) и направляют на разделение в ректификационную колонну (6). Газобензиновую смесь пропускают через систему, включающую конденсатор (7), холодильник (9), а также сепараторы (10) и (14), и подают в стабилизатор (11), где газ отделяют от бензина. В отпарной колонне (12) в качестве дистиллята выводят легкий газойль, а с нижней части колонны (6) выводят тяжелый газойль.
Поток кокса с нижней части реактора (2) направляют в коксонагреватель, в котором нагрев кокса осуществляют путем его частичного сжигания в токе воздуха. После нагрева основную часть кокса возвращают в реактор (2) ниже уровня псевдоожиженного слоя. Избыток горячего кокса непрерывно выводится из коксонагревателя и системы в целом через холодильник-классификатор (5).
Степень проработки
В настоящее время по технологии Fluidcoking на НПЗ США и Канады эксплуатируют 8 установок суммарной мощностью ~460 тыс. бар/сут. (~27 млн т/г). В России подобные установки отсутствуют.
Достигаемые экологические преимущества
Достоинствами процесса являются его непрерывность во времени, отсутствие операций гидравлической резки и удаления кокса из реактора, очистки печных змеевиков от коксовых отложений, устранение циклических изменений температурных нагрузок аппаратуры, автономность теплоснабжения.
Экономические аспекты внедрения
Удельные капиталовложения в оборудование установки Fluidcoking, включая необходимые очистные сооружения, в диапазоне единичных мощностей 0,6 - 6,0 млн т по сырью составляют 60,0 - 36,6 млн долл. на один млн т/год (для побережья Мексиканского залива США).
6.2.2 Непрерывное коксование в токе теплоносителя с газификацией кокса Flexicoking (ExxonMobil)
Описание процесса
Процесс Flexicoking представляет собой модифицированный вариант Fluidcoking Он дополнен блоком газификации балансового кокса и очистки низкокалорийных топливных газов с получением углеводородных газов и жидких продуктов коксования. Топливный газ, получаемый газификацией (флексигаз), может использоваться для получения тепловой энергии непосредственно на НПЗ или на соседних объектах.
Технологическая схема процесса
Технологическая схема установки Flexicoking показана на
рисунке 6.3.
1 - скруббер; 2 - реактор; 3 - ректификационная колонна;
4 - воздуходувка; 5 - коксонагреватель; 6 - отпарная
колонна; 7 - газификатор; 8 - компрессор; 9,
13 - холодильники; 10, 12 - сепараторы; 11 - стабилизатор;
I - сырье; II - пар; III - продукты реакции; IV - газ;
V - бензин; VI - легкий газойль; VII - тяжелый газойль;
VIII - рециркулят; IX - горячий кокс в реактор; X - холодный
кокс из реактора; XI - товарный кокс; XII - кокс
из газификатора; XIII - низкокалорийный газ; XIV - воздух;
XV - кокс в газификатор; XVI - продукт с верха газификатора
Рисунок 6.3 - Технологическая схема процесса Flexicoking
Принципиальная схема Flexicoking по составу оборудования и технологическим операциям аналогична схеме Fluidcoking. Сырье - гудрон - подают в реакционную зону реактора (2), где его крекируют с получением газожидкостных продуктов и кокса. Избыток горячего кокса из коксонагревателя подают в газификатор (7), где происходит его газификация воздухом и водяным паром. Газообразные продукты вместе с негазифицированными частицами кокса из газификатора (7) возвращают в коксонагреватель (5), откуда выводят в небольшом количестве товарный кокс и низкокалорийный газ. Отличительной особенностью схемы Flexicoking является наличие газификатора (7).
Степень проработки
В настоящее время по технологии Flexicoking эксплуатируются 5 установок суммарной мощностью ~ 200 тыс. бар/сут (~11 млн т/г) в Японии, Венесуэле, Нидерландах, в штатах Калифорния и Техас в США, в Греции. В России подобные установки отсутствуют.
Достигаемые экологические преимущества
Низкие выбросы твердых частиц:
а) закрытая система; пневматическая транспортировка из реакторов с псевдоожиженным слоем;
б) отсутствует пыль от открытых штабелей и транспортировки кокса;
в) не требуется оборудование для удаления пыли из котлованов и площадок хранения кокса.
Низкие выбросы углеводородов:
а) непрерывный процесс, без частого открывания и цикличности работы оборудования;
б) отсутствуют выбросы углеводородов в результате цикличности работы оборудования и продувки емкостей для кокса;
в) не требуется оборудование для отвода паров из системы охлаждающей воды, котлованов и площадок хранения кокса.
Низкие выбросы SOx:
а) в результате газификации сера, содержащаяся в коксе, превращается в H2S, который выводится с установки вместе с флексигазом;
б) флексигаз очищают от H2S до содержания < 10 ppm путем аминовой очистки;
в) при сжигании флексигаза в печах и бойлерах на НПЗ образуются низкие объемы выбросов SOx.
Низкие выбросы NOx:
- при сгорании содержащийся во флексигазе N2 снижает температуру адиабатического пламени, что приводит к снижению объемов выброса NOx, в сравнении с сжиганием природного или заводского топливного газа.
Экономические аспекты внедрения
Процесс Flexicoking экономически выгоден в случае, когда:
- мощность НПЗ составляет более 10 млн т/г;
- мощность самой установки Flexicoking составляет более 1,0 млн т/г;
- в непосредственной близости находятся крупные потребители флексигаза;
- высокие цены на природный газ и отсутствуют другие источники тепла на НПЗ.
6.3 Газификация твердых остатков
Описание процесса
Процесс газификации твердых остатков нефтепереработки и тяжелых нефтяных остатков, не находящих квалифицированного применения, для увеличения глубины переработки нефти получает в последние годы возрастающую популярность на европейских и североамериканских НПЗ Процесс актуален для случаев, когда возникают проблемы с утилизацией хвостовых продуктов установок глубокой переработки нефти (кокс, гудрон, пек и др.) и имеется большая потребность в водороде.
Газификация представляет собой конверсию твердого (кокс, уголь, отходы) или жидкого (гудрон, остаток висбрекинга, пек, асфальт) топлива в синтез-газ, главными компонентами которого является водород (H2) и монооксид углерода (CO). Газификация исходного сырья протекает в недостатке кислорода: на газификацию используется только 20 - 30% кислорода, теоретически необходимого для полного сгорания. Процесс проводят при высоком давлении (от 25 до 140 атм) и температуре 1300 - 1500 °C.
Продукты
Продуктами процесса газификации кокса является очищенный от серусодержащих соединений синтез-газ, водород, сера (в виде H2S или S - элементарная сера), лепешка для извлечения тяжелых металлов (Ni, V), стеклообразный гранулированный шлак. Кроме того, на установке газификации вырабатывают пар высокого давления и электроэнергию.
Технологическая схема
На
рисунке 6.4 представлена технологическая схема процесса газификации кокса компании Shell.
1 - газификатор; 2 - котел-утилизатор; 3 - парогенератор;
4 - концевой скруббер; 5 - узел отмывки сажи; 6 - узел
фильтрации; 7 - узел обработки лепешки фильтра;
I - кокс; II - кислород; III - Пар; IV - синтез-газ;
V - кислая вода на переработку; VI - вода; VII - соединения
никеля и ванадия из золы
Рисунок 6.4 - Технологическая схема газификации кокса
компании Shell
Кокс подают в газификатор (1), где происходит его окисление и газификация чистым кислородом и водяным паром. Суммарная реакция экзотермична. В процессе окисления получают газ, в основном состоящий из CO и H
2. В зависимости от конечного применения синтез-газа подбирают рабочее давление - от атмосферного до 65 атм. Внутри газификатор обкладывают огнеупорной футеровкой. Газификатор соединен с котлом-утилизатором (2), рассчитанным на выработку пара с давлением более 100 атм (около 2,5 т пара на 1 т сырья). Газы выходят из котла-утилизатора с температурой, близкой к температуре пара, охлаждаются в пароперегревателе (3) и далее поступают в узел отмывки сажи 5. Сажу и золу отмывают в две ступени. После концевого скруббера (4) газ, практически не содержащий твердых частиц, поступает в систему селективной очистки от кислых компонентов (на
схеме не показано). Балансовую воду из скрубберной секции направляют в узел отмывки сажи (5). Лепешку, снятую с фильтра (золу), окисляют (сжигают в токе кислород-воздушной смеси), и из золы извлекают ценные оксиды ванадия. Чистый фильтрат возвращают в скруббер.
Степень проработки
Технология CGP (Coal Gasification Process) компании Shell внедрена в промышленность. По данной технологии эксплуатируются более 150 установок. В Нидерландах на основе процесса CGP вырабатывают 250 МВт электроэнергии. В России подобные установки отсутствуют.
Достигаемые экологические преимущества
а) выработка пара и электроэнергии для внутреннего потребления и продажи в электроэнергетическую систему;
б) наименее ценные остаточные продукты превращаются в продукты высокой ценности;
в) удовлетворение потребностей в водороде и паре избавляет НПЗ от нестабильных цен на природный газ;
г) экологическая чистота процесса: из сырья удаляется до 99% серы, содержание окислов азота в отходящих газах сведены к минимуму;
д) конфигурация установки может быть легко приспособлена под разные требования по производству электроэнергии и водорода и позволяет варьировать их выпуск;
е) установка может быть оснащена системой улавливания CO2.
6.4 Термогидрокрекинг остаточного сырья во взвешенном
слое теплоносителя
Описание
Процесс термического крекинга в присутствии водорода ("Дина-крекинг") позволяет увеличить выход светлых нефтепродуктов и одновременно снизить содержание в них серы. Процесс обеспечивает переработку разнообразного остаточного сырья с высокой степенью коксуемости и высоким содержанием металлов, азот- и серосодержащих соединений. В процессе горячее сырье вводится в верхнюю часть вертикального трубчатого реактора и подвергается превращению в "кипящем" слое инертного теплоносителя в присутствии водородсодержащего газа. Образующийся кокс осаждается на частицах теплоносителя, которые опускаются вниз и через отпарную зону поступают в нижнюю часть реактора. В нижней части реактора происходит газификация кокса парокислородной смесью с образованием водородсодержащего газа, поток которого поднимается вверх. При этом, двигаясь через отпарную зону, газ за счет содержащихся в нем паров воды осуществляет десорбцию углеводородов с поверхности теплоносителя; затем он поступает в верхнюю часть реактора, доставляя необходимый для проведения реакции гидрокрекинга водород. Частицы теплоносителя после конверсии кокса в зоне газификации через транспортную трубу подают в зону реакции, расположенную в центре реактора.
Продукты
Состав продуктов зависит от количества циркулирующего газа (рисайкла) и температуры в зонах гидрокрекинга и газификации. В зависимости от необходимого набора продуктов температуру в зоне термического гидрокрекинга изменяют от 500 °C до 760 °C, а в зоне газификации - от 927 °C до 1038 °C.
Для процесса "Дина-крекинг" характерно высокое содержание бензиновой фракции в жидких продуктах, причем рециркуляция дистиллятов дополнительно увеличивает ее выход. В зависимости от потребности в бензиновой фракции и средних дистиллятах в качестве рисайкла возможно использовать фракцию, выкипающую выше 204 °C, или ее часть.
Оптимальным давлением для получения максимального выхода жидких продуктов является 2,8 МПа, для получения максимального выхода топливного газа - 4,2 МПа. Парциальное давление водорода составляет 0,9 - 1,0 МПа; при этом происходят заметное гидрообессеривание (в зависимости от типа сырья - на 30 - 65%) и гидрирование диеновых углеводородов. Выход кокса в процессе в отличие от других процессов переработки нефтяных остатков достаточно мал и составляет 75 - 100% от коксуемости сырья.
6.5.1 Низкотемпературная изомеризация углеводородов C7 по технологии IC7
Описание процесса
Технология IC7 компании RRT Global Inc направлена на получение высокооктановых компонентов моторного топлива путем переработки фракции различного состава - рафината бензольного риформинга, прямогонной бензиновой фракции, гексан-гептановой, гептановой фракций и их смесей. Особенностью процесса компании является применение колонны каталитической дистилляции, что позволяет одновременно перерабатывать углеводороды C6 и C7. Процесс изомеризации осуществляют в присутствии водорода на катализаторах, содержащих оксиды металлов IV-й группы, в неподвижном слое катализатора. В РФ применяют катализаторы изомеризации марок ИРР-3 и ИГП-01. Сырье, поступающее на переработку (в секцию подготовки сырья), не должно содержать эмульгированную воду, механические примеси, водорастворимые кислоты, щелочи, растворенный кислород, содержание серы должно быть не более 0,10% масс.
Степень проработки
Согласно данным RRT Global Inc технология IC7 успешно прошла лабораторную стадию. Для разработки базового проекта смонтирована пилотная установка.
Достигаемые экологические преимущества
1 Стадия конверсии серосодержащих компонентов протекает в проточном реакторе. Смешение сырья и ВСГ происходит перед реактором. Нагрев исходной смеси осуществляют в рекуператоре за счет охлаждения потока прореагировавшей смеси на выходе из реактора и теплоносителя. Такая схема позволяет снизить энергозатраты и организовать полный контроль над технологическими параметрами данной стадии.
2 Стадию отпарки осуществляют в ректификационной колонне, работающей с полным возвратом флегмы и парциальным конденсатором.
3 Схема позволяет полностью выделить растворенный сероводород и избежать потерь углеводородных компонентов. Подогрев смеси, подаваемой в колонну, осуществляется за счет охлаждения кубового продукта.
4 Процесс ректификации проводится при пониженном давлении с использованием теплоносителей, вырабатываемых на установке.
5 Для снижения потребления свежего водорода в схеме предусмотрена циркуляция ВСГ. Подпитка свежим водородом осуществляется на уровне, позволяющим поддерживать содержание водорода в циркулирующем ВСГ на уровне не менее 80% об. для секции изомеризации и не менее 75% об. для секции гидроочистки. Отделение ВСГ от потока осуществляют в сепараторах высокого давления, что позволяет уйти от дросселирования циркулирующего ВСГ и снижает энергозатраты, связанные с его повторным компримированием. Расход циркулирующего ВСГ выбирают с учетом обеспечения достаточного избытка водорода в зоне реакции. Для осушки циркулирующего ВСГ и потока гидрогенизата в секции изомеризации на соответствующих линиях установлены адсорберы для поглощения влаги.
6.5.2 Процесс каталитической изомеризации C7 "Изомалк-4"
Описание процесса
Технология "Изомалк-4" разработана ООО "НПП Нефтехим". Технология прошла опытную и опытно-промышленную проверку и не имеет аналогов в мире.
Технология "Изомалк-4" основана на использовании катализатора марки СИ-4, который представляет собой вольфрамотированный оксид циркония, обеспечивающий проведение селективного процесса изомеризации гептанов при температурах 160 - 200 °C. Катализатор не требует подачи дополнительных реагентов и обладает высокой стабильностью и устойчивостью к каталитическим ядам.
Технологическая схема
Технология изомеризации гептановой фракции (фракции 70 - 105 °C) "Изомалк-4" имеет аппаратное оформление, близкое к традиционной схеме Изомалк-2
(рисунок 6.5).
1 - нагреватель; 2 - компрессор; 3 - реактор изомеризации;
4 - осушитель ВСГ; 5 - сепаратор; 6 - колонна стабилизации
изомеризата; 7 - деизогептанизатор;
I - г/о фракция 70 - 105 °C; II - рецикл малоразветвленных
гептанов; III - свежий ВСГ; IV - нестабильный изомеризат;
V - газ C1 - C4; VI - стабильный изомеризат; VII - легкий
изомеризат; VIII - тяжелый изомеризат; IX - продукт
ИОЧ 83 - 85
Рисунок 6.5 - Принципиальная технологическая схема установки
"Изомалк-4"
Схема с рециркуляцией неразветвленных гептанов позволяет получать изомеризат с октановым числом 83 - 85 пунктов по исследовательскому методу. Основной особенностью технологии являются выделение C7-фракции и ее изомеризация в отдельном реакторе по технологии, разработанной ООО "НПП Нефтехим".
Включение в схему переработки блока изомеризации C7-фракции позволяет:
- обеспечить гарантированное содержание бензола менее 1% об. и снижение содержания ароматических углеводородов до 35% в продукте;
- обеспечить эффективную работу катализатора изомеризации фракции НК-70 °C за счет снижения содержания углеводородов C7+ в сырье;
- увеличить межрегенерационный период работы катализатора, выход и октановое число на установке риформинга;
- увеличить выход товарных автобензинов за счет увеличения селективности процесса изомеризации C7-фракции по сравнению с риформингом.
Степень проработки
Технология готова к промышленной реализации. Проведены испытания на пилотных установках. В апреле 2017 года данная технология получила статус национального проекта России.
6.6 Установки каталитического крекинга
6.6.1 Каталитический крекинг с миллисекундным (ультракоротким) временем контакта MSCC
Описание
Процесс Millisecond Catalytic Cracking (MSCC) компании UOP проводят в условиях конверсии сырья при ультракоротких временах контакта, что позволяет увеличить выход бензиновой фракции и значительно снизить степень закоксовывания катализатора. В качестве сырья применяют вакуумный газойль, который характеризуется плотностью при 15 °C 913 - 916 кг/м3 и коксуемостью по Конрадсону 1,2% масс.
Продукты
Продуктами каталитического крекинга являются легкие газы C1 - C2, пропан-бутановая фракция, бензиновая фракция, легкий газойль, тяжелый газойль, кокс.
Технологическая схема
Основное отличие процесса MSCC от традиционных установок с лифт-реактором состоит в том, что контакт катализатора и сырья происходит в направлении сверху вниз
(рисунок 6.6). При этом наиболее легкое сырье вступает в контакт с катализатором в газообразном состоянии, тяжелая часть - в мелкодисперсном состоянии. Непрореагировавшая часть сырья подвергается дополнительной конверсии в нижней части реактора (стриппинг-камере), в кипящем слое катализатора. Стриппинг-камера предназначена для отпарки тяжелых продуктов реакции с поверхности катализатора с использованием водяного пара. Температура в стриппинг-камере поддерживается на уровне 520 - 560 °C за счет температуры катализатора, поступающего из регенератора.
1 - реактор; 2 - регенератор; 3 - специальная задвижка
регенерированного катализатора; 4 - специальная задвижка
горячего катализатора в стриппер; 5 - специальная задвижка
отработанного катализатора; 6 - специальная задвижка
циркулирующего катализатора
Рисунок 6.6 - реакторно-регенераторный блок процесса MSCC
Сочетание двух факторов - быстрого разделения катализатора, продуктов и небольшого объема реакционной зоны - обеспечивает снижение селективности протекания нежелательных вторичных реакций. В процессе MSCC значительно сокращено время контакта сырья и катализатора (до 0,1 с) вместо характерных для каталитического крекинга в лифт-реакторе 2 - 4 с.
Степень проработки
Процесс разработан компанией BAR-CO Processes Joint Venture в 1991 году, основным лицензиаром является американская компания UOP LLC. Первая установка запущена в эксплуатацию в 1994 году. На сегодняшний день в мире работает несколько установок по технологии MSCC, в том числе на заводах СНГ:
- ОАО "Мозырский НПЗ", г. Мозырь, Белоруссия;
- TNGIZT, г. Туркменбаши, Туркменистан.
Достигаемые экологические преимущества
Основными экологическими преимуществами процесса являются:
- снижение выбросов CO и CO2, а также оксидов серы и азота, из регенератора вследствие снижения выхода кокса в процессе крекинга;
- снижение образования побочных продуктов (легкого и тяжелого газойля).
Экономические аспекты внедрения
По сравнению с традиционной установкой каталитического крекинга с лифт-реактором технология MSCC обеспечивает:
- существенное повышение выхода целевых продуктов;
- улучшение качества продуктов;
- повышение надежности и снижение эксплуатационных и капитальных затрат.
Технологические особенности нового усовершенствованного процесса каталитического крекинга катализатора включают:
- уникальную систему контактирования сырья с катализатором;
- зону реакции с ультракоротким временем контактирования.
Благодаря малому времени контактирования процесс MSCC имеет следующие технологические преимущества:
- снижение температуры в регенераторе;
- повышение кратности циркуляции катализатора;
- снижение энергозатрат на охлаждение катализатора;
- большая эффективность при переработке остаточного сырья.
6.6.2 Каталитический крекинг остаточного сырья в системе с двухступенчатой регенерацией катализатора RCC
Описание
Установка с системой двухступенчатой регенерации предназначена для переработки остаточного сырья, которое характеризуется коксуемостью по Конрадсону до 10% масс. Качество сырья, используемого на установке RCC (Residual Catalytic Cracking), характеризуется плотностью при 15 °C 907 кг/м3 и коксуемостью по Конрадсону 0,26% масс.
Отличительными особенностями процесса являются диспергирование сырья с помощью рециркуляции легких углеводородных газов, подача этих газов ниже точки ввода сырья для регулирования активности катализатора и пассивации отлагающихся на нем металлов; наличие двухступенчатого регенератора.
Технологическая схема
Схема реакторно-регенераторного блока установки RCC (Residual Catalytic Cracking) приведена на
рисунке 6.7. В нижней части лифт-реактора регенерированный катализатор смешивают с тяжелым сырьем, которое благодаря высокоэффективной системе ввода находится в диспергированном состоянии. В лифт-реакторе (1) идет процесс крекинга при температуре 510 - 520 °C, который завершается в реакторе-сепараторе (2). Далее закоксованный катализатор попадает в двухступенчатый регенератор (3). Двухступенчатая регенерация позволяет снизить температуру регенерации катализатора. Большая часть кокса выгорает на первой ступени регенерации при температуре 670 - 690 °C. После этого частично регенерированный катализатор самотеком поступает на вторую ступень, где происходит дожиг остаточного кокса. Дымовые газы второй ступени выводятся из регенератора через его первую ступень, что позволяет более эффективно использовать кислород, подаваемый на регенерацию катализатора. Газопродуктовая смесь разделяется в колонне (6).

1 - лифт-реактор; 2 - реактор-сепаратор; 3 - циклоны;
4 - двухступенчатый регенератор; 5 - холодильник
катализатора; 6 - ректификационная колонна; 7, 8, 12, 13,
14 - насосы; 9, 15 - теплообменники; 10, 16 - аппараты
воздушного охлаждения; 11 - емкость;
I - остаточное сырье; II - газ-разбавитель; III - воздух;
IV - дымовые газы; V - газ; VI - вода; VII - бензин;
VIII - легкий газойль; IX - остаток выше 371 °C
Рисунок 6.7 - Технологическая схема установки
каталитического крекинга остаточного сырья в системе
с двухступенчатой регенерацией катализатора
Степень проработки
Процесс разработан компанией UOP LLC в 1983 году, лицензиаром является эта же компания. Первая установка запущена в эксплуатацию в 1983 году. В настоящее время в мире работает 39 установок по технологии RCC. В России установки типа RCC отсутствуют.
Достигаемые экологические преимущества
Экологические преимущества процесса связаны с расширением номенклатуры сырьевых ресурсов за счет вовлечения в переработку тяжелых нефтяных остатков, в том числе вторичного происхождения.
Экономические аспекты внедрения
Технология RCC обладает следующими особенностями по сравнению с традиционными технологиями каталитического крекинга:
а) возможность переработки сырья, характеризующегося с коксуемостью до 10% масс. и содержанием металлов до 10 мг/кг, что позволяет расширить сырьевой диапазон и увеличить выработку дистиллятов;
б) возможность переработки тяжелых высоковязких нефтей, высокосернистого сырья;
в) высокая гибкость по сырью, возможность эксплуатации установки на вакуумном газойле.
6.6.3 Каталитический крекинг остаточного сырья с применением двух регенераторов R2R
Описание процесса
Каталитический крекинг остаточного сырья с применением двух регенераторов в настоящее время представлен процессом R2R (Reactor and 2 Regenerators). В промышленном масштабе процесс R2R, разработанный компанией Axens для переработки остаточного сырья, используется с 1981 года Особенностью этого процесса является наличие двух регенераторов с раздельной подачей воздуха и выводом дымовых газов.
Качество остаточного сырья, используемого для крекинга в установке R2R, характеризуется плотностью при 15 °C 896 кг/м3, коксуемостью по Конрадсону 6,0% масс., содержанием солей металлов (Ni + V) 22,0 мг/кг.
К основным преимуществам процесса R2R относятся высокий выход бензиновой фракции и улучшенный процесс регенерации, который обеспечивает высокую степень удаления кокса с поверхности катализатора в условиях, исключающих его термопаровую дезактивацию.
Продукты
Продуктами установки являются сухой газ C2 - C4 в смеси с сероводородом, фракция C3 - C4, бензиновая фракция, легкий газойль, тяжелый газойль, кокс.
Технологическая схема
На
рисунке 6.8 представлен реакторно-регенераторный блок установки R2R. Реакторная часть работает так же, как на обычных установках каталитического крекинга с лифт-реактором. Отличие процесса заключается в режиме работы регенератора. Закоксованный катализатор поступает сначала в регенератор первой ступени (3), работающий при 700 °C, где происходит частичное удаление углерода (до 80%) и полная конверсия водорода. В регенераторе второй ступени 4 при температуре до 900 °C при почти полном отсутствии паров воды осуществляют полное выжигание кокса с поверхности катализатора. Регенератор второй ступени (4) оборудован выносным циклоном и десорбером, выполняющим роль зоны разделения катализатора и дымовых газов. Температура в реакторе составляет 510 °C, время контакта сырья с катализатором 1 с. Процесс позволяет перерабатывать остаточное сырье, характеризующееся значением коксуемости по Конрадсону до 10% масс., причем содержание солей металлов в нем может достигать 50 мг/кг.

1 - лифт-реактор; 2 - реактор-сепаратор; 3 - первый
регенератор; 4 - второй регенератор; 5 - холодильник;
6 - ректификационная колонна; 7, 8, 12, 13, 14 - насосы;
9, 15 - теплообменники; 10, 16 - аппараты воздушного
охлаждения; 11 - емкость;
I - сырье; II - закоксованный катализатор; III - продукты
реакции; IV - регенерированный катализатор; V - газ;
VI - кислая вода; VII - бензин; VIII - легкий газойль;
IX - остаток выше 343 °C, X - дымовые газы
Рисунок 6.8 - Технологическая схема установки
каталитического крекинга с двумя регенераторами (R2R)
Степень проработки
На сегодняшний день технология доступна для коммерческой эксплуатации. Продажа и поддержка осуществляется альянсом, включающим в себя: Axens (разработка технологии и лицензирование), IFP Energies Nouvelles (исследования), Total (эксплуатация), Technip Stone & Webster Process technology (лицензирование, модернизация). Действует несколько десятков установок в США, Южной Корее, Японии, Китае. В России установки типа R2R отсутствуют.
Достигаемые экологические преимущества
Экологические преимущества процесса связаны с расширением номенклатуры сырьевых ресурсов за счет вовлечения в переработку тяжелых нефтяных остатков, в том числе вторичного происхождения.
Экономические аспекты внедрения
Поскольку назначение технологии R2R не отличается от назначения технологии RCC (переработка тяжелых остатков), то в целом экономические аспекты внедрения для двух процессов близки:
а) возможность переработки сырья, характеризующегося коксуемостью до 10% масс. и содержанием металлов до 10 мг/кг, что позволяет расширить допустимый сырьевой диапазон и увеличить выработку целевых продуктов;
б) возможность переработки тяжелых высоковязких нефтей, высокосернистого сырья;
в) высокая гибкость по сырью, возможность эксплуатации установки на обычном дистиллятном сырье.
6.6.4 Каталитический крекинг с получением максимального выхода пропилена
Описание
Процесс каталитического крекинга для получения максимального выхода пропилена осуществляют при температуре 580 - 600 °C, соотношении катализатор : сырье - от 10 до 20 на катализаторе, содержащем цеолит ZSM-5. Аппаратурное оформление процесса в целом практически не отличается от обычных установок FCC с лифт-реактором.
В настоящее время существует ряд технологий такой направленности - DCC (Axens), PetroFCC (UOP).
Продукты
Основными продуктами реакции являются пропилен, бензиновая фракция, углеводороды C4, легкий газойль. Бензин каталитического крекинга по пропиленовому варианту имеет более высокое ИОЧ (около 100) и содержит больше ароматических углеводородов, но его выход значительно ниже в сравнении с традиционным каталитическим крекингом в лифт-реакторе.
Технологическая схема процесса
| | ИС МЕГАНОРМ: примечание. В официальном тексте документа, видимо, допущена опечатка: имеется в виду рисунок 6.9, а не 6.8. | |
Реакторно-регенераторный блок технологий MAXOFIN (KBR) содержит два лифт-реактора
(рисунок 6.8).
1 - основной прямоточный реактор; 2 - узел ввода сырья;
3 - второй прямоточный реактор; 4 - узел ввода бензиновой
фракции; 5, 6 - центробежно-инерционные сепараторы;
7 - одноступенчатые циклоны; 8 - сепарационная секция
реактора; 9 - отпарная секция реактора;
10 - парораспределитель сепарационной секции;
11 - парораспределитель предварительной отпарки;
12 - основной парораспределитель отпарной секции;
13 - наклонный катализаторопровод; 14 - регенератор;
15 - трубчатый воздухораспределитель;
16 - двухступенчатые циклоны;
I - сырье; II - водяной пар; III - легкий бензин;
IV - продукты крекинга; V - воздух
Рисунок 6.9 - Реакторно-регенераторный блок установки
каталитического крекинга с двумя лифт-реакторами
на микросферическом цеолитсодержащем катализаторе MAXOFIN
В первом лифт-реакторе (1) на цеолитном катализаторе осуществляют переработку стандартного сырья (например, вакуумного газойля) с целью достижения максимального выхода бензиновой фракции. Во втором лифт-реакторе (3) осуществляют переработку только бензиновых фракций - прямогонных, и фракций, образующихся в термических процессах, возможно использование бензиновой фракции, полученной после первого лифт-реактора. Лифт-реактор исходного сырья и лифт-реактор повторного крекинга бензиновой фракции работают при стандартных расходах диспергирующего пара (2 - 5% масс.).
Сырье - вакуумный газойль, предварительно нагретый в теплообменниках и печи до 260 °C, - поступает в нижнюю часть лифт-реактора (1) через сырьевые форсунки и смешивается с регенерированным катализатором. В первом лифт-реакторе крекинг происходит при температуре 530 - 538 °C и завершается при подходе к сепарационной зоне реактора-сепаратора (8), где происходит отделение продуктов реакции от катализатора. Продукты реакции поступают в ректификационную колонну на фракционирование. Закоксованный катализатор поступает в отпарную зону (9), где отпаривается водяным паром в противоточном режиме. Отпарная зона секционирована каскадными перфорированными конусами, препятствующими созданию поршневого режима. В нижней части отпарной зоны установлены кольцевые коллекторы для ввода водяного пара, в верхней части - форсунки для ввода шлама, то есть части остатка из ректификационной колонны, содержащей унесенный катализатор.
Далее катализатор самотеком поступает в регенератор (14), где с его поверхности удаляют кокс. Регенерированный катализатор разделяют на две части и подают на смешение с сырьем в каждый лифт-реактор. В качестве сырья лифт-реактора (3) используют бензиновую фракцию. Температура крекинга в лифт-реакторе (3) составляет 593 °C.
Степень проработки
Технологии каталитического крекинга с максимальным выходом пропилена находятся в стадии внедрения. Свои варианты технологии предлагают компании:
а) UOP, технология PetroFCC;
б) Axens совместно с RIPP, технология DCC (Deep Catalytic Cracking);
в) KBR, двухреакторная технология MAXOFIN;
г) Shell Global Solutions, двухреакторная технология MILOS.
Достигаемые экологические преимущества
Экологический эффект технологии состоит в повышении общей конверсии сырья, снижении выработки побочных продуктов (легкого и тяжелого газойлей). Технология характеризуется повышенным выходом пропилена и бутенов, что позволяет расширить сырьевые ресурсы для производства полипропилена и алкилбензинов без вовлечения в переработку дополнительного количества нефти.
Экономические аспекты внедрения
Технология обладает следующими экономическими преимуществами:
а) значительное снижение выхода бензина с 50% до 30% в пересчете на сырье;
б) снижение выработки побочных продуктов - легкого и тяжелого газойлей;
в) увеличение выхода пропилена и бутенов - ценного сырья для нефтехимической промышленности;
г) возможность получения высокооктанового компонента бензина (с ИОЧ более 100 пунктов), который может быть использован в качестве сырья для выделения индивидуальных ароматических углеводородов - бензол-толуол-ксилольной фракции.
6.6.5 Каталитический крекинг с получением максимального выхода легкого газойля
Описание
Легкий газойль образуется в процессе крекинга с относительно небольшим выходом (20% при конверсии сырья 70%). Для увеличения выхода и повышения цетанового числа легкого газойля в промышленности используют ряд приемов, одним из которых является снижение конверсии сырья путем снижения температуры и соотношения катализатор:сырье. Максимальный выход легкого газойля составляет ~ 25%, что соответствует конверсии сырья 50 - 55%. При дальнейшем снижении конверсии сырья выход ЛГ уменьшается, поскольку он в процессе является промежуточным.
Вторым приемом, применяемым для увеличения выхода продукта, является рециркуляция побочных продуктов крекинга (тяжелый газойль) на вход в реактор. Наиболее оптимальной фракцией для рецикла является фр. 340 - 400 (420) °C; при концентрации 12 - 15% на входе в реактор выход легкого газойля достигает 30% при конверсии исходного сырья 65%. Рецикл более тяжелых фракций нежелателен из-за высокого содержания трициклической ароматики, присутствие которой не влияет на выход легкого газойля, однако приводит к увеличению выхода кокса.
Еще одним приемом является применение специального катализатора. Ряд катализаторных компаний к настоящему времени разработали специальные катализаторы с увеличенным объемом пор матрицы, а также со специально контролируемым соотношением цеолит:матрица. Применение этих катализаторов позволяет увеличить выход легкого газойля на 1 - 5% при незначительном снижении выхода бензиновой фракции без снижения ОЧ.
Продукты
Легкий газойль (221 - 350 °C), тяжелый газойль (350 °C+), газ C1 - C2, H2S, пропан-бутановая фракция, бензиновая фракция, кокс.
Степень проработки
Технология находится на стадии внедрения в промышленность. На катализаторном рынке предлагаются следующие марки катализаторов:
а) HDXTRA (BASF);
б) MIDAS-300 (Grace Davison);
в) UPGRADER MD (Albemarle).
Достигаемые экологические преимущества
Основными экологическими преимуществами процесса являются:
а) снижение выбросов CO и CO2, а также оксидов серы и азота из регенератора вследствие снижения выхода кокса в процессе крекинга;
б) снижение образования побочного продукта тяжелого газойля.
Экономические аспекты внедрения
Главным экономическим аспектом технологии является увеличение выхода легкого газойля - сырья для производства реактивного и дизельного топлив. Совместное применение специальных катализаторов и технологических приемов позволяет увеличить выход легкого газойля на 10% об (абс). Вторичным аспектом является снижение выхода побочного продукта крекинга - тяжелого газойля.
6.7 Гидрогенизационные процессы (гидроочистка
(гидрооблагораживание) тяжелого газойля коксования Prime-D)
Описание
Технология Prime-D, разработанная компанией Axens (IFP Group Technologies), позволяет перерабатывать сырье широкого состава и получать продукт, отвечающий требованиям современных стандартов: ультранизкое содержание серусодержащих соединений, низкая плотность, низкое содержание полициклических ароматических углеводородов, высокое цетановое число, в том числе в случае переработки вторичного сырья - газойлей коксования, каталитического крекинга и висбрекинга.
Для удовлетворения требований по ультранизкому содержанию серы, снижению содержания полициклических ароматических углеводородов и увеличению цетанового числа предлагается одностадийный процесс. В качестве базовой модели процесса принята технология производства дизельного топлива с содержанием серы 350 мг/кг, но процесс Prime-D осуществляется при более высоком давлении и меньшей объемной скорости подачи сырья. Проведение реакции деароматизации требует дополнительного количества водорода.
Другой разновидностью технологии Prime-D является двухстадийный процесс, позволяющий осуществлять сверхглубокое гидрообессеривание и деароматизацию при более низком давлении, чем одностадийный процесс. На первой стадии используется классический катализатор гидрообессеривания, на второй - катализатор на основе благородных металлов. Отличием двухстадийной схемы является наличие на линии продукта, поступающего из первого реактора, отпарной колонны, работающей при высоком давлении и предназначенной для удаления сероводорода, а также улучшения кинетики реакции на второй стадии.
В технологии Prime-D используются новейшие катализаторы серии HR-500: HR-526 (Co-Mo), HR-538 (Ni-Mo) и HR-548 (Ni-Mo). Катализатор HR-526 обеспечивает сверхглубокое гидрообессеривание дизельного топлива при низких парциальных давлениях водорода. Система катализаторов HR-538/HR-548 наряду с сверхглубоким гидрообессериванием обеспечивает деароматизацию смесевого дизельного топлива с высоким содержанием вторичных дистиллятов при среднем и высоком парциальном давлении водорода, является оптимальным решением для улучшения показателей цетанового числа, плотности и снижения полициклических ароматических углеводородов при переработке утяжеленных фракций дизельного топлива с высоким содержанием трудноудаляемых серусодержащих соединений.
Для гарантированного достижения целевого показателя по содержанию серы (менее 10 мг/кг) реакторы оснащаются современным распределительным устройством Equi Flow, конструкция которого позволяет максимально использовать загрузку катализатора в любых условиях гидродинамики.
Продукты
Целевым продуктом технологии является низкосернистый газойль, наряду с которым образуется сероводород. Сероводород из газов выделяют методом аминовой очистки и перерабатывают в серу (процесс Клауса).
Технологическая схема процесса
Технологическая схема процесса Prime-D представлена на
рисунке 6.10.
1 - теплообменник; 2 - печь; 3 - реактор; 4 - воздушный
холодильник; 5 - трехфазный отстойник; 6 - блок очистки
от сероводорода; 7 - компрессор; 8 - отпарная колонна;
9 - блок осушки;
I - сырье; II - свежий водород; III - циркулирующий ВСГ;
IV - сероводород;, V - низкосернистый продукт
Рисунок 6.10 - Принципиальная схема установки гидроочистки
тяжелого газойля коксования по технологии Prime-D.
Степень проработки
Более 100 установок гидроочистки средних дистиллятов построены по лицензиям или модернизированы.
21 декабря 2020 года на АО "ТАНЕКО" введена в эксплуатацию установка гидроочистки тяжелого газойля коксования (ТГК). Проектная мощность установки по сырью составляет 850 тыс. т/год. Установка гидроочистки предназначена для получения потока гидроочищенного тяжелого газойля коксования с максимальным содержанием серы 300 ppm по массе и выходом не менее 76% масс. Процесс гидроочистки проводят в реакторе с неподвижным слоем катализатора в присутствии большого объема водорода при температуре 350 - 390 °C и давлении 12 МПа (изб). Реактор имеет конструкцию с нисходящим потоком. В присутствии основного Ni-Mo катализатора HR 548 протекают реакции деметаллизации, обессеривания, деазотирования, насыщения ароматических углеводородов, гидрокрекинга.
Достигаемые экологические преимущества
Количество веществ, образующееся в результате сгорания топлива - оксиды азота, углерода, - сокращают за счет модернизации конструкции печей, увеличивая их энергоэффективность и регулируя процессы горения, в том числе за счет мониторинга отходящих газов.
Для охраны окружающей среды на НПЗ от нештатных загрязнений атмосферы выбросами применяют факельные установки.
6.7.1 Гидроизодепарафинизация дизельных топлив
Описание
Процесс гидроизодепарафинизации предназначен для изомеризации парафиновых углеводородов нормального строения в присутствии водорода, с получением дизельной фракции с более низкой температурой застывания при сохранении цетанового числа топлива.
Процесс изодепарафинизации проводится на бифункциональных катализаторах, содержащих гидрирующие металлы, а в качестве кислотного компонента - цеолиты или цеолитоподобные структуры. Катализаторы имеют минимальную активность в отношении реакций гидрокрекинга.
Промышленно реализованные и разрабатываемые технологии изодепарафинизации дизельных дистиллятов обеспечивают депрессию значений низкотемпературных свойств топлива на уровне 20 - 60 °C при выходе целевого продукта не менее 92% масс.
Самым перспективным процессом изодепарафинизации, освоенным в настоящее время в промышленном масштабе, является процесс, разработанный компанией ExxonMobil Research&Engineering Co. (совместно с компаниями KellogBrownandRoot, Albemarle, FinaResearch) - технология MAKFiningHDT/MIDW (Hydrodesulfurization Tecnology/Mobil'sIsoDeWaxing). Процесс впервые был внедрен на НПЗ в Джуронге в 1990 году. Процесс отличается высокой гибкостью, технологическая схема сопоставима со схемой процесса гидроочистки.
Процесс MAKFining HDT/MIDW осуществляется в среде водорода в неподвижном слое бифункционального металл-цеолитного катализатора, устойчивого к сероводороду и аммиаку. Процесс проводят при давлении 2,4 - 4,0 МПа, объемной скорости подачи сырья 0,5 - 1,0 ч-1. Технология MIDW может применяться для изомеризации дизельных топлив, полученных из возобновляемого сырья. При этом могут быть получены дизельные топлива с различными температурами помутнения и застывания в зависимости от региональных требований к дизельным топливам. Температура помутнения минус 33 °C достигается при низкой реакционной температуре (< 330 °C).
Компанией Chevron Lummus Global, Inc. разработан процесс изодепарафинизации, получивший название Isodewaxing. Технология обеспечивает высокий выход изомерных структур, использует катализатор на основе платины, в качестве кислотного компонента применяется силикоалюмофосфат.
Группой компаний Shell Global Solutions, Criterion Catalysts Company L.P., ABB Lummus Global Inc. разработана гибкая двухступенчатая технология SYN-Flow, позволяющая максимально улучшать низкотемпературные свойства средних дистиллятов с минимальными потерями в выходах жидких продуктов (выше 95% масс.). Для придания дополнительной гибкости НПЗ по изменению качества продуктов в зависимости от потребностей рынка процесс интегрируется с существующими установками гидроочистки.
Фирмой UOP разработано несколько модификаций технологии MQD Unionfining для облагораживания дистиллятов в высококачественные дизельные топлива, отвечающие современным и перспективным требованиям. Процесс осуществляют при парциальных давлениях водорода 3,5 - 13,8 МПа. Температура и объемная скорость определяются целями процесса. В качестве сырья могут использоваться прямогонные или вторичные дистилляты. В качестве катализатора депарафинизации в одностадийном процессе применяется металлцеолитный катализатор HC-80, необходимая депрессия достигается за счет крекинга н-парафинов до более легких. Если используется двухстадийный процесс, то на второй стадии применяется катализатор DW-10 на основе благородного металла - высокоэффективный в гидроизомеризации н-парафиновых углеводородов и, соответственно, обеспечивающий уменьшение температуры застывания дизельной фракции и ее высокий выход.
Продукты
Полученное дизельное топливо содержит меньше ароматических углеводородов, в частности содержание полициклических ароматических углеводородов снижается до значений менее 7 - 8% масс.
Процесс изодепарафинизации в промышленных условиях при использовании катализатора, содержащего платину, обеспечивает выход целевого продукта не менее 94% масс. на сырье. При этом наряду с высококачественным дизельным топливом с высоким цетановым числом образуется бензиновая фракция, которую можно использовать в качестве компонента товарного бензина.
Степень проработки
В настоящее время в мире по технологии MIDW работают 7 установок: 2 - в Азии, 3 - в Канаде, 1 - в США и 1 - в Германии. Блоки изодепарафинизации дизельного топлива действует на АО "Газпромнефть-МНПЗ" в составе комплексной установки "Евро+" и на установке гидроочистки дизельного топлива (секции 100) установки ЛЧ-24/7) ПАО "Славнефть-ЯНОС", запланировано строительство установки в Ангарской НХК. Еще две установки в Европе и Азии находятся на данный момент в стадии проектирования.
6.8 Глубокий гидрокрекинг остаточного сырья в неподвижном
слое катализатора RCD Unionfining
Описание
Процесс RCD (Residue Cracking Distillation) Unionfining компании UOP обеспечивает обессеривание, деазотирование и деметаллизацию остаточного сырья и деасфальтизата. Удаление примесей сопровождается частичной конверсией неперегоняемых фракций. Процесс протекает в неподвижном слое катализатора при умеренно высоких давлениях, потребляет водород и способен удалять более 90% серы и металлов. Кроме выработки малосернистого котельного топлива, процесс часто используют для улучшения качества сырья, подаваемого на установки коксования, FCC и гидрокрекинга.
Компанией UOP разработаны несколько специальных катализаторов, предназначенных для применения в процессе RCD Unionfining.
Так, катализатор марки R-HAC1 обладает умеренной гидрокрекирующей способностью и предназначен для переработки легких остатков. При его использовании выход дизельного топлива увеличивается на 3 - 4% при сохранении выхода бензиновых фракций и газа.
Катализатор марки CAT-X предназначен для предварительной обработки сырья FCC. Исследования микроактивности при крекинге сырья, переработанного в слое катализатора CAT-X, показали рост выхода бензина до 5%.
Срок службы катализатора процесса RCD Unionfining определяется содержанием в сырье металлов и асфальтенов, которые приводят к дезактивации катализатора в результате отложения в порах или образованию кокса и связанному с ними повышению перепада давлений в реакторе до неприемлемого уровня.
Относительная жесткость условий процесса зависит от типа сырья и целей переработки
(рисунок 6.11). Процесс осуществляют в широком интервале рабочих условий - при давлениях от 10,5 до 21,0 МПа и среднечасовых объемных скоростях переработки от 0,10 до 1,0 ч
-1. Сырье с высоким содержанием примесей, такое, как вакуумные остатки, обычно перерабатывают при повышенных давлениях и пониженных объемных скоростях.
Рисунок 6.11 - Качественная зависимость жесткости условий
вида сырья
Технологическая схема процесса
На
рисунке 6.12 представлена упрощенная технологическая схема процесса RCD Unionfining компании UOP.
1 - фильтры; 2 - реакторы с неподвижным слоем катализатора;
3 - горячий сепаратор; 4 - горячий испаритель; 5 - холодный
испаритель; 6 - холодный сепаратор; 7 - скруббер
для улавливания H2S; 8 - блок улавливания водорода;
9 - фракционирующая колонна;
I - сырье; II - свежий водород; III - газ сдувки;
IV - топливный газ; V - газ, VI - бензиновые фракции;
VII - дистиллят; VIII - гидроочищенный продукт
Рисунок 6.12 - Технологическая схема процесса
RCD Unionfining
Отфильтрованное жидкое сырье смешивают со свежим водородом и газовой фазой горячего сепаратора (3) и нагревают до температуры реакции. В данной
схеме показан двухфазный подогреватель, но возможен и вариант с отдельным подогревом сырья и газа. Из подогревателя смесь поступает на защитный слой катализатора, а затем в реакторы глубокого гидрокрекинга (2).
Реакторы RCD Unionfining имеют простую конструкцию с нисходящим потоком, что исключает проблемы уноса катализатора с последующим забиванием и эрозией оборудования. Процесс протекает в трехфазной системе. Равномерное распределение потока обеспечивают специальные внутриреакторные устройства. Поток из последнего реактора подают в горячий сепаратор (3), где происходит разделение на тяжелые жидкие продукты, циркулирующий газ и легкие жидкие продукты. Верхний продукт горячего сепаратора (3) охлаждают и подают в холодный сепаратор (6) для разделения на жидкость и циркулирующий газ. Газ до возврата в реактор проходит через скруббер (7), в котором осуществляют удаление H2S. Часть газа пропускают через мембранный сепаратор (8) для отделения образующихся в реакторе легких компонентов, главным образом метана, который играет роль инерта в циркуляционном контуре. Жидкая фаза из горячего сепаратора (3) поступает в горячий испаритель (4). Верхний продукт испарителя (4) охлаждают, смешивают с жидкой фазой холодного сепаратора (6), и смесь подают в холодный испаритель (5). Нижний продукт обоих испарителей поступает в систему фракционирования (9), рассчитанную на выход малосернистого котельного топлива или сырья, отвечающего требованиям дальнейшей переработки.
Степень проработки
Первая установка промышленного обессеривания остатков атмосферной перегонки нефти была спроектирована UOP и введена в эксплуатацию в 1967 году на НПЗ компании Jdemitsu Kosan в Чибе (Япония).
Первая промышленная установка конверсии вакуумных остатков была сооружена UOP на НПЗ в Натрефе (ЮАР) и введена в строй в 1972 году.
Всего лицензировано 27 установок RCD Unionfining. На начало 2002 года общая пропускная способность лицензированных установок RCD Unionfining составляла свыше 900 000 барр./сут (143 000 м3/ч). Эти установки перерабатывают различные виды сырья, в том числе деметаллизованные вакуумные и атмосферные остатки. Назначение установок - обычное обессеривание, предварительная обработка сырья для последующих установок превращения неперегоняемых (тяжелых) остатков.
Похожий процесс HyVahl (Axens), разработанный Французским институтом нефти (IFP), является типичным процессом переработки атмосферных и вакуумных остатков в реакторах с неподвижным слоем катализатора. Процесс подразумевает использование нескольких последовательно соединенных реакторов, загруженных катализаторами разных типов. В головном реакторе используется защитный материал без активного компонента, после которого следует катализатор деметаллизации, что позволяет уменьшить отложение кокса и металлов на последующих катализаторах. Процесс HyVahl обеспечивает получения 80% масс. фракции, выкипающей при температуре выше 350 °C, с содержанием серы и металлов на 90% меньше, чем было в сырье
6.9 Гидровисбрекинг гудрона
Описание
Процесс гидровисбрекинга гудрона, разработанный фирмой Lurgi, осуществляется без катализатора в циркуляционном режиме по водороду при температуре 380 - 420 °C и давлении 12 - 15 МПа. Он протекает без значительного коксообразования, поскольку при высоком давлении увеличиваются растворимость водорода в нефтяных остатках и скорость реакции гидровисбрекинга.
Продукты
Продуктами гидровисбрекинга являются углеводородные газы, бензиновая фракция, дизельная фракция, мазут.
Достигаемые экологические преимущества
Выход дистиллятных продуктов в сравнение с обычным висбрекингом при прочих равных условиях увеличивается на 11 - 25% масс. Качество и состав дистиллятов процессов висбрекинга и гидровисбрекинга мало различаются между собой, однако остаток (фракция > 500 °C) процесса гидровисбрекинга характеризуется меньшими значениями плотности и вязкости при более низких показателях по содержанию асфальтенов (15% против 24%) и коксуемости (22% против 25,7%). Особенностью процесса гидровисбрекинга является возможность производства остаточных топлив, характеризующихся высокой стабильностью при значительном выходе светлых дистиллятов.
Экономические аспекты внедрения
Процесс отличается высокой экономической привлекательностью - срок окупаемости капиталовложений на реконструкцию установки висбрекинга не превышает одного года. Степень превращения гудрона составляет 60 - 66% масс. Процесс не обеспечивает достаточную глубину превращения сырья, поэтому не получил широкого промышленного применения.
6.10 Процесс Veba Combi Cracker
Лицензиаром процесса VCC (Veba Combi Cracker) считается фирма KBR, а компанией - разработчиком VCC - Veba Oel AG. В качестве исходной технологии для создания процесса VCC был принят процесс гидрогенизации угля Bergius.
Продукты
При 95%-ной конверсии сырья образуется 26,9% нафты, 36,5% среднего дистиллята и 19,9% газойля.
Технологическая схема
На первой стадии смесь сырья, катализатора (в количестве 1 - 3%) и водорода, нагретая до 465 - 480 °C, поступает в реактор. Продукты синтеза после реактора поступают в горячий сепаратор, где происходит разделение парогазожидкостной смеси. Жидкую фазу направляют на разделение под вакуумом, после чего остаток используют как сырье для карбонизации. Вакуумный отгон и пары продукта из горячего сепаратора направляют на гидрирование при 370 - 420 °C в реакторе второй стадии в неподвижном слое катализатора. Удельный расход водорода на установку составляет 345 нм3/т сырья.
Степень проработки
С 1988 года в Германии (г. Bottrop) эксплуатировалась демонстрационная установка производительностью 3500 баррелей/сутки. На основе технологии VCC разработаны также два крупных проекта: в Канаде для переработки битуминозной нефти Atabaska и на НПЗ Karlsruhe фирмы Ruhr Oel производительностью соответственно 80 тыс. и 25 тыс. баррелей/сутки. На "АО-ТАИФ НК" введена в эксплуатацию комбинированная установка гидрокрекинга и газофракционирования, сокращенное название - VCC (Veba Combi Cracker), входит в состав комплекса глубокой переработки тяжелых остатков (КГПТО) и является его основной структурной единицей. Проектная мощность установки по сырью составляет 3,7 млн т/год (2,7 млн т по гудрону и 1 млн т по вакуумному газойлю). Лицензиар - "KBR". С 15 мая 2020 года установка VCC перерабатывает проектное сырье - гудрон с выработкой светлых нефтепродуктов.
6.11 Гидрокрекинг остаточного сырья в кипящем слое
Описание
Процесс LC-Fining компании Chevron Lummus Global предназначен для гидрокрекинга тяжелого нефтяного сырья - остатков перегонки нефти, тяжелых фракций, выделяемых из природных битумов, нефтяных песков, горючих сланцев, а также продуктов ожижения углей.
При гидрокрекинге достигаются конверсия сырья не менее 80% и высокие показатели по снижению содержания серы, металлов и коксообразующих компонентов.
Продукты
Целевыми продуктами процесса являются нафта, атмосферный и вакуумный газойли. Тяжелые остатки используют в качестве компонентов котельного топлива или в виде сырья для установок висбрекинга, коксования или деасфальтизации.
Технологическая схема
Процесс LC-fining осуществляется по схеме, представленной на
рисунке 6.13.
1 - печь; 2 - реактор; 3 - сепаратор высокого давления;
4 - горячий сепаратор низкого давления; 5 - узел
фракционирования; 6 - холодный сепаратор низкого давления;
7 - узел очистки ВСГ; 8 - компрессор;
I - сырье; II - свежий водород; III - циркулирующий
водородсодержащий газ; IV - продукты
Рисунок 6.13 - Технологическая схема процесса LC-fining
Жидкое сырье и водородсодержащий газ (ВСГ), нагревают в печах до температуры реакции и подают в нижнюю часть реактора (2), где катализатор гидрокрекинга находится в затопленном жидкостью слое. В зависимости от параметров процесса, характеристик сырья и требуемых характеристик продукта процесс гидрокрекинга проводят в двух или более последовательно соединенных реакторах.
Свежий катализатор вводят в реактор сверху, при этом эквимолярное количество отработанного катализатора отводят из нижней части реактора. За счет движущихся вверх потоков жидкого сырья и ВСГ происходит турбулизация реакционной среды с одновременным ее перемешиванием и устанавливается изотермическое температурное поле. При достижении заданного времени пребывания гидрогенизат с верхней части реактора направляют в сепаратор высокого давления, и далее в сепаратор низкого давления. ВСГ после очистки возвращают в процесс, а жидкие продукты направляют на фракционирование.
Степень проработки
Первая установка LC-fining производительностью 60 тыс. баррелей в сутки введена в эксплуатацию в 1984 году на заводе Texas City компании Amoco (после объединения с British Petroleum - BP Amoco).
Следующая промышленная установка LC-fining производительностью 23 тыс. баррелей в сутки построена компанией Lummus и введена в эксплуатацию в 2000 году на НПЗ в Братиславе (Словакия).
Мягкий гидрокрекинг компании "Texaco Development CORPORATION" - процесс T-Star (Texaco Strategic Total Activity Retention), осуществляется в трехфазной системе на расширенном (эбулированном) слое катализатора.
В качестве компонентов сырья возможно использование прямогонных вакуумных газойлей, газойлей замедленного коксования, легкого газойля каталитического крекинга, ароматических экстрактов селективной очистки масел. Процесс проводится в мягких условиях - давление 10,6 МПа, температура 430 °C и направлен на гидроочистку сырья для установки каталитического крекинга и получение дополнительного количества бензина для установки риформинга, керосиновых и дизельных фракций при конверсии сырья 30% об.
Основные эксплуатационные показатели процесса T-Star: степень обессеривания и деазотирования сырья - соответственно 96,5 и 73% масс.; конверсия сырья - 35,5% об.; средневзвешенная температура в реакторе - 423,5 °C; объемная скорость подачи сырья - 1,4 ч-1; потребление водорода блоками гидрокрекинга и гидродеароматизации - 1,43% масс. на сырье установки.
Установка гидрокрекинга состоит из трех блоков: гидрокрекинга T-Star, регенерации катализатора и гидродеароматизации дизельного топлива. Реактор представляет собой пустотелый вертикальный цилиндрический аппарат без внутренних устройств, на дно которого засыпается катализатор Criterion (размер частиц 1,3 - 1,4 мм).
Преимуществами технологии T-Star по сравнению с традиционными технологиями гидрокрекинга при умеренном давлении на стационарном слое катализатора являются:
- проведение процесса в трехфазной системе на расширенном слое катализатора, что повышает его изотермичность;
- перепад температур по высоте реактора не превышает 3 - 4°;
- отсутствие сложных внутренних устройств для распределения жидкости по слою катализатора и подачи квенч-газа;
- отсутствие подачи охлаждающего квенч-газа и, как следствие, уменьшение размеров циркуляционного компрессора и затрат на компримирование циркуляционного газа;
- поддержание постоянной активности катализатора благодаря периодической замене части отработанного катализатора свежим или регенерированным в ходе процесса без остановки производства, что обеспечивает постоянную температуру в реакторе и соответственно требуемые выход и качество продукции;
- отсутствие роста перепада давления в реакторе;
- осуществление контроля продолжительности пробега установки по состоянию оборудования, а не по потере активности катализатора;
- отсутствие затрат на транспортировку катализатора к месту регенерации.
Первая в России комбинированная установка гидрокрекинга производительностью 3,5 млн. т в год по сырью с непрерывной регенерацией катализатора (процесс T-Star) была сдана в эксплуатацию в сентябре 2004 г. в составе комплекса глубокой переработки нефти в ООО "ЛУКОЙЛ-Пермнефтеоргсинтез".
Описание
Процесс гидрокрекинга вакуумных остатков H-Oil лицензиара IFP Group проводят при температуре 420 - 450 °C, давлении 10,0 - 20,0 МПа, объемной скорости подачи сырья 0,4 - 1,5 ч
-1 в реакторе с затопленным слоем катализатора. Типичным катализатором процесса является

, промотированный Ni, Co. Свежий катализатор измельчают до размера частиц <= 1 мм и подают в реактор сверху, а отработанный катализатор в количестве около 1% масс. в сутки от загруженного или 0,3 - 2,0 кг на 1 т сырья выводят из нижней части реактора.
В реакторе с затопленным слоем катализатора осуществляется полное перемешивание трехфазной системы и быстро достигается изотермичность слоя при колебаниях состава исходного сырья в широком диапазоне. Это способствует стабилизации показателей качества продукта в зависимости от заданной конверсии сырья. При общей степени превращения сырья 55 - 75% степень удаления серы в процессе H-Oil составляет 80 - 84%, а степень удаления металлов - 52 - 85%.
Существует три варианта технологии, которые реализованы на нескольких промышленных установках:
H-Oil-HCC - процесс, предназначенный для гидрооблагораживания тяжелой нефти с целью облегчения ее транспортировки к месту локальной переработки. Получаемый "синтетический" продукт (syncrude) характеризуется пониженной вязкостью и повышенной стабильностью.
H-Oil-DC - процесс является модификацией технологии T-Star с целью эффективной переработки вакуумных дистиллятов и их смесей.
H-Oil-RC - модернизированный вариант классической схемы процесса H-Oil для повышения конверсии сырья (гудрона) и снижения удельных затрат на переработку. Отличительной особенностью являются сепаратор (узел IS2) между реакторами и каскадная утилизация катализатора (узел C2U).
Продукты
Производимая на установке продукция состоит из (%):
- топливного газа на собственные нужды НПЗ - 1,0;
- компонентов сжиженного газа - 1,2;
- бензиновой фракции, используемой для производства олефинов, - 7,3;
- газойля, направляемого на легкий гидрокрекинг, - 19,8;
- вакуумного газойля, направляемого на установку каталитического крекинга, - 24,5;
- остатка (с содержанием серы 1,0 - 2,5%) - 46,2.
Дизельное топливо, вырабатываемое в летний период, характеризуется относительной плотностью при 15 °C 0,857 г/см3, содержанием серы < 50 ppm, азота < 80 ppm, долей ароматического углерода 14%, цетановым числом 47,5%.
Степень проработки
В ноябре 1999 года установка H-Oil запущена в эксплуатацию на НПЗ PKN Orlen в Плоцке (Польша). Завод мощностью 21,7 млн т/г предназначен для переработки российской экспортной смеси нефтей Urals. Установка H-Oil была введена в эксплуатацию на предприятии в Бургасе (Болгария) ПАО "Лукойл".
6.12 Глубокая гидропереработка тяжелых нефтяных остатков
(глубокий гидрокрекинг в сларри-реакторах
с движущимся слоем катализатором)
6.12.1 Технология гидроконверсии ИНХС РАН
Описание
Институтами РАН создана технология, показатели которой существенно превосходят зарубежные аналоги. Процесс осуществляют в среде водорода при давлении в зоне реакции 7,0 - 10,0 МПа, расход водорода составляет около 1,5 - 3,5% масс. на сырье. Объемная скорость подачи сырья составляет 0,5 - 2 ч-1. Конверсия сырья в легкие фракции (газ, бензин, дизельные фракции и вакуумный дистиллят) составляет не менее 92 - 95% масс., побочные продукты не образуются.
Разработанная в РАН технология переработки тяжелого нефтяного сырья основана на применении ультрадисперсного (наноразмерного) катализатора, который равномерно распределен в реакционном объеме в форме частиц размером от 5 до 200 нм. Особенностью процесса является синтез наноразмерных частиц катализатора из прекурсоров непосредственно в реакционной среде или на отдельном производстве.
Технология обеспечивает высокую каталитическую активность катализатора, что позволяет проводить процесс гидроконверсии в присутствии малых количеств катализатора - до 0,15 - 0,25% активного металла на сырье и при низком расходе свежего катализатора.
Технологией предусмотрены рециркуляция и регенерация используемого катализатора, позволяющие снизить его удельный расход до 50 г на 1 т перерабатываемого сырья.
Продукты
Легкие фракции - газ, бензин, дизельные фракции и вакуумный дистиллят, побочные продукты - отсутствуют. Выход дистиллятных фракций составляет 84 - 89% на сырье.
Технологическая схема
Технология комплексной переработки с применением наноразмерных катализаторов включает в себя несколько блоков:
а) гидроконверсии нефтяных остатков в синтетическую нефть на наноразмерных катализаторах;
б) производства наноразмерных катализаторов гидроконверсии;
в) выделения металлов из остатка гидроконверсии;
г) комплексного гидрооблагораживания/гидрокрекинга синтетической нефти гидроконверсии в топлива и сырье.
Степень проработки
Технология отработана на пилотных установках, проведены обширные исследования по переработке высоковязких тяжелых остатков, тяжелых нефтей и природных битумов на наноразмерных катализаторах. Разработан базовый проект и строится опытно-промышленная установка мощностью 50 тыс. т/год в ПАО "Татнефть".
Достигаемые экологические преимущества
Технология гидроконверсии обеспечивает глубину переработки нефти до 97%, не производит трудно утилизируемых продуктов, не имеет отходов, обеспечивает регенерацию катализатора и извлечение металлов из нефтяных остатков.
Экономические аспекты внедрения
Технология гидроконверсии тяжелых нефтяных остатков на наноразмерных катализаторах эффективно конкурирует с другими технологиями (коксование, производство битумов, зарубежные технологии гидрокрекинга и др.), обеспечивая более высокие выходы светлых нефтепродуктов - бензиновой и дизельной фракций - при более низких эксплуатационных и капитальных затратах. Внедрение отечественной технологии обеспечивает реализацию в промышленности процесса комплексной переработки тяжелых нефтяных остатков, высоковязких нефтей, природного битума.
Технология потенциально может быть использована при модернизации существующих НПЗ для обеспечения глубины переработки (ресурсы гудрона около 35 - 40 млн т/год) и в перспективе для переработки высоковязких тяжелых нефтей России (по экспертной оценке объем около 150 млрд барр.). Применение технологии возможно на НПЗ нефтяных компаний ПАО "Татнефть", ПАО "Газпромнефть", ПАО Роснефть, а также на других НПЗ РФ.
6.12.2 Технология Uniflex
Описание
Технология Uniflex представляет собой усовершенствованную компанией UOP технологию гидрогенизации угля CANMET Центра исследований природных ресурсов Канады. Отличительной особенностью является применение наноразмерного катализатора и оригинальной конструкции реактора гидрогенизации. В реакторе особое внимание уделено конструкции распределителя сырья и водородсодержащего газа для обеспечения интенсивного обратного смешения потоков без необходимости установки специальных внутренних устройств и без принудительной рециркуляционной прокачки.
В номинальном режиме температура в реакционной зоне поддерживается на уровне 435 - 470 °C при давлении 13,8 МПа. В среднем конверсия тяжелого нефтяного сырья в этих условиях превышает 90% при выходе дистиллятных фракций более 50%.
Продукты
Газы C1 - C4, нафта, дизельная фракция, легкий и тяжелый газойли, пек.
Технологическая схема
1 - печь; 2 - реактор; 3 - горячий сепаратор высокого
давления; 4 - холодный сепаратор высокого давления;
5 - стриппинг-колонна; 6 - вакуумная колонна;
I - сырье, II - рецикл тяжелого вакуумного газойля,
III - катализатор, IV - циркулирующий водородсодержащий газ,
V - свежий водород, VI - углеводороды C1 - C4; VII - нафта;
VIII - дизельное топливо; IX - легкий вакуумный газойль,
X - тяжелый вакуумный газойль, XI - пек
| | ИС МЕГАНОРМ: примечание. Нумерация рисунков дана в соответствии с официальным текстом документа. | |
Рисунок 6.15 - Схема процесса Uniflex компании UOP
Тяжелое нефтяное сырье - гудрон в смеси с рециркулирующим тяжелым вакуумным газойлем, в которое введен катализатор, и основную часть ВСГ нагревают в отдельных печах до температуры реакции и подают в нижнюю часть реактора (2). Гидрогенизат последовательно проходит сепараторы высокого (3) и низкого (4) давления. Основную часть жидких продуктов с нижней части сепаратора высокого давления (3) и дополнительную часть их с нижней части сепаратора низкого давления (4) подают на дистилляцию в колонну (5), а водород в составе ВСГ направляют на рецикл на вход в реактор (2). При разделении продуктов в атмосферной колонне (5) выделяют газы C1 - C4, нафту и дизельную фракцию, а остаток направляют в вакуумную колонну для разделения на легкий и тяжелый газойли и остаточный пек. При этом часть тяжелого вакуумного газойля направляют на рецикл. Пек, получаемый в количестве около 10% на сырье, может использоваться как дешевое бытовое топливо, топливо для цементного производства и как сырье для газификации.
6.12.3 Технология акваконверсии
Описание
Процесс "Акваконверсия", разработанный фирмами Foster Wheeler" и UOP, направлен на превращение нефтяных остатков в присутствии водяного пара с использованием катализаторов на основе неблагородных металлов, растворимых в нефтяном сырье. Каталитическая система обладает двойным действием. Первый компонент катализатора инициирует диссоциацию молекул воды с образованием свободных радикалов водорода и кислорода. Второй компонент катализатора стимулирует реакции деструкции углеводородов и присоединения к ним водорода. В результате подавляются реакции конденсации ароматических структур с образованием высокомолекулярных ненасыщенных систем и возрастает роль реакций, способствующих формированию более легких, богатых водородом углеводородов.
Технологическая схема
Поточная схема подобна стандартной схеме процесса висбрекинга, но содержит дополнительные элементы: линии для подачи водяного пара и систему ввода и вывода катализатора. В отдельных случаях предусматривается также дополнительная подача в зону реакции водородсодержащего газа.
Степень проработки
Процесс "Акваконверсия" реализован на ряде промышленных установок, в том числе на установке мощностью 2,1 млн т/год по сырью в Кюрасао (Венесуэла).
6.12.4 Технология глубокого гидрокрекинга остаточного сырья
в суспендированном слое катализатора
Описание
Процесс EST (Eni Slurry Technology) разработан компанией Eni Tecnologie S.p.A. в содружестве с компанией Snamprogetti S.p.A. Процесс предназначен для безотходной гидроконверсии тяжелых нефтей, битумов и асфальтенов в высококачественные легкие нефтепродукты при исключении производства каких-либо (жидких или твердых) тяжелых нефтяных остатков.
В качества сырья могут использоваться разнообразные мазуты и деасфальтизаты, сверхтяжелые нефти, природные битумы, гудроны и тяжелые остатки процессов термокрекинга и висбрекинга.
Степень удаления серы из сырья составляет 82 - 86%, азота - 41 - 59%, металлов Ni и V - более 99% (содержание никеля и ванадия в гидрогенизатах во всех случаях менее 1 ppm).
В процессе гидроконверсии тяжелых нефтяных остатков по технологии EST формируется нефть с характерными значениями индекса API. Например, при гидроконверсии гудрона нефтей Maya, Zuata и Urals этот индекс при переходе к гидрогенизатам возрастает с 1,5; 6,0 и 9,4 соответственно до 29,7; 28,4 и 35,7°.
Продукты
Продуктами процесса EST являются легкие газы, нафта, газойль (дизельная фракция), вакуумный газойль. На установке может быть получено низкосернистое (S < 10 ppm) дизельное топливо с цетановым числом > 52 пунктов. Будучи в составе НПЗ, установка EST может быть оптимизирована таким образом, чтобы обеспечивать получение вакуумного газойля с характеристиками, приемлемыми для использования в качестве сырья для каталитического крекинга или гидрокрекинга.
Технологическая схема
Упрощенная схема процесса Eni Slurry Technology представлена на
рисунке 6.16. Ядром процесса EST является "пастовый" реактор, в котором тяжелое нефтяное сырье подвергается гидрокрекингу в присутствии псевдогомогенного молибденового катализатора, представляющего из себя микрокристаллы MoS
2, формируемые непосредственно в сырье при использовании в качестве прекурсора нафтената молибдена. Концентрация Mo с учетом рециркуляции > 1000 ppm.
1 - реактор; 2 - система фракционирования;
I - сырье; II - прекурсор катализатора; III - свежий
водород; IV - циркулирующий водород; V - смесь продуктов
реакции; VI - газ; VII - индивидуальные продукты;
VIII - рецикл катализатора и остатка; IX - сброс отходов
Рисунок 6.16 - Упрощенная схема процесса
Eni Slurry Technology
Катализатор ингибирует реакции коксообразования и стимулирует протекание реакций гидроочистки и деметаллизации - удаление серы, азота, металлов и компонентов. Так, степень гидродесульфуризации сырья составляет > 75%, степень гидродеметаллизации > 99%, а снижение выхода кокса по Конрадсону > 90%.
Технология Eni включает в себя узел деасфальтизации и концентрирования асфальтенов (на
схеме не показаны), из которого катализатор вместе с основным количеством молибдена подается на рециркуляцию.
Степень проработки
Процесс прошел этапы лабораторных, стендовых и пилотных испытаний.
На НПЗ Taranto смонтирована и в 2005 году запущена в эксплуатацию демонстрационная установка производительностью по сырью 1200 баррелей в сутки. По результатам испытаний проектным отделом компании Eni (Eni Refining & Marketing Division) разработан проект промышленной установки для переработки тяжелого вакуумного остатка мощностью 23000 баррелей в сутки на нефтеперерабатывающем заводе Sannazzaro. Запуск производства осуществлен в 2013 году.
6.13 Твердокислотное алкилирование
Описание процесса
Процесс твердокислотного алкилирования является альтернативой сернокислотного алкилирования и предназначен для получения высокооктанового компонента товарного бензина - алкилата. В качестве сырья используют изобутан и бутан-бутиленовую фракцию.
Степень проработки
Имеются рекламные сведения о демонстрационных установках фирм Haldor Topsoe совместно с Kellog Co. (процесс "FBA", катализатор - трифторметансульфоновая кислота CF3SO3H на носителе). Технология "Alkylene" реализована на Бакинском НПЗ им. Гейдара Алиева
В августе 2015 года китайская компания Shandong Wonfull Petrochemical Group Co ввела в эксплуатацию первую промышленную установку твердокислотного алкилирования на базе технологии "AlkyClean", разработанной CB&I/Albemarle (США).
В РФ процесс твердокислотного алкилирования разработан совместно ИНХС РАН, ПАО ЭлИНП и ПАО "Газпром нефть". Построена демонстрационная установка мощностью 1 т/сут по алкилату. Проведен опытный пробег на установке с использованием цеолитного катализатора "АлкиРАН - ГПН".
Достигаемые экологические преимущества
Процесс исключает проблемы, связанные с регенерацией и транспортом серной кислоты, которые на типовой установке производительностью 260 000 т/год по алкилату составляют

по свежей кислоте.
Экономические аспекты внедрения
Процесс обеспечивает следующие преимущества:
- работа с некоррозионной средой;
- получение более высокого октанового числа алкилата при практически одинаковом материальном балансе процесса;
- более низкие капитальные затраты в сравнении с сернокислотным алкилированием за счет исключения дорогостоящей установки регенерации отработанной серной кислоты, блока защелачивания и водной промывки продуктов реакции, системы транспорта и хранения серной кислоты.
6.14 Технология олигомеризации олефинов на кварцевом песке
с пленкой жидкой фосфорной кислоты
Описание процесса
На нефтеперерабатывающих заводах с целью получения дополнительного количества высокооктановых компонентов бензина может быть использована технология олигомеризации олефинов (пропилена и/или смеси бутиленов). Данный процесс характеризуется высокой конверсией олефинов и хорошим выходом полимербензина. Основным лицензиаром в мире установок олигомеризации олефинов является компания Axens.
В процессе полимеризации бутан-бутиленовой фракции получают изооктилен, который затем посредством гидрирования превращается в технический изооктан (2,2,4-триметилбутан).
Полимеризацию олефинов проводят при температуре 180 - 230 °C, давлении 75 - 85 атм, при скорости подачи сырья 1 - 4 ч-1. Полимеризация пропан-пропиленовой и бутан-бутиленовой фракций проводится в присутствии ортофосфорной кислоты на носителе (кварце, кизельгуре).
Продукты
Полимербензин, характеризующийся плотностью при 20 °C 717 - 738 кг/м3, бромным числом 110 - 140, октановым числом ОЧИ 94 - 97 (ОЧМ 82 - 84), давлением насыщенных паров при 38 °C <= 350 мм рт. ст.
Технологическая схема
Принципиальная технологическая схема процесса представлена на
рисунке 6.17. Пропилен- и/или бутиленовая фракция с установок каталитического крекинга направляют в реактор с неподвижным слоем катализатора (1). Реакционная смесь на выходе из реактора охлаждается в теплообменнике и разделяется на фракции. Олигомеризацию олефинов проводят при температуре 180 - 230 °C, давлении 75 - 85 атм, при скорости подачи сырья 1 - 4 ч
-1.
1 - реактор; 2 - рекуператор; 3 - экстрактор;
I - сырье - углеводороды C4; II - рафинат;
III - полинафтеновый продукт
Рисунок 6.17 - Принципиальная схема олигомеризации олефинов
с получением полимер-бензина
6.15 Технологии производства оксигенатов
(получение диизопропилового эфира)
Описание процесса
Диизопропиловый эфир (ДИПЭ) является высокооктановой добавкой к моторным топливам, его октановое число составляет 105.
В качестве сырья для его получения могут быть использованы разные источники пропилена на предприятии и вода.
Лицензиарами технологии являются компании Mobil и UOP.
В процессе компании Mobil синтез ДИПЭ проводят в присутствии цеолитного катализатора при 250 - 260 °C и давлении 14 МПа в реакторе с неподвижным слоем катализатора в условиях циркуляции непревращенного пропилена. Выход ДИПЭ составляет 82%. Товарный ДИПЭ может содержать в качестве примесей изопропиловый спирт (< 2,0% масс.), воду (< 0,2% масс.), кетоны (< 0,3% масс.) и органические кислоты (< 20 ppm).
Продукты
Диизопропиловый эфир (ДИПЭ), фракция легких углеводородов.
Технологическая схема
Технологическая схема процесс OXYPRO, разработанная компанией UOP, представлена на
рисунке 6.18. Очищенная фракция C
3 смешивается с водой, и образовавшаяся смесь поступает в реактор (1), где превращается в смесь продуктов. Затем следуют блок выделения легких углеводородов (2), блок выделения пропилена (3), который идет на рециркуляцию, и блок выделения изопропилового спирта с получением товарного продукта ДИПЭ (4).
1 - реактор; 2 - колонна выделения легких газов; 3 - колонна
выделения рециклового пропилена; 4 - колонна разделения ДИПЭ
(диизопропилового эфира) и ИПС (изопропилового спирта);
5 - промывная колонна; 6 - блок осушки;
I - вода; II - пропан-пропиленовая фракция; III - вода;
IV - углеводороды C2; V - пропан; VI - ДИПЭ
Рисунок 6.18 - Схема процесса получения ДИПЭ компании UOP.
Достигаемые экологические преимущества
Несомненным преимуществом данной технологии являются ее одностадийность, доступность сырьевой базы и возможность использования воды вместо низших спиртов.
6.16 Установки производства водорода из метанола
Описание процесса
Получение водорода из метанола методом парового риформинга осуществляют на медь-цинковых катализаторах при атмосферном давлении и температуре 200 - 220 °C и соотношении пар/метанол = 1,2 - 1,5 мол./моль. Образующаяся смесь содержит % об.: 65 - 70 - H2, 0,5 - 2 - CO, 20 - 25 - CO2.
Технологическая схема
Технологический процесс состоит из следующих основных стадий:
- смешение метанола и деминерализованной воды;
- нагрев и испарение водно-метанольной смеси;
- разложение метанола и конверсия CO;
- охлаждение технологического газа и отделение конденсата;
- очистка водорода на установке КЦА;
- нагрев масла для стадий 2 и 3.
Метанол и вода автоматически смешиваются в нужном соотношении, и смесь нагревают в теплообменниках и испаряют в испарителе, представляющем собой трубу, нагреваемую горячим маслом. Пары метанола/воды направляют в реактор разложения (2), в который загружен катализатор марки MDK 10/MDK 20 (Topsoe). Процесс риформинга метанола является эндотермическим, и необходимое тепло для проведения реакции сообщается реактору циркулирующим горячим маслом, в которое погружены трубы, заполненные катализатором. Срок службы катализатора разложения метанола определяется содержанием S и Cl в метаноле.
На
рисунке 6.19 представлена технологическая схема производства водорода.
1 - нагреватель масляного теплоносителя; 2 - реактор;
3 - блок короткоцикловой адсорбции (КЦА)
или химической очистки;
I - топливо; II - воздух; III - дымовые газы; IV - метанол;
V - вода; VI - газы сдувки блока КЦА; VII - CO2;
VIII - водород; IX - конденсат
Рисунок 6.19 - Технологическая схема производства
водорода, основанная на разложении метанола
Реакционный газ охлаждают в теплообменниках и водяном холодильнике. Конденсат отделяют от газа и возвращают в емкость с водой. Водород очищают на установке КЦА. Горячее масло, необходимое для испарения сырья и проведения реакции разложения, нагревают путем сжигания природного газа.
Основными преимуществами технологии являются:
- низкие капитальные затраты благодаря невысокой температуре процесса (250 - 295 °C);
- низкие эксплуатационные расходы, по сравнению с электролизным методом получения водорода;
- гибкость в эксплуатации: установка быстро выходит из режима ожидания на заданную мощность;
- полностью автоматизированный процесс, объем производимого водорода легко регулируется расходом сырья в интервале от 30 до 100% от расчетной производительности.
6.17 Селективная очистка на адсорбентах для углеводородных
фракций, получаемых на установках атмосферной перегонки
нефтяного сырья
Назначение процесса
Селективная очистка на адсорбентах - это процесс очистки углеводородных фракций с применением избирательно поглощающих сорбентов. Селективная очистка позволяет удалять нормальные парафины из продуктов атмосферной перегонки нефтяного сырья, в том числе керосиновых, дизельных и газойлевых фракций. Процесс проводится с целью снижения температуры застывания, предельной температуры фильтруемости, вязкости, коксуемости и т.д.
Целевым продуктом процесса селективной очистки являются фракции с улучшенными эксплуатационными и экологическими характеристиками, которые могут быть использованы в качестве компонентов топлив и сырья различных процессов переработки углеводородов, например, гидроочистки.
Побочным продуктом селективной очистки являются нормальные парафиновые углеводороды (рафинат). Рафинат используется как компонент котельных и судовых топлив. Возможна дальнейшая переработка рафината для изготовления технического парафина-сырца и товарного технического парафина.
Описание процесса
Селективная очистка на адсорбентах - это процесс избирательного извлечения, который осуществляется с использованием системы, включающей поглощаемое вещество (жидкая фаза) и адсорбент (твердая фаза). Процесс селективной очистки на твердых адсорбентах отвечает следующим принципам:
- сорбент избирательна по отношению к извлекаемым компонентам
- сорбент не растворяется в сырье и не изменяет его свойств;
- сорбент является химически стабильным и не вступает во взаимодействие с компонентами очищаемого сырья;
- сорбент не растворим в воде и не образовывает с ней азеотропных смесей.
Эффективность процесса напрямую зависит от фракционного состава селективно очищаемых фракций. В соответствии с предлагаемой технологией представляется целесообразным всю очищаемую фракцию (фракция 180 - 360 °C) разделить на три потока по температуре кипения: 180 - 240 °C; 240 - 320°; 320 - 360 °C и подвергать каждый поток очистке в отдельном аппарате. Во фракциях с широкими интервалами выкипания (например, 180 - 360 °C), очищаемых в одном адсорбере, в первую очередь происходит удаление нормальных парафинов с большей молекулярной массой, а при снижении молекулярной массы н-парафины поглощаются в меньшей степени. При разделении потока на фракции с более узкими интервалами выкипания (например, 180 - 240 °C; 240 - 320°; 320 - 360 °C) и очистке каждого потока в отдельном аппарате селективное удаление н-парафинов происходит равномерно в каждой фракции.
Избирательное удаление нормальных парафинов обусловлено размером линейных молекул по отношению к другим компонентам среды. Согласно структурным данным, плоско-зигзагообразная форма цепочки атомов углерода в молекулах н-парафинов в цис-формах алифатической цепочки ограничена физическим размером

. При этом размеры структур молекул изомеров составляет более

. Исходя из физических размеров молекул оптимальным размером пор для извлечения н-парафинов является значение

, характерное для синтетических цеолитов.
Процесс селективной очистки является периодическим. На первом этапе происходит поглощение молекулярными ситами адсорбента молекул н-парафинов, на втором этапе - процесс десорбции нормальных парафинов под воздействием высоких температур.
Избирательность процесса селективной очистки по отношению к извлекаемым веществам достигается за счет применяемого адсорбента. Основным промышленным адсорбентом селективной очистки является цеолит CaA-БС, представляющий собой кристаллический алюмосиликат, и его аналоги. Применение цеолитов в качестве адсорбента исключает химические взаимодействия с очищаемой средой, возможность перемешивания и воздействия на свойства селективно очищенного продукта.
Характеристики синтетического адсорбента представлены в
таблице 6.1.
Таблица 6.1
Характеристики синтетического адсорбента
Наименование показателя | Значение |
Динамическая емкость по парам воды, мг/см3 | 115 |
Динамическая емкость по н-парафинам, мг/см3 | 75 |
Динамическая емкость по парам н-гептана, мг/см3 | 50 |
Диаметр рабочих пор,  | 5 |
Технологическая схема
Интеграция процесса селективной очистки в установки атмосферной перегонки нефти является оптимальной, так как позволяет существенно снизить энергетические затраты на охлаждение и нагрев технологических потоков.
На
рисунке 6.20 приведена технологическая схема процесса селективной очистки.
А-1, А-2 - адсорберы; Ф-1 - фильтр;
ФК-2 - фильтр-каплеуловитель; Т-1 - нагреватель инертного
газа; Т-2 - продуктовый холодильник; АВО-1 - холодильник;
I - прямогонная углеводородная фракция от АТ (АВТ);
II - селективно-очищенная фракция (продукт);
III - парафиновые углеводороды (рафинат); IV - инертный
газ; V - сдувка на факел; VI - вода
Рисунок 6.20 - Технологическая схема процесса
селективной очистки
Описание технологической схемы
Процесс селективной очистки проводится в парных адсорберах А-1, А-2. Аппараты работают циклично попеременно, чередуя режимы селективного удаления н-парафинов и регенерации адсорбента. Оптимальная продолжительность цикла адсорбции составляет от 8 до 24 часов и зависит от количества загружаемого цеолита и свойств сырья.
Поток жидкой углеводородной фракции (I) с температурой 120 - 220 °C и давлением от 0,8 до 1,2 МПа поступает в нижнюю часть аппарата А-1 (А-2). В аппарате А-1 (А-2) происходит физическое извлечение (адсорбция) н-парафинов из углеводородной фракции на поверхности адсорбента (цеолит). Очищенный от н-парафинов поток направляется в фильтр Ф-1 для удаления механических примесей, затем в фильтр-каплеуловитель ФК-2 для удаления остаточной влаги. Остаточная влага (VI) направляется на очистные сооружения. Селективно-очищенный поток захолаживается до температуры 60 °C в продуктовом холодильнике Т-2 и выводится из установки (II).
После окончания цикла адсорбции аппарат А-2 (А-1) дренируется от жидких углеводородов и переключается в режим регенерации. Процесс регенерации адсорбента осуществляется газообразным азотом (IV). Азот с расходом от 30 до 150 м3/ч поступает в электронагреватель Т-1, откуда с температурой 250 - 280 °C поступает в верхнюю часть адсорбера А-2 (А-1). Продолжительность цикла регенерации составляет 4 часа. В ходе регенерации н-парафины десорбируются с поверхности адсорбента и выводятся как поток рафината (III) через аппарат воздушного охлаждения АВО-1. После завершения регенерации адсорберы переводятся в режим охлаждения продолжительностью 4 часа со снижением температуры до рабочей. Смесь азота и паров углеводородов (V) направляется в факельную систему.
Достигаемые результаты
Наиболее точной характеристикой процесса является установленная зависимость снижения температуры застывания селективно очищенной фракции от количества удаленных н-парафинов. Опытно-промышленным путем достигнуты значения, представленные в
таблице 6.2.
Таблица 6.2
Достигнутые показатели в ходе
опытно-промышленной эксплуатации
Параметр | Единица измерения | Керосиновая фракция (180(140) - 240 °C) | Дизельная фракция (240 - 320 °C) | Фракция атмосферного газойля (320 - 360(390) °C) |
Доля удаляемых парафинов | % масс. | 2,0 - 4,0 | 2,0 - 5,0 | 4,0 - 7,0 |
Снижение температуры застывания | °C | 3 - 4 | 6 - 8 | 6 - 9 |
Материальный баланс
Материальный баланс процесса селективной очистки прямогонных углеводородных фракций существенным образом зависит от содержания н-парафинов в сырье и адсорбционной емкости цеолита и может изменяться при использовании сырья различных типов. Примерный материальный баланс приведен в
таблице 6.3.
Таблица 6.3
Поступило | Процент, % масс. |
Поступило | |
Углеводородная фракция | 100,00 |
Получено | |
Селективно очищенная фракция | 93,0 - 99,7 |
Рафинат (н-парафины) | 0,1 - 7,0 |
Вода | до 0,1 |
Удельные энергетические затраты
Процесс лучше всего подходит для установок перегонки нефти с широким диапазоном производительности и характеризуется низкими удельными энергетическими затратами. Сведения об удельных энергетических затратах приведены в
таблице 6.4.
Таблица 6.4
Удельные энергетические затраты при осуществлении процесса
Наименование показателя | Единица измерения | Значение |
Удельное потребление электроэнергии | кВт/т | 0,20 - 0,70 |
в т.ч. на нагрев азота | кВт/т | 0,15 - 0,65 |
Удельный расход азота | м3/т | 0,3 - 1,5 |
Удельный расход водяного пара | тонн/т | - |
Удельный расход адсорбента | г/т сырья | 30 - 80 |
Охлаждающая вода | м3/т | 0,1 |
Достигаемые экологические преимущества
Преимущество селективной очистки при извлечении парафинов твердыми адсорбентами заключается в существенном снижении экологической нагрузки в сравнении с процессами жидкостной абсорбции, так как селективная очистка на твердых адсорбентах не требует создания дополнительного контура регенерации сорбирующего вещества и исключает потребность в подпитке сорбента. Регенерация (восстановление рабочих характеристик) адсорбента выполняется в основном технологическом оборудовании без организации дополнительных контуров регенерации.
Средние показатели воздействия на окружающую среду приведены в
таблице 6.5.
Таблица 6.5
Показатели воздействия на окружающую среду
Наименование загрязняющего вещества | Количество, т/год |
Выбросы |
Азота диоксид | 0,039 |
Азота оксид | 0,006 |
Углерод (сажа) | 0,008 |
Серы диоксид | 0,146 |
Углерода оксид | 0,283 |
Метан | 0,002 |
Сбросы |
Нефтепродукты (нефть) | 0,0001 |
Отходы |
Сорбент на основе алюмосиликата отработанный, загрязненный нефтепродуктами (содержание нефтепродуктов менее 15%) | 50 (1 раз в 2 года) |
Также преимуществом селективной очистки с применением твердых адсорбентов, в сравнении с процессом, основанном на применении жидких сорбентов (н-метилпирролидон, фенол, фурфурол), является снижение рисков в части охраны труда и промышленной безопасности, так как жидкие сорбенты являются токсичными веществами.
Степень проработки
Процесс селективной очистки на адсорбентах проходит стадию опытно-промышленной апробации.
Заключительные положения и рекомендации
Информационно-технический справочник наилучших доступных технологий "Переработка нефти" подготовлен в целях повышения эффективности технологического обеспечения организаций нефтегазового комплекса в соответствии с принятым на совещании в Минэнерго России решением (протокол от 27 марта 2019 года N 05-20пр) и ходатайством Минэнерго России в Министерство промышленности и торговли Российской Федерации о досрочной актуализации
ИТС НДТ 30 (ПС-3227/10 от 20.03.2020).
Настоящий справочник разработан с учетом предложений нефтегазовых компаний по актуализации информационно-технических справочников по наилучшим доступным технологиям в сфере нефтегазового комплекса, находящихся в компетенции Минэнерго России.
При разработке справочника руководствовались
правилами определения технологии в качестве наилучшей доступной технологии, а также разработки, актуализации и опубликования информационно-технических справочников по наилучшим доступным технологиям, утвержденными постановлением Правительства Российской Федерации от 23 декабря 2014 года N 1458.
Подготовка настоящего справочника НДТ осуществлялась ТРГ 30, созданной приказом Минпромторга России от 22 сентября 2020 года N 3151 с изменениями, введенными приказом Минпромторга России от 18 мая 2021 года N 1795.
На основе разработанных шаблонов анкет было проведено анкетирование нефтеперерабатывающих предприятий. Сбор и обработка данных анкетирования нефтеперерабатывающей отрасли позволили провести анализ уровней воздействия на окружающую среду основных технологий нефтепереработки с дальнейшим определением технологий в качестве НДТ.
Были проведены анализ и систематизация информации о нефтеперерабатывающей отрасли, о применяемых в отрасли технологиях, оборудовании, основных экологических аспектах отрасли, энерго- и ресурсопотреблении с использованием анкетных и литературных данных, изучения нормативной документации, экологических отчетов, планов модернизации и инновационного развития нефтегазовых компаний.
По итогам актуализации справочника НДТ "Переработка нефти" были сформулированы следующие рекомендации, касающиеся дальнейшей работы над настоящим справочником НДТ и внедрения НДТ:
- нефтеперерабатывающим предприятиям рекомендуется осуществлять сбор, систематизацию и хранение сведений об уровнях эмиссий загрязняющих веществ, в особенности маркерных, в окружающую среду, потребления сырья и энергоресурсов, а также о проведении модернизации основного и природоохранного оборудования, экономических аспектах внедрения НДТ;
- минимизировать негативное воздействие на компоненты окружающей среды путем применения общеприменимых и отраслевых НДТ;
- при модернизации технологического и природоохранного оборудования в качестве приоритетных критериев выбора новых технологий, оборудования, материалов следует использовать повышение энергоэффективности, ресурсосбережение, снижение негативного воздействия объектов нефтепереработки на окружающую среду.
В разработке настоящего справочника принимали участие следующие организации - члены технической рабочей группы:
- Минпромторг России;
- Росприроднадзор;
- Минэнерго России;
- ФГБУ "РЭА" Минэнерго России;
- ИНХС РАН (разработчик);
- ОАО "ВНИПИнефть";
- АО "Институт нефтехимпереработки";
- РГУ нефти и газа (НИУ) имени И.М. Губкина;
- ПАО "Газпром";
- ПАО "Газпром нефть";
- АО "Газпромнефть-МНПЗ";
- АО "Газпромнефть-ОНПЗ";
- ОАО "Газпром нефтехим Салават";
- ООО "Газпромнефть-СМ";
- Филиал ООО "Газпромнефть-СМ" "ОЗСМ";
- ПАО "ЛУКОЙЛ";
- ООО "ЛУКОЙЛ-УПН";
- ООО "ЛУКОЙЛ-Нижегороднефтеоргсинтез";
- ООО "ЛУКОЙЛ-Волгограднефтепереработка";
- ООО "ЛУКОЙЛ-Пермнефтеоргсинтез";
- ПАО "НК "Роснефть";
- ПАО "Сургутнефтегаз";
- АО "ТАНЭКО";
- ОАО "Славнефть-ЯНОС";
- Союз нефтепромышленников России;
- Ассоциация компрессорных заводов;
- Ассоциация "Химмаш";
- Российская ассоциация производителей насосов;
- Научно-Промышленная Ассоциация Арматуростроителей;
- Российское экологическое общество;
- ЗАО "Инженерно-экологический центр "БЕЛИНЭКОМП";
- АО "ЯТУ имени В.Ю. Орлова";
- АО "АЗС "ОС";
- ООО "Ангара Сервис";
- ООО "КИНЕФ";
- ООО "ИСТОК";
- АО "ФортеИнвест".
(обязательное)
ПЕРЕЧЕНЬ МАРКЕРНЫХ ВЕЩЕСТВ И ТЕХНОЛОГИЧЕСКИХ ПОКАЗАТЕЛЕЙ
Таблица А.1
Маркерные вещества для атмосферного воздуха для объектов
технологического нормирования нефтеперерабатывающих заводов
Объект технологического нормирования нефтеперерабатывающего завода | Маркерное вещество |
Электрообессоливающие установки для обессоливания и обезвоживания нефти (ЭЛОУ) | Углеводороды предельные C1 - C5 (исключая метан) |
Углеводороды предельные C6 - C10 |
Установки атмосферной перегонки нефтяного сырья (нефти, газового конденсата, их смесей) | Азота диоксид |
Азота оксид |
Серы диоксид |
Углеводороды предельные C1 - C5 (исключая метан) |
Углеводороды предельные C6 - C10 |
Углерода оксид |
Метан |
Установки вакуумной перегонки нефтяного сырья | Азота диоксид |
Азота оксид |
Серы диоксид |
Углеводороды предельные C1 - C5 (исключая метан) |
Углеводороды предельные C6 - C10 |
Углерода оксид |
Метан |
Установки атмосферно-вакуумной перегонки нефтяного сырья (нефти, газового конденсата, их смесей) | Азота диоксид |
Азота оксид |
Серы диоксид |
Метан |
Углеводороды предельные C1 - C5 (исключая метан) |
Углеводороды предельные C6 - C10 |
Углерода оксид |
Установки вторичной перегонки дистиллятов | Азота диоксид |
Азота оксид |
Серы диоксид |
Углеводороды предельные C1 - C5 (исключая метан) |
Углерода оксид |
Установки выделения, изомеризации и очистки ароматических углеводородов | Азота диоксид |
Азота оксид |
Серы диоксид |
Углеводороды предельные C1 - C5 (исключая метан) |
Углеводороды предельные C6 - C10 |
Бензол |
Углерода оксид |
Установки висбрекинга | Азота диоксид |
Азота оксид |
Метан |
Серы диоксид |
Углеводороды предельные C1 - C5 (исключая метан) |
Углеводороды предельные C6 - C10 |
Углерода оксид |
Установки получения технического углерода (высокотемпературный термокрекинг тяжелого высокоароматического сырья при низком давлении) | Азота диоксид |
Азота оксид |
Углерода оксид |
Утилизационные котельные установок получения технического углерода (высокотемпературный термокрекинг тяжелого высокоароматического сырья при низком давлении) | Азота диоксид |
Азота оксид |
Серы диоксид |
Углерода оксид |
Установка замедленного коксования в необогреваемых коксовых камерах | Азота диоксид |
Азота оксид |
Амилены (смесь изомеров) |
Серы диоксид |
Углеводороды предельные C1 - C5 (исключая метан) |
Углеводороды предельные C6 - C10 |
Углерода оксид |
Установки прокалки кокса | Азота диоксид |
Азота оксид |
Серы диоксид |
Углеводороды предельные C1 - C5 (исключая метан) |
Углерода оксид |
Установки получения битума | Азота диоксид |
Азота оксид |
Серы диоксид |
Углеводороды предельные C1 - C5 (исключая метан) |
Углеводороды предельные C6 - C10 |
Углеводороды предельные C12 - C19 |
Углерода оксид |
Метан |
Установки каталитического риформинга | Азота диоксид |
Азота оксид |
Серы диоксид |
Углеводороды предельные C1 - C5 (исключая метан) |
Углеводороды предельные C6 - C10 |
Углерода оксид |
Бензол |
Метан |
Установки изомеризации легких углеводородных фракций (C4 - C6) | Азота диоксид |
Азота оксид |
Серы диоксид |
Углеводороды предельные C1 - C5 (исключая метан) |
Углеводороды предельные C6 - C10 |
Углерода оксид |
Метан |
Установки каталитического крекинга с движущимся слоем катализатора | Азота диоксид |
Азота оксид |
Серы диоксид |
Углеводороды предельные C1 - C5 (исключая метан) |
Углеводороды предельные C6 - C10 |
Углерода оксид |
Углеводороды предельные C12 - C19 |
Метан |
Установки каталитического крекинга с лифт-реактором | Азота диоксид |
Азота оксид |
Серы диоксид |
Углеводороды предельные C1 - C5 (исключая метан) |
Углеводороды предельные C6 - C10 |
Углерода оксид |
Углеводороды предельные C12 - C19 |
Метан |
Установки гидроочистки нефтепродуктов | Азота диоксид |
Азота оксид |
Метан |
Серы диоксид |
Углеводороды предельные C1 - C5 (исключая метан) |
Углеводороды предельные C6 - C10 |
Углерода оксид |
Установки гидродепарафинизации нефтепродуктов | Азота диоксид |
Азота оксид |
Серы диоксид |
Углеводороды предельные C1 - C5 (исключая метан) |
Углеводороды предельные C6 - C10 |
Углерода оксид |
Установки защелачивания гидрогенизата | Азота диоксид |
Азота оксид |
Серы диоксид |
Углеводороды предельные C1 - C5 (исключая метан) |
Углерода оксид |
Установки глубокого двухступенчатого гидрокрекинга вакуумных дистиллятов (давление более 10 МПа) с рециркуляцией неконвертированного остатка | Углеводороды предельные C1 - C5 (исключая метан) |
Установки глубокого одноступенчатого гидрокрекинга вакуумных дистиллятов (давление более 10 МПа), в том числе включающие установки получения водорода | Азота диоксид |
Азота оксид |
Серы диоксид |
Углеводороды предельные C12 - C19 |
Углеводороды предельные C1 - C5 (исключая метан) |
Углеводороды предельные C6 - C10 |
Углерода оксид |
Установки легкого гидрокрекинга вакуумных дистиллятов (давление до 10 МПа) | Азота диоксид |
Азота оксид |
Серы диоксид |
Углерода оксид |
Углеводороды предельные C1 - C5 (исключая метан) |
Установки подготовки обессеренного газа методом адсорбционной осушки для последующего отбензинивания газа низкотемпературной сепарацией | Азота диоксид |
Азота оксид |
Метан |
Серы диоксид |
Углеводороды предельные C1 - C5 (исключая метан) |
Углеводороды предельные C6 - C10 |
Углерода оксид |
Установки осушки газов с использованием твердых поглотителей | Азота диоксид |
Азота оксид |
Серы диоксид |
Углерода оксид |
Углеводороды предельные C1 - C5 (исключая метан) |
Углеводороды предельные C6 - C10 |
Установки очистки газов (углекислый газ) с использованием твердых поглотителей | Серы диоксид |
Серная кислота |
Сероводород |
Углеводороды предельные C1 - C5 (исключая метан) |
Установки очистки водородсодержащего газа с низким содержанием водорода | Углерода оксид |
Установки очистки водородсодержащего газа с высоким содержание водорода | Углеводороды предельные C1 - C5 (исключая метан) |
Углерода оксид |
Установки очистки газов с использованием метилдиэтаноламина | Углеводороды предельные C1 - C5 (исключая метан) |
Углеводороды предельные C6 - C10 |
Установки очистки газов с использованием моноэтаноламина | Азота диоксид |
Азота оксид |
Серы диоксид |
Углеводороды предельные C1 - C5 (исключая метан) |
Углеводороды предельные C6 - C10 |
Углерода оксид |
Бензин (нефтяной, малосернистый в пересчете на углерод) |
Установки очистки от меркаптановой серы с помощью 10 - 15% водного раствора щелочи в присутствии катализатора окисления | Бензин (нефтяной, малосернистый в пересчете на углерод) |
Углеводороды предельные C1 - C5 (исключая метан) |
Углеводороды предельные C6 - C10 |
Установки регенерации амина | Азота диоксид |
Азота оксид |
Серы диоксид |
Углеводороды предельные C1 - C5 (исключая метан) |
Углеводороды предельные C6 - C10 |
Углерода оксид |
Установки аминовой очистка с помощью диэтаноламина от кислых компонентов | Метан |
Спирт метиловый |
Углеводороды предельные C1 - C5 (исключая метан) |
Углеводороды предельные C6 - C10 |
Установки отбензинивания газов (извлечение целевых углеводородных компонентов из газов) низкотемпературной сепарацией | Углеводороды предельные C1 - C5 (исключая метан) |
Абсорбционно-газофракционирующие установки (АГФУ) | Азота диоксид |
Азота оксид |
Серы диоксид |
Углерода оксид |
Углеводороды предельные C1 - C5 (исключая метан) |
Газофракционирующие установки (ГФУ) | Азота диоксид |
Азота оксид |
Метан |
Серы диоксид |
Углеводороды предельные C1 - C5 (исключая метан) |
Углерода оксид |
Установки фракционирования газов, включающих буллитный парк, очистку газов с помощью моноэтаноламина, экстракционную очистку сжиженных газов с помощью моноэтаноламина, регенерацию амина, газофракционирующую установку, очистку сжиженных газов с использованием гидроксида натрия | Углеводороды предельные C1 - C5 (исключая метан) |
Установки сернокислотного алкилирования | Азота диоксид |
Азота оксид |
Бензин (нефтяной, малосернистый в пересчете на углерод) |
Серы диоксид |
Углеводороды предельные C1 - C5 (исключая метан) |
Углерода оксид |
Метан |
Установки фтористоводородного алкилирования | Азота диоксид |
Азота оксид |
Углеводороды предельные C1 - C5 (исключая метан) |
Углерода оксид |
Установки получения метил-трет-бутилового эфира | Азота диоксид |
Азота оксид |
Метан |
Серы диоксид |
Углеводороды предельные C1 - C5 (исключая метан) |
Углерода оксид |
Установки получения метил-трет-амилового эфира | Азота диоксид |
Азота оксид |
Метан |
Углеводороды предельные C1 - C5 (исключая метан) |
Углерода оксид |
Установки переработки сероводорода с получением серы | Азота диоксид |
Азота оксид |
Метан |
Серы диоксид |
Углеводороды предельные C1 - C5 (исключая метан) |
Углеводороды предельные C6 - C10 |
Углерода оксид |
Установки переработки сероводорода с получением серной кислоты | Азота диоксид |
Азота оксид |
Серы диоксид |
Углеводороды предельные C1 - C5 (исключая метан) |
Углеводороды предельные C6 - C10 |
Углерода оксид |
Метан |
Установки получения водорода | Азота диоксид |
Азота оксид |
Метан |
Серы диоксид |
Углеводороды предельные C1 - C5 (исключая метан) |
Углерода оксид |
Установки производства технических газов | Минеральное масло |
Установки компримирования водорода | Углеводороды предельные C1 - C5 (исключая метан) |
Углерода оксид |
Установки производства жидкого диоксида углерода | Взвешенные вещества |
Диметилбензол (ксилол) (смесь мета-, орто- и параизомеров) |
Углерода оксид |
Установки получения инертного газа сжиганием углеводородного газа с абсорбционной и адсорбционной очисткой от воды и диоксида углерода | Азота диоксид |
Азота оксид |
Серы диоксид |
Углеводороды предельные C1 - C5 (исключая метан) |
Углеводороды предельные C6 - C10 |
Углерода оксид |
Установки деасфальтизации остатков растворителями | Азота диоксид |
Азота оксид |
Серы диоксид |
Углерода оксид |
Углеводороды предельные C1 - C5 (исключая метан) |
Метан |
Установки селективной очистки масляного сырья растворителями | Азота диоксид |
Азота оксид |
Метан |
Серы диоксид |
Углеводороды предельные C1 - C5 (исключая метан) |
Углеводороды предельные C6 - C10 |
Углерода оксид |
Установки сольвентной депарафинизации | Азота диоксид |
Азота оксид |
Ацетон |
Метилбензол (толуол) |
Серы диоксид |
Углеводороды предельные C1 - C5 (исключая метан) |
Углеводороды предельные C6 - C10 |
Углеводороды предельные C12 - C19 |
Углерода оксид |
Установки контактной доочистки базовых масел | Метилбензол (толуол) |
Метилэтилкетон |
Углеводороды предельные C1 - C5 (исключая метан) |
Углеводороды предельные C6 - C10 |
Углеводороды предельные C12 - C19 |
Установки компаундирования компонентов с присадками при смешении масел | Углеводороды предельные C12 - C19 |
Установки производства масел и парафинов с товарными парками | Азота диоксид |
Азота оксид |
Серы диоксид |
Углеводороды предельные C1 - C5 (исключая метан) |
Углеводороды предельные C6 - C10 |
Углеводороды предельные C12 - C19 |
Углерода оксид |
Метилбензол (толуол) |
Метилэтилкетон |
Установки производства масел и парафинов | Углеводороды предельные C1 - C5 (исключая метан) |
Установки производства литиевых смазок | Углеводороды предельные C1 - C5 (исключая метан) |
Установки по производству канистр для смазочных материалов | Азота диоксид |
Азота оксид |
Углеводороды предельные C12 - C19 |
Установки фасовки товарных смазочных масел и пластичных смазок | Углеводороды предельные C12 - C19 |
Установки многоступенчатого сульфирования исходного масла серным ангидридом | Углеводороды предельные C1 - C5 (исключая метан) |
Объекты теплоснабжения (котельные) нефтеперерабатывающих заводов | Азота диоксид |
Азота оксид |
Серы диоксид |
Углеводороды предельные C1 - C5 (исключая метан) |
Углеводороды предельные C6 - C10 |
Углерода оксид |
Метан |
Системы топливоснабжения нефтеперерабатывающих заводов | Углеводороды предельные C1 - C5 (исключая метан) |
Охлаждающие устройства (градирни, башни, насосные камеры холодной и горячей воды, нефтеотделители) | Углеводороды предельные C1 - C5 (исключая метан) |
Установки очистки охлаждающей воды и дозирования реагентов оборотной системы | Метан |
Метилбензол (толуол) |
Углеводороды предельные C1 - C5 (исключая метан) |
Факельные установки | Азота диоксид |
Азота оксид |
Метан |
Сероводород |
Серы диоксид |
Углерода оксид |
Установки сжатия факельных газов с возвратом в топливную сеть, включая охлаждение и сепарацию углеводородов с направлением на переработку и частичное сжигание на факеле | Углеводороды предельные C1 - C5 (исключая метан) |
Углеводороды предельные C6 - C10 |
Установки утилизации отходов термическим методом, в том числе сжиганием промышленных отходов (термическая нейтрализация отходов аминового шлама, отработанного активированного угля и др.) | Азота диоксид |
Азота оксид |
Метан |
Серы диоксид |
Углерода оксид |
Участки по извлечению нефтепродуктов из грунта | Углеводороды предельные C1 - C5 (исключая метан) |
Установки нейтрализации сточных вод с применением соляной кислоты и едкого натра | Азота диоксид |
Азота оксид |
Метан |
Серы диоксид |
Углерода оксид |
Установки сжигания сточных вод | Аммиак |
Углеводороды предельные C1 - C5 (исключая метан) |
Углерода оксид |
Установки нейтрализации сернисто-щелочных стоков | Метан |
Углеводороды предельные C1 - C5 (исключая метан) |
Углеводороды предельные C6 - C10 |
Сероводород |
Аммиак |
Очистные сооружения нефтеперерабатывающих заводов | Углеводороды предельные C1 - C5 (исключая метан) |
Углеводороды предельные C6 - C10 |
Аммиак |
Углеводороды предельные C12 - C19 |
Метилбензол (толуол) |
Бензол |
Резервуары хранения нефти и нефтепродуктов | Углеводороды предельные C1 - C5 (исключая метан) |
Углеводороды предельные C6 - C10 |
Объекты хранения, перекачки и отгрузки углеводородных газов, в том числе и сжиженных | Углеводороды предельные C1 - C5 (исключая метан) |
Углеводороды предельные C6 - C10 |
Системы слива и налива сырья и товарных продуктов, присадок, реагентов | Углеводороды предельные C1 - C5 (исключая метан) |
Углеводороды предельные C6 - C10 |
Герметичные системы налива нефтепродуктов с улавливанием паров углеводородов адсорбцией и абсорбцией | Углеводороды предельные C1 - C5 (исключая метан) |
Углеводороды предельные C6 - C10 |
Объекты приема, хранения и отпуска реагентов и присадок | Углеводороды предельные C1 - C5 (исключая метан) |
Углеводороды предельные C6 - C10 |
Установки приготовления концентрата присадок и введение их, в чистом виде или в растворе, в бензин, топливо для реактивных двигателей, дизельное топливо, судовое маловязкое топливо, мазут топочный, включая станции автоматического смешения бензинов | Углеводороды предельные C1 - C5 (исключая метан) |
Углеводороды предельные C6 - C10 |
Комплексные установки глубокой переработки нефти, включающие секции атмосферно-вакуумной перегонки нефти (газового конденсата) с блоком вторичной перегонки дистиллятных фракций, каталитического риформинга с движущимся слоем регенерируемого катализатора (вертикальное расположение реакторов), гидродоочистку дизельного топлива, газофракционирующую установку (ГФУ), блок регенерации амина | Азота диоксид |
Азота оксид |
Серы диоксид |
Углеводороды предельные C1 - C5 (исключая метан) |
Углеводороды предельные C6 - C10 |
Углерода оксид |
Метан |
Комплексные установки глубокой переработки нефтяного сырья (мазута), включающие секции висбрекинга, гидрокрекинга, получения водорода, очистки нефтезаводских газов и товарно-сырьевой парк | Азота диоксид |
Азота оксид |
Серы диоксид |
Углеводороды предельные C1 - C5 (исключая метан) |
Углеводороды предельные C6 - C10 |
Углерода оксид |
Комплексные установки глубокой переработки мазута, включающие вакуумную перегонку мазута, печной висбрекинг гудрона, гидроочистку сырья для установки каталитического крекинга, очистку углеводородных газов моноэтаноламином, каталитический крекинг, абсорбцию, стабилизацию и фракционирование продуктов крекинга, демеркаптанизацию бутан-бутиленовой фракции, производство метил-трет-бутилового эфира, утилизацию тепла | Азота диоксид |
Азота оксид |
Метан |
Серы диоксид |
Углеводороды предельные C1 - C5 (исключая метан) |
Углеводороды предельные C6 - C10 |
Углерода оксид |
Пыль неорганическая с содержанием кремния менее 20, 20 - 70, а также более 70 процентов |
Установки приготовления и перколяционной очистки твердых парафинов | Углеводороды предельные C12 - C19 |
Минеральное масло |
Комплексные установки, включающие предгидроочистку бензинов, каталитический риформинг, изомеризацию, фракционирование сырья и продукции изомеризации, осушку и очистку нефтезаводских газов, товарно-сырьевой парк | Азота диоксид |
Азота оксид |
Серы диоксид |
Углеводороды предельные C1 - C5 (исключая метан) |
Углеводороды предельные C6 - C10 |
Углерода оксид |
Бензол |
Установки получения и отгрузки аминов | Азота диоксид |
Азота оксид |
Метан |
Сероводород |
Углерода оксид |
Установки получения алкилбензолсульфокислоты, включающие следующие стадии: фракционирование парафинов, получение олефинов, алкилирование бензола олефинами, сульфирование алкилбензола, нейтрализация алкилбензол-сульфокислоты | Азота диоксид |
Азота оксид |
Метан |
Серы диоксид |
Углеводороды предельные C1 - C5 (исключая метан) |
Углеводороды предельные C6 - C10 |
Углерода оксид |
Особые указания: в случае отсутствия в приведенном перечне маркерных веществ для комплексной (комбинированной) установки переработки нефти маркерные вещества для комплексной (комбинированной) установки переработки нефти определяются как набор маркерных веществ, установленных для отдельных установок, входящих в состав комбинированной (комплексной) установки. |
Таблица А.2
Маркерные вещества для сточных вод
очистных сооружений нефтеперерабатывающих заводов
Тип очистных сооружений | Маркерное вещество |
Очистные сооружения нефтеперерабатывающих предприятий с отведением сточных вод в централизованные системы водоотведения | Сухой остаток |
Хлорид-анион (хлориды) |
Сульфат-анион (сульфаты) |
Нитрат-анион |
Взвешенные вещества |
Аммоний-ион |
Нефтепродукты (нефть) |
ХПК |
БПКполн |
Очистные сооружения нефтеперерабатывающих предприятий с отведением сточных вод в природные объекты | Сухой остаток |
Хлорид-анион (хлориды) |
Сульфат-анион (сульфаты) |
Нитрат-анион |
Взвешенные вещества |
Аммоний-ион |
Нефтепродукты (нефть) |
ХПК |
БПКполн |
Таблица А.3
Технологические показатели для выбросов загрязняющих веществ
в атмосферный воздух, которые соответствуют НДТ
Объект технологического нормирования нефтеперерабатывающего завода | Наименование загрязняющего вещества | Единица измерения | | Примечание |
Электрообессоливающие установки для обессоливания и обезвоживания нефти (ЭЛОУ) | Углеводороды предельные C1 - C5 (исключая метан) | кг/т переработанного сырья (год) | 2,76 | К электрообессоливающим установкам для обессоливания и обезвоживания нефти (ЭЛОУ) относятся следующие типы установок: - одноступенчатые ЭЛОУ; - двухступенчатые ЭЛОУ; - трехступенчатые ЭЛОУ |
Углеводороды предельные C6 - C10 | 0,36 |
Установки атмосферной перегонки нефтяного сырья (нефти, газового конденсата, их смесей) | Азота диоксид | кг/т переработанного сырья (год) | 0,32 | К установкам атмосферной перегонки нефтяного сырья (нефти, газового конденсата, их смесей) относятся следующие типы установок: - установки атмосферной перегонки нефти (газового конденсата) без отбензинивающей колонны с применением предварительного испарителя нефти; - установки атмосферной перегонки нефти (газового конденсата) без отбензинивающей колонны; - установки атмосферной перегонки нефти (газового конденсата) с использованием отбензинивающей колонны; - комплексные установки атмосферной перегонки нефти, включающей резервуарный парк, двухступенчатую ЭЛОУ, блоки атмосферной и вторичной перегонки |
Азота оксид | 0,11 |
Серы диоксид | 1,52 |
Углеводороды предельные C1 - C5 (исключая метан) | 0,58 |
Углеводороды предельные C6 - C10 | 0,30 |
Углерода оксид | 0,11 |
Метан | 0,15 |
Установки вакуумной перегонки нефтяного сырья | Азота диоксид | кг/т переработанного сырья (год) | 0,10 | К установкам вакуумной перегонки нефтяного сырья (нефти, газового конденсата, их смесей) относятся следующие типы установок: - установки вакуумной перегонки мазута с получением вакуума в гидроциркуляционных вакуумсоздающих системах; - установки вакуумной перегонки мазута с получением вакуума за счет водяного пара |
Азота оксид | 0,03 |
Серы диоксид | 0,48 |
Углеводороды предельные C1 - C5 (исключая метан) | 0,35 |
Углеводороды предельные C6 - C10 | 0,12 |
Углерода оксид | 0,05 |
Метан | 0,84 |
Установки атмосферно-вакуумной перегонки нефтяного сырья (нефти, газового конденсата, их смесей) | Азота диоксид | кг/т переработанного сырья (год) | 0,29 | К установкам атмосферно-вакуумной перегонки нефтяного сырья (нефти, газового конденсата, их смесей) относятся следующие типы установок: - установки атмосферно-вакуумной перегонки нефти (газового конденсата); - комплексные установки атмосферно-вакуумной перегонки нефти (газового конденсата) (ЭЛОУ-АВТ); - комплексные установки атмосферно-вакуумной перегонки нефти (газового конденсата) с блоком вторичной перегонки дистиллятных фракций; - комплексные установки атмосферно-вакуумной перегонки нефти, включающих резервуарный парк, двухступенчатую ЭЛОУ, блоки атмосферно-вакуумной и вторичной перегонки |
Азота оксид | 0,09 |
Серы диоксид | 1,06 |
Метан | 6,87 |
Углеводороды предельные C1 - C5 (исключая метан) | 10,00 |
Углеводороды предельные C6 - C10 | 5,00 |
Углерода оксид | 2,00 |
Установки вторичной перегонки дистиллятов | Азота диоксид | кг/т переработанного сырья (год) | 0,15 | К установкам вторичной перегонки дистиллятов относятся следующие типы установок: - установки четкой ректификации бензинов; - установки вторичной перегонки бензинов |
Азота оксид | 0,11 |
Серы диоксид | 0,26 |
Углеводороды предельные C1 - C5 (исключая метан) | 0,14 |
Углерода оксид | 0,13 |
Установки выделения, изомеризации и очистки ароматических углеводородов | Азота диоксид | кг/т переработанного сырья (год) | 0,63 | К установкам выделения, изомеризации и очистки ароматических углеводородов относятся следующие типы установок: - комплексные установки фракционирования сырья и продукции установок каталитического риформинга с целью выделения и очистки ароматических углеводородов; - комплексные установки выделения и очистки ароматических углеводородов (орто- и параксилолов), включающих блоки осушки и очистки нефтезаводских газов и товарно-сырьевой парк; - установки выделения бензолсодержащей фракции из продукта каталитического риформинга; - установки ректификации с получением сырья каталитического риформинга для получения определенных ароматических углеводородов (бензол, ксилолы); - установки выделения бензола и толуола посредством ректификации; - установки экстракции сульфоланом бензол-толуольного экстракта из смесевого сырья; - установки каталитической изомеризации метаксилола и этилбензола; - установки каталитического трансалкилирования и диспропорционирования ароматических углеводородов; - установки адсорбционного выделения смеси параксилолов |
Азота оксид | 0,10 |
Серы диоксид | 0,76 |
Углеводороды предельные C1 - C5 (исключая метан) | 0,73 |
Углеводороды предельные C6 - C10 | 0,47 |
Бензол | 0,27 |
Углерода оксид | 0,25 |
Установки висбрекинга | Азота диоксид | кг/т переработанного сырья (год) | 4,65 | - |
Азота оксид | 2,90 |
Метан | 0,84 |
Серы диоксид | 2,76 |
Углеводороды предельные C1 - C5 (исключая метан) | 0,60 |
Углеводороды предельные C6 - C10 | 0,82 |
Углерода оксид | 3,21 |
Установки получения технического углерода (высокотемпературный термокрекинг тяжелого высокоароматического сырья при низком давлении) | Азота диоксид | кг/т переработанного сырья (год) | 0,26 | - |
Азота оксид | 0,14 |
Углерода оксид | 0,82 |
Утилизационные котельные установок получения технического углерода (высокотемпературный термокрекинг тяжелого высокоароматического сырья при низком давлении) | Азота диоксид | кг/Гкал (год) | 2,55 | - |
Азота оксид | 1,42 |
Серы диоксид | 11,23 |
Углерода оксид | 0,06 |
Установка замедленного коксования в необогреваемых коксовых камерах | Азота диоксид | кг/т переработанного сырья (год) | 0,89 | - |
Азота оксид | 0,14 |
Амилены (смесь изомеров) | 2,44 |
Серы диоксид | 1,00 |
Углеводороды предельные C1 - C5 (исключая метан) | 19,54 |
Углеводороды предельные C6 - C10 | 6,56 |
Углерода оксид | 0,50 |
Установки прокалки кокса | Азота диоксид | кг/т переработанного сырья (год) | 2,54 | - |
Азота оксид | 0,41 |
Серы диоксид | 4,80 |
Углеводороды предельные C1 - C5 (исключая метан) | 0,67 |
Углерода оксид | 54,87 |
Установки получения битума | Азота диоксид | кг/т переработанного сырья (год) | 2,54 | К установкам получения битума относятся следующие типы установок: - установки получения битумов в окислительных колоннах; - установки получения битумов в трубчатых (циркуляционных) реакторах; - установки получения битумов окислением в кубах; - установки комплексных установок получения битума, включая резервуарный парк, блок получение битумов в окислительных колоннах и налив товарных продуктов |
Азота оксид | 2,05 |
Серы диоксид | 14,66 |
Углеводороды предельные C1 - C5 (исключая метан) | 12,05 |
Углеводороды предельные C6 - C10 | 1,19 |
Углеводороды предельные C12 - C19 | 0,58 |
Углерода оксид | 17,62 |
Метан | 1,00 |
Установки каталитического риформинга | Азота диоксид | кг/т переработанного сырья (год) | 1,10 | К установкам каталитического риформинга относятся следующие типы установок: - установки каталитического риформинга с движущимся слоем регенерируемого катализатора (вертикальное расположение реакторов); - установки каталитического риформинга со стационарным слоем катализатора; - комплексные установки каталитического риформинга, включающих блоки предгидроочистки сырья и резервуарный парк; - комплексные установки каталитического риформинга (бензольный вариант); - дожимные компрессорные установки в составе установок каталитического риформинга |
Азота оксид | 0,26 |
Серы диоксид | 2,86 |
Углеводороды предельные C1 - C5 (исключая метан) | 0,60 |
Углеводороды предельные C6 - C10 | 0,47 |
Углерода оксид | 2,16 |
Бензол | 0,27 |
Метан | 0,19 |
Установки изомеризации легких углеводородных фракций (C4 - C6) | Азота диоксид | кг/т переработанного сырья (год) | 5,83 | К установкам изомеризации легких углеводородных фракций (C4 - C6) относятся следующие типы установок: - установки низкотемпературной изомеризации на оксидных катализаторах с сульфатированным оксидом циркония; - установки низкотемпературной изомеризации на хлорированных (фторированных) алюмоплатиновых катализаторах; - установки среднетемпературной изомеризация на цеолитных катализаторах; |
Азота оксид | 0,95 |
Серы диоксид | 2,89 |
Углеводороды предельные C1 - C5 (исключая метан) | 11,51 |
Углеводороды предельные C6 - C10 | 23,91 |
Углерода оксид | 12,46 |
Метан | 4,16 |
Установки каталитического крекинга с движущимся слоем катализатора | Азота диоксид | кг/т переработанного сырья (год) | 1,04 | - |
Азота оксид | 0,65 |
Серы диоксид | 2,38 |
Углеводороды предельные C1 - C5 (исключая метан) | 0,12 |
Углеводороды предельные C6 - C10 | 0,05 |
Углерода оксид | 2,01 |
Углеводороды предельные C12 - C19 | 0,12 |
Метан | 0,07 |
Установки каталитического крекинга с лифт-реактором | Азота диоксид | кг/т переработанного сырья (год) | 0,38 | - |
Азота оксид | 0,24 |
Серы диоксид | 1,04 |
Углеводороды предельные C1 - C5 (исключая метан) | 16,97 |
Углеводороды предельные C6 - C10 | 6,10 |
Углерода оксид | 1,98 |
Углеводороды предельные C12 - C19 | 5,03 |
Метан | 6,87 |
Установки гидроочистки нефтепродуктов | Азота диоксид | кг/т переработанного сырья (год) | 0,58 | К установкам гидроочистки нефтепродуктов относятся следующие типы установок: - гидрирования нефтепродуктов; - гидроочистки тяжелых нефтяных фракций; - гидрирования дистиллятов вторичного происхождения (бензиновых, керосиновых и дизельных фракций); - гидродоочистки бензина каталитического крекинга; - гидродоочистки вакуумного газойля; - гидродоочистки дизельного топлива; - гидродоочистки керосина; - гидродоочистки парафина/гачей; - гидроочистки и каталитической депарафинизация остатка, включая масляные фракции; - гидроочистки депарафинированных масел; - гидроочистки дизельных фракций, включающих резервуарный парк, блок гидроочистки керосина и фракций дизельных топлив, блок очистки газов с помощью МДЭА, блок регенерации амина; - гидроочистки дизельных фракций, включающих резервуарный парк, блок гидроочистки фракций дизельных топлив, блок очистки газов с помощью МЭА, блок регенерации амина |
Азота оксид | 0,24 |
Метан | 2,88 |
Серы диоксид | 2,93 |
Углеводороды предельные C1 - C5 (исключая метан) | 9,66 |
Углеводороды предельные C6 - C10 | 10,00 |
Углерода оксид | 4,28 |
Установки гидродепарафинизации нефтепродуктов | Азота диоксид | кг/т переработанного сырья (год) | 0,09 | К установкам гидродепарафинизации нефтепродуктов относятся следующие типы установок: - гидродепарафинизации дизельного топлива, фракций дизельных топлив; - гидроизодепарафинизации фракций непревращенного остатка гидрокрекинга |
Азота оксид | 0,02 |
Серы диоксид | 1,87 |
Углеводороды предельные C1 - C5 (исключая метан) | 0,03 |
Углеводороды предельные C6 - C10 | 0,03 |
Углерода оксид | 0,19 |
Установки защелачивания гидрогенизата | Азота диоксид | кг/т переработанного сырья (год) | 0,28 | - |
Азота оксид | 0,04 |
Серы диоксид | 0,51 |
Углеводороды предельные C1 - C5 (исключая метан) | 1,71 |
Углерода оксид | 1,52 |
Установки глубокого двухступенчатого гидрокрекинга вакуумных дистиллятов (давление более 10 МПа) с рециркуляцией неконвертированного остатка | Углеводороды предельные C1 - C5 (исключая метан) | кг/т переработанного сырья (год) | 0,57 | - |
Установки глубокого одноступенчатого гидрокрекинга вакуумных дистиллятов (давление более 10 МПа), в том числе включающие установки получения водорода | Азота диоксид | кг/т переработанного сырья (год) | 0,59 | - |
Азота оксид | 0,10 |
Серы диоксид | 16,46 |
Углеводороды предельные C12 - C19 | 0,28 |
Углеводороды предельные C1 - C5 (исключая метан) | 0,04 |
Углеводороды предельные C6 - C10 | 0,04 |
Углерода оксид | 2,10 |
Установки легкого гидрокрекинга вакуумных дистиллятов (давление до 10 МПа) | Азота диоксид | кг/т переработанного сырья (год) | 0,03 | - |
Азота оксид | 0,01 |
Серы диоксид | 0,24 |
Углерода оксид | 0,07 |
Углеводороды предельные C1 - C5 (исключая метан) | 0,01 |
Установки подготовки обессеренного газа методом адсорбционной осушки для последующего отбензинивания газа низкотемпературной сепарацией | Азота диоксид | кг/т переработанного сырья (год) | 0,0006 | - |
Азота оксид | 0,006 |
Метан | 0,004 |
Серы диоксид | 0,0003 |
Углеводороды предельные C1 - C5 (исключая метан) | 0,0003 |
Углеводороды предельные C6 - C10 | 0,000008 |
Углерода оксид | 0,004 |
Установки осушки газов с использованием твердых поглотителей | Азота диоксид | кг/т переработанного сырья (год) | 0,39 | - |
Азота оксид | 0,21 |
Серы диоксид | 3,64 |
Углерода оксид | 0,03 |
Углеводороды предельные C1 - C5 (исключая метан) | 0,07 |
Углеводороды предельные C6 - C10 | 0,01 |
Установки очистки газов (углекислый газ) с использованием твердых поглотителей | Серы диоксид | кг/т переработанного сырья (год) | 13,32 | - |
Серная кислота | 0,08 |
Сероводород | 0,03 |
Углеводороды предельные C1 - C5 (исключая метан) | 0,12 |
Установки очистки водородсодержащего газа с низким содержанием водорода | Углерода оксид | кг/т переработанного сырья (год) | 53,42 | - |
Установки очистки водородсодержащего газа с высоким содержанием водорода | Углеводороды предельные C1 - C5 (исключая метан) | кг/т переработанного сырья (год) | 0,37 | - |
Углерода оксид | 0,05 |
Установки очистки газов с использованием метилдиэтаноламина | Углеводороды предельные C1 - C5 (исключая метан) | кг/т переработанного сырья (год) | 0,82 | - |
Углеводороды предельные C6 - C10 | 0,65 |
Установки очистки газов с использованием моноэтаноламина | Азота диоксид | кг/т переработанного сырья (год) | 0,66 | - |
Азота оксид | 0,36 |
Серы диоксид | 2,93 |
Углеводороды предельные C1 - C5 (исключая метан) | 1,46 |
Углеводороды предельные C6 - C10 | 1,64 |
Углерода оксид | 0,88 |
Бензин (нефтяной, малосернистый в пересчете на углерод) | 3,77 |
Установки очистки от меркаптановой серы с помощью 10 - 15% водного раствора щелочи в присутствии катализатора окисления | Бензин (нефтяной, малосернистый в пересчете на углерод) | кг/т переработанного сырья (год) | 0,14 | - |
Углеводороды предельные C1 - C5 (исключая метан) | 0,25 |
Углеводороды предельные C6 - C10 | 0,16 |
Установки регенерации амина | Азота диоксид | кг/т переработанного сырья (год) | 0,03 | - |
Азота оксид | 0,005 |
Серы диоксид | 0,008 |
Углеводороды предельные C1 - C5 (исключая метан) | 0,004 |
Углеводороды предельные C6 - C10 | 0,001 |
Углерода оксид | 0,03 |
Установки аминовой очистки с помощью диэтаноламина от кислых компонентов | Метан | кг/т переработанного сырья (год) | 0,000005 | - |
Спирт метиловый | 0,00007 |
Углеводороды предельные C1 - C5 (исключая метан) | 0,000002 |
Углеводороды предельные C6 - C10 | 0,0000008 |
Установки отбензинивания газов (извлечение целевых углеводородных компонентов из газов) низкотемпературной сепарацией | Углеводороды предельные C1 - C5 (исключая метан) | кг/т переработанного сырья (год) | 0,10 | - |
Абсорбционно-газофракционирующие установки (АГФУ) | Азота диоксид | кг/т переработанного сырья (год) | 0,11 | - |
Азота оксид | 0,02 |
Серы диоксид | 1,91 |
Углерода оксид | 0,12 |
Углеводороды предельные C1 - C5 (исключая метан) | 0,39 |
Газофракционирующие установки (ГФУ) | Азота диоксид | кг/т переработанного сырья (год) | 15,24 | - |
Азота оксид | 14,14 |
Метан | 3,07 |
Серы диоксид | 6,68 |
Углеводороды предельные C1 - C5 (исключая метан) | 21,47 |
Углерода оксид | 80,16 |
Установки фракционирования газов, включающих буллитный парк, очистку газов с помощью моноэтаноламина, экстракционную очистку сжиженных газов с помощью моноэтаноламина, регенерацию амина, газофракционирующую установка, очистку сжиженных газов с использованием гидроксида натрия | Углеводороды предельные C1 - C5 (исключая метан) | кг/т переработанного сырья (год) | 0,03 | - |
Установки сернокислотного алкилирования | Азота диоксид | кг/т продукции (год) | 1,09 | - |
Азота оксид | 0,36 |
Бензин (нефтяной, малосернистый в пересчете на углерод) | 0,26 |
Серы диоксид | 2,58 |
Углеводороды предельные C1 - C5 (исключая метан) | 1,93 |
Углерода оксид | 0,88 |
Метан | 0,48 |
Установки фтористоводородного алкилирования | Азота диоксид | кг/т продукции (год) | 0,22 | - |
Азота оксид | 0,11 |
Углеводороды предельные C1 - C5 (исключая метан) | 0,67 |
Углерода оксид | 0,29 |
Установки получения метил-трет-бутилового эфира | Азота диоксид | кг/т продукции (год) | 2,61 | - |
Азота оксид | 0,43 |
Метан | 1,12 |
Серы диоксид | 2,19 |
Углеводороды предельные C1 - C5 (исключая метан) | 6,24 |
Углерода оксид | 22,28 |
Установки получения метил-трет-амилового эфира | Азота диоксид | кг/т продукции (год) | 0,12 | - |
Азота оксид | 0,02 |
Метан | 0,02 |
Углеводороды предельные C1 - C5 (исключая метан) | 1,66 |
Углерода оксид | 0,13 |
Установки переработки сероводорода с получением серы | Азота диоксид | кг/т продукции (год) | 18,68 | К установкам переработки сероводорода с получением серы относятся следующие типы установок: - установки производства серы гранулированной; - установки производства серы комовой; - установки получения серы жидкой; - установки грануляции серы с комплексом хранения и отгрузки; - установки грануляции серы; - установки получения элементарной (газовой) серы методом Клауса и очистка хвостовых газов методом Сульфрин; - установки получения серы в составе комплексов глубокой переработки нефти. В состав указанных установок могут дополнительно входить установки очистки нейтрализации и обезвреживания сульфидно-щелочных сточных вод |
Азота оксид | 11,63 |
Метан | 15,62 |
Серы диоксид | 94,71 |
Углеводороды предельные C1 - C5 (исключая метан) | 3,60 |
Углеводороды предельные C6 - C10 | 2,50 |
Углерода оксид | 45,00 |
Установки переработки сероводорода с получением серной кислоты | Азота диоксид | кг/т продукции (год) | 13,25 | К установкам переработки сероводорода с получением серной кислоты относятся следующие типы установок: - установки производства серной кислоты контактным способом, включающую переработку сернокислотных отходов (кислого гудрона) и резервуары хранения товарной продукции; - установки производства серной кислоты из влажных газов (процесс WSA); - установки производства серной кислоты контактным способом |
Азота оксид | 7,32 |
Серы диоксид | 45,00 |
Углеводороды предельные C1 - C5 (исключая метан) | 5,95 |
Углеводороды предельные C6 - C10 | 2,03 |
Углерода оксид | 7,98 |
Метан | 15,62 |
Установки получения водорода | Азота диоксид | кг/т продукции (год) | 26,75 | К установкам получения водорода относятся следующие типы установок: - установки производства водорода очищенного; - установки короткоцикловой адсорбции водорода из водородсодержащего газа; - установки получения водорода паровой каталитической конверсией углеводородов; - установки производства водорода с блоком короткоцикловой адсорбции |
Азота оксид | 11,63 |
Метан | 15,62 |
Серы диоксид | 6,68 |
Углеводороды предельные C1 - C5 (исключая метан) | 11,17 |
Углерода оксид | 21,55 |
Установки производства технических газов | Минеральное масло | кг/т продукции (год) | 0,04 | К установкам производства газов относятся следующие типы установок: - установки компримирования азота методом глубокого холода; - установки наполнения кислородных и азотных баллонов; - установки производства азота и кислорода; - установки производства воздуха сжатого, осушенного методом глубокого холода |
Установки компримирования водорода | Углеводороды предельные C1 - C5 (исключая метан) | кг/т переработанного сырья (год) | 0,37 | - |
Углерода оксид | 0,07 |
Установки производства жидкого диоксида углерода | Взвешенные вещества | кг/т продукции (год) | 2,26 | - |
Диметилбензол (ксилол) (смесь мета-, орто- и параизомеров) | | 3,10 |
Углерода оксид | | 1,56 |
Установки получения инертного газа сжиганием углеводородного газа с абсорбционной и адсорбционной очисткой от воды и диоксида углерода | Азота диоксид | кг/т продукции (год) | 38,61 | - |
Азота оксид | 22,58 |
Серы диоксид | 224,37 |
Углеводороды предельные C1 - C5 (исключая метан) | 6,11 |
Углеводороды предельные C6 - C10 | 2,02 |
Углерода оксид | 440,63 |
Установки деасфальтизации остатков растворителями | Азота диоксид | кг/т переработанного сырья (год) | 0,32 | К установкам деасфальтизации остатков растворителями относятся следующие типы установок: - установки деасфальтизации бутаном; - установки деасфальтизации пропаном |
Азота оксид | 0,05 |
Серы диоксид | 3,99 |
Углерода оксид | 0,23 |
Углеводороды предельные C1 - C5 (исключая метан) | 0,51 |
Метан | 1,00 |
Установки селективной очистки масляного сырья растворителями | Азота диоксид | кг/т переработанного сырья (год) | 3,64 | К установкам селективной очистки масляного сырья растворителями относятся следующие типы установок: - установки селективной очистки масляного сырья N-метилпирролидоном; - установки селективной очистки масляного сырья фенолом |
Азота оксид | 0,60 |
Метан | 0,72 |
Серы диоксид | 2,44 |
Углеводороды предельные C1 - C5 (исключая метан) | 1,80 |
Углеводороды предельные C6 - C10 | 1,39 |
Углерода оксид | 0,96 |
Установки сольвентной депарафинизации | Азота диоксид | кг/т переработанного сырья (год) | 3,73 | К установкам сольвентной депарафинизации относятся следующие типы установок: - установки низкотемпературной депарафинизации рафината селективной очистки кетон-толуольным раствором; - установки низкотемпературной депарафинизации кетон-толуольным раствором; - установки обезмасливания гача кетон-толуольным раствором для получения парафина |
Азота оксид | 0,61 |
Ацетон | 0,64 |
Метилбензол (толуол) | 2,42 |
Серы диоксид | 7,52 |
Углеводороды предельные C1 - C5 (исключая метан) | 2,79 |
Углеводороды предельные C6 - C10 | 2,62 |
Углеводороды предельные C12 - C19 | 1,29 |
Углерода оксид | 2,57 |
Установки контактной доочистки базовых масел | Метилбензол (толуол) | кг/т переработанного сырья (год) | 1,07 | - |
Метилэтилкетон | 0,54 |
Углеводороды предельные C1 - C5 (исключая метан) | 0,07 |
Углеводороды предельные C6 - C10 | 0,22 |
Углеводороды предельные C12 - C19 | 0,25 |
Установки компаундирования компонентов с присадками при смешении масел | Углеводороды предельные C12 - C19 | кг/т продукции (год) | 0,94 | - |
Установки производства масел и парафинов с товарными парками | Азота диоксид | кг/т перерабатываемого сырья (год) | 0,13 | - |
Азота оксид | 0,07 |
Серы диоксид | 1,37 |
Углеводороды предельные C1 - C5 (исключая метан) | 0,51 |
Углеводороды предельные C6 - C10 | 0,37 |
Углеводороды предельные C12 - C19 | 0,17 |
Углерода оксид | 0,20 |
Метилбензол (толуол) | 0,03 |
Метилэтилкетон | 0,03 |
Установки производства масел и парафинов | Углеводороды предельные C1 - C5 (исключая метан) | кг/т переработанного сырья (год) | 1,05 | - |
Установки производства литиевых смазок | Углеводороды предельные C1 - C5 (исключая метан) | кг/т продукции (год) | 0,32 | - |
Установки по производству канистр для смазочных материалов | Азота диоксид | кг/т продукции (год) | 2,19 | - |
Азота оксид | 3,45 |
Углеводороды предельные C12 - C19 | 0,51 |
Установки фасовки товарных смазочных масел и пластичных смазок | Углеводороды предельные C12 - C19 | кг/т переработанного сырья (год) | 0,11 | - |
Установки многоступенчатого сульфирования исходного масла серным ангидридом | Углеводороды предельные C1 - C5 (исключая метан) | кг/т продукции (год) | 0,17 | - |
Объекты теплоснабжения (котельные) нефтеперерабатывающих заводов | Азота диоксид | кг/т вырабатываемого пара (год) | 0,63 | - |
Азота оксид | 0,10 |
Серы диоксид | 0,68 |
Углеводороды предельные C1 - C5 (исключая метан) | 0,05 |
Углеводороды предельные C6 - C10 | 0,01 |
Углерода оксид | 0,18 |
Метан | 0,24 |
Системы топливоснабжения нефтеперерабатывающих заводов | Углеводороды предельные C1 - C5 (исключая метан) | кг/т топлива (год) | 0,03 | - |
Охлаждающие устройства (градирни, башни, насосные камеры холодной и горячей воды, нефтеотделители) | Углеводороды предельные C1 - C5 (исключая метан) | кг/т охлаждаемой воды (год) | 0,19 | - |
Установки очистки охлаждающей воды и дозирования реагентов оборотной системы | Метан | кг/т очищенной воды (год) | 0,01 | - |
Метилбензол (толуол) | 0,02 |
Углеводороды предельные C1 - C5 (исключая метан) | 0,03 |
Факельные установки | Азота диоксид | г/м3 сжигаемого газа (год) | 22 | - |
Азота оксид | 14 |
Метан | 32 |
Сероводород | 17 |
Серы диоксид | 490 |
Углерода оксид | 146 |
Установки сжатия факельных газов с возвратом в топливную сеть, включая охлаждение и сепарацию углеводородов с направлением на переработку и частичное сжигание на факеле | Углеводороды предельные C1 - C5 (исключая метан) | кг/т возвращаемого газа (год) | 4,79 | - |
Углеводороды предельные C6 - C10 | 1,42 |
Установки утилизации отходов термическим методом, в том числе сжиганием промышленных отходов (термическая нейтрализация отходов аминового шлама, отработанного активированного угля и др.) | Азота диоксид | кг/т переработанных отходов (год) | 4,58 | - |
Азота оксид | 2,03 |
Метан | 1,08 |
Серы диоксид | 121,64 |
Углерода оксид | 31,73 |
Участки по извлечению нефтепродуктов из грунта | Углеводороды предельные C1 - C5 (исключая метан) | кг/т извлеченного грунта (год) | 0,68 | - |
Установки нейтрализации сточных вод с применением соляной кислоты и едкого натра | Азота диоксид | кг/т очищаемых сточных вод (год) | 0,03 | - |
Азота оксид | 0,03 |
Метан | 0,004 |
Серы диоксид | 0,001 |
Углерода оксид | 0,02 |
Установки сжигания сточных вод | Аммиак | кг/т сжигаемых сточных вод (год) | 0,20 | - |
Углеводороды предельные C1 - C5 (исключая метан) | 0,43 |
Углерода оксид | 0,48 |
Установки нейтрализации сернисто-щелочных стоков | Метан | кг/т очищаемых сточных вод (год) | 0,02 | - |
Углеводороды предельные C1 - C5 (исключая метан) | 0,08 |
Углеводороды предельные C6 - C10 | 0,04 |
Сероводород | 0,01 |
Аммиак | 0,01 |
Очистные сооружения нефтеперерабатывающих заводов | Углеводороды предельные C1 - C5 (исключая метан) | кг/м3 воды принятой для очистки (год) | 7,54 | - |
Углеводороды предельные C6 - C10 | 3,73 |
Аммиак | 0,41 |
Углеводороды предельные C12 - C19 | 0,19 |
Метилбензол (толуол) | 0,18 |
Бензол | 0,09 |
Резервуары хранения нефти и нефтепродуктов | Углеводороды предельные C1 - C5 (исключая метан) | кг/т продукции (год) | 19,52 | - |
Углеводороды предельные C6 - C10 | 14,69 |
Объекты хранения, перекачки и отгрузки углеводородных газов, в том числе и сжиженных | Углеводороды предельные C1 - C5 (исключая метан) | кг/т продукции (год) | 6,50 | - |
Углеводороды предельные C6 - C10 | 3,22 |
Системы слива и налива сырья и товарных продуктов, присадок, реагентов | Углеводороды предельные C1 - C5 (исключая метан) | кг/т продукции (год) | 0,65 | - |
Углеводороды предельные C6 - C10 | 0,50 |
Герметичные системы налива нефтепродуктов с улавливанием паров углеводородов адсорбцией и абсорбцией | Углеводороды предельные C1 - C5 (исключая метан) | кг/т продукции (год) | 0,14 | - |
Углеводороды предельные C6 - C10 | 0,09 |
Объекты приема, хранения и отпуска реагентов и присадок | Углеводороды предельные C1 - C5 (исключая метан) | кг/т продукции (год) | 0,39 | - |
Углеводороды предельные C6 - C10 | 0,62 |
Установки приготовления концентрата присадок и введение их, в чистом виде или в растворе, в бензин, топливо для реактивных двигателей, дизельное топливо, судовое маловязкое топливо, мазут топочный, включая станции автоматического смешения бензинов | Углеводороды предельные C1 - C5 (исключая метан) | кг/т продукции (год) | 0,51 | - |
Углеводороды предельные C6 - C10 | 0,28 |
Комплексные установки глубокой переработки нефти, включающие секции атмосферно-вакуумной перегонки нефти (газового конденсата) с блоком вторичной перегонки дистиллятных фракций, каталитического риформинга с движущимся слоем регенерируемого катализатора (вертикальное расположение реакторов), гидродоочистку дизельного топлива, газофракционирующую установку (ГФУ), блок регенерации амина | Азота диоксид | кг/т переработанного сырья (год) | 0,05 | - |
Азота оксид | 0,01 |
Серы диоксид | 0,02 |
Углеводороды предельные C1 - C5 (исключая метан) | 0,01 |
Углеводороды предельные C6 - C10 | 0,01 |
Углерода оксид | 0,04 |
Метан | 0,01 |
Комплексные установки глубокой переработки нефтяного сырья (мазута), включающие секции висбрекинга, гидрокрекинга, получения водорода, очистки нефтезаводских газов и товарно-сырьевой парк | Азота диоксид | кг/т переработанного сырья (год) | 0,91 | - |
Азота оксид | 0,53 |
Серы диоксид | 3,04 |
Углеводороды предельные C1 - C5 (исключая метан) | 0,021 |
Углеводороды предельные C6 - C10 | 0,014 |
Углерода оксид | 0,11 |
Комплексные установки глубокой переработки мазута, включающие вакуумную перегонку мазута, печной висбрекинг гудрона, гидроочистку сырья для установки каталитического крекинга, очистку углеводородных газов моноэтаноламином, каталитический крекинг, абсорбцию, стабилизацию и фракционирование продуктов крекинга, демеркаптанизацию бутан-бутиленовой фракции, производство метил-трет-бутилового эфира, утилизацию тепла | Азота диоксид | кг/т переработанного сырья (год) | 0,20 | - |
Азота оксид | 0,04 |
Метан | 2,88 |
Серы диоксид | 0,48 |
Углеводороды предельные C1 - C5 (исключая метан) | 0,35 |
Углеводороды предельные C6 - C10 | 0,24 |
Углерода оксид | 0,10 |
Пыль неорганическая с содержанием кремния менее 20, 20 - 70, а также более 70 процентов | 0,68 |
Комплексные установки, включающие предгидроочистку бензинов, каталитический риформинг, изомеризацию, фракционирование сырья и продукции изомеризации, осушку и очистку нефтезаводских газов, товарно-сырьевой парк | Азота диоксид | кг/т переработанного сырья (год) | 0,86 | - |
Азота оксид | 0,50 |
Серы диоксид | 2,89 |
Углеводороды предельные C1 - C5 (исключая метан) | 0,01 |
Углеводороды предельные C6 - C10 | 0,06 |
Углерода оксид | 0,10 |
Бензол | 0,02 |
Установки приготовления и перколяционной очистки твердых парафинов | Углеводороды предельные C12 - C19 | кг/т продукта (год) | 0,0005 | - |
Минеральное масло | 0,003 |
Установки получения и отгрузки аминов | Азота диоксид | кг/т продукта (год) | 0,004 | - |
Азота оксид | 0,0006 |
Метан | 0,003 |
Сероводород | 0,002 |
Углерода оксид | 0,22 |
Установки получения алкилбензолсульфокислоты, включающие следующие стадии: фракционирование парафинов, получение олефинов, алкилирование бензола олефинами, сульфирование алкилбензола, нейтрализация алкилбензолсульфокислоты | Азота диоксид | кг/т продукта (год) | 0,06 | - |
Азота оксид | 0,04 |
Метан | 0,02 |
Серы диоксид | 0,03 |
Углеводороды предельные C1 - C5 (исключая метан) | 0,31 |
Углеводороды предельные C6 - C10 | 0,33 |
Углерода оксид | 0,02 |
<*> При расчете технологических показателей для объектов технологического нормирования нефтеперерабатывающих заводов должны быть учтены как организованные, так и неорганизованные источники выбросов. |
Особые указания: в случае отсутствия в приведенном перечне технологических показателей для комплексной (комбинированной) установки переработки нефти технологические показатели для комплексной (комбинированной) установки переработки нефти определяются как сумма технологических показателей для выбросов загрязняющих веществ, установленных для отдельных установок, входящих в состав комбинированной (комплексной) установки. |
Таблица А.4
Технологические показатели для сточных вод очистных
сооружений нефтеперерабатывающих заводов, которые
соответствуют НДТ
Тип очистных сооружений | Наименование загрязняющего вещества | Единица измерения | Значение, не более | Примечание |
Очистные сооружения нефтеперерабатывающих предприятий с отведением сточных вод в централизованные системы водоотведения | Сухой остаток | мг/дм3 | 1885 | |
Хлорид-анион (хлориды) | 646 |
Сульфат-анион (сульфаты) | 688 |
Нитрат-анион | 89 |
Взвешенные вещества | 300 |
Аммоний-ион | 50 |
Нефтепродукты (нефть) | 10 |
ХПК | мг(O2)/дм3 | 500 |
БПКполн | 210 |
Очистные сооружения нефтеперерабатывающих предприятий с отведением сточных вод в природные объекты | Сухой остаток | мг/дм3 | 1131 | |
Хлорид-анион (хлориды) | 181 |
Сульфат-анион (сульфаты) | 238 |
Нитрат-анион | 61 |
Взвешенные вещества | 17 |
Аммоний-ион | 8 |
Нефтепродукты (нефть) | 1,4 |
ХПК | мг(O2)/дм3 | 66 |
БПКполн | 19 |
(обязательное)
N | Наименование НДТ | Примечание |
Общеприменимые наилучшие доступные технологии при переработке нефти |
| Система экологического менеджмента | Подробное описание НДТ приведено в разделе 5.1 ИТС НДТ 30-2021 "Переработка нефти" |
| Система энергетического менеджмента | Подробное описание НДТ приведено в разделе 5.1 ИТС НДТ 30-2021 "Переработка нефти" |
| Система менеджмента измерений | Подробное описание НДТ приведено в разделе 5.1 ИТС НДТ 30-2021 "Переработка нефти" |
| Регламентная работа в штатной ситуации и наличие плана действий в нештатной или аварийной ситуации | Подробное описание НДТ приведено в разделе 5.1 ИТС НДТ 30-2021 "Переработка нефти" |
| Подготовка и обучение персонала | Подробное описание НДТ приведено в разделе 5.1 ИТС НДТ 30-2021 "Переработка нефти" |
| Использование альтернативных источников энергии в энергетическом балансе нефтеперерабатывающих предприятий | Подробное описание НДТ приведено в разделе 5.1 ИТС НДТ 30-2021 "Переработка нефти" |
Общеотраслевые наилучшие доступные технологии при переработке нефти |
| Сокращение выбросов загрязняющих веществ от технологических печей основных и вспомогательных установок по переработке нефти | Подробное описание НДТ приведено в разделе 5.2 ИТС НДТ 30-2021 "Переработка нефти" |
| Сокращение выбросов пыли, образующейся при эксплуатации основных и вспомогательных установок по переработке нефти | Подробное описание НДТ приведено в разделе 5.2 ИТС НДТ 30-2021 "Переработка нефти" |
| Сокращение выбросов оксидов азота, образующихся при эксплуатации основных и вспомогательных установок по переработке нефти | Подробное описание НДТ приведено в разделе 5.2 ИТС НДТ 30-2021 "Переработка нефти" |
| Сокращение выбросов оксидов серы, образующихся при эксплуатации основных и вспомогательных установок по переработке нефти | Подробное описание НДТ приведено в разделе 5.2 ИТС НДТ 30-2021 "Переработка нефти" |
| Сокращение выбросов оксида углерода, образующихся при эксплуатации основных и вспомогательных установок по переработке нефти | Подробное описание НДТ приведено в разделе 5.2 ИТС НДТ 30-2021 "Переработка нефти" |
| Применение комплексного подхода к сокращению выбросов загрязняющих веществ, образующихся при эксплуатации основных и вспомогательных установок по переработке нефти | Подробное описание НДТ приведено в разделе 5.2 ИТС НДТ 30-2021 "Переработка нефти" |
| Сокращение выбросов сероводорода, образующегося при эксплуатации основных и вспомогательных установок по переработке нефти | Подробное описание НДТ приведено в разделе 5.2 ИТС НДТ 30-2021 "Переработка нефти" |
| Сокращение выбросов углеводородов, образующихся при эксплуатации основных и вспомогательных установок по переработке нефти | Подробное описание НДТ приведено в разделе 5.2 ИТС НДТ 30-2021 "Переработка нефти" |
| Снижение потребления тепловой энергии при эксплуатации основных и вспомогательных установок по переработке нефти | Подробное описание НДТ приведено в разделе 5.2 ИТС НДТ 30-2021 "Переработка нефти" |
| Обращение со сточными водами | Подробное описание НДТ приведено в разделе 5.2 ИТС НДТ 30-2021 "Переработка нефти" |
| Обращение с нефтешламами | Подробное описание НДТ приведено в разделе 5.2 ИТС НДТ 30-2021 "Переработка нефти" |
Наилучшие доступные технологии, применимые для конкретных установок по переработке нефти <*> |
| Снижение негативного воздействия на окружающую среду при эксплуатации электрообессоливающих установок для обессоливания и обезвоживания нефти (ЭЛОУ) | Подробное описание НДТ приведено в разделе 5.3 ИТС НДТ 30-2021 "Переработка нефти" |
| Снижение негативного воздействия на окружающую среду при эксплуатации установок атмосферной, атмосферно-вакуумной и вакуумной перегонки нефти и нефтепродуктов | Подробное описание НДТ приведено в разделе 5.3 ИТС НДТ 30-2021 "Переработка нефти" |
| Снижение негативного воздействия на окружающую среду при эксплуатации установок получения технического углерода | Подробное описание НДТ приведено в разделе 5.3 ИТС НДТ 30-2021 "Переработка нефти" |
| Снижение негативного воздействия на окружающую среду при эксплуатации установок коксования | Подробное описание НДТ приведено в разделе 5.3 ИТС НДТ 30-2021 "Переработка нефти" |
| Снижение негативного воздействия на окружающую среду при эксплуатации установок каталитического крекинга | Подробное описание НДТ приведено в разделе 5.3 ИТС НДТ 30-2021 "Переработка нефти" |
| Снижение негативного воздействия на окружающую среду при эксплуатации установок алкилирования | Подробное описание НДТ приведено в разделе 5.3 ИТС НДТ 30-2021 "Переработка нефти" |
| Снижение негативного воздействия на окружающую среду при эксплуатации установок, на которых протекают процессы с участием водорода | Подробное описание НДТ приведено в разделе 5.3 ИТС НДТ 30-2021 "Переработка нефти" |
| Снижение негативного воздействия на окружающую среду при эксплуатации установок каталитического риформинга | Подробное описание НДТ приведено в разделе 5.3 ИТС НДТ 30-2021 "Переработка нефти" |
| Снижение негативного воздействия на окружающую среду при эксплуатации установок экстракционной очистки | Подробное описание НДТ приведено в разделе 5.3 ИТС НДТ 30-2021 "Переработка нефти" |
| Снижение негативного воздействия на окружающую среду при эксплуатации котельных установок | Подробное описание НДТ приведено в разделе 5.3 ИТС НДТ 30-2021 "Переработка нефти" |
| Снижение негативного воздействия на окружающую среду от объектов товарно-сырьевого парка | Подробное описание НДТ приведено в разделе 5.3 ИТС НДТ 30-2021 "Переработка нефти" |
<*> При эксплуатации технологических установок, для которых приведены НДТ, также могут быть применены общеприменимые и общеотраслевые НДТ, представленные в 5.2 и 5.3 ИТС НДТ 30-2021 "Переработка нефти". В случае если для конкретных установок не приведены НДТ, то следует руководствоваться общеприменимыми и общеотраслевыми НДТ, представленными в 5.2 и 5.3 ИТС НДТ 30-2021 "Переработка нефти". |
(обязательное)
РЕСУРСНАЯ И ЭНЕРГЕТИЧЕСКАЯ ЭФФЕКТИВНОСТЬ
В.1 Краткая характеристика отрасли с точки зрения ресурсо- и энергопотребления
Нефтепереработка являются энергоемким сектором промышленного производства. Для нефтеперерабатывающей отрасли затраты на энергопотребление являются наиболее значимыми в общем перечне производственных затрат. В зависимости от технологической схемы завода, физико-химических свойств перерабатываемой нефти, ее состава, ассортимента и качества производимых продуктов, технического уровня оборудования и других факторов расход энергии на собственные нужды нефтеперерабатывающих заводов эквивалентен 6 - 10% перерабатываемой нефти. Из общего количества потребляемой энергии 55 - 65% приходится на долю технологического топлива, 30 - 35% - на тепловую и 8 - 12% - на электрическую энергию.
С целью повышения энергетической эффективности и снижения расходных коэффициентов энергопотребления для процессов переработки нефти требуется проведение комплексных мероприятий, направленных на техническое перевооружение (например, реконструкция теплоизоляции трубопроводов, модернизация поверхностей нагрева паровых котлов на технологических установках, установка автоматической системы электрообогрева, модернизация сырьевых теплообменников), замену морально устаревшего оборудования, модернизацию печей технологических установок, оптимизацию процессов горения, утилизацию тепла дымовых газов, оптимизацию теплообмена, снижение потребления электрической энергии и др.
Наиболее важным показателем ресурсной эффективности функционирования нефтеперерабатывающих предприятий является глубина переработки нефти. Глубина переработки нефти в Российской Федерации вследствие глубокой модернизации предприятий отрасли ежегодно растет. Усилия компаний отрасли по модернизации и строительству современных НПЗ привели к существенному росту данного показателя в период 2014 - 2019 годов - с 72,3 до 83,1%, а к 2030 году глубина переработки нефти должна превысить 90%.
В.2 Основные энерго- и ресурсоемкие технологические процессы
Наиболее энергоемкие процессы переработки нефти: гидрокрекинг, каталитический крекинг и риформинг, коксование. Наиболее затратными, с точки зрения использования энергии в виде топлива, пара или электрической энергии, процессами на нефтеперерабатывающих заводах являются:
- нагрев сырой нефти или сырья для технологических установок;
- получение пара для механического привода турбин для питания основных компрессоров и некоторых крупных насосов, процессов нагревания и питания пароструйных вакуумных эжекторов;
- нагрев ребойлеров и др.
| | ИС МЕГАНОРМ: примечание. В официальном тексте документа, видимо, допущена опечатка: имеется в виду таблица В.1, а не В.2.1. | |
Удельный расход топливно-энергетических ресурсов на переработку нефти в Российской Федерации составляет примерно 81 кг у.т./т, а удельный расход электроэнергии - 45 - 50 кВт·ч/т. Удельные значения показателей потребления энергии для некоторых процессов переработки нефти приведены в
таблице В.2.1.
Таблица В.1
Удельные значения показателей потребления энергии
для некоторых процессов переработки нефти
Процесс | Энергопотребление, МДж/т перерабатываемого сырья |
Атмосферная перегонка | 670 - 1500 |
Вакуумная перегонка | 370 - 900 |
Висбрекинг | 750 - 1200 |
Замедленное коксование | 900 - 1900 |
Каталитический крекинг | 400 - 1400 |
Гидрокрекинг | 1300 - 2500 |
Гидроочистка | 450 - 1400 |
Каталитический риформинг | 1600 - 2700 |
Сернокислотное алкилирование | 2600 - 2700 |
Фтористоводородное алкилирование | 3200 |
Этерификация | 2300 - 4500 |
Изомеризация (получение изобутана) | 2700 |
Изомеризация (получение изопентана) | 750 - 1900 |
Изомеризация (получение изобутилена) | 3600 |
Производство смазочных материалов | 11200 |
В.3 Уровни потребления основных видов ресурсов и энергии
Информация об уровнях потребления энергии для основных и вспомогательных технологических процессов переработки нефти приведена в соответствующих подразделах
Раздела 3 "Текущие уровни эмиссий в окружающую среду" ИТС НДТ 30 "Переработка нефти".
В.4 Наилучшие доступные технологии, направленные на повышение энергоэффективности и ресурсной эффективности
Основной наилучшей доступной технологией, направленной на повышение энергоэффективности, является
НДТ 2. Система энергетического менеджмента.
НДТ 2 Система энергетического менеджмента
Воздействие предприятий, осуществляющих переработку нефти, на окружающую среду в том числе обусловлено и высокой энергоемкостью технологических процессов, следовательно, системы энергетического менеджмента могут стать инструментами повышения энергоэффективности и сокращения негативного воздействия на окружающую среду.
Настоящая
НДТ включает, в зависимости от конкретных условий, следующие подходы и мероприятия:
- формирование и анализ выполнения целевых показателей энергоэффективности (удельный расход электроэнергии, топлива, тепловые потери и др.);
- формование и реализацию Программы повышения энергоэффективности;
- проведение сертификационных (ресертификационных) аудитов энергоменеджмента предприятия в соответствии с ISO 50001. Заключение договоров с сертификационным органом;
- поиск и внедрение новых технологий энергосбережения;
- разработку проектов технического учета энергии;
- формирование энергетических целей и задач;
- проведение бенчмаркинга удельных расходов энергетических ресурсов и внедрение лучших практик;
- проведение рейтинговой оценки предприятия;
- проведение перекрестных внутренних аудитов системы энергоменеджмента;
- организацию и проведение обучающих семинаров для сотрудников основных процессных управлений по требованиям системы энергетического менеджмента;
- информационное сопровождение функционирования системы энергоменеджмента (подготовка плакатов, брошюр по энергоэффективности и др.);
- реализацию ИТ-проектов, информационно-аналитических систем по направлению энергоменеджмента;
- разработку, утверждение и актуализацию нормативно-методологической документации в части энергоменеджмента.
Для повышения энергоэффективности на предприятиях, перерабатывающих нефть, могут быть использованы альтернативные источники энергии:
НДТ 6. Использование альтернативных источников энергии в энергетическом балансе нефтеперерабатывающих предприятий.
НДТ распространяется на производство энергии из альтернативных источников (солнечная энергия, энергия ветра, воды, геотермальных источников и др.) на нефтеперерабатывающих предприятиях.
НДТ включает там, где это применимо, использование энергии, получаемой из альтернативных источников (солнечная энергия, энергия ветра, воды, геотермальных источников и др.) на основных и вспомогательных объектах нефтепереработки. Другой наилучшей доступной технологией, направленной на повышение энергоэффективности и сокращение ресурсопотребления основных и вспомогательных процессов переработки нефти, являются:
НДТ 14 Снижение потребления тепловой энергии при эксплуатации основных и вспомогательных установок по переработке нефти
Настоящая
НДТ предусматривает, в зависимости от конкретных условий, следующие подходы и мероприятия:
- интеграцию тепловых потоков, позволяющую оптимизировать потребление тепла, необходимого для различных процессов, за счет обмена теплом между потоками;
- использование устройств рекуперации энергии, например, котлов-утилизаторов, турбодетандерных агрегатов и др.;
- использование высокоэффективных теплообменных аппаратов;
- сокращение потребления пара за счет контроля клапанов дренажной системы.
| | ИС МЕГАНОРМ: примечание. Нумерация пунктов дана в соответствии с официальным текстом документа. | |
В.4 Целевые показатели ресурсной и энергетической эффективности
В
таблице В.2 приведены целевые показатели ресурсной и энергетической эффективности наиболее энергозатратных процессов переработки нефти.
Таблица В.2
Целевые показатели ресурсной и энергетической эффективности
наиболее энергозатратных процессов переработки нефти
Процесс | Целевой показатель | Единица измерения | Значение |
Атмосферная перегонка нефтяного сырья | Потребление топлива (всего) | т.у.т./т переработанного сырья (год) | 0,03 |
Потребление электроэнергии | кВт·ч/т переработанного сырья (год) | 16 |
Вакуумная перегонка нефтяного сырья | Потребление топлива (всего) | т.у.т./т переработанного сырья (год) | 0,04 |
Потребление электроэнергии | кВт·ч/т переработанного сырья (год) | 22 |
Висбрекинг | Потребление топлива (всего) | т.у.т./т переработанного сырья (год) | 0,06 |
Потребление электроэнергии | кВт·ч/т переработанного сырья (год) | 23 |
Гидрогенизационные процессы (кроме гидрокрекинга) | Потребление топлива (всего) | т.у.т./т переработанного сырья (год) | 0,06 |
Потребление электроэнергии | кВт·ч/т переработанного сырья (год) | 55 |
Гидрокрекинг | Потребление топлива (всего) | т.у.т./т переработанного сырья (год) | 0,10 |
Потребление электроэнергии | кВт·ч/т переработанного сырья (год) | 52 |
Каталитический крекинг | Потребление топлива (всего) | т.у.т./т переработанного сырья (год) | 0,13 |
Потребление электроэнергии | кВт·ч/т переработанного сырья (год) | 75 |
Каталитический риформинг | Потребление топлива (всего) | т.у.т./т переработанного сырья (год) | 0,13 |
Потребление электроэнергии | кВт·ч/т переработанного сырья (год) | 137 |
Изомеризация легких углеводородных фракций (C4 - C6) | Потребление топлива (всего) | т.у.т./т переработанного сырья (год) | 0,22 |
Потребление электроэнергии | кВт·ч/т переработанного сырья (год) | 125 |
Алкилирование | Потребление топлива (всего) | т.у.т./т продукции (год) | 0,04 |
Потребление электроэнергии | кВт·ч/т продукции (год) | 75 |
В.5 Перспективные технологии, направленные на повышение энергоэффективности, оптимизацию и сокращение ресурсопотребления
- применение цифровых технологий;
- автоматический контроль сжигания топлива в технологических печах основных и вспомогательных установок;
- внедрение парогазовых установок с внутрицикловой газификацией;
- использование программного обеспечения для контроля освещения на технологических объектах;
- светодиодные технологии;
- внедрение замкнутых системы водоснабжения.
(обязательное)
ЗАКЛЮЧЕНИЕ ПО НАИЛУЧШИМ ДОСТУПНЫМ ТЕХНОЛОГИЯМ
"ПЕРЕРАБОТКА НЕФТИ"
Настоящее Заключение НДТ распространяется на следующие основные виды деятельности:
- переработка нефти;
- производство нефтепродуктов;
- производство оксигенатов (метил-трет-бутиловый эфир, трет-амил-метиловый эфир и др.) на нефтеперерабатывающих заводах;
- хранение нефти и нефтепродуктов.
Сфера распространения справочника в соответствии с основными видами экономической деятельности
(ОКВЭД 2), а также производимая продукция, наименование которой дано в соответствии с
ОК 034-2014 (ОКПД), представлены в
таблице Г.1.
Таблица Г.1
Сфера распространения ИТС НДТ 30-2021 "Переработка нефти
| | Наименование вида деятельности ОКВЭД 2 | |
| Нефтепродукты | Производство нефтепродуктов | |
| Топливо жидкое и газообразное; масла смазочные | Производство жидкого топлива | |
| Топливо моторное, включая автомобильный и авиационный бензин | | |
| Топливо реактивное бензинового типа | | |
| Дистилляты легкие, не включенные в другие группировки | | |
| Керосин | | |
| Топливо реактивное керосинового типа | | |
| Газойли | | |
| Топливо нефтяное дистиллятное прочее, дистилляты средние, не включенные в другие группировки | | |
| Топливо жидкое, не включенное в другие группировки | | |
| Масла нефтяные смазочные; дистилляты тяжелые, не включенные в другие группировки | | |
| Нефтепродукты прочие | Производство прочих нефтепродуктов | |
| Вазелин (петролатум); парафин; воск нефтяной прочий | | |
| Кокс нефтяной, битум нефтяной и прочие остатки нефтепереработки | | |
| Углерод технический (сажи и прочие формы дисперсного углерода, не включенные в другие группировки) | Производство прочих неорганических соединений | |
ИТС НДТ 30-2021 "Переработка нефти" не распространяется на следующие виды деятельности:
- разведка и добыча сырой нефти и природного газа;
- транспортировка сырой нефти и природного газа;
- производство биотоплива;
- маркетинг и сбыт продукции;
- обеспечение промышленной безопасности или охраны труда;
- строительство, консервация и ликвидация технологических объектов нефтеперерабатывающих заводов.
ИТС НДТ 30-2021 "Переработка нефти" также распространяется на процессы, связанные с основными видами деятельности, которые могут оказать влияние на объемы эмиссий загрязняющих веществ и (или) масштабы загрязнения окружающей среды:
- производственные процессы;
- способы предотвращения и сокращения воздействий на окружающую среду и образования отходов.
Дополнительные виды деятельности и соответствующие им ИТС НДТ приведены в
таблице Г.2.
Таблица Г.2
Дополнительные виды деятельности при переработке
нефти и соответствующие им ИТС НДТ
Вид деятельности | Соответствующий ИТС НДТ |
Очистка сточных вод | ИТС НДТ 8 "Очистка сточных вод при производстве продукции (товаров), выполнении работ и оказании услуг на крупных предприятиях" |
ИТС НДТ 10 "Очистка сточных вод с использованием централизованных систем водоотведения поселений, городских округов" |
Обращение с отходами | ИТС НДТ 9 "Обезвреживание отходов термическим способом (сжигание отходов)" |
ИТС НДТ 15 "Утилизация и обезвреживание отходов (кроме обезвреживания термическим способом (сжигание отходов)" |
ИТС НДТ 17 "Размещение отходов производства и потребления" |
Применение промышленных систем охлаждения | |
Очистка выбросов загрязняющих веществ | ИТС НДТ 22 "Очистка выбросов вредных (загрязняющих) веществ в атмосферный воздух при производстве продукции (товаров), а также при проведении работ и оказании услуг на крупных предприятиях" |
Производственный экологический контроль | ИТС НДТ 22.1 "Общие принципы производственного экологического контроля и его метрологического обеспечения" |
Производство энергии | ИТС НДТ 38 "Сжигание топлива на крупных установках в целях производства энергии" |
Хранение и складирование | ИТС НДТ 46 "Сокращение выбросов загрязняющих веществ, сбросов загрязняющих веществ при хранении и складировании товаров (грузов)" |
Повышение энергоэффективности | ИТС НДТ 48 "Повышение энергетической эффективности при осуществлении хозяйственной и (или) иной деятельности" |
Г.2 Наилучшие доступные технологии
Наилучшие доступные технологии для процессов переработки нефти приведены в
таблице Г.3, а соответствующие им технологические показатели представлены в
таблицах Г.4 и
Г.5.
Таблица Г.3
Перечень наилучших доступных технологий
для процессов переработки нефти
N | Наименование НДТ | Примечание |
Общеприменимые наилучшие доступные технологии при переработке нефти |
| Система экологического менеджмента | Подробное описание НДТ приведено в разделе 5.1 ИТС НДТ 30-2021 "Переработка нефти" |
| Система энергетического менеджмента | Подробное описание НДТ приведено в разделе 5.1 ИТС НДТ 30-2021 "Переработка нефти" |
| Система менеджмента измерений | Подробное описание НДТ приведено в разделе 5.1 ИТС НДТ 30-2021 "Переработка нефти" |
| Регламентная работа в штатной ситуации и наличие плана действий в нештатной или аварийной ситуации | Подробное описание НДТ приведено в разделе 5.1 ИТС НДТ 30-2021 "Переработка нефти" |
| Подготовка и обучение персонала | Подробное описание НДТ приведено в разделе 5.1 ИТС НДТ 30-2021 "Переработка нефти" |
| Использование альтернативных источников энергии в энергетическом балансе нефтеперерабатывающих предприятий | Подробное описание НДТ приведено в разделе 5.1 ИТС НДТ 30-2021 "Переработка нефти" |
Общеотраслевые наилучшие доступные технологии при переработке нефти |
| Сокращение выбросов загрязняющих веществ от технологических печей основных и вспомогательных установок по переработке нефти | Подробное описание НДТ приведено в разделе 5.2 ИТС НДТ 30-2021 "Переработка нефти" |
| Сокращение выбросов пыли, образующейся при эксплуатации основных и вспомогательных установок по переработке нефти | Подробное описание НДТ приведено в разделе 5.2 ИТС НДТ 30-2021 "Переработка нефти" |
| Сокращение выбросов оксидов азота, образующихся при эксплуатации основных и вспомогательных установок по переработке нефти | Подробное описание НДТ приведено в разделе 5.2 ИТС НДТ 30-2021 "Переработка нефти" |
| Сокращение выбросов оксидов серы, образующихся при эксплуатации основных и вспомогательных установок по переработке нефти | Подробное описание НДТ приведено в разделе 5.2 ИТС НДТ 30-2021 "Переработка нефти" |
| Сокращение выбросов оксида углерода, образующихся при эксплуатации основных и вспомогательных установок по переработке нефти | Подробное описание НДТ приведено в разделе 5.2 ИТС НДТ 30-2021 "Переработка нефти" |
| Применение комплексного подхода к сокращению выбросов загрязняющих веществ, образующихся при эксплуатации основных и вспомогательных установок по переработке нефти | Подробное описание НДТ приведено в разделе 5.2 ИТС НДТ 30-2021 "Переработка нефти" |
| Сокращение выбросов сероводорода, образующегося при эксплуатации основных и вспомогательных установок по переработке нефти | Подробное описание НДТ приведено в разделе 5.2 ИТС НДТ 30-2021 "Переработка нефти" |
| Сокращение выбросов углеводородов, образующихся при эксплуатации основных и вспомогательных установок по переработке нефти | Подробное описание НДТ приведено в разделе 5.2 ИТС НДТ 30-2021 "Переработка нефти" |
| Снижение потребления тепловой энергии при эксплуатации основных и вспомогательных установок по переработке нефти | Подробное описание НДТ приведено в разделе 5.2 ИТС НДТ 30-2021 "Переработка нефти" |
| Обращение со сточными водами | Подробное описание НДТ приведено в разделе 5.2 ИТС НДТ 30-2021 "Переработка нефти" |
| Обращение с нефтешламами | Подробное описание НДТ приведено в разделе 5.2 ИТС НДТ 30-2021 "Переработка нефти" |
Наилучшие доступные технологии, применимые для конкретных установок по переработке нефти <*> |
| Снижение негативного воздействия на окружающую среду при эксплуатации электрообессоливающих установок для обессоливания и обезвоживания нефти (ЭЛОУ) | Подробное описание НДТ приведено в разделе 5.3 ИТС НДТ 30-2021 "Переработка нефти" |
| Снижение негативного воздействия на окружающую среду при эксплуатации установок атмосферной, атмосферно-вакуумной и вакуумной перегонки нефти и нефтепродуктов | Подробное описание НДТ приведено в разделе 5.3 ИТС НДТ 30-2021 "Переработка нефти" |
| Снижение негативного воздействия на окружающую среду при эксплуатации установок получения технического углерода | Подробное описание НДТ приведено в разделе 5.3 ИТС НДТ 30-2021 "Переработка нефти" |
| Снижение негативного воздействия на окружающую среду при эксплуатации установок коксования | Подробное описание НДТ приведено в разделе 5.3 ИТС НДТ 30-2021 "Переработка нефти" |
| Снижение негативного воздействия на окружающую среду при эксплуатации установок каталитического крекинга | Подробное описание НДТ приведено в разделе 5.3 ИТС НДТ 30-2021 "Переработка нефти" |
| Снижение негативного воздействия на окружающую среду при эксплуатации установок алкилирования | Подробное описание НДТ приведено в разделе 5.3 ИТС НДТ 30-2021 "Переработка нефти" |
| Снижение негативного воздействия на окружающую среду при эксплуатации установок, на которых протекают процессы с участием водорода | Подробное описание НДТ приведено в разделе 5.3 ИТС НДТ 30-2021 "Переработка нефти" |
| Снижение негативного воздействия на окружающую среду при эксплуатации установок каталитического риформинга | Подробное описание НДТ приведено в разделе 5.3 ИТС НДТ 30-2021 "Переработка нефти" |
| Снижение негативного воздействия на окружающую среду при эксплуатации установок экстракционной очистки | Подробное описание НДТ приведено в разделе 5.3 ИТС НДТ 30-2021 "Переработка нефти" |
| Снижение негативного воздействия на окружающую среду при эксплуатации котельных установок | Подробное описание НДТ приведено в разделе 5.3 ИТС НДТ 30-2021 "Переработка нефти" |
| Снижение негативного воздействия на окружающую среду от объектов товарно-сырьевого парка | Подробное описание НДТ приведено в разделе 5.3 ИТС НДТ 30-2021 "Переработка нефти" |
<*> При эксплуатации технологических установок, для которых приведены НДТ, также могут быть применены общеприменимые и общеотраслевые НДТ, представленные в 5.2 и 5.3 ИТС НДТ 30-2021 "Переработка нефти". В случае если для конкретных установок не приведены НДТ, то следует руководствоваться общеприменимыми и общеотраслевыми НДТ, представленными в 5.2 и 5.3 ИТС НДТ 30-2021 "Переработка нефти". |
Таблица Г.4
Технологические показатели для выбросов загрязняющих веществ
в атмосферный воздух, которые соответствуют НДТ
Объект технологического нормирования нефтеперерабатывающего завода | Наименование загрязняющего вещества | Единица измерения | | Примечание |
Электрообессоливающие установки для обессоливания и обезвоживания нефти (ЭЛОУ) | Углеводороды предельные C1 - C5 (исключая метан) | кг/т переработанного сырья (год) | 2,76 | К электрообессоливающим установкам для обессоливания и обезвоживания нефти (ЭЛОУ) относятся следующие типы установок: - одноступенчатые ЭЛОУ; - двухступенчатые ЭЛОУ; - трехступенчатые ЭЛОУ |
Углеводороды предельные C6 - C10 | 0,36 |
Установки атмосферной перегонки нефтяного сырья (нефти, газового конденсата, их смесей) | Азота диоксид | кг/т переработанного сырья (год) | 0,32 | К установкам атмосферной перегонки нефтяного сырья (нефти, газового конденсата, их смесей) относятся следующие типы установок: - установки атмосферной перегонки нефти (газового конденсата) без отбензинивающей колонны с применением предварительного испарителя нефти; - установки атмосферной перегонки нефти (газового конденсата) без отбензинивающей колонны; - установки атмосферной перегонки нефти (газового конденсата) с использованием отбензинивающей колонны; - комплексные установки атмосферной перегонки нефти, включающей резервуарный парк, двухступенчатую ЭЛОУ, блоки атмосферной и вторичной перегонки |
Азота оксид | 0,11 |
Серы диоксид | 1,52 |
Углеводороды предельные C1 - C5 (исключая метан) | 0,58 |
Углеводороды предельные C6 - C10 | 0,30 |
Углерода оксид | 0,11 |
Метан | 0,15 |
Установки вакуумной перегонки нефтяного сырья | Азота диоксид | кг/т переработанного сырья (год) | 0,10 | К установкам вакуумной перегонки нефтяного сырья (нефти, газового конденсата, их смесей) относятся следующие типы установок: - установки вакуумной перегонки мазута с получением вакуума в гидроциркуляционных вакуумсоздающих системах; - установки вакуумной перегонки мазута с получением вакуума за счет водяного пара |
Азота оксид | 0,03 |
Серы диоксид | 0,48 |
Углеводороды предельные C1 - C5 (исключая метан) | 0,35 |
Углеводороды предельные C6 - C10 | 0,12 |
Углерода оксид | 0,05 |
Метан | 0,84 |
Установки атмосферно-вакуумной перегонки нефтяного сырья (нефти, газового конденсата, их смесей) | Азота диоксид | кг/т переработанного сырья (год) | 0,29 | К установкам атмосферно-вакуумной перегонки нефтяного сырья (нефти, газового конденсата, их смесей) относятся следующие типы установок: - установки атмосферно-вакуумной перегонки нефти (газового конденсата); - комплексные установки атмосферно-вакуумной перегонки нефти (газового конденсата) (ЭЛОУ-АВТ); - комплексные установки атмосферно-вакуумной перегонки нефти (газового конденсата) с блоком вторичной перегонки дистиллятных фракций; - комплексные установки атмосферно-вакуумной перегонки нефти, включающих резервуарный парк, двухступенчатую ЭЛОУ, блоки атмосферно-вакуумной и вторичной перегонки |
Азота оксид | 0,09 |
Серы диоксид | 1,06 |
Метан | 6,87 |
Углеводороды предельные C1 - C5 (исключая метан) | 10,00 |
Углеводороды предельные C6 - C10 | 5,00 |
Углерода оксид | 2,00 |
Установки вторичной перегонки дистиллятов | Азота диоксид | кг/т переработанного сырья (год) | 0,15 | К установкам вторичной перегонки дистиллятов относятся следующие типы установок: - установки четкой ректификации бензинов; - установки вторичной перегонки бензинов |
Азота оксид | 0,11 |
Серы диоксид | 0,26 |
Углеводороды предельные C1 - C5 (исключая метан) | 0,14 |
Углерода оксид | 0,13 |
Установки выделения, изомеризации и очистки ароматических углеводородов | Азота диоксид | кг/т переработанного сырья (год) | 0,63 | К установкам выделения, изомеризации и очистки ароматических углеводородов относятся следующие типы установок: - комплексные установки фракционирования сырья и продукции установок каталитического риформинга с целью выделения и очистки ароматических углеводородов; - комплексные установки выделения и очистки ароматических углеводородов (орто- и параксилолов), включающих блоки осушки и очистки нефтезаводских газов и товарно-сырьевой парк; - установки выделения бензолсодержащей фракции из продукта каталитического риформинга; - установки ректификации с получением сырья каталитического риформинга для получения определенных ароматических углеводородов (бензол, ксилолы); - установки выделения бензола и толуола посредством ректификации; - установки экстракции сульфоланом бензол-толуольного экстракта из смесевого сырья; - установки каталитической изомеризации метаксилола и этилбензола; - установки каталитического трансалкилирования и диспропорционирования ароматических углеводородов; - установки адсорбционного выделения смеси параксилолов |
Азота оксид | 0,10 |
Серы диоксид | 0,76 |
Углеводороды предельные C1 - C5 (исключая метан) | 0,73 |
Углеводороды предельные C6 - C10 | 0,47 |
Бензол | 0,27 |
Углерода оксид | 0,25 |
Установки висбрекинга | Азота диоксид | кг/т переработанного сырья (год) | 4,65 | - |
Азота оксид | 2,90 |
Метан | 0,84 |
Серы диоксид | 2,76 |
Углеводороды предельные C1 - C5 (исключая метан) | 0,60 |
Углеводороды предельные C6 - C10 | 0,82 |
Углерода оксид | 3,21 |
Установки получения технического углерода (высокотемпературный термокрекинг тяжелого высокоароматического сырья при низком давлении) | Азота диоксид | кг/т переработанного сырья (год) | 0,26 | - |
Азота оксид | 0,14 |
Углерода оксид | 0,82 |
Утилизационные котельные установок получения технического углерода (высокотемпературный термокрекинг тяжелого высокоароматического сырья при низком давлении) | Азота диоксид | кг/Гкал (год) | 2,55 | - |
Азота оксид | 1,42 |
Серы диоксид | 11,23 |
Углерода оксид | 0,06 |
Установка замедленного коксования в необогреваемых коксовых камерах | Азота диоксид | кг/т переработанного сырья (год) | 0,89 | - |
Азота оксид | 0,14 |
Амилены (смесь изомеров) | 2,44 |
Серы диоксид | 1,00 |
Углеводороды предельные C1 - C5 (исключая метан) | 19,54 |
Углеводороды предельные C6 - C10 | 6,56 |
Углерода оксид | 0,50 |
Установки прокалки кокса | Азота диоксид | кг/т переработанного сырья (год) | 2,54 | - |
Азота оксид | 0,41 |
Серы диоксид | 4,80 |
Углеводороды предельные C1 - C5 (исключая метан) | 0,67 |
Углерода оксид | 54,87 |
Установки получения битума | Азота диоксид | кг/т переработанного сырья (год) | 2,54 | К установкам получения битума относятся следующие типы установок: - установки получения битумов в окислительных колоннах; - установки получения битумов в трубчатых (циркуляционных) реакторах; - установки получения битумов окислением в кубах; - установки комплексных установок получения битума, включая резервуарный парк, блок получение битумов в окислительных колоннах и налив товарных продуктов |
Азота оксид | 2,05 |
Серы диоксид | 14,66 |
Углеводороды предельные C1 - C5 (исключая метан) | 12,05 |
Углеводороды предельные C6 - C10 | 1,19 |
Углеводороды предельные C12 - C19 | 0,58 |
Углерода оксид | 17,62 |
Метан | 1,00 |
Установки каталитического риформинга | Азота диоксид | кг/т переработанного сырья (год) | 1,10 | К установкам каталитического риформинга относятся следующие типы установок: - установки каталитического риформинга с движущимся слоем регенерируемого катализатора (вертикальное расположение реакторов); - установки каталитического риформинга со стационарным слоем катализатора; - комплексные установки каталитического риформинга, включающих блоки предгидроочистки сырья и резервуарный парк; - комплексные установки каталитического риформинга (бензольный вариант); - дожимные компрессорные установки в составе установок каталитического риформинга |
Азота оксид | 0,26 |
Серы диоксид | 2,86 |
Углеводороды предельные C1 - C5 (исключая метан) | 0,60 |
Углеводороды предельные C6 - C10 | 0,47 |
Углерода оксид | 2,16 |
Бензол | 0,27 |
Метан | 0,19 |
Установки изомеризации легких углеводородных фракций (C4 - C6) | Азота диоксид | кг/т переработанного сырья (год) | 5,83 | К установкам изомеризации легких углеводородных фракций (C4 - C6) относятся следующие типы установок: - установки низкотемпературной изомеризации на оксидных катализаторах с сульфатированным оксидом циркония; - установки низкотемпературной изомеризации на хлорированных (фторированных) алюмоплатиновых катализаторах; - установки среднетемпературной изомеризация на цеолитных катализаторах; |
Азота оксид | 0,95 |
Серы диоксид | 2,89 |
Углеводороды предельные C1 - C5 (исключая метан) | 11,51 |
Углеводороды предельные C6 - C10 | 23,91 |
Углерода оксид | 12,46 |
Метан | 4,16 |
Установки каталитического крекинга с движущимся слоем катализатора | Азота диоксид | кг/т переработанного сырья (год) | 1,04 | - |
Азота оксид | 0,65 |
Серы диоксид | 2,38 |
Углеводороды предельные C1 - C5 (исключая метан) | 0,12 |
Углеводороды предельные C6 - C10 | 0,05 |
Углерода оксид | 2,01 |
Углеводороды предельные C12 - C19 | 0,12 |
Метан | 0,07 |
Установки каталитического крекинга с лифт-реактором | Азота диоксид | кг/т переработанного сырья (год) | 0,38 | - |
Азота оксид | 0,24 |
Серы диоксид | 1,04 |
Углеводороды предельные C1 - C5 (исключая метан) | 16,97 |
Углеводороды предельные C6 - C10 | 6,10 |
Углерода оксид | 1,98 |
Углеводороды предельные C12 - C19 | 5,03 |
Метан | 6,87 |
Установки гидроочистки нефтепродуктов | Азота диоксид | кг/т переработанного сырья (год) | 0,58 | К установкам гидроочистки нефтепродуктов относятся следующие типы установок: - гидрирования нефтепродуктов; - гидроочистки тяжелых нефтяных фракций; - гидрирования дистиллятов вторичного происхождения (бензиновых, керосиновых и дизельных фракций); - гидродоочистки бензина каталитического крекинга; - гидродоочистки вакуумного газойля; - гидродоочистки дизельного топлива; - гидродоочистки керосина; - гидродоочистки парафина/гачей; - гидроочистки и каталитической депарафинизация остатка, включая масляные фракции; - гидроочистки депарафинированных масел; - гидроочистки дизельных фракций, включающих резервуарный парк, блок гидроочистки керосина и фракций дизельных топлив, блок очистки газов с помощью МДЭА, блок регенерации амина; - гидроочистки дизельных фракций, включающих резервуарный парк, блок гидроочистки фракций дизельных топлив, блок очистки газов с помощью МЭА, блок регенерации амина |
Азота оксид | 0,24 |
Метан | 2,88 |
Серы диоксид | 2,93 |
Углеводороды предельные C1 - C5 (исключая метан) | 9,66 |
Углеводороды предельные C6 - C10 | 10,00 |
Углерода оксид | 4,28 |
Установки гидродепарафинизации нефтепродуктов | Азота диоксид | кг/т переработанного сырья (год) | 0,09 | К установкам гидродепарафинизации нефтепродуктов относятся следующие типы установок: - гидродепарафинизации дизельного топлива, фракций дизельных топлив; - гидроизодепарафинизации фракций непревращенного остатка гидрокрекинга |
Азота оксид | 0,02 |
Серы диоксид | 1,87 |
Углеводороды предельные C1 - C5 (исключая метан) | 0,03 |
Углеводороды предельные C6 - C10 | 0,03 |
Углерода оксид | 0,19 |
Установки защелачивания гидрогенизата | Азота диоксид | кг/т переработанного сырья (год) | 0,28 | - |
Азота оксид | 0,04 |
Серы диоксид | 0,51 |
Углеводороды предельные C1 - C5 (исключая метан) | 1,71 |
Углерода оксид | 1,52 |
Установки глубокого двухступенчатого гидрокрекинга вакуумных дистиллятов (давление более 10 МПа) с рециркуляцией неконвертированного остатка | Углеводороды предельные C1 - C5 (исключая метан) | кг/т переработанного сырья (год) | 0,57 | - |
Установки глубокого одноступенчатого гидрокрекинга вакуумных дистиллятов (давление более 10 МПа), в том числе включающие установки получения водорода | Азота диоксид | кг/т переработанного сырья (год) | 0,59 | - |
Азота оксид | 0,10 |
Серы диоксид | 16,46 |
Углеводороды предельные C12 - C19 | 0,28 |
Углеводороды предельные C1 - C5 (исключая метан) | 0,04 |
Углеводороды предельные C6 - C10 | 0,04 |
Углерода оксид | 2,10 |
Установки легкого гидрокрекинга вакуумных дистиллятов (давление до 10 МПа) | Азота диоксид | кг/т переработанного сырья (год) | 0,03 | - |
Азота оксид | 0,01 |
Серы диоксид | 0,24 |
Углерода оксид | 0,07 |
Углеводороды предельные C1 - C5 (исключая метан) | 0,01 |
Установки подготовки обессеренного газа методом адсорбционной осушки для последующего отбензинивания газа низкотемпературной сепарацией | Азота диоксид | кг/т переработанного сырья (год) | 0,0006 | - |
Азота оксид | 0,006 |
Метан | 0,004 |
Серы диоксид | 0,0003 |
Углеводороды предельные C1 - C5 (исключая метан) | 0,0003 |
Углеводороды предельные C6 - C10 | 0,000008 |
Углерода оксид | 0,004 |
Установки осушки газов с использованием твердых поглотителей | Азота диоксид | кг/т переработанного сырья (год) | 0,39 | - |
Азота оксид | 0,21 |
Серы диоксид | 3,64 |
Углерода оксид | 0,03 |
Углеводороды предельные C1 - C5 (исключая метан) | 0,07 |
Углеводороды предельные C6 - C10 | 0,01 |
Установки очистки газов (углекислый газ) с использованием твердых поглотителей | Серы диоксид | кг/т переработанного сырья (год) | 13,32 | - |
Серная кислота | 0,08 |
Сероводород | 0,03 |
Углеводороды предельные C1 - C5 (исключая метан) | 0,12 |
Установки очистки водородсодержащего газа с низким содержанием водорода | Углерода оксид | кг/т переработанного сырья (год) | 53,42 | - |
Установки очистки водородсодержащего газа с высоким содержанием водорода | Углеводороды предельные C1 - C5 (исключая метан) | кг/т переработанного сырья (год) | 0,37 | - |
Углерода оксид | 0,05 |
Установки очистки газов с использованием метилдиэтаноламина | Углеводороды предельные C1 - C5 (исключая метан) | кг/т переработанного сырья (год) | 0,82 | - |
Углеводороды предельные C6 - C10 | 0,65 |
Установки очистки газов с использованием моноэтаноламина | Азота диоксид | кг/т переработанного сырья (год) | 0,66 | - |
Азота оксид | 0,36 |
Серы диоксид | 2,93 |
Углеводороды предельные C1 - C5 (исключая метан) | 1,46 |
Углеводороды предельные C6 - C10 | 1,64 |
Углерода оксид | 0,88 |
Бензин (нефтяной, малосернистый в пересчете на углерод) | 3,77 |
Установки очистки от меркаптановой серы с помощью 10 - 15% водного раствора щелочи в присутствии катализатора окисления | Бензин (нефтяной, малосернистый в пересчете на углерод) | кг/т переработанного сырья (год) | 0,14 | - |
Углеводороды предельные C1 - C5 (исключая метан) | 0,25 |
Углеводороды предельные C6 - C10 | 0,16 |
Установки регенерации амина | Азота диоксид | кг/т переработанного сырья (год) | 0,03 | - |
Азота оксид | 0,005 |
Серы диоксид | 0,008 |
Углеводороды предельные C1 - C5 (исключая метан) | 0,004 |
Углеводороды предельные C6 - C10 | 0,001 |
Углерода оксид | 0,03 |
Установки аминовой очистки с помощью диэтаноламина от кислых компонентов | Метан | кг/т переработанного сырья (год) | 0,000005 | - |
Спирт метиловый | 0,00007 |
Углеводороды предельные C1 - C5 (исключая метан) | 0,000002 |
Углеводороды предельные C6 - C10 | 0,0000008 |
Установки отбензинивания газов (извлечение целевых углеводородных компонентов из газов) низкотемпературной сепарацией | Углеводороды предельные C1 - C5 (исключая метан) | кг/т переработанного сырья (год) | 0,10 | - |
Абсорбционно-газофракционирующие установки (АГФУ) | Азота диоксид | кг/т переработанного сырья (год) | 0,11 | - |
Азота оксид | 0,02 |
Серы диоксид | 1,91 |
Углерода оксид | 0,12 |
Углеводороды предельные C1 - C5 (исключая метан) | 0,39 |
Газофракционирующие установки (ГФУ) | Азота диоксид | кг/т переработанного сырья (год) | 15,24 | - |
Азота оксид | 14,14 |
Метан | 3,07 |
Серы диоксид | 6,68 |
Углеводороды предельные C1 - C5 (исключая метан) | 21,47 |
Углерода оксид | 80,16 |
Установки фракционирования газов, включающих буллитный парк, очистку газов с помощью моноэтаноламина, экстракционную очистку сжиженных газов с помощью моноэтаноламина, регенерацию амина, газофракционирующую установка, очистку сжиженных газов с использованием гидроксида натрия | Углеводороды предельные C1 - C5 (исключая метан) | кг/т переработанного сырья (год) | 0,03 | - |
Установки сернокислотного алкилирования | Азота диоксид | кг/т продукции (год) | 1,09 | - |
Азота оксид | 0,36 |
Бензин (нефтяной, малосернистый в пересчете на углерод) | 0,26 |
Серы диоксид | 2,58 |
Углеводороды предельные C1 - C5 (исключая метан) | 1,93 |
Углерода оксид | 0,88 |
Метан | 0,48 |
Установки фтористоводородного алкилирования | Азота диоксид | кг/т продукции (год) | 0,22 | - |
Азота оксид | 0,11 |
Углеводороды предельные C1 - C5 (исключая метан) | 0,67 |
Углерода оксид | 0,29 |
Установки получения метил-трет-бутилового эфира | Азота диоксид | кг/т продукции (год) | 2,61 | - |
Азота оксид | 0,43 |
Метан | 1,12 |
Серы диоксид | 2,19 |
Углеводороды предельные C1 - C5 (исключая метан) | 6,24 |
Углерода оксид | 22,28 |
Установки получения метил-трет-амилового эфира | Азота диоксид | кг/т продукции (год) | 0,12 | - |
Азота оксид | 0,02 |
Метан | 0,02 |
Углеводороды предельные C1 - C5 (исключая метан) | 1,66 |
Углерода оксид | 0,13 |
Установки переработки сероводорода с получением серы | Азота диоксид | кг/т продукции (год) | 18,68 | К установкам переработки сероводорода с получением серы относятся следующие типы установок: - установки производства серы гранулированной; - установки производства серы комовой; - установки получения серы жидкой; - установки грануляции серы с комплексом хранения и отгрузки; - установки грануляции серы; - установки получения элементарной (газовой) серы методом Клауса и очистка хвостовых газов методом Сульфрин; - установки получения серы в составе комплексов глубокой переработки нефти. В состав указанных установок могут дополнительно входить установки очистки нейтрализации и обезвреживания сульфидно-щелочных сточных вод |
Азота оксид | 11,63 |
Метан | 15,62 |
Серы диоксид | 94,71 |
Углеводороды предельные C1 - C5 (исключая метан) | 3,60 |
Углеводороды предельные C6 - C10 | 2,50 |
Углерода оксид | 45,00 |
Установки переработки сероводорода с получением серной кислоты | Азота диоксид | кг/т продукции (год) | 13,25 | К установкам переработки сероводорода с получением серной кислоты относятся следующие типы установок: - установки производства серной кислоты контактным способом, включающую переработку сернокислотных отходов (кислого гудрона) и резервуары хранения товарной продукции; - установки производства серной кислоты из влажных газов (процесс WSA); - установки производства серной кислоты контактным способом |
Азота оксид | 7,32 |
Серы диоксид | 45,00 |
Углеводороды предельные C1 - C5 (исключая метан) | 5,95 |
Углеводороды предельные C6 - C10 | 2,03 |
Углерода оксид | 7,98 |
Метан | 15,62 |
Установки получения водорода | Азота диоксид | кг/т продукции (год) | 26,75 | К установкам получения водорода относятся следующие типы установок: - установки производства водорода очищенного; - установки короткоцикловой адсорбции водорода из водородсодержащего газа; - установки получения водорода паровой каталитической конверсией углеводородов; - установки производства водорода с блоком короткоцикловой адсорбции |
Азота оксид | 11,63 |
Метан | 15,62 |
Серы диоксид | 6,68 |
Углеводороды предельные C1 - C5 (исключая метан) | 11,17 |
Углерода оксид | 21,55 |
Установки производства технических газов | Минеральное масло | кг/т продукции (год) | 0,04 | К установкам производства газов относятся следующие типы установок: - установки компримирования азота методом глубокого холода; - установки наполнения кислородных и азотных баллонов; - установки производства азота и кислорода; - установки производства воздуха сжатого, осушенного методом глубокого холода |
Установки компримирования водорода | Углеводороды предельные C1 - C5 (исключая метан) | кг/т переработанного сырья (год) | 0,37 | - |
Углерода оксид | 0,07 |
Установки производства жидкого диоксида углерода | Взвешенные вещества | кг/т продукции (год) | 2,26 | - |
Диметилбензол (ксилол) (смесь мета-, орто- и параизомеров) | | 3,10 |
Углерода оксид | | 1,56 |
Установки получения инертного газа сжиганием углеводородного газа с абсорбционной и адсорбционной очисткой от воды и диоксида углерода | Азота диоксид | кг/т продукции (год) | 38,61 | - |
Азота оксид | 22,58 |
Серы диоксид | 224,37 |
Углеводороды предельные C1 - C5 (исключая метан) | 6,11 |
Углеводороды предельные C6 - C10 | 2,02 |
Углерода оксид | 440,63 |
Установки деасфальтизации остатков растворителями | Азота диоксид | кг/т переработанного сырья (год) | 0,32 | К установкам деасфальтизации остатков растворителями относятся следующие типы установок: - установки деасфальтизации бутаном; - установки деасфальтизации пропаном |
Азота оксид | 0,05 |
Серы диоксид | 3,99 |
Углерода оксид | 0,23 |
Углеводороды предельные C1 - C5 (исключая метан) | 0,51 |
Метан | 1,00 |
Установки селективной очистки масляного сырья растворителями | Азота диоксид | кг/т переработанного сырья (год) | 3,64 | К установкам селективной очистки масляного сырья растворителями относятся следующие типы установок: - установки селективной очистки масляного сырья N-метилпирролидоном; - установки селективной очистки масляного сырья фенолом |
Азота оксид | 0,60 |
Метан | 0,72 |
Серы диоксид | 2,44 |
Углеводороды предельные C1 - C5 (исключая метан) | 1,80 |
Углеводороды предельные C6 - C10 | 1,39 |
Углерода оксид | 0,96 |
Установки сольвентной депарафинизации | Азота диоксид | кг/т переработанного сырья (год) | 3,73 | К установкам сольвентной депарафинизации относятся следующие типы установок: - установки низкотемпературной депарафинизации рафината селективной очистки кетон-толуольным раствором; - установки низкотемпературной депарафинизации кетон-толуольным раствором; - установки обезмасливания гача кетон-толуольным раствором для получения парафина |
Азота оксид | 0,61 |
Ацетон | 0,64 |
Метилбензол (толуол) | 2,42 |
Серы диоксид | 7,52 |
Углеводороды предельные C1 - C5 (исключая метан) | 2,79 |
Углеводороды предельные C6 - C10 | 2,62 |
Углеводороды предельные C12 - C19 | 1,29 |
Углерода оксид | 2,57 |
Установки контактной доочистки базовых масел | Метилбензол (толуол) | кг/т переработанного сырья (год) | 1,07 | - |
Метилэтилкетон | 0,54 |
Углеводороды предельные C1 - C5 (исключая метан) | 0,07 |
Углеводороды предельные C6 - C10 | 0,22 |
Углеводороды предельные C12 - C19 | 0,25 |
Установки компаундирования компонентов с присадками при смешении масел | Углеводороды предельные C12 - C19 | кг/т продукции (год) | 0,94 | - |
Установки производства масел и парафинов с товарными парками | Азота диоксид | кг/т перерабатываемого сырья (год) | 0,13 | - |
Азота оксид | 0,07 |
Серы диоксид | 1,37 |
Углеводороды предельные C1 - C5 (исключая метан) | 0,51 |
Углеводороды предельные C6 - C10 | 0,37 |
Углеводороды предельные C12 - C19 | 0,17 |
Углерода оксид | 0,20 |
Метилбензол (толуол) | 0,03 |
Метилэтилкетон | 0,03 |
Установки производства масел и парафинов | Углеводороды предельные C1 - C5 (исключая метан) | кг/т переработанного сырья (год) | 1,05 | - |
Установки производства литиевых смазок | Углеводороды предельные C1 - C5 (исключая метан) | кг/т продукции (год) | 0,32 | - |
Установки по производству канистр для смазочных материалов | Азота диоксид | кг/т продукции (год) | 2,19 | - |
Азота оксид | 3,45 |
Углеводороды предельные C12 - C19 | 0,51 |
Установки фасовки товарных смазочных масел и пластичных смазок | Углеводороды предельные C12 - C19 | кг/т переработанного сырья (год) | 0,11 | - |
Установки многоступенчатого сульфирования исходного масла серным ангидридом | Углеводороды предельные C1 - C5 (исключая метан) | кг/т продукции (год) | 0,17 | - |
Объекты теплоснабжения (котельные) нефтеперерабатывающих заводов | Азота диоксид | кг/т вырабатываемого пара (год) | 0,63 | - |
Азота оксид | 0,10 |
Серы диоксид | 0,68 |
Углеводороды предельные C1 - C5 (исключая метан) | 0,05 |
Углеводороды предельные C6 - C10 | 0,01 |
Углерода оксид | 0,18 |
Метан | 0,24 |
Системы топливоснабжения нефтеперерабатывающих заводов | Углеводороды предельные C1 - C5 (исключая метан) | кг/т топлива (год) | 0,03 | - |
Охлаждающие устройства (градирни, башни, насосные камеры холодной и горячей воды, нефтеотделители) | Углеводороды предельные C1 - C5 (исключая метан) | кг/т охлаждаемой воды (год) | 0,19 | - |
Установки очистки охлаждающей воды и дозирования реагентов оборотной системы | Метан | кг/т очищенной воды (год) | 0,01 | - |
Метилбензол (толуол) | 0,02 |
Углеводороды предельные C1 - C5 (исключая метан) | 0,03 |
Факельные установки | Азота диоксид | г/м3 сжигаемого газа (год) | 22 | - |
Азота оксид | 14 |
Метан | 32 |
Сероводород | 17 |
Серы диоксид | 490 |
Углерода оксид | 146 |
Установки сжатия факельных газов с возвратом в топливную сеть, включая охлаждение и сепарацию углеводородов с направлением на переработку и частичное сжигание на факеле | Углеводороды предельные C1 - C5 (исключая метан) | кг/т возвращаемого газа (год) | 4,79 | - |
Углеводороды предельные C6 - C10 | 1,42 |
Установки утилизации отходов термическим методом, в том числе сжиганием промышленных отходов (термическая нейтрализация отходов аминового шлама, отработанного активированного угля и др.) | Азота диоксид | кг/т переработанных отходов (год) | 4,58 | - |
Азота оксид | 2,03 |
Метан | 1,08 |
Серы диоксид | 121,64 |
Углерода оксид | 31,73 |
Участки по извлечению нефтепродуктов из грунта | Углеводороды предельные C1 - C5 (исключая метан) | кг/т извлеченного грунта (год) | 0,68 | - |
Установки нейтрализации сточных вод с применением соляной кислоты и едкого натра | Азота диоксид | кг/т очищаемых сточных вод (год) | 0,03 | - |
Азота оксид | 0,03 |
Метан | 0,004 |
Серы диоксид | 0,001 |
Углерода оксид | 0,02 |
Установки сжигания сточных вод | Аммиак | кг/т сжигаемых сточных вод (год) | 0,20 | - |
Углеводороды предельные C1 - C5 (исключая метан) | 0,43 |
Углерода оксид | 0,48 |
Установки нейтрализации сернисто-щелочных стоков | Метан | кг/т очищаемых сточных вод (год) | 0,02 | - |
Углеводороды предельные C1 - C5 (исключая метан) | 0,08 |
Углеводороды предельные C6 - C10 | 0,04 |
Сероводород | 0,01 |
Аммиак | 0,01 |
Очистные сооружения нефтеперерабатывающих заводов | Углеводороды предельные C1 - C5 (исключая метан) | кг/м3 воды принятой для очистки (год) | 7,54 | - |
Углеводороды предельные C6 - C10 | 3,73 |
Аммиак | 0,41 |
Углеводороды предельные C12 - C19 | 0,19 |
Метилбензол (толуол) | 0,18 |
Бензол | 0,09 |
Резервуары хранения нефти и нефтепродуктов | Углеводороды предельные C1 - C5 (исключая метан) | кг/т продукции (год) | 19,52 | - |
Углеводороды предельные C6 - C10 | 14,69 |
Объекты хранения, перекачки и отгрузки углеводородных газов, в том числе и сжиженных | Углеводороды предельные C1 - C5 (исключая метан) | кг/т продукции (год) | 6,50 | - |
Углеводороды предельные C6 - C10 | 3,22 |
Системы слива и налива сырья и товарных продуктов, присадок, реагентов | Углеводороды предельные C1 - C5 (исключая метан) | кг/т продукции (год) | 0,65 | - |
Углеводороды предельные C6 - C10 | 0,50 |
Герметичные системы налива нефтепродуктов с улавливанием паров углеводородов адсорбцией и абсорбцией | Углеводороды предельные C1 - C5 (исключая метан) | кг/т продукции (год) | 0,14 | - |
Углеводороды предельные C6 - C10 | 0,09 |
Объекты приема, хранения и отпуска реагентов и присадок | Углеводороды предельные C1 - C5 (исключая метан) | кг/т продукции (год) | 0,39 | - |
Углеводороды предельные C6 - C10 | 0,62 |
Установки приготовления концентрата присадок и введение их, в чистом виде или в растворе, в бензин, топливо для реактивных двигателей, дизельное топливо, судовое маловязкое топливо, мазут топочный, включая станции автоматического смешения бензинов | Углеводороды предельные C1 - C5 (исключая метан) | кг/т продукции (год) | 0,51 | - |
Углеводороды предельные C6 - C10 | 0,28 |
Комплексные установки глубокой переработки нефти, включающие секции атмосферно-вакуумной перегонки нефти (газового конденсата) с блоком вторичной перегонки дистиллятных фракций, каталитического риформинга с движущимся слоем регенерируемого катализатора (вертикальное расположение реакторов), гидродоочистку дизельного топлива, газофракционирующую установку (ГФУ), блок регенерации амина | Азота диоксид | кг/т переработанного сырья (год) | 0,05 | - |
Азота оксид | 0,01 |
Серы диоксид | 0,02 |
Углеводороды предельные C1 - C5 (исключая метан) | 0,01 |
Углеводороды предельные C6 - C10 | 0,01 |
Углерода оксид | 0,04 |
Метан | 0,01 |
Комплексные установки глубокой переработки нефтяного сырья (мазута), включающие секции висбрекинга, гидрокрекинга, получения водорода, очистки нефтезаводских газов и товарно-сырьевой парк | Азота диоксид | кг/т переработанного сырья (год) | 0,91 | - |
Азота оксид | 0,53 |
Серы диоксид | 3,04 |
Углеводороды предельные C1 - C5 (исключая метан) | 0,021 |
Углеводороды предельные C6 - C10 | 0,014 |
Углерода оксид | 0,11 |
Комплексные установки глубокой переработки мазута, включающие вакуумную перегонку мазута, печной висбрекинг гудрона, гидроочистку сырья для установки каталитического крекинга, очистку углеводородных газов моноэтаноламином, каталитический крекинг, абсорбцию, стабилизацию и фракционирование продуктов крекинга, демеркаптанизацию бутан-бутиленовой фракции, производство метил-трет-бутилового эфира, утилизацию тепла | Азота диоксид | кг/т переработанного сырья (год) | 0,20 | - |
Азота оксид | 0,04 |
Метан | 2,88 |
Серы диоксид | 0,48 |
Углеводороды предельные C1 - C5 (исключая метан) | 0,35 |
Углеводороды предельные C6 - C10 | 0,24 |
Углерода оксид | 0,10 |
Пыль неорганическая с содержанием кремния менее 20, 20 - 70, а также более 70 процентов | 0,68 |
Комплексные установки, включающие предгидроочистку бензинов, каталитический риформинг, изомеризацию, фракционирование сырья и продукции изомеризации, осушку и очистку нефтезаводских газов, товарно-сырьевой парк | Азота диоксид | кг/т переработанного сырья (год) | 0,86 | - |
Азота оксид | 0,50 |
Серы диоксид | 2,89 |
Углеводороды предельные C1 - C5 (исключая метан) | 0,01 |
Углеводороды предельные C6 - C10 | 0,06 |
Углерода оксид | 0,10 |
Бензол | 0,02 |
Установки приготовления и перколяционной очистки твердых парафинов | Углеводороды предельные C12 - C19 | кг/т продукта (год) | 0,0005 | - |
Минеральное масло | 0,003 |
Установки получения и отгрузки аминов | Азота диоксид | кг/т продукта (год) | 0,004 | - |
Азота оксид | 0,0006 |
Метан | 0,003 |
Сероводород | 0,002 |
Углерода оксид | 0,22 |
Установки получения алкилбензолсульфокислоты, включающие следующие стадии: фракционирование парафинов, получение олефинов, алкилирование бензола олефинами, сульфирование алкилбензола, нейтрализация алкилбензолсульфокислоты | Азота диоксид | кг/т продукта (год) | 0,06 | - |
Азота оксид | 0,04 |
Метан | 0,02 |
Серы диоксид | 0,03 |
Углеводороды предельные C1 - C5 (исключая метан) | 0,31 |
Углеводороды предельные C6 - C10 | 0,33 |
Углерода оксид | 0,02 |
<*> При расчете технологических показателей для объектов технологического нормирования нефтеперерабатывающих заводов должны быть учтены как организованные, так и неорганизованные источники выбросов. |
Особые указания: в случае отсутствия в приведенном перечне технологических показателей для комплексной (комбинированной) установки переработки нефти технологические показатели для комплексной (комбинированной) установки переработки нефти определяются как сумма технологических показателей для выбросов загрязняющих веществ, установленных для отдельных установок, входящих в состав комбинированной (комплексной) установки. |
Таблица Г.5
Технологические показатели для сточных вод очистных
сооружений нефтеперерабатывающих заводов, которые
соответствуют НДТ
Тип очистных сооружений | Наименование загрязняющего вещества | Единица измерения | Значение, не более | Примечание |
Очистные сооружения нефтеперерабатывающих предприятий с отведением сточных вод в централизованные системы водоотведения | Сухой остаток | мг/дм3 | 1885 | - |
Хлорид-анион (хлориды) | 646 |
Сульфат-анион (сульфаты) | 688 |
Нитрат-анион | 89 |
Взвешенные вещества | 300 |
Аммоний-ион | 50 |
Нефтепродукты (нефть) | 10 |
ХПК | мг(O2)/дм3 | 500 |
БПКполн | 210 |
Очистные сооружения нефтеперерабатывающих предприятий с отведением сточных вод в природные объекты | Сухой остаток | мг/дм3 | 1131 | - |
Хлорид-анион (хлориды) | 181 |
Сульфат-анион (сульфаты) | 238 |
Нитрат-анион | 61 |
Взвешенные вещества | 17 |
Аммоний-ион | 8 |
Нефтепродукты (нефть) | 1,4 |
ХПК | мг(O2)/дм3 | 66 |
БПКполн | 19 |
Г.3 Производственный экологический контроль
Производственный экологический контроль эмиссий загрязняющих веществ проводится с целью подтверждения соблюдения требований комплексного экологического разращения в части обеспечения соответствия фактических технологических показателей технологическим нормативам. Перечни маркерных веществ для атмосферного воздуха и сточных вод, подлежащих контролю на объектах технологического нормирования нефтеперерабатывающих заводов, представлены в
таблицах Г.6 и
Г.7.
Для определения показателей выбросов от организованных источников используются преимущественно инструментальные методы с учетом предусмотренных правил эксплуатации оборудования и проектной документации изготовителя. Измерения и расчет выбросов загрязняющих веществ проводятся на основании методик расчета выбросов загрязняющих веществ, включенных в перечень, который формируется и ведется уполномоченным Правительством Российской Федерации федеральным органом исполнительной власти (
Правила разработки и утверждения методик расчета выбросов вредных (загрязняющих) веществ в атмосферный воздух стационарными источниками, утвержденные постановлением Правительства Российской Федерации от 16 мая 2016 года. N 422).
Для процессов переработки нефти система автоматического контроля выбросов должна быть установлена предприятием в соответствии с требованиями действующего законодательства или в инициативном порядке.
Таблица Г.6
Перечень маркерных веществ для атмосферного воздуха,
подлежащих контролю на объектах технологического
нормирования нефтеперерабатывающих заводов
Объект технологического нормирования нефтеперерабатывающего завода | Маркерное вещество |
Электрообессоливающие установки для обессоливания и обезвоживания нефти (ЭЛОУ) | Углеводороды предельные C1 - C5 (исключая метан) |
Углеводороды предельные C6 - C10 |
Установки атмосферной перегонки нефтяного сырья (нефти, газового конденсата, их смесей) | Азота диоксид |
Азота оксид |
Серы диоксид |
Углеводороды предельные C1 - C5 (исключая метан) |
Углеводороды предельные C6 - C10 |
Углерода оксид |
Метан |
Установки вакуумной перегонки нефтяного сырья | Азота диоксид |
Азота оксид |
Серы диоксид |
Углеводороды предельные C1 - C5 (исключая метан) |
Углеводороды предельные C6 - C10 |
Углерода оксид |
Метан |
Установки атмосферно-вакуумной перегонки нефтяного сырья (нефти, газового конденсата, их смесей) | Азота диоксид |
Азота оксид |
Серы диоксид |
Метан |
Углеводороды предельные C1 - C5 (исключая метан) |
Углеводороды предельные C6 - C10 |
Углерода оксид |
Установки вторичной перегонки дистиллятов | Азота диоксид |
Азота оксид |
Серы диоксид |
Углеводороды предельные C1 - C5 (исключая метан) |
Углерода оксид |
Установки выделения, изомеризации и очистки ароматических углеводородов | Азота диоксид |
Азота оксид |
Серы диоксид |
Углеводороды предельные C1 - C5 (исключая метан) |
Углеводороды предельные C6 - C10 |
Бензол |
Углерода оксид |
Установки висбрекинга | Азота диоксид |
Азота оксид |
Метан |
Серы диоксид |
Углеводороды предельные C1 - C5 (исключая метан) |
Углеводороды предельные C6 - C10 |
Углерода оксид |
Установки получения технического углерода (высокотемпературный термокрекинг тяжелого высокоароматического сырья при низком давлении) | Азота диоксид |
Азота оксид |
Углерода оксид |
Утилизационные котельные установок получения технического углерода (высокотемпературный термокрекинг тяжелого высокоароматического сырья при низком давлении) | Азота диоксид |
Азота оксид |
Серы диоксид |
Углерода оксид |
Установка замедленного коксования в необогреваемых коксовых камерах | Азота диоксид |
Азота оксид |
Амилены (смесь изомеров) |
Серы диоксид |
Углеводороды предельные C1 - C5 (исключая метан) |
Углеводороды предельные C6 - C10 |
Углерода оксид |
Установки прокалки кокса | Азота диоксид |
Азота оксид |
Серы диоксид |
Углеводороды предельные C1 - C5 (исключая метан) |
Углерода оксид |
Установки получения битума | Азота диоксид |
Азота оксид |
Серы диоксид |
Углеводороды предельные C1 - C5 (исключая метан) |
Углеводороды предельные C6 - C10 |
Углеводороды предельные C12 - C19 |
Углерода оксид |
Метан |
Установки каталитического риформинга | Азота диоксид |
Азота оксид |
Серы диоксид |
Углеводороды предельные C1 - C5 (исключая метан) |
Углеводороды предельные C6 - C10 |
Углерода оксид |
Бензол |
Метан |
Установки изомеризации легких углеводородных фракций (C4 - C6) | Азота диоксид |
Азота оксид |
Серы диоксид |
Углеводороды предельные C1 - C5 (исключая метан) |
Углеводороды предельные C6 - C10 |
Углерода оксид |
Метан |
Установки каталитического крекинга с движущимся слоем катализатора | Азота диоксид |
Азота оксид |
Серы диоксид |
Углеводороды предельные C1 - C5 (исключая метан) |
Углеводороды предельные C6 - C10 |
Углерода оксид |
Углеводороды предельные C12 - C19 |
Метан |
Установки каталитического крекинга с лифт-реактором | Азота диоксид |
Азота оксид |
Серы диоксид |
Углеводороды предельные C1 - C5 (исключая метан) |
Углеводороды предельные C6 - C10 |
Углерода оксид |
Углеводороды предельные C12 - C19 |
Метан |
Установки гидроочистки нефтепродуктов | Азота диоксид |
Азота оксид |
Метан |
Серы диоксид |
Углеводороды предельные C1 - C5 (исключая метан) |
Углеводороды предельные C6 - C10 |
Углерода оксид |
Установки гидродепарафинизации нефтепродуктов | Азота диоксид |
Азота оксид |
Серы диоксид |
Углеводороды предельные C1 - C5 (исключая метан) |
Углеводороды предельные C6 - C10 |
Углерода оксид |
Установки защелачивания гидрогенизата | Азота диоксид |
Азота оксид |
Серы диоксид |
Углеводороды предельные C1 - C5 (исключая метан) |
Углерода оксид |
Установки глубокого двухступенчатого гидрокрекинга вакуумных дистиллятов (давление более 10 МПа) с рециркуляцией неконвертированного остатка | Углеводороды предельные C1 - C5 (исключая метан) |
Установки глубокого одноступенчатого гидрокрекинга вакуумных дистиллятов (давление более 10 МПа), в том числе включающие установки получения водорода | Азота диоксид |
Азота оксид |
Серы диоксид |
Углеводороды предельные C12 - C19 |
Углеводороды предельные C1 - C5 (исключая метан) |
Углеводороды предельные C6 - C10 |
Углерода оксид |
Установки легкого гидрокрекинга вакуумных дистиллятов (давление до 10 МПа) | Азота диоксид |
Азота оксид |
Серы диоксид |
Углерода оксид |
Углеводороды предельные C1 - C5 (исключая метан) |
Установки подготовки обессеренного газа методом адсорбционной осушки для последующего отбензинивания газа низкотемпературной сепарацией | Азота диоксид |
Азота оксид |
Метан |
Серы диоксид |
Углеводороды предельные C1 - C5 (исключая метан) |
Углеводороды предельные C6 - C10 |
Углерода оксид |
Установки осушки газов с использованием твердых поглотителей | Азота диоксид |
Азота оксид |
Серы диоксид |
Углерода оксид |
Углеводороды предельные C1 - C5 (исключая метан) |
Углеводороды предельные C6 - C10 |
Установки очистки газов (углекислый газ) с использованием твердых поглотителей | Серы диоксид |
Серная кислота |
Сероводород |
Углеводороды предельные C1 - C5 (исключая метан) |
Установки очистки водородсодержащего газа с низким содержанием водорода | Углерода оксид |
Установки очистки водородсодержащего газа с высоким содержание водорода | Углеводороды предельные C1 - C5 (исключая метан) |
Углерода оксид |
Установки очистки газов с использованием метилдиэтаноламина | Углеводороды предельные C1 - C5 (исключая метан) |
Углеводороды предельные C6 - C10 |
Установки очистки газов с использованием моноэтаноламина | Азота диоксид |
Азота оксид |
Серы диоксид |
Углеводороды предельные C1 - C5 (исключая метан) |
Углеводороды предельные C6 - C10 |
Углерода оксид |
Бензин (нефтяной, малосернистый в пересчете на углерод) |
Установки очистки от меркаптановой серы с помощью 10 - 15% водного раствора щелочи в присутствии катализатора окисления | Бензин (нефтяной, малосернистый в пересчете на углерод) |
Углеводороды предельные C1 - C5 (исключая метан) |
Углеводороды предельные C6 - C10 |
Установки регенерации амина | Азота диоксид |
Азота оксид |
Серы диоксид |
Углеводороды предельные C1 - C5 (исключая метан) |
Углеводороды предельные C6 - C10 |
Углерода оксид |
Установки аминовой очистка с помощью диэтаноламина от кислых компонентов | Метан |
Спирт метиловый |
Углеводороды предельные C1 - C5 (исключая метан) |
Углеводороды предельные C6 - C10 |
Установки отбензинивания газов (извлечение целевых углеводородных компонентов из газов) низкотемпературной сепарацией | Углеводороды предельные C1 - C5 (исключая метан) |
Абсорбционно-газофракционирующие установки (АГФУ) | Азота диоксид |
Азота оксид |
Серы диоксид |
Углерода оксид |
Углеводороды предельные C1 - C5 (исключая метан) |
Газофракционирующие установки (ГФУ) | Азота диоксид |
Азота оксид |
Метан |
Серы диоксид |
Углеводороды предельные C1 - C5 (исключая метан) |
Углерода оксид |
Установки фракционирования газов, включающих буллитный парк, очистку газов с помощью моноэтаноламина, экстракционную очистку сжиженных газов с помощью моноэтаноламина, регенерацию амина, газофракционирующую установку, очистку сжиженных газов с использованием гидроксида натрия | Углеводороды предельные C1 - C5 (исключая метан) |
Установки сернокислотного алкилирования | Азота диоксид |
Азота оксид |
Бензин (нефтяной, малосернистый в пересчете на углерод) |
Серы диоксид |
Углеводороды предельные C1 - C5 (исключая метан) |
Углерода оксид |
Метан |
Установки фтористоводородного алкилирования | Азота диоксид |
Азота оксид |
Углеводороды предельные C1 - C5 (исключая метан) |
Углерода оксид |
Установки получения метил-трет-бутилового эфира | Азота диоксид |
Азота оксид |
Метан |
Серы диоксид |
Углеводороды предельные C1 - C5 (исключая метан) |
Углерода оксид |
Установки получения метил-трет-амилового эфира | Азота диоксид |
Азота оксид |
Метан |
Углеводороды предельные C1 - C5 (исключая метан) |
Углерода оксид |
Установки переработки сероводорода с получением серы | Азота диоксид |
Азота оксид |
Метан |
Серы диоксид |
Углеводороды предельные C1 - C5 (исключая метан) |
Углеводороды предельные C6 - C10 |
Углерода оксид |
Установки переработки сероводорода с получением серной кислоты | Азота диоксид |
Азота оксид |
Серы диоксид |
Углеводороды предельные C1 - C5 (исключая метан) |
Углеводороды предельные C6 - C10 |
Углерода оксид |
Метан |
Установки получения водорода | Азота диоксид |
Азота оксид |
Метан |
Серы диоксид |
Углеводороды предельные C1 - C5 (исключая метан) |
Углерода оксид |
Установки производства технических газов | Минеральное масло |
Установки компримирования водорода | Углеводороды предельные C1 - C5 (исключая метан) |
Углерода оксид |
Установки производства жидкого диоксида углерода | Взвешенные вещества |
Диметилбензол (ксилол) (смесь мета-, орто- и параизомеров) |
Углерода оксид |
Установки получения инертного газа сжиганием углеводородного газа с абсорбционной и адсорбционной очисткой от воды и диоксида углерода | Азота диоксид |
Азота оксид |
Серы диоксид |
Углеводороды предельные C1 - C5 (исключая метан) |
Углеводороды предельные C6 - C10 |
Углерода оксид |
Установки деасфальтизации остатков растворителями | Азота диоксид |
Азота оксид |
Серы диоксид |
Углерода оксид |
Углеводороды предельные C1 - C5 (исключая метан) |
Метан |
Установки селективной очистки масляного сырья растворителями | Азота диоксид |
Азота оксид |
Метан |
Серы диоксид |
Углеводороды предельные C1 - C5 (исключая метан) |
Углеводороды предельные C6 - C10 |
Углерода оксид |
Установки сольвентной депарафинизации | Азота диоксид |
Азота оксид |
Ацетон |
Метилбензол (толуол) |
Серы диоксид |
Углеводороды предельные C1 - C5 (исключая метан) |
Углеводороды предельные C6 - C10 |
Углеводороды предельные C12 - C19 |
Углерода оксид |
Установки контактной доочистки базовых масел | Метилбензол (толуол) |
Метилэтилкетон |
Углеводороды предельные C1 - C5 (исключая метан) |
Углеводороды предельные C6 - C10 |
Углеводороды предельные C12 - C19 |
Установки компаундирования компонентов с присадками при смешении масел | Углеводороды предельные C12 - C19 |
Установки производства масел и парафинов с товарными парками | Азота диоксид |
Азота оксид |
Серы диоксид |
Углеводороды предельные C1 - C5 (исключая метан) |
Углеводороды предельные C6 - C10 |
Углеводороды предельные C12 - C19 |
Углерода оксид |
Метилбензол (толуол) |
Метилэтилкетон |
Установки производства масел и парафинов | Углеводороды предельные C1 - C5 (исключая метан) |
Установки производства литиевых смазок | Углеводороды предельные C1 - C5 (исключая метан) |
Установки по производству канистр для смазочных материалов | Азота диоксид |
Азота оксид |
Углеводороды предельные C12 - C19 |
Установки фасовки товарных смазочных масел и пластичных смазок | Углеводороды предельные C12 - C19 |
Установки многоступенчатого сульфирования исходного масла серным ангидридом | Углеводороды предельные C1 - C5 (исключая метан) |
Объекты теплоснабжения (котельные) нефтеперерабатывающих заводов | Азота диоксид |
Азота оксид |
Серы диоксид |
Углеводороды предельные C1 - C5 (исключая метан) |
Углеводороды предельные C6 - C10 |
Углерода оксид |
Метан |
Системы топливоснабжения нефтеперерабатывающих заводов | Углеводороды предельные C1 - C5 (исключая метан) |
Охлаждающие устройства (градирни, башни, насосные камеры холодной и горячей воды, нефтеотделители) | Углеводороды предельные C1 - C5 (исключая метан) |
Установки очистки охлаждающей воды и дозирования реагентов оборотной системы | Метан |
Метилбензол (толуол) |
Углеводороды предельные C1 - C5 (исключая метан) |
Факельные установки | Азота диоксид |
Азота оксид |
Метан |
Сероводород |
Серы диоксид |
Углерода оксид |
Установки сжатия факельных газов с возвратом в топливную сеть, включая охлаждение и сепарацию углеводородов с направлением на переработку и частичное сжигание на факеле | Углеводороды предельные C1 - C5 (исключая метан) |
Углеводороды предельные C6 - C10 |
Установки утилизации отходов термическим методом, в том числе сжиганием промышленных отходов (термическая нейтрализация отходов аминового шлама, отработанного активированного угля и др.) | Азота диоксид |
Азота оксид |
Метан |
Серы диоксид |
Углерода оксид |
Участки по извлечению нефтепродуктов из грунта | Углеводороды предельные C1 - C5 (исключая метан) |
Установки нейтрализации сточных вод с применением соляной кислоты и едкого натра | Азота диоксид |
Азота оксид |
Метан |
Серы диоксид |
Углерода оксид |
Установки сжигания сточных вод | Аммиак |
Углеводороды предельные C1 - C5 (исключая метан) |
Углерода оксид |
Установки нейтрализации сернисто-щелочных стоков | Метан |
Углеводороды предельные C1 - C5 (исключая метан) |
Углеводороды предельные C6 - C10 |
Сероводород |
Аммиак |
Очистные сооружения нефтеперерабатывающих заводов | Углеводороды предельные C1 - C5 (исключая метан) |
Углеводороды предельные C6 - C10 |
Аммиак |
Углеводороды предельные C12 - C19 |
Метилбензол (толуол) |
Бензол |
Резервуары хранения нефти и нефтепродуктов | Углеводороды предельные C1 - C5 (исключая метан) |
Углеводороды предельные C6 - C10 |
Объекты хранения, перекачки и отгрузки углеводородных газов, в том числе и сжиженных | Углеводороды предельные C1 - C5 (исключая метан) |
Углеводороды предельные C6 - C10 |
Системы слива и налива сырья и товарных продуктов, присадок, реагентов | Углеводороды предельные C1 - C5 (исключая метан) |
Углеводороды предельные C6 - C10 |
Герметичные системы налива нефтепродуктов с улавливанием паров углеводородов адсорбцией и абсорбцией | Углеводороды предельные C1 - C5 (исключая метан) |
Углеводороды предельные C6 - C10 |
Объекты приема, хранения и отпуска реагентов и присадок | Углеводороды предельные C1 - C5 (исключая метан) |
Углеводороды предельные C6 - C10 |
Установки приготовления концентрата присадок и введение их, в чистом виде или в растворе, в бензин, топливо для реактивных двигателей, дизельное топливо, судовое маловязкое топливо, мазут топочный, включая станции автоматического смешения бензинов | Углеводороды предельные C1 - C5 (исключая метан) |
Углеводороды предельные C6 - C10 |
Комплексные установки глубокой переработки нефти, включающие секции атмосферно-вакуумной перегонки нефти (газового конденсата) с блоком вторичной перегонки дистиллятных фракций, каталитического риформинга с движущимся слоем регенерируемого катализатора (вертикальное расположение реакторов), гидродоочистку дизельного топлива, газофракционирующую установку (ГФУ), блок регенерации амина | Азота диоксид |
Азота оксид |
Серы диоксид |
Углеводороды предельные C1 - C5 (исключая метан) |
Углеводороды предельные C6 - C10 |
Углерода оксид |
Метан |
Комплексные установки глубокой переработки нефтяного сырья (мазута), включающие секции висбрекинга, гидрокрекинга, получения водорода, очистки нефтезаводских газов и товарно-сырьевой парк | Азота диоксид |
Азота оксид |
Серы диоксид |
Углеводороды предельные C1 - C5 (исключая метан) |
Углеводороды предельные C6 - C10 |
Углерода оксид |
Комплексные установки глубокой переработки мазута, включающие вакуумную перегонку мазута, печной висбрекинг гудрона, гидроочистку сырья для установки каталитического крекинга, очистку углеводородных газов моноэтаноламином, каталитический крекинг, абсорбцию, стабилизацию и фракционирование продуктов крекинга, демеркаптанизацию бутан-бутиленовой фракции, производство метил-трет-бутилового эфира, утилизацию тепла | Азота диоксид |
Азота оксид |
Метан |
Серы диоксид |
Углеводороды предельные C1 - C5 (исключая метан) |
Углеводороды предельные C6 - C10 |
Углерода оксид |
Пыль неорганическая с содержанием кремния менее 20, 20 - 70, а также более 70 процентов |
Установки приготовления и перколяционной очистки твердых парафинов | Углеводороды предельные C12 - C19 |
Минеральное масло |
Комплексные установки, включающие предгидроочистку бензинов, каталитический риформинг, изомеризацию, фракционирование сырья и продукции изомеризации, осушку и очистку нефтезаводских газов, товарно-сырьевой парк | Азота диоксид |
Азота оксид |
Серы диоксид |
Углеводороды предельные C1 - C5 (исключая метан) |
Углеводороды предельные C6 - C10 |
Углерода оксид |
Бензол |
Установки получения и отгрузки аминов | Азота диоксид |
Азота оксид |
Метан |
Сероводород |
Углерода оксид |
Установки получения алкилбензолсульфокислоты, включающие следующие стадии: фракционирование парафинов, получение олефинов, алкилирование бензола олефинами, сульфирование алкилбензола, нейтрализация алкилбензолсульфокислоты | Азота диоксид |
Азота оксид |
Метан |
Серы диоксид |
Углеводороды предельные C1 - C5 (исключая метан) |
Углеводороды предельные C6 - C10 |
Углерода оксид |
Особые указания: в случае отсутствия в приведенном перечне маркерных веществ для комплексной (комбинированной) установки переработки нефти маркерные вещества для комплексной (комбинированной) установки переработки нефти определяются как набор маркерных веществ, установленных для отдельных установок, входящих в состав комбинированной (комплексной) установки. |
Таблица Г.7
Перечень маркерных веществ для сточных вод очистных
сооружений нефтеперерабатывающих заводов,
подлежащих контролю
Тип очистных сооружений | Маркерное вещество |
Очистные сооружения нефтеперерабатывающих предприятий с отведением сточных вод в централизованные системы водоотведения | Сухой остаток |
Хлорид-анион (хлориды) |
Сульфат-анион (сульфаты) |
Нитрат-анион |
Взвешенные вещества |
Аммоний-ион |
Нефтепродукты (нефть) |
ХПК |
БПКполн |
Очистные сооружения нефтеперерабатывающих предприятий с отведением сточных вод в природные объекты | Сухой остаток |
Хлорид-анион (хлориды) |
Сульфат-анион (сульфаты) |
Нитрат-анион |
Взвешенные вещества |
Аммоний-ион |
Нефтепродукты (нефть) |
ХПК |
БПКполн |
1.
Лядов, А.С. Добыча и переработка тяжелых нефтей - проблемы и перспективы (обзор) / А.С. Лядов, Н.Н. Петрухина // Журнал прикладной химии. - 2018. - Т. 91. - N 12. - С. 1683 - 1692. https://doi.org/10.1134/S0044461818120022 [
Lyadov A.S., Petrukhina N.N. Extraction and refining of heavy crude oils: problems and prospects // Russian Journal of Applied Chemistry. - 2018. - V. 91. - N 12. - P. 1912 - 1921. URL: https://doi.org/10.1134/S1070427218120029].
2.
Жданеев, О.В. Техническая политика нефтегазовой отрасли России: задачи и приоритеты / О.В. Жданеев, В.С. Чубоксаров // Энергетическая политика. - 2020. - N 5. - С. 76 - 91.
3. Акишин, Д. Нефтехимическая отрасль России: стоит ли ждать перемен / Д. Акишин, Е. Тыров. - М.: VYGON Consulting, 2018. - С. 32.
4.
Bondarenko, T. Investments of the petrochemical sector: the value of the competitiveness of petrochemical companies / T. Bondarenko, A. Borodin, M. Zholamanova, G. Panaedova, T. Belyanchikova, L. Gurieva // Entrepreneurship and Sustainability Issues. - 2020. - V. 7. - N 3. - P. 2510 - 2525. URL: http://doi.org/10.9770/jesi.2020.7.3(70)
5.
Голышева, Е.А. Нефтехимическая отрасль России: анализ текущего состояния и перспектив развития / Е.А. Голышева, О.В. Жданеев, В.В. Коренев, А.С. Лядов, А.С. Рубцов // Журнал прикладной химии. - 2020. - Т. 93. - N 10. - С. 1499 - 1507. URL: https://doi.org/10.31857/S0044461820100126 [
Golysheva E.A., Zhdaneev O.V., Korenev V.V., Lyadov A.S., Rubtsov A.S. Petrochemical Industry in Russia: State of the Art and Prospects for Development // Russian Journal of Applied Chemistry. - 2020. - V. 93. - P. 1596 - 1603. URL: https://doi.org/10.1134/S107042722010158].
6. Журнал ТЭК России. - 2021. - N 6. (ЦДУ ТЭК).
7. Нефтепереработка, газопереработка и нефтехимия в РФ 2019 - 2035 гг: 26-е изд. - М.: Инфо ТЭК КОНСАЛТ, 2020. - С. 27.
8.
Жданеев, О.В. О приоритетных направлениях и развитии технологий переработки нефти в России (обзор) / О.В. Жданеев, В.В. Коренев, А.С. Рубцов // Журнал прикладной химии. - 2020. - Т. 93. - Вып. 9. - С. 1263 - 1274.
9. Буеави, А.Ф. Управление источниками финансирования инвестиций в нефтедобычу в целях экономического развития / А.Ф. Буеави // Экономические отношения. - 2019. - Т. 9. - N 1. - С. 209 - 218. URL: https://doi.org/10.18334/eo.9.1.40498
10. Ал Джанаби, А. Государственное регулирование в нефтеперерабатывающем секторе / А. Ал Джанаби // Науч. обозрение. - 2016. - N 24. - С. 250 - 256.
11.
Honti, G. Data describing the regional Industry 4.0 readiness index / G. Honti,

, J. Abonyi // Data in Brief. - 2020. - V. 33. Article ID 106464. URL: https://doi.org/10.1016/j.dib.2020.106464
12.
Lucato, W.C. Model to evaluate the Industry 4.0 readiness degree in Industrial Companies / W.C. Lucato, A.P.T. Pacchini, F. Facchini, G. Mummolo // IFAC-PapersOnLine. - 2019. - V. 52. - N 13. - P. 1808 - 1813. URL: https://doi.org/10.1016/j.ifacol.2019.11.464
13.
Badri, A. Occupational health and safety in the industry 4.0 era: A cause for major concern? / A. Badri, B. Boudreau-Trudel,

// Safety Science. - 2018. - V. 109. - P. 403 - 411. URL: https://doi.org/10.1016/j.ssci.2018.06.012
14.
Liu, Z. A paradigm of safety management in Industry 4.0 / Z. Liu, K. Xie, L. Li, Y. Chen // Syst. Res. Behav. Sci. - 2020. - V. 37. - N 4. - P. 632 - 645. URL: https://doi.org/10.1002/sres.2706
15.
Stock, T. Opportunities of Sustainable Manufacturing in Industry 4.0 / T. Stock, G. Seliger // Procedia CIRP. - 2016. - V. 40. - P. 536 - 541. URL: https://doi.org/10.1016/j.procir.2016.01.129
16.
Rajput, S. Connecting circular economy and industry 4.0 / S. Rajput, S.P. Singh // International Journal of Information Management. - 2019. - V. 49. - P. 98 - 113. URL: https://doi.org/10.1016/j.ijinfomgt.2019.03.002
17.
Tupa, J. Aspects of risk management implementation for industry 4.0 / J. Tupa, J. Simota, F. Steiner // Procedia Manufacturing. - 2017. - V. 11. - P. 1223 - 1230. URL: https://doi.org/10.1016/j.promfg.2017.07.248
18. ЦДУ ТЭК. Цифровизация российского ТЭК [Электронный ресурс]. Режим доступа: http://www.cdu.ru/tek_russia/issue/2018/9/511 (дата обращения: 10.09.2020).
19.
Абросимов, А.А. Экология переработки углеводородных систем / А.А. Абросимов. - М.: Химия, 2002. - 608 с.
20. Государственный доклад "О состоянии и об охране окружающей среды Российской Федерации в 2019 году", Министерство природных ресурсов и экологии Российской Федерации, 2020.