Главная // Актуальные документы // ПНСТ (Предварительный национальный стандарт)СПРАВКА
Источник публикации
М.: ФГБУ "РСТ", 2022
Примечание к документу
Документ
введен в действие с 01.05.2022 на период до 01.05.2025 (
Приказ Росстандарта от 09.12.2021 N 57-пнст).
Название документа
"ПНСТ 571-2021. Предварительный национальный стандарт Российской Федерации. Нефтяная и газовая промышленность. Системы подводной добычи. Системы безопасности. Расчет, проектирование, установка и испытание"
(утв. и введен в действие Приказом Росстандарта от 09.12.2021 N 57-пнст)
"ПНСТ 571-2021. Предварительный национальный стандарт Российской Федерации. Нефтяная и газовая промышленность. Системы подводной добычи. Системы безопасности. Расчет, проектирование, установка и испытание"
(утв. и введен в действие Приказом Росстандарта от 09.12.2021 N 57-пнст)
Утвержден и введен в действие
агентства по техническому
регулированию и метрологии
от 9 декабря 2021 г. N 57-пнст
ПРЕДВАРИТЕЛЬНЫЙ НАЦИОНАЛЬНЫЙ СТАНДАРТ РОССИЙСКОЙ ФЕДЕРАЦИИ
НЕФТЯНАЯ И ГАЗОВАЯ ПРОМЫШЛЕННОСТЬ
СИСТЕМЫ ПОДВОДНОЙ ДОБЫЧИ
СИСТЕМЫ БЕЗОПАСНОСТИ.
РАСЧЕТ, ПРОЕКТИРОВАНИЕ, УСТАНОВКА И ИСПЫТАНИЕ
Petroleum and natural gas industries.
Subsea production systems. Safety systems.
Estimation, design, installation and testing
ПНСТ 571-2021
Срок действия
с 1 мая 2022 года
по 1 мая 2025 года
1 РАЗРАБОТАН Обществом с ограниченной ответственностью "Газпром 335" (ООО "Газпром 335")
2 ВНЕСЕН Техническим комитетом по стандартизации ТК 023 "Нефтяная и газовая промышленность"
3 УТВЕРЖДЕН И ВВЕДЕН В ДЕЙСТВИЕ
Приказом Федерального агентства по техническому регулированию и метрологии от 9 декабря 2021 г. N 57-пнст
Правила применения настоящего стандарта и проведения его мониторинга установлены в ГОСТ Р 1.16-2011 (разделы 5 и 6).
Федеральное агентство по техническому регулированию и метрологии собирает сведения о практическом применении настоящего стандарта. Данные сведения, а также замечания и предложения по содержанию стандарта можно направить не позднее чем за 4 мес до истечения срока его действия разработчику настоящего стандарта по адресу: inf@gazprom335.ru и/или в Федеральное агентство по техническому регулированию и метрологии по адресу: 123112 Москва, Пресненская набережная, д. 10, стр. 2.
В случае отмены настоящего стандарта соответствующая информация будет опубликована в ежемесячном информационном указателе "Национальные стандарты" и также будет размещена на официальном сайте Федерального агентства по техническому регулированию и метрологии в сети Интернет (www.rst.gov.ru)
Создание и развитие отечественных технологий и техники для освоения шельфовых нефтегазовых месторождений должно быть обеспечено современными стандартами, устанавливающими требования к проектированию, строительству и эксплуатации систем подводной добычи. Для решения данной задачи Министерством промышленности и торговли Российской Федерации и Федеральным агентством по техническому регулированию и метрологии реализуется "Программа по обеспечению нормативной документацией создания отечественной системы подводной добычи для освоения морских нефтегазовых месторождений". В объеме работ программы предусмотрена разработка национальных стандартов и предварительных национальных стандартов, областью применения которых являются системы подводной добычи углеводородов.
Целью разработки настоящего предварительного национального стандарта является установление единых правил и общих требований к проектированию, установке и испытаниям систем безопасности систем подводной добычи углеводородов.
Настоящий стандарт устанавливает общие принципы и рекомендации в области проектирования, установки и испытания системы безопасности оборудования системы подводной добычи во время эксплуатации и не распространяется на работы по бурению, закачиванию, вмешательству в работающую подводную скважину. Рассматриваются основные принципы систем безопасности, описываются требования и способы защиты системы.
Данный стандарт распространяется на все оборудование, используемое в системе подводной добычи (от отсечной арматуры на устье скважины до надводной отсечной арматуры), также в подводных системах нагнетания газа и воды, газлифтных системах и системах закачки химических реагентов. Область применения отражена на
рисунке 1 и включает в себя:
- подводные фонтанные арматуры (для добычи и закачки);
- внутрискважинную отсечную арматуру, управляемую с поверхности;
- манифольды (для добычи и закачки);
- систему подводной сепарации;
- систему подводного нагнетания давления;
- систему подводного компримирования;
- высокоинтегрированную систему защиты от превышения давления;
- трубопроводы магистральные и промысловые;
- линии закачки химических реагентов;
- линии нагнетания;
- подводную изолирующую арматуру;
- райзеры;
- модуль обеспечения гидравлического и электрического питания;
- устройства регулирования потока и датчики.
АВС - Аварийная вспомогательная система;
РСУВУ - Распределительная система управления верхнего
уровня; НМВХР - Наземный модуль впрыска химических
реагентов; НМОГП - Наземный модуль обеспечения
гидравлического питания; НМОЭП - Наземный модуль обеспечения
электрического питания; НОВУШ - Наземное оконечное
втягивающее устройство шлангокабеля; БОУШ - Блок оконечного
устройства шлангокабеля; ДД - Датчик давления;
BSDV - Надводная отсечная арматура; GLSDV - Отсечная
арматура системы газлифта; GISDV - Отсечная арматура
на линии нагнетания газа; WISDV - Отсечная арматура на линии
нагнетания воды; SCSSV - Внутрискважинная отсечная арматура,
управляемая с поверхности
Рисунок 1 - Область применения
В настоящем стандарте использованы нормативные ссылки на следующие стандарты:
ГОСТ Р 59304 Нефтяная и газовая промышленность. Системы подводной добычи. Термины и определения
ГОСТ Р МЭК 61511-1 Безопасность функциональная. Системы безопасности приборные для промышленных процессов. Часть 1. Термины, определения и технические требования
ГОСТ Р МЭК 61511-2 Безопасность функциональная. Системы безопасности приборные для промышленных процессов. Часть 2. Руководство по применению МЭК 61511-1
ГОСТ Р МЭК 61511-3 Безопасность функциональная. Системы безопасности приборные для промышленных процессов. Часть 3. Руководство по определению требуемых уровней полноты безопасности
Примечание - При пользовании настоящим стандартом целесообразно проверить действие ссылочных стандартов в информационной системе общего пользования - на официальном сайте Федерального агентства по техническому регулированию и метрологии в сети Интернет или по ежегодному информационному указателю "Национальные стандарты", который опубликован по состоянию на 1 января текущего года, и по выпускам ежемесячного информационного указателя "Национальные стандарты" за текущий год. Если заменен ссылочный стандарт, на который дана недатированная ссылка, то рекомендуется использовать действующую версию этого стандарта с учетом всех внесенных в данную версию изменений. Если заменен ссылочный стандарт, на который дана датированная ссылка, то рекомендуется использовать версию этого стандарта с указанным выше годом утверждения (принятия). Если после утверждения настоящего стандарта в ссылочный стандарт, на который дана датированная ссылка, внесено изменение, затрагивающее положение, на которое дана ссылка, то это положение рекомендуется применять без учета данного изменения. Если ссылочный стандарт отменен без замены, то положение, в котором дана ссылка на него, рекомендуется применять в части, не затрагивающей эту ссылку.
3.1 аварийный останов (emergency shutdown system): Останов оборудования, системы или процесса, инициируемый командой, программой или действием оператора в критических или аварийных ситуациях для предотвращения/минимизации риска, опасности в отношении персонала или возможных повреждений.
3.2 автоматизированная система безопасности (safety instrumented system): Система датчиков, логических устройств и исполнительных устройств, переводящая технологический процесс в безопасное состояние при превышении нормальных предустановленных заданных значений или нарушении условий безопасной эксплуатации.
3.3 автоматическая функция безопасности (safety instrumented function): Функция, выполняемая автоматизированной системой безопасности (SIS) в целях достижения или сохранения безопасного состояния технологического процесса в случае определенного опасного события.
Примечание - Каждая автоматическая функция безопасности проектируется и испытывается на соответствие своему целевому уровню эксплуатационной безопасности.
3.4 барьер (barrier): Конструктивный элемент оборудования, работающего под давлением, обеспечивающий герметичность.
3.5 блокировка (interlock): Функция устройства, которая при определенных условиях обеспечивает фиксацию элементов объекта в определенном состоянии, которое сохраняется до момента поступления сигнала о разрешении перехода в другое состояние.
3.6 выкидной трубопровод/трубопровод (flowline): Трубопровод, по которому транспортируется флюид от устья скважины к морскому или береговому объекту.
3.7 высокая температура (high temperature): Температура в компоненте технологического процесса, превышающая расчетную эксплуатационную температуру.
3.8 высокий уровень жидкости (high liquid level): Уровень жидкости в компоненте технологического процесса выше максимально допустимого уровня при эксплуатации.
3.9 высокое давление (high pressure): Давление в компоненте технологического процесса, которое выше максимального эксплуатационного давления, но ниже максимально допустимого рабочего давления (MAWP) (для выкидного трубопровода - максимально допустимого эксплуатационного давления).
3.10 дроссель (choke): Устройство управления давлением и расходом на фиксированную или переменную величину.
Примечания
1 Дроссели не считаются устройствами безопасности.
2 Для целей настоящего стандарта дроссели для ясности могут быть показаны на рисунках.
3.11 исполнительный элемент (final element): Часть автоматизированной системы безопасности, которая выполняет физические действия, необходимые для достижения и поддержания безопасного состояния.
3.12 источник (source): Любой содержащийся объем углеводородов в природной среде.
3.13 компонент технологического процесса (process component): Отдельное функциональное оборудование СПД с трубопроводной обвязкой (сепаратор, компрессор или насос).
3.14 ложные срабатывания (nuisance trips): Включение системы безопасности из-за внутреннего отказа системы или ошибки оператора.
3.15 максимально допустимое рабочее давление (maximum allowable working pressure): Максимальное эксплуатационное давление, допустимое в любом месте любого компонента, кроме выкидного трубопровода, во время обычной работы или в статических условиях.
3.16 нежелательное событие (undesirable event): Представляющие угрозу безопасности неблагоприятные событие или ситуация в компоненте технологического процесса или технологической станции, такие как повышение давления, падение давления, перелив жидкости и т.п.
3.17 низкая температура (low temperature): Температура в компоненте технологического процесса меньше минимальной рабочей температуры.
3.18 низкий расход (low flow): Расход жидкости в компоненте технологического процесса меньше минимального рабочего расхода.
3.19 низкий уровень жидкости (low liquid level): Уровень жидкости в компоненте технологического процесса меньше минимального рабочего уровня.
3.20 низкое давление (low pressure): Давление в компоненте технологического процесса меньше минимального рабочего давления.
3.21 нормально закрытая арматура (fail closed valve): Арматура, которая переходит в закрытое положение при отсутствии или прекращении подачи энергии.
3.22 нормально открытая арматура (fail open valve): Арматура, которая переходит в открытое положение при отсутствии или прекращении подачи энергии.
3.23
отсечная арматура (shutdown valve; SDV): Запорная арматура с минимальным временем срабатывания, обусловленным требованиями технологического процесса. |
3.24 перелив жидкости (liquid overflow): Утечка жидкостей из компонента технологического процесса через выходное отверстие для газа (конденсата).
3.25 подводный изолирующий клапан (subsea isolation valve; SSIV): Расположенная в выкидном трубопроводе отсечная арматура, которая, как правило, установлена ниже зоны всплеска волны, зачастую на морском дне.
3.26 подводная предохранительная арматура (underwater safety valve): Арматурная сборка с автоматическим приводом (установленная в устье скважины под водой), используемая в качестве барьера для продукции скважины и закрывающаяся при отказе системы управления.
3.27 подводная система безопасности (subsea safety system): Совокупность устройств безопасности и аварийных вспомогательных систем для осуществления останова подводной системы.
Примечание - Система может состоять из нескольких отдельных систем останова технологического процесса и может включаться как органами ручного управления, так и автоматическими устройствами, обнаруживающими изменения контролируемых параметров.
3.28
регулирующая арматура (flow safety valve): Арматура, предназначенная для регулирования параметров рабочей среды посредством изменения расхода или проходного сечения. |
3.29 система останова технологического процесса (process shutdown): Система с двумя барьерами, необходимая для остановки потока с целью отсечения определенного подводного процесса.
3.30 устройство безопасности (safety device): Прибор или устройство управления, используемое в составе системы безопасности.
В настоящем стандарте применены следующие сокращения:
АВС - аварийная вспомогательная система;
БОУШ - блок оконечного устройства шлангокабеля;
ДД - датчик давления;
НКТ - насосно-компрессорная труба;
НМВХР - наземный модуль впрыска химических реагентов;
НМОГП - наземный модуль обеспечения гидравлического питания;
НМОЭП - наземный модуль обеспечения электрического питания;
НОВУШ - наземное оконечное втягивающее устройство шлангокабеля;
РСУВУ - распределительная система управления верхнего уровня;
СПД - система подводной добычи;
ТНПА - телеуправляемый необитаемый подводный аппарат;
ФА - фонтанная арматура;
AMV - коренная задвижка затрубного пространства;
AWV - боковая задвижка затрубного пространства;
BSDV - надводная отсечная арматура;
CIV - отсечная арматура закачки химических реагентов;
ESD - аварийный останов;
FMECA - анализ видов, последствий и критичности отказов;
FSV - регулирующая арматура;
GISDV - отсечная арматура на линии нагнетания газа;
GLIV - запорная арматура газлифта;
GLSDV - отсечная арматура системы газлифта;
HAZID - анализ идентификации опасностей;
HAZOP - анализ опасностей и работоспособности оборудования;
HIPPS - высокоинтегрированная система защиты от превышения давления;
LOPA - анализ уровней надежности средств защиты;
LSH - датчик уровня, установленный для контроля повышения уровня жидкости;
LSL - датчик уровня, установленный для контроля понижения уровня жидкости;
MAWP - максимально допустимое рабочее давление;
PSH - датчик давления, установленный для контроля повышения давления;
PSHL - датчик давления, установленный для контроля повышения и понижения давления;
PSL - датчик давления, установленный для контроля понижения давления;
PSV - предохранительный клапан;
SAFE - оценка состояния безопасности;
SCSSV - внутрискважинная отсечная арматура, управляемая с поверхности;
SDV - отсечная арматура;
SSIV - подводная изолирующая арматура;
SSV - наземная отсечная арматура;
TSH - датчик температуры, установленный для контроля повышения температуры;
TSHL - датчик температуры, установленный для контроля повышения и понижения температуры;
TSL - датчик температуры, установленный для контроля понижения температуры;
USV - подводная предохранительная арматура;
WISDV - отсечная арматура на линии нагнетания воды.
5 Основные положения проектирования системы безопасности СПД
5.1 Цель системы безопасности
Подводные системы безопасности должны обеспечивать безопасность персонала и третьих лиц, окружающей среды и объектов от нежелательных событий, связанных с процессом подводной добычи. Поставленная цель достигается за счет применения методов анализа в области безопасности для принятия проектных решений. При проектировании в составе систем безопасности следует предусмотреть применение защитных мер, предупреждающих возникновение нежелательных событий или минимизирующих их последствия в случае возникновения.
Потенциальные нежелательные события (угрозы) безопасности персоналу и третьим лицам, и/или окружающей среде, и/или объекту должны быть определены с помощью одного из методов анализа (или их совокупности), адаптированных к процессу подводной добычи: идентификация опасностей (HAZID), анализ эксплуатационных опасностей и работоспособности оборудования (HAZOP), анализ уровней надежности средств защиты (LOPA), а также анализ видов, последствий и критичности отказов (FMECA) и др. Методы анализа и защитные меры должны быть объединены в анализе системы безопасности СПД.
Рекомендации, описанные в данном стандарте (анализ компонентов технологического процесса приведен в
приложении А), могут использоваться также для анализа новых или существенно отличающихся от описанных в данном стандарте компонентов или систем. В
6.2.4 приведены указания по аварийным вспомогательным системам.
Для точной идентификации всех возможных нежелательных событий и сопоставления результатов рекомендуется использовать результаты нескольких методов.
До ввода действующей подводной системы безопасности в эксплуатацию следует установить процедуры по обеспечению непрерывной целостности системы. Процедуры испытаний и отчетности приведены в
приложении Б.
5.2 Блок-схема безопасности
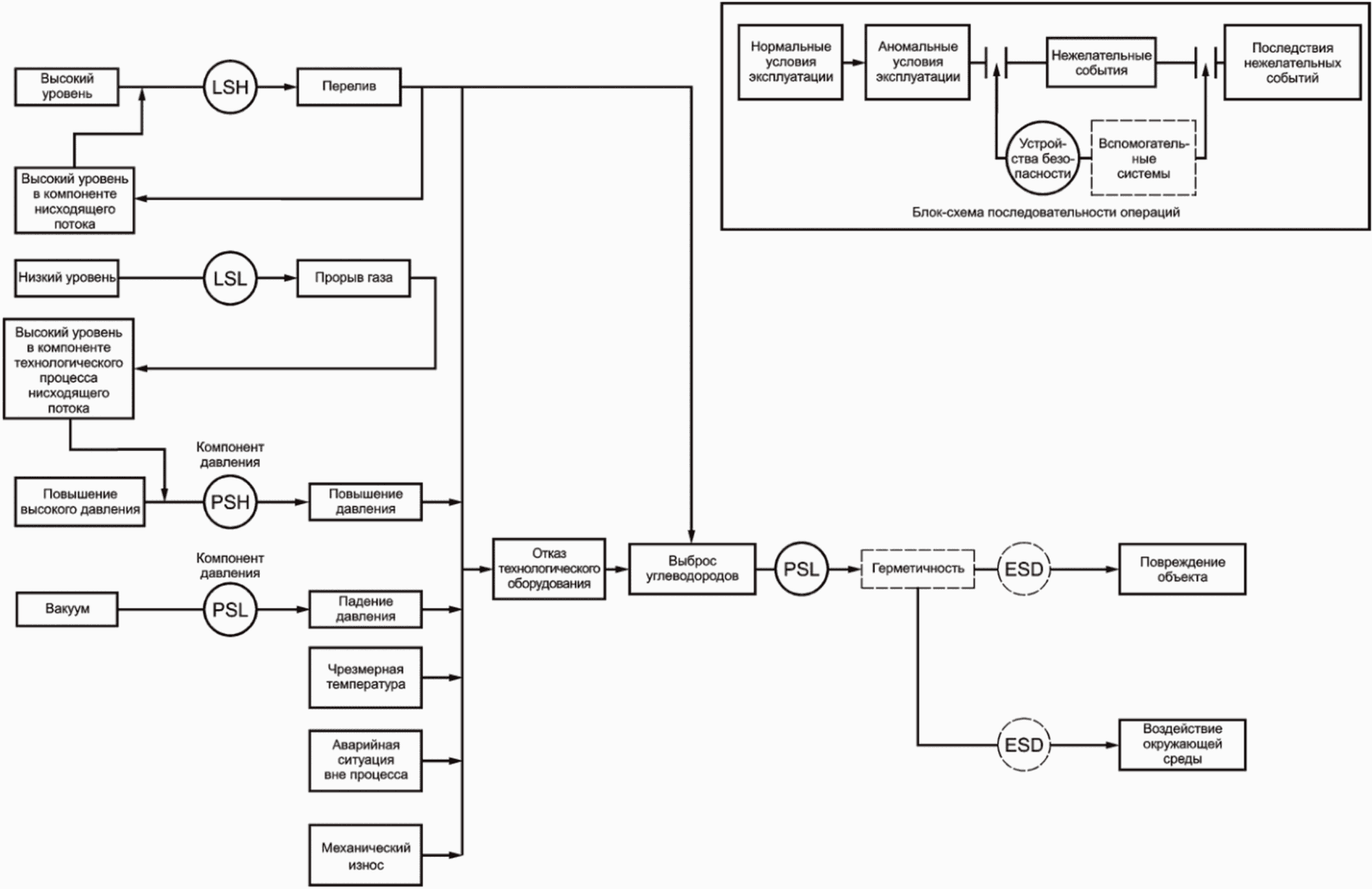
Блок-схема безопасности на
рисунке 2 показывает, каким образом нежелательные события могут привести к травмам персонала и третьих лиц, загрязнению окружающей среды или повреждению объекта. На блок-схеме указаны рекомендуемые места, где должны быть установлены устройства безопасности или применены соответствующие процедуры для предупреждения распространения нежелательных событий. Основной причиной угроз безопасности (нежелательных событий) является выброс (утечка) углеводородов. Основной целью системы безопасности должны быть предотвращение выброса углеводородов и минимизация негативных последствий таких выбросов, если они произошли.
Рисунок 2 - Блок-схема безопасности - Подводное
эксплуатационное оборудование
Таким образом, состав задач систем безопасности включает:
1) предупреждение нежелательных событий, которые могут привести к выбросу углеводородов;
2) останов технологического процесса (или одной из систем, потоков) с целью остановки потока углеводородов до места утечки или перелива в случае его возникновения.
Аварийные ситуации, вызванные внешними относительно подводной системы событиями, не являются самораспространяющимися, если только они не затрагивают технологический процесс или не приводят к пожару. Если они затрагивают технологический процесс, система безопасности должна остановить процесс или затронутую часть процесса. Если они приводят к пожару, система безопасности должна остановить все работы под водой. Такие аварийные ситуации могут быть вызваны природным явлением, падением предметов, отказом инструментов и механизмов или ошибками персонала. Аварийные ситуации такого рода могут быть предотвращены или минимизированы с помощью безопасной конструкции инструментов и механизмов, безопасных процедур эксплуатации для персонала и оборудования, а также обучения персонала.
5.3 Функционирование системы безопасности
Система безопасности обеспечивает защиту следующими способами:
- автоматическим контролем и автоматическим защитным действием в случае изменений контролируемых параметров при нежелательном событии, способном привести к аварии;
- защитными действиями персонала (дистанционно, в ручном режиме) в случае получения аварийного сигнала;
- непрерывной защитой вспомогательными системами, позволяющими минимизировать последствия выброса углеводородов.
Также необходимо обеспечить наличие системы аварийного останова на морских объектах, на которых персонал не находится постоянно.
5.4 Исходные принципы проектирования
Проектирование подводной системы безопасности должно быть основано на следующих обязательных принципах:
- проектирование подводного объекта с учетом действующей нормативной и технической документации Российской Федерации в сочетании с передовым техническим опытом;
- уменьшение количества применяемых опасных материалов и операций;
- обеспечение двух уровней защиты системы безопасности с целью предотвращения или минимизации последствий возможных нежелательных событий;
- наличие первичного и вторичного уровня максимальной защиты;
- использование методов анализа системы, адаптированных к процессу добычи, с учетом минимальных требований к безопасности технологического процесса систем подводной добычи (от устья скважины, включая внутрискважинную отсечную арматуру, до надводной отсечной арматуры, включая систему закачки химических реагентов);
- обеспечение последовательной интеграции всех устройств безопасности компонентов технологического процесса в систему безопасности;
- система управления СПД не считается системой безопасности;
- метод анализа должен быть представлен в пояснительной записке в составе проектной документации на систему безопасности.
6 Принципы защиты и анализ безопасности
6.1 Общие сведения
Принципы проектирования подводной системы безопасности должны обеспечить безопасность персонала и третьих лиц, предотвращение выбросов углеводородов, останов потока углеводородов при нарушении герметичности технологической линии, в случае ее возникновения, а также минимизацию возможных нежелательных последствий попадания морской воды при нарушении герметичности оборудования и/или трубопроводов под давлением.
Обязательные условия концепции защиты:
- обеспечение целостности надводной отсечной арматуры. СПД должна быть рассчитана на нагрузку статического давления в НКТ.
Примечания
1 Надводная отсечная арматура является барьером безопасности между подводными и надводными системами, выполняет функцию защиты надводного объекта в случае возникновения нежелательного события в подводной системе.
2 Если СПД рассчитана на меньшее давление (например, планируется использование высокоинтегрированной системы защиты от превышения давления - системы HIPPS), то требуются дополнительные концепции защиты;
- обеспечение наличия двух барьеров безопасности.
Примечание - Допускается останов добычи и снятие барьера безопасности давления (например, заглушки высокого давления) для выполнения временных работ, таких как операции по подсоединению оборудования и обследованию ТНПА.
6.2.1 Нежелательные события
Идентификацию нежелательных событий, представляющих угрозу целостности СПД, следует проводить по изменению одного или нескольких технологических параметров, вышедших за предельные значения, по показаниям датчиков, которые инициируют отключение технологического процесса.
Нежелательное событие необходимо документировать по следующим характеристикам:
- причина;
- параметр и его предельные фактические значения;
- последствие;
- первичная и вторичная защита;
- расположение устройств безопасности.
6.2.2 Выбор устройства безопасности
Требуемая защита обеспечивается первичными и вторичными устройствами безопасности. Первичное устройство отреагирует быстрее или надежнее, чем вторичное устройство. Первичное устройство обеспечит наиболее высокий порядок защиты, а вторичное устройство должно обеспечить следующий порядок защиты. Общие требования при выборе устройств безопасности включают следующее:
- в СПД должна быть установлена подводная предохранительная арматура, внутрискважинная отсечная арматура, управляемая с поверхности, и надводная отсечная арматура;
- в системах закачки газа, газлифта или нагнетания воды отсечная арматура на линии нагнетания газа, отсечная арматура системы газлифта или отсечная арматура на линии нагнетания воды должны обеспечивать выполнение тех же требований, что и надводная отсечная арматура;
- одиночное устройство безопасности может не обеспечить полную первичную или вторичную защиту из-за того, что последствия отказов могут варьироваться по степени или последовательности. Таким образом, должно использоваться несколько устройств или систем, комбинация которых обеспечит необходимый уровень защиты. Например, для остановки потока до места утечки могут потребоваться датчик давления и отсечная арматура. Эти два устройства могут обеспечить первичный уровень защиты;
- совместно с отсечной арматурой или другими исполнительными устройствами управления устройства безопасности, определенные на основе таблицы анализа безопасности, защищают компонент технологического процесса в любой конфигурации процесса;
- расположение отсечной арматуры и других исполнительных устройств управления должно определяться на основе изучения подробной схемы потока и знания эксплуатационных параметров. При обнаружении в компоненте технологического процесса нежелательного события компонент должен быть изолирован от всех входящих флюидов, тепла и энергии путем перекрытия источников входящих потоков либо путем отведения входящих потоков в другие компоненты, где они могут быть безопасно обработаны. Если необходимо перекрыть входящий поток, перекрытие должно выполняться максимально близко к источнику;
- все устройства безопасности, показанные на рисунках в
приложении А для каждого компонента, рекомендуется принимать во внимание и устанавливать, за исключением тех случаев, когда существуют условия, при которых обычно выполняемая устройством безопасности функция не требуется или в достаточной мере выполняется другим устройством(ми) безопасности. В таблицах с перечнем устройств безопасности в
приложении А перечислены эквивалентные способы защиты, которые позволяют тем самым исключить некоторые устройства;
- в случае использования компонента технологического процесса, не указанного в
приложении А, для этого компонента должна быть разработана таблица анализа безопасности.
6.2.3 Защитное перекрытие
Если устройство безопасности или персонал обнаружат в компоненте технологического процесса аномальное условие эксплуатации, все источники подачи флюидов, тепла и энергии должны быть перекрыты или отведены в другие компоненты, где они могут быть обработаны с соблюдением требований безопасности. В случае выбора перекрытия входящие потоки должны быть перекрыты у главного источника энергии (например, у скважин, насоса и компрессора). Не рекомендуется закрывать вход в компоненте, если это может создать аномальное условие эксплуатации в расположенном выше по потоку компоненте, приводя к его перекрытию устройствами безопасности. Это повторялось бы для каждого компонента в обратном направлении процесса, вплоть до перекрытия главного источника. Таким образом, при каждом перекрытии компонента, расположенного ниже по потоку, аномальному условию эксплуатации подвергся бы каждый компонент, который должен был быть защищен своим устройством безопасности. Данный каскадный эффект зависит от работы нескольких дополнительных устройств безопасности и может подвергнуть оборудование чрезмерной нагрузке, при которой:
- целесообразно перекрыть вход к компоненту технологического процесса для дополнительной защиты или для предохранения расположенных выше по потоку компонентов от уравнивающего давления или уровней жидкости после перекрытия главного источника. Если это целесообразно, то главный источник энергии должен быть перекрыт одновременно или перед закрытием впускного клапана компонента;
- могут иметь место отдельные случаи, при которых каскадное перекрытие является приемлемым.
6.2.4 Аварийные вспомогательные системы
Аварийная вспомогательная система и другие вспомогательные системы предоставляют способ реализации специфических функций безопасности, общих для всего объекта и СПД в целом. Аварийная вспомогательная система включает в себя систему аварийного останова, системы обнаружения пожара, обнаружения газа, вентиляции, системы разгерметизации и слива, а также системы управления внутрискважинной отсечной арматурой. Это жизненно важные системы, которые обеспечивают уровень защиты объекта с помощью функций перекрытия или реагирования с целью минимизации последствий выброса углеводородов.
Установленные под водой отсечная арматура и внутрискважинная отсечная арматура, управляемые с поверхности, должны перекрываться при приведении в действие сигналом от встроенной системы аварийного останова от надводной системы аварийного останова. Для резервирования данной системы все подводные модули обеспечения гидравлическим питанием должны быть оснащены гидравлическими клапанами аварийного сброса давления для систем низкого и высокого давления, подключенных к системе аварийного останова.
Что касается всех электрических систем, они должны оставаться безопасными при прекращении подачи электропитания.
Дополнительная информация приведена в
[1].
6.3 Анализ безопасности
6.3.1 Таблица анализа безопасности
Таблицы анализа безопасности для основных компонентов СПД представлены в
приложении А. Таблицы анализа безопасности применяются к компоненту, независимо от его положения в технологическом процессе. Границы каждого компонента технологического процесса включают в себя подводящий трубопровод, устройства управления и отводящий трубопровод к другому компоненту. В границы должны быть также включены все трубопроводы и разветвления трубопроводов вплоть до места обеспечения защиты устройствами безопасности на следующем компоненте.
Анализ безопасности каждого компонента технологического процесса выделяет нежелательные события (например, последствия отказов оборудования, нарушения процесса или аварии), при которых должна быть обеспечена защита, в дополнение к контролируемым параметрам, которые отслеживаются для надзора за безопасностью. Контролируемые параметры используются для инициации действия через автоматические средства управления с целью предотвращения или сведения к минимуму последствий нежелательных событий. В таблицах представлена логическая последовательность развития системы безопасности, включая нежелательные события, которые могут возникнуть в расположенных ниже по потоку компонентах технологического процесса из-за отказов в оборудовании или устройствах безопасности рассматриваемого компонента.
Перечисляются характерные причины каждого нежелательного события. Основными причинами являются отказы оборудования, нарушения процесса или аварии, но все основные причины в одной категории создадут одно и то же нежелательное событие. Так, линия может оказаться заблокированной из-за пробки, замерзания или отказа регулирующего клапана, случайного закрытия арматуры с ручным приводом. Нежелательные события должны определяться на основе подробного исследования вида отказа компонента и его вспомогательного оборудования. Такие виды отказов группируются относительно причин, в зависимости от способа, которым они могут создать нежелательное событие.
Защитные устройства безопасности и аварийные вспомогательные системы, которые предотвращают нежелательные события или реагируют с целью снижения до минимума их последствий, должны быть спроектированы в соответствии с
6.2.
6.3.2 Перечень устройств безопасности
Отдельные перечни устройств безопасности показаны в
приложении А в качестве вспомогательных средств при описании применения анализа безопасности к каждому отдельному компоненту, см. также
[1]. В перечне представлены устройства безопасности, которые могут потребоваться для защиты каждого компонента технологического процесса, в случае его рассмотрения как отдельного устройства с наихудшими из возможных условиями входа и вывода. Под каждым рекомендуемым устройством перечислены определенные условия, при которых устраняется необходимость в данном конкретном устройстве, когда компонент рассматривается относительно других компонентов технологического процесса. Данное действие является оправданным в силу того, что устройства безопасности на других компонентах обеспечат такую же защиту, или в силу того, что в определенной конфигурации аномальное условие эксплуатации, обнаруженное устройством, не приведет к угрозе безопасности.
6.3.3 Схема оценки состояния безопасности
Для установки связи всех измерительных устройств, отсечной арматуры (SDV), устройств отключения и аварийных вспомогательных систем с их функциями используется схема оценки состояния безопасности (SAFE), см. также
[1]. Все оборудование, надводное и подводное, должно быть перечислено в одной и той же схеме оценки состояния безопасности. В схеме SAFE должны быть перечислены все компоненты технологического процесса и аварийные вспомогательные системы с их требуемыми устройствами безопасности и функциями, выполняемыми каждым устройством. Если в устройстве нет необходимости, в схеме SAFE путем отсылки к соответствующему пункту перечня устройств безопасности должна быть указана причина. Если причиной исключения устройства является обеспечение эквивалентной защиты устройством на другом компоненте, это альтернативное устройство также должно быть показано на схеме SAFE. Связь каждого устройства безопасности со своей требуемой функцией может быть документирована путем отметки галочкой соответствующей ячейки в матрице схемы. Заполнение схемы SAFE обеспечивает средство проверки логики проектирования базовой системы безопасности.
Пример схемы SAFE приведен в
[1].
6.3.4 Дополнительные средства анализа безопасности
Дополнительные рекомендации и практическое руководство по анализу опасностей для объектов СПД представлены в
[2].
6.4 Общие требования к анализу и проектированию
Анализ и проектирование подводной системы безопасности должны включать в себя следующее:
- описание процесса с помощью подробной схемы и установление параметров и их предельных фактических значений. Схема и контролируемые параметры должны быть разработаны на основе конструкции оборудования и требований процесса;
- на основании таблицы анализа безопасности подтверждение необходимости в базовых устройствах безопасности для защиты каждого компонента технологического процесса, рассматриваемого как отдельное устройство. После этого использование перечня устройств безопасности для отдельных компонентов для обоснования исключения устройств безопасности, когда компонент рассматривается относительно других компонентов технологического процесса. В перечне устройств безопасности должны быть перечислены особые условия, которые позволяют исключить некоторые устройства безопасности при рассмотрении укрупненных областей процесса;
- если в процессе используется компонент технологического процесса, значительно отличающийся от описанного в настоящем стандарте, создание таблицы анализа безопасности и перечня устройств безопасности для данного компонента;
- используя схему SAFE, логическое объединение всех устройств безопасности и оборудования со встроенной защитой в законченную систему безопасности объекта. В схеме SAFE должны быть указаны все компоненты технологического процесса и требуемые для них устройства безопасности. Введение выполняемых устройствами функций и связывание каждого устройства с его функцией путем отметки галочкой соответствующей ячейки в матрице схемы;
- в случае проектирования нового объекта указание всех устройств, подлежащих установке, на схеме процесса;
- в случае анализа существующего объекта сравнение схемы SAFE со схемой процесса и добавление необходимых, но не показанных устройств.
Анализ должен определить контрольные устройства (датчики) и автоматические устройства безопасности, необходимые для объекта процесса. Анализ должен установить требуемые функции безопасности (например, останов, отклонение исходных данных, стравливание давления).
(рекомендуемое)
АНАЛИЗ КОМПОНЕНТА ТЕХНОЛОГИЧЕСКОГО ПРОЦЕССА
А.1 Общие положения
В приложении А представлен полный анализ безопасности каждого основного компонента технологического процесса, обычно используемого в СПД. Анализ компонента включает в себя следующее:
- описание каждого компонента технологического процесса;
- схему каждого компонента технологического процесса, показывающую все рекомендуемые устройства безопасности, которые должны быть учтены на основании анализа отдельного компонента. В схему включено описание каждого компонента технологического процесса с указанием расположений рекомендуемых устройств безопасности;
- таблицу анализа безопасности для каждого компонента, анализирующую нежелательные события, которые могут повлиять на компонент;
- перечень устройств безопасности для каждого компонента, включающий все рекомендуемые устройства безопасности и показывающий условия, при которых определенные устройства безопасности могут быть исключены. В перечне представлено описание обоснования для включения или исключения каждого устройства безопасности.
А.2 Фонтанные арматуры и трубопроводы
А.2.1 Описание
ФА обеспечивает контроль (автоматический и с помощью операторов), сбор пластовых продуктов и предоставляет доступ внутрь скважины для ее обслуживания. Трубопроводы обеспечивают транспортировку углеводородов от ФА до надводного объекта.
Для анализа и оценки устройств безопасности трубопроводы могут быть разделены на участки трубопровода. MAWP каждого участка трубопровода должно быть не меньше статического давления в НКТ. Если статическое давление в НКТ превышает MAWP, см.
А.10. Рекомендуемые устройства безопасности для типичной добычной ФА и участка трубопровода показаны на
рисунке А.1.
Рисунок А.1 - Рекомендуемые устройства безопасности
для типовых конструкций ФА и участка трубопровода
А.2.2 Анализ безопасности
А.2.2.1 Таблица анализа безопасности
Анализ безопасности для ФА и участка трубопровода представлен в
таблице А.1. Нежелательными событиями, которые могут повлиять на ФА или участок трубопровода, являются повышение давления, высокая температура, низкая температура, разгерметизация и утечка.
Таблица А.1
Таблица анализа безопасности ФА и участка трубопровода
Нежелательное событие | Причина | Параметр |
Повышение давления | Заблокированный или с ограниченным проходом трубопровод; Закупорка дросселя, расположенного ниже по потоку; Гидратная пробка; Отказ в системе управления, расположенной выше по потоку; Изменение условий в скважине; Закрытый выпускной клапан; Закачка химических реагентов; Температурное расширение; Входящий поток превышает исходящий поток; Добыча вторичными методами | Высокое давление |
Высокая температура | Высокая температура в пласте; Нагрев из-за эффекта Джоуля-Томсона | Высокая температура |
Низкая температура | Охлаждение из-за эффекта Джоуля-Томсона | Низкая температура |
Разгерметизация | Износ; Эрозия; Коррозия; Повреждение при ударной нагрузке; Вибрация; Нарушение герметичности; Неисправность соединения | Высокое давление; Низкое давление |
Утечка | Износ; Эрозия; Коррозия; Вибрация; Нарушение герметичности | Высокое давление; Низкое давление |
А.2.2.2 Перечень устройств безопасности
В
таблице А.2 представлен перечень устройств безопасности для ФА и участка трубопровода.
Таблица А.2
Перечень устройств безопасности ФА и участок трубопровода
а. | Датчик давления, установленный для контроля повышения давления (PSH) 1. ФА и участок трубопровода имеют MAWP, равное или больше максимального статического давления в НКТ, и защищены датчиком давления на конечном участке трубопровода |
б. | Датчик давления, установленный для контроля понижения давления (PSL) 1. ФА и участок трубопровода имеют MAWP, равное или больше максимального статического давления в НКТ, и защищены датчиком давления на конечном участке выкидного трубопровода |
в. | Датчик температуры, установленный для контроля повышения температуры (TSH) 1. ФА и участок трубопровода имеют максимальную расчетную температуру, равную или больше максимальной температуры. 2. ФА и/или участок трубопровода имеют максимальную расчетную температуру меньше максимальной температуры. Необходимо выполнить оценку риска для определения требуемого снижения уровня риска и установить соответствующий тип оборудования с автоматической функцией безопасности, требуемый на основе оценки риска |
г. | Датчик температуры, установленный для контроля понижения температуры (TSL) 1. ФА и участок трубопровода имеют минимальную расчетную температуру меньше минимальной температуры. 2. ФА и/или участок выкидного трубопровода имеют минимальную расчетную температуру выше минимальной температуры. Необходимо выполнить оценку риска для определения требуемого снижения уровня риска; установить соответствующий тип оборудования с автоматической функцией безопасности, требуемый на основе оценки риска |
д. | Управляемая с поверхности внутрискважинная отсечная арматура (SCSSV) 1. Установлена внутрискважинная отсечная арматура, управляемая с поверхности |
е. | Надводная отсечная арматура (BSDV) 1. Участок трубопровода защищен надводной отсечной арматурой на конечном участке трубопровода/райзере |
ж. | Подводная предохранительная арматура (USV) 1. Участок трубопровода на подводной ФА защищен подводной предохранительной арматурой |
А.2.2.3 Устройства отключения
Необходима установка надводной отсечной арматуры (BSDV), см. также
[1]. Подводная предохранительная арматура (USV) должна быть сконструирована, установлена и испытана в соответствии с
[3],
[4],
[5] и
[6]. Внутрискважинная отсечная арматура, управляемая с поверхности (SCSSV), может быть сконструирована, установлена и испытана в соответствии с
[7] и
[8].
А.2.2.4 Устройства безопасности по контролю давления
Первичными источниками давления являются скважины, следовательно, на поверхности располагаются датчики давления, чтобы обеспечить через райзер закрытие скважин в случае обнаружения аномально высокого или низкого давления. Один датчик давления, установленный на объекте, может защитить несколько подводных трубопроводов, объединенных в один райзер, см. также
[1].
Примечание - Установленные под водой датчики давления могут использоваться для индикации и могут не требоваться как часть системы отключения, за исключением случаев, когда они являются частью системы HIPPS.
А.2.2.5 Устройства безопасности по контролю температуры
Первичными источниками температуры являются скважины, следовательно, на поверхности расположены датчики температуры, чтобы обеспечить через райзер закрытие скважин в случае обнаружения аномально высоких или низких температур, если система не рассчитана на крайние значения температуры.
Примечание - Установленные под водой датчики температуры могут использоваться для индикации и могут не требоваться как часть системы отключения, за исключением случаев, когда оценка риска выявляет риск разгерметизации: тогда может потребоваться автоматическая функция безопасности.
А.2.3 Расположение устройств безопасности
А.2.3.1 Устройства безопасности по контролю давления
Датчики давления должны быть защищены от повреждений из-за вибрации, ударов и аварийных ситуаций. Датчики давления должны быть размещены выше надводной отсечной арматуры, а измерительная точка должна быть сверху горизонтального отрезка или на вертикальном отрезке трубы. Датчики давления могут быть объединены в единый датчик повышения и понижения давления.
А.2.3.2 Устройства безопасности по контролю температуры
Если требуется, датчики температуры должны быть защищены от повреждений из-за вибрации, ударов и аварийных ситуаций. Датчики температуры должны быть размещены в месте, определенном на основе оценки риска. Датчики температуры, отслеживающие повышение или понижение температуры, могут быть объединены в единый датчик, контролирующий повышение и понижение температуры.
А.2.3.3 Внутрискважинные устройства безопасности
Внутрискважинная отсечная арматура, управляемая с поверхности, должна быть установлена в эксплуатационных НКТ под устьем скважины.
А.2.3.4 Устройства отключения
Надводная отсечная арматура может быть установлена в соответствии с документами
[1],
[5],
[6] и
[9].
Подводная предохранительная арматура (USV) должна находиться выше по потоку дросселя ФА. ФА может быть оснащено несколькими предохранительными арматурами, обозначенными как USV.
А.3 Нагнетательные ФА и трубопроводы
А.3.1 Описание
Нагнетательная ФА доставляет продукты нагнетания до устья скважины с целью закачки в пласт. Рекомендуемые устройства безопасности для типовой конструкции подводной нагнетательной ФА показаны на
рисунке А.2 и
рисунке А.3.
Рисунок А.2 - Рекомендуемые устройства безопасности
для типовой конструкции ФА нагнетания воды
Рисунок А.3 - Рекомендуемые устройства безопасности
для типовой конструкции ФА нагнетания газа
А.3.2 Анализ безопасности
А.3.2.1 Таблица анализа безопасности
Таблица анализа безопасности для линий нагнетания в устье скважины представлена в
таблице А.3. Нежелательными событиями, которые могут повлиять на линию нагнетания, являются повышение давления, высокая температура, низкая температура, разгерметизация и утечка.
Таблица А.3
Таблица анализа безопасности нагнетательных ФА
и трубопроводов
Нежелательное событие | Причина | Параметр |
Повышение давления | Заблокированный или с ограниченным проходом трубопровод; Гидратная пробка; Отказ в системе управления, расположенной выше по потоку; Закупоренный пласт; Закачка химических реагентов; Гидроудар | Высокое давление |
Высокая температура | Высокая температура в пласте; Нагрев из-за эффекта Джоуля-Томсона | Высокая температура |
Низкая температура | Охлаждение из-за эффекта Джоуля-Томсона | Низкая температура |
Разгерметизация | Износ; Эрозия; Коррозия; Повреждение при ударной нагрузке; Вибрация; Нарушение герметичности; Неисправность соединения | Высокое давление; Низкое давление |
Утечка | Износ; Эрозия; Коррозия; Вибрация; Нарушение герметичности | Высокое давление; Низкое давление |
А.3.2.2 Перечень устройств безопасности
В
таблице А.4 представлен перечень устройств безопасности для линий нагнетания.
Таблица А.4
Перечень устройств безопасности нагнетательных ФА
и трубопроводов
а. | Датчик давления, установленный для контроля повышения давления (PSH) 1. Участок трубопровода имеет MAWP, равное или больше максимального давления нагнетания, и защищен датчиком давления на первом участке трубопровода |
б. | Датчик давления, установленный для контроля понижения давления (PSL) 1. Участок трубопровода имеет MAWP, равное или больше максимального давления нагнетания, и защищен датчиком давления на первом участке трубопровода |
в. | Расчетное давление линии и оборудования 1. Линия и оборудование имеют MAWP, равное или больше максимального давления, установленное источником нагнетания. 2. Линия и оборудование защищены надводными объектами, согласно [1] |
г. | Управляемая с поверхности внутрискважинная отсечная арматура (SCSSV) 1. Установлена внутрискважинная арматура, управляемая с поверхности. 2. Для нагнетания воды установлены обратные клапаны |
д. | Отсечная арматура на линии нагнетания газа (GISDV) 1. На первом участке трубопровода газонагнетательной скважины участок трубопровода защищен отсечной арматурой |
е. | Отсечная арматура на линии нагнетания воды (WISDV) 1. На первом участке трубопровода водонагнетательной скважины участок трубопровода защищен отсечной арматурой |
ж. | Подводная предохранительная арматура (USV) 1. Для защиты от возможного обратного потока коллектор защищен подводной предохранительной арматурой, установленной в нагнетательной ФА |
з. | Потоковый клапан-отсекатель (FSV) 1. Установлен потоковый клапан-отсекатель |
А.3.2.3 Устройства отключения
Отсечная арматура на линии нагнетания газа или воды (GISDV и WISDV) может быть установлена в соответствии с
[1],
[5],
[6] и
[9]. Подводная предохранительная арматура (USV) должна быть сконструирована, установлена и испытана в соответствии с
[3],
[4],
[5] и
[6]. Внутрискважинная отсечная арматура, управляемая с поверхности (SCSSV), должна быть сконструирована, установлена и испытана в соответствии с
[7] и
[8]. В качестве альтернативы внутрискважинной отсечной арматуре (SCSSV) для нагнетания воды может быть установлен внутрискважинный обратный клапан.
А.3.2.4 Устройства безопасности по контролю давления
Как правило, защита от давления обеспечивается датчиками давления на источнике нагнетания, таком как компрессор или насос, для перекрытия входящего потока. Если датчики давления также защищают линию нагнетания, устье скважины и другое оборудование, то дополнительно на линии нагнетания они не требуются. Линия нагнетания должна быть рассчитана на давление, выше или равное MAWP, если только она не защищена дополнительными устройствами безопасности, см. также
[1].
А.3.2.5 Потоковый клапан-отсекатель
Потоковый клапан-отсекатель должен быть установлен на каждой линии нагнетания для сведения к минимуму обратного потока от линии нагнетания.
А.3.3 Расположение устройств безопасности
А.3.3.1 Устройства безопасности по контролю давления
В случае систем нагнетания воды датчики давления должны быть расположены выше по потоку относительно обратного клапана, а измерительная точка должна быть сверху горизонтального отрезка или на вертикальном отрезке трубы. Подводная предохранительная арматура должна быть расположена так, чтобы она не была изолирована от какой-либо части линии нагнетания.
В случае систем нагнетания газа датчики давления должны быть расположены выше по потоку относительно отсечной арматуры на линии нагнетания газа, а измерительная точка должна быть сверху горизонтального отрезка или на вертикальном отрезке трубы.
А.3.3.2 Внутрискважинные устройства безопасности
Внутрискважинная отсечная арматура, управляемая с поверхности, или обратные клапаны должны быть установлены в нагнетательных НКТ под устьем скважины.
А.3.3.3 Устройства отключения
Надводная отсечная арматура на линии нагнетания (GISDV или WISDV) должна предотвращать обратный поток и быть расположена как можно ближе к райзеру для сведения к минимуму числа подверженных повреждению труб. Отсечная арматура (SDV) должна быть изготовлена в виде наземной отсечной арматуры (SSV) в соответствии с
[5].
Отсечная арматура на линии нагнетания воды не требуется в случае, если линия нагнетания служит для закачки воды, а пласт не способен к обратному потоку углеводородов. Следует учитывать продолжительность эксплуатации месторождения.
Подводная предохранительная арматура должна находиться в удобном месте устья скважины ниже по потоку относительно дросселя. ФА может быть оснащена несколькими арматурами, обозначенными как USV.
А.3.3.4 Потоковый клапан-отсекатель
Потоковый клапан-отсекатель должен быть установлен на каждой линии нагнетания.
А.4 Линии закачки химических реагентов
А.4.1 Описание
Линии закачки химических реагентов подают химические реагенты для вспрыскивания в производственный поток. Рекомендуемые устройства безопасности и подводные изолирующие устройства для линий закачки показаны на
рисунке А.4 и
рисунке А.5.
Рисунок А.4 - Рекомендуемые устройства безопасности
и подводные изолирующие устройства для типовой конструкции
внутрискважинной системы закачки химических реагентов
Рисунок А.5 - Рекомендуемые устройства безопасности
и подводные изолирующие устройства для типовой конструкции
закачки химических реагентов выше коренной задвижки
А.4.2 Анализ безопасности
А.4.2.1 Таблица анализа безопасности
Таблица анализа безопасности для линий закачки химических реагентов в устье скважины представлена в
таблице А.5. Нежелательными событиями, которые могут повлиять на линию закачки, являются повышение давления, утечка, разгерметизация и падение давления.
Таблица А.5
Таблица анализа безопасности линии закачки
химических реагентов
Нежелательное событие | Причина | Параметр |
Повышение давления | Заблокированное или с ограниченным проходом выпускное отверстие; Гидратная пробка; Отказ в системе управления, расположенной выше по потоку; Закупоренный пласт; Обратный поток из пласта; Впрыск химических реагентов в манифольд или трубопровод, рассчитанные на более низкие значения давлений | Высокое давление |
Утечка | Износ; Эрозия; Коррозия; Нарушение герметичности; Вибрация | Высокое давление; Низкое давление |
Разгерметизация | Износ; Эрозия; Коррозия; Повреждение при ударной нагрузке; Нарушение герметичности; Вибрация; Неисправность соединения | Высокое давление; Низкое давление |
Падение давления | Тепловое охлаждение; Падение давления скважины | Низкое давление |
А.4.2.2 Перечень устройств безопасности
В
таблице А.6 представлен перечень устройств безопасности для линий закачки в устье скважины.
Таблица А.6
Перечень устройств безопасности линии закачки
химических реагентов
а. | Датчик давления, установленный для контроля повышения давления (PSH) 1. Установлен датчик давления. 2. Линия и оборудование защищены расположенным выше по потоку датчиком давления |
б. | Датчик давления, установленный для контроля понижения давления (PSL) 1. Установлен датчик давления. 2. Линия и оборудование защищены расположенным выше по потоку датчиком давления |
в. | Предохранительный клапан (PSV) 1. Линия и оборудование имеют MAWP, равное или больше максимального давления, установленное источником закачки. 2. В соответствии с документом API 14C предохранительный клапан установлен на надводном источнике закачки, сброс избыточных объемов рассчитан на уровне или не выше MAWP. 3. Линия и оборудование защищены расположенным выше по потоку предохранительным клапаном, рассчитанным на уровне или не выше допустимого повышения давления. 4. Должен быть предусмотрен сигнал блокировки/разрешающий для обеспечения изоляции систем с более низкими номинальными значениями от источника более высокого давления при давлении, равном их расчетным характеристикам или превышающем их |
г. | Двойные подводные изолирующие устройства 1. Место закачки ниже устья скважины: I. Установлены две отсечных арматуры закачки химических реагентов. II. Установлены отсечная арматура закачки химических реагентов и обратный клапан. 2. Место закачки ниже по потоку относительно коренной задвижки: I. Установлена одна отсечная арматура закачки химических реагентов. II. Установлен один обратный клапан |
д. | Потоковый клапан-отсекатель (FSV) (надводная часть) 1. Установлен потоковый клапан-отсекатель |
А.4.2.3 Устройства безопасности по контролю давления
Защита от давления может быть обеспечена в надводной части в соответствии с документом
[1].
А.4.2.4 Подводные изолирующие устройства
При закачке химических реагентов ниже устья скважины должны быть установлены устройства с двойной изоляцией, состоящие из одной из следующих комбинаций:
а) две дистанционно приводимые в действие отсечные арматуры закачки химических реагентов;
б) один обратный клапан и одна дистанционно приводимая в действие отсечная арматура закачки химических реагентов.
При закачке химических реагентов ниже по потоку от коренной задвижки должно быть установлено только одно дополнительное изолирующее устройство, на выбор:
а) дистанционно приводимая в действие отсечная арматура закачки химических реагентов;
б) обратный клапан.
А.4.2.5 Потоковый клапан-отсекатель
Для сведения обратного потока к минимуму на каждой линии закачки должен быть установлен надводный потоковый клапан-отсекатель (FSV).
А.4.3 Расположение устройств безопасности
А.4.3.1 Устройства безопасности по контролю давления
Датчики давления должны находиться выше по потоку обратного клапана.
Примечание - При проектировании типовых систем закачки в устье скважины, систем трубопроводов и манифольдов необходимо учитывать, что они могут иметь различные расчетные давления. Расчетное давление трубопроводов и манифольдов может быть меньше максимального расчетного давления. Следует поддерживать соответствующий уровень целостности системы.
Должен быть предусмотрен сигнал блокировки/разрешающий для обеспечения изоляции систем с более низкими номинальными значениями от источника более высокого давления при давлении, равном их расчетным характеристикам или превышающем их.
Одиночный предохранительный клапан на источнике закачки без каких-либо сигналов блокировки или разрешающих должен использоваться, только когда максимальное давление не превышает случайное повышение давления, определенное соответствующим стандартом проектирования.
А.4.3.2 Подводные изолирующие устройства
Арматура должна быть расположена на устье или как можно ближе к устью скважины, так чтобы вся линия была защищена от обратного потока в соответствии с
[4]. Линии закачки химических реагентов выше по потоку относительно эксплуатационной коренной задвижки должны иметь два барьера. Линии закачки химических реагентов ниже по потоку относительно эксплуатационной коренной задвижки должны иметь один барьер.
А.5 Манифольды
А.5.1 Описание
Добываемый флюид поступает в манифольды от скважин и распределяется по трубопроводам, таким как магистральные и промысловые трубопроводы добычи и технологические трубопроводы. Схема манифольда показана на
рисунке А.6.
Рисунок А.6 - Добычной манифольд
Если манифольд используется в процессе нагнетания воды или системы газлифт, то он не будет анализироваться в данном разделе. Обратитесь к соответствующим разделам настоящего документа.
А.5.2 Анализ безопасности
А.5.2.1 Таблица анализа безопасности
Таблица анализа безопасности для манифольдов представлена в
таблице А.7. Нежелательными событиями, которые могут повлиять на манифольд, являются повышение давления, разгерметизация и утечка.
Таблица А.7
Таблица анализа безопасности манифольдов
Нежелательное событие | Причина | Параметр |
Повышение давления | Заблокированное или с ограниченным проходом выпускное отверстие; Гидратная пробка; Отказ в системе управления, расположенной выше по потоку; Входящий поток превышает расчетный; Закачка в перекрытый трубопровод манифольда; Закачка химических реагентов | Высокое давление |
Разгерметизация | Износ; Эрозия; Коррозия; Повреждение при ударной нагрузке; Вибрация; Нарушение герметичности; Неисправность соединения | Низкое давление |
Утечка | Износ; Эрозия; Коррозия; Вибрация; Нарушение герметичности | Низкое давление |
А.5.2.2 Перечень устройств безопасности
Перечень устройств безопасности для манифольдов представлен в
таблице А.8.
Таблица А.8
Перечень устройств безопасности манифольдов
a. | Датчик давления, установленный для контроля повышения давления (PSH) 1. Каждый конечный участок трубопровода оснащен датчиком давления, настроенным на давление меньше, чем MAWP манифольда, и каждый участок трубопровода не может быть изолирован. 2. Манифольд, трубопроводы и система добычи до надводной отсечной арматуры рассчитаны для газа только на статическое давление в НКТ |
b. | Датчик давления, установленный для контроля понижения давления (PSL) 1. Каждый конечный участок трубопровода оснащен датчиком давления и не может быть изолирован |
А.5.2.3 Устройства безопасности давления
Каждый манифольд должен иметь MAWP, равное или больше максимального давления источника. Если это не так, см.
А.10. Для перекрытия всех входящих источников и защиты манифольда конечный участок трубопровода должен быть оснащен датчиками давления. Арматура с механическим приводом для управления с помощью ТНПА, установленная как вспомогательная на период монтажа, не должна учитываться, если во время нормальной работы применяют соответствующие методики предотвращения закрытия.
А.5.3 Расположение устройства безопасности
Устройства безопасности давления (датчики давления) не требуются на манифольде, но могут быть установлены по эксплуатационным причинам.
А.6 Подводная сепарация
А.6.1 Описание
Подводные сепараторы разделяют добываемый флюид на составные части: нефть, газ и воду. Рекомендуемые устройства безопасности стандартных подводных сепараторов показаны на
рисунке А.7.
Рисунок А.7 - Рекомендуемые устройства безопасности
для типовой конструкции подводного сепаратора
А.6.2 Анализ безопасности
А.6.2.1 Таблица анализа безопасности
Таблица анализа безопасности подводных сепараторов представлена в
таблице А.9. Нежелательными событиями, которые могут повлиять на подводный сепаратор, являются повышение давления, падение давления, пропуск жидкости в линию отвода газа, пропуск газа в линию отвода жидкости, утечка, разгерметизация и, если сосуд под давлением нагревается, высокая температура.
Таблица А.9
Таблица анализа безопасности подводных сепараторов
Нежелательное событие | Причина | Параметр |
Повышение давления | Заблокированное или с ограниченным проходом выпускное отверстие; Входящий поток превышает исходящий поток; Прорыв газа; Отказ в системе управления, расположенной выше по потоку; Температурное расширение; Подводимое тепло превышает расчетное; Закачка химических реагентов | Высокое давление |
Падение давления | Извлечение превышает входящий поток; Температурное сжатие; Открытое выпускное отверстие; Отказ системы управления давлением | Низкое давление |
Перелив жидкости (пропуск жидкости в линию отвода газа) | Входящий поток превышает исходящий поток; Жидкостная пробка; Заблокированное или с ограниченным проходом выпускное отверстие; Отказ системы управления уровнем жидкости | Высокий уровень жидкости |
Прорыв газа (пропуск газа в линию отвода жидкости) | Извлечение жидкости превышает входящий поток; Открытое выпускное отверстие для жидкости; Отказ системы управления уровнем жидкости | Низкий уровень жидкости; Низкая температура |
Утечка | Износ; Эрозия; Коррозия; Вибрация; Нарушение герметичности | Низкое давление; Низкий уровень жидкости |
Разгерметизация | Износ; Эрозия; Коррозия; Повреждение при ударной нагрузке; Вибрация; Нарушение герметичности; Неисправность соединения | Низкое давление; Низкий уровень жидкости |
Высокая температура | Отказ системы управления температурой; Высокая температура на входе | Высокая температура |
А.6.2.2 Перечень устройств безопасности
В
таблице А.10 представлен перечень устройств безопасности подводных сепараторов.
Таблица А.10
Перечень устройств безопасности подводных сепараторов
а. | Датчик давления, установленный для контроля повышения давления (PSH) |
| 1. Установлен датчик давления. |
| 2. Осуществляется подача от насоса или компрессора, не способных развить давление, превышающее или равное MAWP сосуда под давлением. |
| 3. Источником входящего потока являются подводная ФА, манифольд добычи или трубопровод, и каждый источник потока защищен датчиком давления, которые защищают и сосуд под давлением. |
| 4. Трубопровод соответствующего размера без запорной или регулирующей арматуры соединяет линию отвода газа с оборудованием, расположенным ниже по потоку и защищенным датчиком давления, который также защищает расположенный выше по потоку сосуд под давлением |
б. | Датчик давления, установленный для контроля понижения давления (PSL) |
| 1. Установлен датчик давления. |
| 2. Каждый источник подачи защищен датчиком давления; отсутствуют устройства управления давлением или ограничения между датчиком давления и сосудом под давлением. |
| 3. Трубопровод соответствующего размера без запорной или регулирующей арматуры соединяет линию отвода газа с оборудованием, расположенным ниже по потоку и защищенным датчиком давления, который также защищает расположенный выше по потоку сосуд под давлением |
в. | Датчик уровня, установленный для контроля повышения уровня жидкости (LSH) |
| 1. Установлен датчик уровня жидкости. |
| 2. Оборудование, расположенное ниже уровня линии отвода газа, может безопасно справляться с максимально возможным пропуском жидкости в линию отвода газа |
г. | Датчик уровня, установленный для контроля понижения уровня жидкости (LSL) |
| 1. Установлен датчик уровня жидкости. |
| 2. Оборудование, расположенное ниже по потоку от выпускного отверстия (отверстий) жидкости, может безопасно справляться с максимально возможным пропуском газа, который может выходить через выпускное отверстие(я) жидкости, а в сосуде под давлением отсутствует погружной нагревательный элемент, подвергающийся влиянию высокой температуры. Ограничения в нагнетательной линии(ях) могут использоваться для ограничения скорости потока газа |
д. | Обратный клапан |
| 1. На каждом выпускном отверстии установлены обратные клапаны. |
| 2. Максимальный объем углеводородов, способных к обратному потоку от расположенного ниже по потоку оборудования, является незначительным. |
| 3. Обратный поток будет эффективно минимизирован устройством управления в линии |
е. | Отсечная арматура (SDV) |
| 1. Установлена отсечная арматура |
ж. | Датчик температуры, установленный для контроля повышения температуры (TSH) |
| 1. При необходимости установлен датчик температуры |
А.6.2.3 Устройства безопасности по контролю давления
Защита подводного сепаратора, получающего из скважины или других источников флюиды, которые могут вызвать повышение давления, должна быть обеспечена за счет контроля за давлением с помощью датчика давления, перекрывающего входящий поток в сепаратор. Датчик давления, контролирующий повышение давления, в сосуде под давлением не требуется, если датчики давления на других компонентах технологического процесса измеряют давление в сосуде и отключают входящий поток в сосуде, а также если датчик давления не может быть изолирован от сосуда под давлением. Датчик давления должен постоянно защищать подводный сепаратор, получающий флюиды из устья скважины, так как давление скважины может увеличиться из-за изменений в условиях пласта, механизированного способа добычи или ремонтных работ скважины.
Подводный сепаратор должен быть оснащен датчиком давления для отключения входящего потока к сосуду под давлением в случае возникновения настолько больших внутренних утечек, что они могут привести к снижению давления. Отсутствие датчика давления, контролирующего понижение давления, на подводном сепараторе допускается, если датчик давления на других компонентах технологического процесса обеспечивает необходимую защиту и датчик давления не может быть изолирован от сосуда под давлением во время эксплуатации.
Сепаратор должен быть спроектирован с расчетом на полное разрушающее давление.
А.6.2.4 Устройства безопасности по контролю уровня жидкости
Если расположенные ниже по потоку компоненты технологического процесса не могут безопасно справляться с максимальным объемом жидкости, который может перелиться, защиту подводных сепараторов должен обеспечивать датчик уровня жидкости, контролирующий повышение уровня. Подводный сепаратор должен быть защищен от пропуска газа в линию отвода жидкости с помощью датчика уровня жидкости, контролирующего понижение уровня, для отключения входящего потока к сосуду под давлением или закрытия выпускного отверстия жидкости. Датчик уровня жидкости не требуется, если во время нормальной работы не поддерживается уровень жидкости в сепараторе или если оборудование ниже по потоку способно безопасно справляться с объемом газа, который может быть пропущен.
А.6.2.5 Обратные клапаны
Обратный клапан может быть установлен на каждой отводящей линии газа и жидкости, если возможен обратный поток значительных объемов флюида от компонента технологического процесса ниже по потоку в случае утечки. Обратный клапан не требуется, если обратный поток будет эффективно минимизирован устройством управления в линии.
А.6.2.6 Температура
Если температура не соответствует установленным требованиям, следует принять меры для смягчения последствий данной проблемы. Это должно быть рассмотрено в анализе опасностей.
А.6.2.7 Устройства отключения
Отсечная арматура должна быть установлена для предотвращения потока углеводородов через сепаратор, а также должна быть установлена в трубопроводе - для предотвращения разгерметизации.
Вся отсечная арматура должна приводиться в действие сигналом от системы аварийного останова и при любом аномальном условии давления.
А.6.3 Расположение устройств безопасности
А.6.3.1 Устройства безопасности по контролю давления
Датчики давления должны быть размещены для определения давления газа или конденсата в подводном сепараторе. Как правило, они расположены наверху или рядом с верхней частью. Однако такие устройства могут располагаться на линиях отвода газа в случае пренебрежимо малого падения давления от сепаратора к месту измерения и невозможности изоляции датчиков от сосуда под давлением. Такая изоляция может быть обусловлена внешними (например, запорная арматура на линии отвода газа) или внутренними причинами (например, засоренными каплеуловителями).
А.6.3.2 Устройства безопасности по контролю уровня жидкости
Для предотвращения ложных срабатываний датчик уровня жидкости, контролирующий превышение уровня, должен быть расположен на достаточном расстоянии выше максимального эксплуатационного уровня жидкости, но с достаточным объемом внутри сепаратора выше датчика для предотвращения перелива жидкости до завершения остановки технологического процесса. Для предотвращения ложных срабатываний датчик уровня жидкости, контролирующий понижение уровня, должен быть расположен на достаточном расстоянии ниже минимального эксплуатационного уровня жидкости, но с достаточным объемом жидкости между датчиком и выпускным отверстием жидкости для предотвращения пропуска газа до завершения остановки технологического процесса.
А.6.3.3 Обратные клапаны
Обратные клапаны могут быть размещены на линиях отвода.
А.6.3.4 Устройства отключения
Отсечная арматура должна быть размещена выше и ниже по потоку относительно сепаратора.
А.6.3.5 Устройства безопасности по контролю температуры
Датчик температуры должен быть расположен в месте сбора жидкости.
А.7 Подводное нагнетание
А.7.1 Описание
Подводные дожимные насосы перекачивают флюиды в пределах системы подводной добычи. Рекомендуемые устройства безопасности для стандартных насосных установок показаны на
рисунке А.8. Если существует вероятность превышения допустимого давления в любых компонентах технологического процесса, расположенных ниже по потоку, должна использоваться система HIPPS.
Рисунок А.8 - Рекомендуемые устройства безопасности
для типовой конструкции подводного дожимного насоса
А.7.2 Анализ безопасности
А.7.2.1 Таблица анализа безопасности
Таблица анализа безопасности для подводных дожимных насосов представлена в
таблице А.11. Нежелательными событиями, которые могут повлиять на насос, являются повышение давления, падение давления, разгерметизация и утечка.
Таблица А.11
Таблица анализа безопасности подводного нагнетания
Нежелательное событие | Причина | Параметр |
Повышение давления | Заблокированная или с ограниченным проходом нагнетательная линия; Повышение противодавления; Высокое давление на входе (центробежные насосы); Превышение допустимой скорости; Увеличение плотности флюида; Закачка химических реагентов | Высокое давление |
Падение давления | Извлечение превышает входящий поток; Температурное сжатие; Заблокирован вход; Отказ системы управления давлением | Низкое давление |
Разгерметизация | Износ; Эрозия; Коррозия; Повреждение при ударной нагрузке; Вибрация; Нарушение герметичности; Неисправность соединения | Низкое давление |
Утечка | Износ; Эрозия; Коррозия; Вибрация; Нарушение герметичности | Низкое давление |
А.7.2.2 Перечень устройств безопасности
Перечень устройств безопасности для насосов представлен в
таблице А.12.
Таблица А.12
Перечень устройств безопасности подводного нагнетания
а. | Датчик давления, установленный для контроля повышения давления (PSH) - насосы технологических линий 1. Установлено два датчика давления. 2. Максимальное давление нагнетания насоса не превышает 70% MAWP нагнетательной линии |
б. | Датчик давления, установленный для контроля понижения давления (PSL) 1. Установлено два датчика давления |
в. | Обратный клапан 1. Установлен обратный клапан |
г. | Отсечная арматура (SDV) Установлена отсечная арматура |
А.7.2.3 Устройства безопасности по контролю давления
Два датчика давления должны быть предусмотрены на входе и выходе всех подводных дожимных насосов для отключения подачи питания к насосу и впускному клапану, если максимальное давление на выходе насоса может превысить 70% MAWP нагнетательной линии при максимальном входном давлении.
Если максимальное давление на выходе насоса не может превысить 70% MAWP нагнетательной линии при максимальном входном давлении, то для отключения насоса и впускного клапана могут быть установлены одиночные датчики давления.
А.7.2.4 Обратные клапаны
Для минимизации обратного потока на нагнетательной линии насоса должен быть установлен обратный клапан.
А.7.2.5 Устройства отключения
Отсечная арматура должна быть установлена для предотвращения потока углеводородов через насос, а также должна быть установлена в трубопроводе - для предотвращения разгерметизации.
Вся отсечная арматура должна приводиться в действие сигналом от системы аварийного останова и при любом аномальном условии давления.
А.7.3 Расположение устройств безопасности
А.7.3.1 Устройства безопасности по контролю давления
Два датчика давления, расположенные на подводящей линии к насосу, должны находиться ниже по потоку относительно любой запорной арматуры. Два датчика давления, расположенные на линии нагнетания насоса, должны находиться выше по потоку относительно обратного клапана или любой запорной арматуры.
А.7.3.2 Обратные клапаны
Обратный клапан должен быть расположен на линии нагнетания насоса.
А.7.3.3 Устройства отключения
Отсечная арматура должна быть размещена выше и ниже по потоку относительно подводного дожимного насоса.
А.8 Подводная компрессия
А.8.1 Описание
Подводные компрессорные установки сжимают газ и газоконденсат в пределах процесса добычи. Рекомендуемые устройства безопасности для стандартной компрессорной установки показаны на
рисунке А.9.
Рисунок А.9 - Рекомендуемые устройства безопасности
для типовой конструкции подводного компрессора
А.8.2 Анализ безопасности
А.8.2.1 Таблица анализа безопасности
Таблица анализа безопасности для подводных компрессорных установок представлена в
таблице А.13. Нежелательными событиями, которые могут повлиять на компрессорную установку, являются повышение давления, падение давления, утечка, разгерметизация и анормальная температура.
Таблица А.13
Таблица анализа безопасности компрессоров
Нежелательное событие | Причина | Параметр |
Повышение давления (линия всасывания) | Входящий поток превышает расчетное; Отказ системы управления давлением всасывания; Неисправность компрессора или привода; Закачка химических реагентов | Высокое давление |
Повышение давления (линия нагнетания) | Заблокированная или с ограниченным проходом нагнетательная линия; Повышение противодавления; Высокое давление на входе; Превышение допустимой скорости; Закачка химических реагентов | Высокое давление |
Падение давления (линия всасывания) | Извлечение превышает входящий поток; Температурное сжатие; Отказ системы управления давлением; Заблокированная или с ограниченным проходом линия всасывания | Низкое давление |
Утечка | Износ; Эрозия; Коррозия; Нарушение герметичности; Вибрация | Низкое давление |
Разгерметизация | Износ; Эрозия; Коррозия; Повреждение при ударной нагрузке; Нарушение герметичности; Неисправность соединения; Вибрация | Низкое давление |
Высокая температура | Отказ арматуры компрессора; Отказ системы охлаждения; Чрезмерная степень сжатия; Недостаточный поток, приводящий к помпажу | Высокая температура |
Низкая температура | Охлаждение из-за эффекта Джоуля-Томсона | Низкая температура |
А.8.2.2 Перечень устройств безопасности
Перечень устройств безопасности для компрессорных установок представлен в
таблице А.14.
Таблица А.14
Перечень устройств безопасности компрессоров
а. | Датчик давления, установленный для контроля повышения давления (PSH) - Линия всасывания |
| 1. Установлено два датчика давления. |
| 2. Каждый источник входящего потока защищен комплектом двойных датчиков давления, которые будут также защищать компрессор |
б. | Датчик давления, установленный для контроля повышения давления (PSH) - Линия нагнетания |
| 1. Установлено два датчика давления. |
| 2. Компрессор защищен двумя датчиками давления, расположенными ниже по потоку, но выше по потоку относительно любого охладителя, которые невозможно изолировать от компрессора. |
| 3. Если компрессор является турбокомпрессором, а максимальное давление нагнетания не может превысить 70% от MAWP нагнетательной линии, то на линии нагнетания устанавливают один датчик давления |
в. | Датчик давления, установленный для контроля понижения давления (PSL) - Линия всасывания |
| 1. Установлено два датчика давления. |
| 2. Каждый источник входящего потока защищен двумя датчиками давления, которые будут также защищать компрессор. |
| 3. Система полностью рассчитана на влияние падения давления |
г. | Датчик давления, установленный для контроля понижения давления (PSL) - Линия нагнетания |
| 1. Установлено два датчика давления. |
| 2. Компрессор защищен двумя датчиками давления, расположенными ниже по потоку, которые невозможно изолировать от компрессора |
д. | Обратный клапан - Линия нагнетания |
| 1. Установлен обратный клапан |
е. | Датчик температуры, установленный для контроля повышения температуры (TSH) |
| 1. На линии нагнетания установлено два датчика температуры |
ж. | Датчик температуры, установленный для контроля понижения температуры (TSL) |
| 1. Необходимо рассчитать систему на минимальную температуру. |
| 2. На линии всасывания установлено два датчика температуры |
з. | Отсечная арматура (SDV) |
| 1. Установлена отсечная арматура |
А.8.2.3 Устройства безопасности по контролю давления
Два датчика давления должны быть предусмотрены на входе и выходе всех подводных компрессоров для отключения подачи питания к компрессору, если максимальное давление на выходе может превысить 70% MAWP нагнетательной линии при максимальном входном давлении.
Если максимальное давление на выходе не может превысить 70% MAWP нагнетательной линии при максимальном входном давлении, то для отключения компрессора могут быть установлены одиночные датчики давления.
А.8.2.4 Обратные клапаны
Для минимизации обратного потока на каждой конечной нагнетательной линии должен быть установлен обратный клапан.
А.8.2.5 Устройства безопасности по контролю температуры
Если максимальная температура нагнетания может превысить максимальную расчетную температуру оборудования, то на линии нагнетания подводных компрессоров должны быть установлены два датчика температуры для отключения технологического входного потока к компрессору.
Если минимальная температура ниже расчетной температуры оборудования, то на входе в компрессор должны быть установлены два датчика температуры для отключения входящего потока к компрессору.
А.8.2.6 Устройства отключения
Отсечная арматура должна быть размещена выше и ниже по потоку относительно компрессора. Вся отсечная арматура должна приводиться в действие сигналом от системы аварийного останова и при любом аномальном условии давления или температуры.
А.8.3 Расположение устройств безопасности
А.8.3.1 Устройства безопасности по контролю давления
Датчики давления должны быть расположены на каждой линии всасывания как можно ближе к компрессору, а также на каждой линии нагнетания - выше по потоку относительно обратного клапана и любой запорной арматуры.
А.8.3.2 Обратные клапаны
Обратный клапан должен быть установлен на конечной линии нагнетания каждой компрессорной установки для минимизации обратного потока.
А.8.3.3 Устройства безопасности по контролю температуры
Два датчика температуры, контролирующих повышение температуры, должны быть расположены на линии нагнетания на каждом компрессоре или как можно ближе к компрессору.
Два датчика температуры, контролирующих понижение температуры, должны быть расположены на линии всасывания на каждом компрессоре или как можно ближе к компрессору.
А.8.3.4 Устройства отключения
Отсечная арматура должна быть размещена на каждой подводящей линии процесса, так чтобы компрессор мог быть изолирован от всех источников подачи. Отсечная арматура должна быть размещена на нагнетательной линии.
А.9 Газлифт
А.9.1 Описание
Газлифт является одним из процессов, используемых для механизированного способа добычи из скважин, трубопроводов и райзеров в условиях недостаточного давления в пласте для эксплуатации скважины.
Для подводной добычи выделяют три метода газлифта:
а) газлифт подводных трубопроводов, райзеров и манифольдов через внешнюю линию газлифта или шлангокабель;
б) газлифт подводной скважины (скважин) через колонну обсадных труб через внешнюю линию газлифта или шлангокабель; и
в) газлифт райзеров через линию газлифта или гибкие НКТ, находящиеся внутри райзера.
А.9.1.1 Общие требования к обеспечению безопасности для всех систем газлифта
Общие требования к обеспечению безопасности для всех систем газлифта включают в себя следующее:
а) MAWP линии закачки газлифта должно быть рассчитано на давление равное или больше давления в системе, в которую он закачивается;
б) должна быть установлена отсечная арматура системы газлифта, отвечающая тем же требованиям, что и надводная отсечная арматура. Это включает в себя соответствие требованиям
[5],
[6],
[9] и расчет на давление для MAWP;
в) отсечная арматура системы газлифта (GLSDV) должна закрываться при каждом закрытии надводной отсечной арматуры и примерно за такое же время, что и надводная отсечная арматура;
г) запорная арматура газлифта (GLIV) должна быть установлена в месте закачки или как можно ближе к нему. Запорная арматура газлифта должна быть нормально закрытой арматурой и должна отвечать требованиям
[5] и
[6];
д) активация датчиков давления райзера газлифта должна приводить к закрытию:
1) отсечной и запорной арматуры системы газлифта;
2) подводной предохранительной арматуры;
3) внутрискважинной отсечной арматуры, управляемой с поверхности.
Примечание - Эти требования применяются ко всем трем указанным выше методам газлифта.
А.9.2 Анализ безопасности для газлифта подводных трубопроводов, райзеров и манифольдов через внешнюю линию газлифта или шлангокабель
А.9.2.1 Описание
Ниже представлены требования к обеспечению безопасности для линий газлифта, взаимодействующих с подводным трубопроводом, райзером или манифольдом через внешнюю линию газлифта или шлангокабель. Рекомендуемые устройства безопасности показаны на
рисунках А.10,
А.11. Требуемые системы безопасности для газлифта подводного трубопровода, райзера или манифольда через внешнюю линию газлифта или шлангокабель не обязательно являются идентичными в следующих случаях:
- газлифт через колонны обсадных труб через внешнюю линию газлифта или шлангокабель;
- газлифт райзеров через линию газлифта или гибкие НКТ, находящиеся внутри райзеров.
Рисунок А.10 - Рекомендуемые устройства безопасности
и подводная система отключения для газлифтного манифольда
через внешнюю линию газлифта
Рисунок А.11 - Рекомендуемые устройства безопасности
и подводная система отключения для газлифта подводного
трубопровода или райзера через внешнюю линию газлифта
А.9.2.2 Анализ безопасности
А.9.2.2.1 Таблица анализа безопасности
Таблица анализа безопасности для газлифта подводных трубопроводов, райзеров и манифольдов представлена в
таблице А.15. Нежелательными событиями, которые могут повлиять на линию закачки газлифта, являются повышение давления, разгерметизация, утечка и низкая температура.
Таблица А.15
Таблица анализа безопасности газлифта подводных
трубопроводов, райзеров и манифольдов через внешнюю линию
газлифта или шлангокабеля
Нежелательное событие | Причина | Параметр |
Повышение давления | Заблокированное или с ограниченным проходом выпускное отверстие; Гидратная пробка; Отказ в системе управления, расположенной выше по потоку; Закупоренный пласт; Впрыск химических реагентов | Высокое давление |
Разгерметизация | Износ; Эрозия; Коррозия; Повреждение при ударной нагрузке; Нарушение герметичности; Неисправность соединения; Вибрация | Низкое давление |
Утечка | Износ; Эрозия; Коррозия; Нарушение герметичности; Вибрация | Низкое давление |
Низкая температура | Охлаждение из-за эффекта Джоуля-Томсона | Низкая температура |
А.9.2.2.2 Перечень устройств безопасности
Перечень устройств безопасности для газлифта подводных трубопроводов, райзеров и манифольдов представлен в
таблице А.16.
Таблица А.16
Перечень устройств безопасности газлифта подводных
трубопроводов, райзеров и манифольдов через внешнюю линию
газлифта или шлангокабеля
а. | Датчик давления, установленный для контроля повышения давления (PSH) |
| 1. Установлен датчик давления. |
| 2. Линия и оборудование защищены расположенным выше по потоку датчиком давления |
б. | Датчик давления, установленный для контроля понижения давления (PSL) |
| 1. Установлен датчик давления. |
| 2. Линия и оборудование защищены расположенным выше по потоку датчиком давления |
в. | Предохранительный клапан (PSV) |
| 1. Установлен предохранительный клапан. |
| 2. Линия и оборудование имеют MAWP, равное или больше максимального давления, установленное источником закачки. |
| 3. Линия и оборудование защищены расположенным выше по потоку предохранительным клапаном |
г. | Отсечная арматура системы газлифта (GLSDV) |
| 1. Установлена отсечная арматура системы газлифта |
д. | Подводная изоляция |
| 1. Установлена запорная арматура газлифта |
е. | Потоковый клапан-отсекатель (FSV) (надводная часть) |
| 1. Установлен обратный клапан |
А.9.2.2.3 Устройства безопасности по контролю давления
Как правило, защита от давления для перекрытия входящего потока обеспечивается датчиком давления на источнике закачки, таком как компрессор или насос. Если датчик давления также защищает линию закачки газлифта или другое оборудование, то на линии закачки эти устройства не требуются.
Линия закачки газлифта должна быть рассчитана на давление, равное или больше давления в системе, в которую он закачивается.
Если давление источника системы газлифта выше расчетного давления системы, в которую он закачивается, то защита от давления должна быть обеспечена отсечной арматурой системы газлифта, расположенной выше по потоку, см. также
[1].
А.9.2.2.4 Устройства безопасности по контролю температуры
Если минимальная температура ниже расчетной температуры оборудования, должен быть установлен датчик температуры.
А.9.2.2.5 Отсечная арматура системы газлифта (GLSDV)
Отсечная арматура системы газлифта должна быть установлена в соответствии с требованиями к надводной отсечной арматуре, см. также
[1].
А.9.2.2.6 Подводная изоляция
В месте подключения линии газлифта и подводного трубопровода, райзера или манифольда должна быть установлена нормально закрытая запорная арматура. Запорная арматура газлифта должна закрываться вместе с отсечной арматурой системы газлифта.
А.9.2.2.7 Обратный клапан
Для предотвращения обратного потока в верхней части райзера должен быть установлен обратный клапан.
А.9.2.3 Расположение устройств безопасности
А.9.2.3.1 Устройства безопасности по контролю давления
Датчик давления должен находиться выше по потоку (на поверхности) относительно отсечной арматуры системы газлифта и обратного клапана в верхней части райзера газлифта или шлангокабеля. Измерительная точка должна быть в верхней части горизонтального отрезка или на вертикальном отрезке трубы. Если используется предохранительный клапан, он должен быть расположен так, чтобы он не мог быть изолирован от любой части линии закачки.
А.9.2.3.2 Устройства безопасности по контролю температуры
При необходимости датчик температуры, контролирующий понижение температуры, должен находиться в месте измерения низкой температуры.
А.9.2.3.3 Отсечная арматура системы газлифта
Отсечная арматура системы газлифта должна устанавливаться в соответствии с требованиями к надводной отсечной арматуре, изложенными в документе
[1].
А.9.2.3.4 Подводная изоляция
Запорная арматура газлифта должна находиться в месте закачки или максимально близко к нему, так чтобы от обратного потока была защищена вся линия.
А.9.2.3.5 Обратные клапаны
Обратный клапан должен быть установлен на линии подачи газлифта на объекте выше по потоку (на поверхности) относительно отсечной арматуры системы газлифта для предотвращения обратного потока, см. также
[1].
А.9.3 Газлифт скважины (скважин) через колонну обсадных труб через внешнюю линию газлифта
А.9.3.1 Описание
Системы безопасности, требуемые для газлифта через колонну обсадных труб, не обязательно являются идентичными в следующих случаях:
- газлифт подводного трубопровода, райзера или манифольда через внешнюю линию газлифта или шлангокабель;
- газлифт райзеров через линию газлифта, либо гибкие НКТ, находящиеся внутри райзеров.
Рекомендуемые устройства безопасности показаны на
рисунке А.12.
Рисунок А.12 - Рекомендуемые устройства безопасности
для газлифта скважины через колонну обсадных труб
через внешнюю линию газлифта
А.9.3.2 Анализ безопасности
А.9.3.2.1 Таблица анализа безопасности
Таблица анализа безопасности для газлифта через обсадную колонну представлена в
таблице А.17. Нежелательными событиями, которые могут повлиять на линию закачки газлифта, являются повышение давления, разгерметизация, утечка и низкая температура.
Таблица А.17
Таблица анализа безопасности газлифта скважины (скважин)
через колонну обсадных труб через внешнюю линию газлифта
Нежелательное событие | Причина | Параметр |
Повышение давления | Заблокированное или с ограниченным проходом выпускное отверстие; Гидратная пробка; Отказ в системе управления, расположенной выше по потоку; Закупоренный пласт | Высокое давление |
Разгерметизация | Износ; Эрозия; Коррозия; Повреждение при ударной нагрузке; Нарушение герметичности; Неисправность соединения; Вибрация | Низкое давление |
Утечка | Износ; Эрозия; Коррозия; Нарушение герметичности; Вибрация | Низкое давление |
Низкая температура | Охлаждение из-за эффекта Джоуля-Томсона | Низкая температура |
А.9.3.2.2 Перечень устройств безопасности
Перечень устройств безопасности для газлифта через колонну обсадных труб представлен в
таблице А.18.
Таблица А.18
Перечень устройств безопасности газлифта скважины (скважин)
через колонну обсадных труб через внешнюю линию газлифта
а. | Датчик давления, установленный для контроля повышения давления (PSH) 1. Установлен датчик давления. 2. Линия и оборудование защищены расположенным выше по потоку датчиком давления |
б. | Датчик давления, установленный для контроля понижения давления (PSL) 1. Установлен датчик давления. 2. Линия и оборудование защищены расположенным выше по потоку датчиком давления |
в. | Предохранительный клапан (PSV) 1. Установлен предохранительный клапан. 2. Линия и оборудование имеют MAWP, равное или больше максимального давления, установленное источником закачки. 3. Линия и оборудование защищены расположенным выше по потоку предохранительным клапаном |
г. | Отсечная арматура системы газлифта (GLSDV) 1. Установлена отсечная арматура системы газлифта |
д. | Двойной барьер 1. Установлены две отсечные арматуры. Одна арматура обозначена как запорная арматура газлифта (GLIV). 2. Установлены запорная арматура газлифта и обратный клапан |
е. | Потоковый клапан-отсекатель (FSV) (надводная часть) 1. Установлен обратный клапан |
А.9.3.2.3 Устройства безопасности по контролю давления
Как правило, защита от давления для перекрытия входящего потока обеспечивается датчиком давления на источнике закачки, таком как компрессор или насос. Если датчик давления также защищает линию закачки газлифта или другое оборудование, то на линии закачки эти устройства не требуются.
Линия закачки газлифта должна быть рассчитана на давление, равное или больше давления в системе, в которую он закачивается.
Если давление источника системы газлифта выше расчетного давления системы, в которую он закачивается, то защита от давления должна быть обеспечена отсечной арматурой системы газлифта, расположенной выше по потоку, см. также
[1].
А.9.3.2.4 Устройства безопасности по контролю температуры
Если минимальная температура ниже расчетной температуры оборудования, должен быть установлен датчик температуры.
А.9.3.2.5 Отсечная арматура системы газлифта (GLSDV)
Отсечная арматура системы газлифта должна быть установлена в соответствии с требованиями к надводной отсечной арматуре, см. также
[1].
А.9.3.2.6 Двойные барьеры
Двойные барьеры должны быть установлены вблизи места подключения линии газлифта и подводной фонтанной арматуры. Одна из этих арматур должна быть обозначена как запорная арматура газлифта (GLIV) и обеспечивать двойную функцию: сдерживать затрубное давление и перекрывать линию подачи системы газлифта. Большая часть ФА или колонных головок оснащена коренными задвижками затрубного пространства (AMV) и боковыми задвижками затрубного пространства (AWV), которые могут быть обозначены как запорная арматура газлифта (GLIV). Запорная арматура газлифта должна закрываться вместе с отсечной арматурой системы газлифта.
Двойные барьеры должны состоять из одной из следующих комбинаций:
а) две дистанционно приводимые в действие отсечные арматуры (одна обозначена как GLIV);
б) один обратный клапан и одна запорная арматура газлифта (GLIV).
А.9.3.2.7 Обратный клапан
Обратный клапан должен быть установлен в верхней части райзера для предотвращения обратного потока.
А.9.3.3 Расположение устройств безопасности
А.9.3.3.1 Устройства безопасности по контролю давления
Датчик давления должен находиться выше по потоку (на поверхности) относительно отсечной арматуры системы газлифта и обратного клапана в верхней части райзера газлифта или шлангокабеля. Измерительная точка должна быть наверху горизонтального отрезка или на вертикальном отрезке трубы. Если используется предохранительный клапан, он должен располагаться так, чтобы он не мог быть изолирован от любой части линии закачки.
А.9.3.3.2 Устройства безопасности по контролю температуры
При необходимости датчик температуры, контролирующий понижение температуры, должен находиться в месте измерения низкой температуры.
А.9.3.3.3 Отсечная арматура системы газлифта
Отсечная арматура системы газлифта должна быть установлена в соответствии с требованиями к надводной отсечной арматуре, см. также
[1].
А.9.3.3.4 Двойные барьеры
Две отсечных арматуры или отсечная арматура и обратный клапан должны находиться в месте закачки или максимально близко к нему, так чтобы вся линия была защищена от обратного потока.
А.9.3.3.5 Обратный клапан
Обратный клапан должен быть установлен на линии подачи газлифта на объекте выше по потоку (на поверхности) относительно отсечной арматуры системы газлифта для предотвращения обратного потока.
А.9.4 Газлифт райзеров через линию газлифта или гибкие НКТ, находящиеся внутри райзера
А.9.4.1 Описание
Системы безопасности, требуемые для линий газлифта или гибких НКТ, находящихся внутри райзера, не обязательно являются идентичными в следующих случаях:
- газлифт подводного трубопровода, райзера или манифольда через внешнюю линию газлифта или шлангокабель;
- газлифт через колонну обсадных труб через внешнюю линию газлифта или шлангокабель.
Рекомендуемые устройства безопасности показаны на
рисунке А.13.
Примечание - Эксплуатация может осуществляться с помощью или без оборудования API 6A, используемого для линии газлифта.
Рисунок А.13 - Рекомендуемые устройства безопасности
для газлифта райзера через гибкие НКТ, находящиеся
внутри райзера
Линия газлифта или гибкие НКТ должны быть соединены с колонными головками или аналогичными устройствами, отвечающими требованиям
[5] и рассчитанными на огнестойкость длительностью 30 мин.
А.9.4.2 Анализ безопасности
А.9.4.2.1 Таблица анализа безопасности
Таблица анализа безопасности для газлифтного подъема райзеров через линию газлифта или гибкие НКТ, находящиеся внутри райзеров, представлена в
таблице А.19. Нежелательными событиями, которые могут повлиять на линию закачки, являются повышение давления, разгерметизация, утечка и низкая температура.
Таблица А.19
Таблица анализа безопасности газлифта райзеров через линию
газлифта, находящуюся внутри райзера
Нежелательное событие | Причина | Параметр |
Повышение давления | Заблокированное или с ограниченным проходом выпускное отверстие; Гидратная пробка; Отказ в системе управления, расположенной выше по потоку; Закупоренный пласт | Высокое давление |
Разгерметизация | Износ; Эрозия; Коррозия; Повреждение при ударной нагрузке; Нарушение герметичности; Неисправность соединения; Вибрация | Низкое давление |
Утечка | Износ; Эрозия; Коррозия; Нарушение герметичности; Вибрация | Низкое давление |
Низкая температура | Охлаждение из-за эффекта Джоуля-Томсона | Низкая температура |
А.9.4.2.2 Перечень устройств безопасности
Перечень устройств безопасности для газлифтного подъема райзеров через линию газлифта или гибкие НКТ, находящиеся внутри райзеров, представлен в
таблице А.20.
Таблица А.20
Перечень устройств безопасности газлифта райзеров
через линию газлифта, находящуюся внутри райзера
а. | Датчик давления, установленный для контроля повышения давления (PSH) 1. Установлен датчик давления. 2. Линия и оборудование защищены расположенным выше по потоку датчиком давления |
б. | Датчик давления, установленный для контроля понижения давления (PSL) 1. Установлен датчик давления. 2. Линия и оборудование защищены расположенным выше по потоку датчиком давления |
в. | Предохранительный клапан (PSV) 1. Установлен предохранительный клапан. 2. Линия и оборудование имеют MAWP, равное или больше максимального давления, установленное источником закачки. 3. Линия и оборудование защищены расположенным выше по потоку предохранительным клапаном |
г. | Отсечная арматура системы газлифта (GLSDV) 1. Установлена отсечная арматура системы газлифта |
д. | Потоковый клапан-отсекатель (FSV) (надводная часть) 1. Установлен обратный клапан |
А.9.4.2.3 Устройства безопасности по контролю давления
Как правило, защита от давления для перекрытия входящего потока обеспечивается потоку датчиком давления на источнике закачки, таком как компрессор или насос. Если датчик давления также защищает линию закачки газлифта или другое оборудование, то на линии закачки эти устройства не требуются.
Линия закачки газлифта должна быть рассчитана на давление, равное или больше давления в системе, в которую он закачивается.
Если давление источника системы газлифта выше расчетного давления системы, в которую он закачивается, то защита от давления должна быть обеспечена отсечной арматурой системы газлифта, расположенной выше по потоку, см. также
[1].
А.9.4.2.4 Устройства безопасности по контролю температуры
Если минимальная температура ниже расчетной температуры оборудования, то должен быть установлен датчик температуры.
А.9.4.2.5 Отсечная арматура системы газлифта (GLSDV)
Отсечная арматура системы газлифта может быть установлена в соответствии с требованиями к надводной отсечной арматуре, изложенными в
[1].
А.9.4.2.6 Обратный клапан
Обратный клапан должен быть установлен на каждой линии закачки газлифта для минимизации обратного потока.
А.9.4.3 Расположение устройств безопасности
А.9.4.3.1 Устройства безопасности по контролю давления
Датчик давления должен находиться выше по потоку (на поверхности) относительно отсечной арматуры системы газлифта и обратного клапана в верхней части райзера газлифта или шлангокабеля. Измерительная точка должна быть в верхней части горизонтального отрезка или на вертикальном отрезке трубы. Если используется предохранительный клапан, он должен быть расположен так, чтобы он не мог быть изолирован от любой части линии закачки.
А.9.4.3.2 Устройства безопасности по контролю температуры
В месте образования низкой температуры при необходимости должен быть установлен датчик контроля температуры.
А.9.4.3.3 Отсечная арматура системы газлифта
Отсечная арматура системы газлифта может быть установлена в соответствии с требованиями к надводной отсечной арматуре, изложенными в документе
[1].
А.9.4.3.4 Обратный клапан
Обратный клапан должен быть установлен на линии подачи газлифта на объекте выше по потоку (на поверхности) относительно отсечной арматуры системы газлифта для предотвращения обратного потока.
А.10 Высокоинтегрированная система защиты от превышения давления
А.10.1 Описание
Высокоинтегрированная система защиты от превышения давления (система HIPPS) предназначена для автономной изоляции объектов, расположенных ниже по потоку, во время ситуаций превышения давления.
А.10.2 Анализ безопасности
А.10.2.1 Таблица анализа безопасности
Таблица анализа безопасности для системы HIPPS представлена в
таблице А.21. Нежелательными событиями являются повышение давления, разгерметизация и утечка.
Таблица А.21
Таблица анализа безопасности системы HIPPS
Нежелательное событие | Причина | Параметр |
Повышение давления | Заблокированная или с ограниченным проходом линия нагнетания; Повышение противодавления; Высокое давление на входе; Закачка химических реагентов | Высокое давление |
Разгерметизация | Заблокированная или с ограниченным проходом линия нагнетания; Повышение противодавления; Высокое давление на входе; Закачка химических реагентов | Высокое давление |
Утечка | Износ; Эрозия; Коррозия; Нарушение герметичности; Вибрация | Высокое давление |
А.10.2.2 Перечень устройств безопасности
Перечень устройств безопасности для системы HIPPS представлен в
таблице А.22.
Таблица А.22
Перечень устройств безопасности системы HIPPS
а. | Датчик давления, установленный для контроля повышения давления (PSH) 1. Установлен датчик давления |
А.10.2.3 Устройства безопасности по контролю давления
Датчики давления должны быть установлены на всех системах HIPPS. Для перекрытия запорной арматуры (арматур) в системе HIPPS в случае высокого давления должны быть использованы дублирующие датчики давления. Количество и конфигурация арматуры и датчиков должны быть установлены согласно
[10] и в соответствии с требуемой классификацией уровня эксплуатационной безопасности.
А.10.2.4 Устройства отключения
Устройство(а) отключения должно(ы) находиться выше по потоку относительно сброса давления.
А.10.3 Расположение устройств безопасности
А.10.3.1 Устройства безопасности давления
Датчики давления должны быть расположены для обнаружения повышения давления от источника и так, чтобы закрытие арматуры системы HIPPS не приводило к автоматическому отключению сигнала тревоги давления.
А.10.3.2 Устройства отключения
Для изоляции источника высокого давления от частей системы, рассчитанных на меньшее давление, должны быть установлены одна или несколько отсечных арматур.
А.11 Подводная изолирующая арматура
А.11.1 Описание
Подводная изолирующая арматура (SSIV) - это арматура аварийного останова, которую устанавливают, как правило, ниже зоны всплеска волны, зачастую на морском дне. Установку подводной изолирующей арматуры следует рассматривать как возможность снизить риски. Необходимость в подводной изолирующей арматуре должна определяться посредством HAZOP или другого анализа рисков. Подводная изолирующая арматура должна быть с нормально закрытой арматурой.
А.11.2 Анализ безопасности
А.11.2.1 Таблица анализа безопасности
Таблица анализа безопасности для подводной изолирующей арматуры представлена в
таблице А.23. Нежелательными событиями, которые могут повлиять на SSIV, являются повышение давления, разгерметизация и утечка.
Таблица А.23
Таблица анализа безопасности подводной изолирующей арматуры
Нежелательное событие | Причина | Параметр |
Повышение давления | Заблокированное или с ограниченным проходом отверстие; Гидратная пробка; Отказ в системе управления, расположенной выше по потоку; Закрытая надводная отсечная арматура; Впрыск химических реагентов; Температурное расширение | Высокое давление |
Разгерметизация | Износ; Эрозия; Коррозия; Повреждение при ударной нагрузке; Вибрация; Нарушение герметичности; Неисправность соединения | Низкое давление |
Утечка | Износ; Эрозия; Коррозия; Вибрация; Нарушение герметичности | Низкое давление |
А.11.2.2 Перечень устройств безопасности
Перечень устройств безопасности для подводной изолирующей арматуры представлен в
таблице А.24.
Таблица А.24
Перечень устройств безопасности
подводной изолирующей арматуры
а. | Подводная изолирующая арматура (SSIV) 1. Установлена подводная изолирующая арматура. 2. Согласно анализу риска, подводная изолирующая арматура не требуется |
б. | Датчик давления, установленный для контроля повышения давления (PSH) 1. Установлен датчик давления. 2. Линия и оборудование защищены расположенным выше по потоку датчиком давления |
в. | Датчик давления, установленный для контроля понижения давления (PSL) 1. Установлен датчик давления. 2. Линия и оборудование защищены расположенным выше по потоку датчиком давления |
А.11.2.3 Устройства безопасности давления
На всей подводной изолирующей арматуре выше по потоку должны быть установлены датчики давления. Датчики должны использоваться для подачи сигнала тревоги в случае высокого или низкого давления. Для перекрытия подводной изолирующей арматуры могут использоваться надводные датчики давления, связанные с райзером.
А.11.2.4 Устройства отключения
Подводная изолирующая арматура должна быть сконструирована в соответствии с
[5],
[6] и
[9].
А.11.3 Расположение устройств безопасности
А.11.3.1 Устройства безопасности давления
Датчики давления должны быть установлены выше по потоку относительно подводной изолирующей арматуры.
А.11.3.2 Устройства отключения
Устройства отключения должны быть размещены ниже зоны всплеска волны или на морском дне. В случае глубоководной установки, если подводная изолирующая арматура расположена на морском дне, она должна находиться за пределами точки касания земли.
(справочное)
ПРОЦЕДУРЫ ИСПЫТАНИЙ И ОТЧЕТНОСТИ
Б.1 Общие положения
Эксплуатационное испытание предоставляет практический способ подтверждения способности системы к выполнению проектных функций безопасности. При первоначальной установке испытания следует проводить для проверки того, что вся система безопасности, включая каждую отсечную арматуру системы экстренного останова или другой исполнительный элемент, сконструирована и установлена для обеспечения правильной реакции на нештатные условия. В дальнейшем для подтверждения целостности всей системы регулярные эксплуатационные испытания следует проводить не реже одного раза в год. Могут быть применены рекомендованные производителями или определенные путем других оценок альтернативные методы. Методика документирования должна обеспечивать планомерное накопление данных испытаний, которые могут использоваться для анализов работы, исследований надежности и целостности объекта и отчетности, которую могут потребовать контролирующие органы.
Б.2 Верификация результатов проектирования и установки
Перед вводом системы добычи в первоначальную эксплуатацию необходимо тщательно проверить и испытать систему безопасности, чтобы убедиться в том, что каждое устройство установлено, работоспособно, выполняет свои проектные функции и, если применимо, откалибровано на конкретные условия эксплуатации.
При повторном вводе объекта в эксплуатацию после остановки на 30 или более дней необходимо проверить правильность работы датчиков и исполнительных элементов системы безопасности добычи. Цель данной проверки - удостовериться в том, что все датчики остаются подключенными к технологическому процессу и работоспособны, а все исполнительные элементы правильно подключены и работоспособны.
В случае дополнения или изменения системы безопасности необходимо провести полную проверку и испытания добавленной или измененной части системы, чтобы удостовериться в работоспособности алгоритмов датчиков и подтвердить наличие требуемой функциональности исполнительных элементов.
Б.2.2 Схема оценки состояния безопасности
Приведенная в
[1] схема оценки состояния безопасности содержит список первоначальной проверки результата проектирования и установки. Каждое измерительное устройство указано в графе под названием "Идентификатор устройства", а соответствующая ему функция управления указана в графе под названием "Выполняемая функция". Необходимо установить, что каждое устройство безопасности работоспособно и выполняет проектную функцию управления в пределах заданного времени. Данный факт может быть отмечен на той же схеме оценки состояния безопасности, что используется для надводной системы безопасности. Проектирование и установка считаются проверенными после испытания всех инициирующих устройств и подтверждения их выполняемых функций.
Б.3 Испытание системы безопасности
Б.3.1 Цель
Системы безопасности должны быть испытаны для проверки того, что каждое измерительное устройство работает в заданных предельных значениях, а схема управления выполняет свою функцию отключения в соответствии с указанными требованиями. Испытание требуется для поддержания надежности системы безопасности. Для поддержания надежности системы интервалы между испытаниями могут быть сокращены.
Устройства безопасности и системы должны быть испытаны с рекомендуемой ниже периодичностью. Если ниже не указано иное, все устройства безопасности должны быть испытаны не реже одного раза в год. Рекомендуемая периодичность испытаний не заменяет установленных в
Б.2.1 требований к испытаниям при первоначальной установке или изменении системы безопасности.
Альтернативная периодичность испытаний может устанавливаться на основании практического опыта, процедур оператора или государственного регулирования. Чтобы установить альтернативную периодичность испытаний за пределами рекомендованной в настоящем документе периодичности или за пределами, предписанными государственным регулированием, надежность в результате проверки устройства при альтернативной периодичности испытаний должна быть не ниже надежности, показанной при рекомендуемой/требуемой периодичности испытаний. Для обоснования использования такой периодичности испытаний должны быть проверены и задокументированы следующие параметры:
- статистический анализ истории испытаний конкретных устройств для получения вероятности отказа устройства или, напротив, надежности устройства и, аналогично этому, для определения оптимальной периодичности испытаний с целью гарантии стабильности устройства;
- документация хода испытаний каждого устройства для обоснования статистического анализа. Информацию об испытаниях следует вести в базе данных, где хранятся и протоколируются результаты испытаний и проверок устройства;
- основанная на результатах статистического анализа программа контроля для определения критерия приемлемости устройств в данной программе, а также методов непрерывного контроля, экспертизы и обновления последствий испытания с целью подтверждения сохранения установленного уровня надежности устройства.
Периодичность испытаний включает в себя следующее:
а) Ежемесячно (один раз в календарный месяц, не превышая 6 недель):
1) отсечная арматура на линиях нагнетания и газлифта (GLSDV, WISDV и GISDV);
2) система аварийного останова (проверка логической схемы).
Примечание - Требования к испытаниям надводной отсечной арматуры (BSDV) приведены в
[1].
б) Ежеквартально (каждый третий календарный месяц, не превышая 120 дней):
1) основная подводная предохранительная арматура (USV).
Примечание - В качестве основной USV служит USV1 (как показано на
рисунке А.1,
рисунке А.2 и
рисунке А.3); если USV1 не выдержит испытание или не будет соответствовать допустимой скорости утечки, тогда основной USV становится USV2;
2) запорная арматура газлифта (GLIV);
3) датчики давления, установленные для контроля повышения или понижения давления (PSH и PSL);
4) датчики уровня, установленные для контроля повышения или понижения уровня жидкости (LSH и LSL);
5) система аварийного останова ESD (проверка работоспособности).
Примечание - Во время проверки работоспособности система аварийного останова ESD перекрывает, как минимум, одну скважину. Если на одну и ту же надводную систему подходит несколько скважин, то при каждом ежеквартальном испытании следует перекрывать разные скважины.
в) Один раз в полгода (каждые шесть календарных месяцев):
1) внутрискважинная отсечная арматура, управляемая с поверхности (SCSSV);
2) подводная изолирующая арматура (SSIV).
г) Ежегодно:
1) логические устройства;
2) клапаны аварийного сброса давления для модулей обеспечения гидравлическим питанием;
3) обратный клапан.
д) Другое - Требования к испытаниям системы HIPPS приведены в
[10].
Б.3.3 Программное обеспечение
Б.3.3.1 Общие положения
При необходимости в изменениях в программном обеспечении должна быть произведена функциональная верификация изменения. Для определения объема испытания необходимо выполнить оценку влияния изменений.
В логических устройствах, рассчитанных на уровень эксплуатационной безопасности, испытание должно удостоверить отсутствие влияния изменения функции на другие функции.
Б.3.3.2 Испытание датчиков
Испытания устройства безопасности должны подтвердить, что датчики надлежащим образом обнаруживают аномальные условия эксплуатации и передают логическому устройству сигнал на выполнение определенных функций отключения.
Для проверки калибровки на время ввода в эксплуатацию все относящиеся к подводной безопасности датчики должны пройти проверку исходного состояния. Методы испытаний датчика включают в себя:
- выполнение гидравлических испытаний;
- регулировку установки датчика.
Надводные датчики в пределах схем закачки должны быть калиброваны в соответствии с утвержденными методиками.
Для обеспечения испытания датчика функция срабатывания может быть переведена на запасную линию с целью предотвращения реальной остановки оборудования СПД.
Б.3.4 Подводное нагнетание
В рамках ввода в эксплуатацию должно быть проведено испытание остановки подводного насоса/компрессора. Данное испытание может быть объединено с проверкой работоспособности системы аварийного останова других устройств безопасности системы. Испытание должно подтвердить точность и эксплуатационные характеристики датчиков.
После любых вмешательств или изменений программного обеспечения, влияющих на подводный насос/компрессор, должна быть проведена полная проверка работоспособности насоса/компрессора (включая полную остановку).
Б.3.5 Испытания отсечной арматуры и других исполнительных элементов
Отсечная арматура (включая USV, SCSSV, SSIV, арматура системы HIPPS, клапаны аварийного сброса давления для модулей обеспечения гидравлическим питанием) и другие исполнительные элементы необходимо испытывать с целью удостовериться в получении ими переданного логическим устройством сигнала и выполнении их проектной функции. Для обеспечения испытания датчика функция срабатывания отсечной или управляющей арматуры может быть переведена на запасную линию с целью предотвращения реальной остановки оборудования СПД. Однако полное отключение схемы управления, включая заключительную отсечную арматуру или устройство управления, должно быть испытано согласно
Б.3.2 или, как минимум, ежегодно.
Б.3.6 Логические устройства
Все вводы/выводы логических устройств следует испытывать ежегодно. Код прикладной программы или конфигурация логического устройства необходимо строго контролировать программой управления изменениями.
Б.3.7 Вспомогательные устройства
Для подтверждения целостности всей системы отключения все вспомогательные устройства в системе безопасности между измерительным устройством и отсечной арматурой или другим исполнительным элементом должны быть испытаны как минимум ежегодно. Эти устройства, включая главные или промежуточные пульты, должны быть испытаны в дополнение к измерительным устройствам.
Б.3.8 Установка для испытания
Устройства должны быть установлены для обеспечения периодических и/или обязательных испытаний, которые потребуются во время работ по добыче.
Б.3.9 Методики испытаний
Должны быть проведены испытания устройств безопасности. Ответственность за обеспечение методик для каждой системы лежит на каждом операторе.
Б.3.10 Квалификация персонала
Испытание подводных систем безопасности должно быть проведено только компетентными лицами. Требования к квалификации должны быть установлены каждым оператором.
Б.3.11 Неисправные устройства
При необходимости отказавшее, вышедшее из строя или иным образом признанное неработоспособным во время процедуры испытания устройство безопасности должно быть немедленно заменено, отремонтировано, настроено, калибровано, или должно быть назначено резервное устройство, а отказ должен быть задокументирован в протоколах испытаний. До завершения такого действия устройство должно быть четко помечено как неработоспособное на интерфейсе "человек-машина"; должно быть обеспечено резервное устройство или наблюдение, выведен из эксплуатации компонент технологического процесса или отключен объект.
Б.3.12 Допуски во время испытания
Б.3.12.1 Перепускной предохранительный клапан
Допуски заданного давления для предохранительного клапана могут быть учтены по
[1].
Б.3.12.2 Датчики давления
Допуски заданного давления для датчиков могут быть учтены по
[1].
Б.3.12.3 Датчики уровня жидкости
Заданные допуски уровня для датчиков могут быть учтены по
[1].
Б.3.12.4 Обратный клапан
Установленные в качестве барьера обратные клапаны должны пройти испытание на утечку. Если устойчивый поток жидкости превышает 400 см3/мин или поток газа превышает 0,4 м3/мин, клапан должен быть отремонтирован или заменен.
Б.3.12.5 Датчики температуры
Заданные допуски температуры для датчиков могут быть учтены по
[1].
Б.3.12.6 Надводная отсечная арматура
Надводная отсечная арматура (BSDV, GLSDV, GISDV и WISDV) может быть испытана на утечку согласно
[1].
Б.3.12.7 Подводная отсечная арматура
Подводная отсечная арматура, включая USV, SCSSV и SSIV, должна быть испытана на утечку. Если устойчивый поток жидкости превышает 400 см
3/мин или поток газа превышает 0,4 м
3/мин, арматура должна быть отремонтирована или заменена. Запорная арматура газлифта (GLIV) должна пройти функциональное испытание согласно
Б.3.2, но не должна соответствовать определенной скорости утечки.
Указанные испытательные требования не применяются к отсечной арматуре для систем закачки химических реагентов.
Испытания подводной арматуры системы HIPPS описаны в
[10].
Б.4 Методы отчетности
Б.4.1 Цель
Протоколы с результатами испытания устройства безопасности должны вестись способом, который обеспечит проведение эксплуатационных анализов и исследований надежности оборудования и поможет предоставить отчетность, требуемую контролирующими органами. Данные протоколы должны документально зафиксировать соответствие стандартам и нормативным требованиям.
Б.4.2 Информация об испытании
Минимальная информация об испытании различных устройств безопасности показана в
таблице Б.1. Для правильной оценки рабочих характеристик устройств безопасности должны регистрироваться результаты испытаний и условия эксплуатации.
Б.4.3 Неисправные устройства
Записи о неисправных устройствах крайне необходимы для анализа надежности. В дополнение к требуемым в
таблице Б.1 данным, запись должна включать, как минимум, причину недостатка.
Таблица Б.1
Данные испытаний устройства безопасности
Данные | ESD | LSH | LSL | PSH | PSL | SDV | SSIV | TSH | TSL | USV | HIPPS | SCSSV | FSV | GLIV | GLSDV | GISDV | WISDV |
Идентификация устройства | X | X | X | X | X | X | X | X | X | X | X | X | X | X | X | X | X |
Максимальное рабочее давление | | | | X | X | X | X | | | X | X | X | X | X | X | X | X |
Диапазон рабочих режимов | | | X | X | X | X | | X | X | | X | | | | | | |
Время отклика | X | | | | | | | | | X | X | X | | X | X | X | X |
Требуемые параметры установки | | X | X | X | X | | | X | X | | X | | | | | | |
Наблюдаемые параметры установки | | X | X | X | X | | | X | X | | X | | | | | | |
Отрегулированные параметры установки | | X | X | X | X | | | X | X | | X | | | | | | |
Нормальная работа | X | X | X | X | X | X | X | X | X | X | X | X | X | X | X | X | X |
Надлежащая калибровка | | X | X | X | X | | | X | X | | X | | | | | | |
Утечка | | | | | | X | X | | | X | X | X | X | | X | X | X |
Действие по исправлению, если требуется | X | X | X | X | X | X | X | X | X | X | X | X | X | X | X | X | X |
Примечание - GLSDV, GISDV и WISDV являются эквивалентами BSDV, подробнее в [1]. |
| API RP 14C | Рекомендуемое практическое руководство. Анализ, проектирование, установка и испытание базовых систем безопасности для морской добычи |
| API RP 14J | Рекомендуемое практическое руководство. Проектирование и анализ внештатных ситуаций на объектах морского нефтегазового комплекса |
| API RP 14H | Рекомендуемое практическое руководство. Установка, техническое обслуживание и ремонт надводных предохранительных клапанов и подводных предохранительных клапанов в море |
| API Spec 17D | Спецификация. Проектирование и эксплуатация систем подводной добычи - подводное устьевое и фонтанное оборудование |
| API Spec 6A | Спецификация. Спецификация на устьевое оборудование и фонтанную арматуру |
| API Spec 6AV1 | Спецификация. Спецификация по проверке работоспособности устьевых надводных предохранительных клапанов и подводных предохранительных клапанов для операций в море |
| API Spec 14A | Спецификация. Спецификация на оборудование внутрискважинной отсечной арматуры |
| API RP 14B | Рекомендуемое практическое руководство. Проектирование, установка, ремонт и эксплуатация систем внутрискважинной отсечной арматуры |
| API TR 6AF | Технический отчет. Технический отчет по характеристикам фланцев API в условиях комбинаций нагрузок |
| API RP 17O | Рекомендуемое практическое руководство. Рекомендуемое практическое руководство по подводной высокоинтегрированной системе защиты от превышения давления (HIPPS) |
УДК 622.276.04:006.354 | |
Ключевые слова: нефтяная и газовая промышленность, системы подводной добычи, системы безопасности, расчет; проектирование, установка; испытание |