Главная // Актуальные документы // МетодикаСПРАВКА
Источник публикации
М.: ФГБУ "Институт стандартизации", 2024
Примечание к документу
Документ
введен в действие с 01.01.2024 на период до 01.01.2026 (Приказ Росстандарта от 25.12.2023 N 108-пнст).
Название документа
"ПНСТ 901-2023. Предварительный национальный стандарт Российской Федерации. Система стандартов реализации климатических проектов. Методика для проектов по оценке запасов органического углерода в почве на пахотных землях"
(утв. и введен в действие Приказом Росстандарта от 25.12.2023 N 108-пнст)
"ПНСТ 901-2023. Предварительный национальный стандарт Российской Федерации. Система стандартов реализации климатических проектов. Методика для проектов по оценке запасов органического углерода в почве на пахотных землях"
(утв. и введен в действие Приказом Росстандарта от 25.12.2023 N 108-пнст)
Утвержден и введен в действие
Приказом Федерального агентства
по техническому регулированию
и метрологии
от 25 декабря 2023 г. N 108-пнст
ПРЕДВАРИТЕЛЬНЫЙ НАЦИОНАЛЬНЫЙ СТАНДАРТ РОССИЙСКОЙ ФЕДЕРАЦИИ
СИСТЕМА СТАНДАРТОВ РЕАЛИЗАЦИИ КЛИМАТИЧЕСКИХ ПРОЕКТОВ
МЕТОДИКА ДЛЯ ПРОЕКТОВ ПО ОЦЕНКЕ ЗАПАСОВ
ОРГАНИЧЕСКОГО УГЛЕРОДА В ПОЧВЕ НА ПАХОТНЫХ ЗЕМЛЯХ
System of standards for implementing carbon offsetting
projects. Methodology for carbon offsetting projects for
estimating organic carbon reserves in soil on arable lands
ПНСТ 901-2023
Срок действия
с 1 января 2024 года
до 1 января 2026 года
1 РАЗРАБОТАН Институтом глобального климата и экологии им. академика Ю.А. Израэля (ИГКЭ) при участии Общества с ограниченной ответственностью "НИИ экономики связи и информатики "Интерэкомс" (ООО "НИИ "Интерэкомс") и Федерального государственного автономного учреждения "Научно-исследовательский институт "Центр экологической промышленной политики" (ФГАУ "НИИ "ЦЭПП")
2 ВНЕСЕН Техническим комитетом по стандартизации ТК 020 "Экологический менеджмент и экономика"
3 УТВЕРЖДЕН И ВВЕДЕН В ДЕЙСТВИЕ Приказом Федерального агентства по техническому регулированию и метрологии от 25 декабря 2023 г. N 108-пнст
Правила применения настоящего стандарта и проведения его мониторинга установлены в ГОСТ Р 1.16-2011 (разделы 5 и 6).
Федеральное агентство по техническому регулированию и метрологии собирает сведения о практическом применении настоящего стандарта. Данные сведения, а также замечания и предложения по содержанию стандарта можно направить не позднее чем за 4 мес до истечения срока его действия разработчику настоящего стандарта по адресу: 125167, Москва, ул. Красноармейская, д. 11, корп. 1 и/или в Федеральное агентство по техническому регулированию и метрологии по адресу: 123112 Москва, Пресненская набережная, д. 10, стр. 2.
В случае отмены настоящего стандарта соответствующая информация будет опубликована в ежемесячном информационном указателе "Национальные стандарты" и также будет размещена на официальном сайте Федерального агентства по техническому регулированию и метрологии в сети Интернет (www.rst.gov.ru)
Практика реализации климатических проектов начата в период действия Киотского
протокола. После окончания его действия торговля сокращениями выбросов парниковых газов (ПГ) реализовывалась в рамках национальных юрисдикций, например: Китайской системы сертификации сокращения выбросов (China Certified Emission Reductions), Углеродного реестра Индии (Carbon Registry - India), и др., а также в рамках частных программ выпуска углеродных единиц [например, верифицированный углеродный стандарт (Verified Carbon Standard), золотой стандарт (Gold Standard)] и др. В настоящее время Парижское
соглашение, подписанное 194 странами после окончания действия Киотского
протокола, предусматривает, в том числе рыночные механизмы сокращения выбросов ПГ и передачу на международном уровне результатов реализации мероприятий по предотвращению изменения климата. Таким образом, рыночные механизмы поддержки проектов по сокращению выбросов ПГ активно развиваются как на локальном, так и на глобальном уровнях.
В рамках функционирования вышеназванных механизмов постепенно вырабатывались принципы качества климатических проектов. К таким принципам относятся, например, дополнительность проекта, точные и надежные методы учета сокращения выбросов и увеличения поглощения, отсутствие двойного учета, постоянство достигнутых сокращений выбросов. Высокое качество климатических проектов, а также прозрачность процесса их реализации являются основным условием конкурентоспособности на рынке углеродных активов.
В Российской Федерации реализация климатических проектов предусмотрена
[1]. Утверждение документов национальной системы стандартизации в области ограничения выбросов ПГ, в т.ч. в отношении реализации климатических проектов и определения углеродного следа, предусмотрено в
[1] (статья 5).
Комплекс национальных
стандартов "Система стандартов реализации климатических проектов" основан на инновационных международных практиках, выработанных различными программами выпуска углеродных активов. За основу взяты базовые принципы и методическая база, выработанные в ходе развития механизма чистого развития, одного из рыночных механизмов Киотского
протокола. Стандарты данного комплекса представляют собой руководящие документы в области реализации отдельных типов климатических проектов. Целями разрабатываемого комплекса национальных
стандартов "Система стандартов реализации климатических проектов" являются:
- оказание содействия государственным и частным компаниям, промышленным предприятиям, а также регулирующим органам при выполнении их обязательств по сокращению выбросов ПГ в рамках проектов, реализуемых в соответствии с
[1];
- обеспечение качества углеродных единиц, выпускаемых в рамках российской системы реализации климатических проектов, унификация структуры и терминологии реализуемых климатических проектов;
- повышение прозрачности процесса реализации климатических проектов;
- достижение целей устойчивого развития как на национальном, так и на корпоративном уровне, в частности цель устойчивого развития ООН
N 13 "Принятие срочных мер по борьбе с изменением климата и его последствиями".
В настоящем стандарте установлена методика реализации климатических проектов по внедрению устойчивого управления сельскохозяйственными угодьями (УУСУ) (в т.ч. почвозащитного ресурсосберегающего земледелия) в рамках сельскохозяйственного ландшафта. УУСУ обеспечивает целостный подход к созданию продуктивных и работоспособных экосистем путем интеграции социальных, экономических, физических и биологических потребностей и ценностей и способствует устойчивому развитию сельских районов.
Соответствие требованиям настоящего стандарта может быть заявлено при выполнении всех требований настоящего стандарта, за исключением требований, указанных в
разделе 6, а также требований по управлению рисками.
В настоящем стандарте использована нормативная ссылка на следующий стандарт:
Примечание - При пользовании настоящим стандартом целесообразно проверить действие ссылочных стандартов в информационной системе общего пользования - на официальном сайте Федерального агентства по техническому регулированию и метрологии в сети Интернет или по ежегодному информационному указателю "Национальные стандарты", который опубликован по состоянию на 1 января текущего года, и по выпускам ежемесячного информационного указателя "Национальные стандарты" за текущий год. Если заменен ссылочный стандарт, на который дана недатированная ссылка, то рекомендуется использовать действующую версию этого стандарта с учетом всех внесенных в данную версию изменений. Если заменен ссылочный стандарт, на который дана датированная ссылка, то рекомендуется использовать версию этого стандарта с указанным выше годом утверждения (принятия). Если после утверждения настоящего стандарта в ссылочный стандарт, на который дана датированная ссылка, внесено изменение, затрагивающее положение, на которое дана ссылка, то это положение рекомендуется применять без учета данного изменения. Если ссылочный стандарт отменен без замены, то положение, в котором дана ссылка на него, рекомендуется применять в части, не затрагивающей эту ссылку.
3 Термины, определения, сокращения и обозначения
3.1 Термины и определения
В настоящем стандарте применены следующие термины с соответствующими определениями:
3.1.1 базовый сценарий: Гипотетический исходный опорный вариант развития, наиболее полно отражающий условия, которые могут возникнуть при отсутствии проекта по выбросам парниковых газов.
3.1.2 водно-болотные угодья: Районы верховых и низинных болот, торфяных угодий или водоемов: естественных или искусственных, постоянных или временных, стоячих или проточных, пресных, солоноватых или соленых, включая морские акватории, глубина которых при отливе не превышает 6 м.
3.1.3 климатический проект (проект по выбросам парниковых газов): Комплекс мероприятий, обеспечивающих снижение (предотвращение) выбросов парниковых газов или увеличение поглощения парниковых газов по сравнению с базовым сценарием.
3.1.4 мониторинг: Непрерывная или периодическая оценка выбросов и поглощения парниковых газов или других данных, связанных с выбросами парниковых газов.
3.1.5 зачетный период: Период, в течение которого верифицированные сокращения выбросов парниковых газов или увеличение чистой антропогенной абсорбции парниковых газов поглотителями, связанные с деятельностью по климатическому проекту в зависимости от конкретной ситуации, могут привести к выпуску углеродных единиц.
Примечание - Временной период, который применяется к зачетному периоду деятельности по климатическому проекту, а также то, является ли зачетный период возобновляемым или фиксированным, определяют в соответствии с
разделом 4.
3.1.6 потенциал глобального потепления; ПГП: Коэффициент, устанавливающий степень воздействия излучающей способности одной единицы массы конкретного парникового газа в текущем состоянии атмосферы относительно соответствующей единицы диоксида углерода в течение заданного периода времени.
3.1.7 почвенный органический углерод; ПОУ: Углерод, содержащийся в почвенном органическом веществе.
3.1.8 проектная деятельность: Деятельность, направленная на достижение предполагаемого уровня сокращения выбросов парниковых газов или увеличения поглощения парниковых газов, отличного от базового сценария, который будет реализован при осуществлении проектной деятельности.
3.1.9 проектная территория: Географический район, на территории которого реализуется проектная деятельность.
3.1.10 проектный сценарий: Предполагаемый уровень сокращения выбросов парниковых газов или увеличение поглощения парниковых газов, отличный от базового сценария, который будет реализован при осуществлении проектной деятельности.
3.1.11 разработчик проекта по выбросам парниковых газов; РП: Физическое лицо или организация, осуществляющие общий контроль и несущие ответственность за проект по выбросам парниковых газов.
3.1.12 углеродная единица: Верифицированный результат реализации климатического проекта, выраженный в массе парниковых газов, эквивалентной 1 т диоксида углерода.
3.2 Сокращения и обозначения
В настоящем стандарте применены следующие сокращения и обозначения:
ВНД - внутренняя норма доходности;
ЗИ - зоны использования;
ОВВ - орган по валидации и верификации;
ПГ - парниковые газы;
ПОУб - базовый уровень почвенного органического углерода на территории проекта до начала его реализации;
ПТД - проектно-техническая документация;
СВ - сухое вещество;
УУСУ - устойчивое управление сельскохозяйственными угодьями;

- соотношение молекулярных масс CO
2 и C (44/12), тCO
2 (тC)
-1;

- соотношение молекулярных масс N
2O и N (44/28), тN
2O (тN)
-1.
4.1 Область применения методики
Различные сельскохозяйственные практики оказывают воздействие на изменение запасов ПОУ в разной степени в зависимости от того, как конкретные методы обработки почв влияют на выбросы и поглощение углерода из почвенной системы. Основными методами управления, влияющими на запасы ПОУ на пахотных землях, являются управление растительными остатками, механическая обработка почвы, оптимизация использования удобрений (как минеральных, так и органических), применение покровных культур, интегрированное питание и защита растений с помощью биологических методов. Методика оценки запасов ПОУ основана на прямых измерениях полевых проб. Оценка будущего изменения запасов ПОУ при проектном сценарии может быть осуществлена с использованием динамических моделей ПОУ.
Примечание - Примеры основных практик, которые могут быть внедрены для устойчивого управления почвами, приведены в
приложении А.
При реализации проекта должен быть осуществлен анализ выбросов CO2 и N2O (прямые и косвенные выбросы N2O) при соответствии следующих условий:
а) географическое положение:
- проекты должны быть адаптированы и соответствовать условиям всех регионов Российской Федерации. Некоторые модули деятельности в сфере ПОУ могут быть ограничены географическими условиями, которые должны быть учтены при разработке и реализации климатического проекта;
б) территория реализации проекта:
- подходящей территорией реализации проекта являются пахотные земли, используемые под однолетние (за исключением выращивания риса) или многолетние культуры, в т.ч. кормовые травы. Деятельность по проекту должна быть осуществлена на таком же земельном участке, как и на участке базовой линии. Климатический проект следует применять в масштабе сельскохозяйственного предприятия в определенных ЗИ. Каждая ЗИ может включать одно или несколько полей, либо находиться в пределах одного отдельного хозяйства, либо в разных хозяйствах, принадлежащих или управляемых одной или разными компаниями, являющимися частью одного проекта. Если одна часть территории реализации проекта существенно отличается от другой, то должно быть определено более одной ЗИ из-за повышенной вероятности обнаружения изменений ПОУ и выбросов ПГ в однотипных ЗИ. Существенные различия в типе почвы, землепользовании, истории землепользования и в форме рельефа - все это влияет на запасы ПОУ и, таким образом, должно привести к разграничению отдельных зон использования,
- проект не осуществляется на участках, занятых водно-болотными угодьями, включая осушенные торфяники,
- проект не может быть реализован на территории земель, покрытых лесом,
- территория реализации проекта не должна включать участки инфраструктуры,
- климатический проект не может быть реализован на заброшенных участках сельскохозяйственных угодий, в т.ч. подлежащих распашке;
в) подготовка участка:
- не допускается сжигание растительных остатков на территории реализации проекта. Согласно
пункту 185 [2], не разрешается сжигание стерни, пожнивных остатков и разведение костров на полях;
г) водный режим:
- деятельность по проекту не должна включать изменения режимов поверхностных и мелких (< 1 м) почвенных вод посредством затопления, дренажа или других значительных антропогенных изменений уровня грунтовых вод. Если в ходе деятельности по проекту предполагается внесение удобрений, то это не должно представлять собой внесение крайне высоких доз минеральных и органических удобрений, что может привести к увеличению поверхностного и подпочвенного выноса питательных веществ (азота) в поверхностные и грунтовые воды с дальнейшей эвтрофикацией водоемов;
д) землепользование:
- системы управляемого земледелия (например, монокультура или севооборот) должны действовать не менее 5 лет до начала проекта,
- деятельность по проекту не должна приводить к изменению порядка землепользования,
- возделываемые земли в начале реализации проекта должны демонстрировать потенциал для снижения потерь содержания органического вещества в почве или способствовать накоплению запаса ПОУ после принятия методов УУСУ (по сравнению с исходными параметрами проекта) путем либо увеличения, либо поддержания уровней ПОУ;
е) продовольственная безопасность:
- не допускается снижение урожайности, связанного с реализацией проекта. Деятельность на территории реализации проекта должна обеспечить урожайность, как минимум, эквивалентную базовому уровню урожайности (в среднем за 5 лет до начала разработки проекта). В случае изменения региональной продуктивности сельскохозяйственных культур (например, из-за климатических факторов) урожайность на территории реализации проекта не должна иметь значительного снижения (5%), т.е. больше, чем урожайность в регионе реализации проекта,
- количественную оценку изменения урожая необходимо проводить учитывая следующие факторы прямого воздействия на содержание ПОУ и выбросы ПГ по проекту:
- использование минеральных удобрений,
- изменение гидрологии в результате орошения, осушения,
- изменение ресурсов, связанных с урожаем, включая растительные остатки и фиксацию азота,
- изменения в техническом управлении сельскохозяйственными культурами (например, использование машин для посадки, обработки и сбора урожая),
- сезонные изменения в проведении агромероприятий (например, сбор урожая, периоды пара, сезон без растительного покрова);
ж) рыночные риски:
- изменение доходов от урожая (за пределами обычных колебаний рыночных цен),
- изменение урожайности (общего урожая) (за пределами колебаний в течение 5 лет до начала реализации проекта), выраженное по массе, т, и (или) по отношению к теплотворной способности, Ккал, или к конечному потребителю (культуры для животных/людей).
Если объекты внутри границ проекта, указанные в настоящем стандарте, принадлежат разным юридическим лицам (или находятся в оперативном управлении у разных юридических лиц), то проектная документация должна включать в себя описание процедур исключения возможности двойного учета сокращения выбросов ПГ, потенциально достигаемых в результате проектной деятельности, закрепленных в договорных соглашениях.
5 Определение базовой линии
Базовая линия должна быть установлена на основании текущих (фактических) или исторических выбросов ПГ, скорректированных в сторону уменьшения путем использования консервативных принципов.
Разработчик проекта должен рассмотреть все потенциальные базовые сценарии, которые включают предлагаемый проект в качестве потенциального базового сценария.
При разработке исходных условий РП должен выбрать и обосновать допущения, значения и процедуры, гарантирующие невозможность переоценки сокращений выбросов ПГ или увеличения их поглощения, выбрать или разработать, обосновать и применить критерии и процедуры для демонстрации того, что результаты проекта сокращения выбросов или увеличения поглощения ПГ являются дополнительными к существующим по сравнению с установленным базовым уровнем.
В начале проекта РП должен определить базовый сценарий согласно следующим условиям:
- методы землепользования и управления, которые применялись в течение последних 5 лет до начала реализации проекта;
- региональные условия: методы землепользования и управления, которые являются типичными в регионе реализации проекта.
Сценарий выявленных методов должен быть реалистичным и заслуживающим доверия на основе проверенных источников информации, таких как отчетность сельскохозяйственного предприятия, национальные или региональные статистические отчеты по сельскому хозяйству, задокументированные отчеты государственного управления землепользованием, опубликованные рецензируемые исследования в регионе реализации проекта, результаты опросов, проведенных РП или от его имени до начала деятельности по проекту.
Определение базового сценария должно быть основано на предоставлении предыдущих данных о деятельности за 5 лет, подлежащих оценке, включая:
- товарные и покровные культуры в год (приблизительные даты посева и сбора урожая), а также собранный урожай или биомасса (кг сухого вещества/га/год);
- управление растительными остатками; оценка сбора и возврата растительных остатков (в процентах или кг сухого вещества/га/год);
- методы обработки почвы (система обработки почвы, количество и вид обработок в год);
- ежегодные механизированные сельскохозяйственные работы;
- обработка почвы, посев, борьба с вредителями, внесение и распределение минеральных/органических и неорганических удобрений, уборка урожая, скашивание, прессование сена, внутренние перевозки, другие операции;
- использование минеральных удобрений (тип, форма применения, сроки и нормы внесения удобрений и питательных веществ, кг/га);
- использование органических удобрений (тип, форма применения, метод размещения, сроки и норма внесения в год);
- ежегодный расход топлива на проведение вышеперечисленных мероприятий;
- ежегодный расход ископаемого топлива на орошение.
5.1 Оценка основных параметров почвенного органического углерода
Для каждой приемлемой территории реализации проекта базовые запасы ПОУ должны быть определены количественно с использованием следующих подходов:
а) анализ запасов ПОУ, т C/га, на глубине от 0 до 30 см следует проводить с использованием метода моделирования запасов ПОУ на 20-летний период, в качестве входных данных для этой модели необходимо использовать экспериментально измеренные физические и биохимические показатели почвы и исторические данные о деятельности за предыдущие 5 лет. Базовый уровень, основанный на предыдущих данных, учитывает периоды биогеохимических циклов углерода и азота в почвах пахотных земель. Для обеспечения возможности сравнения и согласования различных проектов требуется минимальный прогноз на 20 лет.
Модели расчета ПОУ способны имитировать его динамику при различных видах землепользования, климатических условиях и методах управления. К ним относятся такие модели, как модели RothC <1> или DNDC <2>, или метод стационарного ПОУ с использованием методики уровня 2
[3].
--------------------------------
<1> RothC (Rothamsted Long Term Field Experiments Carbon Model) - модель круговорота органического углерода (Cорг) в верхних слоях автоморфных почв, которая учитывает влияние типа почвы, температуры, влажности и растительного покрова на обменные процессы (Jenkinson et al., 1987). Модель рассчитывает изменения органического Cорг, микробной биомассы, а также эмиссию CO2 из почвы, и может быть использована в широком диапазоне климатических зон и условий окружающей среды.
<2> DNDC (DeNitrification-DeComposition) - имитационная модель биогеохимии углерода и азота в агроэкосистемах. Модель может быть использована для прогнозирования роста сельскохозяйственных культур, температуры почвы и режимов влажности, динамики углерода в почве, выщелачивания азота и выбросов микрогазов, включая закись азота (N2O), оксид азота (NO), азот (N2), аммиак (NH3), метан (CH4) и углекислый газ (CO2).
При наличии надежных данных о том, что запасы углерода в почве на проектной территории находятся в устойчивом состоянии при традиционной практике, в качестве исходного уровня можно измерить только средние начальные запасы углерода в почве;
б) содержание ПОУб, а также другие параметры для применения моделей ПОУ измеряют в предварительно отобранных согласно
ГОСТ Р 58595 образцах почвы с использованием национальных методов измерения. Метод измерения ПОУ должен быть единым на протяжении всего зачетного периода проекта.
Базовые запасы ПОУб, тC, рассчитывают как сумму прогнозируемых запасов углерода, умноженную на площадь во время каждого периода мониторинга на протяжении зачетного периода (через 5, 10, 15 лет после начала деятельности по проекту) по формуле

, (1)
где ПОУбy - ПОУ без реализации проекта, тC га-1;
Ay - площадь поля проекта, га.
5.2 Оценка базовых выбросов от сжигания ископаемого вида топлива при ведении деятельности в области сельского хозяйства
Расчет базового уровня выбросов CO
2 от сжигания ископаемого вида топлива до начала реализации проекта осуществляется согласно
методике количественного определения объема выбросов ПГ, утвержденной
[4]. При этом оценивают выбросы от суммарной массы расхода ископаемого топлива транспортными средствами, задействованными для выполнения механизированных мероприятий в течение полного календарного года на полях, входящих в зону проектной деятельности. В базовом уровне учитывают ежегодный расход топлива на все мероприятия согласно собранным данным за предыдущие 5 лет деятельности.
Выбросы CH4 и N2O при сжигании ископаемого вида топлива при ведении деятельности в области сельского хозяйства считают незначительными (составляют менее 5%) и не учитывают в общих суммарных выбросах по проекту. Выбросы CO2 от сжигания ископаемого вида топлива Cсжиг, тCO2/год, транспортным средством/оборудованием до начала реализации проекта рассчитывают по формуле

, (2)
где Vk - расход топлива k на транспортном средстве/оборудовании до начала реализации проекта, тыс. м3/год;
EFk - коэффициент эмиссии CO2 от сжигания ископаемого топлива k транспортным средством/оборудованием.
5.3 Оценка базовых выбросов N2O
5.3.1 Общее количество выбросов до начала реализации проекта N2Oобщ, тN2O-N год-1, рассчитывают по формуле
N2Oобщ = N2Oпрям + N2Oкосв, (3)
где N2Oпрям - прямые выбросы N2O-N от управляемых почв до начала реализации проекта, включая прямые выбросы от минеральных удобрений, органических удобрений, пожнивных растительных остатков и процессов минерализации, связанных с потерей органического вещества почвы в результате изменения управления минеральными почвами, тN2O-N год-1;
N2Oкосв - косвенные выбросы N2O-N в результате улетучивания азота в виде NH3 и NOx или вымывания и стока азота на территории до начала реализации проекта, тN2O-N год-1.
Оценку годовых прямых выбросов N2O-Nпрям, кг N2O-N/год, на территории до начала реализации проекта выполняют по формуле
N2O-Nпрям = N2O-NNпост + N2O - Nos, (4)
где N2O-NNпост - годовые прямые выбросы N2O-N в результате антропогенного внесения азота в управляемые почвы до начала реализации проекта, кг N2O-N/год, рассчитывают по формуле
N2O-NNпост = [(FSN + FCR + FSOM + FON)·EF1], (5)
где FSN - годовое количество азота минеральных удобрений, внесенных в почвы до начала реализации проекта, кгN/год;
FCR - годовое количество азота в растительных остатках (надземных и подземных) культурных растений, в т.ч. от азотфиксирующих культур и от обновления/восстановления кормовых культур, возвращаемое в почвы до начала реализации проекта, кгN/год;
FSOM - годовое количество азота в минеральных почвах, которое минерализуется в связи с потерей углерода из ПОУ в результате изменений в землепользовании или изменений в практике управления почвами до начала реализации проекта, кгN/год;
FON - годовое количество навоза, компоста и других органических азотсодержащих добавок, внесенных в почвы до начала реализации проекта, кгN/год;
EF1 - коэффициент выбросов N2O от антропогенного внесения азота в почвы, кгN2O-N/кг поступающего N;
N2O-Nos - годовые прямые выбросы N2O-N из органогенных управляемых почв до начала реализации проекта, кгN2O-N/год.
Значения коэффициентов по умолчанию для прямых выбросов N
2O из обрабатываемых почв приведены в
[5] (таблица 2.1); подробное описание оценки каждого источника поступления азота в обрабатываемые почвы представлено в
[5] (
2.1.1 и
2.1.2).
5.3.2 Помимо прямых выбросов N2O из управляемых почв РП необходимо учитывать косвенные выбросы.
Косвенные выбросы N2O происходят двумя путями:
- в результате улетучивания азота в виде NH3 и окисей азота NOx и депонирование этих газов и их продуктов NH4+ и NO3- на почвах и поверхности озер и прочих водоемов;
- вследствие вымывания и стока с земель азота, входящего в состав минеральных и органических удобрений и растительных остатков, минерализации азота, связанного с потерями ПОУ в минеральных и осушенных/обрабатываемых органогенных почвах в результате изменения землепользования или практики управления.
Оценку выбросов N2O в результате улетучивания проводят до начала реализации проекта. Годовое количество N2O-N, которое образуется в результате осаждения из атмосферы азота, улетучившегося из обрабатываемых почв до начала реализации проекта, N2O(ATD)-N, кгN2O-N/год, рассчитывают по формуле
N2O(ATD)-N = [(FSN + FracGASF) + (FON·FracGASM)]·EF4, (6)
где FSN - годовое количество азота минеральных удобрений, внесенного в почвы до начала реализации проекта, кгN/г;
FON - годовое количество азота в составе надлежащим образом подготовленных и внесенных в почву навоза, компоста (без добавки навоза) и других органических азотсодержащих добавок до начала реализации проекта, кгN/г;
FracGASM - часть азота внесенных органических азотных удобрений (FON), которая улетучивается в виде NH3 и NOx до начала реализации проекта, кг улетучившегося N/кг внесенного или оставленного N;
FracGASF - часть азота минеральных удобрений, которая улетучивается в виде NH3 и NOx до начала реализации проекта, кг улетучившегося N/кг внесенного N;
EF4 - коэффициент косвенных выбросов N2O в результате осаждения азота из атмосферы на почву и водные поверхности, кг N2O-N/кг улетучившихся NH3-N + NOx-N.
Оценку выбросов N2O в результате вымывания проводят до начала реализации проекта. Годовое количество N2O-N, образующееся в результате вымывания и стока антропогенных азотных соединений в обрабатываемые почвы до начала реализации проекта N2OL-N, кг N2O-N/год, рассчитывают по формуле
N2OL-N = (FSN + FCR + FSOM + FON)·FracLeach-(H)·EF5, (7)
где FSN - годовое количество азота внесенных в почву минеральных удобрений до начала реализации проекта, кгN/год;
FCR - годовое количество возвращаемого в почвы азота в растительных остатках (надземных и подземных), в т.ч. от азотфиксирующих культур и обновления/восстановления кормовых культур до начала реализации проекта, кгN/год;
FSOM - годовое количество азота, минерализованного в минеральных почвах в связи с потерей ПОУ из почвенного органического вещества в результате изменений в землепользовании или управлении обрабатываемых земель до начала реализации проекта, кгN/год;
FracLeach-(H) - часть всего добавленного к обрабатываемым почвам или минерализованного в обрабатываемых почвах азота, которая теряется через вымывание и сток до начала реализации проекта, кгN/кг добавок N;
FON - годовое количество азота в надлежащим образом подготовленных и внесенных в почву навозе, компосте (без добавления навоза) и других органических азотсодержащих добавках до начала реализации проекта, кгN/год;
EF5 - коэффициент косвенных выбросов N2O от вымывания и стока азота, кгN2O-N/кг вымываемого и стекаемого N.
Значения коэффициентов косвенных выбросов, улетучивания и вымывания приведены в
[5] (таблица 2.3).
Выбросы преобразуют N2O-N в выбросы N2O, рассчитываемые по формуле
N2O = N2O - N·44/28. (8)
Общие базовые выбросы ПГобщ, тCO2 год-1, рассчитывают по формуле

, (9)
где ПОУб - базовый уровень ПОУ, тC;

- соотношение молекулярных масс CO
2 и C (44/12), тCO
2 (тC)
-1;
N2Oобщ - базовый уровень выбросов N2O на территории проекта, тN2O год-1;

- потенциал глобального потепления для N
2O, кгCO
2-экв. (кгN
2O);
Cсжиг.б - базовый уровень выбросов CO2 от сжигания ископаемого топлива в транспортном средстве/оборудовании, тCO2.
Пересчет выбросов закиси азота в CO
2-экв. проводят умножением на значение потенциала глобального потепления

для закиси азота, равного 298.
6 Требования к срокам выполнения проекта
Требования к дате начала выполнения проекта не устанавливают.
Зачетный период для проектов по сокращению выбросов ПГ составляет максимум 5 лет с возможностью продления максимум два раза по 5 лет или максимум 10 лет без возможности продления.
Зачетный период начинается не ранее чем за 5 лет до подачи документов на валидацию для проектов, прошедших валидацию до 31 декабря 2025 г., и не ранее чем за 2 года до подачи документов на валидацию для проектов, прошедших валидацию после 1 января 2026 г.
Базовая линия должна оцениваться на момент начала зачетного периода и подтверждаться либо пересматриваться на момент начала следующего 5-летнего этапа, если проект осуществляется три раза по 5 лет (см.
раздел 13).
7 Требования дополнительности
Для выполнения требований дополнительности проектной деятельности и подтверждения данного критерия следует руководствоваться положениями
приложения Б, или других нормативных документов, или документов, принятых в программах по ПГ.
8 Требования к плану мониторинга
8.1 Процедуры мониторинга
Разработчик проекта должен выбрать или установить критерии для определения участков для проведения регулярного мониторинга или оценки на основе представленных и достоверных данных.
В рамках мониторинга должны быть обозначены, как минимум, ключевые показатели, свидетельствующие о положительных изменениях реализации климатического проекта, а как максимум, все возможные показатели, по которым возможно проведение систематических и комплексных наблюдений в рамках климатического проекта.
Разработчик проекта должен разработать и реализовать план мониторинга, который включает процедуры измерений, а именно: получение, регистрацию, обобщение и анализ данных и информации, необходимых для количественной оценки запасов углерода в почве, связанных с проектом и базовым сценарием. РП должен объяснить причину, по которой участок, указанный в базовом сценарии, не выбран для регулярного мониторинга.
Для подтверждения того, что методы землепользования и управления, которые выбраны РП в базовом сценарии, остаются действительными в течение всего зачетного периода, данная методика предусматривает выделение контрольных участков для каждой зоны проекта. Каждый контрольный участок должен занимать площадь 0,25 га и располагаться за границами проекта территории, максимально схожей с территорией реализации проекта по типу почв, водному режиму, рельефу, уклону экспозиции, предшествующему виду землепользования и управления сельским хозяйством.
Первое обследование контрольного участка проводят непосредственно перед началом реализации проекта, а затем мониторинг повторяют не реже одного раза в 5 лет в соответствии с планом мониторинга.
Данные, полученные при обследовании контрольных участков, используют для корректировки ранее утвержденной базовой линии при каждой верификации проекта. Корректировку базовой линии проводят в случае расхождения данных мониторинга более чем на 10% в сторону повышения консервативности базовой линии (т.е. в сторону снижения для базовой линии по нетто-выбросам ПГ и в сторону повышения для базовой линии по нетто-поглощению). При корректировке применяют данные по базовой линии, полученные до ее дисконтирования, затем дисконтирование на 5%, как указано в
разделе 5. В случае расхождения полученных данных мониторинга с утвержденной базовой линией в сторону снижения ее консервативности, корректировки не применяют.
Отбор проб почв рекомендуется проводить в соответствии с
ГОСТ Р 58595.
Для определения ПОУ пробы отбирают с глубины не более 10 см и от 10 до 30 см, затем проводят общий расчет на глубину не более 30 см. Пробы почв необходимо отбирать регулярно, в одно и то же время и при минимальной биологической активности. Метод отбора образцов для определения плотности почв определяют в зависимости от физических свойств почв [интактный метод для влажных почв без крупной фракции или экскавационный метод для крупнодисперсных (рыхлых) почв].
Процедуры мониторинга для выбросов N
2O должны включать количество вносимых в почву азотных минеральных и органических удобрений, валовый сбор и площади возделываемых культур. Выбросы N
2O должны быть рассчитаны на фактических данных и оценены в соответствии с
[3] или с использованием
[5]. Возможно также применение прямых измерений, сравнимых с указанными выше методами.
Процедуры мониторинга для выбросов CO
2 от сжигания ископаемого топлива должны включать суммарный расход топлива всеми транспортными средствами, используемыми для проведения мероприятий на территории проекта в течение календарного года. Выбросы от сжигания ископаемого топлива должны быть рассчитаны на основе собранных фактических данных и оценены согласно
формуле (2).
Все данные, собранные в рамках мониторинга, следует архивировать в электронном виде и хранить не менее 2 лет после окончания зачетного периода. Мониторинг следует проводить для всех собранных данных.
Мониторинг территории реализации проекта на пахотных землях следует проводить каждые два года или не реже одного раза в 5 лет.
План мониторинга должен включать:
а) цель мониторинга;
б) перечень измеряемых и контролируемых параметров;
в) типы данных и информации, которые должны быть представлены, включая единицы измерения;
г) источники данных;
д) методики мониторинга, включая процедуру отбора проб почвы в соответствии с доступными национальными методиками и их репрезентативностью, оценкой, моделированием, измерением, подходами к расчету и неопределенностью. Периодичность мониторинга с учетом потребностей предполагаемых пользователей;
е) роли и обязанности участников, связанные с мониторингом, включая процедуры авторизации, утверждения и документирования изменений в зафиксированных данных;
ж) процедуры контроля, включая внутреннюю проверку входных данных, преобразований и выходных данных, а также процедуры корректирующих действий;
и) системы управления информацией о ПГ, включая размещение и сохранение данных, а также управление данными, включая процедуры передачи данных между различными типами систем или документации.
В случае использования инструментов и оборудования для мониторинга РП должен обеспечивать их надлежащее применение, техническое обслуживание и соответствие требованиям настоящего стандарта, а также их сопоставимость с международными или национальными методиками и подходами к инвентаризации ПГ.
Разработчик проекта должен применять критерии и процедуры мониторинга в соответствии с планом мониторинга. Все данные и информация, относящиеся к мониторингу проекта, должны быть зарегистрированы и задокументированы.
Разработчик проекта должен, как минимум, стратифицировать территорию реализации проекта по видам возделываемых культур, типам обработки почвы, по использованию пожнивных растительных остатков, внесению в почву минеральных и органических удобрений и климатических параметров, соответствующих зоне реализации проекта.
Дистанционные (в т.ч. гиперспектральные) оценки запасов углерода и/или выбросов ПГ могут быть применены при валидации базовой линии и верификации достигнутых результатов проекта для независимого подтверждения измеренных данных, но не должны быть использованы в качестве единственного или основного метода мониторинга и оценки количественных показателей проекта.
8.2 Адаптационные процедуры
Когда мониторинг в течение первых 5 лет после реализации проектных мероприятий не зафиксировал существенных изменений по ключевым показателям, следует предусмотреть адаптационные процедуры реализации климатического проекта.
В рамках реализации данных процедур должны быть выявлены основные причины и факторы неэффективности реализованных мероприятий или приведено обоснование, что это произошло по не зависящим от разработчика причинам (засушливые годы и другие причины). На основе полученной информации должны быть определены и реализованы дополнительные корректирующие мероприятия.
Адаптационные процедуры должны быть выполнены в соответствии с общей концепцией проектных решений и соответствовать проектной документации, предъявляемой для валидации. Данный факт должен быть подтвержден при верификации.
Для всей подходящей территории реализации проекта запасы ПОУ на момент времени t рассчитывают как сумму запасов в слое, умноженную на площадь поля, по формуле

, (10)
где ПОУt - ПОУ на территории реализации проекта во время t, тC;
ПОУt,y - почвенный органический углерод в слое y во время t, тC га-1;
Ay - площадь поля y, га.
Мощность слоя при оценке запасов ПОУ в проектном сценарии должна совпадать с мощностью слоя при оценке запасов ПОУ в базовом сценарии (30 см).
Для каждого участка реализации проекта запасы ПОУ должны быть количественно определены с применением одного из двух подходов:
подход 1. Проведение расчетов ПОУ с использованием коэффициентов по умолчанию согласно
[3];
подход 2. Использование метода моделирования запасов углерода в пахотных почвах с использованием моделей, таких как модели RothC и DNDC. Эти модели оценивают запасы ПОУ на глубине 30 см при конкретном методе управления на пахотных землях. Моделирование должно учитывать поступление биомассы в почву только в пределах границ проекта.
Разработчику проекта рекомендуется выбрать определенный подход при оценке ПОУ согласно имеющимся источникам данных.
Регистрируемая информация зависит от выбора вида деятельности.
Если деятельность улучшает использование пожнивных растительных остатков, РП должен фиксировать:
- площадь каждой культуры, га;
- урожайность каждой культуры, кг/га;
- количество пожнивных растительных остатков, кг/га;
- существующие методы обращения с пожнивными растительными остатками и их периодичность;
- методы управления пожнивными растительными остатками, которые будут реализованы в рамках проекта.
Если деятельность по проекту включает усовершенствованные методы обработки почвы, следует зафиксировать:
- обрабатываемую площадь, га;
- тип и глубину обработки почвы;
- существующие методы обработки почвы и их периодичность;
- методы обработки почвы, которые будут реализованы в рамках проекта.
Если деятельность по проекту включает почвопокровные культуры, следует указать:
- площадь почвопокровных культур, га;
- количество и виды почвопокровных культур;
- будущее количество почвопокровных культур, которые будут реализованы в рамках проекта.
9.1 Выбросы CO2 при сжигании ископаемого топлива
Выбросы CO
2 от сжигания ископаемого топлива транспортными средствами в проектном сценарии проводят в соответствии с
5.2. В качестве исходных данных используют суммарный расход топлива всеми транспортными средствами для проведения мероприятий на территории проекта в течение календарного года.
9.2 Выбросы закиси азота (N2O) при эксплуатации пахотных земель
Основные источники N2O:
- минеральные и органические азотные удобрения;
- азот в растительных остатках (надземных и подземных), в т.ч. от азотфиксирующих культур (бобовых);
- минерализация азота, связанная с потерей органического вещества почвы в результате изменения управления почвами;
- прямые и косвенные выбросы N2O.
Выбросы N2O-N на территории реализации проекта можно производить с использованием двух подходов:
- подход 1. Использование метода моделирования с применением таких моделей, как DNDC (DeNitrification DeComposition) и CENTURY <1>;
--------------------------------
<1> CENTURY - это процессная модель, предназначенная для моделирования динамики углерода (C), азота (N), фосфора (P) и серы (S) в естественных или культивируемых системах с использованием ежемесячного временного шага.
- подход 2. Оценку выбросов проводят с использованием расчетного метода согласно
[3].
Общее количество выбросов N2O-N на территории реализации проекта, N2Oобщ, тN2O-N год-1, рассчитывают по формуле
N2Oобщ = N2Oпрям + N2Oкосв, (11)
где N2Oпрям - прямые выбросы N2O-N от управляемых почв на территории реализации проекта, включая прямые выбросы от минеральных удобрений, органических удобрений, пожнивных растительных остатков и процессов минерализации, связанных с потерей органического вещества почвы в результате изменения управления минеральными почвами, тN2O-N год-1;
N2Oкосв - косвенные выбросы N2O-N в результате улетучивания азота в виде NH3 и NOx или вымывания и стока азота на территории реализации проекта, тN2O-N год-1.
Оценку прямых и косвенных выбросов N
2O на территории реализации проекта проводят по аналогии с базовым сценарием (см.
5.3).
Общие выбросы ПГобщ, тCO2-экв. год-1, рассчитывают по формуле

, (12)
где ПОУ - содержание ПОУ на территории реализации проекта, тC;
Cсжиг - масса выбросов CO2 от сжигания ископаемого топлива в транспортном средстве/оборудовании, тCO2;

- соотношение молекулярных масс CO
2 и C (44/12), тCO
2 (тC)
-1;
N2Oобщ - общее количество выбросов N2O на территории реализации проекта, тN2O год-1;

- ПГТ для N
2O, кгCO
2-экв (кгN
2O)
-1.
10 Оценка выбросов от утечек проектной деятельности
Мероприятия проекта не должны приводить к совокупному увеличению массы выбросов ПГ или к снижению уровня их поглощения вне области влияния таких мероприятий.
Возможным источником утечки в результате деятельности по проекту является потенциальное сжигание пожнивных остатков за пределами проектного поля. Согласно
[2] (пункт 185), не разрешается сжигание стерни, пожнивных остатков и разведение костров на полях. Если такая утечка произойдет, она должна быть полностью учтена в проектной отчетной документации и представлена на проверку.
11 Минимизация риска непостоянства
При планировании проекта следует учитывать, что достигнутое увеличение поглощения ПГ не должно со временем вернуться к прежнему уровню, т.е. минимизировать риск непостоянства. Риск непостоянства на пахотных землях заключается в возврате к традиционным методам обработки почв после завершения климатического проекта, в результате чего произойдет потеря всего накопленного углерода в процессе реализации проекта. Достигнутое увеличение поглощения считается постоянным в том случае, если ожидается, что оно сохранится в течение 100 лет. В случае меньшего планируемого срока проекта необходимо дисконтировать выпуск углеродных единиц в размере, рассчитываемом по формуле
D = 0,03·(100 - t)/10, (13)
где D - коэффициент дисконтирования, применяемый к выпуску углеродных единиц;
t - ожидаемый срок проекта.
12 Методы предотвращения двойного учета, негативного воздействия на окружающую среду и общество
Двойной учет запасов ПОУ на пахотных землях возможен, когда воздействие деятельности не является кумулятивным, а рассчитывается с использованием независимых подходов (например, с использованием отдельных моделей или даже отдельных методик для оценки запасов углерода на пахотных землях). Чтобы избежать таких эффектов, методика должна учитывать следующее правило при применении нескольких видов деятельности в одном проекте: проводить прямые измерения минимум к одному виду деятельности. Для почв с измеренным воздействием ПОУ результирующая разница представляет собой воздействие всех проектных работ, т.е. не выполняют дополнительных модельных расчетов для увеличения ПОУ.
Климатический проект должен демонстрировать соответствие всем требованиям законодательства в пределах юрисдикции, на территории которой он расположен. РП должен предоставить информацию о том, существует ли риск того, что его проект может привести к негативным последствиям для местных сообществ, биоразнообразия и окружающей среды. Такие проекты не должны приводить к увеличению загрязнения атмосферы, почвы, поверхностных и грунтовых вод, а также к конфликтам между сообществами, проблемам землевладения, принудительному выселению, нарушениям прав человека или ухудшению состояния здоровья и самочувствия из-за ограничения доступа к лесам или природным зонам. Соответствующая информация должна быть предоставлена в орган по валидации и верификации.
Дополнительно РП должен обосновать, что проект не связан и не участвует в деятельности, сопряженной со значительным преобразованием или деградацией критически важных естественных местообитаний, в т.ч. тех, которые:
а) охраняются законом;
б) официально предложены для охраны;
в) признаны авторитетными источниками в связи с их высокой природоохранной ценностью;
г) признаны охраняемыми традиционными местными общинами.
Разработчик проекта также должен продемонстрировать, что в проекте учтены признанные на международном уровне права человека, включая достоинство, культурные ценности и уникальность коренных народов, а также не содержатся положения, приводящие к нарушениям прав человека.
13 Рекомендации в отношении изменения и/или сохранения базовой линии в случае продления зачетного периода и проектной деятельности
При продлении зачетного периода проект подлежит проверке с элементами валидации и технической оценки органом по валидации и верификации для определения необходимых обновлений базовой линии и количественной оценки сокращений выбросов.
(справочное)
ПРИМЕРЫ ОСНОВНЫХ ПРАКТИК, КОТОРЫЕ МОГУТ БЫТЬ ВНЕДРЕНЫ
ДЛЯ УСТОЙЧИВОГО УПРАВЛЕНИЯ ПОЧВАМИ
Для устойчивого управления почвами рекомендуется использовать следующие практики:
а) минимизация обработки почвы;
б) сбалансированное использование химических удобрений;
в) оптимизация использования органических удобрений [навозные удобрения, растительные остатки, компост, дигестаты (материал, остающийся после анаэробного сбраживания биоразлагаемого сырья), биочар (пироуголь)];
г) оптимизация использования неорганических удобрений (известняк, гипс для кислых почв, гипс для щелочных почв);
д) использование биологических препаратов и микроорганизмов (микоризы, фосфат-солюбилизирующие бактерии, биоинокулянты, биостимуляторы);
е) управление растительными остатками (мульчирование или постоянное покрытие почвы);
ж) выращивание покровных культур, использование в севообороте зеленых удобрений или многолетних культур;
и) оптимизированное управление водными ресурсами для повышения объема биомассы;
к) борьба с уплотнением почвы (согласованное движение техники по полю; использование многолетних растений со стержневой корневой системой в качестве "биобуров"; безотвальная обработка почвы).
Примечание - Виды растений "биобуров": люцерна, клевер, древесные растения, ягодные кустарники, рапс, кормовой редис, редька, свекла, дикий шафран, озимый рапс, шафран, подсолнечник, желтая горчица;
л) диверсификация и использование севооборотов, комбинированное использование различных практик: агролесоводство, интегрированное с пастбищами и земледельческими угодьями;
м) борьба с эрозией с помощью террасирования, управления поверхностными водными ресурсами и контроль за дренажными системами;
н) целенаправленное высаживание автохтонных (коренных) для данной местности растений, что доказано, способствует восстановлению структуры почвы и почвенной микробиоты.
(справочное)
РЕКОМЕНДАЦИИ ПО ПОДТВЕРЖДЕНИЮ ДОПОЛНИТЕЛЬНОСТИ
ПРОЕКТНОЙ ДЕЯТЕЛЬНОСТИ
Б.1 Введение
Дополнительность проектной деятельности должна быть продемонстрирована с помощью достоверной оценки, которая показывает, что деятельность не могла быть осуществлена при отсутствии стимулов, возникающих благодаря функционированию углеродного рынка, с учетом всех соответствующих национальных нормативных и законодательных актов.
Проект должен соответствовать критериям климатических проектов в соответствии с законодательством, действующим в сфере ограничения выбросов парниковых газов.
Проект не может быть признан дополнительным, если мероприятия проекта являются обязательными требованиями действующего законодательства.
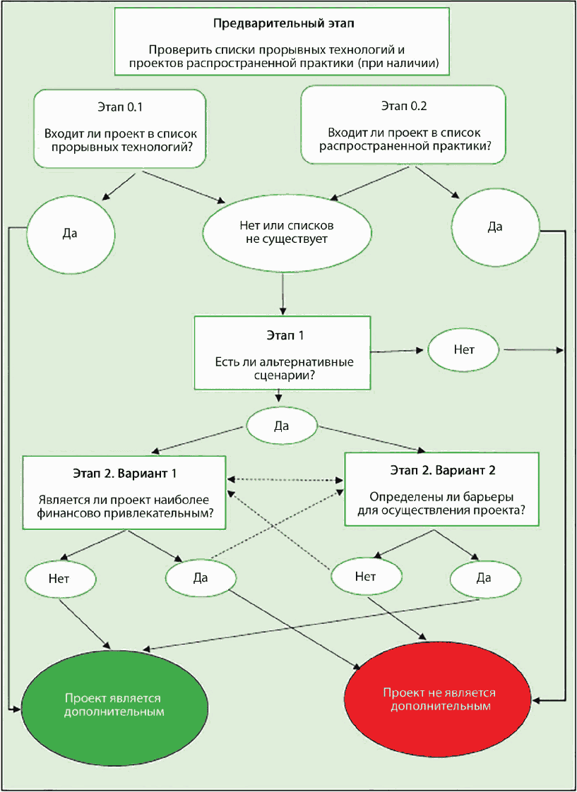
Для подтверждения дополнительности необходимо провести анализ возможности альтернативной деятельности, аналогичной предлагаемой проектной деятельности, и продемонстрировать дополнительность с применением инструментов инвестиционного и/или барьерного анализов <1>, а также оценить, не относится ли проект к устоявшейся практике (если применимо). Рекомендации по выбору подходов для подтверждения дополнительности проектной деятельности приведены на схеме принятия решения (см.
рисунок Б.1).
--------------------------------
<1> Разработчики проекта могут использовать в своей деятельности как инвестиционный, так и барьерный анализ. При необходимости можно применить оба вида анализа для подтверждения дополнительности проектной деятельности.
Примечание - Пунктирной линией показана возможность проведения альтернативного анализа в том случае, если выбранный вид анализа не подтверждает дополнительность.
Рисунок Б.1 - Схема принятия решения по выбору подхода
для подтверждения дополнительности проектной деятельности
Б.2 Область и сроки применения
Рекомендации в настоящем приложении представляют собой общую основу для оценки и обоснования дополнительности и применимы к широкому спектру типов проектов. Некоторые типы проектов могут потребовать корректировки представленной в настоящем приложении общей структуры, в таком случае уточнения и/или дополнения относительно использования данных положений приведены в соответствующих методиках проектов.
Приведенные рекомендации не заменяют собой руководящие положения по определению базовой линии. Методические подходы к определению базовой линии представлены в соответствующих методиках реализации проектной деятельности. Участники проекта, предлагающие новые собственные методики определения базовой линии, должны обеспечить согласованность между определением дополнительности проектной деятельности и определением базовой линии.
Дополнительность должна оцениваться на момент задокументированного принятия решения о реализации проекта. Если данные на момент принятия такого решения невозможно подтвердить, дополнительность оценивается на момент предполагаемого начала зачетного периода. Сроки зачетного периода установлены для каждого вида проекта в соответствующей методике.
Примечание - В случае проведения инвестиционного анализа на основе фактических данных на момент начала предполагаемого зачетного периода необходимо привести данные к моменту принятия решения путем использования соответствующих индексов роста цен и фактической инфляции.
При проведении валидации проектной деятельности для оценки дополнительности проекта с применением положений настоящего приложения аккредитованные ОВВ должны тщательно оценить и проверить надежность и достоверность данных, обоснований, предположений и документации, предоставленных РП для обоснования дополнительности проектной деятельности. Проведенная проверка и выводы должны быть прозрачно задокументированы в отчете о валидации.
Б.3 Методические подходы к обоснованию дополнительности проекта
Данные рекомендации предусматривают поэтапный подход к обоснованию и оценке дополнительности проектной деятельности. Для обоснования дополнительности проекта следует выполнить нижеприведенные этапы.
Б.3.1
Этап 0. Предварительный этап:
а)
этап 0.1. Определение проекта как прорывного;
б)
этап 0.2. Анализ устоявшейся практики.
Б.3.2
Этап 1. Выявление альтернатив проектной деятельности.
Б.3.3
Этап 2. Обоснование дополнительности:
а)
вариант 1. Обоснование того, что предлагаемая проектная деятельность не является:
1) наиболее экономически выгодным сценарием развития, или
2) экономически или финансово возможной без учета средств от продажи углеродных единиц;
б)
вариант 2. Выявление барьеров для реализации проектной деятельности.
Б.3.4 Предварительный этап
На предварительном этапе проводят проверку того, включены ли технологии, которые планируется использовать в проектной деятельности, в список новых перспективных технологий, для которых отсутствуют механизмы государственной поддержки
(этап 0.1) или в список проектов устоявшейся практики
(этап 0.2).
Прохождение предварительного этапа предусмотрено только в том случае, если имеются официальные утвержденные списки новых перспективных технологий и проектов устоявшейся практики.
В случае отсутствия таких списков, согласованных с профильными отраслевыми министерствами, предварительный этап подтверждения дополнительности не применим.
В случае наличия официальных утвержденных списков проектов устоявшейся практики проведение проверки дополнительности в соответствии с
этапом 0.2 является обязательным.
Б.3.4.1 Этап 0.1. Определение проекта как прорывного
В отдельных случаях для подтверждения дополнительности можно представить доказательства того, что в проекте планируется использование новых перспективных технологий, для которых отсутствуют механизмы государственной поддержки.
Данный этап не является обязательным, и если он не применяется, то это по умолчанию означает, что предлагаемая проектная деятельность не является прорывной и обоснование дополнительности должно начинаться с
этапа 1.
Проект является прорывным в применимой географической зоне <1>, если используют новую перспективную технологию, отличную от технологий, реализуемых другими видами деятельности, которые способны обеспечить такой же результат, и при условии, что для технологии, реализуемой в проектной деятельности, не предусмотрено механизмов государственной поддержки.
--------------------------------
<1> Под применимой географической зоной обычно подразумевается территория той страны, в которой планируется проведение проекта. Если РП определяют географическую зону как часть территории страны (административный округ, регион, область и т.д.), то необходимо привести пояснения отличия выбранной части территории страны с точки зрения применимости технологий.
Определение проекта как прорывного может быть применено только для технологических проектов по сокращению выбросов и только при условии, что осуществлен выбор зачетного периода для проектной деятельности - "максимум 10 лет без возможности продления".
Принятие решения по результатам предварительного этапа 0.1:
если предлагаемый проект внесен в список новых перспективных технологий, не имеющих механизмов государственного финансирования, то предложенная проектная деятельность является дополнительной.
В противном случае необходимо проверить, не внесена ли планируемая проектная деятельность в список проектов устоявшейся практики (
этап 0.2, при наличии), или при отсутствии списков проектов устоявшейся практики перейти к
этапу 1.
Б.3.4.2 Этап 0.2. Анализ устоявшейся практики
Данный этап служит для определения того, является ли предлагаемая проектная деятельность устоявшейся практикой, применяемой в стране, регионе или секторе.
Анализ устоявшейся практики проводят для того, чтобы деятельность, которая стала обычной практикой, постепенно перестала поддерживаться участниками углеродного рынка и рынок переключился на поддержку новых технологий.
Оценка устоявшейся практики должна быть использована как преграда для проведения проектов определенного типа, которые уже стали обычной практикой.
К проектам устоявшейся практики могут относиться технологии, которые либо пользуются (пользовались в прошлом) государственной поддержкой, либо реализуют утвержденные наилучшие доступные технологии в своих отраслях, либо представляют собой широко применяемые технические решения, являющиеся (являвшиеся ранее) устоявшейся практикой в соответствующих отраслях.
Определение того, относится ли проект к устоявшейся практике, должно проводиться в соответствии с утвержденными списками проектов устоявшейся практики. В случае отсутствия таких списков, согласованных с профильными отраслевыми министерствами, этап 0.2 не применяется.
Принятие решения по результатам предварительного этапа 0.2:
- если предложенная проектная деятельность внесена в список проектов, рассматривающихся как устоявшаяся практика, то она не является дополнительной;
- если предложенная проектная деятельность не рассматривается как устоявшаяся практика, следует перейти к обоснованию дополнительности проектной деятельности, выполнив
этапы 1 и
2.
Б.3.5 Этап 1. Выявление альтернатив проектной деятельности
Необходимо определить реалистичную и надежную альтернативу, разрешенную действующим законодательством и нормативными актами и доступную участникам проекта или разработчикам аналогичных проектов. Такие альтернативные сценарии могут включать:
а) реализацию предлагаемой по проекту деятельности без регистрации в качестве климатического проекта;
б) реализацию других альтернативных сценариев, которые позволят получить результаты <1> с функционально эквивалентными <2> качеством, свойствами и областями применения;
--------------------------------
<1> Под результатом деятельности подразумеваются продукция/услуги, произведенные в ходе проектной деятельности.
<2> Функциональная эквивалентность (functional equivalence): единая основа для проекта, альтернативного и базового сценариев в количественной оценке ПГ, используемая для обеспечения того, чтобы проектный, альтернативный и базовый сценарии соответствовали эквивалентным уровням производства продукции и услуг (буквально для обеспечения "сравнения яблок с яблоками").
в) сохранение текущей ситуации (проектная деятельность или другие альтернативы не осуществлены).
Необходимо показать, что рассматриваемые альтернативы законодательно допустимы и не противоречат всем обязательным применимым законодательным и нормативным требованиям <3>, даже если законы и нормативные акты преследуют иные цели, чем сокращение выбросов ПГ, например уменьшение локального загрязнения воздуха.
--------------------------------
<3> Необходимо также учитывать законодательные и нормативные требования, вступление в силу которых ожидается, если такие требования уже приняты и была публикация соответствующей новости на официальном сайте в Интернете до даты подачи заявления на валидацию или до даты начала зачетного периода, если эти даты разные.
Принятие решения по результатам этапа 1:
- выявлено наличие или отсутствие альтернативного к проектной деятельности сценария развития, обеспечивающего результаты или услуги, функционально эквивалентные предлагаемой проектной деятельности, и соответствующего обязательным законодательным требованиям и нормативным актам;
- если предлагаемая проектная деятельность является единственной среди сценариев деятельности, обеспечивающих результаты или услуги, сопоставимые с предлагаемой проектной деятельностью, которая соответствует обязательным законодательным и нормативным актам, то предлагаемая проектная деятельность не является дополнительной;
- если выявлен реалистичный и обоснованный альтернативный сценарий, обеспечивающий результаты или услуги, сопоставимые с предлагаемой проектной деятельностью, который соответствует обязательным законодательным требованиям и нормативным актам, то необходимо продемонстрировать дополнительность проектной деятельности с применением инструментов инвестиционного
(этап 2, вариант 1) и/или барьерного
(этап 2, вариант 2) анализов.
Б.3.6 Этап 2. Вариант 1. Инвестиционный анализ
Инвестиционный анализ проводят для того, чтобы определить, что предложенная проектная деятельность не является:
- экономически или финансово возможной без учета средств от продажи углеродных единиц (инвестиционный анализ по
варианту 1.1), или
- наиболее экономически или финансово рентабельной (применяется инвестиционный анализ по
вариантам 1.2 или
1.3).
Для проведения инвестиционного анализа необходимо:
- определить, какой вид анализа будет использован - простой анализ затрат, инвестиционный сравнительный анализ или сравнение с эталонным финансовым сценарием (бенчмарк) <4>;
--------------------------------
<4> Эталонный финансовый сценарий (финансовый бенчмарк) - эталонный финансовый показатель, с которым можно сравнить результат работы своей компании или доходность инвестиционного портфеля с наиболее эффективным вариантом.
- если проектная деятельность и альтернативы, определенные на
этапе 1, не приносят иной финансовой или экономической прибыли, кроме доходов по проекту <1>, то должен быть применен простой анализ затрат
(вариант 1.1). В иных случаях следует использовать инвестиционный сравнительный анализ
(вариант 1.2) или сравнение с эталонным финансовым сценарием
(вариант 1.3).
--------------------------------
<1> Доходами от проекта считается продажа сертифицированных сокращений выбросов (углеродных единиц), полученных при реализации проектной деятельности.
Б.3.6.1 Вариант 1.1. Применение простого анализа затрат
Необходимо подтвердить <2> затраты, связанные с проектной деятельностью и альтернативами, определенными на
этапе 1, и продемонстрировать, что существует по крайней мере одна альтернатива, которая является менее затратной, чем проектная деятельность.
--------------------------------
<2> Подтверждением может служить предоставление информации из независимого источника.
Если будет сделан вывод о том, что предлагаемая проектная деятельность является более дорогостоящей, чем минимум одна альтернатива, тогда проектная деятельность не является наиболее финансово рентабельной.
Б.3.6.2 Вариант 1.2. Применение инвестиционного сравнительного анализа
Необходимо определить финансовые показатели, наиболее подходящие для данного типа проекта и контекста принятия решений. Могут быть использованы такие показатели, как ВНД, чистая приведенная стоимость, отношение издержек и прибыли, или производственные издержки (например, нормированная себестоимость производства электроэнергии, руб./кВт·ч, или нормированная себестоимость поставленного тепла, руб./ГДж). Обоснованность показателей для инвестиционного сравнительного анализа подтверждается при валидации проекта ОВВ.
Сравнение финансовых показателей для предлагаемой проектной деятельности и альтернативных вариантов должно быть представлено в ПТД проекта.
Если какая-либо из других альтернатив будет иметь лучший показатель (например, самую высокую ВНД), то проектная деятельность не является наиболее финансово рентабельной.
Б.3.6.3 Вариант 1.3. Применение сравнительного анализа с эталонным финансовым сценарием
Необходимо определить финансовые/экономические показатели, например ВНД, наиболее подходящие для данного типа проекта.
Сравнение финансовых показателей для предлагаемой проектной деятельности с эталонным финансовым сценарием должно быть представлено в ПТД проекта. Если проектная деятельность имеет менее благоприятный показатель (например, более низкую ВНД), чем эталон, тогда проектная деятельность не является наиболее финансово рентабельной.
При применении
варианта 1.2 или
варианта 1.3 финансовый/экономический анализ должен быть основан на стандартных для рынка параметрах, учитывающих специфические характеристики типа проекта, но не связанных с субъективными ожиданиями доходности или рисков конкретного РП. Только в отдельных случаях, в частности: когда в процессе проектной деятельности модернизируется существующий процесс или ресурс (например, отходы), имеющийся на территории проекта и не подлежащий продаже, может быть рассмотрено конкретное финансовое/экономическое положение компании, осуществляющей проектную деятельность.
| | ИС МЕГАНОРМ: примечание. В официальном тексте документа, видимо, допущены опечатки: имеются в виду варианты 1.2 и 1.3, а не 2 и 3 соответственно. | |
Б.3.6.3.1 Расчет и сравнение финансовых показателей (применимо только к
вариантам 2 и
3)
Рассчитывают подходящие финансовые показатели для предлагаемой проектной деятельности и в случае
варианта 2 для других альтернатив. Включают все соответствующие затраты (например, инвестиционные затраты, затраты на эксплуатацию и техническое обслуживание) и доходы (исключая доходы от продажи углеродных единиц) и, при необходимости, нерыночные затраты и выгоды в случае государственных инвесторов, если это является стандартной практикой отбора государственных инвестиций в стране/регионе реализации проектной деятельности.
Инвестиционный анализ должен быть представлен в понятной, прозрачной форме с указанием всех соответствующих допущений. Информацию о проведенном инвестиционном анализе предпочтительнее включать в ПТД или в отдельные приложения к ПТД в таком виде, чтобы можно было воспроизвести анализ и получить аналогичные.
Необходимо привести ссылки на все критические технико-экономические параметры и допущения (такие, как капитальные затраты, цены на топливо, срок службы, ставка дисконтирования или стоимость капитала), обосновать и/или привести допущения таким образом, чтобы они могли быть подтверждены.
Анализ чувствительности должен показать, что выводы о финансовой/экономической привлекательности альтернатив не зависят от колебаний основных предпосылок (в разумных пределах). Инвестиционный анализ является убедительным аргументом в пользу дополнительности, только если он подтверждает, что при реалистичном диапазоне предпосылок проектная деятельность не может быть финансово/экономически рентабельной.
Принятие решения по результатам
этапа 2:
а) по результатам анализа финансовой/экономической рентабельности проекта в сравнении с реалистичным и обоснованным альтернативным сценарием или финансовым эталоном:
1) если можно сделать вывод о том, что предлагаемая проектная деятельность не является финансово/экономически рентабельной, проектная деятельность является дополнительной,
2) дополнительно можно обосновать наличие барьеров для проведения проектной деятельности, воспользовавшись
этапом 2, вариант 2 - барьерным анализом;
б) в противном случае необходимо продемонстрировать дополнительность проектной деятельности с применением барьерного анализа
(этап 2, вариант 2). Если нижеприведенный анализ барьеров не покажет, что предлагаемая проектная деятельность сталкивается с барьерами, не препятствующими осуществлению минимум одной альтернативы, проектную деятельность не считают дополнительной.
Б.3.7 Этап 2. Вариант 2. Барьерный анализ
Данный этап служит для выявления барьеров для реализации проектной деятельности и оценки того, каким альтернативным сценариям препятствуют эти барьеры.
Барьерный анализ может быть применен для подтверждения дополнительности как к инвестиционному анализу, так и самостоятельно.
Если использован данный этап, то необходимо определить, сталкивается ли предлагаемая проектная деятельность с барьерами, которые:
- препятствуют осуществлению предлагаемой проектной деятельности, или
- не препятствуют осуществлению, как минимум одного из альтернативных сценариев.
Выявление барьеров является достаточным условием для обоснования дополнительности только в том случае, если регистрация проектной деятельности в реестре в качестве климатического проекта устраняет выявленные барьеры.
Б.3.7.1 Выявление барьеров, препятствующих осуществлению проектной деятельности
Необходимо установить, что существуют реалистичные и обоснованные барьеры, которые помешают осуществлению предлагаемой проектной деятельности, если проектная деятельность не будет зарегистрирована в качестве климатического проекта. Такие реалистичные и обоснованные барьеры могут включать:
а) инвестиционные барьеры, кроме экономических/финансовых барьеров в приведенном выше инвестиционном анализе;
б) технологические барьеры (доступность технологии);
в) технические барьеры (возможность реализации технологии);
г) регуляторные барьеры (наличие нормативных ограничений на применение технологии);
д) социально-экологические барьеры (уровень воздействия на окружающую среду и местные сообщества);
е) квалификационные (доступность необходимых компетенций для реализации технологии);
ж) прочие.
Б.3.7.2 Необходимо доказать, что выявленные барьеры не помешают реализации как минимум одной альтернативы (за исключением предлагаемой проектной деятельности).
С помощью анализа барьеров необходимо предоставить прозрачные и документально подтвержденные доказательства существования барьеров и пояснения относительно того, как они демонстрируют существование и значимость выявленных барьеров и препятствуют ли они реализации альтернатив. Тип предоставляемых доказательств должен включать по крайней мере один из следующих пунктов:
а) соответствующее законодательство, нормативную информацию или отраслевые нормы;
б) соответствующие (отраслевые) исследования или обзоры (например, обзоры рынков, технологические исследования и т.д.), проведенные университетами, научно-исследовательскими институтами, отраслевыми ассоциациями, компаниями, двусторонними/многосторонними организациями и т.д.;
в) соответствующие статистические данные из национальной или международной статистики;
г) документирование соответствующих рыночных данных (например, рыночные цены, тарифы, правила);
д) письменное документирование независимых экспертных оценок, полученных от промышленных, образовательных учреждений (например, университетов, технических школ, учебных центров), отраслевых ассоциаций и др.
Дополнительно могут быть предоставлены внутренние документы компании, однако решение о существовании и значимости выявленных барьеров только на их основании приниматься не должно.
Принятие решения по результатам этапа 3:
- если в результате проведенного барьерного анализа выявлено наличие барьеров, которые препятствовали бы осуществлению проектной деятельности, но при этом не помешают реализации минимум одного альтернативного сценария, а регистрация проектной деятельности в реестре в качестве климатического проекта устраняет выявленные барьеры, то проектная деятельность является дополнительной;
- в противном случае необходимо продемонстрировать дополнительность проектной деятельности с применением инвестиционного анализа
(этап 2). Если инвестиционный анализ не покажет, что проектная деятельность не является наиболее финансово рентабельности, проектная деятельность не является дополнительной.
| Федеральный закон от 2 июля 2021 г. N 296-ФЗ "Об ограничении выбросов парниковых газов" |
| Постановление Правительства Российской Федерации от 16 сентября 2020 г. N 1479 "Об утверждении Правил противопожарного режима в Российской Федерации" |
| МГЭИК 2006. Рекомендации для Национальных реестров парниковых газов Межправительственной группы экспертов по изменению климата, 2006 г./Под редакцией С. Игглстона, Л. Буэндиа, К. Мива, Т. Нгара и К. Танабе.//Т. 1 - 5. - IGES//Хайям. 2006 |
| Приказ Министерства природных ресурсов от 27 мая 2022 г. N 371 "Об утверждении методик количественного определения объема выбросов парниковых газов и поглощений парниковых газов" |
| Методические рекомендации по проведению добровольной инвентаризации объема выбросов парниковых газов в субъектах Российской Федерации. Распоряжение Минприроды России от 16 апреля 2015 г. N 15-р. Приложение 1. Часть IV. Сельское хозяйство - М., 2015. - 120 с. |
УДК 502.3:006.354 | |
Ключевые слова: парниковые газы, климатические проекты, методика |