Главная // Актуальные документы // МетодикаСПРАВКА
Источник публикации
М.: ФГБУ "Институт стандартизации", 2024
Примечание к документу
Документ
введен в действие с 01.01.2024 на период до 01.01.2026 (Приказ Росстандарта от 25.12.2023 N 106-пнст).
Название документа
"ПНСТ 899-2023. Предварительный национальный стандарт Российской Федерации. Система стандартов реализации климатических проектов. Методика для проектов по извлечению газа из нефтяных месторождений, который в противном случае сжигался бы на факелах или выбрасывался в атмосферу с его утилизацией для генерации энергии"
(утв. и введен в действие Приказом Росстандарта от 25.12.2023 N 106-пнст)
"ПНСТ 899-2023. Предварительный национальный стандарт Российской Федерации. Система стандартов реализации климатических проектов. Методика для проектов по извлечению газа из нефтяных месторождений, который в противном случае сжигался бы на факелах или выбрасывался в атмосферу с его утилизацией для генерации энергии"
(утв. и введен в действие Приказом Росстандарта от 25.12.2023 N 106-пнст)
Утвержден и введен в действие
Приказом Федерального агентства
по техническому регулированию
и метрологии
от 25 декабря 2023 г. N 106-пнст
ПРЕДВАРИТЕЛЬНЫЙ НАЦИОНАЛЬНЫЙ СТАНДАРТ РОССИЙСКОЙ ФЕДЕРАЦИИ
СИСТЕМА СТАНДАРТОВ РЕАЛИЗАЦИИ КЛИМАТИЧЕСКИХ ПРОЕКТОВ
МЕТОДИКА ДЛЯ ПРОЕКТОВ ПО ИЗВЛЕЧЕНИЮ ГАЗА
ИЗ НЕФТЯНЫХ МЕСТОРОЖДЕНИЙ, КОТОРЫЙ В ПРОТИВНОМ СЛУЧАЕ
СЖИГАЛСЯ БЫ НА ФАКЕЛАХ ИЛИ ВЫБРАСЫВАЛСЯ В АТМОСФЕРУ
С ЕГО УТИЛИЗАЦИЕЙ ДЛЯ ГЕНЕРАЦИИ ЭНЕРГИИ
System of standards for implementing carbon offsetting
projects. Methodology for carbon offsetting projects
for extraction of gas from oil fields, which would otherwise
be flared or released into the atmosphere
with its utilization for energy generation
ПНСТ 899-2023
Срок действия
с 1 января 2024 года
до 1 января 2026 года
1 РАЗРАБОТАН Институтом глобального климата и экологии им. академика Ю.А. Израэля (ИГКЭ) совместно с обществом с ограниченной ответственностью "НИИ экономики связи и информатики "Интерэкомс" (ООО "НИИ "Интерэкомс") и Федеральным государственным автономным учреждением "Научно-исследовательский институт "Центр экологической промышленной политики" (ФГАУ "НИИ "ЦЭПП")
2 ВНЕСЕН Техническим комитетом по стандартизации ТК 020 "Экологический менеджмент и экономика"
3 УТВЕРЖДЕН И ВВЕДЕН В ДЕЙСТВИЕ Приказом Федерального агентства по техническому регулированию и метрологии от 25 декабря 2023 г. N 106-пнст
Правила применения настоящего стандарта и проведения его мониторинга установлены в ГОСТ Р 1.16-2011 (разделы 5 и 6).
Федеральное агентство по техническому регулированию и метрологии собирает сведения о практическом применении настоящего стандарта. Данные сведения, а также замечания и предложения по содержанию стандарта можно направить не позднее, чем за 4 мес до истечения срока его действия, разработчику настоящего стандарта по адресу: 125167, Москва, вн. тер. г. муниципальный округ Аэропорт, ул. Красноармейская, д. 11, корп. 1 и/или в Федеральное агентство по техническому регулированию и метрологии по адресу: 123112 Москва, Пресненская набережная, д. 10, стр. 2.
В случае отмены настоящего стандарта соответствующая информация будет опубликована в ежемесячном информационном указателе "Национальные стандарты" и также будет размещена на официальном сайте Федерального агентства по техническому регулированию и метрологии в сети Интернет (www.rst.gov.ru)
Практика реализации климатических проектов была начата в период действия Киотского
протокола. После его окончания торговля сокращениями выбросов парниковых газов реализовывалась в рамках национальных юрисдикций (например, China Certified Emission Reductions, Carbon Registry - India и др.), а также в рамках частных программ выпуска углеродных единиц (например, Verified Carbon Standard, Gold Standard, Global Carbon Council и др.). В настоящее время Парижское
соглашение, подписанное 194 странами после окончания Киотского
протокола, предусматривает в т.ч. рыночные механизмы сокращения выбросов парниковых газов и передачу на международном уровне результатов реализации мероприятий по предотвращению изменения климата. Таким образом, рыночные механизмы поддержки проектов по сокращению выбросов парниковых газов активно развиваются как на локальном, так и на глобальном уровнях.
В рамках функционирования вышеназванных механизмов постепенно вырабатывались принципы качества климатических проектов. К таким принципам относятся, например, дополнительность проекта, точные и надежные методы учета сокращения выбросов и увеличения поглощения, отсутствие двойного учета, постоянство достигнутых сокращений выбросов. Высокое качество климатических проектов, а также прозрачность процесса их реализации являются основным условием их конкурентоспособности на рынке углеродных активов.
В Российской Федерации реализация климатических проектов предусмотрена
[1].
Статья 5 [1] предусматривает утверждение документов национальной системы стандартизации в области ограничения выбросов парниковых газов, в т.ч. в отношении реализации климатических проектов и определения углеродного следа.
Комплекс национальных
стандартов "Система стандартов реализации климатических проектов" основывается на лучших международных практиках, выработанных различными программами выпуска углеродных активов. За основу взяты базовые принципы и методическая база, выработанные в ходе развития Механизма чистого развития, одного из рыночных механизмов Киотского
протокола. Стандарты представляют из себя руководящие документы в области реализации отдельных типов климатических проектов. Целями разрабатываемого комплекса национальных
стандартов "Система стандартов реализации климатических проектов" являются:
- оказание содействия государственным и частным компаниям, промышленным предприятиям, а также регулирующим органам по выполнению их обязательств по сокращению выбросов парниковых газов в рамках проектов, реализуемых в соответствии с
[1];
- обеспечение качества углеродных единиц, выпускаемых в рамках российской системы реализации климатических проектов, унификация структуры и терминологии реализуемых климатических проектов;
- повышение прозрачности процесса реализации климатических проектов;
- достижение целей устойчивого развития как на национальном, так и на корпоративном уровне, в частности
цель N 13 "Принятие срочных мер по борьбе с изменением климата и его последствиями".
В настоящем стандарте установлена методика реализации проектов по утилизации попутного газа из нефтяных скважин, который в ином случае рассеивался или сжигался на факельных установках.
Соответствие требованиям настоящего стандарта может быть заявлено при выполнении всех требований настоящего стандарта, за исключением рекомендательных требований, указанных в
разделе 6, а также рекомендаций по управлению рисками.
В настоящем стандарте использованы нормативные ссылки на следующие стандарты:
ГОСТ Р ИСО 14064-1 Газы парниковые. Часть 1. Требования и руководство по количественному определению и отчетности о выбросах и поглощении парниковых газов на уровне организации
ГОСТ Р ИСО 14064-2 Газы парниковые. Часть 2. Требования и руководство по количественному определению, мониторингу и составлению отчетной документации на проекты сокращения выбросов парниковых газов или увеличения их поглощения на уровне проекта
ГОСТ Р ИСО 14064-3 Газы парниковые. Часть 3. Требования и руководство по валидации и верификации заявлений в отношении парниковых газов
Примечание - При пользовании настоящим стандартом целесообразно проверить действие ссылочных стандартов в информационной системе общего пользования - на официальном сайте Федерального агентства по техническому регулированию и метрологии в сети Интернет или по ежегодному информационному указателю "Национальные стандарты", который опубликован по состоянию на 1 января текущего года, и по выпускам ежемесячного информационного указателя "Национальные стандарты" за текущий год. Если заменен ссылочный стандарт, на который дана недатированная ссылка, то рекомендуется использовать действующую версию этого стандарта с учетом всех внесенных в данную версию изменений. Если заменен ссылочный стандарт, на который дана датированная ссылка, то рекомендуется использовать версию этого стандарта с указанным выше годом утверждения (принятия). Если после утверждения настоящего стандарта в ссылочный стандарт, на который дана датированная ссылка, внесено изменение, затрагивающее положение, на которое дана ссылка, то это положение рекомендуется применять без учета данного изменения. Если ссылочный стандарт отменен без замены, то положение, в котором дана ссылка на него, рекомендуется применять в части, не затрагивающей эту ссылку.
3 Термины, определения и сокращения
3.1 Термины и определения
В настоящем стандарте применены следующие термины с соответствующими определениями:
3.1.1 газлифт: Способ добычи нефти и нефтегазового конденсата, заключающийся в разгазировании жидкости в подъемных трубах и подъеме ее из скважины за счет возникающей разности давлений в подъемных трубах и затрубном пространстве.
3.1.2 газлифтный газ: Газ высокого давления, используемый для газлифта в нефтяных скважинах.
3.1.3 газопровод: Магистральный трубопровод, способный транспортировать более 1 млн м3 природного газа в сутки.
3.1.4 месторождение: Нефтяное, нефтегазовое или нефтегазоконденсатное месторождение.
3.1.5 зачетный период: Это период, в течение которого верифицированные и сертифицированные сокращения выбросов ПГ или увеличение чистой антропогенной абсорбции ПГ поглотителями, связанные с деятельностью по климатическому проекту, в зависимости от ситуации могут привести к выпуску углеродных единиц.
Примечание - Временной период, который применяется к зачетному периоду деятельности по климатическому проекту, и то, является ли зачетный период возобновляемым или фиксированным, определяется в соответствии с
разделом 4 "Сроки проекта" настоящей методики.
3.1.6 подготовленный газ: Газ, получаемый на установке подготовки попутного газа.
3.1.7 попутный газ: Газообразная смесь углеводородных и неуглеводородных компонентов, добываемая совместно с нефтью через нефтяные скважины и выделяющаяся из нефти в процессе ее промысловой подготовки.
3.1.8 установка подготовки попутного газа: Установка, предназначенная для удаления нефти, влаги, механических примесей и конденсата.
3.2 Сокращения
В настоящем стандарте использованы следующие сокращения:
ВНД - внутренняя норма доходности;
НДТ - наилучшие доступные технологии;
ОВВ - органы по валидации и верификации;
ПГ - парниковый газ;
ПТД - проектно-техническая документация.
4.1 Область применения методики
Методика, установленная в настоящем стандарте, применима к проектам, связанным с утилизацией попутного газа из нефтяных скважин, который в ином случае отводился бы в атмосферу или сжигался на факельных установках.
Методика, установленная в настоящем стандарте, применяется для проектов, в которых:
- весь извлеченный попутный газ поступает из действующих нефтяных скважин, которые находятся в эксплуатации и обеспечивают добычу нефти на момент извлечения попутного газа;
- на проектных нефтяных скважинах ведутся записи о сжигании или отведении в атмосферу попутного газа в течение не менее трех лет. Записи должны быть представлены юридическому лицу или индивидуальному предпринимателю, аккредитованному в национальной системе аккредитации в качестве органа по валидации и верификации ПГ и который не является аффилированным лицом исполнителя проекта при проведении валидации. В случае, если месторождение функционирует менее трех лет и, как следствие, данные о сжигании или отведении в атмосферу попутного нефтяного газа за три года отсутствуют, для установления базовой линии необходимо применить один из альтернативных подходов, описанных в
разделе 5;
- имеются данные по химическому составу попутного газа (количество и доля углерода);
- если нефтяные скважины проекта включают газлифтные системы, то в качестве рабочего газа должен использоваться попутный газ из нефтяных скважин в пределах границ проекта.
Методика, установленная в настоящем стандарте, применима только в том случае, если в результате применения процедуры определения базового сценария и демонстрации дополнительности, выполненной с помощью руководства, приведенного в
приложении А, отведение в атмосферу и/или сжигание на факельных установках попутного газа на объектах нефтедобычи является наиболее вероятным базовым сценарием.
Примечания
1 Записи должны быть представлены юридическому лицу или индивидуальному предпринимателю, аккредитованному в национальной системе аккредитации в качестве органа по валидации и верификации ПГ и который не является аффилированным лицом исполнителя проекта при проведении валидации.
2 Методика, установленная в настоящем стандарте, применима только в том случае, если в результате применения процедуры определения базового сценария и демонстрации дополнительности, выполненной с помощью руководства, приведенного в
приложении А, отведение в атмосферу и/или сжигание на факельных установках попутного газа на объектах нефтедобычи является наиболее вероятным базовым сценарием.
Методика настоящего стандарта не может быть использована для проектов, в результате которых происходит транспортировка попутного газа через магистральный газопровод и замена ископаемых видов топлива попутным газом на других объектах.
Примечание - В случае изменений в нормативно-правовой базе Российской Федерации по регулированию ПГ данная методика подлежит пересмотру с целью учета соответствующих изменений.
4.2 Границы проекта
В соответствии с настоящей методикой к границам проекта относятся:
- проектное месторождение и скважины, где собирается попутный газ и/или газ, используемый для газлифта;
- площадка, где попутный газ и/или рабочий газ отводился в атмосферу или сжигался на факельных установках в отсутствие проектной деятельности;
- инфраструктура сбора, подготовки и утилизации газа;
- источник газа, используемого для газлифта;
- ПГ, включенные в границы проекта или исключенные из них (см.
таблицу 1).
Таблица 1
Источники выбросов, включенные или исключенные
из границ проекта
Источник | Газ | Включен | Обоснование/объяснение |
Базовый сценарий | Сжигание попутного газа/отведение попутного газа в атмосферу | CO2 | Да | Основной источник выбросов в базовой линии |
CH4 | Да | Предполагается, что сжигание на факеле приводит к неполному окислению углерода в попутном газе |
N2O | Нет | Предполагается пренебрежимо малым |
Проектный сценарий | Сжигание подготовленного газа для производства тепла и/или электроэнергии, а также факельное сжигание попутного газа при сбросе и продувке насосов тепло- и/или электрогенерирующих установок | CO2 | Да | Основной источник выбросов в проектной деятельности |
CH4 | Да | Предполагается, что сжигание приводит к неполному окислению углерода в попутном газе |
N2O | Нет | Предполагается пренебрежимо малым |
Неорганизованные выбросы при подготовке и транспортировке попутного газа или очищенного газа | CO2 | Нет | Предполагается пренебрежимо малым |
CH4 | Нет | Предполагается пренебрежимо малым |
N2O | Нет | Предполагается пренебрежимо малым |
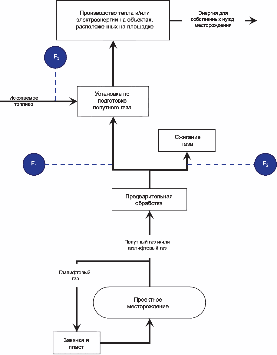
F1 - точка измерения извлеченного попутного газа; F2 - точка
измерения ископаемого топлива на входе в энергоблок
(в случае если установка не получает
электроэнергию из электросети)
Рисунок 1 - Схематическое изображение базовой деятельности
В случае если объекты внутри границ проекта, указанные в настоящей методике, принадлежат разным юридическим лицам (или находятся в оперативном управлении у разных юридических лиц), то проектная документация должна включать в себя описание процедур исключения возможности двойного учета сокращения выбросов ПГ, потенциально достигаемых в результате проектной деятельности, закрепленных в договорных соглашениях.
F1 - точка замера на входе в тепло- и/или
электрогенерирующую установку на площадке, использующую
попутный газ; F2 - точка замера попутного газа,
направляемого на сжигание в факельной установке
при освобождении и продувке насосов; F3 - точка измерения
ископаемого топлива, используемого для выработки
электроэнергии, необходимой для работы установки
по подготовке попутного газа (в случае, если установка
не получает электроэнергию из электросети или в результате
утилизации попутного нефтяного газа)
Рисунок 2 - Схематическое изображение
деятельности по проекту
5 Определение базовой линии
5.1 Основные положения
Базовая линия должна устанавливаться на основании текущих (фактических) или исторических выбросов, скорректированных в сторону уменьшения путем использования консервативных принципов.
С учетом тенденций развития международного углеродного рынка, в том числе переговорного процесса по правилам торговли сокращениями выбросов по
статье 6 Парижского соглашения, разработчику проекта рекомендуется применить один из приведенных ниже принципов корректировки базовой линии с обоснованием целесообразности выбора:
1) использование в качестве базовой линии утвержденной НДТ;
2) практика сравнения бизнес-процессов и показателей эффективности на уровне среднего уровня выбросов 20% наиболее эффективных сопоставимых видов деятельности, обеспечивающих аналогичные результаты и услуги в определенной сфере в аналогичных социальных, экономических, экологических и технологических условиях;
3) подход, основанный на текущих (фактических) или исторических выбросах, скорректированных в сторону уменьшения не менее чем на 3%.
5.2 Определение базовой линии, основанное на исторических выбросах
Определение базовой линии, основанное на исторических выбросах, осуществляется с учетом прогнозируемого уровня производственной деятельности и сведений о фактических объемах выбросов ПГ и их поглощении за период не менее трех лет до начала реализации проекта.
Предполагается, что по базовому сценарию весь попутный газ сжигается на факельной установке (а не рассеивается) и превращается в диоксид углерода, а сжигание на факеле приводит к неполному окислению углерода в попутном газе.
Базовые условия также должны учитывать выбросы от выработки энергии на энергогенерирующей установке на объекте в случае, если электроснабжение собственных нужд месторождения осуществляется не от сети.
Базовые выбросы BEy, тCO2-экв, рассчитываются по формуле

, (1)
где

- выбросы CO
2 и CH
4 от сжигания попутного газа на факелах в год
y, тCO
2-экв;
BEгенер., y - выбросы CO2 в результате сжигания ископаемого топлива для производства электроэнергии на объекте в год y (в случае, если установка не получает электроэнергию из электросети), тCO2/год;
Базовые выбросы от сжигания на факеле

, тCO
2-экв, рассчитываются по формуле

, (2)
где
FCj,y - объем
j-углеводородной смеси, измеренный в точке F
1 (см.
рисунок 1) в период
y, тыс. м
3;
EFi,j,y - коэффициент выбросов i-ПГ от сжигания j-углеводородной смеси на факельной установке за период y, т/тыс. м3;
i - CO2, CH4;
j - тип углеводородной смеси;
n - количество видов углеводородных смесей, сжигаемых на факельной установке.
Коэффициенты выбросов ПГ от сжигания
j-углеводородной смеси на факельной установке рассчитывают в соответствии с
[2] (приложение N 2,
часть 2).
Базовые выбросы от выработки электроэнергии на площадке для собственных нужд месторождений рассчитывают по формуле

, (3)
где BEгенер., y - выбросы CO2 в результате сжигания ископаемого топлива для производства электроэнергии на объекте в год y (в случае, если установка не получает электроэнергию из электросети), тCO2/год;
FCj,y - объем
j-углеводородной смеси, измеренный в точке F
2 (см.
рисунок 1) в период
y, тыс. м
3;

- коэффициент выбросов CO
2 от сжигания
j-углеводородной смеси за период
y, т/тыс. м
3;
OFj,y - коэффициент окисления топлива j (доля);
j - тип топлива, используемого для сжигания;
n - количество использованного топлива за период y.
Коэффициенты рассчитывают в соответствии с
[2] (приложение N 2,
часть 1).
6 Требования к срокам выполнения проекта
Требования к дате начала выполнения проекта не устанавливаются.
Зачетный период для проектов по сокращению выбросов составляет максимум пять лет с возможностью продления максимум два раза по пять лет или максимум 10 лет без возможности продления.
Зачетный период начинается не ранее, чем за пять лет до подачи документов на валидацию для проектов, прошедших валидацию до 31 декабря 2025 года, и не ранее чем за два года до подачи документов на валидацию для проектов, прошедших валидацию после 1 января 2026 года.
Базовая линия должна оцениваться на момент начала зачетного периода и подтверждаться либо пересматриваться на момент начала следующего 5-летнего этапа, если проект проводится три раза по пять лет (см.
раздел 13).
7 Требования дополнительности
Для выполнения требований дополнительности проектной деятельности и подтверждения данного критерия следует руководствоваться
приложением А настоящего стандарта или положениями других нормативных документов или документов, принятых в программах по ПГ.
Примечание 1 - Программа по парниковым газам; программа по ПГ (greenhouse gas programme; GHG programme): добровольная или обязательная для исполнения международная, национальная или субнациональная система или схема, в рамках которой осуществляется инвентаризация, учет и управление выбросами ПГ, поглощением ПГ, сокращением выбросов или увеличением поглощения ПГ вне границ организации или проекта по ПГ (см.
ГОСТ Р ИСО 14064-1,
ГОСТ Р ИСО 14064-2,
ГОСТ Р ИСО 14064-3).
В соответствии с настоящим стандартом рекомендуется учитывать следующее.
Значение показателя сжигания на факельных установках и/или рассеивания попутного нефтяного газа не должно превышать 5% или величины, предусмотренной лицензионным соглашением на пользование недрами. Исключение составляют случаи освоения участков недр со степенью выработанности запасов нефти по участку недр меньше или равной 0,01, а также в течение трех лет с момента превышения указанного показателя или до достижения степени выработанности запасов нефти по участку недр, равной 0,05, если это наступит раньше. В случае если до проектной деятельности показатель сжигания попутного нефтяного газа составлял более 5% от добычи попутного нефтяного газа, а после реализации проектной деятельности он составит менее 5% от добычи попутного нефтяного газа, то в расчете базовых выбросов от факельного сжигания, то есть
FCj,
y согласно
формуле (2), объем факельного сжигания попутного нефтяного газа должен быть принят в размере 5% от объема добытого попутного нефтяного газа (согласно вышеуказанному постановлению).
Примечание 2 - В случае наличия наилучшей доступной технологии, соответствующей проекту, для которой определен объем выбросов парниковых газов, объем выбросов ПГ на тонну попутного газа по проектному сценарию должен быть не менее аналогичного показателя объема выбросов верхних 20% сопоставимых видов деятельности, реализуемых в соответствии с применимыми наилучшими доступными технологиями.
8 Требования к плану мониторинга
Все данные, собранные в рамках мониторинга, должны архивироваться в электронном виде и храниться не менее двух лет после окончания последнего зачетного периода. Сто процентов данных должны контролироваться в рамках мониторинга, если в приведенных ниже таблицах не указано иное. Все измерения должны проводиться с помощью калиброванного измерительного оборудования в соответствии с отраслевыми стандартами.
Кроме того, применяются положения о контроле инструментов, приведенных в настоящем стандарте.
Таблица 2
Данные и параметры мониторинга объема j-углеводородной смеси
Данные/параметр | FCj,y |
Единица данных | м3 |
Наименование | Объем j-углеводородной смеси, измеренный в точках в период y: |
Источник данных | Расходомер |
Порядок измерений (при наличии) | Система учета должна быть спроектирована, установлена и обслуживаться в соответствии с требованиями соответствующих эталонных стандартов технологии учета. Калибровка измерительных приборов должна проводиться с соответствующей периодичностью для обеспечения поддержания характеристик в пределах расчетной точности |
Периодичность мониторинга | В непрерывном режиме |
Процедуры обеспечения и контроля качества | Калибровка и техническое обслуживание измерительных приборов будут осуществляться в соответствии с требованиями производителя и эталонного стандарта. Внутренний аудит калибровки системы учета перед каждым отчетом о мониторинге |
Таблица 3
Данные и параметры мониторинга химического состава
j-углеводородной смеси
Данные/параметр | Химический состав j-углеводородной смеси |
Единица данных | Объемная доля, % |
Наименование | Среднее содержание компонентов в j-углеводородной смеси в точках за период y: |
Источник данных | Анализ, выполняемый с помощью экспресс-анализатора или ручного отбора проб и лабораторного анализа с использованием лабораторного анализатора |
Порядок измерений (при наличии) | Оборудование и процедура отбора проб, газоанализатор и процедуры анализа также должны отвечать требованиям соответствующих эталонных стандартов, а в случае использования лабораторного анализа лаборатория должна соответствовать национальным стандартам аккредитации. Калибровка |
Периодичность мониторинга | Ежемесячно |
Процедуры обеспечения и контроля качества | Калибровка и техническое обслуживание анализатора должны осуществляться в соответствии с требованиями производителя и эталонного стандарта. Внутренний аудит калибровки анализатора должен проводиться перед каждым отчетом о мониторинге. |
9.1 Выбросы в рамках климатического проекта
В настоящем стандарте учитываются следующие источники проектных выбросов:
- выбросы CO2 в результате сжигания подготовленного газа для производства тепла и/или электроэнергии на объекте;
- выбросы CO2, CH4 от факельного сжигания попутного газа, возникающие при сбросе и продувке насосов тепло- и/или электрогенерирующих установок на месторождении;
- выбросы CO2 от сжигания ископаемого топлива для выработки электроэнергии, необходимой для работы установки подготовки попутного газа (если установка не получает электроэнергию от сети или не использует попутный газ).
Проектные выбросы PEy, тCO2-экв рассчитываются по формуле

, (4)
где PEгенер., y - выбросы CO2 в результате сжигания подготовленного газа для производства тепла и/или электроэнергии на объекте в год y, тCO2;

- выбросы CO
2 и CH
4 от факельного сжигания попутного газа, возникающие при сбросе и продувке насосов тепло- и/или электрогенерирующих установок на месторождении в год
y, тCO
2-экв;
PEУП,y - выбросы CO2 в результате сжигания ископаемого топлива для выработки электроэнергии, необходимой для работы установки подготовки попутного газа на объекте в год y (если установка не получает электроэнергию от сети или не использует попутный газ), тCO2.
Проектные выбросы от выработки тепла и/или электричества на площадке для собственных нужд месторождений рассчитывают по формуле

, (5)
где PEгенер., y - выбросы CO2 в результате сжигания подготовленного газа для производства тепла и/или электроэнергии на объекте в год y, тCO2;
FCj,y - объем
j-углеводородной смеси, измеренный в точке F
1 (см.
рисунок 2) в период
y, тыс. м
3;

- коэффициент выбросов CO
2 от сжигания
j-углеводородной смеси за период
y, т/тыс. м
3;
OFj,y - коэффициент окисления топлива j (доля);
j - тип топлива, используемого для сжигания;
n - количество использованного топлива за период y.
Коэффициенты рассчитываются в соответствии с
[2] (приложение 2,
часть 1).
Проектные выбросы от сжигания на факеле рассчитывают по формуле

, (6)
где

- выбросы CO
2 и CH
4 от факельного сжигания попутного газа, возникающие при сбросе и продувке насосов тепло- и/или электрогенерирующих установок на месторождении в год
y, тCO
2-экв;
FCj,y - объем
j-углеводородной смеси, измеренный в точке F
2 (см.
рисунок 2) в период
y, тыс. м
3;
EFi,j,y - коэффициент выбросов i-ПГ от сжигания j-углеводородной смеси на факельной установке за период y, т/тыс. м3;
i - CO2, CH4;
j - тип углеводородной смеси;
n - количество видов углеводородных смесей, сжигаемых на факельной установке.
Коэффициенты выбросов ПГ от сжигания
j-углеводородной смеси на факельной установке рассчитывают в соответствии с
[2] (приложение 2,
часть 2).
Проектные выбросы от производства электроэнергии, необходимой для работы установки по подготовке попутного газа (если применимо).
Сценарий 1.
Если электроэнергия, необходимая для работы установки по подготовке попутного газа, генерируется из ископаемого топлива на месте, расчет осуществляют по формуле

, (7)
где PEУП,y - выбросы CO2 в результате сжигания ископаемого топлива для выработки электроэнергии, необходимой для работы установки по подготовке попутного газа на объекте в год y (если установка не получает электроэнергию от сети или не использует попутный газ), тCO2;
FCj,y - объем
j-углеводородной смеси, измеренный в точке F
3 (см.
рисунок 2) в период
y, тыс. м
3;

- коэффициент выбросов CO
2 от сжигания
j-углеводородной смеси за период
y, т/тыс. м
3;
OFj,y - коэффициент окисления топлива j (доля);
j - тип топлива, используемого для сжигания;
n - количество использованного топлива за период y.
Коэффициенты рассчитывают в соответствии с
[2] (приложение 2,
часть 1).
Сценарий 2.
В случае, если электроэнергия, необходимая для работы установки по подготовке попутного газа, поставляется из электрической сети, учет выбросов может осуществляться по методике, предусмотренной
[3], или выбросы могут быть учтены из других соответствующих национальных данных.
Сокращение выбросов ERy, тCO2e/год, рассчитывают по формуле
ERy = BEy - PEy, (8)
где BEy - базовые выбросы в год y, тCO2e/год;
PEy - проектные выбросы в год y, тCO2e/год.
9.2 Оценка рисков проекта
В рамках реализации проекта рекомендуется разработать систему оценки рисков с описанием наиболее вероятных рисков, которые могут возникнуть на всех стадиях климатического проекта. Для такой оценки разработчику проекта необходимо составить подробную матрицу с указанием следующей информации, как минимум (см.
таблицу 4):
- основные этапы реализации климатического проекта;
- описание рисков, которые могут возникнуть на каждом этапе климатического проекта;
- описание вероятности наступления рисков. Для этого могут быть использованы варианты оценки "низкий, средний, высокий" или любые другие понятные цифровые шкалы;
- описание влияния каждого риска на результаты всего климатического проекта. Для этого также могут быть использованы варианты оценки "низкий, средний, высокий" или любые другие понятные цифровые шкалы;
- описание периода влияния каждого риска на весь климатический проект;
- для каждого риска разрабатываются мероприятия по его минимизации или же недопущению;
- указывается время реализации каждого мероприятия, снижающего или не допускающего появления рисков.
Таблица 4
Этап реализации проекта | Описание риска | Вероятность наступления риска | Влияние риска на проект | Период влияния риска | Способы минимизации риска | Период выполнения мероприятий |
- | - | Низкая. Средняя. Высокая (шкала от 1 до 5 или др.) | Низкое. Среднее. Высокое (шкала от 1 до 5 или др.) | Подготовительный. Период реализации. 1 - 2 года после реализации Весь период проекта | Подробное описание мероприятий по снижению каждого риска | Описание срока, когда необходимо реализовать данные мероприятия |
10 Оценка выбросов от утечек проектной деятельности
Мероприятия проекта не должны приводить к совокупному увеличению массы выбросов ПГ или снижению уровня их поглощения вне области влияния таких мероприятий.
При этом необходимо принимать во внимание и полностью учитывать тот факт, что если утечки проекта существуют, то они должны быть оценены.
Разработчик проекта должен самостоятельно определить наиболее подходящие методы, которые будут применяться для оценки утечки, задокументировать и обосновать применяемые алгоритмы для органа валидации и верификации, включая подходы, применяемые на международном уровне.
Утечка из-за передачи оборудования. Если проектная деятельность предусматривает замену оборудования, необходимо обосновать и задокументировать отсутствие утечки вследствие возможного повторного использования замененного оборудования в другой деятельности. Утилизация замененного оборудования должна быть документально подтверждена.
Разработчик проекта должен указать в проектно-технической документации учитываемые источники утечек. Если источники выбросов не учитываются, разработчику проекта необходимо предоставить соответствующее обоснование в проектно-технической документации.
11 Минимизация риска непостоянства
Не применяется к рассматриваемой проектной деятельности.
12 Методы предотвращения двойного учета, негативных эффектов на окружающую среду и общество
Климатический проект должен продемонстрировать свое соответствие всем требованиям законодательства в той юрисдикции, где он находится. Разработчику проекта следует выяснить, существует ли риск того, что его проект может привести к негативным последствиям для местного населения, биоразнообразия и окружающей среды. Такие проекты не должны вызывать увеличение загрязнения атмосферы, почвы, поверхностных и грунтовых вод, а также приводить к конфликтам между сообществами, проблемам землевладения, принудительным выселениям, нарушениям прав человека или ухудшению здоровья и благополучия из-за ограничения доступа к лесам или природным зонам.
Необходимо избегать двойного учета между территориями проекта (границами проекта), между отчетностью компании и отчетностью по проекту, между отчетностью разных компаний, между субъектами Российской Федерации и разными странами в случае международной передачи углеродных единиц.
Примечание - В последнем случае необходимо продемонстрировать, что углеродные единицы, переданные на международном уровне, исключены из учета количественных целей определенного на национальном уровне вклада Российской Федерации.
С целью повышения социального фактора и значения климатического проекта для местного населения рекомендуется отчислять 10% - 15% от полученной выгоды при реализации углеродных единиц в бюджеты муниципальных образований, в границах которых реализуется климатический проект.
13 Рекомендации в отношении изменения и/или сохранения базовой линии в случае продления зачетного периода и проектной деятельности
При продлении зачетного периода проект подлежит проверке с элементами валидации и технической оценке органом по валидации и верификации для определения необходимых обновлений базовой линии и количественной оценки сокращений выбросов.
(справочное)
РЕКОМЕНДАЦИИ ПО ПОДТВЕРЖДЕНИЮ ДОПОЛНИТЕЛЬНОСТИ
ПРОЕКТНОЙ ДЕЯТЕЛЬНОСТИ
А.1 Введение
Дополнительность проектной деятельности должна быть продемонстрирована с помощью достоверной оценки, которая показывает, что деятельность не была бы осуществлена в отсутствие стимулов, возникающих благодаря функционированию углеродного рынка, с учетом всех соответствующих национальных нормативных и законодательных актов.
Проект должен соответствовать критериям климатических проектов в соответствии с законодательством, действующим в сфере ограничения выбросов парниковых газов.
Проект не может быть признан дополнительным, если мероприятия проекта являются обязательными требованиями законодательства.
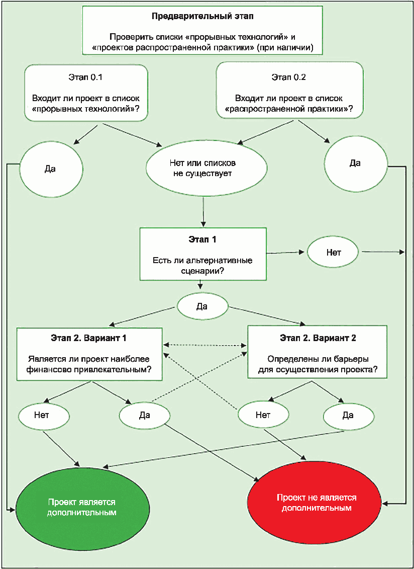
Для подтверждения дополнительности необходимо провести анализ возможности альтернативной деятельности, аналогичной предлагаемой проектной деятельности, и продемонстрировать дополнительность с применением инструментов инвестиционного и/или <1> барьерного анализов, а также оценить, не относится ли проект к устоявшейся практике (если применимо). Рекомендации по выбору подходов для подтверждения дополнительности приведены на схеме принятия решения (см.
рисунок А.1).
--------------------------------
<1> Разработчики проекта могут использовать в своей деятельности как инвестиционный, так и барьерный анализ. При желании можно использовать оба вида анализа для подтверждения дополнительности.
А.2 Область и сроки применения
Настоящие рекомендации представляют собой общую основу для оценки и обоснования дополнительности и применимы к широкому спектру типов проектов. Некоторые типы проектов могут потребовать корректировки представленной в настоящем приложении общей структуры, в таком случае уточнения и/или дополнения к применимости настоящих положений приведены в соответствующих методиках проектов.
Настоящие рекомендации не заменяют собой руководящие положения по определению базовой линии. Методические подходы к определению базовой линии представлены в соответствующих методиках реализации проектной деятельности. Участники проекта, предлагающие новые собственные методики определения базовой линии, должны обеспечить согласованность между определением дополнительности проектной деятельности и определением базовой линии.
Дополнительность должна оцениваться на момент задокументированного принятия решения о реализации проекта. В случае, если данные на момент принятия такого решения невозможно подтвердить, дополнительность оценивается на момент предполагаемого начала зачетного периода. Сроки зачетного периода прописаны для каждого вида проекта в соответствующей методике.
Примечание - В случае проведения инвестиционного анализа на основе фактических данных на момент начала предполагаемого зачетного периода необходимо привести данные к моменту принятия решения путем использования соответствующих индексов роста цен и фактической инфляции.
При проведении валидации проектной деятельности для оценки дополнительности проекта с применением положений настоящего приложения аккредитованные ОВВ должны тщательно оценить и проверить надежность и достоверность данных, обоснований, предположений и документации, предоставленных разработчиками проекта для обоснования дополнительности проектной деятельности. Проведенная проверка и выводы должны быть прозрачно задокументированы в отчете о валидации.
А.3 Методические подходы к обоснованию дополнительности проекта
Настоящие рекомендации предусматривают поэтапный подход к обоснованию и оценке дополнительности проектной деятельности. Для обоснования дополнительности проекта следует выполнить следующие этапы.
1)
Этап 0. Предварительный этап:
-
этап 0.1. Определение проекта как "прорывного";
-
этап 0.2. Анализ устоявшейся практики.
2)
Этап 1. Выявление альтернатив проектной деятельности.
3)
Этап 2. Обоснование дополнительности:
-
вариант 1. Обоснование того, что предлагаемая проектная деятельность не является:
- наиболее экономически выгодным сценарием развития, или
- экономически или финансово возможной без учета средств от продажи углеродных единиц;
-
вариант 2. Выявление барьеров для реализации проектной деятельности.
А.3.1 Предварительный этап
На предварительном этапе проводится проверка того, включены ли технологии, которые планируется использовать в проектной деятельности, в список новых перспективных технологий, для которых отсутствуют механизмы государственной поддержки
(этап 0.1), или в список проектов устоявшейся практики
(этап 0.2).
Примечание - Пунктирной линией показана возможность проведения альтернативного анализа в случае, если выбранный вид анализа не подтверждает дополнительность.
Рисунок А.1 - Схема принятия решения по выбору подхода
для подтверждения дополнительности
Прохождение предварительного этапа предусмотрено только в случае, если имеются официальные утвержденные списки новых перспективных технологий и проектов устоявшейся практики.
В случае отсутствия таких списков, согласованных с профильными отраслевыми министерствами, предварительный этап подтверждения дополнительности не применим.
В случае наличия официальных утвержденных списков проектов устоявшейся практики проведение проверки дополнительности в соответствии с
этапом 0.2 является обязательным.
А.3.1.1 Этап 0.1. Определение проекта как "прорывного"
В отдельных случаях для подтверждения дополнительности можно представить доказательства того, что в проекте планируется использование новых перспективных технологий, для которых отсутствуют механизмы государственной поддержки.
Данный этап не является обязательным, и если он не применяется, то это по умолчанию означает, что предлагаемая проектная деятельность не является "прорывной" и обоснование дополнительности должно начинаться с
этапа 1.
Проект является "прорывным" в применимой географической зоне <1>, если используется новая перспективная технология, отличная от технологий, реализуемых любыми другими видами деятельности, которые способны обеспечить такой же результат, и при условии, что для технологии, реализуемой в проектной деятельности, не предусмотрено никаких механизмов государственной поддержки.
--------------------------------
<1> Под применимой географической зоной обычно подразумевается территория страны, в которой планируется проведение проекта. Если разработчики проекта определяют применимую географическую зону как часть территории страны (административный округ, регион, область и т.д.), то необходимо привести пояснения отличия выбранной части территории страны с точки зрения применимости технологий.
Определение проекта как "прорывного" может применяться только для технологических проектов по сокращению выбросов и только при условии, что осуществлен выбор зачетного периода для проектной деятельности "максимум 10 лет без возможности продления".
Принятие решения по результатам предварительного этапа 0.1.
Если предлагаемый проект внесен в список новых перспективных технологий, не имеющих механизмов государственного финансирования, то предложенная проектная деятельность является дополнительной.
В противном случае необходимо проверить, не внесена ли планируемая проектная деятельность в список проектов устоявшейся практики (
этап 0.2, при наличии), или при отсутствии списков проектов устоявшейся практики, перейти к
этапу 1.
А.3.1.2 Этап 0.2. Анализ устоявшейся практики
Данный этап служит для определения того, является ли предлагаемая проектная деятельность устоявшейся практикой, применяемой в стране, регионе или секторе.
Анализ устоявшейся практики проводится для того, чтобы деятельность, которая стала "обычной практикой", постепенно перестала поддерживаться углеродным рынком и рынок переключился на поддержку новых технологий.
Оценка устоявшейся практики должна использоваться как преграда для проведения проектов определенного типа, которые уже стали обычной практикой.
К проектам устоявшейся практики могут относиться технологии, которые либо пользуются (пользовались в прошлом) господдержкой, либо реализуют утвержденные НДТ в своих отраслях, либо представляют собой широко применяемые технические решения, являющиеся (являвшиеся ранее) устоявшейся практикой в соответствующих отраслях.
Определение того, относится ли проект к устоявшейся практике, должно проводиться в соответствии с утвержденными списками проектов устоявшейся практики. В случае отсутствия таких списков, согласованных с профильными отраслевыми министерствами, этап 0.2 не применяется.
Принятие решения по результатам предварительного этапа 0.2.
Если предложенная проектная деятельность внесена в список проектов, рассматриваемых как устоявшаяся практика, то она не является дополнительной.
Если предложенная проектная деятельность не рассматривается как устоявшаяся практика, следует перейти к обоснованию дополнительности, выполнив
этапы 1 и
2.
А.3.2 Этап 1. Выявление альтернатив проектной деятельности
Необходимо определить реалистичную и надежную альтернативу, разрешенную действующим законодательством и нормативными актами и доступную участникам проекта или разработчикам аналогичных проектов. Такие альтернативные сценарии могут включать:
а) реализацию предлагаемой по проекту деятельности без регистрации в качестве климатического проекта;
б) реализацию других реалистичных альтернативных сценариев, которые позволят получить результаты <2> с функционально эквивалентными <3> качеством, свойствами и областями применения;
--------------------------------
<2> Под результатом деятельности подразумеваются продукция/услуги, произведенные в ходе проектной деятельности.
<3> Функциональная эквивалентность (functional equivalence): единая основа для проекта, альтернативного и базового сценариев в количественной оценке ПГ, используемая для обеспечения того, чтобы проектный, альтернативный и базовый сценарии соответствовали эквивалентным уровням производства продукции и услуг (буквально для обеспечения "сравнения яблок с яблоками").
в) сохранение текущей ситуации (проектная деятельность или другие альтернативы не осуществлены).
Необходимо показать, что рассматриваемые альтернативы законодательно допустимы и не противоречат всем обязательно применимым законодательным и нормативным требованиям <1>, даже если законы и нормативные акты преследуют иные цели, чем сокращение выбросов ПГ, например уменьшение локального загрязнения воздуха.
--------------------------------
<1> Необходимо также учитывать законодательные и нормативные требования, вступление в силу которых ожидается, если такие требования уже были приняты и была публикация соответствующей новости на официальном сайте в сети интернет до даты подачи заявления на валидацию или до даты начала зачетного периода, если эти даты различны.
Принятие решения по результатам этапа 1.
Выявлено наличие или отсутствие альтернативного к проектной деятельности сценария развития, обеспечивающего результаты или услуги, функционально эквивалентные предлагаемой проектной деятельности, и соответствующего обязательным законодательным требованиям и нормативным актам.
Если предлагаемая проектная деятельность является единственной среди сценариев деятельности, обеспечивающих результаты или услуги, сопоставимые с предлагаемой проектной деятельностью, которая соответствует обязательным законодательным и нормативным актам, то предлагаемая проектная деятельность не является дополнительной.
Если выявлен реалистичный и обоснованный альтернативный сценарий, обеспечивающий результаты или услуги, сопоставимые с предлагаемой проектной деятельностью, который соответствует обязательным законодательным требованиям и нормативным актам, то необходимо продемонстрировать дополнительность проектной деятельности с применением инструментов инвестиционного
(этап 2, вариант 1) и/или барьерного
(этап 2, вариант 2) анализов.
А.3.3 Этап 2. Вариант 1. Инвестиционный анализ
Инвестиционный анализ проводится для того, чтобы определить, что предложенная проектная деятельность не является:
- экономически или финансово возможной без учета средств от продажи углеродных единиц (инвестиционный анализ по
варианту 1.1, см. далее) или
- наиболее экономически или финансово привлекательной (применяется инвестиционный анализ по
вариантам 1.2 или
1.3).
Для проведения инвестиционного анализа необходимо:
- определить, какой вид анализа будет использоваться - простой анализ затрат, инвестиционный сравнительный анализ или сравнение с эталонным финансовым сценарием (benchmark) <2>;
--------------------------------
<2> Эталонный финансовый сценарий (финансовый бенчмарк) - эталонный финансовый показатель, с которым можно сравнить результат работы своей компании или доходность инвестиционного портфеля с наиболее эффективным вариантом.
- если проектная деятельность и альтернативы, определенные на
этапе 1, не приносят иной финансовой или экономической прибыли, кроме доходов по проекту <3>, то должен применяться простой анализ затрат
(вариант 1.1). В иных случаях должен применяться инвестиционный сравнительный анализ
(вариант 1.2) или сравнение с эталонным финансовым сценарием
(вариант 1.3).
--------------------------------
<3> Доходом от проекта считается продажа сертифицированных сокращений выбросов (углеродных единиц), полученных при реализации проектной деятельности.
А.3.3.1 Вариант 1.1. Применение простого анализа затрат
Необходимо подтвердить <4> затраты, связанные с проектной деятельностью и альтернативами, определенными на
этапе 1, и продемонстрировать, что существует по крайней мере одна альтернатива, которая является менее затратной, чем проектная деятельность.
--------------------------------
<4> Подтверждением может служить предоставление информации из независимого источника.
Если будет сделан вывод о том, что предлагаемая проектная деятельность является более дорогостоящей, чем хотя бы одна альтернатива, тогда проектная деятельность не является наиболее финансово привлекательной.
А.3.3.2 Вариант 1.2. Применение инвестиционного сравнительного анализа
Необходимо определить финансовые показатели, наиболее подходящие для данного типа проекта и контекста принятия решений. Могут использоваться такие показатели, как ВНД, чистая приведенная стоимость (ЧПС), отношение издержек и прибыли или производственные издержки (например, нормированная себестоимость производства электроэнергии, руб./кВтч, или нормированная себестоимость поставленного тепла, руб./ГДж). Обоснованность показателей для инвестиционного сравнительного анализа подтверждается при валидации проекта ОВВ.
Сравнение финансовых показателей для предлагаемой проектной деятельности и альтернативных вариантов должно быть представлено в ПТД проекта.
Если какая-либо из других альтернатив будет иметь лучший показатель (например, самую высокую ВНД), то проектная деятельность не будет являться наиболее финансово привлекательной.
А.3.3.3 Вариант 1.3. Применение сравнительного анализа с эталонным финансовым сценарием
Необходимо определить финансовые/экономические показатели, например ВНД, наиболее подходящие для данного типа проекта.
Сравнение финансовых показателей для предлагаемой проектной деятельности с эталонным финансовым сценарием должно быть представлено в ПТД проекта. Если проектная деятельность имеет менее благоприятный показатель (например, более низкую ВНД), чем эталон, тогда проектная деятельность не является наиболее финансово привлекательной.
При применении
варианта 1.2 или варианта 1.3 финансовый/экономический анализ должен основываться на стандартных для рынка параметрах, учитывающих специфические характеристики типа проекта, но не связанных с субъективными ожиданиями доходности или рисков конкретного разработчика проекта. Только в отдельных случаях, например когда проектная деятельность модернизирует существующий процесс или ресурс (например, отходы), имеющиеся на территории проекта и не подлежащие продаже, может быть рассмотрено конкретное финансовое/экономическое положение компании, осуществляющей проектную деятельность.
| | ИС МЕГАНОРМ: примечание. В официальном тексте документа, видимо, допущены опечатки: имеются в виду варианты 1.2 и 1.3, а не 2 и 3 соответственно. | |
А.3.3.3.1 Расчет и сравнение финансовых показателей (применимы только к
вариантам 2 и
3)
Рассчитывают подходящие финансовые показатели для предлагаемой проектной деятельности и, в случае
варианта 2, для других альтернатив. Включают все соответствующие затраты (например, инвестиционные затраты, затраты на эксплуатацию и техническое обслуживание) и доходы (исключая доходы от продажи углеродных единиц) и, при необходимости, нерыночные затраты и выгоды в случае государственных инвесторов, если это является стандартной практикой отбора государственных инвестиций в стране/регионе реализации проектной деятельности.
Инвестиционный анализ должен быть представлен в понятной, прозрачной форме с указанием всех соответствующих допущений. Информацию о проведенном инвестиционном анализе предпочтительно включать в ПТД или в отдельные приложения к ПТД в таком виде, чтобы можно было воспроизвести анализ и получить те же результаты.
Необходимо привести ссылки на все критические технико-экономические параметры и допущения (такие, как капитальные затраты, цены на топливо, срок службы, ставка дисконтирования или стоимость капитала), обосновать и/или привести допущения таким образом, чтобы они могли быть подтверждены.
Анализ чувствительности должен показать, что выводы о финансовой/экономической привлекательности альтернатив не зависят от колебаний основных предпосылок (в разумных пределах). Инвестиционный анализ является убедительным аргументом в пользу дополнительности, только если он подтверждает, что при реалистичном диапазоне предпосылок проектная деятельность не может быть финансово/экономически привлекательной.
Принятие решения по результатам этапа 2.
По результатам анализа финансовой/экономической привлекательности проекта в сравнении с реалистичным и обоснованным альтернативным сценарием или финансовым эталоном:
- если можно сделать вывод, что предлагаемая проектная деятельность не является финансово/экономически привлекательной, проектная деятельность является дополнительной.
| | ИС МЕГАНОРМ: примечание. Здесь и далее в официальном тексте документа, видимо, допущена опечатка: имеется в виду этап 2, вариант 2, а не этап 2, вариант 1. | |
Дополнительно можно обосновать наличие барьеров для проведения проектной деятельности, воспользовавшись
этапом 2, вариантом 1 - барьерным анализом;
- в противном случае необходимо продемонстрировать дополнительность проектной деятельности с применением барьерного анализа
(этап 2, вариант 1). Если нижеприведенный анализ барьеров не покажет, что предлагаемая проектная деятельность сталкивается с барьерами, но которые не препятствуют осуществлению хотя бы одной альтернативы, проектная деятельность не будет считаться дополнительной.
А.3.4 Этап 2. Вариант 2. Барьерный анализ
Данный этап служит для выявления барьеров для реализации проектной деятельности и оценки того, каким альтернативным сценариям препятствуют эти барьеры.
Барьерный анализ может быть применен для подтверждения дополнительности как в дополнение к инвестиционному анализу, так и самостоятельно.
Если используется данный этап, необходимо определить, сталкивается ли предлагаемая проектная деятельность с барьерами, которые:
- препятствуют осуществлению предлагаемой проектной деятельности и
- не препятствуют осуществлению хотя бы одного из альтернативных сценариев.
Выявление барьеров является достаточным условием для обоснования дополнительности только в том случае, если регистрация проектной деятельности в реестре в качестве климатического проекта устраняет выявленные барьеры.
1) Выявление барьеров, которые препятствовали бы осуществлению проектной деятельности
Необходимо установить, что существуют реалистичные и обоснованные барьеры, которые помешают осуществлению предлагаемой проектной деятельности, если проектная деятельность не будет зарегистрирована в качестве климатического проекта. Такие реалистичные и обоснованные барьеры могут включать:
а) инвестиционные барьеры, кроме экономических/финансовых барьеров в приведенном выше инвестиционном анализе;
б) технологические барьеры (доступность технологии);
в) технические барьеры (возможность реализации технологии);
г) регуляторные барьеры (наличие нормативных ограничений на применение технологии);
д) социально-экологические барьеры (уровень воздействия на окружающую среду и местные сообщества);
е) квалификационные (доступность необходимых компетенций для реализации технологии);
ж) пр.
2) Необходимо доказать, что выявленные барьеры не помешают реализации хотя бы одной альтернативы (за исключением предлагаемой проектной деятельности).
Применяя анализ барьеров, необходимо предоставить прозрачные и документально подтвержденные доказательства существования барьеров и пояснения относительно того, как они демонстрируют существование и значимость выявленных барьеров, и препятствуют ли они реализации альтернатив. Тип предоставляемых доказательств должен включать по крайней мере один из следующих пунктов:
а) соответствующее законодательство, нормативную информацию или отраслевые нормы;
б) соответствующие (отраслевые) исследования или обзоры (например, обзоры рынков, технологические исследования и т.д.), проведенные университетами, научно-исследовательскими институтами, отраслевыми ассоциациями, компаниями, двусторонними/многосторонними организациями и т.д.;
в) соответствующие статистические данные из национальной или международной статистики;
г) документирование соответствующих рыночных данных (например, рыночные цены, тарифы, правила);
д) письменное документирование независимых экспертных оценок, полученных от промышленных, образовательных учреждений (например, университетов, технических школ, учебных центров), отраслевых ассоциаций и др.
Дополнительно могут быть предоставлены внутренние документы компании, однако решение о существовании и значимости выявленных барьеров только на их основании приниматься не должно.
Принятие решения по результатам этапа 3.
Если в результате проведенного барьерного анализа выявлено наличие барьеров, которые препятствовали бы осуществлению проектной деятельности, но при этом не мешали реализации хотя бы одного альтернативного сценария, а регистрация проектной деятельности в реестре в качестве климатического проекта устраняет выявленные барьеры, то проектная деятельность является дополнительной.
В противном случае необходимо продемонстрировать дополнительность проектной деятельности с применением инвестиционного анализа
(этап 2). Если инвестиционный анализ не покажет, что проектная деятельность не является наиболее финансово привлекательной, проектная деятельность не будет являться дополнительной.
| Федеральный закон от 2 июля 2021 г. N 296-ФЗ "Об ограничении выбросов парниковых газов" |
| Приказ Министерства природных ресурсов и экологии Российской Федерации от 27 мая 2022 г. N 371 "Об утверждении методик количественного определения объемов выбросов парниковых газов и поглощений парниковых газов" |
| Приказ Министерства природных ресурсов и экологии Российской Федерации от 29 июня 2017 г. N 330 "Об утверждении методических указаний по количественному определению объема косвенных энергетических выбросов парниковых газов" |
УДК 502.3:006.354 | |
Ключевые слова: парниковые газы, климатические проекты, методика |