Главная // Актуальные документы // ГОСТ (Государственный стандарт)СПРАВКА
Источник публикации
М.: ФГБУ "Институт стандартизации", 2023
Примечание к документу
Документ
введен в действие с 01.09.2024 с правом досрочного применения.
Название документа
"ГОСТ IEC 61010-2-032-2023. Межгосударственный стандарт. Требования безопасности для электрического оборудования для измерений, управления и лабораторного применения. Часть 2-032. Частные требования к ручным и управляемым вручную датчикам тока для электрических испытаний и измерений"
(введен в действие Приказом Росстандарта от 21.09.2023 N 896-ст)
"ГОСТ IEC 61010-2-032-2023. Межгосударственный стандарт. Требования безопасности для электрического оборудования для измерений, управления и лабораторного применения. Часть 2-032. Частные требования к ручным и управляемым вручную датчикам тока для электрических испытаний и измерений"
(введен в действие Приказом Росстандарта от 21.09.2023 N 896-ст)
Приказом Федерального агентства
по техническому регулированию
и метрологии
от 21 сентября 2023 г. N 896-ст
МЕЖГОСУДАРСТВЕННЫЙ СТАНДАРТ
ТРЕБОВАНИЯ БЕЗОПАСНОСТИ ДЛЯ ЭЛЕКТРИЧЕСКОГО ОБОРУДОВАНИЯ
ДЛЯ ИЗМЕРЕНИЙ, УПРАВЛЕНИЯ И ЛАБОРАТОРНОГО ПРИМЕНЕНИЯ
ЧАСТЬ 2-032
ЧАСТНЫЕ ТРЕБОВАНИЯ К РУЧНЫМ И УПРАВЛЯЕМЫМ ВРУЧНУЮ ДАТЧИКАМ
ТОКА ДЛЯ ЭЛЕКТРИЧЕСКИХ ИСПЫТАНИЙ И ИЗМЕРЕНИЙ
Safety requirements for electrical equipment
for measurement, control, and laboratory use. Part 2-032.
Particular requirements for hand-held and hand-manipulated
current sensors for electrical test and measurement
[IEC 61010-2-032:2019 + Cor.1 (2020), IDT]
ГОСТ IEC 61010-2-032-2023
Дата введения
1 сентября 2024 года
с правом досрочного применения
Цели, основные принципы и общие правила проведения работ по межгосударственной стандартизации установлены
ГОСТ 1.0 "Межгосударственная система стандартизации. Основные положения" и
ГОСТ 1.2 "Межгосударственная система стандартизации. Стандарты межгосударственные, правила и рекомендации по межгосударственной стандартизации. Правила разработки, принятия, обновления и отмены"
1 ПОДГОТОВЛЕН Обществом с ограниченной ответственностью Научно-методический центр "Электромагнитная совместимость" (ООО "НМЦ ЭМС") на основе собственного перевода на русский язык англоязычной версии стандарта, указанного в
пункте 5
2 ВНЕСЕН Федеральным агентством по техническому регулированию и метрологии
3 ПРИНЯТ Межгосударственным советом по стандартизации, метрологии и сертификации (протокол от 31 августа 2023 г. N 164-П)
За принятие проголосовали:
Краткое наименование страны по МК (ИСО 3166) 004-97 | Код страны по МК (ИСО 3166) 004-97 | Сокращенное наименование национального органа по стандартизации |
Армения | AM | ЗАО "Национальный орган по стандартизации и метрологии" Республики Армения |
Беларусь | BY | Госстандарт Республики Беларусь |
Киргизия | KG | Кыргызстандарт |
Россия | RU | Росстандарт |
Таджикистан | TJ | Таджикстандарт |
Узбекистан | UZ | Узстандарт |
4 Приказом Федерального агентства по техническому регулированию и метрологии от 21 сентября 2023 г. N 896-ст межгосударственный стандарт ГОСТ IEC 61010-2-032-2023 введен в действие в качестве национального стандарта Российской Федерации с 1 сентября 2024 г. с правом досрочного применения
5 Настоящий стандарт идентичен международному стандарту IEC 61010-2-032:2019 "Требования безопасности для электрического оборудования для измерений, управления и лабораторного применения. Часть 2-032. Частные требования к ручным и управляемым вручную датчикам тока для электрических испытаний и измерений" ("Safety requirements for electrical equipment for measurement, control and laboratory use - Part 2-032: Particular requirements for hand-held and hand-manipulated current sensors for electrical test and measurement", IDT), включая поправку Cor.1 (2020).
Международный стандарт разработан Техническим комитетом TC 66 "Безопасность измерительного, контрольного и лабораторного оборудования" Международной электротехнической комиссии (IEC).
При применении настоящего стандарта рекомендуется использовать вместо ссылочных международных стандартов соответствующие им межгосударственные стандарты, сведения о которых приведены в дополнительном
приложении ДА
Информация о введении в действие (прекращении действия) настоящего стандарта и изменений к нему на территории указанных выше государств публикуется в указателях национальных стандартов, издаваемых в этих государствах, а также в сети Интернет на сайтах соответствующих национальных органов по стандартизации.
В случае пересмотра, изменения или отмены настоящего стандарта соответствующая информация будет опубликована на официальном интернет-сайте Межгосударственного совета по стандартизации, метрологии и сертификации в каталоге "Межгосударственные стандарты"
IEC 61010-2-030 устанавливает требования безопасности для оборудования с испытательными и измерительными цепями, которые в целях испытаний и измерений подключают к устройствам или цепям, которые непосредственно не входят в состав самого измерительного оборудования. Требования IEC 61010-2-030 включены в IEC 61010-2-032. Для оборудования, которое входит одновременно в области применения IEC 61010-2-030 и IEC 61010-2-032, применяют требования, установленные IEC 61010-2-032.
IEC 61010-2-033 устанавливает требования безопасности к ручным мультиметрам, в основном предназначенным для измерения напряжения СЕТИ, находящейся под напряжением. Для оборудования, которое входит одновременно в области применения IEC 61010-2-032 и IEC 61010-2-033, применяют требования, установленные IEC 61010-2-032.
IEC 61010-2-034 устанавливает требования безопасности для измерительного оборудования, применяемого для измерений сопротивления изоляции и испытательного оборудования для испытаний на электрическую прочность, которое для целей измерений или испытаний подключают к блокам, линиям или цепям. Для оборудования, которое входит одновременно в области применения IEC 61010-2-032 и IEC 61010-2-034, должны рассматриваться требования обоих стандартов в совокупности.
1 Область применения и назначение
Применяют соответствующий раздел IEC 61010-1, за исключением следующего:
1.1.1 Оборудование, входящее в область применения
Замена:
Заменить существующий текст на следующий:
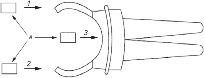
Настоящий стандарт устанавливает требования безопасности для РУЧНЫХ и управляемых вручную датчиков тока, описанных ниже.
Датчики тока, входящие в область применения настоящего стандарта, предназначены для измерения, обнаружения или ввода тока, или индикации формы сигнала тока в цепях, без физического разрыва измеряемой токовой цепи. Датчики тока могут быть автономными или аксессуарами к другому оборудованию, или частями комбинированного оборудования (см.
рисунок 101). Измерительные цепи, которые являются частью электрического испытательного и измерительного оборудования, лабораторного оборудования или оборудования для управления технологическими процессами, тоже относят к датчикам тока. Для подобных датчиков тока и цепей требуется применение дополнительных мер защиты между датчиком тока, цепью и ОПЕРАТОРОМ.
Примечание 1 - Комбинированное оборудование - это оборудование, электрически подключенное к датчику тока посредством постоянного соединения, которое может быть отсоединено только с помощью ИНСТРУМЕНТА.
Примечание 2 - Некоторые датчики тока также известны как токовые зажимы, МУЛЬТИМЕТРЫ с ЗАЖИМОМ и токовые.
Датчики тока управляются вручную до или после проведения испытаний или измерений, но их не обязательно удерживать в руках в процессе проведения испытаний или измерений.
Датчики тока, используемые в качестве СТАЦИОНАРНОГО ОБОРУДОВАНИЯ, не входят в область применения настоящего стандарта.
В настоящем стандарте рассматриваются следующие типы датчиков тока:
a) тип A: датчик тока, предназначенный для прямого подключения в целях измерений или проведения удаленных измерений, находящихся под напряжением НЕИЗОЛИРОВАННЫХ ОПАСНЫХ ПРОВОДНИКОВ. Датчики тока типа A имеют определенные РУЧНЫЕ части или части, предназначенные для ручного манипулирования, обеспечивающие защиту от поражения электрическим током, протекающим по измеряемому проводнику, а также имеют защиту от коротких замыканий между проводами и между шинопроводами во время зажимания при подключении;
b) тип B: датчик тока, который имеет защиту от короткого замыкания между проводами или шинопроводами во время зажимания при подключении, но не имеет определенных РУЧНЫХ частей или частей, предназначенных для ручного манипулирования, обеспечивающих защиту от поражения электрическим током во время зажимания при подключении. Для предотвращения поражения электрическим током от ОПАСНЫХ проводников, находящихся под напряжением, которые нельзя обесточить во время установки или снятия датчика тока, необходимы дополнительные меры защиты.
Пример 1 - Гибкие датчики тока;
c) тип C: Датчик тока без защиты от короткого замыкания между проводами или шинопроводами во время зажимания при подключении. Датчики тока типа C предназначены для прямого подключения в целях измерений или проведения удаленных измерений ОПАСНЫХ НЕИЗОЛИРОВАННЫХ ПРОВОДНИКОВ, находящихся под напряжением, или проводников с неограниченным энергопотреблением, только тогда, когда они обесточены.
Пример 2 - Преобразователи с разделенным сердечником;
d) тип D: Датчик тока, сконструированный для прямого подключения в целях измерений или проведения удаленных измерений изолированных проводников или проводников с ограниченной энергией.
Пример 3 - Токовые щупы для осциллографов и детекторов тока утечки на землю.
Все датчики тока могут быть использованы для измерений изолированных проводников. В этом случае приемлемый уровень ОПАСНОСТИ обеспечивается за счет изоляции проводников.
Дополнительные требования к МУЛЬТИМЕТРАМ с ЗАЖИМАМИ приведены в
приложении EE.
Примеры типовых датчиков тока приведены на
рисунке 101. В зависимости от конструкции датчики тока могут выглядеть по-разному.
Тип A - датчик тока в качестве аксессуара (принадлежности)
Тип A - датчик тока с автономными и/или дополнительными
измерительными функциями
Тип A - датчик тока с ЗАЖИМОМ в форме вилки
Тип B - гибкий датчик тока типа B, входящий в состав
комбинированного оборудования
Тип C - датчик тока с разделенным сердечником
Тип D - датчик тока для НЕОПАСНЫХ для ЖИЗНИ применений
(показан со скользящим ЗАЖИМОМ)
1 - концевая часть ЗАЖИМА; 2 - ЗАЖИМ; 3 - ВЫВОДЫ
измерительных цепей
Рисунок 101 - Примеры датчиков тока и их частей
1.2.1 Аспекты, включенные в область применения
Дополнение:
Дополнить следующими тремя абзацами в конце подпункта:
Требования к защите от ОПАСНОСТЕЙ, возникающих в результате НОРМАЛЬНОГО ПРИМЕНЕНИЯ и ОБОСНОВАННО ПРОГНОЗИРУЕМОГО НЕПРАВИЛЬНОГО ПРИМЕНЕНИЯ измерительных цепей, приведены в
разделе 101.
Требования по предотвращению ОПАСНОСТИ от вспышки дуги и короткого замыкания приведены в
разделе 102.
Требования к достоверности отображаемого измеренного значения для МУЛЬТИМЕТРОВ с ЗАЖИМОМ приведены в
разделе EE.5 приложения EE.
Применяют соответствующий раздел IEC 61010-1, за исключением следующего:
Замена:
Заменить ссылку на IEC 61010-031 следующей ссылкой:
IEC 61010-031:2015; IEC 61010-031:2015/AMD1:2018, Safety requirements for electrical equipment for measurement, control and laboratory use - Part 031: Safety requirements for hand-held and hand-manipulated probe assemblies for electrical test and measurement (Требования безопасности для электрического оборудования для измерений, контроля и лабораторного применения. Часть 031. Требования безопасности к ручным и управляемым вручную наборам щупов для электрических испытаний и измерений)
Замена:
Заменить ссылки на IEC 61180-1 (все части), IEC 61180-1 и IEC 61180-2 следующей ссылкой:
IEC 61180, High-voltage test techniques for low-voltage equipment - Definitions, test and procedure requirements, test equipment (Методы высоковольтных испытаний низковольтного оборудования. Определения, требования к испытаниям и процедурам, испытательное оборудование)
Применяют соответствующий раздел IEC 61010-1, за исключением следующего:
3.1 Оборудование и его состояние
Дополнение:
Дополнить двумя следующими новыми терминами с определениями:
3.1.101
РУЧНОЕ (HAND-HELD): Предназначенное для удержания в одной руке при НОРМАЛЬНОМ ПРИМЕНЕНИИ.
3.1.102
МУЛЬТИМЕТР с ЗАЖИМОМ (CLAMP MULTIMETER): Портативный многодиапазонный и многофункциональный измерительный прибор, предназначенный для измерения тока в СЕТИ, находящейся под напряжением без физического размыкания проводов, напряжения в СЕТИ, находящейся под напряжением, и других электрических величин, таких как сопротивление.
3.2 Части и принадлежности
Дополнение:
Дополнить следующими двумя новыми терминами с определениями:
3.2.101
ЗАЖИМ (JAW): Часть датчика тока, которая окружает или частично окружает проводник, подвергаемый испытанию.
3.2.102
КОНЦЕВАЯ ЧАСТЬ ЗАЖИМА (JAW END): Часть ЗАЖИМА, где происходит размыкание, во время зажимания вокруг проводника.
3.5 Термины безопасности
Замена:
Заменить определение 3.5.4 следующим новым определением:
3.5.4 СЕТЬ (MAINS): Система электроснабжения.
Дополнение:
Дополнить следующим новым термином с определением:
3.5.101
КАТЕГОРИЯ ИЗМЕРЕНИЙ (MEASUREMENT CATEGORY): Классификация испытательных и измерительных цепей в соответствии с типом СЕТИ, для подключения к которой они предназначены.
Примечание 1 - КАТЕГОРИИ ИЗМЕРЕНИЙ учитывают КАТЕГОРИИ ПЕРЕНАПРЯЖЕНИЯ, уровни тока короткого замыкания, место размещения в установке здания, где должны проводиться испытание и измерение, и некоторые формы ограничения энергии или защиты от переходных процессов, включенные в состав установки здания. Дополнительная информация приведена в
приложении AA.
3.6 ИЗОЛЯЦИЯ
Дополнение:
Дополнить следующим термином с определением:
3.6.101
НЕИЗОЛИРОВАННЫЙ ПРОВОДНИК (UNINSULATED CONDUCTOR): Проводник, не изолированный твердой изоляцией или изолированный твердой изоляцией, которая не соответствует требованиям к ОСНОВНОЙ ИЗОЛЯЦИИ для соответствующего напряжения относительно земли.
Применяют соответствующий раздел IEC 61010-1, за исключением следующего:
4.3.2.5 Питание от СЕТИ
Замена:
Заменить существующий заголовок и текст на следующий:
4.3.2.5 Источник питания
Применяют следующие требования:
a) напряжение питания СЕТИ должно составлять от 90% до 110% от любого НОМИНАЛЬНОГО напряжения питания, на которое может быть настроено оборудование, или, если оборудование РАССЧИТАНО на большие отклонения напряжения питания, при любом напряжении питания в пределах диапазона отклонений;
b) частота СЕТИ должна быть любой НОМИНАЛЬНОЙ частотой;
c) оборудование как для переменного, так и для постоянного тока должно быть подключено к соответствующему источнику питания переменного или постоянного тока;
d) оборудование, питаемое от однофазной сети переменного тока, должно подключаться как с нормальной, так и с обратной полярностью;
e) если средства подключения допускают реверсирование, оборудование, работающее от батарейного питания и питания постоянным током, должно подключаться как с обратной, так и с нормальной полярностью.
4.3.2.6 Входные и выходные напряжения
Замена:
Заменить существующий заголовок и текст на следующий:
4.3.2.6 Входные и выходные напряжения или токи
Входные и выходные напряжения или токи, включая плавающие напряжения, но исключая напряжение питания СЕТИ, должны быть установлены на любое напряжение или ток в пределах их НОМИНАЛЬНОГО диапазона при нормальной и обратной полярности, если это возможно.
4.4.2.8 Выходы
Замена:
Заменить следующим текстом:
Выходы следует размыкать или замыкать накоротко по отдельности.
5 Маркировка и документация
Применяют соответствующий раздел IEC 61010-1, за исключением следующего:
5.1.2 Идентификация
Дополнение:
Дополнить следующими пунктами и абзацами после примечания к перечислению b):
aa) для датчиков тока, предназначенных для использования только с определенной моделью оборудования, четкую идентификацию оборудования, или символ 14 из
таблицы 1, если эта информация приведена только в документации;
dd) для датчиков тока типа D
символ 101 или символ 14 из таблицы 1.
Соответствующие символы 14,
101 или
102 должны быть нанесены рядом с ЗАЖИМАМИ или рядом с маркировкой КАТЕГОРИИ ИЗМЕРЕНИЙ для ЗАЖИМА при ее наличии (см.
5.1.5.101 и
5.1.5.102).
Таблица 1
Дополнение:
Дополнить следующими двумя символами:
Номер символа | Символ | Ссылочный документ | Описание |
| | - | Не допускается подключение и удаление датчика тока при работе с ОПАСНЫМИ НЕИЗОЛИРОВАННЫМИ ПРОВОДНИКАМИ, находящимися под НАПРЯЖЕНИЕМ, которое может привести к поражению электрическим током, электрическому ожогу или вспышке дуги |
| | IEC 60417-6300 (2016-03) | Допускается подключение и удаление датчика тока при работе с ОПАСНЫМИ НЕИЗОЛИРОВАННЫМИ ПРОВОДНИКАМИ, находящимися под напряжением |
5.1.5 ВЫВОДЫ, соединения и устройства управления
Дополнение:
Дополнить следующими двумя подпунктами:
5.1.5.101 ВЫВОДЫ измерительной цепи
5.1.5.101.1 Общие положения
a) должно быть указано значение НОМИНАЛЬНОГО напряжения относительно земли на ВЫВОДАХ измерительной цепи и
b) должно быть указано значение НОМИНАЛЬНОГО напряжения или НОМИНАЛЬНОГО тока, в зависимости от применяемости, для каждой пары или набора ВЫВОДОВ измерительной цепи, предназначенных для совместного использования, и
c) должна быть указана соответствующая КАТЕГОРИЯ ИЗМЕРЕНИЯ для каждого отдельного ВЫВОДА, пары или набора ВЫВОДОВ измерительной цепи или символ 14 из
таблицы 1 в соответствии с
5.1.5.101.2 и
5.1.5.101.3, в зависимости от применяемости.
ВЫВОДЫ измерительных цепей обычно размещают парами или наборами. Для каждой пары или набора ВЫВОДОВ может быть указано НОМИНАЛЬНОЕ напряжение или НОМИНАЛЬНЫЙ ток, или оба значения в пределах этого набора, а для каждого отдельного ВЫВОДА может быть указано НОМИНАЛЬНОЕ напряжение по отношению к земле. Для некоторых датчиков тока НОМИНАЛЬНОЕ напряжение между ВЫВОДАМИ может отличаться от НОМИНАЛЬНОГО напряжения относительно земли. Маркировка должна быть четкой во избежание неверного толкования.
Маркировку следует разместить рядом с ВЫВОДАМИ. Однако, если места недостаточно (например, в случае датчиков тока с несколькими входами), маркировка может быть нанесена на заводскую табличку с техническими характеристиками или на шкальный диск, или на ВЫВОД может быть нанесен символ 14 из
таблицы 1.
Для любого набора ВЫВОДОВ измерительной цепи символ 14 из
таблицы 1 наносится не более одного раза, если он нанесен рядом с ВЫВОДОМ.
5.1.5.101.2 ВЫВОДЫ измерительной цепи, рассчитанные на КАТЕГОРИИ ИЗМЕРЕНИЙ
На ВЫВОДЫ измерительных цепей, рассчитанных для установленных КАТЕГОРИЙ ИЗМЕРЕНИЙ, должна быть нанесена маркировка, соответствующая установленной КАТЕГОРИИ ИЗМЕРЕНИЙ.
Должны быть нанесены соответствующие надписи "CAT II", "CAT III" или "CAT IV", в зависимости от применяемости.
Допускается маркировка указанных выше ВЫВОДОВ, содержащая более чем один тип КАТЕГОРИИ ИЗМЕРЕНИЙ и их НОМИНАЛЬНЫЕ напряжения относительно земли.
Соответствие проверяют внешним осмотром.
5.1.5.101.3 ВЫВОДЫ измерительной цепи, РАССЧИТАННЫЕ на подключение к напряжениям, превышающим значения, установленные в 6.3.1
ВЫВОДЫ измерительной цепи, предназначенные для подключения к напряжениям, превышающим значения, указанные в 6.3.1, но не РАССЧИТАННЫЕ на КАТЕГОРИИ ИЗМЕРЕНИЙ, должны иметь маркировку символом 14 из
таблицы 1 [см.
5.4.2 bb)].
Соответствие проверяют осмотром.
5.1.5.101.4 ВЫВОДЫ измерительной цепи, подключенные постоянно, специализированные или предназначенные для измерения в цепях, находящихся под БЕЗОПАСНЫМ НАПРЯЖЕНИЕМ
ВЫВОДЫ измерительной цепи не маркируют, если:
a) они предназначены для постоянного подключения и НЕДОСТУПНЫ [см.
5.4.3 aa) и
bb)] или
b) они предназначены только для подключения к конкретным ВЫВОДАМ другого оборудования (см.
6.101.3), или
c) из других признаков очевидно, что НОМИНАЛЬНОЕ напряжение ниже значений, установленных в 6.3.1.
Примечание - Примеры подходящих указаний того, что входы предназначены для уровней напряжений ниже значений, установленных 6.3.1:
- маркировка отклонения полной шкалы вольтметра или амперметра с индикацией одного диапазона;
- маркировка максимального диапазона переключателя напряжения;
- маркировка НОМИНАЛЬНОГО напряжения или мощности, выраженных в дБ, мВт или Вт, эквивалентное значение которых, как указано в документации, ниже 30 В переменного тока.
Соответствие проверяют внешним осмотром.
5.1.5.102 НОМИНАЛЬНЫЕ значения напряжения и тока ЗАЖИМОВ
Датчики тока, предназначенные для использования на НЕИЗОЛИРОВАННЫХ проводниках, должны иметь маркировку НОМИНАЛЬНОГО напряжения ЗАЖИМОВ относительно земли.
На ЗАЖИМАХ датчиков тока типов A, B или C, РАССЧИТАННЫХ на КАТЕГОРИИ ИЗМЕРЕНИЙ, рядом с маркировкой "Напряжение на землю" следует нанести маркировку, указывающую соответствующую КАТЕГОРИЮ ИЗМЕРЕНИЙ
Маркировка КАТЕГОРИИ ИЗМЕРЕНИЙ должна быть в виде соответствующих надписей "CAT II", "CAT III" или "CAT IV" в зависимости от применяемости.
ЗАЖИМЫ и ВЫВОДЫ выходных цепей датчиков тока типа D не должны маркироваться какой-либо КАТЕГОРИЕЙ ИЗМЕРЕНИЙ.
На ЗАЖИМЫ или рядом с ними следует нанести маркировку значения НОМИНАЛЬНОГО тока. Маркировка должна содержать сведения о роде тока, за исключением случая, когда указанное значение относится одновременно к переменному и постоянному току.
Соответствие проверяют внешним осмотром.
5.4.1 Общие положения
Дополнение:
Дополнить перечень следующими двумя перечислениями и абзацем:
aa) информацию о каждой соответствующей КАТЕГОРИИ ИЗМЕРЕНИЙ, если измерительная цепь РАССЧИТАНА на КАТЕГОРИИ ИЗМЕРЕНИЙ (см.
5.1.5.101.2);
bb) для измерительных цепей, которые не РАССЧИТАНЫ на КАТЕГОРИИ ИЗМЕРЕНИЙ, но которые могут быть неправильно использованы при подключении к таким цепям, предупреждение о недопустимости использования датчика тока для измерений в СЕТИ и подробные НОМИНАЛЬНЫЕ ХАРАКТЕРИСТИКИ, включая ПЕРЕХОДНЫЕ ПЕРЕНАПРЯЖЕНИЯ (см.
AA.2.4 для получения дополнительной информации).
Некоторые датчики тока могут иметь несколько КАТЕГОРИЙ ИЗМЕРЕНИЙ для одной и той же измерительной цепи. Для таких датчиков тока в документации должны быть четко указаны КАТЕГОРИИ ИЗМЕРЕНИЙ, для использования в которых предназначен датчик тока и КАТЕГОРИИ ИЗМЕРЕНИЙ, где его не следует применять.
5.4.2 НОМИНАЛЬНЫЕ ХАРАКТЕРИСТИКИ оборудования
Дополнение:
Дополнить перечень следующими двумя новыми перечислениями и новым абзацем:
aa) информация о каждой соответствующей КАТЕГОРИИ ИЗМЕРЕНИЯ, если измерительная цепь РАССЧИТАНА на КАТЕГОРИИ ИЗМЕРЕНИЙ (см.
5.1.5.101.2 и
5.1.5.102);
bb) для датчиков тока типов A, B и C, которые не РАССЧИТАНЫ на КАТЕГОРИИ ИЗМЕРЕНИЙ, но которые могут быть неправильно использованы при подключении к таким цепям, предупреждение о недопустимости использования датчика тока для измерений в СЕТИ и подробные НОМИНАЛЬНЫЕ ХАРАКТЕРИСТИКИ, включая ПЕРЕХОДНЫЕ ПЕРЕНАПРЯЖЕНИЯ (см.
AA.2.4 для получения дополнительной информации).
Если датчик тока имеет несколько КАТЕГОРИЙ ИЗМЕРЕНИЙ для одной и той же измерительной цепи, в документации должны быть четко указаны КАТЕГОРИИ ИЗМЕРЕНИЙ, для использования в которых предназначен датчик тока, и КАТЕГОРИИ ИЗМЕРЕНИЙ, где его не следует применять.
5.4.3 Установка оборудования
Дополнение:
Дополнить перечень следующими двумя перечислениями:
aa) для ВЫВОДОВ измерительной цепи, предназначенных для постоянного подключения и РАССЧИТАННЫХ на КАТЕГОРИИ ИЗМЕРЕНИЙ, информация о КАТЕГОРИИ ИЗМЕРЕНИЯ, НОМИНАЛЬНЫХ напряжениях и НОМИНАЛЬНЫХ токах в зависимости от применяемости (см.
5.1.5.101 и
5.1.5.102);
| | ИС МЕГАНОРМ: примечание. В официальном тексте документа, видимо, допущена опечатка: имеется в виду п. 5.1.5.101.4, а не 5.1.5.104. | |
bb) для ВЫВОДОВ измерительной цепи, предназначенных для постоянного подключения и не РАССЧИТАННЫХ на КАТЕГОРИИ ИЗМЕРЕНИЙ, информация о НОМИНАЛЬНЫХ напряжениях, НОМИНАЛЬНЫХ токах и НОМИНАЛЬНЫХ ПЕРЕХОДНЫХ ПЕРЕНАПРЯЖЕНИЯХ в зависимости от применяемости (см.
5.1.5.104 и
5.1.5.102).
5.4.4 Эксплуатация оборудования
Замена:
Заменить следующим текстом:
Инструкции по применению, при необходимости, должны содержать:
a) идентификацию рабочих органов управления и их применение во всех рабочих режимах;
b) для датчиков тока, предназначенных для использования только с определенной моделью оборудования, четкую идентификацию оборудования;
c) требования к ограничениям для повторно-кратковременного режима работы;
d) требования к предельным значениям тока в зависимости от частоты, при достижении магнитной цепью опасных температур;
e) разъяснение символов, используемых на датчике тока и относящихся к безопасности;
f) инструкции по подключению принадлежностей и другого оборудования, включая указания подходящих принадлежностей и съемных частей;
g) инструкции по замене расходных материалов;
h) инструкции по очистке и обеззараживанию;
i) инструкции по установке и снятию датчика тока;
j) инструкции по отключению от электроснабжения установки, на которой измеряют ток, или по применению безопасных процедур эксплуатации при проведении работ на установках, находящихся под ОПАСНЫМ НАПРЯЖЕНИЕМ, в процессе установки и снятия датчиков тока типа B;
k) инструкции по отключению от электроснабжения установки, на которой измеряют ток при проведении работ на установках, находящихся под ОПАСНЫМ НАПРЯЖЕНИЕМ, или установках с неограниченным энергопотреблением в процессе установки и снятия датчиков тока типа C;
l) инструкции о функционировании ЗАЩИТНОГО БАРЬЕРА с указанием предела безопасного доступа к РУЧНОЙ части;
m) предупреждение ОПЕРАТОРУ, что датчики тока типа D используются только вокруг изолированных проводников или проводников цепей с ограниченным энергопотреблением;
n) предупреждение ОПЕРАТОРУ о необходимости использования средств индивидуальной защиты, если в установке, где должно проводиться измерение, могут быть ДОСТУПНЫ ОПАСНЫЕ части, находящиеся под напряжением;
o) предупреждение ОПЕРАТОРУ о недопустимости использования гибкого датчика тока, если становится видимым индикатор износа гибкого шнура, используемого для ЗАЖИМА гибкого датчика тока (см.
8.103);
p) предупреждение ОПЕРАТОРУ о недопустимости использования датчика тока, если становится видимым индикатор износа КОНЕЧНОЙ ЧАСТИ ЗАЖИМА (см.
8.104);
q) предупреждение ОПЕРАТОРУ о недопустимости использования датчика тока при значениях частоты выше НОМИНАЛЬНОЙ, если магнитная цепь может достигнуть опасной температуры (см.
10.101).
В инструкциях должно быть указано, что при использовании датчика тока способом, не указанным изготовителем, защита, обеспечиваемая датчиком тока, может быть нарушена.
Соответствие проверяют внешним осмотром.
6 Защита от поражения электрическим током
Применяют соответствующий раздел IEC 61010-1, за исключением следующего:
6.1.2 Исключения
Дополнение:
Дополнить перечень следующим перечислением:
aa) проводящие части КОНЦЕВОЙ ЧАСТИ ЗАЖИМА при условии, что они соответствуют требованиям
6.9.101.
6.5.2 ЗАЩИТНОЕ СОЕДИНЕНИЕ
Замена:
Заменить наименование на следующее и исключить текст:
6.5.2 Не применяется
6.6 Подключение к внешним цепям
Дополнение:
Дополнить следующими двумя подпунктами:
6.6.101 ВЫВОДЫ измерительной цепи
Токопроводящие части каждого несопряженного ВЫВОДА измерительной цепи, которые могут стать ОПАСНЫМИ частями, находящимися под НАПРЯЖЕНИЕМ в случае приложения максимального НОМИНАЛЬНОГО напряжения к другим ВЫВОДАМ, должны быть отделены, по крайней мере:
a) для ВЫВОДОВ с НОМИНАЛЬНЫМ напряжением до 1000 В переменного тока или 1500 В постоянного тока - применимыми ЗАЗОРАМИ и ПУТЯМИ УТЕЧКИ, указанными в
таблице 101, от точки максимально возможного приближения испытательного пальца к внешним частям ВЫВОДА в наименее благоприятном положении (см. рисунок 1);
b) для ВЫВОДОВ с НОМИНАЛЬНЫМ напряжением свыше 1000 В переменного тока или 1500 В постоянного тока - ЗАЗОРАМИ и ПУТЯМИ УТЕЧКИ, равными 2,8 мм от точки максимально возможного приближения испытательного пальца к внешним частям ВЫВОДА в наименее благоприятном положении.
Дополнительно ВЫВОДЫ с НОМИНАЛЬНЫМ напряжением свыше 1000 В переменного тока или 1500 В постоянного тока должны выдерживать испытание напряжением согласно 6.8 при испытательном напряжении, равном НОМИНАЛЬНОМУ напряжению ВЫВОДА, умноженному на 1,25, приложенному между точкой максимально возможного приближения испытательного пальца к внешним частям ВЫВОДА в наименее благоприятном положении и ВЫВОДОМ другой измерительной цепи.
Пример - Для значения НОМИНАЛЬНОГО напряжения 4000 В действующего переменного тока значения испытательного напряжения составляет 5000 В действующего переменного тока (7070 Bpeak). Расчетный ЗАЗОР - 13,1 мм в соответствии с D2 таблицы K.15. Для однородных полей посредством испытаний может быть получено меньшее значение ЗАЗОРА (дополнительную информацию об однородных полях см. IEC 60664-1);
c) для ПОМЕЩЕНИЙ С ПОВЫШЕННОЙ ВЛАЖНОСТЬЮ не устанавливают требования к ЗАЗОРАМ и ПУТЯМ УТЕЧКИ для напряжений от 16 до 30 В переменного или от 35 до 60 В постоянного тока, но проводящие части несопряженных ВЫВОДОВ измерительной цепи не должны быть ДОСТУПНЫ.
Таблица 101
ЗАЗОРЫ и ПУТИ УТЕЧКИ для ВЫВОДОВ измерительных цепей
с ОПАСНЫМИ частями, находящимися под НАПРЯЖЕНИЕМ
действующего переменного тока до 1000 В
или до 1500 В постоянного тока
Напряжение действующего переменного тока (Ua.c.r.m.s) или постоянного тока (Ud.c.) на проводящих частях ВЫВОДА, В | ЗАЗОРЫ и ПУТИ УТЕЧКИ, мм |
>= 30 <= 300 | 0,8 |
> 300 <= 600 | 1,0 |
> 600 <= 1000 | 2,6 |
| 2,8 |
Примечание - Значения, приведенные в настоящей таблице, не применимы к цепям, находящимся под напряжением ниже ОПАСНЫХ НАПРЯЖЕНИЙ [см. 6.3.1 a)]. -------------------------------- <a> Только для напряжения постоянного тока. |
Приложение CC содержит информацию о рекомендуемых размерах 4-мм ВЫВОДОВ типа "банан".
Соответствие проверяют внешним осмотром, определением ДОСТУПНЫХ частей и измерением применимых ЗАЗОРОВ и ПУТЕЙ УТЕЧКИ и, при необходимости, испытанием напряжением согласно 6.8.
6.6.102 Специализированные ВЫВОДЫ измерительных цепей
Компоненты, датчики и устройства, которые предназначены для подключения к специализированным ВЫВОДАМ измерительных цепей, не должны быть одновременно ДОСТУПНЫМИ и ОПАСНЫМИ, находящимися под НАПРЯЖЕНИЕМ в НОРМАЛЬНЫХ УСЛОВИЯХ или в УСЛОВИЯХ ЕДИНИЧНОЙ НЕИСПРАВНОСТИ, даже в случае приложения максимального НОМИНАЛЬНОГО напряжения к любому другому ВЫВОДУ измерительной цепи.
Примечание - Такие специализированные ВЫВОДЫ могут включать ВЫВОДЫ для измерения функций полупроводников, измерения емкости, гнезда для подключения термопары и т.п.
Соответствие проверяют внешним осмотром и измерением. Подключают компоненты, датчики и устройства, предназначенные для подключения к специализированным ВЫВОДАМ измерительных цепей. Проводят измерения согласно 6.3 для определения отсутствия превышения значений, установленных в 6.3.1 и 6.3.2, при приложении каждого из следующих напряжений к каждому ВЫВОДУ измерительной цепи в зависимости от применяемости:
a) максимального НОМИНАЛЬНОГО напряжения переменного тока при любой НОМИНАЛЬНОЙ частоте СЕТИ;
b) максимального НОМИНАЛЬНОГО напряжения постоянного тока;
c) максимального НОМИНАЛЬНОГО напряжения переменного тока при соответствующей максимальной НОМИНАЛЬНОЙ частоте измерений.
6.7.1.3 ПУТИ УТЕЧКИ
Дополнение:
Добавить следующий новый абзац после третьего абзаца:
Для РУЧНОГО ОБОРУДОВАНИЯ, не получающего электропитания от СЕТИ или измерительной цепи, допускается применять значения ПУТЕЙ УТЕЧКИ, соответствующие значениям для группы материалов I для всех других материалов.
Для ВЫВОДОВ РУЧНОГО ОБОРУДОВАНИЯ, предназначенных для подключения только набора РУЧНЫХ щупов (пробников), соответствующего IEC 61010-031, для изоляционного материала ВЫВОДОВ допускается применять значения ПУТЕЙ УТЕЧКИ, соответствующие значениям для группы материалов I.
6.7.1.5 Требования к изоляции в зависимости от типа цепей
Замена:
Заменить текст на следующий:
Требования к изоляции отдельных типов цепей устанавливают согласно:
a) 6.7.2 для СЕТЕВЫХ ЦЕПЕЙ КАТЕГОРИИ ПЕРЕНАПРЯЖЕНИЯ II с номинальным напряжением питания до 300 В;
Примечание 1 - Номинальные напряжения сетевых источников питания приведены в приложении I.
b) 6.7.3 для вторичных цепей, отделенных от цепей, указанных в a), только посредством трансформатора;
c) K.1 приложения K для СЕТЕВЫХ ЦЕПЕЙ КАТЕГОРИЙ ПЕРЕНАПРЯЖЕНИЯ III или IV или для КАТЕГОРИИ ПЕРЕНАПРЯЖЕНИЯ II с номинальным напряжением питания более 300 В;
d) K.2 приложения K для вторичных цепей, отделенных от цепей, указанных в
перечислении c), только посредством трансформатора;
e)
K.3 приложения K для цепей, которые имеют одну или несколько из следующих характеристик:
1) максимально возможное ПЕРЕХОДНОЕ ПЕРЕНАПРЯЖЕНИЕ ограничено источником питания или датчиком тока с заданным уровнем ниже уровня, принятого для СЕТЕВОЙ ЦЕПИ;
2) максимально возможное ПЕРЕХОДНОЕ ПЕРЕНАПРЯЖЕНИЕ выше уровня, принятого для СЕТЕВОЙ ЦЕПИ;
3) РАБОЧЕЕ НАПРЯЖЕНИЕ представляет собой сумму напряжений от более чем одной цепи или представляет собой смешанное напряжение;
4) РАБОЧЕЕ НАПРЯЖЕНИЕ включает повторяющееся пиковое напряжение, которое может включать периодическую несинусоидальную форму волны или непериодическую форму волны, которая возникает с некоторой регулярностью;
5) РАБОЧЕЕ НАПРЯЖЕНИЕ имеет частоту выше 30 кГц;
6) цепь представляет собой измерительную цепь, к которой КАТЕГОРИИ ИЗМЕРЕНИЙ не применяются;
f)
K.101 приложения K для измерительных цепей, РАССЧИТАННЫХ на КАТЕГОРИИ ИЗМЕРЕНИЙ III и IV.
Примечание 2 - Настоящие требования показаны на структурной схеме, приведенной на
рисунке DD.1 в приложении DD.
Уровень ПЕРЕХОДНОГО ПЕРЕНАПРЯЖЕНИЯ в СЕТИ соответствует значению "требуемое НОМИНАЛЬНОЕ импульсное напряжение оборудования", указанному в таблице 443.2 IEC 60364-4-44:2007/AMD1:2015.
6.8.3.1 Испытание напряжением переменного тока
Замена:
Заменить первое предложение следующим предложением:
Устройство для измерения напряжения должно быть способно поддерживать испытательное напряжение на протяжении всего испытания в пределах +/- 5% от заданного значения.
6.9 Конструктивные требования к защите от поражения электрическим током
Дополнение:
Дополнить следующими двумя новыми подпунктами:
6.9.101 Защита от ОПАСНОГО провода, находящегося под НАПРЯЖЕНИЕМ
6.9.101.1 Защита с использованием ЗАЩИТНОГО БАРЬЕРА
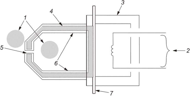
В целях снижения РИСКА прикосновения ОПЕРАТОРА к ОПАСНОМУ, находящемуся под НАПРЯЖЕНИЕМ проводнику в процессе зажима или измерения, датчики тока типа A должны иметь ЗАЩИТНЫЙ БАРЬЕР, предупреждающий ОПЕРАТОРА о пределе безопасного доступа. ЗАЩИТНЫЙ БАРЬЕР должен покрывать не менее 50% периметра и проходить, по крайней мере, вдоль двух противоположных сторон РУЧНОЙ части.
ЗАЗОРЫ и ПУТИ УТЕЧКИ между ОПАСНЫМИ частями, находящимися под НАПРЯЖЕНИЕМ и ЗАЩИТНЫМ БАРЬЕРОМ, должны соответствовать требованиям к УСИЛЕННОЙ ИЗОЛЯЦИИ для НОМИНАЛЬНЫХ характеристик ЗАЖИМОВ. На
рисунке 102 приведен пример ЗАЗОРА "d" от ЗАЩИТНОГО БАРЬЕРА до ЗАЖИМОВ и ОПАСНОГО проводника, находящегося под НАПРЯЖЕНИЕМ.
Соответствие проверяют внешним осмотром и измерением ЗАЗОРОВ и ПУТЕЙ УТЕЧКИ.
1 - ОПАСНЫЙ проводник, находящийся под НАПРЯЖЕНИЕМ;
2 - ЗАЩИТНЫЙ БАРЬЕР; d - расстояние между ЗАЩИТНЫМ БАРЬЕРОМ
и ОПАСНЫМ проводником, находящимся под НАПРЯЖЕНИЕМ
Рисунок 102 - ЗАЗОР между ЗАЩИТНЫМ БАРЬЕРОМ для ЗАЖИМОВ
и ОПАСНЫМ проводником, находящимся под НАПРЯЖЕНИЕМ
6.9.101.2 Части, удерживаемые или управляемые ВРУЧНУЮ
РУЧНЫЕ или управляемые вручную части датчиков тока типа A должны быть отделены ДВОЙНОЙ или УСИЛЕННОЙ ИЗОЛЯЦИЕЙ от частей ЗАЖИМОВ, к которым может прикасаться НЕИЗОЛИРОВАННЫЙ ПРОВОДНИК как в открытом, так и в закрытом положении. Если какая-либо проводящая часть магнитной цепи может соприкасаться с проводником, считается, что она может находиться под напряжением, соответствующим НОМИНАЛЬНОМУ напряжению ЗАЖИМОВ по отношению к земле.
КОНЦЕВЫЕ ЧАСТИ ЗАЖИМОВ, имеющие индикатор износа, должны быть обеспечены, по крайней мере, ДВОЙНОЙ или УСИЛЕННОЙ ИЗОЛЯЦИЕЙ, когда они новые, и, по крайней мере, ОСНОВНОЙ ИЗОЛЯЦИЕЙ, когда индикатор износа становится видимым.
Соответствие проверяют внешним осмотром, определением контактируемых (сенсорных) частей ЗАЖИМОВ в открытом и закрытом положении с помощью металлического штифта, указанного в 6.2.3, и ДОСТУПНЫХ частей, удерживаемых или управляемых ВРУЧНУЮ, и:
a) если датчик тока РАССЧИТАН на КАТЕГОРИИ ИЗМЕРЕНИЙ, измерением применимых значений ЗАЗОРОВ и ПУТЕЙ УТЕЧКИ согласно K.101.2 и K.101.3 приложения K и соответствующих испытаний согласно K.101.4 приложения K для твердой изоляции;
b) если датчик тока не РАССЧИТАН на КАТЕГОРИИ ИЗМЕРЕНИЙ, измерением применимых значений ЗАЗОРОВ и ПУТЕЙ УТЕЧКИ согласно K.3.2 или K.3.3 и K.3.4 приложения K и соответствующих испытаний согласно K.3.5 приложения K для твердой изоляции.
Примечание - Металлический испытательный штифт имитирует НЕИЗОЛИРОВАННЫЙ ПРОВОДНИК.
В дополнение к металлическому штифту наружные поверхности ОБОЛОЧКИ ЗАЖИМОВ в открытом и закрытом положении во время испытания покрывают металлической фольгой.
Если на КОНЦЕВЫХ ЧАСТЯХ ЗАЖИМОВ датчиков тока типа A, РАССЧИТАННЫХ на КАТЕГОРИИ ИЗМЕРЕНИЙ III и IV, имеется индикатор износа, измерения и испытания проводятся как до, так и после испытания ЗАЖИМОВ на истирание согласно 8.101 и испытания на удар согласно 8.102 в зависимости от применяемости.
Если на КОНЦЕВЫХ ЧАСТЯХ ЗАЖИМОВ отсутствует индикатор износа, измерения и испытания проводят после испытания КОНЦЕВЫХ ЧАСТЕЙ ЗАЖИМОВ на истирание согласно 8.101 и испытания ЗАЖИМОВ на удар согласно 8.102 в зависимости от применяемости.
6.9.102 Входные/выходные цепи
Входные/выходные цепи датчиков тока типов A, B и C должны быть отделены ДВОЙНОЙ или УСИЛЕННОЙ ИЗОЛЯЦИЕЙ от частей ЗАЖИМОВ, к которым может прикасаться НЕИЗОЛИРОВАННЫЙ ПРОВОДНИК как в открытом, так и в закрытом положении. Если какая-либо проводящая часть магнитной цепи может соприкасаться с проводником, считается, что она находится под напряжением, соответствующим НОМИНАЛЬНОМУ напряжению ЗАЖИМОВ по отношению к земле.
КОНЦЕВЫЕ ЧАСТИ ЗАЖИМОВ, имеющие индикатор износа, должны быть обеспечены, по крайней мере, ДВОЙНОЙ или УСИЛЕННОЙ ИЗОЛЯЦИЕЙ, когда они новые, и, по крайней мере, ОСНОВНОЙ ИЗОЛЯЦИЕЙ, когда индикатор износа становится видимым.
Соответствие проверяют внешним осмотром, определением контактируемых (сенсорных) частей ЗАЖИМОВ в открытом и закрытом положении с помощью металлического штифта, указанного в 6.2.3, и,
a) если датчик тока РАССЧИТАН на КАТЕГОРИИ ИЗМЕРЕНИЙ, измерением применимых значений ЗАЗОРОВ и ПУТЕЙ УТЕЧКИ согласно K.101.2 и K.101.3 приложения K и соответствующих испытаний согласно K.101.4 приложения K для твердой изоляции;
b) если датчик тока не РАССЧИТАН на КАТЕГОРИИ ИЗМЕРЕНИЙ, измерением примененных значений ЗАЗОРОВ и ПУТЕЙ УТЕЧКИ согласно K.3.2 или K.3.3 и K.3.4 приложение K и соответствующих испытаний согласно K.3.5 приложения K для твердой изоляции.
Примечание - Металлический испытательный штифт имитирует НЕИЗОЛИРОВАННЫЙ ПРОВОДНИК.
В дополнение к металлическому штифту наружные поверхности ОБОЛОЧКИ ЗАЖИМОВ в открытом и закрытом положении во время испытания покрывают металлической фольгой.
Если на КОНЦЕВЫХ ЧАСТЯХ ЗАЖИМОВ датчиков тока типа A, РАССЧИТАННЫХ на КАТЕГОРИИ ИЗМЕРЕНИЙ III и IV, имеется индикатор износа, измерения и испытания проводятся как до, так и после испытания КОНЦЕВЫХ ЧАСТЕЙ ЗАЖИМОВ на истирание согласно 8.101 и испытания на удар согласно 8.102 в зависимости от применяемости.
Если на КОНЦЕВЫХ ЧАСТЯХ ЗАЖИМОВ отсутствует индикатор износа, измерения и испытания проводят после испытания КОНЦЕВЫХ ЧАСТЕЙ ЗАЖИМОВ на истирание согласно 8.101 и испытания ЗАЖИМОВ на удар согласно 8.102 в зависимости от применяемости.
Дополнение:
Дополнить следующим подразделом:
6.101 Выводы выходной цепи
6.101.1 Общие положения
Внешние поверхности выводов выходных цепей датчиков тока могут легко соприкасаться с ОПАСНЫМИ токоведущими частями испытуемой установки. Внутренние проводники выводов выходных цепей датчиков тока также могут находиться под ОПАСНЫМ НАПРЯЖЕНИЕМ при подключении к измерительному или управляющему оборудованию (ваттметр, анализатор качества электроэнергии и т.д.).
6.101.2 Подключение к ОБОЛОЧКЕ основной части датчика тока
Сопряженные ВЫВОДЫ, расположенные на ОБОЛОЧКЕ основной части датчика тока и/или концевых проводах, должны иметь ДВОЙНУЮ или УСИЛЕННУЮ ИЗОЛЯЦИЮ между их внешними поверхностями и проводниками.
Для датчиков тока типов A, B и C изоляция концевых проводов выходной цепи и сопряженных ВЫВОДОВ основана на требованиях, установленных в
K.101 (приложение K) для максимального НОМИНАЛЬНОГО напряжения и НОМИНАЛЬНОЙ КАТЕГОРИИ ИЗМЕРЕНИЯ ЗАЖИМОВ датчиков или указанных НОМИНАЛЬНЫХ характеристик выходной цепи, но не менее 300 В для КАТЕГОРИИ ИЗМЕРЕНИЙ II.
Для датчиков тока типа D изоляция концевых проводов выходной цепи и сопряженных ВЫВОДОВ основана на требованиях, установленных в
K.101 (приложение K) для напряжения 300 В для КАТЕГОРИИ ИЗМЕРЕНИЙ II.
Соответствие проверяют внешним осмотром и измерением применимых значений ЗАЗОРОВ и ПУТЕЙ УТЕЧКИ согласно K.101.2 (приложение K) и соответствующих испытаний согласно K.101.4 (приложение K) для твердой изоляции.
6.101.3 Подключение к измерительному или управляющему оборудованию
Изготовитель должен установить значение напряжения и указать КАТЕГОРИЮ ИЗМЕРЕНИЯ или ее отсутствие для такого подключения.
Настоящий стандарт не устанавливает минимальных значений напряжений для ВЫВОДОВ датчиков тока, предназначенных для подключения к измерительному или управляющему оборудованию.
Несвязанные ВЫВОДЫ должны соответствовать требованиям
101.2.
Если датчик тока предназначен для использования только с определенной моделью оборудования, НОМИНАЛЬНЫЕ ХАРАКТЕРИСТИКИ ВЫВОДОВ датчика тока должны соответствовать НОМИНАЛЬНЫМ ХАРАКТЕРИСТИКАМ ВЫВОДОВ данного конкретного измерительного или управляющего оборудования.
Соответствие проверяют в соответствии с 101.2, путем внешнего осмотра, и,
a) если датчик тока РАССЧИТАН на КАТЕГОРИИ ИЗМЕРЕНИЙ, измерением применимых значений ЗАЗОРОВ и ПУТЕЙ УТЕЧКИ согласно K.101.2 и K.101.3 приложения K и соответствующими испытаниями согласно K.101.4 (приложение K) для твердой изоляции;
b) если датчик тока не РАССЧИТАН на КАТЕГОРИИ ИЗМЕРЕНИЙ, измерением применимых значений ЗАЗОРОВ и ПУТЕЙ УТЕЧКИ согласно K.3.2 или K.3.3 и K.3.4 (приложение K) и соответствующими испытаниями согласно K.3.5 (приложение K) для твердой изоляции.
7 Защита от механических ОПАСНОСТЕЙ
Применяют соответствующий раздел IEC 61010-1.
8 Устойчивость к механическим воздействиям
Применяют соответствующий раздел IEC 61010-1, за исключением следующего.
Дополнение:
Дополнить следующими четырьмя подразделами:
8.101 Испытание КОНЦЕВЫХ ЧАСТЕЙ ЗАЖИМОВ на истирание
КОНЦЕВЫЕ ЧАСТИ ЗАЖИМОВ могут подвергаться истиранию при подключении к проводникам или отключении (снятии) датчиков тока в частности, когда проводник представляет собой шинопровод. Конструкция подобных датчиков тока должна обеспечивать безопасность датчика тока после следующего испытания на истирание КОНЦЕВЫХ ЧАСТЕЙ ЗАЖИМОВ, выполняемого для имитации износа ЗАЖИМОВ во время подключения и отключения. Настоящее требование применимо только к датчикам тока типов A и B, РАССЧИТАННЫМ на КАТЕГОРИИ ИЗМЕРЕНИЙ III и IV. Требования, установленные 8.101, не распространяются на датчики тока со скользящим ЗАЖИМОМ, датчики тока с вилочным ЗАЖИМОМ и гибкие датчики тока.
КОНЦЕВЫЕ ЧАСТИ ЗАЖИМОВ могут иметь индикатор износа для визуальной индикации предела использования после истирания. Индикатор износа представляет собой функциональное свойство контрастной цветовой индикации, которая остается невидимой в процессе применения и проявляет контрастный цвет при достижении предела износа.
Один неподготовленный образец датчика тока в НОРМАЛЬНОМ СОСТОЯНИИ и один предварительно подготовленный в соответствии с 10.5.2 a) образец датчика тока обрабатывают следующим образом.
Подготавливают пластину, состоящую из жесткого материала, покрытого с обеих сторон наждачной бумагой. Размер пластины толщиной не более 2 мм составляет не менее 50 x 450 мм. Наждачная бумага должна быть с тканевой подложкой и иметь зернистость N 120 с абразивом из оксида алюминия, включенного в покрывающий материал.
Образцы с открытыми ЗАЖИМАМИ располагают так, как показано на рисунке 103, а затем ЗАЖИМЫ закрывают.
В целях истирания точки смыкания ЗАЖИМОВ образцы перемещают вдоль пластины на расстояние 200 мм или меньшую величину, если это ограничено конструкцией, в течение 50 циклов, каждый из которых включает одно движение вперед и одно - назад (см. рисунок 103). Если изоляция на КОНЦЕВЫХ ЧАСТЯХ ЗАЖИМОВ имеет индикатор износа, испытание прекращают, если индикатор износа становится видимым до завершения 50 циклов. Наждачную бумагу заменяют после проведения испытаний каждого из образцов.
Рисунок 103 - Испытание КОНЦЕВЫХ ЧАСТЕЙ ЗАЖИМОВ на истирание
По окончании испытаний на истирание проводится оценка соответствия образцов датчиков тока требованиям 6.9.101.2 и 6.9.102.
8.102 Испытание ЗАЖИМА на воздействие удара
Проводники, в частности шинопроводы, на которых проводят измерения, могут быть задеты ЗАЖИМАМИ, зажаты в них и повреждены при подключении к проводникам или отключении от проводников датчиков тока. Конструкция датчиков тока должна обеспечивать безопасность ЗАЖИМА после испытания на воздействие удара, выполняемого для имитации механического напряжения ЗАЖИМА во время подключения. Настоящее требование применимо только к датчикам тока типа A, РАССЧИТАННЫМ на КАТЕГОРИИ ИЗМЕРЕНИЙ III и IV, за исключением гибких датчиков тока. Требуемый нормальный уровень энергетической защиты при воздействии удара приведен в
таблице 102.
Испытание проводят на одном образце датчика тока. Образец испытывают в соответствии с IEC 60068-2-75 с помощью испытания Eha (маятниковый молоток) или Ehb (пружинный молоток), или Ehc (вертикальный молоток) с уровнем энергии, определяемым из таблицы 102 в соответствии с массой датчика тока.
Таблица 102
Уровень энергии для испытания ЗАЖИМА на воздействие удара
Масса датчика тока, кг | Уровень энергии, Дж | Код IK (IEC 62262) |
<= 0,5 | 1 | IK06 |
> 0,5 <= 1 | 2 | IK07 |
> 1 | 5 | IK08 |
Образец охлаждают до минимальной НОМИНАЛЬНОЙ температуры окружающей среды в течение не менее 4 ч, а затем в течение 3 мин проводят испытания. Образец плотно прижимают к жесткой подставке и открывают на максимально возможное разведение. Испытание проводят в трех точках, две из которых находятся на внешних поверхностях ЗАЖИМОВ, расположенных близко к КОНЦЕВЫМ ЧАСТЯМ ЗАЖИМОВ, а третья - на внутренней поверхности датчика и расположена непосредственно напротив отверстия (см. рисунок 104). Количество наносимых ударов равно одному на каждую точку.
A - молоток; 1, 2, 3 - направления приложения удара
Рисунок 104 - Точки нанесения ударов при испытании
ЗАЖИМОВ на воздействие удара
После испытания ЗАЖИМА на воздействие удара датчик тока возвращают к стандартной температуре испытания (см. 4.3.1) и проводят оценку соответствия образцов датчиков тока требованиям 6.9.101.2 и 6.9.102.
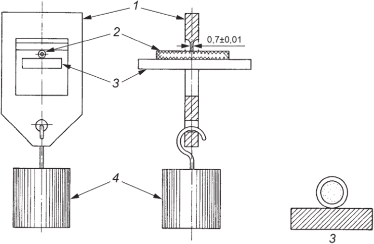
8.103 Испытание изоляции гибких датчиков воздействием давления при высокой температуре
Гибкие шнуры, используемые для крепления гибкого датчика тока, не должны представлять ОПАСНОСТИ при приложении механического воздействия, которое может возникнуть при НОРМАЛЬНОМ ПРИМЕНЕНИИ. Для выполнения настоящего требования конструкция гибких шнуров должна обеспечивать их безопасность после испытания давлением, выполняемого для имитации механического напряжения гибких шнуров во время использования.
Гибкие шнуры могут иметь индикатор износа для визуального контроля предела использования. Индикатор износа представляет собой функциональное свойство контрастной цветовой индикации, которая остается невидимой в процессе применения и проявляет контрастный цвет при достижении предела износа.
Гибкие шнуры должны быть обеспечены, как минимум, ДВОЙНОЙ или УСИЛЕННОЙ ИЗОЛЯЦИЕЙ, если они новые. Кроме того, они должны соответствовать следующим требованиям:
a) при отсутствии индикатора износа они должны быть обеспечены, как минимум, ДВОЙНОЙ или УСИЛЕННОЙ ИЗОЛЯЦИЕЙ по окончании установленного срока службы;
b) при наличии индикатора износа они должны быть обеспечены как минимум ОСНОВНОЙ ИЗОЛЯЦИЕЙ, после того как индикатор износа становится видимым.
Соответствие проверяют следующими испытаниями:
Испытаниям подвергают три образца гибкого шнура. Каждый образец отбирают от гибкого датчика тока длиной от 150 до 300 мм. Длина каждого образца составляет от 50 до 100 мм.
Устройство для создания давления (вдавливания) показано на рисунке 105 и состоит из прямоугольного лезвия с кромкой шириной (0,70 +/- 0,01) мм, которое можно прижимать к образцу. Каждый образец размещают в положение, показанное на рисунке 105. Плоский гибкий шнур без оболочки укладывают на его плоскую сторону. Образцы закрепляют на подставке таким образом, чтобы они не изгибались под давлением лезвия. Лезвие размещают перпендикулярно оси образца и усилие прикладывают в направлении, перпендикулярном оси образца.
1 - испытательная рамка; 2 - образец; 3 - опоры; 4 - груз
Рисунок 105 - Устройство для создания давления (вдавливания)
Силу сжатия F, которую оказывает лезвие на образец, рассчитывают по формуле

, (1)
где F - сила, Н;
e - среднее значение толщины изоляции образца, мм;
d - среднее значение наружного диаметра образца, мм.
Значения e и d измеряют с точностью до одного знака после запятой на тонком срезе, отрезанном от конца образца.
Испытания проводят в воздушной среде (например, в воздушной печи). Температуру воздуха постоянно поддерживают на уровне не менее 105 °C. Загруженные образцы выдерживают в испытательном положении в течение 4 ч. После этого образцы быстро охлаждают. Охлаждение может быть осуществлено путем распыления холодной воды на место нажатия лезвия на образцы. Образцы извлекают из испытательного устройства после того, как они остынут до температуры, при которой восстановление изоляции больше не происходит. Затем образцы дополнительно охлаждают погружением в холодную воду.
После вышеуказанной подготовки образцов каждый образец гибкого шнура проверяют в соответствии с требованиями применимых испытаний K.101.4 (без предварительной выдержки при повышенной влажности), если они РАССЧИТАНЫ на КАТЕГОРИИ ИЗМЕРЕНИЙ, или применимых испытаний K.3.5 (без предварительной выдержки при повышенной влажности), если они не РАССЧИТАНЫ на КАТЕГОРИИ ИЗМЕРЕНИЙ.
Напряжение подают между внутренними проводниками гибкого шнура и металлической фольгой, обернутой вокруг внешней оболочки шнура. Используют значения испытательного напряжения для ОСНОВНОЙ ИЗОЛЯЦИИ, если виден контрастный цвет индикатора износа. В противном случае используются значения испытательного напряжения для УСИЛЕННОЙ ИЗОЛЯЦИИ.
8.104 Испытание на растяжение концевых крышек гибких датчиков
Концевые крышки гибкого шнура, используемые для ЗАЖИМА гибкого датчика тока, должны быть надежно закреплены таким образом, чтобы они выдерживали любые усилия, которые могут возникнуть при НОРМАЛЬНОМ ПРИМЕНЕНИИ.
Соответствие проверяют внешним осмотром и последующим испытанием каждой концевой крышки. Когда концевая крышка зажата так, что она не может сдвинуться, гибкий шнур подвергают воздействию постоянного усилия осевого растяжения в соответствии с таблицей 103 в течение 1 мин. После воздействия растяжения изоляция не должна сместиться более чем на 2 мм. Если изоляция сместилась более чем на 2 мм, воздействие растяжения повторяют еще 15 раз с продолжительностью воздействия 15 с каждый раз. После последнего растяжения:
a) изоляция не должна сместиться более чем на 1 мм от смещения, полученного в результате первого растяжения, если она подверглась 16 растяжениям;
b) ЗАЗОРЫ и ПУТИ УТЕЧКИ не должны снизиться ниже применимых значений для УСИЛЕННОЙ ИЗОЛЯЦИИ, определенных в K.101.2 и K.101.3, если датчик тока РАССЧИТАН на КАТЕГОРИИ ИЗМЕРЕНИЙ, или не должны снизиться ниже применимых значений, указанных в K.3.2 или K.3.3 и K.3.4, если датчик тока не РАССЧИТАН на КАТЕГОРИИ ИЗМЕРЕНИЙ; и
c) датчик тока должен пройти соответствующие испытания для УСИЛЕННОЙ ИЗОЛЯЦИИ, установленные в K.101.4 (без предварительной выдержки при повышенной влажности), если он РАССЧИТАН на КАТЕГОРИИ ИЗМЕРЕНИЙ, или соответствующие испытания согласно K.3.5 (без предварительной выдержки при повышенной влажности), если он не РАССЧИТАН на КАТЕГОРИИ ИЗМЕРЕНИЙ.
Таблица 103
Сила растяжения для концевых элементов гибких датчиков тока
Максимальный диаметр гибкого шнура, мм | Сила растяжения (отрыва), Н |
<= 5 | 50 |
10 | 75 |
>= 20 | 100 |
Возможна линейная интерполяция. |
9 Защита от распространения огня
Применяют соответствующий раздел IEC 61010-1.
10 Ограничения температуры оборудования и теплостойкость
Применяют соответствующий раздел IEC 61010-1, за исключением следующего:
10.5 Теплостойкость
Дополнение:
Дополнить следующими подпунктами:
10.5.101 Теплостойкость датчиков тока
Изоляционный материал ЗАЖИМОВ, окружающий магнитный материал, который может перегреваться, должен обладать достаточной теплостойкостью.
Соответствие проверяют контролем технических характеристик материалов. Для твердых изоляционных материалов, если сведения о технических характеристиках материала недостаточно убедительны, - одним из следующих испытаний:
a) Образец изоляционного материала толщиной не менее 2,5 мм подвергают испытанию воздействием давления шарика, используя испытательное устройство, показанное на рисунке 14. Испытания проводят в камере тепла (термошкафу) при температуре, измеряемой согласно 10.101, с допускаемым отклонением +/- 2 °C или (105 +/- 2) °C в зависимости от того, какая из них выше. Испытываемую часть устанавливают так, чтобы ее верхняя поверхность располагалась горизонтально, и прижимают сферическую часть испытательного устройства с усилием 20 Н к испытываемой поверхности. После выдержки под воздействием силы в течение 1 ч испытательное устройство снимают и образец охлаждают приблизительно до комнатной температуры в течение 10 с посредством погружения в холодную воду. Диаметр оттиска, оставленного шариком, не должен превышать 2 мм.
Примечание 1 - При необходимости требуемая толщина образца может быть получена с использованием двух или более отдельных частей.
Примечание 2 - Дополнительная информация об этом испытании приведена в IEC 60695-10-2.
b) Испытанием на размягчение по методу Вика по ISO 306, метод A120. Температура размягчения по Вика должна составлять не менее 105 °C.
Дополнение:
Дополнить следующим новым подразделом:
10.101 Другие температуры датчиков тока
Большинство датчиков тока зависит от индуктивного подключения к измеряемой цепи. Поведение измерительных цепей в таких случаях будет зависеть от частоты измеряемого сигнала. В случае когда датчик тока используют для измерения токов высокой частоты, протекающие токи могут вызвать значительный нагрев в магнитной цепи датчика тока.
Если ОПАСНОСТЬ может быть вызвана чрезмерной температурой, то температура легко доступных для касания поверхностей не должны превышать значений, установленных в таблице 19, а температура изоляционного материала обмоток не должна превышать значений, установленных в таблице 20, когда датчик тока измеряет максимальный ток на частоте, которая вызывает самую высокую температуру.
Примечание - ЗАЩИТНЫЙ БАРЬЕР датчика тока (см.
6.9.101.1) не обеспечивает защиту от ожогов.
Соответствие проверяют измерением в соответствии с 10.4.
11 Защита от ОПАСНОСТЕЙ, связанных с жидкостями и твердыми посторонними предметами
Применяют соответствующий раздел IEC 61010-1.
12 Защита от излучения, в том числе от лазерных источников, а также от звукового и ультразвукового давления
Применяют соответствующий раздел IEC 61010-1.
13 Защита от выделяющихся газов и веществ, взрыва и разрушения
Применяют соответствующий раздел IEC 61010-1.
14 Компоненты и сборочные единицы
Применяют соответствующий раздел IEC 61010-1, за исключением следующего.
Дополнение:
Дополнить двумя подразделами
14.101 Цепи, применяемые для ограничения ПЕРЕХОДНОГО ПЕРЕНАПРЯЖЕНИЯ в измерительных цепях, используемых для измерения СЕТИ
Если в измерительной цепи, используемой для измерения СЕТИ, применяется контроль ПЕРЕХОДНЫХ ПЕРЕНАПРЯЖЕНИЙ, компонент или схема ограничения перенапряжения должны обладать достаточной прочностью для ограничения вероятных ПЕРЕХОДНЫХ ПЕРЕНАПРЯЖЕНИЙ.
Соответствие проверяют путем подачи от гибридного генератора импульсов (см. IEC 61180) пяти положительных и пяти отрицательных импульсов с соответствующим импульсным напряжением, указанным в таблице 102, с интервалом до 1 мин. Генератор выдает сигнал напряжения холостого хода длительностью 1,2/50 мкс, сигнал тока короткого замыкания длительностью 8/20 мкс с выходным импедансом (пиковое напряжение холостого хода, деленное на пиковый ток короткого замыкания) 2 Ом для КАТЕГОРИЙ ИЗМЕРЕНИЯ III и IV или 12 Ом для КАТЕГОРИИ ИЗМЕРЕНИЯ II. Сопротивление может быть добавлено последовательно, если это необходимо для повышения импеданса.
Испытательное напряжение подают во время работы цепи в условиях НОРМАЛЬНОГО ПРИМЕНЕНИЯ в сочетании с напряжением СЕТИ между каждой парой ВЫВОДОВ, используемых для измерения СЕТИ, в которой присутствуют компоненты или цепи, ограничивающие напряжение.
Напряжением СЕТИ является максимальное НОМИНАЛЬНОЕ фазное напряжение измеряемой СЕТИ. Для измерительных цепей, РАССЧИТАННЫХ на фазное напряжение выше 400 В переменного или постоянного тока, испытание может проводиться с помощью доступного источника напряжения, который обеспечивает фазное напряжение не менее 400 В действующего переменного или постоянного тока. Источник напряжения в этом случае не обязательно должен соответствовать номинальной мощности измерительной цепи, но цепи, рассчитанные на переменный ток, должны быть испытаны с помощью источника переменного тока, а цепи, рассчитанные на постоянный ток, - с помощью источника постоянного тока.
Примечание 1 - Импульсы синхронизированы с фазой СЕТЕВОГО напряжения, рассчитаны так, чтобы они приходились по времени на пик СЕТЕВОГО напряжения и были одинаковой полярности с допуском по фазе +/- 10° (см. IEC 61180).
Примечание 2 - Настоящее испытание может быть чрезвычайно опасным. Для защиты персонала, проводящего испытание, могут использоваться взрывозащитные экраны и другие приспособления.
Компонент или цепь, ограничивающие перенапряжение, не должны разрушаться или перегреваться во время испытания. Если результаты испытания вызывают сомнение или неубедительны, испытание следует повторить еще два раза.
Не должно возникнуть никакой ОПАСНОСТИ. Устройства ограничения перенапряжения не должны разрушаться или перегреваться во время испытания. Отключение автоматического выключателя сетевой установки является признаком неисправности. Если результаты испытания сомнительны или неубедительны, испытание следует повторить еще два раза.
Таблица 104
Номинальное фазное напряжение действующего переменного или постоянного тока измеряемой СЕТИ, В | Импульсное напряжение Upeak, В |
КАТЕГОРИЯ ИЗМЕРЕНИЙ II | КАТЕГОРИЯ ИЗМЕРЕНИЙ III | КАТЕГОРИЯ ИЗМЕРЕНИЙ IV |
<= 50 | 500 | 800 | 1500 |
> 50 <= 100 | 800 | 1500 | 2500 |
> 100 <= 150 | 1500 | 2500 | 4000 |
> 150 <= 300 | 2500 | 4000 | 6000 |
> 300 <= 600 | 4000 | 6000 | 8000 |
> 600 <= 1000 | 6000 | 8000 | 12 000 |
> 1000 <= 1500 | 8000 | 10 000 | 15 000 |
> 1500 <= 2000 | 12 000 | 15 000 | 18 000 |
> 2000 <= 3000 | 15 000 | 18 000 | 20 000 |
Значения свыше 1000 В приведены в IEC TS 62993:2017, таблица 1. |
14.102 Наборы щупов и принадлежности
Наборы щупов и принадлежности датчиков, входящие в область применения IEC 61010-031, должны соответствовать требованиям указанного стандарта.
Соответствие проверяют внешним осмотром.
15 Защита при помощи блокировок
Применяют соответствующий раздел IEC 61010-1.
16 ОПАСНОСТИ, возникающие при эксплуатации
Применяют соответствующий раздел IEC 61010-1.
Применяют соответствующий раздел IEC 61010-1.
Дополнение:
101.1 Общие положения
Датчик тока должен обеспечить защиту от ОПАСНОСТЕЙ при НОРМАЛЬНОМ ПРИМЕНЕНИИ и ОБОСНОВАННО ПРОГНОЗИРУЕМОМ НЕПРАВИЛЬНОМ ПРИМЕНЕНИИ измерительных цепей, как указано ниже:
a) для исключения ОПАСНОСТИ цепь для измерения тока не должна прерывать измеряемую цепь в процессе изменения диапазона или при использовании датчиков тока с внутренним трансформатором тока (см.
101.2);
b) значения электрических характеристик любого ВЫВОДА, которые соответствуют установленным требованиям, не должны представлять ОПАСНОСТИ при их применении на этом ВЫВОДЕ или любом другом совместимом с ним ВЫВОДЕ и установке диапазонов и функциональных настроек любым возможным способом (см.
101.3);
c) любые соединения между датчиком тока и другими устройствами или принадлежностями, предназначенными для использования с датчиками тока, не должны создавать ОПАСНОСТИ, даже если в документации или на маркировке указано, что такое соединение запрещено при использовании датчика тока для целей измерения (см.
6.6);
d) ВРЕМЕННОЕ ПЕРЕНАПРЯЖЕНИЕ или ПЕРЕХОДНОЕ ПЕРЕНАПРЯЖЕНИЕ, прикладываемое к ВЫВОДАМ измерительных цепей при измерении напряжения, не должны вызывать ОПАСНОСТИ (см.
101.4);
e) другие ОПАСНОСТИ, которые могут возникнуть в результате ОБОСНОВАННО ПРОГНОЗИРУЕМОГО НЕПРАВИЛЬНОГО ПРИМЕНЕНИЯ, должны быть устранены путем оценки РИСКА (
разделы 16 и
17).
101.2 Датчик тока с внутренним трансформатором тока
Если высокое напряжение вызвано состоянием разомкнутой выходной цепи, любое напряжение, превышающее значения, установленные в 6.3.2, не должно быть ДОСТУПНЫМ.
Соответствие проверяют осмотром ВЫВОДОВ или разъема выходной цепи и, в случае сомнений, измерением напряжения выходной цепи при разрыве выходной цепи во время работы датчика тока при НОМИНАЛЬНОМ токе ЗАЖИМОВ. Напряжение выходной цепи измеряют в соответствии с 6.3.2.
101.3 Защита от несоответствия входных сигналов и диапазонов
101.3.1 Общие положения
При НОРМАЛЬНОМ ПРИМЕНЕНИИ и в случае ОБОСНОВАННО ПРОГНОЗИРУЕМОГО НЕПРАВИЛЬНОГО ПРИМЕНЕНИЯ не допускается возникновения никакой ОПАСНОСТИ при подаче максимального НОМИНАЛЬНОГО напряжения или тока измерительной цепи на ВЫВОД или любой другой совместимый с ним ВЫВОД при любых комбинациях установок функций и диапазонов измерений.
Примечание - Несоответствие входных сигналов (данных) и диапазонов является примером ОБОСНОВАННО ПРОГНОЗИРУЕМОГО НЕПРАВИЛЬНОГО ПРИМЕНЕНИЯ, даже если документация и маркировка содержат указания о запрещении таких установок. Типичным примером является непреднамеренное подключение высокого напряжения к измерительному входу, предназначенному для измерения тока или сопротивления. Возможные ОПАСНОСТИ включают поражение электрическим током, ожоги, пожар, образование дуги и взрыв.
ВЫВОДЫ, которые имеют четкое отличие от ВЫВОДОВ измерительных цепей и которые не предназначены для подключения щупов или принадлежностей, не нуждаются в проверке, а ВЫВОДЫ, доступ к которым возможен только с помощью ИНСТРУМЕНТА, не обязательно должны соответствовать требованиям 101.3.1.
Датчик тока должен обеспечивать защиту от вышеуказанных ОПАСНОСТЕЙ. Для обеспечения защиты должен быть использован один из следующих методов:
a) использование сертифицированного устройства защиты от перегрузки по току для прерывания тока короткого замыкания до того, как возникнет ОПАСНОСТЬ. В этом случае применяют требования и методы испытаний, указанные в
101.3.2;
b) использование несертифицированного устройства ограничения тока, импеданса или комбинации обоих для предотвращения возникновения ОПАСНОСТИ. В этом случае применяют требования и методы испытаний, указанные в
101.3.3.
Соответствие проверяют осмотром, оценкой конструкции датчика тока и согласно требованиям 101.3.2 и 101.3.3 в зависимости от применяемости.
101.3.2 Защита с помощью сертифицированного устройства защиты от перегрузки по току
Устройство защиты от перегрузки по току считается подходящим, если оно сертифицировано независимой лабораторией и отвечает всем следующим требованиям:
a) НОМИНАЛЬНЫЕ напряжения переменного и постоянного тока устройства защиты от перегрузки по току должно быть, как минимум, таким же высоким, как максимальные НОМИНАЛЬНЫЕ напряжения переменного и постоянного тока на любом ВЫВОДЕ измерительной цепи датчика тока;
b) НОМИНАЛЬНАЯ токовременная характеристика (скорость) устройства защиты от перегрузки по току должна быть такой, чтобы любая возможная комбинация НОМИНАЛЬНЫХ входных напряжений, ВЫВОДОВ и выбора диапазона не создавала ОПАСНОСТИ.
Примечание - Практически элементы, расположенные ниже по цепи, такие как компоненты и дорожки печатных плат, выбирают таким образом, чтобы они выдерживали энергию, которую пропустит устройство защиты от перегрузки по току;
c) номинальная отключающая способность устройства защиты от перегрузки по переменному и постоянному току должна превышать, соответственно, возможные токи короткого замыкания переменного и постоянного тока. Возможные токи короткого замыкания переменного и постоянного тока рассчитывают как максимальное НОМИНАЛЬНОЕ напряжение для любого ВЫВОДА, деленное на полное сопротивление измерительной цепи с защитой от перегрузки по току, с учетом полного сопротивления измерительных проводов, указанных в
101.3.4. Возможный ток короткого замыкания переменного тока не должен превышать применимые значения
таблицы AA.1.
Для КАТЕГОРИЙ ИЗМЕРЕНИЙ II и III возможный ток короткого замыкания переменного тока не должен превышать применимое значение, указанное в
таблице AA.1.
Кроме того, расстояния вокруг устройства защиты от перегрузки по току в датчике тока и после устройства защиты в измерительной цепи должны быть достаточно большими, чтобы предотвратить образование дуги после размыкания защитного устройства.
Соответствие проверяют оценкой НОМИНАЛЬНЫХ ХАРАКТЕРИСТИК устройства защиты от перегрузки по току и следующим испытанием.
Если защитным устройством является предохранитель, его заменяют на плавкий предохранитель с разомкнутой цепью. Если защитным устройством является автоматический выключатель, он устанавливается в разомкнутое положение. На ВЫВОДЫ измерительной цепи с защитой от перегрузки по току в течение 1 мин подают напряжение, в два раза превышающее максимальное НОМИНАЛЬНОЕ напряжение для любого ВЫВОДА. В течение и после испытания датчик тока не должен быть поврежден.
101.3.3 Защита с помощью несертифицированных устройств ограничения тока или импеданса
Необходимо, чтобы устройства, используемые для ограничения тока, были способны безопасно выдерживать, рассеивать или прерывать энергию, которая возникает в результате приложения максимального НОМИНАЛЬНОГО напряжения любого совместимого ВЫВОДА при НОРМАЛЬНОМ ПРИМЕНЕНИИ и в случае ОБОСНОВАННО ПРОГНОЗИРУЕМОГО НЕПРАВИЛЬНОГО ПРИМЕНЕНИЯ.
Импеданс, используемый для ограничения тока, должен соответствовать одному или нескольким из следующих условий:
a) соответствующему одиночному компоненту, который сконструирован, выбран и проверен таким образом, чтобы обеспечить безопасность и надежность для защиты от соответствующих ОПАСНОСТЕЙ. В частности, компонент должен:
1) быть РАССЧИТАН на максимальное напряжение, которое может присутствовать при НОРМАЛЬНОМ ПРИМЕНЕНИИ и в случае ОБОСНОВАННО ПРОГНОЗИРУЕМОГО НЕПРАВИЛЬНОГО ПРИМЕНЕНИЯ;
2) если компонентом является резистор, быть РАССЧИТАН на удвоенную мощность или рассеивание энергии, которые могут возникнуть при НОРМАЛЬНОМ ПРИМЕНЕНИИ и в случае ОБОСНОВАННО ПРОГНОЗИРУЕМОГО НЕПРАВИЛЬНОГО ПРИМЕНЕНИЯ;
3) соответствовать применимым требованиям к ЗАЗОРАМ и ПУТЯМ УТЕЧКИ между его концами, указанным в
приложении K для ОСНОВНОЙ ИЗОЛЯЦИИ;
b) комбинации компонентов, которая должна:
1) выдерживать максимальное напряжение, которое может присутствовать при НОРМАЛЬНОМ ПРИМЕНЕНИИ и в случае ОБОСНОВАННО ПРОГНОЗИРУЕМОГО НЕПРАВИЛЬНОГО ПРИМЕНЕНИЯ;
2) быть способна рассеивать мощность или энергию, которая может возникнуть при НОРМАЛЬНОМ ПРИМЕНЕНИИ и в случае ОБОСНОВАННО ПРОГНОЗИРУЕМОГО НЕПРАВИЛЬНОГО ПРИМЕНЕНИЯ;
3) соответствовать применимым требованиям к ЗАЗОРАМ и ПУТЯМ УТЕЧКИ между выводами комбинации компонентов, указанным в
приложении K для ОСНОВНОЙ ИЗОЛЯЦИИ.
Примечание 1 - ЗАЗОРЫ и ПУТИ УТЕЧКИ учитывают РАБОЧИЕ НАПРЯЖЕНИЯ для каждой изоляции.
Соответствие проверяют внешним осмотром и последующим испытанием, выполняемым трижды на одном и том же образце датчика тока. Если в результате испытания какой-либо компонент нагревается, датчик тока должен остыть перед повторением испытания. Если устройство, используемое для ограничения тока, повреждено, его заменяют перед повторением испытания.
Возможные токи короткого замыкания переменного и постоянного тока рассчитывают как максимальное НОМИНАЛЬНОЕ напряжение для любого ВЫВОДА, деленное на полное сопротивление измерительной цепи с устройством защиты от перегрузки по току с учетом полного сопротивления измерительных проводов, указанных в 101.3.4. Возможный ток короткого замыкания переменного тока не должен превышать значений, указанных в таблице AA.1.
Напряжение, равное максимальному НОМИНАЛЬНОМУ напряжению для любого ВЫВОДА, подают между ВЫВОДАМИ измерительной цепи в течение 1 мин. Источник испытательного напряжения должен обеспечивать ток, по меньшей мере, равный возможному току короткого замыкания переменного или постоянного тока в зависимости от применяемости. Если устройства управления функциями или диапазонами оказывают какое-либо влияние на электрические характеристики входной цепи, испытание повторяют с устройствами управления функциями или диапазонами в каждой комбинации положений, в том числе во время изменения (переключения) функции или диапазона. Во время испытания измеряют выходное напряжение источника напряжения. Если напряжение источника уменьшается в течение более 10 мс более чем на 20%, испытание считается неубедительным и его повторяют с источником напряжения с более низким импедансом.
При проведении испытаний и после их окончания не должно возникать никакой ОПАСНОСТИ, а также не должно быть никаких признаков возгорания, образования дуги, взрыва или повреждения устройств ограничения тока, импедансов или любого компонента, предназначенного для обеспечения защиты от поражения электрическим током, перегрева, возникновения дуги или возгорания, включая ОБОЛОЧКУ и дорожки печатных плат.
Примечание 2 - Настоящее испытание может быть чрезвычайно опасным. Для защиты персонала, проводящего испытание, могут использоваться взрывозащитные экраны и другие приспособления.
Испытания
101.3.2 и
101.3.3 должны проводиться со всеми испытательными проводами, которые указаны или поставляются изготовителем для использования с датчиком тока, и если изготовитель не указал испытательные провода, испытания должны проводиться с испытательными проводами, которые соответствуют следующим требованиям:
a) длина равна 1,0 м;
b) провод является многожильным медным с поперечным сечением 1,5 мм2.
Примечание - Допустим провод с поперечным сечением 16 AWG (американский калибр провода);
c) соединитель, совместимый с ВЫВОДОМ измерительной цепи;
d) подключение к источнику испытательного напряжения осуществляют оголенным проводом к подходящим винтовым ВЫВОДАМ или соединителям типа "наперсток" (соединители с закручивающимися проводами), или эквивалентным средством обеспечения низкоомного соединения;
e) испытательные провода расположены как можно более прямолинейно.
Испытательные провода, соответствующие этим требованиям, будут иметь сопротивление постоянному току приблизительно 15 мОм каждый или 30 мОм на пару. Для целей расчета возможного тока повреждения в
101.3.2 и
101.3.3 для этих испытательных проводов можно использовать значение сопротивления 30 мОм. Если поставляемые изготовителем измерительные провода постоянно подключены к датчику тока, то прилагаемые измерительные провода, поставляемые изготовителем, должны использоваться без их модификаций.
101.4 Защита от СЕТЕВЫХ перенапряжений
Для обеспечения защиты от вспышки дуги или возгорания измерительные цепи, РАССЧИТАННЫЕ на измерение напряжения СЕТИ, должны иметь минимальные ЗАЗОРЫ и РАССТОЯНИЯ УТЕЧКИ, эквивалентные ОСНОВНОЙ ИЗОЛЯЦИИ между подключенными к СЕТИ проводящими частями противоположной полярности.
Соответствие проверяют осмотром и измерением.
| | ИС МЕГАНОРМ: примечание. В официальном тексте документа, видимо, допущена опечатка: таблица K.106 отсутствует. | |
Дополнительно ВЫВОДЫ измерительной цепи, предназначенные для подключения цепи измерения напряжения, рассчитанные на КАТЕГОРИИ ИЗМЕРЕНИЙ III или IV, должны выдерживать применимое ПЕРЕХОДНОЕ ПЕРЕНАПРЯЖЕНИЕ, указанное в таблице K.106, с переключателями выбора функций измерения напряжения, установленными в надлежащий режим и диапазон, без повреждений, которые могут вызвать ОПАСНОСТЬ.
Соответствие проверяют следующим испытанием на воздействие импульсного напряжения с использованием соответствующего импульсного напряжения, приведенного в таблице 104.
Импульсное напряжение подается между каждой парой ВЫВОДОВ, РАССЧИТАННЫХ на КАТЕГОРИЮ ИЗМЕРЕНИЯ III или IV. Испытание импульсным напряжением должно проводиться воздействием пяти импульсов каждой полярности с интервалом до 1 мин, подаваемых от гибридного генератора импульсов (см. IEC 61180). Генератор выдает сигнал напряжения разомкнутой цепи длительностью 1,2/50 мкс, сигнал тока короткого замыкания длительностью 8/20 мкс с выходным импедансом (пиковое напряжение разомкнутой цепи, деленное на пиковый ток короткого замыкания) 2 Ом для КАТЕГОРИЙ ИЗМЕРЕНИЙ III и IV. Резистор может быть добавлен последовательно, если это требуется для повышения импеданса.
Импульсное напряжение подают во время работы цепи в условиях НОРМАЛЬНОГО ПРИМЕНЕНИЯ в комбинации с подаваемым напряжением СЕТИ.
Напряжение СЕТИ, используемое для испытания, является максимальным НОМИНАЛЬНЫМ фазным напряжением измеряемой СЕТИ.
Для измерительных цепей, рассчитанных на фазное напряжение СЕТИ выше 400 В переменного или постоянного тока, испытание может проводиться с помощью доступного источника напряжения СЕТИ, который обеспечивает фазное напряжение не менее 400 В действующего переменного или постоянного тока. Источник напряжения СЕТИ в этом случае не обязательно должен соответствовать НОМИНАЛЬНОМУ напряжению измерительной цепи, но цепи, рассчитанные на переменный ток или смешанный переменный и постоянный ток, должны быть испытаны с помощью источника переменного тока, и цепи, рассчитанные только на постоянный ток, должны испытываться с помощью источника постоянного тока.
Примечание 1 - Импульсы синхронизированы с фазой напряжения СЕТИ, рассчитаны так, чтобы они приходились по времени на пик СЕТЕВОГО напряжения, и должны быть одинаковой полярности с допуском по фазе +/- 10° (см. IEC 61180).
Примечание 2 - Настоящее испытание может быть чрезвычайно опасным. Для защиты персонала, проводящего испытание, могут использоваться взрывозащитные экраны и другие приспособления.
При проверке ЗАЗОРОВ внутри датчика тока с помощью испытания импульсным напряжением необходимо убедиться, что указанное импульсное напряжение появляется в ЗАЗОРЕ.
Должна наблюдаться форма волны каждого импульса (см. примечание 3). Искажения импульсного напряжения, которые не изменяются от импульса к импульсу, могут быть вызваны срабатыванием устройства ограничения перенапряжения и не указывают на (частичный) пробой твердой изоляции.
Никакой ОПАСНОСТИ возникнуть не должно. Во время испытания не должно происходить пробоя ЗАЗОРОВ или разрушения твердой изоляции, но допускаются частичные разряды. Частичный разряд будет обозначен шагом в результирующей форме волны, который будет происходить ранее в последовательных импульсах. Пробой при первом импульсе может указывать либо на полный отказ системы изоляции, либо на срабатывание устройств ограничения перенапряжения в датчиках тока. При наличии устройств ограничения перенапряжения они не должны разрываться или перегреваться во время испытания. Отключение автоматического выключателя сетевой установки является признаком неисправности. Если результаты испытания сомнительны или неубедительны, тест следует повторить еще два раза.
Примечание 3 - Частичные разряды в пустотах могут привести к частичным вырезам в форме волны чрезвычайно короткой длительности, которые могут повторяться в ходе импульса.
102 Защита от ОПАСНОСТИ вспышки дуги и короткого замыкания
102.1 Общие положения
Кратковременное соединение датчиком тока двух проводников с высокой энергией может привести к короткому замыканию, что приводит к протеканию через датчик тока большого тока. Датчик тока может стать горячим или расплавиться, что может привести к получению ожога ОПЕРАТОРОМ или наблюдателем, находящимся рядом с датчиком тока.
Если контакт разорван (в результате действий ОПЕРАТОРА, плавления или другого события) во время прохождения тока через датчик тока, может возникнуть электрическая дуга. Образование дуги ионизирует воздух вблизи дуги, обеспечивая непрерывный ток вблизи датчика тока. Если имеется достаточное количество доступной энергии, то ионизация воздуха будет продолжать распространяться и поток тока через воздух будет продолжать увеличиваться. Результатом является вспышка дуги, которая похожа на взрыв и может привести к травмам или смерти ОПЕРАТОРА или случайного наблюдателя.
Датчик тока должен быть сконструирован таким образом, чтобы снизить РИСК возникновения вспышки дуги и короткого замыкания.
Соответствие проверяют в соответствии с 102.2 и 102.3. Все измерения и испытания, указанные в 102.2 и 102.3, проводят после испытания на истирание КОНЦЕВЫХ ЧАСТЕЙ ЗАЖИМОВ в соответствии с 8.101 в зависимости от применяемости.
102.2 Защита от короткого замыкания в процессе зажимания
Датчики тока типов A и B должны иметь дополнительную защиту от короткого замыкания, вызванного ЗАЖИМАМИ при их подключении или отключении между проводниками и сборными шинами (шинопроводами). Настоящее требование неприменимо к датчикам тока типа A с вилочными ЗАЖИМАМИ, которые не зажимают проводники или шинопроводы.
Примечание - Примерами защитных мер являются ОБОЛОЧКИ, ЗАЩИТНЫЕ БАРЬЕРЫ, крышки или расстояния между противоположными КОНЦАМИ ЗАЖИМОВ.
Для целей настоящего стандарта предполагается, что одна КОНЦЕВАЯ ЧАСТЬ ЗАЖИМА не может привести к короткому замыканию двух разделенных проводников в электрической установке. Максимальное напряжение между двумя НЕИЗОЛИРОВАННЫМИ ПРОВОДНИКАМИ, которые могут быть замкнуты накоротко во время установки ЗАЖИМА, считают равным или ниже междуфазного напряжения распределительной системы, для которой РАССЧИТАН датчик тока.
Соответствие проверяют осмотром и, если применимо, испытанием переменным током согласно 6.8.3.1 продолжительностью не менее 1 мин или для проводников постоянного тока, испытанием постоянным током продолжительностью 1 мин согласно 6.8.3.2, используя испытательные напряжения из таблицы 105, прикладывая между концами испытательных проводов каждое напряжение из таблицы 105 значением вплоть до максимального НОМИНАЛЬНОГО напряжения ЗАЖИМОВ включительно, посредством применения испытательного щупа, показанного на рисунке 106 с размерами, указанными в таблице 105, которые вводятся в открытый ЗАЖИМ, как показано на рисунке 107.
Пример - Если НОМИНАЛЬНОЕ напряжение ЗАЖИМОВ составляет 450 В, то испытания проводят с применением 6-мм, 10-мм и 15-мм щупов.
1 - непроводящий основной материал; 2 - проводящий
поверхностный материал; 3 - испытательные провода;
D - диаметр проводящего поверхностного материала;
X - предельная толщина испытательного щупа
Рисунок 106 - Испытательный щуп для проверки
защиты от короткого замыкания
Рисунок 107 - Применение испытательного щупа
Таблица 105
Толщина испытательного щупа, изображенного
НОМИНАЛЬНОЕ напряжение ЗАЖИМОВ действующего переменного или постоянного тока, В | Толщина X испытательного щупа <a>, мм | Испытательные напряжения <b>, В |
Одноминутное испытание переменным током | Одноминутное испытание постоянным током |
<= 150 | 6 | 350 | 500 |
> 150 <= 300 | 10 | 650 | 920 |
> 300 <= 600 | 15 | 1300 | 1850 |
> 600 <= 1000 | 25 | 2200 | 3100 |
> 1000 <= 1500 | 25 | 3000 | 4250 |
> 1500 <= 2000 | 25 | 3750 | 5300 |
> 2000 <= 3000 | 25 | 5250 | 7400 |
<a> Если ЗАЖИМЫ не открываются до соответствующего размера, толщина щупа будет равна максимальному размеру открывания ЗАЖИМА. <b> Значения величин прикладываемых испытательных напряжений для испытаний, проводимых при 2000 м. Для других высот нахождения применяют корректировку по таблице 10. |
102.3 Защита от короткого замыкания в закрытом положении
В закрытом положении ЗАЖИМЫ датчиков тока типов A, B и C должны иметь ОСНОВНУЮ ИЗОЛЯЦИЮ между внешней поверхностью ОБОЛОЧКИ ЗАЖИМОВ и всеми проводящими частями, включая мелкие металлические детали, такие как винты или заклепки, за исключением КОНЦЕВЫХ ЧАСТЕЙ ЗАЖИМОВ. Это требование также применимо к датчикам тока типа A с вилочными ЗАЖИМАМИ, поскольку они имеют ассимилированную жесткую ОБОЛОЧКУ ЗАЖИМОВ с отсутствием закрытого положения КОНЦЕВЫХ ЧАСТЕЙ ЗАЖИМОВ.
Токопроводящие части КОНЦЕВЫХ ЧАСТЕЙ ЗАЖИМОВ не должны быть ДОСТУПНЫ в закрытом положении.
Соответствие проверяют внешним осмотром и проведением испытаний согласно K.101.4 на прочность изоляции и определением ДОСТУПНОСТИ КОНЦЕВЫХ ЧАСТЕЙ ЗАЖИМОВ в закрытом положении в соответствии с 6.2. Для испытаний на напряжение изолированные наружные поверхности ОБОЛОЧКИ ЗАЖИМОВ покрывают металлической фольгой по всей поверхности за исключением КОНЦЕВЫХ ЧАСТЕЙ ЗАЖИМОВ. Расстояние от фольги до КОНЦЕВЫХ ЧАСТЕЙ ЗАЖИМОВ является применимым ЗАЗОРОМ.
Применяют все приложения IEC 61010-1, за исключением следующего:
(обязательное)
ЧАСТИ ОБОРУДОВАНИЯ И ТРЕБОВАНИЯ К ИЗОЛЯЦИИ МЕЖДУ НИМИ
(СМ. 6.4 И 6.5.3)
Замена:
Заменить существующее наименование приложения D на следующее:
Приложение D
(обязательное)
ЧАСТИ ДАТЧИКОВ ТОКА И ТРЕБОВАНИЯ К ИЗОЛЯЦИИ МЕЖДУ НИМИ
Дополнение:
| | ИС МЕГАНОРМ: примечание. В официальном тексте документа, видимо, допущена опечатка: имеется в виду таблица D.101, а не D.1. | |
На рисунке D.1 и в таблице D.1 приведены части датчиков тока, между которыми требуется применение изоляции определенного вида.
1 - НЕИЗОЛИРОВАННЫЙ ПРОВОДНИК, находящийся под НАПРЯЖЕНИЕМ
внутри ЗАЖИМОВ или рядом с ним; 2 - входные/выходные цепи;
3 - РУЧНЫЕ или управляемые вручную части; 4 - магнитные
цепи; 5 - КОНЦЕВЫЕ ЧАСТИ ЗАЖИМОВ; 6 - ОБОЛОЧКА ЗАЖИМОВ;
7 - ЗАЩИТНЫЙ БАРЬЕР
Таблица D.101
Требования к изоляции датчиков тока
Тип датчика тока | Вид изоляции между частями датчика тока |
| 1 и 3 | | | 2 и 5 | | 3 и 5 | 4 и 6 |
A | D | D | B | D | D | D | D | B |
B | D | - | B | D | D | D | - | B |
C | D | - | B | D | ? | D | - | B |
D | NA | NA | NA | D | B | D | - | - |
| | ИС МЕГАНОРМ: примечание. В официальном тексте документа, видимо, допущена опечатка: имеется в виду рисунок D.1, а не D.101. | |
|
Символы, используемые для обозначения: "-" - требования не установлены; B - требуется ОСНОВНАЯ ИЗОЛЯЦИЯ; D - требуется ДВОЙНАЯ или УСИЛЕННАЯ ИЗОЛЯЦИЯ; NA - не применяется. -------------------------------- <a> Только в закрытом положении. <b> 3 и 6 являются частями ОБОЛОЧКИ датчика тока [см. также рисунки D.2 c), D.2 d)]. |
(обязательное)
ПРИЕМОЧНЫЕ ИСПЫТАНИЯ
F.1 Общие положения
Замена:
Заменить первое предложение следующим текстом:
Изготовитель должен провести испытания, установленные F.2 - F.4 и
F.101 на 100% изготовленных датчиков тока, в состав которых входят как ОПАСНЫЕ токоведущие части, так и ДОСТУПНЫЕ токопроводящие части.
Дополнение:
Дополнить следующим новым разделом:
F.101 ЗАЖИМЫ датчиков тока
Для датчиков тока типов A, B и C испытательное напряжение для ОСНОВНОЙ ИЗОЛЯЦИИ подают между:
a) открытыми токопроводящими частями ЗАЖИМОВ или КОНЦЕВЫХ ЧАСТЕЙ ЗАЖИМОВ;
b) ДОСТУПНЫМИ токопроводящими частями в пределах РУЧНОЙ или управляемой вручную части и входными и выходными цепями, соединенными вместе.
Датчики тока типа D и другие датчики тока, ЗАЖИМЫ и КОНЦЕВЫЕ ЧАСТИ ЗАЖИМОВ которых не имеют ДОСТУПНЫХ проводящих частей, не подвергают этому испытанию.
Применяют испытательное напряжение переменного тока из таблицы K.102, постоянного или импульсного тока из таблицы K.103 для соответствующей КАТЕГОРИИ ИЗМЕРЕНИЙ в зависимости от применяемости. Значение испытательного напряжения постоянного тока должно составлять 1,414 от значения испытательного напряжения переменного тока.
При испытаниях переменным и постоянным током испытательное напряжение повышают до заданного значения в течение 5 с и поддерживают при этом значении не менее 2 с. Импульсные испытания проводят импульсами длительностью 1,2/50 мкс согласно IEC 61180, подавая минимум три импульса каждой полярности с минимальным интервалом длительностью 1 с. Для датчиков тока, не РАССЧИТАННЫХ на КАТЕГОРИЮ ИЗМЕРЕНИЯ, значение испытательного напряжения в 1,5 раза превышает НОМИНАЛЬНОЕ напряжение датчиков относительно земли, но не менее 350 В действующего переменного тока или 500 В постоянного тока.
Во время испытания не допустимо возникновение пробоя ЗАЗОРОВ или разрушение твердой изоляции.
(обязательное)
ТРЕБОВАНИЯ К ИЗОЛЯЦИИ, НЕ УСТАНОВЛЕННЫЕ В 6.7
K.3 Изоляция в цепях, не рассмотренных в 6.7, K.1 или K.2
Замена:
Заменить существующее наименование следующим:
K.3 Изоляция для цепей, не рассмотренных в 6.7, K.1, K.2 или K.101, и для измерительных цепей без установленной КАТЕГОРИИ ИЗМЕРЕНИЙ
K.3.1 Общие положения
Замена:
Заменить текст следующим текстом:
Указанные цепи обладают одной или несколькими из следующих характеристик:
a) максимально возможное ПЕРЕХОДНОЕ ПЕРЕНАПРЯЖЕНИЕ ограничено источником питания или датчиком тока (см. K.4) до заданного уровня ниже уровня, установленного для СЕТЕВОЙ ЦЕПИ;
b) максимально возможное ПЕРЕХОДНОЕ ПЕРЕНАПРЯЖЕНИЕ превышает уровень, установленный для СЕТЕВОЙ ЦЕПИ;
c) РАБОЧЕЕ НАПРЯЖЕНИЕ представляет собой сумму напряжений от более чем одной цепи или представляет собой смешанное напряжение;
d) РАБОЧЕЕ НАПРЯЖЕНИЕ содержит повторяющееся пиковое напряжение, которое может включать периодическую несинусоидальную форму волны или непериодическую форму волны, которая возникает с некоторой регулярностью;
e) РАБОЧЕЕ НАПРЯЖЕНИЕ имеет частоту выше 30 кГц;
f) цепь является измерительной цепью, к которой КАТЕГОРИИ ИЗМЕРЕНИЙ не применяют.
В случаях, перечисленных в a) - c) и f), ЗАЗОРЫ для ОСНОВНОЙ ИЗОЛЯЦИИ и ДОПОЛНИТЕЛЬНОЙ ИЗОЛЯЦИИ определяют в соответствии с K.3.2.
В случаях, перечисленных в d) и e), ЗАЗОРЫ определяют в соответствии с K.3.3.
Во всех случаях требования к ПУТЯМ УТЕЧКИ определяют в соответствии с K.3.4, а к твердой изоляции - в соответствии с K.3.5.
Примечание - Установленные требования показаны на структурной схеме, приведенной на
рисунке DD.1 приложения DD.
Дополнение
Дополнить следующим новым разделом и таблицами:
K.101 Требования к изоляции измерительных цепей, РАССЧИТАННЫХ на КАТЕГОРИИ ИЗМЕРЕНИЙ
K.101.1 Общие положения
Измерительные цепи подвергаются воздействию РАБОЧИХ НАПРЯЖЕНИЙ и переходных напряжений от цепей, к которым они подключены во время измерения или испытания. При применении измерительной цепи для измерения СЕТИ переходные напряжения могут быть оценены по местоположению внутри установки, в которой выполняется измерение. Когда измерительная цепь используется для измерения любого другого электрического сигнала, ОПЕРАТОР должен учесть переходные напряжения, чтобы убедиться, что они не превышают измерительные возможности датчика тока.
В случае когда измерительную цепь используют для подключения к СЕТИ, существует РИСК возникновения дугового разряда. Количество доступной энергии, которая может привести к возникновению вспышки дуги, определяется КАТЕГОРИЕЙ ИЗМЕРЕНИЙ. В случае когда может возникнуть вспышка дуги, изготовитель оборудования должен принять дополнительные меры предосторожности для снижения ОПАСНОСТИ, связанной с поражением электрическим током и ожогом от вспышки дуги, которые должны быть указаны в эксплуатационной документации (см.
приложения AA и
BB).
Для датчика тока, предназначенного для питания от измеряемой цепи, ЗАЗОРЫ для СЕТЕВОЙ ЦЕПИ должны быть рассчитаны в соответствии с требованиями НОМИНАЛЬНОЙ КАТЕГОРИИ ИЗМЕРЕНИЙ. Дополнительные требования к маркировке приведены в 5.1.5.2,
5.1.5.101 и
5.1.5.102.
ЗАЗОРЫ измерительных цепей, РАССЧИТАННЫХ для КАТЕГОРИЙ ИЗМЕРЕНИЙ, указаны в
таблице K.101.
Примечание 1 - Номинальные напряжения СЕТЕВЫХ источников питания приведены в приложении I.
Для датчиков тока, РАССЧИТАННЫХ на работу на высоте более 2000 м, значения ЗАЗОРОВ должны быть пересчитаны путем умножения на соответствующий коэффициент, указанный в таблице K.1.
Минимальный ЗАЗОР для ОСНОВНОЙ ИЗОЛЯЦИИ, ДОПОЛНИТЕЛЬНОЙ ИЗОЛЯЦИИ и УСИЛЕННОЙ ИЗОЛЯЦИИ составляет 0,2 мм для СТЕПЕНИ ЗАГРЯЗНЕНИЯ 2 и 0,8 мм для СТЕПЕНИ ЗАГРЯЗНЕНИЯ 3.
Примечание 2 - ЗАЗОРЫ для других измерительных цепей рассчитывают в соответствии с
K.3.
Таблица K.101
ЗАЗОРЫ измерительных цепей, РАССЧИТАННЫХ
для КАТЕГОРИЙ ИЗМЕРЕНИЙ
Номинальное фазное напряжение действующего переменного тока или номинальное напряжение постоянного тока измеряемой СЕТИ, В | ЗАЗОРЫ, мм |
ОСНОВНАЯ ИЗОЛЯЦИЯ и ДОПОЛНИТЕЛЬНАЯ ИЗОЛЯЦИЯ | УСИЛЕННАЯ ИЗОЛЯЦИЯ |
для КАТЕГОРИИ ИЗМЕРЕНИЙ | для КАТЕГОРИИ ИЗМЕРЕНИЙ |
II | III | IV | II | III | IV |
<= 50 | 0,04 | 0,1 | 0,5 | 0,1 | 0,32 | 1,4 |
> 50 <= 100 | 0,1 | 0,5 | 1,5 | 0,32 | 1,4 | 3,0 |
> 100 <= 150 | 0,5 | 1,5 | 3,0 | 1,4 | 3,0 | 6,0 |
> 150 <= 300 | 1,5 | 3,0 | 5,5 | 3,0 | 6,0 | 10,4 |
> 300 <= 600 | 3,0 | 5,5 | 8,0 | 6,0 | 10,4 | 15,0 |
> 600 <= 1000 | 5,5 | 8,0 | 14,0 | 10,4 | 15,0 | 23,9 |
> 1000 <= 1500 | 8,0 | 11,0 | 18,0 | 16,0 | 22,0 | 36,0 |
> 1500 <= 2000 | 14,0 | 18,0 | 22,0 | 28,0 | 36,0 | 44,0 |
> 2000 <= 3000 | 18,0 | 22,0 | 25,0 | 36,0 | 44,0 | 50,0 |
Соответствие проверяют путем осмотра и измерения или испытанием напряжением переменного тока в соответствии с 6.8.3.1 продолжительностью воздействия не менее 5 с, или испытанием импульсным напряжением в соответствии с 6.8.3.3 или, для измерительных цепей, находящихся под напряжением только постоянного тока, - в соответствии с 6.8.3.2 продолжительностью воздействия не менее 5 с, используя соответствующие испытательные напряжения, указанные в таблице K.16 для требуемых ЗАЗОРОВ.
Значение испытательного напряжения постоянного тока в
раза превышает значение испытательного напряжения действующего переменного тока.
| | ИС МЕГАНОРМ: примечание. Нумерация пунктов дана в соответствии с официальным текстом документа. | |
Применяют требования, установленные в K.2.3.
Соответствие проверяют согласно требованиям K.2.3.
K.101.4.1 Общие положения
Твердая изоляция должна быть устойчива к воздействию электрических и механических нагрузок, которые могут возникнуть при НОРМАЛЬНОМ ПРИМЕНЕНИИ при всех НОМИНАЛЬНЫХ условиях окружающей среды (см. 1.4) в продолжение всего установленного срока службы датчика тока.
Изготовитель должен учитывать ожидаемый срок службы датчика тока при выборе изоляционных материалов.
Соответствие проверяют проведением обоих следующих испытаний:
a) испытанием напряжением переменного тока согласно 6.8.3.1 продолжительностью воздействия не менее 5 с с использованием испытательных напряжений из таблицы K.102 или испытанием импульсным напряжением согласно 6.8.3.3 с использованием соответствующих испытательных напряжений из таблицы K.103, в том числе для измерительных цепей, находящихся под напряжением только постоянного тока;
b) испытанием напряжением переменного тока согласно 6.8.3.1 продолжительностью воздействия не менее 1 мин или для измерительных цепей, испытываемых только напряжением постоянного тока, испытанием напряжением постоянного тока согласно 6.8.3.2 продолжительностью воздействия не менее 1 мин, используя испытательные напряжения, указанные в K.101.4.1.2.
Примечание 1 -
Испытанием a) проверяют влияние ПЕРЕХОДНОГО ПЕРЕНАПРЯЖЕНИЯ, а
испытанием b) - влияние на твердую изоляцию длительного воздействия напряжения.
Таблица K.102
Испытательные напряжения переменного тока для проверки
электрической прочности твердой изоляции в измерительных
цепях, РАССЧИТАННЫХ для КАТЕГОРИЙ ИЗМЕРЕНИЙ
Номинальное фазное напряжение действующего переменного тока или номинальное напряжение постоянного тока измеряемой СЕТИ, В | Испытательное напряжение действующего переменного тока, В |
ОСНОВНАЯ ИЗОЛЯЦИЯ и ДОПОЛНИТЕЛЬНАЯ ИЗОЛЯЦИЯ | УСИЛЕННАЯ ИЗОЛЯЦИЯ |
для КАТЕГОРИИ ИЗМЕРЕНИЙ | для КАТЕГОРИИ ИЗМЕРЕНИЙ |
II | III | IV | II | III | IV |
<= 50 | 370 | 500 | 840 | 500 | 720 | 1300 |
> 50 <= 100 | 500 | 840 | 1400 | 720 | 1300 | 2200 |
> 100 <= 150 | 840 | 1400 | 2200 | 1300 | 2200 | 3500 |
> 150 <= 300 | 1400 | 2200 | 3300 | 2200 | 3500 | 5100 |
> 300 <= 600 | 2200 | 3300 | 4300 | 3500 | 5100 | 7000 |
> 600 <= 1000 | 3300 | 4300 | 6600 | 5100 | 7000 | 10 000 |
> 1000 <= 1500 | 4300 | 5400 | 8200 | 7400 | 9700 | 15 000 |
> 1500 <= 2000 | 6600 | 8200 | 9700 | 12 000 | 15 000 | 18 000 |
> 2000 <= 3000 | 8200 | 9700 | 11 000 | 15 000 | 18 000 | 20 000 |
Таблица K.103
Импульсные испытательные напряжения для проверки
электрической прочности твердой изоляции в измерительных
цепях, РАССЧИТАННЫХ для КАТЕГОРИЙ ИЗМЕРЕНИЙ
Номинальное фазное напряжение действующего переменного тока или номинальное напряжение постоянного тока измеряемой СЕТИ, В | Испытательное напряжение действующего переменного тока, В |
ОСНОВНАЯ ИЗОЛЯЦИЯ и ДОПОЛНИТЕЛЬНАЯ ИЗОЛЯЦИЯ | УСИЛЕННАЯ ИЗОЛЯЦИЯ |
для КАТЕГОРИИ ИЗМЕРЕНИЙ | для КАТЕГОРИИ ИЗМЕРЕНИЙ |
II | III | IV | II | III | IV |
<= 50 | 500 | 800 | 1500 | 800 | 1280 | 2400 |
> 50 <= 100 | 800 | 1500 | 2500 | 1280 | 2400 | 4000 |
> 100 <= 150 | 1500 | 2500 | 4000 | 2400 | 4000 | 6400 |
> 150 <= 300 | 2500 | 4000 | 6000 | 4000 | 6400 | 9600 |
> 300 <= 600 | 4000 | 6000 | 8000 | 6400 | 9600 | 12 800 |
> 600 <= 1000 | 6000 | 8000 | 12 000 | 9600 | 12 800 | 19 200 |
> 1000 <= 1500 | 8000 | 10 000 | 15 000 | 13 500 | 17 900 | 27 100 |
> 1500 <= 2000 | 12 000 | 15 000 | 18 000 | 21 400 | 27 100 | 32 000 |
> 2000 <= 3000 | 15 000 | 18 000 | 20 000 | 27 100 | 32 000 | 36 000 |
| | ИС МЕГАНОРМ: примечание. Нумерация пунктов дана в соответствии с официальным текстом документа. | |
K.101.4.1.2 Значения испытательного напряжения для проверки твердой изоляции долговременным напряжением определяют в соответствии с приведенным ниже.
Испытательное напряжение для ОСНОВНОЙ ИЗОЛЯЦИИ и ДОПОЛНИТЕЛЬНОЙ ИЗОЛЯЦИИ рассчитывают по следующей формуле:
UT = A·UN + B, (1)
где UT - испытательное напряжение, В;
UN - номинальное фазное напряжение переменного тока или номинальное напряжение постоянного тока измеряемой СЕТИ, В;
A и B - параметры, определяемые следующим образом:
при UN <= 1000 В, A = 1 и B = 1200 В;
при UN > 1000 В, A = 1,5 и B = 750 В.
Испытательное напряжение переменного тока равно UT, а испытательное напряжение постоянного тока равно 1,414·UT.
Для УСИЛЕННОЙ ИЗОЛЯЦИИ значение испытательного напряжения в два раза превышает значение, установленное для ОСНОВНОЙ ИЗОЛЯЦИИ.
Также могут быть использованы округленные значения, приведенные в
таблице K.104.
Таблица K.104
Испытательные напряжения для проверки долговременного
воздействия напряжения на твердую изоляцию в измерительных
цепях, РАССЧИТАННЫХ для КАТЕГОРИЙ ИЗМЕРЕНИЙ
Номинальное фазное напряжение действующего переменного тока или номинальное напряжение постоянного тока, В | Испытательное напряжение |
Испытание одноминутным переменным током Ua.c.r.m.s | Испытание одноминутным постоянным током Ud.c. |
ОСНОВНАЯ И ДОПОЛНИТЕЛЬНАЯ ИЗОЛЯЦИЯ | УСИЛЕННАЯ ИЗОЛЯЦИЯ | ОСНОВНАЯ И ДОПОЛНИТЕЛЬНАЯ ИЗОЛЯЦИЯ | УСИЛЕННАЯ ИЗОЛЯЦИЯ |
<= 50 | 1250 | 2500 | 1750 | 3500 |
> 50 <= 100 | 1300 | 2600 | 1850 | 3700 |
> 100 <= 150 | 1350 | 2700 | 1900 | 3800 |
> 150 <= 300 | 1500 | 3000 | 2100 | 4200 |
> 300 <= 600 | 1800 | 3600 | 2550 | 5100 |
> 600 <= 1000 | 2200 | 4400 | 3100 | 6200 |
> 1000 <= 1500 | 3000 | 6000 | 4250 | 8500 |
> 1500 <= 2000 | 3750 | 7500 | 5300 | 10 600 |
> 2000 <= 3000 | 5250 | 10 500 | 7400 | 14 800 |
K.101.4.1.3 Твердая изоляция должна также соответствовать следующим требованиям в зависимости от применяемости:
1)
раздела 8 для твердой изоляции, используемой в качестве ОБОЛОЧКИ или ЗАЩИТНОГО БАРЬЕРА;
K.101.4.2 Формованные и литые части
Для ОСНОВНОЙ, ДОПОЛНИТЕЛЬНОЙ и УСИЛЕННОЙ ИЗОЛЯЦИИ проводники, расположенные между двумя подобными слоями (см. рисунок K.1, позиция L), сформованными совместно, после завершения формовки должны быть разделены между собой, по крайней мере, применимым минимальным расстоянием, указанным в
таблице K.105.
Соответствие проверяют осмотром, а также измерением разделительного расстояния или проверкой требований изготовителя.
K.101.4.3 Изолирующие слои печатных плат
Для ОСНОВНОЙ, ДОПОЛНИТЕЛЬНОЙ и УСИЛЕННОЙ ИЗОЛЯЦИИ проводники, расположенные между двумя подобными слоями (см. рисунок K.2, позиция L), должны быть разделены между собой, по крайней мере, применимым минимальным расстоянием, указанным в
таблице K.105.
Соответствие проверяют осмотром, а также измерением разделительного расстояния или проверкой требований изготовителя.
Таблица K.105
Минимальные значения расстояния или толщины сплошной
изоляции в измерительных цепях, РАССЧИТАННЫХ
для КАТЕГОРИЙ ИЗМЕРЕНИЙ
Фазное напряжение действующего переменного тока или напряжение постоянного тока, В | Минимальная толщина сплошной изоляции, мм | Минимальное расстояние L, мм (см. рисунок K.2) <a>, <b> |
<= 300 | 0,4 | 0,4 |
> 300 <= 600 | 0,6 | 0,6 |
> 600 | 1,0 | 1,0 |
<a> Значения не зависят от КАТЕГОРИИ ИЗМЕРЕНИЙ. <b> Значения применяют для ОСНОВНОЙ, ДОПОЛНИТЕЛЬНОЙ и УСИЛЕННОЙ ИЗОЛЯЦИИ. |
УСИЛЕННАЯ ИЗОЛЯЦИЯ внутренних изолирующих слоев печатных плат должна иметь соответствующую электрическую прочность между соответствующими слоями.
Для обеспечения соответствующей электрической прочности должен быть использован один из следующих методов:
a) применяют изоляцию толщиной, равной как минимум применимому значению, указанному в
таблице K.105.
Соответствие проверяют осмотром, а также измерением разделительного расстояния или проверкой требований изготовителя;
b) применяют изоляцию, которая собрана по меньшей мере из двух отдельных слоев материалов печатной платы, каждый из которых РАССЧИТАН изготовителем материала на электрическую прочность, равную по меньшей мере, значению применимого испытательного напряжения, указанному в
таблицах K.102 или
K.103 для ОСНОВНОЙ ИЗОЛЯЦИИ.
Соответствие проверяют путем проверки требований изготовителя;
c) применяют изоляцию, которая собрана по меньшей мере из двух отдельных слоев материалов печатной платы, и комбинация слоев РАССЧИТАНА изготовителем материала на электрическую прочность, соответствующую по меньшей мере значению применимого испытательного напряжения, указанному в
таблицах K.102 или
K.103 для УСИЛЕННОЙ ИЗОЛЯЦИИ.
Соответствие проверяют путем проверки требований изготовителя.
K.101.4.4 Тонкопленочная изоляция
Для ОСНОВНОЙ, ДОПОЛНИТЕЛЬНОЙ и УСИЛЕННОЙ ИЗОЛЯЦИИ проводники, расположенные между двумя подобными слоями (см. рисунок K.3, позиция L), должны быть разделены по крайней мере соответствующим ЗАЗОРОМ и ПУТЕМ УТЕЧКИ, указанным в K.101.2 и
K.101.3.
Соответствие проверяют осмотром, а также измерением разделительного расстояния или проверкой требований изготовителя.
УСИЛЕННАЯ ИЗОЛЯЦИЯ посредством слоев тонкопленочной изоляции должна иметь достаточную электрическую прочность. Для обеспечения соответствующей электрической прочности должен быть использован один из следующих методов:
a) применяют изоляцию толщиной, равной как минимум применимому значению, указанному в
таблице K.105.
Соответствие проверяют осмотром, а также измерением разделительного расстояния или проверкой требований изготовителя;
b) применяют изоляцию, которая собрана по меньшей мере из двух отдельных слоев тонкопленочного материала, каждый из которых РАССЧИТАН изготовителем материала на электрическую прочность материала, равную по меньшей мере значению применимого испытательного напряжения, указанному в
таблицах K.102 или
K.103 для ОСНОВНОЙ ИЗОЛЯЦИИ.
Соответствие проверяют путем проверки требований изготовителя;
c) применяют изоляцию, состоящую по крайней мере из трех отдельных слоев тонкопленочных материалов, любые два из которых выдерживают испытания на достаточную электрическую прочность.
Соответствие проверяют испытанием напряжением согласно K.101.4.1.1, применяемым к двум из трех слоев УСИЛЕННОЙ ИЗОЛЯЦИИ.
Для целей настоящего испытания может быть использован специальный образец, который собран только из двух слоев материала.
(справочное)
АЛФАВИТНЫЙ УКАЗАТЕЛЬ ТЕРМИНОВ
Дополнение:
Дополнить перечисление следующими терминами:
МУЛЬТИМЕТР с ЗАЖИМОМ ............................................................. | |
РУЧНОЕ ................................................................................................. | |
КОНЦЕВАЯ ЧАСТЬ ЗАЖИМА ........................................................... | |
ЗАЖИМ .................................................................................................. | |
КАТЕГОРИЯ ИЗМЕРЕНИЙ ................................................................. | |
НЕИЗОЛИРОВАННЫЙ ПРОВОДНИК .............................................. | |
Дополнить следующими новыми приложениями:
(обязательное)
AA.1 Общие положения
Для целей настоящего стандарта используют КАТЕГОРИИ ИЗМЕРЕНИЙ, указанные ниже. КАТЕГОРИИ ИЗМЕРЕНИЙ, рассматриваемые в настоящем стандарте, не совпадают с КАТЕГОРИЯМИ ПЕРЕНАПРЯЖЕНИЯ, установленными в IEC 61010-1, приложение K, и IEC 60664-1 или классификацией номинальных импульсных напряжений (категории перенапряжения), установленных в IEC 60364-4-44.
КАТЕГОРИИ ИЗМЕРЕНИЙ основаны на местоположении в СЕТИ, где могут проводиться измерения.
Примечание - Категории, установленные IEC 60664-1 и IEC 60364-4-44, предназначены для целей координации изоляции компонентов и оборудования, используемых в СЕТИ.
AA.2 КАТЕГОРИИ ИЗМЕРЕНИЙ
AA.2.1 КАТЕГОРИЯ ИЗМЕРЕНИЙ II
КАТЕГОРИЯ ИЗМЕРЕНИЙ II применима к испытательным и измерительным цепям, подключаемым непосредственно к точкам подключения (выходные розетки и подобные точки) низковольтной СЕТЕВОЙ установки (см.
таблицу AA.1 и
рисунок AA.1).
Пример - Измерения в СЕТЕВЫХ ЦЕПЯХ бытовой техники, портативного ИНСТРУМЕНТА и аналогичного оборудования, а также в розетках стационарных установок, расположенных на стороне потребителя.
AA.2.2 КАТЕГОРИЯ ИЗМЕРЕНИЙ III
КАТЕГОРИЯ ИЗМЕРЕНИЙ III применима к испытательным и измерительным цепям, подключаемым к распределительной части низковольтной СЕТЕВОЙ установки здания (см.
таблицу AA.1 и
рисунок AA.1).
Во избежание РИСКОВ, вызванных ОПАСНОСТЯМИ, возникающими в результате более высоких токов короткого замыкания, требуется применение дополнительной изоляции и других мер защиты.
Для оборудования, являющегося частью стационарной установки, предполагается, что предохранитель или автоматический выключатель установки обеспечивают надлежащую защиту от токов короткого замыкания.
Пример - Измерения на распределительных щитах (включая вторичные счетчики), фотоэлектрических панелях, автоматических выключателях, электропроводке, включая кабели, шины, распределительные коробки, выключатели, розетки в стационарной установке, а также в оборудовании для промышленного применения и некотором другом оборудовании, таком как стационарные двигатели с постоянным подключением к стационарной установке.
AA.2.3 КАТЕГОРИЯ ИЗМЕРЕНИЙ IV
КАТЕГОРИЯ ИЗМЕРЕНИЙ IV применима к испытательным и измерительным цепям, подключаемым к источнику низковольтной СЕТИ здания (см.
таблицу AA.1 и
рисунок AA.1).
Вследствие потенциально высоких токов короткого замыкания, существующих в таких цепях, любое случайное короткое замыкание, возникшее во время проведения измерений, может привести к вспышке дуги высокого уровня энергии, которая чрезвычайно опасна для случайных посторонних лиц, находящихся в непосредственной близости. Должны быть приняты чрезвычайные меры предосторожности, чтобы избежать любой возможности короткого замыкания.
Пример - Измерения на устройствах, установленных перед основным предохранителем или автоматическим выключателем в здании.
AA.2.4 Измерительные цепи без установленной КАТЕГОРИИ ИЗМЕРЕНИЙ
Многие типы испытательных и измерительных цепей не предназначены для непосредственного подключения к СЕТИ. Некоторые из этих измерительных цепей предназначены для применений с очень низким энергопотреблением, но другие могут потреблять очень большое количество доступной энергии из-за высоких токов короткого замыкания или высоких напряжений разомкнутой цепи. Для этих цепей не определены стандартные уровни переходных процессов. Для определения требований к изоляции и току короткого замыкания таких цепей требуется анализ РАБОЧИХ НАПРЯЖЕНИЙ, сопротивлений цепей, КРАТКОВРЕМЕННЫХ и ПЕРЕХОДНЫХ ПЕРЕНАПРЯЖЕНИЙ.
Пример - Измерительные цепи термопар, высокочастотные измерительные цепи, автомобильные тестеры и тестеры, используемые для определения характеристик СЕТЕВОЙ установки до ее подключения к СЕТЕВОМУ электропитанию.
O - измерительные цепи без установленной КАТЕГОРИИ
ИЗМЕРЕНИЙ; CAT II - КАТЕГОРИЯ ИЗМЕРЕНИЙ II;
CAT III - КАТЕГОРИЯ ИЗМЕРЕНИЙ III;
CAT IV - КАТЕГОРИЯ ИЗМЕРЕНИЙ IV
Рисунок AA.1 - Примеры идентификации размещения
измерительных цепей
Таблица AA.1
Характеристики КАТЕГОРИЙ ИЗМЕРЕНИЙ
КАТЕГОРИЯ ИЗМЕРЕНИЙ | Значение тока короткого замыкания (типичное), кА <a> | Размещение (расположение) в установке здания |
II | < 10 | Цепи, соединенные со штепсельной розеткой и подобными точками СЕТЕВОЙ установки |
III | < 50 | СЕТЕВЫЕ распределительные щиты (части) здания |
IV | > 50 | Источник питания СЕТЕВОЙ установки здания |
<a> Значения импедансов контура (импедансы установки) не учитывают сопротивление испытательных проводов и внутреннего импеданса измерительного оборудования. Значения тока короткого замыкания изменяются в зависимости от характеристик установки. |
(справочное)
ОПАСНОСТИ, СВЯЗАННЫЕ С ИЗМЕРЕНИЯМИ, ПРОВОДИМЫМИ
В СПЕЦИАЛЬНЫХ СРЕДАХ
BB.1 Общие положения
Настоящее приложение содержит рекомендации для изготовителей оборудования, относящиеся к ОПАСНОСТЯМ, которые следует учитывать при использовании оборудования, предназначенного для измерения электрических величин в специальных средах. Приведенный перечень ОПАСНОСТЕЙ нельзя считать исчерпывающим, так как существуют и другие ОПАСНОСТИ для той или иной среды.
BB.2 ОПАСНОСТИ
BB.2.1 Общие положения
Испытательные и измерительные цепи подвергаются воздействию РАБОЧИХ НАПРЯЖЕНИЙ и переходных напряжений от цепи, к которой они подключены в процессе проведения измерений или испытаний. В случае использования измерительной цепи для измерения напряжения СЕТИ переходные напряжения могут быть определены посредством оценки размещения внутри установки, на которой выполняют измерения.
BB.2.2 Поражение электрическим током
СЕТЕВЫЕ цепи представляют ОПАСНОСТЬ поражения электрическим током. При измерении в СЕТИ напряжения и токи превышают допустимый уровень (см. 6.3) и обычно требуется предоставление ОПЕРАТОРУ допуска для выполнения измерений. Изготовитель должен предоставить достаточную информацию, позволяющую ОПЕРАТОРУ быть осведомленным об ОПАСНОСТИ поражения электрическим током, и должен гарантировать, что соблюдены требования к конструкции, установленные настоящим и другими взаимосвязанными стандартами (например, IEC 61010-031 для наборов щупов для измерения напряжения).
BB.2.3 Дуговой разряд
Дуговой разряд возникает, когда проводник (например, наконечник щупа или измерительная цепь с низким импедансом) кратковременно соединяет два проводника с высокой энергией, а затем соединение разрывается или проводник удаляется. Такая процедура может привести к образованию дуги, которая ионизирует воздух. Ионизированный воздух является проводящим и может привести к продолжению протекания тока вблизи проводников.
Вспышка дуги приводит к выделению значительного количества очень горячего воздуха и частиц расплавленного или испаренного металла (выделяемого из активных проводников), которые представляют основную ОПАСНОСТЬ для ОПЕРАТОРА и других лиц, находящихся в непосредственной близости.
Если имеется достаточное количество доступной энергии, то ионизация воздуха будет продолжать распространяться и протекающий через воздух ток будет продолжать увеличиваться. Результат такого процесса аналогичен взрыву и может привести к серьезным травмам или смерти ОПЕРАТОРА или постороннего наблюдателя. Для определения уровней напряжения и энергии, которые могут вызвать вспышку дуги, следует ознакомиться с описанием КАТЕГОРИЙ ИЗМЕРЕНИЙ в
приложении AA.
BB.2.4 Тепловые ожоги
Любой предмет, являющийся проводником (например, ювелирные изделия), соединяющий два проводника с высокой энергией, может нагреваться от протекающего через них тока. Это может вызвать ожоги кожи в месте соприкосновения с предметом.
BB.3 СЕТИ
При использовании измерительной цепи для измерения напряжения в СЕТИ существует РИСК возникновения дугового разряда.
КАТЕГОРИИ ИЗМЕРЕНИЙ (см.
приложение AA) определяют количество доступной энергии, которая может способствовать возникновению вспышки дуги. В условиях, когда возможна вспышка дуги, в инструкциях по эксплуатации следует указать дополнительные меры предосторожности для снижения ОПАСНОСТИ, связанной с поражением электрическим током и ожогом от вспышки дуги.
BB.4 Телекоммуникационные сети
Напряжения и токи, постоянно присутствующие в телекоммуникационных сетях, ниже уровней, которые можно было бы считать ОПАСНЫМИ для жизни. Однако напряжение "звонка" (напряжение, подаваемое в телекоммуникационную линию для индикации, что телефонная трубка должна подать сигнал о входящем вызове), как правило, приблизительно составляет 90 В переменного тока, что считается ОПАСНЫМ для жизни. Если кто-то из технического персонала соприкоснется с соответствующим проводником во время события "звонка", он может пострадать от поражения электрическим током.
EN 41003 устанавливает требования безопасности для оборудования, подключаемого к телекоммуникационным сетям. Стандарт рассматривает возможность поражения электрическим током при контакте с телекоммуникационными проводами и констатирует, что при ограничении доступа посредством соединителей РИСК поражения снижается до незначительного уровня. Однако если в процессе испытаний или измерений проводник становится полностью ДОСТУПНЫМ, то существует возможность поражения электрическим током.
Изготовитель оборудования, которое может использоваться для испытаний и измерений телекоммуникационных сетей, должен знать об ОПАСНОСТИ, связанной с напряжением "звонка", и принять соответствующие меры для уменьшения ОПАСНОСТИ (по возможности ограничивая доступ к проводникам, в других случаях - обеспечивая соответствующие инструкции и предупреждения для ОПЕРАТОРА). В IEC 61010-031 установлены требования к защитным барьерам для щупов для измерения напряжения, которые могут использоваться при измерениях в цепях, находящихся под ОПАСНЫМ НАПРЯЖЕНИЕМ.
BB.5 Измерение тока в индуктивных цепях
В случае подключения устройства для измерения тока последовательно к индуктивной цепи может возникнуть ОПАСНОСТЬ внезапного размыкания цепи (например, отваливается щуп или размыкается предохранитель). Такие внезапные события могут привести к пиковому выбросу (скачку) индуктивного напряжения при непреднамеренном размыкании цепи. Значения пиковых выбросов могут во много раз превышать РАБОЧЕЕ НАПРЯЖЕНИЕ цепи и привести к пробою изоляции или поражению ОПЕРАТОРА электрическим током.
Изготовитель должен предоставить соответствующие инструкции ОПЕРАТОРУ для обеспечения того, чтобы приборы для измерения тока не использовались последовательно с индуктивными цепями, или, при необходимости, принять все меры предосторожности для снижения ОПАСНОСТИ поражения электрическим током от пикового выброса напряжения (скачка напряжения).
BB.6 Цепи с питанием от батарей
Батареи могут представлять ОПАСНОСТЬ поражения электрическим током, взрыва и возгорания для человека, проводящего испытания на батареях или связанных с ними цепях. Например, батареи, используемые для резервных источников питания или батареи для управления двигателями.
ОПАСНОСТЬ может возникнуть в результате поражения электрическим током, взрывов в результате короткого замыкания ВЫВОДОВ батареи или дугового воспламенения газов, выделяющихся при проведении цикла заряда батареи.
BB.7 Измерения при повышенных частотах
Некоторое измерительное оборудование зависит от индуктивного подключения к измеряемой цепи. Поведение измерительной цепи в таких случаях будет зависеть от частоты измеряемого сигнала. Если измерительное устройство используется для измерения частоты, превышающей частоту, на которую оно было рассчитано, то протекающие токи могут вызвать значительный нагрев некоторых проводящих частей измерительного устройства.
Изготовитель должен предоставить соответствующие инструкции для использования таких устройств.
(справочное)
4-ММ ВЫВОДЫ ТИПА "БАНАН"
CC.1 Общие положения
ОПАСНОСТЬ может возникнуть из-за того, что ОПЕРАТОР полагается на значения, отображаемые датчиком тока, когда кажется, что соединители и ВЫВОДЫ находятся в сопряженном положении, но проводящие части не соприкасаются.
В приложении CC приведены рекомендуемые размеры 4-мм ВЫВОДОВ, которые обеспечивают безопасность при подключении щупов датчиков (сборок), соответствующих IEC 61010-031:2015/AMD1:2018, приложение E.
Подобные 4-мм ВЫВОДЫ часто называют соединителями типа "банан".
CC.2 Размеры
Размеры, указанные на
рисунке CC.1, соответствуют требованиям к ВЫВОДАМ, РАССЧИТАННЫМ на КАТЕГОРИИ ИЗМЕРЕНИЙ для напряжения до 1000 В.
Указанные размеры обеспечивают выполнение требований к ЗАЗОРАМ, указанным в
6.6.101, когда соединители и ВЫВОДЫ сопряжены, не сопряжены или частично сопряжены, а токопроводящие части сопряженных соединителей и ВЫВОДОВ контактируют.
Примечание - Усилия при извлечении или установке и значения сопротивления контакта не учитываются.
Размеры, мм:
A = (3,90 +/- 0,05) мм (при сжатии);
B >= 6,6 мм
C <= 7,9 мм
2,6 мм <= E <= 6 мм
F <= 12 мм
M = 4,00 мм + 0,05 мм
G <= 6,4 мм
K >= 8,1 мм
4 мм <= H <= 6 мм
L >= 20 мм
1 - штекерный ВЫВОД; 2 - гнездовой ВЫВОД; X - точка,
в которой происходит наилучший контакт; A - максимальный
диаметр, в котором происходит контакт; минимальное значение
E и H зависит от наличия пластиковых частей; ВОЗДУШНЫЕ
ЗАЗОРЫ должны составлять не менее 2,6 мм
Рисунок CC.1 - Рекомендуемые размеры 4-мм ВЫВОДОВ
(справочное)
СТРУКТУРНАЯ СХЕМА ИЗОЛЯЦИИ В ЗАВИСИМОСТИ ОТ ТИПА ЦЕПИ
Цепь может подпадать под более чем одну категорию измерений. Для проведения анализа следует проследовать по двум или более ветвям структурной схемы на
рисунке DD.1 и сравнить результаты. Например, измерительная цепь может быть РАССЧИТАНА на КАТЕГОРИЮ ИЗМЕРЕНИЙ III, а также РАССЧИТАНА для измерения сигналов на частоте 1 МГц. Такая измерительная цепь должна оцениваться согласно K.3.3 и
K.101.
ACC - расчетная поправка ВОЗДУШНОГО ЗАЗОРА на высоту;
ACV - поправка испытательного напряжения на высоту на месте;
& - применяют оба требования; ACM - альтернативные средства
оценки соответствия;

- в зависимости от применяемости;

- дополнительный путь испытания
Рисунок DD.1 - Требования к ВОЗДУШНОМУ ЗАЗОРУ, РАССТОЯНИЮ
ПУТИ УТЕЧКИ и твердой изоляции
(обязательное)
EE.1 Общие сведения
Основным назначением ЗАЖИМНЫХ МУЛЬТИМЕТРОВ является измерение тока и напряжения в СЕТИ, находящейся под напряжением. Измерительная цепь ЗАЖИМНОГО МУЛЬТИМЕТРА для измерения тока представляет собой датчик тока типа A или B.
На
рисунке EE.1 для иллюстрации показаны примеры типичных ЗАЖИМНЫХ МУЛЬТИМЕТРОВ. ЗАЖИМНЫЕ МУЛЬТИМЕТРЫ могут выглядеть по-разному в зависимости от конструкции.
ЗАЖИМНОЙ МУЛЬТИМЕТР с вилочным ЗАЖИМОМ датчика тока типа A
ЗАЖИМНОЙ МУЛЬТИМЕТР с зажимным датчиком тока типа A
1 - КОНЦЕВЫЕ ЧАСТИ ЗАЖИМА(ОВ); 2 - ЗАЖИМЫ; 3 - ВЫВОДЫ
входной измерительной цепи
Рисунок EE.1 - Примеры ЗАЖИМНЫХ МУЛЬТИМЕТРОВ
РУЧНЫЕ зажимные измерители, такие как ваттметры, зажимы для управления технологическим процессом или зажимы, подпадающие под действие IEC 61557-1 - IEC 61557-12, не считаются ЗАЖИМНЫМИ МУЛЬТИМЕТРАМИ.
В
разделах EE.2 -
EE.5 установлены дополнительные требования к ЗАЖИМНЫМ МУЛЬТИМЕТРАМ.
EE.2 НОМИНАЛЬНЫЕ ХАРАКТЕРИСТИКИ ЗАЖИМНЫХ МУЛЬТИМЕТРОВ
ВЫВОДЫ измерительных цепей, предназначенных для измерения сетевого напряжения, и СОЕДИНИТЕЛИ должны быть РАССЧИТАНЫ на заземление не менее 300 В переменного тока и иметь минимальную КАТЕГОРИЮ ИЗМЕРЕНИЯ III.
НОМИНАЛЬНОЕ напряжение на ВЫВОДАХ измерительной цепи, предназначенной для измерения сетевого напряжения, должно быть равно или превышать их НОМИНАЛЬНОЕ напряжение по отношению к земле.
Примечание - Указанные ВЫВОДЫ также могут использоваться для выполнения других функций.
Соответствие проверяют внешним осмотром.
EE.3 Маркировка ВЫВОДОВ и ЗАЖИМОВ измерительной цепи
ВЫВОДЫ измерительных цепей, РАССЧИТАННЫХ на измерение напряжения СЕТИ, должны иметь маркировку "CAT III" и/или "CAT IV" в зависимости от применяемости. Только маркировка с помощью обоих этих символов допускает применение КАТЕГОРИЙ ИЗМЕРЕНИЙ, связанных с их НОМИНАЛЬНЫМ напряжением по отношению к земле.
Соответствие проверяют внешним осмотром.
EE.4 Сборки щупов и принадлежности
Как минимум один комплект испытательных проводов, поставляемых с ЗАЖИМНЫМ МУЛЬТИМЕТРОМ, должен иметь НОМИНАЛЬНЫЕ ХАРАКТЕРИСТИКИ, соответствующие IEC 61010-031, по крайней мере для значения максимального напряжения и КАТЕГОРИИ ИЗМЕРЕНИЙ ЗАЖИМНОГО МУЛЬТИМЕТРА.
Соответствие проверяют внешним осмотром.
EE.5 Устройства индикации
Считывание значения напряжения не должно представлять опасности при НОРМАЛЬНОМ ПРИМЕНЕНИИ и в случае ОБОСНОВАННО ПРОГНОЗИРУЕМОГО НЕПРАВИЛЬНОГО ПРИМЕНЕНИЯ ЗАЖИМНОГО МУЛЬТИМЕТРА для измерения номинального напряжения.
Отображаемое значение напряжения считается однозначным, если погрешность измерения составляет менее 10% или если есть указание на то, что значение находится вне установленного диапазона, или если есть четкое указание на то, что значение неверно. Отключение дисплея также считается однозначным.
Напряжение действующего переменного тока, подаваемое на ВЫВОДЫ во время испытаний, имеет частоту 50 или 60 Гц. Не требуется поддержание нормальной точности ЗАЖИМНОГО МУЛЬТИМЕТРА при проведении испытаний и после их окончания.
EE.5.2 Уровень заряда батареи
Значение напряжения, отображаемое ЗАЖИМНЫМ МУЛЬТИМЕТРОМ, не должно зависеть от ожидаемого изменения напряжения батареи, входящей в его состав.
Соответствие проверяется следующим испытанием.
На каждый ВЫВОД измерительной цепи, РАССЧИТАННОЙ на измерение напряжения СЕТИ, подают напряжение, указанное ниже:
- 60 В действующего переменного тока на измерительные ВЫВОДЫ переменного тока;
- 120 В постоянного тока на измерительные ВЫВОДЫ постоянного тока.
Напряжение питания источника постоянного тока, подключенного к разъемам батареи, должно уменьшаться не более чем на 20 мВ/с при изменении напряжения батареи от максимального значения до нуля. Источником постоянного тока, используемым для этого испытания, должны быть батареи или аналогичный источник, при этом учитывается полное сопротивление батарей и условия отсутствия пульсаций. Испытание завершается при отключении дисплея.
Отображаемые значения напряжения во время испытания должны быть однозначными.
Примечание - Значение термина "однозначный" см. в
EE.5.1.
EE.5.3 Напряжение, превышающее диапазон измерений
ЗАЖИМНОЙ МУЛЬТИМЕТР должен быть способен однозначно отображать значения напряжения, превышающие диапазон, всякий раз, когда значение превышает максимальное абсолютное значение диапазона, на которое установлен ЗАЖИМНОЙ МУЛЬТИМЕТР.
Примечание - Примеры неоднозначных указаний включают следующее, если нет отдельного однозначного указания на значение, превышающее диапазон:
a) аналоговый ЗАЖИМНОЙ МУЛЬТИМЕТР, который останавливается точно на концах диапазона;
b) цифровой ЗАЖИМНОЙ МУЛЬТИМЕТР, который показывает низкое значение, когда истинное значение превышает максимальное значение диапазона (например, значение 1001,5 В отображается как 001,5 В).
Соответствие проверяют следующим испытанием.
На ВЫВОДЫ измерительной цепи для каждого диапазона измерения напряжения подают напряжение, превышающее установленный диапазон, на который РАССЧИТАН ЗАЖИМНОЙ МУЛЬТИМЕТР для измерения напряжения СЕТИ.
Значение напряжения превышения диапазона, подаваемого на ВЫВОДЫ, равно 110% от НОМИНАЛЬНОГО диапазона измерения напряжения. Для измерений, рассчитанных на постоянный ток, напряжение превышения диапазона подают с положительной и отрицательной полярностями.
Отображаемые значения напряжения во время испытания должны быть однозначными.
EE.5.4 Постоянные перенапряжения
ЗАЖИМНОЙ МУЛЬТИМЕТР должен выдерживать постоянные перенапряжения и продолжать предоставлять однозначную индикацию любых ОПАСНЫХ для ЖИЗНИ напряжений до значения максимального НОМИНАЛЬНОГО напряжения.
Примечание 1 - Соответствие
101.4 обеспечивает защиту от ОПАСНОСТЕЙ, связанных с ПЕРЕХОДНЫМИ ПЕРЕНАПРЯЖЕНИЯМИ.
Соответствие проверяют следующим испытанием:
Перенапряжение подают в течение 5 мин на ВЫВОДЫ измерительной цепи ЗАЖИМНОГО МУЛЬТИМЕТРА, РАССЧИТАННЫЕ на измерение напряжения СЕТИ, установленного для каждого диапазона измерения напряжения.
Значение перенапряжения, приложенного к ВЫВОДАМ, основано на НОМИНАЛЬНОМ напряжении ВЫВОДОВ:
a) при значении НОМИНАЛЬНОГО напряжения на ВЫВОДАХ до 1000 В действующего переменного тока значение перенапряжения равно НОМИНАЛЬНОМУ значению напряжения на ВЫВОДАХ, умноженному на 1,9, но не должно превышать значения 1100 В действующего переменного тока;
b) при значении НОМИНАЛЬНОГО напряжения на ВЫВОДАХ, превышающих 1000 В действующего переменного тока, значение перенапряжения равно значению номинального напряжения, умноженному на 1,1;
c) при НОМИНАЛЬНОМ напряжении постоянного тока на ВЫВОДАХ значение перенапряжения равно значению номинального напряжения постоянного тока, умноженному на 1,1.
Примечание 2 - Коэффициент умножения 1,9 определяется на основе измерений межфазного напряжения при 10%-ном перенапряжении.
После каждого приложения перенапряжения на каждый ВЫВОД измерительной цепи, РАССЧИТАННОЙ на измерение напряжения СЕТИ, последовательно проводят измерения:
1) напряжения действующего переменного тока 60 В или постоянного тока 120 В в зависимости от типа входного сигнала измерительного ВЫВОДА;
2) напряжения, равного максимальному НОМИНАЛЬНОМУ напряжению для проверяемого измерительного ВЫВОДА.
Может потребоваться повторение вышеуказанных испытаний при любой комбинации настроек, ВЫВОДОВ и номинального напряжения.
Отображаемые значения напряжения должны быть однозначными.
(справочное)
СВЕДЕНИЯ О СООТВЕТСТВИИ ССЫЛОЧНЫХ МЕЖДУНАРОДНЫХ СТАНДАРТОВ
МЕЖГОСУДАРСТВЕННЫМ СТАНДАРТАМ
Таблица ДА.1
Обозначение ссылочного международного стандарта | Степень соответствия | Обозначение и наименование соответствующего межгосударственного стандарта |
IEC 61010-031:2015; IEC 61010-031:2015/AMD1:2018) | - | |
IEC 61180 | - | |
<*> Соответствующий межгосударственный стандарт отсутствует. До его принятия рекомендуется использовать перевод на русский язык данного международного стандарта. |
Применяют библиографию IEC 61010-1, за исключением следующего
Дополнение:
Дополнить перечень следующими ссылками:
IEC 61010-2-033 | Safety requirements for electrical equipment for measurement, control, and laboratory use - Part 2-033: Particular requirements for hand-held multimeters for domestic and professional use capable of measuring mains voltage (Безопасность электрического оборудования для измерений, управления и лабораторного применения. Часть 2-033. Частные требования к ручным мультиметрам для бытового и профессионального применения, обеспечивающим измерения напряжения сети) |
IEC 61010-2-034 | Safety requirements for electrical equipment for measurement, control, and laboratory use - Part 2-034: Particular requirements for measurement equipment for insulation resistance and test equipment for electric strength (Безопасность электрического оборудования для измерений, управления и лабораторного применения. Часть 2-034. Частные требования к оборудованию для измерения сопротивления изоляции и испытаний на электрическую прочность) |
IEC 61557-1 | Electrical safety in low voltage distribution systems up to 1000 V a.c. and 1500 V d.c. - Equipment for testing, measuring or monitoring of protective measures - Part 1: General requirements (Электробезопасность в низковольтных системах распределения напряжением до 1000 В переменного тока и 1500 В постоянного тока. Оборудование для испытаний, измерений или мониторинга защитных мер. Часть 1. Общие требования) |
IEC 61557-2 | Electrical safety in low voltage distribution systems up to 1000 V a.c. and 1500 V d.c. - Equipment for testing, measuring or monitoring of protective measures - Part 2: Insulation resistance (Электробезопасность в низковольтных системах распределения напряжением до 1000 В переменного тока и 1500 В постоянного тока. Оборудование для испытаний, измерений или мониторинга защитных мер. Часть 2. Сопротивление изоляции) |
IEC 61557-3 | Electrical safety in low voltage distribution systems up to 1000 V a.c. and 1500 V d.c. - Equipment for testing, measuring or monitoring of protective measures - Part 3: Loop impedance (Электробезопасность в низковольтных системах распределения напряжением до 1000 В переменного тока и 1500 В постоянного тока. Оборудование для испытаний, измерений или мониторинга защитных мер. Часть 3. Импеданс контура) |
IEC 61557-4 | Electrical safety in low voltage distribution systems up to 1000 V a.c. and 1500 V d.c. - Equipment for testing, measuring or monitoring of protective measures - Part 4: Resistance of earth connection and equipotential bonding (Электробезопасность в низковольтных системах распределения напряжением до 1000 В переменного тока и 1500 В постоянного тока. Оборудование для испытаний, измерений или мониторинга защитных мер. Часть 4. Сопротивление заземления и эквипотенциального соединения) |
IEC 61557-5 | Electrical safety in low voltage distribution systems up to 1000 V a.c. and 1500 V d.c. - Equipment for testing, measuring or monitoring of protective measures - Part 5: Resistance to earth (Электробезопасность в низковольтных системах распределения напряжением до 1000 В переменного тока и 1500 В постоянного тока. Оборудование для испытаний, измерений или мониторинга защитных мер. Часть 5. Сопротивление по отношению к земле) |
IEC 61557-6 | Electrical safety in low voltage distribution systems up to 1000 V a.c. and 1500 V d.c. - Equipment for testing, measuring or monitoring of protective measures - Part 6: Effectiveness of residual current devices (RCD) in TT, TN and IT systems (Электробезопасность в низковольтных системах распределения напряжением до 1000 В переменного тока и 1500 В постоянного тока. Оборудование для испытаний, измерений или мониторинга защитных мер. Часть 6. Эффективность устройств защиты от остаточного тока (УЗО) в системах TT, TN и IT) |
IEC 61557-7 | Electrical safety in low voltage distribution systems up to 1000 V a.c. and 1500 V d.c. - Equipment for testing, measuring or monitoring of protective measures - Part 7: Phase sequence (Электробезопасность в низковольтных системах распределения напряжением до 1000 В переменного тока и 1500 В постоянного тока. Оборудование для испытаний, измерений или мониторинга защитных мер. Часть 7. Последовательность фаз) |
IEC 61557-8 | Electrical safety in low voltage distribution systems up to 1000 V a.c. and 1500 V d.c. - Equipment for testing, measuring or monitoring of protective measures - Part 8: Insulation monitoring devices for IT systems (Электробезопасность в низковольтных системах распределения напряжением до 1000 В переменного тока и 1500 В постоянного тока. Оборудование для испытаний, измерений или мониторинга защитных мер. Часть 8. Устройства контроля изоляции для IT-систем) |
IEC 61557-9 | Electrical safety in low voltage distribution systems up to 1000 V a.c. and 1500 V d.c. - Equipment for testing, measuring or monitoring of protective measures - Part 9: Equipment for insulation fault location in IT systems (Электробезопасность в низковольтных системах распределения напряжением до 1000 В переменного тока и 1500 В постоянного тока. Оборудование для испытаний, измерений или мониторинга защитных мер. Часть 9. Оборудование для определения места повреждения изоляции в IT-системах) |
IEC 61557-10 | Electrical safety in low voltage distribution systems up to 1000 V a.c. and 1500 V d.c. - Equipment for testing, measuring or monitoring of protective measures - Part 10: Combined measuring equipment for testing, measuring and monitoring of protective measures (Электробезопасность в низковольтных системах распределения напряжением до 1000 В переменного тока и 1500 В постоянного тока. Оборудование для испытаний, измерений или мониторинга защитных мер. Часть 10. Комбинированное измерительное оборудование для испытаний, измерений и мониторинга мер защиты) |
IEC 61557-11 | Electrical safety in low voltage distribution systems up to 1000 V a.c. and 1500 V d.c. - Equipment for testing, measuring or monitoring of protective measures - Part 11: Effectiveness of residual current monitors (RCMs) type A and type B in TT, TN and IT systems [Электробезопасность в низковольтных системах распределения напряжением до 1000 В переменного тока и 1500 В постоянного тока. Оборудование для испытаний, измерений или мониторинга защитных мер. Часть 11. Эффективность датчиков остаточного тока (RCMs) типа A и типа B в системах TT, TN и IT] |
IEC 61557-12 | Electrical safety in low voltage distribution systems up to 1000 V a.c. and 1500 V d.c. - Equipment for testing, measuring or monitoring of protective measures - Part 12: Power metering and monitoring devices (PMD) [Электробезопасность в низковольтных системах распределения напряжением до 1000 В переменного тока и 1500 В постоянного тока. Оборудование для испытаний, измерений или мониторинга защитных мер. Часть 12. Устройства учета и контроля мощности (PMD)] |
IEC TS 62993:2017 | Guidance for determination of clearances, creepage distances and requirements for solid insulation for equipment with a rated voltage above 1000 V a.c. and 1500 V d.c., and up to 2000 V a.c. and 3000 V d.c. (Руководство по определению зазоров, путей утечки и требований к твердой изоляции для оборудования с номинальным напряжением выше 1000 В переменного тока и 1500 В постоянного тока и до 2000 В переменного тока и 3000 В постоянного тока) |
EN 41003:1999 | Particular safety requirements for equipment to be connected to telecommunication networks and/or a cable distribution system (Частные требования безопасности для оборудования, соединяемого с телекоммуникационными сетями) |
УДК 621.317.799:006.354 | | IDT |
Ключевые слова: датчик тока, ручной, управляемый вручную, щуп, изоляция, измерительная цепь, испытательная цепь, категория измерений, сеть, защита, зазор, путь утечки, перенапряжение, твердая изоляция, опасность, нормальное применение, обоснованно прогнозируемое неправильное применение, взрыв дуги, испытания, поражение электрическим током, электрический ожог |