Главная // Актуальные документы // ГОСТ (Государственный стандарт)СПРАВКА
Источник публикации
М.: ФГБУ "Институт стандартизации", 2023
Примечание к документу
Документ
введен в действие с 01.09.2024 с правом досрочного применения.
Взамен ГОСТ IEC 61010-2-030-2013.
Название документа
"ГОСТ IEC 61010-2-030-2023. Межгосударственный стандарт. Требования безопасности для электрического оборудования для измерений, управления и лабораторного применения. Часть 2-030. Частные требования к оборудованию, содержащему испытательные или измерительные цепи"
(введен в действие Приказом Росстандарта от 21.09.2023 N 895-ст)
"ГОСТ IEC 61010-2-030-2023. Межгосударственный стандарт. Требования безопасности для электрического оборудования для измерений, управления и лабораторного применения. Часть 2-030. Частные требования к оборудованию, содержащему испытательные или измерительные цепи"
(введен в действие Приказом Росстандарта от 21.09.2023 N 895-ст)
Приказом Федерального агентства
по техническому регулированию
и метрологии
от 21 сентября 2023 г. N 895-ст
МЕЖГОСУДАРСТВЕННЫЙ СТАНДАРТ
ТРЕБОВАНИЯ БЕЗОПАСНОСТИ ДЛЯ ЭЛЕКТРИЧЕСКОГО ОБОРУДОВАНИЯ
ДЛЯ ИЗМЕРЕНИЙ, УПРАВЛЕНИЯ И ЛАБОРАТОРНОГО ПРИМЕНЕНИЯ
ЧАСТЬ 2-030
ЧАСТНЫЕ ТРЕБОВАНИЯ К ОБОРУДОВАНИЮ, СОДЕРЖАЩЕМУ
ИСПЫТАТЕЛЬНЫЕ ИЛИ ИЗМЕРИТЕЛЬНЫЕ ЦЕПИ
Safety requirements for electrical equipment
for measurement, control, and laboratory use.
Part 2-030. Particular requirements for equipment
having testing or measuring circuits
(IEC 61010-2-030:2017, IDT)
ГОСТ IEC 61010-2-030-2023
Дата введения
1 сентября 2024 года
с правом досрочного применения
Цели, основные принципы и общие правила проведения работ по межгосударственной стандартизации установлены
ГОСТ 1.0 "Межгосударственная система стандартизации. Основные положения" и
ГОСТ 1.2 "Межгосударственная система стандартизации. Стандарты межгосударственные, правила и рекомендации по межгосударственной стандартизации. Правила разработки, принятия, обновления и отмены"
1 ПОДГОТОВЛЕН Обществом с ограниченной ответственностью Научно-методический центр "Электромагнитная совместимость" (ООО "НМЦ ЭМС") на основе собственного перевода на русский язык англоязычной версии стандарта, указанного в
пункте 5
2 ВНЕСЕН Федеральным агентством по техническому регулированию и метрологии
3 ПРИНЯТ Межгосударственным советом по стандартизации, метрологии и сертификации (протокол от 31 августа 2023 г. N 164-П)
За принятие проголосовали:
Краткое наименование страны по МК (ИСО 3166) 004-97 | Код страны по МК (ИСО 3166) 004-97 | Сокращенное наименование национального органа по стандартизации |
Армения | AM | ЗАО "Национальный орган по стандартизации и метрологии" Республики Армения |
Беларусь | BY | Госстандарт Республики Беларусь |
Киргизия | KG | Кыргызстандарт |
Россия | RU | Росстандарт |
Таджикистан | TJ | Таджикстандарт |
Узбекистан | UZ | Узстандарт |
4 Приказом Федерального агентства по техническому регулированию и метрологии от 21 сентября 2023 г. N 895-ст межгосударственный стандарт ГОСТ IEC 61010-2-030-2023 введен в действие в качестве национального стандарта Российской Федерации с 1 сентября 2024 г. с правом досрочного применения
5 Настоящий стандарт идентичен международному стандарту IEC 61010-2-030:2017 "Требования безопасности для электрического оборудования для измерений, управления и лабораторного применения. Часть 2-030. Частные требования к оборудованию, содержащему испытательные или измерительные цепи" ("Safety requirements for electrical equipment for measurement, control, and laboratory use - Part 2-030: Particular requirements for equipment having testing or measuring circuits", IDT).
Международный стандарт разработан Техническим комитетом TC 66 "Безопасность измерительного, контрольного и лабораторного оборудования" Международной электротехнической комиссии (IEC).
При применении настоящего стандарта рекомендуется использовать вместо ссылочных международных стандартов соответствующие им межгосударственные стандарты, сведения о которых приведены в дополнительном
приложении ДА
6 ВЗАМЕН ГОСТ IEC 61010-2-030-2013
Информация о введении в действие (прекращении действия) настоящего стандарта и изменений к нему на территории указанных выше государств публикуется в указателях национальных стандартов, издаваемых в этих государствах, а также в сети Интернет на сайтах соответствующих национальных органов по стандартизации.
В случае пересмотра, изменения или отмены настоящего стандарта соответствующая информация будет опубликована на официальном интернет-сайте Межгосударственного совета по стандартизации, метрологии и сертификации в каталоге "Межгосударственные стандарты"
IEC 61010-1 определяет требования безопасности, которые, как правило, применимы ко всему оборудованию, входящему в область его применения. Для определенных типов оборудования требования IEC 61010-1 и поправки к нему дополняются специальными или измененными требованиями одной или более конкретной части IEC 61010-2, которые рассматриваются в сочетании с требованиями IEC 61010-1.
Настоящий стандарт устанавливает требования безопасности для оборудования с испытательными и измерительными цепями, которые в целях испытаний и измерений подключают к устройствам или цепям, которые не входят непосредственно в состав измерительного оборудования.
IEC 61010-2-032 устанавливает требования безопасности для РУЧНЫХ и управляемых вручную датчиков тока (см. раздел 1 IEC 61010-2-032). Требования, установленные IEC 61010-2-030, входят в состав требований, установленных IEC 61010-2-032. Для оборудования, которое входит одновременно в область применения IEC 61010-2-030 и IEC 61010-2-032, применяют требования, установленные IEC 61010-2-032.
IEC 61010-2-033 устанавливает требования безопасности для РУЧНЫХ мультиметров и других измерительных приборов, предназначенных в основном для измерения напряжения СЕТИ, находящейся под напряжением. Требования, установленные IEC 61010-2-030, включены в состав требований, установленных IEC 61010-2-033. Для оборудования, которое входит одновременно в области применения IEC 61010-2-030 и IEC 61010-2-033, применяют требования, установленные IEC 61010-2-033.
IEC 61010-2-034 устанавливает требования безопасности для измерительного оборудования, применяемого для измерения сопротивления изоляции и испытательного оборудования для испытаний на электрическую прочность, которое для целей измерений или испытаний подключают к устройствам, линиям или цепям. Требования, установленные IEC 61010-2-030, включены в состав требований, установленных IEC 61010-2-034. Для оборудования, которое входит одновременно в области применения IEC 61010-2-030 и IEC 61010-2-034, применяют требования, установленные IEC 61010-2-034.
Для оборудования, которое одновременно входит в область применения IEC 61010-2-032, IEC 61010-2-033 и IEC 61010-2-034, применяют требования указанных стандартов в совокупности.
1 Область применения и назначение
Применяют соответствующий раздел IEC 61010-1, за исключением следующего:
1.1.1 Оборудование, входящее в область применения
Замена:
Заменить существующий текст на следующий:
Настоящий стандарт, который является групповой публикацией по безопасности, предназначен, главным образом, для использования в качестве стандарта безопасности продукции, указанной в области применения, но также должен использоваться техническими комитетами по стандартизации при подготовке стандартов на продукцию, аналогичную указанной в области применения настоящего стандарта, в соответствии с принципами, изложенными в IEC Guide 104 и ISO/IEC Guide 51.
IEC 61010-2-030 устанавливает требования безопасности для оборудования, содержащего испытательные или измерительные цепи, которые подключаются для целей испытаний или измерений к устройствам или цепям, не входящим в состав самого измерительного оборудования.
К таким цепям относятся измерительные цепи, которые являются частью электрического испытательного и измерительного оборудования, лабораторного оборудования или оборудования для управления технологическими процессами. Наличие указанных испытательных и измерительных цепей в оборудовании требует дополнительных средств защиты между цепью и ОПЕРАТОРОМ.
Примечание - Испытательные и измерительные цепи могут быть предназначены, например:
- для измерения напряжения в цепях другого оборудования;
- для измерения температуры отдельного устройства с помощью термопары;
- для измерения воздействия усилия на отдельное устройство с помощью тензорезистора;
- для ввода напряжения в цепь для анализа нового конструктивного исполнения.
Оборудование, содержащее указанные испытательные и измерительные цепи, может быть предназначено для проведения испытаний и измерений на опасных проводниках, включая сетевые провода и провода телекоммуникационной сети. Описание ОПАСНОСТЕЙ, связанных с различными испытаниями и измерениями, приведено в
приложении BB.
Применяют соответствующий раздел IEC 61010-1, за исключением следующего:
Замена:
Заменить ссылку
IEC 60364-4-44, Low-voltage electrical installations - Part 4-44: Protection for safety - Protection against voltage disturbances and electromagnetic disturbances (Низковольтные электроустановки. Часть 4-44. Защита в целях безопасности. Защита от перепадов напряжения и электромагнитных помех)
следующей ссылкой:
IEC 60364-4-44:2007; IEC 60364-4-44:2007/AMD1:2015, Low-voltage electrical installations - Part 4-44: Protection for safety - Protection against voltage disturbances and electromagnetic disturbances (Низковольтные электрические установки. Часть 4-44. Защита для обеспечения безопасности. Защита от перепадов напряжения и электромагнитных помех)
Дополнение:
Дополнить следующей ссылкой:
IEC 61010-2-032, Safety requirements for electrical equipment for measurement, control, and laboratory use - Part 2-032: Particular requirements for hand-held and hand-manipulated current sensors for electrical test and measurement (Требования безопасности для электрического оборудования для измерений, управления и лабораторного применения. Часть 2-032. Частные требования для ручных и управляемых вручную датчиков тока для электрических испытаний и измерений)
Применяют соответствующий раздел IEC 61010-1, за исключением следующего:
3.5 Термины безопасности
Замена:
Заменить определение 3.5.4 следующим определением:
3.5.4 СЕТЬ (MAINS): Низковольтная система электропитания
Дополнение:
Дополнить следующим термином с определением:
3.5.101
КАТЕГОРИЯ ИЗМЕРЕНИЙ (MEASUREMENT CATEGORY): Классификация испытательных и измерительных цепей в зависимости от типа СЕТИ, для подключения к которой они предназначены
Примечание - КАТЕГОРИИ ИЗМЕРЕНИЙ учитывают КАТЕГОРИИ ПЕРЕНАПРЯЖЕНИЯ, уровни тока короткого замыкания, местоположение в установке здания, где должны быть выполнены испытания и измерения, и некоторые формы ограничения энергии или защиты от переходных процессов, включенные в состав установки здания. Дополнительная информация приведена
приложении AA.
Применяют соответствующий раздел IEC 61010-1.
5 Маркировка и документация
Применяют соответствующий раздел IEC 61010-1, за исключением следующего:
5.1.5 ВЫВОДЫ, соединения и устройства управления
Дополнение:
Дополнить следующим подпунктом:
5.1.5.101 ВЫВОДЫ измерительной цепи
5.1.5.101.1 Общие положения
a) ВЫВОДЫ измерительной цепи должны иметь маркировку значения НОМИНАЛЬНОГО напряжения относительно земли, и
b) каждая пара или набор ВЫВОДОВ измерительной цепи, предназначенных для совместного применения, должны иметь маркировку значения НОМИНАЛЬНОГО напряжения или НОМИНАЛЬНОГО тока в зависимости от применяемости, и
c) каждый ВЫВОД измерительной цепи, каждая пара или набор ВЫВОДОВ измерительной цепи должны иметь, при необходимости, маркировку соответствующей КАТЕГОРИИ ИЗМЕРЕНИЙ или символа 14 из таблицы 1 согласно
5.1.5.101.2 и
5.1.5.101.3.
ВЫВОДЫ измерительной цепи обычно компонуют в пары или наборы. Каждая пара или набор ВЫВОДОВ может иметь маркировку НОМИНАЛЬНОГО напряжения или НОМИНАЛЬНОГО тока, или обоих параметров из этого набора, и каждый отдельный ВЫВОД измерительной цепи может иметь маркировку НОМИНАЛЬНОГО напряжения по отношению к земле. Для некоторых устройств НОМИНАЛЬНОЕ напряжение между ВЫВОДАМИ может отличаться от НОМИНАЛЬНОГО напряжения по отношению к земле. Маркировка должна быть четкой во избежание неверного толкования.
Должен быть нанесен символ 14 из таблицы 1, если ВЫВОДЫ для измерения тока не предназначены для подключения к трансформаторам тока без внутренней защиты (см.
101.2).
Маркировка должна быть нанесена рядом с ВЫВОДОМ. Однако, если места недостаточно (например, в оборудовании с несколькими входами), маркировка может быть нанесена на заводскую табличку (шильдик), содержащую НОМИНАЛЬНЫЕ характеристики, или на шкальный диск, или на ВЫВОД может быть нанесена маркировка символа 14 из таблицы 1.
Для любого набора ВЫВОДОВ измерительной цепи символ 14 из таблицы 1 наносится не более одного раза, если он размещен рядом с ВЫВОДАМИ.
Соответствие проверяют внешним осмотром и при необходимости в соответствии с 5.1.5.101.2 и 5.1.5.101.3, принимая во внимание исключения, установленные в 5.1.5.101.4.
5.1.5.101.2 ВЫВОДЫ измерительной цепи, рассчитанные для КАТЕГОРИЙ ИЗМЕРЕНИЙ II, III или IV
Маркировка соответствующей КАТЕГОРИИ ИЗМЕРЕНИЯ должна быть нанесена на ВЫВОДЫ измерительных цепей, РАССЧИТАННЫХ для КАТЕГОРИЙ ИЗМЕРЕНИЙ II, III или IV.
Должны быть нанесены соответствующие надписи "CAT II", "CAT III" или "CAT IV", в зависимости от применяемости.
Допускается маркировка, содержащая более чем один тип КАТЕГОРИИ ИЗМЕРЕНИЯ и соответствующего НОМИНАЛЬНОГО напряжения относительно земли.
Соответствие проверяют внешним осмотром.
5.1.5.101.3 ВЫВОДЫ измерительной цепи, РАССЧИТАННЫЕ на подключение к напряжениям, превышающим значения, установленные в 6.3.1
На ВЫВОДЫ измерительной цепи, РАССЧИТАННЫЕ на подключения к напряжениям, превышающим значения, указанные в 6.3.1, но не РАССЧИТАННЫЕ на КАТЕГОРИИ ИЗМЕРЕНИЙ II, III или IV, должна быть нанесена маркировка символа 14 из таблицы 1 [см.
5.4.1 bb)].
Соответствие проверяют внешним осмотром.
5.1.5.101.4 ВЫВОДЫ постоянно подключенных, выделенных и низковольтных измерительных цепей
На ВЫВОДЫ измерительной цепи маркировку не наносят, если:
a) они предназначены для постоянного подключения и недоступны [см.
5.4.3 aa) и
bb)], или
b) они предназначены только для подключения к определенным ВЫВОДАМ другого оборудования, или
c) из других признаков очевидно, что НОМИНАЛЬНОЕ напряжение ниже значений, установленных в 6.3.1.
Примечание - Примеры подходящих указаний того, что входные значения должны быть ниже уровней, указанных в 6.3.1, включают:
- маркировка полного отклонения шкалы однодиапазонного вольтметра или амперметра, или максимального отклонения многодиапазонного мультиметра,
- маркировка максимального диапазона переключателя напряжений;
- обозначение НОМИНАЛЬНОГО напряжения или НОМИНАЛЬНОЙ мощности, выраженных в дБ, мВт или Вт, если в документации установлено, что их эквивалентное значение ниже 30 В переменного тока.
Соответствие проверяют внешним осмотром.
5.4.1 Общие положения
Дополнение:
Дополнить перечисление следующими пунктами и абзацем:
aa) информация о каждой соответствующей КАТЕГОРИИ ИЗМЕРЕНИЙ, если измерительная цепь РАССЧИТАНА на КАТЕГОРИИ ИЗМЕРЕНИЙ II, III или IV (см.
5.1.5.101.2);
bb) для измерительных цепей, которые не РАССЧИТАНЫ на КАТЕГОРИИ ИЗМЕРЕНИЙ II, III или IV, но которые могут быть неправильно использованы при подключении к таким цепям, предупреждение о том, что не следует использовать оборудование для измерений в СЕТИ, и подробные НОМИНАЛЬНЫЕ ХАРАКТЕРИСТИКИ, включая ПЕРЕХОДНЫЕ ПЕРЕНАПРЯЖЕНИЯ (см.
AA.2.4 для получения дополнительной информации).
Некоторое оборудование может содержать измерительную цепь, предназначенную для нескольких КАТЕГОРИЙ ИЗМЕРЕНИЯ. Для такого оборудования в документации следует четко указать применимые КАТЕГОРИИ ИЗМЕРЕНИЙ, для которых предназначено оборудование, и КАТЕГОРИИ ИЗМЕРЕНИЙ, не применимые для использования.
5.4.3 Установка оборудования
Дополнение:
Дополнить двумя следующими перечислениями к перечню:
| | ИС МЕГАНОРМ: примечание. В официальном тексте документа, видимо, допущена опечатка: имеется в виду п. 5.1.5.101.2, а не 5.1.5.102. | |
aa) для ВЫВОДОВ измерительной цепи, предназначенных для постоянного подключения и РАССЧИТАННЫХ на КАТЕГОРИИ ИЗМЕРЕНИЙ II, III или IV, информация о КАТЕГОРИИ ИЗМЕРЕНИЙ, НОМИНАЛЬНЫХ напряжениях и НОМИНАЛЬНЫХ токах, в зависимости от применяемости (см.
5.1.5.102);
| | ИС МЕГАНОРМ: примечание. В официальном тексте документа, видимо, допущена опечатка: имеется в виду п. 5.1.5.101.4, а не 5.1.5.104. | |
bb) для ВЫВОДОВ измерительной цепи, предназначенных для постоянного подключения и не РАССЧИТАННЫХ на КАТЕГОРИИ ИЗМЕРЕНИЙ II, III или IV, информация о НОМИНАЛЬНЫХ напряжениях, НОМИНАЛЬНЫХ токах и НОМИНАЛЬНЫХ ПЕРЕХОДНЫХ ПЕРЕНАПРЯЖЕНИЯХ в зависимости от применяемости (см.
5.1.5.104).
6 Защита от поражения электрическим током
Применяют соответствующий раздел IEC 61010-1, за исключение следующего:
6.1.2 Исключения
Дополнение:
Дополнить перечень следующим перечислением:
aa) измерительные ВЫВОДЫ фиксирующего или винтового типа, включая ВЫВОДЫ, которые не требуют использования ИНСТРУМЕНТА.
6.5.2.1 Общие положения
Замена:
Заменить заявление о соответствии следующим:
Соответствие проверяют в соответствии с 6.5.2.2 - 6.5.2.6 и 6.5.2.101.
6.5.2.3 ВЫВОД ЗАЩИТНОГО ПРОВОДНИКА
Замена:
Заменить перечисление h) 2) следующим:
h) 2) ЗАЩИТНОЕ СОЕДИНЕНИЕ не должно прерываться никаким переключающим или прерывающим устройством. Устройства, используемые для непрямого соединения в испытательных и измерительных цепях (см.
6.5.2.101), могут быть частью ЗАЩИТНОГО СОЕДИНЕНИЯ;
Дополнение:
Дополнить следующими подпунктом и рисунком:
6.5.2.101 Непрямое соединение для испытательных и измерительных цепей
Непрямое соединение устанавливает соединение между ВЫВОДОМ ЗАЩИТНОГО ПРОВОДНИКА и ДОСТУПНЫМИ токопроводящими частями, если они становятся ОПАСНЫМИ в результате неисправности.
Устройствами, которые могут установить непрямое соединение, являются:
a) устройства ограничения напряжения, которые становятся проводящими, когда напряжение на них превышает соответствующие значения, установленные в 6.3.2 a) с защитой от перегрузки по току, предназначенной для предотвращения выхода из строя устройства. Длительность соединения в зависимости от тока не должна превышать уровни, указанные на
рисунке 101.
Соответствие проверяют путем подключения ДОСТУПНЫХ токопроводящих частей к источнику максимально ОПАСНОГО напряжения в соответствии с НОМИНАЛЬНЫМИ характеристиками оборудования при его НОРМАЛЬНОМ ПРИМЕНЕНИИ. Ток между ДОСТУПНЫМИ токопроводящими частями и ВЫВОДОМ ЗАЩИТНОГО ПРОВОДНИКА измеряют с помощью схемы, приведенной на рисунке A.1;
b) устройства отключения, чувствительные к напряжению, которые прерывают все полюса СЕТЕВОГО питания или цепи, находящиеся под ОПАСНЫМ НАПРЯЖЕНИЕМ, и подключают ДОСТУПНЫЕ токопроводящие части к ВЫВОДАМ ЗАЩИТНОГО ПРОВОДНИКА каждый раз, когда напряжение на них достигает соответствующих уровней [6.3.2 a)]. Продолжительность отключения в зависимости от значений тока не должна превышать уровней, указанных на
рисунке 101.
Соответствие проверяют путем последовательного приложения напряжения соответствующего уровня [6.3.2 a)] и максимального НОМИНАЛЬНОГО напряжения между ДОСТУПНЫМИ токопроводящими частями и ВЫВОДОМ ЗАЩИТНОГО ПРОВОДНИКА. Ток между ДОСТУПНЫМИ токопроводящими частями и ВЫВОДОМ ЗАЩИТНОГО ПРОВОДНИКА измеряют с помощью схемы, показанной на рисунке A.1
НОМИНАЛЬНЫЕ значения напряжения и тока устройств ограничения напряжения или чувствительных к напряжению отключающих устройств, указанных в
a) и
b), должны по крайней мере быть равными НОМИНАЛЬНЫМ значениям напряжения и тока измерительных ВЫВОДОВ.
Соответствие проверяют внешним осмотром.
A - переменный ток, мА; B - постоянный ток, мА
Примечание - Рисунок основан на IEC TS 60479-1:2005, рисунки 20 и 22, и IEC TS 60479-2:2007, рисунок 20.
Рисунок 101 - Зависимость длительности протекания тока
от значения переменного и постоянного тока,
протекающего через тело человека
6.6 Подключение к внешним цепям
Дополнение:
Дополнить двумя подпунктами:
6.6.101 ВЫВОДЫ измерительных цепей
Токопроводящие части каждого несопряженного ВЫВОДА измерительной цепи, которые могут стать ОПАСНЫМИ частями, находящимися под НАПРЯЖЕНИЕМ, в случае приложения максимального НОМИНАЛЬНОГО напряжения к другим ВЫВОДАМ измерительной цепи оборудования должны быть отделены, по крайней мере:
a) для ВЫВОДОВ с НОМИНАЛЬНЫМ напряжением до 1000 В переменного тока или 1500 В постоянного тока, применимыми ЗАЗОРАМИ и ПУТЯМИ УТЕЧКИ, указанными в
таблице 101, от точки максимально возможного приближения испытательного пальца к внешним частям ВЫВОДА в наименее благоприятном положении (см. рисунок 1);
b) для ВЫВОДОВ с НОМИНАЛЬНЫМ напряжением свыше 1000 В переменного тока или 1500 В постоянного тока, ЗАЗОРАМИ и ПУТЯМИ УТЕЧКИ, равными 2,8 мм, от точки максимально возможного приближения испытательного пальца к внешним частям ВЫВОДА в наименее благоприятном положении.
Дополнительно ВЫВОДЫ с НОМИНАЛЬНЫМ напряжением свыше 1000 В переменного тока или 1500 В постоянного тока должны выдерживать испытание напряжением согласно 6.8 при испытательном напряжении, равном НОМИНАЛЬНОМУ напряжению ВЫВОДА, умноженному на 1,25, приложенному между точкой максимально возможного приближения испытательного пальца к внешним частям ВЫВОДА в наименее благоприятном положении и ВЫВОДОМ другой измерительной цепи.
ПРИМЕР - Для значения НОМИНАЛЬНОГО напряжения 4000 В действующего переменного тока, значение испытательного напряжения составляет 5000 В действующего переменного тока (7070 Bpeak). Расчетный ЗАЗОР составляет 13,1 мм в соответствии с D2 таблицы K.15. Для однородных полей посредством испытаний может быть получено меньшее значение ЗАЗОРА (дополнительную информацию об однородных полях см. IEC 60664-1).
Таблица 101
ЗАЗОРЫ и ПУТИ УТЕЧКИ для ВЫВОДОВ измерительных цепей
с ОПАСНЫМИ частями, находящимися под НАПРЯЖЕНИЕМ
действующего переменного тока до 1000 В
или до 1500 В постоянного тока
Напряжение действующего переменного тока Ua.c.r.m.s) или постоянного тока Ud.c. на проводящих частях ВЫВОДА, В | ЗАЗОРЫ и ПУТИ УТЕЧКИ, мм |
>= 30 <= 300 | 0,8 |
> 300 <= 600 | 1,0 |
> 600 <= 1000 | 2,6 |
| 2,8 |
Примечание - Значения, приведенные в настоящей таблице, не применимы к цепям, находящимся под напряжением ниже ОПАСНЫХ НАПРЯЖЕНИЙ [см. 6.3.1 a)]. -------------------------------- <a> Только для напряжения постоянного тока. |
Для ПОМЕЩЕНИЙ с ПОВЫШЕННОЙ ВЛАЖНОСТЬЮ не устанавливают требований к ЗАЗОРАМ и ПУТЯМ УТЕЧКИ для напряжений от 16 до 30 В переменного тока или от 35 до 60 В постоянного тока, но токопроводящие части несвязанных ВЫВОДОВ измерительной цепи не должны быть ДОСТУПНЫ.
Приложение CC содержит информацию о рекомендуемых размерах четырехмиллиметровых ВЫВОДОВ типа "банан".
Соответствие проверяют внешним осмотром, определением ДОСТУПНЫХ частей и измерением применимых ЗАЗОРОВ и ПУТЕЙ УТЕЧКИ и, при необходимости, испытанием напряжением согласно 6.8.
6.6.102 Специализированные ВЫВОДЫ измерительных цепей
Компоненты, датчики и устройства, которые предназначены для подключения к специализированным ВЫВОДАМ измерительных цепей, не должны быть одновременно ДОСТУПНЫМИ и ОПАСНЫМИ, находящимися под НАПРЯЖЕНИЕМ в НОРМАЛЬНЫХ УСЛОВИЯХ или в УСЛОВИЯХ ЕДИНИЧНОЙ НЕИСПРАВНОСТИ, даже в случае приложения максимального НОМИНАЛЬНОГО напряжения к любому другому ВЫВОДУ измерительной цепи.
Примечание - Такие специализированные ВЫВОДЫ могут включать ВЫВОДЫ для измерения функций полупроводников, измерения емкости, гнезда для подключения термопары и т.п.
Соответствие проверяют внешним осмотром и измерением. Подключают компоненты, датчики и устройства, предназначенные для подключения к специализированным ВЫВОДАМ измерительных цепей. Проводят измерения согласно 6.3 для определения отсутствия превышения значений, установленных в 6.3.1 и 6.3.2 при приложении каждого из следующих напряжений к каждому ВЫВОДУ измерительной цепи, в зависимости от применяемости:
a) максимального НОМИНАЛЬНОГО напряжения переменного тока при любой НОМИНАЛЬНОЙ частоте СЕТИ;
b) максимального НОМИНАЛЬНОГО напряжения постоянного тока;
c) максимального НОМИНАЛЬНОГО напряжения переменного тока при соответствующей максимальной НОМИНАЛЬНОЙ частоте измерений.
6.7.1.3 ПУТИ УТЕЧКИ
Дополнение:
Дополнить следующим абзацем после третьего абзаца:
Для РУЧНОГО ОБОРУДОВАНИЯ, не получающего электропитание от СЕТИ или измерительной цепи, допускается применять для всех изоляционных материалов значения ПУТЕЙ УТЕЧКИ, соответствующие значениям для группы материалов I.
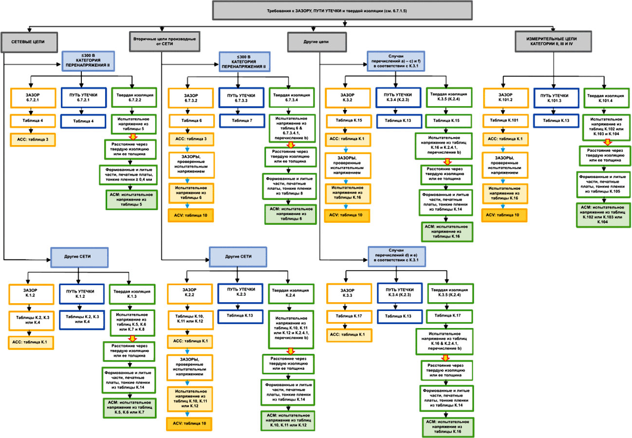
6.7.1.5 Требования к изоляции в зависимости от типа цепей
Замена:
Заменить текст на следующий:
Требования к изоляции отдельных типов цепей устанавливают согласно:
a) 6.7.2 для СЕТЕВЫХ ЦЕПЕЙ КАТЕГОРИИ ПЕРЕНАПРЯЖЕНИЯ II с номинальным напряжением питания до 300 В.
Примечание 1 - Номинальные напряжения сетевых источников питания приведены в приложении I;
b) 6.7.3 для вторичных цепей, отделенных от цепей, указанных в
a), только посредством трансформатора;
c) K.1
(приложение K) для СЕТЕВЫХ ЦЕПЕЙ КАТЕГОРИЙ ПЕРЕНАПРЯЖЕНИЯ III или IV, или для КАТЕГОРИИ ПЕРЕНАПРЯЖЕНИЯ II с номинальным напряжением питания более 300 В;
d) K.2
(приложение K) для вторичных цепей, отделенных от цепей, указанных в
c), только посредством трансформатора;
e)
K.3 (приложение K) для цепей, которые имеют одну или несколько из следующих характеристик:
1) максимально возможное ПЕРЕХОДНОЕ ПЕРЕНАПРЯЖЕНИЕ ограничено источником питания или внутри оборудования, заданным уровнем ниже уровня, принятого для СЕТЕВОЙ ЦЕПИ;
2) максимально возможное ПЕРЕХОДНОЕ ПЕРЕНАПРЯЖЕНИЕ выше уровня, принятого для СЕТЕВОЙ ЦЕПИ;
3) РАБОЧЕЕ НАПРЯЖЕНИЕ представляет собой сумму напряжений от более чем одной цепи или представляет собой смешанное напряжение;
4) РАБОЧЕЕ НАПРЯЖЕНИЕ включает повторяющееся пиковое напряжение, которое может включать периодическую несинусоидальную форму волны или непериодическую форму волны, которая возникает с некоторой регулярностью;
5) рабочее НАПРЯЖЕНИЕ имеет частоту выше 30 кГц;
6) цепь представляет собой измерительную цепь, к которой КАТЕГОРИИ ИЗМЕРЕНИЙ не применяют;
f)
K.101 (приложение K) для измерительных цепей КАТЕГОРИЙ ИЗМЕРЕНИЙ II, III и IV.
Примечание 2 - Настоящее требование показано на структурной схеме, приведенной в приложении DD,
рисунок DD.1.
Примечание 3 - Требования к коммутационным цепям, таким как импульсный источник питания, см. в
K.3 (приложение K).
Примечание 4 - Предполагаемый уровень переходного процесса для СЕТИ определен в IEC 60364-4-44:2007/AMD1:2015, таблица 443.2.
7 Защита от механических ОПАСНОСТЕЙ
Применяют соответствующий раздел IEC 61010-1.
8 Устойчивость к механическим воздействиям
Применяют соответствующий раздел IEC 61010-1.
9 Защита от распространения огня
Применяют соответствующий раздел IEC 61010-1.
10 Ограничения температуры оборудования и теплостойкость
Применяют соответствующий раздел IEC 61010-1.
11 Защита от ОПАСНОСТЕЙ, связанных с жидкостями и твердыми посторонними предметами
Применяют соответствующий раздел IEC 61010-1.
12 Защита от излучения, в том числе от лазерных источников, а также от звукового и ультразвукового давления
Применяют соответствующий раздел IEC 61010-1.
13 Защита от выделяющихся газов и веществ, взрыва и разрушения
Применяют соответствующий раздел IEC 61010-1.
14 Компоненты и сборочные единицы
Применяют соответствующий раздел IEC 61010-1, за исключение следующего.
Дополнение:
Дополнить двумя подразделами:
14.101 Цепи, используемые для ограничения ПЕРЕХОДНОГО ПЕРЕНАПРЯЖЕНИЯ в измерительных цепях, используемых для измерения СЕТИ
Если в измерительной цепи, используемой для измерения СЕТИ, применяется контроль ПЕРЕХОДНЫХ ПЕРЕНАПРЯЖЕНИЙ, компонент или схема ограничения перенапряжения должны обладать достаточной прочностью для ограничения вероятных ПЕРЕХОДНЫХ ПЕРЕНАПРЯЖЕНИЙ.
Соответствие проверяют путем подачи от гибридного генератора импульсов (см. IEC 61180-1) пяти положительных и пяти отрицательных импульсов с соответствующим импульсным напряжением, указанным в таблице 102, с интервалом до 1 мин. Генератор выдает сигнал напряжения холостого хода длительностью 1,2/50 мкс, сигнал тока короткого замыкания длительностью 8/20 мкс с выходным импедансом (пиковое напряжение холостого хода, деленное на пиковый ток короткого замыкания) 2 Ом для КАТЕГОРИЙ ИЗМЕРЕНИЯ III и IV или 12 Ом для КАТЕГОРИИ ИЗМЕРЕНИЯ II. Сопротивление может быть добавлено последовательно, если это необходимо для повышения импеданса.
Испытательное напряжение подают во время работы цепи в условиях НОРМАЛЬНОГО ПРИМЕНЕНИЯ в сочетании с напряжением СЕТИ между каждой парой ВЫВОДОВ, используемых для измерения СЕТИ, в которой присутствуют компоненты или цепи, ограничивающие напряжение.
Напряжением СЕТИ является максимальное НОМИНАЛЬНОЕ фазное напряжение измеряемой СЕТИ. Для измерительных цепей, РАССЧИТАННЫХ на фазное напряжение выше 400 В переменного или постоянного тока, испытание может проводиться с помощью доступного источника напряжения, который обеспечивает фазное напряжение не менее 400 В действующего переменного тока или постоянного тока. Источник напряжения в этом случае не обязательно должен соответствовать номинальной мощности измерительной цепи, но цепи, рассчитанные на переменный ток, должны быть испытаны с помощью источника переменного тока, а цепи, рассчитанные на постоянный ток, должны быть испытаны с помощью источника постоянного тока.
Примечание - Настоящее испытание может быть чрезвычайно опасным. Для защиты персонала, проводящего испытание, могут использоваться взрывозащищенные экраны и другие приспособления.
Компонент или цепь, ограничивающие перенапряжение, не должны разрушаться или перегреваться во время испытания. Если результаты испытания вызывают сомнение или неубедительны, испытание следует повторить еще два раза.
Таблица 102
Номинальное фазное напряжение измеряемой СЕТИ действующего переменного или постоянного тока, В | Импульсное напряжение Upeak, В |
КАТЕГОРИЯ ИЗМЕРЕНИЙ II | КАТЕГОРИЯ ИЗМЕРЕНИЙ III | КАТЕГОРИЯ ИЗМЕРЕНИЙ IV |
<= 50 | 500 | 800 | 1500 |
> 50 <= 100 | 800 | 1500 | 2500 |
> 100 <= 150 | 1500 | 2500 | 4000 |
> 150 <= 300 | 2500 | 4000 | 6000 |
> 300 <= 600 | 4000 | 6000 | 8000 |
> 600 <= 1000 | 6000 | 8000 | 12000 |
> 1000 <= 1500 | 8000 | 10000 | 15000 |
Значения свыше 1000 В приведены в IEC TS 62993:2017, таблица 1. |
14.102 Наборы щупов и принадлежности
Наборы щупов и принадлежности, входящие в область применения IEC 61010-031, а также датчики тока, входящие в область применения IEC 61010-2-032, должны соответствовать требованиям указанных стандартов.
Соответствие проверяют внешним осмотром.
15 Защита при помощи блокировок
Применяют соответствующий раздел IEC 61010-1.
16 ОПАСНОСТИ, возникающие при эксплуатации
Применяют соответствующий раздел IEC 61010-1.
Применяют соответствующий раздел IEC 61010-1.
Дополнение:
101.1 Общие положения
Оборудование должно обеспечить защиту от ОПАСНОСТЕЙ при НОРМАЛЬНОМ ПРИМЕНЕНИИ и ОБОСНОВАННО ПРОГНОЗИРУЕМОМ НЕПРАВИЛЬНОМ ПРИМЕНЕНИИ измерительных цепей, как указано ниже:
a) для исключения ОПАСНОСТИ, цепь измерения тока не должна прерывать измеряемую цепь в процессе изменения диапазона или при использовании трансформатора тока без внутренней защиты (см.
101.2);
b) значения электрических характеристик любого ВЫВОДА, которые соответствуют установленным требованиям, не должны представлять ОПАСНОСТИ при их применении на этом ВЫВОДЕ или любом другом ВЫВОДЕ, совместимом с ним, и установке диапазонов и функциональных настроек любым возможным способом (см.
101.3);
c) любое соединение между оборудованием и другими устройствами или принадлежностями, предназначенными для использования с оборудованием, не должно создавать ОПАСНОСТИ, даже если в документации или на маркировке указано, что такое соединение запрещено при использовании оборудования для целей измерений (см.
6.6);
d) для измерительных цепей, которые включают один или несколько ФУНКЦИОНАЛЬНЫХ ВЫВОДОВ ЗАЗЕМЛЕНИЯ, оценка РИСКА (см.
разделы 16 и
17) должна учитывать ОПАСНОСТИ, которые могут возникнуть, если оборудование эксплуатируется с отсоединенным ВЫВОДОМ ЗАЩИТНОГО ПРОВОДНИКА и если ОПЕРАТОР непреднамеренно подключает ФУНКЦИОНАЛЬНЫЙ ВЫВОД ЗАЗЕМЛЕНИЯ к любому НОМИНАЛЬНОМУ напряжению любого другого ВЫВОДА.
Примечание - Осциллографы и анализаторы спектра являются примерами оборудования, в состав измерительных цепей которых входят ФУНКЦИОНАЛЬНЫЕ ВЫВОДЫ ЗАЗЕМЛЕНИЯ. Во многих случаях ОПЕРАТОР отсоединяет ВЫВОД ЗАЩИТНОГО ПРОВОДНИКА, чтобы ФУНКЦИОНАЛЬНЫЙ ВЫВОД ЗАЗЕМЛЕНИЯ имел потенциал выше, чем потенциал заземления. Такое действие позволяет ОПЕРАТОРУ проводить плавающие измерения, но создает ОПАСНОСТЬ. Если ОПЕРАТОР непреднамеренно подключает ФУНКЦИОНАЛЬНЫЙ ВЫВОД ЗАЗЕМЛЕНИЯ к цепи, находящейся под ОПАСНЫМ НАПРЯЖЕНИЕМ, корпус измерительного оборудования также может быть подключен к цепи, находящейся под ОПАСНЫМ НАПРЯЖЕНИЕМ, и ОПЕРАТОР или посторонний наблюдатель может получить удар электрическим током от рамы корпуса;
e) ВРЕМЕННОЕ ПЕРЕНАПРЯЖЕНИЕ или ПЕРЕХОДНОЕ ПЕРЕНАПРЯЖЕНИЕ, прикладываемое к ВЫВОДАМ измерительных цепей в режиме измерения напряжения, не должны вызывать ОПАСНОСТИ (см.
101.4);
f) другие ОПАСНОСТИ, которые могут возникнуть в результате ОБОСНОВАННО ПРОГНОЗИРУЕМОГО НЕПРАВИЛЬНОГО ПРИМЕНЕНИЯ, должны быть устранены путем оценки РИСКА (
разделы 16 и
17).
101.2 Цепи измерения тока
Цепи измерения тока должны быть сконструированы таким образом, чтобы при изменении диапазона не возникало прерываний, которые могли бы вызвать ОПАСНОСТЬ.
Соответствие проверяют внешним осмотром и, в случае сомнений, путем проведения 6000 установок устройства для переключения на максимальный НОМИНАЛЬНЫЙ ток.
Цепи измерения тока, предназначенные для подключения к трансформаторам тока без внутренней защиты, должны быть надлежащим образом защищены для предотвращения ОПАСНОСТИ, возникающей в результате прерывания этих цепей во время эксплуатации.
Соответствие проверяют испытанием на перегрузку при воздействии 10-кратного максимального НОМИНАЛЬНОГО тока в течение 1 с и, если применимо, путем включения оборудования в количестве 6000 раз в режим максимального НОМИНАЛЬНОГО тока.
Во время испытаний не должно произойти никакого прерывания, которое может вызвать ОПАСНОСТЬ.
101.3 Защита от несоответствия входных сигналов и диапазонов
101.3.1 Общие положения
При НОРМАЛЬНОМ ПРИМЕНЕНИИ и в случае ОБОСНОВАННО ПРОГНОЗИРУЕМОГО НЕПРАВИЛЬНОГО ПРИМЕНЕНИЯ не должно возникать никакой ОПАСНОСТИ при приложении максимального НОМИНАЛЬНОГО напряжения или тока на ВЫВОД измерительных цепей или любой другой совместимый с ним ВЫВОД при любых комбинациях установок режимов и диапазонов измерений.
Примечание - Несоответствие входных сигналов и диапазонов является примером ОБОСНОВАННО ПРОГНОЗИРУЕМОГО НЕПРАВИЛЬНОГО ПРИМЕНЕНИЯ, даже если документация и маркировка содержат указания о запрещении таких установок. Типичным примером является непреднамеренное подключение высокого напряжения к измерительному входу, предназначенному для измерения тока или сопротивления. Возможные ОПАСНОСТИ включают поражение электрическим током, ожоги, пожар, образование дуги и взрыв.
ВЫВОДЫ, которые имеют четкое отличие от ВЫВОДОВ измерительных цепей и которые не предназначены для подключения измерительных щупов или принадлежностей, не подлежат проверке. ВЫВОДЫ, доступ к которым возможен только с помощью ИНСТРУМЕНТА, не должны испытываться.
Оборудование должно обеспечивать защиту от ОПАСНОСТЕЙ, возникающих при несоответствии входных сигналов и диапазонов. Для обеспечения защиты должен быть использован один из следующих методов:
a) использование сертифицированного устройства защиты от перегрузки по току для прерывания тока короткого замыкания до возникновения ОПАСНОСТИ. В этом случае применяют требования и методы испытаний согласно
101.3.2.
b) использование несертифицированного устройства ограничения тока, импеданса или их комбинации для предотвращения возникновения ОПАСНОСТИ. В этом случае применяют требования и методы испытаний согласно
101.3.3.
Соответствие проверяют осмотром, оценкой конструкции оборудования и проведением испытаний согласно 101.3.2 и 101.3.3 в зависимости от применяемости.
101.3.2 Защита с помощью сертифицированного устройства защиты от перегрузки по току
Устройство защиты от перегрузки по току считается подходящим, если оно сертифицировано независимой лабораторией и отвечает всем следующим требованиям:
a) НОМИНАЛЬНЫЕ напряжения переменного и постоянного тока устройства защиты от перегрузки по току должны быть, как минимум, такими же высокими, как соответствующие максимальные НОМИНАЛЬНЫЕ напряжения переменного и постоянного тока на любом ВЫВОДЕ измерительной цепи оборудования;
b) НОМИНАЛЬНАЯ токовременная характеристика (скорость) устройства защиты от перегрузки по току должна быть такой, чтобы любая возможная комбинация НОМИНАЛЬНЫХ входных напряжений, ВЫВОДОВ и выбора диапазона не создавала ОПАСНОСТИ.
Примечание - Практически, расположенные ниже по цепи элементы, такие как компоненты и дорожки печатных плат, выбирают так, чтобы они выдерживали энергию, которую пропускает устройство защиты от перегрузки по току;
c) номинальная отключающая способность устройства защиты от перегрузки по переменному и постоянному току должна превышать соответствующие возможные токи короткого замыкания переменного и постоянного тока.
Возможные токи короткого замыкания переменного и постоянного тока, рассчитывают как максимальное НОМИНАЛЬНОЕ напряжение для любого ВЫВОДА, деленное на полное сопротивление измерительной цепи с защитой от перегрузки по току, с учетом полного сопротивления измерительных проводов, указанных в
101.3.4. Возможный ток короткого замыкания переменного тока не должен превышать применимые значения
таблицы AA.1.
Для КАТЕГОРИЙ ИЗМЕРЕНИЙ II и III возможный ток короткого замыкания переменного тока не должен превышать применимое значение, указанное в
таблице AA.1.
Кроме того, расстояния вокруг устройства защиты от перегрузки по току в оборудовании и после устройства защиты в измерительной цепи должны быть достаточно большими, чтобы предотвратить образование дуги после размыкания устройства защиты.
Соответствие проверяют проверкой НОМИНАЛЬНЫХ ХАРАКТЕРИСТИК устройства защиты от перегрузки по току и следующим испытанием.
Если защитным устройством является плавкий предохранитель, его заменяют на предохранитель с разомкнутой цепью. Если защитным устройством является автоматический выключатель, его устанавливают в разомкнутое положение. На ВЫВОДЫ измерительных цепей с защитой от перегрузки по току в течение 1 мин подают напряжение, превышающее в два раза максимальное НОМИНАЛЬНОЕ напряжение любого ВЫВОДА. В течение и после испытания оборудование не должно быть повреждено.
101.3.3 Защита с помощью несертифицированных устройств ограничения тока или импеданса
Необходимо, чтобы устройства, используемые для ограничения тока, были способны безопасно выдерживать, рассеивать или прерывать энергию, которая возникает в результате приложения максимального НОМИНАЛЬНОГО напряжения любого совместимого ВЫВОДА при НОРМАЛЬНОМ ПРИМЕНЕНИИ и в случае ОБОСНОВАННО ПРОГНОЗИРУЕМОГО НЕПРАВИЛЬНОГО ПРИМЕНЕНИЯ.
Импеданс, используемый для ограничения тока, должен соответствовать одному или нескольким из следующих:
a) соответствующий одиночный компонент, который сконструирован, выбран и испытан таким образом, чтобы обеспечить безопасность и надежность для защиты от соответствующих ОПАСНОСТЕЙ. В частности, компонент должен:
1) быть РАССЧИТАН на НОМИНАЛЬНОЕ максимальное напряжение, которое может присутствовать при НОРМАЛЬНОМ ПРИМЕНЕНИИ и в случае ОБОСНОВАННО ПРОГНОЗИРУЕМОГО НЕПРАВИЛЬНОГО ПРИМЕНЕНИЯ;
2) быть РАССЧИТАН на удвоенную мощность или рассеивание энергии, если компонентом является резистор, которые могут возникнуть при НОРМАЛЬНОМ ПРИМЕНЕНИИ и в случае ОБОСНОВАННО ПРОГНОЗИРУЕМОГО НЕПРАВИЛЬНОГО ПРИМЕНЕНИЯ;
3) соответствовать применимым требованиям к ЗАЗОРАМ и ПУТЯМ УТЕЧКИ между его выводами, указанным в
приложении K для ОСНОВНОЙ ИЗОЛЯЦИИ;
b) комбинацией компонентов, которая должна:
1) выдерживать НОМИНАЛЬНОЕ максимальное напряжение, которое может присутствовать при НОРМАЛЬНОМ ПРИМЕНЕНИИ и в случае ОБОСНОВАННО ПРОГНОЗИРУЕМОГО НЕПРАВИЛЬНОГО ПРИМЕНЕНИЯ;
2) рассеивать мощность или энергию, которая может возникнуть в НОРМАЛЬНОМ ПРИМЕНЕНИИ и в случае ОБОСНОВАННО ПРОГНОЗИРУЕМОГО НЕПРАВИЛЬНОГО ПРИМЕНЕНИЯ;
3) соответствовать применимым требованиям к ЗАЗОРАМ и ПУТЯМ УТЕЧКИ между выводами комбинации компонентов, указанным в
приложении K для ОСНОВНОЙ ИЗОЛЯЦИИ.
Примечание 1 - ЗАЗОРЫ и ПУТИ УТЕЧКИ учитывают РАБОЧИЕ НАПРЯЖЕНИЯ для каждой изоляции.
Соответствие проверяют внешним осмотром и последующим испытанием, которое выполняют три раза на одном и том же образце оборудования. Если в результате испытания какой-либо компонент нагревается, оборудованию дают остыть перед повторением испытания. Если устройство, используемое для ограничения тока, повреждено, его заменяют перед повторением испытания. Возможные токи короткого замыкания переменного и постоянного тока рассчитывают как максимальное НОМИНАЛЬНОЕ напряжение для любого ВЫВОДА, деленное на полное сопротивление измерительной цепи с ограничением тока, с учетом полного сопротивления испытательных проводов, указанных в 101.3.4. Для КАТЕГОРИЙ ИЗМЕРЕНИЙ II и III возможный ток короткого замыкания переменного тока не должен превышать значений, указанных в таблице AA.1.
Напряжение, равное максимальному НОМИНАЛЬНОМУ напряжению для любого ВЫВОДА, подают в течение 1 мин между ВЫВОДАМИ измерительной цепи. Источник испытательного напряжения должен обеспечивать ток, по меньшей мере, равный возможному току короткого замыкания переменного или постоянного тока, в зависимости от применяемости. Если устройства управления режимами или диапазонами оказывают какое-либо влияние на электрические характеристики входной цепи, испытание повторяют с устройствами управления режимами или диапазонами в каждой комбинации положений. Во время испытания измеряют выходное напряжение источника питания. Если напряжение источника питания уменьшается более чем на 20% в течение более 10 мс, испытание считается неубедительным и его повторяют с источником питания с более низким импедансом.
При проведении испытаний и после их окончания не должно возникать никакой ОПАСНОСТИ, а также не должно быть никаких признаков возгорания, образования дуги, взрыва или повреждения устройств ограничения тока, импеданса или любого компонента, предназначенного для обеспечения защиты от поражения электрическим током, перегрева, возникновения дуги или возгорания, включая ОБОЛОЧКУ и дорожки печатных плат.
Примечание 2 - Настоящее испытание может быть чрезвычайно опасным. Для защиты персонала, проводящего испытание, могут использоваться взрывозащищенные экраны и другие приспособления.
Испытания, указанные в
101.3.2 и
101.3.3, следует проводить со всеми испытательными проводами, которые входят в комплект поставки оборудования или поставляются изготовителем для использования с оборудованием, и если изготовитель не указал испытательные провода, испытания должны проводиться с испытательными проводами, которые соответствуют следующим требованиям:
a) длина равна 1,0 м;
b) поперечное сечение проводника равно 1,5 мм2, многожильный медный провод.
Примечание 1 - Допустим проводник с поперечным сечением 16 AWG (американский калибр провода);
c) применяют соединитель, совместимый с ВЫВОДАМИ измерительной цепи;
d) подключение к источнику испытательного напряжения осуществляют с помощью подходящих винтовых ВЫВОДОВ или соединителей типа "наперсток" (скручиваемые проволочные соединители), или эквивалентных средств обеспечения низкоомного соединения;
e) испытательные провода расположены как можно более прямолинейно.
Примечание 2 - Испытательные провода, соответствующие этим требованиям, будут иметь сопротивление постоянному току около 15 мОм каждый, или 30 мОм на пару. Для целей расчета возможного тока повреждения согласно
101.3.2 и
101.3.3 для таких испытательных проводов можно использовать значение 30 мОм.
Если испытательные провода, поставляемые изготовителем, постоянно подключены к оборудованию, то прилагаемые испытательные провода должны использоваться без модификации.
101.4 Защита от СЕТЕВЫХ перенапряжений
Для обеспечения защиты от вспышки дуги или возгорания измерительные цепи, РАССЧИТАННЫЕ на измерение напряжения СЕТИ, должны иметь минимальные ЗАЗОРЫ и ПУТИ УТЕЧКИ, эквивалентные установленным для ОСНОВНОЙ ИЗОЛЯЦИИ между подключенными к СЕТИ токопроводящими частями противоположной полярности.
Соответствие проверяется путем осмотра и измерения.
ВЫВОДЫ измерительной цепи, предназначенные для подключения цепи измерения напряжения, РАССЧИТАННЫЕ на КАТЕГОРИИ ИЗМЕРЕНИЙ III или IV, должны выдерживать соответствующее ПЕРЕХОДНОЕ ПЕРЕНАПРЯЖЕНИЕ, указанное в
таблице K.106, без повреждений, которые могут вызвать ОПАСНОСТЬ при установке переключателя режимов измерения напряжения в надлежащий режим и диапазон.
Соответствие проверяют следующим испытанием на воздействие импульсного напряжения с использованием соответствующего импульсного напряжения, приведенного в таблице 102.
Импульсное напряжение подают между каждой парой ВЫВОДОВ, РАССЧИТАННЫХ на КАТЕГОРИЮ ИЗМЕРЕНИЯ III или IV. Испытание импульсным напряжением должно проводиться воздействием пяти импульсов каждой полярности с интервалом до 1 мин, подаваемых от гибридного генератора импульсов (см. IEC 61180-1). Генератор выдает сигнал напряжения холостого хода длительностью 1,2/50 мкс, сигнал тока короткого замыкания длительностью 8/20 мкс, с выходным импедансом 2 Ом (значение пикового напряжения разомкнутой цепи, деленное на значение пикового тока короткого замыкания) для КАТЕГОРИЙ ИЗМЕРЕНИЙ III и IV. Резистор может быть добавлен последовательно, если это необходимо для повышения импеданса.
Импульсное напряжение подают во время работы цепи в условиях НОРМАЛЬНОГО ПРИМЕНЕНИЯ в комбинации с подаваемым напряжением СЕТИ.
Напряжение СЕТИ, используемое для испытания, представляет собой максимальное НОМИНАЛЬНОЕ фазное напряжение измеряемой СЕТИ. Для измерительных цепей, рассчитанных на фазное напряжение сети свыше 400 В переменного или постоянного тока, испытание может проводиться с помощью доступного источника напряжения СЕТИ, который имеет фазное напряжение не менее 400 В действующего переменного или постоянного тока. Источник сетевого напряжения в этом случае не обязательно должен соответствовать номинальной мощности измерительной цепи, но цепи, рассчитанные на переменный ток или переменный плюс постоянный ток, должны быть проверены с применением источника переменного тока, а цепи, рассчитанные только на постоянный ток, - источника постоянного тока.
Примечание 1 - Настоящее испытание может быть чрезвычайно опасным. Для защиты персонала, проводящего испытание, могут использоваться взрывозащищенные экраны и другие приспособления.
При проверке ЗАЗОРОВ внутри оборудования с помощью испытания импульсным напряжением необходимо убедиться, что указанное импульсное напряжение появляется в ЗАЗОРЕ.
Должна наблюдаться форма волны каждого импульса (см. примечание 2). Искажения импульсного напряжения, которые не изменяются от импульса к импульсу, могут быть вызваны срабатыванием устройства ограничения перенапряжения и не указывают на (частичный) пробой твердой изоляции.
Во время испытания не должно происходить пробоя ЗАЗОРОВ или разрушения твердой изоляции, но допускаются частичные разряды. Частичный разряд будет обозначен шагом в результирующей форме волны, который будет появляться по ходу более ранней последовательности импульсов. Пробой при первом импульсе может указывать на полный отказ системы изоляции или на срабатывание устройств ограничения перенапряжения в оборудовании. При наличии устройств ограничения перенапряжения они не должны разрываться или перегреваться во время испытания. Если результаты испытаний сомнительны или неубедительны, испытание следует повторить еще два раза.
Примечание 2 - Частичные разряды в пустотах могут привести к частичным вырезам чрезвычайно короткой длительности в форме волны, которые могут повторяться в ходе импульса.
101.5 Индикация превышения диапазона измерений
Если ОПАСНОСТЬ может возникнуть из-за того, что ОПЕРАТОР полагается на значение (например, напряжение), отображаемое оборудованием, дисплей должен давать однозначную индикацию всякий раз, когда значение превышает максимальное положительное значение или становится ниже минимального отрицательного значения диапазона, на который настроено оборудование.
Примечание - Примеры неоднозначных указаний включают следующее, если нет отдельного однозначного указания на значение, превышающее диапазон:
a) аналоговые счетчики с установкой пределов точно на концах диапазона;
b) цифровые измерители, которые показывают низкое значение, когда истинное значение превышает максимальное значение диапазона (например, 1001,5 В отображается как 001,5 В);
c) устройства записи диаграмм, которые печатают трассировку на краю диаграммы, указывая таким образом значение в максимальном диапазоне, когда истинное значение превышает его.
Соответствие проверяют внешним осмотром и моделированием состояния превышения диапазона.
Применяют все приложения IEC 61010-1, за исключением следующего:
(обязательное)
ТРЕБОВАНИЯ К ИЗОЛЯЦИИ, НЕ УСТАНОВЛЕННЫЕ В 6.7
K.3 Изоляция в цепях, не указанных в 6.7, K.1 или K.2
Замена:
Заменить существующее наименование следующим:
K.3 Изоляция для цепей, не рассмотренных в 6.7, K.1, K.2 или K.101, и для измерительных цепей без установленной КАТЕГОРИИ ИЗМЕРЕНИЙ
K.3.1 Общие положения
Замена:
Заменить текст следующим текстом:
Рассматриваемые измерительные цепи обладают одной или несколькими из следующих характеристик:
a) максимально возможное ПЕРЕХОДНОЕ ПЕРЕНАПРЯЖЕНИЕ ограничено источником питания или внутренней конструкцией оборудования (см. K.4) до уровня ниже заданного уровня, принятого для СЕТЕВОЙ ЦЕПИ;
b) максимально возможное ПЕРЕХОДНОЕ ПЕРЕНАПРЯЖЕНИЕ превышает уровень, допустимый для СЕТЕВОЙ ЦЕПИ;
c) РАБОЧЕЕ НАПРЯЖЕНИЕ представляет собой сумму напряжений от более чем одной цепи или представляет собой смешанное напряжение;
d) РАБОЧЕЕ НАПРЯЖЕНИЕ включает повторяющееся пиковое напряжение, которое может включать периодическую несинусоидальную форму волны или непериодическую форму волны, которая возникает с некоторой регулярностью;
e) РАБОЧЕЕ НАПРЯЖЕНИЕ имеет частоту свыше 30 кГц;
f) цепь представляет собой измерительную цепь, к которой КАТЕГОРИИ ИЗМЕРЕНИЙ не применяют.
В случаях, указанных в перечислениях a) - c) и f), ЗАЗОРЫ для ОСНОВНОЙ и ДОПОЛНИТЕЛЬНОЙ ИЗОЛЯЦИИ определяют в соответствии с K.3.2.
Для всех указанных случаев требования к ПУТЯМ УТЕЧКИ рассмотрены в K.3.4, а требования к твердой изоляции в K.3.5.
Примечание - Установленные требования показаны на структурной схеме, приведенной на
рисунке DD.1 приложения DD.
Дополнение:
Дополнить следующим текстом и таблицами:
K.101 Требования к изоляции для измерительных цепей КАТЕГОРИЙ ИЗМЕРЕНИЙ II, III и IV
K.101.1 Общие положения
Измерительные цепи подвергаются воздействию РАБОЧИХ НАПРЯЖЕНИЙ и переходных напряжений от цепей, к которым они подключены во время измерения или испытания. Когда измерительную цепь используют для измерения напряжения СЕТИ, переходные напряжения могут быть оценены по ее размещению внутри установки, в которой выполняют измерение. Когда измерительная цепь используется для измерения любого другого электрического сигнала, ОПЕРАТОР должен учесть переходные напряжения, чтобы убедиться, что они не превышают возможностей измерительного оборудования.
В случае, когда измерительная цепь используется для подключения к СЕТИ, существует РИСК возникновения дугового разряда. КАТЕГОРИЯ ИЗМЕРЕНИЙ определяет количество доступной энергии, которая может привести к возникновению дугового разряда. В случае возможности возникновения дугового разряда изготовитель оборудования должен принять дополнительные меры предосторожности для снижения ОПАСНОСТИ, связанной с поражением электрическим током и ожогом от дугового разряда, которые должны быть указаны в эксплуатационной документации (см.
приложения AA и
BB).
Для оборудования, предназначенного для питания от измеряемой цепи, ЗАЗОРЫ для СЕТЕВОЙ ЦЕПИ должны быть рассчитаны в соответствии с требованиями НОМИНАЛЬНОЙ КАТЕГОРИИ ИЗМЕРЕНИЙ и учетом применения устройств ограничения перенапряжения для снижения ПЕРЕХОДНЫХ ПЕРЕНАПРЯЖЕНИЙ до уровня, соответствующего более низкой КАТЕГОРИИ ИЗМЕРЕНИЯ (см.
раздел K.102). Дополнительные требования к маркировке приведены в 5.1.5.2,
5.1.5.101.
ЗАЗОРЫ измерительных цепей КАТЕГОРИИ ИЗМЕРЕНИЙ II, III и IV указаны в
таблице K.101.
Примечание 1 - Номинальные напряжения СЕТЕВЫХ источников питания приведены в приложении I.
Для оборудования, предназначенного для работы на высоте более 2000 м, значения ЗАЗОРОВ должны быть пересчитаны путем умножения на соответствующий коэффициент, указанный в таблице K.1.
Минимальный ЗАЗОР для ОСНОВНОЙ, ДОПОЛНИТЕЛЬНОЙ и УСИЛЕННОЙ ИЗОЛЯЦИИ составляет 0,2 мм для СТЕПЕНИ ЗАГРЯЗНЕНИЯ 2 и 0,8 мм для СТЕПЕНИ ЗАГРЯЗНЕНИЯ 3.
Примечание 2 - ЗАЗОРЫ для других измерительных цепей рассчитывают в соответствии с
K.3.
Таблица K.101
ЗАЗОРЫ для измерительных цепей КАТЕГОРИЙ
ИЗМЕРЕНИЙ II, III, IV
Номинальное фазное напряжение действующего переменного тока или номинальное напряжение постоянного тока измеряемой СЕТИ, В | ЗАЗОРЫ, мм |
ОСНОВНАЯ ИЗОЛЯЦИЯ и ДОПОЛНИТЕЛЬНАЯ ИЗОЛЯЦИЯ | УСИЛЕННАЯ ИЗОЛЯЦИЯ |
для КАТЕГОРИИ ИЗМЕРЕНИЙ | для КАТЕГОРИИ ИЗМЕРЕНИЙ |
II | III | IV | II | III | IV |
<= 50 | 0,04 | 0,1 | 0,5 | 0,1 | 0,3 | 1,5 |
> 50 <= 100 | 0,1 | 0,5 | 1,5 | 0,3 | 1,5 | 3,0 |
> 100 <= 150 | 0,5 | 1,5 | 3,0 | 1,5 | 3,0 | 6,0 |
> 150 <= 300 | 1,5 | 3,0 | 5,5 | 3,0 | 5,9 | 10,5 |
> 300 <= 600 | 3,0 | 5,5 | 8,0 | 5,9 | 10,5 | 14,3 |
> 600 <= 1000 | 5,5 | 8,0 | 14,0 | 10,5 | 14,3 | 24,3 |
> 1000 <= 1500 <a> | 8,0 | 11,0 | 18,0 | 14,3 | 19,4 | 31,4 |
<a> Только для напряжения постоянного тока. |
Соответствие проверяют путем осмотра и измерений или испытанием напряжением переменного тока в соответствии с 6.8.3.1 продолжительностью не менее 5 с, или испытанием импульсным напряжением в соответствии с 6.8.3.3, или, для измерительных цепей, находящихся под напряжением только постоянного тока, испытанием на постоянное напряжение согласно 6.8.3.2 продолжительностью не менее 5 с, с использованием соответствующих испытательных напряжений, указанных в таблице K.16 для требуемых ЗАЗОРОВ.
Применяют требования, установленные K.2.3.
Соответствие проверяют согласно требованиям K.2.3.
K.101.4 Твердая изоляция
K.101.4.1 Общие положения
Твердая изоляция должна выдерживать электрические и механические нагрузки, которые могут возникнуть при НОРМАЛЬНОМ ПРИМЕНЕНИИ при всех НОМИНАЛЬНЫХ условиях окружающей среды (см. 1.4) в течение установленного срока службы оборудования.
Изготовитель должен учитывать ожидаемый срок службы оборудования при выборе изоляционных материалов.
Соответствие проверяют путем проведения двух следующих испытаний:
a) испытание напряжением переменного тока в соответствии с 6.8.3.1 продолжительностью не менее 5 с или испытание импульсным напряжением в соответствии с 6.8.3.3, или для измерительных цепей, находящихся под напряжением только постоянного тока, испытанием напряжением постоянного тока продолжительностью не менее 5 с в соответствии с 6.8.3.2 с использованием соответствующих испытательных напряжений, указанных в таблице K.102, K.103 или K.104;
b) испытание напряжением переменного тока в соответствии с 6.8.3.1 продолжительностью не менее 1 мин или для измерительных цепей, находящихся только под напряжением постоянного тока, испытанием напряжением постоянного тока в соответствии с 6.8.3.2 продолжительностью не менее 1 мин с использованием соответствующего испытательного напряжения, указанного в таблице K.105.
Примечание 1 -
Испытанием a) проверяют влияние ПЕРЕХОДНЫХ ПЕРЕНАПРЯЖЕНИЙ, а
испытанием b) - влияние длительного воздействия напряжения на твердую изоляцию.
Таблица K.102
Испытательные напряжения для проверки электрической
прочности твердой изоляции в измерительных цепях
КАТЕГОРИИ ИЗМЕРЕНИЙ II
Номинальное фазное напряжение действующего переменного тока или номинальное напряжение постоянного тока измеряемой СЕТИ, В | Испытательное напряжение, В |
5-секундное испытание переменным током Ur.m.s. | Импульсное испытание Upeak |
ОСНОВНАЯ И ДОПОЛНИТЕЛЬНАЯ ИЗОЛЯЦИЯ | УСИЛЕННАЯ ИЗОЛЯЦИЯ | ОСНОВНАЯ И ДОПОЛНИТЕЛЬНАЯ ИЗОЛЯЦИЯ | УСИЛЕННАЯ ИЗОЛЯЦИЯ |
<= 150 | 840 | 1390 | 1550 | 2500 |
> 150 <= 300 | 1390 | 2210 | 2500 | 4000 |
> 300 <= 600 | 2210 | 3510 | 4000 | 6400 |
> 600 <= 1000 | 3310 | 5400 | 6000 | 9600 |
> 1000 <= 1500 <a> | 4260 | 7400 | 8000 | 12800 |
<a> Только для напряжения постоянного тока. |
Таблица K.103
Испытательные напряжения для проверки электрической
прочности твердой изоляции в измерительных цепях
КАТЕГОРИИ ИЗМЕРЕНИЙ III
Номинальное фазное напряжение действующего переменного тока или номинальное напряжение постоянного тока измеряемой СЕТИ, В | Испытательное напряжение, В |
5-секундное испытание переменным током Ur.m.s. | Импульсное испытание Upeak |
ОСНОВНАЯ И ДОПОЛНИТЕЛЬНАЯ ИЗОЛЯЦИЯ | УСИЛЕННАЯ ИЗОЛЯЦИЯ | ОСНОВНАЯ И ДОПОЛНИТЕЛЬНАЯ ИЗОЛЯЦИЯ | УСИЛЕННАЯ ИЗОЛЯЦИЯ |
<= 150 | 1390 | 2210 | 2500 | 4000 |
> 150 <= 300 | 2210 | 3510 | 4000 | 6400 |
> 300 <= 600 | 3310 | 5400 | 6000 | 9600 |
> 600 <= 1000 | 4260 | 7400 | 8000 | 12800 |
> 1000 <= 1500 <a> | 5330 | 9250 | 10000 | 16000 |
<a> Только для напряжения постоянного тока. |
Таблица K.104
Испытательные напряжения для проверки электрической
прочности твердой изоляции в измерительных цепях
КАТЕГОРИИ ИЗМЕРЕНИЙ IV
Номинальное фазное напряжение действующего переменного тока или номинальное напряжение постоянного тока измеряемой СЕТИ, В | Испытательное напряжение, В |
5-секундное испытание переменным током Ur.m.s. | Импульсное испытание Upeak |
ОСНОВНАЯ И ДОПОЛНИТЕЛЬНАЯ ИЗОЛЯЦИЯ | УСИЛЕННАЯ ИЗОЛЯЦИЯ | ОСНОВНАЯ И ДОПОЛНИТЕЛЬНАЯ ИЗОЛЯЦИЯ | УСИЛЕННАЯ ИЗОЛЯЦИЯ |
<= 150 | 2210 | 3510 | 4000 | 6400 |
> 150 <= 300 | 3310 | 5400 | 6000 | 9600 |
> 300 <= 600 | 4260 | 7400 | 8000 | 12800 |
> 600 <= 1000 | 6600 | 11940 | 12000 | 19200 |
> 1000 <= 1500 <a> | 8250 | 14930 | 15000 | 24000 |
<a> Только для напряжения постоянного тока. |
Таблица K.105
Испытательные напряжения для проверки долговременного
воздействия напряжения на твердую изоляцию
измерительных цепей
Номинальное фазное напряжение действующего переменного тока или номинальное напряжение постоянного тока измеряемой СЕТИ, В | Испытательное напряжение, В |
Испытание 1-минутным переменным током Ur.m.s. | Испытание 1-минутным постоянным током Ud.c. |
ОСНОВНАЯ И ДОПОЛНИТЕЛЬНАЯ ИЗОЛЯЦИЯ | УСИЛЕННАЯ ИЗОЛЯЦИЯ | ОСНОВНАЯ И ДОПОЛНИТЕЛЬНАЯ ИЗОЛЯЦИЯ | УСИЛЕННАЯ ИЗОЛЯЦИЯ |
<= 150 | 1350 | 2700 | 1900 | 3800 |
> 150 <= 300 | 1500 | 3000 | 2100 | 4200 |
> 300 <= 600 | 1800 | 3600 | 2550 | 5100 |
> 600 <= 1000 | 2200 | 4400 | 3100 | 6200 |
> 1000 <= 1500 <a> | - | - | 3200 | 6400 |
<a> Только для напряжения постоянного тока. |
Твердая изоляция должна также соответствовать следующим требованиям в зависимости от применяемости:
1) твердая изоляция, используемая в качестве ОБОЛОЧКИ или ЗАЩИТНОГО БАРЬЕРА, - требованиям
раздела 8;
2) формованные или литые части - требованиям
K.101.4.2;
3) изолирующие слои печатных плат - требованиям
K.101.4.3;
4) тонкопленочная изоляция - требованиям
K.101.4.4.
K.101.4.2 Формованные и литые части
Для ОСНОВНОЙ, ДОПОЛНИТЕЛЬНОЙ и УСИЛЕННОЙ ИЗОЛЯЦИИ проводники, расположенные между двумя подобными слоями, сформированными вместе (см. рисунок K.1, позиция L), после завершения формовки должны быть отделены, по крайней мере, применимым минимальным расстоянием в соответствии с таблицей K.9.
Соответствие проверяют осмотром и измерением разделительного расстояния или проверкой требований изготовителя.
K.101.4.3 Изолирующие слои печатных плат
Для ОСНОВНОЙ, ДОПОЛНИТЕЛЬНОЙ и УСИЛЕННОЙ ИЗОЛЯЦИИ проводники, расположенные между двумя подобными слоями (см. рисунок K.2, позиция L), должны быть разделены, по крайней мере, применимым минимальным расстоянием в соответствии с таблицей K.9.
Соответствие проверяют осмотром, измерением разделительного расстояния или проверкой требований изготовителя.
УСИЛЕННАЯ ИЗОЛЯЦИЯ изолирующих слоев печатных плат должна иметь достаточную электрическую прочность между соответствующими слоями. Для обеспечения достаточной электрической прочности должен быть использован один из следующих методов:
a) применяют изоляцию толщиной, равной, как минимум, применимому значению, указанному в таблице K.9.
Соответствие проверяют осмотром и измерением разделительного расстояния или проверкой требований изготовителя;
b) применяют изоляцию, которая собрана по меньшей мере из двух отдельных слоев материалов печатных плат, каждый из которых РАССЧИТАН изготовителем материала на электрическую прочность, равную, по меньшей мере, значению применимого испытательного напряжения, указанному в
таблицах K.102,
K.103 или
K.104 для ОСНОВНОЙ ИЗОЛЯЦИИ.
Соответствие подтверждают проверкой требований изготовителя;
c) применяют изоляцию, которая собрана по меньшей мере из двух отдельных слоев материалов печатных плат, и комбинация слоев РАССЧИТАНА изготовителем материала на электрическую прочность, соответствующую, по меньшей мере, значению применимого испытательного напряжения, указанному в
таблицах K.102,
K.103 или
K.104 для УСИЛЕННОЙ ИЗОЛЯЦИИ.
Соответствие подтверждают проверкой требований изготовителя.
K.101.4.4 Тонкопленочная изоляция
Для ОСНОВНОЙ, ДОПОЛНИТЕЛЬНОЙ и УСИЛЕННОЙ ИЗОЛЯЦИИ проводники, расположенные между двумя подобными слоями (см. рисунок K.3, позиция
L), должны быть разделены, по крайней мере, соответствующими ЗАЗОРАМИ и ПУТЯМИ УТЕЧКИ согласно
K.101.2 и
K.101.3.
Соответствие проверяют осмотром и измерением разделительного расстояния или проверкой требований изготовителя.
УСИЛЕННАЯ ИЗОЛЯЦИЯ посредством слоев тонкопленочной изоляции должна иметь достаточную электрическую прочность. Электрическая прочность обеспечивается одним из следующих методов:
a) толщина изоляции должна, как минимум, соответствовать значениям, указанным в таблице K.9.
Соответствие проверяют осмотром и измерением разделительного расстояния или проверкой соответствия требований изготовителя;
b) изоляция должна состоять по меньшей мере из двух отдельных слоев тонкопленочных материалов, каждый из которых РАССЧИТАН изготовителем материала на электрическую прочность, соответствующую, по меньшей мере, значению применимого испытательного напряжения, указанному в
таблицах K.102,
K.103 или
K.104 для ОСНОВНОЙ ИЗОЛЯЦИИ.
Соответствие подтверждают проверкой требований изготовителя;
c) изоляция должна состоять по меньшей мере из трех отдельных слоев тонкопленочных материалов, любые два из которых выдерживают испытания на достаточную электрическую прочность.
Соответствие проверяют испытанием напряжением переменного тока в соответствии с 6.8.3.1, продолжительностью не менее 1 мин, применяемым к двум из трех слоев с использованием соответствующего испытательного напряжения, указанного в таблицах K.102, K.103 или K.104 для УСИЛЕННОЙ ИЗОЛЯЦИИ
Для целей настоящего испытания может быть использован специальный образец, который собран только из двух слоев материала.
K.102 Снижение ПЕРЕХОДНЫХ ПЕРЕНАПРЯЖЕНИЙ за счет использования устройств ограничения перенапряжения
ПЕРЕХОДНЫЕ ПЕРЕНАПРЯЖЕНИЯ в цепи могут быть ограничены комбинациями цепей или компонентов. Компоненты, подходящие для этой цели, включают варисторы и газонаполненные ограничители перенапряжения.
Если устройство или цепи ограничения перенапряжения, предназначенные для снижения ПЕРЕХОДНЫХ ПЕРЕНАПРЯЖЕНИЙ, сконструированы так, что следующая за ним цепь может иметь уменьшенные ЗАЗОРЫ, должна быть выполнена оценка РИСКА (см.
раздел 17) с учетом обоих следующих аспектов:
a) даже при ЕДИНИЧНЫХ НЕИСПРАВНОСТЯХ цепь должна снижать ПЕРЕХОДНЫЕ ПЕРЕНАПРЯЖЕНИЯ до более низкого значения напряжения в зависимости от конструкции.
УСЛОВИЕ ЕДИНИЧНОЙ НЕИСПРАВНОСТИ включает короткое замыкание и разомкнутую цепь MOV (варистор из оксида металла);
b) цепь должна работать по назначению даже после воздействия повторяющихся ПЕРЕХОДНЫХ ПЕРЕНАПРЯЖЕНИЙ.
Максимальное ПЕРЕХОДНОЕ ПЕРЕНАПРЯЖЕНИЕ, которое может возникнуть в зависимости от КАТЕГОРИИ ИЗМЕРЕНИЯ и напряжения измеряемой СЕТИ, приведено в
таблице K.106.
Соответствие проверяют путем анализа документации по оценке РИСКОВ, чтобы убедиться, что РИСКИ устранены или что остаются только ДОПУСТИМЫЕ РИСКИ.
Таблица K.106
Максимальные ПЕРЕХОДНЫЕ ПЕРЕНАПРЯЖЕНИЯ
Номинальное фазное напряжение действующего переменного тока или номинальное напряжение постоянного тока измеряемой СЕТИ, В | Максимальное ПЕРЕХОДНОЕ ПЕРЕНАПРЯЖЕНИЕ Upeak, В |
КАТЕГОРИЯ ИЗМЕРЕНИЙ II <a> | КАТЕГОРИЯ ИЗМЕРЕНИЙ III <a> | КАТЕГОРИЯ ИЗМЕРЕНИЙ IV <a> |
<= 50 | 500 | 800 | 1500 |
> 50 <= 100 | 800 | 1500 | 2500 |
100 <= 150 | 1500 | 2500 | 4000 |
> 150 <= 300 | 2500 | 4000 | 6000 |
> 300 <= 600 | 4000 | 6000 | 8000 |
> 600 <= 1000 | 6000 | 8000 | 12000 |
| 8000 | 10000 | 15000 |
<a> КАТЕГОРИИ ИЗМЕРЕНИЙ II, III и IV применяют к измерениям в СЕТИ только до напряжений 1000 В действующего переменного тока и 1500 В постоянного тока. <b> Только для напряжения постоянного тока. |
(справочное)
АЛФАВИТНЫЙ УКАЗАТЕЛЬ ТЕРМИНОВ
Дополнение:
Дополнить перечень следующим термином:
КАТЕГОРИЯ ИЗМЕРЕНИЙ ................................................................ | |
(обязательное)
AA.1 Общие положения
Для целей настоящего стандарта используют КАТЕГОРИИ ИЗМЕРЕНИЙ, указанные ниже. КАТЕГОРИИ ИЗМЕРЕНИЙ, рассматриваемые в настоящем стандарте, не совпадают с КАТЕГОРИЯМИ ПЕРЕНАПРЯЖЕНИЯ, установленными в IEC 61010-1 (приложение K) и IEC 60664-1 или классификацией номинальных импульсных напряжений (категории перенапряжения), установленных в IEC 60364-4-44.
КАТЕГОРИИ ИЗМЕРЕНИЙ основаны на местоположении в СЕТИ, где могут проводиться измерения.
Примечание - Категории, установленные IEC 60664-1 и IEC 60364-4-44, предназначены для целей координации изоляции компонентов и оборудования, используемых в СЕТИ.
AA.2 КАТЕГОРИИ ИЗМЕРЕНИЙ
AA.2.1 КАТЕГОРИЯ ИЗМЕРЕНИЙ II
КАТЕГОРИЯ ИЗМЕРЕНИЙ II применима к испытательным и измерительным цепям, подключаемым непосредственно к точкам подключения (розетки и подобные точки) низковольтной СЕТЕВОЙ установки (см.
таблицу AA.1 и
рисунок AA.1).
Пример - Измерения в СЕТЕВЫХ ЦЕПЯХ бытовой техники, портативного ИНСТРУМЕНТА и аналогичного оборудования, а также розетках стационарных установок, расположенных на стороне потребителя.
AA.2.2 КАТЕГОРИЯ ИЗМЕРЕНИЙ III
КАТЕГОРИЯ ИЗМЕРЕНИЙ III применима к испытательным и измерительным цепям, подключаемым к распределительной части низковольтной СЕТИ здания (см.
таблицу AA.1 и
рисунок AA.1).
Во избежание РИСКОВ, вызванных ОПАСНОСТЯМИ, возникающими в результате более высоких токов короткого замыкания, требуется применение дополнительной изоляции и других мер предосторожности.
Для оборудования, являющегося частью стационарной установки, предполагается, что предохранитель или автоматический выключатель установки обеспечат надлежащую защиту от токов короткого замыкания.
Пример - Измерения на распределительных щитах (включая вторичные счетчики), фотоэлектрических панелях, автоматических выключателях, электропроводке, включая кабели, шины, распределительные коробки, выключатели, розетки в стационарной установке, а также в оборудовании для промышленного применения и некотором другом оборудовании, таком как стационарные двигатели с постоянным подключением к стационарной установке.
AA.2.3 КАТЕГОРИЯ ИЗМЕРЕНИЙ IV
КАТЕГОРИЯ ИЗМЕРЕНИЙ IV применима к испытательным и измерительным цепям, подключаемым к источнику низковольтной СЕТИ здания (см.
таблицу AA.1 и
рисунок AA.1).
Вследствие потенциальной возможности высоких токов короткого замыкания, существующих в таких цепях, любое случайное короткое замыкание, возникшее во время проведения измерений, может привести к вспышке дуги высокого уровня энергии, которая чрезвычайно опасна для случайных посторонних лиц, находящихся в непосредственной близости. Должны быть приняты существенные меры предосторожности, чтобы избежать любой возможности короткого замыкания.
Пример - Измерения на устройствах, установленных перед основным предохранителем или автоматическим выключателем в установке здания.
AA.2.4 Измерительные цепи без установленной КАТЕГОРИИ ИЗМЕРЕНИЯ
Многие типы испытательных и измерительных цепей не предназначены для непосредственного подключения к СЕТИ. Некоторые из этих измерительных цепей предназначены для применения с очень низким энергопотреблением, но другие могут потреблять очень большое количество доступной энергии из-за высоких токов короткого замыкания или высоких напряжений разомкнутой цепи. Для этих цепей не определены стандартные уровни переходных процессов. Для определения требований к изоляции и току короткого замыкания таких цепей требуется анализ РАБОЧИХ НАПРЯЖЕНИЙ, сопротивлений цепей, КРАТКОВРЕМЕННЫХ и ПЕРЕХОДНЫХ ПЕРЕНАПРЯЖЕНИЙ.
Пример - Измерительные цепи термопар, высокочастотные измерительные цепи, автомобильные тестеры и тестеры, используемые для определения характеристик СЕТЕВОЙ установки до ее подключения к СЕТЕВОМУ электропитанию.
O - Измерительные цепи, без установленной КАТЕГОРИИ
ИЗМЕРЕНИЙ; CAT II - КАТЕГОРИЯ ИЗМЕРЕНИЙ II;
CAT III - КАТЕГОРИЯ ИЗМЕРЕНИЙ III;
CAT IV - КАТЕГОРИЯ ИЗМЕРЕНИЙ IV
Рисунок AA.1 - Примеры идентификации
размещения измерительных цепей
Таблица AA.1
Характеристики КАТЕГОРИЙ ИЗМЕРЕНИЙ
КАТЕГОРИЯ ИЗМЕРЕНИЙ | Значение тока короткого замыкания (типичное), kА <a> | Размещение в установке здания |
II | < 10 | Цепи, соединенные со штепсельной розеткой и подобными точками СЕТЕВОЙ установки |
III | < 50 | СЕТЕВЫЕ распределительные щиты (части) здания |
IV | > 50 | Источник питания СЕТЕВОЙ установки здания |
<a> Значения импедансов контура (импедансы установки) не учитывают сопротивление испытательных проводов и внутреннего импеданса измерительного оборудования. Значения тока короткого замыкания изменяются в зависимости от характеристик установки. |
(справочное)
ОПАСНОСТИ, СВЯЗАННЫЕ С ИЗМЕРЕНИЯМИ,
ПРОВОДИМЫМИ В СПЕЦИАЛЬНЫХ СРЕДАХ
BB.1 Общие положения
Настоящее приложение содержит рекомендации для изготовителя оборудования, относящиеся к ОПАСНОСТЯМ, которые должны быть учтены при использовании оборудования, предназначенного для измерения электрических величин в специальных средах. Приведенный перечень ОПАСНОСТЕЙ нельзя считать исчерпывающим, так как безусловно существуют и другие ОПАСНОСТИ для той или иной среды.
BB.2 СЕТЕВЫЕ ЦЕПИ
BB.2.1 Общие положения
Испытательные и измерительные цепи подвергаются воздействию РАБОЧИХ НАПРЯЖЕНИЙ и переходных напряжений от цепи, к которой они подключены в процессе проведения измерений или испытаний. При использовании измерительной цепи для измерения напряжения в СЕТИ оценка переходных напряжений может быть проведена на основе оценки размещения внутри установки, в которой выполняют измерение.
При использовании измерительной цепи для измерения напряжения в СЕТИ существует риск возникновения дугового разряда. КАТЕГОРИИ ИЗМЕРЕНИЙ (см.
приложение AA) определяют количество доступной энергии, которое может способствовать возникновению дуговой вспышки. В условиях, когда возможна вспышка дуги, в инструкциях по эксплуатации должны быть указаны дополнительные меры предосторожности для уменьшения ОПАСНОСТИ, связанной с поражением электрическим током и ожогом от вспышки дуги.
BB.2.2 Поражение электрическим током
СЕТЕВЫЕ цепи представляют ОПАСНОСТЬ поражения электрическим током. При измерении в СЕТИ значения напряжений и токов превышают допустимый уровень (см. 6.3), и обычно требуется предоставление ОПЕРАТОРУ допуска для выполнения измерений. Изготовитель должен предоставить достаточную информацию, позволяющую ОПЕРАТОРУ быть осведомленным об ОПАСНОСТИ поражения электрическим током, и должен гарантировать, что обеспечено соответствие требованиям к конструкции, установленным в настоящем стандарте и других взаимосвязанных стандартах серии IEC 61010 (например, IEC 61010-031 для сборок щупов для измерения напряжения).
BB.2.3 Взрыв дуги
Вспышка дуги возникает, когда проводник (например, наконечник щупа или измерительная цепь с низким импедансом) кратковременно соединяет два проводника с высокой энергией и затем соединение разрывается или проводник удаляется. Такая процедура может привести к образованию дуги, которая ионизирует воздух. Ионизированный воздух является проводящим и может привести к продолжению протекания тока вблизи проводников.
Вспышка дуги приводит к выделению значительного количества очень горячего воздуха и частиц расплавленного или испаренного металла (выделяемого из активных проводников), которые представляют основную ОПАСНОСТЬ для ОПЕРАТОРА и других лиц, находящихся в непосредственной близости.
Если имеется достаточное количество доступной энергии, то ионизация воздуха будет продолжать распространяться, и протекающий через воздух ток будет продолжать увеличиваться. Результат такого процесса аналогичен взрыву и может привести к серьезным травмам или смерти ОПЕРАТОРА или постороннего наблюдателя. Рекомендации для определения уровней напряжения и энергии, которые могут вызвать вспышку дуги, приведены в описании КАТЕГОРИЙ ИЗМЕРЕНИЙ в
приложении AA.
BB.3 Термические ожоги
Любой предмет, являющийся проводником (например, ювелирное изделие), соединяющий два проводника с высокой энергией, может нагреваться от протекающего через них тока. Это может вызвать ожоги кожи в месте соприкосновения с предметом.
BB.4 Телекоммуникационные сети
Напряжения и токи, постоянно присутствующие в телекоммуникационных сетях, ниже уровней, которые можно считать ОПАСНЫМИ для жизни. Однако напряжение "звонка" (напряжение, подаваемое в телекоммуникационную линию для индикации, что телефонная трубка должна подавать сигнал о входящем вызове), как правило, составляет приблизительно 90 В переменного тока, которое считается ОПАСНЫМ для жизни. Если кто-то из технического персонала прикоснется к соответствующему проводнику во время срабатывания звонка, он может пострадать от поражения электрическим током.
EN 41003 устанавливает требования безопасности для оборудования, подключаемого к телекоммуникационным сетям. В EN 41003 рассмотрена возможность поражения электрическим током при контакте с телекоммуникационными проводниками, и установлено, что при ограничении доступа посредством соединителей РИСК поражения снижается до незначительного уровня. Однако, если в процессе испытаний или измерений проводник становится полностью ДОСТУПНЫМ, то существует вероятность поражения электрическим током.
Изготовитель оборудования, которое может использоваться для испытаний и измерений телекоммуникационных сетей, должен знать об ОПАСНОСТИ, связанной с напряжением "звонка", и принять соответствующие меры для уменьшения ОПАСНОСТИ (по возможности ограничивая доступ к проводникам, в других случаях обеспечивая соответствующие инструкции и предупреждения для ОПЕРАТОРА). В IEC 61010-031 установлены требования к защитным барьерам датчиков (щупов), предназначенных для измерения напряжения, которые могут использоваться при измерении в цепях, находящихся под ОПАСНЫМ НАПРЯЖЕНИЕМ.
BB.5 Измерение тока в индуктивных цепях
В случае последовательного подключения устройства для измерения тока к индуктивной цепи может возникнуть ОПАСНОСТЬ внезапного размыкания цепи (например, отваливается датчик или размыкается предохранитель). Такие внезапные события могут произвести к пиковому выбросу (скачку) индуктивного напряжения при непреднамеренном размыкании цепи. Значения пиковых выбросов могут во много раз превышать РАБОЧЕЕ НАПРЯЖЕНИЕ цепи и могут привести к пробою изоляции или поражению ОПЕРАТОРА электрическим током.
Изготовитель должен предоставить соответствующие инструкции ОПЕРАТОРУ для обеспечения того, что приборы для измерения тока при использовании не подключались последовательно с индуктивными цепями, или, при необходимости, принять все меры предосторожности для снижения ОПАСНОСТИ поражения электрическим током от пикового выброса напряжения (скачка напряжения).
BB.6 Цепи с питанием от батарей
Батареи могут представлять ОПАСНОСТЬ поражения электрическим током, взрыва и возгорания для человека, проводящего испытания на батареях или связанных с ними цепях. Например, батареи, используемые для резервных источников питания или батареи для управления двигателями.
ОПАСНОСТИ могут возникнуть в результате поражения электрическим током, взрывов в результате короткого замыкания ВЫВОДОВ батареи или взрывов в результате дугового воспламенения газов, выделяющихся при проведении цикла заряда батареи.
BB.7 Измерения при повышенных частотах
Некоторое измерительное оборудование зависит от индуктивного подключения к измеряемой цепи. Примеры некоторых датчиков тока, использующих индуктивные соединения, приведены в IEC 61010-2-032.
Поведение измерительной цепи в этих случаях будет зависеть от частоты измеряемого сигнала. Если измерительное устройство используют для измерения частоты, превышающей частоту, на которую оно было рассчитано, то протекающие токи могут вызвать значительный нагрев некоторых проводящих частей измерительного устройства.
Изготовитель должен предоставить соответствующие инструкции по эксплуатации таких устройств.
BB.8 Измерения с использованием измерительных цепей с ФУНКЦИОНАЛЬНЫМ ВЫВОДОМ ЗАЗЕМЛЕНИЯ
Осциллографы и анализаторы спектра являются примерами оборудования, которое часто включает в измерительную цепь ФУНКЦИОНАЛЬНЫЕ ВЫВОДЫ ЗАЗЕМЛЕНИЯ. Случаем ОБОСНОВАННО ПРОГНОЗИРУЕМОГО НЕПРАВИЛЬНОГО ИСПОЛЬЗОВАНИЯ могут являться действия ОПЕРАТОРА по отключению ВЫВОДА ЗАЩИТНОГО ПРОВОДНИКА, в целях повышения потенциала ФУНКЦИОНАЛЬНОГО ВЫВОДА ЗАЗЕМЛЕНИЯ до значения, превышающего потенциал заземления. Такое действие позволяет ОПЕРАТОРУ проводить плавающие измерения, но создает ОПАСНОСТЬ. Если ОПЕРАТОР случайно подключит ФУНКЦИОНАЛЬНЫЙ ВЫВОД ЗАЗЕМЛЕНИЯ к цепи, находящейся под ОПАСНЫМ НАПРЯЖЕНИЕМ, корпус измерительного оборудования также может быть подключен к цепи, находящейся под ОПАСНЫМ НАПРЯЖЕНИЕМ, и ОПЕРАТОР или посторонний наблюдатель может получить удар электрическим током от корпуса.
(справочное)
ЧЕТЫРЕХМИЛЛИМЕТРОВЫЕ ВЫВОДЫ ТИПА "БАНАН"
CC.1 Общие положения
ОПАСНОСТЬ может возникнуть из-за того, что ОПЕРАТОР полагается на значения, отображаемые оборудованием, когда соединители и ВЫВОДЫ находятся в сопряженном положении, но токопроводящие части не соприкасаются.
В приложении CC приведены рекомендуемые размеры четырехмиллиметровых ВЫВОДОВ, которые обеспечивают безопасность при подключении щупов сборок (датчиков), соответствующих IEC 61010-031:2015, приложение E.
Подобные четырехмиллиметровые ВЫВОДЫ часто называют соединителями типа "банан".
CC.2 Размеры
Размеры, указанные на
рисунке CC.1, соответствуют требованиям к ВЫВОДАМ для КАТЕГОРИЙ ИЗМЕРЕНИЙ II, III или IV при напряжении до 1000 В.
Указанные размеры обеспечивают выполнение требований к ЗАЗОРАМ, указанным в
6.6.101, когда соединители и ВЫВОДЫ сопряжены, не сопряжены или частично сопряжены, а токопроводящие части сопряженных соединителей и ВЫВОДОВ контактируют.
Примечание - Усилия при извлечении или установке и значения сопротивления контакта не учитываются.
Допуски размеров без установленных допусков: 0,1 мм
Размеры, мм |
A = 3,90 +/- 0,05 (при сжатии) |
B >= 6,6 |
C <= 7,9 |
2,6 <= E <= 6 |
F <= 12 |
M = 4,00+ 0,05 |
G <= 6,4 |
K >= 8,1 |
4 <= H <= 6 |
L >= 20 |
1 - штекерный ВЫВОД; 2 - гнездовой ВЫВОД; X - точка,
в которой происходит наилучший контакт; A - максимальный
диаметр, в котором происходит контакт; минимальное значение
E и H зависит от наличия пластиковых частей; ВОЗДУШНЫЕ
ЗАЗОРЫ должны составлять не менее 2,6 мм
Рисунок CC.1 - Рекомендуемые размеры
четырехмиллиметровых ВЫВОДОВ
(справочное)
СТРУКТУРНАЯ СХЕМА ИЗОЛЯЦИИ В ЗАВИСИМОСТИ ОТ ТИПА ЦЕПИ
Цепь может подпадать под более чем одну категорию измерений. Следовательно, для проведения анализа следует проследовать по двум или более ветвям структурной схемы, приведенной на
рисунке DD.1, и сравнить результаты. Например, измерительная цепь может быть РАССЧИТАНА на КАТЕГОРИЮ ИЗМЕРЕНИЙ III, а также РАССЧИТАНА для измерения сигналов на частоте 1 МГц. Такая измерительная цепь должна оцениваться согласно K.3.3 и
K.101.
ACC - расчетная поправка ВОЗДУШНОГО ЗАЗОРА на высоту;
ACV - поправка испытательного напряжения по месту;
& - применяют оба требования; ACM - альтернативные
средства оценки;

- в зависимости от применения;

- дополнительный путь испытания
Рисунок DD.1 - Требования к ВОЗДУШНОМУ ЗАЗОРУ,
ПУТЯМ УТЕЧКИ и твердой изоляции
(справочное)
СВЕДЕНИЯ О СООТВЕТСТВИИ ССЫЛОЧНЫХ МЕЖДУНАРОДНЫХ СТАНДАРТОВ
МЕЖГОСУДАРСТВЕННЫМ СТАНДАРТАМ
Таблица ДА.1
Обозначение ссылочного международного стандарта | Степень соответствия | Обозначение и наименование соответствующего межгосударственного стандарта |
IEC 60364-4-44:2007 | - | |
IEC 61010-2-032 | IDT | ГОСТ IEC 61010-2-032-2023 "Требования безопасности для электрического оборудования для измерений, управления и лабораторного применения. Часть 2-032. Частные требования для ручных и управляемых вручную датчиков тока для электрических испытаний и измерений" |
<*> Соответствующий межгосударственный стандарт отсутствует. До его принятия рекомендуется использовать перевод на русский язык данного международного стандарта. Примечание - В настоящей таблице использовано следующее условное обозначение степени соответствия стандартов: - IDT - идентичный стандарт. |
Применяют библиографию IEC 61010-1, за исключением следующего.
Исключение:
Исключить следующую ссылку:
IEC 61010-2-030, Safety requirements for electrical equipment for measurement, control, and laboratory use - Part 2-030: Special requirements for testing and measuring circuits (Требования безопасности к электрическому оборудованию для измерений, управления и лабораторного применения. Часть 2-030. Частные требования к испытательным и измерительным цепям)
Дополнение:
Дополнить следующими ссылками:
IEC TS 60479-1:2005, Effects of current on human beings and livestock - Part 1: General aspects (Воздействие тока на людей и домашних животных. Часть 1. Общие аспекты)
IEC TS 60479-2:2007, Effects of current on human beings and livestock - Part 2: Special aspects (Воздействие тока на людей и домашних животных. Часть 2. Специальные аспекты)
IEC 61010-2-033, Safety requirements for electrical equipment for measurement, control, and laboratory use - Part 2-033: Particular requirements for hand-held multimeters for domestic and professional use capable of measuring mains voltage (Требования безопасности для электрического оборудования для измерений, управления и лабораторного применения. Часть 2-033. Частные требования к ручным мультиметрам для бытового и профессионального применения, обеспечивающим измерения напряжения сети)
EN 41003:1999, Particular safety requirements for equipment to be connected to telecommunication networks and/or a cable distribution system (Частные требования безопасности для оборудования, подключаемого к телекоммуникационным сетям и/или кабельным распределительным системам)
УДК 621.317.799:006.354 | | IDT |
Ключевые слова: измерительная цепь, испытательная цепь, категория измерений, сеть, защита, зазор, путь утечки, твердая изоляция, опасность, нормальное применение, обоснованно прогнозируемое неправильное применение, взрыв дуги, испытания, поражение электрическим током, электрический ожог |