Главная // Актуальные документы // ГОСТ Р (Государственный стандарт)СПРАВКА
Источник публикации
М.: ФГБУ "Институт стандартизации", 2023
Примечание к документу
Документ
введен в действие с 01.08.2023.
Название документа
"ГОСТ Р 8.1025-2023. Национальный стандарт Российской Федерации. Государственная система обеспечения единства измерений. Расходомеры массовые кориолисовые, расходомеры-счетчики массовые кориолисовые, преобразователи расхода массовые кориолисовые. Методика поверки"
(утв. и введен в действие Приказом Росстандарта от 27.04.2023 N 276-ст)
"ГОСТ Р 8.1025-2023. Национальный стандарт Российской Федерации. Государственная система обеспечения единства измерений. Расходомеры массовые кориолисовые, расходомеры-счетчики массовые кориолисовые, преобразователи расхода массовые кориолисовые. Методика поверки"
(утв. и введен в действие Приказом Росстандарта от 27.04.2023 N 276-ст)
Утвержден и введен в действие
по техническому регулированию
и метрологии
от 27 апреля 2023 г. N 276-ст
НАЦИОНАЛЬНЫЙ СТАНДАРТ РОССИЙСКОЙ ФЕДЕРАЦИИ
ГОСУДАРСТВЕННАЯ СИСТЕМА ОБЕСПЕЧЕНИЯ ЕДИНСТВА ИЗМЕРЕНИЙ
РАСХОДОМЕРЫ МАССОВЫЕ КОРИОЛИСОВЫЕ, РАСХОДОМЕРЫ-СЧЕТЧИКИ
МАССОВЫЕ КОРИОЛИСОВЫЕ, ПРЕОБРАЗОВАТЕЛИ РАСХОДА МАССОВЫЕ
КОРИОЛИСОВЫЕ
МЕТОДИКА ПОВЕРКИ
State system for ensuring the uniformity of measurements.
Coriolis mass flowmeters, coriolis mass flow rate meters,
coriolis mass flow converters. Verification procedure
ГОСТ Р 8.1025-2023
Дата введения
1 августа 2023 года
1 РАЗРАБОТАН Федеральным государственным унитарным предприятием "Всероссийский научно-исследовательский институт метрологии им. Д.И. Менделеева" (ФГУП "ВНИИМ им. Д.И. Менделеева") в лице обособленного подразделения Всероссийского научно-исследовательского института расходометрии - филиала Федерального государственного унитарного предприятия "Всероссийский научно-исследовательский институт метрологии им. Д.И. Менделеева" (ВНИИР - филиал ФГУП "ВНИИМ им. Д.И. Менделеева")
2 ВНЕСЕН Техническим комитетом по стандартизации ТК 024 "Метрологическое обеспечение добычи и учета энергоресурсов (жидкостей и газов)"
3 УТВЕРЖДЕН И ВВЕДЕН В ДЕЙСТВИЕ
Приказом Федерального агентства по техническому регулированию и метрологии от 27 апреля 2023 г. N 276-ст
4 ВВЕДЕН ВПЕРВЫЕ
Правила применения настоящего стандарта установлены в статье 26 Федерального закона от 29 июня 2015 г. N 162-ФЗ "О стандартизации в Российской Федерации". Информация об изменениях к настоящему стандарту публикуется в ежегодном (по состоянию на 1 января текущего года) информационном указателе "Национальные стандарты", а официальный текст изменений и поправок - в ежемесячном информационном указателе "Национальные стандарты". В случае пересмотра (замены) или отмены настоящего стандарта соответствующее уведомление будет опубликовано в ближайшем выпуске ежемесячного информационного указателя "Национальные стандарты". Соответствующая информация, уведомление и тексты размещаются также в информационной системе общего пользования - на официальном сайте Федерального агентства по техническому регулированию и метрологии в сети Интернет (www.rst.gov.ru)
Настоящий стандарт распространяется на кориолисовые массовые расходомеры, кориолисовые массовые расходомеры-счетчики, кориолисовые массовые преобразователи расхода с частотно-импульсным выходом, принцип измерений которых основан на использовании силы Кориолиса, применяемые для измерений нефти, нефтепродуктов, стабильного газового конденсата в составе систем измерений количества и показателей качества нефти, нефтепродуктов, стабильного газового конденсата, измерительных систем, измерительных установок, измерительных комплексов.
Настоящий стандарт устанавливает методику первичной и периодической поверок.
В настоящем стандарте использованы нормативные ссылки на следующие стандарты:
ГОСТ 1756 (ИСО 3007-99) Нефтепродукты. Методы определения давления насыщенных паров
ГОСТ Р 8.1008 Государственная система обеспечения единства измерений. Плотность нефти и нефтепродуктов. Метод расчета. Порядок и таблицы приведения
Примечание - При пользовании настоящим стандартом целесообразно проверить действие ссылочных стандартов в информационной системе общего пользования - на официальном сайте Федерального агентства по техническому регулированию и метрологии в сети Интернет или по ежегодному информационному указателю "Национальные стандарты", который опубликован по состоянию на 1 января текущего года, и по выпускам ежемесячного информационного указателя "Национальные стандарты" за текущий год. Если заменен ссылочный стандарт, на который дана недатированная ссылка, то рекомендуется использовать действующую версию этого стандарта с учетом всех внесенных в данную версию изменений. Если заменен ссылочный стандарт, на который дана датированная ссылка, то рекомендуется использовать версию этого стандарта с указанным выше годом утверждения (принятия). Если после утверждения настоящего стандарта в ссылочный стандарт, на который дана датированная ссылка, внесено изменение, затрагивающее положение, на которое дана ссылка, то это положение рекомендуется применять без учета данного изменения. Если ссылочный стандарт отменен без замены, то положение, в котором дана ссылка на него, рекомендуется применять в части, не затрагивающей эту ссылку.
В настоящем стандарте применены следующие термины с соответствующими определениями:
3.1 блок измерений показателей качества жидких углеводородных сред: Совокупность функционально объединенных средств измерений и технологического оборудования, предназначенная для отбора проб и измерений показателей качества жидких углеводородных сред.
3.2 время одного измерения с применением компаратора: Суммарное время, необходимое для определения коэффициента преобразования компаратора в точке расхода по компакт-пруверу и выполнения единичного измерения с целью определения метрологических характеристик поверяемого массового расходомера (также в точке расхода) по компаратору.
Примечания
1 Время измерений для определения коэффициента преобразования компаратора определяется заданным количеством проходов поршня компакт-прувера.
2 Под термином "компаратор" подразумевается преобразователь объемного расхода, предназначенный для передачи единицы измерений от компакт-прувера к поверяемому массовому расходомеру.
3.3 градуировочная характеристика: Функция, описывающая зависимость коэффициента преобразования массового расходомера по импульсному выходу, или градуировочного коэффициента массового расходомера, или коэффициента коррекции измерений массы рабочей жидкости от измеряемого расхода.
3.4 рабочая жидкость: Жидкость, значения расхода, массы или объема которой измеряют при рабочих условиях.
3.5
измерительная линия: Часть блока измерительных линий, оснащенная средством измерений расхода в комплекте со струевыпрямительной секцией (по техническому заданию на проектирование), термокарманом для термометра, преобразователями давления и температуры, манометром и термометром, запорной и регулирующей арматурой с электроприводом (по техническому заданию на проектирование), фильтром (если не предусмотрен отдельный блок фильтров). |
3.6 компакт-прувер: Трубопоршневая установка, состоящая из цилиндрического калибровочного участка, внутри которого установлен поршень с тарельчатым клапаном, оптических детекторов положения поршня.
3.7 кориолисовый массовый расходомер: Расходомер, измеряющий массовый расход жидкости, основанный на использовании силы Кориолиса.
3.8 кориолисовый массовый расходомер-счетчик: Средство измерений расхода жидкости, предназначенное для измерения расхода (массы) жидкости.
3.9 кориолисовый массовый преобразователь расхода: Силовой преобразователь расхода, в котором в процессе сообщения потоку ускорения Кориолиса создается сигнал измерительной информации, зависящий от массового расхода.
Примечание - В связи с идентичностью операций поверки термины "кориолисовый массовый расходомер", "кориолисовый массовый расходомер-счетчик" и "кориолисовый массовый преобразователь расхода" далее по тексту объединены общим термином "массовый расходомер".
3.10 поверочная жидкость: Жидкость, с применением которой осуществляют поверку средств измерений.
3.11 рабочий диапазон измерений расхода: Диапазон измерений расхода рабочей жидкости, в котором эксплуатируют средство измерений и нормируют его метрологические характеристики.
3.12 серия проходов поршня: Заданное (задаваемое) количество проходов поршня, выполняемых при установленном значении поверочного расхода (в точке расхода).
3.13 система измерений количества и показателей качества жидких углеводородных сред: Совокупность функционально объединенных средств измерений, системы сбора и обработки информации, технологического и иного оборудования, предназначенная для измерений массового расхода и массы в потоке, а также показателей качества жидких углеводородных сред.
Примечание - В настоящем стандарте применен объединенный термин "система измерений количества и показателей качества жидких углеводородных сред", который в зависимости от вида углеводородной среды (нефть, нефтепродукты, стабильный газовый конденсат) будет иметь следующую классификацию:
- система измерений количества и показателей качества нефти;
- система измерений количества и показателей качества нефтепродуктов;
- система измерений количества и показателей качества газового конденсата.
3.14 стандартные условия: Условия, соответствующие температуре жидкости 15 °C или 20 °C и избыточному давлению, равному нулю.
3.15 точки расхода: Значения расхода, находящиеся в пределах диапазона измерений поверяемого массового расходомера.
3.16 трубопоршневая установка: Средство измерений объема или объемного расхода жидкости, состоящее из трубопровода с калиброванным участком, на котором расположены детекторы прохождения поршня, перемещающегося в трубе под действием потока или принудительно и вытесняющего объем жидкости, эквивалентный вместимости калиброванного участка средства измерений, за интервалы времени между срабатываниями детекторов.
3.17
установка (измерительная): Совокупность функционально объединенных и расположенных в одном месте мер, измерительных приборов, измерительных преобразователей и других устройств, предназначенная для измерений одной или нескольких величин. |
Примечание - Измерительную установку, применяемую для поверки, называют поверочной установкой.
3.18
эксплуатационный документ: Конструкторский документ, который в отдельности или в совокупности с другими документами определяет правила эксплуатации изделия и/или отражает сведения, удостоверяющие гарантированные изготовителем значения основных параметров и характеристик (свойств) изделия, гарантии и сведения по его эксплуатации в течение установленного срока службы. |
В настоящем стандарте применены следующие сокращения:
БИК - блок измерений показателей качества жидких углеводородных сред;
ГХ - градуировочная характеристика;
ИЛ - измерительная линия;
ИВК - измерительно-вычислительный комплекс (в том числе вычислитель расхода, измерительный контроллер);
КМХ - контроль метрологических характеристик;
КП - компакт-прувер;
МР - массовый расходомер;
МХ - метрологические характеристики;
ПП - поточный преобразователь плотности;
ПУ - поверочная установка (трубопоршневая поверочная установка, или КП, или поверочная установка с МР);
СИ - средство измерений;
СИКЖУ - система измерений количества и показателей качества жидких углеводородных сред;
СКО - среднее квадратическое отклонение;
ТПУ - трубопоршневая поверочная установка.
5.1 Поверку осуществляют методом непосредственного сличения, основанным:
- на определении МХ МР, входящих в состав СИКЖУ, с применением ТПУ и ПП или КП и ПП. Вытесненный объем поверочной жидкости из калиброванного участка ТПУ/КП протекает через МР, сигнал с которого подается на вход ИВК. Накопленное за время прохождения поршнем калиброванного участка количество импульсов МР соответствует объему калиброванного участка ТПУ/КП. По известным значениям вместимости калиброванного участка ТПУ/КП, плотности поверочной жидкости при проведении измерений количества импульсов вычисляют коэффициент преобразования, или коэффициент коррекции, или градуировочный коэффициент поверяемого МР;
- на определении МХ МР, входящих в состав СИКЖУ, с применением КП, компаратора и ПП. Вытесненный объем поверочной жидкости из калиброванного участка ТПУ/КП протекает через компаратор, при котором регистрируют количество импульсов выходного сигнала компаратора. В каждой выбранной точке расхода поверяемого МР определяют значение объемного расхода через компаратор, при котором определяют коэффициент преобразования компаратора. Одновременно начинается и заканчивается отсчет импульсов выходных сигналов компаратора и поверяемого МР. По измеренным значениям массы КП с компаратором и ПП и количества импульсов с поверяемого МР вычисляют коэффициент преобразования, или коэффициент коррекции, или градуировочный коэффициент поверяемого МР;
- на определении МХ МР, входящих в состав СИКЖУ, с применением ПУ с МР. Определяют число импульсов, поступивших от поверяемого МР, соответствующее величине массы жидкости, измеренной с применением ПУ с МР. По измеренным значениям массы ПУ с МР и количества импульсов поверяемого МР вычисляют коэффициент преобразования, или коэффициент коррекции, или градуировочный коэффициент поверяемого МР.
5.2 Поверка МР осуществляется методом непосредственного сличения в соответствии с требованиями
части 2 Государственной поверочной схемы
[2], обеспечивающим передачу единицы массы жидкости в потоке от рабочих эталонов 1-го и 2-го разрядов (ТПУ, КП или ПУ с МР) и прослеживаемость к Государственному первичному эталону единицы массы (килограмма) ГЭТ 3-2020 или к Государственному первичному эталону единицы объема жидкости в диапазоне от 1,0·10
-9 м
3 до 1,0 м
3 ГЭТ 216-2018.
6.1 При проведении поверки выполняют операции, приведенные в
таблице 1.
Таблица 1
Наименование операции | Номер раздела стандарта на методику поверки | Проведение операции при |
первичной поверке | периодической поверке |
Внешний осмотр СИ | | Да | Да |
Подготовка к поверке и опробование СИ | | Да | Да |
Проверка программного обеспечения СИ | | Да | Да |
Определение МХ СИ | | Да | Да |
Подтверждение соответствия СИ метрологическим требованиям | | Да | Да |
6.2 Если при проведении какой-либо операции поверки получен отрицательный результат, поверку прекращают.
7 Требования к условиям проведения поверки
7.1 Интервал между поверками установлен для каждого типа МР при его испытаниях в целях утверждения типа.
7.2 Поверку МР проводят на месте эксплуатации в комплекте с элементами ИЛ.
7.3 Диапазон массового расхода поверочной жидкости через поверяемый МР должен соответствовать расходу, указанному владельцем МР в письменной форме, и не выходить за пределы диапазона измерений, указанного в описании типа МР. Допускается поверка МР в фактически обеспечиваемом диапазоне измерений с обязательным указанием объема проведенной поверки.
7.4 Отклонение массового расхода поверочной жидкости от установленного значения в процессе поверки не должно превышать +/- 2,5%.
7.5 Изменение температуры поверочной жидкости в ПП, компараторе, на входе и выходе ТПУ/КП (при применении ТПУ/КП) и поверяемом МР (при наличии СИ температуры на ИЛ) за время одного измерения по абсолютной величине не должно превышать 0,2 °C.
7.6 Температура, давление, влажность окружающей среды и физико-химические показатели поверочной жидкости должны соответствовать условиям эксплуатации СИ.
7.7 Диапазоны рабочего давления определяются модификацией (моделью) МР и технологическими требованиями.
7.8 Изменение вязкости поверочной жидкости за время поверки не должно выходить за допускаемые пределы применяемого компаратора (при применении КП и компаратора).
7.9 Объемная доля воды в поверочной жидкости не должна превышать 5%.
7.10 Содержание свободного газа в поверочной жидкости не допускается.
7.11 Для обеспечения бескавитационной работы избыточное давление в трубопроводе после преобразователя объемного расхода (применяемого в качестве компаратора) Pmin, МПа, должно быть не менее вычисленного по формуле

, (1)
где
PНП - давление насыщенных паров, определяемое в соответствии с
ГОСТ 1756 или
ГОСТ Р 52340 при максимально возможной температуре поверочной жидкости, МПа;

- разность значений давления на преобразователе объемного расхода (применяемом в качестве компаратора), указанная в эксплуатационном документе, МПа.
Примечание -
Формулу (1) применяют в том случае, если иное не оговорено в эксплуатационной документации на преобразователь объемного расхода.
7.12 Регулирование массового расхода проводят при помощи регулятора расхода, расположенного на выходе ПУ и/или ИЛ.
8 Метрологические и технические требования к средствам поверки
8.1 При проведении поверки применяют средства поверки, приведенные в
таблице 2.
Таблица 2
Средства поверки | Метрологические и технические требования к средствам поверки |
ТПУ, КП | 1-го или 2-го разряда в соответствии с поверочной схемой [2] с пределами допускаемой относительной погрешности (доверительными границами суммарной погрешности) +/- 0,05% и +/- (0,09 - 0,10)% соответственно |
ПУ с МР | 1-го или 2-го разряда в соответствии с поверочной схемой [2] с пределами допускаемой относительной погрешности (доверительными границами суммарной погрешности) +/- (0,055 - 0,10 включ.)% |
Компаратор | СКО результатов измерений при определении коэффициента преобразования не более 0,02% |
ПП | Пределы допускаемой абсолютной погрешности +/- 0,3 кг/м3 |
СИ давления (преобразователи давления) | Пределы допускаемой приведенной погрешности +/- 0,5% |
СИ температуры, установленные на ТПУ/КП (датчики температуры) | Пределы допускаемой абсолютной погрешности +/- 0,2 °C |
СИ температуры (датчики температуры) | Пределы допускаемой абсолютной погрешности +/- 0,3 °C <*> |
Манометр | Класс точности 0,6 |
Термометр | Пределы допускаемой абсолютной погрешности +/- 0,2 °C с ценой деления 0,1 °C |
ИВК | Пределы допускаемой относительной погрешности преобразования входных электрических сигналов в значение коэффициента преобразования МР +/- 0,05% Пределы допускаемой относительной погрешности преобразования входных электрических сигналов в значение коэффициента преобразования компаратора +/- 0,025% |
<*> Пределы допускаемой абсолютной погрешности +/- 0,2 °C для СИ температуры (датчики температуры), применяемых в составе системы измерений количества и показателей качества газового конденсата. |
8.2 Допускается применять аналогичные средства поверки, обеспечивающие определение МХ поверяемых СИ с требуемой точностью.
8.3 Средства поверки должны быть поверены или аттестованы в качестве эталонов в соответствии с действующим законодательством.
Примечания
1 Применяют ПП, входящий в состав ТПУ/КП или смонтированный стационарно в составе СИКЖУ, или переносной, который устанавливают на время поверки на предусмотренное проектом место.
2 При применении ПП, смонтированного стационарно в составе СИКЖУ, проверяют положительные результаты КМХ, выполненного непосредственно перед поверкой МР.
3 Применяют преобразователи давления и датчики температуры, смонтированные (установленные) на ИЛ с поверяемым МР на ПУ, а также смонтированные в БИК, если для поверки МР используют ПП, установленный в БИК.
4 При применении передвижной ПУ без преобразователей давления и датчиков температуры используют преобразователи давления и датчики температуры, установленные (устанавливаемые) на технологических отводах, предназначенных для подключения передвижной ПУ. Допускается использование установленных на передвижной ПУ: манометров класса точности 0,6, термометров с ценой деления 0,1 °C и с пределами допускаемой абсолютной погрешности +/- 0,2 °C.
5 Для КП допускается применение компаратора, устанавливаемого (монтируемого) на предусмотренное проектом место только во время поверки МР.
6 Для КП на технологической линии компаратора, смонтированного (монтируемого) в составе СИКЖУ, устанавливают СИ давления и температуры.
7 При применении метода КП с компаратором компаратор, смонтированный или монтируемый в составе СИКЖУ, должен иметь возможность последовательного подключения к КП и к любому из МР, входящих в состав СИКЖУ.
8 При применении КП допускается поверку компаратора не проводить. Пригодность к применению компаратора устанавливают по результатам определения его МХ в соответствии с
приложением В при проведении поверки конкретного МР. Оформленный протокол по
приложению В (
форма протокола приведена в приложении Г) является приложением к
протоколу поверки Б. МХ компаратора должны соответствовать требованиям, приведенным в
таблице 2.
9 Требования (условия) по обеспечению безопасности проведения поверки
При проведении поверки должны соблюдаться требования охраны труда, промышленной и пожарной безопасности, взрывобезопасности.
Охрана труда и безопасность должны обеспечиваться в соответствии с действующим законодательством Российской Федерации.
Средства поверки, СИ, электрооборудование и вспомогательные устройства должны применяться в соответствии с их эксплуатационной документацией.
К средствам поверки и применяемому при поверке оборудованию должен быть обеспечен свободный доступ. При необходимости предусматривают лестницы и площадки, соответствующие требованиям безопасности.
Управление оборудованием и средствами поверки должно проводиться лицами, прошедшими обучение и проверку знаний требований безопасности и допущенными к обслуживанию СИКЖУ.
Наибольшее давление поверочной жидкости при поверке не должно превышать значения, указанного в эксплуатационных документах на оборудование и применяемые СИ. Использование элементов монтажа или шлангов, не прошедших гидравлические испытания, запрещается.
На трубопроводах, заполненных поверочной жидкостью, должны применяться приборы взрывозащищенного исполнения, на которых нанесены четкие надписи и маркировки, подтверждающие безопасность их применения.
При возникновении аварийной неисправности, разгерметизации оборудования, появлении течи поверочной жидкости, загазованности и других ситуаций, нарушающих процесс поверки, поверка должна быть прекращена. Возобновление поверки допускается только после выявления и устранения причин их возникновения.
10 Внешний осмотр средства измерений
При внешнем осмотре устанавливают соответствие поверяемого МР следующим требованиям:
- комплектность должна соответствовать указанной в эксплуатационных документах;
- должны отсутствовать механические повреждения и дефекты, препятствующие применению;
- надписи и обозначения на поверяемом МР должны быть читаемыми и доступными для осмотра и идентификации, соответствовать требованиям эксплуатационных документов.
11 Подготовка к поверке и опробование средства измерений
11.1 Подготовка к поверке
11.1.1 Проверяют наличие сведений о поверке и/или об аттестации в качестве эталона СИ, применяемых в качестве средств поверки, в Федеральном информационном фонде по обеспечению единства измерений.
11.1.2 Проверяют правильность монтажа средств поверки и поверяемого МР.
11.1.3 Подготавливают средства поверки согласно указаниям эксплуатационных документов.
11.1.4 Подготавливают поверяемый МР в соответствии с эксплуатационным документом, устанавливают или проверяют установленные коэффициенты, в том числе:
- градуировочный коэффициент МР;
- коэффициент коррекции МР;
- значение массового расхода и соответствующее ему значение частоты выходного сигнала МР или коэффициент преобразования МР.
11.1.5 При применении ИВК в обработке результатов поверки МР проверяют или устанавливают в ИВК значение массового расхода и соответствующее ему значение частоты выходного сигнала МР или коэффициент преобразования МР KПМРуст, имп./т, соответствующий установленному значению в преобразователе МР или вычисленный по формуле

, (2)
где fМР - значение частоты, установленное в преобразователе поверяемого МР, Гц;
QМР - значение массового расхода, установленное в преобразователе поверяемого МР, т/ч.
Вводят в память ИВК или проверяют введенные ранее данные, необходимые для обработки результатов поверки.
11.1.6 Проверяют отсутствие газа в ИЛ, ПУ (при применении ТПУ, КП, ПУ с МР), а также в верхних точках трубопроводов. Для этого устанавливают массовый расход поверочной жидкости в пределах рабочего диапазона измерений массового расхода поверяемого МР и открывают краны, расположенные в высших точках ИЛ и ПУ. При применении ТПУ/КП проводят один - три раза запуск (шарового или тарельчатого) поршня, удаляя после каждого запуска газ (воздух). Считают, что газ (воздух) отсутствует полностью, если из кранов вытекает струя поверочной жидкости без газовых (воздушных) пузырьков.
11.1.7 При рабочем давлении проверяют герметичность системы, состоящей из поверяемого МР, ПУ и применяемых при поверке СИ. При этом не допускается появление капель или утечек поверочной жидкости через сальники, фланцевые, резьбовые или сварные соединения при наблюдении в течение 10 мин.
Проверяют герметичность запорной арматуры, через которую возможны утечки поверочной жидкости, влияющие на результаты измерений при поверке.
Проверяют герметичность устройства пуска и приема (шарового или тарельчатого) поршня ТПУ/КП в соответствии с эксплуатационными документами.
11.1.8 Проверяют стабильность температуры поверочной жидкости. Температуру поверочной жидкости считают стабильной, если ее изменение в ПУ (в ПП, в компараторе при их применении) и в поверяемом МР (при наличии СИ температуры) не превышает 0,2 °C за время измерения.
11.1.9 Проводят установку нуля для поверяемого МР согласно эксплуатационным документам.
11.2 Опробование
11.2.1 Опробование поверяемого МР проводят совместно со средствами поверки.
11.2.2 Устанавливают массовый расход поверочной жидкости в пределах рабочего диапазона измерений массового расхода поверяемого МР.
11.2.3 Наблюдают на дисплее ИВК значения следующих параметров:
- массового расхода поверочной жидкости в поверяемом МР (при реализации в ИВК);
- частоты выходного сигнала поверяемого МР (при реализации в ИВК);
- температуры и давления поверочной жидкости на входе и выходе ПУ (при применении ТПУ/КП), плотности, температуры и давления поверочной жидкости в ПП;
- массового расхода поверочной жидкости и частоты выходного сигнала в ПУ с МР при применении ПУ с МР;
- объемного расхода поверочной жидкости, частоты выходного сигнала компаратора, температуры и давления поверочной жидкости при применении компаратора совместно с ТПУ/КП.
11.2.4 Запускают поршень (шаровой или тарельчатый) ПУ (при применении ТПУ/КП). При прохождении поршня через первый детектор наблюдают за началом отсчета импульсов выходного сигнала МР, при прохождении поршня через второй детектор - за окончанием отсчета импульсов. Для двунаправленных ПУ (при применении ТПУ/КП) проводят те же операции при движении поршня в обратном направлении.
12 Проверка программного обеспечения средства измерений
При проверке программного обеспечения поверяемого МР проверяют соответствие идентификационных данных программного обеспечения идентификационным данным, указанным в описании типа поверяемого МР. Данная операция поверки выполняется только при наличии программного обеспечения МР.
13 Определение метрологических характеристик средства измерений
13.1 Определение МХ при поверке МР
13.1.1 При реализации ГХ в МР определяют:
- градуировочный коэффициент МР в рабочем диапазоне измерений массового расхода или коэффициент коррекции МР в рабочем диапазоне измерений массового расхода;
- значение относительной погрешности МР в рабочем диапазоне измерений массового расхода.
13.1.2 При реализации ГХ в ИВК определяют:
- коэффициенты коррекции МР в точках рабочего диапазона измерений массового расхода;
- коэффициент коррекции МР в рабочем диапазоне измерений массового расхода;
- коэффициенты преобразования МР в точках рабочего диапазона измерений массового расхода;
- коэффициент преобразования МР в рабочем диапазоне измерений массового расхода;
- границу относительной погрешности МР в рабочем диапазоне измерений массового расхода.
13.1.3 Определение МХ МР при применении ПУ проводят не менее чем при трех точках расхода из диапазона измерений массового расхода, включая минимальное и максимальное значения. В каждой точке расхода МР проводят не менее пяти измерений, для МР, применяемого для КМХ, проводят не менее семи измерений. Последовательность выбора точек расхода может быть произвольной. При поверке МР с применением КП в каждой точке расхода выполняют не менее семи измерений и не менее одиннадцати измерений при поверке МР, применяемого для КМХ.
При определении МХ в трех точках расхода рабочего диапазона определение МХ проводят: при минимальном (Qmin), среднем [0,5(Qmin + Qmax)] и максимальном (Qmax) значениях расхода (т/ч).
Требуемые значения расхода устанавливают начиная от Qmin в сторону увеличения или от Qmax в сторону уменьшения.
13.1.4 При поверке МР с применением КП значения расхода через поверяемый МР составляющего менее 15% от максимального значения диапазона измерений компаратора либо менее 30% от максимального значения диапазона измерений КП, определение МХ поверяемого МР проводят по КП и ПП. При значении расхода через поверяемый МР составляющем более 15% от максимального значения диапазона измерений компаратора, определение МХ поверяемого МР проводят по КП, компаратору и ПП.
Допускается поверку МР во всех точках поверочного расхода проводить непосредственно по КП, не применяя компаратор, если верхний предел измерений КП превышает значение верхней границы диапазона измерений проверяемого МР.
13.2 Определение МХ поверяемого МР при поверке по ТПУ и ПП
13.2.1 Устанавливают выбранное значение массового расхода по показаниям поверяемого МР.
Проводят предварительное измерение для уточнения значения установленного массового расхода.
Запускают шаровой поршень ТПУ. При срабатывании второго детектора регистрируют время между срабатываниями первого и второго детекторов, количество импульсов выходного сигнала поверяемого МР, температуру, давление и плотность поверочной жидкости.
Примечания
1 Для однонаправленной ТПУ прохождение поршня от одного детектора до другого принимают за одно измерение.
2 Если для двунаправленной ТПУ определена вместимость калиброванного участка как сумма вместимостей в обоих направлениях, то за одно измерение принимают движение поршня в прямом и обратном направлениях, количество импульсов и время прохождения поршня в прямом и обратном направлениях суммируют.
3 Если для двунаправленной ТПУ определена вместимость калиброванного участка для каждого направления, то за одно измерение принимают движение поршня в каждом направлении.
4 При наличии у ТПУ второй пары детекторов допускается использовать обе пары детекторов.
Проверяют значение устанавливаемого массового расхода поверочной жидкости через поверяемый МР по условию

, (3)
где Qj - устанавливаемое значение поверочного массового расхода, т/ч;
Qji - массовый расход поверочной жидкости через поверяемый МР за время
i-го измерения в
j-й точке рабочего диапазона измерений массового расхода, вычисляют по
формуле (8), т/ч;
В случае невыполнения
условия (3) корректируют расход, контролируя его значение.
13.2.2 После стабилизации расхода и температуры поверочной жидкости в j-й точке расхода проводят серию измерений, последовательно запуская поршень ТПУ (не менее пяти измерений для МР и не менее семи измерений для МР, применяемых для КМХ). Если количество импульсов выходного сигнала поверяемого МР за время между срабатываниями детекторов ТПУ меньше 10 000, то ИВК должен определять количество импульсов с долями импульсов.
13.2.3 При использовании термометров и манометров с визуальным отсчетом температуру и давление фиксируют в начале и конце измерения.
13.2.4 Результаты измерений заносят в протокол.
Форма протокола поверки приведена в приложении А. При заполнении протокола полученные результаты измерений и вычислений округляют в соответствии с
таблицей 3.
Таблица 3
Форма записи, представления результатов измерений
и вычислений
Наименование показателя | Количество цифр после запятой | Количество значащих цифр, не менее |
Массовый расход, т/ч | 1 | - |
Масса, т | - | 6 |
Объемный расход, м3/ч | 1 | - |
Объем, м3 | - | 6 |
Температура, °C | 1 | - |
Давление, МПа | 2 | - |
Плотность, кг/м3 | 1 | - |
Количество импульсов, имп. | - | 5 |
Интервал времени, с | 2 | - |
Погрешность, СКО, % | 3 | - |
Коэффициент преобразования, имп./т (имп./м3) | - | 5 |
Коэффициент коррекции | 4 | - |
Градуировочный коэффициент | - | 5 |
Коэффициент объемного расширения, 1/°C | 6 | - |
Частота выходного сигнала, Гц | 1 | - |
Примечания
2 При количестве цифр в целой части числа больше рекомендованного количества значащих цифр число округляют до целого.
13.3 Определение МХ поверяемого МР при поверке по КП и ПП
13.3.1 Устанавливают выбранное значение массового расхода по показаниям поверяемого МР.
Проводят предварительное измерение для уточнения значения установленного массового расхода.
Запускают поршень КП. При срабатывании второго детектора регистрируют время между срабатываниями первого и второго детекторов, количество импульсов выходного сигнала поверяемого МР, температуру, давление и плотность поверочной жидкости.
Проверяют значение устанавливаемого массового расхода поверочной жидкости через поверяемый МР в соответствии с
условием (3). В случае невыполнения
условия (3) корректируют расход, контролируя его значение.
13.3.2 После стабилизации массового расхода проводят необходимое количество измерений.
Запускают поршень КП. При срабатывании первого детектора ИВК начинает отсчет импульсов выходного сигнала поверяемого МР и времени, при срабатывании второго детектора - заканчивает (не менее семи измерений для МР и не менее одиннадцати измерений для МР, применяемых для КМХ).
Для определения средних значений за время измерения ИВК периодически фиксирует значения следующих параметров:
- температуры поверочной жидкости в КП;
- давления поверочной жидкости в КП;
- температуры планки крепления детекторов или инварового стержня;
- температуры поверочной жидкости, при которой определяют плотность;
- давления поверочной жидкости, при котором определяют плотность;
- плотности поверочной жидкости.
Перечень параметров допускается изменять в зависимости от алгоритмов, реализованных в ИВК.
Если КП и ПП расположены рядом (на одной раме), допускается для измерения температуры и измерения давления поверочной жидкости в КП и ПП применять, соответственно, один преобразователь температуры и один преобразователь давления.
Допускается за результат измерения считать среднее значение результатов измерений для нескольких проходов поршня КП (не более 20).
Если количество импульсов выходного сигнала поверяемого МР за время между срабатываниями детекторов КП меньше 10 000, то ИВК должен определять количество импульсов с долями импульсов.
13.3.3 Результаты измерений заносят в протокол.
Форма протокола поверки приведена в приложении Б.
При заполнении протокола полученные результаты измерений и вычислений округляют в соответствии с
таблицей 3.
13.4 Определение МХ поверяемого МР при поверке по КП, компаратору и ПП
13.4.1 Для каждой выбранной точки массового расхода из рабочего диапазона измерений расхода поверяемого МР определяют значение объемного расхода через компаратор, при котором определяют коэффициент преобразования компаратора, для чего выполняют операции по
13.4.2.
Обработку результатов измерений при определении коэффициента преобразования компаратора выполняют в соответствии с
приложением В. При выполнении
условия (В.9) коэффициент преобразования компаратора вводят в память ИВК и проводят операции по
13.4.4 для определения МХ поверяемого МР.
13.4.2 Определение МХ компаратора
Определение МХ компаратора проводят в каждой выбранной точке расхода, установленного для компаратора. В каждой точке расхода проводят не менее семи измерений. Последовательность выбора точек расхода может быть произвольной.
Устанавливают выбранное значение расхода по показаниям компаратора.
Проводят предварительное измерение для уточнения значения установленного расхода.
Запускают поршень КП. При срабатывании второго детектора регистрируют время между срабатываниями первого и второго детекторов, количество импульсов выходного сигнала компаратора, температуру, давление и плотность поверочной жидкости.
Объемный расход поверочной жидкости через компаратор вычисляют по
формуле (В.4).
При необходимости проводят корректировку значения расхода регулятором расхода или запорной арматурой.
После стабилизации расхода в соответствии с
7.4 проводят необходимое количество измерений.
Запускают поршень КП. При срабатывании первого детектора ИВК начинает отсчет импульсов выходного сигнала компаратора и времени, при срабатывании второго детектора - заканчивает.
Для определения средних значений за время измерения ИВК периодически фиксирует значения следующих параметров:
- температуры поверочной жидкости в КП;
- давления поверочной жидкости в КП;
- температуры планки крепления детекторов или инварового стержня;
- температуры поверочной жидкости в компараторе;
- давления поверочной жидкости в компараторе;
- температуры поверочной жидкости, при которой определяют плотность;
- давления поверочной жидкости, при котором определяют плотность;
- плотности поверочной жидкости.
Перечень параметров допускается изменять в зависимости от алгоритмов, реализованных в ИВК.
Если КП, компаратор и ПП расположены рядом (на одной раме), допускается для измерения температуры и измерения давления поверочной жидкости в КП, компараторе и ПП использовать, соответственно, один преобразователь температуры и один преобразователь давления.
Допускается за результат измерения считать среднее значение результатов измерений для нескольких проходов поршня КП (не более 20).
Если количество импульсов выходного сигнала компаратора за время между срабатываниями детекторов КП меньше 10 000, то ИВК должен определять количество импульсов с долями импульсов.
13.4.3 Результаты измерений заносят в протокол.
Форма протокола приведена в приложении Г.
При заполнении протокола полученные результаты измерений и вычислений округляют в соответствии с
таблицей 3.
13.4.4 Определение МХ поверяемого МР
При определении МХ поверяемого МР устанавливают выбранное значение расхода по показаниям компаратора.
Расход поверочной жидкости через компаратор вычисляют по
формуле (7).
Для компаратора устанавливают значение расхода с отклонением не более 2,5% от расхода, при котором был определен коэффициент преобразования компаратора.
Проводят предварительное измерение для уточнения значения установленного расхода.
После стабилизации расхода в соответствии с
7.4 проводят необходимое количество измерений.
ИВК одновременно начинает отсчет импульсов выходных сигналов компаратора и поверяемого МР. При достижении заданного количества импульсов выходного сигнала компаратора или истечении заданного времени измерения или при прохождении заданного значения объема поверочной жидкости через компаратор ИВК одновременно заканчивает отсчет импульсов выходных сигналов компаратора и поверяемого МР.
Если количество импульсов выходного сигнала компаратора или поверяемого МР за время измерения меньше 10 000, то ИВК должен определять количество импульсов с долями.
Для определения средних значений за время измерения ИВК периодически фиксирует значения следующих параметров:
- температуры поверочной жидкости в компараторе;
- давления поверочной жидкости в компараторе;
- температуры поверочной жидкости, при которой определяют плотность;
- давления поверочной жидкости, при котором определяют плотность;
- плотности поверочной жидкости.
Перечень параметров допускается изменять в зависимости от алгоритмов, реализованных в ИВК.
Если компаратор и ПП расположены рядом (на одной раме), допускается для измерения температуры и измерения давления поверочной жидкости в компараторе и ПП использовать, соответственно, одно СИ температуры и одно СИ давления.
13.4.5 Результаты измерений заносят в протокол.
Форма протокола поверки приведена в приложении Б. Допускается в таблицах протокола удалять ненужные и добавлять необходимые графы и строки.
При заполнении протокола полученные результаты измерений и вычислений округляют в соответствии с
таблицей 3.
13.5 Определение МХ поверяемого МР при поверке по ПУ с МР
13.5.1 Устанавливают выбранное значение массового расхода по показаниям ПУ с МР в пределах рабочего диапазона измерений поверяемого МР.
13.5.2 После стабилизации массового расхода в соответствии с
7.4 проводят необходимое количество измерений. ИВК одновременно начинает отсчет импульсов выходных сигналов ПУ с МР и поверяемого МР. При достижении заданного количества импульсов выходного сигнала поверяемого МР или истечении заданного времени измерения или при прохождении заданного значения массы поверочной жидкости через МР ИВК одновременно заканчивает отсчет импульсов выходных сигналов ПУ с МР и поверяемого МР.
Если количество импульсов выходного сигнала МР (каждого МР), входящего в состав ПУ с МР или поверяемого МР за время измерений меньше 10 000, то ИВК должен определять количество импульсов с долями импульсов.
При использовании термометров и манометров с визуальным отсчетом температуру и давление фиксируют в начале и конце измерения.
13.5.3 Результаты измерений заносят в протокол.
Форма протокола поверки приведена в приложении Д.
При заполнении протокола полученные результаты измерений и вычислений округляют в соответствии с
таблицей 3.
14 Подтверждение соответствия средства измерений метрологическим требованиям
14.1 Массу поверочной жидкости, измеренную с применением средств поверки за время i-го измерения в j-й точке рабочего диапазона измерений МР M0ji, т, вычисляют по формуле

(4)

, (5)

, (6)
где V0 - вместимость калиброванного участка ТПУ/КП при стандартных условиях (t0 = 20 °C или t0 = 15 °C и P = 0 МПа), м3;
CTSji - коэффициент, учитывающий влияние температуры на вместимость ТПУ/КП, для i-го измерения в j-й точке рабочего диапазона измерений массового расхода;
CPSji - коэффициент, учитывающий влияние давления на вместимость ТПУ/КП, для i-го измерения в j-й точке рабочего диапазона измерений массового расхода;

- плотность поверочной жидкости за время
i-го измерения в
j-й точке рабочего диапазона измерений массового расхода, кг/м
3;
CTLПУji - коэффициент, учитывающий влияние температуры на объем поверочной жидкости, определенный для температуры поверочной жидкости в ТПУ/КП для
i-го измерения в
j-й точке рабочего диапазона измерений массового расхода (вычисляют в соответствии с
приложением Е);
CPLПУji - коэффициент, учитывающий влияние давления на объем поверочной жидкости, определенный для давления поверочной жидкости в ТПУ/КП для
i-го измерения в
j-й точке рабочего диапазона измерений массового расхода (вычисляют в соответствии с
приложением Е);
CTLППji - коэффициент, учитывающий влияние температуры на объем поверочной жидкости, определенный для температуры поверочной жидкости, при которой определяют плотность, для
i-го измерения в
j-й точке рабочего диапазона измерений массового расхода (вычисляют в соответствии с
приложением Е);
CPLППji - коэффициент, учитывающий влияние давления на объем поверочной жидкости, определенный для давления поверочной жидкости, при которой определяют плотность, для
i-го измерения в
j-й точке рабочего диапазона измерений массового расхода (вычисляют в соответствии с
приложением Е);
Nкомji - количество импульсов от компаратора за время i-го измерения в j-й точке рабочего диапазона измерений массового расхода, имп.;
Kкомj - коэффициент преобразования компаратора, определенный для
j-й точки рабочего диапазона измерений массового расхода (вычисляют в соответствии с
приложением В), имп./м
3;
CTLкомji - коэффициент, учитывающий влияние температуры на объем поверочной жидкости, определенный для температуры поверочной жидкости в компараторе для
i-го измерения в
j-й точке рабочего диапазона измерений массового расхода (вычисляют в соответствии с
приложением Е);
CPLкомji - коэффициент, учитывающий влияние давления на объем поверочной жидкости, определенный для давления поверочной жидкости в компараторе для
i-го измерения в
j-й точке рабочего диапазона измерений массового расхода (вычисляют в соответствии с
приложением Е);

- коэффициент линейного расширения материала стенок калиброванного участка ПУ (из эксплуатационного документа на ПУ или определяют по
таблице Ж.2 приложения Ж), 1/°C;

- квадратичный коэффициент расширения стали калиброванного участка КП (берут из эксплуатационного документа на КП или определяют по
таблице Ж.2 приложения Ж), 1/°C;

- коэффициент линейного расширения материала планки крепления детекторов КП или инварового стержня КП (берут из эксплуатационного документа на КП или определяют по
таблице Ж.2 приложения Ж), 1/°C;
tПУji - температура поверочной жидкости в ПУ за время i-го измерения в j-й точке рабочего диапазона измерений массового расхода, °C;
t0 - температура поверочной жидкости при стандартных условиях (20 °C или 15 °C), °C;
tдji - температура планки крепления детекторов или инварового стержня за время i-го измерения в j-й точке объемного расхода (при отсутствии датчика температуры принимают равной температуре окружающей среды), °C;
PПУji - давление поверочной жидкости в ПУ за время i-го измерения в j-й точке рабочего диапазона измерений массового расхода, МПа;
D - внутренний диаметр калиброванного участка ТПУ/КП (берут из эксплуатационного документа на ТПУ/КП), мм;
S - толщина стенок калиброванного участка ТПУ/КП (берут из эксплуатационного документа на ТПУ/КП), мм;
E - модуль упругости материала стенок калиброванного участка ТПУ/КП (определяют по
таблице Ж.2 приложения Ж), МПа;
NМР ПУji - количество импульсов от МР, входящего в состав ПУ с МР за время i-го измерения в j-й точке рабочего диапазона измерений массового расхода, имп.;
KПМР ПУ - коэффициент преобразования МР, входящего в состав ПУ с МР, имп./т;
NМР ПУjik - количество импульсов от k-го МР, входящего в состав ПУ с МР за время i-го измерения в j-й точке рабочего диапазона измерений МР, имп.;
KПМР ПУk - коэффициент преобразования k-го МР, входящего в состав ПУ с МР, имп./т;
q - количество МР, применяемых в составе ПУ с МР в j-й точке рабочего диапазона измерений массового расхода.
Примечания
1 Если при поверке ТПУ/КП и определении вместимости его измерительного участка коэффициент, учитывающий влияние давления на вместимость ТПУ/КП,
CPSji, вычисляют по
формуле (6), вариант 1, то и при проведении поверки МР коэффициент
CPSji вычисляют по
формуле (6), вариант 1.
2 Если при поверке ТПУ/КП и определении вместимости его измерительного участка коэффициент, учитывающий влияние давления на вместимость ТПУ/КП,
CPSji, вычисляют по
формуле (6), вариант 2, то и при проведении поверки МР коэффициент
CPSji вычисляют по
формуле (6), вариант 2.
3 Вычисление массы поверочной жидкости допускается проводить согласно алгоритму, реализованному в ИВК.
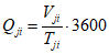
14.2 Объемный расход поверочной жидкости через компаратор за время i-го измерения в j-й точке рабочего диапазона измерений массового расхода Qкомji, м3/ч, вычисляют по формуле

, (7)
где Nкомji - количество импульсов от компаратора за время i-го измерения в j-й точке рабочего диапазона измерений массового расхода, имп.;
Kкомj - коэффициент преобразования компаратора, определенный для
j-й точки рабочего диапазона измерений массового расхода (вычисляют в соответствии с
приложением В), имп./м
3;
Tji - время i-го измерения в j-й точке рабочего диапазона измерений массового расхода, с.
14.3 Массовый расход поверочной жидкости через поверяемый МР за время i-го измерения в j-й точке рабочего диапазона измерений массового расхода Qji, т/ч, вычисляют по формуле

, (8)
где M0ji - масса поверочной жидкости, измеренная с применением средств поверки за время i-го измерения в j-й точке рабочего диапазона измерений массового расхода, т;
Tji - время i-го измерения в j-й точке рабочего диапазона измерений массового расхода, с.
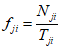
14.4 Частоту выходного сигнала поверяемого МР за время i-го измерения в j-й точке рабочего диапазона измерений массового расхода fji, Гц, вычисляют по формуле

, (9)
где Nji - количество импульсов от поверяемого МР за время i-го измерения в j-й точке рабочего диапазона измерений массового расхода, имп.;
Tji - время i-го измерения в j-й точке рабочего диапазона измерений массового расхода, с.
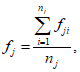
14.5 Массовый расход поверочной жидкости через поверяемый МР в j-й точке рабочего диапазона измерений массового расхода Qj, т/ч, вычисляют по формуле

(10)
где Qji - массовый расход поверочной жидкости через поверяемый МР за время i-го измерения в j-й точке рабочего диапазона измерений массового расхода, т/ч;
nj - количество измерений в j-й точке рабочего диапазона измерений массового расхода.
14.6 Частоту выходного сигнала поверяемого МР в j-й точке рабочего диапазона измерений массового расхода fj, Гц, вычисляют по формуле

(11)
где fji - частота выходного сигнала поверяемого МР за время i-го измерения в j-й точке рабочего диапазона измерений массового расхода, Гц;
nj - количество измерений в j-й точке рабочего диапазона измерений массового расхода.
14.7 Нижний и верхний пределы рабочего диапазона измерений массового расхода Qmin, Qmax, т/ч, вычисляют по формулам
Qmin = min(Qj), (12)
Qmax = max(Qj), (13)
где Qj - массовый расход поверочной жидкости через поверяемый МР в j-й точке рабочего диапазона измерений массового расхода, т/ч.
14.8 Массу поверочной жидкости, измеренную с применением поверяемого МР за время i-го измерения в j-й точке рабочего диапазона измерений массового расхода Mji, т, вычисляют по формуле

, (14)
где Nji - количество импульсов от поверяемого МР за время i-го измерения в j-й точке рабочего диапазона измерений массового расхода, имп.;
KПМРуст - коэффициент преобразования поверяемого МР, имп./т.
Вычисление массы поверочной жидкости допускается проводить согласно алгоритму, реализованному в ИВК.
В случае реализации ГХ в ИВК и определения коэффициента(ов) преобразования
Mji по
формуле (14) не вычисляют.
14.9 Градуировочный коэффициент поверяемого МР в рабочем диапазоне измерений массового расхода KМР вычисляют по формулам:

(15)

(16)

, (17)
где KМРj - среднее значение градуировочного коэффициента поверяемого МР в j-й точке рабочего диапазона измерений массового расхода;
m - количество точек рабочего диапазона измерений массового расхода;
KМРji - значение градуировочного коэффициента поверяемого МР для i-го измерения в j-й точке рабочего диапазона измерений массового расхода;
nj - количество измерений в j-й точке рабочего диапазона измерений массового расхода;
M0ji - масса поверочной жидкости, измеренная с применением средств поверки за время i-го измерения в j-й точке рабочего диапазона измерений массового расхода, т;
Mji - масса поверочной жидкости, измеренная с применением поверяемого МР за время i-го измерения в j-й точке рабочего диапазона измерений массового расхода, т;
KМРуст - градуировочный коэффициент, установленный в поверяемом МР на момент проведения поверки МР.
Примечание - Коэффициент ГХ выбирают в соответствии с
13.1.1,
13.1.2.
14.10 Коэффициент коррекции МР в рабочем диапазоне измерений массового расхода MF и коэффициенты коррекции МР в точках рабочего диапазона измерений массового расхода MFj вычисляют по формулам:

(18)

(19)

, (20)
где MFj - среднее значение коэффициента коррекции поверяемого МР в j-й точке рабочего диапазона измерений массового расхода;
m - количество точек рабочего диапазона измерений массового расхода;
MFji - значение коэффициента коррекции поверяемого МР для i-го измерения в j-й точке рабочего диапазона измерений массового расхода;
nj - количество измерений в j-й точке рабочего диапазона измерений массового расхода;
M0ji - масса поверочной жидкости, измеренная с применением средств поверки за время i-го измерения в j-й точке рабочего диапазона измерений массового расхода, т;
Mji - масса поверочной жидкости, измеренная с применением поверяемого МР за время i-го измерения в j-й точке рабочего диапазона измерений массового расхода, т;
MFуст - коэффициент коррекции, установленный в поверяемом МР на момент проведения поверки МР.
14.10.1 Коэффициент коррекции (Flow Correction) поверяемого МР в рабочем диапазоне измерений массового расхода F, %, вычисляют по формулам:

(21)

(22)

, (23)
где Fj - среднее значение коэффициента коррекции поверяемого МР в j-й точке рабочего диапазона измерений массового расхода, %;
m - количество точек рабочего диапазона измерений массового расхода;
Fji - значение коэффициента коррекции поверяемого МР для i-го измерения в j-й точке рабочего диапазона измерений массового расхода, %;
nj - количество измерений в j-й точке рабочего диапазона измерений массового расхода;
M0ji - масса поверочной жидкости, измеренная с применением средств поверки за время i-го измерения в j-й точке рабочего диапазона измерений массового расхода, т;
Mji - масса поверочной жидкости, измеренная с применением поверяемого МР за время i-го измерения в j-й точке рабочего диапазона измерений массового расхода, т.
14.10.2 Коэффициент преобразования МР в рабочем диапазоне измерений массового расхода KПМР, имп./т, и коэффициенты преобразования МР в точках рабочего диапазона измерений массового расхода KПМРj, имп./т, вычисляют по формулам:

(24)

(25)

, (26)
где KПМРj - среднее значение коэффициента преобразования МР в j-й точке рабочего диапазона измерений массового расхода, имп./т;
m - количество точек рабочего диапазона измерений массового расхода;
KПМРji - значение коэффициента преобразования МР для i-го измерения в j-й точке рабочего диапазона измерений массового расхода, имп./т;
nj - количество измерений в j-й точке рабочего диапазона измерений массового расхода.
14.11 Оценка СКО результатов измерений в поверяемых точках
14.11.1 СКО результатов измерений в j-й точке рабочего диапазона измерений массового расхода Sj, %, вычисляют по формуле

, (27)
где KМРj - среднее значение градуировочного коэффициента поверяемого МР в j-й точке рабочего диапазона измерений массового расхода;
KМРji - значение градуировочного коэффициента поверяемого МР для i-го измерения в j-й точке рабочего диапазона измерений массового расхода;
MFj - среднее значение коэффициента коррекции поверяемого МР в j-й точке рабочего диапазона измерений массового расхода;
MFji - значение коэффициента коррекции поверяемого МР для i-го измерения в j-й точке рабочего диапазона измерений массового расхода;
nj - количество измерений в j-й точке рабочего диапазона измерений массового расхода;
Fj - среднее значение коэффициента коррекции поверяемого МР в j-й точке рабочего диапазона измерений массового расхода, %;
Fji - значение коэффициента коррекции поверяемого МР в j-й точке рабочего диапазона измерений массового расхода, %;
KПМРj - среднее значение коэффициента преобразования МР в j-й точке рабочего диапазона измерений массового расхода, имп./т;
KПМРji - значение коэффициента преобразования МР для i-го измерения в j-й точке рабочего диапазона измерений массового расхода, имп./т.
Примечание - Коэффициент ГХ выбирают в соответствии с
13.1.1,
13.1.2.
14.11.2 Проверяют выполнение следующего условия:
При выполнении данного условия продолжают обработку результатов измерений.
При невыполнении
условия (28) выявляют наличие промахов в полученных результатах вычислений согласно
приложению И. Выявленный промах исключают и проводят дополнительное измерение. При отсутствии промахов выясняют и устраняют причины, обуславливающие невыполнение
условия (28), и повторно проводят измерения.
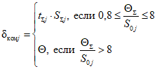
14.12 Границу неисключенной систематической погрешности поверяемого МР в рабочем диапазоне измерений расхода

, %, вычисляют по
формуле (29) для варианта ТПУ и ПП или КП и ПП при определении МХ МР согласно
13.2,
13.3, или по
формуле (29) для варианта КП, компаратор и ПП при определении МХ МР согласно
13.4, или по
формуле (29) для варианта ПУ с МР согласно
13.5.

, (29)

, (30)

, (31)

, (32)

, (33)

, (34)

, (35)

, (36)

, (37)

, (38)

, (39)

, (40)

, (41)

, (42)

, (43)

, (44)
где

- граница суммарной неисключенной систематической погрешности ПУ (берут из свидетельства о поверке или протокола поверки ПУ, при их отсутствии принимают равной пределам допускаемой относительной погрешности ПУ), %;

- граница случайной составляющей погрешности определения среднего значения вместимости ТПУ/КП (берут из свидетельства о поверке или протокола поверки, для ТПУ с двумя парами детекторов берут наибольшее значение, при отсутствии данного значения, а также при отсутствии значения границы суммарной неисключенной систематической погрешности ТПУ/КП принимают равной нулю), %;

- граница неисключенной систематической погрешности определения объема поверочной жидкости с применением компаратора, %;

- граница относительной погрешности компаратора (определение коэффициента преобразования компаратора проводят в соответствии с
приложением В), %;

- граница неисключенной систематической погрешности, обусловленной погрешностью преобразователей температуры при измерениях температуры поверочной жидкости в ТПУ и ПП или КП и ПП, % (если ТПУ/КП и ПП расположены рядом и используется один преобразователь температуры, тогда принимают равной нулю);

- граница неисключенной систематической погрешности, обусловленной погрешностью преобразователей температуры при измерениях температуры поверочной жидкости в компараторе и ПП, % (если компаратор и ПП расположены рядом и используется один преобразователь температуры, тогда принимают равной нулю);

- граница неисключенной систематической погрешности, обусловленной погрешностью ПП, %;

- граница неисключенной систематической погрешности, обусловленной аппроксимацией ГХ МР в рабочем диапазоне измерений массового расхода МР, %;

- граница неисключенной систематической погрешности, обусловленной погрешностью ИВК при определении коэффициента преобразования МР, %;

- предел допускаемой относительной погрешности ИВК при преобразовании входных электрических сигналов в значение коэффициента преобразования (градуировочного коэффициента, коэффициента коррекции) поверяемого МР по ПУ (берут из свидетельства о поверке или протокола поверки ИВК), %;

- граница неисключенной систематической погрешности, обусловленной погрешностью ИВК при определении коэффициента преобразования МР по компаратору и ПП, %;

- предел допускаемой относительной погрешности ИВК при преобразовании входных электрических сигналов в значение коэффициента преобразования МР по компаратору и ПП (берут из свидетельства о поверке или протокола поверки ИВК), %;

- граница неисключенной систематической погрешности, обусловленной нестабильностью нуля поверяемого МР (при компенсации нестабильности нуля в преобразователе дополнительную погрешность, обусловленную нестабильностью нуля, принимают равной нулю), %;

- граница неисключенной систематической погрешности, обусловленной влиянием отклонения температуры рабочей жидкости в условиях эксплуатации поверяемого МР от температуры поверочной жидкости при поверке (при отсутствии дополнительной погрешности, обусловленной влиянием отклонения температуры рабочей жидкости в условиях эксплуатации поверяемого МР от температуры поверочной жидкости при поверке, принимают равной нулю), %;

- граница неисключенной систематической погрешности, обусловленной влиянием отклонения давления рабочей жидкости в условиях эксплуатации поверяемого МР от давления поверочной жидкости при поверке (при отсутствии или компенсации дополнительной погрешности, обусловленной влиянием отклонения давления рабочей жидкости в условиях эксплуатации поверяемого МР от давления поверочной жидкости при поверке, принимают равной нулю), %;

- максимальное значение коэффициента объемного расширения поверочной жидкости за время поверки, 1/°C;

- коэффициент объемного расширения поверочной жидкости для
i-го измерения в
j-й точке рабочего диапазона измерений массового расхода (вычисляют по
приложению Е или определяют по
ГОСТ Р 8.1008 или другому действующему для поверочной жидкости документу), 1/°C;

- предел допускаемой абсолютной погрешности преобразователя температуры, установленного в ТПУ/КП, °C;

- предел допускаемой абсолютной погрешности преобразователя температуры, установленного около ПП, °C;

- предел допускаемой абсолютной погрешности преобразователя температуры, установленного около компаратора, °C;

- предел допускаемой абсолютной погрешности ПП, кг/м
3;

- минимальное значение плотности рабочей жидкости, кг/м
3;

- плотность поверочной жидкости за время
i-го измерения в
j-й точке рабочего диапазона измерений массового расхода, кг/м
3;
ZS - стабильность нуля поверяемого МР (берут из эксплуатационного документа на МР), т/ч;
Qmin - нижняя граница рабочего диапазона измерений массового расхода поверяемого МР, т/ч;
Qt - значение массового расхода, при котором определяется дополнительная погрешность, обусловленная отклонением температуры рабочей жидкости при эксплуатации поверяемого МР от температуры поверочной жидкости при поверке, т/ч;
Qном - номинальное значение массового расхода поверяемого МР (берут из эксплуатационного документа на МР), т/ч;
QМРmax - максимальное значение массового расхода поверяемого МР (берут из эксплуатационного документа на МР), т/ч;

- значение дополнительной погрешности, обусловленной отклонением температуры рабочей жидкости при эксплуатации поверяемого МР от температуры поверочной жидкости при поверке (берут из описания типа), %/°C;

- максимальное отклонение температуры рабочей жидкости при эксплуатации поверяемого МР от температуры поверочной жидкости при поверке, °C;
tп - среднее значение температуры поверочной жидкости при поверке (допускается использовать среднее значение температуры поверочной жидкости в ТПУ, или в КП, или в компараторе, или в ПУ с МР), °C;
tmin, tmax - нижний и верхний пределы рабочего диапазона температур рабочей жидкости при эксплуатации поверяемого МР, °C;

- значение дополнительной погрешности, обусловленной отклонением давления рабочей жидкости при эксплуатации поверяемого МР от давления поверочной жидкости при поверке (из эксплуатационных документов), %/0,1 МПа;

- максимальное отклонение давления рабочей жидкости при эксплуатации поверяемого МР от давления поверочной жидкости при поверке, МПа;
Pmin, Pmax - нижний и верхний пределы рабочего диапазона давлений рабочей жидкости при эксплуатации поверяемого МР, МПа;
Pп - среднее значение давления поверочной жидкости при поверке (допускается использовать среднее значение давления поверочной жидкости в ТПУ, или в КП, или в компараторе, или в ПУ с МР), МПа.
Примечание - Коэффициент ГХ выбирают в соответствии с
13.1.1,
13.1.2.
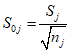
14.13 СКО среднего значения результатов измерения в j-й точке рабочего диапазона измерений массового расхода S0j, %, вычисляют по формуле

, (45)
где Sj - СКО результатов измерений в j-й точке рабочего диапазона измерений массового расхода, %;
nj - количество измерений в j-й точке рабочего диапазона измерений массового расхода.
14.14 Границу случайной погрешности поверяемого МР в рабочем диапазоне измерений массового расхода при доверительной вероятности

, %, вычисляют по формулам

, (46)

, (47)
где

- значения случайных погрешностей в первой, второй (и далее) в
j-х точках рабочего диапазона измерений расхода, %;
t0,95j - квантиль распределения Стьюдента для количества измерений
nj в
j-й точке рабочего диапазона измерений массового расхода (определяют по
таблице Ж.1 приложения Ж).
14.15 Границу случайной погрешности поверяемого МР в
k-м поддиапазоне измерений массового расхода при доверительной вероятности

, %, вычисляют по формулам:

, (48)

, (49)
где

- значения случайных погрешностей в первой, второй (и далее)
j-х точках расхода для
k-го поддиапазона измерений массового расхода, %;
t0,95jk - квантиль распределения Стьюдента для количества измерений
njk в
j-й точке
k-го поддиапазона измерений массового расхода (определяют по
таблице Ж.1);
S0jk - СКО среднего значения результатов измерений в
j-й точке
k-го поддиапазона измерений массового расхода [определяют по
формуле (45)], %.
Примечания
1 В
формуле (46) используют максимальное значение случайной погрешности из ряда значений, определенных для точек расхода рабочего диапазона.
2 В
формуле (48) используют максимальное значение случайной погрешности из ряда значений, определенных для точек расхода
k-го поддиапазона.
14.16 СКО среднего значения результатов измерений в рабочем диапазоне измерений массового расхода
S0 принимают равным значению СКО среднего значения результатов измерения в точке рабочего диапазона измерений массового расхода с максимальным значением границы случайной погрешности

.
14.17 Границу относительной погрешности поверяемого МР в рабочем диапазоне измерений массового расхода

, %, при применении ПУ определяют по формулам:

, (50)

, (51)

, (52)

, (53)
где

- граница случайной погрешности поверяемого МР в рабочем диапазоне измерений массового расхода, %;

- граница неисключенной систематической погрешности поверяемого МР в рабочем диапазоне измерений массового расхода, %;

- коэффициент, зависящий от соотношения случайной и неисключенной систематической погрешностей;

- суммарное СКО результата измерений, %;

- СКО суммы неисключенных систематических погрешностей, %;
S0 - СКО среднего значения результатов измерений в рабочем диапазоне измерений массового расхода, %.
14.18 Оценивание относительной погрешности
Относительная погрешность МР должна соответствовать значениям, указанным в его описании типа.
Для МР в составе СИКЖУ должно выполняться следующее условие:

. (54)
Для МР, применяемого для КМХ, в составе СИКЖУ должно выполняться следующее условие:

. (55)
Если данные условия не выполняются, то рекомендуется:
- увеличить количество измерений в точках рабочего диапазона измерений массового расхода;
- уменьшить рабочий диапазон измерений массового расхода;
- установить коррекцию МР по давлению (при отсутствии коррекции);
- повторно проверить герметичность запорной и запорно-регулирующей арматуры.
При повторном невыполнении данных условий поверку прекращают.
15 Оформление результатов поверки
15.1 Результаты поверки оформляют протоколом поверки по формам, приведенным в
приложениях А,
Б или
Д.
15.2 Результаты поверки оформляют в соответствии с действующим законодательством. Лицо, проводившее поверку, передает сведения о результатах поверки в Федеральный информационный фонд по обеспечению единства измерений.
15.3 При положительных результатах поверки МР наносится знак поверки на МР согласно описанию типа МР, и на свидетельство о поверке МР в случае распечатывания на бумажный носитель.
В зависимости от реализации ГХ устанавливают новое значение KM/MF/F или иное (обязательно с учетом полученного знака) в МР в соответствии с эксплуатационными документами на МР или устанавливают новое значение MF/KПМР/MFj/KПМРj в ИВК в соответствии с эксплуатационными документами на ИВК.
15.4 При отрицательных результатах поверки МР к эксплуатации не допускают.
(рекомендуемое)
ФОРМА ПРОТОКОЛА ПОВЕРКИ МР С ПРИМЕНЕНИЕМ ТПУ
Протокол N _______ поверки МР с применением ТПУ
Место проведения поверки: ________________________________________
МР: Датчик: тип _____ зав. N _____ линия N ______
Преобразователь: тип _____ зав. N _____
Поверочная жидкость _________
Средства поверки: ТПУ типа ___, разряд __, зав. N __, дата поверки ___
Поточный ПП типа ______, зав. N ______, дата поверки ______
Таблица А.1 - Исходные данные
Трубопоршневой поверочной установки (ТПУ) | Поточного ПП | ИВК |
Детекторы | V0, м3 |  , % | D, мм | S, мм | E, МПа |  , °C -1 |  , °C |  , кг/м 3 |  , °C |  , % | MFуст (KМРуст) |
1 | 2 | 3 | 4 | 5 | 6 | 7 | 8 | 9 | 10 | 11 | 12 |
| | | | | | | | | | | |
| | |
Окончание таблицы А.1
МР |
|  , %/°C | Qном, т/ч | tmin, °C | |  , %/0,1 МПа | Pmin, МПа | |
13 | 14 | 15 | 16 | 17 | 18 | 19 | 20 |
| | | | | | | |
Таблица А.2 - Результаты единичных измерений и вычислений
N точки/N измерений (j/i) | Qji, т/ч | Результаты измерений | Результаты вычислений |
по ТПУ | по ПП | по МР |
Детекторы | Tji, с | tПУji, °C | PПУji, МПа |  , кг/м 3 | tППji, °C | PППji, МПа | Nji, имп. | M0ji, т | Mji, т | |
1 | 2 | 3 | 4 | 5 | 6 | 7 | 8 | 9 | 10 | 11 | 12 | 13 |
1/1 | | | | | | | | | | | | |
| | | | | | | | | | | | |
Окончание таблицы А.2
N точки/N измерений (j/i) | Qji, т/ч | Результаты измерений | Результаты вычислений |
по ТПУ | по ПП | по МР |
Детекторы | Tji, с | tПУji, °C | PПУji, МПа |  , кг/м 3 | tППji, °C | PППji, МПа | Nji, имп. | M0ji, т | Mji, т | MFji |
1 | 2 | 3 | 4 | 5 | 6 | 7 | 8 | 9 | 10 | 11 | 12 | 13 |
... | | | | | | | | | | | | |
1/ni | | | | | | | | | | | | |
m/1 | | | | | | | | | | | | |
| | | | | | | | | | | | |
m/nm | | | | | | | | | | | | |
Таблица А.3.1 - Результаты поверки в точках рабочего диапазона
N точки | Qj, т/ч | | nj | Sj, % | S0j, % | t0,95j |  , % | fj, Гц |
1 | 2 | 3 | 4 | 5 | 6 | 7 | 8 | 9 |
1 | | | | | | | | |
... | ... | ... | ... | ... | ... | ... | ... | ... |
m | | | | | | | | |
Таблица А.3.2 - Результаты поверки в поддиапазонах рабочего диапазона
N точки | Qj, т/ч | MFj | fj, Гц | N поддиапазона (k) | Qk min, т/ч | Qk max, т/ч | S0jk, % | t0,95jk |  , % |
1 | 2 | 3 | 4 | 5 | 6 | 7 | 8 | 9 | 10 |
1 | | | | | | | | | |
... | ... | ... | ... | ... | | | ... | ... | ... |
m | | | | | | | | | |
Таблица А.4 - Результаты поверки в рабочем диапазоне
Qmin, т/ч | Qmax, т/ч | | S0, % |  , % |  , % |  , % |  , % |  , % |
1 | 2 | 3 | 4 | 5 | 6 | 7 | 8 | 9 |
| | | | | | | | |
Окончание таблицы А.4
 , % | tп, °C |  , % | Pп, МПа |  , % |  , % |  , % |
10 | 11 | 12 | 13 | 14 | 15 | 16 |
| | | | | | |
Заключение: ______________ к дальнейшей эксплуатации наименование СИ | _______________ (годен, не годен) |
Поверитель: ___________________ должность, организация | _______________ подпись | _____________ инициалы, фамилия |
Дата проведения поверки: "__" _________ 20__ г. |
Примечания
1 При формировании (оформлении) протокола поверки форму
таблицы А.3 выбирают в зависимости от способа и вида реализации ГХ МР.
2 В
графе 9 таблицы А.1 заносят значение погрешности ПП в абсолютных или относительных единицах, соответственно изменяя заголовок
графы.
3 При определении коэффициента коррекции в
графу 13 таблицы А.2, в
графу 3 таблицы А.3 и в
графу 3 таблицы А.4 заносят соответствующее значения коэффициента(ов) коррекции (
MFj) или (
Fj), при определении градуировочного коэффициента - значения градуировочного коэффициента (
KМРj), при определении коэффициента(ов) преобразования - значения коэффициента(ов) преобразования (
KПМРj), соответственно изменяя заголовки граф.
4
Графу 13 таблицы А.1 заполняют при наличии дополнительной погрешности, обусловленной нестабильностью нуля поверяемого МР.
5
Графы 14 -
17 таблицы А.1 заполняют при наличии дополнительной погрешности, обусловленной влиянием отклонения температуры рабочей жидкости в условиях эксплуатации поверяемого МР от температуры поверочной жидкости при поверке; если

не зависит от номинального расхода
Qном, то
графу 14 не заполняют.
6
Графы 18 -
20 таблицы А.1 заполняют при наличии дополнительной погрешности, обусловленной влиянием отклонения давления рабочей жидкости в условиях эксплуатации МР от давления поверочной жидкости при поверке.
7
Графу 3 таблицы А.4 не заполняют при определении коэффициентов коррекции МР, коэффициентов преобразования МР только в точках рабочего диапазона.
(рекомендуемое)
ПОВЕРКИ МР С ПРИМЕНЕНИЕМ КП, КОМПАРАТОРА И ПП
Протокол N _______
поверки МР с применением КП, компаратора и ПП
Место проведения поверки: ________________________________________
МР: Датчик: тип _____ зав. N ______ линия N ______
Преобразователь: тип _____ зав. N _____
КП: тип _____ зав. N _____
ПП: тип _____ зав. N _____
Компаратор: тип _____ зав. N _____
ИВК: тип _____ зав. N _____ поверочная жидкость _________
Таблица Б.1 - Исходные данные
V0, м3 | D, мм | S, мм | E, МПа |  , 1/°C |  , 1/°C |  , % |  , % |  , °C |
1 | 2 | 3 | 4 | 5 | 6 | 7 | 8 | 9 |
| | | | | | | | |
Продолжение таблицы Б.1
 , °C |  , кг/м 3 |  , °C |  , % |  , % |  , % | KПМР, имп./т | MFуст (KМРуст) | QМРmax, т/ч |
10 | 11 | 12 | 13 | 14 | 15 | 16 | 17 | 18 |
| | | | | | | | |
Окончание таблицы Б.1
|  , %/°C | Qном, т/ч | tmin, °C | |  , %/0,1 МПа | Pmin, МПа | |
19 | 20 | 21 | 22 | 23 | 24 | 25 | 26 |
| | | | | | | |
Таблица Б.2.1 - Результаты измерений и вычислений (КП)
N точки/N измерений | Qji, т/ч | Tji, с | tПУji, °C | PПУji, МПа | tдji, °C |  , кг/м 3 | tППji, °C | PППji, МПа |
1 | 2 | 3 | 4 | 5 | 6 | 7 | 8 | 9 |
1/1 | | | | | | | | |
... | ... | ... | ... | ... | ... | ... | ... | |
1/n1 | | | | | | | | |
... | ... | ... | ... | ... | ... | ... | ... | |
m/1 | | | | | | | | |
m/nm | | | | | | | | |
Окончание таблицы Б.2.1
N точки/N измерений |  , 1/°C | Nji, имп. | M0ji, т | | | fji, Гц |
1 | 10 | 11 | 12 | 13 | 14 | 15 |
1/1 | | | | | | |
... | ... | ... | ... | ... | ... | ... |
1/n1 | | | | | | |
... | ... | ... | ... | ... | ... | ... |
m/1 | | | | | | |
... | ... | ... | ... | ... | ... | ... |
m/nm | | | | | | |
Таблица Б.2.2 - Результаты измерений и вычислений (компаратор)
N точки/N измерений | Qji, т/ч | Tji, с | Qкомji, м3/ч | tкомji, °C | Pкомji, МПа | Kкомji, имп./м3 | Nкомji, имп. |  , кг/м 3 |
1 | 2 | 3 | 4 | 5 | 6 | 7 | 8 | 9 |
1/1 | | | | | | | | |
... | ... | ... | ... | ... | ... | ... | ... | ... |
1/n1 | | | | | | | | |
... | ... | ... | ... | ... | ... | ... | ... | ... |
m/1 | | | | | | | | |
... | ... | ... | ... | ... | ... | ... | ... | ... |
m/nm | | | | | | | | |
Окончание таблицы Б.2.2
N точки/N измерений | tППji, °C | PППji, МПа |  , 1/°C | Nji, имп | M0ji, т | | | fji, Гц |
1 | 10 | 11 | 12 | 13 | 14 | 15 | 16 | 17 |
1/1 | | | | | | | | |
... | ... | | ... | ... | ... | ... | ... | ... |
1/n1 | | | | | | | | |
... | ... | | ... | ... | ... | ... | ... | ... |
m/1 | | | | | | | | |
... | ... | | ... | ... | ... | ... | ... | ... |
m/nm | | | | | | | | |
Таблица Б.3.1 - Результаты поверки в точках рабочего диапазона
N точки | Qj, т/ч | | nj | Sj, % | S0j, % | t0,95j |  , % | fj, Гц |
1 | 2 | 3 | 4 | 5 | 6 | 7 | 8 | 9 |
1 | | | | | | | | |
... | ... | ... | ... | ... | ... | ... | ... | ... |
m | | | | | | | | |
Таблица Б.3.2 - Результаты поверки в поддиапазонах
N точки | Qj, т/ч | MFj | fj, Гц | N поддиапазона (k) | Qk min, т/ч | Qk max, т/ч | S0jk, % | t0,95jk |  , % |
1 | 2 | 3 | 4 | 5 | 6 | 7 | 8 | 9 | 10 |
1 | | | | | | | | | |
... | ... | ... | ... | ... | | | ... | ... | ... |
m | | | | | | | | | |
Таблица Б.4 - Результаты поверки в рабочем диапазоне
Qmin, т/ч | Qmax, т/ч | | S0, % |  , % |  , % |  , % |  , % |  , % |
1 | 2 | 3 | 4 | 5 | 6 | 7 | 8 | 9 |
| | | | | | | | |
Окончание таблицы Б.4
 , % | tп, °C |  , % | Pп, МПа |  , % |  , % |  , % |
10 | 11 | 12 | 13 | 14 | 15 | 16 |
| | | | | | |
Заключение: ______________ к дальнейшей эксплуатации наименование СИ | _______________ (годен, не годен) |
Поверитель: ___________________ должность, организация | ____________ подпись | _______________ инициалы, фамилия |
Дата проведения поверки: "__" _________ 20__ г. |
Примечания
2
Графу 19 таблицы Б.1 заполняют при наличии дополнительной погрешности, обусловленной нестабильностью нуля поверяемого МР.
3
Графы 20 -
23 таблицы Б.1 заполняют при наличии дополнительной погрешности, обусловленной влиянием отклонения температуры рабочей жидкости в условиях эксплуатации поверяемого МР от температуры поверочной жидкости при поверке; если

не зависит от номинального расхода
Qном, то
графу 20 не заполняют.
4
Графы 24 -
26 таблицы Б.1 заполняют при наличии дополнительной погрешности, обусловленной влиянием отклонения давления рабочей жидкости в условиях эксплуатации МР от давления поверочной жидкости при поверке.
6 При поверке только по КП, компаратору и ПП
таблицу Б.2.1 не заполняют.
7
Графу 3 таблицы Б.4 не заполняют при определении коэффициентов коррекции МР, коэффициентов преобразования МР только в точках рабочего диапазона.
| | ИС МЕГАНОРМ: примечание. В официальном тексте документа, видимо, допущена опечатка: имеется в виду графа 10 таблицы Б.2.1, а не 2.1. | |
(обязательное)
ОПРЕДЕЛЕНИЕ КОЭФФИЦИЕНТОВ ПРЕОБРАЗОВАНИЯ КОМПАРАТОРА
В.1 Объем поверочной жидкости, прошедшей через компаратор за время
i-го измерения в
j-й точке объемного расхода
Vji, м
3, вычисляют по
формуле (В.1) или при размещении компаратора непосредственно на платформе КП по
формуле (В.1а).

, (В.1)

, (В.1а)

, (В.2)

, (В.3)
где V0 - вместимость калиброванного участка КП при стандартных условиях (t0 = 20 °C или t0 = 15 °C и P = 0 МПа), м3;
CTSji - коэффициент, учитывающий влияние температуры на вместимость КП, для i-го измерения в j-й точке объемного расхода;
CPSji - коэффициент, учитывающий влияние давления на вместимость КП, для i-го измерения в j-й точке рабочего диапазона измерений объемного расхода (вариант вычислений выбирают в соответствии с методикой поверки КП).
CTLПУji - коэффициент, учитывающий влияние температуры на объем поверочной жидкости, определенный для температуры поверочной жидкости в КП для
i-го измерения в
j-й точке объемного расхода (вычисляют по
приложению Е);
CPLПУji - коэффициент, учитывающий влияние давления на объем поверочной жидкости, определенный для давления поверочной жидкости в КП для
i-го измерения в
j-й точке объемного расхода (вычисляют по
приложению Е);
CTLкомji - коэффициент, учитывающий влияние температуры на объем поверочной жидкости, определенный для температуры поверочной жидкости в компараторе для
i-го измерения в
j-й точке объемного расхода (вычисляют по
приложению Е);
CPLкомji - коэффициент, учитывающий влияние давления на объем поверочной жидкости, определенный для давления поверочной жидкости в компараторе для
i-го измерения в
j-й точке объемного расхода (вычисляют по
приложению Е);

- квадратичный коэффициент расширения стали калиброванного участка КП (берут из эксплуатационного документа на КП или определяют по
таблице Ж.2 приложения Ж), 1/°C;

- коэффициент линейного расширения материала планки крепления детекторов КП или инварового стержня (берут из эксплуатационного документа на КП или определяют по
таблице Ж.2 приложения Ж), 1/°C;
tдji - температура планки крепления детекторов или инварового стержня за время i-го измерения в j-й точке объемного расхода (при отсутствии датчика температуры принимают равной температуре окружающей среды), °C;
t0 - температура поверочной жидкости при стандартных условиях (20 °C или 15 °C), °C;
tПУji - температура поверочной жидкости в КП за время i-го измерения в j-й точке объемного расхода, °C;
PПУji - давление поверочной жидкости в КП за время i-го измерения в j-й точке объемного расхода, МПа;
D - внутренний диаметр калиброванного участка КП (берут из эксплуатационного документа на КП), мм;
S - толщина стенок калиброванного участка КП (берут из эксплуатационного документа на КП), мм;
E - модуль упругости материала стенок калиброванного участка КП (берут из эксплуатационного документа на КП или определяют по
таблице Ж.2 приложения Ж), МПа.
Если при поверке КП и определении вместимости его измерительного участка коэффициент, учитывающий влияние давления на вместимость КП, определяют по формуле, соответствующей
варианту 1 формулы (В.3), то при определении коэффициентов преобразования компаратора коэффициент
CPSji вычисляют в соответствии с
вариантом 1 формулы (В.3).
Если при поверке КП и определении вместимости его измерительного участка коэффициент, учитывающий влияние давления на вместимость КП, определяют по формуле, соответствующей
варианту 2 формулы (В.3), то при определении коэффициентов преобразования компаратора коэффициент
CPSji вычисляют в соответствии с
вариантом 2 формулы (В.3).
Вычисление объема поверочной жидкости, прошедшей через компаратор за время измерения, допускается проводить согласно алгоритму, реализованному в ИВК, прошедшему испытания для целей утверждения типа.
В.2 Объемный расход поверочной жидкости через компаратор за время i-го измерения в j-й точке объемного расхода Qji, м3/ч, вычисляют по формуле

, (В.4)
где Vji - объем поверочной жидкости, прошедшей через компаратор за время i-го измерения в j-й точке объемного расхода, м3;
Tji - время i-го измерения в j-й точке объемного расхода, с.
В.3 Объемный расход поверочной жидкости через компаратор в j-й точке объемного расхода Qj, м3/ч, вычисляют по формуле

(В.5)
где Qji - объемный расход поверочной жидкости через компаратор за время i-го измерения в j-й точке объемного расхода, м3/ч;
nj - количество измерений в j-й точке объемного расхода.
В.4 Коэффициент преобразования компаратора за время i-го измерения в j-й точке объемного расхода Kкомji, имп./м3, вычисляют по формуле

, (В.6)
где Nji - количество импульсов от компаратора за время i-го измерения в j-й точке объемного расхода, имп.;
Vji - объем поверочной жидкости, прошедшей через компаратор за время i-го измерения в j-й точке объемного расхода, м3.
В.5 Коэффициент преобразования компаратора в j-й точке объемного расхода Kкомj, имп./м3, вычисляют по формуле

(В.7)
где Kкомji - коэффициент преобразования компаратора для i-го измерения в j-й точке объемного расхода, имп./м3;
nj - количество измерений в j-й точке объемного расхода.
В.6 Оценка СКО результатов измерений
СКО результатов измерений в j-й точке объемного расхода Sj, %, вычисляют по формуле

(В.8)
где Kкомj - коэффициент преобразования компаратора в j-й точке объемного расхода, имп./м3;
Kкомji - коэффициент преобразования компаратора для i-го измерения в j-й точке объемного расхода, имп./м3;
nj - количество измерений в j-й точке объемного расхода.
Проверяют выполнение следующего условия
При выполнении данного условия продолжают обработку результатов измерений.
При невыполнении данного условия выявляют наличие промахов в полученных результатах вычислений согласно
приложению И. Выявленный промах исключают и проводят дополнительное измерение. При отсутствии промахов выясняют и устраняют причины, обуславливающие невыполнение данного условия, и повторно проводят измерения.
В.7 Границу неисключенной систематической погрешности компаратора

, %, вычисляют по формулам

, (В.10)

, (В.11)

, (В.12)

, (В.13)
где

- граница суммарной неисключенной систематической погрешности КП (берут из свидетельства о поверке или протокола поверки КП, при отсутствии принимают равным относительной погрешности КП), %;

- граница неисключенной систематической погрешности определения среднего значения вместимости КП (берут из свидетельства о поверке или протокола поверки КП значение границы случайной погрешности определения среднего значения вместимости КП, при отсутствии данного значения, а также при отсутствии значения границы суммарной неисключенной систематической погрешности КП, принимают равным нулю), %;

- граница неисключенной систематической погрешности, обусловленной погрешностью преобразователей температуры при измерениях температуры поверочной жидкости в КП и компаратора, % (если компаратор и КП расположены рядом и используется один преобразователь температуры, тогда принимают равной нулю);

- граница неисключенной систематической погрешности, обусловленной погрешностью ИВК при определении коэффициента преобразования компаратора по КП, %;

- предел допускаемой относительной погрешности ИВК при преобразовании входных электрических сигналов в значение коэффициента преобразования компаратора по КП (берут из свидетельства о поверке или протокола поверки ИВК), %;

- максимальное значение коэффициента объемного расширения поверочной жидкости, 1/°C;

- коэффициент объемного расширения поверочной жидкости при температуре
tПУji для
i-го измерения в
j-й точке объемного расхода (вычисляют по
приложению Е или определяют по
ГОСТ Р 8.1008 или другому действующему для поверочной жидкости документу), 1/°C;

- предел допускаемой абсолютной погрешности преобразователей температуры, установленных в КП, °C;

- предел допускаемой абсолютной погрешности преобразователя температуры, установленного около компаратора, °C.
В.8 СКО среднего значения результатов измерений в j-й точке объемного расхода S0j, %, вычисляют по формуле

, (В.14)
где Sj - СКО результатов измерений в j-й точке объемного расхода, %;
nj - количество измерений в j-й точке объемного расхода.
В.9 Границу случайной погрешности компаратора в
j-й точке объемного расхода при доверительной вероятности

, %, вычисляют по формуле

, (В.15)
где S0j - СКО среднего значения результатов измерений в j-й точке объемного расхода, %;
t0,95j - квантиль распределения Стьюдента для количества измерений
nj в
j-й точке объемного расхода (определяют по
таблице Ж.1 приложения Ж).
В.10 Границу относительной погрешности компаратора в
j-й точке объемного расхода

, %, определяют по формулам

, (В.16)

, (В.17)

, (В.18)

, (В.19)
где

- граница случайной погрешности компаратора в
j-й точке объемного расхода, %;

- граница неисключенной систематической погрешности компаратора, %;

- коэффициент, зависящий от соотношения случайной и неисключенной систематической погрешностей в
j-й точке объемного расхода;

- суммарное СКО результатов измерений в
j-й точке объемного расхода, %;

- СКО суммы неисключенных систематических погрешностей, %;
S0j - СКО среднего значения результатов измерений в j-й точке объемного расхода, %.
В.11 Границу относительной погрешности компаратора

, %, определяют по формуле

. (В.20)
где

- граница относительной погрешности компаратора в
j-й точке объемного расхода, %.
(рекомендуемое)
ОПРЕДЕЛЕНИЯ КОЭФФИЦИЕНТОВ ПРЕОБРАЗОВАНИЯ КОМПАРАТОРА
Протокол N _______
определения коэффициента преобразования компаратора
с применением КП
Место проведения работ: ________________________________________
Компаратор: тип _____ зав. N _____
КП: тип _____ зав. N _____
ИВК: тип _____ зав. N _____
Поверочная жидкость _________
Таблица Г.1 - Исходные данные
V0, м3 | D, мм | S, мм | E, МПа |  , 1/°C |  , 1/°C |  , % |  , % |
1 | 2 | 3 | 4 | 5 | 6 | 7 | 8 |
| | | | | | | |
Окончание таблицы Г.1
Таблица Г.2 - Результаты измерений и вычислений
N точки/N измерений | Qji, м3/ч | Tji, с | tПУji, °C | PПУji, МПа | tдji, °C |  , кг/м 3 | tППji, °C |
1 | 2 | 3 | 4 | 5 | 6 | 7 | 8 |
1/1 | | | | | | | |
... | ... | ... | ... | ... | ... | ... | ... |
1/n1 | | | | | | | |
... | ... | ... | ... | ... | ... | ... | ... |
m/1 | | | | | | | |
... | ... | ... | ... | ... | ... | ... | ... |
m/nm | | | | | | | |
Окончание таблицы Г.2
N точки/N измерений | PППji, МПа |  , 1/°C | tПРji, °C | PПРji, МПа | Nji, имп. | Kкомji, имп./м3 |
1 | 9 | 10 | 11 | 12 | 13 | 14 |
1/1 | | | | | | |
... | | ... | ... | ... | ... | ... |
1/n1 | | | | | | |
... | | ... | ... | ... | ... | ... |
m/1 | | | | | | |
... | | ... | ... | ... | ... | ... |
m/nm | | | | | | |
Таблица Г.3 - Результаты измерений и вычислений в точках рабочего диапазона
N точки | Qj, м3/ч | Kкомj, имп./м3 | Sj, % | nj | S0j, % | t0,95j |  , % |
1 | 2 | 3 | 4 | 5 | 6 | 7 | 8 |
1 | | | | | | | |
... | ... | ... | ... | ... | ... | ... | ... |
m | | | | | | | |
Окончание таблицы Г.3
N точки |  , % |  , % | | |
1 | 9 | 10 | 11 | 12 |
1 | | | | |
... | ... |
m | |
Подпись лица, проводившего измерения ______________ / подпись инициалы | _______________ фамилия |
Дата "__" _________ 20__ г. |
(рекомендуемое)
ФОРМА ПРОТОКОЛА ПОВЕРКИ МР С ПРИМЕНЕНИЕМ ПУ С МР
Протокол N _______
поверки МР с применением ПУ с МР
Место проведения поверки: ________________________________________ МР: Датчик: тип _____ зав. N ______ линия N ______ Преобразователь: тип _____ зав. N _______ МР в ПУ с МР: Датчик: тип _____ зав. N _______ Преобразователь: тип _____ зав. N _______ МР в ПУ с МР: Датчик: тип _____ зав. N _______ Преобразователь: тип _____ зав. N _______ ИВК: тип _____ зав. N _____ поверочная жидкость _________ |
Таблица Д.1 - Исходные данные
 , % | |  , % | KПМР, имп./т | | QМРmax, т/ч | |  , %/°C | Qном, т/ч |
1 | 2 | 3 | 4 | 5 | 6 | 7 | 8 | 9 |
| | | | | | | | |
Окончание таблицы Д.1
tmin, °C | |  , %/0,1 МПа | Pmin, МПа | |
10 | 11 | 12 | 13 | 14 |
| | | | |
Таблица Д.2 - Результаты измерений и вычислений (ПУ с МР)
N точки/N измерений | N МР в ПУ с МР | Qjik, т/ч | NМР ПУji, имп. | KПМР ПУk, имп./т | M0jik, т |
1 | 2 | 3 | 4 | 5 | 6 |
1/1 | | | | | |
... | ... | ... | ... | | ... |
m/nm | | | | | |
Таблица Д.3 - Результаты измерений и вычислений
N точки/N измерений | Qji, т/ч | | Nji, имп. | M0ji, т | Mji, т | MFji (KМРji) | fji, Гц |
1 | 2 | 3 | 4 | 5 | 6 | 7 | 8 |
1/1 | | | | | | | |
... | ... | ... | ... | ... | ... | ... | ... |
m/nm | | | | | | | |
Таблица Д.4 - Результаты поверки в точках рабочего диапазона
N точки | Qj, т/ч | | nj | Sj, % | S0j, % | t0,95j |  , % | fj, Гц |
1 | 2 | 3 | 4 | 5 | 6 | 7 | 8 | 9 |
1 | | | | | | | | |
... | ... | ... | ... | ... | ... | ... | ... | ... |
m | | | | | | | | |
Таблица Д.5 - Результаты поверки в рабочем диапазоне
Qmin, т/ч | Qmax, т/ч | MF (KМР) | S0, % |  , % |  , % |  , % | tп, °C |  , % |
1 | 2 | 3 | 4 | 5 | 6 | 7 | 8 | 9 |
| | | | | | | | |
Окончание таблицы Д.5
Pп, МПа |  , % |  , % |  , % |
10 | 11 | 12 | 13 |
| | | |
Заключение: ______________ к дальнейшей эксплуатации наименование СИ | _______________ (годен, не годен) |
Поверитель: ___________________ должность, организация | ____________ подпись | _______________ инициалы, фамилия |
Дата проведения поверки: "__" _________ 20__ г. |
Примечания
| | ИС МЕГАНОРМ: примечание. В официальном тексте документа, видимо, допущена опечатка: графа 8 в таблице Д.2 отсутствует. | |
1 При определении коэффициента коррекции в
графе 5 таблицы Д.1, в графе 8
таблицы Д.2, в
графе 3 таблицы Д.3 и в
графе 3 таблицы Д.4 заносят значения коэффициента(ов) коррекции, при определении градуировочного коэффициента - значения градуировочного коэффициента, при определении коэффициента(ов) преобразования - значения коэффициента(ов) преобразования, соответственно изменяя заголовки граф.
2
Графу 7 таблицы Д.1 заполняют при наличии дополнительной погрешности, обусловленной нестабильностью нуля поверяемого МР.
3
Графы 8 -
11 таблицы Д.1 заполняют при наличии дополнительной погрешности, обусловленной влиянием отклонения температуры рабочей жидкости в условиях эксплуатации поверяемого МР от температуры поверочной жидкости при поверке; если

не зависит от номинального расхода
Qном, то
графу 8 не заполняют.
4
Графы 12 -
14 таблицы Д.1 заполняют при наличии дополнительной погрешности, обусловленной влиянием отклонения давления рабочей жидкости в условиях эксплуатации МР от давления поверочной жидкости при поверке.
(справочное)
ОПРЕДЕЛЕНИЕ КОЭФФИЦИЕНТОВ CTL И CPL
Е.1 Определение коэффициента CTL
Значение коэффициента CTL, учитывающего влияние температуры на объем поверочной жидкости вычисляют по формуле

, (Е.1)
где t - значение температуры поверочной жидкости, °C;

- значение коэффициента объемного расширения поверочной жидкости при температуре 15 °C и избыточном давлении 0 МПа, 1/°C, вычисляют по формуле

, (Е.2)
где
K0,
K1,
K2 - коэффициенты, определяемые для нефти и нефтепродуктов по
таблице Е.1, для стабильного газового конденсата - по
таблице Е.2;

- значение плотности поверочной жидкости при температуре 15 °C и избыточном давлении 0 МПа, кг/м
3;
Таблица Е.1
Значения коэффициентов
K0,
K1,
K2 для нефти и нефтепродуктов
Наименование группы | Диапазон плотности при 15 °C, кг/м3 | K0 | K1 | K2 |
Нефть | | 613,9723 | 0,000 | 0,0000 |
Группы нефтепродуктов | Бензины | | 346,4228 | 0,43884 | 0,0000 |
Топлива, занимающие по плотности промежуточное место между бензинами и керосинами | | 2690,7440 | 0,00000 | -0,0033762 |
Топлива для реактивных двигателей, керосины для реактивных двигателей, авиационное реактивное топливо ДЖЕТ А, керосины | | 594,5418 | 0,0000 | 0,0000 |
Дизельные топлива, печные топлива, мазуты | | 186,9696 | 0,4862 | 0,0000 |
Смазочные масла нефтяного происхождения, полученные из дистиллятных масляных фракций с температурой кипения выше 370 °C | | 0,0000 | 0,6278 | 0,0000 |
Примечания 1 Нефтепродукты разделены на группы, имеющие внутри подгруппы, в указанном в таблице диапазоне плотности, аналогичные характеристики зависимости между коэффициентом объемного расширения  и плотностью нефтепродукта  . Наименование групп носит условный характер. 2 Рекомендуется при расчетах плотности нефтепродуктов, выпускаемых отечественными производителями, применять значения коэффициентов, K0, K1, K2, уточненные по результатам экспериментальных и теоретических работ и утвержденные в установленном порядке. 3 Если значение плотности нефтепродукта  попадает в диапазон плотности, соответствующей другой группе нефтепродуктов, то при расчете плотности конкретного нефтепродукта, в связи с условным наименованием групп, следует применять значения коэффициентов, K0, K1, K2, той подгруппы нефтепродуктов, которой соответствует его плотность  . Так, например, бензин с плотностью  более 770,9 кг/м 3 следует относить к подгруппе "топлива, занимающие по плотности промежуточное место между бензинами и керосинами" и расчет плотности проводить по коэффициентам, соответствующим данной подгруппе. |
Таблица Е.2
Значения коэффициентов
K0,
K1,
K2 для стабильного газового
конденсата
Диапазон плотности, кг/м3 | Значения коэффициентов |
K0 | K1 | K2 |
Св. 838,3127 до 900 включ. | 186,9696 | 0,4862 | 0 |
Св. 787,5195 до 838,3127 включ. | 594,5418 | 0 | 0 |
Св. 770,3520 до 787,5195 включ. | 2680,3206 | 0 | -0,00336312 |
Св. 610 до 770,3520 включ. | 346,4228 | 0,4388 | 0 |
Е.2 Определение коэффициента CPL
Значение коэффициента CPL, учитывающего влияние давления на объем поверочной жидкости, вычисляют:
- для нефти и нефтепродуктов по формуле

, (Е.3)
- для стабильного газового конденсата по формуле

, (Е.4)
где

- коэффициент сжимаемости поверочной жидкости при температуре
t, 1/МПа, вычисляют:
- для нефти, нефтепродуктов по формуле

, (Е.5)
- для нефти с содержанием объемной доли воды до 5% по формуле

, (Е.6)
где

- коэффициент сжимаемости обезвоженной нефти 1/МПа, значения берут из
ГОСТ Р 8.1008;
Wв - объемная доля воды в нефти, определенная лабораторным способом или поточным влагомером, %;

- коэффициент сжимаемости воды.
Принимают:

, 1/МПа,
- для стабильного газового конденсата при значении

от 638 до 900 кг/м
3 по
формуле (Е.4), при значении

менее 638 кг/м
3 по формуле

, (Е.7)
где A, B - вспомогательные коэффициенты, вычисляемые по формулам

(Е.8)

, (Е.9)
где tr - температура стабильного газового конденсата t, °C, переведенная в градусы Ранкина по формуле
tr = 1,8·t + 491,67, (Е.10)

- относительная плотность стабильного газового конденсата при температуре 60 F (15,56 °C), г/см
3, вычисляемая по формуле

, (Е.11)
P - значение избыточного давления поверочной жидкости, МПа;
Pа - значение атмосферного давления, МПа.
Е.3 Определение коэффициента 
Значение коэффициента объемного расширения поверочной жидкости при температуре
t 
, 1/°C, вычисляют по формуле

. (Е.12)
Значение коэффициента объемного расширения поверочной жидкости (нефти с содержанием объемной доли воды до 5%) при температуре
t 
, 1/°C, вычисляют по формуле

, (Е.13)
где

- коэффициент объемного расширения обезвоженной нефти, 1/°C, значения по
ГОСТ Р 8.1008;
Wв - объемная доля воды в нефти, определенная лабораторным способом или поточным влагомером, %;

- коэффициент объемного расширения воды.
Принимают:

при объемной доле воды в нефти до 5,0% включительно (
Wв <= 5,0%).
Е.4 Определение плотности 
Значение плотности поверочной жидкости при температуре 15 °C и избыточном давлении 0 МПа

, кг/м
3, вычисляют по формуле

, (Е.14)
где

- значение плотности поверочной жидкости в ПП, кг/м
3;
CTLПП - коэффициент, учитывающий влияние температуры на объем поверочной жидкости, определенный для
tПП и

;
CPLПП - коэффициент, учитывающий влияние давления на объем поверочной жидкости, определенный для
tПП,
PПП и

.
Для определения

необходимо определить значения
CTLПП и
CPLПП, а для определения
CTLПП и
CPLПП, в свою очередь, необходимо определить значение плотности при стандартных условиях

. Поэтому значение

определяют методом последовательного приближения.
Вычисляют значения
CTLПП(1) и
CPLПП(1), принимая значение

равным значению

.
Вычисляют значение

, кг/м
3, по формуле

. (Е.15)
Вычисляют значения
CTLПП(2) и
CPLПП(2), принимая значение

равным значению

.
Вычисляют значение

, кг/м
3, по формуле

. (Е.16)
Аналогично вычисляют значения
CTLПП(i),
CPLПП(i) и

для
i-го цикла вычислений и проверяют выполнение условия

, (Е.17)
где

,

- значения

, определенные, соответственно, за последний и предпоследний циклы вычислений, кг/м
3.
Процесс вычислений продолжают до выполнения данного условия. За значение

принимают последнее значение

.
(справочное)
СПРАВОЧНЫЕ МАТЕРИАЛЫ
Ж.1 Квантиль распределения Стьюдента
Значения квантиля распределения Стьюдента
t0,95 при доверительной вероятности
P = 0,95 в зависимости от количества измерений приведены в
таблице Ж.1.
Таблица Ж.1
Значения квантиля распределения Стьюдента при доверительной
вероятности P = 0,95
n - 1 | 1 | 2 | 3 | 4 | 5 | 6 | 7 | 8 | 9 | 10 | 11 |
t0,95 | 12,706 | 4,303 | 3,182 | 2,776 | 2,571 | 2,447 | 2,365 | 2,306 | 2,262 | 2,228 | 2,201 |
Ж.2 Коэффициенты расширения и модули упругости
Значения коэффициентов линейного расширения и модули упругости материалов стенок калиброванного участка ТПУ, КП материала планки крепления детекторов в зависимости от материала приведены в
таблице Ж.2.
Таблица Ж.2
Коэффициенты линейного расширения и модули упругости
материалов стенок калиброванного участка ТПУ, КП материала
планки крепления детекторов
Материал |  , 1/°C |  , 1/°C |  , 1/°C | E, МПа |
Сталь легированная | 1,10·10-5 | - | - | 2,0·105 |
Сталь нержавеющая | 1,66·10-5 | - | - | 1,0·105 |
Латунь | 1,78·10-5 | - | - | - |
Алюминий | 2,45·10-5 | - | - | - |
Медь | 1,74·10-5 | - | - | - |
Сталь углеродистая | 1,12·10-5 | 2,23·10-5 | 1,12·10-5 | 2,07·105 |
Сталь нержавеющая 304 | 1,73·10-5 | 3,46·10-5 | 1,73·10-5 | 1,93·105 |
Сталь нержавеющая 316 | 1,59·10-5 | 3,18·10-5 | 1,59·10-5 | 1,93·105 |
Сталь нержавеющая 17-4 | 1,08·10-5 | 2,16·10-5 | 1,08·10-5 | 1,97·105 |
Инвар | - | - | 1,44·10-6 | - |
(справочное)
МЕТОДИКА АНАЛИЗА РЕЗУЛЬТАТОВ ИЗМЕРЕНИЙ НА НАЛИЧИЕ ПРОМАХОВ
Проверка результатов измерений на один промах по критерию Граббса при определении метрологических характеристик МР
СКО результатов измерений в j-й точке рабочего диапазона измерений МР SKj определяют по формуле

, (И.1)
где KМРj - среднее значение градуировочного коэффициента МР в j-й точке рабочего диапазона измерений массового расхода;
KМРji - значение градуировочного коэффициента МР для i-го измерения в j-й точке рабочего диапазона измерений массового расхода;
MFj - среднее значение коэффициента коррекции МР в j-й точке рабочего диапазона измерений массового расхода;
MFji - значение коэффициента коррекции МР для i-го измерения в j-й точке рабочего диапазона измерений массового расхода;
nj - количество измерений в j-й точке рабочего диапазона измерений массового расхода;
Fj - среднее значение коэффициента коррекции поверяемого МР в j-й точке рабочего диапазона измерений массового расхода, %;
Fji - значение коэффициента коррекции поверяемого МР в j-й точке рабочего диапазона измерений массового расхода, %;
KПМР j - среднее значение коэффициента преобразования МР в j-й точке рабочего диапазона измерений массового расхода, имп./т;
KПМР ji - значение коэффициента преобразования МР для i-го измерения в j-й точке рабочего диапазона измерений массового расхода, имп./т.
Примечания
1 Коэффициент градуировочной характеристики выбирают в соответствии с
13.1.1,
13.1.2.
2 При SKj < 0,001 принимают SKj = 0,001.
Наиболее выделяющееся соотношение U:

, (И.2)
где KМРj - среднее значение градуировочного коэффициента МР в j-й точке рабочего диапазона измерений массового расхода;
KМРji - значение градуировочного коэффициента МР для i-го измерения в j-й точке рабочего диапазона измерений массового расхода;
MFj - среднее значение коэффициента коррекции МР в j-й точке рабочего диапазона измерений массового расхода;
MFji - значение коэффициента коррекции МР для i-го измерения в j-й точке рабочего диапазона измерений массового расхода;
SKj - СКО результатов измерений в j-й точке рабочего диапазона измерений массового расхода;
Fj - среднее значение коэффициента коррекции поверяемого МР в j-й точке рабочего диапазона измерений массового расхода, %;
Fji - значение коэффициента коррекции поверяемого МР в j-й точке рабочего диапазона измерений массового расхода, %;
KПМР j - среднее значение коэффициента преобразования МР в j-й точке рабочего диапазона измерений массового расхода, имп./т;
KПМРji - значение коэффициента преобразования МР для i-го измерения в j-й точке рабочего диапазона измерений массового расхода, имп./т.
Примечание - Коэффициент градуировочной характеристики выбирают в соответствии с
13.1.1,
13.1.2.
Если значение
U больше или равно значению
h, взятому из
таблицы, то результат измерения должен быть исключен как промах.
Таблица И.1
Критические значения для критерия Граббса
n | 3 | 4 | 5 | 6 | 7 | 8 | 9 | 10 | 11 | 12 |
h | 1,155 | 1,481 | 1,715 | 1,887 | 2,020 | 2,126 | 2,215 | 2,290 | 2,355 | 2,412 |
| | Государственная система обеспечения единства измерений. Метрология. Основные термины и определения |
| Приказ Федерального агентства по техническому регулированию и метрологии от 26 сентября 2022 г. N 2356 "Государственная поверочная схема для средств измерений массы и объема жидкости в потоке, объема жидкости и вместимости при статических измерениях, массового и объемного расхода жидкости" |
УДК 681.121:006.034 | |
Ключевые слова: поверка, массовый расходомер, поверочная жидкость, нефть, нефтепродукты |