Главная // Актуальные документы // ГОСТ Р (Государственный стандарт)СПРАВКА
Источник публикации
М.: Стандартинформ, 2019
Примечание к документу
Документ
введен в действие с 01.07.2020.
Название документа
"ГОСТ Р 58541.3-2019. Национальный стандарт Российской Федерации. Кондиционеры, агрегатированные охладители жидкости и тепловые насосы для обогрева и охлаждения помещений, технологические чиллеры с компрессорами с электроприводом. Часть 3. Методы испытаний"
(утв. и введен в действие Приказом Росстандарта от 30.10.2019 N 1207-ст)
"ГОСТ Р 58541.3-2019. Национальный стандарт Российской Федерации. Кондиционеры, агрегатированные охладители жидкости и тепловые насосы для обогрева и охлаждения помещений, технологические чиллеры с компрессорами с электроприводом. Часть 3. Методы испытаний"
(утв. и введен в действие Приказом Росстандарта от 30.10.2019 N 1207-ст)
Утвержден и введен в действие
агентства по техническому
регулированию и метрологии
от 30 октября 2019 г. N 1207-ст
НАЦИОНАЛЬНЫЙ СТАНДАРТ РОССИЙСКОЙ ФЕДЕРАЦИИ
КОНДИЦИОНЕРЫ, АГРЕГАТИРОВАННЫЕ ОХЛАДИТЕЛИ ЖИДКОСТИ
И ТЕПЛОВЫЕ НАСОСЫ ДЛЯ ОБОГРЕВА И ОХЛАЖДЕНИЯ ПОМЕЩЕНИЙ,
ТЕХНОЛОГИЧЕСКИЕ ЧИЛЛЕРЫ С КОМПРЕССОРАМИ
С ЭЛЕКТРОПРИВОДОМ
ЧАСТЬ 3
МЕТОДЫ ИСПЫТАНИЙ
Air conditioners, liquid chilling packages and heat
pumps for space heating and cooling, process chillers
with electrically driven compressors.
Part 3. Test methods
ГОСТ Р 58541.3-2019
Дата введения
1 июля 2020 года
1 ПОДГОТОВЛЕН Федеральным государственным унитарным предприятием "Российский научно-технический центр информации по стандартизации, метрологии и оценке соответствия" (ФГУП "СТАНДАРТИНФОРМ") на основе собственного перевода на русский язык немецкоязычной версии стандарта, указанного в
пункте 4
2 ВНЕСЕН Техническим комитетом по стандартизации ТК 061 "Вентиляция и кондиционирование"
3 УТВЕРЖДЕН И ВВЕДЕН В ДЕЙСТВИЕ
Приказом Федерального агентства по техническому регулированию и метрологии от 30 октября 2019 г. N 1207-ст
4 Настоящий стандарт является модифицированным по отношению к стандарту ДИН ЕН 14511-3:2019 "Кондиционеры, агрегатированные охладители жидкости и тепловые насосы для обогрева и охлаждения помещений и технологические чиллеры с компрессорами с электроприводом. Часть 3. Методы испытаний" (DIN EN 14511-3:2019 "Luftkonditionierer,

und

die Raumbeheizung und -

und

mit elektrisch angetriebenen Verdichtern - Teil 3:

", MOD) путем:
- замены ссылок на стандарты ссылками на национальные стандарты. Сведения о соответствии ссылочных национальных стандартов стандартам, использованным в качестве ссылочных в примененном стандарте ДИН ЕН, приведены в дополнительном
приложении ДА;
- включения в используемый текст дополнительных ссылок, которые выделены в тексте курсивом;
- изменения его структуры для приведения в соответствие с правилами, установленными в ГОСТ 1.5-2001 (
подразделы 4.2 и
4.3). Сопоставление структуры настоящего стандарта со структурой указанного стандарта ДИН ЕН приведено в дополнительном
приложении ДБ
5 ВВЕДЕН ВПЕРВЫЕ
Правила применения настоящего стандарта установлены в статье 26 Федерального закона от 29 июня 2015 г. N 162-ФЗ "О стандартизации в Российской Федерации". Информация об изменениях к настоящему стандарту публикуется в ежегодном (по состоянию на 1 января текущего года) информационном указателе "Национальные стандарты", а официальный текст изменений и поправок - в ежемесячном информационном указателе "Национальные стандарты". В случае пересмотра (замены) или отмены настоящего стандарта соответствующее уведомление будет опубликовано в ближайшем выпуске ежемесячного информационного указателя "Национальные стандарты". Соответствующая информация, уведомление и тексты размещаются также в информационной системе общего пользования -
на официальном сайте Федерального агентства по техническому регулированию и метрологии в сети Интернет (www.gost.ru)
Настоящий стандарт устанавливает методы испытаний для оценки и определения характеристик кондиционеров, тепловых насосов и агрегатированных охладителей жидкости, использующих воздух, воду или рассол в качестве теплоносителя, с компрессорами с электроприводом, предназначенные для обогрева и/или охлаждения помещений. Настоящие методы испытаний также применимы для оценки и определения характеристик технологических чиллеров.
Настоящий стандарт также устанавливает метод испытания и оформление протокола испытаний для производительности рекуперации тепла, пониженной производительности системы и производительности отдельных внутренних блоков мультисплит-систем там, где это применимо.
Настоящий стандарт также позволяет оценивать мультисплит-системы и модульные мультисплит-системы путем отдельной оценки внутренних и наружных блоков.
В настоящем стандарте использованы нормативные ссылки на следующие стандарты:
ГОСТ 8.586.1 (ИСО 5167-1:2003) Государственная система обеспечения единства измерений. Измерение расхода и количества жидкостей и газов с помощью стандартных сужающих устройств. Часть 1. Принцип метода измерений и общие требования
ГОСТ 10921 Вентиляторы радиальные и осевые. Методы аэродинамических испытаний
ГОСТ Р 54671 (ЕН 14511-1:2011) Кондиционеры, агрегатированные охладители жидкости и тепловые насосы с компрессорами с электроприводом для обогрева и охлаждения помещений. Термины и определения
ГОСТ Р 58541.2-2019 Кондиционеры, агрегатированные охладители жидкости и тепловые насосы для обогрева и охлаждения помещений, технологические чиллеры с компрессорами с электроприводом. Часть 2. Условия испытаний
Примечание - При пользовании настоящим стандартом необходимо проверить действие ссылочных стандартов в информационной системе общего пользования - на официальном сайте Федерального агентства по техническому регулированию и метрологии в сети Интернет или по ежегодному информационному указателю "Национальные стандарты", который опубликован по состоянию на 1 января текущего года, и по выпускам ежемесячного информационного указателя "Национальные стандарты" за текущий год. Если заменен ссылочный стандарт, на который дана недатированная ссылка, то рекомендуется использовать действующую версию этого стандарта с учетом всех внесенных в данную версию изменений. Если заменен ссылочный стандарт, на который дана датированная ссылка, то рекомендуется использовать версию этого стандарта с указанным выше годом утверждения (принятия). Если после утверждения настоящего стандарта в ссылочный стандарт, на который дана датированная ссылка, внесено изменение, затрагивающее положение, на которое дана ссылка, то это положение рекомендуется применять без учета данного изменения. Если ссылочный стандарт отменен без замены, то положение, в котором дана ссылка на него, применяется в части, не затрагивающей эту ссылку.
В настоящем стандарте применены термины по
ГОСТ Р 54671, а также следующие термины с соответствующими определениями:
Примечание - Представленные ниже термины относятся только к
приложению G.
3.1 наружная холодопроизводительность PC,outdoor (outdoor cooling capacity): Общая холодопроизводительность наружного блока, измеренная с использованием общей внутренней холодопроизводительности.
Примечание - Измеряют в киловаттах.
3.2 наружная теплопроизводительность PH,outdoor (outdoor heating capacity): Теплопроизводительность наружного блока, измеренная с использованием внутренней теплопроизводительности.
Примечание - Измеряют в киловаттах.
3.3 наружная потребляемая мощность PE,outdoor (outdoor power input): Полезная потребляемая мощность, измеренная с использованием наружного блока.
Примечание - Измеряют в киловаттах.
3.4 внутренняя потребляемая мощность PE,indoor (indoor power input): Полезная потребляемая мощность, измеренная с использованием внутреннего блока.
Примечание - Измеряют в киловаттах.
3.5 наружный коэффициент полезного действия охлаждения EERoutdoor (outdoor energy efficiency ratio): Отношение наружной холодопроизводительности к наружной потребляемой мощности.
Примечание - Измеряют в кВт/кВт.
3.6 наружный коэффициент полезного действия нагрева COPoutdoor (outdoor energy efficiency ratio): Отношение наружной теплопроизводительности к наружной потребляемой мощности.
Примечание - Измеряют в кВт/кВт.
В настоящем стандарте использованы следующие обозначения:
cpa1 - удельная теплоемкость влажного воздуха, подводимого на внутреннюю сторону, кДж/кг·К;
cpa2 - удельная теплоемкость влажного воздуха, отводимого из внутренней стороны, кДж/кг·К;
ha1 - удельная энтальпия влажного воздуха, подводимого на внутреннюю сторону (сухой воздух), кДж/кг;
ha2 - удельная энтальпия воздуха, отводимого из внутренней стороны (сухой воздух), кДж/кг·К;
hw1 - удельная энтальпия воды или пара, подводимых на внутреннюю сторону, кДж/кг;
hw2 - удельная энтальпия конденсированной влаги, отводимой из внутренней стороны, кДж/кг·К;
hw3 - удельная энтальпия конденсата, удаляемого теплообменником обработки воздуха из отсека наружной стороны, кДж/кг;
hw4 - удельная энтальпия воды, подводимой в отсек наружной стороны, кДж/кг;
hw5 - удельная энтальпия водного конденсата и снеговой шубы в испытуемом оборудовании, кДж/кг;
K1 - скрытая теплота испарения воды (константа - 2600 кДж/кг), кДж/г;

- теплота, отведенная охлаждающим змеевиком в отсеке на наружной стороне, Вт;

- теплота, отведенная змеевиком конденсатора, кВт;

- скрытая холодопроизводительность (осушение), Вт;

- теплота, подводимая на змеевик испарителя оборудования, Вт;

- теплота, отводимая из камеры внутренней стороны, Вт;

- протечки тепла в отсек внутренней стороны через стены, пол и потолок, за исключением разделительной перегородки, Вт;

- протечки тепла в отсек наружной стороны через стены, пол и потолок, за исключением разделительной перегородки, Вт;

- протечки тепла в отсек внутренней стороны через разделительную перегородку с отсеком внешней стороны, Вт;

- явная холодопроизводительность, Вт;

- общая холодопроизводительность (данные с внутренней стороны), Вт;

- общая холодопроизводительность (данные с наружной стороны), Вт;

- общая теплопроизводительность (данные с внутренней стороны), Вт;

- общая теплопроизводительность (данные с наружной стороны), Вт;
Pt - общая мощность, подведенная к оборудованию, Вт;

- полезная потребляемая мощность оборудования, Вт;

- прочая подводимая мощность в компонент на внутренней стороне (например, освещение, электрическая и тепловая энергия, подводимая в компенсирующее устройство, устройство регулировки теплового баланса влажности), Вт;

- сумма всех общих подводимых мощностей на наружную сторону, за исключением мощности, подводимой к испытуемому оборудованию, Вт;
qvi - внутренний объемный расход воздуха, м3/с;
qwc - скорость, с которой водяной пар конденсируется оборудованием, г/с;
qwo - массовый расход воды, подаваемой в калориметрическую камеру наружной стороны, г/с;
SHR - коэффициент явного тепла;
ta1 - температура воздуха, подводимого на внутреннюю сторону (по сухому термометру), °C;
ta2 - температура воздуха, отводимого из внутренней стороны (по сухому термометру), °C;
V'n - удельный объем воздуха на устройстве измерения расхода воздуха, м3/кг (паровоздушная смесь);
Wi1 - удельная влажность воздуха, подводимого на внутреннюю сторону, кг/кг (сухого воздуха);
Wi2 - удельная влажность воздуха, отводимого из внутренней стороны, кг/кг (сухого воздуха);
Wn - удельная влажность на впускном сопле, кг/кг (сухого воздуха).
5 Испытания для определения производительности
5.1 Основные принципы, метод расчета для определения производительности
5.1.1 Теплопроизводительность
Теплопроизводительность кондиционеров и тепловых насосов воздух-воздух или вода (рассол)-воздух определяют измерениями в калориметрической камере (см.
приложение A) или методом энтальпии воздуха (см.
приложение B).
Теплопроизводительность кондиционеров и тепловых насосов воздух-воздух, имеющих производительность не более 12 кВт для охлаждения или нагрева, если устройство не имеет функции охлаждения, в стандартных номинальных условиях по
ГОСТ Р 58541.2 следует определять измерениями в калориметрической камере.
К устройствам, предназначенным только для обогрева, теплопроизводительностью не более 12 кВт применяют стандартные номинальные условия, установленные в
ГОСТ Р 58541.2.
При использовании метода энтальпии воздуха в установившемся состоянии теплопроизводительность определяют по формуле

(1)
где PH - теплопроизводительность, Вт;
q - объемный расход воздуха, измеренный во время испытания, м3/с;

- плотность воздуха, измеренная во время испытания, кг/м
3;
cp - удельная теплоемкость при постоянном давлении, Дж/(кг·К);

- разница температур на входе и выходе, К.
Плотность воздуха определяют на устройстве измерения расхода воздуха.
Примечания
1 Массовый расход можно определить из выражения

.
2 Изменение энтальпии

можно использовать вместо выражения

.
Расчет теплопроизводительности в режиме переходного состояния - см.
5.5.3.2.
Теплопроизводительность тепловых насосов воздух-вода (рассол), вода (рассол)-вода (рассол) и агрегатированных охладителей жидкости следует определять непосредственным методом на теплообменнике с водой или рассолом путем определения объемного расхода теплоносителя и температуры на входе и выходе с учетом удельной теплоемкости и плотности теплоносителя.
Измеренная теплопроизводительность устройств воздух-воздух и вода (рассол)-воздух должна быть скорректирована из-за тепла, выделяемого внутренним вентилятором, в соответствии с
5.1.4.1 или
5.1.4.2.
Измеренная теплопроизводительность устройств вода (рассол)-вода (рассол) и воздух-вода (рассол) должна быть скорректирована из-за тепла, выделяемого внутренним жидкостным насосом, в соответствии с
5.1.4.3.
5.1.2 Холодопроизводительность
Холодопроизводительность кондиционеров и тепловых насосов воздух-воздух или вода (рассол)-воздух определяют измерениями в калориметрической камере (см.
приложение A) или методом энтальпии воздуха (см.
приложение B).
Холодопроизводительность кондиционеров и тепловых насосов воздух-воздух, имеющих холодопроизводительность не более 12 кВт, в стандартных номинальных условиях по
ГОСТ Р 58541.2 следует определять измерениями в калориметрической камере.
При использовании метода энтальпии воздуха холодопроизводительность определяют по формуле

(2)
где PC - холодопроизводительность, Вт;
q - объемный расход воздуха, измеренный во время испытания, м3/с;

- плотность воздуха, измеренная во время испытания, кг/м
3;
cp - удельная теплоемкость при постоянном давлении, Дж/(кг·К);

- разница температур на входе и выходе, К.
Примечания
1 Массовый расход можно определить из выражения

.
2 Изменение энтальпии

можно использовать вместо выражения

.
Холодопроизводительность тепловых насосов воздух-вода (рассол), вода (рассол)-вода (рассол) и агрегатированных охладителей жидкости следует определять непосредственным методом на теплообменнике с водой или рассолом путем определения объемного расхода теплоносителя и температуры на входе и выходе с учетом удельной теплоемкости и плотности теплоносителя.
Измеренная холодопроизводительность устройств воздух-воздух и вода (рассол)-воздух должна быть скорректирована из-за тепла, выделяемого внутренним вентилятором, в соответствии с
5.1.4.1 или
5.1.4.2.
Измеренная холодопроизводительность устройств вода (рассол)-вода (рассол) и воздух-вода (рассол) должна быть скорректирована из-за тепла, выделяемого внутренним жидкостным насосом, в соответствии с
5.1.4.3.
5.1.3 Производительность рекуперации тепла
Производительность рекуперации тепла в тепловых насосах воздух-вода (рассол), вода (рассол)-вода (рассол) и агрегатированных охладителей жидкости следует определять непосредственным методом на теплообменнике рекуперации воды или рассола путем определения объемного расхода теплоносителя и температуры на входе и выходе с учетом удельной теплоемкости и плотности теплоносителя.
Производительность рекуперации тепла определяют по формуле

(3)
где PHR - производительность рекуперации тепла, Вт;
q - объемный расход, м3/с;

- плотность, кг/м
3;
cp - удельная теплоемкость при постоянном давлении, Дж/(кг·К);

- разница температур на выходе и входе, К.
Примечания
1 Массовый расход можно определить из выражения

.
2 Изменение энтальпии

можно использовать вместо выражения

.
5.1.4 Корректировка производительности
При расчете производительности следует включать корректировку, связанную с теплом, выделяемым внутренними и/или наружными вентиляторами, и/или насосами, встроенными в устройство.
5.1.4.2 Корректировка производительности для блоков с вентиляторами без присоединенных воздуховодов
Когда имеются блоки, не предназначенные для соединения с воздуховодами (которые не допускают разницы внешнего давления), которые оснащены встроенным вентилятором, не требуется корректировка производительности из-за тепла, выделяемого вентилятором.
5.1.4.3 Корректировка производительности из-за внутреннего вентилятора для устройств с воздуховодами
5.1.4.3.1 Блоки со встроенным внутренним вентилятором
Если вентилятор внутреннего теплообменника является неотъемлемой частью устройства, рассчитывают воздействие тепла вентилятора по
формуле (3) и проводят корректировку

(4)
где
q - объемный расход воздуха, м
3/с, рассчитанный в соответствии с
5.4.1.3 или
5.4.1.4;

- внешний перепад статического давления, Па, рассчитанный в соответствии с
5.4.1.3 или
5.4.1.4;

- условный коэффициент, равный 0,3.
При этом полученное значение:
- вычитают из значения измеренной теплопроизводительности;
- добавляют к значению измеренной холодопроизводительности.
5.1.4.3.2 Единицы без встроенного внутреннего вентилятора
Если вентилятор внутреннего теплообменника не является неотъемлемой частью устройства, корректировку рассчитывают по формуле

(5)
где
q - объемный расход воздуха, м
3/с, рассчитанный в соответствии с
5.4.1.3 или
5.4.1.4;

- внутренний перепад статического давления, Па;

- условный коэффициент, равный 0,3.
При этом полученное значение:
- добавляют к значению измеренной теплопроизводительности;
- вычитают из значения измеренной холодопроизводительности.
5.1.4.4 Корректировка производительности из-за внутреннего жидкостного насоса
5.1.4.4.1 Блоки со встроенным жидкостным насосом
Если жидкостный насос является неотъемлемой частью устройства, то корректировку производительности проводят в соответствии с
5.1.4.4.3 или
5.1.4.4.4. При этом полученное значение:
- вычитают из значения измеренной теплопроизводительности;
- добавляют к значению измеренной холодопроизводительности;
- вычитают из значения измеренной производительности рекуперации тепла.
5.1.4.4.2 Блоки без встроенного жидкостного насоса
Если жидкостный насос не является неотъемлемой частью устройства, то корректировку производительности проводят в соответствии с
5.1.4.4.5.
При этом полученное значение:
- добавляют к значению измеренной теплопроизводительности;
- вычитают из значения измеренной холодопроизводительности;
- добавляют к значению измеренной производительности рекуперации тепла.
5.1.4.4.3 Корректировка производительности для встроенных герметичных циркуляционных насосов
Если устройство оснащено герметичным циркуляционным насосом, корректировку производительности рассчитывают по формуле
| | ИС МЕГАНОРМ: примечание. Формула дана в соответствии с официальным текстом документа. | |

(6)
где q - объемный расход, м3/с;

- внешний перепад статического давления, Па;

- коэффициент энергоэффективности насосов, рассчитанный в соответствии с
приложением F.
5.1.4.4.4 Корректировка производительности для встроенных насосов с сухим ротором
Если устройство оснащено насосом с сухим ротором, корректировку производительности рассчитывают по формуле

(7)
где q - объемный расход, м3/с;

- внешний перепад статического давления, Па;
IE - уровень энергоэффективности двигателя, равный 0,88;

- коэффициент энергоэффективности насосов, рассчитанный в соответствии с
приложением F.
5.1.4.4.5 Корректировка производительности для невстроенных жидкостных насосов
Если измеренная в соответствии с
приложением F гидравлическая мощность составляет <= 300 Вт, жидкостный насос рассматривается как герметичный циркуляционный насос. Корректировку производительности рассчитывают по формуле

(8)
где q - объемный расход, м3/с;

- внутренний перепад статического давления, Па;

- коэффициент энергоэффективности насосов, рассчитанный в соответствии с
приложением F.
Если измеренная в соответствии с
приложением F гидравлическая мощность более 300 Вт, жидкостный насос считается насосом с сухим ротором. Корректировку производительности рассчитывают по формуле
| | ИС МЕГАНОРМ: примечание. Формула дана в соответствии с официальным текстом документа. | |

(9)
где q - объемный расход, м3/с;

- внутренний перепад статического давления, Па;
IE - уровень энергоэффективности двигателя, равный 0,88;

- коэффициент энергоэффективности насосов, рассчитанный в соответствии с
приложением F.
5.1.5 Полезная потребляемая мощность
5.1.5.1 Основные положения
Полезная потребляемая мощность должна включать в себя корректировку из-за потребляемой мощности вентиляторов внутреннего и/или наружного воздуха, и/или насосов, встроенных или не встроенных в устройство.
5.1.5.2 Корректировка потребляемой мощности устройств с вентиляторами без воздуховодов
Если блоки, не предназначены для соединения с воздуховодами (то есть без внешнего перепада давлений и оснащены встроенным вентилятором), мощность, потребляемая вентилятором, должна включаться в полезную мощность, потребляемую блоком.
5.1.5.3 Корректировка потребляемой мощности вентиляторов для блоков с воздуховодами
5.1.5.3.1 Корректировка потребляемой мощности для встроенных вентиляторов
Если вентилятор является неотъемлемой частью устройства, в полезную мощность, потребляемую блоком, должна быть включена только часть потребляемой мощности электродвигателем вентилятора. Часть, которую следует исключить из общей мощности, поглощаемой блоком, рассчитывают по
формуле (1).
5.1.5.3.2 Корректировка потребляемой мощности для вентиляторов, не встроенных в устройство
Если блок не снабжен вентилятором, входную мощность, которая должна быть включена в полезную мощность, потребляемую блоком, рассчитывают по
формуле (2).
5.1.5.4 Корректировка потребляемой мощности жидкостных насосов
5.1.5.4.1 Корректировка потребляемой мощности для встроенных жидкостных насосов
Если жидкостный насос является неотъемлемой частью устройства, он должен быть подключен. Когда жидкостный насос изготовитель поставляет отдельно от устройства, он должен быть подключен в соответствии с инструкциями изготовителя, после чего его рассматривают как неотъемлемую часть устройства.
Для встроенного жидкостного насоса в полезную мощность, потребляемую блоком, должна быть включена только часть потребляемой мощности электродвигателя насоса. Часть, которую следует исключить из общей мощности, поглощаемой блоком, рассчитывают по формуле

(10)
где q - объемный расход, м3/с;

- внешний перепад статического давления, Па;

- коэффициент энергоэффективности насосов, рассчитанный в соответствии с
приложением F.
Если жидкостный насос не может обеспечить внешний перепад статического давления, то такую корректировку не применяют, при этом корректировку следует провести в соответствии с 5.1.5.4.2.
5.1.5.4.2 Корректировка потребляемой мощности для жидкостных насосов, не встроенных в устройство
Если блок не снабжен жидкостным насосом, мощность, которая должна быть включена в полезную мощность, потребляемую блоком, рассчитывают по формуле

(11)
где q - объемный расход, м3/с;

- внутренний перепад статического давления, Па;

- коэффициент энергоэффективности насосов, рассчитанный в соответствии с
приложением F.
5.1.6 Блоки в распределительной напорной сети водоснабжения
Если устройство предназначено для работы с распределительной напорной сетью водоснабжения без водяного насоса, никакая корректировка потребляемой мощности не требуется.
5.1.7 Блоки, работающие с удаленным конденсатором
Мощность от вспомогательного жидкостного насоса удаленного конденсатора не следует учитывать в полезной потребляемой мощности.
5.2 Испытательная аппаратура
5.2.1 Устройство испытательной аппаратуры
5.2.1.1 Общие требования
Испытательная аппаратура должна быть сконструирована таким образом, чтобы все требования по настройке заданных значений, критериев стабильности и неопределенности измерений в соответствии с настоящим стандартом могли быть выполнены.
5.2.1.2 Испытательная камера для воздушной стороны
Размер испытательного помещения должен быть таким, чтобы исключить любое сопротивление потоку воздуха на впускном отверстии и отверстиях для выпуска воздуха из испытуемого оборудования. Воздушный поток, проходящий через помещение, не должен приводить к какому-либо короткому циклу между впускными и выпускными отверстиями, также скорость воздуха, проходящего через помещение в этих местах, не должна превышать 1,5 м/с, когда испытуемый объект выключен. Скорость воздуха в помещении также не должна превышать среднюю скорость через входное отверстие испытуемого устройства. Если иное не указано изготовителем, отверстия для впуска или выпуска воздуха должны находиться на расстоянии не менее 1 м от любых поверхностей испытательного помещения.
Следует исключить любое прямое тепловое излучение нагревательных элементов в испытательном помещении на испытуемое оборудование или на точки измерения температуры.
5.2.1.3 Оборудование с воздуховодами
Соединения воздуховодов с испытуемой установкой должны быть достаточно герметичными, чтобы не оказывать существенного влияния на измеренные результаты из-за воздухообмена с окружающей средой.
5.2.1.4 Оборудование со встроенными насосами
Для оборудования со встроенными и регулируемыми водяными или рассольными насосами скорость следует устанавливать одновременно с разностью температур.
Если имеется жидкостный насос с несколькими фиксированными скоростями или с переменной скоростью, изготовитель должен предоставить информацию о настройках насоса (скорость или внешнее статическое давление для достижения запланированных результатов).
5.2.1.5 Агрегатированный охладитель жидкости для использования с удаленным конденсатором
Блоки для использования с удаленным конденсатором проверяют охлаждающим конденсатором, использующим воду (рассол), характеристики которого позволяют достичь предполагаемых испытательных условий эксплуатации.
5.2.2 Установка и подключение испытуемого объекта
5.2.2.1 Общие положения
Испытуемый объект должен быть установлен и подключен для проведения испытания, как указано изготовителем в руководстве по установке и эксплуатации. Принадлежности, предоставляемые как опция, не проходят испытание. Если дополнительный нагреватель предусмотрен в опции, он должен быть отключен или отсоединен, чтобы исключить его из испытания.
Для одноканальных блоков (независимо от инструкций изготовителя) выпускной канал должен быть как можно короче и должен быть прямым (насколько это возможно) с минимальным расстоянием между блоком и стеной. Это расстояние должно быть не менее 50 см. На выпускном конце воздуховода не должно быть никаких приспособлений.
Для двухканальных блоков к всасывающим и выпускным воздуховодам применяют требования, указанные выше, только если устройство не предназначено для установки непосредственно на стене.
Для мультисплит-систем испытание следует проводить с использованием системы с коэффициентом полезного действия охлаждения/нагрева, равным единице или по возможности близким к этому значению.
При выполнении измерений в режиме нагрева следует установить самую высокую температуру на устройстве/системе управления оборудованием. При настройке режима охлаждения следует установить самую низкую комнатную температуру на устройстве управления устройством/системой. Если в инструкциях изготовитель указывает значение температуры, которую следует установить на устройстве управления для данного условия испытания, то следует использовать это значение.
Для блока с компрессором открытого типа электродвигатель должен входить в комплект поставки или быть указан изготовителем. Компрессор должен работать со скоростью вращения, указанной изготовителем.
Для блоков управления инверторными настройками частота должна быть установлена для каждого условия испытания. Изготовитель должен предоставить в документации информацию о том, как установить требуемые частоты.
Если для пуска системы требуется квалифицированный персонал со знанием программного обеспечения для управления оборудованием, изготовитель или назначенный им представитель должны присутствовать при установке оборудования и подготовке его к испытаниям.
5.2.2.2 Установка оборудования, состоящего из нескольких частей
Если блок состоит из нескольких частей, для проведения испытания при установке должны быть выполнены следующие условия:
a) линии хладагента должны быть установлены в соответствии с инструкциями изготовителя. Длина линий должна составлять 5 м, за исключением случаев, когда ограничения испытательной установки не могут обеспечить такое расстояние, в этом случае можно использовать

длину, но не более 7,5 м;
b) линии должны быть установлены таким образом, чтобы разница в высоте прокладки трубопроводов не превышала 2,5 м;
c) теплоизоляцию линий следует применять в соответствии с инструкциями изготовителя;
d) если конструкция испытательного помещения позволяет, половина линий должна быть подвержена воздействию внешних условий эксплуатации, а остальная часть - воздействию внутренних условий.
5.2.2.3 Внутренние блоки мультисплит-систем
При тестировании мультисплит-системы в калориметрической камере расход воздуха и внешнее статическое давление следует регулировать отдельно для каждого из внутренних блоков.
При испытаниях мультисплит-системы с использованием метода энтальпии воздуха расход воздуха и внешнее статическое давление регулируются отдельно для каждого внутреннего блока, независимо от того имеются воздуховоды или нет.
Если оборудование имеет внутренние блоки без воздуховодов и его испытывают с использованием метода энтальпии воздуха, следует применять вышеуказанное требование так же как и к внутренним блокам с воздуховодами.
5.2.2.4 Точки измерения
Точки измерения температуры и давления должны быть расположены для получения средних значимых значений. Для измерения температуры воздуха необходимо:
- иметь не менее одного датчика на 1 м2 и иметь не менее четырех точек измерения, при этом иметь не более двадцати датчиков, равномерно распределенных в свободном воздушном пространстве, или
- использовать устройство для измерения. Оно должно иметь четыре датчика для проверки однородности воздуха, если измеряемая площадь превышает 1 м2.
Датчики температуры воздуха следует размещать на расстоянии не менее чем 0,25 м от любой поверхности помещения.
Для кондиционеров шкафа управления следует измерять температуру на входе в испаритель вместо температуры внутри шкафа управления.
Для блоков, состоящих из теплового насоса, имеющих в своем составе бак, в котором находится теплоноситель, и выполненных как заводской агрегат, измерения температуры воды на входе и выходе следует проводить также на входе и выходе этого блока.
5.3 Погрешность измерений
Погрешность измерений не должна превышать значений, указанных в таблице 1.
Таблица 1
Объект измерений | Измеряемый показатель | Единица измерения | Погрешность измерений |
Жидкость | Разность температур | К | +/- 0,15 |
Температура на входе/выходе | °C | +/- 0,15 |
Расход | м3/с | +/- 1% |
Перепад статического давления | кПа | +/- 1 кПа  или +/- 5%  |
Воздух | Температура по сухому термометру | °C | +/- 0,2 |
Температура по влажному термометру | °C | +/- 0,4 |
Расход | м3/с | +/- 5% |
Перепад статического давления | Па | +/- 5 Па  или +/- 5%  |
Хладагент | Давление на выходе из компрессора | кПа | +/- 1% |
Температура | °C | +/- 0,5 К |
Теплоноситель | Концентрация (по объему) | % | +/- 2 |
Электропитание | Электрическая мощность | Вт | +/- 1% |
Напряжение | В | +/- 0,5% |
Сила тока | А | +/- 0,5% |
Потребление | кВт·ч | +/- 1% |
Компрессор | Скорость вращения | мин-1 | +/- 0,5% |
Тепло- или холодопроизводительность, измеренную на стороне жидкости, следует определять в пределах максимальной погрешности 5%, независимо от частных погрешностей измерения, включая погрешности свойств жидкостей.
Тепло- или холодопроизводительность в установившемся состоянии, измеренные калориметрическим методом, следует определять с максимальной погрешностью 5%, независимо от частных погрешностей измерения, включая погрешности свойств жидкостей. Эту максимальную погрешность следует увеличить до 10% для одноканальных блоков из-за воздушного обмена между двумя отсеками калориметрической камеры.
Теплопроизводительность, измеренную во время переходного состояния (циклы размораживания) с использованием калориметрического метода, следует определять с максимальной погрешностью 10%, независимо от частных погрешностей измерения, включая погрешности свойств жидкостей.
Тепло- или холодопроизводительность, измеренную на воздушной стороне с использованием метода энтальпии воздуха, следует определять с максимальной погрешностью 10%, независимо от частных погрешностей измерения, включая погрешности свойств жидкостей.
5.4.1 Настройки
5.4.1.1 Все блоки
Если используют жидкостные теплоносители, отличные от воды, то в оценке должны быть определены и учтены удельная теплоемкость и плотность теплоносителя.
Допустимые отклонения измеренных значений от условий испытаний указаны в таблице 2.
Таблица 2
Допустимые отклонения от установленных значений
Объект измерений | Измеряемый показатель | Допустимое отклонение среднеарифметических значений от установленного значения | Допустимые отклонения каждого из частных измеренных значений от установленного значения |
Жидкость | Температура на входе | +/- 0,2 К | +/- 0,5 К |
Температура на выходе | +/- 0,3 К | +/- 0,6 К |
Объемный расход | +/- 1% | +/- 2,5% |
Перепад статического давления | - | +/- 10% |
Воздух | Температура на входе по сухому термометру <a> | +/- 0,3 К | +/- 1 К |
Температура на входе по влажному термометру <a> | +/- 0,4 К | +/- 1 К |
Разность температур (по сухому и влажному термометрам) <b> | +/- 0,3 К | - |
Объемный расход | +/- 5% | +/- 10% |
Перепад статического давления | - | +/- 10% |
Хладагент | Температура жидкого хладагента | +/- 1 К | +/- 2 К |
Температура насыщенного хладагента | +/- 0,5 К | +/- 1 К |
Напряжение | - | +/- 4% | +/- 4% |
<a> Для блоков с наружными теплообменниками с поверхностью более 5 м 2 допустимая погрешность удваивается. При испытаниях одноканальных блоков максимально допустимая погрешность среднеарифметического значения разницы между температурой сухого термометра отсека внутренней стороны и воздухом, подаваемым из отсека наружной стороны, - 0,3 К. Это требование также относится к разности температур по влажным термометрам. <b> Такая погрешность относится к заданной разности температур. Таким образом, при значении 1 К разница температур может варьироваться от 0,7 до 1,3 К. |
5.4.1.2 Блоки без воздуховодов
Для блоков без воздуховодов настраиваемые параметры, такие как жалюзи и скорость вентилятора, должны устанавливаться для максимального установленного потока воздуха.
Если изготовитель блоков с инверторным управлением указывает скорость вентилятора, отличную от максимальной, то следует устанавливать такую скорость.
5.4.1.3 Блоки, находящиеся внутри помещения с воздуховодами и теплообменником
Объемный расход воздуха qv,declared, указанный изготовителем для режима охлаждения (или режима нагрева, если в устройстве отсутствует режим охлаждения), должен быть указан для стандартного воздуха.
Если расход воздуха заявлен изготовителем без указания атмосферного давления, температуры и влажности, то его следует рассматривать как для стандартных воздушных условий. В противном случае расход воздуха в стандартных воздушных условиях qv рассчитывают по формуле

(12)
где 1,204 - плотность стандартного воздуха (20 °C, 101325 Па), кг/м3;

- измеренная плотность, кг/м
3;
qv,declared - расход воздуха, декларируемый изготовителем.
Результирующий объемный расход воздуха qv следует устанавливать с использованием сухого теплообменника, когда работает только вентилятор.
После того как установлен объемный расход воздуха, внешнюю разницу статического давления (ESP) получают измерениями как

.
Полученная в результате внешняя разница статического давления (ESP) должна быть преобразована применительно к стандартным воздушным условиям для получения откорректированной ESP по формуле

(13)
где 1,204 - плотность стандартного воздуха (20 °C, 101325 Па), кг/м3;

- измеренная плотность, кг/м
3;

- измеренный внешний перепад статического давления, Па.
Если

ниже минимального значения, указанного в таблице 3 или
таблице 4, расход воздуха уменьшают, чтобы достичь минимального значения.
Таблица 3
Требования к давлению для комфортных кондиционеров
и тепловых насосов
Стандартные номиналы производительности, кВт | Минимальный перепад внешнего статического давления (ESP min) <a>, <b>, Па |
0 < Q < 8 | 25 |
8 <= Q < 12 | 37 |
12<= Q < 20 | 50 |
20 <= Q < 30 | 62 |
30 <= Q < 45 | 75 |
45 <= Q < 82 | 100 |
82 <= Q < 117 | 125 |
117 <= Q < 147 | 150 |
Q >= 147 | 175 |
<a> Для оборудования, испытанного без установленного воздушного фильтра, минимальное внешнее статическое давление должно быть увеличено на 10 Па. <b> Если в инструкциях по установке изготовителя указано, что максимально допустимая длина выпускного воздуховода менее 1 м, то устройство следует испытать как внутренний блок без воздуховодов с ESP от 0 Па. |
Таблица 4
Требования к давлению для прецизионных кондиционеров
| | ИС МЕГАНОРМ: примечание. Сноски даны в соответствии с официальным текстом документа. | |
Производительность, кВт | Минимальный перепад внешнего статического давления (ESPmin) <a>, <b>, Па |
для выпуска потока воздуха вниз через двойной потолок | для выпуска потока воздуха через воздуховод для всех блоков |
< 30 | 50 | - |
>= 30 | 75 | - |
Любая | - | 50 |
5.4.1.4 Блоки, находящиеся снаружи с воздуховодами и теплообменником
Объемный расход и перепад давления должны быть приведены к стандартным воздушным условиям при сухом теплообменнике.
После корректировки там, где это применимо, для стандартного воздуха по
формуле (12) следует установить подходящий расход воздуха, заявляемый изготовителем в условиях, когда работает только вентилятор, и измерить внешнее статическое давление (ESP).
Полученный результат ESP следует преобразовать для стандартных воздушных условий, применяя
формулу (13). Если полученное скорректированное ESP ниже 30 Па, расход воздуха уменьшают для получения минимального значения.
Устройство, используемое для установки значения ESP, следует поддерживать в одном и том же положении во время проведения всех испытаний.
Если в инструкциях изготовителя по установке указано, что максимально допустимая длина выпускного воздуховода менее 1 м, то устройство следует испытать как наружный блок без воздуховодов с ESP 0 Па.
5.4.2 Выходные измерения для блоков вода (рассол)-вода (рассол) и вода (рассол)-воздух
5.4.2.1 Условия установившегося состояния
Это условие считают достигнутым и стабильным, когда значения всех измеряемых показателей остаются неизменными без каких-либо регулировок в течение не менее чем 30 мин с допусками, указанными в
таблице 2. Периодические колебания измеряемых показателей, вызванные действием устройства регулировки и управления, допустимы при условии, что среднее значение таких колебаний не превышает допустимых отклонений, установленных в
таблице 2.
5.4.2.2 Измерение теплопроизводительности, холодопроизводительности и производительности рекуперации тепла
Для выходных измерений следует постоянно фиксировать все значимые данные. Если используют приборы с автоматической фиксацией данных, работающие циклически, цикл следует отрегулировать так, чтобы полная фиксация производилась не реже одного раза в течение 30 с.
Выходные измерения следует проводить в установившемся состоянии. Продолжительность измерений составляет не менее 35 мин.
5.4.3 Выходные измерения холодопроизводительности для блоков воздух-вода (рассол) и воздух-воздух
5.4.3.1 Условия установившегося состояния
Это условие считают достигнутым и поддерживаемым, когда значения всех измеряемых показателей остаются неизменными без каких-либо регулировок в течение не менее чем 1 ч с допусками, указанными в
таблице 2. Периодические колебания измеряемых показателей, вызванные действием устройства регулировки и управления, допустимы при условии, что среднее значение таких колебаний не превышает допустимых отклонений, установленных в
таблице 2.
5.4.3.2 Измерение холодопроизводительности
Для выходных измерений следует постоянно фиксировать все значимые данные. Если используют приборы с автоматической фиксацией данных, работающие циклически, цикл следует отрегулировать так, чтобы полная фиксация проводилась не реже одного раза в течение 30 с.
Выходные измерения следует проводить в установившемся состоянии. Продолжительность измерений составляет не менее 35 мин.
5.4.4 Выходные измерения холодопроизводительности для блоков воздух-воздух и воздух-вода
5.4.4.1 Общие положения
Следует определить процедуру испытания в зависимости от того, будет ли устройство работать в условиях установившегося состояния или переходного состояния, связанных с циклами размораживания, которые могут возникнуть при условиях эксплуатации.
Такая процедура применима как к калориметрическому методу, так и к методу воздушной энтальпии.
Процедура испытания описана в блок-схеме (см.
рисунок 1). Различные этапы процедуры объясняются ниже.
Этапы блок-схемы должны строго следовать друг за другом.
Рисунок 1 - Блок-схема процедуры испытаний
5.4.4.2 Шаг 1. Предварительная подготовка
Аппаратуру рекондиционирования испытательного помещения и испытуемый тепловой насос следует запустить, и они должны работать до тех пор, пока не будут достигнуты допустимые отклонения, указанные в
таблице 2, и продолжать работать в течение не менее 10 мин.
Для блоков воздух-вода, имеющих циклы размораживания в стандартных номинальных условиях, расход воды следует установить вручную или автоматически в пределах соответствующих усредненных по времени температурах на входе/выходе, измеренных в течение 5-минутного периода, начинающегося через 20 мин после окончания цикла размораживания.
Рекомендуется, чтобы рекондиционирование заканчивалось автоматически или вручную при начале цикла размораживания при проведении испытаний в любых номинальных условиях наружного воздуха, указанных в ГОСТ Р 58541.2-2019,
таблицы 3,
12 -
15 и
19.
5.4.4.3 Шаг 2. Срабатывание цикла размораживания
Рекомендуется завершить
шаг 1 при начале цикла автоматического размораживания таким образом, чтобы процедура могла быть продолжена без какого-либо или очень небольшого влияния на устройство с момента достижения им рабочих условий.
Шаг 2 является проверкой, чтобы приступить к следующему шагу блок-схемы.
5.4.4.4 Шаг 3. Период равновесия
В течение периода равновесия протяженностью 1 ч тепловой насос должен работать в пределах допустимых отклонений, установленных в
таблице 2, за исключением случаев, когда происходит размораживание. При размораживании используют допустимые отклонения, приведенные в
таблице 5.
Примечание - Если размораживание происходит до конца
шага 3, этот шаг следует пропустить и переходить к шагу 4.
5.4.4.5 Шаг 4. Цикл размораживания
Проверяют, работал ли блок в цикле размораживания во время предыдущего шага.
5.4.4.6 Шаг 5. Сбор данных
Данные следует собирать через одинаковые промежутки времени в течение не более 30 с, за исключением циклов размораживания, сбор данных в которые осуществляется в течение 70 мин, как указано ниже.
Во время циклов размораживания и еще 10 мин после его окончания данные, используемые при оценке общей теплопроизводительности и общей потребляемой мощности теплового насоса, должны отбираться с равными интервалами, не превышающими 10 с. При использовании метода энтальпии внутреннего воздуха данные включают в себя изменение температуры по сухому термометру в помещении. При использовании калориметрического метода данные включают в себя все измерения, необходимые для определения производительности блока, расположенного внутри помещения.
Для тепловых насосов (если применяют метод энтальпии воздуха в помещении), которые автоматически выключают вентилятор во время цикла размораживания, считают, что поступление чистого тепла и/или изменение температуры по сухому термометру внутри помещения равно нулю при неработающем вентиляторе. При применении калориметрического метода испытаний следует продолжать сбор данных и при неработающем вентиляторе.
Разность между температурами выхода и входа теплоносителя на внутреннем теплообменнике следует измерять в течение периода сбора данных
(шаг 5). Для каждого 5-минутного интервала в течение периода сбора данных рассчитывают среднюю разность температур

. Среднюю разность температур в течение первых 5 мин периода сбора данных

следует сохранять для расчета последующего процентного изменения:

(14)
На рисунке 2 показано снижение температуры на
шаге 5 и вычисление

(%).
Рисунок 2 - Сбор данных
Примечание - Если размораживание происходит до конца
шага 5, нет необходимости ждать полной продолжительности этого шага. Испытание следует продолжить непосредственно со следующего шага блок-схемы.
5.4.4.7 Шаг 6. Изменение

(%)
Если значение

не превышает 2,5%, а испытательные допуски, указанные в
таблице 2, соответствуют в течение периода сбора данных
(шаг 5), то испытание теплопроизводительности следует определить как стационарное испытание
(шаг 7).
Если в любой момент на
шаге 5 значение

превышает 2,5%, следует продолжить испытание на следующем шаге блок-схемы.
5.4.4.8 Шаг 7. Работа в установившемся состоянии
Считают, что данное испытание является испытанием в установившемся состоянии и его следует завершить после сбора данных
(шаг 5), в течение которого должны быть выполнены испытательные допуски, указанные в
таблице 2.
Периодические колебания измеряемых величин, вызванные работой устройств регулирования и управления, допустимы при условии, что среднее значение таких колебаний не превышает допустимые отклонения, указанные в
таблице 2.
Значения показателей 70-минутного сбора данных используют для расчета теплопроизводительности устройства (см.
5.5.3).
5.4.4.9 Шаг 8. Переходное состояние
5.4.4.9.1 Общие положения
Переходным состоянием считают состояние во время размораживания.
Цикл размораживания начинается, когда работа устройства изменяется для управления размораживанием наружного теплообменника.
Примечания
1 Ниже приведены некоторые примеры изменения работы, которые определяют начало цикла размораживания:
- сигнал 4-ходового клапана, который указывает на изменение состояния;
- разница температур воды меньше 0,2 К;
- один или несколько компрессоров остановились.
2 Ниже приведены некоторые примеры изменения работы, которые определяют конец цикла размораживания:
- сигнал 4-ходового клапана, который указывает на изменение состояния;
- разность температур воды больше 0,2 К;
- запускается один или несколько компрессоров.
Как установлено в
таблице 5, испытательные допуски задаются для двух периодов. Период H состоит из данных, собранных в течение каждого интервала нагрева, за исключением первых 10 мин после окончания размораживания. Интервал D состоит из данных, собранных во время каждого цикла размораживания и первых 10 мин последующего периода нагрева.
Таблица 5
Допустимые отклонения при испытаниях теплопроизводительности
с использованием переходного состояния
Показатель | Отклонение среднеарифметических значений от заданных условий испытаний | Изменение частных показаний от заданных условий испытаний |
| | | |
Температура воздуха, поступающего на внутреннюю сторону: | | | | |
- по сухому термометру | +/- 0,6 К | +/- 1,5 К | +/- 1,0 К | +/- 2,5 К |
- по влажному термометру | - | - | - | - |
Температура воздуха, поступающего на внешнюю сторону: | | | | |
- по сухому термометру <c> | +/- 0,6 К | +/- 1,5 К | +/- 1,0 К | +/- 5,0 К |
- по влажному термометру <c> | +/- 0,4 К | +/- 1,0 К | +/- 0,6 К | - |
Разность температур (по сухому и влажному термометрам) <f> | +/- 0,6 К | - | - | - |
Температура входящей воды | | - | | |
Температура выходящей воды | +/- 0,5 К | - | - | - |
<a> Применяют, когда тепловой насос находится в режиме нагрева, за исключением первых 10 мин после окончания цикла размораживания. <b> Применяют во время цикла размораживания и в течение первых 10 мин после окончания цикла размораживания, когда тепловой насос работает в режиме нагрева. <c> Для установок с наружными теплообменными поверхностями более 5 м 2 разрешенное отклонение удваивается. <d> Отклонение не должно превышать минус 5,0 К и плюс 2,0 К среднеарифметического значения, измеренного в течение предыдущего интервала H. <e> Применяют только для стандартных номинальных условий, для которых определена разность температур. <f> Это изменение относится к заданной разности температур. Если имеется 1 К, таким образом разница температур может варьироваться от 0,4 до 1,6 К. |
Данные, собранные в течение каждого периода (H или D), следует оценивать на соответствие допускам испытаний, установленным в
таблице 5. Данные из любых интервалов не следует объединять и использовать для оценки соответствия
таблице 5. Следует оценивать каждый период отдельно.
Сбор данных, включая продолжительность
шага 5, продлевают до 3 ч или до тех пор, пока тепловой насос не завершит три полных цикла, в зависимости от того, что произойдет раньше. На этапе 8a испытательные допуски, установленные в
таблице 5, должны быть соблюдены в течение всего испытания.
Для расчета эксплуатационных характеристик используют только данные из завершенных циклов, которые имели место в течение 3 ч. Если полный цикл не имел место в течение 3 ч, эксплуатационные характеристики вычисляют по средним данным за трехчасовой период.
Если по истечении 3 ч тепловой насос начинает цикл размораживания, то он должен быть завершен до окончания сбора данных. Полный цикл состоит из периода нагрева и периода размораживания; от окончания размораживания до окончания размораживания.
Для нескольких контуров хладагента данные записывают и проводят расчеты в течение 3 ч, независимо от состояния и циркуляции различных контуров хладагента.
5.4.4.9.3 Шаг 8b
На шаге 8b данные следует собирать до истечения 3 ч или до тех пор, пока тепловой насос не завершит три полных цикла, в зависимости от того, что произойдет раньше, поскольку сбор данных
(шаг 5) не произошел после последнего периода равновесия
(шаг 3). На
шаге 8a испытательные допуски, установленные в
таблице 5, должны быть соблюдены в течение всего испытания.
Для расчета эксплуатационных характеристик используют только данные из завершенных циклов, которые произошли в течение 3 ч. Если полный цикл не произошел в течение 3 ч, эксплуатационные характеристики вычисляют по средним данным за трехчасовой период.
Если по истечении 3 ч тепловой насос начинает цикл размораживания, то он должен быть завершен до окончания сбора данных. Полный цикл состоит из периода нагрева и периода размораживания; от окончания размораживания до окончания размораживания.
Для нескольких контуров хладагента данные записывают и проводят расчеты в течение 3 ч, независимо от состояния и циркуляции различных контуров хладагента.
5.5.1 Регистрируемые данные
Регистрируемые данные для испытаний на производительность приведены в
таблице 6. В таблице указана общая требуемая информация.
Таблица 6 не является ограничением для получения других данных.
Эти данные должны быть средними значениями, полученными за период сбора данных, за исключением измерений времени.
Таблица 6
Показатель | Единица измерения | Калориметрический метод | Метод энтальпии воздуха | Метод энтальпии воды |
1) Условия окружающей среды: | | | | |
- температура воздуха, по сухому термометру | °C | | X | X |
- атмосферное давление | кПа | X | X | |
2) Электрические параметры: | | | | |
- напряжение | В | X | X | X |
- общий ток | А | X | X | X |
- общая подведенная мощность (PT) | Вт | X | X | X |
- полезная потребляемая мощность (PE) | Вт | X | X | X |
3) Термодинамические параметры: | | | | |
a) для внутреннего теплообменника | | | | |
Воздух: | | | | |
- температура на входе по сухому термометру | °C | X | X | - |
- температура на входе по влажному термометру | °C | X | X | - |
Устройства с воздуховодами: | | | | |
- температура на входе по сухому термометру | °C | - | X | - |
- температура на входе по влажному термометру | °C | - | X | - |
- внешний/внутренний перепад статического давления | Па | X | X | - |
- объемный расход q | м3/с | - | X | - |
- скорость конденсата | кг/с | X | X | - |
Вода или рассол: | | | | |
- температура на входе | °C | X | | X |
- температура на выходе | °C | X | | X |
- объемный расход | м3/с | X | | X |
- установка измерения скорости жидкостного насоса, если применимо | - | X | | X |
- внешний/внутренний перепад статического давления | Па | X | | X |
b) для внешнего теплообменника | | | | |
Воздух: | | | | |
- температура на входе по сухому термометру | °C | X | X | X |
- температура на входе по влажному термометру, если применимо | °C | X | X | X |
Устройства с воздуховодами: | | | | |
- температура на выходе по сухому термометру | °C | - | X | - |
- температура на выходе по влажному термометру | °C | - | X | - |
- внешний/внутренний перепад статического давления | Па | X | X | - |
- объемный расход q | м3/с | X | X | X |
Вода или рассол: | | | | |
- температура на входе | °C | X | X | X |
- температура на выходе | °C | X | X | X |
- объемный расход | м3/с | X | X | X |
- установка измерения скорости жидкостного насоса, если применимо | - | X | X | X |
- внешний/внутренний перепад статического давления | кПа | X | X | X |
c) для рекуператора: | | | | |
- температура на входе | °C | - | - | X |
- температура на выходе | °C | - | - | X |
- объемный расход | м3/с | - | - | X |
- внешний/внутренний перепад статического давления | Па | - | - | X |
d) для теплоносителя (кроме воды): | | | | |
- концентрация (объем) | % | X | X | X |
- плотность (если необходимо для расчета) | кг/м3 | X | X | X |
- удельная теплоемкость (если необходимо для расчета) | Дж/(кг·К) | X | X | X |
| | | | |
- давление на выходе | Бар | - | - | X |
- температура насыщенного хладагента | °C | - | - | X |
- температура жидкого хладагента | °C | - | - | X |
f) для компрессора | | | | |
- скорость вращения (только для сальникового компрессора) | мин-1 | - | - | X |
- потребляемая мощность двигателя (только для сальникового компрессора) | Вт | - | - | X |
- частота (для компрессора инверторного типа) | Гц | X | X | X |
g) для калориметра | | | | |
- тепло, подводимое в калориметр | Вт | X | - | - |
- тепло, отводимое из калориметра | Вт | X | - | - |
- температура вокруг калориметра | °C | X | - | - |
- температура воды, поступающей в увлажнитель | °C | X | - | - |
- температура конденсата | °C | X | - | - |
h) для процесса размораживания | | | | |
- период (периоды) размораживания | с | X/X/X | X/X/X | X/X/X |
- время цикла(ов) с размораживанием | мин | X/X/X | X/X/X | X/X/X |
4) Период сбора данных | мин | X | X | X |
5) Производительность: | | | | |
- теплопроизводительность (PH) | Вт | X | X | X |
- общая холодопроизводительность (PC) | Вт | X | X | X |
- скрытая холодопроизводительность (PL) | Вт | X | X | X |
- явная холодопроизводительность (PS) | Вт | X | X | X |
- производительность рекуперации | Вт | - | - | X |
6 Коэффициенты: | | | | |
- COP | Вт/Вт | X | X | X |
- EER | Вт/Вт | X | X | X |
| Вт/Вт | X | X | - |
<a> Только для блоков с удаленным конденсатором. <b> Только для установок воздух-воздух и вода (рассол)-воздух. |
5.5.2 Расчет холодопроизводительности и производительности рекуперации
Средние холодопроизводительности и производительности рекуперации следует определять по совокупности холодопроизводительности и производительности рекуперации, зарегистрированным в период сбора данных, или на основе средних значений температуры и объемного расхода, зарегистрированных за период сбора данных.
5.5.3 Расчет теплопроизводительности
5.5.3.1 Испытание в установившемся состоянии
Среднюю теплопроизводительность определяют из набора теплопроизводительностей, зарегистрированных за период сбора данных, или на основе средних значений температуры и объемного расхода, зарегистрированных за период сбора данных.
5.5.3.2 Испытание в переходном состоянии
Для оборудования, в котором один или несколько полных циклов имеют место в течение периода сбора данных, применяют следующее: среднюю теплопроизводительность определяют с использованием объединенной производительности за прошедший период сбора данных, соответствующий общему числу полных циклов, которые имели место за период сбора данных.
Для оборудования, где полный цикл не выполняется в течение периода сбора данных, применяют следующее: среднюю теплопроизводительность определяют с использованием объединенной производительности за прошедший период сбора данных.
Если объемный расход разный в периоды H и D при использовании метода энтальпии воздуха при проведении испытаний в переходном состоянии, средневзвешенное значение расхода в периоды H и D следует использовать для расчета корректировки для насоса или вентилятора.
5.5.4 Расчет полезной потребляемой мощности
5.5.4.1 Испытание в установившемся состоянии
Среднюю потребляемую электрическую мощность определяют, используя объединенную электрическую мощность за тот же период сбора данных, что и для тепло-, холодопроизводительности или расчета производительности рекуперации.
5.5.4.2 Переходное состояние с циклом размораживания
Среднюю потребляемую электрическую мощность определяют на основе объединенной электрической мощности и времени, соответствующих общему числу полных циклов в течение того же периода сбора данных, что и для расчета теплопроизводительности.
Если объемный расход разный в периоды H и D при проведении испытаний в переходном состоянии, то при расчете корректировки для насоса/вентилятора необходимо использовать средневзвешенное значение расходов в периоды H и D.
5.5.4.3 Переходное состояние без цикла размораживания
Среднюю потребляемую мощность определяют на основе объединенной электрической мощности и времени, соответствующих общему числу полных циклов в течение того же периода сбора данных, что и для расчета теплопроизводительности.
6 Электропотребление для одноканальных и двухканальных устройств
6.1 Определение потребляемой мощности в режиме ожидания
После работы блока (только для блоков охлаждения и обратного цикла) в режиме охлаждения в течение 30 мин его переключают в режим ожидания с использованием доступного устройства управления. Через 10 мин электропотребление измеряют в течение 10 мин, а среднее значение за этот период считают потреблением в режиме ожидания PSB.
Для блоков, предназначенных только для нагрева, измерения проводят таким же образом при условиях испытания, установленных в таблице 7.
Таблица 7
Условия испытаний для определения электропотребления
в режиме ожидания для блоков, предназначенных
только для нагрева
Режим | Тип устройства | Внешний теплообменник | Внутренний теплообменник |
Температура на входе по сухому термометру, °C | Температура на входе по влажному термометру, °C | Температура на входе по сухому термометру, °C | Температура на входе по влажному термометру, °C |
Режим нагрева | Все кондиционеры и тепловые насосы, кроме одноканальных | 12 | 11 | 20 | 15 (макс.) |
Блоки, предназначенные только для нагрева | 20 | 12 | 20 | 12 |
6.2 Определение электропотребления в выключенном состоянии (off-mode)
После проверки в режиме ожидания устройство следует переключить доступным устройством управления в состояние выключено (off-mode), при этом устройство следует оставить включенным. Через 10 мин измеряют оставшуюся электрическую мощность в течение 10 мин, а среднее значение в течение этого периода считают потреблением в выключенном состоянии POFF.
Электропотребление в режиме охлаждения (QSD - для одноканальных блоков и QDD - для двухканальных блоков) следует заявить как номинальную потребляемую мощность PEER, умноженную на количество часов (кВт·ч).
7 Измерение расхода воздуха для устройств с воздуховодами
Для устройств с воздуховодами изготовитель должен заявить номинальный расход внутреннего и/или наружного воздуха, измеренный в соответствии с
приложением H.
8 Испытание на рекуперацию для мультисплит-системы с воздушным охлаждением
8.1 Испытательная установка
8.1.1 Общие положения
Производительность рекуперации определяют измерениями в трехкамерном калориметре или методом энтальпии воздуха с использованием двух или трех камер. Три камеры должны включать одну камеру, имитирующую наружные условия, и две камеры: одну - для режима нагрева, а другую - для режима охлаждения. Метод энтальпии воздуха с двумя камерами должен иметь одну камеру для наружных условий, а другую - для общих внутренних условий.
Калориметрическая камера и методы энтальпии воздуха описаны в
приложениях A и
B соответственно. Каждая калориметрическая камера должна удовлетворять требованиям
приложения A, а испытательные установки для метода энтальпии воздуха - требованиям
приложения B.
8.1.2 Трехкамерный калориметрический метод
Если измерения проводят калориметрическим методом, то для испытаний системы рекуперации требуется трехкамерная калориметрическая испытательная установка. Внутренние блоки для режима охлаждения должны находиться в одной камере, а внутренние для режима нагрева - в другой. Наружный блок должен быть установлен в третьей камере.
8.1.3 Трехкамерный метод энтальпии воздуха
Внутренние блоки для режима охлаждения должны находиться в одной камере, а внутренние блоки для режима нагрева - в другой. Наружный блок должен быть установлен в третьей камере.
8.1.4 Двухкамерный метод энтальпии воздуха
Все внутренние блоки, работающие в режиме охлаждения или нагрева, собирают в одной камере. Наружный блок располагают в другой камере.
Все блоки, работающие в режиме нагрева, должны быть соединены с общей камерой повышенного давления. Все устройства, работающие в режиме охлаждения, должны быть соединены с другой общей камерой в соответствии с требованиями, установленными в
приложении B.
Испытание на рекуперацию тепла следует проводить со всеми действующими внутренними блоками.
Для внутренних блоков с воздуховодами частное внешнее статическое давление каждого внутреннего блока устанавливают путем регулировки заслонки, расположенной в воздуховоде, соединяющем разгрузочную зону с общей камерой повышенного давления.
Результаты испытаний регистрируют и выражают в соответствии с
5.5.
Должна быть указана информация о внутренних блоках, работающих в режиме охлаждения, и о внутренних блоках, работающих в режиме нагрева.
Протокол испытаний должен содержать следующую информацию:
a) дату;
b) информацию об испытательной лаборатории;
c) место проведения испытаний;
d) метод испытания;
e) информацию об аттестате аккредитации;
f) обозначение испытуемого объекта:
1) тип,
2) серийный номер,
3) наименование изготовителя;
g) тип хладагента;
h) массу хладагента;
i) свойства жидкостей;
j) ссылку на настоящий стандарт.
9.2 Дополнительная информация
Следует также включить дополнительную информацию, указанную на заводской табличке, и любую другую информацию, относящуюся к испытанию. В частности, должно быть указано, испытано ли новое устройство или нет. Если испытания, проведены на эксплуатируемом устройстве, следует указать информацию относительно года установки и чистки трубок теплообменника.
9.3 Номинальные результаты испытаний
Номинальные производительности, входящие мощности, COP, EER, внутреннее или внешнее статическое давление должны быть приведены вместе с условиями проведения испытаний.
В таблице 8 приведен образец для оформления и представления результатов испытаний для одноканальных и двухканальных блоков.
Таблица 8
Результаты испытаний для одноканальных
и двухканальных блоков
Описание | Обозначение | Единица измерения |
Стандартные номинальные условия, температура воздуха в помещении (по влажному термометру) в режиме охлаждения | - | °C |
Стандартные номинальные условия, температура воздуха в помещении (по сухому термометру) в режиме охлаждения | - | °C |
Номинальная холодопроизводительность | Prated | кВт |
Номинальная потребляемая мощность в режиме охлаждения | PEER | кВт |
Номинальный коэффициент полезного действия охлаждения | EERrated | кВт/кВт |
Потребление электроэнергии в режиме охлаждения: | | |
- одноканальный блок | QSD | кВт/ч |
- двухканальный блок | QDD | кВт/ч |
Стандартные номинальные условия, температура воздуха в помещении (по влажному термометру) в режиме нагрева | - | °C |
Стандартные номинальные условия, температура воздуха в помещении (по сухому термометру) в режиме нагрева | - | °C |
Номинальная теплопроизводительность | Prated | кВт |
Номинальная потребляемая мощность в режиме нагрева | PCOP | кВт |
Номинальный коэффициент полезного действия нагрева | COPrated | кВт/кВт |
Потребление электроэнергии в режиме нагрева: | | |
- одноканальный блок | QSD | кВт/ч |
- двухканальный блок | QDD | кВт/ч |
Потребляемая мощность в выключенном состоянии (off-mode) | POFF | Вт |
Потребляемая мощность в режиме ожидания | PSB | Вт |
(обязательное)
КАЛОРИМЕТРИЧЕСКИЙ МЕТОД ИСПЫТАНИЯ
A.1 Общие положения
A.1.1 Калориметрический метод предоставляет собой способ определения производительности блоков путем измерения влияния на аппаратуру рекондиционирования, поддерживающего заданные условия испытаний в каждой камере.
Для установок воздух-воздух тепло- и холодопроизводительность следует определять путем измерения и последующих расчетов по показателям, получаемым из камер внутренней и наружной сторон калориметрической установки, с соблюдением требования максимальной погрешности измерений для производительностей.
Для сплит установок воздух-воздух тепло- и холодопроизводительность следует определять по измерениям и расчетам в камере внутренней стороны, так как камеру наружной стороны не используют.
Для агрегатированных установок вода-воздух тепло- и холодопроизводительность следует определять путем измерения и последующих расчетов либо по показателям, получаемым из камеры внутренней стороны, либо из водяного контура, с соблюдением требования максимальной погрешности измерений для производительностей.
Для устройств вода-воздух испытание на подтверждение тепло- и холодопроизводительности может быть проведено путем измерений в дополнительной камере или измерений на стороне воды.
A.1.2 Калориметр следует сделать такого размера, чтобы не существовало каких-либо ограничений для воздухозаборного или выпускного отверстия оборудования. Перед любыми входными и выходными решетками испытуемого оборудования должно быть достаточное пространство, чтобы не нарушать воздушный поток. Потолочное оборудование следует устанавливать на минимальном расстоянии 1,8 м от пола.
A.1.3 В каждой камере следует предусмотреть аппаратуру рекондиционирования для поддержания условий испытаний. Аппаратура рекондиционирования для каждой камеры должна обеспечивать охлаждение, нагрев и увлажнение. Аппаратура рекондиционирования может также обеспечивать осушение воздуха. На
рисунках A.1 и
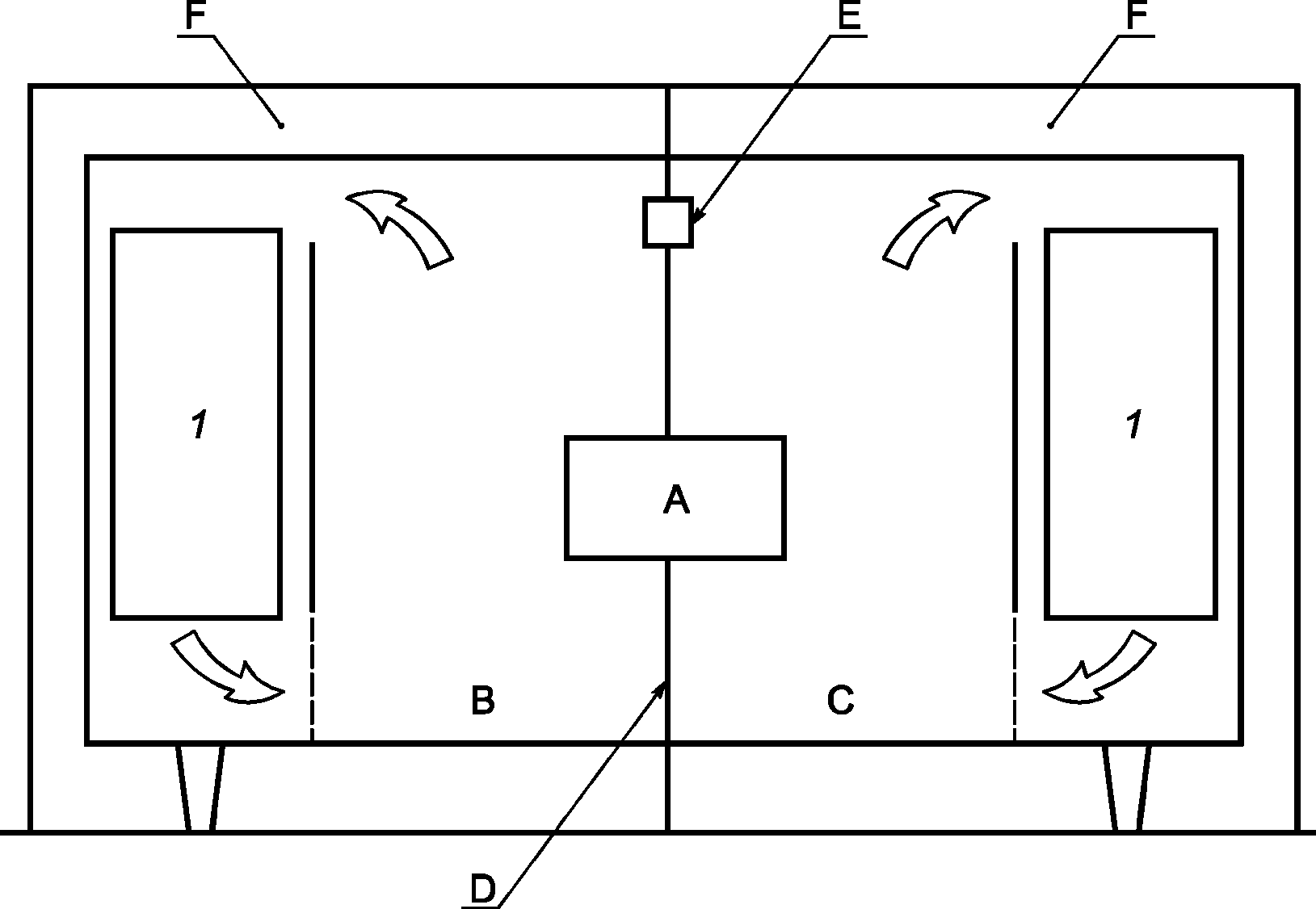
A.2 показаны примеры калориметров. Могут быть использованы другие конфигурации при условии соблюдения всех требований и допустимых отклонений, установленных настоящим стандартом, в отношении условий испытаний, максимальной погрешности и т.д.
A - испытуемое оборудование (настоящий рисунок показывает
агрегатированное устройство воздух-воздух); B - отсек
наружной стороны; C - отсек внутренней стороны;
D - перегородка; E - система выравнивания давления;
1 - аппаратура рекондиционирования
Рисунок A.1 - Пример калиброванного калориметра
с двумя камерами
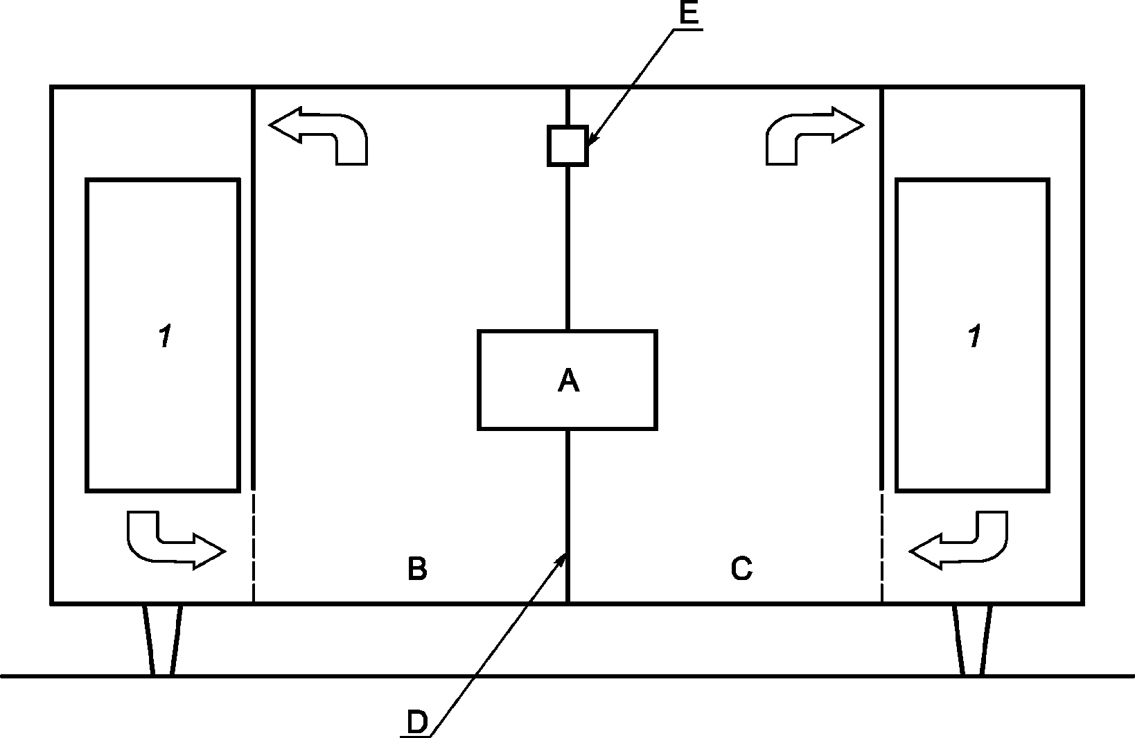
A - испытуемое оборудование (настоящий рисунок показывает
агрегатированное устройство воздух-воздух); B - отсек
наружной стороны; C - отсек внутренней стороны;
D - перегородка; E - система выравнивания давления;
F - пространство, окружающее камеры;
1 - аппаратура рекондиционирования
Рисунок A.2 - Пример калиброванного калориметра с двумя
камерами, сбалансированного по окружающей среде
A.1.4 При проведении испытаний агрегатированных устройств воздух-воздух и одноканальных устройств между камерами внутренней и наружной сторон следует предусмотреть устройство выравнивания давления для поддержания баланса давлений между этими двумя помещениями.
Если имеется вентилятор, то выходящий из него воздух не должен влиять на параметры воздуха, входящего в испытуемое устройство.
Измерение расхода воздуха, поступающего из одной камеры в другую, не требуется при определении тепло- и холодопроизводительности.
A.1.5 Внутренние поверхности отсеков калориметрических камер не следует делать из пористого материала, также следует провести герметизацию всех соединений от утечки воздуха и влаги. Входную дверь следует закрывать плотно, чтобы исключить утечки воздуха и влаги.
A.2 Калиброванный калориметр комнатного типа
A.2.1 Принцип работы калиброванного калориметра комнатного типа (см.
рисунок A.2) основан на различной температуре внутри калориметрической камеры и внутри окружающего эти камеры пространства. Следует обеспечить минимальную утечку тепла между камерами и окружающим пространством. Для пола, потолка и стен следует использовать материал с коэффициентом теплопередачи, не превышающим 0,3 Вт/м
2·К. Теплопотери следует тщательно измерять с максимальной погрешностью в соответствии с требованиями
5.3 настоящего стандарта. В пространстве, окружающем калориметр, следует обеспечить свободную циркуляцию воздуха, включая пол, для обеспечения равномерной температуры воздуха. Температуру окружающего пространства следует поддерживать на максимально возможном постоянном уровне на протяжении всего испытания.
A.2.2 Утечку тепла между каждой камерой и окружающим пространством следует откалибровать с учетом максимальной разницы температур, допускаемой испытательной установкой.
Утечку тепла через разделительную перегородку также следует откалибровать с использованием максимальной разности температур, допускаемой испытательной установкой.
Если конструкция любой перегородки идентична конструкции других стен, утечка тепла через перегородку может быть определена на основе пропорциональной площади. В противном случае, утечку тепла следует определять отдельно.
A.3 Калориметр комнатного типа, сбалансированный по окружающей среде
A.3.1 Калориметр комнатного типа, сбалансированный по окружающей среде (см.
рисунок A.2), основан на принципе поддержания температуры по сухому термометру в окружающем пространстве вокруг каждой камеры, равной температуре по сухому термометру, поддерживаемой в этой камере. Этот принцип приводит к минимальной теплопередаче между камерой и окружающей средой. Каждую камеру, включая разделительную перегородку, следует теплоизолировать для предотвращения утечки тепла (включая излучение) с максимальной погрешностью в соответствии с требованиями
5.3 настоящего стандарта. Пол, потолок и стены калориметрических камер должны быть расположены на достаточном расстоянии от пола, потолка и стен окружающих помещений, в которых расположены камеры, чтобы обеспечить равномерную температуру воздуха в этих помещениях.
A.3.2 Утечка тепла через разделительную перегородку также должна быть откалибрована с использованием максимальной разности температур, допускаемой испытательной аппаратурой.
A.4 Расчет холодопроизводительности
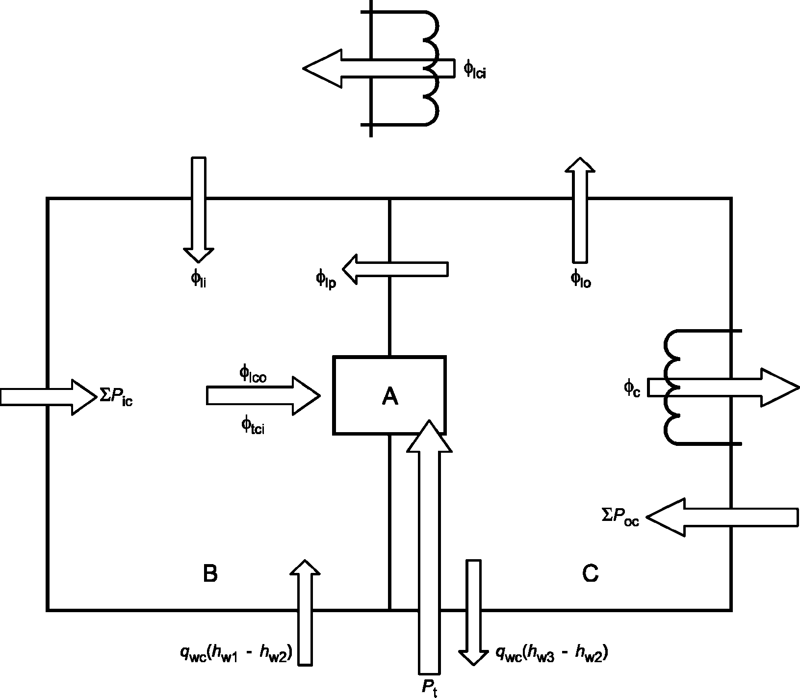
A.4.1 Общие положения
Потоки энергии в калориметрической установке, используемые для расчета общей холодопроизводительности, показаны на
рисунке A.3.
A - испытуемое оборудование; B - отсек наружной стороны;
C - отсек внутренней стороны
Рисунок A.3 - Потоки энергии в калориметрической установке
во время испытаний холодопроизводительности
A.4.2 Общую холодопроизводительность на внутренней стороне при испытаниях в калиброванной или сбалансированной по окружающей среде калориметрической установке комнатного типа (см.
рисунки A.1 и
A.2) вычисляют по формуле

(A.1)
Примечание - Если воду не используют во время испытания, то hw1 получают на основе измерений температуры воды в баке увлажнителя аппаратуры кондиционирования.
Если нецелесообразно измерять температуру воздуха, отводимого из отсека внутренней стороны и подаваемого в отсек наружной стороны, то температуру конденсата можно принимать за показатель, измеренный или рассчитанный по влажному термометру, для воздуха, отводимого из испытуемого оборудования.
Водяной пар, сконденсированный исследуемым оборудованием Wr, может быть определен путем измерения количества воды, которое испаряется в отсеке внутренней стороны оборудованием внутреннего кондиционирования, чтобы поддерживать необходимую влажность.
Тепловые потери

в отсеке внутренней стороны через разделительную перегородку между внутренней и наружной сторонами могут быть установлены путем проведения калибровочного испытания или в случае сбалансированного по окружающей среде отсека комнатного типа - на основе расчетов.
Общую холодопроизводительность на наружной стороне при испытании в калиброванном или сбалансированном по окружающей среде калориметре комнатного типа (см.
рисунки A.1 и
A.2) рассчитывают по формуле

(A.2)
Примечание - Энтальпию hw3 получают на основе измерений температуры, при которой конденсат выходит из отсека наружной стороны.
Значение потерь тепла в отсеке внутренней стороны

через разделительную перегородку между отсеками внутренней и наружной сторон может быть количественно установлено из калибровочного испытания или в случае сбалансированного по окружающей среде отсека комнатного типа - на основе вычислений.
Примечание - Этот показатель численно равен показателю из
формулы (A.1), если площадь разделительной перегородки, открытой для потерь с наружной стороны, равна площади разделительной перегородки, открытой для потерь в отсеке внутренней стороны.
A.4.3 Общая холодопроизводительность оборудования с жидкостным (водяным) охлаждением со стороны конденсатора
Общую холодопроизводительность оборудования с жидкостным (водяным) охлаждением со стороны конденсатора вычисляют по формуле

(A.3)
A.4.4 Скрытая холодопроизводительность (осушающая производительность)
Скрытую холодопроизводительность (осушающую производительность) вычисляют по формуле

(A.4)
A.4.5 Явная холодопроизводительность
Явную холодопроизводительность вычисляют по формуле

(A.5)
A.4.6 Коэффициент явного тепла (SHR)
Коэффициент явного тепла SHR вычисляют по формуле

(A.6)
A.5 Расчет теплопроизводительности
A.5.1 Общие положения
Потоки энергии в калориметрической установке, используемые для расчета общей теплопроизводительности, показаны на
рисунке A.4.
A - испытуемое оборудование; B - отсек наружной стороны;
C - отсек внутренней стороны
Рисунок A.4 - Потоки энергии в калориметрической установке
во время испытаний теплопроизводительности
A.5.2 Определение теплопроизводительности путем измерений в камере внутренней стороны
Теплопроизводительность в камере внутренней стороны рассчитывают по формуле

(A.7)
A.5.3 Определение теплопроизводительности путем измерений в камере наружной стороны
Теплопроизводительность в камере наружной стороны рассчитывают по формуле

(A.8)
A.5.4 Общая теплопроизводительность устройств вода-воздух со стороны воды
Общую теплопроизводительность устройств вода-воздух со стороны воды рассчитывают по формуле

(A.9)
где

- тепло, подведенное на водяной змеевик блока.
(обязательное)
МЕТОД ЭНТАЛЬПИИ ВОЗДУХА НА ВНУТРЕННЕЙ СТОРОНЕ
B.1 Общие положения
Производительности по методу энтальпии воздуха определяют на основе измерений температур (по влажному и сухому термометрам) подаваемого и отводимого воздуха, а также соответствующего расхода воздуха.
B.2 Определение расхода воздуха
Измерение внутреннего расхода воздуха проводят в соответствии с
приложением H.
B.3 Расчет холодопроизводительности
B.3.1 Общую, явную и скрытую холодопроизводительности при испытаниях на внутренней стороне рассчитывают по следующим формулам:

(B.1)

(B.2)

(B.3)

(B.4)

(B.5)
B.3.2 Альтернативный метод оценки влажности выходящего воздуха
В режиме охлаждения выходящий воздух из внутренней стороны может быть близок к насыщенности. В этом случае влажность иногда измерять напрямую достаточно сложно (т.е. температуру по влажному термометру). Альтернативный метод состоит в том, чтобы непосредственно измерить и вычислить Wi2 по следующей формуле:

(B.6)
Значения cpa2 и ha2 затем могут быть рассчитаны с использованием значения Wi2.
B.4 Расчет теплопроизводительности
Общую теплопроизводительность на основе данных испытания на внутренней стороне рассчитывают по формуле
| | ИС МЕГАНОРМ: примечание. Формула дана в соответствии с официальным текстом документа. | |

(B.7)
Примечание - Формула (B.7) не учитывает потери тепла в воздуховоде.
(справочное)
C.1 Агрегатированные охладители жидкости
Для агрегатов вода (рассол)-вода (рассол) при расчете теплового баланса для холодо- и/или теплопроизводительности полученное рассчитанное значение не должно быть превышено более чем на 5%.
Тепловой баланс может быть рассчитан как разница между значениями непосредственно измеренной холодо- и/или теплопроизводительности и косвенной холодо- и/или теплопроизводительности, связанной с непосредственной производительностью.
Косвенную холодопроизводительность определяют как производительность отвода тепла за вычетом потребляемой мощности компрессора.
Косвенная теплопроизводительность представляет собой сумму холодопроизводительности и потребляемой мощности компрессора.
Для агрегатированных охладителей жидкости с водяным (рассольным) охлаждением, включая рекуператор, при расчете теплового баланса не должно быть превышено более чем на 5% между значениями непосредственно измеренной холодопроизводительности и вычисленной косвенной холодопроизводительности.
Косвенную холодопроизводительность рассчитывают как сумму производительности отвода тепла и производительности рекуперации за вычетом потребляемой мощности компрессора.
C.2 Калориметрический метод
При использовании калориметрического метода производительность, определяемая с использованием данных на наружной стороне, должна согласовываться в пределах 5% значения, полученного с использованием данных на внутренней стороне.
Для кондиционеров без воздуховодов с водяным (рассольным) охлаждением конденсаторов измеряют поток тепла, отводимый через охлаждающую воду (рассол), вместо измерений в отсеке наружной стороны.
C.3 Рекуперация мультисплит-систем
Для обоснованности результатов сумма холодопроизводительности внутренних блоков (см.
A.4.2, приложения A) и потребляемая мощность компрессора и вентиляторов должны отличаться не более чем на 5% от суммы теплопроизводительности внутренних блоков (см.
A.5.2) и тепла от наружного блока. Тепло от наружного блока может быть отрицательным, если устройство поглощает тепло, или положительным, если устройство отдает тепло.
(справочное)
ИСПЫТАНИЕ ПРИ ПОНИЖЕННОЙ ПРОИЗВОДИТЕЛЬНОСТИ СИСТЕМЫ
D.1 Испытание при пониженной производительности мультисплит-системы и модульной рекуперативной мультисплит-системы
Производительности системы с пониженной производительностью, ее коэффициент полезного действия охлаждения/нагрева определяют в соответствии с
ГОСТ 58541.2 и настоящим стандартом с номинальной производительностью системы 0,5 +/- 0,05 путем отключения внутренних блоков, если это позволяют сделать возможности испытательной установки. Если возможности испытательной установки не позволяют этого сделать, следует выбрать альтернативный способ.
Если требуется, также могут быть определены значения коэффициентов полезного действия охлаждения и/или нагрева при проведении испытаний при пониженной производительности, отличной от 0,5.
D.2 Выбор блоков
Модульную мультисплит-систему выбирают так, чтобы можно было использовать один или комбинацию внутренних блоков для обеспечения требуемой пониженной производительности системы.
D.3 Результаты испытаний
Результаты испытаний регистрируют и выражают в соответствии с
5.5 настоящего стандарта.
(справочное)
ИНДИВИДУАЛЬНОЕ ИСПЫТАНИЕ ВНУТРЕННИХ БЛОКОВ
E.1 Общие положения
E.1.1 Методы испытаний
Установленные в настоящем приложении методы испытаний являются способами определения производительности отдельных внутренних блоков, работающих как отдельно (при выключенных остальных), так и при работе всех внутренних блоков.
E.1.2 Калориметрический метод
При испытании отдельного внутреннего блока с работающими всеми остальными блоками необходимы минимум три камеры внутри калориметрической установки. Если испытания проводят при работе только одного блока, достаточно двух камер внутри калориметра. Калориметрическая установка должна соответствовать требованиям
приложения A.
Чтобы результат считать достоверным, общая производительность, рассчитанная по двум камерам, не должна отличаться более чем на 5% от производительности, рассчитанной на наружном блоке.
E.1.3 Метод энтальпии воздуха
E.1.3.1 Если измерения проводят с использованием метода энтальпии воздуха, то испытание осуществляют с применением одного или более внутренних отсеков испытательной установки и с одним или более устройствами для измерения показателей воздуха, присоединенных к внутренним блокам. Наружный блок располагают в отсеке наружной стороны.
E.1.3.2 Испытательная установка должна удовлетворять требованиям, установленным в
приложении B, за исключением того, что отдельный испытуемый внутренний блок должен иметь индивидуальную камеру статического давления с измерительными устройствами.
E.1.4 Результаты испытаний
Результаты испытаний регистрируют в соответствии с
5.5 настоящего стандарта.
E.1.5 Публикация показателей
Опубликованные результаты должны включать в себя показатели при индивидуальной работе блока, а также для случая, когда работают все внутренние блоки.
(обязательное)
ОПРЕДЕЛЕНИЕ ЭФФЕКТИВНОСТИ ЖИДКОСТНОГО НАСОСА
F.1 Общие положения
Метод расчета эффективности жидкостного насоса вне зависимости от того, является ли он неотъемлемой частью устройства или нет, основан на определении соотношения между его эффективностью и гидравлической мощностью.
F.2 Гидравлическая мощность жидкостного насоса
F.2.1 Жидкостный насос, являющийся неотъемлемой частью устройства
Если жидкостный насос является неотъемлемой частью устройства, гидравлическую мощность насоса рассчитывают по формуле

(F.1)
где q - объемный расход жидкости, м3/с;

- измеренный внешний перепад статического давления, Па.
F.2.2 Жидкостный насос, не являющийся неотъемлемой частью устройства
Если жидкостный насос не является неотъемлемой частью устройства, гидравлическую мощность насоса рассчитывают по формуле

(F.2)
где q - объемный расход жидкости, м3/с;

- измеренный внутренний перепад статического давления, Па.
F.3 Эффективность встроенных насосов
F.3.1 Герметичные циркуляционные насосы
Общую эффективность герметичных циркуляционных насосов

рассчитывают по формуле

(F.3)
где Phyd - гидравлическая мощность насоса, Вт;
C20 - масштабный множитель, равный 0,49;
EEI - индекс энергоэффективности, равный 0,23.
Зависимость эффективности герметичных циркуляционных насосов от гидравлической мощности показана на рисунке F.1
1 - жидкостный насос; X - гидравлическая мощность Phyd;
Y - эффективность

(-)

Рисунок F.1 - Зависимость эффективности герметичных
циркуляционных насосов от гидравлической мощности
F.3.2 Насосы с сухим ротором
a) Когда гидравлическая мощность жидкостного насоса, рассчитанная по
формуле (F.1), не превышает 500 Вт, эффективность насоса рассчитывают по формуле

(F.4)
b) Когда гидравлическая мощность жидкостного насоса, рассчитанная по
формуле (F.1), более 500 Вт, то общую эффективность

насоса рассчитывают по формуле

(F.5)
где Phyd - измеренная гидравлическая мощность насоса, Вт.
На
рисунке F.2 приведены графики эффективности насоса в зависимости от его гидравлической мощности.
a - Зависимость эффективности циркуляционных насосов
от гидравлической мощности (до 500 Вт)
b - Зависимость эффективности циркуляционных насосов
от гидравлической мощности (более 500 Вт)
X - гидравлическая мощность Phyd, Вт;
Y - коэффициент полезного действия

Рисунок F.2 - Зависимость эффективности циркуляционных
насосов от его гидравлической мощности
F.4 Эффективность невстроенных насосов
Когда жидкостный насос не является неотъемлемой частью устройства, общую эффективность рассчитывают следующим образом:
a) если гидравлическая мощность, рассчитанная по
формуле (F.2), не превышает 300 Вт, эффективность насоса рассчитывают по
формуле (F.3);
b) если гидравлическая мощность, рассчитанная по
формуле (F.2), более 300 Вт и не превышает 500 Вт, эффективность насоса рассчитывают по
формуле (F.4);
c) если гидравлическая мощность, рассчитанная по
формуле (F.2), превышает 500 Вт, эффективность насоса рассчитывают по
формуле (F.5).
(справочное)
ОЦЕНКА ВНУТРЕННИХ И НАРУЖНЫХ БЛОКОВ МУЛЬТИСПЛИТ-СИСТЕМ
И МОДУЛЬНЫХ РЕКУПЕРАТИВНЫХ МУЛЬТИСПЛИТ-СИСТЕМ
G.1 Общие положения
В настоящем приложении представлены методы оценки внутренних и наружных блоков мультисплит-систем и модульных рекуперативных мультисплит-систем.
G.2 Оценка внутренних блоков
G.2.1 Общие положения
Внутренние блоки без воздуховодов следует оценивать на основе измерения внутренней потребляемой мощности PE,indoor.
Внутренние блоки с воздуховодами следует оценивать на основе измерения расхода воздуха и внутренней потребляемой мощности PE,indoor.
G.2.2 Измерение расхода воздуха
Для блоков с воздуховодами расход следует измерять в соответствии с
приложением H.
G.2.3 Измерение потребляемой мощности внутренних блоков
Внутренний блок должен быть включен и работать не менее 30 мин, прежде чем приступать к измерению общей потребляемой мощности, поступающей на устройство.
Для блоков с воздуховодами измеренная потребляемая мощность должна быть скорректирована в соответствии с
5.1.5 настоящего стандарта.
G.3 Оценка наружных блоков
G.3.1 Общие положения
Для оценки наружного блока он должен быть подключен к не менее чем двум внутренним блокам, с коэффициентом производительности 1, при этом допустимое отклонение от этого значения не должно превышать +/- 5%.
Когда проводят оценку внутренних блоков с воздуховодами, не следует проводить корректировку, связанную с потребляемой мощностью вентилятора и перепадом внешнего статического давления (ESP) при расчете эффективной потребляемой мощности, а также холодо- и/или теплопроизводительности наружного блока.
G.3.2 Процедура испытания
Испытания холодо- и/или теплопроизводительности следует выполнять в соответствии с процедурами, установленными в настоящем стандарте.
Номинальные представляемые характеристики должны включать следующее:
- наружную холодо- и/или теплопроизводительность (PC,outdoor, PH,outdoor);
- значение наружной потребляемой мощности в значении холодо- и/или теплопроизводительности (PE,outdoor);
- наружный коэффициент полезного действия охлаждения (EERoutdoor);
- наружный коэффициент полезного действия нагрева (COPoutdoor).
(обязательное)
ИЗМЕРЕНИЕ РАСХОДА ВОЗДУХА
H.1 Общие положения
Настоящее приложение устанавливает процедуру испытания для оценки внутреннего и/или наружного расхода воздуха кондиционера или теплового насоса с воздуховодами или без.
H.2 Испытательная установка
Агрегатированные блоки и одиночные сплит-устройства (наружные или внутренние блоки) должны иметь на выходе воздуховод, прикрепленный к устройству измерения расхода воздуха.
Мультисплит-системы должны иметь небольшие камеры статического давления, прикрепленные к каждому внутреннему блоку. Каждая камера должна выходить в общую секцию, которая, в свою очередь, разгружается в устройство для измерения параметров воздуха. Каждая камера должна иметь регулируемый ограничитель, расположенный в плоскости, в месте, где камеры входят в общую секцию с целью регулировки статических давлений в каждой из них до характеристик, установленных изготовителем.
Длина секции воздуховода для агрегатированных и одиночных сплит-систем и длина индивидуальных камер для мультисплит-систем должны быть не менее значений, рассчитываемых по формуле

(H.1)
где A - ширина воздуховода или выходного отверстия;
B - длина воздуховода или выходного отверстия.
Показания статического давления от выхода измеряют на расстоянии, рассчитываемом по формуле

(H.2)
H.3 Условия испытаний
Расход воздуха должен быть определен для стандартного воздуха и измерен с использованием сухого теплообменника при работе только вентилятора.
Для воздуховодов внешнее статическое давление (ESP) следует установить в соответствии с
5.4.1.3 настоящего стандарта для блоков, подсоединенных с использованием воздуховода к внутреннему теплообменнику, и в соответствии с
5.4.1.4 настоящего стандарта - для блоков, подсоединенных с использованием воздуховода к наружному теплообменнику.
Для блоков без воздуховодов ESP считают равным нулю.
H.4 Измерение расхода воздуха
Измерения расхода воздуха следует выполнять таким образом, чтобы выполнить требование неопределенности измерения, приведенное в
таблице 1 настоящего стандарта.
(справочное)
СВЕДЕНИЯ О СООТВЕТСТВИИ ССЫЛОЧНЫХ НАЦИОНАЛЬНЫХ
И МЕЖГОСУДАРСТВЕННЫХ СТАНДАРТОВ СТАНДАРТАМ, ИСПОЛЬЗОВАННЫМ
В КАЧЕСТВЕ ССЫЛОЧНЫХ В ПРИМЕНЕННОМ СТАНДАРТЕ ДИН ЕН
Таблица ДА.1
Обозначение ссылочного национального стандарта | Степень соответствия | Обозначение и наименование ссылочного стандарта |
(ЕН 14511-1:2011) | MOD | EN 14511-1:2011 "Кондиционеры, агрегатированные охладители жидкости и тепловые насосы с компрессорами с электроприводом для обогрева и охлаждения помещений. Часть 1. Термины и определения" |
| MOD | DIN EN 14511-2:2019 "Кондиционеры, агрегатированные охладители жидкости и тепловые насосы для обогрева и охлаждения помещений и технологические чиллеры с компрессорами с электроприводом. Часть 2. Условия испытаний" |
Примечание - В настоящей таблице использовано следующее условное обозначение степени соответствия стандартов: - MOD - модифицированные стандарты. |
(справочное)
СОПОСТАВЛЕНИЕ СТРУКТУРЫ НАСТОЯЩЕГО СТАНДАРТА
СО СТРУКТУРОЙ ПРИМЕНЕННОГО В НЕМ СТАНДАРТА ДИН ЕН
Таблица ДБ.1
Структура настоящего стандарта | Структура стандарта DIN EN 14511-3:2019 |
1 Область применения (раздел 1) | 1 Область применения |
2 Нормативные ссылки (раздел 2) | 2 Нормативные ссылки |
3 Термины и определения (раздел 3) | 3 Термины и определения |
4 Обозначения (приложение D) | 4 Испытания для определения производительности |
5 Испытания для определения производительности (раздел 4) |
5.1 Основные принципы, метод расчета для определения производительности (4.1) | 4.1 Основные принципы, метод расчета для определения производительности |
5.2 Испытательная аппаратура (4.2) | 4.2 Испытательная аппаратура |
5.3 Погрешность измерений (4.3) | 4.3 Погрешность измерений |
5.4 Методика испытаний (4.4) | 4.4 Методика испытаний |
5.5 Результаты испытаний (4.5) | 4.5 Результаты испытаний |
6 Электропотребление для одноканальных и двухканальных устройств (раздел 5) | 5 Электропотребление для одноканальных и двухканальных устройств |
6.1 Определение потребляемой мощности в режиме ожидания (5.1) | 5.1 Определение потребляемой мощности в режиме ожидания |
6.2 Определение электропотребления в выключенном состоянии (off-mode) (5.2) | 5.2 Определение электропотребления в выключенном состоянии (off-mode) |
6.3 Электропотребление (5.3) | 5.3 Электропотребление |
7 Измерение расхода воздуха для устройств с воздуховодами (раздел 6) | 6 Измерение расхода воздуха для устройств с воздуховодами |
8 Испытание на рекуперацию для мультисплит-системы с воздушным охлаждением (раздел 7) | 7 Испытание на рекуперацию для мультисплит-системы с воздушным охлаждением |
8.1 Испытательная установка (7.1) | 7.1 Испытательная установка |
8.2 Процедура испытания (7.2) | 7.2 Процедура испытания |
8.3 Результаты испытаний (7.3) | 7.3 Результаты испытаний |
9 Протокол испытаний (раздел 8) | 8 Протокол испытаний |
9.1 Общая информация (8.1) | 8.1 Общая информация |
9.2 Дополнительная информация (8.2) | 8.2 Дополнительная информация |
9.3 Номинальные результаты испытаний (8.3) | 8.3 Номинальные результаты испытаний |
| Приложение A Калориметрический метод испытания |
| Приложение B Метод энтальпии воздуха на внутренней стороне |
| Приложение C Соответствие критериям |
Приложение D Обозначения, примененные в приложениях |
Приложение D Испытание при пониженной производительности системы (приложение E) | Приложение E Испытание при пониженной производительности системы |
Приложение E Индивидуальное испытание внутренних блоков (приложение F) | Приложение F Индивидуальное испытание внутренних блоков |
Приложение F Определение эффективности жидкостного насоса (приложение G) | Приложение G Определение эффективности жидкостного насоса |
Приложение G Оценка внутренних и наружных блоков мультисплит-систем и модульных рекуперативных мультисплит-систем (приложение H) | Приложение H Оценка внутренних и наружных блоков мультисплит-систем и модульных рекуперативных мультисплит-систем |
| Приложение I Измерение расхода воздуха |
Приложение ДА Сведения о соответствии ссылочных национальных и межгосударственных стандартов стандартам, использованным в качестве ссылочных в примененном стандарте ДИН ЕН | Приложение ZA Соответствие стандарта ДИН ЕН требованиям регламента Еврокомиссии (EC) N 206/2012 |
|
Приложение ДБ Сопоставление структуры настоящего стандарта со структурой примененного в нем стандарта ДИН ЕН | |
Примечание - После заголовков разделов (подразделов, приложений) настоящего стандарта приведены в скобках номера аналогичных им разделов (подразделов, приложений) стандарта ДИН ЕН. |
УДК 621.56/57:006.354 | |
Ключевые слова: кондиционер, агрегатированный охладитель жидкости, тепловой насос, чиллер, испытания, маркировка, инструкции |