Главная // Актуальные документы // ГОСТ Р (Государственный стандарт)СПРАВКА
Источник публикации
М.: Стандартинформ, 2014
Примечание к документу
Документ
введен в действие с 01.08.2013.
Название документа
"ГОСТ Р ИСО 10303-59-2012. Национальный стандарт Российской Федерации. Системы автоматизации производства и их интеграция. Представление данных об изделии и обмен этими данными. Часть 59. Интегрированный обобщенный ресурс. Качество данных о форме изделия"
(утв. и введен в действие Приказом Росстандарта от 29.10.2012 N 593-ст)
"ГОСТ Р ИСО 10303-59-2012. Национальный стандарт Российской Федерации. Системы автоматизации производства и их интеграция. Представление данных об изделии и обмен этими данными. Часть 59. Интегрированный обобщенный ресурс. Качество данных о форме изделия"
(утв. и введен в действие Приказом Росстандарта от 29.10.2012 N 593-ст)
Утвержден и введен в действие
Приказом Федерального агентства
по техническому регулированию
и метрологии
от 29 октября 2012 г. N 593-ст
НАЦИОНАЛЬНЫЙ СТАНДАРТ РОССИЙСКОЙ ФЕДЕРАЦИИ
СИСТЕМЫ АВТОМАТИЗАЦИИ ПРОИЗВОДСТВА И ИХ ИНТЕГРАЦИЯ
ПРЕДСТАВЛЕНИЕ ДАННЫХ ОБ ИЗДЕЛИИ И ОБМЕН ЭТИМИ ДАННЫМИ
ЧАСТЬ 59
ИНТЕГРИРОВАННЫЙ ОБОБЩЕННЫЙ РЕСУРС.
КАЧЕСТВО ДАННЫХ О ФОРМЕ ИЗДЕЛИЯ
Industrial automation systems and integration. Product data
representation and exchange. Part 59. Integrated generic
resource. Quality of product shape data
ISO 10303-59:2008
Industrial automation systems and integration - Product data
representation and exchange - Part 59: Integrated generic
resource: Quality of product shape data
(IDT)
ГОСТ Р ИСО 10303-59-2012
Дата введения
1 августа 2013 года
1 ПОДГОТОВЛЕН Обществом с ограниченной ответственностью "Корпоративные электронные системы" на основе собственного аутентичного перевода на русский язык международного стандарта, указанного в
пункте 4
2 ВНЕСЕН Техническим комитетом по стандартизации ТК 459 "Информационная поддержка жизненного цикла изделий"
3 УТВЕРЖДЕН И ВВЕДЕН В ДЕЙСТВИЕ Приказом Федерального агентства по техническому регулированию и метрологии от 29 октября 2012 г. N 593-ст
4 Настоящий стандарт идентичен международному стандарту ИСО 10303-59:2008 "Системы автоматизации производства и их интеграция. Представление данных об изделии и обмен этими данными. Часть 59. Интегрированный обобщенный ресурс. Качество данных о форме изделия" (ISO 10303-59:2008 "Industrial automation systems and integration - Product data representation and exchange - Part 59: Integrated generic resource: Quality of product shape data").
При применении настоящего стандарта рекомендуется использовать вместо ссылочных международных стандартов соответствующие им национальные стандарты Российской Федерации, сведения о которых приведены в дополнительном
приложении ДА
5 ВВЕДЕН ВПЕРВЫЕ
Правила применения настоящего стандарта установлены в ГОСТ Р 1.0-2012 (раздел 8). Информация об изменениях к настоящему стандарту публикуется в ежегодном (по состоянию на 1 января текущего года) информационном указателе "Национальные стандарты", а официальный текст изменений и поправок - в ежемесячном информационном указателе "Национальные стандарты". В случае пересмотра (замены) или отмены настоящего стандарта соответствующее уведомление будет опубликовано в ближайшем выпуске ежемесячного информационного указателя "Национальные стандарты". Соответствующая информация, уведомление и тексты размещаются также в информационной системе общего пользования - на официальном сайте Федерального агентства по техническому регулированию и метрологии в сети Интернет (gost.ru)
Стандарты комплекса ИСО 10303 распространяются на компьютерное представление информации об изделиях и обмен данными об изделиях. Их целью является обеспечение нейтрального механизма, способного описывать изделия на всем протяжении их жизненного цикла. Этот механизм применим не только для обмена нейтральными файлами, но является также основой для реализации и совместного доступа к базам данных об изделиях и организации архивирования.
Настоящий стандарт входит в серию объединенных ресурсов. В нем описаны следующие схемы:
- product_data_quality_definition_schema;
- product_data_quality_criteria_schema;
- product_data_quality_inspection_result_schema;
- shape_data_quality_criteria_schema;
- shape_data_quality_inspection_result_schema.
Перед тем как перейти к подробному рассмотрению вопроса о качестве данных об изделии, необходимо напомнить, что качество изделия (физического объекта), качество модели изделия и качество данных об изделии - разные понятия. Если обратиться к термину "качество", определенному в ИСО 9000, то "качество изделия" - это "мера того, в какой степени изделие удовлетворяет требованиям, предъявляемым к внешнему виду, функциональным возможностям и характеристикам изделия". В стандартах комплекса ИСО 10303 дано достаточно полное определение понятия "модель изделия", но в настоящее время в стандартах данного комплекса содержится очень мало положений о том, что такое "качество модели изделия". Только информацию о допусках, связанных с моделью изделия, можно считать информацией, относящейся к качеству модели изделия. Данные модели изделия - это представление (концептуальной) модели изделия, использующее конечное число значащих цифр. Естественно, что при этом возникают проблемы с точностью чисел. Незначительные несоответствия между геометрическими объектами, между топологическими объектами и в отношениях между геометрическими и топологическими объектами для решения производственных задач могут оказаться неприемлемыми. Все данные модели изделия создаются с помощью некоторой CAD-системы, при этом хорошо известно, что способы представления чисел и получаемая точность зависят от того, какая CAD-система используется. В настоящем стандарте данные модели изделия рассматриваются с точки зрения их ошибочности или непригодности.
В других стандартах ИСО, в которых содержатся положения о качестве изделий, включая спецификацию, верификацию и процессы усовершенствования, отсутствует информация о качестве данных об изделии. В настоящее время в стандартах комплекса ИСО 10303 определения, относящиеся к качеству данных об изделии, ограничены численной точностью модели изделия в целом. Положение о более подробной спецификации представления качества данных об изделии, в особенности - данных о трехмерной форме изделия, будет способствовать обмену данными с гарантированным (достоверным) качеством и снижению количества доработок по приведению передаваемых данных в такое состояние, в котором они могут использоваться в принимающей системе.
Настоящий стандарт содержит спецификации пяти взаимосвязанных схем, как это показано на
рисунке 1. В первой из схем, а именно - схеме определения качества данных об изделии (
product_data_quality_definition_schema), содержатся определения высокоуровневых элементов данных для управления такой информацией о качестве данных об изделии, как связь этой информации с теми данными об изделии, для которых выполнялась проверка.
Во второй схеме критериев качества данных об изделии (product_data_quality_criteria_schema) данные об изделии рассматриваются в обобщенном виде, и в этой схеме специфицировано то, как представляются критерии качества и требования к измерению качества. В третьей схеме результатов проверки качества данных об изделии (product_data_quality_inspection_result_schema) данные об изделии также рассматриваются в обобщенном виде, и в этой схеме специфицировано то, как представляются результаты проверки качества. Спецификации, данные во второй и третьей схемах, являются достаточно обобщенными, поэтому в будущем они могут быть применены к качеству различных типов данных об изделии, отличающихся от данных о форме изделия.
Две схемы, схема критериев качества данных о форме (shape_data_quality_criteria_schema) и схема результатов проверки качества данных о форме (shape_data_quality_inspection_result_schema), являются уточнениями схемы критериев качества данных об изделии и схемы результатов проверки качества данных об изделии соответственно. В настоящем стандарте модель качества данных о форме изделия строится на основе классификации встречающихся на практике несоответствий, включая ошибочные данные, несоответствующие данные или другие причины, препятствующие успешному обмену данными. В основном они возникают вследствие непригодного численного представления лежащей в основе математической модели. Классификация основывается на таксономии известных проблем, вызванных низким качеством данных о форме изделия. Главными проблемами являются "ошибочные данные" и "несоответствующие данные". Согласно классификации проблемы делятся на связанные с геометрическими объектами, с топологическими объектами, с соотношениями геометрических и топологических объектов и с геометрической моделью.
Рассматриваемое в настоящем стандарте представление данных о форме изделия ограничено данными, соответствующими ИСО 10303-42, хотя в последующих изданиях настоящего стандарта оно может быть расширено с тем, чтобы охватить другие представления, включая внутреннее представление CAD-систем.
Для каждого критерия даны соответствующие требования к его измерению. Требования к измерению содержат текстовое описание того, как критерий должен измеряться, и могут включать дополнительные атрибуты и правила для управления проверкой и тем, какой элемент или элементы должны проверяться. Алгоритм этого процесса измерения не предоставляется. Предполагается, что разработчик программы контроля качества данных об изделии разработает свой алгоритм измерения, который будет удовлетворять специфицированным требованиям к измерению.
Примечание - Алгоритмы измерения не входят в область применения настоящего стандарта, поскольку разработка алгоритмов является предметом конкуренции между разработчиками программных приложений и не может быть регламентирована международным стандартом.
Для численной оценки качества данных о форме играют роль предельные значения, которые определяются пользователем на основе прикладных протоколов, в которых содержатся определения формы. Расширение прикладных протоколов, приведенных в ИСО 10303-203
[1] и ИСО 10303-214
[2], с тем чтобы с их помощью была возможна передача информации о качестве данных, или разработка новых прикладных протоколов, в которых рассматриваются вопросы качества данных о форме, могут быть облегчены путем использования процедур, предложенных в
[3]. Примером типичного предельного значения является предельно допустимое расстояние при оценке зазора между лежащей в основе грани поверхности и кривыми, ограничивающими используемый участок поверхности. Это предельно допустимое расстояние подразумевает, что если наибольшее расстояние между поверхностью и кривыми больше или равно заданному наименьшему значению, зазор считается нарушением качества. Соответствующие предельные значения зависят от многих факторов, таких как размер изделия, конструктивные требования, чувствительность систем моделирования к неточностям числового представления и т.д. Следовательно, предельные значения должны тщательно определяться на основе соглашения между участниками при выполнении конкретной работы.
В схеме результатов проверки качества данных о форме (shape_data_quality_inspection_result_schema) предоставляются средства для представления результатов проверки качества конкретных данных о форме изделия относительно заданных критериев качества. Результат проверки должен показать, содержат или нет проверенные данные о форме изделия дефекты качества. Также результаты проверки могут содержать подробную информацию о том, какой именно дефект качества присутствует, насколько серьезен дефект и в каком элементе формы обнаружена проблема. Предполагается, что эта информация будет полезна для процесса исправления ("лечения") качества и эффективного взаимодействия между процессом проверки качества и процессом исправления данных о форме изделия.
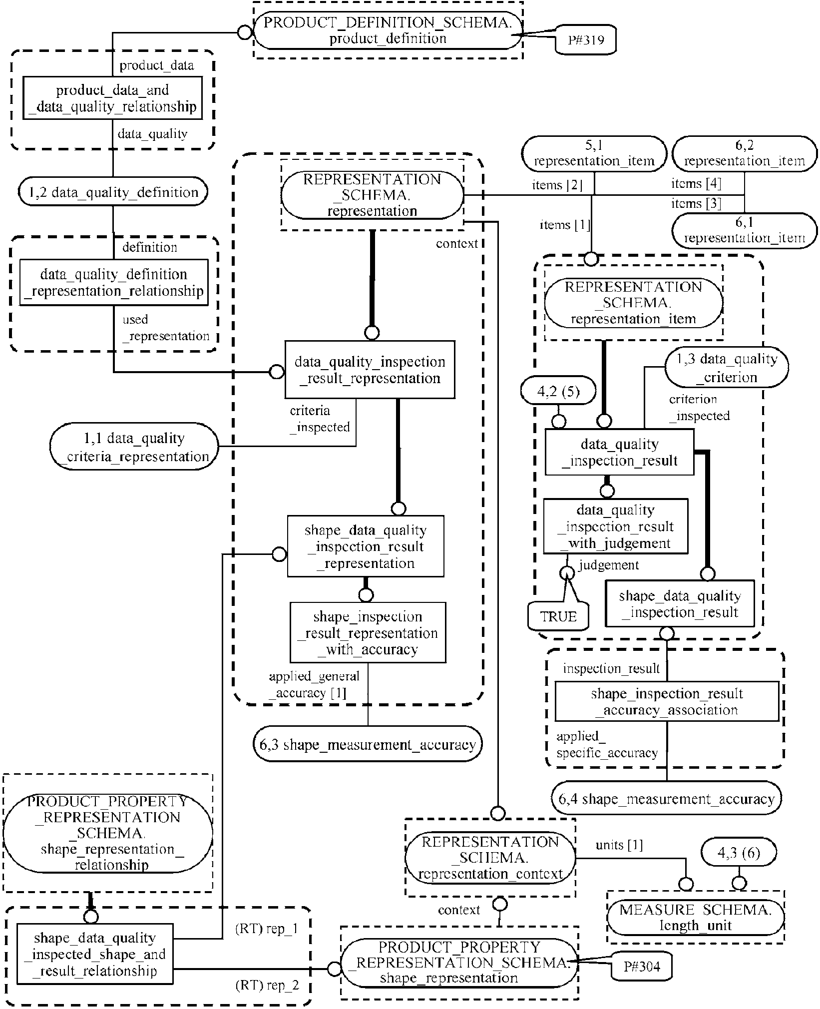
Рисунок 1 - Диаграмма полной структуры модели в нотации
EXPRESS-G
Примечание - Числа, заключенные на
рисунке 1 в треугольники, обозначают внутренние ссылки в пределах рисунка. Это не соответствует стандартному стилю EXPRESS-G и используется для того, чтобы избежать появления сложных, длинных линий связи. Подобная нотация используется также на
рисунках G.2 и
G.3.
Выбор типов данных из числа изображенных на
рисунке 1, для которых будут создаваться экземпляры, зависит от сценария использования информации о качестве. Рассмотрим пять предполагаемых сценариев использования настоящего стандарта.
1) Обеспечение требований к качеству. Фирма-заказчик может потребовать от фирмы, принимающей заказ, создания данных об изделии, удовлетворяющих предписанным требованиям к качеству. Например: исключение бесконечно малых геометрических объектов, имеющих размеры меньше заданного допуска; исключение избыточных геометрических объектов, не вносящих вклад в представление формы изделия, и т.д. При данном сценарии необходим очень ограниченный набор информации из числа обозначенной на
рисунке 1, а именно - соответствующие критерии и относящиеся к ним предельные значения. Информация может передаваться вместе с подробным заказом.
2) Формирование декларации качества. Создатель данных об изделии может использовать информацию о качестве для того, чтобы явно декларировать уровень качества, которому удовлетворяет его модель. В зависимости от метода конструирования и используемой CAD-системы можно однозначно декларировать качество данных об изделии без какой-либо проверки. Требуемой для этого сценария информацией являются критерии выбора и предельные значения, по которым модель проверяется на отсутствие дефектов качества. Информация о качестве может передаваться вместе с соответствующими данными модели изделия.
3) Обеспечение гарантии качества. Организация, гарантирующая качество, может использовать информацию о качестве для представления результатов проверки качества данных конкретной модели изделия. Данный сценарий требует записи проверенных критериев качества вместе с использовавшимися предельными значениями, задействованными требованиями к качеству и полученными результатами проверки. Могут добавляться также использовавшиеся значения точности. Эта информация передается вместе с соответствующими данными модели изделия.
4) Информация о качестве для использования в процессе повышения качества. Если при проверке качества выявлен дефект качества, то потребуются действия для улучшения состояния критических данных. Для этой цели должна быть предоставлена информация о природе и о серьезности всех дефектов качества. Следовательно, при данном сценарии потребуется подробный отчет о результатах проверки с указанием экземпляров геометрических объектов. Эта информация передается вместе с соответствующими данными модели изделия.
5) Долгосрочное архивирование данных об изделии. Желательно, чтобы вместе с данными об изделии архивировались подробные записи о качестве данных модели изделия. Требования к данным в этом случае сходны с требованиями, предъявляемыми в сценарии обеспечения гарантии качества.
Рисунки, показывающие требуемую при данных сценариях информацию, представлены в
приложении G.
Следующие схемы являются составными частями настоящего стандарта:
product_data_quality_definition_schema - определение элементов данных высокого уровня, используемых для управления информацией о качестве данных об изделии;
product_data_quality_criteria_schema - обобщенные спецификации для представления спецификаций критериев качества, требований к измерению качества и оценки качества данных об изделии;
product_data_quality_inspection_result_schema - обобщенные спецификации для представления результатов проверки качества конкретных данных об изделии;
shape_data_quality_criteria_schema - представление критериев качества данных о форме вместе с соответствующими требованиями к измерению, предельными величинами для обоснования наличия или отсутствия дефектов качества и спецификациями оценки для данных о форме изделия;
shape_data_quality_inspection_result_schema - представление результатов проверки качества конкретных данных о форме изделия относительно заданных критериев качества. Также может быть представлена подробная информация о том, какого типа дефекты качества присутствуют, вместе с указанием того, в каком элементе формы обнаружена проблема.
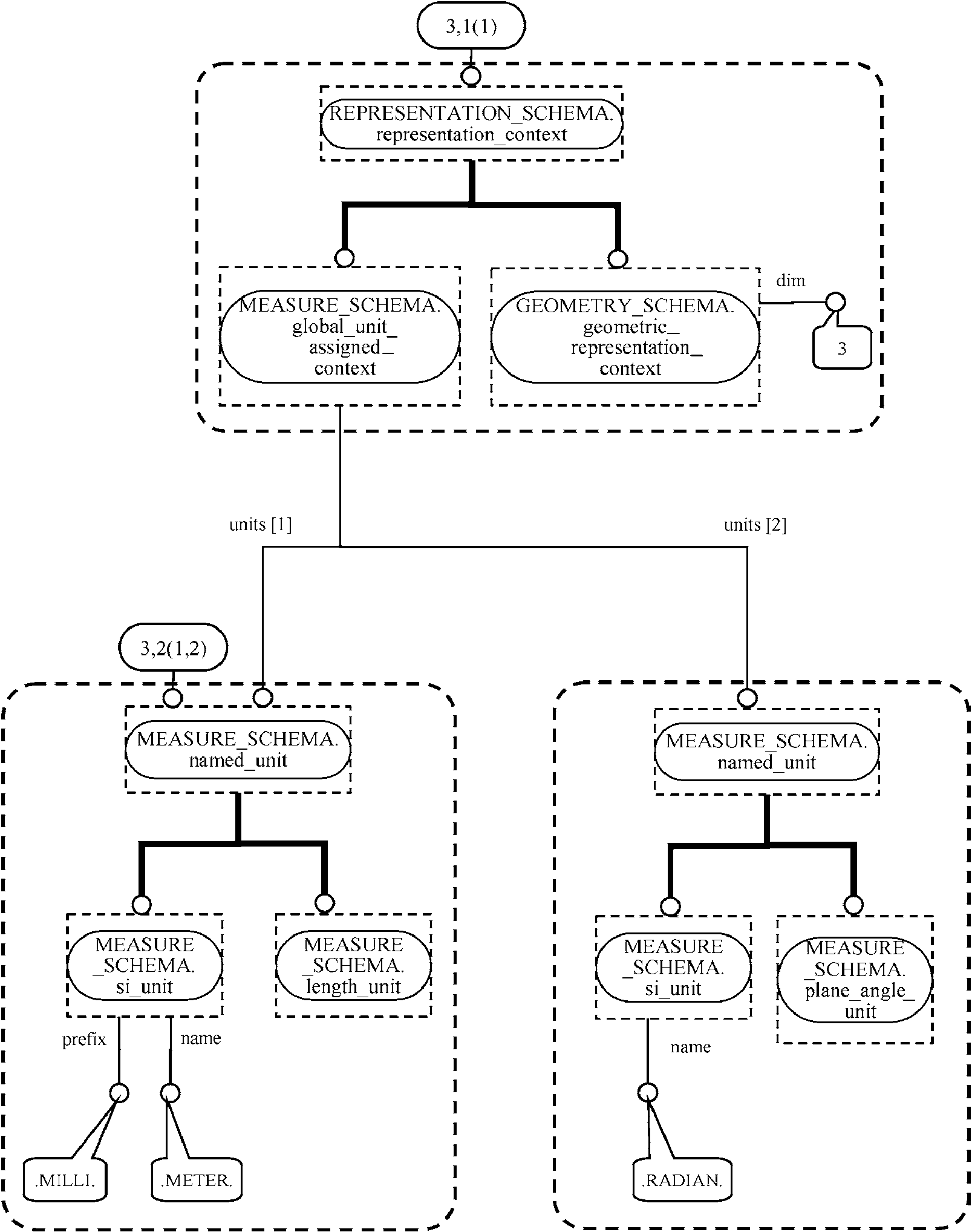
Отношения между схемами, специфицированными в настоящем стандарте, и другими схемами, относящимися к обобщенным информационным ресурсам ИСО 10303, показаны на
рисунке 2 с помощью нотации EXPRESS-G. Описание EXPRESS-G установлено в ИСО 10303-11, приложение D. Схемы, показанные на
рисунке 2, являются частью интегрированных обобщенных ресурсов ИСО 10303, и они специфицированы в следующих частях ИСО 10303, относящихся к информационным ресурсам:
measure_schema | - ИСО 10303-41; |
product_definition_schema | - ИСО 10303-41; |
product_property_definition_schema | - ИСО 10303-41; |
product_property_representation_schema | - ИСО 10303-41; |
support_resource_schema | - ИСО 10303-41; |
geometric_model_schema | - ИСО 10303-42; |
geometry_schema | - ИСО 10303-42; |
topology_schema | - ИСО 10303-42; |
representation_schema | - ИСО 10303-43; |
qualified_measure_schema | - ИСО 10303-45. |
Рисунок 2 - Диаграмма уровня схем, показывающая отношения
между схемами, специфицированными в настоящем стандарте
(внутри прямоугольника), и другими схемами, относящимися
к информационным ресурсам
Настоящий стандарт определяет представление качества данных о трехмерной форме изделия. В настоящем стандарте приведены обобщенные спецификации для представления критериев качества, требований к измерению качества, а также спецификации оценки качества и результатов проверки качества для данных об изделии. Спецификации построены таким образом, что они могут быть расширены и использоваться в будущем для качества данных, не относящихся к форме. В настоящем стандарте рассмотрены также подробные спецификации для представления критериев качества данных о форме совместно с соответствующими требованиями к измерениям, спецификация оценки качества данных о форме и подробные результаты проверки качества данных о форме.
В область применения настоящего стандарта входят:
- представление высокоуровневых элементов данных для управления данными, относящимися к качеству данных;
- представление обобщенных критериев качества данных об изделии;
- представление обобщенных критериев качества данных об изделии, связанных с соответствующими требованиями к измерению;
- представление обобщенных критериев качества данных об изделии, связанных с соответствующей спецификацией оценки;
- представление результатов проверки качества предоставленных данных об изделии;
- представление критериев качества для данных о трехмерной форме изделия в сочетании с требованиями к измерениям для оценки критериев качества и связь с соответствующими спецификациями оценки: критерии качества могут быть использованы для представления требований, заявлений или гарантий качества данных о форме изделия; используемые модели данных о форме изделия - это модели, определенные в ИСО 10303-42.
Примечание - Подробные требования к качеству данных о форме изделия зависят от того, к какой прикладной предметной области относятся данные. В настоящем стандарте представлены средства для выбора соответствующих критериев и для задания требуемых предельных значений;
- представление результатов проверки качества данных о трехмерной форме изделия.
В область применения настоящего стандарта не входят:
- определение степени соответствия конструкции своему замыслу;
- алгоритмы проверки качества;
- соотношение качества данных о форме и допусков.
Примечание - В настоящем стандарте рассматриваются неверные или несоответствующие данные об изделии (его форме), представленные конечным числом цифровых позиций, где отсутствует единственно верное решение. Следовательно, то, что задано в настоящем стандарте, существенно отличается от информации о допусках;
- подробная информация, связанная с качеством данных об изделии, не являющихся данными о форме.
Примечание - Хотя в настоящем стандарте даны обобщенные спецификации для представления критерия, требования к измерению, спецификации оценки и результатов проверки качества данных об изделии, подробные спецификации обеспечиваются только для данных о трехмерной форме изделия;
- модели данных, предназначенные для улучшения качества данных о форме изделия;
- оценка связи качества рабочего проекта с качеством данных об изделии;
- оценка качества данных о форме изделия с точки зрения эстетики.
Примечание - Для изделий некоторых типов, таких как пассажирские автомобили, качество формы с точки зрения эстетики является решающим фактором. Однако это не включено в настоящий стандарт, поскольку методы оценки качества с точки зрения эстетики в настоящее время окончательно не сформулированы, хотя на практике применяются такие функции, которые позволяют выполнять эту оценку, например сглаживание линий бликов или сглаживание распределения кривизны.
В настоящем стандарте использованы нормативные ссылки на следующие международные стандарты:
ИСО/МЭК 8824-1:1998 <1> Информационные технологии. Взаимосвязь открытых систем. Абстрактная синтаксическая нотация версии один (АСН.1). Часть 1. Спецификация основной нотации (ISO/IEC 8824-1:1998, Information technology - Abstract Syntax Notation One (ASN.1): Specification of basic notation)
--------------------------------
<1> Отменен. Действует ИСО/МЭК 8824-1:2008.
ИСО 10303-1:1994 Системы автоматизации производства и их интеграция. Представление данных об изделии и обмен этими данными. Часть 1. Общие представления и основополагающие принципы (ISO 10303-1:1994, Industrial automation systems and integration - Product data representation and exchange - Part 1: Overview and fundamental principles)
ИСО 10303-11:2004 Системы автоматизации производства и их интеграция. Представление данных об изделии и обмен этими данными. Часть 11. Методы описания. Справочное руководство по языку EXPRESS (ISO 10303-11:2004, Industrial automation systems and integration - Product data representation and exchange - Part 11: Description methods: The EXPRESS language reference manual)
ИСО 10303-41:1994 <2> Системы автоматизации производства и их интеграция. Представление данных об изделии и обмен этими данными. Часть 41. Интегрированный родовой ресурс. Основополагающие принципы описания и сопровождения изделия (ISO 10303-41:1994, Industrial automation systems and integration - Product data representation and exchange - Part 41: Integrated generic resource: Fundamentals of product description and support)
--------------------------------
<2> Отменен. Действует ИСО 10303-41:2005.
ИСО 10303-42:2003 Системы промышленной автоматизации и интеграция. Представление данных о продукции и обмен данными. Часть 42. Интегрированный родовой ресурс. Геометрическое и топологическое представление (ISO 10303-42:2003, Industrial automation systems and integration - Product data representation and exchange - Part 42: Integrated generic resource: Geometric and topological representation)
ИСО 10303-43:2000 <3> Системы промышленной автоматизации и интеграция. Представление данных о продукции и обмен данными. Часть 43. Интегрированный родовой ресурс. Структуры представления (ISO 10303-43:2000, Industrial automation systems and integration - Product data representation and exchange - Part 43: Integrated generic resource: Representation structures)
--------------------------------
<3> Отменен. Действует ИСО 10303-43:2011.
ИСО 10303-45:1998 <4> Системы промышленной автоматизации и интеграция. Представление данных о продукции и обмен данными. Часть 45. Интегрированный родовой ресурс. Материалы (ISO 10303-45:1998, Industrial automation systems and integration - Product data representation and exchange - Part 45: Integrated generic resource: Materials)
--------------------------------
<4> Отменен. Действует ИСО 10303-45:2008.
ИСО 9000:2005 Системы управления качеством. Основные принципы и словарь понятий (ISO 9000:2005, Quality management systems - Fundamentals and vocabulary)
3 Термины, определения и сокращения
3.1 Термины, определенные в ИСО 10303-1
В настоящем стандарте применены следующие термины:
- прикладная предметная область (application);
- контекст прикладной предметной области (application context);
- прикладной протокол; ПП (application protocol; AP);
- обмен данными (data exchange);
- изделие (product);
- данные об изделии (product data).
3.2 Термины, определенные в ИСО 10303-42
В настоящем стандарте применены следующие термины:
- граница (boundary);
- твердотельная модель, заданная граничным представлением (boundary representation solid model (B-rep));
- границы (bounds);
- кривая (curve);
- поверхность (surface).
3.3 Термины, определенные в ИСО 10303-43
В настоящем стандарте применены следующие термины:
- представление (representation);
- контекст представления (context of representation);
- элемент представления (element of representation).
3.4 Термины, определенные в ИСО 9000
В настоящем стандарте применены следующие термины:
- проверка (inspection);
- качество (quality);
- требование к качеству (quality requirement).
3.5 Прочие термины и определения
В настоящем стандарте применены следующие термины с соответствующими определениями:
3.5.1
расстояние Хаусдорфа (Hausdorff distance): Метрика расстояния между двумя наборами точек
A = {
a1, ....,
am} и
B = {
b1, ....,
bn}, определенная как
H(
A, B) = max(
h(
A, B),
h(
B, A)), где

, является Евклидовым расстоянием между двумя точками.
3.5.2 качество данных об изделии (product data quality): Однородность данных об изделии, их полнота и пригодность для той цели, для которой они предназначены.
3.5.3 критерий качества данных об изделии (product data quality criterion): Требования к обнаружению дефектов качества данных об изделии, наличие которых может быть доказано логической или численной проверкой.
3.5.4 данные о форме изделия (product shape data): Данные, представляющие форму изделия посредством геометрической или топологической информации, соответствующей ИСО 10303-42.
В настоящем стандарте применены следующие сокращения:
B-rep - граничное представление;
IR - объединенный ресурс (входящий в ИСО 10303);
PDQ - качество данных об изделии.
4 Схема определения качества данных об изделии
Ниже представлен фрагмент EXPRESS-декларации, с которого начинается описание схемы product_data_quality_definition_schema. В нем определены необходимые внешние ссылки.
EXPRESS-спецификация:
* )
SCHEMA PRODUCT_DATA_QUALITY_DEFINITION_SCHEMA;
REFERENCE FROM PRODUCT_DATA_QUALITY_CRITERIA_SCHEMA - - ISO 10303-59
(data_quality_criteria_representation);
REFERENCE FROM PRODUCT_DATA_QUALITY_INSPECTION_RESULT_SCHEMA - - ISO 10303-59
(data_quality_inspection_result_representation);
REFERENCE FROM PRODUCT_DEFINITION_SCHEMA - - ISO 10303-41
(product_definition);
REFERENCE FROM SUPPORT_RESOURCE_SCHEMA (text); - - ISO 10303-41
( *
Примечания
1 Схемы, ссылки на которые даны выше, определены в следующих стандартах комплекса ИСО 10303:
product_data_quality_criteria_schema | |
product_data_quality_inspection_result_schema | |
product_definition_schema | - ИСО 10303-41; |
support_resource_schema | - ИСО 10303-41. |
2 Графическое представление схемы
product_data_quality_definition_schema приведено на
рисунке D.1, приложение D.
4.2 Основные принципы и допущения
В настоящей схеме представляется следующая информация:
- об идентификации и определении информации о качестве данных об изделии.
Следует понимать, что информация о качестве данных не является составляющей частью информации об изделии. Когда требования к качеству данных представляются до того, как начато действительное рабочее проектирование изделия, эти требования существуют без какой-либо привязки к данным, составляющим модель изделия. В случае, когда проверяется некоторый набор данных об изделии, результаты проверки связываются с конкретными данными, составляющими модель изделия. Следовательно, информация о качестве данных должна быть идентифицирована и определена отдельно от определения изделия. При этом необходима связь этой информации с определением соответствующего изделия;
- о связи между информацией о качестве данных об изделии и данными об изделии.
Эта связь требуется для того, чтобы представить результаты проверки конкретных данных об изделии. Действительная связь соединяет объект data_quality_definition и объект product_definition.
Наличие объекта data_quality_definition подразумевает существование набора критериев качества данных об изделии. Также могут существовать связанные с ними результаты проверки. Критерии качества данных об изделии представляются с помощью объектов, определения которых даны в схеме product_data_quality_criteria_schema, а результаты проверки представляются с помощью объектов, определения которых даны в схеме product_data_quality_inspection_result_schema.
4.3 Определение типа данных схемы определения качества данных об изделии
4.3.1 Тип данных used_quality_representation_select
Выбираемый (SELECT) тип данных used_quality_representation_select обеспечивает выбор или объекта data_quality_criteria_representation, или объекта data_quality_inspection_result_representation.
EXPRESS-спецификация:
* )
TYPE used_quality_representation_select = SELECT
(data_quality_criteria_representation,
data_quality_inspection_result_representation);
END_TYPE;
( *
4.4 Определение объектов схемы определения качества данных об изделии
4.4.1 Объект data_quality_definition
Объект data_quality_definition описывает аспекты качества данных об изделии. Указание на соответствующую описываемую информацию о качестве данных об изделии обеспечивается посредством объекта data_quality_definition_representation_relationship. При необходимости с этим объектом связывается информация о том, какие данные об изделии были проверены, и данные, управляющие качеством данных об изделии.
EXPRESS-спецификация:
* )
ENTITY data_quality_definition;
description : text;
END_ENTITY;
( *
Определение атрибута:
description - текстовое описание, характеризующее объект data_quality_definition.
4.4.2 Объект data_quality_definition_representation_relationship
Объект data_quality_definition_representation_relationship связывает объект data_quality_definition с представлением данных о качестве. Объект, играющий роль атрибута used_representation, может быть объектом типа data_quality_criteria_representation, определенным в схеме product_data_quality_criteria_schema, или объектом типа data_quality_inspection_result_representation, определенным в схеме product_data_quality_inspection_result_schema.
EXPRESS-спецификация:
* )
ENTITY data_quality_definition_representation_relationship;
description : text;
definition : data_quality_definition;
used_representation : used_quality_representation_select;
END_ENTITY;
( *
Определения атрибутов
description - текстовое описание, характеризующее объект data_quality_definition_representation_relationship;
definition - объект типа data_quality_definition, который на уровне представления связывается с соответствующей информацией о качестве;
used_representation - экземпляр данных типа used_quality_representation_select, который может быть объектом типа data_quality_criteria_representation или объектом типа data_quality_inspection_result_representation.
4.4.3 Объект product_data_and_data_quality_relationship
Объект product_data_and_data_quality_relationship обеспечивает связь объекта data_quality_definition и объекта product_definition.
Примечание - Когда передаются только требования к качеству данных об изделии, экземпляр этого объекта не создается.
EXPRESS-спецификация:
* )
ENTITY product_data_and_data_quality_relationship;
description : text;
product_data : product_definition;
data_quality : data_quality_definition;
END_ENTITY;
( *
Определения атрибутов
description - текстовое описание, характеризующее объект product_data_and_data_quality_relationship;
product_data - объект типа product_definition, данные которого являются предметом проверки;
data_quality - объект типа data_quality_definition, который содержит информацию о качестве данных об изделии.
4.4.4 Объект data_quality_definition_relationship
С помощью объекта data_quality_definition_relationship задается связь между двумя объектами типа data_quality_definition.
Пример - В процессе рабочего проектирования изделия для него многократно выполняется проверка качества данных об изделии с незначительно или значительно различающимися требованиями. Данный объект позволяет установить отношения между этими проверками, связывая экземпляры объектов типа data_quality_definition.
EXPRESS-спецификация:
* )
ENTITY data_quality_definition_relationship;
description : text;
relating_data_quality_definition : data_quality_definition;
related_data_quality_definition : data_quality_definition;
END_ENTITY;
( *
Определения атрибутов
description - текстовое описание, характеризующее объект data_quality_definition_relationship;
relating_data_quality_definition - один из объектов типа data_quality_definition, который связан с другим объектом, играющим роль атрибута related_data_quality_definition;
related_data_quality_definition - другой объект типа data_quality_definition, который связан с объектом data_quality_definition, играющим роль атрибута relating_data_quality_definition.
4.4.5 Объект software_for_data_quality_check
Объект software_for_data_quality_check позволяет обозначить программное обеспечение, которое должно использоваться или использовалось для проверки качества данных.
EXPRESS-спецификация:
* )
ENTITY software_for_data_quality_check;
description : text;
software_name : text;
software_version : text;
data_quality : data_quality_definition_representation_relationship;
END_ENTITY;
( *
Определения атрибутов
description - текстовое описание, характеризующее объект software_for_data_quality_check;
software_name - наименование программного обеспечения;
software_version - версия программного обеспечения;
data_quality - информация о качестве данных об изделии, соответствующая указанному программному обеспечению.
Примечание - Информация о том, кто является ответственным за проверку или когда была выполнена проверка, может быть добавлена на уровне прикладного протокола посредством использования схемы management_resource_schema, как это сделано в существующих прикладных протоколах для других концепций.
EXPRESS-спецификация:
* )
END_SCHEMA; - - end
product_data_quality_definition_schema
( *
5 Схема критериев качества данных об изделии
Ниже представлен фрагмент EXPRESS-декларации, с которого начинается описание схемы product_data_quality_criteria_schema. В нем определены необходимые внешние ссылки.
EXPRESS-спецификация:
* )
SCHEMA PRODUCT_DATA_QUALITY_CRITERIA_SCHEMA;
REFERENCE FROM PRODUCT_DATA_QUALITY_INSPECTION_RESULT_SCHEMA - - ISO 10303-59
(data_quality_inspection_result_representation);
REFERENCE FROM REPRESENTATION_SCHEMA - - ISO 10303-43
(representation,
representation_item,
representation_item_relationship);
REFERENCE FROM SUPPORT_RESOURCE_SCHEMA (text, bag_to_set); - - ISO 10303-41
( *
Примечания
1 Схемы, ссылки на которые даны выше, определены в следующих стандартах комплекса ИСО 10303:
product_data_quality_inspection_result_schema | |
representation_schema | - ИСО 10303-43; |
support_resource_schema | - ИСО 10303-41. |
2 Графическое представление схемы приведено на
рисунке D.2, приложение D.
5.2 Основные принципы и допущения
Для однозначного использования информации о качестве данных об изделии в режиме совместного доступа необходимы:
a) четко сформулированное заявление о каждом требовании к качеству. В настоящем стандарте такое требование называется "критерием качества";
b) определенные условия измерения, которые должны использоваться для того, чтобы быть уверенными в том, что критерий качества удовлетворяется. В настоящем стандарте такие условия называются "требованиями к измерению". В каждом требовании к измерению должны быть заданы типы объектов, которые должны проверяться, процесс измерения (если этот процесс формализуем) и требования к точности измерения. Процессы измерения задаются только в описательной форме - действительные алгоритмы измерения не входят в область применения настоящего стандарта;
c) спецификация оценки для обоснования приемлемости измерений качества. В настоящем стандарте такая спецификация называется "спецификацией оценки". Спецификации оценки качества трехмерных моделей формы делятся на два класса. К первому классу относятся спецификации, которые включают численные проверки с применением одного или двух предельных значений для оценки приемлемости, а ко второму классу относятся спецификации, включающие логические проверки (см.
раздел 7);
d) метод для выбора требуемого типа отчета о проверке;.
e) спецификация представления результатов проверки.
В настоящей схеме обеспечивается представление для
перечислений a) -
d), которые обязательны во всех прикладных предметных областях.
Информация, соответствующая
перечислению e), специфицирована в схеме
product_data-quality_inspection_result_schema.
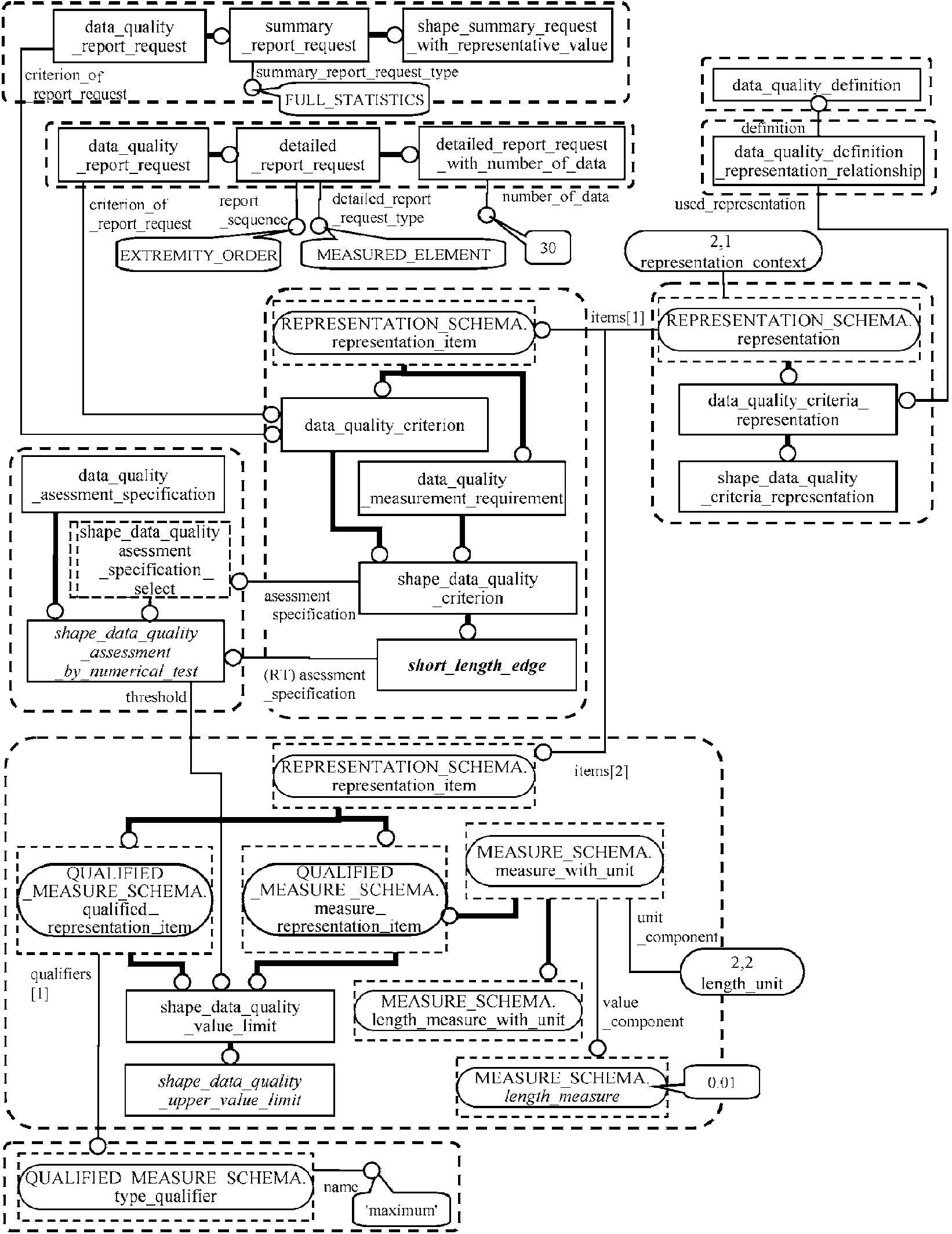
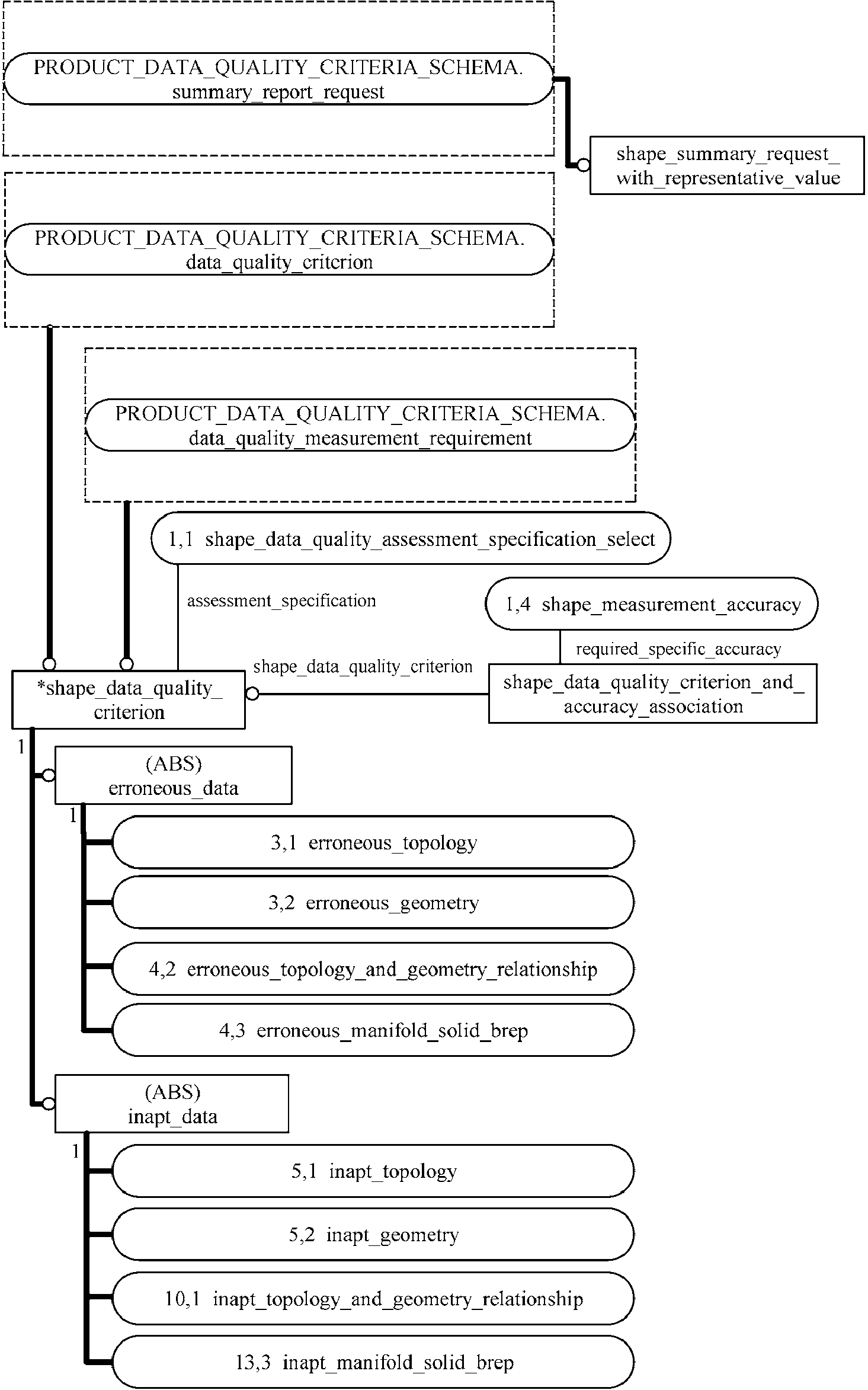
5.2.1 Представление критериев качества данных об изделии
Требования к качеству данных об изделии могут быть однозначно представлены комбинацией критериев качества. С каждым критерием могут быть связаны одно или более требований к измерению и спецификация оценки.
Предполагается, что могут существовать такие критерии качества, для которых невозможно задать требования к измерению. По этой причине в настоящей схеме представлены критерии качества, как связанные с соответствующими требованиями к измерению, так и не связанные.
Примеры
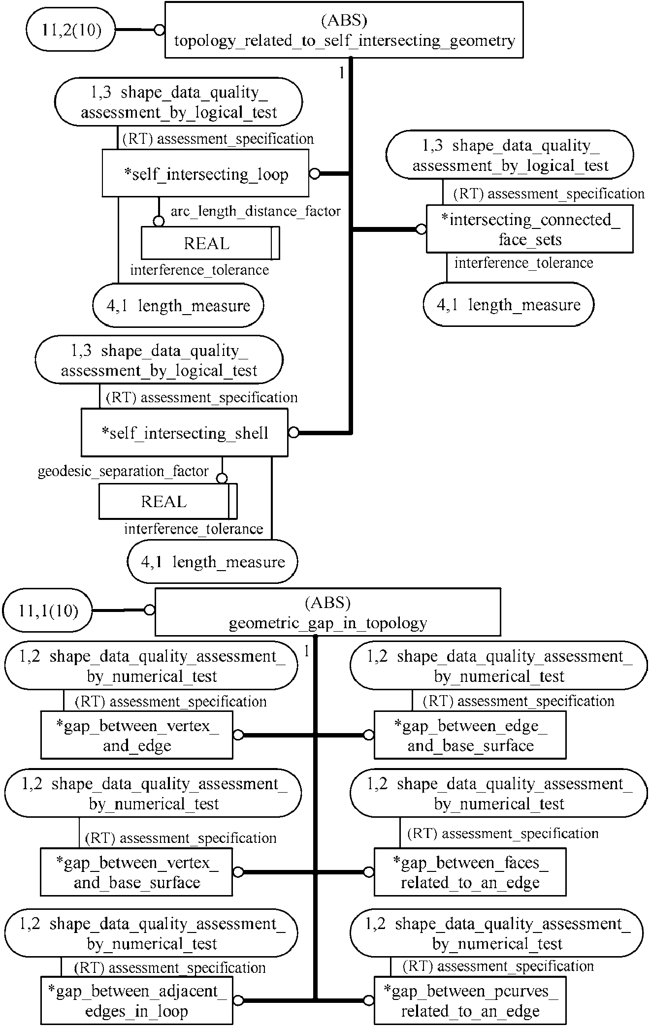
1 Такое требование к качеству данных, как "неприемлемость недоступных для изготовления данных", является важным. В этом случае "наличие недоступных для изготовления данных" становится критерием. Следовательно, выполнение этого критерия означает наличие дефекта качества. Но определение требований к измерению для полного выявления данных, недоступных для изготовления, является чрезвычайно трудным.
2 Для грани, лежащей на поверхности, значительный зазор между поверхностью и ограничивающими кривыми может привести к проблемам при импорте модели в принимающую систему. Для того чтобы выявить этот тип низкого качества данных, введен критерий, представленный объектом gap_between_edge_and_base_surface (зазор между ребром и основной поверхностью). Соответствующие измерения для обоснования качества при этом должны основываться на измерении расстояния между кривой и поверхностью. В идеальном случае расстояние определяется как наименьшее расстояние от точки на кривой до поверхности. После того как вычислены эти расстояния для всех точек кривой, должно быть найдено наибольшее из всех этих расстояний. Затем для того чтобы оценить, существует ли дефект качества, это расстояние сравнивается с предельно допустимым значением для этого критерия. Этот пример показывает, как сочетание критерия качества, связанного с ним требования к измерению и спецификации оценки образуют корневую часть представления модели качества.
Требование к качеству зависит от программного приложения и конечной цели конструирования. Настоящая схема позволяет пользователю выбирать набор необходимых критериев из числа стандартизованных критериев и комбинировать их для того, чтобы представить требования к качеству данных.
Спецификации в настоящей схеме достаточно обобщенные, чтобы быть применимыми к любому свойству данных об изделии. В
разделе 7 дано уточнение этой схемы для данных о трехмерной форме изделия. Для применения настоящей схемы к данным об изделии других типов требуется определение других уточнений настоящей схемы.
5.2.2 Представление требования к измерению качества данных об изделии
Если требуется отчет о проверке, то с каждым критерием качества должны быть связаны надежные измерения, используемые для того, чтобы определить, не являются ли данные дефектными относительно этого критерия. Требования к надежным измерениям следующие:
1) соответствующий элемент данных должен быть измеряемым;
2) для соответствующего измерения должны быть уточнены сведения о: поверке процесса измерения, если она выполнялась, измеряемых физических количественных параметрах, особых случаях, которые должны учитываться, требованиях к точности результатов измерения и т.д.;
3) должен применяться устойчивый алгоритм, удовлетворяющий всем требованиям, представленным в
перечислении 2).
Примечание - Следует понимать, что алгоритмы проверки относятся к области конкуренции между разработчиками технических систем и, следовательно, не должны быть стандартизованы. В силу этого вышеупомянутое требование в
перечислении 3) не входит в область применения настоящего стандарта.
Представление требований к измерению разработано таким образом, что на него могут ссылаться как объект data_quality_criteria_representation, так и объект data_quality_inspection_result_representation.
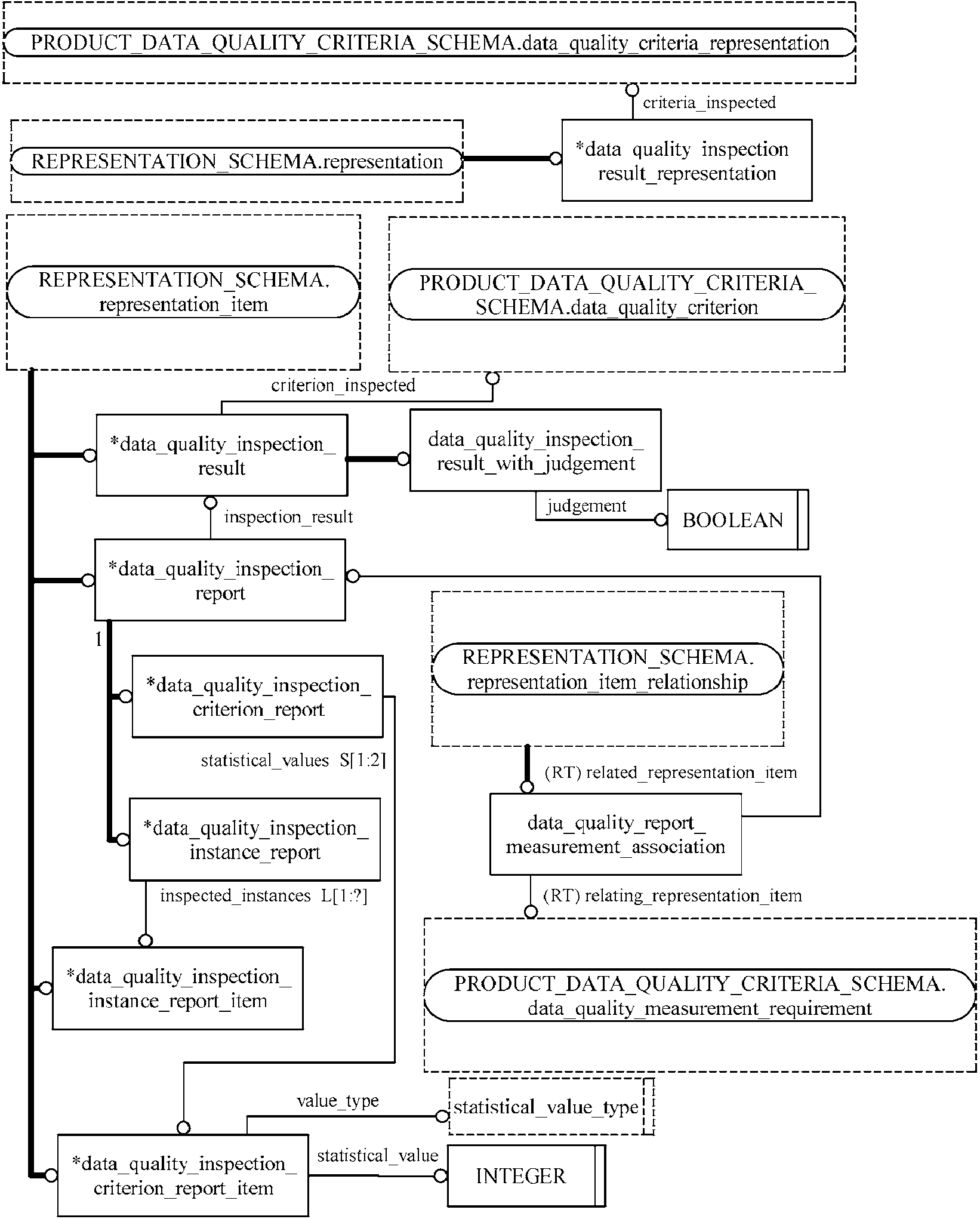
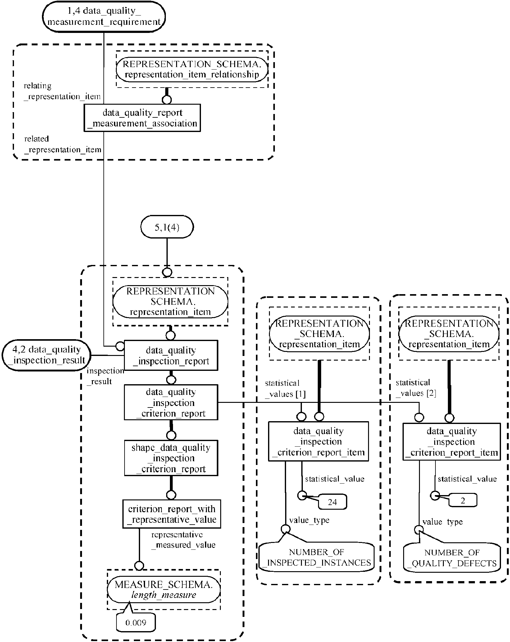
5.2.3 Управление отчетом о результатах проверки
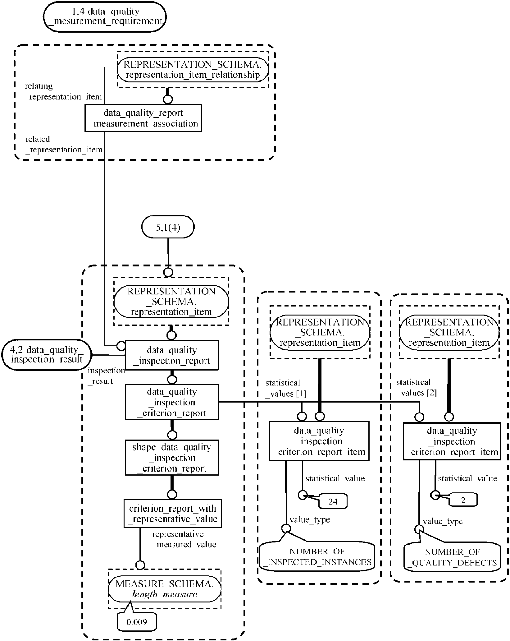
Тип информации и степень подробности отчета о результатах проверки могут быть различными, в зависимости от сценария использования или цели проверки. Объект
data_quality_report_request предоставляет представление запроса на отчет для проверки конкретного критерия. Этот объект имеет два подтипа,
summary_report_request (запрос на сводный отчет) и
detailed_report_request (запрос на подробный отчет). Для отражения общего уровня качества - сколько объектов было проверено на соответствие критерию и для скольких из них было доказано наличие дефектов качества - рекомендуется использовать объект
summary_report_request. Для получения более подробного отчета - какой экземпляр объекта вызывает дефект качества и насколько серьезен дефект - подходит использование объекта
detailed_report_request. Этот объект имеет атрибуты для запроса отчета по всем измеренным элементам или только по элементам с низким качеством. Также можно задать ожидаемое число элементов, по которым дается отчет, и ожидаемую последовательность отчета. Поскольку эти спецификации влияют на другие схемы, включенные в настоящий стандарт, для понимания связанных объектов в других схемах рекомендуется обратиться к
рисунку 1. Объект
data_quality_inspection_report из схемы
product_data_inspection_result_schema соответствует объекту
data_quality_report_request рассматриваемой схемы. Он имеет два подтипа
data_quality_inspection_criterion_report, который соответствует объекту
summary_report_request рассматриваемой схемы, и
data_quality_inspection_instance_report, который соответствует объекту
detailed_report_request рассматриваемой схемы. Объект
data_quality_inspection_instance_report является коллекцией объектов
data_quality_inspection_instance_report_item, каждый из которых соответствует одному экземпляру или одной паре экземпляров заданных данных.
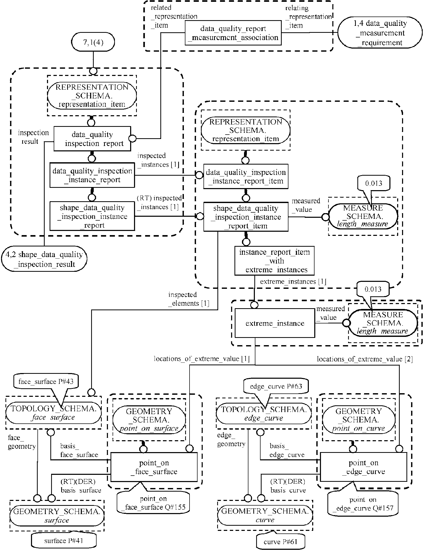
Примечание - В схеме shape_data_quality_inspection_result_schema для объекта data_quality_inspection_instance_report_item вводится уточняющий объект shape_data_quality_inspection_instance_report_item, который имеет подтип instance_report_item_with_extreme_instances, позволяющий представить дефект качества формы на уровне экземпляров объектов, а также информацию о том, насколько серьезен данный дефект.
Примеры - Предположим, что запрашивается отчет только об элементах, имеющих низкое качество. Для критерия, представленного объектом short_length_edge (ребро малой длины), может быть обнаружено, что два или более ребер имеют длину, меньшую, чем заданное предельное значение. Объект data_quality_inspection_instance_report (или shape_data_quality_inspection_instance_report) будет содержать отчет обо всех обнаруженных ребрах. Объект data_quality_inspection_instance_report_item (или shape_data_quality_inspection_instance_report_item) соответствует одному обнаруженному ребру. Для критерия, представленного объектом multiply_defined_faces (многократно определенные грани), могут быть обнаружены две или более пар объектов face_surface (поверхностные грани), являющихся дублями. Объект data_quality_inspection_instance_report (или shape_data_quality_inspection_instance_report) будет содержать отчет обо всех парах обнаруженных объектов face_surface (поверхностные грани). Объект data_quality_inspection_instance_report_item (или shape_data_quality_inspection_instance_report_item) соответствует одной паре объектов face_surface (поверхностные грани).
5.3 Определение типов данных схемы критериев качества данных об изделии
5.3.1 Тип данных detailed_report_type
Тип данных
detailed_report_type позволяет задать выбор требуемого типа отчета о результатах проверки. Это - перечисляемый тип, имеющий два значения. Первое значение
MEASURED_ELEMENT (измеренный элемент) предполагает, что отчет должен формироваться для всех проверенных элементов данных, независимо от того, имеют они или нет низкое качество. Второе значение
INFERIOR_QUALITY_ELEMENT (элемент низкого качества) предполагает, что запрашивается отчет только об экземплярах, имеющих низкое качество. Выбор влияет на объект
data_quality_inspection_instance_report_item, определение которого дано в
6.4.8.
Примечание - Рассматриваемый тип данных используется в определении объекта
detailed_report_request (см.
5.4.10).
EXPRESS-спецификация:
* )
TYPE detailed_report_type = ENUMERATION OF
(MEASURED_ELEMENT,
INFERIOR_QUALITY_ELEMENT);
END_TYPE;
( *
Определения элементов перечисляемого типа
MEASURED_ELEMENT - требуется подробный отчет обо всех проверенных элементах, представляемых объектами типа data_quality_inspection_instance_report_item.
INFERIOR_QUALITY_ELEMENT - требуется подробный отчет только о тех элементах, представляемых объектами типа data_quality_inspection_instance_report_item, в которых присутствуют дефекты качества.
5.3.2 Тип данных preferred_ordering
Тип данных preferred_ordering содержит два перечисляемых значения, которые задают порядок, в котором представляется подробный отчет.
Примечание - Рассматриваемый тип данных используется в определении объекта
detailed_report_request (см.
5.4.10).
EXPRESS-спецификация:
* )
TYPE preferred_ordering = ENUMERATION OF
(EXTREMITY_ORDER,
DETECTED_ORDER);
END_TYPE;
( *
Определения элементов перечисляемого типа
EXTREMITY_ORDER - отчет по проверенным данным упорядочивается по степени отклонения. Элементы данных, имеющие наибольшее отклонение, будут включены в отчет первыми.
Примечание - Считаются ли элементами данных, имеющими наибольшее отклонение, элементы, которые имеют наибольшее или наименьшее значение, зависит от критерия.
DETECTED_ORDER - проверенные элементы данных включаются в отчет по мере их обнаружения.
5.3.3 Тип данных summary_report_type
Тип данных
summary_report_type (тип сводного отчета) - это тип данных, позволяющий задать требуемый тип сводного отчета по результатам проверки. Этот тип содержит пять перечисляемых значений. Выбранное значение влияет на объект
data_quality_inspection_criterion_report_item, определение которого приведено в
6.4.6.
Примечание - Рассматриваемый тип данных используется в определении объекта
summary_report_request (см.
5.4.9).
EXPRESS-спецификация:
* )
TYPE summary_report_type = ENUMERATION OF
(UNSPECIFIED,
CONCLUSION_ONLY,
NUMBER_OF_QUALITY_DEFECTS,
NUMBER_OF_INSPECTIONS_AND_CONCLUSION,
FULL_STATISTICS);
END_TYPE;
( *
Определения элементов перечисляемого типа
UNSPECIFIED - тип отчета не задан;
CONCLUSION_ONLY - требуется только заключение, указывающее на отсутствие или присутствие дефекта качества;
NUMBER_OF_QUALITY_DEFECTS - запрашивается отчет о числе дефектов качества;
NUMBER_OF_INSPECTIONS_AND_CONCLUSION - запрашивается отчет о числе проверенных элементов и заключение;
FULL_STATISTICS - запрашивается информация всех типов, а именно: заключение о числе проверенных элементов и о числе дефектов качества.
5.4 Определение объектов схемы критериев качества данных об изделии
5.4.1 Объект data_quality_criteria_representation
Объект
data_quality_criteria_representation представляет набор выбранных критериев качества данных об изделии. Экземпляр данного объекта может использоваться независимо для представления только требований к качеству или совместно с определенным в
6.4.1 объектом
data_quality_inspection_result_representation для представления заданных требований и соответствующих результатов проверки конкретных данных об изделии.
EXPRESS-спецификация:
* )
ENTITY data_quality_criteria_representation
SUBTYPE OF(representation);
WHERE
WR1 : SIZEOF( QUERY( q <* SELF\representation.items|
'PRODUCT_DATA_QUALITY_CRITERIA_SCHEMA.' +
'DATA_QUALITY_CRITERION' IN TYPEOF(q))) > 0;
END_ENTITY;
( *
Формальное положение
По меньшей мере один экземпляр объекта типа representation_item из множества объектов, на которые имеются ссылки из объекта data_quality_criteria_representation, должен быть экземпляром объекта типа data_quality_criterion.
5.4.2 Объект data_quality_criterion
Объект data_quality_criterion представляет критерий, являющийся одним из аспектов требований к качеству данных об изделии.
EXPRESS-спецификация:
* )
ENTITY data_quality_criterion
SUBTYPE OF(representation_item);
WHERE
WR1 : SIZEOF(QUERY(q <* bag_to_set( USEDIN(SELF,
'REPRESENTATION_SCHEMA.REPRESENTATION.ITEMS'))
|'PRODUCT_DATA_QUALITY_INSPECTION_RESULT_SCHEMA.'+
'DATA_QUALITY_INSPECTION_RESULT_REPRESENTATION'
IN TYPEOF(q)))=0;
END_ENTITY;
( *
Формальное положение
Экземпляр данного объекта не должен использоваться как элемент data_quality_inspection_result_representation.
5.4.3 Объект data_quality_assessment_specification
Объект data_quality_assessment_specification представляет спецификацию, которая должна применяться для оценки результатов проверки для каждого критерия.
EXPRESS-спецификация:
* )
ENTITY data_quality_assessment_specification;
description : text;
END_ENTITY;
( *
Определение атрибута
description - текстовое описание, характеризующее объект data_quality_assessment_specification.
5.4.4 Объект data_quality_measurement_requirement
Объект data_quality_measurement_requirement представляет требования к приемлемому измерению при проверке, удовлетворяется ли критерий качества данных (присутствует дефект качества) или не удовлетворяется.
EXPRESS-спецификация:
* )
ENTITY data_quality_measurement_requirement
SUBTYPE OF(representation_item);
WHERE
WR1 : SIZEOF(QUERY(q <*
bag_to_set( USEDIN(SELF,
'REPRESENTATION_SCHEMA.REPRESENTATION.ITEMS'))|
'PRODUCT_DATA_QUALITY_INSPECTION_RESULT_SCHEMA.'+
'DATA_QUALITY_INSPECTION_RESULT_REPRESENTATION'
IN TYPEOF(q)))=0;
END_ENTITY;
( *
Формальное положение
Экземпляр данного объекта не должен использоваться как элемент data_quality_inspection_result_representation.
5.4.5 Объект data_quality_criterion_assessment_association
Объект data_quality_criterion_assessment_association представляет связь между критерием и спецификацией оценки.
Примечание - Для критериев, не требующих спецификации оценки, экземпляры данного объекта не создаются. Для критериев, требующих две или более спецификации оценки, создается несколько экземпляров данного объекта для связи с каждой спецификацией оценки. Также несколько экземпляров данного объекта могут создаваться для связи двух или более критериев со спецификацией оценки, совместно используемой этими критериями.
EXPRESS-спецификация:
* )
ENTITY data_quality_criterion_assessment_association;
criterion : data_quality_criterion;
assessment_specification : data_quality_assessment_specification;
END_ENTITY;
( *
Определения атрибутов
criterion - объект типа data_quality_criterion, с которым устанавливается связь;
assessment_specification - объект типа assessment_specification, с которым связывается объект, играющий роль атрибута criterion.
5.4.6 Объект data_quality_criterion_measurement_association
Объект data_quality_criterion_measurement_association представляет связь между критерием и соответствующим этому критерию требованием к измерению.
Примечание - Для критериев, не нуждающихся в требованиях к измерению, экземпляры данного объекта не создаются. Для критериев, требующих два или более требования к измерению, создаются несколько экземпляров данного объекта для связи с каждым требованием к измерению. Также несколько экземпляров данного объекта могут создаваться для связи двух или более критериев с требованием к измерению, совместно используемым этими критериями.
EXPRESS-спецификация:
* )
ENTITY data_quality_criterion_measurement_association
SUBTYPE OF(representation_item_relationship);
SELF\representation_item_relationship.relating_representation_item :
data_quality_criterion;
SELF\representation_item_relationship.related_representation_item :
data_quality_measurement_requirement;
END_ENTITY;
( *
Определения атрибутов
SELF\representation_item_relationship.relating_representation_item - объект типа data_quality_criterion, с которым должна быть установлена связь;
SELF\representation_item_relationship.related_representation_item - требования к измерению, связываемые с объектом, играющим роль атрибута criterion.
5.4.7 Объект data_quality_assessment_measurement_association
Объект data_quality_assessment_measurement_association представляет связь между требованием к измерению и соответствующей этому требованию спецификацией оценки.
Примечание - Данный объект используется для задания спецификации оценки и соответствующего этой спецификации требованию к измерению в тех случаях, когда для критерия заданы несколько требований к измерению или несколько спецификаций оценки.
EXPRESS-спецификация:
* )
ENTITY data_quality_assessment_measurement_association;
assessment_specification :
data_quality_criterion_assessment_association;
measurement_requirement :
data_quality_criterion_measurement_association;
WHERE
WR1 : SELF.measurement_requirement\representation_item_relationship.
relating_representation_item :=:
SELF.assessment_specification.criterion;
END_ENTITY;
( *
Определения атрибутов
assessment_specification - связь, в которой участвует рассматриваемая спецификация оценки;
measurement_requirement - связь, в которой участвует рассматриваемое требование к измерению.
Формальное положение
Объект типа data_quality_criterion, на который косвенным образом указывает атрибут measurement_requirement, и объект, на который косвенным образом указывает атрибут assessment_specification, должны быть идентичны.
5.4.8 Объект data_quality_report_request
Объект data_quality_report_request представляет спецификацию отчета, который должен быть создан по результатам проверки критерия, заданного объектом data_quality_criterion. Экземпляр объекта data_quality_report_request - это или экземпляр объекта summary_report_request, используемый для запроса сводного отчета, или экземпляр объекта detailed_report_request, используемый для запроса подробного отчета о результатах проверки.
EXPRESS-спецификация:
* )
ENTITY data_quality_report_request
ABSTRACT SUPERTYPE OF (ONEOF(summary_report_request,
detailed_report_request));
description : text;
criterion_of_report_request : data_quality_criterion;
END_ENTITY;
( *
Определения атрибутов
description - текстовое описание, характеризующее объект data_quality_report_request;
criterion_of_report_request - рассматриваемый критерий, задаваемый объектом data_quality_criterion.
5.4.9 Объект summary_report_request
Объект summary_report_request используется для представления запроса на сводный отчет по проверке рассматриваемого критерия. Объект data_quality_inspection_criterion_report, определение которого дано в схеме product_data_quality_inspection_result_schema, должен быть представлен как сводный отчет.
EXPRESS-спецификация:
* )
ENTITY summary_report_request
SUBTYPE OF(data_quality_report_request);
summary_report_request_type : summary_report_type;
END_ENTITY;
( *
Определение атрибута
summary_report_request_type - экземпляр типа данных summary_report_type, обеспечивающий выбор одного из значений: UNSPECIFIED (не задан), CONCLUSION_ONLY (только заключение), NUMBER_OF_QUALITY_DEFECTS (число дефектов качества), NUMBER_OF_INSPECTIONS_AND_CONCLUSION (число проверок и заключение) или FULL_STATISTICS (полная статистика).
5.4.10 Объект detailed_report_request
Объект detailed_report_request используется для представления запроса на подробный отчет по результатам проверки рассматриваемого критерия. Для управления объемом отчета и упорядочиванием отчета предоставлены два атрибута.
Пример - Примером подробного отчета, который может быть использован для улучшения рассматриваемой модели изделия, является отчет об экземплярах объекта, вызывающих дефект качества, и о вычисленных измеряемых значениях.
Примечание - Для спецификации, определенной в данном объекте, объект data_quality_inspection_instance_report, определение которого дано в схеме product_data_quality_inspection_result_schema, должен быть представлен как подробный отчет.
EXPRESS-спецификация:
* )
ENTITY detailed_report_request
SUBTYPE OF(data_quality_report_request);
detailed_report_request_type : detailed_report_type;
report_sequence : preferred_ordering;
END_ENTITY;
( *
Определения атрибутов
detailed_report_request_type - экземпляр типа данных detailed_report_type, обеспечивающий выбор одного из значений: MEASURED_ELEMENT (измеренный элемент) или INFERIOR_QUALITY_ELEMENT (элемент с низким качеством);
report_sequence - экземпляр типа данных detailed_report_type, обеспечивающий выбор одного из значений: EXTREMITY_ORDER (по величине отклонения) или DETECTED_ORDER (в порядке обнаружения).
5.4.11 Объект detailed_report_request_with_number_of_data
Объект detailed_report_request_with_number_of_data - это такой подтип объекта detailed_report_request, который позволяет управлять наибольшим числом экземпляров, описываемых в отчете.
EXPRESS-спецификация:
* )
ENTITY detailed_report_request_with_number_of_data
SUBTYPE OF(detailed_report_request);
number_of_data : INTEGER;
WHERE
WR1 : SELF\detailed_report_request.detailed_report_request_type
<> INFERIOR_QUALITY_ELEMENT;
END_ENTITY;
( *
Определение атрибута
number_of_data - значение типа INTEGER (целое) для управления максимальным числом экземпляров, включаемых в отчет.
Формальное положение
Атрибут detailed_report_request_type, унаследованный от супертипа detailed_report_request, не должен иметь значение INFERIOR_QUALITY_ELEMENT.
EXPRESS-спецификация:
* )
END_SCHEMA; - - end product_data_quality_criteria_schema
( *
6 Схема результатов проверки качества данных
Ниже представлен фрагмент EXPRESS-декларации, с которого начинается описание схемы product_data_quality_inspection_result_schema. В нем определены необходимые внешние ссылки.
EXPRESS-спецификация:
* )
SCHEMA PRODUCT_DATA_QUALITY_INSPECTION_RESULT_SCHEMA;
REFERENCE FROM PRODUCT_DATA_QUALITY_CRITERIA_SCHEMA; - - ISO 10303-59
REFERENCE FROM PRODUCT_DATA_QUALITY_DEFINITION_SCHEMA - - ISO 10303-59
(data_quality_definition_representation,
product_data_and_data_quality_relationship);
REFERENCE FROM PRODUCT_DEFINITION_SCHEMA - - ISO 10303-41
(product_definition);
REFERENCE FROM REPRESENTATION_SCHEMA - - ISO 10303-43
(representation,
representation_item,
representation_item_relationship);
REFERENCE FROM SUPPORT_RESOURCE_SCHEMA (bag_to_set); - - ISO 10303-41
( *
Примечания
1 Схемы, ссылки на которые даны выше, определены в следующих стандартах комплекса ИСО 10303:
product_data_quality_criteria_schema | |
product_data_quality_definition_schema | |
product_definition_schema | - ИСО 10303-41; |
representation_schema | - ИСО 10303-43; |
support_resource_schema | - ИСО 10303-41. |
2 Графическое представление схемы приведено на
рисунке D.3, приложение D.
6.2 Основные принципы и допущения
В данной схеме предоставлена обобщенная спецификация для представления результатов проверки качества данных об изделии. Результаты проверки показывают уровень качества данных об изделии для конкретного экземпляра данных об изделии в соответствии с заданным критерием качества. Следовательно, в схеме предоставлены средства для указания проверяемого экземпляра данных об изделии и для установления связи с соответствующим заданным критерием качества.
Требования к результатам проверки зависят от сценария использования информации о качестве данных об изделии. Если передаются только требования к качеству или декларация об удовлетворительном качестве, то результаты проверки не требуются.
Примечание - Подробности о том, какой вид относящейся к качеству информации требуется для каждого из ожидаемых сценариев использования, приведены в
приложении G.
Экземпляр объекта data_quality_inspection_result представляет результаты проверки, соответствующие строго одному критерию качества данных. Встречаются случаи, когда от программного обеспечения зависит, рассматривать или нет полученный результат проверки как дефект качества. В связи с этим в схеме предоставлены два объекта - с обоснованием и без обоснования.
Для представления полного результата проверки, соответствующего набору заданных критериев качества данных об изделии, в схеме предоставлен объект data_quality_inspection_result_representation. Этот объект содержит коллекцию объектов data_quality_inspection_results. Связь между первым и последним такая же, как между объектами representation и representation_item.
Существуют два типа отчетов о результатах проверки. Первый тип - это сводный отчет, показывающий проверенный критерий качества и содержащий описание результатов проверки без приведения подробной информации о величине дефекта и об объекте, вызвавшем дефект. Такая информация может использоваться для обоснования общего уровня качества предоставленных данных об изделии относительно одного критерия. Второй тип - это подробный отчет, в котором представлен результат проверки на уровне экземпляров объектов с целью показать, дефект какого типа вызывает конкретный экземпляр объекта и какова степень этого дефекта. Данная информация может быть использована для улучшения конкретного экземпляра данных.
Спецификации настоящей схемы являются достаточно обобщенными, поэтому они могут быть применены к представлению результатов проверки данных о любом свойстве изделия. В
разделе 8 дано уточнение настоящей схемы применительно к данным о трехмерной форме изделия. В будущем также возможны уточнения настоящей схемы, позволяющие представлять результаты проверки данных о любых свойствах, отличных от трехмерной формы изделия.
6.3 Определение типа данных схемы результатов проверки качества данных
6.3.1 Тип данных statistical_value_type
Тип данных
statistical_value_type (тип статистического значения) позволяет задать выбор статистического значения, которое будет использоваться в объекте
data_quality_inspection_criterion_report_item, определение которого дано в
6.4.6. Это - перечисляемый тип, имеющий два значения:
NUMBER_OF_INSPECTED_INSTANCES и
NUMBER_OF_QUALITY_DEFECTS_DETECTED.
EXPRESS-спецификация:
* )
TYPE statistical_value_type = ENUMERATION OF
(NUMBER_OF_INSPECTED_INSTANCES,
NUMBER_OF_QUALITY_DEFECTS_DETECTED);
END_TYPE;
( *
Определения элементов перечисляемого типа
NUMBER_OF_INSPECTED_INSTANCES - в объекте data_quality_inspection_criterion_report_item будет представлено число проверенных экземпляров объектов;
NUMBER_OF_QUALITY_DEFECTS_DETECTED - в объекте data_quality_inspection_criterion_report_item будет представлено число экземпляров объектов, в которых обнаружен дефект качества.
6.4 Определение объектов схемы результатов проверки качества данных
6.4.1 Объект data_quality_inspection_result_representation
Объект data_quality_inspection_result_representation представляет результаты проверки для заданного критерия качества данных об изделии для конкретного экземпляра данных об изделии. Объект data_quality_inspection_result_representation содержит один или более объектов data_quality_inspection_result, каждый из которых соответствует одному критерию.
EXPRESS-спецификация:
* )
ENTITY data_quality_inspection_result_representation
SUBTYPE OF(representation);
criteria_inspected : data_quality_criteria_representation;
WHERE
WR1 : SIZEOF( QUERY( q <* SELF\representation.items|
'PRODUCT_DATA_QUALITY_INSPECTION_RESULT_SCHEMA.' +
'DATA_QUALITY_INSPECTION_RESULT' IN TYPEOF(q))) > 0;
WR2 : SIZEOF(inspected_product_definition(SELF)) > 0;
END_ENTITY;
( *
Определение атрибута
criteria_inspected - критерии, для которых была выполнена проверка.
Формальные положения
По меньшей мере один экземпляр объекта типа representation_item из множества объектов, на которые имеются ссылки из объекта data_quality_inspection_result_representation, должен быть экземпляром объекта типа data_quality_inspection_result.
На экземпляр настоящего объекта должен ссылаться по меньшей мере один экземпляр объекта product_definition, определение которого дано в схеме product_definition_schema. Ссылка обеспечивается через экземпляр объекта data_quality_definition, определение которого дано в схеме product_data_quality_definition_schema.
6.4.2 Объект data_quality_inspection_result
Объект data_quality_inspection_result представляет результат проверки относительно одного заданного критерия.
EXPRESS-спецификация:
* )
ENTITY data_quality_inspection_result
SUBTYPE OF(representation_item);
criterion_inspected : data_quality_criterion;
WHERE
WR1 : SIZEOF(QUERY(q <* bag_to_set( USEDIN(SELF,
'REPRESENTATION_SCHEMA.REPRESENTATION.ITEMS'))
|'PRODUCT_DATA_QUALITY_CRITERIA_SCHEMA.'+
'DATA_QUALITY_CRITERIA_REPRESENTATION'
IN TYPEOF(q)))=0;
END_ENTITY;
(*
Определение атрибута
criterion_inspected - объект data_quality_criterion, для которого была выполнена проверка.
Формальное положение
Экземпляр настоящего объекта не должен использоваться как элемент в объекте data_quality_criteria_representation.
6.4.3 Объект data_quality_inspection_result_with_judgement
Объект data_quality_inspection_result_with_judgement - это подтип объекта data_quality_inspection_result, содержащего информацию о том, какой была проверка критерия: удовлетворительной или неудовлетворительной.
EXPRESS-спецификация:
* )
ENTITY data_quality_inspection_result_with_judgement
SUBTYPE OF(data_quality_inspection_result);
judgement : BOOLEAN;
END_ENTITY;
( *
Определение атрибута
judgement - булева величина, представляющая (удовлетворительный или неудовлетворительный) результат проверки критерия качества данных, заданного объектом, играющим роль атрибута criterion_inspected. Когда обнаружена проблема с качеством, величина принимает значение TRUE, в противном случае - FALSE.
Примечания
1 Когда оценка не требуется или недоступна по некоторым причинам, например из-за неполной проверки, вместо экземпляра данного объекта должен использоваться экземпляр объекта data_quality_inspection_result.
2 Выражение оценки зависит от каждой предметной области. Данный атрибут является представлением оценки по умолчанию. Разработчики прикладных протоколов, используя настоящий стандарт, могут создавать свое собственное представление оценки, основанное на подробной информации, содержащейся в объекте data_quality_inspection_report.
6.4.4 Объект data_quality_inspection_report
Объект data_quality_inspection_report представляет отчет по результатам проверки относительно одного указанного критерия.
EXPRESS-спецификация:
* )
ENTITY data_quality_inspection_report
SUPERTYPE OF (ONEOF(data_quality_inspection_criterion_report,
data_quality_inspection_instance_report))
SUBTYPE OF(representation_item);
inspection_result : data_quality_inspection_result;
WHERE
WR1 : SIZEOF(QUERY(q <* bag_to_set( USEDIN(SELF,
'REPRESENTATION_SCHEMA.REPRESENTATION.ITEMS'))
|'PRODUCT_DATA_QUALITY_CRITERIA_SCHEMA.'+
'DATA_QUALITY_CRITERIA_REPRESENTATION'
IN TYPEOF(q)))=0;
END_ENTITY;
( *
Определение атрибута
inspection_result - объект data_quality_inspection_result, для которого представлен отчет о проверке.
Формальное положение
Экземпляр настоящего объекта не должен использоваться как элемент в объекте data_quality_criteria_representation.
6.4.5 Объект data_quality_inspection_criterion_report
Объект data_quality_inspection_criterion_report - это такой подтип объекта data_quality_inspection_report, который представляет сводную информацию о результатах проверки по одному отдельному критерию. Этот объект может содержать посредством ссылки на объект data_quality_inspection_criterion_report_item отчет о числе проверенных экземпляров и о числе экземпляров из числа проверенных, в которых были обнаружены дефекты качества относительно критерия.
EXPRESS-спецификация:
* )
ENTITY data_quality_inspection_criterion_report
SUBTYPE OF(data_quality_inspection_report);
statistical_values : SET [1:2] OF
data_quality_inspection_criterion_report_item;
WHERE
WR1 : SIZEOF(QUERY(i1<*bag_to_set(USEDIN(
SELF\data_quality_inspection_report.
inspection_result.criterion_inspected,
'PRODUCT_DATA_QUALITY_CRITERIA_SCHEMA.'+
'DATA_QUALITY_REPORT_REQUEST.CRITERION_OF_REPORT_REQUEST'))|
'PRODUCT_DATA_QUALITY_CRITERIA_SCHEMA.'+
'SUMMARY_REPORT_REQUEST'
IN TYPEOF(i1)))>0;
WR2 : (SIZEOF(SELF.statistical_values) = 1 ) OR
(SELF.statistical_values[1].value_type <>
SELF.statistical_values[2].value_type);
END_ENTITY;
( *
Определение атрибута
statistical_values - один или два объекта data_quality_inspection_criterion_report_item, показывающие число проверенных экземпляров и/или число обнаруженных дефектов.
Формальные положения
WR1: На объект data_quality_criterion, связанный с экземпляром данного объекта, должен ссылаться по крайней мере один объект summary_report_request.
WR2: Атрибут statistical_values экземпляра данного объекта должен содержать одно или два значения. Если значений два, то значения атрибутов value_type двух объектов, играющих роль атрибута statistical_values, не должны совпадать.
6.4.6 Объект data_quality_inspection_criterion_report_item
Объект data_quality_inspection_criterion_report_item - это такой подтип объекта representation_item, который представляет целое значение, которое означает число проверенных экземпляров (при значении атрибута value_type, равном NUMBER_OF_INSPECTED_INSTANCES) или число обнаруженных дефектов качества (при значении атрибута value_type, равном NUMBER_OF_QUALITY_DEFECTS_DETECTED).
EXPRESS-спецификация:
* )
ENTITY data_quality_inspection_criterion_report_item
SUBTYPE OF(representation_item);
statistical_value : INTEGER;
value_type : statistical_value_type;
WHERE
WR1 : SIZEOF(QUERY(q <* bag_to_set(USEDIN(SELF,
'REPRESENTATION_SCHEMA.REPRESENTATION.ITEMS'))
|'PRODUCT_DATA_QUALITY_CRITERIA_SCHEMA.'+
'DATA_QUALITY_CRITERIA_REPRESENTATION'
IN TYPEOF(q)))=0;
END_ENTITY;
( *
Определения атрибутов
statistical_value - значение целого типа;
value_type - экземпляр данных типа statistical_value_type, значение которого показывает, является ли значение атрибута statistical_value числом проверенных экземпляров (значение данного атрибута NUMBER_OF_INSPECTED_INSTANCES) или числом обнаруженных дефектов качества (значение данного атрибута NUMBER_OF_QUALITY_DEFECTES_DETECTED).
Формальное положение
WR1: Экземпляр настоящего объекта не должен использоваться как элемент в объекте data_quality_criteria_representation.
6.4.7 Объект data_quality_inspection_instance_report
Объект data_quality_inspection_instance_report - это такой подтип объекта data_quality_inspection_report, который представляет подробную информацию о результатах проверки относительно одного отдельного критерия на уровне экземпляров объектов. Проверка выполняется для каждого элемента рассматриваемых данных об изделии. Данный объект содержит список объектов data_quality_inspection_instance_report_item. Каждый из объектов data_quality_inspection_instance_report_item представляет результат проверки одного или двух объектов проверяемых данных об изделии.
Примечание - Порядок объектов data_quality_inspection_instance_report_item в списке в атрибуте inspected_instances задается объектом data_quality_report_request, определение которого дано в схеме product_data_quality_criteria_schema.
EXPRESS-спецификация:
* )
ENTITY data_quality_inspection_instance_report
SUBTYPE OF(data_quality_inspection_report);
inspected_instances : LIST [1:?] OF
data_quality_inspection_instance_report_item;
WHERE
WR1 : SIZEOF(QUERY(i1<*bag_to_set(USEDIN(
SELF\data_quality_inspection_report.
inspection_result.criterion_inspected,
'PRODUCT_DATA_QUALITY_CRITERIA_SCHEMA.'+
'DATA_QUALITY_REPORT_REQUEST.CRITERION_OF_REPORT_REQUEST'))|
'PRODUCT_DATA_QUALITY_CRITERIA_SCHEMA.'+
'DETAILED_REPORT_REQUEST'
IN TYPEOF(i1)))>0;
END_ENTITY;
( *
Определение атрибута
inspected_instances - список объектов data_quality_inspection_instance_report_item, каждый из которых представляет результат проверки для экземпляра или двух экземпляров проверяемых данных об изделии.
Формальное положение
WR1: На объект data_quality_criterion, связанный с экземпляром данного объекта, должен ссылаться по крайней мере один объект detailed_report_request.
6.4.8 Объект data_quality_inspection_instance_report_item
Объект data_quality_inspection_instance_report_item представляет подробный результат проверки элемента или пары элементов проверяемых данных об изделии.
Примечание - Экземпляры данного объекта могут создаваться для каждого проверяемого экземпляра объекта. Использованием экземпляров данного объекта можно управлять посредством объекта detailed_report_request, определение которого дано в схеме data_quality_criteria_schema. Объект detailed_report_request имеет атрибуты, позволяющие задать необходимость формирования отчета для всех проверенных элементов или только для элементов с низким качеством, число элементов, которые включаются в отчет, и ожидаемый порядок отчета.
EXPRESS-спецификация:
* )
ENTITY data_quality_inspection_instance_report_item
SUBTYPE OF(representation_item);
WHERE
WR1 : SIZEOF(QUERY(q <* bag_to_set( USEDIN(SELF,
'REPRESENTATION_SCHEMA.REPRESENTATION.ITEMS'))
|'PRODUCT_DATA_QUALITY_CRITERIA_SCHEMA.'+
'DATA_QUALITY_CRITERIA_REPRESENTATION'
IN TYPEOF(q)))=0;
END_ENTITY;
( *
Формальное положение
WR1: Экземпляр настоящего объекта не должен использоваться как элемент в объекте data_quality_criteria_representation.
6.4.9 Объект data_quality_report_measurement_association
Объект data_quality_report_measurement_association представляет соответствие между объектом data_quality_inspection_report и объектом data_quality_measurement_requirement, используемым для проверки.
EXPRESS-спецификация:
* )
ENTITY data_quality_report_measurement_association
SUBTYPE OF(representation_item_relationship);
SELF\representation_item_relationship.related_representation_item :
data_quality_inspection_report;
SELF\representation_item_relationship.relating_representation_item :
data_quality_measurement_requirement;
END_ENTITY;
( *
Определение атрибута
SELF\representation_item_relationship.related_representation_item - связанный объект типа data_quality_inspection_report.
6.5 Определение функций схемы результатов проверки качества данных
6.5.1 Функция inspected_product_definition
Настоящая функция ищет все объекты product_definition, на которые через определенные в схеме product_data_quality_definition_schema объекты data_quality_definition_representation_relationship, data_quality_definition и product_data_and_data_quality_relationship ссылается объект, заданный входным параметром настоящей функции.
EXPRESS-спецификация:
* )
FUNCTION inspected_product_definition
(dqir:data_quality_inspection_result_representation)
:BAG OF product_definition;
LOCAL
dqdr :BAG OF data_quality_definition_representation_relationship:= [];
pdqdr :BAG OF product_data_and_data_quality_relationship:= [];
pd :BAG OF product_definition:= [];
END_LOCAL;
dqdr := USEDIN(dqir,'PRODUCT_DATA_QUALITY_DEFINITION_SCHEMA.'
+'DATA_QUALITY_DEFINITION_REPRESENTATION_RELATIONSHIP.'
+'USED_REPRESENTATION');
REPEAT i:= 1 TO SIZEOF(dqdr);
pdqdr := USEDIN(dqdr[i].definition,
'PRODUCT_DATA_QUALITY_DEFINITION_SCHEMA.'
+'PRODUCT_DATA_AND_DATA_QUALITY_RELATIONSHIP.'
+'DATA_QUALITY');
REPEAT j:= 1 TO SIZEOF(pdqdr);
pd := pd + pdqdr[j].product_data;
END_REPEAT;
END_REPEAT;
RETURN(pd);
END_FUNCTION;
( *
Определение параметров
dqir - экземпляр объекта data_quality_inspection_result_representation, для которого должны искаться соответствующие ему объекты product_definition;
pd (возвращаемое значение) - множество (BAG), содержащее все экземпляры объекта product_definition, на которые объект, заданный в качестве аргумента dqir, ссылается через объекты data_quality_definition_representation_relationship, data_quality_definition и product_data_and_data_quality_relationship.
EXPRESS-спецификация:
* )
END_SCHEMA; - - end product_data_quality_inspection_result_schema
( *
7 Схема критериев качества данных о форме
Ниже представлен фрагмент EXPRESS-декларации, с которого начинается описание схемы shape_data_quality_criteria_schema. В нем определены необходимые внешние ссылки.
EXPRESS-спецификация:
* )
SCHEMA SHAPE_DATA_QUALITY_CRITERIA_SCHEMA;
REFERENCE FROM GEOMETRIC_MODEL_SCHEMA; - - ISO 10303-42
REFERENCE FROM GEOMETRY_SCHEMA; - - ISO 10303-42
REFERENCE FROM MEASURE_SCHEMA; - - ISO 10303-41
REFERENCE FROM PRODUCT_DATA_QUALITY_CRITERIA_SCHEMA; - - ISO 10303-59
REFERENCE FROM PRODUCT_DATA_QUALITY_INSPECTION_RESULT_SCHEMA
(data_quality_inspection_result_representation, - - ISO 10303-59
data_quality_report_measurement_association,
data_quality_inspection_report);
REFERENCE FROM QUALIFIED_MEASURE_SCHEMA - - ISO 10303-45
(qualified_representation_item,
value_qualifier,
type_qualifier,
measure_representation_item);
REFERENCE FROM REPRESENTATION_SCHEMA - - ISO 10303-43
(compound_representation_item,
value_representation_item,
set_representation_item);
REFERENCE FROM SHAPE_DATA_QUALITY_INSPECTION_RESULT_SCHEMA; - - ISO 10303-59
REFERENCE FROM SUPPORT_RESOURCE_SCHEMA - - ISO 10303-41
(text,bag_to_set);
REFERENCE FROM TOPOLOGY_SCHEMA; - - ISO 10303-42
( *
Примечания
1 Схемы, ссылки на которые даны выше, определены в следующих стандартах комплекса ИСО 10303:
geometric_model_schema | - ИСО 10303-42; |
geometry_schema | - ИСО 10303-42; |
measure_schema | - ИСО 10303-41; |
product_data_quality_criteria_schema | |
product_data_quality_inspection_result_schema | |
qualified_measure_schema | - ИСО 10303-45; |
representation_schema | - ИСО 10303-43; |
shape_data_quality_inspection_result_schema | |
support_resource_schema | - ИСО 10303-41; |
topology_schema | - ИСО 10303-42. |
2 Графическое представление схемы
shape_data_quality_criteria_schema приведено на
рисунках D.4 -
D.16, приложение D.
7.2 Основные принципы и допущения
В данной схеме дано представление критериев качества для данных о трехмерной форме изделия. В настоящем стандарте не приводится непосредственное определение, что такое данные хорошего качества. Для обнаружения данных низкого качества классифицируются и перечисляются проблемы качества. Настоящая схема является уточнением представленной в
разделе 5 настоящего стандарта схемы
product_data_quality_criteria_schema для данных о трехмерной форме изделия. Следовательно, все основные принципы и допущения, описанные в
5.2, применимы и к настоящей схеме. В настоящей схеме предоставлены классифицированные критерии качества данных о форме вместе с соответствующими требованиями к измерению, а также с предельными значениями для оценки качества данных о форме. При необходимости с критерием связывают точность.
7.2.1 Представление критериев качества данных о форме изделия и их классификация
В настоящем стандарте модель качества данных о форме изделия строится с помощью классификации практических неудобств, которые могут потребовать определенных действий по их исправлению в принимающей системе. Такие процедуры могут привести к улучшению эффективности обмена данными за счет уменьшения требуемых переработок. Упомянутые неудобства возникают в основном вследствие несоответствующего численного представления или несоответствующей числовой обработки лежащих в основе математических моделей, которые в значительной мере зависят от CAD-системы. Классификация основывается на таксономии известных проблем, вызванных низким качеством данных о форме изделия. Они делятся на две категории: "ошибочные данные" и "несоответствующие данные".
Примечания
1 Следует понимать, что данные о форме хорошего качества - это такие данные, которые представляют результат рабочего проектирования в целом с приемлемой точностью, где явно представлены степень удовлетворения требований к конструкции и замысел конструкции. Хотя применение трехмерных технических систем расширяется, не существует систем, полностью обеспечивающих создание и обработку данных о форме, обладающих хорошим качеством в соответствии с вышеизложенным определением. Все еще нерешенной проблемой является удовлетворение требования "явное представление степени удовлетворения требований к конструкции и замысла конструкции". По этой причине было решено принять вышеописанную классификацию.
2 Рассматриваемые данные о форме изделия должны быть представлены посредством объектов, определенных в ИСО 10303-42. Из различных возможных методов представления, таких как граничное представление (B-Rep), алгебраическое представление и конструктивное твердотельное представление (CSG), в данном стандарте рассматриваются модели с граничным представлением (B-Rep). Проблемы, относящиеся к "ошибочным данным" - это проблемы, когда нарушается логическая однородность структуры данных об изделии. Другими словами, такие данные можно назвать математически неверными данными. С другой стороны, проблемы, связанные с "несоответствующими данными", - это те проблемы, которые явно неблагоприятны для большинства программных систем, хотя математически они не являются неверными. Проблемы, относящиеся к каждой из этих категорий, в свою очередь, подразделяются на проблемы, относящиеся к топологии, к геометрии, к связи между топологией и геометрией и к модели формы.
3 Подробные критерии определяются как подтипы объекта
shape_data_quality_criterion, являющегося подтипом объекта
data_quality_criterion, определение которого дано в схеме
product_data_quality_criteria_schema, содержащейся в
разделе 5 настоящего стандарта.
Для изделий некоторых типов, таких как пассажирские автомобили, качество формы с точки зрения эстетики является решающим фактором. Однако точное определение эстетического качества не включено в настоящий стандарт, поскольку методы его оценки в настоящее время окончательно не сформулированы, хотя на практике применяются функции, позволяющие выполнять эту оценку: сглаживание линий бликов или сглаживание распределения кривизны. В настоящий стандарт включены только критерии, требующие гладкости кривых и поверхностей свободной формы.
Не все данные о форме изделия, принятые на этапе рабочего проектирования, приемлемы для используемых далее программных приложений, таких как системы проектирования штампов и подготовки программ для ЧПУ. В области проектирования листовых деталей автомобиля примером является учет обратного пружинения и изменения размеров детали после извлечения из штампа. Другим примером в области конструирования отливок является учет литейного уклона. В таких требованиях к качеству, обусловленных особенностями используемых программных систем, упоминаются типичные "несоответствующие данные", но подобные требования не включены в настоящий стандарт, поскольку отсутствует общее соглашение о способе их представления. Эти требования будут включены в будущие версии стандарта.
7.2.2 Представление требования к измерению качества данных о форме изделия
Для каждого измеряемого в соответствии с некоторым критерием параметра существуют требования к его измерению. В них описано, как должен измеряться критерий, а также описаны возможные дополнительные атрибуты и правила выполнения измерения, элемент или элементы, которые должны быть измерены. В настоящем стандарте алгоритм процесса измерения не представлен. Требования к измерению играют роль внешней спецификации надежного алгоритма измерения.
7.2.3 Уточнение спецификации оценки качества данных
В настоящей схеме для объекта data_quality_assessment_specification, определение которого дано в схеме product_data_quality_criteria_schema, применительно к качеству данных о форме введен уточняющий объект shape_data_quality_assessment_specification, имеющий два подтипа - shape_data_quality_assessment_-by_numerical_test и shape_data_quality_assessment_by_logical_test. Для целей оценки объект имеет атрибут thresholds (предельные значения), определяемый пользователем применительно к прикладному протоколу. Типичным примером предельного значения является предельное значение расстояния для оценки зазора между поверхностью, на которой лежит грань, и граничными кривыми, используемыми для обрезки используемого участка поверхности. Такое предельное значение расстояния означает, что если наибольшее значение расстояния между поверхностью и кривыми больше или равно заданному наименьшему значению, то зазор будет считаться дефектом качества. Соответствующие предельные значения зависят от многих факторов, таких как габариты изделия, конструктивные требования, надежность программных систем относительно численной точности и др. Следовательно, предельные значения должны тщательно определяться для каждой конкретной ситуации на основе соглашения между партнерами.
7.2.4 Представление требуемой точности при проверке качества данных о форме
В большинстве случаев, особенно, когда используются геометрические объекты свободной формы, алгоритм измерения вычисляет приближенное, а не точное значение. В вышеприведенном примере поверхность и кривые состоят из бесконечного числа точек. Поскольку расчет бесконечного числа точек невозможен, все алгоритмы пытаются рассчитать достаточное конечное число точек. Для того чтобы требовать меньшую, чем ожидаемое значение, разность приближенного и точного решений, даже когда точное решение неизвестно, предоставляется спецификация точности. Назначение задания точности состоит в том, чтобы приближенное решение являлось приемлемым, даже если разность между одним приближенным решением и другим приближенным решением, полученным при вычислении более точного распределения точек-образцов, меньше, чем заданная точность. Существуют два типа требуемой точности: обобщенная точность, применимая ко всем измерениям, и конкретная точность, применимая только к заданному измерению.
Примечания
1 В ИСО 10303-45 содержится описание схемы qualified_measure_schema, где даны определения спецификаций для квалификации результатов измерения физического объекта с точки зрения точности. Хотя существует некоторое сходство между концепцией, определенной в упомянутой схеме, и концепцией, определенной в настоящем стандарте, последняя связана с точностью численных вычислений. Следовательно, эта концепция включает точность значения без каких-либо единиц, таких как точность значения параметра, которая не учитывается в схеме qualified_measure_schema. В настоящем стандарте информация о точности применяется для представления требований к точности численных вычислений даже в том случае, когда проверяемые данные об изделии еще не определены. По этой причине концепция точности в настоящем стандарте использует только соответствующую часть схемы qualified_measure_schema.
2 Точность по умолчанию, применимая ко всем измерениям, представляется атрибутом required_general_accuracy объекта shape_criteria_representation_with_accuracy. Точность, применяемая к каждому конкретному измерению, может быть представлена атрибутом required_specific_accuracy объекта shape_data_quality_criterion_and_accuracy_association. Точность, которая действительно использовалась при проверке качества, может быть представлена с помощью объектов, определения которых даны в схеме shape_data_quality_inspection_result.
7.3 Определение типов данных схемы критериев качества данных о форме
7.3.1 Тип данных shape_data_quality_assessment_specification_select
Выбираемый (SELECT) тип данных shape_data_quality_assessment_specification_select обеспечивает выбор или объекта shape_data_quality_assessment_by_logical_test, или объекта shape_data_quality_assessment_by_numerical_test.
EXPRESS-спецификация:
* )
TYPE shape_data_quality_assessment_specification_select = SELECT
(shape_data_quality_assessment_by_logical_test,
shape_data_quality_assessment_by_numerical_test);
END_TYPE;
( *
7.3.2 Тип данных shape_data_quality_value_limit_type_select
Выбираемый (SELECT) тип данных shape_data_quality_value_limit_type_select обеспечивает выбор или объекта shape_data_quality_value_range, или объекта shape_data_quality_value_limit.
EXPRESS-спецификация:
* )
TYPE shape_data_quality_value_limit_type_select = SELECT
(shape_data_quality_value_range,
shape_data_quality_value_limit);
END_TYPE;
( *
7.4 Определение объектов схемы критериев качества данных о форме
7.4.1 Объект shape_data_quality_criteria_representation
Объект shape_data_quality_criteria_representation представляет требования к качеству данных о форме для единичной модели формы изделия. Это коллекция из одного или более критериев качества данных о форме, представленных объектами shape_data_quality_criterion. Экземпляр настоящего объекта может использоваться независимо для представления требований к качеству до того, как были созданы данные об изделии. Он также может использоваться в сочетании с представляющим результаты проверки объектом shape_data_quality_inspection_result_representation для того, чтобы представить для конкретных данных о форме изделия информацию о требованиях, которые были удовлетворены или не удовлетворены и в какой степени.
EXPRESS-спецификация:
* )
ENTITY shape_data_quality_criteria_representation
SUBTYPE OF(data_quality_criteria_representation);
WHERE
WR1 : SIZEOF( QUERY( q <* SELF\representation.items|
'SHAPE_DATA_QUALITY_CRITERIA_SCHEMA.' +
'SHAPE_DATA_QUALITY_CRITERION' IN TYPEOF(q))) > 0;
END_ENTITY;
( *
Формальное положение
По меньшей мере один экземпляр объекта типа representation_item из множества объектов, на которые имеются ссылки из объекта shape_data_quality_criteria_representation, должен быть экземпляром объекта типа shape_data_quality_criterion.
7.4.2 Объект shape_criteria_representation_with_accuracy
Объект shape_criteria_representation_with_accuracy - это такой подтип объекта shape_data_quality_criteria_representation, который содержит информацию о точности, которая должна применяться при измерении.
EXPRESS-спецификация:
* )
ENTITY shape_criteria_representation_with_accuracy
SUBTYPE OF(shape_data_quality_criteria_representation);
required_general_accuracy : SET [1:?] OF shape_measurement_accuracy;
END_ENTITY;
( *
Определение атрибута
required_general_accuracy - набор объектов shape_measurement_accuracy (точность измерения формы) для измерений. Этот набор объектов, представляющих точность, применяется как значения по умолчанию для всех измерений критериев, заданных настоящим объектом.
Примечание - Точность, применяемая для измерений относительного отдельного критерия, может быть задана с помощью объекта shape_data_quality_criterion_and_accuracy_association. Эта точность переопределяет точность, заданную настоящим объектом, если таковая была задана.
7.4.3 Объект shape_data_quality_criterion
Объект shape_data_quality_criterion представляет критерий, который является аспектом требований к одиночной модели формы изделия в сочетании с требованием к измерению, представляющим необходимые условия для соответствующего измерения (измерений), для оценки того, удовлетворен или не удовлетворен критерий. Это - общий супертип для представления всех уточняющих критериев, которые делятся на подтипы объектов erroneous_data и inapt_data.
EXPRESS-спецификация:
* )
ENTITY shape_data_quality_criterion
SUPERTYPE OF (ONEOF(erroneous_data, inapt_data))
SUBTYPE OF(data_quality_criterion, data_quality_measurement_requirement);
assessment_specification :
shape_data_quality_assessment_specification_select;
WHERE
WR1 : SIZEOF(USEDIN(SELF,
'PRODUCT_DATA_QUALITY_CRITERIA_SCHEMA.'+
'DATA_QUALITY_CRITERION_ASSESSMENT_ASSOCIATION.'+
'CRITERION'
)) = 0;
WR2 : SIZEOF(QUERY(i1<*bag_to_set(
USEDIN(SELF,
'REPRESENTATION_SCHEMA.'+
'REPRESENTATION_ITEM_RELATIONSHIP.'+
'RELATED_REPRESENTATION_ITEM'))|
'PRODUCT_DATA_QUALITY_CRITERIA_SCHEMA.'+
'DATA_QUALITY_CRITERION_MEASUREMENT_ASSOCIATION'
IN TYPEOF(i1))) = 0;
WR3 : SIZEOF(QUERY(i1<*bag_to_set(
USEDIN(SELF,
'REPRESENTATION_SCHEMA.'+
'REPRESENTATION_ITEM_RELATIONSHIP.'+
'RELATING_REPRESENTATION_ITEM'))|
'PRODUCT_DATA_QUALITY_CRITERIA_SCHEMA.'+
'DATA_QUALITY_CRITERION_MEASUREMENT_ASSOCIATION'
IN TYPEOF(i1))) = 0;
END_ENTITY;
( *
Определение атрибута
assessment_specification - экземпляр данных типа shape_data_quality_assessment_specification_select, который позволяет выбрать или объект shape_data_quality_assessment_by_logical_test, или объект shape_data_quality_assessment_by_numerical_test, который должен быть применен для проверки критерия.
Формальные положения
WR1: Данный объект не должен играть роль атрибута criterion объекта data_quality_criterion_assessment_association.
Примечание - Поскольку настоящий объект имеет атрибут
assessment_specification, который непосредственно задает для экземпляра данного объекта соответствующую спецификацию оценки, для экземпляра настоящего объекта не требуется и не рекомендуется создание экземпляра объекта
data_quality_criterion_assessment_association, определенного в
5.4.5.
WR2: Данный объект не должен играть роль атрибута related_representation объекта data_quality_criterion_measurement_association.
WR3: Данный объект не должен играть роль атрибута relating_representation объекта data_quality_criterion_measurement_association.
Примечание - Поскольку настоящий объект является общим подтипом объектов
data_quality_criterion и
data_quality_measurement_requirement, то для экземпляра настоящего объекта не требуется и не рекомендуется создание экземпляра объекта
data_quality_criterion_measurement_association, определенного в
5.4.6.
7.4.4 Объект shape_data_quality_assessment_by_logical_test
Объект shape_data_quality_assessment_by_logical_test представляет спецификацию оценки, выполняемой логической проверкой.
EXPRESS-спецификация:
* )
ENTITY shape_data_quality_assessment_by_logical_test
SUBTYPE OF(data_quality_assessment_specification);
END_ENTITY;
( *
7.4.5 Объект shape_data_quality_assessment_by_numerical_test
Объект shape_data_quality_assessment_by_numerical_test представляет спецификацию оценки, выполняемой численной проверкой.
EXPRESS-спецификация:
* )
ENTITY shape_data_quality_assessment_by_numerical_test
SUBTYPE OF(data_quality_assessment_specification);
threshold : shape_data_quality_value_limit_type_select;
END_ENTITY;
( *
Определение атрибута
threshold - используемый для оценки измеренного значения экземпляр типа данных shape_data_quality_value_limit_type_select, который может быть или объектом shape_data_quality_value_range, или объектом shape_data_quality_value_limit. Если измеренное значение находится в заданном диапазоне или ограничен пределом, то рассматриваемый критерий качества удовлетворен, что означает наличие дефекта качества.
7.4.6 Объект shape_data_quality_criterion_and_accuracy_association
Объект shape_data_quality_criterion_and_accuracy_association представляет связь между объектом shape_data_quality_criterion и требуемым для измерения критерия объектом shape_measurement_accuracy.
EXPRESS-спецификация:
* )
ENTITY shape_data_quality_criterion_and_accuracy_association;
required_specific_accuracy : shape_measurement_accuracy;
shape_data_quality_criterion : shape_data_quality_criterion;
END_ENTITY;
( *
Определения атрибутов
required_specific_accuracy - объект shape_measurement_accuracy для применения при измерении рассматриваемого критерия;
shape_data_quality_criterion - объект shape_data_quality_criterion, связь с которым должна быть задана.
Примечание - Настоящий объект используется для задания точности измерения, которая должна применяться для отдельного критерия. Если существует данный объект, то он переопределяет заданную объектом shape_criteria_representation_with_accuracy точность по умолчанию, общую для всех критериев.
7.4.7 Объект shape_measurement_accuracy
Объект shape_measurement_accuracy представляет точность численных расчетов, используемых при измерении. Это - или точность, требуемая для измерения, или точность, с которой в действительности проводилось измерение. Она может быть задана как обобщенная точность, применимая ко всем измерениям, или как конкретная точность, применимая только к выполняемому измерению.
EXPRESS-спецификация:
* )
ENTITY shape_measurement_accuracy;
description : text;
range : shape_data_quality_value_limit_type_select;
END_ENTITY;
( *
Определения атрибутов
description - текстовое описание, характеризующее объект shape_measurement_accuracy.
range - экземпляр типа данных shape_data_quality_value_limit_type_select, позволяющий задать диапазон значений или предельное значение для представления точности.
7.4.8 Объект shape_data_quality_value_range
Объект shape_data_quality_value_range представляет задание численного интервала. Данный объект имеет различные подтипы для задания предельных значений для критерия точности или других видов точностей, используемых для измерения.
EXPRESS-спецификация:
* )
ENTITY shape_data_quality_value_range
SUBTYPE OF(compound_representation_item);
WHERE
WR1 : ('REPRESENTATION_SCHEMA.SET_REPRESENTATION_ITEM '
IN TYPEOF (SELF\compound_representation_item.item_element)) AND
((SIZEOF(SELF\compound_representation_item.item_element) = 2)
AND ((SIZEOF(QUERY (i1 <*
SELF\compound_representation_item.item_element |
('QUALIFIED_MEASURE_SCHEMA.MEASURE_REPRESENTATION_ITEM' IN
TYPEOF(i1)))) = 2)
OR (SIZEOF(QUERY (i2 <*
SELF\compound_representation_item.item_element |
('REPRESENTATION_SCHEMA.VALUE_REPRESENTATION_ITEM' IN
TYPEOF(i2)))) = 2)));
WR2 : (SIZEOF(QUERY (i <* SELF\compound_representation_item.item_element|
(i.name = 'upper limit'))) = 1)
AND(SIZEOF(QUERY (i <*
SELF\compound_representation_item.item_element |
(i.name = 'lower limit'))) = 1);
WR3 : (SIZEOF(QUERY(i1 <*
SELF\compound_representation_item.item_element |
('QUALIFIED_MEASURE_SCHEMA.MEASURE_REPRESENTATION_ITEM'
IN TYPEOF (i1)) AND
(SIZEOF (QUERY (i2 <*
SELF\compound_representation_item.item_element |
('QUALIFIED_MEASURE_SCHEMA.MEASURE_REPRESENTATION_ITEM'
IN TYPEOF (i2)) AND
(i1 :<>: i2) AND
(i1\measure_with_unit.unit_component :=:
i2\measure_with_unit.unit_component))) = 1))) = 2)
OR (SIZEOF(QUERY(i1 <*
SELF\compound_representation_item.item_element |
('REPRESENTATION_SCHEMA.VALUE_REPRESENTATION_ITEM'
IN TYPEOF (i1)) AND
(SIZEOF (QUERY (i2 <*
SELF\compound_representation_item.item_element |
('REPRESENTATION_SCHEMA.VALUE_REPRESENTATION_ITEM'
IN TYPEOF (i2)) AND
(i1 :<>: i2) AND
(TYPEOF(i1\value_representation_item.value_component) =
TYPEOF(i2\value_representation_item.value_component)))
) = 1))) = 2);
END_ENTITY;
( *
Формальные положения
WR1: Атрибут item_element имеет тип set_representation_item и его мощность должна равняться 2. Оба эти элемента должны быть типа measure_representation_item или типа value_representation_item.
WR2: Атрибуты name объектов representation_items, на которые ссылается атрибут item_element, должны иметь соответственно значения 'upper limit' (верхний предел) и 'lower limit' (нижний предел).
WR3: Если атрибут item_element ссылается на два объекта measure_representation_item, то значения атрибутов unit (единица измерения) соответствующих объектов measure_with_unit должны быть однородными. Если атрибут item_element ссылается на два объекта value_representation_item, то их типы должны быть однородными.
7.4.9 Объект shape_data_quality_value_limit
Объект shape_data_quality_value_limit представляет предельное значение, используемое в спецификации оценки.
EXPRESS-спецификация:
* )
ENTITY shape_data_quality_value_limit
ABSTRACT SUPERTYPE OF (ONEOF(
shape_data_quality_upper_value_limit,
shape_data_quality_lower_value_limit))
SUBTYPE OF(
measure_representation_item,
qualified_representation_item);
END_ENTITY;
( *
7.4.10 Объект shape_data_quality_upper_value_limit
Объект shape_data_quality_upper_value_limit представляет верхнее предельное значение, используемое в спецификации оценки.
EXPRESS-спецификация:
* )
ENTITY shape_data_quality_upper_value_limit
SUBTYPE OF(shape_data_quality_value_limit);
WHERE
WR1 : SELF\qualified_representation_item.qualifiers[1].name
= 'maximum';
END_ENTITY;
( *
Формальное положение
WR1: Наследуемый атрибут qualified_representation_item.qualifiers[1].name (наименование) должен иметь значение 'maximum' (наибольшее).
7.4.11 Объект shape_data_quality_lower_value_limit
Объект shape_data_quality_lower_value_limit представляет наименьший предел значения, используемого в спецификации оценки.
EXPRESS-спецификация:
* )
ENTITY shape_data_quality_lower_value_limit
SUBTYPE OF(shape_data_quality_value_limit);
WHERE
WR1 : SELF\qualified_representation_item.qualifiers[1].name
= 'minimum';
END_ENTITY;
( *
Формальное положение
WR1: Наследуемый атрибут qualified_representation_item.qualifiers[1].name (наименование) должен иметь значение 'minimum' (наименьшее).
7.4.12 Объект shape_summary_request_with_representative_value
Объект shape_summary_request_with_representative_value используется для представления запроса на сводный отчет о проверке с типичным измеренным значением для рассматриваемого критерия. В качестве сводного отчета служит объект shape_data_quality_inspection_criterion_report, определенный в схеме shape_data_quality_inspection_result_schema.
EXPRESS-спецификация:
* )
ENTITY shape_summary_request_with_representative_value
SUBTYPE OF(summary_report_request);
END_ENTITY;
( *
7.4.13 Объект erroneous_data
Объект erroneous_data - это подтип объекта shape_data_quality_criterion, являющийся супертипом критериев для обнаружения математически неверных данных о форме. Настоящий объект является супертипом объектов erroneous_topology, erroneous_geometry, erroeous_topology_and_geometry_relationship и erroneous_manifold_solid_brep.
EXPRESS-спецификация:
* )
ENTITY erroneous_data
ABSTRACT SUPERTYPE OF (ONEOF(
erroneous_topology,
erroneous_geometry,
erroneous_topology_and_geometry_relationship,
erroneous_manifold_solid_brep)
)
SUBTYPE OF(shape_data_quality_criterion);
END_ENTITY;
( *
7.4.14 Объект erroneous_topology
Объект erroneous_topology - такой подтип объекта erroneous_data, который является супертипом для критериев, используемых для обнаружения топологически неверных данных о форме.
EXPRESS-спецификация:
* )
ENTITY erroneous_topology
ABSTRACT SUPERTYPE OF (ONEOF(
open_edge_loop, open_closed_shell,
inconsistent_adjacent_face_normals, disconnected_face_set))
SUBTYPE OF(erroneous_data);
END_ENTITY;
( *
7.4.15 Объект open_edge_loop
Объект open_edge_loop представляет утверждение, что вершины и представленные объектами oriented_edges ориентированные ребра, составляющие объект edge_loop (контур ребер), не образуют топологически замкнутый контур. Согласно требованиям к измерению, соответствующим данному объекту, необходимо, чтобы были исследованы все представленные объектами oriented_edges ориентированные ребра в представленном объектом edge_loop контуре ребер и были обнаружены случаи, когда вершина, играющая роль атрибута edge_start объекта oriented_edge, представляющего ориентированное ребро, отличается от вершины, играющей роль атрибута edge_end объекта oriented_edge, представляющего предшествующее ориентированное ребро. По тому же правилу такие же измерения должны выполняться для объекта oriented_edge, представляющего последнее ориентированное ребро, и объекта oriented_edge, представляющего первое ориентированное ребро. Необходимо уметь распознавать случай, когда контур ребер, представленный объектом edge_loop, состоит из единичного ребра, представленного объектом edge, а вершины, играющие роль атрибутов edge_start и edge_end, различаются.
Примечания
1 Данный критерий нарушает правило WR1 объекта edge_loop, определение которого дано в ИСО 10303-42.
2 На
рисунке 3 показан случай, когда в контуре ребер, представленном объектом
edge_loop, смежные реберные кривые, представленные объектами
edge_curve, в месте, обозначенном пунктирной окружностью, не используют совместно одну вершину. На
рисунке 4 показан случай, когда значение атрибута
orientation (ориентация) объекта
oriented_edge (ориентированное ребро) не согласовано с направлением контура ребер, представленного объектом
edge_loop. Оба случая должны быть обнаружены при измерении данного критерия.
Рисунок 3 - Неполный контур ребер
Рисунок 4 - Неверное направление ориентированного ребра
EXPRESS-спецификация:
* )
ENTITY open_edge_loop
SUBTYPE OF(erroneous_topology);
SELF\shape_data_quality_criterion.assessment_specification
:shape_data_quality_assessment_by_logical_test;
WHERE
WR1 : validate_measured_data_type(SELF,
'SHAPE_DATA_QUALITY_INSPECTION_RESULT_SCHEMA.BOOLEAN_VALUE');
WR2 : validate_inspected_elements_type(SELF,
['TOPOLOGY_SCHEMA.EDGE_LOOP']);
WR3 : validate_locations_of_extreme_value_type(SELF,
['TOPOLOGY_SCHEMA.ORIENTED_EDGE']);
WR4 : validate_accuracy_types(SELF,
[]);
END_ENTITY;
( *
Определение атрибута
SELF\shape_data_quality_criterion.assessment_specification - объект shape_data_quality_assessment_by_logical_test, который задает проверку на наличие или отсутствие не связанных последовательных ребер, включенных в контур ребер, представленный объектом edge_loop. В случае наличия таких ребер результат проверки критерия будет иметь значение 'TRUE' (истина).
Формальные положения
WR1: Атрибут representative_measured_value объекта shape_data_quality_inspection_criterion_report, атрибут measured_value объекта shape_data_quality_inspection_instance_report_item и атрибуты measured_value всех объектов extreme_instance, на которые ссылается объект instance_report_item_with_extreme_instances, во всех экземплярах, связанных с настоящим объектом, должны быть типа boolean_value (булево значение).
WR2: Все объекты, играющие роль атрибута inspected_elements во всех экземплярах объекта shape_data_quality_inspection_instance_report_item, связанных с настоящим объектом, должны быть объектами типа edge_loop.
WR3: Во всех объектах instance_report_item_with_extreme_instances, связанных с настоящим объектом, во всех объектах типа extreme_instance, на которые ссылается объект instance_report_item_with_extreme_instances, объекты, на которые ссылается атрибут locations_of_extreme_value, должны быть объектами типа oriented_edge. Это означает, что значение атрибута edge_end данного объекта oriented_edge (ориентированное ребро) отличается от значения атрибута объекта oriented_edge, который появляется следующим в проверяемом объекте edge_loop (контур ребер).
WR4: Настоящий объект не должен быть связан посредством объектов shape_data_quality_criterion_and_accuracy_association ни с какими элементами данных, задающими точность. Объект shape_data_quality_inspection_result, соответствующий настоящему объекту, также не должен быть посредством объекта shape_inspection_result_accuracy_association связан с какими-либо элементами данных, задающими точность.
7.4.16 Объект open_closed_shell
Объект open_closed_shell представляет утверждение, что замкнутая оболочка, представленная объектом closed_shell, содержит одно или более ребер, представленных объектом edge, на которые существуют только одна ссылка из граней. Согласно требованиям к измерению, соответствующим данному объекту, необходимо, чтобы была проведена проверка, существует один объект либо один или более объектов типа edge (ребро), на которые грани ссылаются только один раз.
EXPRESS-спецификация:
* )
ENTITY open_closed_shell
SUBTYPE OF(erroneous_topology);
SELF\shape_data_quality_criterion.assessment_specification :
shape_data_quality_assessment_by_logical_test;
WHERE
WR1 : validate_measured_data_type(SELF,
'SHAPE_DATA_QUALITY_INSPECTION_RESULT_SCHEMA.BOOLEAN_VALUE');
WR2 : validate_inspected_elements_type(SELF,
['TOPOLOGY_SCHEMA.CLOSED_SHELL']);
WR3 : validate_locations_of_extreme_value_type(SELF,
['TOPOLOGY_SCHEMA.EDGE_CURVE']);
WR4 : validate_accuracy_types(SELF,
[]);
END_ENTITY;
( *
Определение атрибута
SELF\shape_data_quality_criterion.assessment_specification - объект shape_data_quality_assessment_by_logical_test, который задает проверку, существует одно или более ребер, представленных объектом edge, на которые имеется только одна ссылка из граней, что соответствует значению 'TRUE' (истина), или не существует.
Формальные положения
WR1: Атрибут representative_measured_value объекта shape_data_quality_inspection_criterion_report, атрибут measured_value объекта shape_data_quality_inspection_instance_report_item и атрибуты measured_value всех объектов extreme_instance, на которые ссылается объект instance_report_item_with_extreme_instances, во всех экземплярах, связанных с настоящим объектом, должны иметь значение типа boolean_value (булево значение).
WR2: Все объекты, играющие роль атрибута inspected_elements во всех экземплярах объекта shape_data_quality_inspection_instance_report_item, связанных с настоящим объектом, должны быть объектами типа closed_shell.
WR3: Во всех объектах instance_report_item_with_extreme_instances, связанных с настоящим объектом, во всех объектах типа extreme_instance, на которые ссылается объект instance_report_item_with_extreme_instances, объекты, на которые ссылается атрибут locations_of_extreme_value, должны быть объектами типа edge_curve.
WR4: Настоящий объект не должен быть связан посредством объектов shape_data_quality_criterion_and_accuracy_association ни с какими элементами данных, задающими точность. Объект shape_data_quality_inspection_result, соответствующий настоящему объекту, также не должен быть связан посредством объекта shape_inspection_result_accuracy_association с какими-либо элементами данных, задающими точность.
7.4.17 Объект inconsistent_adjacent_face_normals
Объект inconsistent_adjacent_face_normals представляет утверждение, что в незамкнутой оболочке, представленной объектом open_shell, или в замкнутой оболочке, представленной объектом closed_shell, две грани, представленные объектами face, которые совместно используют одно ребро, представленное объектом edge, имеют несогласованные нормали. Согласно требованию к измерению, соответствующему данному объекту, необходимо, чтобы была проведена проверка ориентации всех ребер, представленных объектами edge, относящихся к граням незамкнутой оболочки, представленной объектом open_shell, или замкнутой оболочки, представленной объектом closed_shell. Если две смежные грани используют общее ребро с одинаковой ориентацией, то топологические нормали граней имеют противоположные направления и, следовательно, нормали граней не согласованы.
Примечание - На
рисунке 5 ребро, представленное объектом
edge, совместно используется двумя представленными объектами
face гранями, гранью 1 и гранью 2, с совпадающей ориентацией. Следовательно, топологические нормали двух граней имеют противоположные направления.
Рисунок 5 - Несогласованные топологические нормали
смежных граней
EXPRESS-спецификация:
* )
ENTITY inconsistent_adjacent_face_normals
SUBTYPE OF(erroneous_topology);
SELF\shape_data_quality_criterion.assessment_specification :
shape_data_quality_assessment_by_logical_test;
WHERE
WR1 : validate_measured_data_type(SELF,
'SHAPE_DATA_QUALITY_INSPECTION_RESULT_SCHEMA.BOOLEAN_VALUE');
WR2 : validate_inspected_elements_type(SELF,
['SHAPE_DATA_QUALITY_INSPECTION_RESULT_SCHEMA.'+
'CLOSED_OR_OPEN_SHELL_SELECT']);
WR3 : validate_locations_of_extreme_value_type(SELF,
['TOPOLOGY_SCHEMA.EDGE_CURVE']);
WR4 : validate_accuracy_types(SELF,
[]);
END_ENTITY;
( *
Определение атрибута
SELF\shape_data_quality_criterion.assessment_specification - объект shape_data_quality_assessment_by_logical_test, который задает проверку, существуют или не существуют смежные грани, которые совместно используют ребро с одинаковой ориентацией. В случае наличия таких смежных граней результатом проверки будет значение 'TRUE' (истина).
Формальные положения
WR1: Атрибут representative_measured_value объекта shape_data_quality_inspection_criterion_report, атрибут measured_value объекта shape_data_quality_inspection_instance_report_item и атрибуты measured_value всех объектов extreme_instance, на которые ссылается объект instance_report_item_with_extreme_instances, во всех экземплярах, связанных с настоящим объектом, должны иметь значение типа boolean_value (булево значение).
WR2: Все объекты, играющие роль атрибута inspected_elements во всех экземплярах объекта shape_data_quality_inspection_instance_report_item, связанных с настоящим объектом, должны быть объектами типа closed_shell или open_shell.
WR3: Во всех объектах instance_report_item_with_extreme_instances, связанных с настоящим объектом, во всех объектах типа extreme_instance, на которые ссылается объект instance_report_item_with_extreme_instances, объекты, на которые ссылается атрибут locations_of_extreme_value, должны быть объектами типа edge_curve. Это означает, что нормали граней, представленных объектами face, связанными с реберными кривыми, представленными объектами edge_curve, не согласованы.
WR4: Настоящий объект не должен быть связан посредством объектов shape_data_quality_criterion_and_accuracy_association ни с какими элементами данных, задающими точность. Объект shape_data_quality_inspection_result, соответствующий настоящему объекту, также не должен быть связан посредством объекта shape_inspection_result_accuracy_association с какими-либо элементами данных, задающими точность.
7.4.18 Объект disconnected_face_set
Объект disconnected_face_set представляет утверждение, что в связном наборе граней, представленном объектом connected_face_set, грани, представленные объектами face, не являются связанными дугами. Согласно требованию к измерению, соответствующему данному объекту, необходимо создание в связном наборе граней, представленном объектом connected_face_set, групп граней, соединенных посредством общих ребер и общих вершин. Если для одного связного набора граней, представленного объектом connected_face_set, создаются две или более группы граней, то это означает наличие несвязности.
EXPRESS-спецификация:
* )
ENTITY disconnected_face_set
SUBTYPE OF(erroneous_topology);
SELF\shape_data_quality_criterion.assessment_specification :
shape_data_quality_assessment_by_logical_test;
WHERE
WR1 : validate_measured_data_type(SELF,
'SHAPE_DATA_QUALITY_INSPECTION_RESULT_SCHEMA.BOOLEAN_VALUE');
WR2 : validate_inspected_elements_type(SELF,
['TOPOLOGY_SCHEMA.CONNECTED_FACE_SET']);
WR3 : validate_locations_of_extreme_value_type(SELF,
[]);
WR4 : validate_accuracy_types(SELF,
[]);
END_ENTITY;
( *
Определение атрибута
SELF\shape_data_quality_criterion.assessment_specification - объект shape_data_quality_assessment_by_logical_test, который задает проверку, являются ли грани, представленные объектами face, в связном наборе граней, представленном объектом connected_face_set, связанными дугами. Если грани не являются связанными дугами, то результатом проверки будет значение 'TRUE' (истина).
Формальные положения
WR1: Атрибут representative_measured_value объекта shape_data_quality_inspection_criterion_report и атрибут measured_value объекта shape_data_quality_inspection_instance_report_item во всех экземплярах, связанных с настоящим объектом, должны иметь значение типа boolean_value (булево значение).
WR2: Все объекты, играющие роль атрибута inspected_elements во всех экземплярах объекта shape_data_quality_inspection_instance_report_item, связанных с настоящим объектом, должны быть объектами типа connected_face_set.
WR3: Связанный с настоящим объектом объект shape_data_quality_inspection_instance_report_item не должен быть объектом типа instance_report_item_with_extreme_instances, поскольку указание в отчете о проверке выходящих за пределы значений не имеет смысла.
WR4: Настоящий объект не должен быть связан посредством объектов shape_data_quality_criterion_and_accuracy_association ни с какими элементами данных, задающими точность. Объект shape_data_quality_inspection_result, соответствующий настоящему объекту, также не должен быть связан посредством объекта shape_inspection_result_accuracy_association с какими-либо элементами данных, задающими точность.
7.4.19 Объект erroneous_geometry
Объект erroneous_geometry - это подтип объекта erroneous_data, являющийся супертипом критериев для обнаружения геометрически неверных данных.
EXPRESS-спецификация:
* )
ENTITY erroneous_geometry
ABSTRACT SUPERTYPE OF (ONEOF(
inconsistent_curve_transition_code,
erroneous_b_spline_curve_definition,
inconsistent_surface_transition_code,
erroneous_b_spline_surface_definition))
SUBTYPE OF(erroneous_data);
END_ENTITY;
( *
7.4.20 Объект erroneous_b_spline_curve_definition
Объект erroneous_b_spline_curve_definition (ошибочное определение b-сплайновой кривой) представляет утверждение, что для b-сплайновой кривой, представленной объектом b_spline_curve_with_knots, имеется несогласованное соотношение между степенью кривой, числом значений узлов, кратностью узлов и числом управляющих точек. Эти значения проверяет определенная в ИСО 10303-42 функция constraints_param_b_spline. При оценке настоящего объекта должно проверяться, возвращает ли функция constraints_param_b_spline, определение которой дано в ИСО 10303-42, пункт 4.6.22, значение 'FALSE' (ложь) или не возвращает.
Примечание - Настоящий критерий соответствует нарушению правила WR1 объекта b_spline_curve_with_knots, определение которого дано в ИСО 10303-42.
EXPRESS-спецификация:
* )
ENTITY erroneous_b_spline_curve_definition
SUBTYPE OF(erroneous_geometry);
SELF\shape_data_quality_criterion.assessment_specification :
shape_data_quality_assessment_by_logical_test;
WHERE
WR1 : validate_measured_data_type(SELF,
'SHAPE_DATA_QUALITY_INSPECTION_RESULT_SCHEMA.BOOLEAN_VALUE');
WR2 : validate_inspected_elements_type(SELF,
['GEOMETRY_SCHEMA.B_SPLINE_CURVE_WITH_KNOTS']);
WR3 : validate_locations_of_extreme_value_type(SELF,
[]);
WR4 : validate_accuracy_types(SELF,
[]);
END_ENTITY;
( *
Определение атрибута
SELF\shape_data_quality_criterion.assessment_specification - объект shape_data_quality_assessment_by_logical_test, проверяющий, возвращает ли функция constraints_param_b_spline, определение которой дано в ИСО 10303-42, значение 'FALSE' (ложь) или не возвращает.
Формальные положения
WR1: Атрибут representative_measured_value объекта shape_data_quality_inspection_criterion_report, атрибут measured_value объекта shape_data_quality_inspection_instance_report_item и атрибуты measured_value всех объектов extreme_instance, на которые ссылается объект instance_report_item_with_extreme_instances, во всех экземплярах, связанных с настоящим объектом, должны иметь значение типа boolean_value (булево значение).
WR2: Все объекты, играющие роль атрибута inspected_elements во всех экземплярах объекта shape_data_quality_inspection_instance_report_item, связанных с настоящим объектом, должны быть объектами типа b_spline_curve_with_knots.
WR3: Объект shape_data_quality_inspection_instance_report_item, соответствующий настоящему объекту, не должен быть объектом типа instance_report_item_with_extreme_instances, поскольку указание в отчете о проверке выходящих за пределы значений не имеет смысла.
WR4: Настоящий объект не должен быть связан посредством объектов shape_data_quality_criterion_and_accuracy_association ни с какими элементами данных, задающими точность. Объект shape_data_quality_inspection_result, соответствующий настоящему объекту, также не должен быть связан посредством объекта shape_inspection_result_accuracy_association с какими-либо элементами данных, задающими точность.
7.4.21 Объект erroneous_b_spline_surface_definition
Объект erroneous_b_spline_surface_definition (ошибочное определение b-сплайновой поверхности) представляет утверждение, что для b-сплайновой поверхности, представленной объектом b_spline_surface_with_knots, имеется несогласованное соотношение между степенью кривой, числом значений узлов, кратностью узлов и числом управляющих точек. Эти значения проверяет определенная в ИСО 10303-42 функция constraints_param_b_spline. При оценке настоящего объекта должно проверяться, возвращает ли функция constraints_param_b_spline, определение которой дано в ИСО 10303-42, пункт 4.6.22, значение 'FALSE' (ложь) или не возвращает.
Примечание - Настоящий критерий соответствует нарушению правила WR1 или WR2 объекта b_spline_surface_with_knots, определение которого дано в ИСО 10303-42.
EXPRESS-спецификация:
* )
ENTITY erroneous_b_spline_surface_definition
SUBTYPE OF(erroneous_geometry);
SELF\shape_data_quality_criterion.assessment_specification :
shape_data_quality_assessment_by_logical_test;
WHERE
WR1 : validate_measured_data_type(SELF,
'SHAPE_DATA_QUALITY_INSPECTION_RESULT_SCHEMA.BOOLEAN_VALUE');
WR2 : validate_inspected_elements_type(SELF,
['GEOMETRY_SCHEMA.B_SPLINE_SURFACE_WITH_KNOTS']);
WR3 : validate_locations_of_extreme_value_type(SELF,
[]);
WR4 : validate_accuracy_types(SELF,
[]);
END_ENTITY;
(*
Определение атрибута
SELF\shape_data_quality_criterion.assessment_specification - объект shape_data_quality_assessment_by_logical_test, проверяющий, возвращает ли функция constraints_param_b_spline, определение которой дано в ИСО 10303-42, значение 'FALSE' (ложь) или не возвращает.
Формальные положения
WR1: Атрибут representative_measured_value объекта shape_data_quality_inspection_criterion_report, атрибут measured_value объекта shape_data_quality_inspection_instance_report_item и атрибуты measured_value всех объектов extreme_instance, на которые ссылается объект instance_report_item_with_extreme_instances, во всех экземплярах, связанных с настоящим объектом, должны иметь значение типа boolean_value (булево значение).
WR2: Все объекты, играющие роль атрибута inspected_elements во всех экземплярах объекта shape_data_quality_inspection_instance_report_item, связанных с настоящим объектом, должны быть объектами типа b_spline_surface_with_knots.
WR3: Объект shape_data_quality_inspection_instance_report_item, соответствующий настоящему объекту, не должен быть объектом типа instance_report_item_with_extreme_instances, поскольку указание в отчете о проверке выходящих за пределы значений не имеет смысла.
WR4: Настоящий объект не должен быть связан посредством объектов shape_data_quality_criterion_and_accuracy_association ни с какими элементами данных, задающими точность. Соответствующий настоящему объекту объект shape_data_quality_inspection_result также не должен быть связан посредством объекта shape_inspection_result_accuracy_association с какими-либо элементами данных, задающими точность.
7.4.22 Объект inconsistent_curve_transition_code
Объект inconsistent_curve_transition_code представляет утверждение, что в составной кривой, представленной объектом composite_curve, коды перехода между сегментами, представленными объектами composite_curve_segment, не согласованы с базовыми геометрическими объектами. Требование к измерению, соответствующее настоящему объекту, устанавливает, что для каждого входящего в представленную объектом composite_curve составную кривую сегмента составной кривой, представленного объектом composite_curve_segment, должно быть проверено, соответствует ли вычисленная геометрическая непрерывность <4> между конечной точкой данного сегмента и начальной точкой следующего сегмента коду перехода в пределах заданного допуска. Если составная кривая, представленная объектом composite_curve, является замкнутой, то настоящий объект требует также проверки непрерывности между конечной точкой последнего сегмента и начальной точкой первого сегмента на соответствие коду перехода последнего сегмента.
--------------------------------
<4> "Геометрическая непрерывность нулевого порядка, обозначаемая G0 - это то же самое, что непрерывность нулевого порядка по параметру. Следовательно, два последовательных участка кривой должны иметь одинаковые координаты в граничной точке. Геометрическая непрерывность первого порядка, или G1, означает, что первые производные по параметрам пропорциональны в точке пересечения двух последовательных участков. Если обозначить параметрическое положение на кривой как P(u), то при непрерывности в G1 последовательные участки кривой в их общей точке будут иметь равное направление касательного вектора P'(u), но не обязательно его модуль. Геометрическая непрерывность второго порядка, или непрерывность в G2, означает, что первая и вторая параметрические производные двух участков кривой пропорциональны на их границе. При непрерывности G2 кривизны обоих участков кривой будут равными в точке соединения." Херн Д., Бейкер М.П. Компьютерная графика и стандарт OpenGL. Пер. с англ.; 3-е издание. - М.: Издательский дом "Вильямс", 2005. ISBN 5-8459-0772-1 (рус.), с. 599.
Если код перехода равен cont_same_gradient (непрерывный градиент), то угол между касательными векторами, один из которых строится в конце текущего сегмента, а другой строится в начале следующего сегмента, должен сравниваться со значением атрибута angle_tolerance (угловой допуск).
Если код перехода имеет значение cont_same_gradient_same_curvature (непрерывный равный градиент и равная кривизна), то требуется также проверка направления главной нормали. Если код перехода имеет значение cont_same_gradient_same_curvature, то также требуется проверка двух значений кривизны, одного в конце текущего сегмента и второго - в начале следующего сегмента. Для проверки непрерывности радиуса кривизны предположим, что r1 и r2 - это значения радиусов кривизны. Тогда степень изменения радиуса кривизны определяется как (2 |r1 - r2|)/(|r1| + |r2|). Если значение степени изменения больше, чем значение атрибута curvature_ratio_tolerance (допуск отношения кривизн), то непрерывности кривизны нет. Если код перехода не имеет значения discontinuous (разрыв), то расстояние между конечной точкой текущего сегмента и начальной точкой следующего сегмента должно сравниваться со значением атрибута distance_tolerance (допуск расстояния).
Геометрические объекты, имеющие непрерывность более высокую, чем та, которая задана кодом перехода, не должны обнаруживаться с помощью настоящего критерия, за исключением случаев, когда начальная точка первого сегмента и конечная точка последнего сегмента совпадают, хотя код перехода последнего сегмента задает наличие разрыва.
EXPRESS-спецификация:
* )
ENTITY inconsistent_curve_transition_code
SUBTYPE OF(erroneous_geometry);
SELF\shape_data_quality_criterion.assessment_specification :
shape_data_quality_assessment_by_logical_test;
angle_tolerance : plane_angle_measure;
curvature_ratio_tolerance : ratio_measure;
distance_tolerance : length_measure;
flat_curvature_radius_tolerance : length_measure;
WHERE
WR1 : validate_measured_data_type(SELF,
'SHAPE_DATA_QUALITY_INSPECTION_RESULT_SCHEMA.BOOLEAN_VALUE');
WR2 : validate_inspected_elements_type (SELF,
['GEOMETRY_SCHEMA.COMPOSITE_CURVE']);
WR3 : validate_locations_of_extreme_value_type(SELF,
['SHAPE_DATA_QUALITY_INSPECTION_RESULT_SCHEMA.'+
'COMPOSITE_CURVE_TRANSITION_LOCATOR']);
WR4 : validate_accuracy_types(SELF,
[]);
END_ENTITY;
( *
Определения атрибутов
SELF\shape_data_quality_criterion.assessment_specification - объект shape_data_quality_assessment_by_logical_test, проверяющий существование несоответствия между кодами перехода и непрерывностью базовых геометрических объектов;
angle_tolerance - допуск, используемый при проверке параллельности направлений двух векторов;
curvature_ratio_tolerance - допуск, используемый при проверке равенства двух значений кривизны;
distance_tolerance - допуск, используемый при проверке совпадения двух точек;
flat_curvature_radius_tolerance - значение допуска для проверки плоскостности формы.
Примечание - Если значение радиуса кривизны больше, чем значение атрибута (допуск плоского радиуса кривизны), то значение кривизны не должно использоваться для проверки степени изменения кривизны. Если два радиуса кривизны больше этого значения, то следует понимать, что два сегмента непрерывны по G2. Если один из радиусов кривизны больше этого значения, а другой - меньше, то следует понимать, что между сегментами существует разрыв G2.
Формальные положения
WR1: Атрибут representative_measured_value объекта shape_data_quality_inspection_criterion_report, атрибут measured_value объекта shape_data_quality_inspection_instance_report_item и атрибуты measured_value всех объектов extreme_instance, на которые ссылается объект instance_report_item_with_extreme_instances, во всех экземплярах, связанных с настоящим объектом, должны иметь значение типа boolean_value (булево значение).
WR2: Все объекты, играющие роль атрибута inspected_elements во всех экземплярах объекта shape_data_quality_inspection_instance_report_item, связанных с настоящим объектом, должны быть объектами типа composite_curve.
WR3: Во всех объектах instance_report_item_with_extreme_instances, связанных с настоящим объектом, во всех объектах типа extreme_instance, на которые ссылается объект instance_report item_with_extreme_instances, объекты, на которые ссылается атрибут locations_of_extreme_value, должны быть объектами типа composite_curve_transition_locator. Это значит, что код перехода обозначенного сегмента неверен относительно базовых геометрических объектов этого и последующего сегментов. Если обозначенный сегмент является последним сегментом составной кривой, представленной объектом composite_curve, то код перехода будет неверным по отношению к базовым геометрическим объектам последнего и первого сегментов.
WR4: Настоящий объект не должен быть связан посредством объектов shape_data_quality_criterion_and_accuracy_association ни с какими элементами данных, задающими точность. Объект shape_data_quality_inspection_result, соответствующий настоящему объекту, также не должен быть связан посредством объекта shape_inspection_result_accuracy_association с какими-либо элементами данных, задающими точность.
7.4.23 Объект inconsistent_surface_transition_code
Объект inconsistent_surface_transition_code представляет утверждение, что в составной прямоугольной поверхности, представленной объектом rectangular_composite_surface, коды перехода между лоскутами, представленными объектами surface_patch, не согласованы с их базовыми геометрическими объектами. Согласно требованию к измерению, соответствующему настоящему объекту, необходимо, чтобы для каждого входящего в представленную объектом rectangular_composite_surface составную прямоугольную поверхность лоскута поверхности, представленного объектом surface_patch, было проверено, соответствует ли вычисленная геометрическая непрерывность между конечной точкой данного сегмента и начальной точкой следующего сегмента коду перехода в пределах заданного допуска. Эта проверка должна выполняться как в направлении параметра u, так и в направлении параметра v. Если проверяемый лоскут поверхности, представленный объектом surface_patch, является последним лоскутом в направлении параметра u, то требуется только проверка в направлении параметра v, но если прямоугольная составная поверхность, представленная объектом rectangular_composite_surface, является замкнутой в направлении параметра u, то требуется проверка и со смежным первым лоскутом в направлении параметра u. Если проверяемый лоскут поверхности, представленный объектом surface_patch, является последним лоскутом в направлении параметра v, то требуется только проверка в направлении параметра u, но если прямоугольная составная поверхность, представленная объектом rectangular_composite_surface, является замкнутой в направлении параметра v, то требуется проверка и со смежным первым лоскутом в направлении параметра v. Если проверяемый лоскут является последним как в направлении параметра u, так и в направлении параметра v, то никакой проверки не требуется, но если прямоугольная составная поверхность является замкнутой, то применяются вышеописанные положения. Если код перехода не имеет значения discontinuous (разрыв), то во всех точках общей границы вычисляется расстояние между двумя точками - точкой текущего лоскута и точкой следующего лоскута, - и значение полученного расстояния сравнивается со значением атрибута distance_tolerance.
Если код перехода равен cont_same_gradient (непрерывный одинаковый градиент), то во всех точках общей границы вычисляется угол между двумя касательными - одна в конце текущего лоскута, а другая в начале следующего лоскута, - и значение полученного угла сравнивается со значением атрибута angle_tolerance.
Если код перехода имеет значение cont_same_gradient_same_curvature (непрерывный равный градиент и равная кривизна), то требуется также проверка непрерывности значений кривизны и направлений главных нормалей для изопараметрических кривых в направлении, поперечном границе в описанных выше местах. Для проверки непрерывности значения кривизны предположим, что r1 и r2 - значения радиусов кривизны. Тогда степень изменения радиуса кривизны определяется как (2 |r1 - r2|)/(|r1| + |r2|). Если значение степени изменения больше, чем значение атрибута curvature_ratio_tolerance (допуск отношения кривизн), то кривизна имеет разрыв. Разность направлений главных нормалей должна сравниваться со значением атрибута angle_tolerance (угловой допуск).
Геометрические объекты, имеющие непрерывность более высокую, чем та, которая задана кодом перехода, не должны обнаруживаться с помощью настоящего критерия, за исключением случаев, когда первый и последний лоскуты совместно используют общую граничную кривую лоскута, хотя код перехода последнего сегмента задает наличие разрыва.
EXPRESS-спецификация:
* )
ENTITY inconsistent_surface_transition_code
SUBTYPE OF(erroneous_geometry);
SELF\shape_data_quality_criterion.assessment_specification :
shape_data_quality_assessment_by_logical_test;
angle_tolerance : plane_angle_measure;
curvature_ratio_tolerance : ratio_measure;
distance_tolerance : length_measure;
flat_curvature_radius_tolerance : length_measure;
WHERE
WR1 : validate_measured_data_type(SELF,
'SHAPE_DATA_QUALITY_INSPECTION_RESULT_SCHEMA.BOOLEAN_VALUE');
WR2 : validate_inspected_elements_type(SELF,
['GEOMETRY_SCHEMA.RECTANGULAR_COMPOSITE_SURFACE']);
WR3 : validate_locations_of_extreme_value_type(SELF,
['SHAPE_DATA_QUALITY_INSPECTION_RESULT_SCHEMA.'+
'RECTANGULAR_COMPOSITE_SURFACE_TRANSITION_LOCATOR']);
WR4 : validate_accuracy_types(SELF,
[]);
END_ENTITY;
( *
Определения атрибутов
SELF\shape_data_quality_criterion.assessment_specification - объект shape_data_quality_assessment_by_logical_test, проверяющий существование несоответствия между кодами перехода и непрерывностью базовых геометрических объектов;
angle_tolerance - допуск, используемый при проверке параллельности направлений двух векторов;
curvature_ratio_tolerance - допуск, используемый при проверке равенства двух значений кривизны;
distance_tolerance - допуск, используемый при проверке совпадения двух точек;
flat_curvature_radius_tolerance - значение допуска для проверки плоскостности формы.
Примечание - Если значение радиуса кривизны больше, чем значение атрибута flat_curvature_radius_tolerance (допуск плоского радиуса кривизны), то значение кривизны не должно использоваться для проверки степени изменения кривизны. Если два радиуса кривизны больше этого значения, то следует понимать, что два сегмента непрерывны по G2. Если один из радиусов кривизны больше этого значения, а другой - меньше, то следует понимать, что между сегментами существует разрыв G2.
Формальные положения
WR1: Атрибут representative_measured_value объекта shape_data_quality_inspection_criterion_report, атрибут measured_value объекта shape_data_quality_inspection_instance_report_item и атрибуты measured_value всех объектов extreme_instance, на которые ссылается объект instance_report_item_with_extreme_instances, во всех экземплярах, связанных с настоящим объектом, должны иметь значение типа boolean_value (булево значение).
WR2: Все объекты, играющие роль атрибута inspected_elements во всех экземплярах объекта shape_data_quality_inspection_instance_report_item, связанных с настоящим объектом, должны быть объектами типа rectangular_composite_surface.
WR3: Во всех объектах instance_report_item_with_extreme_instances, связанных с настоящим объектом, во всех объектах типа extreme_instance, на которые ссылается объект instance_report_item_with_extreme_instances, объекты, на которые ссылается атрибут locations_of_extreme_value, должны быть объектами типа rectangular_composite_surface_transition_locator. Это значит, что код перехода обозначенного лоскута неверен относительно базовых геометрических объектов этого и последующего лоскутов в данном направлении. Если обозначенный лоскут является последним лоскутом составной поверхности, представленной объектом rectangular_composite_surface в данном направлении, то код перехода будет неверным по отношению к базовым геометрическим объектам последнего и первого лоскутов в данном направлении.
WR4: Настоящий объект не должен быть связан посредством объектов shape_data_quality_criterion_and_accuracy_association ни с какими элементами данных, задающими точность. Объект shape_data_quality_inspection_result, соответствующий настоящему объекту, также не должен быть связан посредством объекта shape_inspection_result_accuracy_association с какими-либо элементами данных, задающими точность.
7.4.24 Объект erroneous_topology_and_geometry_relationship
Объект erroneous_topology_and_geometry_relationship - это подтип объекта erroneous_data и супертип критериев для математического выявления неверных отношений между геометрическими и топологическими объектами.
EXPRESS-спецификация:
* )
ENTITY erroneous_topology_and_geometry_relationship
ABSTRACT SUPERTYPE OF (ONEOF_
inconsistent_edge_and_curve_directions,
inconsistent_face_and_surface_normals,
inconsistent_face_and_closed_shell_normals,
intersecting_loops_in_face,
wrongly_placed_loop))
SUBTYPE OF(erroneous_data);
END_ENTITY;
( *
7.4.25 Объект inconsistent_edge_and_curve_directions
Объект inconsistent_edge_and_curve_directions, связанный с реберной кривой, представленной объектом edge_curve, представляет утверждение, что направление ребра, представленного объектом edge, и его геометрической кривой не согласовано с информацией о направлении. Согласно требованию к измерению, соответствующему настоящему объекту, необходимо выполнить проверку применения информации о направлении объекта edge_curve. Настоящий критерий не должен применяться в тех случаях, когда объект edge_curve полностью определяет контур или когда вершины, играющие роль атрибутов edge_start и edge_end, совпадают друг с другом в пределах допуска, заданного атрибутом distance_tolerance (допуск расстояния).
Примечания
1 Чтобы сравнить направление ребра и направление лежащей под ним геометрической кривой, для настоящего объекта требуются вычисления значений параметра ближайшей к начальной вершине ребра точки на кривой и параметра ближайшей к конечной вершине ребра точки на кривой. Если значение параметра у начальной вершины больше значения параметра у конечной вершины, а значение атрибута same_sense равно 'TRUE' (истина) и наоборот при значении атрибута 'FALSE' (ложь), то объект edge_curve будет считаться несогласованным с настоящим критерием.
2 На
рисунке 6 показано, что топологическое направление ребра не согласовано с направлением геометрической кривой. Если значение атрибута
same_sense объекта
edge_curve равно 'TRUE' (истина), то объект будет обнаружен с помощью настоящего критерия.
Рисунок 6 - Несогласованные направления ребра и кривой
EXPRESS-спецификация:
* )
ENTITY inconsistent_edge_and_curve_directions
SUBTYPE OF(erroneous_topology_and_geometry_relationship);
SELF\shape_data_quality_criterion.assessment_specification :
shape_data_quality_assessment_by_logical_test;
WHERE
WR1 : validate_measured_data_type (SELF,
'SHAPE_DATA_QUALITY_INSPECTION_RESULT_SCHEMA.BOOLEAN_VALUE')
;
WR2 : validate_inspected_elements_type(SELF,
['TOPOLOGY_SCHEMA.EDGE_CURVE']);
WR3 : validate_locations_of_extreme_value_type(SELF,
[]);
WR4 : validate_accuracy_types(SELF,
[]);
END_ENTITY;
(*
Определение атрибута
SELF\shape_data_quality_criterion.assessment_specification - объект shape_data_quality_assessment_by_logical_test, который задает проверку, является ли информация о направлении ребра несогласованной с направлением геометрической кривой или согласованной.
Формальные положения
WR1: Атрибут representative_measured_value объекта shape_data_quality_inspection_criterion_report, атрибут measured_value объекта shape_data_quality_inspection_instance_report_item и атрибуты measured_value всех объектов extreme_instance, на которые ссылается объект instance_report_item_with_extreme_instances, во всех экземплярах, связанных с настоящим объектом, должны иметь значение типа boolean_value (булево значение).
WR2: Все объекты, играющие роль атрибута inspected_elements во всех экземплярах объекта shape_data_quality_inspection_instance_report_item, связанных с настоящим объектом, должны быть объектами типа edge_curve.
WR3: Объект shape_data_quality_inspection_instance_report_item, соответствующий настоящему объекту, не должен быть объектом типа instance_report_item_with_extreme_instances, поскольку указание в отчете о проверке выходящих за пределы значений не имеет смысла.
WR4: Настоящий объект не должен быть связан посредством объектов shape_data_quality_criterion_and_accuracy_association ни с какими элементами данных, задающими точность. Соответствующий настоящему объекту объект shape_data_quality_inspection_result также не должен быть связан посредством объекта shape_inspection_result_accuracy_association с какими-либо элементами данных, задающими точность.
7.4.26 Объект inconsistent_face_and_surface_normals
Объект inconsistent_face_and_surface_normals, связанный с поверхностной гранью, представленной объектом face_surface, представляет утверждение, что топологическая нормаль грани и геометрическая нормаль поверхности, на которой лежит грань, не согласованы с информацией об ориентации грани. Согласно требованию к измерению, соответствующему настоящему объекту, необходимо проверить согласованность нормали к грани, определенной по внешнему контуру ребер, представленному объектом edge_loop, с нормалью к поверхности. Нормаль грани и нормаль к поверхности должны быть согласованы во всех точках границ поверхности. Данный критерий не должен применяться к грани, образуемой только вершинным контуром, представленным объектом vertex_loop.
Примечание - На
рисунке 7 пунктирной линией показана поверхность, на которой лежит поверхностная грань, представленная объектом
face_surface, а сплошными линиями со стрелками показан контур ребер поверхностной грани, представленный объектом
edge_loop. В данном случае нормаль поверхности, на которой лежит грань, и топологическая нормаль поверхностной грани, представленной объектом
face_surface, имеют противоположные направления. Если атрибут
same_sense объекта
face_surface имеет значение 'TRUE' (истина), то данный объект будет определен как нарушающий настоящий критерий.
Рисунок 7 - Несогласованные нормали поверхности и грани
EXPRESS-спецификация:
* )
ENTITY inconsistent_face_and_surface_normals
SUBTYPE OF(erroneous_topology_and_geometry_relationship);
SELF\shape_data_quality_criterion.assessment_specification :
shape_data_quality_assessment_by_logical_test;
WHERE
WR1 : validate_measured_data_type(SELF,
'SHAPE_DATA_QUALITY_INSPECTION_RESULT_SCHEMA.BOOLEAN_VALUE');
WR2 : validate_inspected_elements_type(SELF,
['TOPOLOGY_SCHEMA.FACE_SURFACE']);
WR3 : validate_locations_of_extreme_value_type(SELF,
[]);
WR4 : validate_accuracy_types(SELF,
[]);
END_ENTITY;
( *
Определение атрибута
SELF\shape_data_quality_criterion.assessment_specification - объект shape_data_quality_assessment_by_logical_test, который задает проверку, являются ли топологическая нормаль грани и геометрическая нормаль поверхности, на которой лежит грань, согласованными с информацией об ориентации грани или не согласованными.
Формальные положения
WR1: Атрибут representative_measured_value объекта shape_data_quality_inspection_criterion_report, атрибут measured_value объекта shape_data_quality_inspection_instance_report_item и атрибуты measured_value всех объектов extreme_instance, на которые ссылается объект instance_report_item_with_extreme_instances, во всех экземплярах, связанных с настоящим объектом, должны иметь значение типа boolean_value (булево значение).
WR2: Все объекты, играющие роль атрибута inspected_elements во всех экземплярах объекта shape_data_quality_inspection_instance_report_item, связанных с настоящим объектом, должны быть объектами типа face_surface.
WR3: Объект shape_data_quality_inspection_instance_report_item, соответствующий настоящему объекту, не должен быть объектом типа instance_report_item_with_extreme_instances, поскольку указание в отчете о проверке выходящих за пределы значений не имеет смысла.
WR4: Настоящий объект не должен быть связан посредством объектов shape_data_quality_criterion_and_accuracy_association ни с какими элементами данных, задающими точность. Объект shape_data_quality_inspection_result, соответствующий настоящему объекту, также не должен быть связан посредством объекта shape_inspection_result_accuracy_association с какими-либо элементами данных, задающими точность.
7.4.27 Объект inconsistent_face_and_closed_shell_normals
Объект inconsistent_face_and_closed_shell_normals представляет утверждение, что нормаль замкнутой оболочки, представленной объектом closed_shell, не согласована с нормалями входящих в оболочку граней. Согласно требованию к измерению, соответствующему настоящему объекту, необходимо, чтобы для каждой входящей в оболочку грани была выполнена проверка, направлена ли нормаль грани от конечной области замкнутой оболочки, представленной объектом closed_shell, к бесконечной области.
Примечание - Если грань представлена объектом типа oriented_face (ориентированная грань), то при определении направления нормали грани учитывается ее ориентация.
EXPRESS-спецификация:
* )
ENTITY inconsistent_face_and_closed_shell_normals
SUBTYPE OF(erroneous_topology_and_geometry_relationship);
SELF\shape_data_quality_criterion.assessment_specification :
shape_data_quality_assessment_by_logical_test;
WHERE
WR1 : validate_measured_data_type(SELF,
'SHAPE_DATA_QUALITY_INSPECTION_RESULT_SCHEMA.BOOLEAN_VALUE');
WR2 : validate_inspected_elements_type(SELF,
['TOPOLOGY_SCHEMA.FACE_SURFACE']);
WR3 : validate_locations_of_extreme_value_type(SELF,
[]);
WR4 : validate_accuracy_types(SELF,
[]);
END_ENTITY;
( *
Определение атрибута
SELF\shape_data_quality_criterion.assessment_specification - объект shape_data_quality_assessment_by_logical_test, задающий проверку, является ли нормаль замкнутой оболочки, представленной объектом closed_shell, не согласованной с нормалями граней или согласованной.
Формальные положения
WR1: Атрибут representative_measured_value объекта shape_data_quality_inspection_criterion_report, атрибут measured_value объекта shape_data_quality_inspection_instance_report_item и атрибуты measured_value всех объектов extreme_instance, на которые ссылается объект instance_report_item_with_extreme_instances, во всех экземплярах, связанных с настоящим объектом, должны иметь значение типа boolean_value (булево значение).
WR2: Все объекты, играющие роль атрибута inspected_elements во всех экземплярах объекта shape_data_quality_inspection_instance_report_item, связанных с настоящим объектом, должны быть объектами типа closed_shell.
WR3: Объект shape_data_quality_inspection_instance_report_item, соответствующий настоящему объекту, не должен быть объектом типа instance_report_item_with_extreme_instances, поскольку указание в отчете о проверке выходящих за пределы значений не имеет смысла.
WR4: Настоящий объект не должен быть связан посредством объектов shape_data_quality_criterion_and_accuracy_association ни с какими элементами данных, задающими точность. Объект shape_data_quality_inspection_result, соответствующий настоящему объекту, также не должен быть связан посредством объекта shape_inspection_result_accuracy_association с какими-либо элементами данных, задающими точность.
7.4.28 Объект intersecting_loops_in_face
Объект intersecting_loops_in_face представляет утверждение, что границы грани, представленной объектом face, пересекают друг друга. Согласно требованию к измерению, соответствующему данному объекту, необходимо выявить случаи, когда какая-либо пара границ грани, представленных объектом face, пересекают друг друга. Если расстояние от точки на одной границе до точки на другой границе меньше, чем значение атрибута interference_tolerance, то такой случай должен быть распознан как пересечение.
Примечание - На
рисунке 8 показан случай, когда внутренний контур пересекает внешний контур. На
рисунке 9 показан случай, когда внутренний контур касается внешнего контура в пределах допуска, заданного атрибутом
interference_tolerance. Оба случая должны распознаваться с помощью настоящего критерия.
Рисунок 8 - Внутренний контур, пересекающий внешний контур
Рисунок 9 - Внутренний контур, расстояние до которого
от внешнего контура меньше допуска
EXPRESS-спецификация:
* )
ENTITY intersecting_loops_in_face
SUBTYPE OF(erroneous_topology_and_geometry_relationship);
SELF\shape_data_quality_criterion.assessment_specification :
shape_data_quality_assessment_by_logical_test;
interference_tolerance : length_measure;
WHERE
WR1 : validate_measured_data_type(SELF,
'SHAPE_DATA_QUALITY_INSPECTION_RESULT_SCHEMA.BOOLEAN_VALUE');
WR2 : validate_inspected_elements_type(SELF,
['TOPOLOGY_SCHEMA.FACE']);
WR3 : validate_locations_of_extreme_value_type(SELF,
['SHAPE_DATA_QUALITY_INSPECTION_RESULT_SCHEMA.'+
'POINT_ON_EDGE_CURVE',
'SHAPE_DATA_QUALITY_INSPECTION_RESULT_SCHEMA.'+
'POINT_ON_EDGE_CURVE']);
WR4 : validate_accuracy_types(SELF,
['MEASURE_SCHEMA.LENGTH_MEASURE ']);
END_ENTITY;
( *
Определения атрибутов
SELF\shape_data_quality_criterion.assessment_specification - объект shape_data_quality_assessment_by_logical_test, задающий проверку, существуют ли какие-либо пересечения границ или не существуют;
interference_tolerance - допуск, используемый при проверке совпадения точек.
Формальные положения
WR1: Атрибут representative_measured_value объекта shape_data_quality_inspection_criterion_report, атрибут measured_value объекта shape_data_quality_inspection_instance_report_item и атрибуты measured_value всех объектов extreme_instance, на которые ссылается объект instance_report_item_with_extreme_instances, во всех экземплярах, связанных с настоящим объектом, должны иметь значение типа boolean_value (булево значение).
WR2: Все объекты, играющие роль атрибута inspected_elements во всех экземплярах объекта shape_data_quality_inspection_instance_report_item, связанных с настоящим объектом, должны быть объектами типа face.
WR3: Во всех объектах instance_report_item_with_extreme_instances, связанных с настоящим объектом, во всех объектах типа extreme_instance, на которые ссылается объект instance_report_item_with_extreme_instances, объекты, на которые ссылается атрибут locations_of_extreme_value, должны быть двумя объектами типа point_on_edge_curve (точка на реберной кривой), которые расположены на расстоянии, не превышающем значение атрибута interference_tolerance, при этом объекты edge_curve, играющие роль атрибутов basis_edge_curve объектов типа point_on_edge_curve, должны входить в разные контуры ребер, представленные объектами edge_loop, рассматриваемой грани, представленной объектом face.
WR4: Если для данного измерения задана точность, то значение атрибута value_component должно быть значением типа length_measure (мера длины).
7.4.29 Объект wrongly_placed_loop
Объект wrongly_placed_loop представляет утверждение, что входящие в грань контуры ребер, представленные объектами edge_loop, расположены геометрически неверно. Согласно требованию к измерению, соответствующему настоящему объекту, необходимо произвести измерения с целью обнаружения двух случаев, первый случай - когда внутренний контур расположен за внешним контуром, и второй - когда внутренний контур расположен внутри другого внутреннего контура.
Примечание - На
рисунках 10 и
12 показаны типичные случаи, которые должны обнаруживаться настоящим критерием. На
рисунке 11 показан случай, когда внутренний контур, расположенный за внешним контуром, касается внешнего контура. Этот случай должен обнаруживаться с помощью настоящего критерия, а также с помощью критерия
intersecting_loops_in_face.
Рисунок 10 - Внутренний контур, расположенный
за внешним контуром
Рисунок 11 - Внутренний контур, касающийся
внешнего контура с внешней стороны
Рисунок 12 - Внутренний контур внутри
другого внутреннего контура
EXPRESS-спецификация:
* )
ENTITY wrongly_placed_loop
SUBTYPE OF(erroneous_topology_and_geometry_relationship);
SELF\shape_data_quality_criterion.assessment_specification :
shape_data_quality_assessment_by_logical_test;
WHERE
WR1 : validate_measured_data_type(SELF,
'SHAPE_DATA_QUALITY_INSPECTION_RESULT_SCHEMA.BOOLEAN_VALUE');
WR2 : validate_inspected_eelements_type(SELF,
['TOPOLOGY_SCHEMA.FACE']);
WR3 : validate_locations_of_extreme_value_type(SELF,
['TOPOLOGY_SCHEMA.FACE_BOUND']);
WR4 : validate_accuracy_types(SELF,
['MEASURE_SCHEMA.LENGTH_MEASURE']);
END_ENTITY;
( *
Определение атрибута
SELF\shape_data_quality_criterion.assessment_specification - объект shape_data_quality_assessment_by_logical_test, который задает проверку, существует ли внутренний контур, расположенный за внешним контуром или внутри другого внутреннего контура, что соответствует результату проверки 'TRUE' (истина), или не существует.
Формальные положения
WR1: Атрибут representative_measured_value объекта shape_data_quality_inspection_criterion_report, атрибут measured_value объекта shape_data_quality_inspection_instance_report_item и атрибуты measured_value всех объектов extreme_instance, на которые ссылается объект instance_report_item_with_extreme_instances, во всех экземплярах, связанных с настоящим объектом, должны иметь значение типа boolean_value (булево значение).
WR2: Все объекты, играющие роль атрибута inspected_elements во всех экземплярах объекта shape_data_quality_inspection_instance_report_item, связанных с настоящим объектом, должны быть объектами типа face.
WR3: Во всех объектах instance_report_item_with_extreme_instances, связанных с настоящим объектом, во всех объектах типа extreme_instance, на которые ссылается объект instance_report_item_with_extreme_instances, объекты, на которые ссылается атрибут locations_of_extreme_value, должны быть двумя объектами face_bound, представляющими границы граней, расположение которых неверно.
WR4: Если для данного измерения задана точность, то значение атрибута range должно быть значением типа length_measure (мера длины).
7.4.30 Объект erroneous_manifold_solid_brep
Объект erroneous_manifold_solid_brep - это такой подтип объекта erroneous_data, который является супертипом критериев для обнаружения математически неверных манифолд-твердых тел с граничным представлением, представленных объектами manifold_solid_brep.
EXPRESS-спецификация:
* )
ENTITY erroneous_manifold_solid_brep
ABSTRACT SUPERTYPE OF (ONEOF(
intersecting_shells_in_solid,
wrongly_placed_void,
wrongly_oriented_void,
solid_with_wrong_number_of_voids))
SUBTYPE OF(erroneous_data);
END_ENTITY;
( *
7.4.31 Объект intersecting_shells_in_solid
Объект intersecting_shells_in_solid представляет утверждение, что существует одно или более пересечений между замкнутыми оболочками, представленными объектами closed_shells, входящими в граничное твердое тело с пустотами, представленное объектом brep_with_voids. Согласно требованию к измерению, соответствующему настоящему объекту, необходима проверка наличия пересечений входящих в граничное твердое тело с пустотами пар замкнутых оболочек, представленных объектами closed_shell. Если расстояние между точкой на одной оболочке и точкой на другой оболочке меньше, чем значение атрибута interference_tolerance, то такой случай должен распознаваться как пересечение.
Примечание - На
рисунке 13 показан случай, когда пустота пересекает внешнюю замкнутую оболочку. Это типичный случай, который обнаруживается в соответствии с данным критерием.
Рисунок 13 - Пустота, пересекающая внешнюю оболочку
EXPRESS-спецификация:
* )
ENTITY intersecting_shells_in_solid
SUBTYPE OF(erroneous_manifold_solid_brep);
SELF\shape_data_quality_criterion.assessment_specification:
shape_data_quality_assessment_by_logical_test;
interference_tolerance : length_measure;
WHERE
WR1 : validate_measured_data_type(SELF,
'SHAPE_DATA_QUALITY_INSPECTION_RESULT_SCHEMA.BOOLEAN_VALUE');
WR2 : validate_inspected_elements_type(SELF,
['GEOMETRIC_MODEL_SCHEMA.BREP_WITH_VOIDS']);
WR3 : validate_locations_of_extreme_value_type(SELF,
['GEOMETRY_SCHEMA.SURFACE_CURVE']);
WR4 : validate_accuracy_types(SELF,
[]);
END_ENTITY;
( *
Определения атрибутов
SELF\shape_data_quality_criterion.assessment_specification - объект shape_data_quality_assessment_by_logical_test, который задает проверку, существуют ли какие-либо пересечения оболочек, что соответствует результату 'TRUE' (истина), или не существуют;
interference_tolerance - допуск, используемый при проверке совпадения двух точек.
Формальные положения
WR1: Атрибут representative_measured_value объекта shape_data_quality_inspection_criterion_report, атрибут measured_value объекта shape_data_quality_inspection_instance_report_item и атрибуты measured_value всех объектов extreme_instance, на которые ссылается объект instance_report_item_with_extreme_instances, во всех экземплярах, связанных с настоящим объектом, должны иметь значение типа boolean_value (булево значение).
WR2: Все объекты, играющие роль атрибута inspected_elements во всех экземплярах объекта shape_data_quality_inspection_instance_report_item, связанных с настоящим объектом, должны быть объектами типа brep_with_voids.
WR3: Во всех объектах instance_report_item_with_extreme_instances, связанных с настоящим объектом, во всех объектах типа extreme_instance, на которые ссылается объект instance_report_item_with_extreme_instances, объекты, на которые ссылается атрибут locations_of_extreme_value, должны быть объектами типа surface_curve, которые представляют пересечение между оболочками твердого тела.
WR4: Настоящий объект не должен быть связан посредством объектов shape_data_quality_criterion_and_accuracy_association ни с какими элементами данных, задающими точность. Объект shape_data_quality_inspection_result, соответствующий настоящему объекту, также не должен быть связан посредством объекта shape_inspection_result_accuracy_association с какими-либо элементами данных, задающими точность.
7.4.32 Объект wrongly_placed_void
Объект wrongly_placed_void представляет утверждение, что пустота неправильно расположена относительно других оболочек твердого тела. Согласно требованию к измерению, соответствующему настоящему объекту, необходима проверка расположения пустоты: за внешней оболочкой твердого тела или внутри другой пустоты.
Примечания
1 Пустоты, пересекающиеся с внешней оболочкой, и пустоты, пересекающиеся между собой, должны обнаруживаться с помощью критерия intersecting_shells_in_solid.
2 На
рисунках 14 -
16 показаны случаи, которые должны обнаруживаться с помощью настоящего критерия. Случай, показанный на
рисунке 15, должен обнаруживаться с помощью настоящего критерия, а также с помощью критерия
intersecting_shells_in_solid.
Рисунок 14 - Пустота, расположенная за внешней оболочкой
Рисунок 15 - Пустота, расположенная за внешней оболочкой
и касающаяся ее
Рисунок 16 - Пустота, расположенная внутри другой пустоты
EXPRESS-спецификация:
* )
ENTITY wrongly_placed_void
SUBTYPE OF(erroneous_manifold_solid_brep);
SELF\shape_data_quality_criterion.assessment_specification:
shape_data_quality_assessment_by_logical_test;
WHERE
WR1 : validate_measured_data_type(SELF,
'SHAPE_DATA_QUALITY_INSPECTION_RESULT_SCHEMA.BOOLEAN_VALUE');
WR2 : validate_inspected_elements_type(SELF,
['GEOMETRIC_MODEL_SCHEMA.BREP_WITH_VOIDS']);
WR3 : validate_locations_of_extreme_value_type(SELF,
['TOPOLOGY_SCHEMA.ORIENTED_CLOSED_SHELL']);
WR4 : validate_accuracy_types(SELF,
[]);
END_ENTITY;
( *
Определение атрибута
SELF\shape_data_quality_criterion.assessment_specification - объект shape_data_quality_assessment_by_logical_test, задающий проверку, существует ли пустота, расположенная за внешней оболочкой или расположенная внутри другой пустоты, что соответствует результату проверки 'TRUE' (истина), или не существует.
Формальные положения
WR1: Атрибут representative_measured_value объекта shape_data_quality_inspection_criterion_report, атрибут measured_value объекта shape_data_quality_inspection_instance_report_item и атрибуты measured_value всех объектов extreme_instance, на которые ссылается объект instance_report_item_with_extreme_instances, во всех экземплярах, связанных с настоящим объектом, должны иметь значение типа boolean_value (булево значение).
WR2: Все объекты, играющие роль атрибута inspected_elements во всех экземплярах объекта shape_data_quality_inspection_instance_report_item, связанных с настоящим объектом, должны быть объектами типа brep_with_voids.
WR3: Во всех объектах instance_report_item_with_extreme_instances, связанных с настоящим объектом, во всех объектах типа extreme_instance, на которые ссылается объект instance_report_item_with_extreme_instances, объекты, на которые ссылается атрибут locations_of_extreme_value, должны быть объектами типа oriented_closed_shell. Это означает, что ориентированная замкнутая оболочка, представленная объектом oriented_closed_shell, неправильно размещена.
WR4: Настоящий объект не должен быть связан посредством объектов shape_data_quality_criterion_and_accuracy_association ни с какими элементами данных, задающими точность. Объект shape_data_quality_inspection_result, соответствующий настоящему объекту, также не должен быть связан посредством объекта shape_inspection_result_accuracy_association с какими-либо элементами данных, задающими точность.
7.4.33 Объект wrongly_oriented_void
Объект wrongly_oriented_void представляет утверждение, что оболочка, представляющая пустоту, имеет неверную ориентацию. Согласно требованию к измерению, соответствующему настоящему объекту, необходима проверка, направлена ли нормаль к пустоте вовне, что соответствует результату проверки 'TRUE' (истина), или не направлена. Для пустоты, имеющей правильную ориентацию, результат оценки всегда имеет значение 'FALSE' (ложь).
EXPRESS-спецификация:
* )
ENTITY wrongly_oriented_void
SUBTYPE OF(erroneous_manifold_solid_brep);
SELF\shape_data_quality_criterion.assessment_specification:
shape_data_quality_assessment_by_logical_test;
WHERE
WR1 : validate_measured_data_type (SELF,
'SHAPE_DATA_QUALITY_INSPECTION_RESULT_SCHEMA.BOOLEAN_VALUE');
WR2 : validate_inspected_elements_type(SELF,
['GEOMETRIC_MODEL_SCHEMA.BREP_WITH_VOIDS']);
WR3 : validate_locations_of_extreme_value type(SELF,
['TOPOLOGY_SCHEMA.ORIENTED_CLOSED_SHELL']);
WR4 : validate_accuracy_types (SELF, []);
END_ENTITY;
( *
Определение атрибута
SELF\shape_data_quality_criterion.assessment_specification - объект shape_data_quality_assessment_by_logical_test, который задает проверку, является ли ориентация пустоты неверной. В случае неверной ориентации пустоты результат проверки критерия будет иметь значение 'TRUE' (истина).
Формальные положения
WR1: Атрибут representative_measured_value объекта shape_data_quality_inspection_criterion_report, атрибут measured_value объекта shape_data_quality_inspection_instance_report_item и атрибуты measured_value всех объектов extreme_instance, на которые ссылается объект instance_report_item_with_extreme_instances, во всех экземплярах, связанных с настоящим объектом, должны иметь значение типа boolean_value (булево значение).
WR2: Все объекты, играющие роль атрибута inspected_elements во всех экземплярах объекта shape_data_quality_inspection_instance_report_item, связанных с настоящим объектом, должны быть объектами типа brep_with_voids.
WR3: Во всех объектах instance_report_item_with_extreme_instances, связанных с настоящим объектом, во всех объектах типа extreme_instance, на которые ссылается объект instance_report_item_with_extreme_instances, объекты, на которые ссылается атрибут locations_of_extreme_value, должны быть объектами типа oriented_closed_shell. Это означает, что ориентированная замкнутая оболочка, представленная объектом oriented_closed_shell, является одной из пустот проверяемого твердого тела, представленного объектом brep_with_voids, и ориентация оболочки имеет значение 'TRUE' (истина).
WR4: Настоящий объект не должен быть связан посредством объектов shape_data_quality_criterion_and_accuracy_association ни с какими элементами данных, задающими точность. Объект shape_data_quality_inspection_result, соответствующий настоящему объекту, также не должен быть связан посредством объекта shape_inspection_result_accuracy_association с какими-либо элементами данных, задающими точность.
7.4.34 Объект solid_with_wrong_number_of_voids
Объект solid_with_wrong_number_of_voids представляет утверждение, что число пустот, заданное экземпляром объекта brep_with_voids, не соответствует действительно существующему числу пустот. Настоящий объект должен распознавать два случая. В первом - по крайней мере одну пустоту, не связанную дугами. Данный случай нарушает определение в ИСО 10303-42 неформального положения IP8 для объекта closed_shell. Во втором - реальную пустоту, представленную несколькими объектами closed_shell.
EXPRESS-спецификация:
* )
ENTITY solid_with_wrong_number_of_voids
SUBTYPE OF(erroneous_manifold_solid_brep);
SELF\shape_data_quality_criterion.assessment_specification:
shape_data_quality_assessment_by_logical_test;
WHERE
WR1 : validate_measured_data_type(SELF,
'SHAPE_DATA_QUALITY_INSPECTION_RESULT_SCHEMA.BOOLEAN_VALUE');
WR2 : validate_inspected_elements_type(SELF,
['GEOMETRIC_MODEL_SCHEMA.BREP_WITH_VOIDS']);
WR3 : validate_locations_of_extreme_value_type(SELF,[]);
WR4 : validate_accuracy_types(SELF,[]);
END_ENTITY;
( *
Определение атрибута
SELF\shape_data_quality_criterion.assessment_specification - объект shape_data_quality_assessment_by_logical_test, задающий проверку, является ли число пустот, заданное экземпляром объекта brep_with_voids, несогласованным с действительно существующим числом пустот, что соответствует результату 'TRUE' (истина), или не является.
Формальные положения
WR1: Атрибут representative_measured_value объекта shape_data_quality_inspection_criterion_report, атрибут measured_value объекта shape_data_quality_inspection_instance_report_item и атрибуты measured_value всех объектов extreme_instance, на которые ссылается объект instance_report_item_with_extreme_instances, во всех экземплярах, связанных с настоящим объектом, должны иметь значение типа boolean_value (булево значение).
WR2: Все объекты, играющие роль атрибута inspected_elements во всех экземплярах объекта shape_data_quality_inspection_instance_report_item, связанных с настоящим объектом, должны быть объектами типа brep_with_voids.
WR3: Объект shape_data_quality_inspection_instance_report_item, соответствующий настоящему объекту, не должен быть объектом типа instance_report_item_with_extreme_instances, поскольку указание в отчете о проверке выходящих за пределы значений не имеет смысла.
WR4: Настоящий объект не должен быть связан посредством объектов shape_data_quality_criterion_and_accuracy_association ни с какими элементами данных, задающими точность. Объект shape_data_quality_inspection_result, соответствующий настоящему объекту, также не должен быть связан посредством объекта shape_inspection_result_accuracy_association с какими-либо элементами данных, задающими точность.
7.4.35 Объект inapt_data
Объект inapt_data - это такой подтип объекта shape_data_quality_criterion, который является супертипом для критериев, обнаруживающих данные, использование которых может вызывать проблемы с точки зрения предметных областей. Подтипы настоящего объекта делятся на inapt_topology, inapt_geometry, inapt_topology_and_geometry_relationship и inapt_manifold_solid_brep.
Примечание - Несоответствующие данные не являются математически неверными данными. В некоторых ситуациях эти данные могут быть приемлемыми, а в других - вызвать серьезные проблемы. Появление некоторых несоответствующих данных может быть вызвано различиями численной точности представления формы в CAD-системах или различиями в выполняемой разными CAD-системами обработке формы. Пользователи должны выбирать эти критерии и связанные с ними предельные значения в соответствии со своими требованиями к качеству данных о форме.
EXPRESS-спецификация:
* )
ENTITY inapt_data
ABSTRACT SUPERTYPE OF (ONEOF(
inapt_topology,
inapt_geometry,
inapt_topology_and_geometry_relationship,
inapt_manifold_solid_brep))
SUBTYPE OF(shape_data_quality_criterion);
END_ENTITY;
( *
7.4.36 Объект inapt_topology
Объект inapt_topology является таким подтипом объекта inapt_data, который является супертипом для критериев, используемых для обнаружения топологически несоответствующих данных о форме.
EXPRESS-спецификация:
* )
ENTITY inapt_topology
ABSTRACT SUPERTYPE OF (ONEOF(
free_edge, non_manifold_at_edge,
non_manifold_at_vertex,
over_used_vertex))
SUBTYPE OF(inapt_data);
END_ENTITY;
( *
7.4.37 Объект non_manifold_at_vertex
Объект non_manifold_at_vertex представляет утверждение, что проверяемый связный набор граней, представленный объектом connected_face_set, содержит одну или более вершин, в которой грани соединяются в не-манифолд ситуации. Согласно требованию к измерению, соответствующему настоящему объекту, необходимо выполнить определенные процессы. Во-первых, должен быть создан список объектов face, представляющих грани, соединяемые с проверяемой вершиной, представленной объектом vertex. Затем из списка выбирается некоторый объект face, и помечаются те входящие в него ребра, представленные объектами edge, которые используют проверяемую вершину. Выбирается следующий объект face, представляющий грань, которая содержит уже помеченные объекты edge, представляющие ребра. После того как в этой грани помечаются все другие объекты edge, представляющие ребра, соединенные с проверяемой вершиной, процесс продолжается, и подобным образом происходит поиск следующей грани, содержащей уже помеченные ребра. Если по завершении процесса в списке объектов face, представляющих грани, еще осталась грань, у которой соединенные с проверяемой вершиной ребра остались не помечены, то эта грань является не-манифолд у вершины, представленной объектом vertex.
Примечания
1 Настоящая проверка не обнаруживает выполнение критерия non_manifold_at_vertex для тех вершин, которые связаны с выполненным критерием non_manifold_at_edge. Следовательно, настоящий критерий всегда должен проверяться совместно с критерием non_manifold_at_edge.
2 На
рисунке 17 показан типичный случай, который должен обнаруживаться посредством настоящего критерия.
Рисунок 17 - Не-манифолд вершина
EXPRESS-спецификация:
* )
ENTITY non_manifold_at_vertex
SUBTYPE OF(inapt_topology);
SELF\shape_data_quality_criterion.assessment_specification:
shape_data_quality_assessment_by_logical_test;
WHERE
WR1 : validate_measured_data_type(SELF,
'SHAPE_DATA_QUALITY_INSPECTION_RESULT_SCHEMA.BOOLEAN_VALUE');
WR2 : validate_inspected_elements_type(SELF,
['TOPOLOGY_SCHEMA.CONNECTED_FACE_SET']);
WR3 : validate_locations_of_extreme_value_type(SELF,
['TOPOLOGY_SCHEMA.VERTEX_POINT']);
WR4 : validate_accuracy_types(SELF,
[]);
END_ENTITY;
( *
Определение атрибута
SELF\shape_data_quality_criterion.assessment_specification - объект shape_data_quality_assessment_by_logical_test, задающий проверку, содержит ли проверяемый связный набор граней, представленный объектом connected_face_set, одну или более вершин, в которой грани соединяются в не-манифолд ситуации, что соответствует результату 'TRUE' (истина), или не содержит.
Формальные положения
WR1: Атрибут representative_measured_value объекта shape_data_quality_inspection_criterion_report, атрибут measured_value объекта shape_data_quality_inspection_instance_report_item и атрибуты measured_value всех объектов extreme_instance, на которые ссылается объект instance_report_item_with_extreme_instances, во всех экземплярах, связанных с настоящим объектом, должны иметь значение типа boolean_value (булево значение).
WR2: Все объекты, играющие роль атрибута inspected_elements во всех экземплярах объекта shape_data_quality_inspection_instance_report_item, связанных с настоящим объектом, должны быть объектами типа connected_face_set.
WR3: Во всех объектах instance_report_item_with_extreme_instances, связанных с настоящим объектом, во всех объектах типа extreme_instance, на которые ссылается объект instance_report_item_with_extreme_instances, объекты, на которые ссылается атрибут locations_of_extreme_value, должны быть объектами типа vertex_point. Это означает, что одна или более из смежных с вершиной граней, представленных объектом face, является не-манифолд.
WR4: Настоящий объект не должен быть связан посредством объектов shape_data_quality_criterion_and_accuracy_association ни с какими элементами данных, задающими точность. Объект shape_data_quality_inspection_result, соответствующий настоящему объекту, также не должен быть связан посредством объекта shape_inspection_result_accuracy_association с какими-либо элементами данных, задающими точность.
7.4.38 Объект non_manifold_at_edge
Объект non_manifold_at_edge представляет утверждение, что связный набор граней, представленный объектом connected_face_set, содержит одно или более ребер, соединенных в не-манифолд ситуации.
Примечания
1 Этот случай может быть ошибочным, а может и не быть, в зависимости от типа проверяемого связного набора граней. Согласно требованию к измерению, соответствующему настоящему объекту, необходимо, чтобы для каждого из ребер, представленных объектами edge, связанных с представленными объектами face гранями, входящими в проверяемый связный набор граней, представленный объектом connected_face_set, было выполнено измерение, определяющее ссылается ли на это ребро три или более граней.
2 На
рисунке 18 показан типичный случай, который должен обнаруживаться посредством настоящего критерия.
Рисунок 18 - Не-манифолд ребро
EXPRESS-спецификация:
* )
ENTITY non_manifold_at_edge
SUBTYPE OF(inapt_topology);
SELF\shape_data_quality_criterion.assessment_specification:
shape_data_quality_assessment_by_logical_test;
WHERE
WR1 : validate_measured_data_type(SELF,
'SHAPE_DATA_QUALITY_INSPECTION_RESULT_SCHEMA.BOOLEAN_VALUE');
WR2 : validate_inspected_elements_type(SELF,
['TOPOLOGY_SCHEMA.CONNECTED_FACE_SET']);
WR3 : validate_locations_of_extreme_value_type(SELF,
['TOPOLOGY_SCHEMA.EDGE_CURVE']);
WR4 : validate_accuracy_types(SELF,
[]);
END_ENTITY;
( *
Определение атрибута
SELF\shape_data_quality_criterion.assessment_specification - объект shape_data_quality_assessment_by_logical_test, который задает проверку, содержит ли связный набор граней, представленный объектом connected_face_set, одно или более ребер, на которые ссылаются три или более граней, представленных объектами face, что соответствует значению 'TRUE' (истина), или не содержит.
Формальные положения
WR1: Атрибут representative_measured_value объекта shape_data_quality_inspection_criterion_report, атрибут measured_value объекта shape_data_quality_inspection_instance_report_item и атрибуты measured_value всех объектов extreme_instance, на которые ссылается объект instance_report_item_with_extreme_instances, во всех экземплярах, связанных с настоящим объектом, должны иметь значение типа boolean_value (булево значение).
WR2: Все объекты, играющие роль атрибута inspected_elements во всех экземплярах объекта shape_data_quality_inspection_instance_report_item, связанных с настоящим объектом, должны быть объектами типа connected_face_set.
WR3: Во всех объектах instance_report_item_with_extreme_instances, связанных с настоящим объектом, во всех объектах типа extreme_instance, на которые ссылается объект instance_report_item_with_extreme_instances, объекты, на которые ссылается атрибут locations_of_extreme_value, должны быть объектами типа edge_curve. Это означает, что на реберную кривую, представленную объектом edge_curve, существуют ссылки из трех или более граней, представленных объектом face.
WR4: Настоящий объект не должен быть связан посредством объектов shape_data_quality_criterion_and_accuracy_association ни с какими элементами данных, задающими точность. Объект shape_data_quality_inspection_result, соответствующий настоящему объекту, также не должен быть связан посредством объекта shape_inspection_result_accuracy_association с какими-либо элементами данных, задающими точность.
7.4.39 Объект over_used_vertex
Объект over_used_vertex представляет утверждение, что с вершиной, представленной объектом vertex, соединено слишком много ребер, представленных объектами edge. Согласно требованию к измерению, соответствующему настоящему объекту, необходимо, чтобы для каждой вершины, представленной объектом vertex, было подсчитано число соединенных с вершиной ребер, представленных объектами edge, и полученное значение было сравнено с предельным значением, заданным для оценки.
EXPRESS-спецификация:
* )
ENTITY over_used_vertex
SUBTYPE OF(inapt_topology);
SELF\shape_data_quality_criterion.assessment_specification:
shape_data_quality_assessment_by_numerical_test;
WHERE
WR1 : ('SHAPE_DATA_QUALITY_CRITERIA_SCHEMA.' +
'SHAPE_DATA_QUALITY_LOWER_VALUE_LIMIT'
IN TYPEOF(SELF\shape_data_quality_criterion.
assessment_specification.threshold))
AND ('MEASURE_SCHEMA.COUNT_MEASURE'
IN value_limit_type(SELF\shape_data_quality_criterion.
assessment_specification.threshold));
WR2 : validate_measured_data_type(SELF,
'MEASURE_SCHEMA.COUNT_MEASURE');
WR3 : validate_inspected_elements_type(SELF,
['TOPOLOGY_SCHEMA.VERTEX_POINT']);
WR4 : validate_locations_of_extreme_value_type(SELF,
[]);
WR5 : validate_accuracy_types(SELF,
[]);
END_ENTITY;
( *
Определение атрибута
SELF\shape_data_quality_criterion.assessment_specification - объект shape_data_quality_assessment_by_numerical_test, который задает проверку максимального значения с заданным предельным значением.
Формальные положения
WR1: Атрибут threshold объекта, играющего роль атрибута assessment_specification настоящего объекта, должен в качестве значения иметь объект типа shape_data_quality_lower_value_limit, атрибут value_component которого должен быть экземпляром данных типа count_measure (счетная мера).
WR2: Атрибут representative_measured_value объекта shape_data_quality_inspection_criterion_report и атрибут measured_value объекта shape_data_quality_inspection_instance_report_item во всех экземплярах, связанных с настоящим объектом, должны иметь значение типа count_measure (счетная мера).
WR3: Все объекты, играющие роль атрибута inspected_elements во всех экземплярах объекта shape_data_quality_inspection_instance_report_item, связанных с настоящим объектом, должны быть объектами типа vertex_point.
WR4: Связанный с настоящим объектом объект shape_data_quality_inspection_instance_report_item не должен быть объектом типа instance_report_item_with_extreme_instances, поскольку указание в отчете о проверке выходящих за пределы значений не имеет смысла.
WR5: Настоящий объект не должен быть связан посредством объектов shape_data_quality_criterion_and_accuracy_association ни с какими элементами данных, задающими точность. Объект shape_data_quality_inspection_result, соответствующий настоящему объекту, также не должен быть связан посредством объекта shape_inspection_result_accuracy_association с какими-либо элементами данных, задающими точность.
7.4.40 Объект free_edge
Объект free_edge представляет утверждение, что связный набор граней, представленный объектом connected_face_set, содержит одно или более ребер, на которые существует только одна ссылка из грани.
Примечания
1 Если объект connected_face_set является объектом closed_shell, то нарушение этого критерия означает, что форма ошибочна. Следовательно, такой случай должен обнаруживаться с помощью критерия, представленного объектом open_closed_shell, который является подтипом объекта erroneous_topology.
2 С помощью этого критерия обнаруживаются открытые оболочки, которые по замыслу должны быть замкнутыми твердыми телами. Часто такие оболочки появляются в результате ошибок при трансляции замкнутых твердых тел. С помощью критерия open_closed_shell не могут быть обнаружены оболочки, представленные объектом, не являющимся объектом closed_shell.
3 Если настоящую проверку выполнить для открытой оболочки, представляющей лист, не имеющий толщины, будут обнаружены ребра, представляющие внешнюю границу листа и ребра, представляющих внутренние отверстия. Такие ребра не являются несоответствующими.
Согласно требованию к измерению, соответствующему настоящему объекту, необходимо, чтобы было выполнено измерение всех ребер, представленных объектами edge, относящимися к представленным объектами face граням связного набора граней, представленного объектом connected_face_set, для того чтобы установить, что на ребро, представленное объектом edge, есть только одна ссылка из грани, представленной объектом face.
EXPRESS-спецификация:
* )
ENTITY free_edge
SUBTYPE OF(inapt_topology);
SELF\shape_data_quality_criterion.assessment_specification:
shape_data_quality_assessment_by_logical_test;
WHERE
WR1 : validate_measured_data_type(SELF,
'SHAPE_DATA_QUALITY_INSPECTION_RESULT_SCHEMA.BOOLEAN_VALUE');
WR2 : validate_inspected_elements_type(SELF,
['TOPOLOGY_SCHEMA.CONNECTED_FACE_SET']);
WR3 : validate_locations_of_extreme_value_type(SELF,
['TOPOLOGY_SCHEMA.EDGE_CURVE']);
WR4 : validate_accuracy_types(SELF,
[]);
WR5 : SIZEOF(QUERY(sdqr <* bag_to_set(USEDIN(SELF,
'PRODUCT_DATA_QUALITY_INSPECTION_RESULT_SCHEMA.'+
'DATA_QUALITY_INSPECTION_RESULT.'+
'CRITERION_INSPECTED'))|
('SHAPE_DATA_QUALITY_INSPECTION_RESULT_SCHEMA.'+
'SHAPE_DATA_QUALITY_INSPECTION_RESULT'
IN TYPEOF(sdqr)) AND
(SIZEOF(QUERY(sdqiir <* bag_to_set(USEDIN(sdqr,
'PRODUCT_DATA_QUALITY_INSPECTION_RESULT_SCHEMA.'+
'DATA_QUALITY_INSPECTION_REPORT.'+
'INSPECTION_RESULT'))|
('SHAPE_DATA_QUALITY_INSPECTION_RESULT_SCHEMA.'+
'SHAPE_DATA_QUALITY_INSPECTION_INSTANCE_REPORT'
IN TYPEOF(sdqiir)) AND
(SIZEOF(QUERY(sdqiri <* sdqiir.inspected_instances|
('TOPOLOGY_SCHEMA.CLOSED_SHELL'
IN TYPEOF(sdqiri.inspected_elements[1])))) = 0)
)) = 0)
)) = 0;
END_ENTITY;
(*
Определение атрибута
SELF\shape_data_quality_criterion.assessment_specification - объект shape_data_quality_assessment_by_logical_test, который задает проверку, содержит ли связный набор граней, представленный объектом connected_face_set, одно или более ребер, на которые существует только одна ссылка из граней, что соответствует значению 'TRUE' (истина), или не содержит.
Формальные положения
WR1: Атрибут representative_measured_value объекта shape_data_quality_inspection_criterion_report, атрибут measured_value объекта shape_data_quality_inspection_instance_report_item и атрибуты measured_value всех объектов extreme_instance, на которые ссылается объект instance_report_item_with_extreme_instances, во всех экземплярах, связанных с настоящим объектом, должны иметь значение типа boolean_value (булево значение).
WR2: Все объекты, играющие роль атрибута inspected_elements во всех экземплярах объекта shape_data_quality_inspection_instance_report_item, связанных с настоящим объектом, должны быть объектами типа connected_face_set.
WR3: Во всех объектах instance_report_item_with_extreme_instances, связанных с настоящим объектом, во всех объектах типа extreme_instance, на которые ссылается объект instance_report_item_with_extreme_instances, объекты, на которые ссылается атрибут locations_of_extreme_value, должны быть объектами типа edge_curve. Это означает, что реберная кривая, представленная объектом edge_curve, связана только с одной гранью, представленной объектом face.
WR4: Настоящий объект не должен быть связан посредством объектов shape_data_quality_criterion_and_accuracy_association ни с какими элементами данных, задающими точность. Объект shape_data_quality_inspection_result, соответствующий настоящему объекту, также не должен быть связан посредством объекта shape_inspection_result_accuracy_association с какими-либо элементами данных, задающими точность.
WR5: Все объекты, играющие роль атрибута inspected_elements во всех экземплярах объекта shape_data_quality_inspection_instance_report_item, связанных с настоящим объектом, не должны быть объектами типа closed_shell.
7.4.41 Объект inapt_geometry
Объект inapt_geometry является таким подтипом объекта inapt_data, который является супертипом для критериев, используемых для обнаружения геометрически несоответствующих данных о форме.
EXPRESS-спецификация:
* )
ENTITY inapt_geometry
ABSTRACT SUPERTYPE OF (ONEOF(
nearly_degenerate_geometry,
discontinuous_geometry,
self_intersecting_geometry,
geometry_with_local_near_degeneracy,
overlapping_geometry,
multiply_defined_geometry,
geometry_with_local_irregularity,
overcomplex_geometry))
SUBTYPE OF(inapt_data);
END_ENTITY;
( *
7.4.42 Объект discontinuous_geometry
Объект discontinuous_geometry является таким подтипом объекта inapt_geometry, который является супертипом для критериев, используемых для обнаружения геометрических данных, имеющих разрывы.
EXPRESS-спецификация:
* )
ENTITY discontinuous_geometry
ABSTRACT SUPERTYPE OF (ONEOF(
g1_discontinuous_curve, g2_discontinuous_curve,
g1_discontinuous_surface, g2_discontinuous_surface))
SUBTYPE OF(inapt_geometry);
END_ENTITY;
( *
7.4.43 Объект g1_discontinuous_curve
Объект g1_discontinuous_curve представляет утверждение, что b-сплайновая кривая, представленная объектом b_spline_curve, включает некоторые внутренние точки, в которых нарушена непрерывность G1. Согласно требованию к измерению, соответствующему настоящему объекту, необходимо, чтобы было выполнено измерение, включающее вычисление наибольшего угла между двумя касательными векторами в выбранных внутренних узловых точках b-сплайновой кривой, представленной объектом b_spline_curve, где один из векторов приходит в проверяемую точку, а другой выходит из точки. Полученный угол должен при оценке сравниваться с заданным предельным значением. Достаточно выполнять эту проверку только в тех точках, где кратность узла больше или равна степени b-сплайновой кривой, представленной объектом b_spline_curve.
Примечание - На
рисунке 19 показана точка на кривой, в которой пересекаются векторы касательных, изображенные пунктирной и сплошной линиями. Если угол между пунктирной линией и сплошной линией больше, чем заданное предельное значение, то кривая должна быть обнаружена с помощью этого критерия.
Рисунок 19 - Кривая, имеющая разрыв
G1
EXPRESS-спецификация:
* )
ENTITY g1_discontinuous_curve
SUBTYPE OF(discontinuous_geometry);
SELF\shape_data_quality_criterion.assessment_specification:
shape_data_quality_assessment_by_numerical_test;
WHERE
WR1 : ('SHAPE_DATA_QUALITY_CRITERIA_SCHEMA.' +
'SHAPE_DATA_QUALITY_LOWER_VALUE_LIMIT'
IN TYPEOF(SELF\shape_data_quality_criterion.
assessment_specification.threshold))
AND ('MEASURE_SCHEMA.PLANE_ANGLE_MEASURE'
IN value_limit_type(SELF\shape_data_quality_criterion.
assessment_specification.threshold));
WR2 : validate_measured_data_type(SELF,
'MEASURE_SCHEMA.PLANE_ANGLE_MEASURE');
WR3 : validate_inspected_elements_type(SELF,
['GEOMETRY_SCHEMA.B_SPLINE_CURVE']);
WR4 : validate_locations_of_extreme_value_type(SELF,
['SHAPE_DATA_QUALITY_INSPECTION_RESULT_SCHEMA.'+
'B_SPLINE_CURVE_KNOT_LOCATOR']);
WR5 : validate_accuracy_types(SELF,
[]);
END_ENTITY;
( *
Определение атрибута
SELF\shape_data_quality_criterion.assessment_specification - объект shape_data_quality_assessment_by_numerical_test, который задает сравнение значения измеренного угла с предельным значением.
Формальные положения
WR1: Атрибут threshold объекта, играющего роль атрибута assessment_specification настоящего объекта, должен в качестве значения иметь объект типа shape_data_quality_lower_value_limit, атрибут value_component которого должен быть экземпляром данных типа plane_angle_measure (мера плоского угла).
WR2: Атрибут representative_measured_value объекта shape_data_quality_inspection_criterion_report, атрибут measured_value объекта shape_data_quality_inspection_instance_report_item и атрибуты measured_value всех объектов extreme_instance, на которые ссылается объект instance_report_item_with_extreme_instances, во всех экземплярах, связанных с настоящим объектом, должны иметь значение типа plane_angle_measure (мера плоского угла).
WR3: Все объекты, играющие роль атрибута inspected_elements во всех экземплярах объекта shape_data_quality_inspection_instance_report_item, связанных с настоящим объектом, должны быть объектами типа b_spline_curve.
WR4: Во всех объектах instance_report_item_with_extreme_instances, связанных с настоящим объектом, во всех объектах типа extreme_instance, на которые ссылается объект instance_report_item_with_extreme_instances, объекты, на которые ссылается атрибут locations_of_extreme_value, должны быть объектами типа b_spline_curve_knot_locator. Эти объекты используются для указания позиций, в которых нарушена непрерывность G1.
WR5: Настоящий объект не должен быть связан посредством объектов shape_data_quality_criterion_and_accuracy_association ни с какими элементами данных, задающими точность. Объект shape_data_quality_inspection_result, соответствующий настоящему объекту, также не должен быть связан посредством объекта shape_inspection_result_accuracy_association с какими-либо элементами данных, задающими точность.
7.4.44 Объект g1_discontinuous_surface
Объект g1_discontinuous_surface представляет утверждение, что b-сплайновая поверхность, представленная объектом b_spline_surface, включает некоторые внутренние точки, в которых нарушена непрерывность G1. Согласно требованию к измерению, соответствующему настоящему объекту, необходимо, чтобы было выполнено измерение, включающее вычисление наибольшего угла между двумя векторами касательных к изопараметрическим линиям в выбранных внутренних узловых точках, где один из векторов приходит в проверяемую точку, а другой выходит из точки. Полученный угол должен при оценке сравниваться с заданным предельным значением. Эта проверка должна выполняться как в направлении параметра u, так и в направлении параметра v. Достаточно выполнять эту проверку только в тех точках, в которых кратность узла больше или равна степени b-сплайновой поверхности.
EXPRESS-спецификация:
* )
ENTITY g1_discontinuous_surface
SUBTYPE OF(discontinuous_geometry);
SELF\shape_data_quality_criterion.assessment_specification :
shape_data_quality_assessment_by_numerical_test;
WHERE
WR1 : ('SHAPE_DATA_QUALITY_CRITERIA_SCHEMA.' +
'SHAPE_DATA_QUALITY_LOWER_VALUE_LIMIT'
IN TYPEOF(SELF\shape_data_quality_criterion.
assessment_specification.threshold))
AND ('MEASURE_SCHEMA.PLANE_ANGLE_MEASURE'
IN value_limit_type(SELF\shape_data_quality_criterion.
assessment_specification.threshold)) ;
WR2 : validate_measured_data_type(SELF,
'MEASURE_SCHEMA.PLANE_ANGLE_MEASURE');
WR3 : validate_inspected_elements_type(SELF,
['GEOMETRY_SCHEMA.B_SPLINE_SURFACE']);
WR4 : validate_locations_of_extreme_value_type(SELF,
['SHAPE_DATA_QUALITY_INSPECTION_RESULT_SCHEMA.'+
'B_SPLINE_SURFACE_KNOT_LOCATOR']);
WR5 : validate_accuracy_types(SELF,
['MEASURE_SCHEMA.PLANE_ANGLE_MEASURE']);
END_ENTITY;
( *
Определение атрибута
SELF\shape_data_quality_criterion.assessment_specification - объект shape_data_quality_assessment_by_numerical_test, который задает сравнение значения измеренного угла с предельным значением.
Формальные положения
WR1: Атрибут threshold объекта, играющего роль атрибута assessment_specification настоящего объекта, должен в качестве значения иметь объект типа shape_data_quality_lower_value_limit, атрибут value_component которого должен быть экземпляром данных типа plane_angle_measure (мера плоского угла).
WR2: Атрибут representative_measured_value объекта shape_data_quality_inspection_criterion_report, атрибут measured_value объекта shape_data_quality_inspection_instance_report_item и атрибуты measured_value всех объектов extreme_instance, на которые ссылается объект instance_report_item_with_extreme_instances, во всех экземплярах, связанных с настоящим объектом, должны иметь значение типа plane_angle_measure (мера плоского угла).
WR3: Все объекты, играющие роль атрибута inspected_elements во всех экземплярах объекта shape_data_quality_inspection_instance_report_item, связанных с настоящим объектом, должны быть объектами типа b_spline_surface.
WR4: Во всех объектах instance_report_item_with_extreme_instances, связанных с настоящим объектом, во всех объектах типа extreme_instance, на которые ссылается объект instance_report_item_with_extreme_instances, объекты, на которые ссылается атрибут locations_of_extreme_value, должны быть объектами типа b_spline_curve_knot_locator. Эти объекты используются для указания мест, в которых векторы касательных не являются непрерывными.
WR5: Если для данного измерения задана точность, то значение атрибута value_component должно быть значением типа plane_angle_measure (мера плоского угла).
7.4.45 Объект g2_discontinuous_curve
Объект g2_discontinuous_curve представляет утверждение, что b-сплайновая кривая, представленная объектом b_spline_curve, включает некоторые внутренние точки, в которых нарушена непрерывность G2. Согласно требованию к измерению, соответствующему настоящему объекту, необходимо, чтобы была вычислена наибольшая разность между значениями радиуса кривизны и между направлениями центра кривизны в выбранных внутренних точках вдоль кривой. Разность направлений кривизны должна сравниваться с предельным значением плоского угла, заданным атрибутом assessment_specification. Предположим, что r1 и r2 - сравниваемые значения радиусов кривизны. Относительное изменение радиуса кривизны определяется как (2|r1 - r2|)/(|r1| + |r2|). Для проверки непрерывности значения радиуса кривизны это значение сравнивается с предельным значением, заданным атрибутом assessment_specification_2. Достаточно выполнять эту проверку только в тех точках, в которых значение кратности узла больше, чем значение степени кривой минус 2.
Примечание - На
рисунке 20 показан случай, когда направления кривизны совпадают, а значения радиусов различаются. На
рисунке 21 показан случай, когда значения радиусов кривизны равны, но направления различаются. Оба случая должны распознаваться с помощью настоящего критерия.
Рисунок 20 - Разрыв
G2 вследствие различных значений
радиусов кривизны
Рисунок 21 - Разрыв
G2 вследствие разных направлений
радиусов кривизны
EXPRESS-спецификация:
* )
ENTITY g2_discontinuous_curve
SUBTYPE OF(discontinuous_geometry);
SELF\shape_data_quality_criterion.assessment_specification :
shape_data_quality_assessment_by_numerical_test;
assessment_specification_2 :
shape_data_quality_assessment_by_numerical_test;
flat_curvature_radius_tolerance : length_measure;
WHERE
WR1 : ('SHAPE_DATA_QUALITY_CRITERIA_SCHEMA.' +
'SHAPE_DATA_QUALITY_LOWER_VALUE_LIMIT'
IN TYPEOF(SELF\shape_data_quality_criterion.
assessment_specification.threshold))
AND ('MEASURE_SCHEMA.PLANE_ANGLE_MEASURE'
IN value_limit_type(SELF\shape_data_quality_criterion.
assessment_specification.threshold));
WR2 : ('SHAPE_DATA_QUALITY_CRITERIA_SCHEMA.' +
'SHAPE_DATA_QUALITY_LOWER_VALUE_LIMIT'
IN TYPEOF(SELF.assessment_specification_2.threshold))
AND ('MEASURE_SCHEMA.RATIO_MEASURE'
IN value_limit_type(SELF.assessment_specification_2.threshold)) ;
WR3 : validate_measured_data_type(SELF,
'SHAPE_DATA_QUALITY_INSPECTION_RESULT_SCHEMA.'+
'PLANE_ANGLE_AND_RATIO_PAIR');
WR4 : validate_inspected_elements_type(SELF,
['GEOMETRY_SCHEMA.B_SPLINE_CURVE']);
WR5 : validate_locations_of_extreme_value_type(SELF,
['SHAPE_DATA_QUALITY_INSPECTION_RESULT_SCHEMA.'+
'B_SPLINE_CURVE_KNOT_LOCATOR']);
WR6 : validate_accuracy_types(SELF,
[]);
END_ENTITY;
( *
Определения атрибутов
SELF\shape_data_quality_criterion.assessment_specification - объект shape_data_quality_assessment_by_numerical_test, который задает сравнение значения измеренного угла с заданным предельным значением;
assessment_specification_2 - объект shape_data_quality_assessment_by_numerical_test, который задает сравнение относительного изменения кривизны с заданным предельным значением;
flat_curvature_radius_tolerance - величина допуска для проверки плоскостности формы.
Примечание - Если значение радиуса кривизны больше, чем значение атрибута flat_curvature_radius_tolerance, то значение кривизны не должно использоваться для проверки относительного изменения радиуса кривизны. Если значения двух радиусов кривизны больше этого значения, то следует считать, что два сегмента непрерывны по G2. Если одно из значений радиуса кривизны больше этого значения, а другое - меньше, то следует считать, что между сегментами существует разрыв по G2.
Формальные положения
WR1: Атрибут threshold объекта, играющего роль атрибута assessment_specification настоящего объекта, должен в качестве значения иметь объект типа shape_data_quality_lower_value_limit, атрибут value_component которого должен быть экземпляром данных типа plane_angle_measure (мера плоского угла).
WR2: Атрибут threshold объекта, играющего роль атрибута assessment_specification_2 настоящего объекта, должен в качестве значения иметь объект типа shape_data_quality_lower_value_limit, атрибут value_component которого должен быть экземпляром данных типа ratio_measure (мера отношения).
WR3: Атрибут representative_measured_value объекта shape_data_quality_inspection_criterion_report, атрибут measured_value объекта shape_data_quality_inspection_instance_report_item и атрибуты measured_value всех объектов extreme_instance, на которые ссылается объект instance_report_item_with_extreme_instances, во всех экземплярах, связанных с настоящим объектом, должны иметь значение типа plane_angle_and_ratio_pair (пара из меры плоского угла и меры отношения).
WR4: Все объекты, играющие роль атрибута inspected_elements во всех экземплярах объекта shape_data_quality_inspection_instance_report_item, связанных с настоящим объектом, должны быть объектами типа b_spline_curve.
WR5: Во всех объектах instance_report_item_with_extreme_instances, связанных с настоящим объектом, во всех объектах типа extreme_instance, на которые ссылается объект instance_report_item_with_extreme_instances, объекты, на которые ссылается атрибут locations_of_extreme_value, должны быть объектами типа b_spline_curve_knot_locator. Эти объекты используются для указания позиций, в которых нарушена непрерывность значений кривизны главных векторов кривизны.
WR6: Настоящий объект не должен быть связан посредством объектов shape_data_quality_criterion_and_accuracy_association ни с какими элементами данных, задающими точность. Объект shape_data_quality_inspection_result, соответствующий настоящему объекту, также не должен быть связан посредством объекта shape_inspection_result_accuracy_association с какими-либо элементами данных, задающими точность.
7.4.46 Объект g2_discontinuous_surface
Объект g1_discontinuous_surface представляет утверждение, что b-сплайновая поверхность, представленная объектом b_spline_surface, включает некоторые внутренние точки, в которых нарушена непрерывность G2. Согласно требованию к измерению, соответствующему настоящему объекту, необходимо выполнить измерение, включающее вычисление наибольшей разности между значениями радиусов и кривизны и между направлениями главных векторов кривизны для изопараметрических кривых в направлении поперек границы в выбранных внутренних узловых точках b-сплайновой поверхности, представленной объектом b_spline_surface. Разность направлений главных векторов кривизны должна сравниваться с предельным значением плоского угла, заданным атрибутом assessment_specification. Предположим, что r1 и r2 - сравниваемые значения главных радиусов кривизны. Относительное изменение радиуса кривизны определяется как (2|r1 - r2|)/(|r1| + |r2|). Для проверки непрерывности значения радиуса кривизны это значение сравнивается с предельным значением, заданным атрибутом assessment_specification_2. Достаточно выполнять эту проверку в точках, где значение кратности узлов больше, чем значение степени поверхности минус 2.
EXPRESS-спецификация:
* )
ENTITY g2_discontinuous_surface
SUBTYPE OF(discontinuous_geometry);
SELF\shape_data_quality_criterion.assessment_specification :
shape_data_quality_assessment_by_numerical_test;
assessment_specification_2 :
shape_data_quality_assessment_by_numerical_test;
flat_curvature_radius_tolerance : length_measure;
WHERE
WR1 : ('SHAPE_DATA_QUALITY_CRITERIA_SCHEMA.' +
'SHAPE_DATA_QUALITY_LOWER_VALUE_LIMIT'
IN TYPEOF(SELF\shape_data_quality_criterion.
assessment_specification.threshold))
AND ('MEASURE_SCHEMA.PLANE_ANGLE_MEASURE'
IN value_limit_type(SELF\shape_data_quality_criterion.
assessment_specification.threshold));
WR2 : ('SHAPE_DATA_QUALITY_CRITERIA_SCHEMA.' +
'SHAPE_DATA_QUALITY_LOWER_VALUE_LIMIT'
IN TYPEOF(SELF.assessment_specification_2.threshold))
AND ('MEASURE_SCHEMA.RATIO_MEASURE'
IN value_limit_type(SELF.assessment_specification_2.threshold));
WR3 : validate_measured_data_type(SELF,
'SHAPE_DATA_QUALITY_INSPECTION_RESULT_SCHEMA.'+
'PLANE_ANGLE_AND_RATIO_PAIR');
WR4 : validate_inspected_elements_type(SELF,
['GEOMETRY_SCHEMA.B_SPLINE_SURFACE']);
WR5 : validate_locations_of_extreme_value_type(SELF,
['SHAPE_DATA_QUALITY_INSPECTION_RESULT_SCHEMA.'+
'B_SPLINE_SURFACE_KNOT_LOCATOR']);
WR6 : validate_accuracy_types(SELF,
['MEASURE_SCHEMA.RATIO_MEASURE'])
;
END_ENTITY;
( *
Определения атрибутов
SELF\shape_data_quality_criterion.assessment_specification - объект shape_data_quality_assessment_by_numerical_test, который задает сравнение значения измеренного угла с предельным значением;
assessment_specification_2 - объект shape_data_quality_assessment_by_numerical_test, который задает сравнение значения измеренного относительного изменения кривизны с заданным предельным значением;
flat_curvature_radius_tolerance - значение допуска для проверки плоскостности формы.
Примечание - Если значение радиуса кривизны больше, чем значение атрибута flat_curvature_radius_tolerance, то значение кривизны не должно использоваться для проверки относительного изменения радиуса кривизны. Если значения двух радиусов кривизны больше этого значения, то следует считать, что два сегмента непрерывны по G2. Если значение одного из радиусов кривизны больше этого значения, а другое - меньше, то следует считать, что между сегментами существует разрыв по G2.
Формальные положения
WR1: Атрибут threshold объекта, играющего роль атрибута assessment_specification настоящего объекта, должен в качестве значения иметь объект типа shape_data_quality_lower_value_limit, атрибут value_component которого должен быть экземпляром данных типа plane_angle_measure (мера плоского угла).
WR2: Атрибут threshold объекта, играющего роль атрибута assessment_specification_2 настоящего объекта, должен в качестве значения иметь объект типа shape_data_quality_lower_value_limit, атрибут value_component которого должен быть экземпляром данных типа ratio_measure (мера отношения).
WR3: Атрибут representative_measured_value объекта shape_data_quality_inspection_criterion_report, атрибут measured_value объекта shape_data_quality_inspection_instance_report_item и атрибуты measured_value всех объектов extreme_instance, на которые ссылается объект instance_report_item_with_extreme_instances, во всех экземплярах, связанных с настоящим объектом, должны иметь значение типа plane_angle_and_ratio_pair (пара из меры плоского угла и меры отношения).
WR4: Все объекты, играющие роль атрибута inspected_elements во всех экземплярах объекта shape_data_quality_inspection_instance_report_item, связанных с настоящим объектом, должны быть объектами типа b_spline_surface.
WR5: Во всех объектах instance_report_item_with_extreme_instances, связанных с настоящим объектом, во всех объектах типа extreme_instance, на которые ссылается объект instance_report_item_with_extreme_instances, объекты, на которые ссылается атрибут locations_of_extreme_value, должны быть объектами типа b_spline_curve_knot_locator. Эти объекты используются для указания мест, где существует или разрыв величины кривизны, или разрыв векторов кривизны, т.е. нарушена непрерывность G2.
WR6: Если для данного измерения задана точность, значение атрибута value_component должно быть значением типа ratio_measure (мера отношения).
7.4.47 Объект self_intersecting_geometry
Объект self_intersecting_geometry является таким подтипом объекта inapt_geometry, который является супертипом для критериев, используемых для обнаружения геометрических данных, имеющих самопересечения.
EXPRESS-спецификация:
* )
ENTITY self_intersecting_geometry
ABSTRACT SUPERTYPE OF (ONEOF(
self_intersecting_curve, self_intersecting_surface))
SUBTYPE OF(inapt_geometry);
END_ENTITY;
( *
7.4.48 Объект self_intersecting_curve
Объект self_intersecting_curve представляет утверждение, что в пределах области определения кривой существует самопересечение. Согласно требованию к измерению, соответствующему настоящему объекту, необходимо выполнить измерение, обнаруживающее точки на кривой, значение расстояния между которыми не превышает значения атрибута interference_tolerance, а значение длины дуги кривой между ними больше, чем значение, получаемое в результате умножения значения атрибута interference_tolerance на значение атрибута arc_length_distance_factor. В случае замкнутой кривой пары точек, расстояние между которыми вдоль дуги кривой от начальной до конечной точки не превышает значения атрибута interference_tolerance, исключаются из проверки. Для выполняемой проверки замкнутой кривой считается кривая, у которой расстояние между начальной и конечной точками не превышает значения атрибута interference_tolerance.
Примечание - На
рисунке 22 d - расстояние между двумя точками кривой, а
l - длина дуги, соединяющей две точки.
Рисунок 22 - Самопересекающаяся кривая
EXPRESS-спецификация:
* )
ENTITY self_intersecting_curve
SUBTYPE OF (self_intersecting_geometry);
SELF\shape_data_quality_criterion.assessment_specification :
shape_data_quality_assessment_by_logical_test;
arc_length_separation_factor : REAL;
interference_tolerance : length_measure;
WHERE
WR1 : validate_measured_data_type(SELF,
'SHAPE_DATA_QUALITY_INSPECTION_RESULT_SCHEMA.BOOLEAN_VALUE');
WR2 : validate_inspected_elements_type(SELF,
['GEOMETRY_SCHEMA.CURVE']);
WR3 : validate_locations_of_extreme_value_type(SELF,
['GEOMETRY_SCHEMA.POINT_ON_CURVE',
'GEOMETRY_SCHEMA.POINT_ON_CURVE']);
WR4 : validate_accuracy_types(SELF,
['MEASURE_SCHEMA.LENGTH_MEASURE']);
END_ENTITY;
( *
Определения атрибутов
SELF\shape_data_quality_criterion.assessment_specification - объект shape_data_quality_assessment_by_logical_test, который задает проверку наличия пересечения, что соответствует значению 'TRUE', или его отсутствия;
arc_length_separation_factor - фактор, который используется для умножения на значение атрибута interference_tolerance для того, чтобы определить, является ли длина дуги кривой между точками достаточной;
interference_tolerance - допуск, используемый при проверке совпадения точек.
Формальные положения
WR1: Атрибут representative_measured_value объекта shape_data_quality_inspection_criterion_report, атрибут measured_value объекта shape_data_quality_inspection_instance_report_item и атрибуты measured_value всех объектов extreme_instance, на которые ссылается объект instance_report_item_with_extreme_instances, во всех экземплярах, связанных с настоящим объектом, должны иметь значение типа boolean_value (булево значение).
WR2: Все объекты, играющие роль атрибута inspected_elements во всех экземплярах объекта shape_data_quality_inspection_instance_report_item, связанных с настоящим объектом, должны быть объектами типа curve.
WR3: Во всех объектах instance_report_item_with_extreme_instances, связанных с настоящим объектом, во всех объектах типа extreme_instance, на которые ссылается объект instance_report_item_with_extreme_instances, объекты, на которые ссылается атрибут locations_of_extreme_value, должны быть двумя объектами типа point_on_curve. Это показывает, что в этих двух точках кривая самопересекается в пределах допуска.
WR4: Если для данного измерения задана точность, то значение атрибута range должно быть значением типа length_measure (мера длины).
7.4.49 Объект self_intersecting_surface
Объект self_intersecting_surface представляет утверждение, что в пределах области определения поверхности существует самопересечение. Согласно требованию к измерению, соответствующему настоящему объекту, необходимо выполнить измерение, обнаруживающее точки на кривой, значение расстояния между которыми не превышает значения атрибута interference_tolerance, а геодезическое линейное расстояние между ними больше, чем значение, получаемое в результате умножения значения атрибута interference_tolerance на значение атрибута arc_length_distance_factor. В случае замкнутой поверхности пары точек, расстояние которых от границы поверхности, измеренное вдоль дуги изопараметрической кривой, не превышает значения атрибута interference_tolerance, исключаются из проверки. При выполнении проверки замкнутой поверхностью считается поверхность, у которой в направлении хотя бы одного из параметров расстояние между граничными кривыми при начальном и конечном значениях этого параметра не превышает значения атрибута interference_tolerance.
Примечание - На
рисунке 23 d - расстояние между двумя точками кривой, а
l - геодезическое линейное расстояние между ними.
Рисунок 23 - Самопересекающаяся поверхность
EXPRESS-спецификация:
* )
ENTITY self_intersecting_surface
SUBTYPE OF(self_intersecting_geometry);
SELF\shape_data_quality_criterion.assessment_specification:
shape_data_quality_assessment_by_logical_test;
geodesic_separation_factor : REAL;
interference_tolerance : length_measure;
WHERE
WR1 : validate_measured_data_type(SELF,
'SHAPE_DATA_QUALITY_INSPECTION_RESULT_SCHEMA.BOOLEAN_VALUE');
WR2 : validate_inspected_elements_type(SELF,
['GEOMETRY_SCHEMA.SURFACE']);
WR3 : validate_locations_of_extreme_value_type(SELF,
['GEOMETRY_SCHEMA.POINT_ON_SURFACE',
'GEOMETRY_SCHEMA.POINT_ON_SURFACE']);
WR4 : validate_accuracy_types(SELF,
['MEASURE_SCHEMA.LENGTH_MEASURE']);
END_ENTITY;
( *
Определения атрибутов
SELF\shape_data_quality_criterion.assessment_specification - объект shape_data_quality_assessment_by_logical_test, который задает проверку наличия пересечения, что соответствует значению 'TRUE', или его отсутствия;
geodesic_separation_factor - фактор, который используется для умножения на значение атрибута interference_tolerance для того, чтобы определить, является ли длина дуги между точками достаточной;
interference_tolerance - допуск, используемый при проверке совпадения точек.
Формальные положения
WR1: Атрибут representative_measured_value объекта shape_data_quality_inspection_criterion_report, атрибут measured_value объекта shape_data_quality_inspection_instance_report_item и атрибуты measured_value всех объектов extreme_instance, на которые ссылается объект instance_report_item_with_extreme_instances, во всех экземплярах, связанных с настоящим объектом, должны иметь значение типа boolean_value (булево значение).
WR2: Все объекты, играющие роль атрибута inspected_elements во всех экземплярах объекта shape_data_quality_inspection_instance_report_item, связанных с настоящим объектом, должны быть объектами типа surface.
WR3: Во всех объектах instance_report_item_with_extreme_instances, связанных с настоящим объектом, во всех объектах типа extreme_instance, на которые ссылается объект instance_report_item_with_extreme_instances, объекты, на которые ссылается атрибут locations_of_extreme_value, должны быть двумя объектами типа point_on_curve. Это показывает, что в этих двух точках поверхность самопересекается в пределах допуска.
WR4: Если для данного измерения задана точность, то значение атрибута value_component должно быть значением типа length_measure (мера длины).
7.4.50 Объект nearly_degenerate_geometry
Объект nearly_degenerate_geometry является таким подтипом объекта inapt_geometry, который является супертипом для критериев, используемых для обнаружения геометрических данных, близких к вырождению.
EXPRESS-спецификация:
* )
ENTITY nearly_degenerate_geometry
ABSTRACT SUPERTYPE OF (ONEOF(
small_area_surface,
short_length_curve,
entirely_narrow_surface))
SUBTYPE OF(inapt_geometry);
END_ENTITY;
( *
7.4.51 Объект short_length_curve
Объект short_length_curve представляет утверждение, что длина дуги кривой меньше предельного значения. Согласно требованию к измерению, соответствующему настоящему объекту, необходимо выполнить измерение, включающее вычисление значения длины дуги кривой. Полученное значение длины при оценке должно сравниваться с заданным предельным значением.
EXPRESS-спецификация:
* )
ENTITY short_length_curve
SUBTYPE OF(nearly_degenerate_geometry);
SELF\shape_data_quality_criterion.assessment_specification :
shape_data_quality_assessment_by_numerical_test;
WHERE
WR1 : ('SHAPE_DATA_QUALITY_CRITERIA_SCHEMA.' +
'SHAPE_DATA_QUALITY_UPPER_VALUE_LIMIT'
IN TYPEOF(SELF\shape_data_quality_criterion.
assessment_specification.threshold))
AND ('MEASURE_SCHEMA.LENGTH_MEASURE'
IN value_limit_type(SELF\shape_data_quality_criterion.
assessment_specification.threshold));
WR2 : validate_measured_data_type(SELF,
'MEASURE_SCHEMA.LENGTH_MEASURE');
WR3 : validate_inspected_elements_type(SELF,
['GEOMETRY_SCHEMA.CURVE']);
WR4 : validate_locations_of_extreme_value_type(SELF,
[]);
WR5 : validate_accuracy_types(SELF,
['MEASURE_SCHEMA.LENGTH_MEASURE']);
END_ENTITY;
( *
Определение атрибута
SELF\shape_data_quality_criterion.assessment_specification - объект shape_data_quality_assessment_by_numerical_test, который задает проверку длины дуги кривой и сравнение с заданным предельным значением.
Формальные положения
WR1: Атрибут threshold объекта, играющего роль атрибута assessment_specification настоящего объекта, должен в качестве значения иметь объект типа shape_data_quality_upper_value_limit, атрибут value_component которого должен быть экземпляром данных типа length_measure (мера длины).
WR2: Атрибут representative_measured_value объекта shape_data_quality_inspection_criterion_report и атрибут measured_value объекта shape_data_quality_inspection_instance_report_item во всех экземплярах, связанных с настоящим объектом, должны иметь значение типа length_measure (мера длины).
WR3: Все объекты, играющие роль атрибута inspected_elements во всех экземплярах объекта shape_data_quality_inspection_instance_report_item, связанных с настоящим объектом, должны быть объектами типа curve.
WR4: Объект shape_data_quality_inspection_instance_report_item, связанный с настоящим объектом, не должен быть объектом типа instance_report_item_with_extreme_instances.
WR5: Если для данного измерения задана точность, то значение атрибута value_component должно быть значением типа length_measure (мера длины).
7.4.52 Объект small_area_surface
Объект small_area_surface представляет утверждение, что площадь поверхности слишком мала. Согласно требованию к измерению, соответствующему настоящему объекту, необходимо выполнить измерение, при котором должна быть вычислена площадь поверхности. Полученное значение площади при оценке должно сравниваться с заданным предельным значением. Поверхности с бесконечной площадью при вычислении площади игнорируются.
EXPRESS-спецификация:
* )
ENTITY small_area_surface
SUBTYPE OF(nearly_degenerate_geometry);
SELF\shape_data_quality_criterion.assessment_specification:
shape_data_quality_assessment_by_numerical_test;
WHERE
WR1 : ('SHAPE_DATA_QUALITY_CRITERIA_SCHEMA.' +
'SHAPE_DATA_QUALITY_UPPER_VALUE_LIMIT'
IN TYPEOF(SELF\shape_data_quality_criterion.
assessment_specification.threshold))
AND ('MEASURE_SCHEMA.AREA_MEASURE'
IN value_limit_type(SELF\shape_data_quality_criterion.
assessment_specification.threshold));
WR2 : validate_measured_data_type(SELF,
'MEASURE_SCHEMA.AREA_MEASURE');
WR3 : validate_inspected_elements_type(SELF,
['GEOMETRY_SCHEMA.SURFACE']);
WR4 : validate_locations_of_extreme_value_type(SELF,
[]);
WR5 : validate_accuracy_types(SELF,
['MEASURE_SCHEMA.AREA_MEASURE']);
END_ENTITY;
( *
Определение атрибута
SELF\shape_data_quality_criterion.assessment_specification - объект shape_data_quality_assessment_by_numerical_test, который задает проверку площади поверхности и сравнение с заданным предельным значением.
Формальные положения
WR1: Атрибут threshold объекта, играющего роль атрибута assessment_specification настоящего объекта, должен в качестве значения иметь объект типа shape_data_quality_upper_value_limit, атрибут value_component которого должен быть экземпляром данных типа area_measure (мера площади).
WR2: Атрибут representative_measured_value объекта shape_data_quality_inspection_criterion_report, атрибут measured_value объекта shape_data_quality_inspection_instance_report_item и атрибуты measured_value всех объектов extreme_instance, на которые ссылается объект instance_report_item_with_extreme_instances, во всех экземплярах, связанных с настоящим объектом, должны иметь значение типа area_measure (мера площади).
WR3: Все объекты, играющие роль атрибута inspected_elements во всех экземплярах объекта shape_data_quality_inspection_instance_report_item, связанных с настоящим объектом, должны быть объектами типа surface.
WR4: Объект shape_data_quality_inspection_instance_report_item, связанный с настоящим объектом, не должен быть объектом типа instance_report_item_with_extreme_instances.
WR5: Если для данного измерения задана точность, то значение атрибута value_component должно быть значением типа area_measure (мера площади).
7.4.53 Объект entirely_narrow_surface
Объект entirely_narrow_surface представляет утверждение, что поверхность является полностью узкой. Поверхность является узкой, если для каждой точки поверхности существует точка на границе, расстояние до которой не превышает половины допуска. Согласно требованию к измерению, соответствующему настоящему объекту, необходимо выполнить измерение, включающее вычисление для выбранных точек поверхности наименьшего расстояния до границы. Если значение этого расстояния превышает половину его поля допуска, то поверхность не является узкой.
Примечание - На
рисунке 24 показано измерение, задаваемое настоящим объектом.
d - это расстояние от точки на поверхности до границы поверхности.
Рисунок 24 - Измерение полностью узкой грани
EXPRESS-спецификация:
* )
ENTITY entirely_narrow_surface
SUBTYPE OF(nearly_degenerate_geometry);
SELF\shape_data_quality_criterion.assessment_specification:
shape_data_quality_assessment_by_logical_test;
width_tolerance : length_measure;
WHERE
WR1 : validate_measured_data_type(SELF,
'SHAPE_DATA_QUALITY_INSPECTION_RESULT_SCHEMA.BOOLEAN_VALUE');
WR2 : validate_inspected_elements_type(SELF,
['GEOMETRY_SCHEMA.BOUNDED_SURFACE']);
WR3 : validate_locations_of_extreme_value_type(SELF,
[]);
WR4 : validate_accuracy_types(SELF,
['MEASURE_SCHEMA.LENGTH_MEASURE']);
END_ENTITY;
( *
Определения атрибутов
SELF\shape_data_quality_criterion.assessment_specification - объект shape_data_quality_assessment_by_logical_test, который задает проверку, является ли поверхность полностью узкой, что соответствует значению 'TRUE' (истина), или не является;
width_tolerance - значение допуска, используемого для проверки, является или не является поверхность узкой.
Формальные положения
WR1: Атрибут representative_measured_value объекта shape_data_quality_inspection_criterion_report и атрибут measured_value объекта shape_data_quality_inspection_instance_report_item во всех экземплярах, связанных с настоящим объектом, должны иметь значение типа boolean_value (булево значение).
WR2: Все объекты, играющие роль атрибута inspected_elements во всех экземплярах объекта shape_data_quality_inspection_instance_report_item, соответствующих настоящему объекту, должны быть объектами типа bounded_surface.
WR3: Объект shape_data_quality_inspection_instance_report_item, связанный с настоящим объектом, не должен быть объектом типа instance_report_item_with_extreme_instances.
WR4: Если для данного измерения задана точность, то значение атрибута value_component должно быть значением типа length_measure (мера длины).
7.4.54 Объект geometry_with_local_near_degeneracy
Объект geometry_with_local_near_degeneracy является таким подтипом объекта inapt_geometry, который является супертипом для критериев, используемых для обнаружения геометрических данных, имеющих локальные бесконечно малые характеристики.
EXPRESS-спецификация:
* )
ENTITY geometry_with_local_near_degeneracy
ABSTRACT SUPERTYPE OF (ONEOF(
curve_with_small_curvature_radius,
short_length_curve_segment,
surface_with_small_curvature_radius,
small_area_surface_patch,
narrow_surface_patch,
indistinct_surface_knots,
indistinct_curve_knots,
nearly_degenerate_surface_boundary,
nearly_degenerate_surface_patch))
SUBTYPE OF(inapt_geometry);
END_ENTITY;
( *
7.4.55 Объект short_length_curve_segment
Объект short_length_curve_segment представляет утверждение, что b-сплайновая кривая, представленная объектом b_spline_curve, имеет узловой интервал, длина дуги которого слишком коротка. Согласно требованию к измерению, соответствующему настоящему объекту, необходимо выполнить измерение, включающее вычисление наименьшей из длин дуг узловых интервалов b-сплайновой кривой, представленной объектом b_spline_curve. Полученное значение при оценке должно сравниваться с заданным предельным значением.
EXPRESS-спецификация:
* )
ENTITY short_length_curve_segment
SUBTYPE OF(geometry_with_local_near_degeneracy);
SELF\shape_data_quality_criterion.assessment_specification :
shape_data_quality_assessment_by_numerical_test;
WHERE
WR1 : ('SHAPE_DATA_QUALITY_CRITERIA_SCHEMA.' +
'SHAPE_DATA_QUALITY_UPPER_VALUE_LIMIT'
IN TYPEOF(SELF\shape_data_quality_criterion.
assessment_specification.threshold))
AND ('MEASURE_SCHEMA.LENGTH_MEASURE'
IN value_limit_type(SELF\shape_data_quality_criterion.
assessment_specification.threshold));
WR2 : validate_measured_data_type(SELF,
'MEASURE_SCHEMA.LENGTH_MEASURE');
WR3 : validate_inspected_elements_type(SELF,
['GEOMETRY_SCHEMA.B_SPLINE_CURVE']);
WR4 : validate_locations_of_extreme_value_type(SELF,
['SHAPE_DATA_QUALITY_INSPECTION_RESULT_SCHEMA.'+
'B_SPLINE_CURVE_SEGMENT']);
WR5 : validate_accuracy_types(SELF,
['MEASURE_SCHEMA.LENGTH_MEASURE']);
END_ENTITY;
( *
Определение атрибута
SELF\shape_data_quality_criterion.assessment_specification - объект shape_data_quality_assessment_by_numerical_test, который задает проверку на сравнение измеренной длины дуги с заданным предельным значением.
Формальные положения
WR1: Атрибут threshold объекта, играющего роль атрибута assessment_specification настоящего объекта, должен в качестве значения иметь объект типа shape_data_quality_upper_value_limit, атрибут value_component которого должен быть экземпляром данных типа length_measure (мера длины).
WR2: Атрибут representative_measured_value объекта shape_data_quality_inspection_criterion_report, атрибут measured_value объекта shape_data_quality_inspection_instance_report_item и атрибуты measured_value всех объектов extreme_instance, на которые ссылается объект instance_report_item_with_extreme_instances, во всех экземплярах, связанных с настоящим объектом, должны иметь значение типа length_measure (мера длины).
WR3: Все объекты, играющие роль атрибута inspected_elements во всех экземплярах объекта shape_data_quality_inspection_instance_report_item, связанных с настоящим объектом, должны быть объектами типа b_spline_curve.
WR4: Во всех объектах instance_report_item_with_extreme_instances, связанных с настоящим объектом, во всех объектах типа extreme_instance, на которые ссылается объект instance_report_item_with_extreme_instances, объекты, на которые ссылается атрибут locations_of_extreme_value, должны быть объектами типа b_spline_curve_segment.
WR5: Если для данного измерения задана точность, то значение атрибута value_component должно быть значением типа length_measure (мера длины).
7.4.56 Объект small_area_surface_patch
Объект small_area_surface_patch представляет утверждение, что b-сплайновая поверхность, представленная объектом b_spline_surface, содержит лоскут слишком малой площади. Согласно требованию к измерению, соответствующему настоящему объекту, необходимо вычислить наименьшую из площадей лоскутов b-сплайновой поверхности, представленной объектом b_spline_surface. Полученная наименьшая площадь при оценке должна сравниваться с заданным предельным значением.
EXPRESS-спецификация:
* )
ENTITY small_area_surface_patch
SUBTYPE OF(geometry_with_local_near_degeneracy);
SELF\shape_data_quality_criterion.assessment_specification:
shape_data_quality_assessment_by_numerical_test;
WHERE
WR1 : ('SHAPE_DATA_QUALITY_CRITERIA_SCHEMA.' +
'SHAPE_DATA_QUALITY_UPPER_VALUE_LIMIT'
IN TYPEOF(SELF\shape_data_quality_criterion.
assessment_specification.threshold))
AND ('MEASURE_SCHEMA.AREA_MEASURE'
IN value_limit_type(SELF\shape_data_quality_criterion.
assessment_specification.threshold));
WR2 : validate_measured_data_type(SELF,
'MEASURE_SCHEMA.AREA_MEASURE');
WR3 : validate_inspected_elements_type(SELF,
['GEOMETRY_SCHEMA.B_SPLINE_SURFACE']);
WR4 : validate_locations_of_extreme_value_type(SELF,
['SHAPE_DATA_QUALITY_INSPECTION_RESULT_SCHEMA.'+
'B_SPLINE_SURFACE_PATCH']);
WR5 : validate_accuracy_types(SELF,
['MEASURE_SCHEMA.AREA_MEASURE']);
END_ENTITY;
( *
Определение атрибута
SELF\shape_data_quality_criterion.assessment_specification - объект shape_data_quality_assessment_by_numerical_test, который задает проверку на сравнение измеренной площади с заданным предельным значением.
Формальные положения
WR1: Атрибут threshold объекта, играющего роль атрибута assessment_specification настоящего объекта, должен в качестве значения иметь объект типа shape_data_quality_upper_value_limit, атрибут value_component которого должен быть экземпляром данных типа area_measure (мера площади).
WR2: Атрибут representative_measured_value объекта shape_data_quality_inspection_criterion_report, атрибут measured_value объекта shape_data_quality_inspection_instance_report_item и атрибуты measured_value всех объектов extreme_instance, на которые ссылается объект instance_report_item_with_extreme_instances, во всех экземплярах, связанных с настоящим объектом, должны иметь значение типа area_measure (мера площади).
WR3: Все объекты, играющие роль атрибута inspected_elements во всех экземплярах объекта shape_data_quality_inspection_instance_report_item, связанных с настоящим объектом, должны быть объектами типа b_spline_surface.
WR4: Во всех объектах instance_report_item_with_extreme_instances, связанных с настоящим объектом, во всех объектах типа extreme_instance, на которые ссылается объект instance_report_item_with_extreme_instances, объекты, на которые ссылается атрибут locations_of_extreme_value, должны быть объектами типа b_spline_surface_patch.
WR5: Если для данного измерения задана точность, то значение атрибута value_component должно быть значением типа area_measure (мера площади).
7.4.57 Объект narrow_surface_patch
Объект narrow_surface_patch представляет утверждение, что b-сплайновая поверхность, представленная объектом b_spline_surface, имеет слишком узкий размер для одного узлового интервала. Лоскут поверхности является узким, если для любой точки лоскута существует точка на границе лоскута, расстояние до которой не превышает половины допуска расстояния. Согласно требованию к измерению, соответствующему настоящему объекту, необходимо выполнить измерение, включающее вычисление вышеописанного расстояния для достаточного числа точек лоскута при вычислении, удовлетворяющем заданной точности.
EXPRESS-спецификация:
* )
ENTITY narrow_surface_patch
SUBTYPE OF(geometry_with_local_near_degeneracy);
SELF\shape_data_quality_criterion.assessment_specification :
shape_data_quality_assessment_by_logical_test;
width_tolerance : length_measure;
WHERE
WR1 : validate_measured_data_type(SELF,
'SHAPE_DATA_QUALITY_INSPECTION_RESULT_SCHEMA.BOOLEAN_VALUE');
WR2 : validate_inspected_elements_type(SELF,
['GEOMETRY_SCHEMA.B_SPLINE_SURFACE']);
WR3 : validate_locations_of_extreme_value_type(SELF,
['SHAPE_DATA_QUALITY_INSPECTION_RESULT_SCHEMA.'+
'B_SPLINE_SURFACE_PATCH']);
WR4 : validate_accuracy_types(SELF,
['MEASURE_SCHEMA.LENGTH_MEASURE']);
END_ENTITY;
( *
Определения атрибутов
SELF\shape_data_quality_criterion.assessment_specification - объект shape_data_quality_assessment_by_logical_test, задающий проверку, существует ли некоторый лоскут, имеющий ширину менее заданного допуска, что соответствует значению 'TRUE' (истина), или не существует;
width_tolerance - значение допуска, используемое для оценки, является или не является лоскут узким.
Формальные положения
WR1: Атрибут representative_measured_value объекта shape_data_quality_inspection_criterion_report, атрибут measured_value объекта shape_data_quality_inspection_instance_report_item и атрибуты measured_value всех объектов extreme_instance, на которые ссылается объект instance_report_item_with_extreme_instances, во всех экземплярах, связанных с настоящим объектом, должны иметь значение типа boolean_value (булево значение).
WR2: Все объекты, играющие роль атрибута inspected_elements во всех экземплярах объекта shape_data_quality_inspection_instance_report_item, связанных с настоящим объектом, должны быть объектами типа b_spline_surface.
WR3: Во всех объектах instance_report_item_with_extreme_instances, связанных с настоящим объектом, во всех объектах типа extreme_instance, на которые ссылается объект instance_report_item_with_extreme_instances, объекты, на которые ссылается атрибут locations_of_extreme_value, должны быть объектами типа b_spline_surface_patch.
WR4: Если для данного измерения задана точность, то значение атрибута value_component должно быть значением типа length_measure (мера длины).
7.4.58 Объект indistinct_curve_knots
Объект indistinct_curve_knots представляет утверждение, что для b-сплайновой кривой с явно заданным вектором узлов, представленной объектом b_spline_curve_with_knots, есть участок, где значения смежных узлов слишком близки. Согласно требованию к измерению, соответствующему настоящему объекту, необходимо выполнить измерение, включающее вычисление наименьшей разности значений смежных узлов b-сплайновой кривой с явно заданным вектором узлов, представленной объектом b_spline_curve_with_knots. Полученное значение должно при оценке сравниваться с заданным предельным значением.
EXPRESS-спецификация:
* )
ENTITY indistinct_curve_knots
SUBTYPE OF(geometry_with_local_near_degeneracy);
SELF\shape_data_quality_criterion.assessment_specification:
shape_data_quality_assessment_by_numerical_test;
WHERE
WR1 : ('SHAPE_DATA_QUALITY_CRITERIA_SCHEMA.' +
'SHAPE_DATA_QUALITY_UPPER_VALUE_LIMIT'
IN TYPEOF(SELF\shape_data_quality_criterion.
assessment_specification.threshold))
AND ('MEASURE_SCHEMA.PARAMETER_VALUE'
IN value_limit_type(SELF\shape_data_quality_criterion.
assessment_specification.threshold));
WR2 : validate_measured_data_type(SELF,
'MEASURE_SCHEMA.PARAMETER_VALUE');
WR3 : validate_inspected_elements_type(SELF,
['GEOMETRY_SCHEMA.B_SPLINE_CURVE_WITH_KNOTS']);
WR4 : validate_locations_of_extreme_value_type(SELF,
['SHAPE_DATA_QUALITY_INSPECTION_RESULT_SCHEMA.'/+
'B_SPLINE_CURVE_KNOT_LOCATOR']);
WR5 : validate_accuracy_types(SELF,
[]);
END_ENTITY;
( *
Определение атрибута
SELF\shape_data_quality_criterion.assessment_specification - объект shape_data_quality_assessment_by_numerical_test, который задает проверку на сравнение измеренной разности с заданным предельным значением.
Формальные положения
WR1: Атрибут threshold объекта, играющего роль атрибута assessment_specification настоящего объекта, должен в качестве значения иметь объект типа shape_data_quality_upper_value_limit, атрибут value_component которого должен быть экземпляром данных типа parameter_value (значение параметра).
WR2: Атрибут representative_measured_value объекта shape_data_quality_inspection_criterion_report, атрибут measured_value объекта shape_data_quality_inspection_instance_report_item и атрибуты measured_value всех объектов extreme_instance, на которые ссылается объект instance_report_item_with_extreme_instances, во всех экземплярах, связанных с настоящим объектом, должны иметь значение типа parameter_value (значение параметра).
WR3: Все объекты, играющие роль атрибута inspected_elements во всех экземплярах объекта shape_data_quality_inspection_instance_report_item, связанных с настоящим объектом, должны быть объектами типа b_spline_curve_with_knots.
WR4: Во всех объектах instance_report_item_with_extreme_instances, связанных с настоящим объектом, во всех объектах типа extreme_instance, на которые ссылается объект instance_report_item_with_extreme_instances, объекты, на которые ссылается атрибут locations_of_extreme_value, должны быть объектами типа b_spline_curve_knot_locator.
WR5: Настоящий объект не должен быть связан посредством объектов shape_data_quality_criterion_and_accuracy_association ни с какими элементами данных, задающими точность. Объект shape_data_quality_inspection_result, соответствующий настоящему объекту, также не должен быть связан посредством объекта shape_inspection_result_accuracy_association с какими-либо элементами данных, задающими точность.
7.4.59 Объект indistinct_surface_knots
Объект indistinct_surface_knots представляет утверждение, что для b-сплайновой поверхности с явно заданным вектором узлов, представленной объектом b_spline_surface_with_knots, есть участок, где значения смежных узлов слишком близки. Согласно требованию к измерению, соответствующему настоящему объекту, необходимо выполнить измерение, включающее вычисление наименьшей разности значений смежных узлов b-сплайновой поверхности для параметров u и v. Полученное значение должно при оценке сравниваться с заданным предельным значением.
EXPRESS-спецификация:
* )
ENTITY indistinct_surface_knots
SUBTYPE OF(geometry_with_local_near_degeneracy);
SELF\shape_data_quality_criterion.assessment_specification:
shape_data_quality_assessment_by_numerical_test;
WHERE
WR1 : ('SHAPE_DATA_QUALITY_CRITERIA_SCHEMA.' +
'SHAPE_DATA_QUALITY_UPPER_VALUE_LIMIT'
IN TYPEOF(SELF\shape_data_quality_criterion.
assessment_specification.threshold))
AND ('MEASURE_SCHEMA.PARAMETER_VALUE'
IN value_limit_type(SELF\shape_data_quality_criterion.
assessment_specification.threshold));
WR2 : validate_measured_data_type(SELF,
'MEASURE_SCHEMA.PARAMETER_VALUE');
WR3 : validate_inspected_elements_type(SELF,
['GEOMETRY_SCHEMA.B_SPLINE_SURFACE_WITH_KNOTS']);
WR4 : validate_locations_of_extreme_value_type(SELF,
['SHAPE_DATA_QUALITY_INSPECTION_RESULT_SCHEMA.'+
'B_SPLINE_SURFACE_KNOT_LOCATOR']);
WR5 : validate_accuracy_types(SELF,
[]);
END_ENTITY;
( *
Определение атрибута
SELF\shape_data_quality_criterion.assessment_specification - объект shape_data_quality_assessment_by_numerical_test, который задает проверку на сравнение измеренной разности с заданным предельным значением.
Формальные положения
WR1: Атрибут threshold объекта, играющего роль атрибута assessment_specification настоящего объекта, должен в качестве значения иметь объект типа shape_data_quality_upper_value_limit, атрибут value_component которого должен быть экземпляром данных типа parameter_value (значение параметра).
WR2: Атрибут representative_measured_value объекта shape_data_quality_inspection_criterion_report, атрибут measured_value объекта shape_data_quality_inspection_instance_report_item и атрибуты measured_value всех объектов extreme_instance, на которые ссылается объект instance_report_item_with_extreme_instances, во всех экземплярах, связанных с настоящим объектом, должны иметь значение типа parameter_value (значение параметра).
WR3: Все объекты, играющие роль атрибута inspected_elements во всех экземплярах объекта shape_data_quality_inspection_instance_report_item, связанных с настоящим объектом, должны быть объектами типа b_spline_surface_with_knots.
WR4: Во всех объектах instance_report_item_with_extreme_instances, связанных с настоящим объектом, во всех объектах типа extreme_instance, на которые ссылается объект instance_report_item_with_extreme_instances, объекты, на которые ссылается атрибут locations_of_extreme_value, должны быть объектами типа b_spline_surface_knot_locator.
WR5: Настоящий объект не должен быть связан посредством объектов shape_data_quality_criterion_and_accuracy_association ни с какими элементами данных, задающими точность. Объект shape_data_quality_inspection_result, соответствующий настоящему объекту, также не должен быть связан посредством объекта shape_inspection_result_accuracy_association с какими-либо элементами данных, задающими точность.
7.4.60 Объект curve_with_small_curvature_radius
Объект curve_with_small_curvature_radius представляет утверждение, что на кривой существует точка, в которой значение радиуса кривизны меньше заданного предельного значения. Согласно требованию к измерению, соответствующему настоящему объекту, необходимо выполнить измерение, включающее вычисление наименьшего значения радиусов кривизны в достаточном числе точек кривой.
Примечание - На
рисунке 25 показан типичный случай, который должен обнаруживаться с помощью настоящего критерия.
Рисунок 25 - Кривая с малым радиусом кривизны
EXPRESS-спецификация:
* )
ENTITY curve_with_small_curvature_radius
SUBTYPE OF(geometry_with_local_near_degeneracy);
SELF\shape_data_quality_criterion.assessment_specification:
shape_data_quality_assessment_by_numerical_test;
WHERE
WR1 : ('SHAPE_DATA_QUALITY_CRITERIA_SCHEMA.' +
'SHAPE_DATA_QUALITY_UPPER_VALUE_LIMIT'
IN TYPEOF(SELF\shape_data_quality_criterion.
assessment_specification.threshold))
AND ('MEASURE_SCHEMA.LENGTH_MEASURE'
IN value_limit_type(SELF\shape_data_quality_criterion.
assessment_specification.threshold));
WR2 : validate_measured_data_type(SELF,
'MEASURE_SCHEMA.LENGTH_MEASURE');
WR3 : validate_inspected_elements_type(SELF,
['GEOMETRY_SCHEMA.CURVE']);
WR4 : validate_locations_of_extreme_value_type(SELF,
['GEOMETRY_SCHEMA.POINT_ON_CURVE']);
WR5 : validate_accuracy_types(SELF,
['MEASURE_SCHEMA.LENGTH_MEASURE']);
END_ENTITY;
( *
Определение атрибута
SELF\shape_data_quality_criterion.assessment_specification - объект shape_data_quality_assessment_by_numerical_test, который задает проверку на сравнение измеренного радиуса кривизны с заданным предельным значением.
Формальные положения
WR1: Атрибут threshold объекта, играющего роль атрибута assessment_specification настоящего объекта, должен в качестве значения иметь объект типа shape_data_quality_upper_value_limit, атрибут value_component которого должен быть экземпляром данных типа length_measure (мера длины).
WR2: Атрибут representative_measured_value объекта shape_data_quality_inspection_criterion_report, атрибут measured_value объекта shape_data_quality_inspection_instance_report_item и атрибуты measured_value всех объектов extreme_instance, на которые ссылается объект instance_report_item_with_extreme_instances, во всех экземплярах, связанных с настоящим объектом, должны иметь значение типа length_measure (мера длины).
WR3: Все объекты, играющие роль атрибута inspected_elements во всех экземплярах объекта shape_data_quality_inspection_instance_report_item, связанных с настоящим объектом, должны быть объектами типа curve.
WR4: Во всех объектах instance_report_item_with_extreme_instances, связанных с настоящим объектом, во всех объектах типа extreme_instance, на которые ссылается объект instance_report_item_with_extreme_instances, объекты, на которые ссылается атрибут locations_of_extreme_value, должны быть объектами типа point_on_curve. Этот объект показывает, что в данной точке радиус кривизны меньше заданного допуска.
WR5: Если для данного измерения задана точность, то значение атрибута value_component должно быть значением типа length_measure (мера длины).
7.4.61 Объект surface_with_small_curvature_radius
Объект surface_with_small_curvature_radius представляет утверждение, что на поверхности существует точка, в которой значение главного радиуса кривизны меньше заданного предельного значения. Согласно требованию к измерению, соответствующему настоящему объекту, необходимо выполнить измерение, включающее вычисление наименьшего значения радиусов кривизны в достаточном числе точек поверхности.
EXPRESS-спецификация:
* )
ENTITY surface_with_small_curvature_radius
SUBTYPE OF(geometry_with_local_near_degeneracy);
SELF\shape_data_quality_criterion.assessment_specification:
shape_data_quality_assessment_by_numerical_test;
WHERE
WR1 : ('SHAPE_DATA_QUALITY_CRITERIA_SCHEMA.' +
'SHAPE_DATA_QUALITY_UPPER_VALUE_LIMIT'
IN TYPEOF(SELF\shape_data_quality_criterion.
assessment_specification.threshold))
AND ('MEASURE_SCHEMA.LENGTH_MEASURE'
IN value_limit_type(SELF\shape_data_quality_criterion.
assessment_specification.threshold));
WR2 : validate_measured_data_type(SELF,
'MEASURE_SCHEMA.LENGTH_MEASURE');
WR3 : validate_inspected_elements_type(SELF,
['GEOMETRY_SCHEMA.SURFACE']);
WR4 : validate_locations_of_extreme_value_type(SELF,
['GEOMETRY_SCHEMA.POINT_ON_SURFACE']);
WR5 : validate_accuracy_types(SELF,
['MEASURE_SCHEMA.LENGTH_MEASURE']);
END_ENTITY;
( *
Определение атрибута
SELF\shape_data_quality_criterion.assessment_specification - объект shape_data_quality_assessment_by_numerical_test, который задает проверку на сравнение измеренного радиуса кривизны с заданным предельным значением.
Формальные положения
WR1: Атрибут threshold объекта, играющего роль атрибута assessment_specification настоящего объекта, должен в качестве значения иметь объект типа shape_data_quality_upper_value_limit, атрибут value_component которого должен быть экземпляром данных типа length_measure (мера длины).
WR2: Атрибут representative_measured_value объекта shape_data_quality_inspection_criterion_report, атрибут measured_value объекта shape_data_quality_inspection_instance_report_item и атрибуты measured_value всех объектов extreme_instance, на которые ссылается объект instance_report_item_with_extreme_instances, во всех экземплярах, связанных с настоящим объектом, должны иметь значение типа length_measure (мера длины).
WR3: Все объекты, играющие роль атрибута inspected_elements во всех экземплярах объекта shape_data_quality_inspection_instance_report_item, связанных с настоящим объектом, должны быть объектами типа surface.
WR4: Во всех объектах instance_report_item_with_extreme_instances, связанных с настоящим объектом, во всех объектах типа extreme_instance, на которые ссылается объект instance_report_item_with_extreme_instances, объекты, на которые ссылается атрибут locations_of_extreme_value, должны быть объектами типа point_on_surface.
WR5: Если для данного измерения задана точность, то значение атрибута value_component должно быть значением типа length_measure (мера длины).
7.4.62 Объект nearly_degenerate_surface_boundary
Объект nearly_degenerate_surface_boundary представляет утверждение, что b-сплайновая поверхность, представленная объектом b_spline_surface, или прямоугольная составная поверхность, представленная объектом rectangular_composite_surface, имеет одну или более частично вырожденных граничных кривых.
Примечание - Более подробно неформальное положение 2 представлено в ИСО 10303-42:2003, пункт 4.4.68.
Согласно требованию к измерению, соответствующему настоящему объекту, необходимо выполнить измерение, включающее вычисление значения длины дуг всех граничных кривых поверхности. Каждое значение длины при оценке должно сравниваться с заданным предельным значением.
Примечание - Если значение длины
l граничной кривой больше нижней границы предельного значения и меньше значения верхней границы, то поверхность, показанная на
рисунке 26, должна быть обнаружена с помощью настоящего критерия. В большинстве CAD-систем допускается наличие полностью вырожденных границ поверхностей, и очень часто такой случай рассматривается как приемлемый. Нижняя граница необходима для того, чтобы исключить случаи полного вырождения границы поверхности.
Рисунок 26 - Близкая к вырождению граница поверхности
EXPRESS-спецификация:
* )
ENTITY nearly_degenerate_surface_boundary
SUBTYPE OF(geometry_with_local_near_degeneracy);
SELF\shape_data_quality_criterion.assessment_specification:
shape_data_quality_assessment_by_numerical_test;
WHERE
WR1 : ('SHAPE_DATA_QUALITY_CRITERIA_SCHEMA.' +
'SHAPE_DATA_QUALITY_VALUE_RANGE'
IN TYPEOF(SELF\shape_data_quality_criterion.
assessment_specification.threshold))
AND ('MEASURE_SCHEMA.LENGTH_MEASURE'
IN value_limit_type(SELF\shape_data_quality_criterion.
assessment_specification.threshold));
WR2 : validate_measured_data_type(SELF,
'MEASURE_SCHEMA.LENGTH_MEASURE');
WR3 : validate_inspected_elements_type(SELF,
['SHAPE_DATA_QUALITY_INSPECTION_RESULT_SCHEMA.'+
'B_SPLINE_OR_RECTANGULAR_COMPOSITE_SURFACE_SELECT']);
WR4 : validate_locations_of_extreme_value_type(SELF,
['SHAPE_DATA_QUALITY_INSPECTION_RESULT_SCHEMA.'+
'BOUNDARY_CURVE_OF_B_SPLINE_OR_RECTANGULAR_COMPOSITE_SURFACE']);
WR5 : validate_accuracy_types(SELF,
['MEASURE_SCHEMA.LENGTH_MEASURE']);
END_ENTITY;
( *
Определение атрибута
SELF\shape_data_quality_criterion.assessment_specification - объект shape_data_quality_assessment_by_numerical_test, который задает проверку на сравнение значения измеренной длины с заданным предельным значением.
Формальные положения
WR1: Атрибут threshold объекта, играющего роль атрибута assessment_specification настоящего объекта, должен в качестве значения иметь объект типа shape_data_quality_value_range, атрибут value_component которого должен быть экземпляром данных типа length_measure (мера длины).
WR2: Атрибут representative_measured_value объекта shape_data_quality_inspection_criterion_report, атрибут measured_value объекта shape_data_quality_inspection_instance_report_item и атрибуты measured_value всех объектов extreme_instance, на которые ссылается объект instance_report_item_with_extreme_instances, во всех экземплярах, связанных с настоящим объектом, должны иметь значение типа length_measure (мера длины).
WR3: Все объекты, играющие роль атрибута inspected_elements во всех экземплярах объекта shape_data_quality_inspection_instance_report_item, связанных с настоящим объектом, должны быть экземплярами данных типа b_spline_or_rectangular_composite_surface_select.
WR4: Во всех объектах instance_report_item_with_extreme_instances, связанных с настоящим объектом, во всех объектах типа extreme_instance, на которые ссылается объект instance_report_item_with_extreme_instances, объекты, на которые ссылается атрибут locations_of_extreme_value, должны быть объектами типа boundary_curve_of_b_spline_or_rectangular_composite_surface.
WR5: Если для данного измерения задана точность, то значение атрибута value_component должно быть значением типа length_measure (мера длины).
7.4.63 Объект nearly_degenerate_surface_patch
Объект nearly_degenerate_surface_patch представляет утверждение, что для b-сплайновой поверхности, представленной объектом b_spline_surface, существует один или более лоскутов, имеющих одну или более вырожденных граничных кривых. Настоящий критерий не распространяется на вырожденные граничные кривые на естественной границе, если значение длины дуги такой кривой меньше нижней границы предельного значения. Согласно требованию к измерению, соответствующему настоящему объекту, необходимо выполнить измерение, включающее вычисление длины всех граничных кривых каждого лоскута b-сплайновой поверхности, представленной объектом b_spline_surface, и сравнение при оценке полученных значений каждой длины с заданным предельным значением.
Примечание - На
рисунке 27 сплошными линиями показаны кривые, образующие естественную границу поверхности, а пунктирными линиями показаны граничные кривые лоскутов поверхности. Если показанная на
рисунке 27 длина
l граничной кривой лоскута меньше верхней границы предельного значения, то данная поверхность посредством настоящего критерия должна быть распознана как имеющая дефект качества. Как описано в
примечании 7.4.62, нижняя граница предельного значения используется только при сравнении значений длин кривых, входящих в естественную границу поверхности, чтобы исключить из рассмотрения полностью вырожденные естественные границы. Граничная кривая лоскута, не являющаяся какой-либо естественной граничной кривой поверхности, должна обнаруживаться с помощью настоящего критерия, даже если значение ее длины меньше нижней границы предельного значения. Если же эта кривая является какой-либо граничной кривой поверхности, то такая кривая должна обнаруживаться, когда значение ее длины больше нижней границы предельного значения.

Рисунок 27 - Близкий к вырождению лоскут поверхности
EXPRESS-спецификация:
* )
ENTITY nearly_degenerate_surface_patch
SUBTYPE OF(geometry_with_local_near_degeneracy);
SELF\shape_data_quality_criterion.assessment_specification:
shape_data_quality_assessment_by_numerical_test;
WHERE
WR1 : ('SHAPE_DATA_QUALITY_CRITERIA_SCHEMA.' +
'SHAPE_DATA_QUALITY_VALUE_RANGE'
IN TYPEOF(SELF\shape_data_quality_criterion.
assessment_specification.threshold))
AND ('MEASURE_SCHEMA.LENGTH_MEASURE'
IN value_limit_type(SELF\shape_data_quality_criterion.
assessment_specification.threshold));
WR2 : validate_measured_data_type(SELF,
'MEASURE_SCHEMA.LENGTH_MEASURE');
WR3 : validate_inspected_elements_type(SELF,
['GEOMETRY_SCHEMA.B_SPLINE_SURFACE']);
WR4 : validate_locations_of_extreme_value_type(SELF,
['SHAPE_DATA_QUALITY_INSPECTION_RESULT_SCHEMA.'+
'B_SPLINE_SURFACE_PATCH']);
WR5 : validate_accuracy_types(SELF,
['MEASURE_SCHEMA.LENGTH_MEASURE']);
END_ENTITY;
( *
Определение атрибута
SELF\shape_data_quality_criterion.assessment_specification - объект shape_data_quality_assessment_by_numerical_test, который задает проверку на сравнение значения измеренной длины с заданным предельным значением.
Формальные положения
WR1: Атрибут threshold объекта, играющего роль атрибута assessment_specification настоящего объекта, должен в качестве значения иметь объект типа shape_data_quality_value_range, атрибут value_component которого должен быть экземпляром данных типа length_measure (мера длины).
WR2: Атрибут representative_measured_value объекта shape_data_quality_inspection_criterion_report, атрибут measured_value объекта shape_data_quality_inspection_instance_report_item и атрибуты measured_value всех объектов extreme_instance, на которые ссылается объект instance_report_item_with_extreme_instances, во всех экземплярах, связанных с настоящим объектом, должны иметь значение типа length_measure (мера длины).
WR3: Все объекты, играющие роль атрибута inspected_elements во всех экземплярах объекта shape_data_quality_inspection_instance_report_item, связанных с настоящим объектом, должны быть объектами типа b_spline_surface.
WR4: Во всех объектах instance_report_item_with_extreme_instances, связанных с настоящим объектом, во всех объектах типа extreme_instance, на которые ссылается объект instance_report_item_with_extreme_instances, объекты, на которые ссылается атрибут locations_of_extreme_value, должны быть объектами типа b_spline_surface_patch.
WR5: Если для данного измерения задана точность, то значение атрибута value_component должно быть значением типа length_measure (мера длины).
7.4.64 Объект geometry_with_local_irregularity
Объект geometry_with_local_irregularity является таким подтипом объекта inapt_geometry, который является супертипом для критериев, используемых для обнаружения геометрических данных, имеющих локальные несоответствующие характеристики.
EXPRESS-спецификация:
* )
ENTITY geometry_with_local_irregularity
ABSTRACT SUPERTYPE OF (ONEOF(
extreme_patch_width_variation,
zero_surface_normal,
abrupt_change_of_surface_normal))
SUBTYPE OF(inapt_geometry);
END_ENTITY;
( *
7.4.65 Объект zero_surface_normal
Объект zero_surface_normal представляет утверждение, что на поверхности существует одна или более точек, в которых касательные к изопараметрическим кривым в направлении параметров u и v параллельны в пределах допуска. Поверхности такого рода могут вызвать значительные трудности при геометрических вычислениях, поскольку в такой точке величина вектора нормали бесконечно мала. Согласно требованию к измерению, соответствующему настоящему объекту, необходимо выполнить измерение, включающее вычисление во всех точках поверхности углов между касательными к изопараметрическим кривым в направлении параметров u и v, и найти случаи, когда в пределах заданного допуска угол близок к 0° или 180°.
Примечание - На
рисунке 28 показан случай, когда угол между векторами
u и
v близок к 180°, а на
рисунке 29 показан случай, когда угол между векторами
u и
v близок к 0°. Оба случая должны распознаваться с помощью настоящего критерия.
Рисунок 28 - Угол между векторами
u и
v составляет 180°
Рисунок 29 - Угол между векторами
u и
v составляет 0°
EXPRESS-спецификация:
* )
ENTITY zero_surface_normal
SUBTYPE OF(geometry_with_local_irregularity);
SELF\shape_data_quality_criterion.assessment_specification:
shape_data_quality_assessment_by_numerical_test;
WHERE
WR1 : ('SHAPE_DATA_QUALITY_CRITERIA_SCHEMA.' +
'SHAPE_DATA_QUALITY_UPPER_VALUE_LIMIT'
IN TYPEOF(SELF\shape_data_quality_criterion.
assessment_specification.threshold))
AND ('MEASURE_SCHEMA.PLANE_ANGLE_MEASURE'
IN value_limit_type(SELF\shape_data_quality_criterion.
assessment_specification.threshold));
WR2 : validate_measured_data_type(SELF,
'MEASURE_SCHEMA.PLANE_ANGLE_MEASURE');
WR3 : validate_inspected_elements_type(SELF,
['GEOMETRY_SCHEMA.SURFACE']);
WR4 : validate_locations_of_extreme_value_type(SELF,
['GEOMETRY_SCHEMA.POINT_ON_SURFACE']);
WR5 : validate_accuracy_types(SELF,
['MEASURE_SCHEMA.PLANE_ANGLE_MEASURE']);
END_ENTITY;
( *
Определение атрибута
SELF\shape_data_quality_criterion.assessment_specification - объект shape_data_quality_assessment_by_numerical_test, который задает сравнение значения измеренного угла с предельным значением.
Формальные положения
WR1: Атрибут threshold объекта, играющего роль атрибута assessment_specification настоящего объекта, должен в качестве значения иметь объект типа shape_data_quality_upper_value_limit, атрибут value_component которого должен быть элементом данных типа plane_angle_measure (мера плоского угла).
WR2: Атрибут representative_measured_value объекта shape_data_quality_inspection_criterion_report, атрибут measured_value объекта shape_data_quality_inspection_instance_report_item и атрибуты measured_value всех объектов extreme_instance, на которые ссылается объект instance_report_item_with_extreme_instances, во всех экземплярах, связанных с настоящим объектом, должны иметь значение типа plane_angle_measure (мера плоского угла).
WR3: Все объекты, играющие роль атрибута inspected_elements во всех экземплярах объекта shape_data_quality_inspection_instance_report_item, связанных с настоящим объектом, должны быть объектами типа surface.
WR4: Во всех объектах instance_report_item_with_extreme_instances, связанных с настоящим объектом, во всех объектах типа extreme_instance, на которые ссылается объект instance_report_item_with_extreme_instances, объекты, на которые ссылается атрибут locations_of_extreme_value, должны быть объектами типа point_on_surface.
WR5: Если для данного измерения задана точность, то значение атрибута value_component должно быть значением типа plane_angle_measure (мера плоского угла).
7.4.66 Объект abrupt_change_of_surface_normal
Объект abrupt_change_of_surface_normal представляет утверждение, что поверхность, представленная объектом surface, содержит участок, на котором при переходе между близкими точками наблюдается скачкообразное изменение нормали. Согласно требованию к измерению, соответствующему настоящему объекту, необходимо выполнить измерение, включающее вычисление скалярного произведения векторов нормалей в близлежащих точках поверхности. Если найдена пара точек, для которых значение скалярного произведения отрицательно, то это является доказательством резкого изменения формы поверхности в этом месте. Если значение вектора нормали или любого из касательных векторов меньше допуска, то вектор нормали должен быть игнорирован.
Примечание - На
рисунке 30 показан типичный случай, обнаруживаемый посредством данного критерия.
Рисунок 30 - Скачкообразное изменение нормали поверхности
EXPRESS-спецификация:
* )
ENTITY abrupt_change_of_surface_normal
SUBTYPE OF(geometry_with_local_irregularity);
SELF\shape_data_quality_criterion.assessment_specification:
shape_data_quality_assessment_by_logical_test;
small_vector_tolerance : length_measure;
test_point_distance_tolerance : length_measure;
WHERE
WR1 : validate_measured_data_type(SELF,
'SHAPE_DATA_QUALITY_INSPECTION_RESULT_SCHEMA.BOOLEAN_VALUE');
WR2 : validate_inspected_elements_type(SELF,
['GEOMETRY_SCHEMA.SURFACE']);
WR3 : validate_locations_of_extreme_value_type(SELF,
['GEOMETRY_SCHEMA.POINT_ON_SURFACE',
'GEOMETRY_SCHEMA.POINT_ON_SURFACE']);
WR4 : validate_accuracy_types(SELF,
[]);
END_ENTITY;
( *
Определения атрибутов
SELF\shape_data_quality_criterion.assessment_specification - объект shape_data_quality_assessment_by_logical_test, который представляет обоснование того, что критерий удовлетворен или не удовлетворен посредством знака скалярного произведения векторов нормали в двух близлежащих точках поверхности;
small_vector_tolerance - экземпляр данных типа length_measure. Если значение какой-либо производной в рассматриваемых точках поверхности по параметру u или по параметру v меньше значения, представленного объектом small_vector_tolerance, то вектор нормали должен быть игнорирован;
nearby_factor - расстояние, используемое для определения, являются ли точки близлежащими. Пара точек рассматривается как предмет проверки, если расстояние между этими точками меньше данной величины.
Формальные положения
WR1: Атрибут representative_measured_value объекта shape_data_quality_inspection_criterion_report, атрибут measured_value объекта shape_data_quality_inspection_instance_report_item и атрибуты measured_value всех объектов extreme_instance, на которые ссылается объект instance_report_item_with_extreme_instances, во всех экземплярах, соответствующих настоящему объекту, должны иметь значение типа boolean_value (булево значение).
WR2: Все объекты, играющие роль атрибута inspected_elements во всех экземплярах объекта shape_data_quality_inspection_instance_report_item, соответствующих настоящему объекту, должны быть объектами типа surface.
WR3: Во всех объектах instance_report_item_with_extreme_instances, связанных с настоящим объектом, во всех объектах типа extreme_instance, на которые ссылается объект instance_report_item_with_extreme_instances, объекты, на которые ссылается атрибут locations_of_extreme_value, должны быть двумя объектами типа point_on_surface.
WR4: Настоящий объект не должен быть связан посредством объектов shape_data_quality_criterion_and_accuracy_association ни с какими элементами данных, задающими точность. Объект shape_data_quality_inspection_result, соответствующий настоящему объекту, также не должен быть связан посредством объекта shape_inspection_result_accuracy_association с какими-либо элементами данных, задающими точность.
7.4.67 Объект extreme_patch_width_variation
Объект extreme_patch_width_variation представляет утверждение, что интервалы узлов b-сплайновой поверхности, представленной объектом b_spline_surface, имеют ширину, которая не уравновешена и значительно изменяется. Такое устройство поверхности неприемлемо и может привести к ошибкам при таких действиях, как изменение поверхности, проецирование на поверхность точки или кривой. Согласно требованию к измерению, соответствующему настоящему объекту, необходимо выполнить вычисление относительной длины границ лоскутов для двух смежных лоскутов при возможных комбинациях параметрических направлений и сравнение при оценке с заданным предельным значением.
Примечание - На
рисунке 31 пунктирными линиями показаны кривые, входящие в границы лоскутов, а сплошными линиями - кривые, образующие естественную границу поверхности.
l1 и
l2 - это одна пара длины граничных кривых лоскутов, отношения которых должны вычисляться при измерении настоящего критерия.
Рисунок 31 - Чрезмерное различие ширины лоскута
EXPRESS-спецификация:
* )
ENTITY extreme_patch_width_variation
SUBTYPE OF(geometry_with_local_irregularity);
SELF\shape_data_quality_criterion.assessment_specification:
shape_data_quality_assessment_by_numerical_test;
WHERE
WR1 : ('SHAPE_DATA_QUALITY_CRITERIA_SCHEMA.' +
'SHAPE_DATA_QUALITY_LOWER_VALUE_LIMIT'
IN TYPEOF(SELF\shape_data_quality_criterion.
assessment_specification.threshold))
AND ('MEASURE_SCHEMA.RATIO_MEASURE'
IN value_limit_type(SELF\shape_data_quality_criterion.
assessment_specification.threshold));
WR2 : validate_measured_data_type(SELF,
'MEASURE_SCHEMA.RATIO_MEASURE');
WR3 : validate_inspected_elements_type(SELF,
['GEOMETRY_SCHEMA.B_SPLINE_SURFACE']);
WR4 : validate_locations_of_extreme_value_type(SELF,
['SHAPE_DATA_QUALITY_INSPECTION_RESULT_SCHEMA.'+
'B_SPLINE_SURFACE_KNOT_LOCATOR']);
WR5 : validate_accuracy_types(SELF,
['MEASURE_SCHEMA.LENGTH_MEASURE']);
END_ENTITY;
( *
Определение атрибута
SELF\shape_data_quality_criterion.assessment_specification - объект shape_data_quality_assessment_by_numerical_test, который задает сравнение значения измеренной степени изменения с предельным значением.
Формальные положения
WR1: Атрибут threshold объекта, играющего роль атрибута assessment_specification настоящего объекта, должен в качестве значения иметь объект типа shape_data_quality_lower_value_limit, атрибут value_component которого должен быть экземпляром данных типа ratio_measure (мера отношения).
WR2: Атрибут representative_measured_value объекта shape_data_quality_inspection_criterion_report, атрибут measured_value объекта shape_data_quality_inspection_instance_report_item и атрибуты measured_value всех объектов extreme_instance, на которые ссылается объект instance_report_item_with_extreme_instances, во всех экземплярах, связанных с настоящим объектом, должны иметь значение типа ratio_measure (мера отношения).
WR3: Все объекты, играющие роль атрибута inspected_elements во всех экземплярах объекта shape_data_quality_inspection_instance_report_item, связанных с настоящим объектом, должны быть объектами типа b_spline_surface.
WR4: Во всех объектах instance_report_item_with_extreme_instances, связанных с настоящим объектом, во всех объектах типа extreme_instance, на которые ссылается объект instance_report_item_with_extreme_instances, объекты, на которые ссылается атрибут locations_of_extreme_value, должны быть объектами типа b_spline_surface_knot_locator.
WR5: Если для данного измерения задана точность, то значение атрибута value_component должно быть значением типа length_measure (мера длины).
7.4.68 Объект multiply_defined_geometry
Объект multiply_defined_geometry является таким подтипом объекта inapt_geometry, который является супертипом для критериев, используемых для обнаружения многократно определенных геометрических данных.
EXPRESS-спецификация:
* )
ENTITY multiply_defined_geometry
ABSTRACT SUPERTYPE OF (ONEOF(
multiply_defined_curves,
multiply_defined_surfaces,
multiply_defined_cartesian_points,
multiply_defined_directions,
multiply_defined_placements))
SUBTYPE OF(inapt_geometry);
END_ENTITY;
( *
7.4.69 Объект multiply_defined_cartesian_points
Объект multiply_defined_cartesian_points представляет утверждение, что две точки совпадают. Согласно требованию к измерению, соответствующему настоящему объекту, необходимо, чтобы при измерении обнаруживался случай, когда значение расстояния между двумя проверяемыми точками меньше предельного значения.
EXPRESS-спецификация:
* )
ENTITY multiply_defined_cartesian_points
SUBTYPE OF(multiply_defined_geometry);
SELF\shape_data_quality_criterion.assessment_specification:
shape_data_quality_assessment_by_numerical_test;
WHERE
WR1 : ('SHAPE_DATA_QUALITY_CRITERIA_SCHEMA.' +
'SHAPE_DATA_QUALITY_UPPER_VALUE_LIMIT'
IN TYPEOF(SELF\shape_data_quality_criterion.
assessment_specification.threshold))
AND ('MEASURE_SCHEMA.LENGTH_MEASURE'
IN value_limit_type(SELF\shape_data_quality_criterion.
assessment_specification.threshold));
WR2 : validate_measured_data_type(SELF,
'MEASURE_SCHEMA.LENGTH_MEASURE');
WR3 : validate_inspected_elements_type(SELF,
['GEOMETRY_SCHEMA.CARTESIAN_POINT',
'GEOMETRY_SCHEMA.CARTESIAN_POINT']);
WR4 : validate_locations_of_extreme_value_type(SELF,
[]);
WR5 : validate_accuracy_types(SELF,
['MEASURE_SCHEMA.LENGTH_MEASURE']);
END_ENTITY;
( *
Определение атрибута
SELF\shape_data_quality_criterion.assessment_specification - объект shape_data_quality_assessment_by_numerical_test, который задает сравнение значения измеренного расстояния с предельным значением.
Формальные положения
WR1: Атрибут threshold объекта, играющего роль атрибута assessment_specification настоящего объекта, должен в качестве значения иметь объект типа shape_data_quality_upper_value_limit, атрибут value_component которого должен быть экземпляром данных типа length_measure (мера длины).
WR2: Атрибут representative_measured_value объекта shape_data_quality_inspection_criterion_report и атрибут measured_value объекта shape_data_quality_inspection_instance_report_item во всех экземплярах, связанных с настоящим объектом, должны иметь значение типа length_measure (мера длины).
WR3: Объекты, играющие роль атрибута inspected_elements в экземплярах объекта shape_data_quality_inspection_instance_report_item, связанных с настоящим объектом, должны быть двумя объектами типа cartesian_point.
WR4: Объект shape_data_quality_inspection_instance_report_item, связанный с настоящим объектом, не должен быть объектом типа instance_report_item_with_extreme_instances.
WR5: Если для данного измерения задана точность, то значение атрибута value_component должно быть значением типа length_measure (мера длины).
7.4.70 Объект multiply_defined_directions
Объект multiply_defined_directions представляет утверждение, что два направления совпадают. Согласно требованию к измерению, соответствующему настоящему объекту, необходимо, чтобы при измерении обнаруживался случай, когда значение угла между двумя проверяемыми направлениями меньше предельного значения.
EXPRESS-спецификация:
* )
ENTITY multiply_defined_directions
SUBTYPE OF(multiply_defined_geometry);
SELF\shape_data_quality_criterion.assessment_specification:
shape_data_quality_assessment_by_numerical_test;
WHERE
WR1 : ('SHAPE_DATA_QUALITY_CRITERIA_SCHEMA.' +
'SHAPE_DATA_QUALITY_UPPER_VALUE_LIMIT'
IN TYPEOF(SELF\shape_data_quality_criterion.
assessment_specification.threshold))
AND ('MEASURE_SCHEMA.PLANE_ANGLE_MEASURE'
IN value_limit_type(SELF\shape_data_quality_criterion.
assessment_specification.threshold));
WR2 : validate_measured_data_type(SELF,
'MEASURE_SCHEMA.PLANE_ANGLE_MEASURE');
WR3 : validate_inspected_elements_type(SELF,
['GEOMETRY_SCHEMA.DIRECTION','GEOMETRY_SCHEMA.DIRECTION']);
WR4 : validate_locations_of_extreme_value_type(SELF,
[]);
WR5 : validate_accuracy_types(SELF,
[]);
END_ENTITY;
( *
Определение атрибута
SELF\shape_data_quality_criterion.assessment_specification - объект shape_data_quality_assessment_by_numerical_test, который задает сравнение значения измеренного угла с предельным значением.
Формальные положения
WR1: Атрибут threshold объекта, играющего роль атрибута assessment_specification настоящего объекта, должен в качестве значения иметь объект типа shape_data_quality_upper_value_limit, атрибут value_component которого должен быть элементом данных типа plane_angle_measure (мера плоского угла).
WR2: Атрибут representative_measured_value объекта shape_data_quality_inspection_criterion_report и атрибут measured_value объекта shape_data_quality_inspection_instance_report_item во всех экземплярах, связанных с настоящим объектом, должны иметь значение типа plane_angle_measure (мера плоского угла).
WR3: Объекты, играющие роль атрибута inspected_elements во всех экземплярах объекта shape_data_quality_inspection_instance_report_item, связанных с настоящим объектом, должны быть двумя экземплярами объекта типа direction.
WR4: Объект shape_data_quality_inspection_instance_report_item, связанный с настоящим объектом, не должен быть объектом типа instance_report_item_with_extreme_instances.
WR5: Настоящий объект не должен быть связан посредством объектов shape_data_quality_criterion_and_accuracy_association ни с какими элементами данных, задающими точность. Объект shape_data_quality_inspection_result, соответствующий настоящему объекту, также не должен быть связан посредством объекта shape_inspection_result_accuracy_association с какими-либо элементами данных, задающими точность.
7.4.71 Объект multiply_defined_placements
Объект multiply_defined_placements представляет утверждение, что две привязочные системы координат совпадают. Согласно требованию к измерению, соответствующему настоящему объекту, необходимо выполнить измерение, обнаруживающее случаи, когда расстояние между началами проверяемых привязочных систем координат меньше, чем предельное значение, заданное атрибутом assessment_specification, а угол между осями систем координат меньше, чем предельное значение, заданное атрибутом assessment_specification_2.
Примечание - Если проверяемые системы координат представлены объектами axis2_placement_2d или axis2_placement_3d, то значение угла между осями, играющими роль атрибута ref_direction, также должно сравниваться с предельным значением, задаваемым атрибутом assessment_specification_2.
EXPRESS-спецификация:
* )
ENTITY multiply_defined_placements
SUBTYPE OF(multiply_defined_geometry);
SELF\shape_data_quality_criterion.assessment_specification:
shape_data_quality_assessment_by_numerical_test;
assessment_specification_2 :
shape_data_quality_assessment_by_numerical_test;
WHERE
WR1 : ('SHAPE_DATA_QUALITY_CRITERIA_SCHEMA.' +
'SHAPE_DATA_QUALITY_UPPER_VALUE_LIMIT'
IN TYPEOF(SELF\shape_data_quality_criterion.
assessment_specification.threshold))
AND ('MEASURE_SCHEMA.LENGTH_MEASURE'
IN value_limit_type(SELF\shape_data_quality_criterion.
assessment_specification.threshold));
WR2 : ('SHAPE_DATA_QUALITY_CRITERIA_SCHEMA.' +
'SHAPE_DATA_QUALITY_UPPER_VALUE_LIMIT'
IN TYPEOF(SELF.assessment_specification_2.threshold))
AND ('MEASURE_SCHEMA.PLANE_ANGLE_MEASURE'
IN value_limit_type(SELF.assessment_specification_2.threshold));
WR3 : validate_measured_data_type(SELF,
'SHAPE_DATA_QUALITY_INSPECTION_RESULT_SCHEMA.'+
'PLANE_ANGLE_AND_LENGTH_PAIR');
WR4 : validate_inspected_elements_type(SELF,
['GEOMETRY_SCHEMA.PLACEMENT','GEOMETRY_SCHEMA.PLACEMENT']);
WR5 : validate_locations_of_extreme_value_type(SELF,
[]);
WR6 : validate_accuracy_types(SELF,
[]);
WR7 : SIZEOF(QUERY(sdqr <* bag_to_set(USEDIN(SELF,
'PRODUCT_DATA_QUALITY_INSPECTION_RESULT_SCHEMA.'+
'DATA_QUALITY_INSPECTION_RESULT.'+
'CRITERION_INSPECTED"))|
('SHAPE_DATA_QUALITY_INSPECTION_RESULT_SCHEMA.'+
'SHAPE_DATA_QUALITY_INSPECTION_RESULT'
IN TYPEOF(sdqr)) AND
(SIZEOF(QUERY(sdqiir <* bag _to_set(USEDIN(sdqr,
'PRODUCT_DATA_QUALITY_INSPECTION_RESULT_SCHEMA.'+
'DATA_QUALITY_INSPECTION_REPORT.'+
'INSPECTION_RESULT'))|
('SHAPE_DATA_QUALITY_INSPECTION_RESULT_SCHEMA.'+
'SHAPE_DATA_QUALITY_INSPECTION_INSTANCE_REPORT'
IN TYPEOF(sdqiir)) AND
(SIZEOF(QUERY(sdqiri <* sdqiir.inspected_instances|
(TYPEOF(sdqiri.inspected_elements[1])
<>TYPEOF(sdqiri.inspected_elements[2])))) = 0)
)) = 0)
)) = 0;
END_ENTITY;
( *
Определения атрибутов
SELF\shape_data_quality_criterion.assessment_specification - объект shape_data_quality_assessment_by_numerical_test, который задает сравнение значения измеренного расстояния с предельным значением;
assessment_specification_2 - объект shape_data_quality_assessment_by_numerical_test, который задает сравнение значения измеренного угла с предельным значением.
Формальные положения
WR1: Атрибут threshold объекта, играющего роль атрибута assessment_specification настоящего объекта, должен в качестве значения иметь объект типа shape_data_quality_upper_value_limit, атрибут value_component которого должен быть экземпляром данных типа length_measure (мера длины).
WR2: Атрибут threshold объекта, играющего роль атрибута assessment_specification_2 настоящего объекта, должен в качестве значения иметь объект типа shape_data_quality_upper_value_limit, атрибут value_component которого должен быть экземпляром данных типа plane_angle_measure (мера плоского угла).
WR3: Атрибут representative_measured_value объекта shape_data_quality_inspection_criterion_report и атрибут measured_value объекта shape_data_quality_inspection_instance_report_item во всех экземплярах, связанных с настоящим объектом, должны иметь значение типа plane_angle_and_length_pair (пара из плоского угла и длины).
WR4: Объекты, играющие роль атрибута inspected elements во всех экземплярах объекта shape_data_quality_inspection_instance_report_item, связанных с настоящим объектом, должны быть двумя экземплярами объекта типа placement.
WR5: Объект shape_data_quality_inspection_instance_report_item, связанный с настоящим объектом, не должен быть объектом типа instance_report_item_with_extreme_instances.
WR6: Настоящий объект не должен быть связан посредством объектов shape_data_quality_criterion_and_accuracy_association ни с какими элементами данных, задающими точность. Объект shape_data_quality_inspection_result, соответствующий настоящему объекту, также не должен быть связан посредством объекта shape_inspection_result_accuracy_association с какими-либо элементами данных, задающими точность.
WR7: Во всех экземплярах объекта shape_data_quality_inspection_instance_report_item, связанных с настоящим объектом, два экземпляра объектов placement, играющие роль атрибута inspected_elements, должны быть экземплярами одного и того же подтипа объекта placement.
7.4.72 Объект multiply_defined_curves
Объект multiply_defined_curves представляет утверждение, что две кривые полностью перекрывают друг друга. Две кривые полностью перекрывают друг друга, если значение наибольшего расстояния между кривыми меньше заданного предельного значения. Согласно требованию к измерению, соответствующему настоящему объекту, необходимо вычислить расстояние Хаусдорфа между двумя кривыми, чтобы при оценке можно было проверить, меньше ли это расстояние, чем заданное предельное значение.
EXPRESS-спецификация:
* )
ENTITY multiply_defined_curves
SUBTYPE OF(multiply_defined_geometry);
SELF\shape_data_quality_criterion.assessment_specification:
shape_data_quality_assessment_by_numerical_test;
WHERE
WR1 : ('SHAPE_DATA_QUALITY_CRITERIA_SCHEMA.' +
'SHAPE_DATA_QUALITY_UPPER_VALUE_LIMIT'
IN TYPEOF(SELF\shape_data_quality_criterion.
assessment_specification.threshold))
AND ('MEASURE_SCHEMA.LENGTH_MEASURE'
IN value_limit_type(SELF\shape_data_quality_criterion.
assessment_specification.threshold));
WR2 : validate_measured_data_type(SELF,
MEASURE_SCHEMA.LENGTH_MEASURE);
WR3 : validate_inspected_elements_type(SELF,
['GEOMETRY_SCHEMA.CURVE','GEOMETRY_SCHEMA.CURVE']);
WR4 : validate_locations_of_extreme_value_type(SELF,
[]);
WR5 : validate_accuracy_types(SELF,
['MEASURE_SCHEMA.LENGTH_MEASURE']);
END_ENTITY;
( *
Определение атрибута
SELF\shape_data_quality_criterion.assessment_specification - объект shape_data_quality_assessment_by_numerical_test, который задает сравнение значения измеренного расстояния с предельным значением.
Формальные положения
WR1: Атрибут threshold объекта, играющего роль атрибута assessment_specification настоящего объекта, должен в качестве значения иметь объект типа shape_data_quality_upper_value_limit, атрибут value_component которого должен быть экземпляром данных типа length_measure (мера длины).
WR2: Атрибут representative_measured_value объекта shape_data_quality_inspection_criterion_report и атрибут measured_value объекта shape_data_quality_inspection_instance_report_item во всех экземплярах, связанных с настоящим объектом, должны иметь значение типа length_measure (мера длины).
WR3: Объекты, играющие роль атрибута inspected_elements во всех экземплярах объекта shape_data_quality_inspection_instance_report_item, связанных с настоящим объектом, должны быть двумя экземплярами объекта типа curve.
WR4: Объект shape_data_quality_inspection_instance_report_item, связанный с настоящим объектом, не должен быть объектом типа instance_report_item_with_extreme_instances.
WR5: Если для данного измерения задана точность, то значение атрибута value_component должно быть значением типа length_measure (мера длины).
7.4.73 Объект multiply_defined_surfaces
Объект multiply_defined_surfaces представляет утверждение, что две поверхности полностью перекрывают друг друга. Две поверхности полностью перекрывают друг друга, если значение наибольшего расстояния между поверхностями меньше заданного предельного значения. Согласно требованию к измерению, соответствующему настоящему объекту, необходимо вычислить расстояние Хаусдорфа между двумя поверхностями, чтобы при оценке можно было проверить, меньше ли это расстояние, чем заданное предельное значение.
EXPRESS-спецификация:
* )
ENTITY multiply_defined_surfaces
SUBTYPE OF(multiply_defined_geometry);
SELF\shape_data_quality_criterion.assessment_specification:
shape_data_quality_assessment_by_numerical_test;
WHERE
WR1 : ('SHAPE_DATA_QUALITY_CRITERIA_SCHEMA.' +
'SHAPE_DATA_QUALITY_UPPER_VALUE_LIMIT'
IN TYPEOF(SELF\shape_data_quality_criterion.
assessment_specification.threshold)) AND
('MEASURE_SCHEMA.LENGTH_MEASURE'
IN value_limit_type(SELF\shape_data_quality_criterion.
assessment_specification.threshold));
WR2 : validate_measured_data_type(SELF,
'MEASURE_SCHEMA.LENGTH_MEASURE');
WR3 : validate_inspected_elements_type(SELF,
['GEOMETRY_SCHEMA.SURFACE','GEOMETRY_SCHEMA.SURFACE']);
WR4 : validate_locations_of_extreme_value_type(SELF,
[]);
WR5 : validate_accuracy_types(SELF,
['MEASURE_SCHEMA.LENGTH_MEASURE']);
END_ENTITY;
( *
Определение атрибута
SELF\shape_data_quality_criterion.assessment_specification - объект shape_data_quality_assessment_by_numerical_test, который задает сравнение значения измеренного расстояния с заданным предельным значением.
Формальные положения
WR1: Атрибут threshold объекта, играющего роль атрибута assessment_specification настоящего объекта, должен в качестве значения иметь объект типа shape_data_quality_upper_value_limit, атрибут value_component которого должен быть экземпляром данных типа length_measure (мера длины).
WR2: Атрибут representative_measured_value объекта shape_data_quality_inspection_criterion_report и атрибут measured_value объекта shape_data_quality_inspection_instance_report_item во всех экземплярах, связанных с настоящим объектом, должны иметь значение типа length_measure (мера длины).
WR3: Объекты, играющие роль атрибута inspected_elements во всех экземплярах объекта shape_data_quality_inspection_instance_report_item, связанных с настоящим объектом, должны быть двумя экземплярами объекта типа surface.
WR4: Объект shape_data_quality_inspection_instance_report_item, связанный с настоящим объектом, не должен быть объектом типа instance_report_item_with_extreme_instances.
WR5: Если для данного измерения задана точность, то значение атрибута value_component должно быть значением типа length_measure (мера длины).
7.4.74 Объект overlapping_geometry
Объект overlapping_geometry является таким подтипом объекта inapt_geometry, который является супертипом для критериев, используемых для обнаружения частично перекрывающихся геометрических объектов.
EXPRESS-спецификация:
* )
ENTITY overlapping_geometry
ABSTRACT SUPERTYPE OF (ONEOF(
partly_overlapping_curves, partly_overlapping_surfaces))
SUBTYPE OF(inapt_geometry);
END_ENTITY;
( *
7.4.75 Объект partly_overlapping_curves
Объект partly_overlapping_curves представляет утверждение, что две кривые частично перекрываются. Две кривые частично перекрываются, если каждая из кривых содержит связанное дугами множество точек. При этом каждая точка множества, принадлежащего одной кривой, находится от другой кривой на расстоянии, не превышающем значение атрибута interference_tolerance. Для каждой из кривых должна вычисляться длина дуги перекрывающегося участка, и требуется, чтобы большая из длин была больше или равна нижней границе заданного предельного значения, а также была больше длины дуги, меньшей из двух проверяемых кривых.
Примечание - На
рисунке 32 l обозначена длина перекрывающегося участка, а
t обозначено предельное значение длины. Поскольку
l >
t, то этот случай должен обнаруживаться с помощью настоящего критерия. На
рисунке 33 показан случай, когда кривая, более короткая, чем предельное значение, полностью прилегает к другой кривой на расстоянии, не превышающем значение атрибута
interference_tolerance. Поскольку длина перекрывающегося участка равна длине дуги более короткой кривой, то этот случай также должен обнаруживаться с помощью настоящего критерия.
Рисунок 32 - Две кривые, у которых длина перекрывающегося
участка больше предельного значения
Рисунок 33 - Короткая кривая, лежащая на другой кривой
EXPRESS-спецификация:
* )
ENTITY partly_overlapping_curves
SUBTYPE OF(overlapping_geometry);
SELF\shape_data_quality_criterion.assessment_specification :
shape_data_quality_assessment_by_numerical_test;
interference_tolerance : length_measure;
WHERE
WR1 : ('SHAPE_DATA_QUALITY_CRITERIA_SCHEMA.' +
'SHAPE_DATA_QUALITY_LOWER_VALUE_LIMIT'
IN TYPEOF(SELF\shape_data_quality_criterion.
assessment_specification.threshold))
AND ('MEASURE_SCHEMA.LENGTH_MEASURE'
IN value_limit_type(SELF\shape_data_quality_criterion.
assessment_specification.threshold));
WR2 : validate_measured_data_type(SELF,
'MEASURE_SCHEMA.LENGTH_MEASURE');
WR3 : validate_inspected_elements_type(SELF,
['GEOMETRY_SCHEMA.CURVE','GEOMETRY_SCHEMA.CURVE']);
WR4 : validate_locations_of_extreme_value_type(SELF,
['GEOMETRY_SCHEMA.TRIMMED_CURVE',
'GEOMETRY_SCHEMA.TRIMMED_CURVE']);
WR5 : validate_accuracy_types(SELF,
['MEASURE_SCHEMA.LENGTH_MEASURE']);
END_ENTITY;
( *
Определения атрибутов
SELF\shape_data_quality_criterion.assessment_specification - объект shape_data_quality_assessment_by_numerical_test, который задает сравнение значения измеренной длины дуги с заданным предельным значением;
interference_tolerance - допуск, используемый для проверки, являются ли две точки на кривых совпадающими или не являются.
Формальные положения
WR1: Атрибут threshold объекта, играющего роль атрибута assessment_specification настоящего объекта, должен в качестве значения иметь объект типа shape_data_quality_lower_value_limit, атрибут value_component которого должен быть экземпляром данных типа length_measure (мера длины).
WR2: Атрибут representative_measured_value объекта shape_data_quality_inspection_criterion_report, атрибут measured_value объекта shape_data_quality_inspection_instance_report_item и атрибуты measured_value всех объектов extreme_instance, на которые ссылается объект instance_report_item_with_extreme_instances, во всех экземплярах, связанных с настоящим объектом, должны иметь значение типа length_measure (мера длины).
WR3: Объекты, играющие роль атрибута inspected_elements во всех экземплярах объекта shape_data_quality_inspection_instance_report_item, связанных с настоящим объектом, должны быть двумя экземплярами объекта типа curve.
WR4: Во всех объектах instance_report_item_with_extreme_instances, связанных с настоящим объектом, во всех объектах типа extreme_instance, на которые ссылается объект instance_report_item_with_extreme_instances, объекты, на которые ссылается атрибут locations_of_extreme_value, должны быть двумя объектами типа trimmed_curve. Подразумевается, что это два совпадающих участка кривых.
WR5: Если для данного измерения задана точность, то значение атрибута value_component должно быть значением типа length_measure (мера длины).
7.4.76 Объект partly_overlapping_surfaces
Объект partly_overlapping_surfaces представляет утверждение, что две поверхности частично перекрываются. Две поверхности частично перекрываются, если каждая из поверхностей содержит связанное дугами множество точек. При этом каждая точка множества, принадлежащего одной поверхности, находится от другой поверхности на расстоянии, не превышающем значение атрибута interference_tolerance. Для каждой из поверхностей должна вычисляться площадь перекрывающегося участка, и требуется, чтобы большая из площадей была больше или равна нижней границе заданного предельного значения и площади, меньшей из двух проверяемых поверхностей.
EXPRESS-спецификация:
* )
ENTITY partly_overlapping_surfaces
SUBTYPE OF(overlapping_geometry);
SELF\shape_data_quality_criterion.assessment_specification:
shape_data_quality_assessment_by_numerical_test;
interference_tolerance : length_measure;
WHERE
WR1 : ('SHAPE_DATA_QUALITY_CRITERIA_SCHEMA.' +
'SHAPE_DATA_QUALITY_LOWER_VALUE_LIMIT'
IN TYPEOF(SELF\shape_data_quality_criterion.
assessment_specification.threshold))
AND ('MEASURE_SCHEMA.AREA_MEASURE'
IN value_limit_type(SELF\shape_data_quality_criterion.
assessment_specification.threshold));
WR2 : validate_measured_data_type(SELF,
'MEASURE_SCHEMA.AREA_MEASURE');
WR3 : validate_inspected_elements_type(SELF,
['GEOMETRY_SCHEMA.SURFACE','GEOMETRY_SCHEMA.SURFACE']);
WR4 : validate_locations_of_extreme_value_type(SELF,
['GEOMETRY_SCHEMA.CURVE_BOUNDED_SURFACE',
'GEOMETRY_SCHEMA.CURVE_BOUNDED_SURFACE']);
WR5 : validate_accuracy_types(SELF,
['MEASURE_SCHEMA.AREA_MEASURE']);
END_ENTITY;
( *
Определения атрибутов
SELF\shape_data_quality_criterion.assessment_specification - объект shape_data_quality_assessment_by_numerical_test, который задает сравнение значения измеренной площади с заданным предельным значением;
interference_tolerance - допуск, используемый для проверки, являются ли две точки на поверхностях совпадающими или не являются.
Формальные положения
WR1: Атрибут threshold объекта, играющего роль атрибута assessment_specification настоящего объекта, должен в качестве значения иметь объект типа shape_data_quality_lower_value_limit, атрибут value_component которого должен быть экземпляром данных типа area_measure (мера площади).
WR2: Атрибут representative_measured_value объекта shape_data_quality_inspection_criterion_report, атрибут measured_value объекта shape_data_quality_inspection_instance_report_item и атрибуты measured_value всех объектов extreme_instance, на которые ссылается объект instance_report_item_with_extreme_instances, во всех экземплярах, связанных с настоящим объектом, должны иметь значение типа area_measure (мера площади).
WR3: Объекты, играющие роль атрибута inspected_elements во всех экземплярах объекта shape_data_quality_inspection_instance_report_item, связанных с настоящим объектом, должны быть двумя экземплярами объекта типа surface.
WR4: Во всех объектах instance_report_item_with_extreme_instances, связанных с настоящим объектом, во всех объектах типа extreme_instance, на которые ссылается объект instance_report_item_with_extreme_instances, объекты, на которые ссылается атрибут locations_of_extreme_value, должны быть двумя объектами типа curve_bounded_surface. Подразумевается, что это два совпадающих участка поверхностей.
WR5: Если для данного измерения задана точность, то значение атрибута value_component должно быть значением типа area_measure (мера площади).
7.4.77 Объект overcomplex_geometry
Объект overcomplex_geometry является таким подтипом объекта inapt_geometry, который является супертипом для критериев, используемых для обнаружения чрезмерно сложных геометрических данных.
EXPRESS-спецификация:
* )
ENTITY overcomplex_geometry
ABSTRACT SUPERTYPE OF (ONEOF(
excessively_high_degree_curve,
excessively_high_degree_surface,
surface_with_excessive_patches_in_one_direction,
curve_with_excessive_segments,
high_degree_linear_curve,
high_degree_planar_surface,
high_degree_conic,
high_degree_axi_symmetric_surface))
SUBTYPE OF(inapt_geometry);
END_ENTITY;
( *
7.4.78 Объект excessively_high_degree_curve
Объект excessively_high_degree_curve представляет утверждение, что b-сплайновая кривая, представленная объектом b_spline_curve, имеет слишком высокую степень. Согласно требованию к измерению, соответствующему настоящему объекту, необходимо установить процедуры проверки степени кривой и ее сравнения с заданным предельным значением.
EXPRESS-спецификация:
* )
ENTITY excessively_high_degree_curve
SUBTYPE OF(overcomplex_geometry);
SELF\shape_data_quality_criterion.assessment_specification:
shape_data_quality_assessment_by_numerical_test;
WHERE
WR1 : ('SHAPE_DATA_QUALITY_CRITERIA_SCHEMA.' +
'SHAPE_DATA_QUALITY_LOWER_VALUE_LIMIT'
IN TYPEOF(SELF\shape_data_quality_criterion.
assessment_specification.threshold))
AND ('MEASURE_SCHEMA.COUNT_MEASURE'
IN value_limit_type(SELF\shape_data_quality_criterion.
assessment_specification.threshold));
WR2 : validate_measured_data_type(SELF,
'MEASURE_SCHEMA.COUNT_MEASURE');
WR3 : validate_inspected_elements_type(SELF,
['GEOMETRY_SCHEMA.B_SPLINE_CURVE']);
WR4 : validate_locations_of_extreme_value_type(SELF,
[]);
WR5 : validate_accuracy_types(SELF,
[]);
END_ENTITY;
( *
Определение атрибута
SELF\shape_data_quality_criterion.assessment_specification - объект shape_data_quality_assessment_by_numerical_test, который задает сравнение значения полученной степени с заданным предельным значением.
Формальные положения
WR1: Атрибут threshold объекта, играющего роль атрибута assessment_specification настоящего объекта, должен в качестве значения иметь объект типа shape_data_quality_lower_value_limit, атрибут value_component которого должен быть экземпляром данных типа count_measure (счетная мера).
WR2: Атрибут representative_measured_value объекта shape_data_quality_inspection_criterion_report и атрибут measured_value объекта shape_data_quality_inspection_instance_report_item во всех экземплярах, связанных с настоящим объектом, должны иметь значение типа count_measure (счетная мера).
WR3: Все объекты, играющие роль атрибута inspected_elements во всех экземплярах объекта shape_data_quality_inspection_instance_report_item, связанных с настоящим объектом, должны быть объектами типа b_spline_curve.
WR4: Объект shape_data_quality_inspection_instance_report_item, связанный с настоящим объектом, не должен быть объектом типа instance_report_item_with_extreme_instances.
WR5: Настоящий объект не должен быть связан посредством объектов shape_data_quality_criterion_and_accuracy_association ни с какими элементами данных, задающими точность. Объект shape_data_quality_inspection_result, соответствующий настоящему объекту, также не должен быть связан посредством объекта shape_inspection_result_accuracy_association с какими-либо элементами данных, задающими точность.
7.4.79 Объект excessively_high_degree_surface
Объект excessively_high_degree_surface представляет утверждение, что b-сплайновая поверхность, представленная объектом b_spline_surface, имеет слишком высокую степень. Согласно требованию к измерению, соответствующему настоящему объекту, необходимо установить процедуры проверки степени поверхности и ее сравнения с заданным предельным значением.
EXPRESS-спецификация:
* )
ENTITY excessively_high_degree_surface
SUBTYPE OF(overcomplex_geometry);
SELF\shape_data_quality_criterion.assessment_specification:
shape_data_quality_assessment_by_numerical_test;
WHERE
WR1 : ('SHAPE_DATA_QUALITY_CRITERIA_SCHEMA.' +
'SHAPE_DATA_QUALITY_LOWER_VALUE_LIMIT'
IN TYPEOF(SELF\shape_data_quality_criterion.
assessment_specification.threshold))
AND ('MEASURE_SCHEMA.COUNT_MEASURE'
IN value_limit_type(SELF\shape_data_quality_criterion.
assessment_specification.threshold));
WR2 : validate_measured_data_type(SELF,
'MEASURE_SCHEMA.COUNT_MEASURE');
WR3 : validate_inspected_elements_type(SELF,
['GEOMETRY_SCHEMA.B_SPLINE_SURFACE']);
WR4 : validate_locations_of_extreme_value_type(SELF,
[]);
WR5 : validate_accuracy_types(SELF,
[]);
END_ENTITY;
( *
Определение атрибута
SELF\shape_data_quality_criterion.assessment_specification - объект shape_data_quality_assessment_by_numerical_test, который задает сравнение значения полученной степени с заданным предельным значением.
Формальные положения
WR1: Атрибут threshold объекта, играющего роль атрибута assessment_specification настоящего объекта, должен в качестве значения иметь объект типа shape_data_quality_lower_value_limit, атрибут value_component которого должен быть экземпляром данных типа count_measure (счетная мера).
WR2: Атрибут representative_measured_value объекта shape_data_quality_inspection_criterion_report и атрибут measured_value объекта shape_data_quality_inspection_instance_report_item во всех экземплярах, связанных с настоящим объектом, должны иметь значение типа count_measure (счетная мера).
| | ИС МЕГАНОРМ: примечание. Нумерация положений дана в соответствии с официальным текстом документа. | |
WR2: Все объекты, играющие роль атрибута inspected_elements во всех экземплярах объекта shape_data_quality_inspection_instance_report_item, связанных с настоящим объектом, должны быть объектами типа b_spline_surface.
WR3: Объект shape_data_quality_inspection_instance_report_item, связанный с настоящим объектом, не должен быть объектом типа instance_report_item_with_extreme_instances.
WR4: Настоящий объект не должен быть связан посредством объектов shape_data_quality_criterion_and_accuracy_association ни с какими элементами данных, задающими точность. Объект shape_data_quality_inspection_result, соответствующий настоящему объекту, также не должен быть связан посредством объекта shape_inspection_result_accuracy_association с какими-либо элементами данных, задающими точность.
7.4.80 Объект curve_with_excessive_segments
Объект curve_with_excessive_segments представляет утверждение, что b-сплайновая кривая, представленная объектом b_spline_curve, или составная кривая, представленная объектом composite_curve, имеет слишком много сегментов. Согласно требованию к измерению, соответствующему настоящему объекту, необходимо вычислить число сегментов. Для b-сплайновой кривой, представленной объектом b_spline_curve, число сегментов вычисляется исходя из числа управляющих точек и степени кривой по следующей формуле:
(число сегментов) = SIZEOF (control_points_list) - (degree).
Для составной кривой, представленной объектом composite_curve, число сегментов равно значению атрибута n_segments.
EXPRESS-спецификация:
* )
ENTITY curve_with_excessive_segments
SUBTYPE OF(overcomplex_geometry);
SELF\shape_data_quality_criterion.assessment_specification:
shape_data_quality_assessment_by_numerical_test;
WHERE
WR1 : ('SHAPE_DATA_QUALITY_CRITERIA_SCHEMA.' +
'SHAPE_DATA_QUALITY_LOWER_VALUE_LIMIT'
IN TYPEOF(SELF\shape_data_quality_criterion.
assessment_specification.threshold))
AND ('MEASURE_SCHEMA.COUNT_MEASURE'
IN value_limit_type(SELF\shape_data_quality_criterion.
assessment_specification.threshold));
WR2 : validate_measured_data_type(SELF,
'MEASURE_SCHEMA.COUNT_MEASURE');
WR3 : validate_inspected_elements_type(SELF,
['SHAPE_DATA_QUALITY_INSPECTION_RESULT_SCHEMA.'+
'B_SPLINE_OR_COMPOSITE_CURVE_SELECT']);
WR4 : validate_locations_of_extreme_value_type(SELF,
[]);
WR5 : validate_accuracy_types(SELF,
[]);
END_ENTITY;
( *
Определение атрибута
SELF\shape_data_quality_criterion.assessment_specification - объект shape_data_quality_assessment_by_numerical_test, задающий проверку соответствия числа сегментов заданному предельному значению.
Формальные положения
WR1: Атрибут threshold объекта, играющего роль атрибута assessment_specification настоящего объекта, должен в качестве значения иметь объект типа shape_data_quality_lower_value_limit, атрибут value_component которого должен быть экземпляром данных типа count_measure (счетная мера).
WR2: Атрибут representative_measured_value объекта shape_data_quality_inspection_criterion_report и атрибут measured_value объекта shape_data_quality_inspection_instance_report_item во всех экземплярах, связанных с настоящим объектом, должны иметь значение типа count_measure (счетная мера).
WR3: Все объекты, играющие роль атрибута inspected_elements во всех экземплярах объекта shape_data_quality_inspection_instance_report_item, связанных с настоящим объектом, должны быть экземплярами данных типа b_spline_or_composite_curve_select.
WR4: Объект shape_data_quality_inspection_instance_report_item, связанный с настоящим объектом, не должен быть объектом типа instance_report_item_with_extreme_instances.
| | ИС МЕГАНОРМ: примечание. Нумерация положений дана в соответствии с официальным текстом документа. | |
WR4: Настоящий объект не должен быть связан посредством объектов shape_data_quality_criterion_and_accuracy_association ни с какими элементами данных, задающими точность. Объект shape_data_quality_inspection_result, соответствующий настоящему объекту, также не должен быть связан посредством объекта shape_inspection_result_accuracy_association с какими-либо элементами данных, задающими точность.
7.4.81 Объект surface_with_excessive_patches_in_one_direction
Объект surface_with_excessive_patches_in_one_direction представляет утверждение, что b-сплайновая поверхность, представленная объектом b_spline_surface, или прямоугольная составная поверхность, представленная объектом rectangular_composite_surface, имеет слишком много лоскутов или для параметра u, или для параметра v. Согласно требованию к измерению, соответствующему настоящему объекту, необходимо вычислить наибольшее число лоскутов. Для b-сплайновой поверхности, представленной объектом b_spline_surface, наибольшее число лоскутов вычисляется по следующей формуле:
(наибольшее количество для u или v) =
= max[(u_upper - u_degree), (v_upper - v_degree)].
Для прямоугольной составной поверхности, представленной объектом rectangular_composite_surface, наибольшее число лоскутов - это большее из значений атрибутов n_u и n_v.
EXPRESS-спецификация:
* )
ENTITY surface_with_excessive_patches_in_one_direction
SUBTYPE OF(overcomplex_geometry);
SELF\shape_data_quality_criterion.assessment_specification:
shape_data_quality_assessment_by_numerical_test;
WHERE
WR1 : ('SHAPE_DATA_QUALITY_CRITERIA_SCHEMA.' +
'SHAPE_DATA_QUALITY_LOWER_VALUE_LIMIT'
IN TYPEOF(SELF\shape_data_quality_criterion.
assessment_specification.threshold))
AND ('MEASURE_SCHEMA.COUNT_MEASURE'
IN value_limit_type(SELF\shape_data_quality_criterion.
assessment_specification.threshold));
WR2 : validate_measured_data_type(SELF,
'MEASURE_SCHEMA.COUNT_MEASURE');
WR3 : validate_inspected_elements_type(SELF,
['SHAPE_DATA_QUALITY_INSPECTION_RESULT_SCHEMA.'+
'B_SPLINE_OR_RECTANGULAR_COMPOSITE_SURFACE_SELECT']);
WR4 : validate_locations_of_extreme_value_type(SELF,
[]);
WR5 : validate_accuracy_types(SELF,
[]);
END_ENTITY;
( *
Определение атрибута
SELF\shape_data_quality_criterion.assessment_specification - объект shape_data_quality_assessment_by_numerical_test, который задает сравнение полученного числа лоскутов с заданным предельным значением.
Формальные положения
WR1: Атрибут threshold объекта, играющего роль атрибута assessment_specification настоящего объекта, должен в качестве значения иметь объект типа shape_data_quality_lower_value_limit, атрибут value_component которого должен быть экземпляром данных типа count_measure (счетная мера).
WR2: Атрибут representative_measured_value объекта shape_data_quality_inspection_criterion_report и атрибут measured_value объекта shape_data_quality_inspection_instance_report_item во всех экземплярах, связанных с настоящим объектом, должны иметь значение типа count_measure (счетная мера).
WR3: Все объекты, играющие роль атрибута inspected_elements во всех экземплярах объекта shape_data_quality_inspection_instance_report_item, связанных с настоящим объектом, должны быть экземплярами данных типа b_spline_or_rectangular_composite_surface_select.
WR4: Объект shape_data_quality_inspection_instance_report_item, связанный с настоящим объектом, не должен быть объектом типа instance_report_item_with_extreme_instances.
WR5: Настоящий объект не должен быть связан посредством объектов shape_data_quality_criterion_and_accuracy_association ни с какими элементами данных, задающими точность. Объект shape_data_quality_inspection_result, соответствующий настоящему объекту, также не должен быть связан посредством объекта shape_inspection_result_accuracy_association с какими-либо элементами данных, задающими точность.
7.4.82 Объект high_degree_linear_curve
Объект high_degree_linear_curve представляет утверждение, что b-сплайновая кривая, представленная объектом b_spline_curve, имеет геометрическую форму прямой линии, но при этом является кривой высокой степени. Согласно требованию к измерению, соответствующему настоящему объекту, необходима проверка, близка ли форма b-сплайновой кривой, представленной объектом b_spline_curve, к прямой линии в пределах точности, заданной атрибутом approximation_tolerance, и имеет ли эта кривая степень, большую, чем предельное значение.
EXPRESS-спецификация:
* )
ENTITY high_degree_linear_curve
SUBTYPE OF(overcomplex_geometry);
SELF\shape_data_quality_criterion.assessment_specification:
shape_data_quality_assessment_by_numerical_test;
approximation_tolerance : length_measure;
WHERE
WR1 : ('SHAPE_DATA_QUALITY_CRITERIA_SCHEMA.' +
'SHAPE_DATA_QUALITY_LOWER_VALUE_LIMIT'
IN TYPEOF(SELF\shape_data_quality_criterion.
assessment_specification.threshold))
AND ('MEASURE_SCHEMA.COUNT_MEASURE'
IN value_limit_type(SELF\shape_data_quality_criterion.
assessment_specification.threshold));
WR2 : validate_measured_data_type(SELF,
'MEASURE_SCHEMA.COUNT_MEASURE');
WR3 : validate_inspected_elements_type(SELF,
['GEOMETRY_SCHEMA.B_SPLINE_CURVE']);
WR4 : validate_locations_of_extreme_value_type(SELF,
[]);
WR5 : validate_accuracy_types(SELF,
['MEASURE_SCHEMA.LENGTH_MEASURE']);
END_ENTITY;
( *
Определения атрибутов
SELF\shape_data_quality_criterion.assessment_specification - объект shape_data_quality_assessment_by_numerical_test, который задает сравнение полученной степени с заданным предельным значением;
approximation_tolerance - допуск, используемый при проверке, может ли геометрическая форма b-сплайновой кривой, представленной объектом b_spline_curve, быть аппроксимирована прямой линией.
Формальные положения
WR1: Атрибут threshold объекта, играющего роль атрибута assessment_specification настоящего объекта, должен в качестве значения иметь объект типа shape_data_quality_lower_value_limit, атрибут value_component которого должен быть экземпляром данных типа count_measure (счетная мера).
WR2: Атрибут representative_measured_value объекта shape_data_quality_inspection_criterion_report и атрибут measured_value объекта shape_data_quality_inspection_instance_report_item во всех экземплярах, связанных с настоящим объектом, должны иметь значение типа count_measure (счетная мера).
WR3: Все объекты, играющие роль атрибута inspected_elements во всех экземплярах объекта shape_data_quality_inspection_instance_report_item, связанных с настоящим объектом, должны быть объектами типа b_spline_curve.
WR4: Объект shape_data_quality_inspection_instance_report_item, связанный с настоящим объектом, не должен быть объектом типа instance_report_item_with_extreme_instances.
WR5: Если для данного измерения задана точность, то значение атрибута value_component должно быть значением типа length_measure (мера длины).
7.4.83 Объект high_degree_conic
Объект high_degree_conic представляет утверждение, что b-сплайновая кривая, представленная объектом b_spline_curve, имеет форму конического сечения, но при этом является кривой высокой степени. Согласно требованию к измерению, соответствующему настоящему объекту, необходима проверка, близка ли форма b-сплайновой кривой, представленной объектом b_spline_curve, к коническому сечению в пределах точности, заданной атрибутом approximation_tolerance, и имеет ли эта кривая степень, большую, чем предельное значение.
EXPRESS-спецификация:
* )
ENTITY high_degree_conic
SUBTYPE OF(overcomplex_geometry);
SELF\shape_data_quality_criterion.assessment_specification:
shape_data_quality_assessment_by_numerical_test;
approximation_tolerance : length_measure;
WHERE
WR1 : ('SHAPE_DATA_QUALITY_CRITERIA_SCHEMA.' +
'SHAPE_DATA_QUALITY_LOWER_VALUE_LIMIT'
IN TYPEOF(SELF\shape_data_quality_criterion.
assessment_specification.threshold))
AND ('MEASURE_SCHEMA.COUNT_MEASURE'
IN value_limit_type(SELF\shape_data_quality_criterion.
assessment_specification.threshold));
WR2 : validate_measured_data_type(SELF,
'MEASURE_SCHEMA.COUNT_MEASURE');
WR3 : validate_inspected_elements_type(SELF,
['GEOMETRY_SCHEMA.B_SPLINE_CURVE']);
WR4 : validate_locations_of_extreme_value_type(SELF,
[]);
WR5 : validate_accuracy_types(SELF,
['MEASURE_SCHEMA.LENGTH_MEASURE']);
END_ENTITY;
( *
Определения атрибутов
SELF\shape_data_quality_criterion.assessment_specification - объект shape_data_quality_assessment_by_numerical_test, который задает сравнение полученной степени с заданным предельным значением;
approximation_tolerance - допуск, используемый при проверке, может ли геометрическая форма b-сплайновой кривой, представленной объектом b_spline_curve, быть аппроксимирована линией конического сечения.
Формальные положения
WR1: Атрибут threshold объекта, играющего роль атрибута assessment_specification настоящего объекта, должен в качестве значения иметь объект типа shape_data_quality_lower_value_limit, атрибут value_component которого должен иметь значение типа count_measure (счетная мера).
WR2: Атрибут representative_measured_value объекта shape_data_quality_inspection_criterion_report и атрибут measured_value объекта shape_data_quality_inspection_instance_report_item во всех экземплярах, связанных с настоящим объектом, должны иметь значение типа count_measure (счетная мера).
WR3: Все объекты, играющие роль атрибута inspected_elements во всех экземплярах объекта shape_data_quality_inspection_instance_report_item, связанных с настоящим объектом, должны быть объектами типа b_spline_curve.
WR4: Объект shape_data_quality_inspection_instance_report_item, связанный с настоящим объектом, не должен быть объектом типа instance_report_item_with_extreme_instances.
WR5: Если для данного измерения задана точность, то значение атрибута value_component должно быть значением типа length_measure (мера длины).
7.4.84 Объект high_degree_planar_surface
Объект high_degree_planar_surface представляет утверждение, что b-сплайновая поверхность, представленная объектом b_spline_surface, имеет геометрическую форму плоскости, но при этом является поверхностью высокой степени. Согласно требованию к измерению, соответствующему настоящему объекту, необходима проверка, близка ли форма b-сплайновой поверхности, представленной объектом b_spline_surface, к плоскости в пределах точности, заданной атрибутом approximation_tolerance, и имеет ли эта поверхность степень, большую, чем предельное значение.
EXPRESS-спецификация:
* )
ENTITY high_degree_planar_surface
SUBTYPE OF(overcomplex_geometry);
SELF\shape_data_quality_criterion.assessment_specification:
shape_data_quality_assessment_by_numerical_test;
approximation_tolerance : length_measure;
WHERE
WR1 : ('SHAPE_DATA_QUALITY_CRITERIA_SCHEMA.' +
'SHAPE_DATA_QUALITY_LOWER_VALUE_LIMIT'
IN TYPEOF(SELF\shape_data_quality_criterion.
assessment_specification.threshold))
AND ('MEASURE_SCHEMA.COUNT_MEASURE'
IN value_limit_type(SELF\shape_data_quality_criterion.
assessment_specification.threshold));
WR2 : validate_measured_data_type(SELF,
'MEASURE_SCHEMA.COUNT_MEASURE');
WR3 : validate_inspected_elements_type(SELF,
['GEOMETRY_SCHEMA.B_SPLINE_SURFACE']);
WR4 : validate_locations_of_extreme_value_type(SELF,
[]);
WR5 : validate_accuracy_types(SELF,
['MEASURE_SCHEMA.LENGTH_MEASURE']);
END_ENTITY;
( *
Определения атрибутов
SELF\shape_data_quality_criterion.assessment_specification - объект shape_data_quality_assessment_by_numerical_test, который задает сравнение полученной степени с заданным предельным значением;
approximation_tolerance - допуск, используемый при проверке, может ли геометрическая форма b-сплайновой поверхности, представленной объектом b_spline_surface, быть аппроксимирована плоскостью.
Формальные положения
WR1: Атрибут threshold объекта, играющего роль атрибута assessment_specification настоящего объекта, должен в качестве значения иметь объект типа shape_data_quality_lower_value_limit, атрибут value_component которого должен быть экземпляром данных типа count_measure (счетная мера).
WR2: Атрибут representative_measured_value объекта shape_data_quality_inspection_criterion_report и атрибут measured_value объекта shape_data_quality_inspection_instance_report_item во всех экземплярах, связанных с настоящим объектом, должны иметь значение типа count_measure (счетная мера).
WR3: Все объекты, играющие роль атрибута inspected_elements во всех экземплярах объекта shape_data_quality_inspection_instance_report_item, связанных с настоящим объектом, должны быть объектами типа b_spline_surface.
WR4: Объект shape_data_quality_inspection_instance_report_item, связанный с настоящим объектом, не должен быть объектом типа instance_report_item_with_extreme_instances.
WR5: Если для данного измерения задана точность, то значение атрибута value_component должно быть значением типа length_measure (мера длины).
7.4.85 Объект high_degree_axi_symmetric_surface
Объект high_degree_axi_symmetric_surface представляет утверждение, что b-сплайновая поверхность, представленная объектом b_spline_surface, является разновидностью осесимметричной поверхности, но при этом является поверхностью высокой степени. Согласно требованию к измерению, соответствующему настоящему объекту, необходима проверка, может ли b-сплайновая поверхность, представленная объектом b_spline_surface, быть аппроксимирована как осесимметричная поверхность в пределах точности, заданной атрибутом approximation_tolerance, и имеет ли эта поверхность степень, большую, чем предельное значение.
EXPRESS-спецификация:
* )
ENTITY high_degree_axi_symmetric_surface
SUBTYPE OF(overcomplex_geometry);
SELF\shape_data_quality_criterion.assessment_specification:
shape_data_quality_assessment_by_numerical_test;
approximation_tolerance : length_measure;
WHERE
WR1 : ('SHAPE_DATA_QUALITY_CRITERIA_SCHEMA.' +
'SHAPE_DATA_QUALITY_LOWER_VALUE_LIMIT'
IN TYPEOF(SELF\shape_data_quality_criterion.
assessment_specification.threshold))
AND ('MEASURE_SCHEMA.COUNT_MEASURE'
IN value_limit_type(SELF\shape_data_quality_criterion.
assessment_specification.threshold));
WR2 : validate_measured_data_type(SELF,
'MEASURE_SCHEMA.COUNT_MEASURE');
WR3 : validate_inspected_elements_type(SELF,
['GEOMETRY_SCHEMA.B_SPLINE_SURFACE']);
WR4 : validate_locations_of_extreme_value_type(SELF,
[]);
WR5 : validate_accuracy_types(SELF,
['MEASURE_SCHEMA.LENGTH_MEASURE']);
END_ENTITY;
( *
Определения атрибутов
SELF\shape_data_quality_criterion.assessment_specification - объект shape_data_quality_assessment_by_numerical_test, который задает сравнение полученной степени с заданным предельным значением;
approximation_tolerance - допуск, используемый при проверке, может ли геометрическая форма b-сплайновой поверхности, представленной объектом b_spline_surface, быть аппроксимирована осесимметричной поверхностью.
Формальные положения
WR1: Атрибут threshold объекта, играющего роль атрибута assessment_specification настоящего объекта, должен в качестве значения иметь объект типа shape_data_quality_lower_value_limit, атрибут value_component которого должен быть экземпляром данных типа count_measure (счетная мера).
WR2: Атрибут representative_measured_value объекта shape_data_quality_inspection_criterion_report и атрибут measured_value объекта shape_data_quality_inspection_instance_report_item во всех экземплярах, связанных с настоящим объектом, должны иметь значение типа count_measure (счетная мера).
WR3: Все объекты, играющие роль атрибута inspected_elements во всех экземплярах объекта shape_data_quality_inspection_instance_report_item, связанных с настоящим объектом, должны быть объектами типа b_spline_surface.
WR4: Объект shape_data_quality_inspection_instance_report_item, связанный с настоящим объектом, не должен быть объектом типа instance_report_item_with_extreme_instances.
WR5: Если для данного измерения задана точность, то значение атрибута value_component должно быть значением типа length_measure (мера длины).
7.4.86 Объект inapt_topology_and_geometry_relationship
Объект inapt_topology_and_geometry_relationship является таким подтипом объекта inapt_data, который является супертипом для критериев, используемых для обнаружения несоответствующих отношений между топологическими и геометрическими данными.
EXPRESS-спецификация:
* )
ENTITY inapt_topology_and_geometry_relationship
ABSTRACT SUPERTYPE OF (ONEOF(
topology_related_to_nearly_degenerate_geometry,
geometric_gap_in_topology,
non_smooth_geometry_transition_across_edge,
topology_related_to_self_intersecting_geometry,
steep_geometry_transition_across_edge,
topology_related_to_overlapping_geometry,
topology_related_to_multiply_defined_geometry,
overcomplex_topology_and_geometry_relationship))
SUBTYPE OF(inapt_data);
END_ENTITY;
( *
7.4.87 Объект topology_related_to_nearly_degenerate_geometry
Объект topology_related_to_nearly_degenerate_geometry является таким подтипом объекта inapt_topology_and_geometry_relationship, который является супертипом для критериев, используемых для обнаружения топологических данных, связанных с различными видами геометрических данных, близких к вырождению.
EXPRESS-спецификация:
* )
ENTITY topology_related_to_nearly_degenerate_geometry
ABSTRACT SUPERTYPE OF (ONEOF(
short_length_edge,
small_area_face,
entirely_narrow_face))
SUBTYPE OF(inapt_topology_and_geometry_relationship);
END_ENTITY;
( *
7.4.88 Объект short_length_edge
Объект short_length_edge представляет утверждение, что длина дуги реберной кривой, представленной объектом edge_curve, слишком коротка. Согласно требованию к измерению, соответствующему настоящему объекту, необходимо вычислить длину дуги геометрической кривой между двумя точками, соответствующими начальной и конечной вершинам проверяемой реберной кривой, представленной объектом edge_curve.
EXPRESS-спецификация:
* )
ENTITY short_length_edge
SUBTYPE OF(topology_related_to_nearly_degenerate_geometry);
SELF\shape_data_quality_criterion.assessment_specification:
shape_data_quality_assessment_by_numerical_test;
WHERE
WR1 : ('SHAPE_DATA_QUALITY_CRITERIA_SCHEMA.'+
'SHAPE_DATA_QUALITY_UPPER_VALUE_LIMIT'
IN TYPEOF(SELF\shape_data_quality_criterion.
assessment_specification.threshold))
AND ('MEASURE_SCHEMA.LENGTH_MEASURE'
IN value_limit_type(SELF\shape_data_quality_criterion.
assessment_specification.threshold));
WR2 : validate_measured_data_type(SELF,
'MEASURE_SCHEMA.LENGTH_MEASURE');
WR3 : validate_inspected_elements_type(SELF,
['TOPOLOGY_SCHEMA.EDGE_CURVE']);
WR4 : validate_locations_of_extreme_value_type(SELF,
[]);
WR5 : validate_accuracy_types(SELF,
['MEASURE_SCHEMA.LENGTH_MEASURE']);
END_ENTITY;
( *
Определение атрибута
SELF\shape_data_quality_criterion.assessment_specification - объект shape_data_quality_assessment_by_numerical_test, который задает сравнение значения измеренной длины дуги с заданным предельным значением.
Формальные положения
WR1: Атрибут threshold объекта, играющего роль атрибута assessment_specification настоящего объекта, должен в качестве значения иметь объект типа shape_data_quality_upper_value_limit, атрибут value_component которого должен быть экземпляром данных типа length_measure (мера длины).
WR2: Атрибут representative_measured_value объекта shape_data_quality_inspection_criterion_report и атрибут measured_value объекта shape_data_quality_inspection_instance_report_item во всех экземплярах, связанных с настоящим объектом, должны иметь значение типа length_measure (мера длины).
WR3: Все объекты, играющие роль атрибута inspected_elements во всех экземплярах объекта shape_data_quality_inspection_instance_report_item, связанных с настоящим объектом, должны быть объектами типа edge_curve.
WR4: Объект shape_data_quality_inspection_instance_report_item, связанный с настоящим объектом, не должен быть объектом типа instance_report_item_with_extreme_instances.
WR5: Если для данного измерения задана точность, то значение атрибута value_component должно быть значением типа length_measure (мера длины).
7.4.89 Объект small_area_face
Объект small_area_face представляет утверждение, что площадь поверхностной грани, представленной объектом face_surface, слишком мала. Согласно требованию к измерению, соответствующему настоящему объекту, необходимо вычислить площадь поверхностной грани, представленной объектом face_surface.
EXPRESS-спецификация:
* )
ENTITY small_area_face
SUBTYPE OF(topology_related_to_nearly_degenerate_geometry);
SELF\shape_data_quality_criterion.assessment_specification:
shape_data_quality_assessment_by_numerical_test;
WHERE
WR1 : ('SHAPE_DATA_QUALITY_CRITERIA_SCHEMA.'+
'SHAPE_DATA_QUALITY_UPPER_VALUE_LIMIT'
IN TYPEOF(SELF\shape_data_quality_criterion.
assessment_specification.threshold))
AND ('MEASURE_SCHEMA.AREA_MEASURE'
IN value_limit_type(SELF\shape_data_quality_criterion.
assessment_specification.threshold));
WR2 : validate_measured_data_type(SELF,
'MEASURE_SCHEMA.AREA_MEASURE');
WR3 : validate_inspected_elements_type(SELF,
['TOPOLOGY_SCHEMA.FACE_SURFACE']);
WR4 : validate_locations_of_extreme_value_type(SELF,
[]);
WR5 : validate_accuracy_types(SELF,
['MEASURE_SCHEMA.AREA_MEASURE']);
END_ENTITY;
( *
Определение атрибута
SELF\shape_data_quality_criterion.assessment_specification - объект shape_data_quality_assessment_by_numerical_test, который задает сравнение измеренной площади с заданным предельным значением.
Формальные положения
WR1: Атрибут threshold объекта, играющего роль атрибута assessment_specification настоящего объекта, должен в качестве значения иметь объект типа shape_data_quality_upper_value_limit, атрибут value_component которого должен быть экземпляром данных типа area_measure (мера площади).
WR2: Атрибут representative_measured_value объекта shape_data_quality_inspection_criterion_report и атрибут measured_value объекта shape_data_quality_inspection_instance_report_item во всех экземплярах, связанных с настоящим объектом, должны иметь значение типа area_measure (мера площади).
WR3: Все объекты, играющие роль атрибута inspected_elements во всех экземплярах объекта shape_data_quality_inspection_instance_report_item, связанных с настоящим объектом, должны быть объектами типа face_surface.
WR4: Объект shape_data_quality_inspection_instance_report_item, связанный с настоящим объектом, не должен быть объектом типа instance_report_item_with_extreme_instances.
WR5: Если для данного измерения задана точность, то значение атрибута value_component должно быть значением типа area_measure (мера площади).
7.4.90 Объект entirely_narrow_face
Объект entirely_narrow_face представляет утверждение, что поверхностная грань, представленная объектом face_surface, слишком узкая. Поверхностная грань является слишком узкой, если для каждой точки поверхностной грани существует точка на границе грани, расстояние до которой не превышает половины предельного значения. Согласно требованию к измерению, соответствующему настоящему объекту, необходимо вычислить для выбранных точек на поверхностной грани, представленной объектом face_surface, наименьшее расстояние до границы. Если вычисленное расстояние превышает половину допуска расстояния, заданного атрибутом width_tolerance, то поверхностная грань, представленная объектом face_surface, не является слишком узкой.
Примечание - На
рисунке 34 показано измерение настоящего критерия. При измерении рассматривается сфера, диаметр которой задается значением атрибута
width_tolerance, а центр размещается в некоторой точке поверхностной грани, представленной объектом
face_surface, и проверяется отсутствие пересечения границы поверхностной грани со сферой. Если обнаруживается одна такая точка поверхностной грани, то проверка завершается.
Рисунок 34 - Измерение полностью узкой грани
EXPRESS-спецификация:
* )
ENTITY entirely_narrow_face
SUBTYPE OF(topology_related_to_nearly_degenerate_geometry);
SELF\shape_data_quality_criterion.assessment_specification:
shape_data_quality_assessment_by_logical_test;
width_tolerance : length_measure;
WHERE
WR1 : validate_measured_data_type(SELF,
'SHAPE_DATA_QUALITY_INSPECTION_RESULT_SCHEMA.BOOLEAN_VALUE');
WR2 : validate_inspected_elements_type(SELF,
['TOPOLOGY_SCHEMA.FACE_SURFACE']);
WR3 : validate_locations_of_extreme_value_type(SELF,
[]);
WR4 : validate_accuracy_types(SELF,
['MEASURE_SCHEMA.LENGTH_MEASURE']);
END_ENTITY;
( *
Определения атрибутов
SELF\shape_data_quality_criterion.assessment_specification - объект shape_data_quality_assessment_by_logical_test, задающий проверку, является ли грань узкой во всех проверенных точках, что соответствует значению 'TRUE' (истина), или не является;
width_tolerance - значение допуска, используемое для проверки, является грань узкой или не является.
Формальные положения
WR1: Атрибут representative_measured_value объекта shape_data_quality_inspection_criterion_report и атрибут measured_value объекта shape_data_quality_inspection_instance_report_item во всех экземплярах, связанных с настоящим объектом, должны иметь значение типа boolean_value (булево значение).
WR2: Все объекты, играющие роль атрибута inspected_elements во всех экземплярах объекта shape_data_quality_inspection_instance_report_item, связанных с настоящим объектом, должны быть объектами типа face_surface.
WR3: Объект shape_data_quality_inspection_instance_report_item, связанный с настоящим объектом, не должен быть объектом типа instance_report_item_with_extreme_instances.
WR4: Если для данного измерения задана точность, то значение атрибута value_component должно быть значением типа length_measure (мера длины).
7.4.91 Объект topology_related_to_self_intersecting_geometry
Объект topology_related_to_self_intersecting_geometry является таким подтипом объекта inapt_topology_and_geometry_relationship, который является супертипом для критериев, используемых для обнаружения топологических данных, связанных с самопересекающимися геометрическими объектами.
EXPRESS-спецификация:
* )
ENTITY topology_related_to_self_intersecting_geometry
ABSTRACT SUPERTYPE OF (ONEOF(
self_intersecting_loop,
self_intersecting_shell,
intersecting_connected_face_sets))
SUBTYPE OF(inapt_topology_and_geometry_relationship);
END_ENTITY;
( *
7.4.92 Объект self_intersecting_loop
Объект self_intersecting_loop представляет утверждение, что контур ребер, представленный объектом edge_loop, является самопересекающимся. Согласно требованию к измерению, соответствующему настоящему объекту, необходимо выполнить измерение, при котором должна обнаружиться точка на представленном объектом edge_loop контуре ребер, которая находится на расстоянии, не превышающем значения атрибута interference_tolerance, от другой точки того же контура ребер. При этом расстояние между этими точками по дуге, лежащей на контуре ребер, достаточно велико.
Примечание - На
рисунке 35 показан случай, когда входящие в контур ребер, представленный объектом
edge_loop, реберные кривые, представленные объектами
edge_curve, пересекают друг друга. На
рисунке 36 показан случай, когда отсутствуют реберные кривые, представленные объектами
edge_curve, пересекающие другие реберные кривые из того же контура ребер, но существуют некоторые реберные кривые, которые приближаются к другим реберным кривым на расстояние, не превышающее значения атрибута
interference_tolerance. С помощью настоящего критерия должны обнаруживаться оба случая.
Рисунок 35 - Ребро пересекает другое ребро контура ребер
Рисунок 36 - Контур ребер, имеющий область,
более узкую, чем величина допуска
EXPRESS-спецификация:
* )
ENTITY self_intersecting_loop
SUBTYPE OF(topology_related_to_self_intersecting_geometry);
SELF\shape_data_quality_criterion.assessment_specification:
shape_data_quality_assessment_by_logical_test;
arc_length_distance_factor : REAL;
interference_tolerance : length_measure;
WHERE
WR1 : validate_measured_data type(SELF,
'SHAPE_DATA_QUALITY_INSPECTION_RESULT_SCHEMA.BOOLEAN_VALUE');
WR2 : validate_inspected_elements_type(SELF,
['TOPOLOGY_SCHEMA.EDGE_LOOP']);
WR3 : validate_locations_of_extreme_value_type(SELF,
['SHAPE_DATA_QUALITY_INSPECTION_RESULT_SCHEMA.'+
'POINT_ON_EDGE_CURVE',
'SHAPE_DATA_QUALITY_INSPECTION_RESULT_SCHEMA.'+
'POINT_ON_EDGE_CURVE']);
WR4 : validate_accuracy types(SELF,
['MEASURE_SCHEMA.LENGTH_MEASURE']);
END_ENTITY;
( *
Определения атрибутов
SELF\shape_data_quality_criterion.assessment_specification - объект, который задает проверку существования пересечения, что соответствует значению 'TRUE' (истина), или отсутствия пересечения;
arc_length_separation_factor - вещественное число, используемое при обосновании самопересечения. Две совпадающие точки должны рассматриваться как точка самопересечения, если значение расстояния между точками, измеренное по дуге, принадлежащей контуру ребер, представленному объектом edge_loop, больше, чем значение, получаемое по следующей формуле: (interference_tolerance)·(arc_length_separation_factor);
interference_tolerance - допуск, используемый при проверке точек на совпадение.
Формальные положения
WR1: Атрибут representative_measured_value объекта shape_data_quality_inspection_criterion_report, атрибут measured_value объекта shape_data_quality_inspection_instance_report_item и атрибуты measured_value всех объектов extreme_instance, на которые ссылается объект instance_report_item_with_extreme_instances, во всех экземплярах, связанных с настоящим объектом, должны иметь значение типа boolean_value (булево значение).
WR2: Все объекты, играющие роль атрибута inspected_elements во всех экземплярах объекта shape_data_quality_inspection_instance_report_item, связанных с настоящим объектом, должны быть объектами типа edge_loop.
WR3: Во всех объектах instance_report_item_with_extreme_instances, связанных с настоящим объектом, во всех объектах типа extreme_instance, на которые ссылается объект instance_report_item_with_extreme_instances, оба объекта, на которые ссылается атрибут locations_of_extreme_value, должны быть объектами типа point_on_edge_curve.
Примечание - Эти две точки на реберных кривых, представленные объектами point_on_edge_curve, расположены друг от друга на расстоянии, не превышающем значения атрибута interference_tolerance, но соединяющая эти точки длина дуги реберного контура, представленного объектом edge_loop, достаточно велика.
WR4: Если для данного измерения задана точность, то значение атрибута value_component должно быть значением типа length_measure (мера длины).
7.4.93 Объект self_intersecting_shell
Объект self_intersecting_shell представляет утверждение, что связный набор граней, представленный объектом connected_face_set, имеющий форму открытой или замкнутой оболочки, является самопересекающимся. Согласно требованию к измерению, соответствующему настоящему объекту, необходимо выполнить измерение, при котором должны обнаружиться точки на представленном объектом connected_face_set связном наборе граней, которые находятся друг от друга на расстоянии, не превышающем значения атрибута interference_tolerance. При этом значение расстояния между точками, измеренное по дуге, принадлежащей связному набору граней, представленному объектом connected_face_set, больше, чем значение величины, получаемой умножением допуска на коэффициент, заданный атрибутом geodesic_separation_factor.
EXPRESS-спецификация:
* )
ENTITY self_intersecting_shell
SUBTYPE OF(topology_related_to_self_intersecting_geometry);
SELF\shape_data_quality_criterion.assessment_specification:
shape_data_quality_assessment_by_logical_test;
geodesic_separation_factor : REAL;
interference_tolerance : length_measure;
WHERE
WR1 : validate_measured_data_type(SELF,
'SHAPE_DATA_QUALITY_INSPECTION_RESULT_SCHEMA.BOOLEAN_VALUE');
WR2 : validate_inspected_elements_type(SELF,
['TOPOLOGY_SCHEMA.CONNECTED_FACE_SET']);
WR3 : validate_locations_of_extreme_value_type(SELF,
['SHAPE_DATA_QUALITY_INSPECTION_RESULT_SCHEMA.'+
'POINT_ON_FACE_SURFACE',
'SHAPE_DATA_QUALITY_INSPECTION_RESULT_SCHEMA.'+
'POINT_ON_FACE_SURFACE']);
WR4 : validate_accuracy_types(SELF,
['MEASURE_SCHEMA.LENGTH_MEASURE']);
END_ENTITY;
( *
Определения атрибутов
SELF\shape_data_quality_criterion.assessment_specification - объект, который задает проверку существования пересечения, что соответствует значению 'TRUE' (истина), или отсутствия пересечения;
geodesic_separation_factor - вещественное число, используемое при обосновании самопересечения. Две совпадающие точки должны рассматриваться как точка самопересечения, если значение расстояния между точками, измеренное по дуге, принадлежащей связному набору граней, представленному объектом connected_face_set, больше, чем значение величины, получаемой по следующей формуле: (interference_tolerance)·(geodesic_separation_factor);
interference_tolerance - допуск, используемый при проверке точек на совпадение.
Формальные положения
WR1: Атрибут representative_measured_value объекта shape_data_quality_inspection_criterion_report, атрибут measured_value объекта shape_data_quality_inspection_instance_report_item и атрибуты measured_value всех объектов extreme_instance, на которые ссылается объект instance_report_item_with_extreme_instances, во всех экземплярах, связанных с настоящим объектом, должны иметь значение типа boolean_value (булево значение).
WR2: Все объекты, играющие роль атрибута inspected_elements во всех экземплярах объекта shape_data_quality_inspection_instance_report_item, связанных с настоящим объектом, должны быть объектами типа connected_face_set.
WR3: Во всех объектах instance_report_item_with_extreme_instances, связанных с настоящим объектом, во всех объектах типа extreme_instance, на которые ссылается объект instance_report_item_with_extreme_instances, оба объекта, на которые ссылается атрибут locations_of_extreme_value, должны быть объектами типа point_on_face_surface.
Примечание - Эти две точки на поверхностной грани, представленные объектами point_on_face_surface, расположены друг от друга на расстоянии, не превышающем значения, заданного атрибутом interference_tolerance, и их поверхностные грани, представленные объектами face_surface, входят в связный набор граней, представленный объектом connected_face_set, но расстояние между точками, измеренное по дуге, принадлежащей связному набору граней, достаточно велико.
WR4: Если для данного измерения задана точность, то значение атрибута value_component должно быть значением типа length_measure (мера длины).
7.4.94 Объект intersecting_connected_face_sets
Объект intersecting_connected_face_sets представляет утверждение, что два связных набора граней, представленных объектами connected_face_set, пересекают друг друга. Согласно требованию к измерению, соответствующему настоящему объекту, необходимо выполнить измерение, при котором осуществляется поиск пересечения связных наборов граней. Если расстояние между точкой на одном связном наборе граней и точкой на втором связном наборе граней меньше значения, задаваемого атрибутом interference_tolerance, то эти связные наборы граней должны рассматриваться как пересекающиеся.
EXPRESS-спецификация:
* )
ENTITY intersecting_connected_face_sets
SUBTYPE OF(topology_related_to_self_intersecting_geometry);
SELF\shape_data_quality_criterion.assessment_specification:
shape_data_quality_assessment_by_logical_test;
interference_tolerance : length_measure;
WHERE
WR1 : validate_measured_data_type(SELF,
'SHAPE_DATA_QUALITY_INSPECTION_RESULT_SCHEMA.BOOLEAN_VALUE');
WR2 : validate_inspected_elements_type(SELF,
['TOPOLOGY_SCHEMA.CONNECTED_FACE_SET',
'TOPOLOGY_SCHEMA.CONNECTED_FACE_SET']);
WR3 : validate_locations_of_extreme_value_type(SELF,
['SHAPE_DATA_QUALITY_INSPECTION_RESULT_SCHEMA.'+
'POINT_ON_FACE_SURFACE',
'SHAPE_DATA_QUALITY_INSPECTION_RESULT_SCHEMA.'+
'POINT_ON_FACE_SURFACE']);
WR4 : validate_accuracy_types(SELF,
['MEASURE_SCHEMA.LENGTH_MEASURE']);
END_ENTITY;
( *
Определения атрибутов
SELF\shape_data_quality_criterion.assessment_specification - объект, который задает проверку существования пересечения, что соответствует значению 'TRUE' (истина), или отсутствия пересечения;
interference_tolerance - допуск, используемый при проверке точек на совпадение.
Формальные положения
WR1: Атрибут representative_measured_value объекта shape_data_quality_inspection_criterion_report, атрибут measured_value объекта shape_data_quality_inspection_instance_report_item и атрибуты measured_value всех объектов extreme_instance, на которые ссылается объект instance_report_item_with_extreme_instances, во всех экземплярах, связанных с настоящим объектом, должны иметь значение типа boolean_value (булево значение).
WR2: Оба объекта, играющие роль атрибута inspected_elements во всех экземплярах объекта shape_data_quality_inspection_instance_report_item, связанных с настоящим объектом, должны быть объектами типа connected_face_set.
WR3: Во всех объектах instance_report_item_with_extreme_instances, связанных с настоящим объектом, во всех объектах типа extreme_instance, на которые ссылается объект instance_report_item_with_extreme_instances, оба объекта, на которые ссылается атрибут locations_of_extreme_value, должны быть объектами типа point_on_face_surface.
Примечание - Эти две точки на поверхностной грани, представленные объектами point_on_face_surface, находятся друг от друга на расстоянии, не превышающем значения атрибута interference_tolerance, и их поверхностные грани, представленные объектами face_surface, входят в разные связные наборы граней, представленные объектами connected_face_set.
WR4: Если для данного измерения задана точность, то значение атрибута value_component должно быть значением типа length_measure (мера длины).
7.4.95 Объект geometric_gap_in_topology
Объект geometric_gap_in_topology является таким подтипом объекта inapt_topology_and_geometry_relationship, который является супертипом для критериев, используемых для обнаружения различных видов зазоров между геометрическими и топологическими объектами.
EXPRESS-спецификация:
* )
ENTITY geometric_gap_in_topology
ABSTRACT SUPERTYPE OF (ONEOF(
gap_between_adjacent_edges_in_loop,
gap_between_vertex_and_base_surface,
gap_between_vertex_and_edge,
gap_between_edge_and_base_surface,
gap_between_pcurves_related_to_an_edge,
gap_between_faces_related_to_an_edge))
SUBTYPE OF(inapt_topology_and_geometry_relationship);
END_ENTITY;
( *
7.4.96 Объект gap_between_vertex_and_edge
Объект gap_between_vertex_and_edge представляет утверждение, что геометрически вершинная точка, представленная объектом vertex_point, не лежит на связанной с ней реберной кривой, представленной объектом edge_curve, в пределах заданного предельного значения. Согласно требованию к измерению, соответствующему настоящему объекту, необходимо вычислить расстояние между геометрической формой вершинной точки, представленной объектом vertex_point, и геометрической формой реберной кривой, представленной объектом edge_curve.
EXPRESS-спецификация:
* )
ENTITY gap_between_vertex_and_edge
SUBTYPE OF(geometric_gap_in_topology);
SELF\shape_data_quality_criterion.assessment_specification:
shape_data_quality_assessment_by_numerical_test;
WHERE
WR1 : ('SHAPE_DATA_QUALITY_CRITERIA_SCHEMA.' +
'SHAPE_DATA_QUALITY_LOWER_VALUE_LIMIT'
IN TYPEOF(SELF\shape_data_quality_criterion.
assessment_specification.threshold))
AND ('MEASURE_SCHEMA.LENGTH_MEASURE'
IN value_limit_type(SELF\shape_data_quality_criterion.
assessment_specification.threshold));
WR2 : validate_measured_data_type(SELF,
'MEASURE_SCHEMA.LENGTH_MEASURE');
WR3 : validate_inspected_elements_type(SELF,
['TOPOLOGY_SCHEMA.EDGE_CURVE']);
WR4 : validate_locations_of_extreme_value_type(SELF,
['TOPOLOGY_SCHEMA.VERTEX_POINT',
'SHAPE_DATA_QUALITY_INSPECTION_RESULT_SCHEMA.'+
'POINT_ON_EDGE_CURVE']);
WR5 : validate_accuracy_types(SELF,
['MEASURE_SCHEMA.LENGTH_MEASURE']);
END_ENTITY;
( *
Определение атрибута
SELF\shape_data_quality_criterion.assessment_specification - объект shape_data_quality_assessment_by_numerical_test, который задает сравнение значения измеренного зазора между геометрическими формами вершинной точки, представленной объектом vertex_point, и реберной кривой, представленной объектом edge_curve, с заданным предельным значением.
Формальные положения
WR1: Атрибут threshold объекта, играющего роль атрибута assessment_specification настоящего объекта, должен в качестве значения иметь объект типа shape_data_quality_upper_value_limit, атрибут value_component которого должен быть экземпляром данных типа length_measure (мера длины).
WR2: Атрибут representative_measured_value объекта shape_data_quality_inspection_criterion_report, атрибут measured_value объекта shape_data_quality_inspection_instance_report_item и атрибуты measured_value всех объектов extreme_instance, на которые ссылается объект instance_report_item_with_extreme_instances, во всех экземплярах, связанных с настоящим объектом, должны иметь значение типа length_measure (мера длины).
WR3: Объекты, играющие роль атрибута inspected_elements во всех экземплярах объекта shape_data_quality_inspection_instance_report_item, связанных с настоящим объектом, должны быть объектами типа edge_curve.
WR4: Во всех объектах instance_report_item_with_extreme_instances, связанных с настоящим объектом, во всех объектах типа extreme_instance, на которые ссылается объект instance_report_item_with_extreme_instances, объекты, на которые ссылается атрибут locations_of_extreme_value, должны быть соответственно объектами типа vertex_point и point_on_edge_curve.
Примечание - Точка на реберной кривой, представленная объектом point_on_edge_curve, - это ближайшая от вершинной точки, представленной объектом vertex_point, точка реберной кривой, представленной объектом edge_curve.
WR5: Если для данного измерения задана точность, то значение атрибута value_component должно быть значением типа length_measure (мера длины).
7.4.97 Объект gap_between_vertex_and_base_surface
Объект gap_between_vertex_and_base_surface представляет утверждение, что вершинная точка, представленная объектом vertex_point, "геометрически" не лежит на поверхности, на которой лежит поверхностная грань, представленная объектом face_surface, в пределах заданного предельного значения. Согласно требованию к измерению, соответствующему настоящему объекту, необходимо вычислить расстояние между геометрической формой вершинной точки, представленной объектом vertex_point, и геометрической формой поверхности, на которой лежит поверхностная грань, представленная объектом face_surface. Поиск ближайшей точки поверхности не ограничивается поиском только среди точек, лежащих на используемом участке поверхности, ограниченном контурами.
EXPRESS-спецификация:
* )
ENTITY gap_between_vertex_and_base_surface
SUBTYPE OF(geometric_gap_in_topology);
SELF\shape_data_quality_criterion.assessment_specification:
shape_data_quality_assessment_by_numerical_test;
WHERE
WR1 : ('SHAPE_DATA_QUALITY_CRITERIA_SCHEMA.' +
'SHAPE_DATA_QUALITY_LOWER_VALUE_LIMIT'
IN TYPEOF(SELF\shape_data_quality_criterion.
assessment_specification.threshold))
AND ('MEASURE_SCHEMA.LENGTH_MEASURE'
IN value_limit_type(SELF\shape_data_quality_criterion.
assessment_specification.threshold));
WR2 : validate_measured_data_type(SELF,
'MEASURE_SCHEMA.LENGTH_MEASURE');
WR3 : validate_inspected_elements_type(SELF,
['TOPOLOGY_SCHEMA.FACE_SURFACE']);
WR4 : validate_locations_of_extreme_value_type(SELF,
['TOPOLOGY_SCHEMA.VERTEX_POINT',
'SHAPE_DATA_QUALITY_INSPECTION_RESULT_SCHEMA.'+
'POINT_ON_FACE_SURFACE']);
WR5 : validate_accuracy_types(SELF,
['MEASURE_SCHEMA.LENGTH_MEASURE']);
END_ENTITY;
( *
Определение атрибута
SELF\shape_data_quality_criterion.assessment_specification - объект shape_data_quality_assessment_by_numerical_test, который задает сравнение значения измеренного зазора между вершинной точкой, представленной объектом vertex_point, и поверхностью, на которой лежит грань, с заданным предельным значением.
Формальные положения
WR1: Атрибут threshold объекта, играющего роль атрибута assessment_specification настоящего объекта, должен в качестве значения иметь объект типа shape_data_quality_upper_value_limit, атрибут value_component которого должен быть элементом данных типа length_measure (мера длины).
WR2: Атрибут representative_measured_value объекта shape_data_quality_inspection_criterion_report, атрибут measured_value объекта shape_data_quality_inspection_instance_report_item и атрибуты measured_value всех объектов extreme_instance, на которые ссылается объект instance_report_item_with_extreme_instances, во всех экземплярах, связанных с настоящим объектом, должны иметь значение типа length_measure (мера длины).
WR3: Объекты, играющие роль атрибута inspected_elements во всех экземплярах объекта shape_data_quality_inspection_instance_report_item, связанных с настоящим объектом, должны быть объектами типа face_surface.
WR4: Во всех объектах instance_report_item_with_extreme_instances, связанных с настоящим объектом, во всех объектах типа extreme_instance, на которые ссылается объект instance_report_item_with_extreme_instances, объекты, на которые ссылается атрибут locations_of_extreme_value, должны быть соответственно объектами типа vertex_point и point_on_face_surface.
Примечание - Точка на поверхностной грани, представленная объектом point_on_face_surface, - это ближайшая от вершинной точки, представленной объектом vertex_point, точка на поверхностной грани, представленной объектом face_surface.
WR5: Если для данного измерения задана точность, то значение атрибута value_component должно быть значением типа length_measure (мера длины).
7.4.98 Объект gap_between_adjacent_edges_in_loop
Объект gap_between_adjacent_edges_in_loop представляет утверждение, что в контуре ребер, представленном объектом edge_loop, между смежными ориентированными ребрами, представленными объектами oriented_edge, существует геометрический зазор, превышающий заданное предельное значение. Согласно требованию к измерению, соответствующему настоящему объекту, необходимо вычислить для каждого входящего в контур ребер ориентированного ребра точку на кривой, соответствующей начальной вершине ребра, и соответствующей той же вершине точку на кривой, на которой лежит предшествующее ориентированное ребро. После этого вычисляется расстояние между этими двумя точками, которое при оценке может сравниваться с заданным предельным значением.
EXPRESS-спецификация:
* )
ENTITY gap_between_adjacent_edges_in_loop
SUBTYPE OF(geometric_gap_in_topology);
SELF\shape_data_quality_criterion.assessment_specification:
shape_data_quality_assessment_by_numerical_test;
WHERE
WR1 : ('SHAPE_DATA_QUALITY_CRITERIA_SCHEMA.' +
'SHAPE_DATA_QUALITY_LOWER_VALUE_LIMIT'
IN TYPEOF(SELF\shape_data_quality_criterion.
assessment_specification.threshold))
AND ('MEASURE_SCHEMA.LENGTH_MEASURE'
IN value_limit_type(SELF\shape_data_quality_criterion.
assessment_specification.threshold));
WR2 : validate_measured_data_type(SELF,
'MEASURE_SCHEMA.LENGTH_MEASURE');
WR3 : validate_inspected_elements_type(SELF,
['TOPOLOGY_SCHEMA.EDGE_LOOP']);
WR4 : validate_locations_of_extreme_value_type(SELF,
['TOPOLOGY_SCHEMA.ORIENTED_EDGE']);
WR5 : validate_accuracy_types(SELF,
['MEASURE_SCHEMA.LENGTH_MEASURE']);
END_ENTITY;
( *
Определение атрибута
SELF\shape_data_quality_criterion.assessment_specification - объект shape_data_quality_assessment_by_numerical_test, который задает сравнение значения измеренного зазора между двумя смежными ориентированными ребрами, представленными объектами oriented_edge, с заданным предельным значением.
Формальные положения
WR1: Атрибут threshold объекта, играющего роль атрибута assessment_specification настоящего объекта, должен в качестве значения иметь объект типа shape_data_quality_upper_value_limit, атрибут value_component которого должен быть экземпляром данных типа length_measure (мера длины).
WR2: Атрибут representative_measured_value объекта shape_data_quality_inspection_criterion_report, атрибут measured_value объекта shape_data_quality_inspection_instance_report_item и атрибуты measured_value всех объектов extreme_instance, на которые ссылается объект instance_report_item_with_extreme_instances, во всех экземплярах, связанных с настоящим объектом, должны иметь значение типа length_measure (мера длины).
WR3: Объекты, играющие роль атрибута inspected_elements во всех экземплярах объекта shape_data_quality_inspection_instance_report_item, связанных с настоящим объектом, должны быть объектами типа edge_loop.
WR4: Во всех объектах instance_report_item_with_extreme_instances, связанных с настоящим объектом, во всех объектах типа extreme_instance, на которые ссылается объект instance_report_item_with_extreme_instances, объекты, на которые ссылается атрибут locations_of_extreme_value, должны быть объектами типа oriented_edge. Это означает, что начальная точка ориентированного ребра, представленного объектом oriented_edge, имеет зазор с конечной точкой предшествующего ориентированного ребра, представленного объектом oriented_edge.
WR5: Если для данного измерения задана точность, то значение атрибута value_component должно быть значением типа length_measure (мера длины).
7.4.99 Объект gap_between_edge_and_base_surface
Объект gap_between_edge_and_base_surface представляет утверждение, что одна или более реберных кривых, представленных объектом edge_curve, ограничивающих поверхностную грань, представленную объектом face_surface, не лежат на поверхностной грани в пределах заданного предельного значения. Согласно требованию к измерению, соответствующему настоящему объекту, необходимо вычислить наибольшее направленное расстояние Хаусдорфа от реберных кривых до поверхности, на которой лежит поверхностная грань, представленная объектом face_surface.
Примечание - На
рисунке 37 пунктирными линиями показана поверхность, на которой лежит поверхностная грань, представленная объектом
face_surface, а сплошными линиями показан представленный объектом
edge_loop контур ребер поверхностной грани. Стрелками показаны точка на представленной объектом
edge_curve реберной кривой и точка на базовой поверхности грани, расстояние между ними равно направленному расстоянию Хаусдорфа от реберной кривой до поверхности, на которой лежит грань. Если обнаружен дефект качества относительно настоящего критерия, то эти точки будут играть роль атрибута
locations_of_extreme_value.
Рисунок 37 - Поверхностная грань с зазором между
ее базовой поверхностью и граничным ребром
EXPRESS-спецификация:
* )
ENTITY gap_between_edge_and_base_surface
SUBTYPE OF(geometric_gap_in_topology);
SELF\shape_data_quality_criterion.assessment_specification :
shape_data_quality_assessment_by_numerical_test;
WHERE
WR1 : ('SHAPE_DATA_QUALITY_CRITERIA_SCHEMA.' +
'SHAPE_DATA_QUALITY_LOWER_VALUE_LIMIT'
IN TYPEOF(SELF\shape_data_quality_criterion.
assessment_specification.threshold))
AND ('MEASURE_SCHEMA.LENGTH_MEASURE'
IN value_limit_type(SELF\shape_data_quality_criterion.
assessment_specification.threshold));
WR2 : validate_measured_data_type(SELF,
'MEASURE_SCHEMA.LENGTH_MEASURE');
WR3 : validate_inspected_elements_type(SELF,
['TOPOLOGY_SCHEMA.FACE_SURFACE']);
WR4 : validate_locations_of_extreme_value_type(SELF,
['SHAPE_DATA_QUALITY_INSPECTION_RESULT_SCHEMA.'+
'POINT_ON_EDGE_CURVE',
'SHAPE_DATA_QUALITY_INSPECTION_RESULT_SCHEMA.'+
'POINT_ON_FACE_SURFACE']);
WR5 : validate_accuracy_types(SELF,
['MEASURE_SCHEMA.LENGTH_MEASURE']);
END_ENTITY;
( *
Определение атрибута
SELF\shape_data_quality_criterion.assessment_specification - объект shape_data_quality_assessment_by_numerical_test, который задает сравнение значения измеренного зазора между граничным ребром и базовой поверхностью, на которой лежит поверхностная грань, представленная объектом face_surface, с заданным предельным значением.
Формальные положения
WR1: Атрибут threshold объекта, играющего роль атрибута assessment_specification настоящего объекта, должен в качестве значения иметь объект типа shape_data_quality_upper_value_limit, атрибут value_component которого должен быть экземпляром данных типа length_measure (мера длины).
WR2: Атрибут representative_measured_value объекта shape_data_quality_inspection_criterion_report, атрибут measured_value объекта shape_data_quality_inspection_instance_report_item и атрибуты measured_value всех объектов extreme_instance, на которые ссылается объект instance_report_item_with_extreme_instances, во всех экземплярах, связанных с настоящим объектом, должны иметь значение типа length_measure (мера длины).
WR3: Объекты, играющие роль атрибута inspected_elements во всех экземплярах объекта shape_data_quality_inspection_instance_report_item, связанных с настоящим объектом, должны быть объектами типа face_surface.
WR4: Во всех объектах instance_report_item_with_extreme_instances, связанных с настоящим объектом, во всех объектах типа extreme_instance, на которые ссылается объект instance_report_item_with_extreme_instances, объекты, на которые ссылается атрибут locations_of_extreme_value, должны быть соответственно объектами типа point_on_edge_curve и point_on_face_surface.
WR5: Если для данного измерения задана точность, то значение атрибута value_component должно быть значением типа length_measure (мера длины).
7.4.100 Объект gap_between_faces_related_to_an_edge
Объект gap_between_faces_related_to_an_edge представляет утверждение, что результаты проецирования геометрической формы реберной кривой, представленной объектом edge_curve, на геометрическую форму связанных с этим ребром поверхностных граней, представленных объектами face_surface, не совпадают в пределах заданного допуска. Согласно требованию к измерению, соответствующему настоящему объекту, необходимо, чтобы для всех ребер, связанных с гранями, входящими в представленный объектом connected_face_set связный набор граней, было выполнено вычисление для каждой точки реберной кривой, представленной объектом edge_curve, двух ближайших точек на связанных с ребром поверхностных гранях, представленных объектами face_surface, а также измерение расстояния между этими двумя точками. В результате измерения для каждой реберной кривой должно быть получено значение наибольшего расстояния.
Примечание - На
рисунке 38 реберная кривая 1 совместно используется поверхностными гранями 1 и 2. Внизу показано поперечное сечение реберной кривой, совместно используемой двумя поверхностными гранями. Маленький белый кружок - это точка на реберной кривой 1, а линии - это поверхности, на которых лежат поверхностные грани 1 и 2. Два маленьких черных кружка - это точки, полученные путем проецирования точки реберной кривой 1 на поверхности, на которых лежат поверхностные грани. Должно быть вычислено расстояние между этими двумя точками.
Рисунок 38 - Измерение зазора между
гранями, связанными с ребром
EXPRESS-спецификация:
* )
ENTITY gap_between_faces_related_to_an_edge
SUBTYPE OF(geometric_gap_in_topology);
SELF\shape_data_quality_criterion.assessment_specification :
shape_data_quality_assessment_by_numerical_test;
WHERE
WR1 : ('SHAPE_DATA_QUALITY_CRITERIA_SCHEMA.' +
'SHAPE_DATA_QUALITY_LOWER_VALUE_LIMIT'
IN TYPEOF(SELF\shape_data_quality_criterion.
assessment_specification.threshold))
AND ('MEASURE_SCHEMA.LENGTH_MEASURE'
IN value_limit_type(SELF\shape_data_quality_criterion.
assessment_specification.threshold));
WR2 : validate_measured_data_type(SELF,
'MEASURE_SCHEMA.LENGTH_MEASURE');
WR3 : validate_inspected_elements_type(SELF,
['TOPOLOGY_SCHEMA.CONNECTED_FACE_SET']);
WR4 : validate_locations_of_extreme_value_type(SELF,
['SHAPE_DATA_QUALITY_INSPECTION_RESULT_SCHEMA.'+
'POINT_ON_EDGE_CURVE']);
WR5 : validate_accuracy_types(SELF,
['MEASURE_SCHEMA.LENGTH_MEASURE']);
END_ENTITY;
( *
Определение атрибута
SELF\shape_data_quality_criterion.assessment_specification - объект shape_data_quality_assessment_by_numerical_test, который задает сравнение значения измеренного зазора между геометрическими формами поверхностных граней, представленных объектами face_surface, с заданным предельным значением.
Формальные положения
WR1: Атрибут threshold объекта, играющего роль атрибута assessment_specification настоящего объекта, должен в качестве значения иметь объект типа shape_data_quality_lower_value_limit, атрибут value_component которого должен быть экземпляром данных типа length_measure (мера длины).
WR2: Атрибут representative_measured_value объекта shape_data_quality_inspection_criterion_report, атрибут measured_value объекта shape_data_quality_inspection_instance_report_item и атрибуты measured_value всех объектов extreme_instance, на которые ссылается объект instance_report_item_with_extreme_instances, во всех экземплярах, связанных с настоящим объектом, должны иметь значение типа length_measure (мера длины).
WR3: Объекты, играющие роль атрибута inspected_elements во всех экземплярах объекта shape_data_quality_inspection_instance_report_item, связанных с настоящим объектом, должны быть объектами типа connected_face_set.
WR4: Во всех объектах instance_report_item_with_extreme_instances, связанных с настоящим объектом, во всех объектах типа extreme_instance, на которые ссылается объект instance_report_item_with_extreme_instances, объекты, на которые ссылается атрибут locations_of_extreme_value, должны быть объектами типа point_on_edge_curve.
Примечание - Точка на реберной кривой, представленная объектом point_on_edge_curve, указывает место, где обнаружен наибольший зазор между связанными гранями.
WR5: Если для данного измерения задана точность, то значение атрибута value_component должно быть значением типа length_measure (мера длины).
7.4.101 Объект gap_between_pcurves_related_to_an_edge
Объект gap_between_pcurves_related_to_an_edge представляет утверждение, что две связанные с реберной кривой, представленной объектом edge_curve, параметрические кривые, представленные объектами pcurve, не совпадают в трехмерном пространстве. Согласно требованию к измерению, соответствующему настоящему объекту, необходимо для всех ребер, относящихся к представленному объектом connected_face_set связному набору граней, вычислить расстояние Хаусдорфа между двумя кривыми, являющимися трехмерными образами представленных объектами pcurve параметрических кривых, связанных с реберной кривой, представленной объектом edge_curve.
Примечание - На
рисунке 39 реберная кривая 1 совместно используется поверхностными гранями 1 и 2. Две пунктирные линии на этом
рисунке показывают трехмерные образы представленных объектами
pcurve параметрических кривых, связанных с реберной кривой 1. Для настоящего критерия должно быть измерено расстояние Хаусдорфа между этими кривыми.
Рисунок 39 - Измерение зазора между параметрическими
кривыми, связанными с ребром
EXPRESS-спецификация:
* )
ENTITY gap_between_pcurves_related_to_an_edge
SUBTYPE OF(geometric_gap_in_topology);
SELF\shape_data_quality_criterion.assessment_specification :
shape_data_quality_assessment_by_numerical_test;
WHERE
WR1 : ('SHAPE_DATA_QUALITY_CRITERIA_SCHEMA.' +
'SHAPE_DATA_QUALITY_LOWER_VALUE_LIMIT'
IN TYPEOF(SELF\shape_data_quality_criterion.
assessment_specification.threshold))
AND ('MEASURE_SCHEMA.LENGTH_MEASURE'
IN value_limit_type(SELF\shape_data_quality_criterion.
assessment_specification.threshold));
WR2 : validate_measured_data_type(SELF,
'MEASURE_SCHEMA.LENGTH_MEASURE');
WR3 : validate_inspected_elements_type(SELF,
['TOPOLOGY_SCHEMA.CONNECTED_FACE_SET']);
WR4 : validate_locations_of_extreme_value_type(SELF,
['GEOMETRY_SCHEMA.POINT_ON_SURFACE',
'GEOMETRY_SCHEMA.POINT_ON_SURFACE']);
WR5 : validate_accuracy_types(SELF,
['MEASURE_SCHEMA.LENGTH_MEASURE']);
END_ENTITY;
( *
Определение атрибута
SELF\shape_data_quality_criterion.assessment_specification - объект shape_data_quality_assessment_by_numerical_test, который задает сравнение значения измеренного зазора с заданным предельным значением.
Формальные положения
WR1: Атрибут threshold объекта, играющего роль атрибута assessment_specification настоящего объекта, должен в качестве значения иметь объект типа shape_data_quality_upper_value_limit, атрибут value_component которого должен быть экземпляром данных типа length_measure (мера длины).
WR2: Атрибут representative_measured_value объекта shape_data_quality_inspection_criterion_report, атрибут measured_value объекта shape_data_quality_inspection_instance_report_item и атрибуты measured_value всех объектов extreme_instance, на которые ссылается объект instance_report_item_with_extreme_instances, во всех экземплярах, связанных с настоящим объектом, должны иметь значение типа length_measure (мера длины).
WR3: Объекты, играющие роль атрибута inspected_elements во всех экземплярах объекта shape_data_quality_inspection_instance_report_item, связанных с настоящим объектом, должны быть объектами типа connected_face_set.
WR4: Во всех объектах instance_report_item_with_extreme_instances, связанных с настоящим объектом, во всех объектах типа extreme_instance, на которые ссылается объект instance_report_item_with_extreme_instances, оба объекта, на которые ссылается атрибут locations_of_extreme_value, должны быть объектами типа point_on_surface.
Примечание - Точка на реберной кривой, представленная объектом point_on_edge_curve, указывает место, где обнаружен наибольший зазор между связанными параметрическими кривыми, представленными объектами pcurve.
WR5: Если для данного измерения задана точность, то значение атрибута value_component должно быть значением типа length_measure (мера длины).
7.4.102 Объект overcomplex_topology_and_geometry_relationship
Объект overcomplex_topology_and_geometry_relationship является таким подтипом объекта inapt_topology_and_geometry_relationship, который является супертипом для критериев, используемых для обнаружения топологических данных, связанных с чрезмерно сложными геометрическими данными.
EXPRESS-спецификация:
* )
ENTITY overcomplex_topology_and_geometry_relationship
ABSTRACT SUPERTYPE OF (ONEOF(
unused_patches,
edge_with_excessive_segments,
face_surface_with_excessive_patches_in_one_direction))
SUBTYPE OF(inapt_topology_and_geometry_relationship);
END_ENTITY;
( *
7.4.103 Объект edge_with_excessive_segments
Объект edge_with_excessive_segments представляет утверждение, что геометрическая форма реберной кривой, представленной объектом edge_curve, содержит избыточное число сегментов. Этот критерий применим только в том случае, если ребро лежит на b-сплайновой кривой, представленной объектом b_spline_curve. Согласно требованию к измерению, соответствующему настоящему объекту, необходимо вычислить ограниченный участок кривой, на которой лежит ребро, обрезанный начальной и конечной вершинами. Затем должно быть подсчитано число сегментов, попавших в этот участок.
EXPRESS-спецификация:
* )
ENTITY edge_with_excessive_segments
SUBTYPE OF(overcomplex_topology_and_geometry_relationship);
SELF\shape_data_quality_criterion.assessment_specification :
shape_data_quality_assessment_by_numerical_test;
WHERE
WR1 : ('SHAPE_DATA_QUALITY_CRITERIA_SCHEMA.' +
'SHAPE_DATA_QUALITY_LOWER_VALUE_LIMIT'
IN TYPEOF(SELF\shape_data_quality_criterion.
assessment_specification.threshold))
AND ('MEASURE_SCHEMA.COUNT_MEASURE'
IN value_limit_type(SELF\shape_data_quality_criterion.
assessment_specification.threshold));
WR2 : validate_measured_data_type(SELF,
'MEASURE_SCHEMA.COUNT_MEASURE');
WR3 : validate_inspected_elements_type(SELF,
['TOPOLOGY_SCHEMA.EDGE_CURVE']);
WR4 : validate_locations_of_extreme_value_type(SELF,
[]);
WR5 : validate_accuracy_types(SELF,
[]);
END_ENTITY;
( *
Определение атрибута
SELF\shape_data_quality_criterion.assessment_specification - объект shape_data_quality_assessment_by_numerical_test, который задает сравнение вычисленного числа сегментов с заданным предельным значением.
Формальные положения
WR1: Атрибут threshold объекта, играющего роль атрибута assessment_specification настоящего объекта, должен в качестве значения иметь объект типа shape_data_quality_lower_value_limit, атрибут value_component которого должен быть экземпляром данных типа count_measure (счетная мера).
WR2: Атрибут representative_measured_value объекта shape_data_quality_inspection_criterion_report и атрибут measured_value объекта shape_data_quality_inspection_instance_report_item во всех экземплярах, связанных с настоящим объектом, должны иметь значение типа count_measure (счетная мера).
WR3: Объекты, играющие роль атрибута inspected_elements во всех экземплярах объекта shape_data_quality_inspection_instance_report_item, связанных с настоящим объектом, должны быть объектами типа edge_curve.
WR4: Связанный с настоящим объектом объект shape_data_quality_inspection_instance_report_item не должен быть объектом типа instance_report_item_with_extreme_instances.
WR5: Настоящий объект не должен быть связан посредством объектов shape_data_quality_criterion_and_accuracy_association ни с какими элементами данных, задающими точность. Объект shape_data_quality_inspection_result, соответствующий настоящему объекту, также не должен быть связан посредством объекта shape_inspection_result_accuracy_association с какими-либо элементами данных, задающими точность.
7.4.104 Объект face_surface_with_excessive_patches_in_one_direction
Объект face_surface_with_excessive_patches_in_one_direction представляет утверждение, что геометрическая форма поверхностной грани, представленной объектом face_surface, содержит избыточное число лоскутов на используемом участке базовой поверхности. Настоящий критерий применим только в случае b-сплайновой базовой поверхности, представленной объектом b_spline_surface. Согласно требованию к измерению, соответствующему настоящему объекту, необходимо сначала получить часть поверхности, на которой лежит грань, путем обрезки ее габаритной рамкой, охватывающей границы поверхностной грани в параметрическом пространстве, после чего должен быть выполнен подсчет числа лоскутов обрезанной поверхности для параметров u и v. Большее из двух чисел должно быть взято при оценке наибольшего числа лоскутов, а также для сравнения с заданным предельным значением.
EXPRESS-спецификация:
* )
ENTITY face_surface_with_excessive_patches_in_one_direction
SUBTYPE OF(overcomplex_topology_and_geometry_relationship);
SELF\shape_data_quality_criterion.assessment_specification :
shape_data_quality_assessment_by_numerical_test;
WHERE
WR1 : ('SHAPE_DATA_QUALITY_CRITERIA_SCHEMA.' +
'SHAPE_DATA_QUALITY_LOWER_VALUE_LIMIT'
IN TYPEOF(SELF\shape_data_quality_criterion.
assessment_specification.threshold))
AND ('MEASURE_SCHEMA.COUNT_MEASURE'
IN value_limit_type(SELF\shape_data_quality_criterion.
assessment_specification.threshold));
WR2 : validate_measured_data_type(SELF,
'MEASURE_SCHEMA.COUNT_MEASURE');
WR3 : validate_inspected_elements_type(SELF,
['TOPOLOGY_SCHEMA.FACE_SURFACE']);
WR4 : validate_locations_of_extreme_value_type(SELF,
[]);
WR5 : validate_accuracy_types(SELF,
[]);
END_ENTITY;
( *
Определение атрибута
SELF\shape_data_quality_criterion.assessment_specification - объект shape_data_quality_assessment_by_numerical_test, который задает сравнение вычисленного числа лоскутов с заданным предельным значением.
Формальные положения
WR1: Атрибут threshold объекта, играющего роль атрибута assessment_specification настоящего объекта, должен в качестве значения иметь объект типа shape_data_quality_lower_value_limit, атрибут value_component которого должен быть экземпляром данных типа count_measure (счетная мера).
WR2: Атрибут representative_measured_value объекта shape_data_quality_nspection_criterion_report и атрибут measured_value объекта shape_data_quality_inspection_instance_report_item во всех экземплярах, связанных с настоящим объектом, должны иметь значение типа count_measure (счетная мера).
WR3: Объекты, играющие роль атрибута inspected_elements во всех экземплярах объекта shape_data_quality_inspection_instance_report_item, связанных с настоящим объектом, должны быть объектами типа face_surface.
Примечание - Требуется, чтобы поверхность, на которой лежит поверхностная грань, представленная объектом face_surface, была b-сплайновой поверхностью, представленной объектом b_spline_surface.
WR4: Связанный с настоящим объектом объект shape_data_quality_inspection_instance_report_item не должен быть объектом типа instance_report_item_with_extreme_instances.
WR5: Настоящий объект не должен быть связан посредством объектов shape_data_quality_criterion_and_accuracy_association ни с какими элементами данных, задающими точность. Объект shape_data_quality_inspection_result, соответствующий настоящему объекту, также не должен быть связан посредством объекта shape_inspection_result_accuracy_association с какими-либо элементами данных, задающими точность.
7.4.105 Объект unused_patches
Объект unused_patches представляет утверждение, что границами представленной объектом face_surface поверхностной грани охватывается только небольшой участок геометрической формы грани. Согласно требованию к измерению, соответствующему настоящему объекту, необходимо вычислить габаритную рамку внешней границы грани в параметрическом пространстве поверхности и провести сравнение этой рамки с диапазоном параметров геометрической формы поверхности. После этого при оценке должны подсчитываться строки и столбцы лоскутов, находящихся за пределами габаритной рамки, и результаты подсчета должны сравниваться с заданным предельным значением.
EXPRESS-спецификация:
* )
ENTITY unused_patches
SUBTYPE OF(overcomplex_topology_and_geometry_relationship);
SELF\shape_data_quality_criterion.assessment_specification :
shape_data_quality_assessment_by_numerical_test;
WHERE
WR1 : ('SHAPE_DATA_QUALITY_CRITERIA_SCHEMA.' +
'SHAPE_DATA_QUALITY_LOWER_VALUE_LIMIT'
IN TYPEOF(SELF\shape_data_quality_criterion.
assessment_specification.threshold))
AND ('MEASURE_SCHEMA.COUNT_MEASURE'
IN value_limit_type(SELF\shape_data_quality_criterion.
assessment_specification.threshold));
WR2 : validate_measured_data_type(SELF,
'MEASURE_SCHEMA.COUNT_MEASURE');
WR3 : validate_inspected_elements_type(SELF,
['TOPOLOGY_SCHEMA.FACE_SURFACE']);
WR4 : validate_locations_of_extreme_value_type(SELF,
['SHAPE_DATA_QUALITY_INSPECTION_RESULT_SCHEMA.'+
'B_SPLINE_SURFACE_STRIP']);
WR5 : validate_accuracy_types(SELF,
[]);
END_ENTITY;
( *
Определение атрибута
SELF\shape_data_quality_criterion.assessment_specification - объект shape_data_quality_assessment_by_numerical_test, который задает сравнение вычисленного числа строк или столбцов с заданным предельным значением.
Формальные положения
WR1: Атрибут threshold объекта, играющего роль атрибута assessment_specification настоящего объекта, должен в качестве значения иметь объект типа shape_data_quality_lower_value_limit, атрибут value_component которого должен быть экземпляром данных типа count_measure (счетная мера).
WR2: Атрибут representative_measured_value объекта shape_data_quality_inspection_criterion_report, атрибут measured_value объекта shape_data_quality_inspection_instance_report_item и атрибуты measured_value всех объектов extreme_instance, на которые ссылается объект instance_report_item_with_extreme_instances, во всех экземплярах, связанных с настоящим объектом, должны иметь значение типа count_measure (счетная мера).
WR3: Объекты, играющие роль атрибута inspected_elements во всех экземплярах объекта shape_data_quality_inspection_instance_report_item, связанных с настоящим объектом, должны быть объектами типа face_surface.
Примечание - Поверхность, на которой лежит поверхностная грань, представленная объектом face_surface, должна быть b-сплайновой поверхностью, представленной объектом b_spline_surface.
WR4: Во всех объектах instance_report_item_with_extreme_instances, связанных с настоящим объектом, во всех объектах типа extreme_instance, на которые ссылается объект instance_report_item_with_extreme_instances, объекты, на которые ссылается атрибут locations_of_extreme_value, должны быть объектами типа b_spline_surface_strip. Это означает, что данный участок поверхности не включен в действующую часть поверхностной грани, представленной объектом face_surface.
WR5: Настоящий объект не должен быть связан посредством объектов shape_data_quality_criterion_and_accuracy_association ни с какими элементами данных, задающими точность. Объект shape_data_quality_inspection_result, соответствующий настоящему объекту, также не должен быть связан посредством объекта shape_inspection_result_accuracy_association с какими-либо элементами данных, задающими точность.
7.4.106 Объект non_smooth_geometry_transition_across_edge
Объект non_smooth_geometry_transition_across_edge является таким подтипом объекта inapt_topology_and_geometry_relationship, который является супертипом для критериев, используемых для обнаружения двух типов несглаженных переходов геометрической формы через ребро.
EXPRESS-спецификация:
* )
ENTITY non_smooth_geometry_transition_across_edge
ABSTRACT SUPERTYPE OF (ONEOF(
g1_discontinuity_between_adjacent_faces,
g2_discontinuity_between_adjacent_faces))
SUBTYPE OF(inapt_topology_and_geometry_relationship);
END_ENTITY;
( *
7.4.107 Объект g1_discontinuity_between_adjacent_faces
Объект g1_discontinuity_between_adjacent_faces представляет утверждение, что поверхности, на которых лежат смежные грани, совместно использующие представленное объектом edge ребро, имеют разрыв G1 (не являются непрерывными по G1).
Примечание - Это критерий, применяемый к выбранному набору граней в особых случаях.
Согласно требованию к измерению, соответствующему настоящему объекту, необходимо выбрать точки на тех представленных объектами edge_curve реберных кривых, которые имеют смежные грани, входящие в представленный объектом connected_face_set связный набор граней, а также вычислить для этих точек ближайшие точки на связанных с ребром поверхностных гранях, представленных объектами face_surface, и построить в этих двух ближайших точках векторы нормали к поверхностям. Если грань представлена объектом oriented_face, то должна учитываться ее ориентация. Для оценки среди всех точек реберной кривой, представленной объектом edge_curve, измеряется наибольший угол между векторами нормали, и значение этого наибольшего угла сравнивается с заданным предельным значением.
Примечание - На
рисунке 40 показано измерение угла между векторами нормали смежных поверхностных граней, представленных объектами
face_surface.
Рисунок 40 - Измерение разрыва
G1 между гранями
EXPRESS-спецификация:
* )
ENTITY g1_discontinuity_between_adjacent_faces
SUBTYPE OF(non_smooth_geometry_transition_across_edge);
SELF\shape_data_quality_criterion.assessment_specification :
shape_data_quality_assessment_by_numerical_test;
WHERE
WR1 : ('SHAPE_DATA_QUALITY_CRITERIA_SCHEMA.' +
'SHAPE_DATA_QUALITY_LOWER_VALUE_LIMIT'
IN TYPEOF(SELF\shape_data_quality_criterion.
assessment_specification.threshold))
AND ('MEASURE_SCHEMA.PLANE_ANGLE_MEASURE'
IN value_limit_type(SELF\shape_data_quality_criterion.
assessment_specification.threshold));
WR2 : validate_measured_data_type(SELF,
'MEASURE_SCHEMA.PLANE_ANGLE_MEASURE');
WR3 : validate_inspected_elements_type(SELF,
['TOPOLOGY_SCHEMA.CONNECTED_FACE_SET']);
WR4 : validate_locations_of_extreme_value_type(SELF,
['SHAPE_DATA_QUALITY_INSPECTION_RESULT_SCHEMA.'+
'POINT_ON_EDGE_CURVE']);
WR5 : validate_accuracy_types(SELF,
['MEASURE_SCHEMA.PLANE_ANGLE_MEASURE']);
END_ENTITY;
( *
Определение атрибута
SELF\shape_data_quality_criterion.assessment_specification - объект shape_data_quality_assessment_by_numerical_test, который задает сравнение значения измеренного угла с предельным значением.
Формальные положения
WR1: Атрибут threshold объекта, играющего роль атрибута assessment_specification настоящего объекта, должен в качестве значения иметь объект типа shape_data_quality_lower_value_limit, атрибут value_component которого должен быть элементом данных типа plane_angle_measure (мера плоского угла).
WR2: Атрибут representative_measured_value объекта shape_data_quality_inspection_criterion_report, атрибут measured_value объекта shape_data_quality_inspection_instance_report_item и атрибуты measured_value всех объектов extreme_instance, на которые ссылается объект instance_report_item_with_extreme_instances, во всех экземплярах, связанных с настоящим объектом, должны иметь значение типа plane_angle_measure (мера плоского угла).
WR3: Объекты, играющие роль атрибута inspected_elements во всех экземплярах объекта shape_data_quality_inspection_instance_report_item, связанных с настоящим объектом, должны быть объектами типа connected_face_set.
WR4: Во всех объектах instance_report_item_with_extreme_instances, связанных с настоящим объектом, во всех объектах типа extreme_instance, на которые ссылается объект instance_report_item_with_extreme_instances, объекты, на которые ссылается атрибут locations_of_extreme_value, должны быть объектами типа point_on_edge_curve.
Примечание - Точка на реберной кривой, представленная объектом point_on_edge_curve, указывает место, где обнаружен наибольший угол между связанными гранями.
WR5: Если для данного измерения задана точность, то значение атрибута value_component должно быть значением типа plane_angle_measure (мера плоского угла).
7.4.108 Объект g2_discontinuity_between_adjacent_faces
Объект g2_discontinuity_between_adjacent_faces представляет утверждение, что поверхности, на которых лежат смежные грани, совместно использующие представленное объектом edge ребро, имеют разрыв G2.
Примечание - Это критерий, применяемый к выбранному набору граней в особых случаях.
Согласно требованию к измерению, соответствующему настоящему объекту, необходимо выбрать точки на тех представленных объектами edge_curve реберных кривых, которые имеют смежные грани, входящие в представленный объектом connected_face_set связный набор граней, а также вычислить в этих точках значение и направления главной кривизны для обеих поверхностей. Для всех точек кривой должны измеряться значения наибольшей разности величин главных векторов кривизны и наибольшего угла между направлениями главных векторов кривизны. Значение разности направлений должно сравниваться с заданным атрибутом assessment_specification предельным значением плоского угла. Предположим, что r1 и r2 - сравниваемые значения главных радиусов кривизны. Относительное изменение радиуса кривизны определяется как (2|r1 - r2|)/(|r1| + |r2|). Для проверки непрерывности значения радиуса кривизны это значение сравнивается с предельным значением, заданным атрибутом assessment_specification_2.
Примечание - На
рисунке 41 сплошной линией показан главный вектор кривизны цилиндрической поверхности, на которой лежит грань, изображенная слева, а пунктирной линией показан главный вектор кривизны поверхности, на которой лежит грань, изображенная справа. Это случай, когда направления векторов кривизны совпадают, а радиусы кривизны различаются. На
рисунке 42 показан случай, когда радиусы кривизны одинаковые, а направления векторов различаются. С помощью настоящего критерия должны обнаруживаться оба случая.
Рисунок 41 - Разрыв
G2 вследствие разницы значений вектора
кривизны
Рисунок 42 - Разрыв
G2 вследствие разницы направлений
вектора кривизны
EXPRESS-спецификация:
* )
ENTITY g2_discontinuity_between_adjacent_faces
SUBTYPE OF(non_smooth_geometry_transition_across_edge);
SELF\shape_data_quality_criterion.assessment_specification :
shape_data_quality_assessment_by_numerical_test;
assessment_specification_2:
shape_data_quality_assessment_by_numerical_test;
flat_curvature_radius_tolerance : length_measure;
WHERE
WR1 : ('SHAPE_DATA_QUALITY_CRITERIA_SCHEMA.' +
'SHAPE_DATA_QUALITY_LOWER_VALUE_LIMIT'
IN TYPEOF(SELF\shape_data_quality_criterion.
assessment_specification.threshold))
AND ('MEASURE_SCHEMA.PLANE_ANGLE_MEASURE'
IN value_limit_type(SELF\shape_data_quality_criterion.
assessment_specification.threshold));
WR2 : ('SHAPE_DATA_QUALITY_CRITERIA_SCHEMA.' +
'SHAPE_DATA_QUALITY_LOWER_VALUE_LIMIT'
IN TYPEOF(SELF.assessment_specification_2.threshold))
AND ('MEASURE_SCHEMA.RATIO_MEASURE'
IN value_limit_type(SELF.assessment_specification_2.threshold));
WR3 : validate_measured_data_type(SELF,
'SHAPE_DATA_QUALITY_INSPECTION_RESULT_SCHEMA.'+
'PLANE_ANGLE_AND_RATIO_PAIR');
WR4 : validate_inspected_elements_type(SELF,
['TOPOLOGY_SCHEMA.CONNECTED_FACE_SET']);
WR5 : validate_locations_of_extreme_value_type(SELF,
['SHAPE_DATA_QUALITY_INSPECTION_RESULT_SCHEMA.'+
'POINT_ON_EDGE_CURVE']);
WR6 : validate_accuracy_types(SELF,
['MEASURE_SCHEMA.RATIO_MEASURE']);
END_ENTITY;
(*
Определения атрибутов
SELF\shape_data_quality_criterion.assessment_specification - объект shape_data_quality_assessment_by_numerical_test, который задает сравнение значения измеренного угла с предельным значением;
assessment_specification_2 - объект shape_data_quality_assessment_by_numerical_test, который задает сравнение измеренной степени изменения с предельным значением;
flat_curvature_radius_tolerance - значение допуска для проверки плоскостности формы.
Примечание - Если значение радиуса кривизны больше, чем значение атрибута flat_curvature_radius_tolerance, то значение кривизны не должно использоваться для проверки относительного изменения радиуса кривизны. Если два радиуса кривизны больше этого значения, то следует считать, что две поверхности непрерывны по G2. Если один из радиусов кривизны больше этого значения, а другой - меньше, то следует считать, что между поверхностями существует разрыв по G2.
Формальные положения
WR1: Атрибут threshold объекта, играющего роль атрибута assessment_specification настоящего объекта, должен в качестве значения иметь объект типа shape_data_quality_upper_value_limit, атрибут value_component которого должен быть экземпляром данных типа plane_angle_measure (мера плоского угла).
WR2: Атрибут threshold объекта, играющего роль атрибута assessment_specification_2 настоящего объекта, должен в качестве значения иметь объект типа shape_data_quality_upper_value_limit, атрибут value_component которого должен быть элементом данных типа ratio_measure (мера отношения).
WR3: Атрибут representative_measured_value объекта shape_data_quality_inspection_criterion_report, атрибут measured_value объекта shape_data_quality_inspection_instance_report_item и атрибуты measured_value всех объектов extreme_instance, на которые ссылается объект instance_report_item_with_extreme_instances, во всех экземплярах, связанных с настоящим объектом, должны иметь значение типа plane_angle_and_ratio_pair (пара из меры плоского угла и меры отношения).
WR4: Все объекты, играющие роль атрибута inspected_elements во всех экземплярах объекта shape_data_quality_inspection_instance_report_item, связанных с настоящим объектом, должны быть объектами типа connected_face_set.
WR5: Во всех объектах instance_report_item_with_extreme_instances, связанных с настоящим объектом, во всех объектах типа extreme_instance, на которые ссылается объект instance_report_item_with_extreme_instances, объекты, на которые ссылается атрибут locations_of_extreme_value, должны быть объектами типа point_on_edge_curve.
Примечание - Объект point_on_edge_curve представляет точку, где между соединенными гранями обнаружен большой разрыв кривизны.
WR6: Если для данного измерения задана точность, то значение атрибута value_component должно быть значением типа ratio_measure (мера отношения).
7.4.109 Объект steep_geometry_transition_across_edge
Объект steep_geometry_transition_across_edge является подтипом критерия inapt_topology_and_geometry_relationship, являющимся супертипом критериев для обнаружения участка данных о форме, на котором смежные топологические элементы соединены под крутым углом.
EXPRESS-спецификация:
* )
ENTITY steep_geometry_transition_across_edge
ABSTRACT SUPERTYPE OF (ONEOF(
steep_angle_between_adjacent_edges,
steep_angle_between_adjacent_faces))
SUBTYPE OF(inapt_topology_and_geometry_relationship);
END_ENTITY;
( *
7.4.110 Объект steep_angle_between_adjacent_edges
Объект steep_angle_between_adjacent_edges представляет утверждение, что смежные ориентированные ребра, представленные объектами oriented_edge, в контуре ребер, представленном объектом edge_loop, образуют крутой угол. Согласно требованию к измерению, соответствующему настоящему объекту, в представленном объектом edge_loop контуре ребер для каждого представленного объектом oriented_edge ориентированного ребра в точке общей вершины ребер вычисляется угол между касательными векторами кривых, на которых лежат текущее ориентированное ребро и следующее в контуре ребер ориентированное ребро. При оценке значение полученного угла сравнивается с заданным предельным значением.
EXPRESS-спецификация:
* )
ENTITY steep_angle_between_adjacent_edges
SUBTYPE OF(steep_geometry_transition_across_edge);
SELF\shape_data_quality_criterion.assessment_specification :
shape_data_quality_assessment_by_numerical_test;
WHERE
WR1 : ('SHAPE_DATA_QUALITY_CRITERIA_SCHEMA.' +
'SHAPE_DATA_QUALITY_LOWER_VALUE_LIMIT'
IN TYPEOF(SELF\shape_data_quality_criterion.
assessment_specification.threshold))
AND ('MEASURE_SCHEMA.PLANE_ANGLE_MEASURE'
IN value_limit_type(SELF\shape_data_quality_criterion.
assessment_specification.threshold));
WR2 : validate_measured_data_type(SELF,
'MEASURE_SCHEMA.PLANE_ANGLE_MEASURE');
WR3 : validate_inspected_elements_type(SELF,
['TOPOLOGY_SCHEMA.EDGE_LOOP']);
WR4 : validate_locations_of_extreme_value_type(SELF,
['TOPOLOGY_SCHEMA.ORIENTED_EDGE']);
WR5 : validate_accuracy_types(SELF,
['MEASURE_SCHEMA.PLANE_ANGLE_MEASURE']);
END_ENTITY;
( *
Определение атрибута
SELF\shape_data_quality_criterion.assessment_specification - объект shape_data_quality_assessment_by_numerical_test, который задает сравнение значения измеренного угла с предельным значением.
Формальные положения
WR1: Атрибут threshold объекта, играющего роль атрибута assessment_specification настоящего объекта, должен в качестве значения иметь объект типа shape_data_quality_lower_value_limit, атрибут value_component которого должен быть элементом данных типа plane_angle_measure (мера плоского угла).
WR2: Атрибут representative_measured_value объекта shape_data_quality_inspection_criterion_report, атрибут measured_value объекта shape_data_quality_inspection_instance_report_item и атрибуты measured_value всех объектов extreme_instance, на которые ссылается объект instance_report_item_with_extreme_instances, во всех экземплярах, связанных с настоящим объектом, должны иметь значение типа plane_angle_and_ratio_pair (пара из меры плоского угла и меры отношения).
WR3: Все объекты, играющие роль атрибута inspected_elements во всех экземплярах объекта shape_data_quality_inspection_instance_report_item, связанных с настоящим объектом, должны быть объектами типа edge_loop.
WR4: Во всех объектах instance_report_item_with_extreme_instances, связанных с настоящим объектом, во всех объектах типа extreme_instance, на которые ссылается объект instance_report_item_with_extreme_instances, объекты, на которые ссылается атрибут locations_of_extreme_value, должны быть объектами типа oriented_edge. Это означает, что ориентированное ребро, представленное объектом oriented_edge, и предшествующее ориентированное ребро образуют крутой угол.
WR5: Если для данного измерения задана точность, то значение атрибута value_component должно быть значением типа plane_angle_measure (мера плоского угла).
7.4.111 Объект steep_angle_between_adjacent_faces
Объект steep_angle_between_adjacent_faces представляет утверждение, что вдоль реберной кривой, представленной объектом edge_curve, смежные грани, представленные объектами face, образуют крутой угол. Согласно требованию к измерению, соответствующему настоящему объекту, для всех точек представленной объектом edge_curve реберной кривой в ближайших точках геометрической формы, представленных объектами face_surface смежных поверхностных граней, на обеих поверхностях строятся векторы нормали. Если грань представлена объектом oriented_face, то должна учитываться ее ориентация. Затем при оценке для всех точек кривой должен измеряться наибольший угол между векторами нормалей и сравниваться с заданным предельным значением.
Примечание - На
рисунке 43 показан типичный случай, который должен быть обнаружен посредством настоящего критерия. На этом рисунке сплошной линией показан вектор нормали к нижней поверхностной грани, представленной объектом
face_surface, а пунктирной линией - вектор нормали верхней поверхностной грани, представленной другим объектом
face_surface. Оба вектора нормали исходят из одной точки, соединяющей поверхностные грани реберной кривой, представленной объектом
edge_curve.
Рисунок 43 - Крутой угол между гранями
EXPRESS-спецификация:
* )
ENTITY steep_angle_between_adjacent_faces
SUBTYPE OF(steep_geometry_transition_across_edge);
SELF\shape_data_quality_criterion.assessment_specification :
shape_data_quality_assessment_by_numerical_test;
WHERE
WR1 : ('SHAPE_DATA_QUALITY_CRITERIA_SCHEMA.' +
'SHAPE_DATA_QUALITY_LOWER_VALUE_LIMIT'
IN TYPEOF(SELF\shape_data_quality_criterion.
assessment_specification.threshold))
AND ('MEASURE_SCHEMA.PLANE_ANGLE_MEASURE'
IN value_limit_type(SELF\shape_data_quality_criterion.
assessment_specification.threshold));
WR2 : validate_measured_data_type(SELF,
'MEASURE_SCHEMA.PLANE_ANGLE_MEASURE');
WR3 : validate_inspected_elements_type(SELF,
['TOPOLOGY_SCHEMA.CONNECTED_FACE_SET']);
WR4 : validate_locations_of_extreme_value_type(SELF,
['SHAPE_DATA_QUALITY_INSPECTION_RESULT_SCHEMA.'+
'POINT_ON_EDGE_CURVE']);
WR5 : validate_accuracy_types(SELF,
['MEASURE_SCHEMA.PLANE_ANGLE_MEASURE']);
END_ENTITY;
( *
Определение атрибута
SELF\shape_data_quality_criterion.assessment_specification - объект shape_data_quality_assessment_by_numerical_test, который задает сравнение значения измеренного угла с предельным значением.
Формальные положения
WR1: Атрибут threshold объекта, играющего роль атрибута assessment_specification настоящего объекта, должен в качестве значения иметь объект типа shape_data_quality_lower_value_limit, атрибут value_component которого должен быть экземпляром данных типа plane_angle_measure (мера плоского угла).
WR2: Атрибут representative_measured_value объекта shape_data_quality_inspection_criterion_report, атрибут measured_value объекта shape_data_quality_inspection_instance_report_item и атрибуты measured_value всех объектов extreme_instance, на которые ссылается объект instance_report_item_with_extreme_instances, во всех экземплярах, связанных с настоящим объектом, должны иметь значение типа plane_angle_measure (мера плоского угла).
WR3: Все объекты, играющие роль атрибута inspected_elements во всех экземплярах объекта shape_data_quality_inspection_instance_report_item, связанных с настоящим объектом, должны быть объектами типа connected_face_set.
WR4: Во всех объектах instance_report_item_with_extreme_instances, связанных с настоящим объектом, во всех объектах типа extreme_instance, на которые ссылается объект instance_report_item_with_extreme_instances, объекты, на которые ссылается атрибут locations_of_extreme_value, должны быть объектами типа point_on_edge_curve. Точка, представленная этим объектом, указывает место, где угол между поверхностными гранями, представленными объектами face_surface, связанными с реберной кривой, представленной объектом edge_curve, является крутым.
WR5: Если для данного измерения задана точность, то значение атрибута value_component должно быть значением типа plane_angle_measure (мера плоского угла).
7.4.112 Объект topology_related_to_multiply_defined_geometry
Объект topology_related_to_multiply_defined_geometry является таким подтипом объекта inapt_topology_and_geometry_relationship, который является супертипом для критериев, используемых для обнаружения топологических объектов, у которых лежащие под ними геометрические объекты полностью перекрываются.
EXPRESS-спецификация:
* )
ENTITY topology_related_to_multiply_defined_geometry
ABSTRACT SUPERTYPE OF (ONEOF(
multiply_defined_faces,
multiply_defined_vertices,
multiply_defined_edges))
SUBTYPE OF(inapt_topology_and_geometry_relationship);
END_ENTITY;
( *
7.4.113 Объект multiply_defined_vertices
Объект multiply_defined_vertices представляет утверждение, что две вершинные точки, представленные объектами, перекрываются. Согласно требованию к измерению, соответствующему настоящему объекту, вычисляют расстояние между двумя вершинными точками.
EXPRESS-спецификация:
* )
ENTITY multiply_defined_vertices
SUBTYPE OF(topology_related_to_multiply_defined_geometry);
SELF\shape_data_quality_criterion.assessment_specification :
shape_data_quality_assessment_by_numerical_test;
WHERE
WR1 : ('SHAPE_DATA_QUALITY_CRITERIA_SCHEMA.' +
'SHAPE_DATA_QUALITY_UPPER_VALUE_LIMIT'
IN TYPEOF(SELF\shape_data_quality_criterion.
assessment_specification. threshold))
AND ('MEASURE_SCHEMA.LENGTH_MEASURE'
IN value_limit_type(SELF\shape_data_quality_criterion.
assessment_specification. threshold));
WR2 : validate_measured_data_type(SELF,
'MEASURE_SCHEMA.LENGTH_MEASURE');
WR3 : validate_inspected_elements_type(SELF,
['TOPOLOGY_SCHEMA.VERTEX_POINT',
TOPOLOGY_SCHEMA.VERTEX_POINT']);
WR4 : validate_locations_of_extreme_value_type(SELF,
[]);
WR5 : validate_accuracy_types(SELF,
[]);
END_ENTITY;
( *
Определение атрибута
SELF\shape_data_quality_criterion.assessment_specification объект shape_data_quality_assessment_by_numerical_test, который задает сравнение значения измеренного расстояния с заданным предельным значением.
Формальные положения
WR1: Атрибут threshold объекта, играющего роль атрибута assessment_specification настоящего объекта, должен в качестве значения иметь объект типа shape_data_quality_lower_value_limit, атрибут value_component которого должен быть экземпляром данных типа length_measure (мера длины).
WR2: Атрибут representative_measured_value объекта shape_data_quality_inspection_criterion_report и атрибут measured_value объекта shape_data_quality_inspection_instance_report_item во всех экземплярах, связанных с настоящим объектом, должны иметь значение типа length_measure (мера длины).
WR3: Оба объекта, играющие роль атрибута inspected_elements во всех экземплярах объекта shape_data_quality_inspection_instance_report_item, связанных с настоящим объектом, должны быть объектами типа vertex_point.
WR4: Связанный с настоящим объектом объект shape_data_quality_inspection_instance_report_item не должен быть объектом типа instance_report_item_with_extreme_instances.
WR5: Настоящий объект не должен быть связан посредством объектов shape_data_quality_criterion_and_accuracy_association ни с какими элементами данных, задающими точность. Объект shape_data_quality_inspection_result, соответствующий настоящему объекту, также не должен быть связан посредством объекта shape_inspection_result_accuracy_association с какими-либо элементами данных, задающими точность.
7.4.114 Объект multiply_defined_edges
Объект multiply_defined_edges представляет утверждение, что две реберные кривые, представленные объектами edge_curve, полностью перекрываются. Согласно требованию к измерению, соответствующему настоящему объекту, необходимо вычислить расстояние Хаусдорфа между двумя реберными кривыми для того, чтобы определить, не превышает ли результат заданное предельное значение.
EXPRESS-спецификация:
* )
ENTITY multiply_defined_edges
SUBTYPE OF(topology_related_to_multiply_defined_geometry);
SELF\shape_data_quality_criterion.assessment_specification :
shape_data_quality_assessment_by_numerical_test;
WHERE
WR1 : ('SHAPE_DATA_QUALITY_CRITERIA_SCHEMA.' +
'SHAPE_DATA_QUALITY_UPPER_VALUE_LIMIT'
IN TYPEOF(SELF\shape_data_quality_criterion.
assessment_specification.threshold))
AND ('MEASURE_SCHEMA.LENGTH_MEASURE'
IN value_limit_type(SELF\shape_data_quality_criterion.
assessment_specification.threshold));
WR2 : validate_measured_data_type(SELF,
'MEASURE_SCHEMA.LENGTH_MEASURE');
WR3 : validate_inspected_elements_type(SELF,
['TOPOLOGY_SCHEMA.EDGE_CURVE',
TOPOLOGY_SCHEMA.EDGE_CURVE']);
WR4 : validate_locations_of_extreme_value_type(SELF,
[]);
WR5 : validate_accuracy_types(SELF,
['MEASURE_SCHEMA.LENGTH_MEASURE']);
END_ENTITY;
( *
Определение атрибута
SELF\shape_data_quality_criterion.assessment_specification - объект shape_data_quality_assessment_by_numerical_test, который задает сравнение значения измеренного расстояния с заданным предельным значением.
Формальные положения
WR1: Атрибут threshold объекта, играющего роль атрибута assessment_specification настоящего объекта, должен в качестве значения иметь объект типа shape_data_quality_upper_value_limit, атрибут value_component которого должен быть экземпляром данных типа length_measure (мера длины).
WR2: Атрибут representative_measured_value объекта shape_data_quality_inspection_criterion_report и атрибут measured_value объекта shape_data_quality_inspection_instance_report_item во всех экземплярах, связанных с настоящим объектом, должны иметь значение типа length_measure (мера длины).
WR3: Оба объекта, играющие роль атрибута inspected_elements во всех экземплярах объекта shape_data_quality_inspection_instance_report_item, связанных с настоящим объектом, должны быть объектами типа edge_curve.
WR4: Объект shape_data_quality_inspection_instance_report_item, связанный с настоящим объектом, не должен быть объектом типа instance_report_item_with_extreme_instances.
WR5: Если для данного измерения задана точность, то значение атрибута value_component должно быть значением типа length_measure (мера длины).
7.4.115 Объект multiply_defined_faces
Объект multiply_defined_faces представляет утверждение, что две поверхностные грани, представленные объектами face_surface, полностью перекрываются. Согласно требованию к измерению, соответствующему настоящему объекту, необходимо вычислить расстояние Хаусдорфа между двумя поверхностными гранями для того, чтобы определить, не превышает ли результат заданное предельное значение.
EXPRESS-спецификация:
* )
ENTITY multiply_defined_faces
SUBTYPE OF(topology_related_to_multiply_defined_geometry);
SELF\shape_data_quality_criterion.assessment_specification :
shape_data_quality_assessment_by_numerical_test;
WHERE
WR1 : ('SHAPE_DATA_QUALITY_CRITERIA_SCHEMA.' +
'SHAPE_DATA_QUALITY_UPPER_VALUE_LIMIT'
IN TYPEOF(SELF\shape_data_quality_criterion.
assessment_specification.threshold))
AND ('MEASURE_SCHEMA.LENGTH_MEASURE'
IN value_limit_type(SELF\shape_data_quality_criterion.
assessment_specification.threshold));
WR2 : validate_measured_data_type(SELF,
'MEASURE_SCHEMA.LENGTH_MEASURE');
WR3 : validate_inspected_elements_type(SELF,
['TOPOLOGY_SCHEMA.FACE_SURFACE',
'TOPOLOGY_SCHEMA.FACE_SURFACE']);
WR4 : validate_locations_of_extreme_value_type(SELF,
[]);
WR5 : validate_accuracy_types(SELF,
['MEASURE_SCHEMA.LENGTH_MEASURE']);
END_ENTITY;
( *
Определение атрибута
SELF\shape_data_quality_criterion.assessment_specification - объект shape_data_quality_assessment_by_numerical_test, который задает сравнение значения измеренного расстояния с заданным предельным значением.
Формальные положения
WR1: Атрибут threshold объекта, играющего роль атрибута assessment_specification настоящего объекта, должен в качестве значения иметь объект типа shape_data_quality_upper_value_limit, атрибут value_component которого должен быть экземпляром данных типа length_measure (мера длины).
WR2: Атрибут representative_measured_value объекта shape_data_quality_inspection_criterion_report и атрибут measured_value объекта shape_data_quality_inspection_instance_report_item во всех экземплярах, связанных с настоящим объектом, должны быть элементом данных типа length_measure (мера длины).
WR3: Оба объекта, играющие роль атрибута inspected_elements во всех экземплярах объекта shape_data_quality_inspection_instance_report_item, связанных с настоящим объектом, должны быть объектами типа face_surface.
WR4: Объект shape_data_quality_inspection_instance_report_item, связанный с настоящим объектом, не должен быть объектом типа instance_report_item_with_extreme_instances.
WR5: Если для данного измерения задана точность, то значение атрибута value_component должно быть значением типа length_measure (мера длины).
7.4.116 Объект topology_related_to_overlapping_geometry
Объект topology_related_to_overlapping_geometry является таким подтипом объекта inapt_topology_and_geometry_relationship, который является супертипом для критериев, используемых для обнаружения топологических объектов, у которых лежащие под ними геометрические объекты частично перекрываются.
EXPRESS-спецификация:
* )
ENTITY topology_related_to_overlapping_geometry
ABSTRACT
SUPERTYPE OF (ONEOF(
partly_overlapping_faces,partly_overlapping_edges))
SUBTYPE OF(inapt_topology_and_geometry_relationship);
END_ENTITY;
( *
7.4.117 Объект partly_overlapping_edges
Объект partly_overlapping_edges представляет утверждение, что две реберные кривые, представленные объектами edge_curve, частично перекрываются. Две представленные объектами edge_curve реберные кривые частично перекрываются, если каждая из реберных кривых содержит связанное дугами множество точек. При этом каждая точка множества, принадлежащего одной реберной кривой, находится от другой реберной кривой на расстоянии, не превышающем значения атрибута interference_tolerance. Для каждой из реберных кривых должна вычисляться длина дуги перекрывающегося участка, и требуется, чтобы большая из длин была больше или равна нижней границе заданного предельного значения и длине меньшей из дуг.
EXPRESS-спецификация:
* )
ENTITY partly_overlapping_edges
SUBTYPE OF(topology_related_to_overlapping_geometry);
SELF\shape_data_quality_criterion.assessment_specification :
shape_data_quality_assessment_by_numerical_test;
interference_tolerance : length_measure;
WHERE
WR1 : ('SHAPE_DATA_QUALITY_CRITERIA_SCHEMA.' +
'SHAPE_DATA_QUALITY_LOWER_VALUE_LIMIT'
IN TYPEOF(SELF\shape_data_quality_criterion.
assessment_specification.threshold))
AND ('MEASURE_SCHEMA.LENGTH_MEASURE'
IN value_limit_type(SELF\shape_data_quality_criterion.
assessment_specification.threshold));
WR2 : validate_measured_data_type(SELF,
'MEASURE_SCHEMA.LENGTH_MEASURE');
WR3 : validate_inspected_elements_type(SELF,
['TOPOLOGY_SCHEMA.EDGE_CURVE',
'TOPOLOGY_SCHEMA.EDGE_CURVE']);
WR4 : validate_locations_of_extreme_value_type(SELF,
['TOPOLOGY_SCHEMA.SUBEDGE','TOPOLOGY_SCHEMA.SUBEDGE']);
WR5 : validate_accuracy_types(SELF,
['MEASURE_SCHEMA.LENGTH_MEASURE']);
END_ENTITY;
( *
Определения атрибутов
SELF\shape_data_quality_criterion.assessment_specification - объект shape_data_quality_assessment_by_numerical_test, который задает сравнение измеренной длины дуги с заданным предельным значением;
interference_tolerance - допуск, используемый для проверки, являются ли две точки на ребрах совпадающими или не являются.
Формальные положения
WR1: Атрибут threshold объекта, играющего роль атрибута assessment_specification настоящего объекта, должен в качестве значения иметь объект типа shape_data_quality_lower_value_limit, атрибут value_component которого должен быть экземпляром данных типа length_measure (мера длины).
WR2: Атрибут representative_measured_value объекта shape_data_quality_inspection_criterion_report, атрибут measured_value объекта shape_data_quality_inspection_instance_report_item и атрибуты measured_value всех объектов extreme_instance, на которые ссылается объект instance_report_item_with_extreme_instances, во всех экземплярах, связанных с настоящим объектом, должны быть элементом данных типа length_measure (мера длины).
WR3: Оба объекта, играющие роль атрибута inspected_elements во всех экземплярах объекта shape_data_quality_inspection_instance_report_item, связанных с настоящим объектом, должны быть объектами типа edge_curve.
WR4: Во всех объектах instance_report_item_with_extreme_instances, связанных с настоящим объектом, во всех объектах типа extreme_instance, на которые ссылается объект instance_report_item_with_extreme_instances, оба объекта, на которые ссылается атрибут locations_of_extreme_value, должны быть объектами типа subedge.
Примечание - Эти два подребра, представленные объектами subedge, являются той частью проверявшихся реберных кривых, представленных объектами edge_curve, в которой расстояния от всех точек одной реберной кривой до другой реберной кривой меньше, чем значение атрибута interference_tolerance.
WR5: Если для данного измерения задана точность, то значение атрибута value_component должно быть значением типа length_measure (мера длины).
7.4.118 Объект partly_overlapping_faces
Объект partly_overlapping_faces представляет утверждение, что две поверхностные грани, представленные объектами face_surface, частично перекрываются. Две поверхностные грани частично перекрываются, если каждая из поверхностных граней содержит связанное дугами множество точек. При этом каждая точка множества, принадлежащего одной поверхностной грани, находится от другой поверхностной грани на расстоянии, не превышающем значения атрибута interference_tolerance. Для каждой из поверхностных граней должна вычисляться площадь перекрывающегося участка, и требуется, чтобы большая из площадей была больше или равна нижней границе заданного предельного значения и площади, меньшей из двух проверяемых поверхностей.
EXPRESS-спецификация:
* )
ENTITY partly_overlapping_faces
SUBTYPE OF(topology_related_to_overlapping_geometry);
SELF\shape_data_quality_criterion.assessment_specification :
shape_data_quality_assessment_by_numerical_test;
interference_tolerance : length_measure;
WHERE
WR1 : ('SHAPE_DATA_QUALITY_CRITERIA_SCHEMA.' +
'SHAPE_DATA_QUALITY_LOWER_VALUE_LIMIT'
IN TYPEOF(SELF\shape_data_quality_criterion.
assessment_specification.threshold))
AND ('MEASURE_SCHEMA.AREA_MEASURE'
IN value_limit_type(SELF\shape_data_quality_criterion.
assessment_specification.threshold));
WR2 : validate_measured_data_type(SELF,
'MEASURE_SCHEMA.AREA_MEASURE');
WR3 : validate_inspected_elements_type(SELF,
['TOPOLOGY_SCHEMA.FACE_SURFACE',
'TOPOLOGY_SCHEMA.FACE_SURFACE']);
WR4 : validate_locations_of_extreme_value_type(SELF,
['TOPOLOGY_SCHEMA.SUBFACE','TOPOLOGY_SCHEMA.SUBFACE']);
WR5 : validate_accuracy_types(SELF,
['MEASURE_SCHEMA.AREA_MEASURE']);
END_ENTITY;
( *
Определения атрибутов
SELF\shape_data_quality_criterion.assessment_specification - объект shape_data_quality_assessment_by_numerical_test, который задает сравнение значения измеренной площади с заданным предельным значением;
interference_tolerance - допуск, используемый при проверке точек на совпадение.
Формальные положения
WR1: Атрибут threshold объекта, играющего роль атрибута assessment_specification настоящего объекта, должен в качестве значения иметь объект типа shape_data_quality_lower_value_limit, атрибут value_component которого должен быть экземпляром данных типа area_measure (мера площади).
WR2: Атрибут representative_measured_value объекта shape_data_quality_inspection_criterion_report, атрибут measured_value объекта shape_data_quality_inspection_instance_report_item и атрибуты measured_value всех объектов extreme_instance, на которые ссылается объект instance_report_item_with_extreme_instances, во всех экземплярах, связанных с настоящим объектом, должны быть элементом данных типа area_measure (мера площади).
WR3: Оба объекта, играющие роль атрибута inspected_elements во всех экземплярах объекта shape_data_quality_inspection_instance_report_item, связанных с настоящим объектом, должны быть объектами типа face_surface.
WR4: Во всех объектах instance_report_item_with_extreme_instances, связанных с настоящим объектом, во всех объектах типа extreme_instance, на которые ссылается объект instance_report_item_with_extreme_instances, оба объекта, на которые ссылается атрибут locations_of_extreme_value, должны быть объектами типа subface.
Примечание - Эти две подграни, представленные объектами subface, являются той частью проверявшихся поверхностных граней, представленных объектами face_surface, в которой расстояния от всех точек одной поверхностной грани до другой поверхностной грани меньше, чем значение атрибута interference_tolerance.
WR5: Если для данного измерения задана точность, то значение атрибута value_component должно быть значением типа area_measure (мера площади).
7.4.119 Объект inapt_manifold_solid_brep
Объект inapt_manifold_solid_brep является таким подтипом объекта inapt_data, который является супертипом для критериев, используемых для обнаружения некоторых типов несоответствующих геометрических моделей.
EXPRESS-спецификация:
* )
ENTITY inapt_manifold_solid_brep
ABSTRACT SUPERTYPE OF (ONEOF(
partly_overlapping_solids,
small_volume_solid,
multiply_defined_solids,
entirely_narrow_solid,
solid_with_excessive_number_of_voids))
SUBTYPE OF(inapt_data);
END_ENTITY;
( *
7.4.120 Объект small_volume_solid
Объект small_volume_solid представляет утверждение, что объем граничного манифолд твердого тела, представленного объектом manifold_solid_brep, слишком мал. Согласно требованию к измерению, соответствующему настоящему объекту, необходимо вычислить объем твердого тела. Полученное значение объема должно сравниваться с заданным предельным значением. В случае наличия твердого тела с пустотами, представленного объектом brep_with_voids, из объема внешней оболочки вычитается объем пустот.
EXPRESS-спецификация:
* )
ENTITY small_volume_solid
SUBTYPE OF(inapt_manifold_solid_brep);
SELF\shape_data_quality_criterion.assessment_specification :
shape_data_quality_assessment_by_numerical_test;
WHERE
WR1 : ('SHAPE_DATA_QUALITY_CRITERIA_SCHEMA.' +
'SHAPE_DATA_QUALITY_UPPER_VALUE_LIMIT'
IN TYPEOF(SELF\shape_data_quality_criterion.
assessment_specification.threshold))
AND ('MEASURE_SCHEMA.VOLUME_MEASURE'
IN value_limit_type(SELF\shape_data_quality_criterion.
assessment_specification.threshold));
WR2 : validate_measured_data_type(SELF,
'MEASURE_SCHEMA.VOLUME_MEASURE');
WR3 : validate_inspected_elements_type(SELF,
['GEOMETRIC_MODEL_SCHEMA.MANIFOLD_SOLID_BREP']);
WR4 : validate_locations_of_extreme_value_type(SELF,
[]);
WR5 : validate_accuracy_types(SELF,
['MEASURE_SCHEMA.VOLUME_MEASURE']);
END_ENTITY;
( *
Определение атрибута
SELF\shape_data_quality_criterion.assessment_specification - объект shape_data_quality_assessment_by_numerical_test, который задает сравнение значения измеренного объема с заданным предельным значением.
Формальные положения
WR1: Атрибут threshold объекта, играющего роль атрибута assessment_specification настоящего объекта, должен в качестве значения иметь объект типа shape_data_quality_upper_value_limit, атрибут value_component которого должен быть элементом данных типа volume_measure (мера объема).
WR2: Атрибут representative_measured_value объекта shape_data_quality_inspection_criterion_report и атрибут measured_value объекта shape_data_quality_inspection_instance_report_item во всех экземплярах, связанных с настоящим объектом, должны быть элементом данных типа volume_measure (мера объема).
WR3: Объекты, играющие роль атрибута inspected_elements в экземплярах объекта shape_data_quality_inspection_instance_report_item, связанных с настоящим объектом, должны быть объектами типа manifold_solid_brep.
WR4: Объект shape_data_quality_inspection_instance_report_item, связанный с настоящим объектом, не должен быть объектом типа instance_report_item_with_extreme_instances, поскольку указание в отчете о проверке выходящих за пределы значений не имеет смысла.
WR5: Если для данного измерения задана точность, то значение атрибута value_component должно быть значением типа volume_measure (мера объема).
7.4.121 Объект entirely_narrow_solid
Объект entirely_narrow_solid представляет утверждение, что ширина граничного манифолд твердого тела, представленного объектом manifold_solid_brep, бесконечно мала на всем протяжении. Согласно требованию к измерению, соответствующему настоящему объекту, необходимо для достаточного числа выбранных точек внутри твердого тела вычислить расстояние до граничных оболочек. Если хотя бы для одной точки это расстояние превышает половину допуска расстояния, то граничное манифолд твердое тело, представленное объектом manifold_solid_brep, не является узким.
Примечание - На
рисунке 44 показано измерение настоящего критерия. При измерении рассматривается сфера, диаметр которой равен значению атрибута
width_tolerance, а центр располагается в некоторой точке внутри граничного манифолд твердого тела, представленного объектом
manifold_solid_brep, и проверяется отсутствие пересечений сферы с границей твердого тела. Если найдена одна такая внутренняя точка, то проверка прекращается.
Рисунок 44 - Измерение полностью узкого твердого тела
EXPRESS-спецификация:
* )
ENTITY entirely_narrow_solid
SUBTYPE OF(inapt_manifold_solid_brep);
SELF\shape_data_quality_criterion.assessment_specification :
shape_data_quality_assessment_by_logical_test;
width_tolerance : length_measure;
WHERE
WR1 : validate_measured_data_type(SELF,
'SHAPE_DATA_QUALITY_INSPECTION_RESULT_SCHEMA.BOOLEAN_VALUE');
WR2 : validate_inspected_elements_type(SELF,
['GEOMETRIC_MODEL_SCHEMA.MANIFOLD_SOLID_BREP']);
WR3 : validate_locations_of_extreme_value_type(SELF,
[]);
WR4 : validate_accuracy_types(SELF,
['MEASURE_SCHEMA.LENGTH_MEASURE']);
END_ENTITY;
( *
Определения атрибутов
SELF\shape_data_quality_criterion.assessment_specification - объект shape_data_quality_assessment_by_logical_test, задающий проверку, является ли твердое тело узким во всех проверенных точках, что соответствует значению 'TRUE' (истина), или не является;
width_tolerance - значение допуска, используемое для проверки, является или не является твердое тело узким.
Формальные положения
WR1: Атрибут representative_measured_value объекта shape_data_quality_inspection_criterion_report и атрибут measured_value объекта shape_data_quality_inspection_instance_report_item во всех экземплярах, связанных с настоящим объектом, должны иметь значение типа boolean_value (булево значение).
WR2: Объекты, играющие роль атрибута inspected_elements в экземплярах объекта shape_data_quality_inspection_instance_report_item, связанных с настоящим объектом, должны быть объектами типа manifold_solid_brep.
WR3: Объект shape_data_quality_inspection_instance_report_item, связанный с настоящим объектом, не должен быть объектом типа instance_report_item_with_extreme_instances, поскольку указание в отчете о проверке выходящих за пределы значений не имеет смысла.
WR4: Если для данного измерения задана точность, то значение атрибута value_component должно быть значением типа length_measure (мера длины).
7.4.122 Объект multiply_defined_solids
Объект multiply_defined_solids представляет утверждение, что два манифолд твердых тела с граничным представлением, представленные объектами manifold_solid_brep, полностью перекрываются. Согласно требованию к измерению, соответствующему настоящему объекту, необходимо вычислить расстояние Хаусдорфа между двумя твердыми телами для того, чтобы определить, не является ли оно меньше заданного предельного значения.
EXPRESS-спецификация:
* )
ENTITY multiply_defined_solids
SUBTYPE OF(inapt_manifold_solid_brep);
SELF\shape_data_quality_criterion.assessment_specification :
shape_data_quality_assessment_by_numerical_test;
WHERE
WR1 : ('SHAPE_DATA_QUALITY_CRITERIA_SCHEMA.' +
'SHAPE_DATA_QUALITY_UPPER_VALUE_LIMIT'
IN TYPEOF(SELF\shape_data_quality_criterion.
assessment_specification.threshold))
AND ('MEASURE_SCHEMA.LENGTH_MEASURE'
IN value_limit_type(SELF\shape_data_quality_criterion.
assessment_specification.threshold));
WR2 : validate_measured_data_type(SELF,
'MEASURE_SCHEMA.LENGTH_MEASURE');
WR3 : validate_inspected_elements_type(SELF,
['GEOMETRIC_MODEL_SCHEMA.MANIFOLD_SOLID_BREP',
'GEOMETRIC_MODEL_SCHEMA.MANIFOLD_SOLID_BREP']);
WR4 : validate_locations_of_extreme_value_type(SELF,
[]);
WR5 : validate_accuracy_types(SELF,
['MEASURE_SCHEMA.LENGTH_MEASURE']);
END_ENTITY;
( *
Определение атрибута
SELF\shape_data_quality_criterion.assessment_specification - объект shape_data_quality_assessment_by_numerical_test, который задает сравнение измеренного расстояния с заданным предельным значением.
Формальные положения
WR1: Атрибут threshold объекта, играющего роль атрибута assessment_specification настоящего объекта, должен в качестве значения иметь объект типа shape_data_quality_upper_value_limit, атрибут value_component которого должен быть экземпляром данных типа length_measure (мера длины).
WR2: Атрибут representative_measured_value объекта shape_data_quality_inspection_criterion_report и атрибут measured_value объекта shape_data_quality_inspection_instance_report_item во всех экземплярах, связанных с настоящим объектом, должны быть элементом данных типа length_measure (мера длины).
WR3: Объекты, играющие роль атрибута inspected_elements во всех экземплярах объекта shape_data_quality_inspection_instance_report_item, связанных с настоящим объектом, должны быть двумя объектами типа manifold_solid_brep.
WR4: Объект shape_data_quality_inspection_instance_report_item, связанный с настоящим объектом, не должен быть объектом типа instance_report_item_with_extreme_instances, поскольку указание в отчете о проверке выходящих за пределы значений не имеет смысла.
WR5: Если для данного измерения задана точность, то значение атрибута value_component должно быть значением типа length_measure (мера длины).
7.4.123 Объект partly_overlapping_solids
Объект partly_overlapping_solids представляет утверждение, что два манифолд твердых тела с граничным представлением, представленные объектами manifold_solid_brep, частично перекрываются. Два твердых тела частично перекрываются, если каждое из твердых тел содержит связанное дугами множество точек на граничных гранях. При этом каждая точка множества, принадлежащего одному твердому телу, находится от границы другого твердого тела на расстоянии, не превышающем значения атрибута interference_tolerance. Для каждого из твердых тел должна вычисляться площадь перекрывающегося участка, и требуется, чтобы большая из площадей была больше или равна нижней границе заданного предельного значения и площади поверхности меньшего из двух проверяемых твердых тел.
EXPRESS-спецификация:
* )
ENTITY partly_overlapping_solids
SUBTYPE OF(inapt_manifold_solid_brep);
SELF\shape_data_quality_criterion.assessment_specification :
shape_data_quality_assessment_by_numerical_test;
interference_tolerance : length_measure;
WHERE
WR1 : ('SHAPE_DATA_QUALITY_CRITERIA_SCHEMA.' +
'SHAPE_DATA_QUALITY_LOWER_VALUE_LIMIT'
IN TYPEOF(SELF\shape_data_quality_criterion.
assessment_specification.threshold))
AND ('MEASURE_SCHEMA.AREA_MEASURE'
IN value_limit_type(SELF\shape_data_quality_criterion.
assessment_specification.threshold));
WR2 : validate_measured_data_type(SELF,
'MEASURE_SCHEMA.AREA_MEASURE');
WR3 : validate_inspected_elements_type(SELF,
['GEOMETRIC_MODEL_SCHEMA.MANIFOLD_SOLID_BREP',
'GEOMETRIC_MODEL_SCHEMA.MANIFOLD_SOLID_BREP']);
WR4 : validate_locations_of_extreme_value_type(SELF,
['TOPOLOGY_SCHEMA.SUBFACE','TOPOLOGY_SCHEMA.SUBFACE']);
WR5 : validate_accuracy_types(SELF,
['MEASURE_SCHEMA.AREA_MEASURE']);
END_ENTITY;
( *
Определение атрибута
SELF\shape_data_quality_criterion.assessment_specification - объект shape_data_quality_assessment_by_numerical_test, который задает сравнение значения измеренной площади с заданным предельным значением.
Формальные положения
WR1: Атрибут threshold объекта, играющего роль атрибута assessment_specification настоящего объекта, должен в качестве значения иметь объект типа shape_data_quality_lower_value_limit, атрибут value_component которого должен быть экземпляром данных типа area_measure (мера площади).
WR2: Атрибут representative_measured_value объекта shape_data_quality_inspection_criterion_report, атрибут measured_value объекта shape_data_quality_inspection_instance_report_item и атрибуты measured_value всех объектов extreme_instance, на которые ссылается объект instance_report_item_with_extreme_instances, во всех экземплярах, связанных с настоящим объектом, должны иметь значение типа area_measure (мера площади).
WR3: Объекты, играющие роль атрибута inspected_elements в экземплярах объекта shape_data_quality_inspection_instance_report_item, связанных с настоящим объектом, должны быть двумя объектами типа manifold_solid_brep.
WR4: Во всех объектах instance_report_item_with_extreme_instances, связанных с настоящим объектом, во всех объектах типа extreme_instance, на которые ссылается объект instance_report_item_with_extreme_instances, объекты, на которые ссылается атрибут locations_of_extreme_value, должны быть двумя объектами subface.
WR5: Если для данного измерения задана точность, то значение атрибута value_component должно быть значением типа area_measure (мера площади).
7.4.124 Объект solid_with_excessive_number_of_voids
Объект solid_with_excessive_number_of_voids представляет утверждение, что твердое тело имеет одну или более пустот. Согласно требованию к измерению, соответствующему настоящему объекту, необходим подсчет числа пустот в граничном манифолд твердом теле, представленном объектом manifold_solid_brep. Результаты подсчета сравниваются с заданным предельным значением.
Примечание - Настоящий критерий предназначен для обнаружения пустот, которые непреднамеренно создаются в процессе конструирования.
EXPRESS-спецификация:
* )
ENTITY solid_with_excessive_number_of_voids
SUBTYPE OF(inapt_manifold_solid_brep);
SELF\shape_data_quality_criterion.assessment_specification :
shape_data_quality_assessment_by_numerical_test;
WHERE
WR1 : ('SHAPE_DATA_QUALITY_CRITERIA_SCHEMA.' +
'SHAPE_DATA_QUALITY_LOWER_VALUE_LIMIT'
IN TYPEOF(SELF\shape_data_quality_criterion.
assessment_specification.threshold))
AND ('MEASURE_SCHEMA.COUNT_MEASURE'
IN value_limit_type(SELF\shape_data_quality_criterion.
assessment_specification.threshold));
WR2 : validate_measured_data_type(SELF,
'MEASURE_SCHEMA.COUNT_MEASURE');
WR3 : validate_inspected_elements_type(SELF,
['GEOMETRIC_MODEL_SCHEMA.MANIFOLD_SOLID_BREP']);
WR4 : validate_locations_of_extreme_value_type(SELF,
[]);
WR5 : validate_accuracy_types(SELF,
[]);
END_ENTITY;
( *
Определение атрибута
SELF\shape_data_quality_criterion.assessment_specification - объект shape_data_quality_assessment_by_numerical_test, который задает сравнение числа пустот с заданным предельным значением.
Формальные положения
WR1: Атрибут threshold объекта, играющего роль атрибута assessment_specification настоящего объекта, должен в качестве значения иметь объект типа shape_data_quality_lower_value_limit, атрибут value_component которого должен быть экземпляром данных типа count_measure (счетная мера).
WR2: Атрибут representative_measured_value объекта shape_data_quality_inspection_criterion_report и атрибут measured_value объекта shape_data_quality_inspection_instance_report_item во всех экземплярах, связанных с настоящим объектом, должны иметь значение типа count_measure (счетная мера).
WR3: Объекты, играющие роль атрибута inspected_elements в экземплярах объекта shape_data_quality_inspection_instance_report_item, связанных с настоящим объектом, должны быть объектами типа manifold_solid_brep.
WR4: Объект shape_data_quality_inspection_instance_report_item, связанный с настоящим объектом, не должен быть объектом типа instance_report_item_with_extreme_instances, поскольку указание в отчете о проверке выходящих за пределы значений не имеет смысла.
WR5: Настоящий объект не должен быть связан посредством объектов shape_data_quality_criterion_and_accuracy_association ни с какими элементами данных, задающими точность. Объект shape_data_quality_inspection_result, соответствующий настоящему объекту, также не должен связан быть посредством объекта shape_inspection_result_accuracy_association с какими-либо элементами данных, задающими точность.
7.5 Определение функций схемы критериев качества данных о форме
7.5.1 Функция validate_inspected_elements_type
Функция validate_inspected_elements_type проверяет, содержатся ли типы объектов, играющих роль атрибута inspected_elements объекта shape_data_quality_inspection_instance_report_item, на который ссылается объект shape_data_quality_inspection_instance_report, соответствующий объекту shape_data_quality_criterion, являющемуся входным параметром настоящей функции, в списке типов, являющемся другим входным параметром настоящей функции. Если с заданным критерием не связан ни один объект, то функция возвращает значение 'TRUE'. Функция выполняется следующим образом:
1) собрать все экземпляры объекта shape_data_quality_inspection_instance_report_item, связанные посредством объектов shape_data_quality_inspection_result и shape_data_quality_inspection_instance_report с объектом shape_data_quality_criterion, задаваемым в качестве входного параметра настоящей функции;
2) проверить, точно ли соответствуют наименования типов объектов, играющих роль атрибута inspected_elements во всех собранных экземплярах, именам типов из списка типов, данного в качестве входного параметра настоящей функции.
EXPRESS-спецификация:
* )
FUNCTION validate_inspected_elements_type
(ei:shape_data_quality_criterion;
type_list:BAG OF STRING):LOGICAL;
LOCAL
sdqir: SET OF
SHAPE_DATA_QUALITY_INSPECTION_RESULT:=[];
sdir: SET OF
SHAPE_DATA_QUALITY_INSPECTION_INSTANCE_REPORT:=[];
sdiri: SET OF
SHAPE_DATA_QUALITY_INSPECTION_INSTANCE_REPORT_ITEM:=[];
t_type_list:BAG OF STRING:=[];
END_LOCAL;
- - STEP-1
- - collect all shape_data_quality_inspection_instance_report_item
- - instances associated with the given shape_data_quality_criterion
- - via shape_data_quality_inspection_result and
- - shape_data_quality_inspection_instance_report
sdqir:= QUERY(q <* bag_to_set(USEDIN(ei,
'PRODUCT_DATA_QUALITY_INSPECTION_RESULT_SCHEMA.'+
'DATA_QUALITY_INSPECTION_RESULT.'+
'CRITERION_INSPECTED'))|
'SHAPE_DATA_QUALITY_INSPECTION_RESULT_SCHEMA.'+
'SHAPE_DATA_QUALITY_INSPECTION_RESULT'
IN TYPEOF(q));
IF(SIZEOF(sdqir) = 0) THEN
RETURN(TRUE);
END_IF;
REPEAT i:= 1 TO SIZEOF(sdqir);
sdir := sdir + QUERY(q <* bag_to_set(USEDIN(sdqir[i],
'PRODUCT_DATA_QUALITY_INSPECTION_RESULT_SCHEMA.'+
'DATA_QUALITY_INSPECTION_REPORT.'+
'INSPECTION_RESULT'))|
'SHAPE_DATA_QUALITY_INSPECTION_RESULT_SCHEMA.'+
'SHAPE_DATA_QUALITY_INSPECTION_INSTANCE_REPORT'
IN TYPEOF(q));
END_REPEAT;
IF(SIZEOF(sdir) = 0) THEN
RETURN(TRUE);
END_IF;
REPEAT i:= 1 TO SIZEOF(sdir);
sdiri := sdiri + QUERY(q <* sdir[i].inspected_instances|
'SHAPE_DATA_QUALITY_INSPECTION_RESULT_SCHEMA.'+
'SHAPE_DATA_QUALITY_INSPECTION_INSTANCE_REPORT_ITEM'
IN TYPEOF(q));
END_REPEAT;
- - STEP-2
- - check if the types of inspected_elements of the collected
- - instances are exactly coincident with the type names in the
- - type list given as an input argument of this function.
- - If there is no instance_report_item, then return true.
IF(SIZEOF(sdiri) = 0) THEN
RETURN(TRUE);
END_IF;
- - When reports exist, then perform the following checking process.
REPEAT i:= 1 TO SIZEOF(sdiri);
- - If the size of inspected_elements is not equal to the size of
- - type_list, then return false.
IF(SIZEOF(sdiri[i].inspected_elements) <>
SIZEOF(type_list)) THEN
RETURN(FALSE);
END_IF;
- - check all elements in the type_list
- - for each element of inspected_elements.
t_type_list := type_list;
REPEAT j:= 1 TO SIZEOF(sdiri[i].inspected_elements);
REPEAT k:= 1 TO SIZEOF(t_type_list);
IF(t_type_list[k] IN
TYPEOF(sdiri[i].inspected_elements[j])) THEN
t_type_list := t_type_list - t_type_list[k];
ESCAPE;
END_IF;
END_REPEAT;
END_REPEAT;
IF(SIZEOF(t_type_list) > 0) THEN
RETURN(FALSE);
END_IF;
END_REPEAT;
RETURN(TRUE);
END_FUNCTION;
( *
Определение параметров
ei - экземпляр объекта shape_data_quality_criterion, который должен быть проверен;
type_list - множество (BAG), задающее приемлемые типы данных из числа типов данных, используемых в определении типа данных inspected_shape_element_select.
7.5.2 Функция validate_locations_of_extreme_value_type
Функция validate_locations_of_extreme_value_type проверяет допустимость типов объектов, играющих роль атрибута locations_of_extreme_values объектов, играющих роль атрибута extreme_instances объекта instance_report_item_with_extreme_instances, связанного с экземпляром объекта shape_data_quality_criterion. Функция выполняется следующим образом:
1) собрать все экземпляры объекта instance_report_item_with_extreme_instances, связанные посредством объектов shape_data_quality_inspection_result и shape_data_quality_inspection_instance_report с объектом shape_data_quality_criterion, задаваемым в качестве входного параметра настоящей функции;
2) проверить, точно ли соответствуют типы объектов, играющих роль атрибутов locations_of_extreme_value объектов, играющих роль атрибута extreme_instances во всех собранных экземплярах, именам типов из списка типов, данного в качестве входного параметра настоящей функции.
Примечание - Если список типов пуст и существует связанный с объектом shape_data_quality_criterion объект instance_report_item_with_extreme_instances, то функция возвращает значение 'FALSE'.
EXPRESS-спецификация:
* )
FUNCTION validate_locations_of_extreme_value_type
(ei:shape_data_quality_criterion;
type_list:BAG OF STRING):LOGICAL;
LOCAL
sdqir: SET OF
SHAPE_DATA_QUALITY_INSPECTION_RESULT:=[];
sdir: SET OF
SHAPE_DATA_QUALITY_INSPECTION_INSTANCE_REPORT:=[];
sdei: SET OF
INSTANCE_REPORT_ITEM_WITH_EXTREME_INSTANCES:=[];
t_type_list:BAG OF STRING:=[];
END_LOCAL;
- - STEP-1
- - collect all instance_report_item_with_extreme_instances instances
- - associated with the given shape_data_quality_criterion
- - via shape data_quality_inspection_result and
- - shape_data_quality_inspection_instance_report.
sdqir := QUERY(q <* bag_to_set(USEDIN(ei,
'PRODUCT_DATA_QUALITY_INSPECTION_RESULT_SCHEMA.'+
'DATA_QUALITY_INSPECTION_RESULT.'+
'CRITERION_INSPECTED'))|
'SHAPE_DATA_QUALITY_INSPECTION_RESULT_SCHEMA.'+
'SHAPE_DATA_QUALITY_INSPECTION_RESULT'
IN TYPEOF(q));
IF(SIZEOF(sdqir) = 0) THEN
RETURN(TRUE);
END_IF;
REPEAT i:= 1 TO SIZEOF(sdqir);
sdir := sdir + QUERY(q <* bag_to_set(USEDIN(sdqir[i],
'PRODUCT_DATA_QUALITY_INSPECTION_RESULT_SCHEMA.'+
'DATA_QUALITY_INSPECTION_REPORT.'+
'INSPECTION_RESULT'))|
'SHAPE_DATA_QUALITY_INSPECTION_RESULT_SCHEMA.'+
'SHAPE_DATA_QUALITY_INSPECTION_INSTANCE_REPORT'
IN TYPEOF(q));
END_REPEAT;
REPEAT i:= 1 TO SIZEOF(sdir);
sdei := sdei + QUERY(q <* sdir[i].inspected_instances|
'SHAPE_DATA_QUALITY_INSPECTION_RESULT_SCHEMA.'+
'INSTANCE_REPORT_ITEM_WITH_EXTREME_INSTANCES'
IN TYPEOF(q));
END_REPEAT;
- - STEP-2
- - check if the types of locations_of_extreme_value attributes
- - of all extreme_instances attributes of the collected instances are
- - exactly coincident with the type names in the type list given as an
- - input argument of this function.
- - If there is no instance report, then return true.
IF(SIZEOF(sdei) = 0) THEN
RETURN(TRUE);
END_IF;
- - If the type_list is empty and
-- instance_report_item_with_extreme_instances exists, then return false.
IF((SIZEOF(type_list) = 0) AND (SIZEOF(sdei) <> 0)) THEN
RETURN(FALSE);
END_IF;
- - When report_items exist, then perform the following checking process.
REPEAT i:= 1 TO SIZEOF(sdei);
REPEAT j:= 1 TO SIZEOF(sdei[i].extreme_instances);
- - If the size of locations_of_extreme_value is not equal to
- - the size of type_list, then return false.
IF(SIZEOF(sdei[i].extreme_instances[j].
locations_of_extreme_value) <>
SIZEOF(type_list)) THEN
RETURN(FALSE);
END_IF;
t_type_list := type_list;
- - check all elements of the type_list
- - for each element of locations_of_extreme_value.
REPEAT k:= 1 TO SIZEOF(sdei[i].extreme_instances[j]
.locations_of_extreme_value);
REPEAT l:= 1 TO SIZEOF(t_type_list);
IF(t_type_list[l] IN
TYPEOF(sdei[i].extreme_instances[j].
locations_of_extreme_value[k])) THEN
t_type_list := t_type_list - t_type_list[l];
ESCAPE;
END_IF;
END_REPEAT;
END_REPEAT;
IF(SIZEOF(t_type_list) > 0) THEN
RETURN(FALSE);
END_IF;
END_REPEAT;
END_REPEAT;
RETURN(TRUE);
END_FUNCTION;
( *
Определение параметров
ei - экземпляр объекта shape_data_quality_criterion, который должен быть проверен;
type_list - множество (BAG), задающее приемлемые типы данных из числа типов данных, используемых в определении типа данных location_of_extreme_value_select.
7.5.3 Функция validate_measured_data_type
Функция validate_measured_data_type проверяет допустимость типа данных атрибута representative_measured_value объекта shape_data_quality_inspection_criterion_report, атрибута measured_value объекта shape_data_quality_inspection_instance_report_item и атрибутов measured_value объектов extreme_instance, на которые ссылается связанный с объектом shape_data_quality_criterion объект instance_report_item_with_extreme_instances.
Примечание - Если для критерия не существует каких-либо экземпляров объектов типа shape_data_quality_inspection_criterion_report и shape_data_quality_inspection_instance_report, то функция возвращает значение 'TRUE'.
EXPRESS-спецификация:
* )
FUNCTION validate_measured_data_type
(ei:shape_data_quality_criterion;
type_string: STRING):LOGICAL;
LOCAL
sdqir: SET OF
SHAPE_DATA_QUALITY_INSPECTION_RESULT:=[];
sdcr: SET OF
SHAPE_DATA_QUALITY_INSPECTION_CRITERION_REPORT:=[];
sdir: SET OF
SHAPE_DATA_QUALITY_INSPECTION_INSTANCE_REPORT:=[];
sdii: SET OF
SHAPE_DATA_QUALITY_INSPECTION_INSTANCE_REPORT_ITEM:=[];
sdei: BAG OF
INSTANCE_REPORT_ITEM_WITH_EXTREME_INSTANCES:=[];
END_LOCAL;
- - STEP-1
- - collect all shape_data_quality_inspection_criterion_report instances,
- - all shape_data_quality_inspection_instance_report_item instances, and
- - instance_report_item_with_extreme_instances instances
- - associated with the given shape_data_quality_criterion
- - via shape_data_quality_inspection_result.
sdqir := QUERY(q <* bag_to_set(USEDIN(ei,
'PRODUCT_DATA_QUALITY_INSPECTION_RESULT_SCHEMA.'+
'DATA_QUALITY_INSPECTION_RESULT.'+
'CRITERION_INSPECTED'))|
'SHAPE_DATA_QUALITY_INSPECTION_RESULT_SCHEMA.'+
'SHAPE_DATA_QUALITY_INSPECTION_RESULT'
IN TYPEOF(q));
IF(SIZEOF(sdqir) = 0) THEN
RETURN(TRUE);
END_IF;
REPEAT i:= 1 TO SIZEOF(sdqir);
sdcr := sdcr + QUERY(q <* bag_to_set(USEDIN(sdqir[i],
'PRODUCT_DATA_QUALITY_INSPECTION_RESULT_SCHEMA.'+
'DATA_QUALITY_INSPECTION_REPORT.'+
'INSPECTION_RESULT'))|
'SHAPE_DATA_QUALITY_INSPECTION_RESULT_SCHEMA.'+
'SHAPE_DATA_QUALITY_INSPECTION_CRITERION_REPORT'
IN TYPEOF(q));
END_REPEAT;
REPEAT i:= 1 TO SIZEOF(sdqir);
sdir := sdir + QUERY(q <* bag_to_set(USEDIN(sdqir[i],
'PRODUCT_DATA_QUALITY_INSPECTION_RESULT_SCHEMA.'+
'DATA_QUALITY_INSPECTION_REPORT.'+
'INSPECTION_RESULT'))|
'SHAPE_DATA_QUALITY_INSPECTION_RESULT_SCHEMA.'+
'SHAPE_DATA_QUALITY_INSPECTION_INSTANCE_REPORT'
IN TYPEOF(q));
END_REPEAT;
- - If there is no report, then return true.
IF((SIZEOF(sdcr) = 0) AND (SIZEOF(sdir) = 0)) THEN
RETURN(TRUE);
END_IF;
REPEAT i:= 1 TO SIZEOF(sdir);
sdii := sdii + QUERY(q <* sdir[i].inspected_instances|
'SHAPE_DATA_QUALITY_INSPECTION_RESULT_SCHEMA.'+
'SHAPE_DATA_QUALITY_INSPECTION_INSTANCE_REPORT_ITEM'
IN TYPEOF(q));
END_REPEAT;
REPEAT i:= 1 TO SIZEOF(sdir);
sdei := sdei + QUERY(q <* sdir[i].inspected_instances|
'SHAPE_DATA_QUALITY_INSPECTION_RESULT_SCHEMA.'+
'INSTANCE_REPORT_ITEM_WITH_EXTREME_INSTANCES'
IN TYPEOF(q));
END_REPEAT;
- - When reports exist, then perform the following checking process.
- - Check representative_measured_value of
- - shape_data_quality_inspection_criterion_report
REPEAT i:= 1 TO SIZEOF(sdcr);
IF(NOT(type_string IN
TYPEOF(sdcr[i].representative_measured_value))) THEN
RETURN(FALSE);
END_IF;
END_REPEAT;
- - Check measured_value of shape_data_quality_inspection_
- - instance_report_item
REPEAT i:= 1 TO SIZEOF(sdii);
IF(NOT(type_string IN
TYPEOF(sdii[i].measured_value))) THEN
RETURN(FALSE);
END_IF;
END_REPEAT;
- - Check measured_value of extreme_instances of
- - instance_report_item_with_extreme_instance
REPEAT i:= 1 TO SIZEOF(sdei);
REPEAT j:= 1 TO SIZEOF(sdei[i].extreme_instances);
IF(NOT(type_string IN
TYPEOF(sdei[i].extreme_instances[j].measured_value)))
THEN
RETURN(FALSE);
END_IF;
END_REPEAT;
END_REPEAT;
RETURN(TRUE);
END_FUNCTION;
( *
Определение параметров
ei - экземпляр объекта shape_data_quality_criterion, который должен быть проверен;
type_string - строка, задающая допустимое значение экземпляра типа shape_data_quality_criterion.
7.5.4 Функция validate_accuracy_types
Функция validate_accuracy_types проверяет допустимость типов точности, связанных с экземпляром объекта shape_data_quality_criterion. Функция выполняется следующим образом:
1) собрать типы атрибутов range объектов shape_measurement_accuracy, на которые ссылается объект shape_data_quality_criterion_and_accuracy_association, ссылающийся на объект shape_data_quality_criterion, заданный в качестве входного параметра настоящей функции;
2) проверить, точно ли соответствуют собранные типы именам типов из списка типов, данного в качестве входного параметра настоящей функции;
3) собрать типы атрибутов range объектов shape_measurement_accuracy, на которые ссылается объект shape_inspection_result_accuracy_association, ссылающийся на объект shape_data_quality_inspection_result, связанный с объектом shape_data_quality_criterion.
Примечание - Если список типов пуст и существует связанный с объектом shape_data_quality_criterion объект shape_measurement_accuracy, то функция возвращает значение 'FALSE'.
EXPRESS-спецификация:
* )
FUNCTION validate_accuracy_types
(ei:shape_data_quality_criterion;
type_list:BAG OF STRING):LOGICAL;
LOCAL
sdqca: BAG OF
SHAPE_DATA_QUALITY_CRITERION_AND_ACCURACY_ASSOCIATION:=[];
sma: BAG OF SHAPE_MEASUREMENT_ACCURACY:=[];
sdqir: SET OF
SHAPE_DATA_QUALITY_INSPECTION_RESULT:=[];
scraa: BAG OF
SHAPE_INSPECTION_RESULT_ACCURACY_ASSOCIATION:=[];
t_logic:BOOLEAN;
END_LOCAL;
- - STEP-1
- - collect types of range attribute of shape_measurement_accuracy
- - referred from shape_data_criterion_and_accuracy_association
- - that refers to given shape_data_quality_criterion.
sdqca := USEDIN(ei,
'SHAPE_DATA_QUALITY_CRITERIA_SCHEMA.'+
'SHAPE_DATA_QUALITY_CRITERION_AND_ACCURACY_ASSOCIATION.'+
'SHAPE_DATA_QUALITY_CRITERION');
IF(SIZEOF(sdqca) <> 0) THEN
REPEAT i:= 1 TO SIZEOF(sdqca);
sma := sma + sdqca[i].required_specific_accuracy;
END_REPEAT;
- - STEP-2
- - check whether the collected types include all the type names
- - in the type list given as an input argument of this function
- - and they do not include any other type names.
IF(SIZEOF(type_list) < SIZEOF(sma)) THEN
RETURN(FALSE);
END_IF;
REPEAT i:= 1 TO SIZEOF(sma);
t_logic := FALSE;
REPEAT j:= 1 TO SIZEOF(type_list);
IF(type_list[j] IN value_limit_type(sma[i].range)) THEN
t_logic := TRUE;
ESCAPE;
END_IF;
END_REPEAT;
IF(NOT(t_logic)) THEN
RETURN(FALSE);
END_IF;
END_REPEAT;
END_IF;
- - STEP-3
- - collect types of range attribute of shape_measurement_accuracy
- - referred from shape_inspection_result_accuracy_association
- - that refers to shape_data_quality_inspection_result
- - for the given shape_data_quality_criterion.
sdqir := QUERY(q <* bag_to_set(USEDIN(ei,
'PRODUCT_DATA_QUALITY_INSPECTION_RESULT_SCHEMA.'+
'DATA_QUALITY_INSPECTION_RESULT.'+
'CRITERION_INSPECTED'))|
'SHAPE_DATA_QUALITY_INSPECTION_RESULT_SCHEMA.'+
'SHAPE_DATA_QUALITY_INSPECTION_RESULT'
IN TYPEOF(q));
IF(SIZEOF(sdqir) = 0) THEN
RETURN(TRUE);
END_IF;
REPEAT i:= 1 TO SIZEOF(sdqir);
scraa := USEDIN(sdqir[i],
'SHAPE_DATA_QUALITY_INSPECTION_RESULT_SCHEMA.'+
'SHAPE_INSPECTION_RESULT_ACCURACY_ASSOCIATION.'+
'SHAPE_DATA_QUALITY_RESULT');
IF(SIZEOF(scraa) <> 0) THEN
sma := [];
REPEAT j:= 1 TO SIZEOF(scraa);
sma := sma + scraa[j].applied_specific_accuracy;
END_REPEAT;
- - STEP-4
- - check whether the collected types include all the type
- - names in the type list given as an input argument of
- - this function and they do not include any other type names.
IF(SIZEOF(type_list) < SIZEOF(sma)) THEN
RETURN(FALSE);
END_IF;
REPEAT j:= 1 TO SIZEOF(sma);
t_logic := FALSE;
REPEAT k:= 1 TO SIZEOF(type_list);
IF(type_list[k] IN value_limit_type(sma[j].range)) THEN
t_logic := TRUE;
ESCAPE;
END_IF;
END_REPEAT;
IF(NOT(t_logic)) THEN
RETURN(FALSE);
END_IF;
END_REPEAT;
END_IF;
END_REPEAT;
RETURN(TRUE);
END_FUNCTION;
( *
Определение параметров
ei - экземпляр объекта shape_data_quality_criterion, который должен быть проверен;
type_list - множество (BAG), задающее приемлемые типы данных.
7.5.5 Функция value_limit_type
Функция value_limit_type возвращает имена типов атрибутов value_component, появляющихся у объектов, играющих роль атрибута item_element в объекте, тип которого входит в список типов shape_data_quality_value_limit_type_select, если он является объектом типа shape_data_quality_value_range. Функция также возвращает имена типов атрибутов value_component объекта value_representation_item, если он является объектом типа shape_data_quality_value_limit.
EXPRESS-спецификация:
* )
FUNCTION value_limit_type
(iv:shape_data_quality_value_limit_type_select):SET OF STRING;
LOCAL
retval : SET OF STRING := [];
END_LOCAL;
IF(('SHAPE_DATA_QUALITY_CRITERIA_SCHEMA.'
+'SHAPE_DATA_QUALITY_VALUE_RANGE') IN TYPEOF(iv)) THEN
retval := TYPEOF(iv\compound_representation_item.
item_element[1].value_component);
END_IF;
IF(('SHAPE_DATA_QUALITY_CRITERIA_SCHEMA.'
+'SHAPE_DATA_QUALITY_VALUE_LIMIT') IN TYPEOF(iv)) THEN
retval := TYPEOF(iv\measure_representation_item.value_component);
END_IF;
RETURN(retval);
END_FUNCTION;
( *
Определение параметров
iv - экземпляр данных типа shape_data_quality_value_limit_type_select;
retval (возвращаемое значение) - набор (SET) строк, содержащий имена всех типов атрибутов value_component, появляющихся у объекта, представленного параметром iv, если он имеет тип shape_data_quality_value_range, и имена типов атрибутов value_component объекта, представленного параметром iv, если он является объектом типа shape_data_quality_value_limit.
EXPRESS-спецификация:
* )
END SCHEMA; - - end shape_data_quality_criteria_schema
( *
8 Схема результатов проверки качества данных о форме
Далее представлен фрагмент EXPRESS-спецификации, с которого начинается описание схемы shape_data_quality_inspection_result_schema. В нем определены необходимые внешние ссылки.
EXPRESS-спецификация:
* )
SCHEMA SHAPE_DATA_QUALITY_INSPECTION_RESULT_SCHEMA;
REFERENCE FROM GEOMETRIC_MODEL_SCHEMA; - - ISO 10303-42
REFERENCE FROM GEOMETRY_SCHEMA; - - ISO 10303-42
REFERENCE FROM MEASURE_SCHEMA; - - ISO 10303-41
REFERENCE FROM PRODUCT_DATA_QUALITY_CRITERIA_SCHEMA; - - ISO 10303-59
REFERENCE FROM PRODUCT_DATA_QUALITY_INSPECTION_RESULT_SCHEMA;
- - ISO 10303-59
REFERENCE FROM PRODUCT_DEFINITION_SCHEMA - - ISO 10303-41
(product_definition);
REFERENCE FROM PRODUCT_PROPERTY_DEFINITION_SCHEMA
(product_definition_shape,
characterized_product_definition); - - ISO 10303-41
REFERENCE FROM PRODUCT_PROPERTY_REPRESENTATION_SCHEMA
(shape_representation - - ISO 10303-41
shape_representation_relationship,
shape_definition_representation);
REFERENCE FROM QUALIFIED_MEASURE_SCHEMA - - ISO 10303-45
(qualified_representation_item,
value_qualifier,
type_qualifier,
measure_representation_item);
REFERENCE FROM REPRESENTATION_SCHEMA - - ISO 10303-43
(founded_item_select,
founded_item,
representation_item,
using_representations,
representation_relationship,
compound_representation_item,
value_representation_item,
set_representation_item);
REFERENCE FROM SHAPE_DATA_QUALITY_CRITERIA_SCHEMA; - - ISO 10303-59
REFERENCE FROM SUPPORT_RESOURCE_SCHEMA - - ISO 10303-41
(bag_to_set);
REFERENCE FROM TOPOLOGY_SCHEMA; - - ISO 10303-42
( *
Примечания
1 Схемы, ссылки на которые даны выше, определены в следующих стандартах серии ИСО 10303:
geometric_model_schema | - ИСО 10303-42; |
geometry_schema | - ИСО 10303-42; |
measure_schema | - ИСО 10303-41; |
product_data_quality_criteria_schema | |
product_data_quality_inspection_result_schema | |
product_definition_schema | - ИСО 10303-41; |
product_property_definition_schema | - ИСО 10303-41; |
product_property_representation_schema | - ИСО 10303-41; |
qualified_measure_schema | - ИСО 10303-45; |
representation_schema | - ИСО 10303-43; |
shape_data_quality_criteria_schema | |
support_resource_schema | - ИСО 10303-41; |
topology_schema | - ИСО 10303-42. |
2 Графическое представление этих схем приведено на
рисунках D.17 -
D.23, приложение D.
8.2 Основные принципы и допущения
В схеме
shape_data_quality_inspection_result_schema дается представление результатов проверки качества данных о трехмерной форме изделия. Настоящая схема является уточнением для применения к трехмерной форме изделия схемы
product_data_quality_inspection_result_schema, определение которой дано в
разделе 6 настоящего стандарта. Следовательно, к схеме применимы также основные принципы и допущения, описанные в
6.2.
Поскольку настоящая схема относится к результатам проверки качества данных о форме изделия, то посредством объекта shape_data_quality_inspected_shape_and_result_relationship устанавливается связь между объектом shape_data_quality_inspection_result_representation, являющимся подтипом объекта data_quality_inspection_result_representation, определение которого дано в схеме product_data_quality_inspection_result_schema, и объектом shape_representation, представляющим проверяемые данные о форме изделия.
Новые геометрические данные, используемые для представления результатов проверки, такие как точки в местах обнаруженных несоответствий, должны создаваться в контексте проверяемых данных о форме изделия.
Объект
shape_data_quality_inspection_criterion_report - это такой подтип объекта
data_quality_inspection_criterion_report (см.
6.4.5), который представляет сводные результаты проверки относительно конкретного критерия качества данных о форме. Он содержит описание того, сколько объектов было проверено и для скольких объектов из числа проверенных было доказано наличие дефектов качества относительно этого критерия. Также атрибут
representative_measured_value, который содержит представленные элементом данных типа
measured_value типичные измеренные значения, полученные в результате проверки, может быть полезным для обоснования того, насколько серьезен результирующий дефект качества.
| | ИС МЕГАНОРМ: примечание. В официальном тексте документа, видимо, допущены опечатки: имеются в виду п.п. 6.4.7 и 6.4.6, а не 6.4.6 и 6.4.7 соответственно. | |
Объект
shape_data_quality_inspection_instance_report - это такой подтип объекта
data_quality_inspection_instance_report (см.
6.4.6), который предоставляет наиболее подробные результаты проверки для определенного критерия качества данных о форме. В основном проверяются или упоминаются в отчете, как имеющие дефекты качества, два или более экземпляров объектов. Концепция, соответствующая одному или паре проверяемых экземпляров, - это объект
shape_data_quality_inspection_instance_report_item, являющийся подтипом объекта
data_quality_inspection_instance_report_item (см.
6.4.7). Экземпляр этого объекта создается для каждого проверяемого экземпляра или пары проверяемых экземпляров и содержит информацию, касающуюся проверенных элементов формы, и соответствующие измеренные значения. Если требуется точно указать, где было обнаружено выходящее за пределы значение, то должен быть использован объект
instance_report_item_with_extreme_instances. Это такой подтип объекта, который предоставляет требуемую информацию о месте расположения дефекта.
Примечание - Каждый из подтипов объекта shape_data_quality_criterion, определение которого дано в схеме shape_data_quality_criteria_schema, управляет тем, какой именно элемент формы должен измеряться и какого типа элементы формы представляют место расположения дефекта качества. Атрибуты объекта data_quality_report_request, определение которого дано в схеме product_data_quality_criteria_schema, могут управлять количеством создаваемых экземпляров shape_data_quality_inspection_instance_report_item.
Для того чтобы обосновать, удовлетворен критерий или не удовлетворен, пользователи задают предельные значения, зависящие от условий, решаемой проблемы. Пользователи могут задавать или не задавать точность, определяющую точность выполняемых при измерении численных вычислений. Но существует много случаев, когда информация о той точности, которая в действительности применялась при измерении, полезна для понимания результатов проверки. Для этой цели в настоящей схеме предоставлена возможность представления общей точности, примененной при каждом измерении, а также точности, примененной при измерении конкретного критерия.
8.2.1 Представление информации о месте расположения существующего дефекта качества
Настоящая схема обеспечивает возможность представления информации о точном месте расположения существующих дефектов качества.
Пример - Для указания места расположения дефекта качества, относящегося к критерию, представленного объектом gap_between_edge_and_base_surface (зазор между ребром и базовой поверхностью), может быть использован объект point_on_edge_curve.
Примечание - В рассмотренном выше примере обнаруженный объект edge_curve, представляющий реберную кривую, должен надежно выявляться всеми системами проверки, а информация о точке должна рассматриваться как справочная для облегчения нахождения места расположения дефекта.
8.3 Определение типов данных схемы результатов проверки качества данных о форме
8.3.1 Тип данных measured_value_select
Тип данных measured_value_select позволяет выбрать один из типов объектов, представляющих измеренное значение, которое должно вычисляться при использовании программного обеспечения проверки качества данных об изделии, на основе требования к измерению.
EXPRESS-спецификация:
* )
TYPE measured_value_select = SELECT
(boolean_value,
measure_value,
plane_angle_and_ratio_pair,
plane_angle_and_length_pair);
END_TYPE;
( *
8.3.2 Тип данных boolean_value
Тип данных boolean_value используется для выбора измеренного значения булева типа.
EXPRESS-спецификация:
* )
TYPE boolean_value = BOOLEAN;
END_TYPE;
( *
8.3.3 Тип данных location_of_extreme_value_select
Тип данных location_of_extreme_value_select позволяет выбрать тип объекта, используемого для указания того места, где при измерении обнаружено выходящее за пределы значение.
Примечание - Выходящее за пределы значение может быть измеренным значением, которое вызывает дефект качества, или измеренным значением, которое близко к предельному значению, хотя не находится в заданном диапазоне. Выходящее за пределы значение представляется атрибутом measured_value объекта extreme_instance, на который ссылается объект instance_report_item_with_extreme_instances.
EXPRESS-спецификация:
* )
TYPE location_of_extreme_value_select = SELECT
(inspected_shape_element_select,
b_spline_surface_knot_locator,
b_spline_curve_knot_locator,
b_spline_curve_segment,
b_spline_surface_strip,
b_spline_surface_patch,
composite_curve_transition_locator,
rectangular_composite_surface_transition_locator,
boundary_curve_of_b_spline_or_rectangular_composite_surface,
oriented_edge,
face_bound,
point_on_edge_curve,
point_on_face_surface,
subedge,
subface);
END_TYPE;
( *
8.3.4 Тип данных inspected_shape_element_select
Тип данных inspected_shape_element_select позволяет выбирать тип проверяемого элемента формы, который далее уточняется в каждом требовании к измерению.
EXPRESS-спецификация:
* )
TYPE inspected_shape_element_select = SELECT
(edge_loop,
edge_curve,
face_surface,
curve,
surface,
vertex_point,
closed_or_open_shell_select,
b_spline_or_composite_curve_select,
b_spline_or_rectangular_composite_surface_select,
point,
connected_face_set,
manifold_solid_brep,
direction,
placement);
END_TYPE;
( *
8.3.5 Тип данных closed_or_open_shell_select
Тип данных closed_or_open_shell_select позволяет задать оболочку, имеющую топологическую размерность 2, которая может быть замкнутой оболочкой, представленной объектом closed_shell, или открытой оболочкой, представленной объектом open_shell.
Примечание - Определение объектов closed_shell и open_shell приведено в ИСО 10303-42 в схеме topology_schema.
EXPRESS-спецификация:
* )
TYPE closed_or_open_shell_select = SELECT
(closed_shell,
open_shell);
END_TYPE;
( *
8.3.6 Тип данных b_spline_or_composite_curve_select
Тип данных b_spline_or_composite_curve_select позволяет задать кривую, которая может быть b-сплайновой кривой, представленной объектом b_spline_curve, или составной кривой, представленной объектом composite_curve.
Примечание - Определение объектов b_spline_curve и composite_curve приведено в ИСО 10303-42 в схеме geometry_schema.
EXPRESS-спецификация:
* )
TYPE b_spline_or_composite_curve_select = SELECT
(b_spline_curve,
composite_curve);
END_TYPE;
( *
8.3.7 Тип данных b_spline_or_rectangular_composite_surface_select
Тип данных b_spline_or_rectangular_composite_surface_select позволяет задать поверхность, которая может быть b-сплайновой поверхностью, представленной объектом b_spline_surface, или прямоугольной составной поверхностью, представленной объектом rectangular_composite_surface.
Примечание - Определение объектов b_spline_surface и rectangular_composite_surface приведено в ИСО 10303-42 в схеме geometry_schema.
EXPRESS-спецификация:
* )
TYPE b_spline_or_rectangular_composite_surface_select = SELECT
(b_spline_surface,
rectangular_composite_surface);
END_TYPE;
( *
8.3.8 Тип данных u_or_v_parameter
Тип данных u_or_v_parameter позволяет задать выбор одного из параметров, представляющих поверхность.
EXPRESS-спецификация:
* )
TYPE u_or_v_parameter = ENUMERATION OF
(U_PARAMETER,
V_PARAMETER);
END_TYPE;
( *
8.3.9 Тип данных surface_boundary_type
Тип данных surface_boundary_type позволяет выбрать одно из граничных значений параметров поверхности.
EXPRESS-спецификация:
* )
TYPE surface_boundary_type = ENUMERATION OF
(U_PARAMETER_MIN,
V_PARAMETER_MIN,
U_PARAMETER_MAX,
V_PARAMETER_MAX);
END_TYPE;
( *
8.4 Определение объектов схемы результатов проверки качества данных о форме
8.4.1 Объект shape_data_quality_inspection_result_representation
Объект shape_data_quality_inspection_result_representation является подтипом объекта data_quality_inspection_result_representation, определение которого дано в схеме product_data_quality_inspection_result_schema, и представляет результаты проверки данных об изделии относительно набора критериев качества данных о форме.
EXPRESS-спецификация:
* )
ENTITY shape_data_quality_inspection_result_representation
SUBTYPE OF(data_quality_inspection_result_representation);
WHERE
WR1 : SIZEOF( QUERY( q <* SELF\representation.items|
'SHAPE_DATA_QUALITY_INSPECTION_RESULT_SCHEMA.' +
'SHAPE_DATA_QUALITY_INSPECTION_RESULT'
IN TYPEOF(q))) > 0;
WR2 : 'GEOMETRY_SCHEMA.GEOMETRIC_REPRESENTATION_CONTEXT' IN
TYPEOF(SELF\representation.context_of_items);
WR3 : SIZEOF(USEDIN(SELF,
'SHAPE_DATA_QUALITY_INSPECTION_RESULT_SCHEMA.'+
'SHAPE_DATA_QUALITY_INSPECTED_SHAPE_AND_RESULT_RELATIONSHIP.'+
'REP_2'))>0;
END_ENTITY;
( *
Формальные положения
WR1: По меньшей мере один объект representation_item из объектов, входящих в объект shape_data_quality_inspection_result_representation, должен быть объектом типа shape_data_quality_inspection_result.
WR2: Объект, представляющий контекст данного объекта, должен быть подтипом объекта geometric_representation_context, определение которого дано в схеме geometry_schema в ИСО 10303-42.
WR3: Должен существовать по меньшей мере один экземпляр объекта shape_data_quality_inspected_shape_and_result_relationship, связанный с настоящим объектом.
8.4.2 Объект shape_inspection_result_representation_with_accuracy
Объект shape_inspection_result_representation_with_accuracy - это такой подтип объекта shape_data_quality_inspection_result_representation, для которого существует информация об общей точности, примененной ко всем измерениям.
EXPRESS-спецификация:
* )
ENTITY shape_inspection_result_representation_with_accuracy
SUBTYPE OF(shape_data_quality_inspection_result_representation);
applied_general_accuracy : SET [1:?] OF shape_measurement_accuracy;
END_ENTITY;
( *
Определение атрибута
applied_general_accuracy - общая точность, применяемая ко всем измерениям при проверке заданных данных об изделии на соответствие заданному набору критериев.
Примечание - Для представления точности, применяемой при измерении соответствия одному отдельному критерию, используется атрибут applied_specific_accuracy объекта shape_inspection_criterion_report_accuracy_association, и значение этого атрибута переопределяет точность, заданную настоящим объектом.
8.4.3 Объект shape_data_quality_inspected_shape_and_result_relationship
Объект shape_data_quality_inspected_shape_and_result_relationship - это подтип объекта shape_representation_relationship, определение которого дано в ИСО 10303-43. Настоящий объект представляет связь между объектом shape_data_quality_inspection_result_representation, представляющим результаты проверки, и объектом shape_representation, представляющим проверяемые данные о форме изделия.
EXPRESS-спецификация:
* )
ENTITY shape_data_quality_inspected_shape_and_result_relationship
SUBTYPE OF(shape_representation_relationship);
SELF\representation_relationship.rep_1 : shape_representation;
SELF\representation_relationship.rep_2 :
shape_data_quality_inspection_result_representation;
WHERE
WR1 : SIZEOF(
using_product_definition_of_shape_representation(SELF.rep_1)
*
bag_to_set(inspected_product_definition(SELF.rep_2))
) > 0;
WR2 : SELF.rep_1\representation.context_of_items :=:
SELF.rep_2\representation.context_of_items;
END_ENTITY;
( *
Определения атрибутов
SELF\representation_relationship.rep_1 - объект shape_representation, представляющий проверявшиеся данные о форме изделия;
SELF\representation_relationship.rep_2 - объект shape_data_quality_inspection_result_representation, представляющий результаты проверки качества данных для играющих роль атрибута rep_1 данных о форме изделия.
Формальные положения
WR1: Среди представленных объектами product_definition описаний изделия, доступ к которым может быть получен через атрибут rep_2, и среди описаний изделий, к которым относится представленное объектом shape_representation представление формы, играющее роль атрибута rep_1, должно быть, по меньшей мере, одно общее описание изделия.
Примечание - Связь между представленным объектом shape_data_quality_inspection_result_representation представлением результатов проверки качества данных о форме и представленным объектом product_definition проверенным описанием изделия обеспечивается двумя связывающими объектами, определения которых даны в схеме product_data_quality_definition_schema, а именно - объектом product_data_and_data_quality_relationship, связывающим объекты product_definition и data_quality_definition, и объектом data_quality_definition_representation, связывающим объекты data_quality_definition и shape_data_quality_inspection_result_representation.
WR2: Контекст заданного атрибутом rep_1 представления формы, представленного объектом shape_representation, и контекст заданного атрибутом rep_2 представления результатов проверки качества данных о форме, представленного объектом shape_data_quality_inspection_result_representation, должны быть одинаковыми.
8.4.4 Объект shape_data_quality_inspection_result
Объект shape_data_quality_inspection_result является подтипом объекта data_quality_inspection_result, определение которого дано в схеме product_data_quality_inspection_result_schema, и представляет результаты проверки отдельного критерия качества данных о форме.
EXPRESS-спецификация:
* )
ENTITY shape_data_quality_inspection_result
SUBTYPE OF(data_quality_inspection_result);
WHERE
WR1 : 'SHAPE_DATA_QUALITY_CRITERIA_SCHEMA.'+
'SHAPE_DATA_QUALITY_CRITERION' IN TYPEOF
(SELF\data_quality_inspection_result.criterion_inspected);
END_ENTITY;
( *
Формальное положение
WR1: Заданный атрибутом criterion_inspected критерий, для которого выполняется проверка, должен быть представлен объектом типа shape_data_quality_criterion.
8.4.5 Объект shape_data_quality_inspection_criterion_report
Объект shape_data_quality_inspection_criterion_report является подтипом объекта data_quality_inspection_criterion_report и представляет сводную информацию о результате проверки отдельного критерия качества данных о форме.
EXPRESS-спецификация:
* )
ENTITY shape_data_quality_inspection_criterion_report
SUBTYPE OF(data_quality_inspection_criterion_report);
representative_measured_value : measured_value_select;
END_ENTITY;
( *
Определение атрибута
representative_measured_value - представляющий значение, выходящее за заданные пределы, элемент данных того типа из списка типов, на котором основан тип данных measured_value_select, соответствующий проверяемому критерию.
8.4.6 Объект shape_inspection_result_accuracy_association
Объект shape_inspection_result_accuracy_association представляет связь между объектом shape_data_quality_inspection_result и точностью, применявшейся при проверке.
EXPRESS-спецификация:
* )
ENTITY shape_inspection_result_accuracy_association;
applied_specific_accuracy : shape_measurement_accuracy;
shape_data_quality_result : shape_data_quality_inspection_result;
END_ENTITY;
( *
Определения атрибутов
applied_specific_accuracy - представленная объектом shape_measurement_accuracy точность измерения, специально применяемая при проверке отдельного критерия.
Примечания
1 Применяемая точность, которая относится не к отдельному критерию, а является общей для всех критериев, предоставляется с помощью атрибута applied_general_accuracy объекта shape_inspection_result_representation_with_accuracy.
2 Если посредством атрибута applied_general_accuracy объекта shape_inspection_result_representation_with_accuracy задана применяемая общая точность, а с помощью атрибута applied_specific_accuracy настоящего объекта задана особая точность для отдельного критерия, то последняя переопределяет первую;
shape_data_quality_result - объект shape_data_quality_inspection_result, представляющий результат проверки относительно критерия.
8.4.7 Объект shape_data_quality_inspection_instance_report
Объект shape_data_quality_inspection_instance_report является подтипом объекта data_quality_inspection_instance_report и представляет подробный отчет о проверке данных о форме изделия относительно отдельного критерия. Настоящий объект содержит список объектов типа shape_data_quality_inspection_instance_report_item, каждый из которых представляет результат проверки проверявшегося элемента формы или пары элементов формы.
EXPRESS-спецификация:
* )
ENTITY shape_data_quality_inspection_instance_report
SUBTYPE OF(data_quality_inspection_instance_report);
SELF\data_quality_inspection_instance_report.inspected_instances :
LIST [1:?] OF shape_data_quality_inspection_instance_report_item;
END_ENTITY;
( *
Определение атрибута
SELF\data_quality_inspection_instance_report.inspected_instances - список объектов типа shape_data_quality_inspection_instance_report_item.
Примечание - Ожидаемым числом записей и порядком следования объектов shape_data_quality_inspection_instance_report_item в списке, являющемся областью допустимых значений настоящего атрибута, можно управлять с помощью объекта data_quality_report_request, определение которого дано в схеме product_data_quality_criteria_schema.
8.4.8 Объект shape_data_quality_inspection_instance_report_item
Объект shape_data_quality_inspection_instance_report_item является подтипом объекта data_quality_inspection_instance_report_item и представляет подробную информацию, полученную для каждого из проверявшихся элементов формы или пары элементов формы.
EXPRESS-спецификация:
* )
ENTITY shape_data_quality_inspection_instance_report_item
SUBTYPE OF(data_quality_inspection_instance_report_item);
inspected_elements : SET [1:?] OF inspected_shape_element_select;
measured_value : measured_value_select;
END_ENTITY;
( *
Определения атрибутов
inspected_elements - один или более элементов данных одного из типов, представляющих проверяемые элементы формы и входящих в определение типа данных inspected_shape_element_select;
measured_value - элемент данных типа measured_value_select, представляющий значение, измеренное в ходе проверки.
Примечание - Области допустимых значений атрибутов measured_value и inspected_elements задаются для каждого критерия, представленного объектом shape_data_quality_criterion, определение которого дано в схеме shape_data_quality_criteria_schema.
8.4.9 Объект instance_report_item_with_extreme_instances
Объект instance_report_item_with_extreme_instances является подтипом объекта shape_data_quality_inspection_instance_report_item и содержит информацию о парах, состоящих из выходящего за пределы значения и места его расположения.
EXPRESS-спецификация:
* )
ENTITY instance_report_item_with_extreme_instances
SUBTYPE OF(shape_data_quality_inspection_instance_report_item);
extreme_instances : LIST [1:?] OF extreme_instance;
END_ENTITY;
( *
Определение атрибута
extreme_instances - список объектов extreme_instance, которые являются парами из выходящих за пределы значений и мест их расположения, обнаруженных при измерении. Выходящее за пределы значение - это измеренное значение, вызывающее дефект качества, т.е. удовлетворяющее критерию, или измеренное значение, близкое к предельному значению, но не удовлетворяющее критерию.
8.4.10 Объект extreme_instance
Объект extreme_instance представляет пару из измеренного выходящего за пределы значения и связанной с этим значением информации о том месте, где обнаружен дефект.
EXPRESS-спецификация:
* )
ENTITY extreme_instance;
locations_of_extreme_value :
SET [1:?] OF location_of_extreme_value_select;
measured_value : measured_value_select;
END_ENTITY;
( *
Определения атрибутов
locations_of_extreme_value - один или более объектов, которые представляют расположение того места, где обнаружено выходящее за пределы значение;
measured_value - экземпляр данных типа measured_value_select, представляющий полученное при измерении выходящее за пределы значение.
Пример - Когда измерен зазор между ребром и базовой поверхностью, атрибут locations_of_extreme_value содержит ссылки на две точки, одна из которых - точка на ребре, а другая - точка на базовой поверхности. Представленное атрибутом measured_value экстремальное значение - это расстояние между этими двумя точками.
Примечание - Каждый определенный в схеме shape_data_quality_criteria_schema подтип объекта shape_data_quality_criterion имеет правило, задающее, какой требуется тип значения атрибута locations_of_extreme_value.
8.4.11 Объект point_on_edge_curve
Объект point_on_edge_curve является подтипом объекта point_on_curve, определение которого дано в ИСО 10303-42, и представляет положение того места на указанной реберной кривой, представленной объектом edge_curve, где при измерении обнаружено выходящее за пределы значение.
EXPRESS-спецификация:
* )
ENTITY point_on_edge_curve
SUBTYPE OF(point_on_curve);
basis_edge_curve : edge_curve;
DERIVE
SELF\point_on_curve.basis_curve :
curve := SELF.basis_edge_curve.edge_geometry;
WHERE
WR1 : SIZEOF(
using_representations(SELF.basis_edge_curve) *
relating_shape_representations_of_extreme_values(SELF))>0;
END_ENTITY;
( *
Определения атрибутов
basis_edge_curve - представленная объектом edge_curve реберная кривая, на которой выполнялось измерение;
SELF\point_on_curve.basis_curve - представленная объектом curve кривая, являющаяся базовой кривой, в параметрическом пространстве которой задана указываемая точка. Это производный атрибут, значение которого задается атрибутом edge_geometry объекта, играющего роль атрибута basis_edge_curve настоящего объекта.
Формальное положение
WR1: Использующее заданную атрибутом настоящего объекта basis_edge_curve реберную кривую, представленную объектом edge_curve, представление формы, представленное объектом shape_representation, должно быть представлением формы того описания изделия, представленного объектом product_definition, которое связано с объектом shape_data_quality_inspection_result_representation, имеющим объект instance_report_item_with_extreme_instances, содержащий экземпляр настоящего объекта в качестве указателя на местоположение выходящего за пределы значения.
8.4.12 Объект point_on_face_surface
Объект point_on_face_surface является подтипом объекта point_on_surface, определение которого дано в ИСО 10303-42, и представляет место на рассматриваемой поверхностной грани, представленной объектом face_surface, где при измерении было обнаружено выходящее за пределы значение.
EXPRESS-спецификация:
* )
ENTITY point_on_face_surface
SUBTYPE OF(point_on_surface);
basis_face_surface : face_surface;
DERIVE
SELF\point_on_surface.basis_surface :
surface := SELF.basis_face_surface.face_geometry;
WHERE
WR1 : SIZEOF(
using_representations(SELF.basis_face_surface) *
relating_shape_representations_of_extreme_values(SELF))>0;
END_ENTITY;
( *
Определения атрибутов
basis_face_surface - представленная объектом face_surface поверхностная грань, на которой выполнялось измерение;
SELF\point_on_surface.basis_surface - представленная объектом surface поверхность, являющаяся базовой поверхностью, в параметрическом пространстве которой задана указываемая точка. Это производный атрибут, значение которого задается атрибутом face_geometry объекта, играющего роль атрибута basis_face_surface настоящего объекта.
Формальное положение
WR1: Использующее заданную атрибутом basis_face_surface поверхностную грань, представленную объектом face_surface, представление формы, представленное объектом shape_representation, должно быть представлением формы того описания изделия, представленного объектом product_definition, которое связано с объектом shape_data_quality_inspection_result_representation, имеющим объект instance_report_item_with_extreme_instances, содержащий экземпляр настоящего объекта в качестве указателя на местоположение выходящего за пределы значения.
8.4.13 Объект plane_angle_and_ratio_pair
Объект plane_angle_and_ratio_pair представляет измеренное значение, состоящее из плоского угла, представленного элементом данных типа plane_angle, и относительного изменения радиуса кривизны. Настоящий объект используется для представления разности значений кривизны, что требует разности направлений главных векторов, а также разности значений радиусов кривизны. Если r1 и r2 - сравниваемые радиусы кривизны, то относительное изменение радиуса кривизны определяется выражением (2|r1 - r2|)/(|r1| + |r2|).
EXPRESS-спецификация:
* )
ENTITY plane_angle_and_ratio_pair
SUBTYPE OF(founded_item);
plane_angle_value : plane_angle_measure;
ratio_value : ratio_measure;
END_ENTITY;
( *
Определения атрибутов
plane_angle_value - элемент данных типа plane_angle_measure;
ratio_value - элемент данных типа ratio_measure, представляющий относительное изменение радиуса кривизны.
8.4.14 Объект plane_angle_and_length_pair
Объект plane_angle_and_length_pair представляет измеренное значение, состоящее из плоского угла, представленного элементом данных типа plane_angle, и расстояния. Настоящий объект используется для представления разности двух местных систем координат, заданных объектами placement.
EXPRESS-спецификация:
* )
ENTITY plane_angle_and_length_pair
SUBTYPE OF(founded_item);
plane_angle_value : plane_angle_measure;
length_value : length_measure;
END_ENTITY;
( *
Определения атрибутов
plane_angle_value - элемент данных типа plane_angle_measure;
length_value - элемент данных типа length_measure.
8.4.15 Объект b_spline_surface_knot_locator
Объект b_spline_surface_knot_locator представляет место путем задания индекса в массиве узлов и параметра (u или v) указанной b-сплайновой поверхности, представленной объектом b_spline_surface. Настоящий объект используется для указания места, в котором при измерении было обнаружено выходящее за пределы значение.
Примечание - Определения объекта b_spline_surface и массива узлов даны в схеме geometry_schema в ИСО 10303-42.
EXPRESS-спецификация:
* )
ENTITY b_spline_surface_knot_locator
SUBTYPE OF(founded_item);
basis_surface : b_spline_surface;
knot_index : INTEGER;
surface_parameter : u_or_v_parameter;
WHERE
WR1 : SIZEOF(
using_representations(SELF.basis_surface) *
relating_shape_representations_of_extreme_values(SELF))>0;
END_ENTITY;
( *
Определения атрибутов
basis_surface - представленная объектом b_spline_surface b-сплайновая поверхность, на которой выполнялось измерение;
knot_index - индекс в массиве узлов объекта, играющего роль атрибута basis_surface, того места, где при измерении обнаружено выходящее за пределы значение;
surface_parameter - элемент данных типа u_or_v_parameter, задающий, к какому из параметров поверхности относится значение атрибута knot_index.
Формальное положение
WR1: Использующее заданную атрибутом basis_surface b-сплайновую поверхность, представленную объектом b_spline_surface, представление формы, представленное объектом shape_representation, должно быть представлением формы того описания изделия, представленного объектом product_definition, которое связано с объектом shape_data_quality_inspection_result_representation, имеющим объект instance_report_item_with_extreme_instances, содержащий экземпляр настоящего объекта в качестве указателя на местоположение выходящего за пределы значения.
8.4.16 Объект b_spline_surface_patch
Объект b_spline_surface_patch представляет положение путем задания лоскута индексами узлов в параметрических координатах u и v указанной b-сплайновой поверхности, представленной объектом b_spline_surface. Настоящий объект используется для представления места, в котором при измерении обнаружено выходящее за пределы значение.
Примечание - Определения объекта b_spline_surface и массива узлов даны в схеме geometry_schema в ИСО 10303-42.
EXPRESS-спецификация:
* )
ENTITY b_spline_surface_patch
SUBTYPE OF(founded_item);
basis_surface : b_spline_surface;
u_start_knot_index : INTEGER;
v_start_knot_index : INTEGER;
WHERE
WR1 : SIZEOF(
using_representations(SELF.basis_surface) *
relating_shape_representations_of_extreme_values(SELF))>0;
END_ENTITY;
( *
Определения атрибутов
basis_surface - представленная объектом b_spline_surface b-сплайновая поверхность, на которой выполнялось измерение;
u_start_knot_index - начальный индекс в массиве узлов в направлении параметра u того лоскута поверхности, играющей роль атрибута basis_surface поверхности, где при измерении было обнаружено выходящее за пределы значение;
v_start_knot_index - начальный индекс в массиве узлов в направлении параметра v того лоскута поверхности, играющей роль атрибута basis_surface поверхности, где при измерении было обнаружено выходящее за пределы значение.
Примечание - Если заданное атрибутом u_start_knot_index значение индекса начального узла в направлении параметра u равно i, а заданное атрибутом v_start_knot_index значение индекса начального узла в направлении параметра v равно j, то считается, что представлен участок поверхности, на котором значение параметра u больше или равно значению i-го узла и меньше или равно значению (i + 1)-го узла, а значение параметра v больше или равно значению j-го узла и меньше или равно значению (j + 1)-го узла.
Формальное положение
WR1: Использующее заданную атрибутом basis_surface b-сплайновую поверхность, представленную объектом b_spline_surface, представление формы, представленное объектом shape_representation, должно быть представлением формы того описания изделия, представленного объектом product_definition, которое связано с объектом shape_data_quality_inspection_result_representation, имеющим объект instance_report_item_with_extreme_instances, содержащий экземпляр настоящего объекта в качестве указателя на местоположение выходящего за пределы значения.
8.4.17 Объект b_spline_curve_knot_locator
Объект b_spline_curve_knot_locator представляет место путем задания индекса в массиве узлов b-сплайновой кривой, представленной объектом b_spline_curve. Настоящий объект используется для указания места, в котором при измерении было обнаружено выходящее за пределы значение.
Примечание - Определения объекта b_spline_surface и массива узлов даны в схеме geometry_schema в ИСО 10303-42.
EXPRESS-спецификация:
* )
ENTITY b_spline_curve_knot_locator
SUBTYPE OF(founded_item);
basis_curve : b_spline_curve;
knot_index : INTEGER;
WHERE
WR1 : SIZEOF(
using_representations(SELF.basis_curve) *
relating_shape_representations_of_extreme_values(SELF))>0;
END_ENTITY;
( *
Определения атрибутов
basis_curve - представленная объектом b_spline_curve b-сплайновая кривая, на которой выполнялось измерение;
knot_index - начальный индекс в массиве узлов кривой того сегмента играющей роль атрибута basis_curve кривой, где при измерении обнаружено выходящее за пределы значение.
Формальное положение
WR1: Использующее заданную атрибутом basis_curve b-сплайновую кривую, представленную объектом b_spline_curve, представление формы, представленное объектом shape_representation, должно быть представлением формы того описания изделия, представленного объектом product_definition, которое связано с объектом shape_data_quality_inspection_result_representation, имеющим объект instance_report_item_with_extreme_instances, содержащий экземпляр настоящего объекта в качестве указателя на местоположение выходящего за пределы значения.
8.4.18 Объект b_spline_curve_segment
Объект b_spline_curve_knot_segment представляет место путем задания участка на представленной объектом b_spline_curve b-сплайновой кривой, где значение параметра больше или равно значению узла с индексом start_knot_index и меньше или равно значению узла с индексом start_knot_index + 1. Настоящий объект используется для указания места, в котором при измерении было обнаружено выходящее за пределы значение.
Примечание - Определения объекта b_spline_surface и массива узлов даны в схеме geometry_schema в ИСО 10303-42.
EXPRESS-спецификация:
* )
ENTITY b_spline_curve_segment
SUBTYPE OF(founded_item);
basis_curve : b_spline_curve;
start_knot_index : INTEGER;
WHERE
WR1 : SIZEOF(
using_representations(SELF.basis_curve) *
relating_shape_representations_of_extreme_values(SELF))>0;
END_ENTITY;
( *
Определения атрибутов
basis_curve - представленная объектом b_spline_curve b-сплайновая кривая, на которой выполнялось измерение;
start_knot_index - начальный индекс в массиве узлов играющей роль атрибута basis_curve кривой, где при измерении обнаружено выходящее за пределы значение. Если значение заданного атрибутом start_knot_index начального индекса равно i, то считается, что представлен участок кривой, на котором значение параметра больше или равно значению i-го узла и меньше или равно значению (i + 1)-го узла кривой, играющей роль атрибута basis_curve.
Формальное положение
WR1: Использующее заданную атрибутом basis_curve b-сплайновую кривую, представленную объектом b_spline_curve, представление формы, представленное объектом shape_representation, должно быть представлением формы того описания изделия, представленного объектом product_definition, которое связано с объектом shape_data_quality_inspection_result_representation, имеющим объект instance_report_item_with_extreme_instances, содержащий экземпляр настоящего объекта в качестве указателя на местоположение выходящего за пределы значения.
8.4.19 Объект b_spline_surface_strip
Объект b_spline_surface_strip представляет положение путем задания полосы указанной b-сплайновой поверхности, представленной объектом b_spline_surface. Настоящий объект используется для представления места, в котором при измерении обнаружено выходящее за пределы значение.
EXPRESS-спецификация:
* )
ENTITY b_spline_surface_strip
SUBTYPE OF(founded_item);
basis_surface : b_spline_surface;
start_knot_index : INTEGER;
surface_parameter : u_or_v_parameter;
WHERE
WR1 : SIZEOF(
using_representations(SELF.basis_surface) *
relating_shape_representations_of_extreme_values(SELF))>0;
END_ENTITY;
( *
Определения атрибутов
basis_surface - представленная объектом b_spline_surface b-сплайновая поверхность, на которой выполнялось измерение;
start_knot_index - начальный индекс полосы поверхности в массиве узлов в направлении параметра u или v поверхности, играющей роль атрибута basis_surface, где при измерении обнаружено выходящее за пределы значение. Если заданное атрибутом start_knot_index значение начального индекса равно i, то считается, что представлен участок поверхности, где значение параметра u или v, в зависимости от значения атрибута surface_parameter, больше или равно значению i-го узла и меньше или равно значению (i + 1)-го узла соответствующего массива узлов поверхности, играющей роль атрибута basis_surface;
surface_parameter - элемент данных типа u_or_v_parameter, задающий, к какому из параметров поверхности относится значение атрибута knot_index.
Примечание - Определения объекта b_spline_surface и массива узлов даны в схеме geometry_schema в ИСО 10303-42.
Формальное положение
WR1: Использующее заданную атрибутом basis_surface b-сплайновую поверхность, представленную объектом b_spline_surface, представление формы, представленное объектом shape_representation, должно быть представлением формы того описания изделия, представленного объектом product_definition, которое связано с объектом shape_data_quality_inspection_result_representation, имеющим объект instance_report_item_with_extreme_instances, содержащий экземпляр настоящего объекта в качестве указателя на местоположение выходящего за пределы значения.
8.4.20 Объект composite_curve_transition_locator
Объект composite_curve_transition_locator представляет место путем задания индекса точки, соединяющей два сегмента составной кривой, представленной объектом composite_curve. Этот объект используется для указания места, в котором при измерении было обнаружено выходящее за пределы значение.
Примечание - Определение объекта composite_curve дано в схеме geometry_schema в ИСО 10303-42.
EXPRESS-спецификация:
* )
ENTITY composite_curve_transition_locator
SUBTYPE OF(founded_item);
basis_curve : composite_curve;
transition_index : INTEGER;
WHERE
WR1 : SIZEOF(
using_representations(SELF.basis_curve) *
relating_shape_representations_of_extreme_values(SELF))>0;
END_ENTITY;
( *
Определения атрибутов
basis_curve - объект composite_curve, представляющий проверенную составную кривую;
transition_index - индекс той соединяющей точки кривой, играющей роль атрибута basis_curve, в которой при измерении было обнаружено выходящее за пределы значение. Если значение атрибута transition_index равно j, то считается, что представлена точка, соединяющая j-й и (j + 1)-й сегменты.
Формальное положение
WR1: Использующее заданную атрибутом basis_curve составную кривую, представленную объектом composite_curve, представление формы, представленное объектом shape_representation, должно быть представлением формы того описания изделия, представленного объектом product_definition, которое связано с объектом shape_data_quality_inspection_result_representation, имеющим объект instance_report_item_with_extreme_instances, содержащий экземпляр настоящего объекта в качестве указателя на местоположение выходящего за пределы значения.
8.4.21 Объект rectangular_composite_surface_transition_locator
Объект rectangular_composite_surface_transition_locator представляет место путем задания индекса соединяющих сегментов между двумя лоскутами указанной прямоугольной составной поверхности, представленной объектом rectangular_composite_surface. Настоящий объект используется для указания места, в котором при измерении было обнаружено выходящее за пределы значение.
Примечание - Определение объекта rectangular_composite_surface дано в схеме geometry_schema в ИСО 10303-42.
EXPRESS-спецификация:
* )
ENTITY rectangular_composite_surface_transition_locator
SUBTYPE OF(founded_item);
basis_surface : rectangular_composite_surface;
surface_parameter : u_or_v_parameter;
u_transition_index : INTEGER;
v_transition_index : INTEGER;
WHERE
WR1 : SIZEOF(
using_representations(SELF.basis_surface) *
relating_shape_representations_of_extreme_values(SELF))>0;
END_ENTITY;
( *
Определения атрибутов
basis_surface - объект rectangular_composite_surface, представляющий прямоугольную составную поверхность, которая измерялась;
surface_parameter - значение перечисляемого типа u_or_v_parameter, показывающее граничный сегмент заданного лоскута;
u_transition_index - индекс того лоскута в направлении параметра u поверхности, заданной атрибутом, где при измерении было обнаружено выходящее за пределы значение;
v_transition_index - индекс того лоскута в направлении параметра v поверхности, заданной атрибутом, где при измерении было обнаружено выходящее за пределы значение.
Примечание - Если атрибут u_transition_index имеет значение i, атрибут v_transition_index имеет значение j, а атрибут surface_parameter имеет значение U_PARAMETER, то следует считать, что представлен переход между сегментами, заданный элементами segments[i][j] и segments[i + 1][j]. Если атрибут u_transition_index имеет значение i, атрибут v_transition_index имеет значение j, а атрибут surface_parameter имеет значение V_PARAMETER, то следует считать, что представлен переход между сегментами, заданный элементами segments[i][j] и segments[j + 1][j].
Формальное положение
WR1: Использующее заданную атрибутом basis_surface прямоугольную составную поверхность, представленную объектом rectangular_composite_surface, представление формы, представленное объектом shape_representation, должно быть представлением формы того описания изделия, представленного объектом product_definition, которое связано с объектом shape_data_quality_inspection_result_representation, имеющим объект instance_report_item_with_extreme_instances, содержащий экземпляр настоящего объекта в качестве указателя на местоположение выходящего за пределы значения.
8.4.22 Объект boundary_curve_of_b_spline_or_rectangular_composite_surface
Объект boundary_curve_of_b_spline_or_rectangular_composite_surface представляет место путем задания границы в параметрическом пространстве указанной поверхности. Объект используется для указания места, в котором при измерении было обнаружено выходящее за пределы значение.
EXPRESS-спецификация:
* )
ENTITY boundary_curve_of_b_spline_or_rectangular_composite_surface
SUBTYPE OF(founded_item);
basis_surface : b_spline_or_rectangular_composite_surface_select;
boundary_type : surface_boundary_type;
WHERE
WR1 : SIZEOF(
using_representations(SELF.basis_surface) *
relating_shape_representations_of_extreme_values(SELF))>0;
END_ENTITY;
( *
Определения атрибутов
basis_surface - b-сплайновая поверхность, представленная объектом b_spline_surface, или прямоугольная составная поверхность, представленная объектом rectangular_composite_surface, которая измерялась;
boundary_type - тип границы параметрического пространства экземпляра объекта, играющего роль атрибута basis_surface, где было выполнено измерение выходящего за пределы значения.
Формальное положение
WR1: Представление формы, представленное объектом, в которое заданная атрибутом basis_surface входит b-сплайновая поверхность, представленная объектом b_spline_surface, или прямоугольная составная поверхность, представленная объектом rectangular_composite_surface, должно быть представлением формы представленного объектом product_definition описания изделия, которое связано с объектом shape_data_quality_inspection_result_representation, имеющим объект instance_report_item_with_extreme_instances, содержащий экземпляр настоящего объекта в качестве указателя на место положения выходящего за пределы значения.
8.5 Определение функций схемы результатов проверки качества данных о форме
8.5.1 Функция relating_shape_representations_of_extreme_values
Функция relating_shape_representations_of_extreme_values находит все экземпляры объекта shape_representation, которые подвергались проверке и для которых были созданы экземпляры объекта instance_report_item_with_extreme_instances. В качестве входного параметра настоящей функции используется экземпляр данных типа locations_of_extreme_value_select.
EXPRESS-спецификация:
* )
FUNCTION relating_shape_representations_of_extreme_values
(item:location_of_extreme_value_select)
: SET OF shape_representation;
LOCAL
results : SET OF shape_representation:=[];
exti : SET OF extreme_instance:=[];
ii_ei : SET OF
instance_report_item_with_extreme_instances:=[];
sdiir : SET OF
shape_data_quality_inspection_instance_report:=[];
sdqr : SET OF
shape_data_quality_inspection_result_representation:=[];
sdisr : SET OF
shape_data_quality_inspected_shape_and_result_relationship:=[];
END_LOCAL;
- - find extreme_instances
exti := exti +
bag_to_set(USEDIN(item,
'SHAPE_DATA_QUALITY_INSPECTION_RESULT_SCHEMA.' +
'EXTREME_INSTANCE.'+
'LOCATIONS_OF_EXTREME_VALUE'));
- - find instance_report_item_with_extreme_instances
REPEAT i := 1 TO HIINDEX (exti);
ii_ei := ii_ei +
bag_to_set(USEDIN(exti[i],
'SHAPE_DATA_QUALITY_INSPECTION_RESULT_SCHEMA.' +
'INSTANCE_REPORT_ITEM_WITH_EXTREME_INSTANCES.'+
'EXTREME_INSTANCES'));
END_REPEAT;
- - find shape_data_quality_inspection_instance_report
REPEAT i := 1 TO HIINDEX (ii_ei);
sdiir := sdiir +
bag_to_set(USEDIN(ii_ei[i],
'SHAPE_DATA_QUALITY_INSPECTION_RESULT_SCHEMA.' +
'SHAPE_DATA_QUALITY_INSPECTION_INSTANCE_REPORT.'+
'INSPECTED_INSTANCES'));
END_REPEAT;
- - find shape_data_quality_inspection_result_representation
REPEAT i := 1 TO HIINDEX (sdiir);
sdqr := sdqr +
QUERY(i1<* bag_to_set(USEDIN(sdiir[i].inspection_result,
'REPRESENTATION_SCHEMA.REPRESENTATION.ITEMS'))|
'SHAPE_DATA_QUALITY_INSPECTION_RESULT_SCHEMA.' +
'SHAPE_DATA_QUALITY_INSPECTION_RESULT_REPRESENTATION'
IN TYPEOF(i1));
END_REPEAT;
- - find shape_data_quality_inspected_shape_and_result_relationship
REPEAT i := 1 TO HIINDEX (sdqr);
sdisr := sdisr + bag_to_set(USEDIN(sdqr[i],
'SHAPE_DATA_QUALITY_INSPECTION_RESULT_SCHEMA.' +
'SHAPE_DATA_QUALITY_INSPECTED_SHAPE_AND_RESULT_RELATIONSHIP.'+
'REP_2'));
END_REPEAT;
- - find shape_representation
REPEAT i := 1 TO HIINDEX (sdisr);
results := results + sdisr[i].rep_1;
END_REPEAT;
RETURN (results);
END_FUNCTION;
( *
Определения параметров
item - экземпляр объекта location_of_extreme_value_select, для которого должны быть найдены связанные с ним экземпляры объекта shape_representation;
results (возвращаемое значение) - набор SET, содержащий все экземпляры объекта shape_representation, на которые косвенно ссылается объект, представленный аргументом item, через объекты extreme_instance, instance_report_item_with_extreme_instances, shape_data_quality_inspection_instance_report, shape_data_quality_inspection_result_representation и shape_data_quality_inspected_shape_and_result_relationship.
8.5.2 Функция using_product_definition_of_shape_representation
Функция using_product_definition_of_shape_representation находит все экземпляры объекта product_definition, для которых используется заданный экземпляр объекта shape_representation.
EXPRESS-спецификация:
* )
FUNCTION using_product_definition_of_shape_representation
(item: shape_representation) : SET OF product_definition;
LOCAL
local_s_d_r: SET OF shape_definition_representation := [];
local_p_d: SET OF product_definition := [];
i : INTEGER;
END_LOCAL;
- - find shape_definition_representations
local_s_d_r := QUERY(i1<* bag_to_set (USEDIN (item,
'PRODUCT_PROPERTY_REPRESENTATION_SCHEMA.' +
'PROPERTY_DEFINITION_REPRESENTATION.USED_REPRESENTATION'))|
'PRODUCT_PROPERTY_REPRESENTATION_SCHEMA.'+
'SHAPE_DEFINITION_REPRESENTATION'
IN TYPEOF(i1));
- - find product_definition_shape and product_definitions
REPEAT i := 1 TO HIINDEX (local_s_d_r);
IF (('PRODUCT_PROPERTY_DEFINITION_SCHEMA.PRODUCT_DEFINITION_SHAPE' IN
TYPEOF (local_s_d_r[i].definition))
AND
('PRODUCT_DEFINITION_SCHEMA.PRODUCT_DEFINITION' IN TYPEOF
(local_s_d_r[i].definition.definition)))
THEN local_p_d := local_p_d + local_s_d_r[i].definition.definition;
ELSE IF (('PRODUCT_PROPERTY_DEFINITION_SCHEMA.PROPERTY_DEFINITION' IN
TYPEOF (local_s_d_r[i].definition))
AND
('PRODUCT_DEFINITION_SCHEMA.PRODUCT_DEFINITION' IN TYPEOF
(local_s_d_r[i].definition.definition)))
THEN local_p_d := local_p_d + local_s_d_r[i].definition.definition;
END_IF;
END_IF;
END_REPEAT;
RETURN (local_p_d);
END_FUNCTION;
( *
Определения параметров
item - экземпляр объекта shape_representation, для которого должны искаться соответствующие ему экземпляры объекта product_definition;
local_p_d (возвращаемое значение) - набор SET, содержащий все экземпляры объекта product_definition, для которых используется объект, представленный параметром item.
EXPRESS-спецификация:
* )
END_SCHEMA; - - end shape_data_quality_inspection_result_schema
( *
(обязательное)
СОКРАЩЕННЫЕ НАИМЕНОВАНИЯ ОБЪЕКТОВ
Сокращенные наименования объектов, установленных в настоящем стандарте, приведены в
таблице A.1. Требования к использованию сокращенных наименований объектов содержатся в методах реализации, описанных в соответствующих стандартах комплекса ИСО 10303.
Таблица A.1
Сокращенные наименования объектов
Полное наименование | Сокращенное наименование |
abrupt_change_of_surface_normal | ACOSN |
b_spline_curve_knot_locator | BSCKL |
b_spline_curve_segment | BSCS |
b_spline_surface_knot_locator | BSSKL |
b_spline_surface_patch | BSSP |
b_spline_surface_strip | BSSS |
boundary_curve_of_b_spline_or_rectangular_composite_surface | BCOBSO |
composite_curve_transition_locator | CCTL |
curve_with_excessive_segments | CWES |
curve_with_small_curvature_radius | CWSCR |
data_quality_assessment_measurement_association | DQAMA |
data_quality_assessment_specification | DQAS |
data_quality_criteria_representation | DQCR |
data_quality_criterion | DTQLCR |
data_quality_criterion_assessment_association | DQCAA |
data_quality_criterion_measurement_association | DQCMA |
data_quality_definition | DTQLDF |
data_quality_definition_relationship | DQDR |
data_quality_definition_representation_relationship | DQDRR |
data_quality_inspection_criterion_report | DQICR |
data_quality_inspection_criterion_report_item | DQICRI |
data_quality_inspection_instance_report | DQIIR |
data_quality_inspection_instance_report_item | DQIIRI |
data_quality_inspection_report | DQI0 |
data_quality_inspection_result | DQIR |
data_quality_inspection_result_representation | DQIRR |
data_quality_inspection_result_with_judgement | DQIRWJ |
data_quality_measurement_requirement | DQMR |
data_quality_report_measurement_association | DQRMA |
data_quality_report_request | DQRR |
detailed_report_request | DTRPRQ |
detailed_report_request_with_number_of_data | DRRWNO |
disconnected_face_set | DSFCST |
discontinuous_geometry | DSCGMT |
edge_with_excessive_segments | EWES |
entirely_narrow_face | ENNRFC |
entirely_narrow_solid | ENNRSL |
entirely_narrow_surface | ENNRSR |
erroneous_b_spline_curve_definition | EBSCD |
erroneous_b_spline_surface_definition | EBSSD |
erroneous_data | ERRDT |
erroneous_geometry | ERRGMT |
erroneous_manifold_solid_brep | EMSB |
erroneous_topology | ERRTPL |
erroneous_topology_and_geometry_relationship | ETAGR |
excessively_high_degree_curve | EHDC |
excessively_high_degree_surface | EHDS |
extreme_instance | EXTINS |
extreme_patch_width_variation | EPWV |
face_surface_with_excessive_patches_in_one_direction | FSWEPI |
free_edge | FREDG |
g1_discontinuity_between_adjacent_faces | GDBAF |
g1_discontinuous_curve | G1DSCR |
g1_discontinuous_surface | G1DSSR |
g2_discontinuity_between_adjacent_faces | GDB0 |
g2_discontinuous_curve | G2DSCR |
g2_discontinuous_surface | G2DSSR |
gap_between_adjacent_edges_in_loop | GBAEIL |
gap_between_edge_and_base_surface | GBEABS |
gap_between_faces_related_to_an_edge | GBFRTA |
gap_between_pcurves_related_to_an_edge | GBPRTA |
gap_between_vertex_and_base_surface | GBVABS |
gap_between_vertex_and_edge | GBVAE |
geometric_gap_in_topology | GGIT |
geometry_with_local_irregularity | GWLI |
geometry_with_local_near_degeneracy | GWLND |
high_degree_axi_symmetric_surface | HDASS |
high_degree_conic | HGDGCN |
high_degree_linear_curve | HDLC |
high_degree_planar_surface | HDPS |
inapt_data | INPDT |
inapt_geometry | INPGMT |
inapt_manifold_solid_brep | IMSB |
inapt_topology | INPTPL |
inapt_topology_and_geometry_relationship | ITAGR |
inconsistent_adjacent_face_normals | IAFN |
inconsistent_curve_transition_code | ICTC |
inconsistent_edge_and_curve_directions | IEACD |
inconsistent_face_and_closed_shell_normals | IFACSN |
inconsistent_face_and_surface_normals | IFASN |
inconsistent_surface_transition_code | ISTC |
indistinct_curve_knots | INCRKN |
indistinct_surface_knots | INSRKN |
instance_report_item_with_extreme_instances | IRIWEI |
intersecting_connected_face_sets | ICFS |
intersecting_loops_in_face | ILIF |
intersecting_shells_in_solid | ISIS |
multiply_defined_cartesian_points | MDCP |
multiply_defined_curves | MLDFCR |
multiply_defined_directions | MLDFDR |
multiply_defined_edges | MLDFED |
multiply_defined_faces | MLDFFC |
multiply_defined_geometry | MLDFGM |
multiply_defined_placements | MLDFPL |
multiply_defined_solids | MLDFSL |
multiply_defined_surfaces | MLDFSR |
multiply_defined_vertices | MLDFVR |
narrow_surface_patch | NRSRPT |
nearly_degenerate_geometry | NRDGGM |
nearly_degenerate_surface_boundary | NDSB |
nearly_degenerate_surface_patch | NDSP |
non_manifold_at_edge | NMAE |
non_manifold_at_vertex | NMAV |
non_smooth_geometry_transition_across_edge | NSGTAE |
open_closed_shell | OPCLSH |
open_edge_loop | OPEDLP |
over_used_vertex | OVUSVR |
overcomplex_geometry | OVR0 |
overcomplex_topology_and_geometry_relationship | OTAGR |
overlapping_geometry | OVRGMT |
partly_overlapping_curves | PROVCR |
partly_overlapping_edges | PROVED |
partly_overlapping_faces | PROVFC |
partly_overlapping_solids | PROVSL |
partly_overlapping_surfaces | PROVSR |
plane_angle_and_length_pair | PAALP |
plane_angle_and_ratio_pair | PAARP |
point_on_edge_curve | POEC |
point_on_face_surface | POFS |
product_data_and_data_quality_relationship | PDADQR |
rectangular_composite_surface_transition_locator | RCSTL |
self_intersecting_curve | SLINCR |
self_intersecting_geometry | SLINGM |
self_intersecting_loop | SLINLP |
self_intersecting_shell | SLINSH |
self_intersecting_surface | SLINSR |
shape_criteria_representation_with_accuracy | SCRWA |
shape_data_quality_assessment_by_logical_test | SDQABL |
shape_data_quality_assessment_by_numerical_test | SDQABN |
shape_data_quality_criteria_representation | SDQCR |
shape_data_quality_criterion | SDQC |
shape_data_quality_criterion_and_accuracy_association | SDQCAA |
shape_data_quality_inspected_shape_and_result_relationship | SDQISA |
shape_data_quality_inspection_criterion_report | SDQICR |
shape_data_quality_inspection_instance_report | SDQIIR |
shape_data_quality_inspection_instance_report_item | SDQ0 |
shape_data_quality_inspection_result | SDQIR |
shape_data_quality_inspection_result_representation | SDQIRR |
shape_data_quality_lower_value_limit | SDQLVL |
shape_data_quality_upper_value_limit | SDQUVL |
shape_data_quality_value_limit | SDQVL |
shape_data_quality_value_range | SDQVR |
shape_inspection_result_accuracy_association | SIRAA |
shape_inspection_result_representation_with_accuracy | SIRRWA |
shape_measurement_accuracy | SHMSAC |
shape_summary_request_with_representative_value | SSRWRV |
short_length_curve | SHLNCR |
short_length_curve_segment | SLCS |
short_length_edge | SHLNED |
small_area_face | SMARFC |
small_area_surface | SMARSR |
small_area_surface_patch | SASP |
small_volume_solid | SMVLSL |
software_for_data_quality_check | SFDQC |
solid_with_excessive_number_of_voids | SWENOV |
solid_with_wrong_number_of_voids | SWWNOV |
steep_angle_between_adjacent_edges | SABAE |
steep_angle_between_adjacent_faces | SABAF |
steep_geometry_transition_across_edge | SGTAE |
summary_report_request | SMRPRQ |
surface_with_excessive_patches_in_one_direction | SWEPIO |
surface_with_small_curvature_radius | SWSCR |
topology_related_to_multiply_defined_geometry | TRTMDG |
topology_related_to_nearly_degenerate_geometry | TRTNDG |
topology_related_to_overlapping_geometry | TRTOG |
topology_related_to_self_intersecting_geometry | TRTSIG |
unused_patches | UNSPTC |
wrongly_oriented_void | WRORVD |
wrongly_placed_loop | WRPLLP |
wrongly_placed_void | WRPLVD |
zero_surface_normal | ZRSRNR |
(обязательное)
РЕГИСТРАЦИЯ ИНФОРМАЦИОННЫХ ОБЪЕКТОВ
B.1 Обозначение документа
Для однозначного обозначения информационного объекта в открытой системе настоящему стандарту присвоен следующий идентификатор объекта:
{iso standard 10303 part(59) version(1)}
Смысл данного обозначения установлен в ИСО/МЭК 8824-1 и описан в ИСО 10303-1.
B.2 Обозначение схем
B.2.1 Обозначение схемы product_data_quality_definition_schema
Для однозначного обозначения в открытой информационной системе схеме product_data_quality_definition_schema, установленной в настоящем стандарте, присвоен следующий идентификатор объекта:
{iso standard 10303 part(59) version(1) schema(1) product-data-quality-definition-schema(1)}
Смысл данного обозначения установлен в ИСО/МЭК 8824-1 и описан в ИСО 10303-1.
B.2.2 Обозначение схемы product_data_quality_criteria_schema
Для однозначного обозначения в открытой информационной системе схеме product_data_quality_criteria_schema, установленной в настоящем стандарте, присвоен следующий идентификатор объекта:
{iso standard 10303 part(59) version(1) schema(1)
product-data-quality-criteria-schema(2)}
Смысл данного обозначения установлен в ИСО/МЭК 8824-1 и описан в ИСО 10303-1.
B.2.3 Обозначение схемы product_data_quality_inspection_result_schema
Для однозначного обозначения в открытой информационной системе схеме product_data_quality_inspection_result_schema, установленной в настоящем стандарте, присвоен следующий идентификатор объекта:
{iso standard 10303 part(59) version(1) schema(1)
product-data-quality-inspection-result-schema(3)}
Смысл данного обозначения установлен в ИСО/МЭК 8824-1 и описан в ИСО 10303-1.
B.2.4 Обозначение схемы shape_data_quality_criteria_schema
Для однозначного обозначения в открытой информационной системе схеме shape_data_quality_criteria_schema, установленной в настоящем стандарте, присвоен следующий идентификатор объекта:
{iso standard 10303 part(59) version(1) schema(1)
shape-data-quality-criteria-schema(4)}
Смысл данного обозначения установлен в ИСО/МЭК 8824-1 и описан в ИСО 10303-1.
B.2.5 Обозначение схемы shape_data_quality_inspection_result_schema
Для однозначного обозначения в открытой информационной системе схеме shape_data_quality_inspection_result_schema, установленной в настоящем стандарте, присвоен следующий идентификатор объекта:
{iso standard 10303 part(59) version(1) schema(1)
shape-data-quality-inspection-result-schema(5)}
Смысл данного обозначения установлен в ИСО/МЭК 8824-1 и описан в ИСО 10303-1.
(справочное)
МАШИННО-ИНТЕРПРЕТИРУЕМЫЕ ЛИСТИНГИ
В настоящем приложении приведены ссылки на сайты, на которых находятся листинги наименований объектов на языке EXPRESS и соответствующих сокращенных наименований, установленных в настоящем стандарте, без комментариев и другого поясняющего текста. Эти листинги доступны в машинно-интерпретируемой форме (см.
таблицу C.1) и могут быть получены по адресам URL, приведенным также в
таблице C.1.
Таблица C.1
Листинги на языке EXPRESS
Описание | Адрес URL |
Сокращенные наименования объектов | <http://www.tc184-sc4.org/Short_Names/> |
Листинг на языке EXPRESS | <http://www.tc184-sc4.org/EXPRESS/> |
Если доступ к этим сайтам невозможен, то необходимо обратиться в центральный секретариат ИСО или непосредственно в секретариат ИСО ТК184/ПК4 по адресу электронной почты: sc4sec@tc184-sc4.org.
Примечание - Информация, представленная в машинно-интерпретированном виде по указанным выше адресам URL, является справочной. Обязательным является текст настоящего стандарта.
(справочное)
EXPRESS-G ДИАГРАММЫ
Диаграммы в настоящем приложении соответствуют EXPRESS-схемам, приведенным в настоящем стандарте. В диаграммах используется графическая нотация языка EXPRESS. Описание EXPRESS-G установлено в ИСО 10303-11, приложение D.
Рисунок D.1 - EXPRESS-G диаграмма схемы
product_data_quality_definition_schema
Рисунок D.2 - EXPRESS-G диаграмма схемы
product_data_quality_criteria_schema
Рисунок D.3 - EXPRESS-G диаграмма схемы
product_data_quality_inspection_result_schema
Рисунок D.4 - EXPRESS-G диаграмма схемы
shape_data_quality_criteria_schema (диаграмма 1 из 13)
Рисунок D.5 - EXPRESS-G диаграмма схемы
shape_data_quality_criteria_schema (диаграмма 2 из 13)
Рисунок D.6 - EXPRESS-G диаграмма схемы
shape_data_quality_criteria_schema (диаграмма 3 из 13)
Рисунок D.7 - EXPRESS-G диаграмма схемы
shape_data_quality_criteria_schema (диаграмма 4 из 13)
Рисунок D.8 - EXPRESS-G диаграмма схемы
shape_data_quality_criteria_schema (диаграмма 5 из 13)
Рисунок D.9 - EXPRESS-G диаграмма схемы
shape_data_quality_criteria_schema (диаграмма 6 из 13)
Рисунок D.10 - EXPRESS-G диаграмма схемы
shape_data_quality_criteria_schema (диаграмма 7 из 13)
Рисунок D.11 - EXPRESS-G диаграмма схемы
shape_data_quality_criteria_schema (диаграмма 8 из 13)
Рисунок D.12 - EXPRESS-G диаграмма схемы
shape_data_quality_criteria_schema (диаграмма 9 из 13)
Рисунок D.13 - EXPRESS-G диаграмма схемы
shape_data_quality_criteria_schema (диаграмма 10 из 13)
Рисунок D.14 - EXPRESS-G диаграмма схемы
shape_data_quality_criteria_schema (диаграмма 11 из 13)
Рисунок D.15 - EXPRESS-G диаграмма схемы
shape_data_quality_criteria_schema (диаграмма 12 из 13)
Рисунок D.16 - EXPRESS-G диаграмма схемы
shape_data_quality_criteria_schema (диаграмма 13 из 13)
Рисунок D.17 - EXPRESS-G диаграмма схемы
shape_data_quality_inspection_result_schema
(диаграмма 1 из 7)
Рисунок D.18 - EXPRESS-G диаграмма схемы
shape_data_quality_inspection_result_schema
(диаграмма 2 из 7)
Рисунок D.19 - EXPRESS-G диаграмма схемы
shape_data_quality_inspection_result_schema
(диаграмма 3 из 7)
Рисунок D.20 - EXPRESS-G диаграмма схемы
shape_data_quality_inspection_result_schema
(диаграмма 4 из 7)
Рисунок D.21 - EXPRESS-G диаграмма схемы
shape_data_quality_inspection_result_schema
(диаграмма 5 из 7)
Рисунок D.22 - EXPRESS-G диаграмма схемы
shape_data_quality_inspection_result_schema
(диаграмма 6 из 7)
Рисунок D.23 - EXPRESS-G диаграмма схемы
shape_data_quality_inspection_result_schema
(диаграмма 7 из 7)
(справочное)
ТЕХНИЧЕСКИЕ ВОПРОСЫ
E.1 Обоснование
Рост использования технических систем (систем CAD/CAM/CAE/CG) при разработке изделия выявил роль качества данных об изделии (PDQ - product data quality) как ключевой проблемы для реализации успешного процесса совместной разработки изделия на основе данных об изделии.
В отчете NIST (Национальный институт стандартов и технологии США), озаглавленном "Оценка экономического эффекта Международного стандарта обмена данными модели изделия (STEP) в транспортном машиностроении"
[4], установлено, что полная реализация STEP в транспортном машиностроении США (аэрокосмическая, автомобильная, судостроительная промышленность) сэкономит 1 миллиард долларов в год. Улучшение PDQ (качества данных об изделии) позволит исключить доработку изделия, что обеспечит дальнейшее сокращение затрат.
Именно установление широко принятой методологии, гарантирующей соответствующее качество данных модели изделия, существенно важно для повышения эффективности использования трехмерных технических систем и сокращения экономических потерь.
SASIG (Strategic Automotive product data Standards Industry Group - Стратегическая промышленная группа по стандартам на данные об изделиях автомобильной промышленности) стала инициатором разработки руководящих указаний по PDQ в автомобильной промышленности. Однако вопросы PDQ не являются исключительной прерогативой автомобильной промышленности, а являются общими для промышленного производства в целом. В разных отраслях промышленности критерии PDQ и их приемлемые значения могут быть разными, и настоящий стандарт направлен на поддержку таких различий.
Кроме того, ожидается, что применение стандартизации методологии PDQ разработчиками программного обеспечения будет способствовать созданию более совершенных систем с точки зрения обеспечения качества данных об изделии.
E.2 Определение качества данных об изделии
Хотя важность качества данных об изделии давно осознана специалистами, но до сих пор отсутствует четкое определение термина "качество данных об изделии". При рассмотрении "качества данных об изделии" необходимо различать качество "данных об изделии" и качество самого "изделия" и "модели изделия", поскольку обычно эти три разновидности качества путают.
"Изделие" - это физически изготовленный предмет, а "модель изделия" - это математическая модель для представления "изделия" в компьютере. "Данные об изделии" - это численные данные, которые представляют информацию об изделии в соответствии с "моделью изделия".
"Качество изделия" определяется как степень удовлетворения требований пользователя к функциям изделия, его характеристикам и внешнему виду. Существует множество исследований и результатов в области "качества изделия". Например, для управления "качеством изделия" применяют ИСО 9000.
Однако не существует даже базового определения "качества модели изделия".
Поскольку понятие "данные об изделии" основано на понятии "модель изделия", то на сегодняшний день трудно дать более строгое или теоретическое определение "качества данных об изделии".
По этой причине в настоящем стандарте для построения модели "качества данных об изделии" принят описанный ниже практический подход.
Рисунок E.1 - Качество изделия, модели изделия
и данных об изделии
Успешному обмену или совместному использованию данных об изделии препятствует разделение данных на ошибочные данные и несоответствующие данные. Каждый из этих классов делится на подклассы, что приводит к чисто геометрическим проблемам, топологическим проблемам, проблемам, возникающим при сочетании геометрических и топологических данных, и проблемам геометрического моделирования. Подробнее это рассматривается в
E.4.
E.3 Тип целевых данных PDQ-S (качества данных о форме изделия)
Среди разнообразной информации, представляющей данные об изделии, основное внимание в настоящем стандарте уделено данным о трехмерной форме изделия, хотя в стандарт включены также и концептуальные схемы, позволяющие в будущем расширить стандарт и охватить также качество данных, не относящихся к форме. Причина, по которой основное внимание в настоящем стандарте было уделено данным о трехмерной форме изделия, заключается в том, что в настоящее время основная информация и большая часть доработок данных об изделии связаны с улучшением данных о форме. Сосредоточенность на этом вопросе отражается и в названии настоящего стандарта - PDQ-S (Product Data Quality - Shape, Качество данных об изделии - Форма).
Существуют различные способы представления данных о трехмерной форме изделия: граничное представление (B-rep), конструктивное твердотельное представление (CSG) и представление, основанное на параметризованных элементах формы. В настоящем стандарте основное внимание было уделено данным, представляющим параметрические кривые и поверхности, а также граничное представление, поскольку в настоящее время такие данные чаще всего используются при обмене и совместном использовании данных о трехмерной форме.
Хотя использование представленных параметрически в явном виде данных о трехмерной форме с геометрическими ограничениями, представленными в неявном виде с историей их построения, либо сочетание таких представлений возрастает, особенно в среде твердотельного моделирования, потребуется некоторое время, чтобы обмен параметризованными данными стал возможен, поскольку необходимые для этого стандарты, такие как ИСО 10303, будут утверждены в качестве международных стандартов только в ближайшем будущем. В связи с этим вопросы о качестве параметризованных данных о форме отложены на будущее.
E.4 Критерии качества данных о трехмерной форме
Критерии качества данных о трехмерной форме делятся на следующие классы:
1) ошибочные данные;
2) несоответствующие данные.
Далее каждый из этих классов делится на подклассы, связанные с проблемами, относящимися к:
- геометрическим данным;
- топологическим данным;
- сочетанию геометрических и топологических данных;
- геометрической модели.
Под "ошибочными данными" понимаются неверные данные о форме изделия. Примерами ошибочных данных являются ошибочное определение b-сплайновой поверхности, незамкнутые контуры ребер и несогласованность нормали грани и нормали поверхности, на которой лежит грань.
Под "несоответствующими данными" понимаются данные, непригодные для использования, хотя математически эти данные могут быть верными. Например, к несоответствующим данным относятся самопересекающиеся кривые, не-манифолд ребра, узкий лоскут поверхности и зазор между входящим в границу грани ребром и поверхностью, на которой лежит грань.
Даже если данные о форме приемлемы в вышеописанном смысле, то существуют случаи, когда инженеры, осуществляющие последующую обработку данных, вынуждены эти данные дорабатывать.
Например, разработчики литейных форм вынуждены изменять данные о форме изделия, если в данных не учтен соответствующий литейный уклон. За счет всего лишь знания о том, учтены или нет в данных различные производственные требования, можно сократить затраты на доработку. Следовательно, эти вопросы относятся к области действия настоящего стандарта, поскольку они препятствуют перемещению данных об изделии от предшествующих этапов работ к последующим.
К сожалению, этим вопросам в настоящем стандарте не уделено достаточного внимания, поскольку необходимая для включения в настоящий стандарт информация пока слабо формализована, и это в настоящем стандарте является одним из самых важных открытых вопросов.
E.5 Предельные значения и точности
Для численной оценки качества данных о форме важную роль играют предельные значения, которые определяются пользователем на основе прикладных протоколов. Примером типичного предельного значения является предельно допустимое расстояние при оценке зазора между лежащей в основе грани поверхности и кривыми, ограничивающими используемый участок поверхности. Это предельно допустимое расстояние подразумевает, что наибольшее расстояние между поверхностью и кривыми должно быть меньше предельного расстояния. Соответствующие предельные значения зависят от многих факторов, таких как размер изделия, конструктивные требования, точность вычисления надежности технических систем и т.д. Следовательно, то, какие предельные значения должны использоваться, должно тщательно определяться на основе соглашения между участниками при выполнении конкретной работы.
В большинстве случаев, особенно когда используются геометрические объекты свободной формы, алгоритм измерения позволяет вычислить приближенное, а не точное значение. В вышеприведенном примере поверхность и кривые состоят из бесконечного числа точек. Поскольку расчет бесконечного числа точек невозможен, то все алгоритмы пытаются рассчитать, используя необходимое конечное число точек. Для того чтобы требовать меньшую, чем ее ожидаемое значение, разность приближенного и точного решений, даже когда точное решение неизвестно, предоставляется спецификация точности. Под точностью понимается такая приемлемость решения, при которой значение разности между приближенным решением и другим приближенным решением, полученным при вычислении с другими, более точными, точками-образцами, оказалось бы меньше, чем заданная точность. Существуют два типа точности: обобщенная точность, применимая ко всем измерениям, и конкретная точность, применимая только к заданному измерению.
E.6 Предположения о представлении данных об изделии
В настоящем стандарте приняты следующие два предположения:
1) проверка целевых данных об изделии ограничивается данными, представленными в формате ИСО 10303 STEP;
2) данные о качестве хранятся в том же самом STEP-файле, что и целевые данные об изделии.
На сегодняшний день качество данных об изделии - это общий вопрос для всех способов представления данных об изделии в компьютерном виде. Причина, по которой принято предположение 1, заключается в том, что однородность представления данных PDQ и проверяемых целевых данных об изделии, например однородность контекста представления, гарантируется только в том случае, если проверяемые целевые данные об изделии представлены в формате ИСО 10303 STEP. Если решен вопрос с однородностью, то область применения настоящего стандарта легко может быть расширена на другие виды представления данных об изделии.
Как уже было описано, данные PDQ не являются составной частью данных об изделии. Подразумевается, что данные PDQ могут храниться вместе с проверяемыми целевыми данными об изделии, а могут и не храниться. Причина, по которой принято предположение 2, заключается в том, что в настоящее время в ПК4/ТК 184 ИСО не существует методологии ссылки на экземпляр объекта во внешнем файле данных об изделии. Если появится такой механизм для ссылок на экземпляры объектов, находящихся во внешнем файле, то это ограничение немедленно будет снято, а данные PDQ и проверяемые целевые данные об изделии будут представляться в раздельных файлах с необходимыми ссылками при условии, что механизм ссылок на экземпляры объектов, находящихся во внешнем файле, не потребует изменения информационной структуры модели качества.
(справочное)
СРАВНЕНИЕ НАСТОЯЩЕГО СТАНДАРТА
И РУКОВОДЯЩИХ УКАЗАНИЙ SASIG PDQ
F.1 Сходство
F.1.1 Конкретные меры для устранения данных об изделии, имеющих низкое качество
Существует общее понимание того, что низкое качество числовых данных, представляющих трехмерную форму, влекущее за собой для принимающей стороны значительные потери времени и затраты на исправление данных, является главной причиной экономических потерь и значительных задержек при разработке изделия. Как в руководящих указаниях SASIG PDQ
[5], так и в проекте PDQ-S перечислены конкретные меры по устранению имеющих низкое качество данных о форме изделия.
F.1.2 Отчет о проверке качества данных об изделии
В руководящих указаниях SASIG PDQ и в PDQ-S предоставляется отчет о результатах проверки качества данных о форме изделия. В PDQ-S предоставляется более подробная информация на уровне экземпляров объектов. Концепция "Штампа качества" в SASIG PDQ в настоящем стандарте соответствует объекту shape_data_quality_inspection_criterion_report.
F.2 Различие
F.2.1 Метод представления
Руководящие указания SASIG PDQ написаны на естественном языке (английский язык Соединенного Королевства), в то время как основные объекты и функции настоящего стандарта, в том числе и других стандартов ПК4/ТК 184, написаны на формальном языке описания спецификаций EXPRESS. Формальный язык описания дает такие преимущества, как однозначное восприятие спецификации и легкость реализации посредством компьютерных программ.
F.2.2 Ориентация на отрасль промышленности
Руководящие указания SASIG PDQ были разработаны для решения насущных проблем, связанных с качеством в автомобильной промышленности. Настоящий стандарт предназначен для всех отраслей промышленного производства, включая автомобильную, аэрокосмическую, коммерческую электротехническую/электронную, точной механики и т.д.
Но оказалось, что число проблем, связанных только с конкретной отраслью промышленности, значительно меньше, чем ожидалось. Поэтому различия в содержании руководящих указаний SASIG PDQ и настоящего стандарта незначительны.
F.2.3 Целевой тип данных
Руководящие указания SASIG PDQ предназначены для работы с данными о трехмерной форме. Но дополнительно в них рассмотрены некоторые типы негеометрических атрибутов, данные CAE-систем и управленческие данные. В настоящем стандарте подробно рассмотрены данные о трехмерной форме и предоставлены схемы, которые в будущем помогут использовать также и данные, не относящиеся к форме.
(справочное)
СЦЕНАРИИ ИСПОЛЬЗОВАНИЯ НАСТОЯЩЕГО СТАНДАРТА
В настоящем приложении даны определения элементов данных, показанных на
рисунке 1 (см.
введение), для которых должны создаваться экземпляры данных для различных сценариев использования, включающие информацию о качестве данных об изделии. Для каждого сценария в настоящем приложении дан рисунок, представляющий измененный вариант
рисунка 1, в котором оставлены только необходимые элементы данных.
G.1 Требование к качеству данных и заявление о качестве данных
Компания-заказчик может потребовать от компании-исполнителя создать данные об изделии таким образом, чтобы эти данные удовлетворяли предписанным требованиям к качеству, например, не включать бесконечно малые геометрические объекты, размер которых меньше заданного допуска, исключить избыточные геометрические объекты, не влияющие на определение формы изделия, и т.д. При этом сценарии необходима очень ограниченная информация из показанной на
рисунке 1, а именно - перечисление соответствующих критериев с требуемыми предельными значениями. Информация может передаваться вместе с картой заказов.
Создатель данных об изделии может использовать информацию о качестве для того, чтобы в явном виде заявить об уровне качества, которому соответствует его (ее) модель. В зависимости от метода рабочего проектирования и используемой CAD-системы может быть сделано однозначное заявление о качестве без какой-либо проверки. При данном сценарии требуется набор отобранных критериев с предельными значениями, для которых доказывается отсутствие в модели дефектов качества. Информация о качестве может передаваться совместно с соответствующими данными модели изделия.
Рисунок G.1 - Информация о качестве, используемая
при задании требований к качеству данных
и для заявления о качестве данных
G.2 Обеспечение уверенности в качестве данных и долгосрочное архивирование данных
Организация, обеспечивающая качество, может использовать информацию о проверке качества для представления результатов проверки качества данных конкретной модели изделия. В данном сценарии потребуются проверявшиеся критерии качества вместе с предельными значениями, применявшиеся требования к измерению и полученные результаты проверки. Могут быть включены также использовавшиеся точности. Информация передается вместе с соответствующими данными модели изделия.
Желательно, чтобы при архивировании вместе с данными об изделии в архив заносилась подробная запись о качестве данных модели изделия. Требования к данным для архивирования такие же, как и при обеспечении уверенности в качестве.
Рисунок G.2 - Информация о качестве, используемая
для обеспечения уверенности в качестве данных
G.3 Информация о качестве данных, используемая для улучшения качества
Если при проверке качества обнаружен дефект качества, то требуются необходимые действия для улучшения критических данных. Для этой цели должна быть предоставлена информация о природе и о серьезности всех дефектов качества. Следовательно, при данном сценарии потребуется подробный отчет о проверке на уровне экземпляров геометрических объектов. Эта информация передается вместе с соответствующими данными модели изделия.
Рисунок G.3 - Информация о качестве, используемая
для улучшения качества
(справочное)
ПРИМЕРЫ ПРЕДСТАВЛЕНИЯ ЭКЗЕМПЛЯРОВ ОБЪЕКТОВ
В данном приложении представлены некоторые примеры создания экземпляров объектов, определения которых даны в настоящем стандарте. Вначале описывается графическая нотация для наглядного представления экземпляров. Нотация является настройкой EXPRESS-G, облегчающей понимание примеров. В качестве примеров выбраны два важных для практики критерия -
short_length_edge (ребро короткой длины) и
gap_between_edge_and_base_surface (зазор между ребром и базовой поверхностью). В примерах экземпляры объектов создаются для трех сценариев, описанных в приложении G: "
Требование к качеству/заявление о качестве данных", "
Обеспечение уверенности в качестве данных" и "
Информация о качестве данных, используемая для улучшения качества".
H.1 Графическая нотация для наглядного представления экземпляров объектов
Используемая в данном приложении графическая нотация для представления экземпляров объектов включает некоторые расширения обычного EXPRESS-G:
- для одного определения объекта могут быть представлены несколько экземпляров;
- с помощью выносных элементов могут быть представлены действительные значения;
- экземпляр группы объектов, связанных отношениями наследования, показан охватывающими пунктирными линиями.
На
рисунке H.1 показан пример использования нотации. В правой части показаны три экземпляра объектов, созданных в соответствии с EXPRESS-G-моделью, показанной слева. На схеме показаны три экземпляра объекта
person (лицо), а именно - Джон, Мэри и их сын Майк.
Рисунок H.1 - Пример использования нотации
H.2 Экземпляры для объекта short_length_edge (ребро малой длины)
Согласно приложению G в настоящем стандарте предлагаются представления следующих сценариев, которые проиллюстрированы примерами.
Поскольку для
сценариев 1 и
2 требуются одни и те же данные, то ниже представлены примеры, иллюстрирующие три сценария.
Первый из примеров критерия представлен объектом
short_length_edge (ребро короткой длины). Согласно данному критерию система проверки PDQ должна проверять целевую модель формы и обнаруживать все ребра, длина которых меньше заданного предельного значения. Определение объекта
short_length_edge дано в
7.4.88. Типичный пример ребра короткой длины показан на
рисунке H.2.
Рисунок H.2 - Типичный пример ребра короткой длины
Данные сценарии - это формулирование требований к качеству данных и заявление о качестве данных. Как описано в
приложении G, если Вы являетесь заказчиком выполнения некоторой другой компанией рабочего проектирования, то можете использовать информацию этого типа о качестве для того, чтобы потребовать от компании, принимающей заказ, создания данных об изделии, удовлетворяющих предписанным требованиям к качеству. Если Вы являетесь создателем данных об изделии, то Вы можете использовать информацию этого типа о качестве для того, чтобы продекларировать об уровне качества, которому удовлетворяет ваша модель. Для создания информации этого типа о качестве с помощью ресурсов настоящего стандарта можно выбрать набор критериев, формирующих Ваши требования, а также предоставить для каждого критерия значения предельных величин и, если необходимо, точность соответствующего измерения. В случае передачи требований не создается никаких ссылок на индивидуальные данные об изделии, хотя в случае передачи заявления, можно присоединять, а можно не присоединять созданные данные об изделии. Для того чтобы определить требуемый вид отчета, можно представить до двух объектов
data_quality_report_request. Объекты, требуемые для этих двух сценариев, показаны на
рисунке G.1.
В рассматриваемых сценариях для критерия short_length_edge принимаются следующие данные:
- предельная величина для критерия short_length_edge равна или меньше 0,01 мм;
- требуются отчеты двух типов: сводный отчет, в котором показываются число проверенных экземпляров и число экземпляров, распознанных как имеющие дефекты качества, а также отчет об экземплярах ребер, которые короче, чем заданная предельная величина.
Экземпляры объектов, которые должны быть созданы в соответствии с настоящим сценарием, показаны на
рисунках H.3 и
H.4. Создано 13 экземпляров объектов.
Примечания
1 Экземпляры объектов, наименования которых на рисунках выделены курсивом, в разных случаях будут экземплярами объектов разных типов, в зависимости от того, какой критерий проверяется. В данном случае для критерия short_length_edge требование оценки устанавливает наличие объекта shape_data_quality_assessment_by_numerical_test, для которого, в свою очередь, требуется объект shape_data_quality_upper_value_limit, задающий предельную величину.
2 Для четырех экземпляров объектов, показанных на
рисунке H.4, показаны единицы измерения, используемые по умолчанию в общем случае. Эти единицы измерения применяются в том случае, если для отдельного критерия не заданы особые единицы измерения.
3 К объекту data_quality_definition может быть присоединена управленческая информация, такая как создатель данных и дата и время их создания. Поскольку представление информации такого рода зависит от прикладного протокола, в котором используются ресурсы настоящего стандарта, то в данном примере эти экземпляры объектов не показаны.
Рисунок H.3 - Пример экземпляров объектов, представляющих
информацию о качестве и используемых для представления
требований или заявления относительно критерия
short_length_edge без задания точности (1 из 2)
Рисунок H.4 - Пример экземпляров объектов, представляющих
информацию о качестве и используемых для представления
требований или заявления относительно критерия
short_length_edge без задания точности (2 из 2)
Данные для этого примера, представленные в соответствии с форматом ИСО 10303-21
[6], выглядят следующим образом:
DATA;
#1= DATA_QUALITY_DEFINITION('No short edge is required.');
#2= DATA_QUALITY_DEFINITION_REPRESENTATION_RELATIONSHIP(',#1,#3);
#3= SHAPE_DATA_QUALITY_CRITERIA_REPRESENTATION('sdqc-check1",(#12,#16),#8);
#4= ID_ATTRIBUTE(",#3);
#5= DESCRIPTION_ATTRIBUTE(",#3);
#6= (LENGTH_UNIT()NAMED_UNIT(*)SI_UNIT(.MILLI.,.METRE.));
#7= (NAMED_UNIT(*)PLANE_ANGLE_UNIT()SI_UNIT($,.RADIAN.));
#8= (GEOMETRIC_REPRESENTATION_CONTEXT(3)
GLOBAL_UNIT_ASSIGNED_CONTEXT((#6,#7))REPRESENTATION_CONTEXT(","));
#12= SHORT_LENGTH_EDGE(",#15);
#13= SHAPE_SUMMARY_REQUEST_WITH_REPRESENTATIVE_VALUE(",#12,
.FULL_STATISTICS.);
#14= DETAILED_REPORT_REQUEST_WITH_NUMBER_OF_DATA(",#12,.MEASURED_ELEMENT.,
.EXTREMITY_ORDER.,30);
#15= SHAPE_DATA_QUALITY_ASSESSMENT_BY_NUMERICAL_TEST('threshold:0.01mm',
#16);
#16= (LENGTH_MEASURE_WITH_UNIT()MEASURE_REPRESENTATION_ITEM()
MEASURE_WITH_UNIT(LENGTH_MEASURE(0.01),#6)
QUALIFIED_REPRESENTATION_ITEM((#17))REPRESENTATION_ITEM('upper
limit')
SHAPE_DATA_QUALITY_UPPER_VALUE_LIMIT()
SHAPE_DATA_QUALITY_VALUE_LIMIT());
#17= TYPE_QUALIFIER('maximum');
ENDSEC;
В дополнение к этому, если необходимо задать точность измерения, должны быть созданы экземпляры, показанные на
рисунках H.5 -
H.7. В данном примере обобщенная точность равна 0,001 мм, а конкретная точность для данного критерия - 10
-5 мм.
Рисунок H.5 - Пример экземпляров объектов, представляющих
информацию о качестве и используемых для представления
требований или заявления относительно критерия
short_length_edge с заданием точности (1 из 3)
Рисунок H.6 - Пример экземпляров объектов, представляющих
информацию о качестве и используемых для представления
требований или заявления относительно критерия
short_length_edge с заданием точности (2 из 3)
Рисунок H.7 - Пример экземпляров объектов, представляющих
информацию о качестве и используемых для представления
требований или заявления относительно критерия
short_length_edge с заданием точности (3 из 3)
Данные для этого примера, представленные в соответствии с форматом ИСО 10303-21, выглядят следующим образом:
DATA;
#1= DATA_QUALITY_DEFINITION(
'No short edge is required with the accuracy 0.00001.');
#2= DATA_QUALITY_DEFINITION_REPRESENTATION_RELATIONSHIP(",#1,#3);
#3= SHAPE_CRITERIA_REPRESENTATION_WITH_ACCURACY('sdqc-check1',
(#12,#16,#21,#26),#8,(#19));
#4= ID_ATTRIBUTE(",#3);
#5= DESCRIPTION_ATTRIBUTE(",#3);
#6= (LENGTH_UNIT()NAMED_UNIT(*)SI_UNIT(.MILLI.,.METRE.));
#7= (NAMED_UNIT(*)PLANE_ANGLE_UNIT()SI_UNIT($,.RADIAN.));
#8= (GEOMETRIC_REPRESENTATION_CONTEXT(3)
GLOBAL_UNIT_ASSIGNED_CONTEXT((#6,#7))REPRESENTATION_CONTEXT(","));
#12= SHORT_LENGTH_EDGE(",#15);
#13= SHAPE_SUMMARY_REQUEST_WITH_REPRESENTATIVE_VALUE(",#12,
.FULL_STATISTICS.);
#14= DETAILED_REPORT_REQUEST_WITH_NUMBER_OF_DATA(",#12,
.MEASURED_ELEMENT.,.EXTREMITY_ORDER.,30);
#15= SHAPE_DATA_QUALITY_ASSESSMENT_BY_NUMERICAL_TEST('threshold:0.01mm',
#16);
#16= (LENGTH_MEASURE_WITH_UNIT()MEASURE_REPRESENTATION_ITEM()
MEASURE_WITH_UNIT(LENGTH_MEASURE(0.01),#6)
QUALIFIED_REPRESENTATION_ITEM((#17))REPRESENTATION_ITEM('upper
limit')
SHAPE_DATA_QUALITY_UPPER_VALUE_LIMIT()
SHAPE_DATA_QUALITY_VALUE_LIMIT());
#17= TYPE_QUALIFIER('maximum');
#19= SHAPE_MEASUREMENT_ACCURACY('general length accuracy 0.001mm',#21);
#21= (LENGTH_MEASURE_WITH_UNIT()MEASURE_REPRESENTATION_ITEM()
MEASURE_WITH_UNIT(LENGTH_MEASURE(0.001),#6)
QUALIFIED_REPRESENTATION_ITEM((#22))REPRESENTATION_ITEM('upper
limit')
SHAPE_DATA_QUALITY_UPPER_VALUE_LIMIT()
SHAPE_DATA_QUALITY_VALUE_LIMIT());
#22= TYPE_QUALIFIER('maximum');
#24= SHAPE_DATA_QUALITY_CRITERION_AND_ACCURACY_ASSOCIATION(#25,#12);
#25= SHAPE_MEASUREMENT_ACCURACY('specific length accuracy 0.00001mm',#26);
#26= (LENGTH_MEASURE_WITH_UNIT()MEASURE_REPRESENTATION_ITEM()
MEASURE_WITH_UNIT(LENGTH_MEASURE(1.0000000E-5),#6)
QUALIFIED_REPRESENTATION_ITEM((#27))REPRESENTATION_ITEM('upper
limit')
SHAPE_DATA_QUALITY_UPPER_VALUE_LIMIT()
SHAPE_DATA_QUALITY_VALUE_LIMIT());
#27= TYPE_QUALIFIER('maximum');
ENDSEC;
Второй сценарий - представление уверенности в качестве данных. Если Вы ответственны за обеспечение уверенности в качестве данных, то можете использовать информацию этого типа для представления результатов проверки качества конкретных данных модели изделия. Для создания информации этого типа о качестве с помощью информационных ресурсов настоящего стандарта Вы должны создать результаты проверки со ссылками как на требования, так и на проверенные данные об изделии. Результаты проверки должны создаваться таким образом, чтобы каждый результат проверки соответствовал строго одному заданному критерию. Каждый результат проверки имеет тип отчета, заданный объектом
data_quality_report_request. Объекты, относящиеся к данному сценарию, показаны на
рисунке G.2, приложение G.
Представленный ниже пример для данного сценария основывается на следующих предположениях:
- требование состоит в обнаружении ребер, длина которых меньше или равна 0,01 мм с точностью 10-5 мм, и результатом проверки является сводный отчет;
- проверка выполняется для входящих в модель изделия данных о форме. Идентификатор модели изделия - P#319, а идентификатор представления формы - P#304.
В результате проверки 24 ребер было найдено два ребра, длины которых находятся в пределах заданной предельной величины. Длина самого короткого обнаруженного ребра равняется 0,009 мм. Конкретная точность, применявшаяся при проверке по заданному критерию, равна 10-5 мм. Обобщенная применяемая точность равна 10-3 мм.
Экземпляры объектов, которые должны быть созданы в соответствии с настоящим сценарием, показаны на
рисунках H.8 -
H.13.
Примечание - Экземпляры объектов, не охваченные пунктирной линией, созданы не на основе объектов из настоящего стандарта: например, представленное объектом product_definition определение изделия и представленное объектом shape_representation определение формы проверяемого изделия. В обозначениях этих экземпляров объектов используется префикс 'P', например 'product_definition P#319'.
Рисунок H.8 - Примеры экземпляров объектов, образующих
информацию о качестве, используемую для обеспечения
уверенности в качестве относительно критерия
short_length_edge (1 из 6)
Рисунок H.9 - Примеры экземпляров объектов, образующих
информацию о качестве, используемую для обеспечения
уверенности в качестве относительно критерия
short_length_edge (2 из 6)
Рисунок H.10 - Примеры экземпляров объектов, образующих
информацию о качестве, используемую для обеспечения
уверенности в качестве относительно критерия
short_length_edge (3 из 6)
Рисунок H.11 - Примеры экземпляров объектов, образующих
информацию о качестве, используемую для обеспечения
уверенности в качестве относительно критерия
short_length_edge (4 из 6)
Рисунок H.12 - Примеры экземпляров объектов, образующих
информацию о качестве, используемую для обеспечения
уверенности в качестве относительно критерия
short_length_edge (5 из 6).
Рисунок H.13 - Примеры экземпляров объектов, образующих
информацию о качестве, используемую для обеспечения
уверенности в качестве относительно критерия
short_length_edge (6 из 6)
Данные для этого примера, представленные в соответствии с форматом ИСО 10303-21, выглядят следующим образом:
DATA;
#1= PRODUCT_DEFINITION('target product data',$,#3,#11);
#2= NAME_ATTRIBUTE('P#319',#1);
#3= PRODUCT_DEFINITION_FORMATION('target data1',$,#4);
#4= PRODUCT(",",$,(#6));
#6= PRODUCT_CONTEXT(",#7,'mechanical');
#7= APPLICATION_CONTEXT(
'configuration controlled 3D designs of mechanical parts and
assemblies');
#9= ID_ATTRIBUTE(",#7);
#10= DESCRIPTION_ATTRIBUTE(",#7);
#11= PRODUCT_DEFINITION_CONTEXT(",#7,'design');
#12= SHAPE_REPRESENTATION('target shape_representation',(#86,#88),#17);
#13= ID_ATTRIBUTE('P#304',#12);
#14= DESCRIPTION_ATTRIBUTE(",#12);
#15= (LENGTH_UNIT()NAMED_UNIT(*)SI_UNIT(.MILLI.,.METRE.));
#16= (NAMED_UNIT(*)PLANE_ANGLE_UNIT()SI_UNIT($,.RADIAN.));
#17= (GEOMETRIC_REPRESENTATION_CONTEXT(3)
GLOBAL_UNIT_ASSIGNED_CONTEXT((#15,#16))
REPRESENTATION_CONTEXT(","));
#20= PRODUCT_DEFINITION_SHAPE(",",#1);
#21= ID_ATTRIBUTE(",#20);
#22= SHAPE_DEFINITION_REPRESENTATION(#20,#12);
#23= DESCRIPTION_ATTRIBUTE(",#22);
#24= NAME_ATTRIBUTE(",#22);
#30= CURVE(");
#31= CURVE(");
#86= EDGE_CURVE('P#86',#30,.T.);
#88= EDGE_CURVE('P#88',#31,.T.);
#101= DATA_QUALITY_DEFINITION(
'Short edge is detected with the accuracy 0.00001.');
#102= PRODUCT_DATA_AND_DATA_QUALITY_RELATIONSHIP(",#1,#101);
#103= DATA_QUALITY_DEFINITION_REPRESENTATION_RELATIONSHIP(",#101,#107);
#104= (LENGTH_UNIT()NAMED_UNIT(*)SI_UNIT(.MILLI.,.METRE.));
#105= (NAMED_UNIT(*)PLANE_ANGLE_UNIT()SI_UNIT($,.RADIAN.));
#106= ID_ATTRIBUTE(",#107);
#107= SHAPE_CRITERIA_REPRESENTATION_WITH_ACCURACY(",(#114,#117,#122,#127),
#109,(#120));
#108= DESCRIPTION_ATTRIBUTE(",#107);
#109= (GEOMETRIC_REPRESENTATION_CONTEXT(3)
GLOBAL_UNIT_ASSIGNED_CONTEXT((#104,#105))
REPRESENTATION_CONTEXT(","));
#114= SHORT_LENGTH_EDGE(",#116);
#115= SHAPE_SUMMARY_REQUEST_WITH_REPRESENTATIVE_VALUE(",#114,
.FULL_STATISTICS.);
#116= SHAPE_DATA_QUALITY_ASSESSMENT_BY_NUMERICAL_TEST('threshold:0.01mm',
#117);
#117= (LENGTH_MEASURE_WITH_UNIT()MEASURE_REPRESENTATION_ITEM()
MEASURE_WITH_UNIT(LENGTH_MEASURE(0.01),#104)
QUALIFIED_REPRESENTATION_ITEM((#118))
REPRESENTATION_ITEM('upper limit')
SHAPE_DATA_QUALITY_UPPER_VALUE_LIMIT()
SHAPE_DATA_QUALITY_VALUE_LIMIT());
#118= TYPE_QUALIFIER('maximum');
#120= SHAPE_MEASUREMENT_ACCURACY('General length accuracy 0.001mm',#122);
#122= (LENGTH_MEASURE_WITH_UNIT()MEASURE_REPRESENTATION_ITEM()
MEASURE_WITH_UNIT(LENGTH_MEASURE(0.001),#104)
QUALIFIED_REPRESENTATION_ITEM((#123))
REPRESENTATION_ITEM('upper limit')
SHAPE_DATA_QUALITY_UPPER_VALUE_LIMIT()
SHAPE_DATA_QUALITY_VALUE_LIMIT());
#123= TYPE_QUALIFIER('maximum');
#125= SHAPE_DATA_QUALITY_CRITERION_AND_ACCURACY_ASSOCIATION(#126,#114);
#126= SHAPE_MEASUREMENT_ACCURACY('Specific length accuracy 0.00001mm',#127);
#127= (LENGTH_MEASURE_WITH_UNIT()MEASURE_REPRESENTATION_ITEM()
MEASURE_WITH_UNIT(LENGTH_MEASURE(1,0000000E-5),#104)
QUALIFIED_REPRESENTATION_ITEM((#128))
REPRESENTATION_ITEM('upper limit')
SHAPE_DATA_QUALITY_UPPER_VALUE_LIMIT()
SHAPE_DATA_QUALITY_VALUE_LIMIT());
#128= TYPE_QUALIFIER('maximum');
#130= SHAPE_INSPECTION_RESULT_REPRESENTATION_WITH_ACCURACY('sdqir-check1',
(#135,#137,#144,#149),#17,#107,(#142));
#131= DATA_QUALITY_DEFINITION_REPRESENTATION_RELATIONSHIP(",#101,#130);
#132= SHAPE_DATA_QUALITY_INSPECTED_SHAPE_AND_RESULT_RELATIONSHIP(",",#12,
#130);
#133= ID_ATTRIBUTE(",#130);
#134= DESCRIPTION_ATTRIBUTE(",#130);
#135= (DATA_QUALITY_INSPECTION_RESULT(#114)
DATA_QUALITY_INSPECTION_RESULT_WITH_JUDGEMENT(.T.)
REPRESENTATION_ITEM(")SHAPE_DATA_QUALITY_INSPECTION_RESULT());
#137= SHAPE_DATA_QUALITY_INSPECTION_CRITERION_REPORT(",#135,(#139,#140),
LENGTH_MEASURE(0.009));
#139= DATA_QUALITY_INSPECTION_CRITERION_REPORT_ITEM(",24,
.NUMBER_OF_INSPECTED_INSTANCES.);
#140= DATA_QUALITY_INSPECTION_CRITERION_REPORT_ITEM(",2,
.NUMBER_OF_QUALITY_DEFECTS_DETECTED.);
#141= DATA_QUALITY_REPORT_MEASUREMENT_ASSOCIATION(",",#114,#137);
#142= SHAPE_MEASUREMENT_ACCURACY('General length accuracy 0.001 mm',#144);
#144= (LENGTH_MEASURE_WITH_UNIT()MEASURE_REPRESENTATION_ITEM()
MEASURE_WITH_UNIT(LENGTH_MEASURE(0.001),#15)
QUALIFIED_REPRESENTATION_ITEM((#145))
REPRESENTATION_ITEM('upper limit')
SHAPE_DATA_QUALITY_UPPER_VALUE_LIMIT()
SHAPE_DATA_QUALITY_VALUE_LIMIT());
#145= TYPE_QUALIFIER('maximum');
#147= SHAPE_INSPECTION_RESULT_ACCURACY_ASSOCIATION(#148,#135);
#148= SHAPE_MEASUREMENT_ACCURACY('Specific length accuracy 0.00001mm',#149);
#149= (LENGTH_MEASURE_WITH_UNIT()MEASURE_REPRESENTATION_ITEM()
MEASURE_WITH_UNIT(LENGTH_MEASURE(1.0000000E-5),#15)
QUALIFIED_REPRESENTATION_ITEM((#150))
REPRESENTATION_ITEM('upper limit')
SHAPE_DATA_QUALITY_UPPER_VALUE_LIMIT()
SHAPE_DATA_QUALITY_VALUE_LIMIT());
#150= TYPEQUALIFIER('maximum');
ENDSEC;
Данный сценарий связан с информацией о качестве данных, используемой для улучшения качества. В данном сценарии предполагается, что подробная информация, полученная системой проверки PDQ в ходе обнаружения нарушений критерия short_length_edge, будет на последующем этапе использоваться для исправления проблемных данных или с помощью некоторой системы, исправляющей проблемы PDQ, или вручную. Требуется, чтобы система проверки PDQ создавала информацию о том, какой дефект качества обнаружен, какова величина дефекта, и предоставляла эту информацию в виде подробного отчета о результатах проверки на уровне экземпляров геометрических объектов. Результаты проверки должны создаваться для каждого выполненного измерения, при котором формируются указатели на выявленные дефекты качества.
Представленный ниже пример для данного сценария основывается на следующих предположениях:
- требование заключается в обнаружении ребер, длина которых меньше или равна 0,01 мм с точностью 10-5 мм;
- для целей настоящего сценария необходимо создание отчета, показывающего ребра, длина которых меньше или равна 0,01 мм, и их измеренную длину. Отчет должен быть отсортирован по величине отклонения;
- необходимо создание сводного отчета (см.
сценарий 2);
- подробная информация о двух ребрах, удовлетворяющих критерию short_length_edge, следующая:
- реберная кривая, представленная объектом edge_curve #86, имеет длину 0,009 мм,
- реберная кривая, представленная объектом edge_curve #88, имеет длину 0,009 мм.
Экземпляры объектов, которые должны быть созданы в соответствии с настоящим сценарием, показаны на
рисунках H.14 -
H.20.
Рисунок H.14 - Примеры экземпляров объектов, образующих
информацию о качестве, используемую для улучшения качества
относительно критерия short_length_edge (1 из 7)
Рисунок H.15 - Примеры экземпляров объектов, образующих
информацию о качестве, используемую для улучшения качества
относительно критерия short_length_edge (2 из 7)
Рисунок H.16 - Примеры экземпляров объектов, образующих
информацию о качестве, используемую для улучшения качества
относительно критерия short_length_edge (3 из 7)
Рисунок H.17 - Примеры экземпляров объектов, образующих
информацию о качестве, используемую для улучшения качества
относительно критерия short_length_edge (4 из 7)
Рисунок H.18 - Примеры экземпляров объектов, образующих
информацию о качестве, используемую для улучшения качества
относительно критерия short_length_edge (5 из 7)
Рисунок H.19 - Примеры экземпляров объектов, образующих
информацию о качестве, используемую для улучшения качества
относительно критерия short_length_edge (6 из 7)
Рисунок H.20 - Примеры экземпляров объектов, образующих
информацию о качестве, используемую для улучшения качества
относительно критерия short_length_edge (7 из 7)
Данные для этого примера, представленные в соответствии с форматом ИСО 10303-21, выглядят следующим образом:
DATA;
#1= PRODUCT_DEFINITION('target product data',$,#3,#11);
#2= NAME_ATTRIBUTE('P#319',#1);
#3= PRODUCT_DEFINITION_FORMATION('target data1',$,#4);
#4= PRODUCT(",",$,(#6));
#6= PRODUCT_CONTEXT(",#7,'mechanical');
#7= APPLICATION_CONTEXT(
'configuration controlled 3D designs of mechanical parts and
assemblies');
#9= ID_ATTRIBUTE(",#7);
#10= DESCRIPTION_ATTRIBUTE(",#7);
#11= PRODUCT_DEFINITION_CONTEXT(",#7,'design');
#12= SHAPE_REPRESENTATION('target shape_representation',(#86,#88),#17);
#13= ID_ATTRIBUTE('P#304',#12);
#14= DESCRIPTION_ATTRIBUTE(",#12);
#15= (LENGTH_UNIT()NAMED_UNIT(*)SI_UNIT(.MILLI.,.METRE.));
#16= (NAMED_UNIT(*)PLANE_ANGLE_UNIT()SI_UNIT($,.RADIAN.));
#17= (GEOMETRIC_REPRESENTATION_CONTEXT(3)
GLOBAL_UNIT_ASSIGNED_CONTEXT((#15,#16))
REPRESENTATION_CONTEXT(","));
#20= PRODUCT_DEFINITION_SHAPE(",$,#1);
#21= ID_ATTRIBUTE(",#20);
#22= SHAPE_DEFINITION_REPRESENTATION(#20,#12);
#23= DESCRIPTION_ATTRIBUTE(",#22);
#24= NAME_ATTRIBUTE(",#22);
#30= CURVE(");
#31= CURVE(");
#86= EDGE_CURVE('P#86',#30,.T.);
#88= EDGE_CURVE('P#88',#31,.T.);
#101= DATA_QUALITY_DEFINITION(
'Short edge is detected with the accuracy 0.00001.');
#102= PRODUCT_DATA_AND_DATA_QUALITY_RELATIONSHIP(",#1,#101);
#103= DATA_QUALITY_DEFINITION_REPRESENTATION_RELATIONSHIP(",#101,#108);
#104= (LENGTH_UNIT()NAMED_UNIT(*)SI_UNIT(.MILLI.,.METRE.));
#105= (NAMED_UNIT(*)PLANE_ANGLE_UNIT()SI_UNIT($,.RADIAN.));
#107= ID_ATTRIBUTE(",#108);
#108= SHAPE_CRITERIA_REPRESENTATION_WITH_ACCURACY(",(#114,#118,#123,#128),
#110,(#121));
#109= DESCRIPTION_ATTRIBUTE(",#108);
#110= (GEOMETRIC_REPRESENTATION_CONTEXT(3)
GLOBAL_UNIT_ASSIGNED_CONTEXT((#104,#105))
REPRESENTATION_CONTEXT(","));
#114= SHORT_LENGTH_EDGE(",#117);
#115= SHAPE_SUMMARY_REQUEST_WITH_REPRESENTATIVE_VALUE(",#114,
.FULL_STATISTICS.);
#116= DETAILED_REPORT_REQUEST(",#114,.INFERIOR_QUALITY_ELEMENT.,
.EXTREMITY_ORDER.);
#117= SHAPE_DATA_QUALITY_ASSESSMENT_BY_NUMERICAL_TEST('threshold:0.01mm',
#118);
#118= (LENGTH_MEASURE_WITH_UNIT()MEASURE_REPRESENTATION_ITEM()
MEASURE_WITH_UNIT(LENGTH_MEASURE(0.01),#104)
QUALIFIED_REPRESENTATION_ITEM((#119))
REPRESENTATION_ITEM('upper limit')
SHAPE_DATA_QUALITY_UPPER_VALUE_LIMIT()
SHAPE_DATA_QUALITY_VALUE_LIMIT());
#119= TYPE_QUALIFIER('maximum');
#121= SHAPE_MEASUREMENT_ACCURACY('General length accuracy 0.001mm',#123);
#123= (LENGTH_MEASURE_WITH_UNIT()MEASURE_REPRESENTATION_ITEM()
MEASURE_WITH_UNIT(LENGTH_MEASURE(0.001),#104)
QUALIFIED_REPRESENTATION_ITEM((#124))
REPRESENTATION_ITEM('upper limit')
SHAPE_DATA_QUALITY_UPPER_VALUE_LIMIT()
SHAPE_DATA_QUALITY_VALUE_LIMIT());
#124= TYPE_QUALIFIER('maximum');
#126= SHAPE_DATA_QUALITY_CRITERION_AND_ACCURACY_ASSOCIATION(#127,#114);
#127= SHAPE_MEASUREMENT_ACCURACY('Specific length accuracy 0.00001mm',#128);
#128= (LENGTH_MEASURE_WITH_UNIT()MEASURE_REPRESENTATION_ITEM()
MEASURE_WITH_UNIT(LENGTH_MEASURE(1,0000000E-5),#104)
QUALIFIED_REPRESENTATION_ITEM((#129))
REPRESENTATION_ITEM('upper limit')
SHAPE_DATA_QUALITY_UPPER_VALUE_LIMIT()
SHAPE_DATA_QUALITY_VALUE_LIMIT());
#129= TYPE_QUALIFIER('maximum');
#131= SHAPE_INSPECTION_RESULT_REPRESENTATION_WITH_ACCURACY('sdqir-check1',
(#136,#138,#145,#150,#153),#17,#108,(#143));
#132= DATA_QUALITY_DEFINITION_REPRESENTATION_RELATIONSHIP(",#101,#131);
#133= SHAPE_DATA_QUALITY_INSPECTED_SHAPE_AND_RESULT_RELATIONSHIP(",$,#12,
#131);
#134= ID_ATTRIBUTE(",#131);
#135= DESCRIPTION_ATTRIBUTE(",#131);
#136= (DATA_QUALITY_INSPECTION_RESULT(#114)
DATA_QUALITY_INSPECTION_RESULT_WITH_JUDGEMENT(.T.)
REPRESENTATION_ITEM(")SHAPE_DATA_QUALITY_INSPECTION_RESULT());
#138= SHAPE_DATA_QUALITY_INSPECTION_CRITERION_REPORT(",#136,(#140,#141),
LENGTH_MEASURE(0.009));
#140= DATA_QUALITY_INSPECTION_CRITERION_REPORT_ITEM(",24,
.NUMBER_OF_INSPECTED_INSTANCES.);
#141= DATA_QUALITY_INSPECTION_CRITERION_REPORT_ITEM(",2,
.NUMBER_OF_QUALITY_DEFECTS_DETECTED.);
#142= DATA_QUALITY_REPORT_MEASUREMENT_ASSOCIATION(",',#114,#138);
#143= SHAPE_MEASUREMENT_ACCURACY('General length accuracy 0.001mm',#145);
#145= (LENGTH_MEASURE_WITH_UNIT()MEASURE_REPRESENTATION_ITEM()
MEASURE_WITH_UNIT(LENGTH_MEASURE(0.001),#15)
QUALIFIED_REPRESENTATION_ITEM((#146))
REPRESENTATION_ITEM('upper limit')
SHAPE_DATA_QUALITY_UPPER_VALUE_LIMIT()
SHAPE_DATA_QUALITY_VALUE_LIMIT());
#146= TYPE_QUALIFIER('maximum');
#148= SHAPE_INSPECTION_RESULT_ACCURACY_ASSOCIATION(#149,#136);
#149= SHAPE_MEASUREMENT_ACCURACY('Specific length accuracy 0.00001mm',#150);
#150= (LENGTH_MEASURE_WITH_UNIT()MEASURE_REPRESENTATION_ITEM()
MEASURE_WITH_UNIT(LENGTH_MEASURE(1.0000000E-5),#15)
QUALIFIED_REPRESENTATION_ITEM((#151))
REPRESENTATION_ITEM('upper limit')
SHAPE_DATA_QUALITY_UPPER_VALUE_LIMIT()
SHAPE_DATA_QUALITY_VALUE_LIMIT());
#151= TYPE_QUALIFIER('maximum');
#153= SHAPE_DATA_QUALITY_INSPECTION_INSTANCE_REPORT(",#136,(#155,#158));
#154= DATA_QUALITY_REPORT_MEASUREMENT_ASSOCIATION",$,#114,#153);
#155= SHAPE_DATA_QUALITY_INSPECTION_INSTANCE_REPORT_ITEM(",(#86),
LENGTH_MEASURE(0.009));
#158= SHAPE_DATA_QUALITY_INSPECTION_INSTANCE_REPORT_ITEM(",(#88),
LENGTH_MEASURE(0.009));
ENDSEC;
H.3 Экземпляры, относящиеся к критерию gap_between_edge_and_base_surface
В следующем примере рассмотрен критерий
gap_between_edge_and_base_surface. Если задана проверка относительно этого критерия, то система проверки PDQ должна проверять каждую реберную кривую, представленную объектом
edge_curve, которая ограничивает поверхностную грань, представленную объектом
face_surface, вычислять наибольшее из наименьших расстояний от каждой точки реберной кривой до поверхности, на которой лежит грань, и обнаруживать все реберные кривые, представленные объектами
edge_curve, для которых вычисленное значение больше заданного предельного значения. Определение объекта
gap_between_edge_and_base_surface дано в
7.4.99.
Представленный ниже пример для данного сценария основывается на следующих предположениях:
- требование заключается в обнаружении зазоров, размеры которых больше или равны 0,01 мм с точностью 10-5 мм;
- требования к отчету: 1) обозначить грани, в которых зазор между граничными ребрами и поверхностью, на которой лежит грань, больше или равен 0,01 мм; 2) обозначить пары, состоящие из точки на ребре и точки на поверхности, на которой лежит грань, в тех местах, где расстояние между точками находится в пределах заданного предельного значения; и 3) отсортировать отчет по значениям отклонений;
- проверка выполняется для входящих в модель изделия данных о форме. Идентификатор модели изделия - P#319, а идентификатор представления формы - P#304;
- сводный отчет по результатам проверки должен иметь следующее содержание: проверено 66 объектов face_surface, и для одного объекта face_surface обнаружено наличие зазора, находящегося в пределах заданного предельного значения. Значение зазора равно 0,013 мм;
- подробная информация о поверхностной грани, представленной объектом face_surface, для которой обнаружено наличие большого зазора между ней и ограничивающими реберными кривыми, представленными объектами edge_curve, будет следующей: обнаружен зазор на поверхностной грани, представленной объектом face_surface P#43, между точкой на реберной кривой, представленной объектом point_on_edge_curve Q# 157, и точкой на поверхностной грани, представленной объектом point_on_face_surface Q#155, и значение зазора равно 0,013 мм.
Примечание - Экземпляры объектов, выделенные пунктирной линией, созданы на основе объектов из настоящего стандарта. В обозначениях этих экземпляров используется префикс 'Q', например 'point_on_face_surface Q#21'.
Экземпляры объектов, которые должны быть созданы в соответствии с настоящим сценарием, показаны на
рисунках H.21 -
H.27.
Рисунок H.21 - Примеры экземпляров объектов, образующих
информацию о качестве, используемую для улучшения качества
относительно критерия gap_between_edge_and_base_surface
(1 из 7)
Рисунок H.22 - Примеры экземпляров объектов, образующих
информацию о качестве, используемую для улучшения качества
относительно критерия gap_between_edge_and_base_surface
(2 из 7)
Рисунок H.23 - Примеры экземпляров объектов, образующих
информацию о качестве, используемую для улучшения качества
относительно критерия gap_between_edge_and_base_surface
(3 из 7)
Рисунок H.24 - Примеры экземпляров объектов, образующих
информацию о качестве, используемую для улучшения качества
относительно критерия gap_between_edge_and_base_surface
(4 из 7)
Рисунок H.25 - Примеры экземпляров объектов, образующих
информацию о качестве, используемую для улучшения качества
относительно критерия gap_between_edge_and_base_surface
(5 из 7)
Рисунок H.26 - Примеры экземпляров объектов, образующих
информацию о качестве, используемую для улучшения качества
относительно критерия gap_between_edge_and_base_surface
(6 из 7)
Рисунок H.27 - Примеры экземпляров объектов, образующих
информацию о качестве, используемую для улучшения качества
относительно критерия gap_between_edge_and_base_surface
(7 из 7)
Данные для этого примера, представленные в соответствии с форматом ИСО 10303-21, выглядят следующим образом:
DATA;
#1= PRODUCT_DEFINITION('target product data',$,#3,#11);
#2= NAME_ATTRIBUTE('P#319',#1);
#3= PRODUCT_DEFINITION_FORMATION('target data1',$,#4);
#4= PRODUCT(",",$,(#6));
#6= PRODUCT_CONTEXT(",#7,'mechanical');
#7= APPLICATION_CONTEXT(
'configuration controlled 3D designs of mechanical parts and
assemblies');
#9= ID_ATTRIBUTE(",#7);
#10= DESCRIPTION_ATTRIBUTE(",#7);
#11= PRODUCT_DEFINITION_CONTEXT(",#7,'design');
#12= SHAPE_REPRESENTATION('target shape_representation',(#43,#63),#17);
#13= ID_ATTRIBUTE('P#304',#12);
#14= DESCRIPTION_ATTRIBUTE(",#12);
#15= (LENGTH_UNIT()NAMED_UNIT(*)SI_UNIT(.MILLI.,.METRE.));
#16= (NAMED_UNIT(*)PLANE_ANGLE_UNIT()SI_UNIT($,.RADIAN.));
#17= (GEOMETRIC_REPRESENTATION_CONTEXT(3)
GLOBAL_UNIT_ASSIGNED_CONTEXT((#15,#16))
REPRESENTATION_CONTEXT(","));
#20= PRODUCT_DEFINITION_SHAPE(",$,#1);
#21= ID_ATTRIBUTE(",#20);
#22= SHAPE_DEFINITION_REPRESENTATION(#20,#12);
#23= DESCRIPTION_ATTRIBUTE(",#22);
#24= NAME_ATTRIBUTE(",#22);
#41= SURFACE('P#41');
#43= FACE_SURFACE('P#43',#41,.T.);
#61= CURVE('P#61');
#63= EDGE_CURVE('P#63',#61,.T.);
#101= DATA_QUALITY_DEFINITION(");
#102= PRODUCT_DATA_AND_DATA_QUALITY_RELATIONSHIP(",#1,#101);
#103= DATA_QUALITY_DEFINITION_REPRESENTATION_RELATIONSHIP(",#101,#108);
#104= (LENGTH_UNIT()NAMED_UNIT(*)SI_UNIT(.MILLI.,.METRE.));
#105= (NAMED_UNIT(*)PLANE_ANGLE_UNIT()SI_UNIT($,.RADIAN.));
#107= ID_ATTRIBUTE(",#108);
#108= SHAPE_CRITERIA_REPRESENTATION_WITH_ACCURACY('sdqc-check1',
(#113,#118,#123,#128),#110,(#121));
#109= DESCRIPTION_ATTRIBUTE(",#108);
#110= (GEOMETRIC_REPRESENTATION_CONTEXT(3)
GLOBAL_UNIT_ASSIGNED_CONTEXT((#104,#105))
REPRESENTATION_CONTEXT(","));
#113= GAP_BETWEEN_EDGE_AND_BASE_SURFACE(",#117);
#115= SUMMARY_REPORT_REQUEST(",#113,.FULL_STATISTICS.);
#116= DETAILED_REPORT_REQUEST(",#113,.INFERIOR_QUALITY_ELEMENT.,
.EXTREMITY_ORDER.);
#117= SHAPE_DATA_QUALITY_ASSESSMENT_BY_NUMERICAL_TEST('threshold:0.01mm',
#118);
#118= (LENGTH_MEASURE_WITH_UNIT()MEASURE_REPRESENTATION_ITEM()
MEASURE_WITH_UNIT(LENGTH_MEASURE(0.01),#104)
QUALIFIED_REPRESENTATION_ITEM((#119))
REPRESENTATION_ITEM('lower limit')
SHAPE_DATA_QUALITY_LOWER_VALUE_LIMIT()
SHAPE_DATA_QUALITY_VALUE_LIMIT());
#119= TYPE_QUALIFIER('minimum');
#121= SHAPE_MEASUREMENT_ACCURACY('General length accuracy 0.001mm',#123);
#123= (LENGTH_MEASURE_WITH_UNIT()MEASURE_REPRESENTATION_ITEM()
MEASURE_WITH_UNIT(LENGTH_MEASURE(0.001),#104)
QUALIFIED_REPRESENTATION_ITEM((#124))
REPRESENTATION_ITEM('upper limit')
SHAPE_DATA_QUALITY_UPPER_VALUE_LIMIT()
SHAPE_DATA_QUALITY_VALUE_LIMIT());
#124= TYPE_QUALIFIER('maximum');
#126= SHAPE_DATA_QUALITY_CRITERION_AND_ACCURACY_ASSOCIATION(#127,#113);
#127= SHAPE_MEASUREMENT_ACCURACY('Specific length accuracy 0.00001mm',#128);
#128= (LENGTH_MEASURE_WITH_UNIT()MEASURE_REPRESENTATION_ITEM()
MEASURE_WITH_UNIT(LENGTH_MEASURE(1,0000000E-5),#104)
QUALIFIED_REPRESENTATION_ITEM((#129))
REPRESENTATION_ITEM('upper limit')
SHAPE_DATA_QUALITY_UPPER_VALUE_LIMIT()
SHAPE_DATA_QUALITY_VALUE_LIMIT());
#129= TYPE_QUALIFIER('maximum');
#131= SHAPE_INSPECTION_RESULT_REPRESENTATION_WITH_ACCURACY('sdqir-check1',
(#136,#138,#145,#150,#153,#160,#162),#17,#108,(#143));
#132=DATA_QUALITY_DEFINITION_REPRESENTATION_RELATIONSHIP(",#101,#131);
#133= SHAPE_DATA_QUALITY_INSPECTED_SHAPE_AND_RESULT_RELATIONSHIP(",$,#12,
#131);
#134= ID_ATTRIBUTE(",#131);
#135= DESCRIPTION_ATTRIBUTE(",#131);
#136= (DATA_QUALITY_INSPECTION_RESULT(#113)
DATA_QUALITY_INSPECTION_RESULT_WITH_JUDGEMENT(.T.)
REPRESENTATION_ITEM(")SHAPE_DATA_QUALITY_INSPECTION_RESULT());
#138= SHAPE_DATA_QUALITY_INSPECTION_CRITERION_REPORT(",#136,(#140,#141),
LENGTH_MEASURE(0.013));
#140= DATA_QUALITY_INSPECTION_CRITERION_REPORT_ITEM(",66,
.NUMBER_OF_INSPECTED_INSTANCES.);
#141= DATA_QUALITY_INSPECTION_CRITERION_REPORT_ITEM(",1,
.NUMBER_OF_QUALITY_DEFECTS_DETECTED.);
#142= DATA_QUALITY_REPORT_MEASUREMENT_ASSOCIATION(",$,#113,#138);
#143= SHAPE_MEASUREMENT_ACCURACY('General length accuracy 0.001mm',#145);
#145= (LENGTH_MEASURE_WITH_UNIT()MEASURE_REPRESENTATION_ITEM()
MEASURE_WITH_UNIT(LENGTH_MEASURE(0.001),#15)
QUALIFIED_REPRESENTATION_ITEM((#146))
REPRESENTATION_ITEM('upper limit')
SHAPE_DATA_QUALITY_UPPER_VALUE_LIMIT()
SHAPE_DATA_QUALITY_VALUE_LIMIT());
#146= TYPE_QUALIFIER('maximum');
#148= SHAPE_INSPECTION_RESULT_ACCURACY_ASSOCIATION(#149,#136);
#149= SHAPE_MEASUREMENT_ACCURACY('Specific length accuracy 0.00001mm',#150);
#150= (LENGTH_MEASURE_WITH_UNIT()MEASURE_REPRESENTATION_ITEM()
MEASURE_WITH_UNIT(LENGTH_MEASURE(1.0000000E-5),#15)
QUALIFIED_REPRESENTATION_ITEM((#151))
REPRESENTATION_ITEM('upper limit')
SHAPE_DATA_QUALITY_UPPER_VALUE_LIMIT()
SHAPE_DATA_QUALITY_VALUE_LIMIT());
#151= TYPE_QUALIFIER('maximum');
#153= SHAPE_DATA_QUALITY_INSPECTION_INSTANCE_REPORT(",#136,(#155));
#154= DATA_QUALITY_REPORT_MEASUREMENT_ASSOCIATION(",$,#113,#153);
#155= INSTANCE_REPORT_ITEM_WITH_EXTREME_INSTANCES(",(#43),
LENGTH_MEASURE(0.013),(#158));
#158= EXTREME_INSTANCE((#160,#162),LENGTH_MEASURE(0.013));
#160= POINT_ON_FACE_SURFACE('Q#155',*,0.1,0.1,#43);
#162= POINT_ON_EDGE_CURVE('Q#157',*,0.1,#63);
ENDSEC;
(справочное)
СВЕДЕНИЯ О СООТВЕТСТВИИ ССЫЛОЧНЫХ МЕЖДУНАРОДНЫХ СТАНДАРТОВ
НАЦИОНАЛЬНЫМ СТАНДАРТАМ РОССИЙСКОЙ ФЕДЕРАЦИИ
И МЕЖГОСУДАРСТВЕННОМУ СТАНДАРТУ
Таблица ДА
Обозначение ссылочного международного стандарта | Степень соответствия | Обозначение и наименование соответствующего национального, межгосударственного стандарта |
ИСО/МЭК 8824-1:1998 | IDT | ГОСТ Р ИСО/МЭК 8824-1-2001 "Информационная технология. Абстрактная синтаксическая нотация версии один (АСН.1). Часть 1. Спецификация основной нотации" |
ИСО 10303-1:1994 | IDT | ГОСТ Р ИСО 10303-1-99 "Системы автоматизации производства и их интеграция. Представление данных об изделии и обмен этими данными. Часть 1. Общие представления и основополагающие принципы" |
ИСО 10303-11:2004 | IDT | ГОСТ Р ИСО 10303-11-2009 "Системы автоматизации производства и их интеграция. Представление данных об изделии и обмен этими данными. Часть 11. Методы описания. Справочное руководство по языку EXPRESS" |
ИСО 10303-41:1994 | IDT | ГОСТ Р ИСО 10303-41-99 "Системы автоматизации производства и их интеграция. Представление данных об изделии и обмен этими данными. Часть 41. Интегрированные обобщенные ресурсы. Основы описания и поддержки изделий" |
ИСО 10303-42:2003 | - | |
|
|
ИСО 10303-43:2000 | IDT | ГОСТ Р ИСО 10303-43-2002 "Системы автоматизации производства и их интеграция. Представление данных об изделии и обмен этими данными. Часть 43. Интегрированные обобщенные ресурсы. Структуры представлений" |
ИСО 10303-45:1998 | IDT | ГОСТ Р ИСО 10303-45-2012 "Системы автоматизации производства и их интеграция. Представление данных об изделии и обмен этими данными. Часть 45. Интегрированные обобщенные ресурсы. Материал и другие технические характеристики" |
ИСО 9000:2005 | IDT | |
<*> Соответствующий национальный стандарт отсутствует. До его утверждения рекомендуется использовать перевод на русский язык данного международного стандарта. Перевод данного международного стандарта находится в Федеральном информационном фонде технических регламентов и стандартов. Примечание - В настоящей таблице использовано следующее условное обозначение степени соответствия стандартов: IDT - идентичные стандарты. |
| ISO 10303-203:1994, Industrial automation systems and integration - Product data representation and exchange - Part 203: Application protocol: Configuration controlled 3D design of mechanical parts and assemblies |
| ISO 10303-214:2003, Industrial automation systems and integration - Product data representation and exchange - Part 214: Application protocol: Core data for automotive mechanical design processes |
| ISO TC184/SC4 WG12 N5098, Towards Data Quality Guaranteed Data Exchange and Sharing |
| A NIST report: 2002, Economic Impact Assessment of the International Standard for the Exchange of Product Model Data (STEP) in Transportation Equipment Industries |
| ISO/PAS 26183:2006, SASIG Product data quality guidelines for the global automotive industry |
| ISO 10303-21:2002, Industrial automation systems and integration - Product data representation and exchange - Part 21: Implementation methods: Clear text encoding of the exchange structure |
[7] | ISO 80000 (all parts), Quantities and units |
УДК 656.072:681.3:006.354 | | | |
Ключевые слова: прикладные автоматизированные системы, промышленные изделия, интегрированные обобщенные ресурсы, данные, представление данных, обмен данными, качество данных, трехмерная форма изделий, критерии качества данных, требования к измерению качества данных, спецификация оценки качества данных, проверка качества данных об изделии |