Главная // Актуальные документы // ГОСТ Р (Государственный стандарт)СПРАВКА
Источник публикации
М.: Стандартинформ, 2019
Примечание к документу
Документ
введен в действие с 01.07.2015.
Название документа
"ГОСТ Р 8.866-2014. Национальный стандарт Российской Федерации. Государственная система обеспечения единства измерений. Преобразователи термоэлектрические напряжения и силы переменного тока эталонные. Методика поверки"
(утв. и введен в действие Приказом Росстандарта от 13.03.2014 N 139-ст)
"ГОСТ Р 8.866-2014. Национальный стандарт Российской Федерации. Государственная система обеспечения единства измерений. Преобразователи термоэлектрические напряжения и силы переменного тока эталонные. Методика поверки"
(утв. и введен в действие Приказом Росстандарта от 13.03.2014 N 139-ст)
Утвержден и введен в действие
по техническому регулированию
и метрологии
от 13 марта 2014 г. N 139-ст
НАЦИОНАЛЬНЫЙ СТАНДАРТ РОССИЙСКОЙ ФЕДЕРАЦИИ
ГОСУДАРСТВЕННАЯ СИСТЕМА ОБЕСПЕЧЕНИЯ ЕДИНСТВА ИЗМЕРЕНИЙ
ПРЕОБРАЗОВАТЕЛИ ТЕРМОЭЛЕКТРИЧЕСКИЕ НАПРЯЖЕНИЯ
И СИЛЫ ПЕРЕМЕННОГО ТОКА ЭТАЛОННЫЕ
МЕТОДИКА ПОВЕРКИ
State system for ensuring the uniformity of measurements.
Standard a.c. voltage and current thermal converters.
Verification procedure
ГОСТ Р 8.866-2014
Группа Т88.8
Дата введения
1 июля 2015 года
1 РАЗРАБОТАН Федеральным государственным унитарным предприятием "Всероссийский научно-исследовательский институт метрологии имени Д.И. Менделеева" Федерального агентства по техническому регулированию и метрологии (ФГУП "ВНИИМ им. Д.И. Менделеева")
2 ВНЕСЕН Техническим комитетом по стандартизации ТК 206 "Эталоны и поверочные схемы", подкомитетом ПК 206.5 "Эталоны и поверочные схемы в области измерения физико-химического состава и свойств веществ"
3 УТВЕРЖДЕН И ВВЕДЕН В ДЕЙСТВИЕ
Приказом Федерального агентства по техническому регулированию и метрологии от 13 марта 2014 г. N 139-ст
4 ВВЕДЕН ВПЕРВЫЕ
5 ПЕРЕИЗДАНИЕ. Март 2019 г.
Правила применения настоящего стандарта установлены в статье 26 Федерального закона от 29 июня 2015 г. N 162-ФЗ "О стандартизации в Российской Федерации". Информация об изменениях к настоящему стандарту публикуется в ежегодном (по состоянию на 1 января текущего года) информационном указателе "Национальные стандарты", а официальный текст изменений и поправок - в ежемесячном информационном указателе "Национальные стандарты". В случае пересмотра (замены) или отмены настоящего стандарта соответствующее уведомление будет опубликовано в ближайшем выпуске ежемесячного информационного указателя "Национальные стандарты". Соответствующая информация, уведомление и тексты размещаются также в информационной системе общего пользования - на официальном сайте Федерального агентства по техническому регулированию и метрологии в сети Интернет (www.gost.ru)
Настоящий стандарт распространяется на эталонные термоэлектрические преобразователи напряжения и силы переменного тока и устанавливает методы и средства их поверки.
В настоящем стандарте использованы нормативные ссылки на следующие стандарты:
ГОСТ 8.395 Государственная система обеспечения единства измерений. Нормальные условия измерений при поверке. Общие требования
ГОСТ 12.1.003 Система стандартов безопасности труда. Шум. Общие требования безопасности
ГОСТ 12.1.006 Система стандартов безопасности труда. Электромагнитные поля радиочастот. Допустимые уровни на рабочих местах и требования к проведению контроля
ГОСТ Р 8.648 Государственная система обеспечения единства измерений. Государственная поверочная схема для средств измерений переменного электрического напряжения до 1000 В в диапазоне частот от 1·10 в степени -2 до 2·10 в степени 9 Гц
Примечание - При пользовании настоящим стандартом целесообразно проверить действие ссылочных стандартов в информационной системе общего пользования - на официальном сайте Федерального агентства по техническому регулированию и метрологии в сети Интернет или по ежегодному информационному указателю "Национальные стандарты", который опубликован по состоянию на 1 января текущего года, и по выпускам ежемесячного информационного указателя "Национальные стандарты" за текущий год. Если заменен ссылочный стандарт, на который дана недатированная ссылка, то рекомендуется использовать действующую версию этого стандарта с учетом всех внесенных в данную версию изменений. Если заменен ссылочный стандарт, на который дана датированная ссылка, то рекомендуется использовать версию этого стандарта с указанным выше годом утверждения (принятия). Если после утверждения настоящего стандарта в ссылочный стандарт, на который дана датированная ссылка, внесено изменение, затрагивающее положение, на которое дана ссылка, то это положение рекомендуется применять без учета данного изменения. Если ссылочный стандарт отменен без замены, то положение, в котором дана ссылка на него, рекомендуется применять в части, не затрагивающей эту ссылку.
В настоящем стандарте применены следующие термины с соответствующими определениями:
3.1 поверка средств измерений: Совокупность операций, выполняемых в целях подтверждения соответствия средств измерений метрологическим требованиям.
3.2 первичная поверка: Поверка, выполняемая при выпуске средства измерений из производства или после ремонта, а также при ввозе средства измерений из-за границы партиями, при продаже.
3.3 периодическая поверка: Поверка средств измерений, находящихся в эксплуатации или на хранении, выполняемая через установленные межповерочные интервалы времени.
3.4 преобразователь с линейной функцией преобразования: Преобразователь, у которого значение выходной величины изменяется линейно по отношению к изменению входной величины.
3.5 преобразователь с квадратичной функцией преобразования: Преобразователь, у которого значение выходной величины изменяется по квадратичному закону по отношению к изменению входной величины.
4 Операции и средства поверки
4.1 При проведении поверки должны быть выполнены операции и применены средства поверки, указанные в
таблице 1.
Наименование операции | Номер пункта стандарта | Средство поверки |
Внешний осмотр | | - |
Опробование | | - |
Определение основной погрешности компарирования преобразователей напряжения | | Государственный специальный первичный эталон единицы электрического напряжения - вольта - в диапазоне частот от 10 до 3·10 7 Гц по ГОСТ Р 8.648. Комплект эталонных преобразователей напряжения 1-го разряда по ГОСТ Р 8.648. Вольтметры постоянного тока с разрешающей способностью не хуже 10 нВ. Стабилизированный источник напряжения переменного тока с диапазоном напряжений от 0,1 до 1000 В с диапазоном частот от 10 до 1·105 Гц и нестабильностью сигнала от 0,005% до 0,1% за 5 мин. Стабилизированный источник напряжения переменного тока с диапазоном напряжений от 0,1 до 30 В с диапазоном частот от 1·106 до 3·107 Гц и нестабильностью сигнала от 0,01% до 0,1% за 5 мин. Стабилизированный источник напряжения постоянного тока с диапазоном напряжений от 0,1 до 1000 В и нестабильностью сигнала от 0,001% до 0,005% за 5 мин |
Определение основной погрешности компарирования преобразователей тока | | Государственный первичный специальный эталон единицы силы электрического тока - ампера - в диапазоне частот от 20 до 1·106 Гц. Комплект эталонных преобразователей тока 1-го разряда по [1]. Вольтметры постоянного тока с разрешающей способностью не хуже 10 нВ. Стабилизированный источник силы переменного тока с диапазоном измерений от 0,001 до 100 А с диапазоном частот от 10 до 1·105 Гц и нестабильностью сигнала от 0,005% до 0,1% за 5 мин. Стабилизированный источник силы постоянного тока с диапазоном измерений от 0,001 до 100 А и нестабильностью сигнала от 0,001% до 0,005% за 5 мин |
Примечание - Допускается применять средства поверки, не указанные в таблице 1, удовлетворяющие по точности требованиям настоящего стандарта и имеющие действующие свидетельства о поверке. |
5 Условия поверки и подготовка к ней
5.1 При проведении поверки должны быть соблюдены нормальные условия, определяемые требованиями
ГОСТ 8.395.
5.1.1 Температура окружающей среды (23 +/- 2) °C. Допускаемая нестабильность температуры за 1 ч не должна превышать +/- 0,5 °C.
5.1.2 Атмосферное давление (100 +/- 4) кПа [(750 +/- 30) мм рт. ст.].
5.1.3 Относительная влажность воздуха не более 80%.
5.2 Напряжение питающей сети (230,0 +/- 4,6) В с частотой (50,0 +/- 0,5) Гц.
5.3 Поверяемый преобразователь и средства поверки должны быть подготовлены к работе в соответствии с их эксплуатационной документацией.
6 Требования к квалификации поверителей
6.1 Поверку термоэлектрических преобразователей напряжения и преобразователей тока (далее - ПН и ПТ соответственно) может проводить подготовленный персонал, ознакомленный с руководством по эксплуатации на приборы, применяемые при поверке, имеющий удостоверение поверителя и прошедший инструктаж по технике безопасности при работе с оборудованием, питаемым напряжением 230 В.
При внешнем осмотре должно быть установлено соответствие ПН и ПТ следующим требованиям:
- ПН и ПТ должны быть укомплектованы в соответствии с эксплуатационной документацией на преобразователи конкретного типа и иметь свидетельство о предыдущей поверке;
- ПН и ПТ не должны иметь механических повреждений и неисправностей соединительных элементов, влияющих на их нормальную работу;
- внутри корпусов ПН и ПТ должны отсутствовать отсоединившиеся части и детали, обнаруживаемые на слух при переворачивании преобразователей.
7.2.1 Готовность к работе ПН и ПТ определяют в соответствии с эксплуатационной документацией на преобразователи конкретного типа.
7.2.2 Определяют нестабильность ПН и ПТ на соответствие требованиям
А.1.2 и
А.2.2 приложения А.
7.3 Определение основной погрешности компарирования преобразователей напряжения
7.3.1 Подготовка к проведению измерений
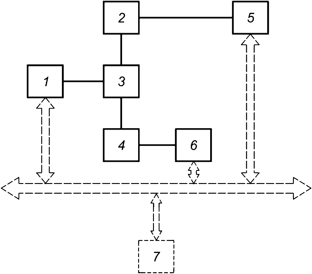
7.3.1.1 Собирают схему в соответствии с
рисунком 1. Включают аппаратуру и прогревают ее в соответствии с требованиями, изложенными в технической документации.
1 - источник напряжения постоянного/переменного тока;
2 - эталонный ПН; 3 - тройниковый соединительный элемент;
4 - поверяемый ПН; 5, 6 - вольтметр
постоянного тока; 7 - ПЭВМ
Примечания
1 Для измерения термоЭДС или напряжения на выходе эталонного и поверяемого ПН вместо вольтметров постоянного тока 5, 6 допускается применять двухканальный вольтметр постоянного тока. При этом выход эталонного и поверяемого ПН подключают к входу канала 1 и канала 2 вольтметра соответственно.
2 Допускается проводить поверку в автоматизированном режиме под управлением специальной программы ПЭВМ, реализующей алгоритм измерений, приведенный ниже. Этот вариант на схеме представлен штриховым рисунком.
Рисунок 1 - Схема соединения приборов при поверке
термоэлектрических преобразователей напряжения
7.3.1.2 Поверку выполняют при номинальном значении напряжения эталонного и поверяемого ПН. В случае разных номинальных значений напряжений эталонного и поверяемого ПН поверку проводят при меньшем из номинальных значений ПН. При этом соотношение номинальных значений напряжений ПН должно быть не менее 1/3.
7.3.1.3 Подают на вход тройникового соединителя постоянное напряжение положительной полярности, номинальное значение которого определяют в соответствии с
7.3.1.2, и выдерживают ПН при поданном на них напряжении в течение 30 мин.
7.3.2 Определение погрешности при переходе от напряжения постоянного тока к напряжению переменного тока частотой 1 кГц
7.3.2.1 Подают на вход тройникового соединителя переменное напряжение частотой 1 кГц с номинальным значением, установленным в соответствии с
7.3.1.2. Измеряют значение термоЭДС или напряжения на выходе эталонного ПН
eэ~(i) и значение термоЭДС или напряжения на выходе поверяемого ПН
ek~(i).
7.3.2.2 Подают на вход тройникового соединителя постоянное напряжение положительной полярности с номинальным значением, установленным в соответствии с
7.3.1.2, и регулированием уровня выходного напряжения источника устанавливают значение термоЭДС или напряжения на выходе эталонного ПН, равное
eэ~(i). Измеряют значение термоЭДС или напряжения на выходе эталонного ПН
eэ+(i) и значение термоЭДС или напряжения на выходе поверяемого ПН
ek+(i).
7.3.2.3 Подают на вход тройникового соединителя постоянное напряжение отрицательной полярности с номинальным значением, установленным в соответствии с
7.3.1.2, и регулированием уровня выходного напряжения источника устанавливают значение термоЭДС или напряжения на выходе эталонного ПН, равное
eэ~(i). Измеряют значение термоЭДС или напряжения на выходе эталонного ПН
eэ-(i) и значение термоЭДС или напряжения на выходе поверяемого ПН
ek-(i).
7.3.2.4 Подают на вход тройникового соединителя переменное напряжение частотой 1 кГц с номинальным значением, установленным в соответствии с
7.3.1.2, и регулированием уровня выходного напряжения источника устанавливают значение термоЭДС или напряжения на выходе эталонного ПН, равное
eэ~(i). Измеряют значение термоЭДС или напряжения на выходе эталонного ПН
eэ~(i+1) и значение термоЭДС или напряжения на выходе поверяемого ПН
ek~(i+1).
7.3.2.5 Повторяют операции по
7.3.2.1 -
7.3.2.4 в цикле (
U~,
U+,
U-,
U~)
n раз (но не менее трех). При этом допускается принимать за результат измерения значения термоЭДС или напряжения на выходе эталонного ПН
eэ~ и значения термоЭДС или напряжения на выходе поверяемого ПН
ek~ последующего (
i + 1) цикла результат последнего измерения значения термоЭДС или напряжения на выходе эталонного ПН
eэ~ и значения термоЭДС или напряжения на выходе поверяемого ПН
ek~ предыдущего (
i-го) цикла.
7.3.2.6 Рассчитывают разность погрешностей

, поверяемого

и эталонного

ПН по формулам:

, (1)

, (2)

, (3)
где N = 1 в случае поверки ПН с линейной функцией преобразования и N = 2 в случае поверки ПН с квадратичной функцией преобразования;

, (4)

, (5)

, (6)
где M = 1 в случае использования преобразователя с линейной функцией преобразования в качестве эталонного и M = 2 в случае использования преобразователя с квадратичной функцией преобразования в качестве эталонного;

, (7)

. (8)
7.3.2.7 Основную относительную погрешность поверяемого преобразователя при переходе от напряжения постоянного тока к напряжению переменного тока частотой 1 кГц рассчитывают по формуле

; (9)
где

- погрешность эталонного ПН, определенная, в свою очередь, по результатам его поверки.
7.3.3 Определение погрешности компарирования напряжения при частотах, отличных от частоты 1 кГц
Погрешность компарирования напряжения при частотах, отличных от частоты 1 кГц, относительно напряжения постоянного тока определяют как сумму погрешности на частоте 1 кГц

и частотной погрешности

на частоте
f относительно частоты 1 кГц.
7.3.3.1 Подают на вход тройникового соединителя переменное напряжение требуемой частоты
f и номинальным значением, установленным в соответствии с
7.3.1.2, и регулированием уровня выходного напряжения источника устанавливают значение термоЭДС или напряжения на выходе эталонного ПН, равное
eэ~1 (определенного при первом измерении по
7.3.2.1). Измеряют значение термоЭДС или напряжения на выходе эталонного ПН
eэ(i)f и значение термоЭДС или напряжения на выходе поверяемого ПН
ek(i)f.
7.3.3.2 Подают на вход тройникового соединителя переменное напряжение частотой 1 кГц с номинальным значением, установленным в соответствии с
7.3.1.2, и регулированием уровня выходного напряжения источника устанавливают значение термоЭДС или напряжения на выходе эталонного ПН, равное
eэ~1 (определенного при первом измерении по
7.3.2.1). Измеряют значение термоЭДС или напряжения на выходе эталонного ПН
eэ(i)1 кГц и значение термоЭДС или напряжения на выходе поверяемого ПН
ek(i)1 кГц.
7.3.3.3 Подают на вход тройникового соединителя переменное напряжение с указанной частотой
f и номинальным значением, установленным в соответствии с
7.3.1.2, и регулированием уровня выходного напряжения источника устанавливают значение термоЭДС или напряжения на выходе эталонного ПН, равное
eэ~1 (определенного при первом измерении по
7.3.2.1). Измеряют значение термоЭДС или напряжения на выходе эталонного ПН
eэ(i+1)f и значение термоЭДС или напряжения на выходе поверяемого ПН
ek(i+1)f.
7.3.3.4 Повторяют операции по
7.3.3.1 -
7.3.3.3 в цикле (
Uf,
U1 кГц,
Uf)
n раз (но не менее трех), при этом допускается принимать за результат измерения значения термоЭДС или напряжения на выходе эталонного ПН
eэ(i)f и значения термоЭДС или напряжения на выходе поверяемого ПН
ek(i)f последующего (
i + 1) цикла результат последнего значения термоЭДС или напряжения на выходе эталонного ПН
eэ(i)f и значения термоЭДС или напряжения на выходе поверяемого ПН
ek(i)f от
Uf предыдущего (
i-го) цикла.
7.3.3.5 Рассчитывают разность частотных погрешностей

поверяемого

и эталонного ПН

по формулам:

, (10)

, (11)

, (12)
где N = 1 в случае поверки ПН с линейной функцией преобразования и N = 2 в случае поверки ПН с квадратичной функцией преобразования;

, (13)

, (14)
где M = 1 в случае использования преобразователя с линейной функцией преобразования в качестве эталонного и M = 2 в случае использования преобразователя с квадратичной функцией преобразования в качестве эталонного;

. (15)
7.3.3.6 Рассчитывают значение основной относительной погрешности поверяемого ПН на частоте f относительно частоты 1 кГц по формуле

, (16)
где

- погрешность эталонного ПН на частоте
f относительно частоты 1 кГц, определенная по результатам его поверки.
7.3.3.7 Рассчитывают значение основной относительной погрешности компарирования поверяемого ПН на частоте f относительно напряжения постоянного тока по формуле

. (17)
7.3.3.8 При поверке ведут протокол произвольной формы.
7.4 Определение основной погрешности компарирования преобразователей тока
7.4.1 Подготовка к проведению измерений
7.4.1.1 Собирают схему в соответствии с
рисунком 2. Включают аппаратуру и прогревают ее в соответствии с требованиями, изложенными в технической документации.
1 - источник силы постоянного/переменного тока;
2 - эталонный ПТ; 3 - поверяемый ПТ; 4, 5 - вольтметр
постоянного тока; 6 - ПЭВМ
Примечания
1 Для измерения термоЭДС на выходе эталонного и поверяемого ПТ вместо вольтметров постоянного тока 4, 5 допускается применять двухканальный вольтметр постоянного тока. При этом выход эталонного и поверяемого ПТ подключают ко входу канала 1 и канала 2 вольтметра соответственно.
2 Допускается проводить поверку в автоматизированном режиме под управлением специальной программы ПЭВМ, реализующей алгоритм измерений, приведенный ниже. Этот вариант на схеме представлен штриховым рисунком.
Рисунок 2 - Схема соединения приборов при поверке
термоэлектрических преобразователей силы переменного тока
7.4.1.2 Поверку выполняют при номинальном значении силы тока эталонного и поверяемого ПТ. В случае разных номинальных значений силы тока эталонного и поверяемого ПТ поверку проводят при меньшем из номинальных значений силы тока ПТ. При этом соотношение номинальных значений силы тока ПТ должно быть не менее 1/3.
7.4.1.3 Подают на вход преобразователей постоянный ток положительной полярности, номинальное значение силы которого определяют в соответствии с
7.4.1.2, и выдерживают ПТ при поданном на них токе в течение 30 мин.
7.4.2 Определение погрешности при переходе от силы постоянного тока к силе переменного тока частотой 1 кГц
7.4.2.1 Подают на вход ПТ переменный ток частотой 1 кГц с номинальным значением, установленным в соответствии с
7.4.1.2. Измеряют значение термоЭДС на выходе эталонного ПТ
eэ~(i) и значение термоЭДС на выходе поверяемого ПТ
ek~(i).
7.4.2.2 Подают на вход ПТ постоянный ток положительной полярности с номинальным значением, установленным в соответствии с
7.4.1.2, и регулированием уровня силы постоянного тока устанавливают значение термоЭДС на выходе эталонного ПТ, равное
eэ~(i). Измеряют значение термоЭДС на выходе эталонного ПТ
eэ+(i) и значение термоЭДС на выходе поверяемого ПТ
ek+(i).
7.4.2.3 Подают на вход ПТ постоянный ток отрицательной полярности с номинальным значением, установленным в соответствии с
7.4.1.2, и регулированием уровня силы постоянного тока устанавливают значение термоЭДС на выходе эталонного ПТ, равное
eэ~(i). Измеряют значение термоЭДС на выходе эталонного ПТ
eэ-(i) и значение термоЭДС на выходе поверяемого ПТ
ek-(i).
7.4.2.4 Подают на вход ПТ переменный ток частотой 1 кГц с номинальным значением, установленным в соответствии с
7.4.1.2, и регулированием уровня силы переменного тока устанавливают значение термоЭДС на выходе эталонного ПТ, равное
eэ~(i). Измеряют значение термоЭДС на выходе эталонного ПТ
eэ~(i+1) и значение термоЭДС на выходе поверяемого ПТ
ek~(i+1).
7.4.2.5 Повторяют операции по
7.4.2.1 -
7.4.2.4 в цикле (
I~,
I+,
I-,
I~)
n раз (но не менее трех). При этом допускается принимать за результат измерения значения термоЭДС на выходе эталонного ПТ
eэ~ и значения термоЭДС на выходе поверяемого ПТ
ek~ последующего (
i + 1) цикла результат последнего измерения значения термоЭДС на выходе эталонного ПТ
eэ~ и значения термоЭДС на выходе поверяемого ПТ
ek~ предыдущего (
i-го) цикла.
7.4.2.6 Рассчитывают разность погрешностей

поверяемого

и эталонного

ПТ по формулам:

, (18)

, (19)

, (20)
где N = 1 в случае поверки ПТ с линейной функцией преобразования и N = 2 в случае поверки ПТ с квадратичной функцией преобразования;

, (21)

, (22)

, (23)
где M = 1 в случае использования преобразователя с линейной функцией преобразования в качестве эталонного и M = 2 в случае использования преобразователя с квадратичной функцией преобразования в качестве эталонного;

, (24)

. (25)
7.4.2.7 Основную относительную погрешность поверяемого преобразователя при переходе от постоянного тока к переменному току частотой 1 кГц рассчитывают по формуле

, (26)
где

- погрешность эталонного ПТ, определенная, в свою очередь, по результатам его поверки.
7.4.3 Определение погрешности компарирования тока при частотах, отличных от частоты 1 кГц
Погрешность компарирования тока при частотах, отличных от частоты 1 кГц, относительно постоянного тока определяют как сумму погрешности на частоте 1 кГц

и частотной погрешности

на частоте
f относительно частоты 1 кГц.
7.4.3.1 Подают на вход ПТ переменный ток требуемой частоты
f и номинальным значением, установленным по
7.4.1.2, и регулированием уровня силы переменного тока устанавливают значение термоЭДС на выходе эталонного ПТ, равное
eэ~1 (определенного при первом измерении по
7.4.2.1). Измеряют значение термоЭДС на выходе эталонного ПТ
eэ(i)f и значение термоЭДС на выходе поверяемого ПТ
ek(i)f.
7.4.3.2 Подают на вход ПТ переменный ток частотой 1 кГц с номинальным значением, установленным по
7.4.1.2, и регулированием уровня силы переменного тока устанавливают значение термоЭДС на выходе эталонного ПТ, равное
eэ~1 (определенного при первом измерении по
7.4.2.1). Измеряют значение термоЭДС на выходе эталонного ПТ
eэ(i)1 кГц и значение термоЭДС на выходе поверяемого ПТ
ek(i)1 кГц.
7.4.3.3 Подают на вход ПТ переменный ток с указанной частотой
f и номинальным значением, установленным по
7.4.1.2, и регулированием уровня силы переменного тока устанавливают значение термоЭДС на выходе эталонного ПТ, равное
eэ~1 (определенного при первом измерении по
7.4.2.1). Измеряют значение термоЭДС на выходе эталонного ПТ
eэ(i+1)f и значение термоЭДС на выходе поверяемого ПТ
ek(i+1)f.
7.4.3.4 Повторяют операции по
7.4.3.1 -
7.4.3.3 в цикле (
If,
I1 кГц,
If)
n раз (но не менее трех), при этом допускается принимать за результат измерения значения термоЭДС на выходе эталонного ПТ
eэ(i)f и значения термоЭДС на выходе поверяемого ПТ
ek(i)f последующего (
i + 1) цикла результат последнего значения термоЭДС на выходе эталонного ПТ
eэ(i)f и значения термоЭДС на выходе поверяемого ПТ
ek(i)f от предыдущего (
i-го) цикла.
7.4.3.5 Рассчитывают разность частотных погрешностей

поверяемого

и эталонного ПТ

по формулам:

, (27)

, (28)

, (29)
где N = 1 в случае поверки ПТ с линейной функцией преобразования и N = 2 в случае поверки ПТ с квадратичной функцией преобразования;

, (30)

, (31)
где M = 1 в случае использования преобразователя с линейной функцией преобразования в качестве эталонного и M = 2 в случае использования преобразователя с квадратичной функцией преобразования в качестве эталонного;

. (32)
7.4.3.6 Рассчитывают значение основной относительной погрешности поверяемого ПТ на частоте f относительно частоты 1 кГц по формуле

, (33)
где

- погрешность эталонного ПТ на частоте
f относительно частоты 1 кГц, определенная по результатам его поверки.
7.4.3.7 Рассчитывают значение основной относительной погрешности компарирования поверяемого ПТ на частоте f относительно силы постоянного тока по формуле

. (34)
7.4.3.8 При поверке ведут протокол произвольной формы.
8 Оформление результатов поверки
8.1 Результатом поверки является подтверждение пригодности средства измерений к применению или признание средства измерений непригодным к применению в сфере государственного регулирования в области обеспечения единства измерений.
8.2 Если средство измерений по результатам поверки признано пригодным к применению, то на него или техническую документацию наносят поверительное клеймо или выдают "Свидетельство о поверке" установленной формы.
Поверительные клейма наносят на средства измерений во всех случаях, когда конструкция средств измерений не препятствует этому и условия их эксплуатации обеспечивают сохранность поверительных клейм в течение всего интервала между поверками.
8.3 Если средство измерений по результатам поверки признано непригодным к применению, поверительное клеймо гасят, "Свидетельство о поверке" аннулируют, выписывают "Извещение о непригодности" установленной формы или делают соответствующую запись в технической документации.
8.4 В целях предотвращения доступа к узлам регулирования или элементам конструкции средств измерений при наличии у средств измерений мест пломбирования на средства измерений устанавливают пломбы, несущие на себе поверительные клейма.
(обязательное)
ОСНОВНЫЕ ТЕХНИЧЕСКИЕ ТРЕБОВАНИЯ К ЭТАЛОННЫМ
ТЕРМОЭЛЕКТРИЧЕСКИМ ПРЕОБРАЗОВАТЕЛЯМ НАПРЯЖЕНИЯ
И СИЛЫ ПЕРЕМЕННОГО ТОКА
А.1 Требования к эталонным термоэлектрическим преобразователям напряжения
А.1.1 Диапазон напряжений, диапазон частот, предельные допускаемые значения основной относительной погрешности компарирования напряжения должны соответствовать требованиям
ГОСТ Р 8.648.
А.1.2 Нестабильность ПН - изменение термоЭДС или напряжения на выходе ПН за 5 мин при поддержании напряжения на входе постоянным (с погрешностью не более 0,001%) после прогрева ПН в течение 30 мин не должно быть более 0,02% номинальной термоЭДС или напряжения на выходе ПН.
А.1.3 Асимметрия ПН - разница термоЭДС или напряжения на выходе ПН при изменении полярности напряжения постоянного тока не должна быть более 0,05% номинальной термоЭДС или напряжения на выходе ПН.
А.2 Требования к эталонным термоэлектрическим преобразователям силы тока (1-й разряд)
А.2.1 Диапазон силы токов, диапазон частот, предельные допускаемые значения основной относительной погрешности компарирования силы тока должны соответствовать требованиям
[1].
А.2.2 Нестабильность ПТ - изменение термоЭДС на выходе ПТ за 5 мин при поддержании силы тока на входе постоянной (с погрешностью не более 0,001%) после прогрева ПТ в течение 30 мин не должно быть более 0,01% номинальной термоЭДС.
А.2.3 Асимметрия ПН - разница термоЭДС на выходе ПТ при изменении полярности постоянного тока не должна быть более 0,05% номинальной термоЭДС на выходе ПТ в диапазоне силы тока от 1·10-3 до 0,1 А и 0,03% в диапазоне силы тока от 0,25 до 25 А.
| | Государственная система обеспечения единства измерений. Государственная поверочная схема для средств измерений силы переменного электрического тока от 1·10-8 до 25 А в диапазоне частот от 20 до 1·106 Гц |
| Правила технической эксплуатации электроустановок потребителей (утверждены Приказом Министерства энергетики Российской Федерации от 13 января 2003 г. N 6) |
| Правила безопасности при эксплуатации электроустановок (утверждены Постановлением Министерства труда и социального развития Российской Федерации от 5 января 2001 г. N 3) |
УДК 621.317:006.354 | | Т88.8 |
Ключевые слова: сила переменного тока, эталон, рабочий эталон, средство измерений, термоэлектрический преобразователь |