Главная // Актуальные документы // ГОСТ Р (Государственный стандарт)
СПРАВКА
Источник публикации
М.: Стандартинформ, 2014
Примечание к документу
Документ введен в действие с 1 ноября 2014 года.
Название документа
"ГОСТ Р 55977-2014. Национальный стандарт Российской Федерации. Система технологического обеспечения разработки и постановки на производство изделий космической техники. Основные положения"
(утв. и введен в действие Приказом Росстандарта от 19.03.2014 N 193-ст)

"ГОСТ Р 55977-2014. Национальный стандарт Российской Федерации. Система технологического обеспечения разработки и постановки на производство изделий космической техники. Основные положения"
(утв. и введен в действие Приказом Росстандарта от 19.03.2014 N 193-ст)


Содержание


Утвержден и введен в действие
Приказом Федерального
агентства по техническому
регулированию и метрологии
от 19 марта 2014 г. N 193-ст
НАЦИОНАЛЬНЫЙ СТАНДАРТ РОССИЙСКОЙ ФЕДЕРАЦИИ
СИСТЕМА ТЕХНОЛОГИЧЕСКОГО ОБЕСПЕЧЕНИЯ РАЗРАБОТКИ И ПОСТАНОВКИ
НА ПРОИЗВОДСТВО ИЗДЕЛИЙ КОСМИЧЕСКОЙ ТЕХНИКИ
ОСНОВНЫЕ ПОЛОЖЕНИЯ
System of technical support of space hardware development
and production. Basic principles
ГОСТ Р 55977-2014
Группа Т53
ОКС 49.020
Дата введения
1 ноября 2014 года
Предисловие
1 РАЗРАБОТАН Федеральным государственным унитарным предприятием "Научно-производственное объединение "Техномаш" (ФГУП "НПО "Техномаш")
2 ВНЕСЕН Техническим комитетом по стандартизации ТК 321 "Ракетная и ракетно-космическая техника"
3 УТВЕРЖДЕН И ВВЕДЕН В ДЕЙСТВИЕ Приказом Федерального агентства по техническому регулированию и метрологии от 19 марта 2014 г. N 193-ст
4 РАЗРАБОТАН ВПЕРВЫЕ
Правила применения настоящего стандарта установлены в ГОСТ Р 1.0-2012 (раздел 8). Информация об изменениях к настоящему стандарту публикуется в ежегодном (по состоянию на 1 января текущего года) информационном указателе "Национальные стандарты", а официальный текст изменений и поправок - в ежемесячном информационном указателе "Национальные стандарты". В случае пересмотра (замены) или отмены настоящего стандарта соответствующее уведомление будет опубликовано в ближайшем выпуске ежемесячного информационного указателя "Национальные стандарты". Соответствующая информация, уведомление и тексты размещаются также в информационной системе общего пользования - на официальном сайте Федерального агентства по техническому регулированию и метрологии в сети Интернет (gost.ru)
1 Область применения
Настоящий стандарт устанавливает структуру системы технологического обеспечения цикла "исследование-разработка-производство", а также состав, последовательность, содержание и организацию работ в системе на основе требований нормативных документов в области разработки и постановки на производство изделий космической техники (далее - изделия).
Стандарт предназначен для применения в научно-производственных и производственных объединениях, на предприятиях и в организациях при осуществлении технологического обеспечения процессов разработки и постановки на производство изделий.
Настоящий стандарт применяется при создании, производстве и эксплуатации изделий по международным договорам и в ходе реализации международных проектов и программ при условии согласия всех заинтересованных сторон, а также в случаях, когда его применение предписано требованиями технического задания на выполнение работ.
2 Нормативные ссылки
В настоящем стандарте использованы нормативные ссылки на следующие стандарты:
ГОСТ 3.1109-82 Единая система технологической документации. Термины и определения основных понятий
ГОСТ 7.32-2001 Система стандартов по информации, библиотечному и издательскому делу. Отчет о научно-исследовательской работе. Структура и правила оформления
ГОСТ 14.004-83 Технологическая подготовка производства. Термины и определения основных понятий
ГОСТ 15.101-98 Система разработки и постановки продукции на производство. Порядок выполнения научно-исследовательских работ
ГОСТ 27.004-85 Надежность в технике. Системы технологические. Термины и определения
ГОСТ ISO 9000-2011 Система менеджмента качества. Основные положения и словарь
ГОСТ ISO 9001-2011 Система менеджмента качества. Требования
ГОСТ Р 50995.0.1-96 Технологическое обеспечение создания продукции. Основные положения
ГОСТ Р 50995.3.1-96 Технологическое обеспечение создания продукции. Технологическая подготовка производства
Примечание - При пользовании настоящим стандартом целесообразно проверить действие ссылочных стандартов в информационной системе общего пользования - на официальном сайте Федерального агентства по техническому регулированию и метрологии в сети Интернет или по ежегодному информационному указателю "Национальные стандарты", который опубликован по состоянию на 1 января текущего года, и по выпускам ежемесячного информационного указателя "Национальные стандарты" за текущий год. Если заменен ссылочный стандарт, на который дана недатированная ссылка, то рекомендуется использовать действующую версию этого стандарта с учетом всех внесенных в данную версию изменений. Если заменен ссылочный стандарт, на который дана датированная ссылка, то рекомендуется использовать версию этого стандарта с указанным выше годом утверждения (принятия). Если после утверждения настоящего стандарта в ссылочный стандарт, на который дана датированная ссылка, внесено изменение, затрагивающее положение, на которое дана ссылка, то это положение рекомендуется применять без учета данного изменения. Если ссылочный стандарт отменен без замены, то положение, в котором дана ссылка на него, рекомендуется применять в части, не затрагивающей эту ссылку.
3 Термины, определения и сокращения
3.1 В настоящем стандарте применены термины по ГОСТ 3.1109, ГОСТ 27.004, ГОСТ ISO 9000, ГОСТ 14.004, а также следующий термин с соответствующим определением:
космическая техника: Совокупность орбитальных средств, средств выведения, средств подготовки и управления ракетами космического назначения и орбитальными средствами, средств посадки составных частей ракет космического назначения, а также средств, обеспечивающих их эксплуатацию.
3.2 В настоящем стандарте использованы следующие сокращения:
АП - аванпроект;
ДСЕ - детали и сборочные единицы;
ДТД - директивная технологическая документация;
ЕСКД - единая система конструкторской документации;
ЕСТД - единая система технологической документации;
КД - конструкторская документация;
КПЭО - комплексная программа экспериментальной обработки;
КТ - космическая техника;
КТР - конструкторско-технологическое решение;
КТП - конструкторско-технологическая проблема;
НИР - научно-исследовательская работа;
НТИ - научно-техническая информация;
ОИ - опытное изделие;
ОКР - опытно-конструкторская работа;
ОТР - отработка технологических решений;
ПОТР - прогнозирование и оценка технологической реализуемости;
РРД - разработка рабочей документации;
СрТО - средства технологического оснащения;
СТОб - система технологического обеспечения;
ТЗ - техническое задание;
ТОПР - технологическое обеспечение проектирования;
ТП - техническое предложение;
ТПП - технологическая подготовка производства;
ТППБ - техническое перевооружение производственной базы;
ТЧ - технологическая часть;
ЭП - эскизный проект.
4 Основные положения
4.1 Система технологического обеспечения разработки и постановки на производство изделий является частью организационно-технической системы, предусматривающей создание и реализацию единого эффективного механизма технологического обеспечения цикла "исследование-разработка-производство", направленного на сокращение сроков проектирования и изготовления технологичных изделий требуемого уровня качества и надежности в условиях постоянного повышения сложности и быстрой сменяемости новых поколений КТ.
4.2 Технологическое обеспечение процесса разработки и постановки на производство изделий в соответствии с ГОСТ Р 50995.0.1 является взаимосвязанной реализацией совокупности процессов и процедур:
- прогнозирования тенденций развития техники и технологии;
- выявления КТП создания новых конкурентоспособных изделий КТ;
- проведения НИР (ОКР) по решению выявленных КТП и представления результатов в форме описаний КТР;
- создания информационной базы для технологически ориентированного проектирования в виде систематизированного множества описаний КТР;
- ускоренной подготовки производства новых высоконадежных изделий.
4.3 СТОб ориентирует разработчиков новой техники на создание КТ, конкурентоспособной на мировом рынке, на основе взаимосвязанного развития и обновления технологии и производства.
4.4 Основные принципиальные положения СТОб состоят в следующем:
- технологическое обоснование возможности создания изделий (прогнозирование развития технологии и материалов, оценка технологической и ресурсной реализуемости, проведение поисковых и прикладных НИР по созданию технологического задела);
- разработка технологических составляющих проектов на всех этапах создания изделий КТ с позиций их равнозначности конструкторской части проекта;
- включение в планы создания изделий технологических работ с конкретным содержанием, исполнителями и сроками, исходя из задач интеграции КТР и обеспечения своевременной готовности производства.
4.5 Функционирование СТОб базируется на использовании единой формы представления данных о конструкторско-технологическом облике изделия в виде массива КТР.
Характеристики конструкции, технологического процесса и производства рассматриваются в системе как неотъемлемые, равноправные компоненты при анализе принятых решений в процессе разработки и подготовки производства изделия.
4.6 СТОб предусматривает такой алгоритм проектирования изделия, когда для каждого предлагаемого варианта конструкции определяют наиболее приемлемый вариант технологии по критерию затрат ресурсов, т.е. формируют альтернативные конструкторско-технологические варианты реализуемости функциональных задач, из которых затем выбирают решение, обеспечивающее оптимальные затраты и требуемый уровень качества и надежности при постановке на производство и изготовлении изделия.
4.7 В рамках системы необходимо взаимодействие различных категорий разработчиков (конструкторов, технологов и т.п.) на всех этапах разработки и постановки на производство изделий.
5 Структура системы технологического обеспечения
5.1 СТОб состоит из взаимосвязано функционирующих подсистем:
- ПОТР;
- ТОПР;
- ОТР;
- ТПП;
- ТППБ.
5.2 Основными целями подсистем являются:
- ПОТР - создание предпосылок для целевого решения технологических проблем, реализации планов развития технологии;
- ТОПР - создание условий для сокращения сроков технологически ориентированного проектирования и освоения производства новых изделий;
- ОТР - достижение необходимых свойств технологических процессов производства новых изделий;
- ТПП - обеспечение технологической готовности производства к изготовлению новых изделий;
- ТППБ - опережающее обеспечение соответствующего уровня и объема производственной базы для изготовления новых изделий.
5.3 Основными функциями подсистем являются:
а) в подсистеме ПОТР:
1) прогнозирование и выбор направлений технологического развития в обеспечение перспективных планов (федеральных целевых программ) создания новых изделий;
2) оценка технологической реализуемости программ развития космической техники и выбор вариантов направлений, обеспечивающих минимизацию ресурсов и сроков;
3) выявление, комплексирование и ранжирование технологических проблем, определяющих возможности реализации планов и программ развития КТ;
б) в подсистеме ТОПР:
1) опережающее создание прогрессивных технологических методов и оборудования, обеспечивающих реализацию планов и программ развития техники;
2) информационное обеспечение процесса создания новых изделий данными о диапазонах возможностей существующих перспективных КТР в целях реализации технологически ориентированного проектирования;
в) в подсистеме ОТР:
1) технологическое обеспечение надежности и качества изделий;
2) доведение технологической трудоемкости и себестоимости изготовления изделия и материалоемкости до оптимального уровня;
г) в подсистеме ТПП:
- обеспечение производства технологической и метрологической документацией, средствами технологического оснащения и средствами измерений (контроля);
д) в подсистеме ТППБ:
- ускоренное с минимальными затратами создание производственной базы, необходимой для освоения и выпуска новых изделий.
5.4 Общие требования к качеству при функционировании системы определяют исходя из общей политики и задач потребителя (заказчика), предприятий разработчика и изготовителя в области обеспечения качества КТ на этапах ее разработки и производства с учетом требований ГОСТ ISO 9001 и другими действующими нормативными документами в области обеспечения качества.
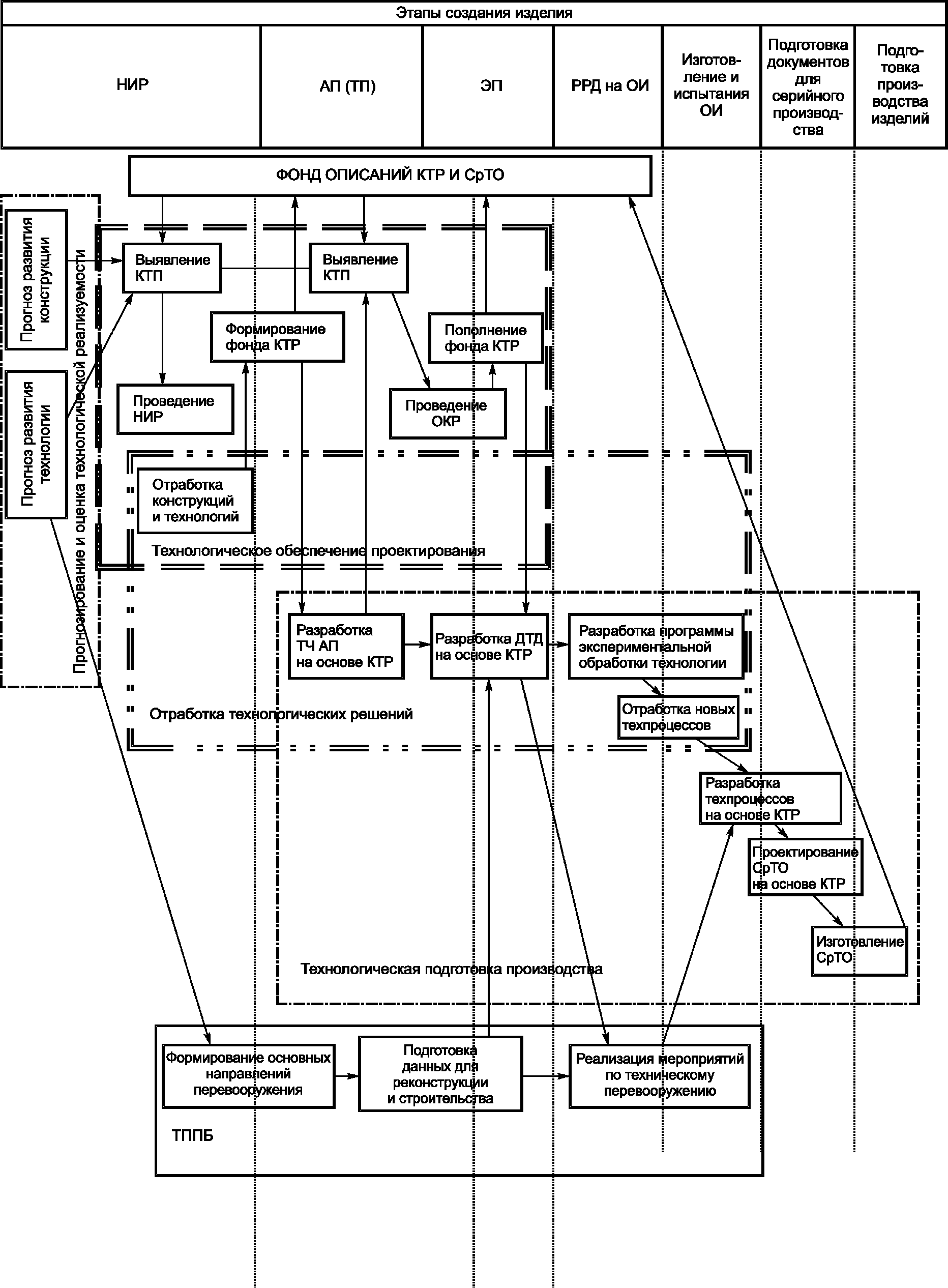
5.5 Укрупненная структурная модель СТОб приведена в приложении А.
Подсистема ОТР в СТОб является связующим звеном между подсистемами ТОПР и ТПП, так как процедуры отработки технологических решений выполняются как на этапах НИР и ОКР, так и на этапе РРД на ОИ.
5.6 Подсистема ПОТР представляет собой организационно-техническую систему, функционирование которой направлено на поиск и анализ зарубежной и отечественной НТИ, разработку научно обоснованных прогнозов и последующую реализацию результатов прогнозирования в процессе технологического обеспечения процесса разработки и освоения производства новых изделий.
Подсистема ПОТР должна обеспечивать решение следующих задач:
- определение возможных путей технологического развития отрасли на базе научно-технического потенциала, получаемого по результатам фундаментальных, поисковых и прикладных исследований, проводимых в Российской академии наук, министерствах и ведомствах и за рубежом;
- уточнение целей, определение направлений технологического развития космической техники и ее приоритетов, исходя из задач, стоящих перед ракетно-космической промышленностью;
- определение путей и сроков достижения целей технологического развития отрасли, исходя из результатов поискового прогнозирования, формирование массива технологических проблем.
5.7 Состав, содержание и последовательность работ в подсистемах СТОб - в соответствии с ГОСТ Р 50995.0.1 и ГОСТ Р 50995.3.1.
6 Организация работ в системе технологического обеспечения разработки и постановки на производство новых изделий
6.1 Организация работ на этапе научно-исследовательской работы
6.1.1 Предприятие - разработчик изделия на этапе НИР проводит следующие работы:
- выявляет тенденции развития конструкций изделий нового поколения;
- на основании выявленных тенденций определяет перспективы роста качественных характеристик изделий нового поколения на период 10 - 15 лет вперед;
- разрабатывает модели облика будущих изделий и их составных частей;
- разрабатывает технические требования к свойствам материалов для применения в конструкции будущих изделий и их составных частей.
6.1.2 Научно-исследовательские учреждения по направлениям технологии и материаловедения на этапе НИР проводят:
- анализ фундаментальных исследований в области технологии и материаловедения;
- выявление тенденций развития в области технологии и материаловедения;
- формирование принципиальных направлений развития технологии и материаловедения в целях обеспечения решения задач, определенных в разделе 5, и направляют информационные материалы по принципиальным направлениям развития технологии и материаловедения предприятиям - разработчикам изделий.
6.1.3 Состав, содержание и последовательность работ в СТОб при проведении НИР должны соответствовать ГОСТ 15.101, ГОСТ 7.32.
Примечание - При создании изделий КТ двойного назначения может меняться состав, содержание, последовательность работ согласно ТЗ заказчика в соответствии с требованиями стандартов системы разработки и постановки на производство военной техники.
6.2 Организация работ на этапе аванпроекта (технического предложения)
6.2.1 На этапе АП (ТП) предприятие-разработчик выполняет следующие работы:
- на основе проработки требуемых конструкторских характеристик нового конкретного изделия проводит анализ локального фонда КТР предприятия и фонда КТР научно-исследовательского учреждения КТР в целях выявления и выбора готовых решений для составных частей изделия;
- проводит предварительную оценку выбранных КТР и определяет возможность использования наиболее эффективных КТР;
- выявляет с привлечением научно-исследовательских учреждений по направлениям технологии и материаловедения, при необходимости, вновь возникшие технологические проблемы, требующие решения при создании нового конкретного изделия, и формирует перечень КТП;
- проводит предварительную проработку и определение необходимых технологических, производственных, организационно-технических условий производства изделий;
- прорабатывает возможности экспериментальных и производственных баз предприятий для создания разрабатываемых изделий;
- разрабатывает предложения по закреплению предприятия - изготовителя нового изделия в установленном порядке, в том числе с учетом проведения конкурса (тендера) и с учетом возможностей централизованного обеспечения предприятия - изготовителя СрТО через предприятие-разработчик;
- разрабатывает предварительные ДТД;
- по результатам выполнения вышеуказанных работ формирует ТЧ АП (ТП) и представляет проект на заключение.
6.2.2 В случае отсутствия в базах данных приемлемых КТР, которые можно было бы использовать при проектировании нового изделия, предприятие-разработчик проектирует, разрабатывает и внедряет новые КТР, не имеющие аналогов, в том числе в мировой практике. Также предприятие-разработчик может определить возможность корректирования конструкторских характеристик и, если вопрос решается положительно, производит соответствующие изменения характеристик изделия с учетом имеющихся в фонде КТР.
6.2.3 Соответствующие организации по направлениям технологии и материаловедения проводят анализ и оценку технологичности изделия и по результатам этой оценки одновременно с предприятием-разработчиком формируют тематику НИР (ОКР) по решению выявленных КТП для разрабатываемого изделия. Анализ и оценка технологичности изделия осуществляются по запросу предприятия-разработчика.
6.2.4 Проведение работ по решению выявленных проблем осуществляется в соответствии с ГОСТ Р 50995.3.1.
6.2.5 Если разработка и оформление КТР не завершены на этапе АП (ТП), соответствующие работы должны быть продолжены на этапе ЭП.
6.2.6 Соответствующие научно-исследовательские учреждения по направлениям технологии и материаловедения и предприятие-разработчик на этапе АП (ТП) продолжают проведение ОКР по решению КТП, если они не завершены на этапе НИР.
6.2.7 По представлению предприятием - разработчиком АП (ТП) соответствующими организациями по направлениям технологии и материаловедения выдается заключение на него, в котором должны содержаться оценки технического уровня, полноты и достаточности проработки вопросов технологии и материаловедения, изложенных в ТЧ пояснительной записки, предварительная оценка технологичности изделия и технологической реализуемости предлагаемых конструкторско-технологических решений с учетом базовых значений показателей технологичности, предварительная оценка метрологического обеспечения.
6.3 Организация работ на этапе эскизного проекта
6.3.1 На этапе ЭП предприятие-разработчик выполняет следующие работы:
- на основе проработки технологической части АП (ТП) и заключений на проект выявляет перечень и облик оригинальных и особо сложных (критичных) ДСЕ, а также составляет перечень особо ответственных (критичных) технологических процессов и операций;
- проводит уточнение перечня выбранных КТР и отбирает наиболее эффективные решения;
- проводит технологическую проработку конструкции, разработку и обоснование основных технологических решений по созданию изделий, формирует исходные данные для последующей подготовки производства;
- проводит функционально-стоимостный анализ изделия и его составных частей, анализ затрат на технологическое обеспечение и подготовку производства изделий;
- разрабатывает предварительные ДТД, которые должны содержать: маршрутный технологический процесс на основные методы получения заготовок, обработки, сборки, монтажа и испытаний; перечень специального технологического оснащения; указания по специфике организации производства; директивную трудоемкость;
- разрабатывает типовые технологические процессы, обеспечивающие требуемую стабильность качества изготовления изделий, предусматривающие использование прогрессивных технологий и современных методов и средств контроля качества изготовления;
- продолжает проведение ОКР по решению проблем, выявленных на этапах НИР и АП (ТП).
6.3.2 В случае отсутствия в фонде КТР приемлемых решений, которые можно было бы использовать при проектировании нового изделия, предприятие-разработчик определяет возможность корректирования конструкторских характеристик и, если такая возможность имеется, проводит соответствующие изменения характеристик изделия с учетом имеющихся в фонде КТР.
6.3.3 Предприятие-разработчик по результатам работ, проведенных на этапе ЭП, формирует ТЧ проекта и представляет его на заключение в научно-исследовательские учреждения по направлениям технологии и материаловедения.
6.3.4 Научно-исследовательские учреждения по направлениям технологии и материаловедения на этапе ЭП выполняют следующие работы:
- продолжают проведение ОКР по решению технологических проблем, в том числе выявленных на этапе АП (ТП), если эти работы не завершены;
- по завершении ОКР оформляют описания КТР и включают их в соответствующий фонд;
- по представлению предприятием - разработчиком ЭП проводят анализ и оценку технологичности изделия и выдают заключение на проект в установленном порядке. Заключения по ТЧ ЭП должны содержать оценки технического уровня, полноты и достаточности проработки вопросов технологии, материаловедения и подготовки производства (в том числе директивной технологической документации), технологичности изделий и технологической реализуемости принятых КТР.
6.3.5 Предприятие-изготовитель на этапе ЭП выполняет следующие работы:
- проводит анализ производственных мощностей предприятия в целях выявления возможностей внедрения нового оборудования и оснастки, необходимых для реализации КТР, использованных при проектировании изделия;
- включает в план технического перевооружения мероприятия по внедрению оборудования и оснастки, заложенных в КТР;
- проводит освоение и внедрение технологических процессов и СрТО, указанных в КТР, учитывая при этом требования промышленной чистоты.
6.3.6 Разработка технологической документации осуществляется в соответствии со стандартами серии ЕСТД и стандартами организации.
6.4 Организация работ на этапе технического проекта
6.4.1 При наличии этапа "Технический проект" организация работ на этом этапе осуществляется в соответствии с требованиями 6.3 настоящего стандарта.
6.5 Организация работ на этапе разработки рабочей документации
6.5.1 Предприятие-разработчик на этапе РРД выполняет следующие работы:
- на основе проработки ТЧ ЭП и заключения на проект определяет и уточняет рациональные параметры конкретных КТР для ДСЕ нового изделия;
- проектирует конкретные ДСЕ нового изделия на базе выявленных и уточненных КТР и передает КД научно-исследовательским учреждениям по направлениям технологии и материаловедения на заключение;
- проводит доработку КД по результатам заключения научно-исследовательских учреждений по направлениям технологии и материаловедения и передает ее предприятию-изготовителю.
6.5.2 Соответствующие организации по направлениям технологии и материаловедения на этапе РРД выполняют следующие работы:
- по завершении ОКР оформляют описания КТР и включают их в фонд КТР;
- продолжают проведение ОКР, не завершенных на предыдущих этапах;
- проводят анализ и оценку технологичности разрабатываемых ДСЕ и по результатам оценки разрабатывают соответствующие рекомендации с составлением заключений.
6.5.3 Предприятие-изготовитель на этапе РРД выполняет следующие работы:
- прорабатывает комплект КД на изделия, полученной от предприятия-разработчика, и на ее основе разрабатывает технологические процессы изготовления изделий.
Примечание - Результаты проработки КД на технологичность организация-изготовитель оформляет в виде заключения (акта) или другого документа, действующего в организации, и прикладывает к акту готовности к опытному производству;
- проектирует и изготавливает СрТО, необходимые для изготовления и испытаний изделий;
- разрабатывает частные программы испытаний для проведения отработки новых технологических процессов;
- проводит отработку технологических процессов по результатам изготовления опытных образцов изделий;
- завершает отработку технологических процессов, предусмотренную КПЭО, согласовывает их с организацией - разработчиком изделия (главным технологом проекта).
РРД предприятием-изготовителем осуществляется в соответствии со стандартами ЕСКД, ЕСТД и стандартами организации.
7 Технико-экономическая эффективность
7.1 Технико-экономическая эффективность от внедрения системы технологического обеспечения достигается:
- на предпроектной стадии - за счет повышения качества прогнозирования развития технологии, заблаговременного выявления определяющих технологических проблем создания новых изделий и концентрации усилий по их решению;
- на этапах проектирования - за счет снижения трудоемкости проектных работ при создании новых изделий в результате применения КТР и сокращения затрат на экспериментальную отработку;
- на этапах технологической подготовки и освоения производства - за счет снижения трудоемкости проектирования технологических процессов, проектирования и изготовления оборудования и оснастки и сокращения потерь от брака при освоении производства;
- на этапах производства - за счет внедрения прогрессивных технологических процессов и оборудования, предусмотренных КТР.
7.2 Экономический эффект Э0 (тыс. руб.) от внедрения системы технологического обеспечения, в общем случае образуемый из ряда составляющих, определяется по формуле
Э0 = ЭРИ + ЭТПП + ЭПИ - ЭУ, (1)
где ЭРИ - экономический эффект, получаемый на стадии проектирования (разработки) изделия, тыс. руб.;
ЭТПП - экономический эффект, получаемый на стадии ТПП изделия, тыс. руб.;
ЭПИ - экономический эффект, получаемый на стадии производства изделия, тыс. руб.;
ЭУ - удельные затраты на разработку и создание, принятые для данного изделия КТР, тыс. руб.
7.3 Экономический эффект ЭРИ (тыс. руб.), получаемый на стадии проектирования (разработки) изделия от применения КТР, определяется по формуле
ЭРИ = ЭТП + ЭСМ, (2)
где ЭТП - экономический эффект от снижения трудоемкости проектных работ при создании новых изделий (в том числе по формированию ТЧ проекта нового изделия), тыс. руб.;
ЭСМ - экономический эффект от снижения стоимости изготовления материальной части для экспериментальной отработки изделия, тыс. руб.
7.4 Экономический эффект на стадии ТПП изделия, получаемый от применения КТР, определяется по формуле
ЭТПП = ЭТР + ЭСО, (3)
где ЭТР - экономический эффект от снижения трудоемкости разработки технологической документации (технологических процессов и чертежей специального технологического оборудования и оснастки), тыс. руб.;
ЭСО - экономический эффект от снижения стоимости изготовления специального технологического оборудования и оснастки, тыс. руб.
7.5 Экономический эффект на стадии производства изделия определяется по формуле:
ЭПИ = ЭВТ + ЭСП + ЭВО + ЭКИ, (4)
где ЭВТ - экономический эффект, получаемый от внедрения новых более эффективных технологических процессов, разработанных в качестве технологического обеспечения КТР, тыс. руб.;
ЭСП - экономический эффект, получаемый от внедрения нового более эффективного оборудования, созданного в качестве технологического обеспечения КТР, тыс. руб.;
ЭВО - экономический эффект, получаемый от специализации производства в результате применения КТР (внедрения более совершенных форм организации), тыс. руб.;
ЭКИ - экономический эффект, получаемый от повышения качества изделия, тыс. руб.
Приложение А
(рекомендуемое)
УКРУПНЕННАЯ СТРУКТУРНАЯ МОДЕЛЬ СИСТЕМЫ
ТЕХНОЛОГИЧЕСКОГО ОБЕСПЕЧЕНИЯ