Главная // Актуальные документы // ГОСТ Р (Государственный стандарт)
СПРАВКА
Источник публикации
М.: Стандартинформ, 2016
Примечание к документу
Документ введен в действие с 1 января 2017 года.
Название документа
"ГОСТ Р ИСО 7176-25-2015. Национальный стандарт Российской Федерации. Кресла-коляски. Часть 25. Аккумуляторные батареи и зарядные устройства для питания кресел-колясок"
(утв. и введен в действие Приказом Росстандарта от 28.10.2015 N 2177-ст)

"ГОСТ Р ИСО 7176-25-2015. Национальный стандарт Российской Федерации. Кресла-коляски. Часть 25. Аккумуляторные батареи и зарядные устройства для питания кресел-колясок"
(утв. и введен в действие Приказом Росстандарта от 28.10.2015 N 2177-ст)


Содержание


Утвержден и введен в действие
Приказом Федерального
агентства по техническому
регулированию и метрологии
от 28 октября 2015 г. N 2177-ст
НАЦИОНАЛЬНЫЙ СТАНДАРТ РОССИЙСКОЙ ФЕДЕРАЦИИ
КРЕСЛА-КОЛЯСКИ
ЧАСТЬ 25
АККУМУЛЯТОРНЫЕ БАТАРЕИ И ЗАРЯДНЫЕ УСТРОЙСТВА ДЛЯ ПИТАНИЯ
КРЕСЕЛ-КОЛЯСОК
Wheelchairs. Part 25. Batteries and chargers for power
supply of wheelchairs
(ISO 7176-25:2013, IDT)
ГОСТ Р ИСО 7176-25-2015
Группа Р23
ОКС 11.180.10
ОКП 94 5150
Дата введения
1 января 2017 года
Предисловие
1 ПОДГОТОВЛЕН Региональной общественной организацией инвалидов "Центр гуманитарных программ" и Федеральным государственным унитарным предприятием "Российский научно-технический центр информации по стандартизации, метрологии и оценке соответствия" (ФГУП "СТАНДАРТИНФОРМ") на основе собственного аутентичного перевода на русский язык стандарта, указанного в пункте 4
2 ВНЕСЕН Техническим комитетом по стандартизации ТК 381 "Технические средства для инвалидов"
3 УТВЕРЖДЕН И ВВЕДЕН В ДЕЙСТВИЕ Приказом Федерального агентства по техническому регулированию и метрологии от 28 октября 2015 г. N 2177-ст
4 Настоящий стандарт идентичен международному стандарту ИСО 7176-25:2013 "Кресла-коляски. Часть 25. Аккумуляторные батареи и зарядные устройства для питания кресел-колясок" (ISO 7176-25:2013 "Wheelchairs - Part 25: Batteries and chargers for powered wheelchairs").
При применении настоящего стандарта рекомендуется использовать вместо ссылочных международных стандартов соответствующие им национальные стандарты Российской Федерации, сведения о которых приведены в дополнительном приложении ДА
5 ВВЕДЕН ВПЕРВЫЕ
Правила применения настоящего стандарта установлены в ГОСТ Р 1.0-2012 (раздел 8). Информация об изменениях к настоящему стандарту публикуется в ежегодном (по состоянию на 1 января текущего года) информационном указателе "Национальные стандарты", а официальный текст изменений и поправок - в ежемесячном информационном указателе "Национальные стандарты". В случае пересмотра (замены) или отмены настоящего стандарта соответствующее уведомление будет опубликовано в ближайшем выпуске ежемесячного информационного указателя "Национальные стандарты". Соответствующая информация, уведомление и тексты размещаются также в информационной системе общего пользования - на официальном сайте Федерального агентства по техническому регулированию и метрологии в сети Интернет (www.gost.ru)
Предисловие
Международная организация по стандартизации ИСО является всемирной федерацией национальных органов по стандартизации (комитетов - членов ИСО). Разработку международных стандартов обычно осуществляют Технические комитеты ИСО. Каждый член организации, заинтересованный темой, для работы над которой был создан соответствующий Технический комитет, имеет право быть представленным в работе этого комитета. Международные правительственные и неправительственные организации, имеющие связи с ИСО, также принимают участие в работах. ИСО тесно взаимодействует с Международной электротехнической комиссией (МЭК) по всем вопросам стандартизации в области электротехники.
Международные стандарты разрабатывают в соответствии с правилами Директив ИСО/МЭК, часть 2.
Основной задачей Технического комитета является подготовка международных стандартов. Проекты международных стандартов, одобренные Техническим комитетом, направляют на согласование членам этого комитета. Для их публикации в качестве международного стандарта требуется одобрение не менее 75% проголосовавших членов комитета.
Следует обратить внимание на возможность наличия в настоящем стандарте некоторых элементов, которые могут быть объектом патентного права. ИСО не несет ответственности за идентификацию некоторых или всех таких патентных прав.
Настоящий стандарт подготовлен Техническим комитетом ИСО/ТК 173 "Средства помощи для лиц с ограничениями жизнедеятельности", подкомитетом ПК 1 "Кресла-коляски".
ИСО 7176 состоит из следующих частей под общим наименованием "Кресла-коляски":
- часть 1. Определение статической устойчивости;
- часть 2. Определение динамической устойчивости кресел-колясок с электроприводом;
- часть 3. Определение эффективности действия тормозной системы;
- часть 4. Определение запаса хода кресел-колясок с электроприводом и скутеров путем измерения расхода энергии;
- часть 5. Определение размеров, массы и площади для маневрирования;
- часть 6. Определение максимальной скорости, ускорения и замедления кресел-колясок с электроприводом;
- часть 7. Измерение размеров сиденья и колеса;
- часть 8. Требования и методы испытаний на статическую, ударную и усталостную прочность;
- часть 9. Климатические испытания кресел-колясок с электроприводом;
- часть 10. Определение способности кресел-колясок с электроприводом преодолевать препятствия;
- часть 11. Испытательные манекены;
- часть 13. Методы испытаний для определения коэффициента трения испытательной поверхности;
- часть 14. Электросистемы и системы управления кресел-колясок с электроприводом и скутеров. Требования и методы испытаний;
- часть 15. Требования к документации и маркировке для обеспечения доступности информации;
- часть 16. Стойкость к возгоранию устройств, поддерживающих положение тела;
- часть 19. Кресла-коляски, используемые в качестве сидения в автомобилях;
- часть 21. Требования и методы испытаний для обеспечения электромагнитной совместимости кресел-колясок с электроприводом и скутеров с зарядными устройствами;
- часть 22. Правила установки;
- часть 23. Требования и методы испытаний устройств для преодоления лестниц, управляемых сопровождающим лицом;
- часть 24. Требования и методы испытаний устройств для преодоления лестниц, управляемых пользователем;
- часть 25. Аккумуляторные батареи и зарядные устройства для питания кресел-колясок;
- часть 26. Словарь;
- часть 28. Требования и методы испытаний для устройств преодоления лестниц.
Введение
Так как надежность и эффективность кресла-коляски с электроприводом зависит от работы, эффективности и надежности комплекта батарей и устройства зарядки батареи, важно обеспечить, чтобы батареи и зарядные устройства подходили для назначенной цели и кресло-коляска, батареи и зарядное устройство были совместимы. Важно также обеспечить, чтобы риск, возникающий от использования батарей кресла-коляски и их зарядных устройств, был устранен или, насколько возможно, уменьшен. Следовательно, существенно, чтобы имелись в наличии требования к эффективности и безопасности батарей кресла-коляски и устройств зарядки батарей.
Устройства зарядки батарей подразделяют на три типа: внебортовые, портативные и бортовые. Ситуации работы, транспортирования и хранения могут быть различными для этих типов, поэтому целесообразно применять к ним различные требования.
ПРЕДУПРЕЖДЕНИЕ - Настоящий стандарт предусматривает использование процедур, которые могут быть вредными для здоровья, если не предпринять адекватных мер предосторожности. Это относится только к технической пригодности и не освобождает процедуры, которые выполняют или вводят в действие тесты, от юридических обязательств, касающихся здоровья и безопасности. До выполнения испытаний, которые могли бы привести батареи или зарядные устройства к проявлению опасных действий поведения, рекомендуется, чтобы был оценен вероятный вред и соответствующие мероприятия были предприняты для минимизирования риска.
1. Область применения
Настоящий стандарт устанавливает требования и методы испытаний для аккумуляторных батарей (далее - батарей) и зарядных устройств, предназначенных для использования в креслах-колясках с электроприводом.
Настоящий стандарт применим к свинцово-кислотным батареям и зарядным устройствам, предназначенным для использования с ними. Требования для зарядных устройств применимы к устройствам, которые имеют номинальное входное напряжение не выше, чем 250 В (переменного тока) и номинальное выходное напряжение не выше, чем 36 В.
Примечания
1 Требования для других химических составов батарей (батареи на основе никеля и лития) и подходящие зарядные устройства находятся в рассмотрении.
2 Требования, относящиеся к безопасности, применимы ко всем устройствам зарядки батарей, предназначенным для использования с механическими креслами-колясками с электроприводом.
2. Нормативные ссылки
В настоящем стандарте использованы нормативные ссылки на следующие стандарты. Для датированных ссылок применяют только указанное издание. Для недатированных ссылок - последнее издание указанного стандарта (включая любые изменения).
ИСО 7176-8 Кресла-коляски. Часть 8. Технические требования и методы испытаний на статическую, ударную и усталостную прочность (ISO 7176-8, Wheelchairs - Part 8: Requirements and test methods for static, impact and fatigue strengths)
ИСО 7176-21 Кресла-коляски. Часть 21. Требования и методы испытаний для обеспечения электромагнитной совместимости кресел-колясок с электроприводом и скутеров с зарядными устройствами (ISO 7176-21, Wheelchairs - Part 21: Requirements and test methods for electromagnetic compatibility of electrically powered wheelchairs and scooters, and battery chargers)
МЭК 60254-1 Батареи свинцово-кислотные для средств электротяги. Часть 1: Общие требования и методы испытания (IEC 60254-1, Lead-acid traction batteries - Part 1: General requirements and methods of tests)
МЭК 60254-2 Батареи свинцово-кислотные для средств электротяги. Часть 2. Размеры аккумуляторов и выводов, маркировка полярности на аккумуляторах (IEC 60254-2, Lead-acid traction batteries - Part 2: Dimensions of cells and terminals and marking of polarity on cells)
МЭК 60335-2-29 Приборы электрические бытового и аналогичного назначения. Безопасность. Часть 2-29. Частные требования к зарядным устройствам аккумуляторных батарей (IEC 60335-2-29, Household and similar electrical appliances - Safety - Part 2-29: Particular requirements for battery chargers)
МЭК 60529 Степени защиты, обеспечиваемые корпусами (Код IP) (IEC 60529, Degrees of protection provided by enclosures (IP Code))
МЭК 61076-2-103 Соединители для электронного оборудования. Часть 2-103: Круглые соединители. Частные технические условия для диапазонных многополюсных соединителей (тип XLR) (IEC 61076-2-103, Connectors for electronic equipment - Part 2-103: Circular connectors - Detail specification for a range of multipole connectors (type 'XLR')
Сообщество автомобильных инженеров США J1495, Процедура Испытания Огнезащитных Систем Вентиляции Батареи (SAE J1495, Test Procedure for Battery Flame Retardant Venting Systems)
Международная ассоциация воздушного транспорта. Специальные средства обеспечения A67 (IATA Special Provision A67)
3. Термины и определения
В настоящем стандарте применены следующие термины с соответствующими определениями:
3.1 батарея (battery): Один или более элементов, оснащенных устройствами, необходимыми для использования, например корпусом, клеммами, маркировкой и устройствами защиты.
3.2 свинцово-кислотная батарея (lead acid battery), свинцовая батарея с диоксидом свинца (lead dioxide lead battery): Аккумуляторная батарея с водным электролитом, основанным на разбавленной серной кислоте, положительный электрод - диоксид свинца и отрицательный электрод - свинец.
Примечание 1 - Свинцовые батареи с диоксидом свинца часто носят названия аккумуляторы (не рекомендовано).
3.3 номинальное напряжение (nominal voltage): Соответствующая приблизительная величина напряжения, используемая для обозначения или идентификации элемента, батареи или электрохимической системы.
Примечание 1 - Для свинцово-кислотной батареи номинальное напряжение обычно равно двум вольтам, умноженным на число элементов.
3.4 номинальный выходной постоянный ток (rated d.c. output current): Выходной ток, установленный зарядному устройству его производителем.
3.5 номинальное выходное напряжение (rated d.c. output voltage): Выходное напряжение, установленное зарядному устройству его производителем.
3.6 номинальное входное напряжение (rated input voltage): Напряжение питающей сети, установленное зарядному устройству его производителем.
3.7 угроза безопасности (safety hazard): Потенциальный источник физического ранения или вреда здоровью пользователя, другим людям или животным, или вреда окружению, возникающего непосредственно от зарядного устройства или батареи.
Примечание - Адаптировано из МЭК 60601-1.
3.8 C5: Расчетная емкость батареи для времени разрядки 5 ч, выраженная в ампер-часах.
Примечания
1 C5 эквивалентна CN, как определено в МЭК 60254-1.
2 МЭК 60254-1 констатирует, что номинальная емкость, CN, является исходной величиной, объявленной производителем, которая действительна для температуры элемента/батареи, равной 30 °C, с временем разрядки 5 ч и наименьшего напряжения Uf 1,70 В на элемент.
3 Номинальное напряжение, CN, может отличаться от фактической емкости батареи.
3.9 I5: Электрический ток (C5/5), выраженный в амперах.
Примечание - Числовая величина C5, деленная на числовую величину времени в часах, дает числовую величину тока.
4. Аппаратура
4.1 Прибор измерения среднего тока - прибор, способный измерять среднеарифметическое значение тока, подаваемого устройством зарядки батареи, с точностью измерения 2%, которое не приводит к падению напряжения (добавленное к напряжению на выходе разъема устройства зарядки батареи), превышающего 0,2% от номинального напряжения батареи.
Примечания
1 Измерительное устройство может быть неотъемлемой частью электронной нагрузки, как определено в 4.4.
2 Важно подогнать усредняющее время измерительного прибора к любому циклическому колебанию в цепи зарядки.
4.2 Прибор измерения среднеквадратического значения тока - прибор, способный измерять среднеквадратическое значение тока, подаваемого устройством зарядки батареи с точностью измерения 2%, которое не приводит к падению напряжения, превышающего 0,2% от номинального напряжения батареи.
Примечание - Измерительное устройство может быть неотъемлемой частью электронной нагрузки, как определено в 4.4.
4.3 Вольтметр - вольтметр, способный измерять напряжение, подаваемое устройством зарядки батареи, с точностью измерения 0,1%.
Примечание - Измерительное устройство может быть неотъемлемой частью электронной нагрузки, как определено в 4.4.
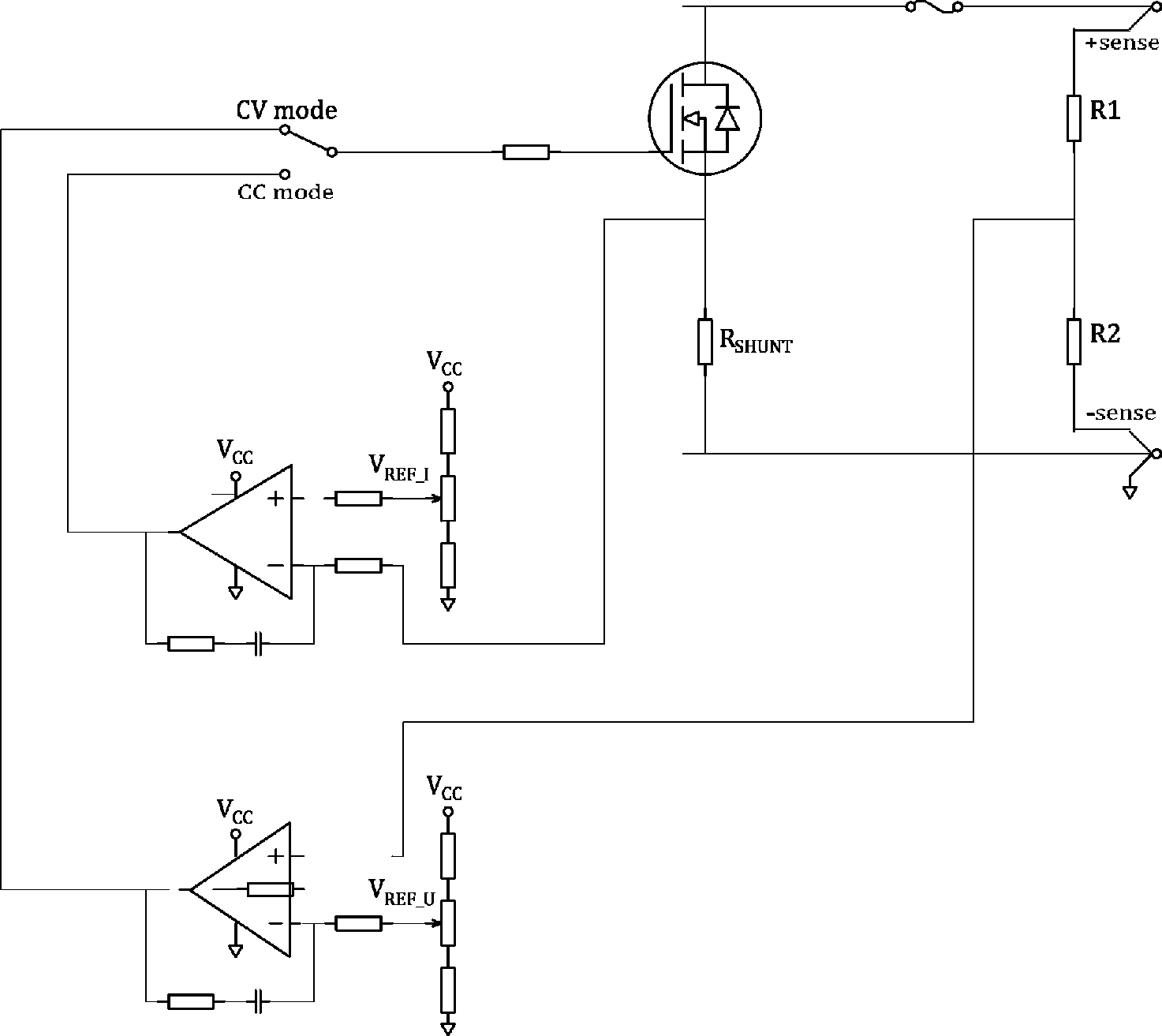
4.4 Электронная нагрузка - электронная нагрузка для моделирования батареи до необходимой величины, чтобы обеспечить нагрузку испытания устройств зарядки батарей, включенных в область применения этого стандарта.
Пример - На рисунке 1 показан эскиз схемы электронной нагрузки, которая может использоваться в режиме постоянного напряжения или в режиме постоянного тока с терминалами для подсоединения к выходным терминалам устройства зарядки батареи.
Примечания
1 RSHUNT может использоваться как часть устройства измерения тока (4.1 и 4.2).
2 Некоторые устройства зарядки батарей могут требовать напряжение, которое должно быть подано на выходные клеммы для возбуждения или поддержания их выхода. Для инициализации таких зарядных устройств необходимо подсоединить источник напряжения с ограничением тока к клеммам нагрузки.
3 Важно подтвердить правильную работу устройства зарядки батареи с электронной нагрузкой. Например, некоторые устройства зарядки батареи могут требовать емкостную нагрузку, когда соответствующий конденсатор должен быть добавлен к клеммам нагрузки и должна быть подтверждена правильная работа.
4 Существенно, чтобы диапазон напряжения на клеммы нагрузки и максимальный ток нагрузки соответствовали испытываемому устройству зарядки батареи.
Рисунок 1 - Эскиз схемы электронной нагрузки
В режиме постоянного напряжения (переключатель в положении CV) цепь будет поддерживать напряжение между клеммами нагрузки по существу постоянным при уменьшении тока, подаваемого устройством зарядки батареи.
В режиме постоянного напряжения напряжение на клеммах нагрузки будет равно:
В режиме постоянного тока (переключатель в положении CC) цепь будет снижать по существу постоянный ток, где напряжение на клеммах нагрузки будет выходным напряжением устройства зарядки батареи.
В режиме постоянного тока ток нагрузки будет равен
4.5 Средства изменения подачи напряжения переменного тока на устройство зарядки батареи, средства изменения подачи напряжения тока, нормально состоящие из ступенчатого или непрерывно регулируемого трансформатора. Средства не должны служить причиной пикового питающего напряжения устройства зарядки, когда оно полностью нагружено, быть отличным более чем на 2% от пикового питающего напряжения устройства зарядки, когда оно не нагружено.
5. Устройства зарядки батарей
5.1 Электрическая безопасность
5.1.1 Общие положения
Важно, чтобы устройства зарядки батарей, предназначенные для использования с креслами-колясками с электроприводом, не представляли опасность безопасности при использовании в специфичной окружающей среде и во время непредвиденного неправильного использования.
5.1.2 Требования
5.1.2.1 Бортовые и портативные устройства зарядки батарей должны отвечать следующим требованиям, после того, как они были подвержены вибрациям, как определено в 5.1.3.2.
5.1.2.2 Устройства зарядки батарей должны отвечать требованиям МЭК 60335-2-29 для применения класса II.
5.1.2.3 Устройства зарядки батарей, находящиеся вне кресла-коляски, предназначенные для использования только в сухих внутренних помещениях, должны обеспечивать степень защиты не менее, чем IPX1, как определено в МЭК 60529.
5.1.2.4 Портативные устройства зарядки батарей, установленные в качестве бортовых устройств зарядки батарей, и устройства зарядки батарей, находящиеся вне кресла-коляски, предназначенные для использования вне сухих внутренних помещений, должны обеспечивать степень защиты не менее, чем IPX4, как определено в МЭК 60529.
5.1.3 Методы испытания
5.1.3.1 Общие положения
Испытание устройств зарядки батарей должно проводиться в соответствие с применяемыми частями норм МЭК 60335-2-29 и МЭК 60529. Для устройств зарядки батарей, которые имеют охлаждающие вентиляторы, при испытаниях работы в необычных условиях нужно использовать фиксирующиеся или отключающиеся вентиляторы.
Примечания
1 Электронная нагрузка в режиме постоянного напряжения, как описано в 4.4, может использоваться для нагружения устройства зарядки батарей во время испытания.
2 МЭК 60335-2-29 определяет испытания и критерии контроля для применения с рейтингом IP.
5.1.3.2 Воздействие вибрации
5.1.3.2.1 Бортовое зарядное устройство
Если кресло-коляска, предназначенное для использования с зарядным устройством, имеется в наличии, установите бортовое устройство зарядки батареи на кресле-коляске в соответствии с инструкциями изготовителя зарядного устройства. Подвергните кресло-коляску мультибарабанному испытанию на усталость и испытанию на усталость с имитацией соскока с края тротуара, определенному в ИСО 7176-8.
Примечание - Это может быть объединено с испытанием кресла-коляски согласно ИСО 7176-8.
Альтернативно, подвергните бортовое устройство зарядки батареи вибрациям, как определено в МЭК 60335-2-29 для устройств зарядки батарей, предназначенных для установки в фургоны и аналогичные автомобили.
5.1.3.2.2 Портативные устройства зарядки батареи
Если кресло-коляска, предназначенное для использования с зарядным устройством, имеется в наличии, установите устройство зарядки батареи так, чтобы разместить его на кресле-коляске в соответствии с инструкциями изготовителя зарядного устройства. Подвергните кресло-коляску мультибарабанному испытанию на усталость и испытанию на усталость с имитацией соскока с края тротуара, определенному в ИСО 7176-8.
Примечание - Это может быть объединено с испытанием кресла-коляски согласно ИСО 7176-8.
Альтернативно, подвергните портативное устройство зарядки батареи вибрациям, как определено в МЭК 60335-2-29 для устройств зарядки батарей, предназначенных для установки в фургоны и аналогичные автомобили.
5.2 Безопасность, связанная с использованием
5.2.1 Общие положения
Важно, чтобы устройства зарядки батарей, предназначенные для использования с креслами-колясками с электроприводом, были безопасны при нормальном использовании и при непредвиденном неправильном использовании.
5.2.2 Разъемы для зарядки
5.2.2.1 Общие положения
Существенно, чтобы выходные разъемы, предназначенные для использования конечным пользователем, были безопасными. Предпочтительно, чтобы разъемы также были удобны для другого функционального использования.
Примечание - Форма зарядного разъема может соответствовать в значительной степени требованиям эргономики и безопасности работы.
5.2.2.2 Требования
Номинальный ток выходного разъема и выходного кабеля должен превышать максимальный среднеквадратичный выходной ток устройства зарядки батареи.
Если разъем XLR используется как зарядный разъем, учитывается следующее:
a) выходной разъем зарядного устройства должен быть штыревым;
b) разъем XLR должен соответствовать МЭК 61076-2-103;
c) если среднеквадратичный выходной ток устройства зарядки батареи больше, чем 5 А, разъем должен соответствовать требованиям для варианта повышенной нагрузки, определенным в МЭК 61076-2-103;
d) если разъем имеет больше трех штырьков, первые три штырька должны быть предназначены для следующего:
- штырек 1: положительный вывод батареи;
- штырек 2: отрицательный вывод батареи;
- штырек 3: свободный.
5.2.2.3 Методы испытания
Сравнение номинального среднеквадратичного тока зарядного разъема и кабеля со среднеквадратичным выходным током устройства зарядки батареи, как определено для измерения в 5.3.4.2.
Если используется разъем XLR в качестве зарядного разъема, убедитесь, что при контроле удовлетворяются требования 5.2.2.2 a), b), c) и d).
5.2.3 Соединение обратной полярности
5.2.3.1 Общие положения
Соединение обратной полярности между батареей и устройством зарядки батареи может вызвать воспламенение или повреждение системы управления креслом-коляской, батареи и/или устройства зарядки батареи, если отсутствует защита от обратной полярности.
5.2.3.2 Требования
Не должно быть нарушения безопасности, когда устройство зарядки батареи подключается к комплекту батарей с обратной полярностью.
Когда устройства зарядки батарей испытываются в соответствии с 5.2.3.3:
- установившийся ток, который течет, чтобы разрядить батарею, не должен быть больше 100 мА;
- устройство зарядки батареи не должно быть повреждено и
- после возврата в исходное состояние и/или замены любых устройств защиты цепи устройство зарядки батареи должно работать, как предписано изготовителем.
Примечание - Это требование служит дополнением к МЭК 60335-2-29, касающемуся подсоединения обратной полярности.
5.2.3.3 Метод испытания
ПРЕДУПРЕЖДЕНИЕ - Эти испытания могут быть опасными. Важно, чтобы были приняты необходимые меры предосторожности для защиты персонала, который проводит испытания.
a) Подсоедините к выходному кабелю устройства зарядки батареи средства для измерения величины тока (4.1).
b) Обеспечьте подсоединение устройства зарядки батареи к испытываемой батарее с обратной полярностью.
c) С устройством зарядки батареи, отсоединенным от сети, подсоедините батарею к устройству зарядки батареи с обратной полярностью.
d) Отслеживайте установившийся ток в выходном кабеле устройства зарядки батареи в течение времени не менее, чем 1 мин, и зарегистрируйте, был ли установившийся ток в выходном кабеле в какой-либо момент времени больше, чем 100 мА.
e) Отсоедините устройство зарядки батареи от батареи и проверьте устройство зарядки батареи. Зарегистрируйте любое повреждение.
f) Если устройство зарядки батареи не повреждено, верните в исходное положение и/или замените какие-либо устройства защиты цепи, если необходимо.
g) Подсоедините устройство зарядки батареи к батарее с нормальной полярностью. Подсоедините устройство зарядки батареи к сети и включите устройство зарядки батареи. Проверьте и зарегистрируйте, работает ли оно правильно.
h) С устройством зарядки батареи, подсоединенным к сети и включенным, подсоедините батарею к устройству зарядки батареи с обратной полярностью.
i) Повторите от d) до g).
j) Выключите устройство зарядки батареи и отсоедините его от сети.
5.2.4 Разрядка батареи
5.2.4.1 Общие положения
Устройство зарядки батареи, которое отсоединено от сети и оставлено подсоединенным к батарее, может отбирать чрезмерный ток от батареи.
5.2.4.2 Требования
Ток, отбираемый от правильно подсоединенной батареи портативным или автономным устройством зарядки батареи, которое отсоединено от сети, не должен превышать 10 мА.
Примечание - На бортовые устройства зарядки батарей распространяется ИСО 7176-14.
5.2.4.3 Метод испытания
Соответствие проверяется подсоединением к выходному кабелю устройства зарядки батареи средств для измерения среднего тока (4.1), когда устройство зарядки батареи подсоединено к источнику напряжения, равному номинальному напряжению батареи, для которого устройство зарядки батареи предназначено, +/- 0,1 В.
Примечание - Источник питания может быть источником подачи напряжения испытания.
5.2.5 Опции устройства зарядки батареи
5.2.5.1 Общие положения
Важно, чтобы выходное напряжение устройства зарядки батареи, характеристики зарядки и любые другие настройки устройства зарядки батареи были совместимы с набором батарей, которые должны заряжаться, и чтобы они не могли быть изменены непреднамеренно.
5.2.5.2 Требования
Должно быть невозможным изменять выходное напряжение, характеристики зарядки или других настроек устройства зарядки батареи без помощи инструмента, ключевой последовательности операций входа или подобных средств ограничения доступа. Если средство ограничения доступа не инструмент, а другое, то оно не должно состоять из операций, которые выполняются при нормальном использовании устройства зарядки батареи.
5.2.5.3 Метод испытания
Требование подтверждается проверкой осмотра.
5.2.6 Зарядка набора поврежденных батарей
5.2.6.1 Общие положения
Чрезмерное выделение газа и нагревание могут иметь место, если перезаряжается набор неисправных батарей. По возможности, желательно уменьшать риск, относящийся к зарядке наборов неисправных батарей.
5.2.6.2 Требования
Устройства зарядки батарей должны прекратить заряжать набор неисправных батарей, то есть набор батарей, где конечное напряжение не увеличивается нормально во время зарядки, в течение первых 12 ч после начала зарядки.
5.2.6.3 Метод испытания
Подготовьте нагрузку с постоянным напряжением (4.4) для подсоединения к устройству зарядки батареи (как имитация батареи).
Настройте нагрузку с постоянным напряжением не больше, чем номинальное напряжение набора батарей, для которого предназначено устройство зарядки батареи.
Подсоедините к выходному кабелю устройства зарядки батареи устройство (4.1), которое будет определять между устройством зарядки батареи и нагрузкой с постоянным напряжением.
Настройте счетчик времени для измерения времени, в течение которого ток течет после момента начала зарядки. Подсоедините устройство зарядки батареи к сети.
Включите зарядное устройство.
Подсоедините зарядное устройство к нагрузке с постоянным напряжением.
Измерьте время до прекращения протекания выходного тока и зарегистрируйте, в пределах ли требуемого периода или нет это время.
5.2.7 Температурное отклонение
Находится на рассмотрении.
5.3 Способность (характеристика) зарядки
5.3.1 Общие положения
Желательно, чтобы набор батарей кресла-коляски мог бы полностью перезарядиться в течение ночи.
По грубому приближению, когда набор батарей емкостью C5 разрядится до минимального напряжения, определенного производителем батареи, при токе, равном I5, устройство зарядки батареи с выходным током 0,5 x I5 сможет перезарядить его до 0,8 x C5 за период, равный 8 ч.
Типовой процесс зарядки проходит следующие фазы:
- фаза основной зарядки (постоянный ток), где ток зарядки контролируется устройством зарядки батареи;
- фаза насыщения (постоянное напряжение), в процессе которой напряжение контролируется устройством зарядки батареи и оставшаяся часть емкости заряжается, когда ток зарядки уменьшается;
- необязательная выравнивающая фаза, в процессе которой заряды в отдельных элементах батарей уравниваются.
Для обеспечения предсказуемого времени зарядки и гарантии должного процесса зарядки батареи необходимо, чтобы выходной ток и выходное напряжение устройства зарядки батареи были независимы от изменения напряжения в сети.
Примечания
1 Длительность фазы основной зарядки зависит от выходного напряжения зарядного устройства и падения напряжения в монтажной сети. Следовательно, важно, чтобы была правильная подгонка между зарядным устройством, зарядной цепью кресла-коляски и батареей.
2 Для завершения процесса зарядки выравнивающая фаза должна закончиться. Важно избегать повторной неполной перезарядки, так как это может вызвать порчу набора батарей.
5.3.2 Требования
5.3.2.1 Ток зарядки
Примечание - Это требование касается фазы основной зарядки.
Требуемый минимальный выходной ток устройства зарядки батареи зависит от C5 батареи с наибольшей емкостью, для которой это устройство предназначено.
Устройство зарядки батареи должно подавать выходной ток не меньше, чем 0,5 x I5, при питании от номинального напряжения сети +/- 6%.
Устройство зарядки батареи не должно подавать выходной ток больше, чем 110% от номинального выходного тока при питании от номинального напряжения сети +/- 6%.
Примечания
1 Внимание должно быть обращено на то, чтобы не превышать характеристику по току комплектности батарей, для которого предназначено зарядное устройство.
2 Внимание должно быть обращено на то, чтобы не превышать характеристику по току зарядной цепи кресла-коляски, для которой предназначено зарядное устройство.
5.3.2.2 Напряжение зарядки
Примечание - Это требование касается фазы насыщения заряда.
Устройство зарядки батареи должно подавать выходное напряжение, как определено производителем зарядного устройства, с допуском +/- 0,5%, при питании от номинального напряжения сети +/- 6%.
5.3.3 Подготовка испытания
Зарегистрируйте номинальное выходное напряжение постоянного тока Uchg.
Рассчитайте минимальное выходное напряжение Uchg min = Uchg x 0,995. Рассчитайте максимальное выходное напряжение Uchg max = Uchg x 1,005.
Запишите максимальную емкость батареи C5, определенную производителем зарядного устройства.
Рассчитайте требуемый выходной ток устройства зарядки батареи
Ichg min = 0,5 x I5.
5.3.4 Методы испытания
5.3.4.1 Установка зарядного тока
Подготовьте нагрузку с постоянным напряжением (4.4) для подсоединения к устройству зарядки батареи (как имитатор батареи).
Установите нагрузку с постоянным напряжением, равным Uchg x (0,97 +/- 0,01).
Подсоедините к выходному кабелю устройства зарядки батареи устройство (4.1) для измерения среднего тока, протекающего от устройства зарядки батареи к нагрузке с постоянным напряжением.
Подсоедините к выходному кабелю устройства зарядки батареи устройство (4.2) для измерения среднеквадратичного тока, протекающего от устройства зарядки батареи к нагрузке с постоянным напряжением.
Установите средство для изменения питающего напряжения переменного тока (4.5) и отрегулируйте питающее напряжение, чтобы оно было равно номинальному входному напряжению.
Подсоедините разъем сети питания устройства зарядки батареи к средству для изменения питающего напряжения переменного тока (4.5).
Включите зарядное устройство.
Подсоедините зарядное устройство к нагрузке с постоянным напряжением.
Подождите в течение 5 мин.
5.3.4.2 Среднеквадратичный выходной ток
Изменяя питающее напряжение переменного тока в пределах границ, определенных как номинальное напряжение питания +/- 6%, измерьте и зарегистрируйте максимальную среднеквадратичную величину выходного тока устройства зарядки батареи.
Испытание устройства зарядки батареи потерпит неудачу, если максимальная среднеквадратичная величина выходного тока превысит характеристику выходного разъема или выходного кабеля.
Испытание устройства зарядки батареи считается неудачным, если максимальная среднеквадратичная величина выходного тока превысит 110% номинального выходного тока.
5.3.4.3 Средний выходной ток
Изменяя питающее напряжение переменного тока в пределах границ, определенных как номинальное напряжение питания +/- 6%, измерьте и зарегистрируйте средний выходной ток устройства зарядки батареи.
Испытание устройства зарядки батареи считается неудачным, если средний выходной ток упадет ниже Ichg min, как рассчитано в 5.3.3.
5.3.4.4 Температурная стабильность
Отрегулируйте напряжение питания, чтобы оно было равным номинальному напряжению сети + 6%. Проведите испытание при максимальной рабочей температуре, определенной производителем зарядного устройства, + 0 - 5 °C.
Измеряйте и регистрируйте среднее арифметическое значение выходного тока в течение четырех часов (чтобы установить максимальную температуру).
Испытание устройства зарядки батареи считается неудачным, если во время испытания выходной ток упадет ниже Ichg min, как рассчитано в 5.3.3.
5.3.4.5 Напряжение зарядки
Подготовьте нагрузку с постоянным током (4.4) для подсоединения к устройству зарядки батареи (как имитатор батареи).
Для имитации фазы насыщения (5.3.1) установите нагрузку с постоянным током, равным (0,5 +/- 0,05) x Ichg min.
Подсоедините вольтметр (4.3) как можно ближе к выходному разъему устройства зарядки батареи для измерения выходного напряжения устройства зарядки батареи.
Установите средство для изменения питающего напряжения переменного тока (4.5) и отрегулируйте питающее напряжение, чтобы оно было равно номинальному питающему напряжению, установленному производителем зарядного устройства.
Подсоедините разъем сети питания устройства зарядки батареи к средству для изменения питающего напряжения переменного тока (4.5).
Включите зарядное устройство.
Подсоедините зарядное устройство к нагрузке с постоянным током.
Изменяя питающее напряжение переменного тока в пределах границ, определенных как номинальное напряжение питания +/- 6%, измерьте выходное напряжение устройства зарядки батареи.
Примечание - Если конденсатор подсоединен к клеммам нагрузки с постоянным током, внимание должно быть уделено скорости изменения выходного напряжения.
Испытание устройства зарядки батареи считается неудачным, если выходное напряжение будет меньше Ichg min или больше Ichg max, как рассчитано в 5.3.3.
5.4 Электромагнитная совместимость
5.4.1 Общие положения
Устройства зарядки батареи, предназначенные для использования с креслами-колясками с электроприводом, должны работать, не производя чрезмерных электромагнитных излучений и без недопустимого ухудшения эффективности в присутствии электромагнитных излучений, которые могут ожидаться в предвидимой окружающей среде.
5.4.2 Требования
Устройства зарядки батареи должны отвечать применимым требованиям стандарта ИСО 7176-21.
5.4.3 Методы испытания
Следуйте процедурам настройки и методам испытания, определенным в ИСО 7176-21.
5.5 Индикаторы
5.5.1 Общие положения
Важно, чтобы пользователи могли бы проверять состояние устройства зарядки батареи.
5.5.2 Требования
Индикация должна быть обеспечена для следующих состояний:
- включение сети;
- начало зарядки;
- завершение зарядки;
- наличие ошибки.
Индикация для условия включения питающей сети должна быть отделена от всех других индикаций.
Может быть предоставлена индикация для других условий. Значение всех индикаторов должно объясняться детально в инструкции для пользователя.
5.5.3 Метод испытания
Требования подтверждаются проверкой, осмотром.
6. Батареи
6.1 Требования
6.1.1 Срок службы и способность зарядки
Батареи должны отвечать требованиям МЭК 60254-1 за исключением того, что должно быть выполнено испытание способности зарядки.
Циклический срок службы батарей должен быть не меньше, чем 300 циклов при их испытании в соответствии с МЭК 60254-1. Производитель должен задекларировать циклический срок службы.
Должна быть в наличии декларация на соответствие МЭК 60254-1.
Батареи должны соответствовать SAE-J1495.
Примечание - Это уменьшит риск взрыва.
Батареи должны отвечать требованиям прочности на пробой, определенным в IATA Special Provision A67.
6.1.2 Маркировка
Батареи должны быть маркированы ясно и надежно с указанием:
a) наименования и/или торговой марки производителя;
b) исходного типа;
c) номинального напряжения;
d) номинальной емкости C5;
e) даты производства;
f) маркировки полярности рядом с каждой клеммой, как определено в МЭК 60254-2.
6.2 Метод испытания
Декларация соответствия проверяется ознакомлением с содержанием. Маркировка проверяется проверкой, осмотром.
7. Протокол испытания
7.1 Протокол испытания устройств зарядки батарей
Протокол испытания устройств зарядки батареи должен содержать следующую информацию:
a) наименование и адрес организации, выполнившей испытание;
b) уникальный указатель испытанного устройства зарядки батареи (например, серийный номер);
c) даты испытания;
d) заявление о том, что испытания проводились в соответствии с настоящим стандартом;
e) имя и адрес производителя устройства зарядки батареи;
f) ссылку на тип устройства зарядки батареи;
g) характеристики устройства зарядки батареи, включая:
- номинальное входное напряжение/частотный диапазон,
- номинальный выходной постоянный ток,
- номинальное выходное напряжение постоянного тока,
- диапазон рабочих температур,
- типы батарей, которые могут заряжаться, и
- номинальная емкость C5 батарей, которые могут заряжаться;
h) если устройство зарядки батареи является бортовым и установлено на кресле-коляске:
- имя и адрес изготовителя кресла-коляски и
- ссылку на тип кресла-коляски;
i) данные об окружающей температуре во время каждого испытания;
j) заявление, каким требованиям отвечало устройство зарядки батареи;
k) заявление, каким требованиям не отвечало устройство зарядки батареи.
7.2 Протокол испытания батарей
Протокол испытания батарей должен содержать следующую информацию:
a) наименование и адрес организации, выполнившей испытание;
b) уникальный указатель испытанной батареи (например, серийный номер);
c) даты испытания;
d) заявление о том, что испытания проводились в соответствии с настоящим стандартом;
e) наименование и адрес изготовителя батареи;
f) ссылку на тип батареи;
g) характеристики устройства батареи, включая:
- тип,
- номинальная емкость C5,
- размеры и
- характеристики зарядки и разрядки;
h) заявление, каким требованиям отвечали батареи;
i) заявление, каким требованиям не отвечали батареи.
8. Руководство пользователя
8.1 Руководство пользователя устройства зарядки батареи
Руководство пользователя должно поставляться с каждым устройством зарядки батареи. Оно может быть объединено с руководством пользователя кресла-коляски.
Руководства пользователя устройств зарядки батарей должны включать следующую информацию:
a) если устройство зарядки батареи является автономным, портативным или бортовым, но не установленным, ссылку на тип устройства зарядки батареи;
b) если устройство зарядки батареи является бортовым и установленным, ссылку на тип кресла-коляски;
c) общую характеристику, которая включает:
- предназначенное использование устройства зарядки батареи: автономное, портативное или бортовое,
- диапазон номинального входного напряжения,
- номинальный выходной постоянный ток,
- номинальное выходное напряжение постоянного тока,
- диапазон рабочих температур,
- типы батарей, которые могут заряжаться,
- номинальная емкость C5 батарей, которые могут заряжаться,
- степень защиты от окружающей среды,
- назначение штырьков разъема зарядки;
d) номинальный электрический ток любых доступных для пользователя защитных плавких предохранителей;
e) предупреждения безопасности, включая предупреждения о том, что:
- пользователи должны прочитать инструкции перед попыткой использования устройства зарядки батареи,
- устройство зарядки батареи предназначено для внутреннего использования и не должно подвергаться воздействию дождя или других источников влаги (если степень защиты от окружающей среды устройства зарядки батареи не является, по крайней мере, IPX4),
- при зарядке могут выделяться взрывоопасные газы, поэтому кресло-коляска и устройство зарядки батареи должны находиться в стороне от источников возгорания, таких как пламя и искры,
- зарядка выполняется, когда кресло-коляска находится в пространстве, которое, по крайней мере, в два раза больше объема кресла-коляски, с достаточной вентиляцией, так что нет опасности из-за выделения легковоспламеняющегося газа,
- должны заряжаться только батареи определенного типа и емкости,
- автономные устройства зарядки батарей не должны перевозиться на креслах-колясках;
f) инструкцию по эксплуатации, включающую следующее:
- объяснение функций индикаторов,
- объяснение, что случайное использование кресла-коляски до срабатывания индикации об окончании зарядки приемлемо, если имеется срочная необходимость,
- порядок отсоединения устройства зарядки батарей от сети и кресла-коляски,
- объяснение функции автоматической зарядки, определение любых ограничений и
- информация по поиску основных неисправностей;
g) информацию по продаже и сервису, включающую:
- наименование и адрес изготовителя устройства зарядки батарей, если зарядное устройство продается отдельно, и
- наименование, адреса и номера телефонов сервисных организаций.
8.2 Руководство пользователя батареей
Руководства пользователей батареей кресел-колясок должны включать следующую информацию:
a) срок службы при циклическом использовании в соответствии с МЭК 60254-1;
b) информацию о гарантии;
c) инструкции по установке и техническому обслуживанию;
d) если применимо, информацию, касающуюся работы при низких температурах и любые соответствующие меры предосторожности;
e) меры предосторожности относительно батареи как источника взрывоопасного газа (например, вентиляция, риск возгорания);
f) информацию по продаже и сервису, включающую:
- наименование и адрес изготовителя батареи, если батарея продается отдельно, и
- наименование, адреса и номера телефонов сервисных организаций.
9. Информация
Следующая информация должна быть раскрыта, как определено в ИСО 7176-15:
- отвечает ли устройство зарядки батареи требованиям настоящего стандарта и
- отвечают ли батареи требованиям настоящего стандартов.
Приложение А
(справочное)
РЕКОМЕНДАЦИИ
ПО ЦИКЛИЧЕСКОМУ СРОКУ СЛУЖБЫ
А.1 Общие положения
Батареи, предназначенные для применения как домашнее медицинское оборудование, оцениваются числом циклов зарядки-разрядки, которым они могут подвергнуться перед снижением их емкости ниже предопределенного процента от номинальной емкости.
Циклический срок службы батарей, измеренный, как определено в МЭК 60254-1, предназначен для опубликования и используется для сравнения батарей, чтобы определить, являются ли они подходящими для особого применения.
А.2 Рекомендации
Батареи, которые отвечают испытанию на циклический срок службы согласно МЭК 60254-1 с не менее, чем 300 циклов, должны рассматриваться пригодными для активного пользовательского применения в креслах-колясках с электроприводом, включая скутеры.
Приложение ДА
(справочное)
СВЕДЕНИЯ О СООТВЕТСТВИИ ССЫЛОЧНЫХ МЕЖДУНАРОДНЫХ СТАНДАРТОВ
НАЦИОНАЛЬНЫМ СТАНДАРТАМ РОССИЙСКОЙ ФЕДЕРАЦИИ
Таблица ДА.1
Обозначение ссылочного международного стандарта
Степень соответствия
Обозначение и наименование соответствующего межгосударственного стандарта
ИСО 7176-8:1998
IDT
ГОСТ Р 51081-97 (ИСО 7176-8-96) "Кресла-коляски. Технические требования и методы испытаний на статическую, ударную и усталостную прочность"
ИСО 7176-21:1996
MOD
ГОСТ Р 52583-2006 "Кресла-коляски. Часть 21. Требования и методы испытаний для обеспечения электромагнитной совместимости кресел-колясок с электроприводом и скутеров с зарядными устройствами"
ИС МЕГАНОРМ: примечание.
ГОСТ 28133-89 утратил силу на территории Российской Федерации с 1 июля 2008 года в связи с введением в действие ГОСТ Р 52846-2007 (Приказ Ростехрегулирования от 27.12.2007 N 485-ст).
МЭК 60254-1:83
MOD
ГОСТ 28133-89 "Батареи аккумуляторные свинцовые тяговые. Технические требования и методы испытаний"
МЭК 60254-2:85
IDT
ГОСТ 28132-95 (МЭК 254-2-85) "Свинцово-кислотные тяговые батареи. Часть 2. Размеры аккумуляторов и выводов и маркировка полярности аккумуляторов"
МЭК 60335-2-29:84
IDT
ГОСТ 27570.1-87 (МЭК 335-2-24-84) "Безопасность бытовых и аналогичных электрических приборов. Дополнительные требования к холодильникам и морозильникам и методы испытаний"
МЭК 60529:89
IDT
ГОСТ 14254-96 (МЭК 529-89) "Степени защиты, обеспечиваемые оболочками (код IP)"
МЭК 61076-2-103
-
<*>
<*> Соответствующий национальный стандарт отсутствует. До его принятия рекомендуется использовать перевод на русский язык данного международного стандарта. Перевод данного стандарта находится в Федеральном информационном фонде технических регламентов и стандартов.
Примечание - В настоящей таблице использованы следующие условные обозначения степени соответствия стандартов:
- IDT - идентичные стандарты;
- MOD - модифицированные стандарты.
БИБЛИОГРАФИЯ
[1]
МЭК 60050-482, Международный электротехнический словарь. Часть 482. Первичные и вторичные элементы и батареи
[2]
МЭК 60601-1, Медицинское электрическое оборудование. Часть 1. Общие рекомендации по основам безопасности и существенным эксплуатационным качествам