Главная // Актуальные документы // ГОСТ Р (Государственный стандарт)СПРАВКА
Источник публикации
М.: Стандартинформ, 2016
Примечание к документу
Документ включен в
Перечень стандартов, в результате применения которых на добровольной основе полностью или частично обеспечивается соблюдение соответствия медицинских изделий Общим
требованиям безопасности и эффективности медицинских изделий, требованиям к их маркировке и эксплуатационной документации на них (
Рекомендация Коллегии Евразийской экономической комиссии от 04.09.2017 N 17).
Документ
введен в действие с 1 сентября 2017 года.
Название документа
"ГОСТ Р МЭК 60601-2-25-2016. Национальный стандарт Российской Федерации. Изделия медицинские электрические. Часть 2-25. Частные требования безопасности с учетом основных функциональных характеристик к электрокардиографам"
(утв. и введен в действие Приказом Росстандарта от 28.09.2016 N 1243-ст)
"ГОСТ Р МЭК 60601-2-25-2016. Национальный стандарт Российской Федерации. Изделия медицинские электрические. Часть 2-25. Частные требования безопасности с учетом основных функциональных характеристик к электрокардиографам"
(утв. и введен в действие Приказом Росстандарта от 28.09.2016 N 1243-ст)
Утвержден и введен в действие
по техническому регулированию
и метрологии
от 28 сентября 2016 г. N 1243-ст
НАЦИОНАЛЬНЫЙ СТАНДАРТ РОССИЙСКОЙ ФЕДЕРАЦИИ
ИЗДЕЛИЯ МЕДИЦИНСКИЕ ЭЛЕКТРИЧЕСКИЕ
ЧАСТЬ 2-25
ЧАСТНЫЕ ТРЕБОВАНИЯ БЕЗОПАСНОСТИ С УЧЕТОМ
ОСНОВНЫХ ФУНКЦИОНАЛЬНЫХ ХАРАКТЕРИСТИК К ЭЛЕКТРОКАРДИОГРАФАМ
Medical electrical equipment. Part 2-25. Particular
requirements for the basic safety and essential performance
of electrocardiographs
(IEC 60601-2-25:2011, IDT)
ГОСТ Р МЭК 60601-2-25-2016
Дата введения
1 сентября 2017 года
1 ПОДГОТОВЛЕН Обществом с ограниченной ответственностью "Научно-технический центр "МЕДИТЭКС" (ООО "НТЦ "МЕДИТЭКС") на основе собственного перевода на русский язык англоязычной версии международного стандарта, указанного в
пункте 4
2 ВНЕСЕН Техническим комитетом по стандартизации ТК 011 "Медицинские приборы, аппараты и оборудование"
3 УТВЕРЖДЕН И ВВЕДЕН В ДЕЙСТВИЕ
Приказом Федерального агентства по техническому регулированию и метрологии от 28 сентября 2016 г. N 1243-ст
4 Настоящий стандарт идентичен международному стандарту МЭК 60601-2-25:2011 "Изделия медицинские электрические. Часть 2-25. Частные требования безопасности с учетом основных функциональных характеристик к электрокардиографам" (IEC 60601-2-25:2011 "Medical electrical equipment - Part 2-25: Particular requirements for the basic safety and essential performance of electrocardiographs", IDT)
При применении настоящего стандарта рекомендуется использовать вместо ссылочных международных стандартов соответствующие им национальные стандарты Российской Федерации, сведения о которых приведены в дополнительном
приложении ДА
5 ВВЕДЕН ВПЕРВЫЕ
6 Федеральное агентство по техническому регулированию и метрологии не несет ответственности за патентную чистоту настоящего стандарта. Патентообладатель может заявить о своих правах и направить в Федеральное агентство по техническому регулированию и метрологии аргументированное предложение о внесении в настоящий стандарт поправки для указания информации о наличии в стандарте объектов патентного права и патентообладателя.
Правила применения настоящего стандарта установлены в
статье 26 Федерального закона "О стандартизации в Российской Федерации". Информация об изменениях к настоящему стандарту публикуется в ежегодном (по состоянию на 1 января текущего года) информационном указателе "Национальные стандарты", а официальный текст изменений и поправок - в ежемесячном информационном указателе "Национальные стандарты". В случае пересмотра (замены) или отмены настоящего стандарта соответствующее уведомление будет опубликовано в ближайшем выпуске ежемесячного информационного указателя "Национальные стандарты". Соответствующая информация, уведомление и тексты размещаются также в информационной системе общего пользования - на официальном сайте Федерального агентства по техническому регулированию и метрологии в сети Интернет (www.gost.ru)
Настоящий стандарт устанавливает частные требования безопасности к ЭЛЕКТРОКАРДИОГРАФАМ. Настоящий стандарт уточняет и дополняет
ГОСТ Р МЭК 60601-1:2010: Изделия медицинские электрические. Часть 1. Общие требования безопасности с учетом основных функциональных характеристик (далее - общий стандарт).
Настоящий стандарт включает в себя положения частного стандарта МЭК 60601-2-51: Изделия медицинские электрические. Часть 2-51. Частные требования безопасности с учетом основных функциональных характеристик к регистрирующим и анализирующим одноканальным и многоканальным электрокардиографам.
Обновление частных стандартов, относящееся к третьему изданию общего стандарта, предусматривает возможность объединения первых изданий МЭК 60601-2-25 и МЭК 60601-2-51 в одном стандарте. Сделаны переформатирование и технические изменения.
Настоящий стандарт является прямым применением международного стандарта МЭК 60601-2-25, подготовленного подкомитетом 62D МЭК "Электромедицинские изделия" 62 комитета "Электрическая аппаратура в медицинской практике".
Второе издание международного стандарта отменяет и заменяет первое издание МЭК 60601-2-25, опубликованное в 1993 г., и МЭК 60601-2-51, опубликованное в 2003 г. Второе издание международного стандарта представляет собой технический пересмотр обоих этих стандартов.
Текст международного стандарта основан на следующих документах:
Окончательный проект международного стандарта | Отчет о голосовании |
62D/944/FDIS | 62D/957/RVD |
Полную информацию о голосовании по утверждению международного стандарта можно найти в отчете о голосовании, который указан в приведенной выше таблице.
Редакция международного стандарта была подготовлена в соответствии с Директивами ИСО/МЭК, Часть 2.
В настоящем стандарте приняты следующие шрифтовые выделения:
- требования и определения: прямой шрифт;
- методы испытаний: курсив;
- информативный материал, приведенный вне таблиц (примечания, примеры и справочная информация), а также нормативный текст таблиц: шрифт уменьшенного размера;
- ТЕРМИНЫ, ОПРЕДЕЛЕННЫЕ В
РАЗДЕЛЕ 3 ОБЩЕГО СТАНДАРТА И В НАСТОЯЩЕМ ЧАСТНОМ СТАНДАРТЕ: ЗАГЛАВНЫЕ БУКВЫ.
В настоящем стандарте термины означают:
- "пункт" - одна из семнадцати частей стандарта, указанных в оглавлении, включая все свои подпункты (например, пункт 7 включая его подпункты 7.1, 7.2 и т.д.);
- "подпункт" - пронумерованная последовательность подпунктов пункта (например, подпункты 7.1, 7.2 и 7.2.1 являются подпунктами пункта 7).
Перед ссылкой на пункт и перед его номером в настоящем стандарте будет стоять слово "пункт", а ссылка на подпункт будет ограничиваться лишь его номером.
В настоящем стандарте союз "или" будет использоваться как включающее "или", т.е. утверждение будет истинным при любой комбинации условий.
Вербальные формы, используемые в настоящем стандарте, совпадают по форме с описанными в приложении G Директив ИСО/МЭК (часть 2).
Вспомогательные глаголы:
- "должен" означает, что соответствие требованиям или испытаниям обязательно для соответствия настоящему стандарту;
- "следует" означает, что соответствие требованиям или испытаниям рекомендовано, но не обязательно для соответствия настоящему стандарту;
- "может" используется для описания допустимых путей достижения соответствия требованиям или испытаниям.
Требования настоящего частного стандарта имеют приоритет перед требованиями общего
стандарта.
Знак звездочки (*) у номера пункта или подпункта раздела указывает, что в
приложении AA приведены соответствующие пояснения.
Приложение AA включает в себя "Общие положения и обоснования" к наиболее важным требованиям настоящего частного стандарта. Предполагается, что обоснование указанных требований не только будет способствовать применению стандарта, но и в дальнейшем ускорит любой их пересмотр, обусловленный изменениями в клинической практике или вызванный новыми технологическими разработками. Вместе с тем, данное
приложение не является частью требований настоящего частного стандарта.
201.1 Область распространения, цель и соответствующие стандарты
Применяют пункт 1 общего стандарта <1>, за исключением следующего:
--------------------------------
<1> Общий стандарт МЭК 60601-1:2005, "Изделия медицинские электрические. Часть 1. Общие требования безопасности с учетом основных функциональных характеристик"
201.1.1* Область распространения
Замена:
Настоящий частный стандарт определяет требования БЕЗОПАСНОСТИ с учетом ОСНОВНЫХ ФУНКЦИОНАЛЬНЫХ ХАРАКТЕРИСТИК к ЭЛЕКТРОКАРДИОГРАФАМ (далее - ME ИЗДЕЛИЕ) согласно определению по
201.3.63, предназначенным для формирования ЭКГ ОТЧЕТА в диагностических целях, работающих автономно или в составе ME СИСТЕМЫ.
Требования настоящего стандарта не распространяются на следующие ME ИЗДЕЛИЯ (оборудование):
a) составные части ИЗДЕЛИЯ, обеспечивающие получение вектор кардиограмм;
b) амбулаторные электрокардиографические системы, на которые распространяются требования МЭК 60601-2-47, которые не предназначены для снятия ЭКГ в диагностических целях;
c) электрокардиографические мониторы, на которые распространяются требования МЭК 60601-2-27, которые не предназначены для снятия ЭКГ в диагностических целях.
Примечание 1 - Для примера. Требования настоящего стандарта распространяются на ИЗДЕЛИЯ:
a) регистрирующие ЭЛЕКТРОКАРДИОГРАФЫ;
b) другие ИЗДЕЛИЯ, которые записывают ЭКГ для диагностических целей, например, мониторы пациента, дефибрилляторы, устройства для проведения нагрузочных проб;
c) ЭЛЕКТРОКАРДИОГРАФЫ, передающие ЭКГ на расстоянии (например, через линию телефонной связи, сети передачи данных или физические носители информации). Настоящий стандарт не устанавливает требования к среде передачи данных.
Примечание 2 - ME ИЗДЕЛИЯ, которые работают как в режиме диагностики, так и в режиме мониторинга, должны удовлетворять требованиям стандартов, соответствующих выполняемой функции.
ME ИЗДЕЛИЯ, предназначенные для использования в экстремальных или неконтролируемых условиях среды вне лечебного учреждения, например, в машинах скорой помощи или на воздушном транспорте, должны соответствовать настоящему частному стандарту. К ME ИЗДЕЛИЯМ, используемым в таких условиях, могут применяться дополнительные стандарты.
201.1.2 Цель
Замена:
Цель настоящего стандарта - установить частные требования к БЕЗОПАСНОСТИ с учетом ОСНОВНЫХ ФУНКЦИОНАЛЬНЫХ ХАРАКТЕРИСТИК ЭЛЕКТРОКАРДИОГРАФОВ по
201.3.63.
201.1.3 Дополнительные стандарты
Дополнение:
Настоящий частный стандарт использует ссылки, указанные в пункте 2 общего стандарта и в
201.2 настоящего частного стандарта.
МЭК 60601-1-2 применяют с изменениями по
пункту 202. МЭК 60601-1-3, МЭК 60601-1-8 и МЭК 60601-1-10 не применяют. Все остальные опубликованные дополнительные стандарты серии МЭК 60601-1 применяются в том виде, как они опубликованы.
201.1.4 Частные стандарты
Замена:
Частные стандарты серии МЭК 60601 могут изменять, заменять или отменять требования, содержащиеся в общем стандарте и дополнительных стандартах, имеющих прямое отношение к конкретному ME ИЗДЕЛИЮ, и могут добавлять другие требования к БЕЗОПАСНОСТИ с учетом ОСНОВНЫХ ФУНКЦИОНАЛЬНЫХ ХАРАКТЕРИСТИК.
Требования настоящего частного стандарта являются приоритетными по отношению к соответствующим требованиям общего стандарта.
Для краткости, в настоящем частном стандарте на стандарт МЭК 60601-1 делают ссылку как на "общий стандарт". Дополнительные стандарты упоминаются по их номеру.
Нумерация пунктов и подпунктов настоящего частного стандарта соответствует общему стандарту с префиксом "201" (например,
пункт 201.1 в настоящем частном стандарте соответствует содержанию пункта 1 общего стандарта) или соответствующему дополнительному стандарту с префиксом "20x", где "x" - последняя цифра или последние цифры номера дополнительного стандарта (например, пункт 202.4 в настоящем частном стандарте соответствует содержанию пункта 4 дополнительного стандарта МЭК 60601-1-2 и т.д.). Изменения текста общего стандарта установлены с использованием следующих слов:
- "Замена" означает, что пункт или подпункт общего стандарта или соответствующего дополнительного стандарта полностью заменяется текстом настоящего частного стандарта;
- "Дополнение" означает, что текст настоящего частного стандарта является дополнением к требованиям общего стандарта или соответствующего дополнительного стандарта;
- "Изменение" означает, что пункт или подпункт общего стандарта или соответствующего дополнительного стандарта изменен в соответствии с текстом настоящего частного стандарта.
Подпункты, рисунки или таблицы, которые являются дополнительными к таковым элементам общего стандарта, пронумерованы, начиная с
201.101. Однако, вследствие того, что определения в общем стандарте пронумерованы от 3.1 до 3.139, дополнительные определения в настоящем частном стандарте пронумерованы, начиная с
201.3.201. Дополнительные приложения обозначены буквами
AA,
BB и так далее, дополнительные пункты - aa), bb) и т.д.
Подпункты, рисунки или таблицы, которые являются дополнительными к таковым элементам из дополнительного стандарта, пронумерованы начиная с "20x", где "x" - номер дополнительного стандарта, например,
202 для МЭК 60601-1-2, 203 для МЭК 60601-1-3 и так далее.
Термин "настоящие стандарты" используют для совместной ссылки на общий стандарт, любые применимые дополнительные стандарты и настоящий частный стандарт вместе взятые.
В случае отсутствия соответствующего пункта или подпункта в настоящем стандарте применяют без изменений соответствующий пункт или подпункт общего стандарта или применимого дополнительно стандарта, даже если он не релевантен; в настоящем стандарте указаны условия неприменимости любого пункта или подпункта общего стандарта или применимого дополнительного стандарта.
Примечание - Справочные ссылки перечислены в
библиографии на странице 114.
Применяют пункт 2 общего стандарта, за исключением следующего:
Замена:
МЭК 60601-1-2:2007 Изделия медицинские электрические. Часть 1-2. Общие требования к основной безопасности и основным функциональным характеристикам. Дополнительный стандарт: Электромагнитная совместимость - Требования и испытания. (IEC 60601-1-2:2007, Medical electrical equipment - Part 1-2: General requirements for basic safety and essential performance - Collateral standard: Electromagnetic compatibility - Requirements and tests) <1>
--------------------------------
<1> Ссылочный стандарт заменен: МЭК 60601-1-2:2014 Аппаратура электрическая медицинская. Часть 1-2. Общие требования к базовой безопасности и существенным рабочим характеристикам. Дополнительный стандарт. Электромагнитные помехи. Требования и испытания (IEC 60601-1-2:2014, Medical electrical equipment - Part 1-2: General requirements for basic safety and essential performance - Collateral Standard: Electromagnetic disturbances - Requirements and tests). Для однозначного соблюдения требований настоящего стандарта, выраженных в датированных ссылках, рекомендуется использовать только данный ссылочный стандарт.
Дополнение:
МЭК 60601-2-2:2009 Изделия медицинские электрические. Часть 2-2. Частные требования к базовой безопасности и основным функциональным характеристикам высокочастотной хирургической аппаратуры, и высокочастотным хирургическим приспособлениям. (IEC 60601-2-2:2009, Medical electrical equipment - Part 2-2: Particular requirements for the basic safety and essential performance of high frequency surgical equipment and high frequency surgical accessories).
201.3 Термины и определения
В настоящем стандарте использованы термины и определения, приведенные в МЭК 60601-1:2005, за исключением следующего:
201.3.63 МЕДИЦИНСКОЕ ЭЛЕКТРИЧЕСКОЕ ИЗДЕЛИЕ (MEDICAL ELECTRICAL EQUIPMENT)
Замена:
ЭЛЕКТРОКАРДИОГРАФ (ELECTROCARDIOGRAPH), ME ИЗДЕЛИЕ (ME EQUIPMENT): Изделие и соединенные с ним ПРОВОДА ОТВЕДЕНИЙ и ЭЛЕКТРОДЫ, предназначенные для формирования ЭКГ ОТЧЕТА в диагностических целях.
Дополнение:
201.3.201 ЦЕНТРАЛЬНАЯ ТОЧКА (CT) ПО ВИЛЬСОНУ (CENTRAL TERMINAL ACCORDING TO WILSON), CT: Средний потенциал между R(RA), L(LA) и F(LL) ЭЛЕКТРОДАМИ.
201.3.202 КАНАЛ (CHANNEL): Электрокардиографическое ОТВЕДЕНИЕ, выбираемое аппаратно- и/или программно для отображения, регистрации или передачи сигнала.
201.3.203 ПОСТОЯННОЕ НАПРЯЖЕНИЕ СМЕЩЕНИЯ (DC OFF SET VOLTAGE): Постоянное напряжение на ЭЛЕКТРОДАХ по отношению к НЕЙТРАЛЬНОМУ ЭЛЕКТРОДУ за счет потенциалов ЭЛЕКТРОД-кожа.
201.3.204 ПОДАВЛЕНИЕ СИНФАЗНЫХ ПОМЕХ (COMMON MODE REJECTION): Способность ЭЛЕКТРОКАРДИОГРАФА, включая КАБЕЛЬ ПАЦИЕНТА и ЭЛЕКТРОДЫ, высокочастотные ФИЛЬТРЫ, цепи защиты, цепи ОТВЕДЕНИЙ, входы усилителей и т.д. отделять сигналы, различающиеся на входах усилителя (дифференциальный сигнал) от сигналов, одинаковых на входах усилителя (синфазный сигнал), при отличающихся импедансах ЭЛЕКТРОДОВ.
201.3.205 ЭКГ ОТЧЕТ (ECG REPORT): Представление (например, на распечатке или на дисплее) ЭЛЕКТРОКАРДИОГРАММЫ с сопутствующими данными, такими как дата и время регистрации ЭЛЕКТРОКАРДИОГРАММЫ, данными ПАЦИЕНТА и т.д.
201.3.206 ЭФФЕКТИВНАЯ ШИРИНА ЗАПИСИ (EFFECTIVE RECORDING WIDTH): Ширина бумаги для регистрации, на которой сигнал КАНАЛА может быть зарегистрирован в соответствии с требованиями настоящего частного стандарта.
201.3.207 ЭЛЕКТРОКАРДИОГРАММА (ELECTROCARDIOGRAM), ЭКГ (ECG): Графическое представление во времени одного и более ОТВЕДЕНИЙ.
201.3.208 ЭЛЕКТРОД (ELECTRODE): Устройство, контактирующее с определенной частью тела пациента для обнаружения электрической активности.
201.3.209 ФИЛЬТР (FILTER): Реализуемые аппаратно, аппаратно-программно или программно средства для подавления нежелательных (паразитных) компонентов в регистрируемом ЭКГ-сигнале, например, мышечных потенциалов.
201.3.210 КОЭФФИЦИЕНТ УСИЛЕНИЯ (GAIN): Отношение амплитуды выходного сигнала к амплитуде входного сигнала.
Примечание - КОЭФФИЦИЕНТ УСИЛЕНИЯ выражается в мм/мВ.
201.3.211 ОТВЕДЕНИЕ (LEAD): Напряжение между ЭЛЕКТРОДАМИ.
| | ИС МЕГАНОРМ: примечание. Нумерация пунктов дана в соответствии с официальным текстом документа. | |
201.2.212 ПРОВОД ОТВЕДЕНИЯ (LEAD WIRE): Провод, подключенный между ЭЛЕКТРОДОМ и КАБЕЛЕМ ПАЦИЕНТА или ME ИЗДЕЛИЕМ.
201.3.213 НЕЙТРАЛЬНЫЙ ЭЛЕКТРОД (NEUTRAL ELECTRODE): Опорная точка дифференциальных усилителей и/или цепей подавления помех, не предназначена для вычисления какого-либо ОТВЕДЕНИЯ.
201.3.214 ШУМ (NOISE): Нежелательные (паразитные) сигналы любой частоты, присутствующие на ЭЛЕКТРОКАРДИОГРАММЕ.
201.3.215 НОРМАЛЬНЫЙ КОЭФФИЦИЕНТ УСИЛЕНИЯ (NORMAL GAIN): КОЭФФИЦИЕНТ УСИЛЕНИЯ, равный 10 мм/мВ.
201.3.216 КАБЕЛЬ ПАЦИЕНТА (PATIENT CABEL): Многопроводной кабель, служащий для присоединения ПРОВОДОВ ОТВЕДЕНИЯ к ЭЛЕКТРОКАРДИОГРАФУ.
Применяют пункт 4 общего стандарта, за исключением следующего:
201.4.3 ОСНОВНЫЕ ФУНКЦИОНАЛЬНЫЕ ХАРАКТЕРИСТИКИ
Дополнение:
201.4.3.101 Дополнительные требования к ОСНОВНЫМ ФУНКЦИОНАЛЬНЫМ ХАРАКТЕРИСТИКАМ
В таблице 201.101 указаны ОСНОВНЫЕ ФУНКЦИОНАЛЬНЫЕ ХАРАКТЕРИСТИКИ электрокардиографов и приведены ссылки на соответствующие подпункты настоящего стандарта.
Таблица 201.101
Требования к ОСНОВНЫМ ФУНКЦИОНАЛЬНЫМ ХАРАКТЕРИСТИКАМ
Требование | Подпункт |
Защита от разряда дефибриллятора | |
ОСНОВНЫЕ ФУНКЦИОНАЛЬНЫЕ ХАРАКТЕРИСТИКИ ME ИЗДЕЛИЯ | |
ФИЛЬТРЫ (включая ФИЛЬТРЫ на частоте сети питания) | |
Электростатический разряд | |
Наносекундные импульсные помехи | |
Кондуктивные помехи | |
| | ИС МЕГАНОРМ: примечание. В официальном тексте документа, видимо, допущена опечатка: имеется в виду пункт 202.6.2.101, а не 202.2.101. | |
|
Взаимодействие с электрохирургическими аппаратами | |
201.5 Общие требования к испытаниям ME ИЗДЕЛИЯ
Применяется пункт 5 общего стандарта, за исключением следующего:
201.5.3* Температура окружающей среды, влажность, атмосферное давление
Дополнение:
aa) Испытания проводятся при относительной влажности от 25 до 95% (без конденсации).
201.5.4 Прочие условия испытаний
Дополнение:
aa) Если не оговорено иное, испытания проводят с использованием ПРИНАДЛЕЖНОСТЕЙ и регистрирующих материалов, указанных ИЗГОТОВИТЕЛЕМ.
bb) Для ME ИЗДЕЛИЯ с ВНУТРЕННИМ ИСТОЧНИКОМ ПИТАНИЯ, если результаты испытаний зависят от напряжения на ВНУТРЕННЕМ ИСТОЧНИКЕ ПИТАНИЯ, то испытания должны проводиться с использованием наименее благоприятного напряжения ВНУТРЕННЕГО ИСТОЧНИКА ПИТАНИЯ, указанного ИЗГОТОВИТЕЛЕМ. Если необходимо, во время проведения испытания могут быть использованы внешняя батарея или источник постоянного напряжения для обеспечения необходимого испытательного напряжения.
cc) Номиналы элементов испытательных цепей, если не оговорено иное, должны иметь точность не хуже приведенной ниже:
- резисторы +/- 1%;
- конденсаторы +/- 10%;
- индуктивности +/- 10%;
- испытательное напряжение +/- 1%.
201.5.8* Последовательность испытаний
Изменение:
Испытания, указанные в
201.8.5.5.1 настоящего частного стандарта, проводят до испытания на ТОК УТЕЧКИ и электрическую прочность изоляции, описанных в пунктах B.20 и B.22 Приложения B общего стандарта.
201.6 Классификация ME ИЗДЕЛИЙ и ME СИСТЕМ
Применяют пункт 6 общего стандарта, за исключением следующего:
201.6.2 Защита от поражения электрическим током
Замена последнего абзаца:
РАБОЧИЕ ЧАСТИ должны быть классифицированы как РАБОЧИЕ ЧАСТИ ТИПА CF (см. 7.2.10 и 8.3 общего стандарта). РАБОЧИЕ ЧАСТИ должны быть классифицированы как РАБОЧИЕ ЧАСТИ С ЗАЩИТОЙ ОТ РАЗРЯДА ДЕФИБРИЛЛЯТОРА (см. 8.5.5 общего стандарта).
201.6.6 Режим работы
Замена:
ME ИЗДЕЛИЕ должно быть классифицировано как оборудование с ПРОДОЛЖИТЕЛЬНЫМ РЕЖИМОМ РАБОТЫ.
201.7 Идентификация, маркировка и документация ME ИЗДЕЛИЙ
Применяют пункт 7 общего стандарта, за исключением следующего:
201.7.4 Маркировка органов управления и измерительных приборов
Дополнительный подпункт:
201.7.4.101* КАБЕЛЬ ПАЦИЕНТА и соединитель КАБЕЛЯ ПАЦИЕНТА для соединения с ME ИЗДЕЛИЕМ
Для уменьшения вероятности неверного соединения, КАБЕЛЬ ПАЦИЕНТА должен быть всегда промаркирован одним из идентифицирующих знаков (маркировкой ЭЛЕКТРОДА и/или цветовой кодировкой), указанных в
таблице 201.102.
Отсоединяемые ПРОВОДА ОТВЕДЕНИЙ должны быть всегда промаркированы с обоих концов одним из идентифицирующих знаков (маркировкой ЭЛЕКТРОДА и/или цветовой кодировкой), указанных в
таблице 201.102 (Дополнительную маркировку см. в
приложении BB).
Соединитель КАБЕЛЯ ПАЦИЕНТА с ME ИЗДЕЛИЕМ должен быть сконструирован или промаркирован таким образом, чтобы ОПЕРАТОР смог определить ME ИЗДЕЛИЕ, к которому необходимо подключить КАБЕЛЬ ПАЦИЕНТА.
Таблица 201.102
Электроды, их позиция, маркировка и цветовая кодировка
Система ОТВЕДЕНИЙ | КОДИРОВКА 1 (обычно европейская) | КОДИРОВКА 2 (обычно американская) | Положение ЭЛЕКТРОДА на теле пациента |
маркировка ЭЛЕКТРОДА | цветовая кодировка | маркировка ЭЛЕКТРОДА | цветовая кодировка |
Конечность | R | красный | RA | белый | правая рука |
L | желтый | LA | черный | левая рука |
F | зеленый | LL | красный | левая нога |
Отведения по Вильсону | C | белый | V | коричневый | Одиночный съемный грудной электрод |
C1 | белый/красный | V1 | коричневый/красный | Четвертое межреберье по правому краю грудины |
C2 | белый/желтый | V2 | коричневый/желтый | Четвертое межреберье по левому краю грудины |
C3 | белый/зеленый | V3 | коричневый/зеленый | На пятом ребре между C2 и C4 |
C4 | белый/коричневый | V4 | коричневый/синий | В пятом межреберье по левой среднеключичной линии |
C5 | белый/черный | V5 | коричневый/оранжевый | Левая передняя подмышечная линия на горизонтальном уровне C4 |
C6 | белый/фиолетовый | V6 | коричневый/фиолетовый | Левая средняя подмышечная линия на уровне C4 |
| I | красный/голубой | I | красный/оранжевый | На правой среднемышечной линии <a> |
E | желтый/голубой | E | желтый/оранжевый | На передней средней линии <a> |
C | зеленый/голубой | C | зеленый/оранжевый | Между передней средней линией и левой средней подмышечной линией под углом 45 ° <a> |
A | коричневый/голубой | A | коричневый/оранжевый | На левой средней подмышечной линии <a> |
M | черный/голубой | M | черный/оранжевый | На задней средней линии <a> |
H | фиолетовый/голубой | H | белый/оранжевый | На задней части шеи |
F | зеленый | F | красный | На левой ноге |
| N или RF | черный | RL | зеленый | Правая нога (нейтральный) |
|
<a> Располагается на поперечном уровне желудочков (если он известен); в противном случае - в пятом межреберье. |

Рисунок 201.101 - Расположение электродов по методу Франка
201.7.9.2 Инструкция по эксплуатации
Дополнительный подпункт:
201.7.9.2.101 Дополнительные инструкции по эксплуатации
a) Инструкция по эксплуатации должна включать следующее:
1) ПРЕДУСМОТРЕННОЕ ПРИМЕНЕНИЕ ЭЛЕКТРОКАРДИОГРАФА включая условия эксплуатации. Описание должно включать следующие особенности ПРЕДУСМОТРЕННОГО ПРИМЕНЕНИЯ, но не ограничиваясь ими:
i) предусмотренное(ые) диагностическое(ие) применение(я) ЭЛЕКТРОКАРДИОГРАФА (например, мониторинг сердечных нарушений населения, обнаружение острой ишемии миокарда и инфаркта у ПАЦИЕНТОВ с болью в груди и т.д.);
ii) популяция(и), для которых предназначен ЭЛЕКТРОКАРДИОГРАФ (например, взрослые, дети, младенцы, новорожденные и т.д. - определенные возрастные критерии целевых групп населения);
iii) места применения ЭЛЕКТРОКАРДИОГРАФА (например, больница, поликлиника, внебольничные условия такие как скорая помощь, домашний уход и т.д.).
Если ЭЛЕКТРОКАРДИОГРАФ имеет более одного ПРЕДУСМОТРЕННОГО ПРИМЕНЕНИЯ с различными особенностями, то все ПРЕДУСМОТРЕННЫЕ ПРИМЕНЕНИЯ и связанные с ними особенности должны быть описаны;
2) инструкцию по подключению ПРОВОДА ВЫРАВНИВАНИЯ ПОТЕНЦИАЛА, если он используется;
3) предупреждение о том, что проводящие части ЭЛЕКТРОДОВ и соответствующие им разъемы РАБОЧИХ ЧАСТЕЙ ТИПА BF или CF, включая НЕЙТРАЛЬНЫЙ ЭЛЕКТРОД, не должны соприкасаться с любыми другими проводящими частями, включая заземление;
4) спецификацию (и номер модели) КАБЕЛЯ ПАЦИЕНТА, который должен быть использован для обеспечения защиты от разряда кардиодефибриллятора и от высокочастотного ожога;
5) меры предосторожности, которые следует соблюдать при применении дефибриллятора на ПАЦИЕНТЕ; описание влияния разряда дефибриллятора на ME ИЗДЕЛИЕ; предупреждение о том, что для обеспечения защиты от разряда дефибриллятора требуется использование указанных ИЗГОТОВИТЕЛЕМ ПРИНАДЛЕЖНОСТЕЙ, включая ЭЛЕКТРОДЫ, ПРОВОДА ОТВЕДЕНИЙ и КАБЕЛИ ПАЦИЕНТА. Спецификация (или номер типа) этих ПРИНАДЛЕЖНОСТЕЙ (см.
201.8.5.5.1) должна быть указана;
6) указания ОПЕРАТОРУ о том, содержит ли ЭЛЕКТРОКАРДИОГРАФ средства защиты ПАЦИЕНТА от ожога при использовании ВЫСОКОЧАСТОТНОГО (ВЧ) ЭЛЕКТРОХИРУРГИЧЕСКОГО АППАРАТА. Указания должны касаться положения ЭЛЕКТРОДОВ, ПРОВОДОВ ОТВЕДЕНИЙ и т.д. для уменьшения опасности получения ожога в случае дефекта в соединении НЕЙТРАЛЬНОГО ЭЛЕКТРОДА ВЧ ЭЛЕКТРОХИРУРГИЧЕСКОГО АППАРАТА;
7) указания по выбору и применению соответствующих КАБЕЛЕЙ ПАЦИЕНТА и ПРОВОДОВ ОТВЕДЕНИЙ; указания по выбору и применению ЭЛЕКТРОДОВ;
8) предостережение ОПЕРАТОРА о риске суммирования ТОКОВ УТЕЧКИ, при взаимном соединении нескольких ME ИЗДЕЛИЙ;
9) указания о том, подходит ли ЭЛЕКТРОКАРДИОГРАФ для ПРЯМОГО ПРИМЕНЕНИЯ НА СЕРДЦЕ;
10) указания по определению неработоспособности ЭЛЕКТРОКАРДИОГРАФА (см.
201.12.4.101);
11) меры предосторожности в отношении любой ОПАСНОСТИ, которая может быть вызвана при совместной эксплуатации ЭЛЕКТРОКАРДИОГРАФА с кардиостимулятором или другим электрическим стимулятором;
12) при необходимости, утверждение о том, что ME ИЗДЕЛИЕ имеет защиту от сбоев, вызванных электрохирургией;
13) для ME ИЗДЕЛИЯ с ВНУТРЕННИМ ИСТОЧНИКОМ ПИТАНИЯ: должно быть указано минимальное время работы от ВНУТРЕННЕГО ИСТОЧНИКА ПИТАНИЯ, при условии, что батарея новая и полностью заряженная. Если используется аккумулятор, ИЗГОТОВИТЕЛЬ должен указать время его зарядки от полностью разряженного до 90% емкости заряда при НОРМАЛЬНОЙ ЭКСПЛУАТАЦИИ и техническом состоянии аккумулятора. Должны быть даны конкретные указания, как определить необходимость замены батареи. Кроме того, должна быть описана процедура зарядки аккумулятора;
14)* указания, касающиеся проверок ЭЛЕКТРОКАРДИОГРАФА и ПРИНАДЛЕЖНОСТЕЙ, в том числе ежедневных (проводимых клинически ОПЕРАТОРОМ) и плановых (проводимых сервисной службой);
15) простые методы обнаружения неисправностей, с помощью которых ОПЕРАТОР может выявить проблему в случае некорректной работы ИЗДЕЛИЯ.
Примечание - Это относится к простым затруднениям у ОПЕРАТОРА, а не к техническим неполадкам.
b) ИЗГОТОВИТЕЛЬ должен указывать следующее в ЭКСПЛУАТАЦИОННЫХ ДОКУМЕНТАХ:
1) включен или исключен изоэлектрический сегмент QRS комплекса из Q-, R- или S-волн (зубцов). ЭКСПЛУАТАЦИОННЫЕ ДОКУМЕНТЫ должны четко объяснять, включается ли изоэлектрическая часть после глобального начала QRS-комплекса (I-волна) или после глобального окончания QRS-комплекса (K-волна) в измерение продолжительности соответствующего прилегающего сигнала (см.
рисунок FF.3 в приложении FF);
2) имеется ли в настройках ЭЛЕКТРОКАРДИОГРАФА возможность установить особенные параметры ФИЛЬТРА для прохождения испытаний на искажения согласно требованиям
201.12.4.107.1, а также влияние этих параметров ФИЛЬТРА на искажение сигнала ЭКГ.
201.8 Защита от ОПАСНОСТЕЙ поражения электрическим током
Применяют пункт 8 общего стандарта, за исключением следующего:
201.8.3 Классификация РАБОЧИХ ЧАСТЕЙ
Замена перечислений a), b) и c):
РАБОЧАЯ ЧАСТЬ должна быть РАБОЧЕЙ ЧАСТЬЮ ТИПА CF.
201.8.5 Разделение частей
201.8.5.2.3 Отведения ПАЦИЕНТА
Дополнение:
Любой съемный ЭЛЕКТРОДНЫЙ разъем ПРОВОДА ОТВЕДЕНИЯ, при отделении от ЭЛЕКТРОДА, должен иметь воздушный зазор между контактами соединителя и плоской поверхностью не менее 0,5 мм.
Соответствие проверяют осмотром.
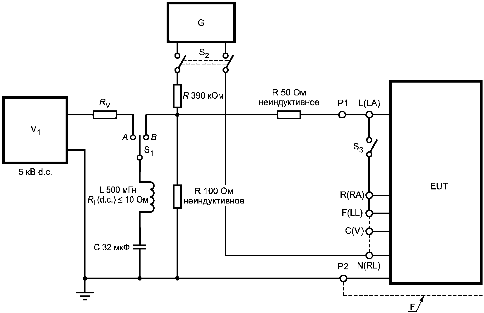
201.8.5.5.1* Защита от разряда дефибриллятора
Дополнение:
Для ME ИЗДЕЛИЯ должна быть предусмотрена защита от влияния дефибриллятора.
При испытании дефибрилляцией ME ИЗДЕЛИЕ работает с использованием КАБЕЛЕЙ ПАЦИЕНТА, определенных ИЗГОТОВИТЕЛЕМ.
Следующие требования и испытания применяют в дополнение к требованиям и испытаниям, определенным в 8.5.5.1 общего стандарта.
Синфазное испытание
Дополнение:
В течение 5 с после воздействия напряжением дефибрилляции ME ИЗДЕЛИЕ должно восстановить нормальную работу в предшествующем режиме работы, не утратив никаких настроек ОПЕРАТОРА или сохраненных данных, и продолжать выполнять свою предусмотренную функцию, как определено в ЭКСПЛУАТАЦИОННЫХ ДОКУМЕНТАХ.
Для ME ИЗДЕЛИЯ КЛАССА I прикладывают испытательное напряжение между всеми ПРОВОДАМИ ОТВЕДЕНИЙ, включая НЕЙТРАЛЬНЫЙ ЭЛЕКТРОД, соединенными вместе, и ЗАЖИМОМ РАБОЧЕГО ЗАЗЕМЛЕНИЯ. При данном испытании ME ИЗДЕЛИЕ должно быть включено.
В случае ME ИЗДЕЛИЯ КЛАССА II и ME ИЗДЕЛИЯ с ВНУТРЕННИМ ИСТОЧНИКОМ ПИТАНИЯ испытательное напряжение прикладывают между всеми ПРОВОДАМИ ОТВЕДЕНИЙ, включая НЕЙТРАЛЬНЫЙ ЭЛЕКТРОД, соединенными вместе, и ЗАЖИМОМ ЗАЩИТНОГО ЗАЗЕМЛЕНИЯ и/или металлической фольгой, находящейся в тесном контакте с корпусом. При данном испытании ME ИЗДЕЛИЕ должно быть включено.
ИЗДЕЛИЕ ЭКГ МОНИТОРИНГА с ВНУТРЕННИМ ИСТОЧНИКОМ ПИТАНИЯ, заряжаемым от ПИТАЮЩЕЙ СЕТИ, испытывают с и без подсоединения к ПИТАЮЩЕЙ СЕТИ, если ME ИЗДЕЛИЕ может работать при подключении к ПИТАЮЩЕЙ СЕТИ.
Устанавливают КОЭФФИЦИЕНТ УСИЛЕНИЯ таким, чтобы сигнал с размахом 5 мВ воспроизводился в виде максимального отклонения на дисплее без ограничения сигнала. При замкнутом переключателе S2 и разомкнутом переключателе S3 регулируют генератор синусоидального сигнала с частотой 10 Гц так, чтобы он давал выходной сигнал с размахом 5 мВ. Размыкают переключатель S2 и замыкают переключатель S3.
Устанавливают переключатель S1 в позицию A и заряжают емкость C. Примерно через 10 с устанавливают переключатель S1 в позицию B. Оставляют его в позиции B на 200 мс +/- 50%. Разомкнув переключатель S1 позволяют начаться восстановлению, для снятия остаточного напряжения с ME ИЗДЕЛИЯ.
Одновременно замыкают переключатель S2 и размыкают переключатель S3. В течение 5 с проверяют, что записываемый испытательный сигнал составляет не менее 80% от выходного до воздействия.
Повторяют приведенное выше испытание с обратной полярностью источника высокого напряжения. Повторяют испытания с положительной и отрицательной полярностями пять раз.
ME ИЗДЕЛИЕ должно восстанавливать нормальную работу в течение 5 с в предшествующем режиме работы, не утратив никаких настроек ОПЕРАТОРА или сохраненных данных, и должно продолжать выполнять свои предусмотренные функции, как определено в ЭКСПЛУАТАЦИОННОЙ ДОКУМЕНТАЦИИ.
Дифференциальное испытание
Дополнение:
В течение 5 с после воздействия напряжения дефибрилляции ME ИЗДЕЛИЕ должно восстановить нормальную работу в предшествующем режиме работы, не утратив никаких настроек ОПЕРАТОРА или сохраненных данных, и продолжать выполнять свою предусмотренную функцию, как определено в ЭКСПЛУАТАЦИОННЫХ ДОКУМЕНТАХ.
ME ИЗДЕЛИЕ с ВНУТРЕННИМ ИСТОЧНИКОМ ПИТАНИЯ, заряжаемым от ПИТАЮЩЕЙ СЕТИ, испытывают с и без подсоединения к ПИТАЮЩЕЙ СЕТИ, если ME ИЗДЕЛИЕ может работать при подключении к ПИТАЮЩЕЙ СЕТИ.
Соответствие проверяют следующим испытанием:
ME ИЗДЕЛИЕ подсоединяют к испытательной схеме, показанной на рисунке 201.102. Испытательное напряжение прикладывают к каждому ПРОВОДУ ОТВЕДЕНИЯ по очереди со всеми остальными ПРОВОДАМИ ОТВЕДЕНИЙ, замкнутыми на землю. В начале испытание проводится приложением испытательного напряжения между ПРОВОДОМ ОТВЕДЕНИЯ L (LA) и всеми остальными, соединенными с ПРОВОДОМ ОТВЕДЕНИЯ N (RL). При данном испытании ME ИЗДЕЛИЕ должно быть включено.
Устанавливают КОЭФФИЦИЕНТ УСИЛЕНИЯ таким, чтобы сигнал с размахом 5 мВ приводился в виде максимального отклонения на дисплее без отсечения сигнала. При замкнутом переключателе S2 регулируют генератор синусоидального сигнала частотой 10 Гц так, чтобы он давал выходной сигнал с размахом 5 мВ. Размыкают переключатель S2.
Устанавливают переключатель S1 в позицию A и заряжают емкость C. Примерно через 10 с устанавливают переключатель S1 в позицию B. Оставляют его в позиции B на 200 мс +/- 50%.
Размыкают переключатель S1 для снятия остаточного напряжения с ME ИЗДЕЛИЯ и позволяют начаться восстановлению.
Одновременно замыкают переключатель S2. В течение 5 с проверяют, что записываемый испытательный сигнал составляет не менее 80% от выхода до воздействия.
Повторяют испытание с любым другим ПРОВОДОМ ОТВЕДЕНИЯ в соответствии с таблицей 201.103 со всеми остальными ПРОВОДАМИ ОТВЕДЕНИЙ, соединенными с ПРОВОДОМ ОТВЕДЕНИЯ N (RL). Если указано более одного испытания, разряд проводят с интервалом в 20 с.
Таблица 201.103
Защита от влияния дефибрилляции (условия испытания)
| P1 | P2 | Установленное отведение | |
12 ПРОВОДОВ ОТВЕДЕНИЙ | L (LA) | R, F, N, C (RA, LL, RL, V) | I | 1 |
R (RA) | F, L, N, C (LL, LA, RL, V) | II | 1 |
F (LL) | L, R, N, C (LA, RA, RL, V) | III | 1 |
N (RL) | L, R, F, C (LA, RA, LL, V) | запасные | 1 |
C1 (V1) | L, R, F, N, C2 - C6 (LA, RA, LL, RL, V2 - V6) | V1 | 1 |
C2 (V2) | L, R, F, N, C1, C3 - C6 (LA, RA, LL, RL, V1, V3 - V6) | V2 | 1 |
C3 (V3) | L, R, F, N, C1, C2, C4 - C6 (LA, RA, LL, RL, V1, V2, V4 - V6) | V3 | 1 |
C4 (V4) | L, R, F, N, C1 - C3, C5 - C6 (LA, RA, LL, RL, V1 - V5, V5 - V6) | V4 | 1 |
C5 (V5) | L, R, F, N, C1 - C4, C6 (LA, RA, LL, RL, V1 - V4, V6) | V5 | 1 |
C6 (V6) | L, R, F, N, C1 - C5 (LA, RA, LL, RL, V1 - V5) | V6 | 1 |
5 ПРОВОДОВ ОТВЕДЕНИЙ | L (LA) | R, F, N, C (RA, LL, RL, V) | I | 1 |
R (RA) | F, L, N, C (LL, LA, RL, V) | II | 1 |
F (LL) | L, R, N, C (LA, RA, RL, V) | III | 1 |
N (RL) | L, R, F, C (LA, RA, LL, V) | вспомогательные | 1 |
C (V) | L, R, F, N (LA, RA, LL, RL) | V | 1 |
3 ПРОВОДА ОТВЕДЕНИЙ | L (LA) | R, F, or N (RA, LL or RL) | I | 2 |
R (RA) | L, F, or N (LA, LL or RL) | I | 2 |
F (LL) или N (RL) | R, L (RA, LA) | II или вспомогательные | 2 |
2 ПРОВОДА ОТВЕДЕНИЙ | L (LA) | R (RA) | I | 1 |
Примечание 1 -
Столбец "Число испытаний" в таблице 201.103 применяется только в испытаниях на защиту от дефибрилляции. Для других испытаний число испытаний равно одному.
Примечание 2 - В случае трех ПРОВОДОВ ОТВЕДЕНИЙ есть конфигурации с отдельным проводом для НЕЙТРАЛЬНОГО ЭЛЕКТРОДА и конфигурации без такого отдельного провода. В последнем случае N (RL) соединен соответствующим R (PA), L (LA), или F (LL) проводом к P2.
Дополнение к рисунку 10:
Обозначения:
G - генератор синусоидального сигнала с размахом 20 В и частотой 10 Гц;
V1 - источник высокого напряжения 5 кВ постоянного тока;
EUT - испытываемое оборудование;
S1 - переключатель; максимальная нагрузка 60 А, 5 кВ;
S2 - переключатель, подключающий источник сигнала, 5 кВ;
RL - сопротивление по постоянному току катушки L;
RV - сопротивление, ограничивающее ток заряда конденсатора C;
P1, P2 - точки соединения EUT - испытуемого технического средства (включая КАБЕЛИ ПАЦИЕНТА).
Испытание проводят с КАБЕЛЯМИ ПАЦИЕНТА И ПРОВОДАМИ ОТВЕДЕНИЙ, рекомендованными ПРОИЗВОДИТЕЛЕМ.
Рисунок 201.102 - Испытание защиты от влияния дефибрилляции
Дополнение к рисунку 9:
Обозначения:
G - генератор синусоидального сигнала с размахом 20 В и частотой 10 Гц;
V1 - источник высокого напряжения 5 кВ постоянного тока;
EUT - испытываемое оборудование;
F - фольга, моделирующая емкость для ME ИЗДЕЛИЙ КЛАССА II;
S1 - переключатель: максимальная нагрузка 60 А, 5 кВ;
S2 - переключатель, подключающий источник сигнала, 5 кВ;
S3 - переключатель, соединяющий источник сигнала с ПРОВОДОМ ОТВЕДЕНИЯ;
RL - сопротивление по постоянному току катушки L;
RV - сопротивление, ограничивающее ток;
P1 - точка соединения EUT - испытуемого технического средства (включая КАБЕЛИ ПАЦИЕНТА);
P2 - точка соединения с ЗАЖИМОМ РАБОЧЕГО ЗАЗЕМЛЕНИЯ и/или металлической фольги, контактирующей с КОРПУСОМ.
Испытание проводят с КАБЕЛЯМИ ПАЦИЕНТА и ПРОВОДАМИ ОТВЕДЕНИЙ, рекомендованными ПРОИЗВОДИТЕЛЕМ.
Рисунок 201.103 - Испытание защиты от влияния дефибрилляции
201.8.5.5.2 Испытание на уменьшение энергии
Замена рисунка 11:
Обозначения:

- оборудование для измерения энергии;
V1 - источник высокого напряжения 5 кВ постоянного тока;
EUT - испытываемое оборудование;
S - переключатель: максимальная нагрузка 60 А, 5 кВ;
RL - сопротивление по постоянному току катушки L;
RV - сопротивление, ограничивающее ток заряда конденсатора C;
E, F - точки соединения с оборудованием для измерения энергии;
C, D - точки соединения EUT (включая КАБЕЛИ ПАЦИЕНТА).
Испытание проводят с КАБЕЛЯМИ ПАЦИЕНТА И ПРОВОДАМИ ОТВЕДЕНИЙ, рекомендованными ПРОИЗВОДИТЕЛЕМ.
Рисунок 201.104 - Приложение испытательного напряжения
между проводами отведений для испытания энергии,
доставляемой дефибриллятором
201.9 Защита от МЕХАНИЧЕСКИХ ОПАСНОСТЕЙ, создаваемых ME ИЗДЕЛИЕМ и ME СИСТЕМАМИ
Применяют пункт 9 общего стандарта.
201.10 Защита от ОПАСНОСТЕЙ воздействия нежелательного или чрезмерного излучения
Применяют пункт 10 общего стандарта.
201.11 Защита от чрезмерных температур и других ОПАСНОСТЕЙ
Применяют пункт 11 общего стандарта.
201.12 Точность органов управления и измерительных приборов и защита от опасных значений выходных характеристик
Применяют пункт 12 общего стандарта, за исключением следующего:
201.12.1 Точность органов управления и измерительных приборов
Дополнение:
201.12.1.101 ОСНОВНЫЕ ФУНКЦИОНАЛЬНЫЕ ХАРАКТЕРИСТИКИ и точность ME ИЗДЕЛИЯ
201.12.1.101.1* Автоматические измерения ЭКГ
Если ЭЛЕКТРОКАРДИОГРАФ позволяет проводить автоматические измерения элементов ЭКГ, то точность таких измерений должна удовлетворять требованиям, указанным в данном подпункте.
201.12.1.101.2* Требования к измерениям амплитуды сигналов
Если ЭЛЕКТРОКАРДИОГРАФ обеспечивает измерения, точность измерения амплитуды сигналов должна быть испытана, с применением калибровочных и аналитических ЭКГ сигналов
(таблица GG.1).
| | ИС МЕГАНОРМ: примечание. В официальном тексте документа, видимо, допущена опечатка: имеется в виду пункт AA.3, а не AA.5. | |
Загружают 10 с калибровочного и измерительного ЭКГ сигнала в испытуемый ЭЛЕКТРОКАРДИОГРАФ (см. руководство для ввода ЭКГ сигнала в
пункте AA.5). Определяют погрешность измерений напряжения ОТВЕДЕНИЙ I, II, V1, ..., V6 для всех предусмотренных P-, Q-, R-, S-, ST- и T-зубцов.
Если данные ЭКГ сигналы подают на ЭЛЕКТРОКАРДИОГРАФ в аналоговом виде, испытания проводят пять раз. Вычисляют погрешность измерений во всех пяти испытаниях.
Исключают две наибольшие погрешности. Остальные погрешности измерений амплитуд должны быть в пределах +/- 25 мкВ для входных напряжений <= 500 мкВ, или в пределах +/- 5% или +/- 40 мкВ (в зависимости от того, что больше) для входных напряжений >= 500 мкВ.
Примечание - Если испытательные ЭКГ проходят через высокочастотные ФИЛЬТРЫ ЭЛЕКТРОКАРДИОГРАФА перед прохождением алгоритма измерения, допускается систематическая разница +/- 20 мкВ между значениями, указанными в
Приложении HH, и измеренными значениями для амплитуд ST и T-зубцов записей CAL20100, CAL20110, CAL20160, CAL20200, CAL20210 и CAL20260.
201.12.1.101.3 Требования к измерениям интервалов
Если измерения проводят в ЭКГ ОТЧЕТЕ, то точность измерений проверяют следующим образом.
201.12.1.101.3.1* Требования к измерениям интервалов и длительностей зубцов
Для оценки точности измерений глобальных интервалов и длительностей зубцов должны применяться калибровочные и аналитические ЭКГ
(таблица GG.1). Допустимые средние значения погрешности измерений глобальных длительностей и интервалов, а также длительностей зубцов Q, R и S, и допустимое среднеквадратичное отклонение значений погрешности приведены в таблице 201.104.
Таблица 201.104
Допустимые средние значения погрешностей
и их среднеквадратические отклонения разностей
для глобальных интервалов и длительностей зубцов Q, R и S
по калибровочным и аналитическим ЭКГ
Измерения | Допустимое среднее значение погрешности, мс | Допустимое среднеквадратическое значение погрешности, мс |
Длительность зубца P | +/- 10 | 8 |
Интервал PQ | +/- 10 | 8 |
Длительность комплекса QRS | +/- 6 | 5 |
Интервал QT | +/- 12 | 10 |
Длительность зубца Q | +/- 6 | 5 |
Длительность зубца R | +/- 6 | 5 |
Длительность зубца S | +/- 6 | 5 |
При этом калибровочные и аналитические ЭКГ, перечисленные в
таблице GG.1 подают на испытуемый ЭЛЕКТРОКАРДИОГРАФ (предполагается одновременный сбор данных со всех отведений).
Если эти ЭКГ сигналы подают на ЭЛЕКТРОКАРДИОГРАФ в аналоговом виде, то испытания проводят пять раз. Вычисляют погрешности в пяти испытаниях.
Для каждого из измерений по отдельному ОТВЕДЕНИЮ (длительностей зубцов Q, R и S) рассчитывают погрешности для ОТВЕДЕНИЙ I, II, V1, ..., V6 (если зубцы, присутствуют) для всех калибровочных и аналитических ЭКГ, перечисленных в
таблице GG.1. Из вычисленных погрешностей отбрасывают четыре наиболее отстоящие от среднего значения (крайние значения) в каждом измерении. Средние значения и среднеквадратические отклонения оставшихся погрешностей не должны превышать допусков, приведенных в
таблице 201.104.
201.12.1.101.3.2* Требования к измерениям интервалов биологических ЭКГ сигналов
Для оценки точности измерений интервалов на биологических ЭКГ сигналах используют ЭКГ из
таблицы GG.2.
Подают на ЭЛЕКТРОКАРДИОГРАФ в аналоговом или в цифровом виде сто (100) реальных испытательных (записей) ЭКГ (из серии MA1_ или MO1_ из CSE-исследований, приведенных в таблице GG.2) и проводят автоматические измерения (см. рекомендации в соответствии с приложением AA для вводимых ЭКГ). Определяют погрешности измерений интервалов.
Из погрешностей удаляют восемь наиболее отстоящих от среднего значения (крайние значения) для каждого измерения. Средние значения и среднеквадратические отклонения оставшихся погрешностей не должны превышать допусков, приведенных в таблице 201.105.
Таблица 201.105
Допустимые средние значения погрешностей измерений
и их среднеквадратические отклонения разностей
для глобальных интервалов и длительностей биологических ЭКГ
Измерение | Допустимое среднее значение погрешности, мс | Допустимое среднеквадратическое значение погрешности, мс |
Длительность зубца P | +/- 10 | 15 |
Интервал PQ | +/- 10 | 10 |
Длительность комплекса QRS | +/- 10 | 10 |
Интервал QT | +/- 25 | 30 |
201.12.4 Защита от опасных значений выходных характеристик
Дополнительные подпункты:
201.12.4.101* Индикация не работоспособности ЭЛЕКТРОКАРДИОГРАФА
ЭЛЕКТРОКАРДИОГРАФ должен иметь устройство для индикации, когда ME ИЗДЕЛИЕ неработоспособно вследствие перегрузки или насыщения любой части усилителя.
Соответствие проверяют, используя испытательную схему, приведенную на рисунке 201.106, следующим образом:
Подключают генератор синусоидального сигнала между R (RA) ПРОВОДОМ ОТВЕДЕНИЯ и всеми другими ПРОВОДАМИ ОТВЕДЕНИЙ, подключенными к N (RL) ПРОВОДУ. Последовательно с генератором сигнала подключают источник напряжения постоянного тока способного выдавать напряжение от минус 5 до плюс 5 В.
Настраивают генератор на сигнал частотой 10 Гц. Подают сигнал частотой 10 Гц при напряжении 1 мВ, накладываемый на напряжение постоянного тока, которое изменяют от минус 5 до плюс 5 В.
Начиная от нуля, напряжение постоянного тока дискретно с шагом 1 В изменяют от 0 до плюс 5 В и от 0 до минус 5 В с использованием какого-либо деблокирующего приспособления ЭЛЕКТРОКАРДИОГРАФА для восстановления записи.
Устройство индикации должно полностью срабатывать до того, как амплитуда сигнала 10 Гц уменьшится до 5 мм (соответствует 0,5 мВ на входе).
201.12.4.102.1 Идентификация ОТВЕДЕНИЯ, номенклатура и определение
В прямоугольной системе координат возрастание времени происходит в положительном направлении оси X, положительное отклонение записи - в положительном направлении оси Y, когда сигнал постоянного тока подается на ЭЛЕКТРОДЫ ОТВЕДЕНИЙ. Для двенадцати стандартных ОТВЕДЕНИЙ и для ОТВЕДЕНИЙ по Франку следует использовать номенклатуру и определения, представленные в таблице 201.106.
Соответствие проверяют по результатам измерений и осмотром.
Таблица 201.106
ОТВЕДЕНИЯ и их идентификация (номенклатура и определения)
Обозначение отведения <a> | | Наименование системы ОТВЕДЕНИЙ |
I | I = L - R (LA - RA) | Биполярные конечностные ОТВЕДЕНИЯ (конечностные ОТВЕДЕНИЯ по Эйнтховену) |
II | II = F - R (LL - RA) |
III | III = F - L (LL - LA) |
aVR | aVR = R - (L + F)/2 (RA - (LA + LL)/2) | Усиленные ОТВЕДЕНИЯ по Гольдбергу (От одного из ЭЛЕКТРОДОВ на конечностях до опорной точки по Гольдбергу) |
aVL | aVL = L - (R + F)/2 (LA - (RA + LL)/2) |
aVF | aVF = F - (L + R)/2 (LL - (LA - RA)/2) |
V1 | V1 = C1 - CT (V1 - CT) | Грудные униполярные по Вильсону (от одного из ЭЛЕКТРОДОВ на грудной клетке до ЦЕНТРАЛЬНОЙ ТОЧКИ ПО ВИЛЬСОНУ (CT) CT = (L + R + F)/3 |
V2 | V2 = C2 - CT (V2 - CT) |
V3 | V3 = C3 - CT (V3 - CT) |
V4 | V4 = C4 - CT (V4 - CT) |
V5 | V5 = C5 - CT (V5 - CT) |
V6 | V6 = C6 - CT (V6 - CT) |
| | ИС МЕГАНОРМ: примечание. В официальном тексте документа, видимо, допущена опечатка: имеется в виду рисунок 201.101, а не CC.1. | |
|
Vx | Vx = 0,610A + 0,171C - 0,781I | Ортогональные векторные ОТВЕДЕНИЯ |
Vy | Vy = 0,655F + 0,345M - 1,000H |
Vz | Vz = 0,133A + 0,736M - 0,264I - 0,374E - 0,231C |
<a> Другие ОТВЕДЕНИЯ и их идентификаторы приведены в приложении CC. <b> Определения даны исходя из алгебраических соотношений в предположении, что идентификатор ОТВЕДЕНИЯ представляет собой напряжение, воспринимаемое ЭЛЕКТРОДОМ по отношению к потенциалу точки отсчета. В таблице 201.102 представлен перечень идентификаторов ЭЛЕКТРОДОВ. |
201.12.4.102.2 Минимально допустимая конфигурация ОТВЕДЕНИЙ
Минимальный набор ОТВЕДЕНИЙ - I, II, III, aVR или (-aVR), aVL, aVF, V1, V2, V3, V4, V5 и V6. Должно быть возможным для ОПЕРАТОРА осуществить выбор любой комбинации этих ОТВЕДЕНИЙ для вывода на ЭКГ ОТЧЕТ.
Соответствие проверяют осмотром.
201.12.4.102.3 Испытание цепей ОТВЕДЕНИЙ
201.12.4.102.3.1 Общие положения
Цепи формирования отведений от СРЕДНЕЙ ТОЧКИ ПО ВИЛЬСОНУ, по Гольдбергеру и Франку должны удовлетворять следующим требованиям к их воздействию на КОЭФФИЦИЕНТ УСИЛЕНИЯ и обеспечению точности фактора взвешивания. Цепи формирования отведений не должны вносить погрешность напряжения более чем на 5%.
201.12.4.102.3.2 ОТВЕДЕНИЯ по Гольдбергу и Вильсону
Для цепей, используемых в ОТВЕДЕНИЯХ по Гольдбергеру и Вильсону, соответствие требованиям следует проверять с помощью следующих испытаний ЭЛЕКТРОКАРДИОГРАФА.
В системы ЭКГ подают сигналы, взятые из Атласа испытательных сигналов CTS типа CAL10000, CAL20000, CAL30000 и CAL50000 (см. приложение HH). Измеряют амплитуды пиков QRS комплекса в ЭКГ ОТЧЕТЕ и сравнивают измеренные значения с данными в приложении HH или сравнивают с измеренными значениями, которые получены с помощь ЭЛЕКТРОКАРДИОГРАФА из приложения HH. Проверяют, что измеренные значения не отличаются от номинальных значений более чем на 10%.
201.12.4.102.4 Время восстановления
При НОРМАЛЬНОМ КОЭФФИЦИЕНТЕ УСИЛЕНИЯ базовая линия должна вернуться в положение не более, чем на 3 мм отличающееся от исходного в течение не более, чем 2 с после переключения ОТВЕДЕНИЯ при воздействии дифференциального входного постоянного напряжения 300 мВ.
При НОРМАЛЬНОМ КОЭФФИЦИЕНТЕ УСИЛЕНИЯ с выбранным ОТВЕДЕНИЕМ III постоянное напряжение 300 мВ прикладывают между электродом R (RA) и всеми другими соединенными вместе ЭЛЕКТРОДАМИ ОТВЕДЕНИЙ, включая НЕЙТРАЛЬНЫЙ ЭЛЕКТРОД (рисунок 201.106). Более чем через 1 мин после приложения этого напряжения переключают на ОТВЕДЕНИЕ II, а затем на ОТВЕДЕНИЕ aVR. Базовая линия должна вернуться в пределы 3 мм от исходного положения в течение 2 с после переключения каждого ОТВЕДЕНИЯ.
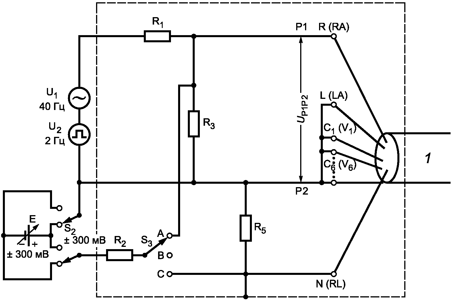
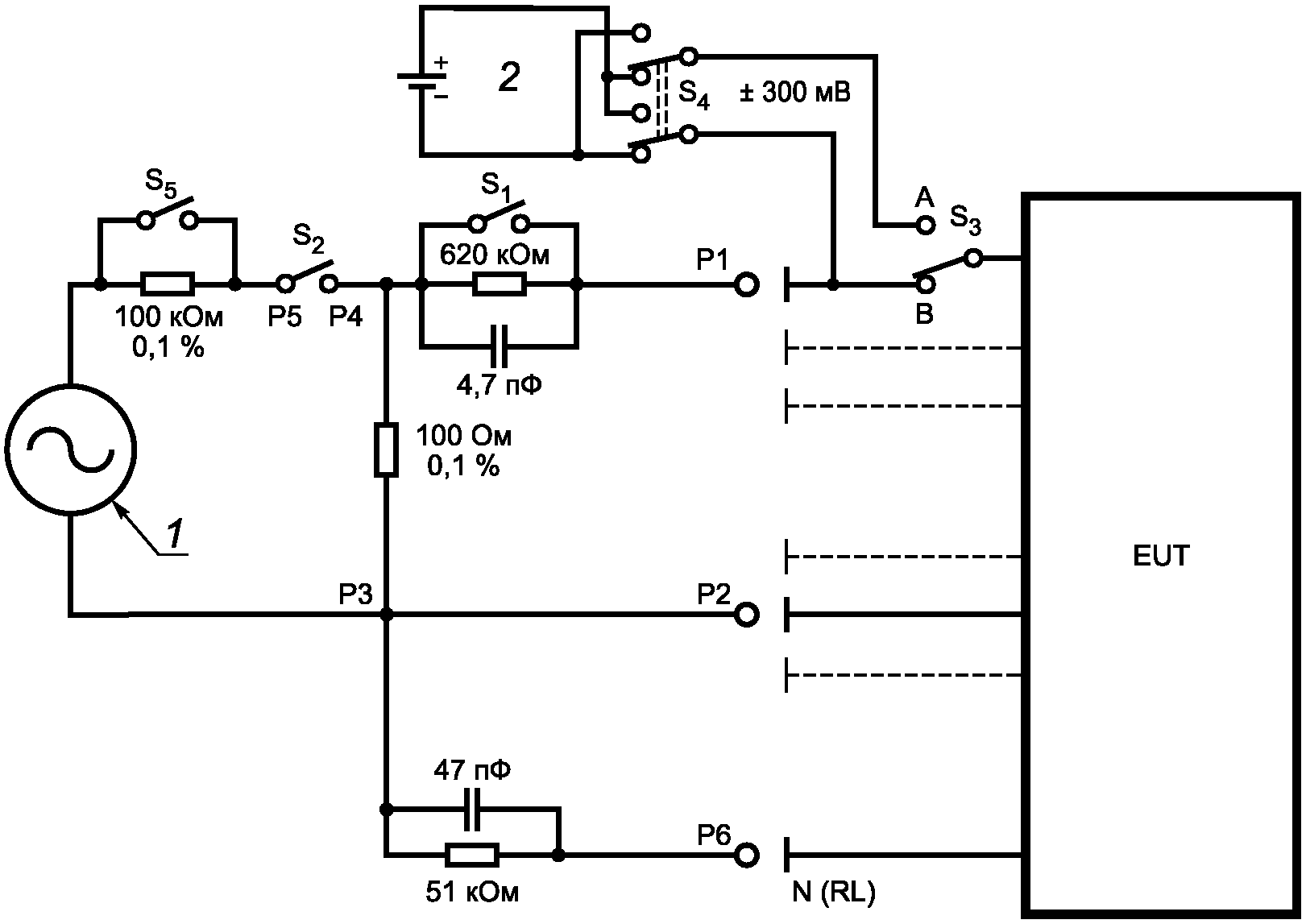
201.12.4.103* Входной импеданс
Входной импеданс должен быть не менее 2,5 МОм в диапазоне смещения постоянного напряжения +/- 300 мВ. Данное требование не применяется к входам, используемым для измерений дополнительных параметров помимо ЭКГ (например, респираторным).
Соответствие проверяют, используя испытательную схему, приведенную на рисунке 201.106.
Размыкают переключатель S1, замыкают переключатели S и S2, и устанавливают S4 в положение B. Подключают генератор синусоидального сигнала между ОТВЕДЕНИЕМ (P1 или P2) и всеми другими ПРОВОДАМИ ОТВЕДЕНИЯ, соединенными с N (RL) ПРОВОДОМ ОТВЕДЕНИЯ (P6), согласно таблице 201.104. Устанавливают КОЭФФИЦИЕНТ УСИЛЕНИЯ 10 мм/мВ и скорость развертки 25 мм/с. Регулируют генератор сигнала так, чтобы он выдавал сигнал амплитудой 80% от максимального отображаемого значения на частоте 0,67 Гц. Записывают амплитуду выходного сигнала для данного коэффициента усиления. Размыкают переключатель S2 и устанавливают переключатель S4 в положение A. Прилагают постоянное напряжение смещения плюс 300 мВ. Измеренная амплитуда сигнала не должна уменьшаться более чем на 20% на выходном дисплее. Повторяют данное испытание для постоянного напряжения смещения минус 300 мВ. Для постоянного напряжения смещения плюс 300 мВ и минус 300 мВ повторяют испытания для частоты 40 Гц.
Повторяют испытание, приведенное выше, для каждого ПРОВОДА ОТВЕДЕНИЯ, пока не будут перебраны все комбинации испытуемых ПРОВОДОВ ОТВЕДЕНИЙ, определенных в таблице 201.103.
Вариант:
Если ЭЛЕКТРОКАРДИОГРАФ из-за встроенной в него системы обработки сигналов не способен обрабатывать синусоидальные сигналы, то подают калибровочные ЭКГ из Атласа испытательных сигналов CTS типа CAL30000 (см. приложение HH). Обеспечивают для каждого провода отведения импедансную нагрузку, состоящую из резистора 620 кОм, конденсатора емкостью 4,7 нФ и переключателя S1, соединенных параллельно. Измеряют амплитуду с замкнутым переключателем S1. Затем повторяют измерение с разомкнутым переключателем S1. Убеждаются, что амплитуда не уменьшается более чем на 20%.
201.12.4.104 Требуемый КОЭФФИЦИЕНТ УСИЛЕНИЯ
КОЭФФИЦИЕНТ УСИЛЕНИЯ для ЭКГ ОТЧЕТА должен быть предусмотрен как минимум 10 мм/мВ. Если предусмотрены дополнительные КОЭФФИЦИЕНТЫ УСИЛЕНИЯ, то должны быть как минимум КОЭФФИЦИЕНТЫ УСИЛЕНИЯ равные 5 мм/мВ и/или 20 мм/мВ. КОЭФФИЦИЕНТ УСИЛЕНИЯ должен присутствовать в ЭКГ ОТЧЕТЕ.
Соответствие проверяют в ходе осмотра.
201.12.4.105 Снижение влияния паразитных внешних помех
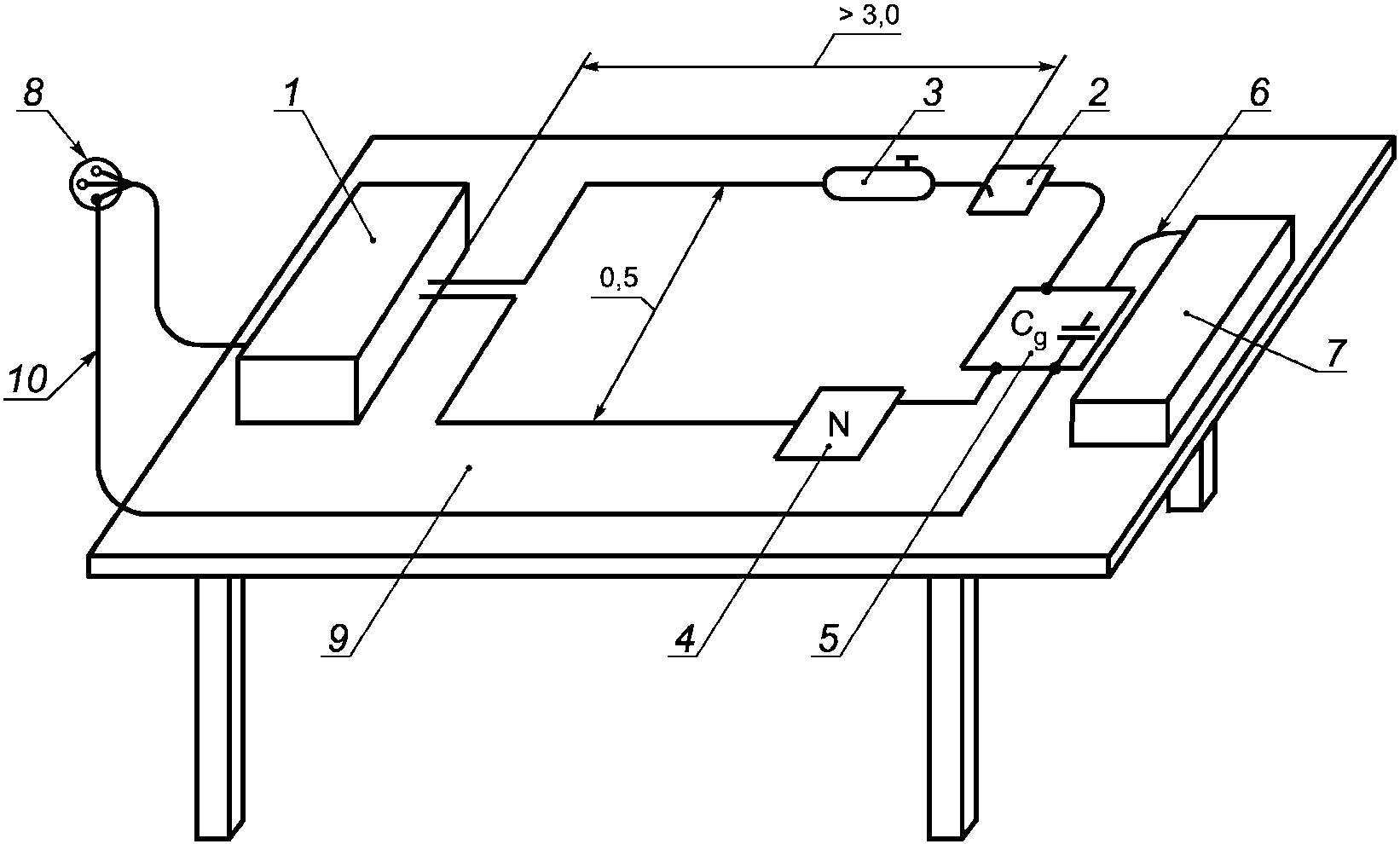
201.12.4.105.1* ПОДАВЛЕНИЕ СИНФАЗНЫХ ПОМЕХ
Сигнал со среднеквадратическим значением напряжения 10 В на частоте сети от источника с емкостью 200 пФ, подключенный между землей и всеми ПРОВОДАМИ ОТВЕДЕНИЙ, соединенными вместе, в течение не менее 15 с не должен создавать выходной сигнал размахом больше 10 мм при установленном КОЭФФИЦИЕНТЕ УСИЛЕНИЯ 10 мм/мВ. Последовательно с каждым ЭЛЕКТРОДОМ должен быть подключен резистор 51 кОм и параллельно резистору конденсатор 47 нФ. Должен использоваться КАБЕЛЬ ПАЦИЕНТА, указанный ПРОИЗВОДИТЕЛЕМ.
Соответствие проверяют, используя испытательную схему, представленную на рисунке 201.105, и линейки или штангенциркуль с точностью до 0,2 мм. Испытание должно быть выполнено на сетевых частотах 50 и 60 Гц.
a) Регулируют Ct таким образом, чтобы среднеквадратическое напряжение на частоте сети в точке B составило 10 В, при отключенном КАБЕЛЕ ПАЦИЕНТА (S0 разомкнут). Таким образом, на ME ИЗДЕЛИЕ подается синфазное напряжение, среднеквадратичное значение которого равно 10 В. Для данного испытания узкополосный фильтр линейной частоты (если он предусмотрен) должен быть отключен, даже если это требует специального программного обеспечения или специальных методов доступа к управлению данным фильтром.
b) Замыкают переключатели S0 и с S2 по Sn, размыкают переключатель S1 и устанавливают переключатель SDC в позицию B. Устанавливают КОЭФФИЦИЕНТ УСИЛЕНИЯ равным 10 мм/мВ, а скорость развертки - 25 мм/с. Измеряют выходную амплитуду в течение не менее 15 с при данных настройках КОЭФФИЦИЕНТА УСИЛЕНИЯ. Затем размыкают переключатель S2 и замыкают все остальные переключатели. Повторяют измерение амплитуды. Продолжают пока измерения не будут проведены для всех ПРОВОДОВ ОТВЕДЕНИЙ.
c) Повторяют испытание с постоянным напряжением смещения плюс 300 мВ и минус 300 мВ, подключенным последовательно с несогласованным сопротивлением, установив переключатель SDC в позицию A, а переключатель Sp - в каждом из двух возможных положений.
Полученные значения не должны превышать в размахе 10 мм. Для данного испытания режекторный фильтр частоты сети (если предусмотрен) должен быть отключен, даже если это требует специального программного обеспечения или специальных методов доступа к управлению данным фильтром.
На рисунке 201.105 C1 и Ct моделируют емкость между ПАЦИЕНТОМ и землей. Внутренний экран снижает наводку от нежелательных внешних сигналов. Так как емкость Cx между внутренним и внешним экраном влияет как на емкость источника, так и на синфазное напряжение, емкость увеличивается подстроечным конденсатором до 100 пФ, что равно емкости генератора C1. Выход генератора увеличивается до 20 В, обеспечивая тем самым 10 В синфазного напряжения в точке B при выходном импедансе источника эквивалентном 200 пФ и КАБЕЛЕ ПАЦИЕНТА отключенном от схемы испытаний. Экран КАБЕЛЯ ПАЦИЕНТА должен быть отключен.
Обозначения:
1 - генератор сигнала 20 В на сетевой частоте;
2 - КАБЕЛЬ ПАЦИЕНТА;
3 - источник постоянного напряжения смещения;
4 - внутренний экран;
5 - внешний экран;
B - точка синфазного сигнала;
S1 - Sn - переключатели для подключения контура несогласованного полного сопротивления, состоящего из C и R;
C - 47 нФ;
R - 51 кОм;
Ct - подстроечный конденсатор;
S0 - переключатель источника питания;
SDC - переключатель источника постоянного тока.
C1 и Ct моделируют емкость между ПАЦИЕНТОМ и землей. Внутренний экран снижает захват нежелательных внешних сигналов. Так как емкость Cx между внутренним и внешним экраном влияет как на емкость источника, так и на синфазное напряжение, емкость увеличивается подстроечным конденсатором до 100 пФ, что равно емкости генератора C1. Выход генератора увеличивается до 20 В, обеспечивая тем самым 10 В синфазного напряжения в точке B с сопротивлением источника, равным 200 пкФ при неподключенном к испытательному контуру КАБЕЛЕ ПАЦИЕНТА.
| | ИС МЕГАНОРМ: примечание. Нумерация рисунков дана в соответствии с официальным текстом документа. | |
Рисунок 201.5 - Испытательная схема
ПОДАВЛЕНИЯ синфазного сигнала и уровня ШУМА
201.12.4.105.2* Допустимая перегрузка
Дифференциальное входное напряжение размахом 1 В не должно вредить ЭЛЕКТРОКАРДИОГРАФУ.
При нормальном КОЭФФИЦИЕНТЕ УСИЛЕНИЯ (и со всеми отключенными ФИЛЬТРАМИ, которые возможно отключить) на ЭЛЕКТРОДЫ ОТВЕДЕНИЙ подают дифференциальное напряжение размахом 1 В при любой НОРМИРОВАННОЙ частоте ПИТАЮЩЕЙ СЕТИ в течение 10 с. Проверяют, что записывающая система ЭЛЕКТРОКАРДИОГРАФА функционально не повреждена. Проводят испытание три раза в течение пяти минут. После испытания, проверяют, что ЭЛЕКТРОКАРДИОГРАФ отвечает требованиям пунктов 201.12.4.103, 201.12.4.104 и 201.12.4.105.1 настоящего стандарта.
201.12.4.105.3* ФИЛЬТРЫ (включая ФИЛЬТРЫ частоты сети питания)
Любая установка ОПЕРАТОРОМ параметров регистрации, приводящая к тому, что ОСНОВНЫЕ ФУНКЦИОНАЛЬНЫЕ ХАРАКТЕРИСТИКИ становятся хуже определенных в настоящем стандарте, должна отражаться в ЭКГ ОТЧЕТЕ, так как настройки ФИЛЬТРА могут повлиять на клиническую интерпретацию ЭКГ ОТЧЕТА.
Соответствие проверяют осмотром текста ЭКГ ОТЧЕТА.
Узкополосный режекторный ФИЛЬТР для подавления помехи на частоте сети не должен вносить в ЭКГ ОТЧЕТ искажения сигнала размахом более 50 мкВ для любого ОТВЕДЕНИЯ при испытании тестовым сигналом ЭКГ ANE20000.
Испытательный ЭКГ сигнал ANE20000 подают на ЭЛЕКТРОКАРДИОГРАФ при нормальном КОЭФФИЦИЕНТЕ УСИЛЕНИЯ без активации узкополосного режекторного ФИЛЬТРА для подавления помехи на частоте сети и формируют ЭКГ ОТЧЕТ. Затем включают ФИЛЬТР и формируют второй ЭКГ ОТЧЕТ с тем же испытательным ЭКГ сигналом ANE20000.
Соответствие проверяют сравнением максимальных значений напряжения ШУМОВ, измеренного на ST-сегменте двух ЭКГ ОТЧЕТОВ. Разница напряжений в размахе не должна превышать 50 мкВ.
201.12.4.106 Базовая линия
201.12.4.106.1* Уровень ШУМОВ
Напряжение ШУМОВ, приведенных ко входу, не должно превышать в размахе 30 мкВ в течение 10 с, при максимально широкой полосе частот ЭЛЕКТРОКАРДИОГРАФА, включенных режекторных ФИЛЬТРАХ для подавления помехи на частоте сети, установленных в соответствии с частотой питающей сети, и отключенных всех других переключаемых ФИЛЬТРАХ. Необходимо использовать рекомендуемый изготовителем КАБЕЛЬ ПАЦИЕНТА, соединить ЭЛЕКТРОДЫ ОТВЕДЕНИЯ через резистор 51 кОм с параллельно подсоединенным к нему конденсатором емкостью 47 нФ и последовательно с каждым проводом КАБЕЛЯ ПАЦИЕНТА.
При проведении следующих испытаний следует использовать КАБЕЛЬ ПАЦИЕНТА, рекомендованный изготовителем:
a) включают последовательно с каждым ПРОВОДОМ ОТВЕДЕНИЯ КАБЕЛЯ ПАЦИЕНТА резистор 51 кОм с параллельно соединенным с ним конденсатором 47 нФ, как это показано на схеме измерительной цепи на рисунке 201.105.
Примечание - Для этого испытания все переключатели с S1 до Sn должны быть разомкнуты, SDC установлен в позицию B, а 20 В источник напряжения G и конденсатор 100 пФ отключены (S0 разомкнут);
b) при установке ЭЛЕКТРОКАРДИОГРАФА на максимальный КОЭФФИЦИЕНТ УСИЛЕНИЯ и ширину полосы частот, при установке переключаемых ФИЛЬТРОВ, как указано выше, проверяют, чтобы напряжение ШУМОВ, приведенных ко входу в ЭКГ ОТЧЕТЕ не превышал в размахе 30 мкВ в течение 10 с при каждом положении переключателя ОТВЕДЕНИЙ;
c) испытание повторяют еще девять раз. Проверяют, чтобы в девяти из 10 испытаний предельное значение уровня ШУМОВ 30 мкВ не было превышено, причем эти десять испытаний проводят в течение не более 30 мин. КАБЕЛЬ ПАЦИЕНТА и его разъем должны оставаться неподвижными в процессе этих испытаний. Кроме того, КАБЕЛЬ ПАЦИЕНТА между отдельными испытаниями не должен отсоединяться.
Обозначения:
1 - генератор сигнала, выходное сопротивление < 1 кОм и линейность +/- 1%;
2 - источник постоянного напряжения смещения +/- (+/- 300 мВ);
S1 - переключатель, закорачивает дисбаланс, вызванный полным сопротивлением кожи;
S2 - переключатель, отключает генератор сигнала;
S3 - переключатель, подключает/отключает источник напряжения постоянного смещения;
S4 - переключатель, изменяет полярность источника напряжения постоянного смещения;
S5 - переключатель, закорачивает делитель напряжения;
P1, P2 - точка соединения с ПРОВОДАМИ ОТВЕДЕНИЙ;
P6 - точка соединения с НЕЙТРАЛЬНЫМ ЭЛЕКТРОДОМ.
Рисунок - 201.106 Основная испытательная схема
201.12.4.106.2 Взаимное влияние КАНАЛОВ
Входные сигналы, с ограничениями по амплитуде и скорости нарастания, как указано в
201.12.4.107.2, приложенные к любому одному ОТВЕДЕНИЮ многоканального ЭЛЕКТРОКАРДИОГРАФА со всеми неиспользуемыми входами, подключенными к референсному отведению через резистор 51 кОм с параллельно подсоединенным конденсатором 47 нФ, не должны создавать нежелательный отклик больший чем 2% от прикладываемого сигнала (умноженного на КОЭФФИЦИЕНТ УСИЛЕНИЯ) в тех КАНАЛАХ, куда не подается сигнал.
Соответствие проверяется следующим испытанием.
a) Подключают многоканальный ЭЛЕКТРОКАРДИОГРАФ с испытательной схемой, изображенной на рисунке 201.106, при этом: переключатели S1 и S2 замкнуты, переключатель S3 установлен в позицию A, а соединения ЭЛЕКТРОДОВ ПАЦИЕНТА F(LL), C1(V1) и, если предусмотрено, Франк (E) подключены к P1. Подключают все неиспользуемые подключения к ЭЛЕКТРОДАМ ПАЦИЕНТА через P2 к НЕЙТРАЛЬНОМУ ЭЛЕКТРОДУ через параллельную комбинацию резистора 51 кОм и конденсатора 47 нФ.
b) Настраивают генератор сигнала на выходное напряжение размахом 2,5 мВ, частотой 30 Гц треугольной формы между точками подключения P1 и P2.
c) На ME ИЗДЕЛИЕ при НОРМАЛЬНОМ КОЭФФИЦИЕНТЕ УСИЛЕНИЯ записывают выходные сигналы ОТВЕДЕНИЙ I, II и III. Выходной сигнала ОТВЕДЕНИЯ I должен быть менее 0,5 мм.
d) Переподключают F(LL) от P1 к P2 и R(RA) от P2 к P1, и записывают выходные сигналы, которые отображают ОТВЕДЕНИЯ I, II, III. Выходной сигнал ОТВЕДЕНИЯ III должен быть менее 0,5 мм.
e) Переподключают R(RA) от P1 к P2 и L(LA) от P2 к P1, и записывают выходные сигналы. Выходной сигнал ОТВЕДЕНИЯ II должен быть менее 0,5 мм.
f) Подключают C1(V1) только к P1, и все остальные ЭЛЕКТРОДЫ ПАЦИЕНТА с помощью P2 к контрольному ОТВЕДЕНИЮ через параллельную комбинацию резистора 51 кОм и конденсатора 47 нФ. Записывают выходные сигналы всех КАНАЛОВ. Выходной сигнал всех КАНАЛОВ, за исключением V1, должен быть менее 0,5 мм.
g) Повторяют пункт (f) с C2(V2) по C6(V6) соединенными с P1 и со всеми остальными ЭЛЕКТРОДАМИ ПАЦИЕНТА соединенными с P2 как выше. В этом случае, выходные сигналы всех КАНАЛОВ, кроме одного отображающего соединение P1, должны быть менее 0,5 мм.
h) Для ОТВЕДЕНИЙ Франка КАНАЛЫ отображения X и Y выходов должны иметь выходной сигнал менее 0,5 мм.
201.12.4.107 Искажение
201.12.4.107.1* Амплитудно-частотная характеристика
201.12.4.107.1.1 Испытания с синусоидальными и импульсными сигналами
201.12.4.107.1.1.1 Динамические характеристики на высоких частотах
При НОРМАЛЬНОМ КОЭФФИЦИЕНТЕ УСИЛЕНИЯ ЭЛЕКТРОКАРДИОГРАФ должен обладать динамической характеристикой в области верхних частот согласно техническим данным, представленных в таблице 201.107.
ЭЛЕКТРОКАРДИОГРАФ должен отвечать одновременно требованиям метода A и E или поочередно методам A, B, C и D, представленным в таблице 201.107.
Таблица 201.107
Динамическая характеристика
Испытание | Номинальная входная амплитуда, мВ (mVP-V) | Частота и форма входного сигнала | Относительная выходная амплитуда отклика в ЭКГ отчете |
A | 1,0 | от 0,67 - 40 Гц, синусоидальный | |
B | 0,5 | от 40 - 100 Гц, синусоидальный | |
C | 0,25 | от 100 - 150 Гц, синусоидальный | |
D | 0,5 | от 150 - 500 Гц, синусоидальный | |
| 1,5 | Менее 1 Гц, треугольный с шириной основания 20 мс | |
<a> Амплитуда выходного сигнала относительно синусоидального входного сигнала частотой 10 Гц. <b> Амплитуда выходного сигнала относительно входного треугольного сигнала с шириной основания 200 мс (см. рисунок 201.107). |
Обозначения:
1 - Амплитуда сигнала;
2 - Время.
Рисунок 201.107 - Импульсы треугольной формы
201.12.4.107.1.1.2 Импульсная переходная характеристика на низких частотах
Входной импульс 0,3 мВxс (3 мВ в течение 100 мс) не должен производить смещение больше 0,1 мВ за пределами импульса.
Для входного импульса 0,3 мВxс (3 мВ в течение 100 мс) наклон отклика не должен превышать 0,30 мВ/с после окончания импульса (см. рисунок 201.108). В ME ИЗДЕЛИИ, в котором изменяется связь по переменному току при обнаружении импульса кардиостимулятора, для настоящего испытания эта функция должна быть заблокирована.
Обозначения:

(пунктирная линия) - входной импульсный сигнал;

(сплошная линия) - отклик ЭЛЕКТРОКАРДИОГРАФА
Рисунок 201.108 - Входной импульсный сигнал
и отклик ЭЛЕКТРОКАРДИОГРАФА
201.12.4.107.1.2 Испытания с использованием калибровочных ЭКГ
В качестве другого варианта испытаний: при НОРМАЛЬНОМ КОЭФФИЦИЕНТЕ УСИЛЕНИЯ амплитуды выходных импульсов для зубцов R и S регистрируемой калибровочной ЭКГ не должны отклоняться более чем на 5% от исходного значения. Смещения ST не должны отличаться более чем на +/- 25 мкВ от входного (исходного) значения калибровочного сигнала.
Подают КАЛИБРОВОЧНЫЕ ЭКГ сигналы типа CAL20000, CAL20002, CAL20100, CAL20110, CAL20160, CAL20200 и CAL20500 на испытуемый ЭЛЕКТРОКАРДИОГРАФ при НОРМАЛЬНОМ КОЭФФИЦИЕНТЕ УСИЛЕНИЯ. По ЭКГ ОТЧЕТУ проверяют, что:
a) амплитуды зубцов R и S отличаются не более чем на 5% от соответствующего значения калибровочного сигнала;
b) значения напряжения ST-сегментов, измеренные на интервале от 20 до 80 мс после окончания QRS комплексов, отличаются не более чем на 25 мкВ; переходный ШУМ до и после основных отклонений (QS, R, RS) не должен превышать 25 мкВ по амплитуде; наклон сегментов ST не должен превышать 0,05 мВ/с.
201.12.4.107.2 Линейность и динамический диапазон
ЭЛЕКТРОКАРДИОГРАФ должен обеспечивать регистрацию входных сигналов +/- 5 мВ (биполярный сигнал на любом ОТВЕДЕНИИ).
При подаче сигнала с размахом 10 мВ в центре ЭФФЕКТИВНОЙ ШИРИНЫ ЗАПИСИ зарегистрированная амплитуда не должна изменяться более чем на 5% (+/- 500 мкВ) при сдвиге регистрируемого сигнала в пределах всей ЭФФЕКТИВНОЙ ШИРИНЫ ЗАПИСИ.
Настоящее требование должно выполняться при подаче ДИФФЕРЕНЦИАЛЬНОГО и СИНФАЗНОГО НАПРЯЖЕНИЙ СМЕЩЕНИЙ +/- 300 мВ постоянного тока, причем эти напряжения нельзя прикладывать одновременно.
Соответствие проверяют с помощью одного из двух следующих методов.
a) Сдвигают синусоидальный сигнал частотой 40 Гц (размах 10 мВ центре КАНАЛА при минимальном КОЭФФИЦИЕНТЕ УСИЛЕНИЯ) по всей ЭФФЕКТИВНОЙ ШИРИНЕ ЗАПИСИ путем наложения на входной сигнал прямоугольного сигнала с регулируемой амплитудой и частотой примерно 2 Гц (на рисунке 201.109 показана соответствующая испытательная схема). Проверяют, чтобы размах сигнала на ЭКГ ОТЧЕТЕ, измеренный согласно рисунку 201.110, в различных положениях не отличался более чем на +/- 500 мкВ.
b) В другом варианте вместо синусоидального сигнала частотой 40 Гц могут подаваться калибровочные ЭКГ сигналы типа CAL05000, CAL20000 и CAL50000 с размахом от R к S, равным 1, 4 и 10 мВ.
| | ИС МЕГАНОРМ: примечание. В официальном тексте документа, видимо, допущена опечатка: пункт 201.12.4.103.1 отсутствует. | |
Повторяют испытания при наличии ДИФФЕРЕНЦИАЛЬНОГО и СИНФАЗНОГО НАПРЯЖЕНИЯ СМЕЩЕНИЯ постоянного тока согласно 201.12.4.103.1.
Генераторы U1 и U2 должны иметь изолированные выходы. Экранирующий кожух может быть заземлен.
Обозначения:
R1 = 100 кОм; R2 = резистор 4,7 кОм; R3 = резистор 100 Ом; | R5 = резистор 100 Ом; 1 КАБЕЛЬ ПАЦИЕНТА |
Рисунок 201.109 - Схема цепи для проверки линейности
Обозначения:
A - синусоидальный сигнал 40 Гц; C - ЭФФЕКТИВНАЯ ШИРИНА ЗАПИСИ; | B - 10 мм +/- 0,5 мм; D - Амплитуда прямоугольного сигнала |
Амплитуда D изменяется при изменении амплитуды генератора U2 (см.
рисунок 201.109)
Рисунок 201.110 - Оценка результатов испытаний на линейность
201.12.4.107.3 Дискретизация и квантование по амплитуде ЭКГ в процессе сбора данных
При равномерной дискретизации ЭКГ-сигналов частота выборки должна быть не менее 500 1/с в каждом КАНАЛЕ в течение всего времени сбора данных. Временной сдвиг отсчетов между КАНАЛАМИ не должен превышать 100 мкс. Шаг квантования сигнала по амплитуде должен быть не более 5 мкВ (приведенных ко входу) в пересчете на наименьший значащий бит.
Неравномерная дискретизация допускается в случае, когда может быть доказана эквивалентность получаемых характеристик и при наличии не менее 500 отсчетов/с в каждом КАНАЛЕ в пределах QRS комплекса.
Соответствие проверяют ознакомлением с ЭКСПЛУАТАЦИОННОЙ ДОКУМЕНТАЦИЕЙ.
201.12.4.108 Распечатка, хранение и передача данных
ЭЛЕКТРОКАРДИОГРАФЫ, в которых предусмотрены режимы распечатки, хранения и передачи данных в электронном виде, должны выполнять функции, описанные в
201.12.4.108.1 и
201.12.4.108.2.
Примечание - В случае чрезвычайной ситуации идентификации ПАЦИЕНТА может оказаться трудноосуществимой. В таких случаях единственным средством идентификации являются дата и время.
201.12.4.108.1 Идентификация записей
Каждая запись должна иметь идентификационную информацию. Эта информация должна быть напечатана на ЭКГ ОТЧЕТЕ, а также храниться вместе с ЭКГ-данными для последующей обработки и передачи. Идентификационная информация должна включать в себя по крайней мере секунды, минуты, час, день, месяц и год осуществления записи.
Соответствие проверяют осмотром идентификационной информации.
201.12.4.108.2 Идентификация ПАЦИЕНТА
ЭЛЕКТРОКАРДИОГРАФ должен обладать средствами идентификации ПАЦИЕНТА.
Соответствие проверяют осмотром идентификационной информации.
201.12.4.108.3 Регистрация ЭКГ на бумажной ленте
201.12.4.108.3.1 Маркеры времени и событий
Маркеры времени и/или событий на ЗАПИСЯХ ЭКГ не должны приводить к отклонениям на ЗАПИСЯХ ЭКГ в любом КАНАЛЕ более чем на 0,5 мм при любом КОЭФФИЦИЕНТЕ УСИЛЕНИЯ. Если предусмотрены маркеры времени, то они должны наноситься с точностью 2% от промежутка между соседними маркерами, и не должны зависеть от скорости записи.
201.12.4.108.3.2 Скорость записи
Должны быть предусмотрены по крайней мере две скорости записи - 25 и 50 мм/с. Погрешность установки этих скоростей должна быть в пределах +/- 5% при самых неблагоприятных условиях, указанных в 5.3 общего стандарта и в дополнении
201.5.3 настоящего стандарта.
Соответствие проверяют с помощью одного из следующих методов испытаний.
a) Соответствие требованиям к выбору скорости регистрации устанавливают визуальной проверкой и регулировкой механизма выбора скорости регистрации в ME ИЗДЕЛИИ. Для определения точности скорости регистрации подключают генератор сигнала к любому удобному ОТВЕДЕНИЮ ЭЛЕКТРОКАРДИОГРАФА и, регулировкой амплитуды треугольного сигнала, обеспечивают минимальное отклонение +/- 5 мм на ЭКГ ОТЧЕТЕ на частоте 25 Гц +/- 1%. При скорости регистрации 25 мм/с и после не менее 1 с протяжки исследуют четыре последовательно полученных отрезка из 10 периодов каждый. Каждая подобная последовательность должна занимать на бумаге участок длиной (10 +/- 0,5) мм, измеренный без помощи координатной разметки на диаграммной бумаге. Длина, занимаемая 40 периодами ЗАПИСИ ЭКГ, должна составлять (40 +/- 2) мм. Данное испытание повторяют при скорости регистрации 50 мм/с и соответствующе пересчитывают измеряемые расстояния. Погрешность при этом должна быть в пределах +/- 5%.
b) В другом варианте испытаний (например, проводимых для ЭЛЕКТРОКАРДИОГРАФОВ с цифровой обработкой, которые не могут обрабатывать синусоидальные испытательные сигналы) точность задания скорости регистрации можно проверять с помощью испытательного сигнала треугольной формы (с амплитудой 1 мВ, длительностью 50 мс и частотой повторения 120/мин или периодом 500 мс +/- 1%) или с помощью калибровочной ЭКГ сигнала типа CAL20002, которую необходимо подать на ЭЛЕКТРОКАРДИОГРАФ. При скорости регистрации 25 мм/с и после не менее 6 с протяжки восемь последовательных импульсов/комплексов проверяют на ЗАПИСИ ЭКГ. Восемь интервалов между восемью последовательными импульсами/комплексами должны занимать на бумаге 100 +/- 5 мм, что следует проверять без использования координатной разметки на диаграммной бумаге. Данное испытание повторяют при скорости протяжки 50 мм/с, длину оцениваемого участка умножают на два. Погрешность при этом не должна превышать +/- 5%.
201.12.4.108.3.3 Временная и амплитудная разметка бумаги
Стандартный шаг разметки должен составлять 1 мм, основную разметку следует проводить с шагом 5 мм и допуском 2%.
Соответствие проверяют измерением.
201.12.4.109 Совместное использование с кардиостимуляторами
ЭЛЕКТРОКАРДИОГРАФ должен отображать ЭКГ сигнал в присутствии импульсов кардиостимулятора с амплитудой от 2 до 250 мВ и длительностью от 0,1 до 2,0 мс, временем нарастания 0,1 мс и частотой 100 импульсов в мин. Импульсы кардиостимулятора, имеющие длительность от 0,5 до 2,0 мс (а также амплитуду, время нарастания и параметры частоты как описано выше), должны быть заметны на отчете; импульсы кардиостимулятора должны быть видны на дисплее с амплитудой не менее 0,2 мВ, приведенной ко входу.
Соответствие проверяется следующим методом.
a) ЭЛЕКТРОКАРДИОГРАФ подключают к испытательной схеме, показанной на рисунке 201.111, используя соединения из таблицы 201.108 для каждого соответствующего выбранного ОТВЕДЕНИЯ. ЭЛЕКТРОКАРДИОГРАФ настраивают на стандартные условия записи (КОЭФФИЦИЕНТ УСИЛЕНИЯ 10 мм/мВ) и стандартную частотную характеристику (или только на высокочастотную, если рекомендовано производителем для отображения импульсов кардиостимулятора).
Обозначения:
1 - генератор сигнала; выходное сопротивление менее 1 кОм и линейность +/- 1%; размах 1 В, 40 Гц;
2 - генератор импульса кардиостимулятора, амплитуда импульса 2,5 В, продолжительность 2 мс и частота 1,7 Гц.
Примечание - Регулируют амплитуду и длительность импульса на
шаг e).
Рисунок 201.111 - Испытательная схема
перегрузки кардиостимулятора
Таблица 201.108
Подключения ЭЛЕКТРОДОВ ПАЦИЕНТА для испытания
на возможность отображения импульсов кардиостимулятора
Измерение отведения | Соединяемый ЭЛЕКТРОД ПАЦИЕНТА к P1 | Соединяемый ЭЛЕКТРОД ПАЦИЕНТА к P2 |
I | L (LA) | Все другие |
II | R (RA) | Все другие |
III | F (LL) | Все другие |
V | C (V) | Все другие |
Vi | Ci (Vi) (i = от 1 до 6) | Все другие |
b) Генератор настраивают на создание синусоидального сигнала частотой 40 Гц, размахом 10 мм на выходе ЭЛЕКТРОКАРДИОГРАФА. Измеряют данную амплитуду.
c) Генератор импульсов настраивают на подачу (250 +/- 10) мВ, (2 +/- 0,2) мс импульса на соединения ЭЛЕКТРОДОВ ПАЦИЕНТА. Проверяют, что данные импульсы обладают частотой 100 импульсов/мин и временем нарастания не больше чем 100 мкс.
d) Для 3 мм или 10 мс после каждого импульса кардиостимулятора измеряют позицию верхней части синусоидального сигнала. Эта позиция не должна отличаться больше чем на 1 мм от позиции верхней части синусоидального сигнала, измеренной за 2 мм до начала импульса. Проверяют, что амплитуда размаха синусоидального сигнала отличается не более, чем на +/- 10% от исходной измеренной величины в пункте (b).
e) Отключают генератор синусоидального сигнала (или снижают значение до 0,0 В). Настраивают генератор импульсов на создание импульсов длительностью (100 +/- 10) мс, а также настраивают выходной уровень до размаха 20 мм, что эквивалентно 2 мВ на входе ЭЛЕКТРОКАРДИОГРАФА. Снижают длительность импульса до (0,5 +/- 0,05) мс.
f) Проверяют, что отчетливо видно присутствие импульса с амплитудой не менее 2 мм и что в течение 10-секундного периода сдвиг базовой линии не превышает 10 мм.
g) Повторяют испытание от (a) до (f) для каждого соответствующего выбранного ОТВЕДЕНИЯ.
Соответствие проверяют измерением.
201.13 ОПАСНЫЕ СИТУАЦИИ и условия нарушения
Применяют пункт 13 общего стандарта.
201.14 ПРОГРАММИРУЕМЫЕ ЭЛЕКТРИЧЕСКИЕ МЕДИЦИНСКИЕ СИСТЕМЫ (PEMS)
Применяют пункт 14 общего стандарта.
201.15 Конструкция ME ИЗДЕЛИЯ
Применяют пункт 15 общего стандарта.
Применяют пункт 16 общего стандарта.
201.17 Электромагнитная совместимость ME ИЗДЕЛИЙ и ME СИСТЕМ
Применяют пункт 17 общего стандарта.
202 Электромагнитная совместимость. Требования и испытания
Применяют МЭК 60601-1-2:2007 за исключением следующего:
202.5.2.2.2 Требования к ME ИЗДЕЛИЯМ и ME СИСТЕМАМ, отличным от применяемых только в экранированных помещениях
Дополнение:
ЭЛЕКТРОКАРДИОГРАФИЧЕСКОЕ ОБОРУДОВАНИЕ и ПРИНАДЛЕЖНОСТИ не должны считаться ME ИЗДЕЛИЕМ ЖИЗНЕОБЕСПЕЧЕНИЯ.
202.6.1 Электромагнитная эмиссия
202.6.1.1.2 Испытания
a) КАБЕЛЬ ПАЦИЕНТА
Замена:
ME ИЗДЕЛИЕ должно быть испытано с КАБЕЛЯМИ ПАЦИЕНТА, определенными ИЗГОТОВИТЕЛЕМ, со всеми кабелями СИГНАЛЬНЫХ ВХОДОВ/ВЫХОДОВ (SIP/SOP), подсоединенными к ME ИЗДЕЛИЮ (см. рисунок 202.101); убедитесь, что расстояние между открытым концом кабелей SIP/SOP и полом (заземленной поверхностью) не менее 40 см.
Обозначения:
1 - Сетевой кабель;
2 - Кабель СИГНАЛЬНОГО ВХОДА/ВЫХОДА;
3 - Стол, изготовленный из изолирующего материала;
4 - Испытуемое ME ИЗДЕЛИЕ;
5 - КАБЕЛЬ ПАЦИЕНТА;
6 - Нагрузка, моделирующая ПАЦИЕНТА (51 кОм параллельно с 47 нФ);
7 - Металлическая пластина;
Cp - 220 пФ;
Rp - 510 Ом, Cp, соединенное параллельно с Rp, моделирует тело ПАЦИЕНТА.
Размеры указаны в метрах.
RC цепочка (Cp, Rp), нагрузка, моделирующая ПАЦИЕНТА (6), а также металлическая пластина (7) не используются при испытаниях на электромагнитную эмиссию.
Рисунок 202.101 - Установка для испытания
на ИЗЛУЧЕНИЕ и кондуктивное излучение
202.6.2 ПОМЕХОУСТОЙЧИВОСТЬ
202.6.2.1.10* Критерии соответствия
Дополнение:
ME ИЗДЕЛИЕ должно соответствовать требованиям
подпункта 201.12.1.101.2, когда подается сигнал типа CAL20110 из
таблицы GG.1. Каждое измеренное значение амплитуд не должно отличаться от эталонных значений больше чем на +/- 50 мкВ для эталонных значений менее 500 мкВ, или более чем на 5% или +/- 100 мкВ (в зависимости от того, что больше) для эталонных значений более 500 мкВ.
202.6.2.2 Электростатические разряды (ЭСР)
Дополнение:
ME ИЗДЕЛИЕ может показывать временное УХУДШЕНИЕ (КАЧЕСТВА ФУНКЦИОНИРОВАНИЯ) во время разряда. В течение 10 с ME ИЗДЕЛИЕ должно восстановить нормальную работу в предыдущем рабочем режиме без потери настроек ОПЕРАТОРА или сохраненных данных и должно продолжить выполнять свою предполагаемую функцию и сохранять ОСНОВНЫЕ ФУНКЦИОНАЛЬНЫЕ ХАРАКТЕРИСТИКИ (см.
202.6.2.1.10).
202.6.2.3 Излучаемые радиочастотные электромагнитные поля
202.6.2.3.1 Требования
Дополнение к перечислению a):
Применяют ИСПЫТАТЕЛЬНЫЙ УРОВЕНЬ УСТОЙЧИВОСТИ 3 В/м.
202.6.2.3.2 Испытания
Дополнение:
aa) Все кабели СИГНАЛЬНОГО ВХОДА/ВЫХОДА (SIP/SOP) и ШНУРЫ ПОДАЧИ ПИТАНИЯ располагают, как правило, согласно рисунку 202.102. Соблюдают расстояние не менее 40 см между кабелями SIP/SOP и полом (заземленной поверхностью).
Обозначения:
1 - Сетевой кабель;
2 - Сигнальный кабель;
3 - Стол, изготовленный из изолирующего материала;
4 - Испытуемое ME ИЗДЕЛИЕ;
5 - КАБЕЛЬ ПАЦИЕНТА;
6 - Нагрузка, моделирующая ПАЦИЕНТА (51 кОм параллельно с 47 нФ);
7 - Устройство для моделирования ЭКГ (экранированное и, если необходимо, включающее фильтр нижних частот, если подвержено воздействию радиочастот).
Размеры указаны в метрах.
Рисунок 202.102 - Установка для испытания
на помехоустойчивость
202.6.2.4 Наносекундные импульсные помехи
Дополнение:
При воздействиях наносекундных импульсных помех через ШНУР ПИТАНИЯ ME ИЗДЕЛИЕ должно продолжить выполнять свои функции в части настоящего стандарта.
Испытание КАБЕЛЕЙ ПАЦИЕНТА и соединяющих кабелей, которые, согласно спецификации, могут быть длиной более 3 м, может вызвать временное УХУДШЕНИЕ характеристик во время воздействия наносекундных импульсных помех. В течение 10 с ME ИЗДЕЛИЕ должно восстановить нормальную работу в предыдущем рабочем режиме без потери настроек ОПЕРАТОРА или сохраненных данных и должно продолжить выполнять свои функции, как изложено в ЭКСПЛУАТАЦИОННОЙ ДОКУМЕНТАЦИИ. ME ИЗДЕЛИЕ должно соответствовать требованиям
подпункта 201.12.1.101.2, когда подается сигнал типа CAL20110 из
таблицы GG.1.
202.6.2.4.2 Испытания
Дополнение:
aa) ME ИЗДЕЛИЕ располагают на (0,8 +/- 0,08) м выше опорной заземленной поверхности.
bb) Используют шнур питания, поставляемый с ME ИЗДЕЛИЕМ, предназначенный для соединения ME ИЗДЕЛИЯ и выхода генератора наносекундных импульсных помех (EFT/B-Electrical fast transients and bursts).
202.6.2.6 Кондуктивные помехи, наведенные радиочастотными электромагнитными полями
Дополнение:
aa) При воздействии кондуктивного радиочастотного напряжения через ШНУР ПИТАНИЯ ME ИЗДЕЛИЕ должно продолжать выполнять свои функции, как описано в ЭКСПЛУАТАЦИОННЫХ ДОКУМЕНТАХ. ME ИЗДЕЛИЕ должно отвечать требованиям
подпункта 201.12.1.101.2, при подаче сигнала CAL20110 из
таблицы GG.1. Каждое измеренное значение амплитуд должно отличаться от входных значений в пределах +/- 50 мкВ для эталонных значений менее 500 мкВ, или в пределах +/- 5% или +/- 100 мкВ (в зависимости от того, что больше) для входных значений более 500 мкВ.
bb) КАБЕЛИ ПАЦИЕНТА исключаются из этого требования.
202.6.2.6.2 Испытания
Дополнение:
aa) Подпункт 6.2.6.2, перечисления c) и e) из МЭК 60601-1-2:2007 не применяются к ME ИЗДЕЛИЮ.
Дополнительный подпункт:
202.6.2.101* Влияние электрохирургического оборудования
ME ИЗДЕЛИЕ, предназначенное для использования в области электрохирургии, должно быть обеспечено защитой от неисправностей, вызванных электрохирургическим оборудованием. Проводят испытание, описанное ниже, используя КАБЕЛИ ПАЦИЕНТА, ПРОВОДА ОТВЕДЕНИЙ, ПРИНАДЛЕЖНОСТИ или настройки, рекомендованные ИЗГОТОВИТЕЛЕМ.
Если ME ИЗДЕЛИЕ используется совместно с ВЧ ЭЛЕКТРОХИРУРГИЧЕСКИМ АППАРАТОМ, оно должно возвращаться к предыдущему режиму работы в течение 10 с после воздействия полей, созданных ВЧ ЭЛЕКТРОХИРУРГИЧЕСКИМ АППАРАТОМ, без потери любых сохраненных данных.
Используют ВЧ ЭЛЕКТРОХИРУРГИЧЕСКИЙ АППАРАТ, соответствующий МЭК 60601-2-2 и имеющий минимальную мощность в режиме резания 300 Вт, минимальную мощность в режиме коагуляции 100 Вт и рабочую частоту 400 кГц +/- 10%.
a) Испытание в режиме резания:
Устанавливают выходную мощность ВЧ ЭЛЕКТРОХИРУРГИЧЕСКОГО АППАРАТА на уровне 300 Вт.
Прикасаются АКТИВНЫМ ЭЛЕКТРОДОМ к металлической пластине испытательной установки (см. рисунки 202.103 и 201.104) и медленно удаляют электрод для получения дуги.
Проверяют, что в течение 10 с базовая линия ЭКГ возвращается к своему нормальному положению, а ME ИЗДЕЛИЕ возвращается к предыдущему рабочему режиму без потери сохраненных данных.
Повторяют процедуру пять раз.
b) Испытание в режиме коагуляции:
Повторяют испытания как указано в пункте a), но с установкой выходной мощности в 100 Вт.
Испытание в режиме распыляемой коагуляции исключено из данного требования.
Обозначения:
1 - ВЧ ЭЛЕКТРОХИРУРГИЧЕСКИЙ АППАРАТ;
2 - металлическая пластина;
3 - АКТИВНЫЙ ЭЛЕКТРОД ВЧ ЭЛЕКТРОХИРУРГИЧЕСКОГО АППАРАТА;
4 - металлическая пластина/НЕЙТРАЛЬНЫЙ ЭЛЕКТРОД (N) ВЧ ЭЛЕКТРОХИРУРГИЧЕСКОГО АППАРАТА;
5 - цепь связи;
6 - КАБЕЛЬ ПАЦИЕНТА;
7 - ME ИЗДЕЛИЕ;
Rp - 500 Ом, 200 Вт (с низкой индуктивностью, менее 5 мГн, моделирует сопротивление пациента);
Cg - 47 нФ (для минимизации влияния разных типов конструкции ВЧ ЭЛЕКТРОХИРУРГИЧЕСКОГО АППАРАТА);
Rs - 51 кОм Rs//Cs моделируют импеданс кожи;
Cs - 47 нФ;
Примечание - Протокол испытаний должен содержать идентифицирующую информацию об использовавшемся ВЧ ЭЛЕКТРОХИРУРГИЧЕСКОМ АППАРАТЕ.
Рисунок 202.103 - Испытательная схема
для определения защиты от ВЧ электрохирургии
Размеры в метрах
Обозначения:
1 - ВЧ ЭЛЕКТРОХИРУРГИЧЕСКИЙ АППАРАТ;
2 - металлическая пластина;
3 - АКТИВНЫЙ ЭЛЕКТРОД ВЧ ЭЛЕКТРОХИРУРГИЧЕСКОГО АППАРАТА;
4 - НЕЙТРАЛЬНЫЙ ЭЛЕКТРОД ВЧ ЭЛЕКТРОХИРУРГИЧЕСКОГО АППАРАТА;
6 - КАБЕЛЬ ПАЦИЕНТА;
7 - испытуемое ME ИЗДЕЛИЕ
8 - ПИТАЮЩАЯ СЕТЬ;
9 - стол, изготовленный из изоляционного материала;
10 - соединение с ПРОВОДНИКОМ ЗАЩИТНОГО ЗАЗЕМЛЕНИЯ для заземления.
Рисунок 202.104 - Испытательная установка
для определения защиты от ВЧ хирургии
Применяются приложения общего стандарта за исключением следующих:
Дополнительные приложения:
(справочное)
РЕКОМЕНДАЦИИ И ОБОСНОВАНИЕ
AA.1 Общие требования
Технологии, применяемые в ЭЛЕКТРОКАРДИОГРАФЕ, значительно развились от гальванометрических конструкций до нынешних в основном цифровых разработок. И хотя эти новые разработки часто реализованы на цифровых ФИЛЬТРАХ, смесь аналоговых и цифровых ФИЛЬТРОВ также может существовать. Для нескольких требований приведены альтернативные методы испытаний. Авторы настоящего стандарта намерены сделать эти два метода испытаний эквивалентными, так чтобы для ЭЛЕКТРОКАРДИОГРАФА требовалось пройти один набор испытаний, а не два. Так как методы испытаний различаются, модель может пройти испытание одним методом, но не пройти другим с небольшой разницей. Производитель должен, следовательно, определить, какой метод испытаний должен быть использован, чтобы испытательные органы провели испытание только один раз.
Некоторые требования обязывают раскрыть информацию о рабочих характеристиках в ЭКСПЛУАТАЦИОННЫХ ДОКУМЕНТАХ. Намерения состоят в том, чтобы сделать эту информацию доступной для клиентов, которым это необходимо, вместо того, чтобы расширять ИНСТРУКЦИЮ ПО ЭКСПЛУАТАЦИИ. Это может быть описано в любом документе, который ПРОИЗВОДИТЕЛЬ ЭЛЕКТРОКАРДИОГРАФА делает общедоступным (например, методички для врача, технических заметок или ИНСТРУКЦИИ ПО ЭКСПЛУАТАЦИИ).
AA.2 Рекомендации и обоснование к специальным подпунктам
Область распространения настоящего стандарта сформулирована таким образом, чтобы включить в него требования к ЭЛЕКТРОКАРДИОГРАФАМ, наиболее широко используемым для снятия ЭЛЕКТРОКАРДИОГРАММЫ ПАЦИЕНТА. Выходные данные этих ЭЛЕКТРОКАРДИОГРАФОВ, т.е. ЭКГ ОТЧЕТ, используют для получения диагноза, то есть, прежде всего, определяют состояние сердца пациента, принимая во внимание характеристики ритма, а также морфологические характеристики электрокардиографического сигнала.
Стандарт не распространяется на ЭЛЕКТРОКАРДИОГРАФЫ специальных типов, которые требуют дальнейшего исследования для установления к ним минимальных требований безопасности. Однако при отсутствии частных стандартов на ME ИЗДЕЛИЯ этих категорий, данный стандарт может быть использован и служить руководством к соответствующим требованиям БЕЗОПАСНОСТИ с учетом ОСНОВНЫХ ФУНКЦИОНАЛЬНЫХ ХАРАКТЕРИСТИК.
Подпункт 201.5.3 - Температура окружающей среды, влажность, атмосферное давление
Расширение диапазонов влажности необходимо, поскольку ЭЛЕКТРОКАРДИОГРАФЫ могут быть использованы за пределами медицинских помещений. Нормируемые требования обеспечивают соответствие большинству условий окружающей среды, которые могут встретиться при практическом использовании.
Испытание на защиту от дефибрилляции должно проводиться до испытаний на ток утечки и электрическую прочность, чтобы проверка тока утечки и электрической прочности могла выявить ухудшение эффективности средств защиты.
Настоящий стандарт допускает применение двух систем цветового кодирования для маркировки каждого ЭЛЕКТРОДА отведения, поскольку одна система принята в США, а другая система цветового кодирования - в Европе и остальных странах мира.
В
таблице 201.102 обозначение "V" в коде 2 (обычно применяемом в США) ошибочно используют как для идентификации ЭЛЕКТРОДА отведения, так и для обозначения самого ОТВЕДЕНИЯ. Поскольку это отражает существующую практику, не существует простого решения для данного двойного смысла обозначения.
Данное требование охватывает как часто используемую (ежедневную) проверку ОПЕРАТОРОМ, так и менее часто используемую, но более обширную техническую проверку для выявления механических повреждений, повреждений кабелей и т.д.
ЭЛЕКТРОКАРДИОГРАФЫ в основном подсоединяют к ПАЦИЕНТУ только на короткий период диагностических процедур, поэтому, с точки зрения чисто временных характеристик, вероятность совпадения этого процесса с использованием дефибриллятора не очень велика. Более того, так как ЭЛЕКТРОКАРДИОГРАФЫ применяют при диагностике на ранних стадиях заболевания, то их использование не означает, что ПАЦИЕНТ в действительности имеет какие-то сердечные расстройства.
Когда эти два события совпадают (диагностическая ЭКГ процедура и использование дефибриллятора), ЭЛЕКТРОДЫ, ПРОВОДА ОТВЕДЕНИЙ и ЭЛЕКТРОКАРДИОГРАФ в значительной степени подвержены рабочему напряжению дефибриллятора. ЭЛЕКТРОКАРДИОГРАФ затем может быть использован для определения состояния ПАЦИЕНТА. Потому вероятность того, что используются эти два ME ИЗДЕЛИЯ вместе, больше, чем может показаться на первый взгляд.
Это привело рабочую группу к выводу, что защита от дефибрилляции должна быть предусмотрена, так как ЭЛЕКТРОКАРДИОГРАФ должен обеспечивать разумные показания не позднее нескольких секунд, для того, чтобы ОПЕРАТОР мог определить, были ли результаты дефибрилляции успешными.
Подпункт 201.8.5.5.1 предусматривает требования к системе восстановления, обеспечивающую видимые показания в течение 5 с после дефибрилляции.
Когда напряжение дефибриллятора прикладывают к грудной клетке ПАЦИЕНТА через внешние электроды, ткани тела ПАЦИЕНТА вблизи них и между ними становятся системой деления напряжения.
Распределение напряжения может быть грубо измерено с помощью теории трехмерного поля, но оно изменяется в зависимости от проводимости тканей тела, которая далеко не однородна.
Если ЭЛЕКТРОД какого-либо ME ИЗДЕЛИЯ прикладывают к грудной клетке или к туловищу ПАЦИЕНТА примерно внутри области охвата электродами дефибриллятора, напряжение, под которое попадает такой ЭЛЕКТРОД, зависит от его положения, но это напряжение обычно меньше напряжения дефибриллятора, находящегося в режиме холостого хода.
К сожалению, невозможно определить, насколько меньше, так как ЭЛЕКТРОД может оказаться в любом месте этой области, включая участки, непосредственно прилегающие к одному из электродов дефибриллятора. Поэтому для целей безопасности нужно предъявить требование к ЭЛЕКТРОДУ и ME ИЗДЕЛИЮ, к которому он подсоединен, чтобы они выдерживали полное напряжение дефибриллятора, а оно может оказаться напряжением холостого хода дефибриллятора, так как возможен не очень хороший контакт ЭЛЕКТРОДА с ПАЦИЕНТОМ.
Только в особых случаях, когда определенно известно, что ЭЛЕКТРОДЫ помещены точно между ЭЛЕКТРОДАМИ дефибриллятора (такие, как электроды для пищевода) или они представляют собой хорошее электрическое соединение, но в отдаленной точке на ПАЦИЕНТЕ (например, ЭЛЕКТРОДЫ ЭКГ или урологические ЭЛЕКТРОДЫ), можно с уверенностью предположить, что напряжение, прикладываемое к ЭЛЕКТРОДУ, будет меньше, чем напряжение дефибриллятора. В таких случаях требование безопасности к ЭЛЕКТРОДАМ и ИЗДЕЛИЮ, к которому они присоединены, состоит в том, чтобы они выдерживали напряжение большее, чем половина напряжения дефибриллятора без нагрузки.
И последний случай, который необходимо рассмотреть, - это когда ЭЛЕКТРОД подсоединен к ПАЦИЕНТУ вне области охвата электродами дефибриллятора, например, на руке или плече ПАЦИЕНТА. Единственное предположение, которое должно быть учтено, это то, что отсутствует эффект деления напряжения, и рука или плечо становятся электрическими проводниками, присоединенными к ближайшему электроду дефибриллятора. ЭЛЕКТРОД и связанное с ним ME ИЗДЕЛИЕ в таких случаях должны выдерживать полное напряжение дефибриллятора в режиме холостого хода.
В этом соображении, как и в требованиях частных стандартов на безопасность медицинских электрических изделий, предполагается, что один из ЭЛЕКТРОДОВ дефибриллятора соединен с землей.
Таблица AA.1
Положения ЭЛЕКТРОДОВ и требования к электрической прочности
Положение электродов | Требования к электрической прочности |
На или в грудной клетке, точное положение не определено | Полное напряжение дефибриллятора без нагрузки: 5 кВ |
На или в грудной клетке, или на удалении от нее, но определено, что электрически посередине между пластинами дефибриллятора | Напряжение, немного превышающее половину напряжения дефибриллятора: 3 кВ |
На удалении от грудной клетки, электрически не посередине между пластинами дефибриллятора | Полное напряжение дефибриллятора без нагрузки: 5 кВ |
В настоящем стандарте для безопасности ЭЛЕКТРОКАРДИОГРАФОВ первое и третье из указанных выше условий применимы к грудным ЭЛЕКТРОДАМ и к ЭЛЕКТРОДАМ конечностей при диагностических процедурах в соответствии с положением отведений.
Таким образом, изделие следует испытывать напряжением 5 кВ.
Для того, чтобы быстро определить, удачны или неудачны попытки дефибрилляции ПАЦИЕНТА, необходимо быстро снять перегрузку усилителя, вызванную импульсом дефибрилляции.
Испытательная схема, приведенная на
рисунках 201.102 и
201.103, включает в себя резистор для ограничения тока 50 Ом, который представляет сопротивление ткани тела между ЭЛЕКТРОДОМ дефибриллятора и ЭЛЕКТРОДОМ ЭЛЕКТРОКАРДИОГРАФА, поскольку маловероятно, чтобы оба ЭЛЕКТРОДА дефибриллятора были непосредственно соединены с ЭЛЕКТРОДАМИ ЭЛЕКТРОКАРДИОГРАФА.
Значение индуктивности в испытательной схеме
рисунков 201.102 и
201.103 выбрано для обеспечения более быстрого времени нарастания импульса в целях надлежащей проверки средств защиты.
Период включения 200 мс +/- 50% не является критическим, и поэтому период времени, определяемый как "очень быстро", будет почти равной заменой, а числовое значение времени приведено для указания масштаба.
Так как существует большое количество комбинаций ОТВЕДЕНИЙ и любое из них может быть применено к ПАЦИЕНТУ в момент дефибрилляции, в результате чего на любое из отведений может попасть напряжение дефибрилляции, комбинации отведений испытываются согласно
таблице 201.103.
Использование этих комбинаций позволяет испытывать каждый ЭЛЕКТРОД, включая ОТВЕДЕНИЯ, которые влияют на электроды, соединенные с P1.
Вновь разрабатываемые стандарты на характеристики ЭЛЕКТРОКАРДИОГРАФОВ возможно не будут требовать от изготовителей обеспечения специальных групповых выборов отведений, и в этом случае испытательную программу проводят в соответствии с
таблицей 201.103.
Все КАНАЛЫ должны восстанавливать свое состояние не более, чем через 5 сек. Не приемлемо, если только один КАНАЛ многоканальной ЭКГ восстановится в течение 5 сек. Не требуется, чтобы все ОТВЕДЕНИЯ были подключены к ПАЦИЕНТУ.
В
подпункт 201.12.1.101.1 рассматривается вопрос об измерениях ЭКГ и требованиях к точности измерений. Указанные требования основаны более чем на 10-летнем опыте международных исследований в области стандартизации количественной электрокардиографии. Они основаны на результатах тестирования производительности систем, разработанных в университетах и крупных компаниях - активных и охватывающих значительную долю на мировом рынке.
Для оценки точности измерений ЭЛЕКТРОКАРДИОГРАФА ЭКГ сигналы могут подаваться на ЭЛЕКТРОКАРДИОГРАФ либо в аналоговом, либо в цифровом виде. Оценка работы алгоритма измерений может быть также проверена в отсутствии подключения, используя те же ЭКГ сигналы, при условии, что остальная часть ЭЛЕКТРОКАРДИОГРАФА отвечает основным функциональным требованиям и способна принять, отфильтровать и выдать ЭКГ диагностического качества.
Для калибровочных ЭКГ (см.
таблицу HH.1) амплитуды зубцов (P, Q, R, S и T) точно определены. Но когда эти ЭКГ используются в компьютерных программах с различными алгоритмами обработки для определения начала и окончания зубцов, они могут давать немного отличающиеся значения базовых линий при измерениях амплитуд. Нефизиологическая природа калибровочных ЭКГ (большие наклоны, резкие переходы, отсутствие различий, зависящих от пространственного положения и т.д.) могут вносить дополнительные погрешности в результаты измерений, с помощью компьютерных программ, первоначально разработанных на основе анализа реальных ЭКГ ПАЦИЕНТОВ. Это будет приводить к отклонениям в значениях амплитуд по сравнению с эталонными напряжениями, приведенными в атласе CTS. Поэтому допустимые предельные значения (в относительных процентах и абсолютных микровольтах) установлены с учетом этого обстоятельства. По той же причине для калибровочных ЭКГ с большими размахами (типов CAL30000, CAL40000 и CAL50000) установлены большие предельные значения в абсолютных значениях в микровольтах.
При наличии точек начала отсчета на компонентах волн (P, Q, R, S, T) калибровочных ЭКГ сигналов из Атласа испытательных сигналов CTS, алгоритмы вычислений могут часто перемещать до двух отсчетов из или в фактическую точку перехода сигналов (см. обоснование в
подпункте 201.12.1.101.2. Требования к измерениям амплитуды сигналов). Это приведет к отклонениям измеренных интервалов и длительностей волн от эталонных значений, приведенных в атласе CTS. Допустимые пределы приведены в
таблице 201.104 (среднее значение и стандартные отклонения), чтобы вероятность таких отклонений была принята во внимание.
Эталонные значения для определения точности измерений интервалов - это среднее значение положения точек начала и окончания зубцов, определенное пятью кардиологами (для 25 ЭКГ) и их средние значения для 11 различных компьютерных программ (для остальных ЭКГ), приведенные в работах CSE
[2]. Хотя эти средние значения использовались в исследованиях CSE, был большой разброс значений интервалов при измерениях, выполненных отдельными кардиологами и с помощью различных компьютерных программ, в особенности начала и окончания зубца P, а также окончания зубца T. Даже отклонения начала и окончания комплекса QRS не были незначительными. Допустимые предельные значения, указанные в
таблице 201.105 (средние значения и стандартные отклонения), установлены с учетом выявленных кардиологами и компьютерными программами отклонений, рассмотренных в исследованиях CSE.
Неработоспособность ЭЛЕКТРОКАРДИОГРАФА должна быть отражена на ЭКГ ОТЧЕТЕ, или требование может считаться выполненным, если отсутствуют видимые показания.
Данное испытание гарантирует, что входной импеданс не менее 2,5 МОм. Это необходимо для предотвращения чрезмерной потери амплитуды сигнала из-за высокого импеданса кожи.
Резистор 51 кОм с параллельно соединенным конденсатором емкостью 47 нФ имитируют фактические диспропорции импеданса электрод-кожа, и данная испытательная цепь позволяет проверить эффективность использования различных цепей компенсации.
ME ИЗДЕЛИЕ не должно выходить из строя при случайной подаче на него входного сигнала большой амплитуды.
За счет использования ФИЛЬТРОВ ЭКГ-сигналы могут искажаться так, что диагностически важные особенности ЭКГ (например, сегмент ST) перестанут регистрироваться с достаточной для правильной интерпретации ЭКГ точностью, поэтому степень фильтрации должна поддерживаться на уровне, предотвращающем существенное ухудшение воспроизведения сигналов. Существуют технические ограничения на применение узкополосных режекторных ФИЛЬТРОВ на частоте питающей сети. Шумовая дорожка при использовании этих ФИЛЬТРОВ должна поддерживаться ниже минимального диагностически значимого уровня напряжения. На все остальные типы ФИЛЬТРОВ не накладывается никаких реальных ограничений, однако пользователь должен получить информацию относительно возможного отрицательного влияния фильтрации путем выдачи ему четких указаний по применению ФИЛЬТРА и влиянию ФИЛЬТРОВ, предоставляя ему распечатки выбранных контрольных ЭКГ при включенных и отключенных ФИЛЬТРАХ.
Некоторые современные ЭЛЕКТРОКАРДИОГРАФЫ имеют постоянно включенные (т.е. неотключаемые) ФИЛЬТРЫ (например, сетевой ФИЛЬТР может всегда находиться во включенном состоянии). Несмотря на это, испытание по
подпункту 201.12.4.106.1 следует выполнять при отключении всех сетевых ФИЛЬТРОВ, даже если это требует применения специального программного и аппаратного обеспечения. Испытания согласно требованиям
201.12.4.106.2 и
201.12.4.107.2 допускается проводить с включенными ФИЛЬТРАМИ непереключаемого типа.
Для проверки степени ПОДАВЛЕНИЯ СИНФАЗНОЙ ПОМЕХИ цепями ME ИЗДЕЛИЯ необходимо отключать любые узкополосные режекторные ФИЛЬТРЫ ПИТАЮЩЕЙ СЕТИ. В противном случае, данное испытание будет главным образом проверять степень подавления синфазной помехи этими ФИЛЬТРАМИ. Желательно обеспечивать достаточное подавление синфазной помехи не только на частоте ПИТАЮЩЕЙ СЕТИ.
Предлагается принимать в качестве максимального уровня ШУМА значение 30 мкВ, поскольку оно соответствует размаху сигнала на записи ЭКГ 0,3 мм при НОРМАЛЬНОМ КОЭФФИЦИЕНТЕ УСИЛЕНИЯ, а также, поскольку это значение близко к толщине линии на записи ЭКГ.
Точное воспроизведение ЭКГ требует соответствующей полосы частот. В частности, для точного воспроизведения формы зубцов Q и R и деталей внутри зубцов необходимо обеспечивать достаточно высокую верхнюю граничную частоту полосы частот, в то время как для точного воспроизведения сегмента ST (как его уровня, так и наклона) требуется достаточно низкое значение нижней граничной частоты, поскольку эти параметры влияют на постановку некоторых диагнозов.
Обычно, требуемая характеристика на высоких частотах устанавливается путем нормирования отклика ЭЛЕКТРОКАРДИОГРАФА на синусоидальный сигнал высокой частоты по отношению к отклику на сигнал в середине диапазона, а требуемая характеристика на низких частотах - путем нормирования нижней граничной частоты, например, 0,05 Гц для полосы "диагностических частот". В последнее время задание импульсного отклика становится более предпочтительным и обеспечивающим получение требуемой характеристики на низких частотах, а к синусоидальным сигналам добавлены сигналы треугольной формы для более полного определения отклика на высоких частотах. Ранее частотная характеристика на низких частотах устанавливалась с учетом нижней граничной частоты 0,05 Гц, которая была достаточной для точного воспроизведения сегмента ST даже для ФИЛЬТРА первого порядка с ненормированной фазочастотной характеристикой. В настоящее время широко используются более сложные ФИЛЬТРЫ, которые обеспечивают такую же точность воспроизведения уровня и наклона сегмента ST, даже при более высокой нижней граничной частоте ФИЛЬТРОВ и, таким образом, обеспечивают более быстрое восстановление положения базовой линии. Следовательно, требования к частотной характеристике на низких частотах теперь устанавливаются в терминах требований к импульсному отклику. Требования, определенные в
201.12.4.107.1.1.2, оказываются достаточными для точного воспроизведения формы сегмента ST и эквивалентны требованиям, предъявляемым к калибровочным ЭКГ в
201.12.4.107.1.2. Испытания требуемой характеристики на высоких частотах проводят с использованием сигналов треугольной формы, которые в отличие от синусоидальных сигналов более адекватно имитируют форму комплекса QRS. Испытательный треугольный импульс с длительностью 20 мс по основанию соответствует в наиболее неблагоприятном случае зубцу R у детей при скорости изменения ниже 320 мВ/с. Допустимое снижение максимальной амплитуды подаваемого импульса треугольной формы на 12% основывается на теоретических расчетах и лабораторных испытаниях, проведенных для сопоставления полученных характеристик с характеристиками линейных систем, обладающих полосой частот 150 Гц. Следовательно, контроль АХЧ по
201.12.4.107.1 начинается с определения отклика на синусоидальные сигналы, сигналы треугольной формы и импульсы.
Однако некоторые цифровые ЭЛЕКТРОКАРДИОГРАФЫ, в которых предусмотрена проверка качества сигналов и предварительная их обработка, не могут воспринимать чисто синусоидальные сигналы. Поскольку цель нормирования частотной характеристики состоит в обеспечении точного воспроизведения ЭКГ, то наиболее прямой метод испытаний состоит в измерении отклика ЭЛЕКТРОКАРДИОГРАФА на точно известные контрольные испытательные ЭКГ, которые содержатся в Атласе CTS.
Следовательно, ИЗГОТОВИТЕЛЯМ предоставляется выбор для демонстрации адекватности полосы частот и частотных характеристик ЭЛЕКТРОКАРДИОГРАФА либо с помощью традиционных способов, с учетом технических характеристик, заданных в
201.12.4.107.1.1, либо с помощью методов с использованием калибровочных ЭКГ, с учетом технических требований, заданных в
201.12.4.107.1.2. Безусловно, трудно ожидать того, что сильно различающиеся способы в каждом случае проверки будут давать идентичные результаты. Вполне возможны случаи, когда ЭЛЕКТРОКАРДИОГРАФ будет удовлетворять требованиям
201.12.4.107.1.1, но при этом не отвечать требованиям
201.12.4.107.1.2, и наоборот, однако это должно быть в редких случаях. Нормирование по
201.12.4.107.1.1 или
201.12.4.107.1.2 вполне достаточно для обеспечения требуемой точности воспроизведения ЭКГ.
Для ограничения количества испытаний, проверяют только самые критические элементы ЭКГ - амплитуды, особенно связанные со смещением сегмента ST. Аналогичные испытания применяются для
подпунктов 202.6.2.4.1 и
202.6.2.6.1.
Не существует идеального испытательного метода для создания влияния электрохирургического оборудования в испытательной лаборатории, однако методы, приведенные на
рисунках 202.103 и
202.104, на практике показали, что они воспроизводимо обеспечивают результаты, сходные с наблюдаемыми в хирургической практике. Испытания должны быть проведены в нормальном рабочем диапазоне ВЧ ЭЛЕКТРОХИРУРГИЧЕСКОГО АППАРАТА (нагрузка примерно 500 Ом). Следует избегать искрения (краткосрочное событие), но не дуг (долгосрочное событие), поскольку это может привести к противоречивым результатам.
Помехи, вызванные ВЧ ЭЛЕКТРОХИРУРГИЧЕСКИМ АППАРАТОМ, считают условием НОРМАЛЬНОЙ ЭКСПЛУАТАЦИИ и, следовательно, не должны приводить к ОПАСНОСТЯМ для ПАЦИЕНТА. Следовательно через соответствующее время ME ИЗДЕЛИЕ должно восстановить нормальную работу без потери сохраненных данных. Мгновенную частоту сердечных сокращений или отображаемый сигнал ЭКГ не относят к сохраненным данным.
Наиболее критичным испытанием является приложение синфазного ВЧ напряжения, как показано на
рисунке 202.103. Емкостная связь на ВЧ с функциональным заземлением может помешать восстановлению ME ИЗДЕЛИЯ в течение определенного времени или привести к отсутствию восстановления вообще. По этой причине нет необходимости в проведении данного испытания в дифференциальном режиме ВЧ напряжения.
AA.3 Рекомендации по вводу ЭКГ-данных в ЭЛЕКТРОКАРДИОГРАФ
Следующие рекомендации могут быть даны по вводу цифровых ЭКГ в ЭЛЕКТРОКАРДИОГРАФ с целью проведения испытаний его функциональных характеристик, которые требуют наличия ЭКГ-входа. Примерами подобных цифровых ЭКГ могут служить калибровочные и аналитические ЭКГ из Атласа CTS, биологических ЭКГ, ЭКГ из диагностической базы данных и базы данных сердечных ритмов ЭКГ.
Цифровые ЭКГ-данные могут быть преобразованы в аналоговую форму и введены в форме аналогового сигнала на соответствующий аналоговый вход ЭЛЕКТРОКАРДИОГРАФА. Поскольку стандартные процедуры цифро-аналогового преобразования не входят в область рассмотрения настоящего стандарта, то специалисты, проводящие испытания ЭЛЕКТРОКАРДИОГРАФА на соответствие настоящему стандарту, могут разработать подходящие методы, включающие в себя следующие предлагаемые операции:
- сохраните ЭКГ сигнала продолжительностью 10 с в кольцевом буфере и воспроизведите его затем путем подачи на цифроаналоговый преобразователь в форме аналоговых сигналов;
- при наличии в начале и/или в конце записи частей зубцов P-QRS-T исключите их при вводе в ЭЛЕКТРОКАРДИОГРАФ через кольцевой буфер;
- если первая и последняя выборки ЭКГ существенно различаются по уровням напряжений, то примените метод линейной интерполяции для приведения их к одинаковому уровню, что будет исключать разрывы при циклических переходах в кольцевом буфере, которые могут приводить к возникновению погрешностей при анализе.
Для расчетов поверхностных потенциалов тела по сохраненным ЭКГ соедините ЭЛЕКТРОДЫ отведений от правой руки и правой ноги ПАЦИЕНТА с ЭЛЕКТРОДОМ заземления. Подайте сигнал с ОТВЕДЕНИЯ I на ЭЛЕКТРОД отведения левой руки (поскольку I = L(LA) - R и R(RA) = 0, L(LA) = 1), сигнал ОТВЕДЕНИЯ II - на ЭЛЕКТРОД отведения левой ноги; на ЭЛЕКТРОДЫ отведений Ci(Vi) подайте сигнал Ci(Vi) = V(напряжение)i + (I + II)/3 (поскольку V(напряжение)i = Ci(Vi) - (L(LA) + R(RA) + F(LL))/3, Ci(Vi) = V(напряжение)i + (L(LA) + R(RA) + F(LL))/3, и, т.к. L(LA) = I и F(LL) = II и R(RA) = 0, Ci(Vi) = V(напряжение)i + (I + II)/3). Для регулировки цифроаналогового преобразователя могут быть удобны напряжения, в 100 - 1000 раз превышающие требуемое значение (например, 1 В вместо 1 мВ), с последующим уменьшением уровня аналогового сигнала. Результатом будет формирование более "чистого" входного сигнала на ЭЛЕКТРОКАРДИОГРАФ.
(справочное)
ЭЛЕКТРОДЫ, ИХ ПОЛОЖЕНИЕ, ОБОЗНАЧЕНИЕ И ЦВЕТОВАЯ КОДИРОВКА
Таблица BB.1
| | ИС МЕГАНОРМ: примечание. В официальном тексте документа, видимо, допущена опечатка: имеется в виду таблица 201.102, а не 201.7.4.101. | |
ЭЛЕКТРОДЫ, их положение, обозначение и цветовая кодировка
Система | Обозначение ЭЛЕКТРОДА | Цвет кодировки | Положение на теле пациента |
грудные ОТВЕДЕНИЯ по Вильсону | C7 | Белый/оранжевый | Левая задняя подмышечная линия на горизонтальном уровне C4 |
C8 | Белый/голубой | Левая межлопаточная линия на горизонтальном уровне C4 |
C3r | Белый/розовый | Пятое ребро между уровнями C1 и C4 |
C4r | Белый/серый | Пятое межреберье на правой среднеключичной линии |
грудные ОТВЕДЕНИЯ по Небу | Nst | | 2-е ребро по краю грудины справа |
Nap | | Место проекции верхушечного толчка сердца |
Nax | | Левая задняя подмышечная линия на уровне сердечного верхушечного толчка сердца |
Эти обозначения не предназначены для представления согласованного международного расположения электродов. Могут использоваться и другие положения электродов. |
Таблица BB.2
Другие ЭЛЕКТРОДЫ, их положение, обозначение и цветовая
кодировка, не охваченные в настоящем стандарте
Система | Обозначение ЭЛЕКТРОДА | Цвет кодировки | Положение на теле пациента |
Другие ОТВЕДЕНИЯ и ПОЛОЖЕНИЯ ЭЛЕКТРОДОВ | B | | Заднее |
Oe | | Пищеводное |
G | | Желудочное |
Fr | | Фронтальное опорное (вместо точки Вильсона во время регистрации ЭКГ с нагрузкой) |
Ec | | Эпикардиальное |
Ic | | Интракардиальное |
Fm1 | Зеленый | ЭЛЕКТРОД плода |
Fm2 | Желтый | ЭЛЕКТРОД плода (не в прямом контакте) |
M1 | Красный | |
M2 | Белый | Материнское |
N | Черный | Нейтральное |
Fe1 | Красный | ЭЛЕКТРОД на головке плода |
Fe2 | Желтый | |
N | Черный | Нейтральное |
При использовании нескольких интракардиальных электродов они должны обозначаться как Ic1, Ic2, Ic3 и т.д., а метод соединений (например, униполярный или биполярный) следует указывать в эксплуатационной документации. Эти обозначения не предназначены для представления согласованного международного расположения электродов. Могут использоваться и другие положения электродов. |
Рисунок BB.1a - Отведения и их цвет кодировки
Рисунок BB.1b - Положение ЭЛЕКТРОДОВ на плоде
Рисунок BB.2 - Положение и цвет кодировки ЭЛЕКТРОДОВ
(справочное)
ОТВЕДЕНИЯ, ИХ ИДЕНТИФИКАЦИЯ И ЦВЕТОВАЯ КОДИРОВКА
CC.1 Униполярные грудные ОТВЕДЕНИЯ по Вильсону
От одного из ЭЛЕКТРОДОВ на грудной клетке к ЦЕНТРАЛЬНОЙ ТОЧКЕ по Вильсону (CT):
V7 = C7 - (L + R + F)/3 (V7 - (LA + RA + LL)
V8 = C8 - (L + R + F)/3 (V8 - (LA + RA + LL)
V3r = C3r - (L + R + F)/3 (V3r - (LA + RA + LL)
V4r = C4r - (L + R + F)/3 (V4r - (LA + RA + LL)
CC.2 Грудные биполярные ОТВЕДЕНИЯ
От одного из ЭЛЕКТРОДОВ на грудной клетке к общему референтному ЭЛЕКТРОДУ (например, Fr: Frontalis (лобный)). Например:
C1Fr = C1 (V1) - Fr
C2Fr = C2 (V2) - Fr
C3Fr = C3 (V3) - Fr
C4Fr = C4 (V4) - Fr
C5Fr = C5 (V5) - Fr
C6Fr = C6 (V6) - Fr
C7Fr = C7 (V7) - Fr
C8Fr = C8 (V8) - Fr
C3rFr = C3r (V3r) - Fr
C4rFr = C4r (V4r) - Fr
CC.3 Униполярные ОТВЕДЕНИЯ от конечностей
От одного из ЭЛЕКТРОДОВ на конечностях к ЦЕНТРАЛЬНОЙ ТОЧКЕ по Вильсону (CT):
VR = R - (L + R + F)/3 (RA - (LA + RA + LL)/3)
VL = L - (L + R + F)/3 (LA - (LA + RA + LL)/3)
VF = F - (L + R + F)/3 (LL - (LA + RA + LL)/3)
CC.4 Грудные ОТВЕДЕНИЯ по Небу
D (заднее) | D = Nax - Nst; |
A (переднее) | A = Nap - Nst; |
J (нижнее) | J = Nap - Nax. |
(справочное)
ПОЛЯРНОСТЬ ПРОВОДОВ ПАЦИЕНТА
Полярность ПРОВОДОВ ПАЦИЕНТА, не указанных в
201.12.4.102, должна соответствовать таблице DD.1.
Таблица DD.1
Полярности ЭЛЕКТРОДОВ
ОТВЕДЕНИЕ | Положительный ЭЛЕКТРОД | Отрицательный ЭЛЕКТРОД |
C...Fr | C.. (V..) | Fr |
VR | R (RA) | R (RA), L (LA), F (LL) |
VL | L (LA) | R (RA), L (LA), F (LL) |
VF | F (LL) | C (V), L (LA), F (LL) |
D | Nax | Nst |
A | Nap | Nst |
J | Nap | Nax |
(справочное)
ДОПОЛНИТЕЛЬНАЯ МАРКИРОВКА ЭЛЕКТРОДОВ
EE.1 Комбинированное применение ЭЛЕКТРОДОВ
В случае отсутствия отдельного кабеля ЭЛЕКТРОДЫ ОТВЕДЕНИЙ допускается дополнительно маркировать для второго положения ЭЛЕКТРОДА ОТВЕДЕНИЯ, например, для ОТВЕДЕНИЙ по Франку, т.е.:
C1 (V1) и I
C2 (V2) и E
C3 (V3) и C
C4 (V4) и A
C5 (V5) и M
C6 (V6) и H
В случае цветовой кодировки КАБЕЛЯ ПАЦИЕНТА последовательность цветов, уже известная ПОЛЬЗОВАТЕЛЮ по грудным электродам C1(V1) - C6(V6) по Вильсону, остается той же и для грудных ЭЛЕКТРОДОВ по Франку - от ЭЛЕКТРОДА I на правой подмышечной линии до ЭЛЕКТРОДА M на задней средней линии.
EE.2 Комбинированные стандартные ЭЛЕКТРОДЫ и ЭЛЕКТРОДЫ по Франку
В случае использования комбинированного КАБЕЛЯ ПАЦИЕНТА с 14 проводами для стандартных ОТВЕДЕНИЙ и ОТВЕДЕНИЙ по Франку рекомендуется применять обозначения и цветовую кодировку ЭЛЕКТРОДОВ, приведенную в таблице EE.1.
Таблица EE.1
Рекомендуемые обозначения и цветовая кодировка
14-проводного КАБЕЛЯ ПАЦИЕНТА
Код 1 | | | Код 2 | |
R | Красный | RA | Белый |
L | Желтый | LA | Черный |
F | Зеленый | LL | Красный |
C1 | Белый/красный | V1 | Красный/коричневый |
C2 | Белый/желтый | V2 | Желтый/коричневый |
C3 | Белый/зеленый | V3 | Зеленый/коричневый |
C4/C | Белый/коричневый | V4/C | Синий/коричневый |
C5 | Белый/черный | V5 | Оранжевый/коричневый |
C6/A | Белый/фиолетовый | V6/A | Фиолетовый/коричневый |
I | Красный/голубой | I | Красный/оранжевый |
E | Желтый/голубой | E | Желтый/оранжевый |
M | Черный/голубой | M | Черный/оранжевый |
H | Фиолетовый/голубой | H | Фиолетовый/оранжевый |
N | Черный | RL | Зеленый |
(обязательное)
ОПРЕДЕЛЕНИЯ И ПРАВИЛА ПРОВЕДЕНИЯ ИЗМЕРЕНИЙ
ПО ЭЛЕКТРОКАРДИОГРАММАМ
FF.1 ЭЛЕКТРОКАРДИОГРАММА
ЭЛЕКТРОКАРДИОГРАММА (ЭКГ) - это графическое отображение последовательности электрических явлений, возникающих при деполяризации и реполяризации предсердий и желудочков сердца.
Согласно Эйнтховену, для описания указанных электрических явлений используют термины "зубец P (комплекс P)", "комплекс QRS", "комплекс ST-T" (см. рисунок FF.1).
Рисунок FF.1 - Стандартная ЭЛЕКТРОКАРДИОГРАММА
FF.2 Определение глобальных интервалов
Глобальные длительности зубца P, QRS комплекса и зубца T, физиологически определяется самым ранним началом сигнала на одном ОТВЕДЕНИИ и самым поздним его окончанием на любом другом ОТВЕДЕНИИ (из-за различных проекций фронтов активации видимое начало и окончание зубцов не обязательно будет появляться во всех ОТВЕДЕНИЯХ в одно и то же время). На рисунке FF.2 приведен пример, в котором НАЧАЛО зубца P определяется по ОТВЕДЕНИЮ II, ОКОНЧАНИЕ зубца P определяется по ОТВЕДЕНИЮ I, НАЧАЛО комплекса QRS - по ОТВЕДЕНИЯМ V1 и V3, ОКОНЧАНИЕ комплекса QRS - по ОТВЕДЕНИЮ V5, а ОКОНЧАНИЕ зубца T - по ОТВЕДЕНИЯМ V2 и V3.
Рисунок FF.2 - Определение общих интервалов (пример)
FF.3 Длительности зубцов, изоэлектрические сегменты
Согласно физиологическим определениям глобальных начал и окончаний, изоэлектрические сегменты можно наблюдать на одном ОТВЕДЕНИИ в начале и конце QRS комплекса. В публикации "Рекомендации по измерительным стандартам в количественной электрокардиографии" рабочая группа CSE предложила выражать и рассчитывать изоэлектрические сегменты в начале и конце комплекса QRS по отдельности, если их длительность более 6 мс, а не включать длительности этих сегментов в длительность смежной волны. В качестве примера приведен рисунок FF.3.
Рисунок FF.3 - Длительности зубцов,
изоэлектрические сегменты
FF.4 Базовые уровни (уровни отсчета при амплитудных измерениях)
Базовый уровень - это потенциал отсчета, определяемый, например, на начале зубца P или начале QRS комплекса. При компьютерных измерениях это значение обычно является результатом поиска и/или математических вычислений. Базовый уровень является уровнем отсчета при определении амплитуд зубцов на ЭКГ.
При измерениях электрической активности предсердий, базовое значение определяется как среднеарифметическое значения выборок ЭКГ, охватывающих полный период (например, 20 мс для 50 Гц или 16 мс для 60 Гц) непосредственно перед НАЧАЛОМ зубца P. Допустимы другие методы определения этого базового значения в начале зубца P.
Согласно рекомендациям AHA (American Heart Association - Американская ассоциация сердца) и CSE (Common standards for quantitative electrocardiography - Общие стандарты Количественной Электрокардиографии), базовые уровни в начале зубца P или начале QRS комплекса следует использовать в качестве уровня отсчета амплитуды для всего зубца P и для всего интервала QRS комплекса соответственно. В публикации CSE допускается "коррекция базовой линии".
В ряде случаев это может достигаться путем линейной интерполяции между точками начала и окончания зубца P или, соответственно, между точками начала QRS комплекса и окончания зубца T. На сегодняшний день отсутствуют четкие и практически полезные правила расчетов.
Примечание - Желательно применять стандартизированные процедуры. При амплитудных измерениях обычно используют точечные оценки. Доверительный интервал для амплитуды зависит от доверительного интервала для базового уровня (базового значения), а также от значения, выбранного в точке измерения амплитуды. С помощью "стабилизации" базового уровня доверительный интервал при амплитудных измерениях может быть существенно уменьшен.
FF.5 Определение зубцов, измерение зубцов с минимальными амплитудами
В отличие от простого отклонения (увеличения или снижения) относительно базового уровня зубцы ЭКГ должны иметь два противоположных наклона и между ними - по крайней мере одну точку экстремума, с выпуклостью для зубца с положительной полярностью и вогнутостью - для зубца с отрицательной полярностью.
Очевидно, что выявление и определение амплитуд малых зубцов на ЭКГ зависит от уровня ШУМОВ в сигнале. В исследованиях CSE было установлено, что пики с длительностью менее 6 мс и амплитудой менее 20 мкВ не могут быть достоверно выявлены экспертами даже по сильно увеличенным записям. Из других исследований по частоте выборки и точности измерений стало известно, что погрешности определения амплитуд зубцов становятся недопустимо большими, если длительность зубца меньше, чем, приблизительно, длительность шести интервалов выборки. Ненадежное определение зубцов малой амплитуды в пределах QRS комплекса может также изменять их маркировку (зубец Q может быть принят за зубец S при обнаружении малых положительных зубцов перед ним), что может создавать проблемы при использовании баз данных, их последовательном сравнении или при эпидемиологических исследованиях.
Принимая во внимание результаты расширенных программных испытаний, рекомендуется руководствоваться следующими правилами определения зубцов с минимальными амплитудами:
Замена a) - c) с примечанием:
a) потенциальный зубец должен четко индицировать наличие двух наклонов с противоположными знаками и по крайней мере одну точку экстремума между ними;
b) пик амплитуды потенциального зубца должен отклоняться не менее чем на 30 мкВ от базовой линии в течение времени не менее чем 6 мс (см.
рисунки FF.5 и
FF.6);
c) в результате критерием определения зубцов с минимальными амплитудами являются: длительность порядка 12 мс и амплитуда не менее 30 мкВ.
Примечание - В дальнейшем следует рассмотреть вопрос о том, должна ли в принципе регистрация зубцов с минимальными амплитудами зависеть от стандартизированной процедуры измерения ШУМОВ и стандартизированной процедуры оценки достоверности результатов.
Между глобальным началом и окончанием QRS комплекса части сигнала с длительностью более 6 мс, амплитудами не более 20 мкВ для по крайней мере трех отсчетов следует определять как изоэлектрические сегменты - I перед глобальным началом QRS комплекса и K после глобального окончания QRS комплекса.
Если указанные части сигнала имеются между определенными зубцами QRS комплекса внутри QRS комплекса, то длительность смежных (противоположных) зубцов следует определять по пересечению нулевого уровня (или уровня отсчета).
FF.6 Определение зубцов минимальной амплитуды
Маркировка зубцов QRS комплекса зависит от определения (по Эйнтховену) первого выявленного зубца. Малый зубец положительной полярности в начале комплекса QRS, называемый r или зубцом R, может маскировать истинный, следующий за ним зубец Q. Следовательно, критерий определения зубцов следует четко установить и стандартизировать.
Рисунок FF.4 - Комплекс QRS с определенным зубцом R
Зубец определен, поскольку его длительность на уровне выше 30 мкВ составляет более 6 мс.
Рисунок FF.5 - Детальное изображение определенного зубца R
малой амплитуды
Зубец не определен, поскольку его длительность на уровне выше 30 мкВ составляет менее 6 мс.
Рисунок FF.6 - Детальное изображение неопределенного зубца R
малой амплитуды
(справочное)
НАБОРЫ КАЛИБРОВОЧНЫХ И ИСПЫТАТЕЛЬНЫХ ДАННЫХ
В следующих таблицах перечислены рекомендованные для испытаний калибровочные и аналитические ЭКГ. Эти ЭКГ доступны в электронной форме с частотой дискретизации 1000 и 500 отсчетов в секунду и разрешением по амплитуде 1 мкВ на наименьший значащий бит. Представленные ЭКГ взяты из базы данных Общие стандарты Количественной Электрокардиографии (CSE). Они доступны на CD-ROM в INSERM Unit 121, Hospital Cardiologique, 59 Bouleard Pinel, BP Lyon-Montchat, 69394 Lyon Cedex 3 France. Эталонные результаты из этих ЭКГ поставляются на CD-ROM по дополнительному заказу. Структура обозначения:
a) наименование для совместимости с операционной системой DOS (для управления персональным компьютером);
b) первая и вторая цифры обозначают пиковое напряжение QRS комплекса (мВ);
c) третья цифра характеризует структуру комплекса QRS (0 = RS, 1 = R, 2 = QS, 5 = RS зубцы укороченной длительности (в основном для педиатрии);
d) четвертая цифра характеризует смещение сегмента ST (0 = 0 мкВ, 1 = -200 мкВ, 6 = +200 мкВ);
e) пятая цифра характеризует частоту сердечных сокращений (ЧСС)(0 = 60 1/мин, 1 = 40 1/мин, 2 = 120 1/мин, 3 = 150 1/мин).
GG.1 Калибровочные и аналитические ЭКГ
Таблица GG.1
Калибровочные и аналитические ЭКГ
Тип QRS комплекса/напряжение | Частота сердечных сокращений (ЧСС) | Обозначение | Соответствующий подпункт |
Калибровочные ЭКГ |
+/- 0,5 мВ, ST = 0 | 60 | CAL05000 | |
| | ИС МЕГАНОРМ: примечание. В официальном тексте документа, видимо, допущена опечатка: имеется в виду пункт 201.12.4.102.3.1, а не 201.12.14.102.3.1. | |
|
+/- 1,0 мВ, ST = 0 | 60 | CAL10000 | |
+/- 1,5 мВ, ST = 0 | 60 | CAL15000 | |
| | ИС МЕГАНОРМ: примечание. В официальном тексте документа, видимо, допущены опечатки: имеются в виду пункты 201.12.1.101.2, 201.12.1.101.3.1, 201.12.4.107.2, а не 201.12.101.2, 201.1.101.3.1, 201.4.107.2 соответственно. | |
|
+/- 2,0 мВ, ST = 0 | 60 | CAL20000 | |
+/- 2,0 мВ, ST = 0 | 120 | CAL20002 | |
+2,0 мВ, ST = 0 | 60 | CAL20100 | |
+2,0 мВ, ST = -200 | 60 | CAL20110 | |
+2,0 мВ, ST = +200 | 60 | CAL20160 | |
-2,0 мВ, ST = 0 | 60 | CAL20200 | |
-2,0 мВ, ST = -200 | 60 | CAL20210 | |
-2,0 мВ, ST = +200 | 60 | CAL20260 | |
+/- 2,0 мВ, ST = 0 | 60 | CAL20500 | |
+/- 3,0 мВ, ST = 0 | 60 | CAL30000 | |
+/- 5,0 мВ, ST = 0 | 60 | CAL50000 | |
Аналитические ЭКГ |
нормальный QRS комплекс | 40 | ANE20001 | |
нормальный QRS комплекс | 60 | ANE20000 | |
нормальный QRS комплекс | 120 | ANE20002 | |
Указанные ЭКГ приведены в Атласе CTS испытательных ЭКГ.
GG.2 Биологические ЭКГ
Таблица GG.2
Набор для проверки точности измерений и распознавания зубцов
биологических ЭКГ - 100 отобранных ЭКГ из базы данных CSE
с их нумерацией в базе CSE для использования
Обозначения ЭКГ, принятые в базе данных измерений CSE серии MA1_ или MO1_ |
001 | 026 | 047 | 074 | 098 |
002 | 027 | 048 | 075 | 099 |
003 | 028 | 049 | 076 | 101 |
004 | 029 | 051 | 077 | 102 |
005 | 030 | 053 | 078 | 103 |
007 | 031 | 055 | 079 | 104 |
008 | 032 | 058 | 080 | 105 |
009 | 033 | 059 | 081 | 106 |
011 | 034 | 060 | 082 | 107 |
012 | 035 | 061 | 083 | 108 |
013 | 036 | 062 | 084 | 110 |
014 | 037 | 063 | 085 | 112 |
015 | 038 | 064 | 086 | 113 |
016 | 039 | 065 | 087 | 114 |
017 | 040 | 066 | 088 | 115 |
019 | 041 | 068 | 090 | 116 |
021 | 042 | 069 | 091 | 118 |
022 | 043 | 071 | 095 | 123 |
024 | 044 | 072 | 096 | 124 |
025 | 046 | 073 | 097 | 125 |
(справочное)
АТЛАС CTS ИСПЫТАТЕЛЬНЫХ ЭКГ
HH.1 Введение
Системы со встроенными средствами цифровой обработки сигналов ведут себя не как линейные системы, поэтому сигналы синусоидальной или ступенчатой формы стали непригодными для проверки характеристик таких систем. Это привело к разработке новых наборов испытательных сигналов. Эти сигналы имеют форму, близкую по форме к ЭКГ, и пригодны к использованию при испытаниях как обычных аналоговых ЭЛЕКТРОКАРДИОГРАФОВ, способных лишь регистрировать ЭКГ, так и ЭЛЕКТРОКАРДИОГРАФОВ со встроенными средствами обработки сигналов, обеспечивающих измерения ЭКГ и выдачу диагностических заключений.
CTS-эталонные сигналы (в основном - калибровочные ЭКГ) хранятся в базе данных CTS в виде однократных искусственно сформированных ЭКГ. Эти сигналы затем с помощью специальных программ могут использоваться для получения непрерывных сигналов любой требуемой продолжительности. После цифроаналогового преобразования эти сигналы масштабируются в стандартном диапазоне напряжений ЭКГ с помощью блока предварительного формирования. Систему также допускается использовать и для формирования искусственных ЭКГ ОТЧЕТОВ, которые могут применяться в автономных испытательных программах анализа ЭКГ.
Авторы настоящего атласа рассматривают новые испытательные сигналы как способ измерить скорректированные требования МЭК к рабочим характеристикам ЭЛЕКТРОКАРДИОГРАФОВ. Испытательные сигналы, приведенные в данном атласе, будут облегчать и повышать качество испытаний ЭКГ-систем для ПРОИЗВОДИТЕЛЕЙ. Они могут достаточно часто использоваться вместо уже не соответствующих требованиям испытательных сигналов синусоидальной или ступенчатой формы, которые дают лишь косвенную информацию относительно точности воспроизведения и измерений ЭКГ.
HH.2 Испытательная база данных
HH.2.1 Обоснование
В настоящее время на рынке представлены ЭЛЕКТРОКАРДИОГРАФЫ, которые рассчитаны не только на распечатку или индикацию на экране монитора ЭЛЕКТРОКАРДИОГРАММ, но и ЭЛЕКТРОКАРДИОГРАФЫ со встроенными системами обработки ЭКГ-сигналов для проведения измерений и выдачи интерпретационных диагностических заключений. Разделение на программную и аппаратную составляющие исчезает с применением цифровых схем, заменяющих аналоговую обработку сигналов. Встраивание обработки сигнала во входные части современных ЭЛЕКТРОКАРДИОГРАФОВ зачастую приводит к появлению нелинейных преобразований. Это делает невозможным определение характеристик, базирующихся на применении линейной теории систем. Стандартные испытательные сигналы (например, сигналы синусоидальной или ступенчатой формы) теперь не могут подаваться на ЭЛЕКТРОКАРДИОГРАФЫ для проверки их технических характеристик. Специально применяемые алгоритмы фильтрации, предназначенные для снижения уровня сетевых помех, дрейфа базовой линии и выбросов, блокируют передачу и воспроизведение стандартных испытательных сигналов. Поэтому испытания аппаратной части ЭЛЕКТРОКАРДИОГРАФОВ, проводимые в соответствии с техническими требованиями к испытаниям (испытательных цепей, испытательных сигналов, процедур испытаний), в ряде случаев становятся невозможными.
Более того, в ряде ЭЛЕКТРОКАРДИОГРАФОВ предусмотрен режим измерений ЭКГ и выдачи по ним диагностических заключений. До сих пор не существуют ни технические требования, ни технические условия на проверку рабочих характеристик, учитывающие точность измерений и диагностики.
В процессе выполнения CTS ЭКГ-проекта была осознана необходимость разработки новых методов испытаний, частью которой была бы разработка испытательных сигналов, которые могли бы подаваться как на ЭЛЕКТРОКАРДИОГРАФЫ устаревшего (аналогового) типа, так и на современные цифровые ЭЛЕКТРОКАРДИОГРАФЫ. Основной целью этой разработки стало формирование сигналов, которые можно использовать для проверки качества как воспроизведения сигналов на ленточном самописце, так и компьютерных программ, разрабатываемых для измерений и интерпретации ЭЛЕКТРОКАРДИОГРАММ.
В результате разработки был создан набор сигналов, аналогичных ЭКГ, с точно заданными амплитудно-временными характеристиками. Сигналы, сформированные в цифровой форме и могут быть использованы для анализа:
- аппаратных характеристик аналоговых систем, таких как линейность усилителя, коэффициенты усиления, весовые коэффициенты для цепей отведений, частотные характеристики на низких и высоких частотах и качества воспроизведения ЭКГ на самописцах;
- программных характеристик, например, параметров регистрации ЭКГ, качества выявления реперных точек, измерения параметров ЭКГ и т.д.
Набор из почти 20 сигналов различной формы может быть использован для формирования испытательных сигналов любой длительности. Эти сигналы являются частью испытательной базы данных CTS-ECG и уже доказали свою полезность в серии предварительных испытаний.
Ниже будут даны пояснения и подробное описание проектных характеристик указанных испытательных сигналов, а также распечатки результатов измерений с их использованием.
HH.2.2 Структура испытательной базы данных
Испытательные сигналы обладают следующими характеристиками:
- все сигналы заданы с помощью математических функций. Амплитуды сигналов определяются для каждого отсчета, точно определяются интервалы между характерными структурами ЭКГ и их длительности;
- все сигналы имеют форму, аналогичную ЭКГ. Они могут подаваться в системы, которые способны лишь регистрировать ЭКГ, а также в системы, применяющие специальные алгоритмы выделения сигналов и подавления ШУМОВ (например, подавления сетевой помехи, дрейфа базовой линии и выявления выбросов);
- эти сигналы позволяют тестировать основные аппаратные характеристики ЭЛЕКТРОКАРДИОГРАФОВ, например, их калибровки, линейность усилителей, цепей весовой обработки сигналов отведений, коэффициенты усиления и качество воспроизведения сигналов, которые обычно характеризуются динамическими характеристиками на высоких и низких частотах;
- эти сигналы также можно использовать для тестирования программного обеспечения, поскольку они могут обрабатываться как обычные ЭКГ, а точность амплитудных и временных (интервальных) измерений может проверяться непосредственно, с помощью перечней выходных характеристик (если они предусмотрены);
- каждый испытательный сигнал содержит единственный цикл со структурой ЭКГ, который для испытаний может повторяться бесчисленное число раз. Частота повторения этих циклов может изменяться при различных испытаниях;
- все сигналы доступны в цифровой форме с частотой дискретизации 1000 и 500 отсчетов/с и с разрешением по амплитуде 1 мкВ. Эти сигналы имитируют сигналы с отведений I, II, V1, V2, V3, V4, V5 и V6.
К настоящему времени разработаны два вида испытательных сигналов, а именно:
- калибровочные ЭКГ;
- аналитические ЭКГ.
Калибровочные ЭКГ предназначены в основном для испытаний аппаратных характеристик ЭЛЕКТРОКАРДИОГРАФОВ. По этой причине форма сигнала одинакова для всех каналов (I, II, V1..., V6).
Аналитические ЭКГ разработаны для более реалистичной проверки алгоритмов анализа ЭКГ и обладают формами, аналогичными формам стандартных ЭКГ, регистрируемых на всех ОТВЕДЕНИЯХ.
HH.2.3 Калибровочные ЭКГ
Калибровочные ЭКГ специально разработаны для испытаний характеристик систем в диапазоне амплитуд +/- 5 мВ, поэтому в них предусмотрено изменение амплитуды с шагом 500 или 1000 мкВ, начиная с амплитуды +/- 500 мкВ.
Помимо возможности воспроизведения системой амплитуды важна и ее способность воспроизведения высокочастотных и низкочастотных компонентов сигналов, поэтому некоторые калибровочные ЭКГ имеют очень короткий QRS комплекс (длительностью 36 мс), а некоторые из них обладают повышенными или пониженными сегментами ST.
| | ИС МЕГАНОРМ: примечание. В официальном тексте документа, видимо, допущена опечатка: в стандарте рисунок HH.3 отсутствует. | |
На рисунке HH.3 приведена основная форма калибровочной ЭКГ, на которой имеются структуры, аналогичные по амплитудам и длительностям зубцам P, Q, R, S или T реальных ЭКГ, поэтому при описании этих сигналов будут использоваться стандартные обозначения.
Примечание - Интервал между зубцом P и началом комплекса QRS называется по-английски интервал PR, тогда как на немецком для этого интервала принято обозначение PQ.
Специфическими особенностями калибровочных ЭКГ являются:
- идентичность ОТВЕДЕНИЙ. Восемь отведений I, II, V1, V2, V3, V4, V5 и V6 идентичны для каждой калибровочной ЭКГ. Это позволяет одновременно проверять каждый канал;
- уплощение максимальных амплитуд. Для гарантии того, что максимальные амплитуды относительно коротких зубцов комплекса QRS будут достоверно зарегистрированы, экстремумы имеют длительность от 4 до 8 мс;
- длительность QRS комплекса. Большинство калибровочных ЭКГ имеют увеличенную до 100 мс длительность QRS комплекса, которая близка к стандартной длительности этого комплекса у взрослых. Эти ЭКГ представляют собой биполярные комплексы QRS с конфигурацией QR или RS. Другая группа калибровочных ЭКГ имеет однополюсную конфигурацию (длительностью 56 мс) при наличии только зубца Q или R. Две калибровочные ЭКГ обладают особенно короткими длительностями комплексов QRS для имитации ЭКГ новорожденных (точное воспроизведение этого типа ЭКГ служит критерием при проверке частотных характеристик систем);
- полное математическое описание. Сигналы были сформированы с помощью элементарных математических функций (полиномов первой и второй степеней и синусоид). Для получения достаточно "сглаженных" начальных и окончательных участков зубцов использовались лишь первые и вторые производные функциональных сегментов. Однако, R и S зубцы не сглаживаются. Интервалы и длительности зубцов подобраны для имитации реальных ЭКГ. При имитации различных частот сердечных сокращений интервалы PR и QT соответствующим образом корректировались;
- обозначение калибровочных ЭКГ. Для обозначения сигналов были предварительно изучены различные рекомендации. Каждое наименование состоит из восьми символов (для совместимости с операционной системой MS-DOS), начиная с аббревиатуры "CAL" (калибровка). Другие пять символов используют для описания характеристик сигналов.
Рисунок HH.1 - Перечень параметров калибровочных ЭКГ
Таблица HH.1
Обозначение сигналов (калибровочные ЭКГ)
Положение символов | Содержание | Описание |
1 - 3 | "CAL" | Символ калибровочных сигналов |
4 - 5 | Числа | Амплитуды комплекса QRS (в мВ/10) |
6 | Число | Конфигурация комплекса QRS: 0 = зубец RS 1 = зубец R 2 = зубец Q 3 = зубец QR 4 = зубец QRS 5 = короткий зубец RS |
7 | Число | Амплитуды сегментов ST: 0 = 0 мкВ 1 = -200 мкВ 2 = +200 мкВ |
8 | Число | Частота сердечных сокращений: 0 = 60 1/мин 1 = 40 1/мин 2 = 120 1/мин 3 = 150 1/мин |
В настоящее время установлены 16 различных калибровочных ЭКГ (три ЭКГ используются дважды):
a) семь ЭКГ предназначены для проверки коэффициентов усиления и линейности усилителей:
CAL05000, CAL15000, CAL20000, CAL30000, CAL40000, CAL50000.
Эти сигналы весьма похожи друг на друга и отличаются лишь по амплитудам зубцов R, S и T, которые лежат в диапазоне от +/- 0,5 до +/- 5 мВ (для зубцов R и S) и от 0,1 мВ до 1 мВ (для зубца T), что позволяет проверять полный диапазон амплитуд, встречающийся при обработке ЭЛЕКТРОКАРДИОГРАММ;
b) четыре ЭКГ предназначены для изучения поведения системы при различных частотах сердечных сокращений:
CAL20000, CAL20002, CAL20500, CAL20502.
Две ЭКГ имеют по два значения ЧСС каждая (60 и 120 1/мин). Для обеих ЭКГ комплекс QRS идентичен для обеих ЧСС, а интервалы PR и QT скорректированы;
c) две ЭКГ с наличием высокочастотных компонентов предназначены для проверки частотных характеристик на высоких частотах (ЭКГ новорожденных):
CAL20500 и CAL20502.
Эти две ЭКГ имеют очень короткий комплекс QRS с общей длительностью 36 мс и могут использоваться для имитации ЭКГ новорожденных;
d) шесть ЭКГ для проверки частотных характеристик на низких частотах при наличии на ЭКГ низкочастотных компонентов (поднятый/опущенный сегмент ST):
CAL201000, CAL20110, CAL20160, CAL20200, CAL20210, и CAL20260.
Были разработаны две ЭКГ, одна только с зубцом R, а другая - только с зубцом Q, которые имеют по три различных уровня сегментов ST (0; -200; +200 мкВ).
Опыт испытаний. В рамках проекта CTS-ECG испытания некоторых ЭКГ-систем проводились с использованием указанных выше калибровочных ЭКГ. Все системы воспринимали калибровочные сигналы как реальные ЭКГ, проводили их анализ и измерения, в результате чего немедленно выявлялось неправильное функционирование изделий (перегрузка усилителей, искажения, вызываемые переключаемыми фильтрами, точность установки усиления и другие факторы). В большинстве случаев могли даже разделяться погрешности, обусловленные работой компонентов аппаратного или программного обеспечения системы.
HH.2.4 Аналитические ЭКГ
Для упрощения проверок программного обеспечения, предназначенного для анализа ЭКГ, были разработаны аналитические ЭКГ со структурой, близкой к структуре обычных ЭКГ. На
рисунке HH.2 изображены аналитические ЭКГ для отведений I и V2, которые имеют одинаковую форму зубцов P и T и QRS комплекса, но сформированы для различных частот сердечных сокращений (скорректированы интервалы PR и QT).
Указанные ЭКГ предназначены для анализа точности работы программ распознавания ЭКГ различных форм. Они также могут использоваться для проверки результатов измерений интервалов. Что касается амплитудных измерений, то повторные измерения необходимы для исключения возможных фазовых сдвигов в процессе дискретизации сигналов.
Примечание - Воспроизведение амплитуды в принципе проверяют с помощью калибровочных ЭКГ.
Специфическими особенностями аналитических ЭКГ являются:
- биологически подобные формы. Формы аналитических ЭКГ весьма близки к формам биологических ЭКГ, причем структура QRS комплекса аналогична структуре реальной обычной ЭКГ;
- различные ОТВЕДЕНИЯ. Каждое отведение отличается от других с точки зрения амплитуды зубцов, их длительностей, а также временем начала и окончания, как и на реальной ЭКГ;
- различные частоты сердечных сокращений. Предусмотрены ЭКГ при четырех различных частотах сердечных сокращений (40, 60, 120 и 150 1/мин). Поскольку зубцы P (моно- и биполярные), а также конфигурации QRS комплексов остаются практически идентичными, то реакции программы анализа ЭКГ на различные частоты сердечных сокращений могут быть немедленно сопоставлены;
- полное математическое описание. Все амплитуды и длительности зубцов последовательно точно оценивают. В процессе разработки всех ЭКГ предпринимались особые меры по формированию "сглаженных" реальных зубцов и переходов между ними (без резких переходов и разрывов производных). Максимальные амплитуды, длительности зубцов и интервалы между ними допускается использовать в качестве эталонных для сравнения с результатами, получаемыми с помощью АНАЛИЗИРУЮЩИХ ЭЛЕКТРОКАРДИОГРАФОВ. Подобным образом эти сигналы допускается использовать и для проверки абсолютной точности измерительных ЭЛЕКТРОКАРДИОГРАФОВ, поскольку в отличие от биологической ЭКГ истинное качество испытательных сигналов известно. В частности, допускается определять и систематическую погрешность измерений испытуемой системы;
- обозначение. Обозначение каждой аналитической ЭКГ содержит восемь символов (для совместимости с операционной системой MS-DOS), начиная с аббревиатуры "ANE" (Анализ), и приведено в таблице HH.2.
Таблица HH.2
Обозначение сигналов (аналитические ЭКГ)
Наименование | Описание |
ANE20000 | ЭКГ, зарегистрированная при частоте сердечных сокращений 60 1/мин |
ANE20001 | ЭКГ, зарегистрированная при частоте сердечных сокращений 40 1/мин |
ANE20002 | ЭКГ, зарегистрированная при частоте сердечных сокращений 120 1/мин |
ANE20003 | ЭКГ, зарегистрированная при частоте сердечных сокращений 150 1/мин |
Рисунок HH.2 - Номенклатура параметров калибровочных ЭКГ
HH.3 Характеристики сигналов
Ниже приводится описание калибровочных и аналитических ЭКГ.
Для каждой ЭКГ представлено по одному циклу в 12 стандартных отведениях I, II, III, aVR, aVL, aVF, V1, V2, V3, V4, V5 и V6.
Также приведены подробные таблицы эталонных значений для всех амплитуд зубцов и их длительностей и для всех отведений.
Значения для отведений III, aVR, aVL и aVF получены из исходных сигналов.
Примечание - Для аналитических ЭКГ максимальные амплитуды сигналов для этих отведений не могут быть определены по уравнению Эйнтховена, поскольку эти амплитуды в отведениях I и II не появляются одновременно.
Квантование по амплитуде (с шагом от 1 до 5 мкВ/на младший значащий разряд) и частота дискретизации (с частотой 500 и 1000 отсчетов/с) обеспечивают получение малых погрешностей при определении "длительностей зубцов P", "интервалов PR и QT" при использовании простых пороговых критериев обнаружения в алгоритме измерения длительности зубцов. Таким образом, пользователю предоставляются четыре дополнительные таблицы со значениями начал и окончаний зубцов, длительностей/интервалов при квантовании по амплитуде с шагом 1, 2,5 и 5 мкВ/на младший значащий разряд с частотой дискретизации 500 и 1000 отсчетов/с. Эти таблицы дополняются подробной таблицей с эталонными значениями для аналитической ЭКГ типа ANE 20002.
Для аналитических ЭКГ амплитуды зубцов R и S в отведениях III, aVR и aVF будут отличаться на 2 мкВ при использовании дискретизации с частотами 1000 и 500 отсчетов/с, поскольку эти максимальные амплитуды будут приходиться на различные отсчеты. Все другие амплитуды и длительности зубцов остаются идентичными.
Для сегмента ST приводятся различные значения смещения (J, ST 20, ST 40, ST 60, ST 80). Точка J означает конечную точку комплекса QRS, поэтому, например, выражение "амплитуда ST 20" означает напряжение через 20 мс после точки J.
HH.4 Перечень ЭКГ
HH.4.1 Калибровочные ЭКГ
CAL05000 | калибровка амплитуды, +/- 0,5 мВ; |
CAL10000 | калибровка амплитуды, +/- 1,0 мВ; |
CAL15000 | калибровка амплитуды, +/- 1,5 мВ; |
CAL20000 | калибровка амплитуды, +/- 2,0 мВ, ЧСС 60 1/мин; |
CAL20002 | калибровка амплитуды, +/- 2,0 мВ, ЧСС 120 1/мин; |
CAL20100 | зубец R, интервал ST = 0 мВ; |
CAL20110 | зубец R, нарастание интервала ST; |
CAL20160 | зубец R, спад интервала ST; |
CAL20200 | зубец Q, интервал ST = 0 мВ; |
CAL20210 | зубец Q, нарастание интервала ST; |
CAL20260 | зубец Q, спад интервала ST; |
CAL20500 | педиатрическая, короткий интервал RS, ЧСС 60 1/мин; |
CAL20502 | педиатрическая, короткий интервал RS, ЧСС 120 1/мин; |
CAL30000 | калибровка амплитуды, +/- 3,0 мВ; |
CAL40000 | калибровка амплитуды, +/- 4,0 мВ; |
CAL50000 | калибровка амплитуды, +/- 5,0 мВ. |
HH.4.2 Аналитические ЭКГ
ANE20000 | ЭКГ "нормальной" формы, ЧСС 60 1/мин; |
ANE20001 | ЭКГ "нормальной" формы, ЧСС 40 1/мин; |
ANE20002 | ЭКГ "нормальной" формы, ЧСС 120 1/мин. |
КАЛИБРОВОЧНЫЕ ЭКГ - CAL05000 - ОПОРНЫЕ ЗНАЧЕНИЯ
ГЛОБАЛЬНЫЕ ИНТЕРВАЛЫ |
ДЛИТЕЛЬНОСТЬ ЗУБЦА P | 116 | P-R ИНТЕРВАЛ | 178 |
ДЛИТЕЛЬНОСТЬ КОМПЛЕКСА QRS | 100 | Q-T ИНТЕРВАЛ | 394 |
ЧАСТОТА СЕРДЕЧНЫХ СОКРАЩЕНИЙ | 60 | ЧАСТОТА ДИСКРЕТИЗАЦИИ | 500 |
ДЛИТЕЛЬНОСТЬ В МС | АМПЛИТУДА В мкВ (квантование по 2,5 мкВ) |
ОТВЕДЕНИЕ | I | II | III | aVR | aVL | aVF |
ИЗМЕРЕНИЯ ЗУБЦА P | | | | | | |
ДЛИТЕЛЬНОСТЬ ЗУБЦА P1 | 116 | 116 | 0 | 116 | 112 | 112 |
АМПЛИТУДА ЗУБЦА P1 | 150 | 150 | 0 | -150 | 75 | 75 |
ДЛИТЕЛЬНОСТЬ ЗУБЦА P2 | 0 | 0 | 0 | 0 | 0 | 0 |
АМПЛИТУДА ЗУБЦА P2 | 0 | 0 | 0 | 0 | 0 | 0 |
ИЗМЕРЕНИЯ КОМПЛЕКСА QRS/КОНФИГУРАЦИЯ | RS | RS | - | QR | RS | RS |
ДЛИТЕЛЬНОСТЬ ЗУБЦА Q | 0 | 0 | 0 | 50 | 0 | 0 |
АМПЛИТУДА ЗУБЦА Q | 0 | 0 | 0 | -500 | 0 | 0 |
ДЛИТЕЛЬНОСТЬ ЗУБЦА R | 50 | 50 | 0 | 50 | 50 | 50 |
АМПЛИТУДА ЗУБЦА R | 500 | 500 | 0 | 500 | 250 | 250 |
ДЛИТЕЛЬНОСТЬ ЗУБЦА S | 50 | 50 | 0 | 0 | 50 | 50 |
АМПЛИТУДА ЗУБЦА S | -500 | -500 | 0 | 0 | -250 | -250 |
ДЛИТЕЛЬНОСТЬ КОМПЛЕКСА QRS | 100 | 100 | 0 | 100 | 100 | 100 |
ИЗМЕРЕНИЯ СЕГМЕНТА ST-T, ТОЧКА J = КОНЕЦ QRS КОМПЛЕКСА |
АМПЛИТУДА ТОЧКИ J | 0 | 0 | 0 | 0 | 0 | 0 |
АМПЛИТУДА СЕГМЕНТА ST 20 | 0 | 0 | 0 | 0 | 0 | 0 |
АМПЛИТУДА СЕГМЕНТА ST 40 | 0 | 0 | 0 | 0 | 0 | 0 |
АМПЛИТУДА СЕГМЕНТА ST 60 | 0 | 0 | 0 | 0 | 0 | 0 |
АМПЛИТУДА СЕГМЕНТА ST 80 | 0 | 0 | 0 | 0 | 0 | 0 |
АМПЛИТУДА ЗУБЦА T | 100 | 100 | 0 | -100 | 50 | 50 |
| | | | | | |
ОТВЕДЕНИЯ | V1 | V2 | V3 | V4 | V5 | V6 |
ИЗМЕРЕНИЯ ЗУБЦА P | | | | | | |
ДЛИТЕЛЬНОСТЬ ЗУБЦА P1 | 116 | 116 | 116 | 116 | 116 | 116 |
АМПЛИТУДА ЗУБЦА P1 | 150 | 150 | 150 | 150 | 150 | 150 |
ДЛИТЕЛЬНОСТЬ ЗУБЦА P2 | 0 | 0 | 0 | 0 | 0 | 0 |
АМПЛИТУДА ЗУБЦА P2 | 0 | 0 | 0 | 0 | 0 | 0 |
ИЗМЕРЕНИЯ КОМПЛЕКСА QRS/КОНФИГУРАЦИЯ | RS | RS | RS | RS | RS | RS |
ДЛИТЕЛЬНОСТЬ ЗУБЦА Q | 0 | 0 | 0 | 0 | 0 | 0 |
АМПЛИТУДА ЗУБЦА Q | 0 | 0 | 0 | 0 | 0 | 0 |
ДЛИТЕЛЬНОСТЬ ЗУБЦА R | 50 | 50 | 50 | 50 | 50 | 50 |
АМПЛИТУДА ЗУБЦА R | 500 | 500 | 500 | 500 | 500 | 500 |
ДЛИТЕЛЬНОСТЬ ЗУБЦА S | 50 | 50 | 50 | 50 | 50 | 50 |
АМПЛИТУДА ЗУБЦА S | -500 | -500 | -500 | -500 | -500 | -500 |
ДЛИТЕЛЬНОСТЬ КОМПЛЕКСА QRS | 100 | 100 | 100 | 100 | 100 | 100 |
ИЗМЕРЕНИЯ СЕГМЕНТА ST-T, ТОЧКА J = КОНЕЦ QRS КОМПЛЕКСА |
АМПЛИТУДА ТОЧКИ J | 0 | 0 | 0 | 0 | 0 | 0 |
АМПЛИТУДА СЕГМЕНТА ST 20 | 0 | 0 | 0 | 0 | 0 | 0 |
АМПЛИТУДА СЕГМЕНТА ST 40 | 0 | 0 | 0 | 0 | 0 | 0 |
АМПЛИТУДА СЕГМЕНТА ST 60 | 0 | 0 | 0 | 0 | 0 | 0 |
АМПЛИТУДА СЕГМЕНТА ST 80 | 0 | 0 | 0 | 0 | 0 | 0 |
АМПЛИТУДА ЗУБЦА T | 100 | 100 | 100 | 100 | 100 | 100 |
КАЛИБРОВОЧНЫЕ ЭКГ - CAL10000 - ОПОРНЫЕ ЗНАЧЕНИЯ
ГЛОБАЛЬНЫЕ ИНТЕРВАЛЫ |
ДЛИТЕЛЬНОСТЬ ЗУБЦА P | 116 | P-R ИНТЕРВАЛ | 178 |
ДЛИТЕЛЬНОСТЬ КОМПЛЕКСА QRS | 100 | Q-T ИНТЕРВАЛ | 396 |
ЧАСТОТА СЕРДЕЧНЫХ СОКРАЩЕНИЙ | 60 | ЧАСТОТА ДИСКРЕТИЗАЦИИ | 500 |
ДЛИТЕЛЬНОСТЬ В МС | АМПЛИТУДА В мкВ (квантование по 2,5 мкВ) |
ОТВЕДЕНИЕ | I | II | III | aVR | aVL | aVF |
ИЗМЕРЕНИЯ ЗУБЦА P | | | | | | |
ДЛИТЕЛЬНОСТЬ ЗУБЦА P1 | 116 | 116 | 0 | 116 | 112 | 112 |
АМПЛИТУДА ЗУБЦА P1 | 150 | 150 | 0 | -150 | 75 | 75 |
ДЛИТЕЛЬНОСТЬ ЗУБЦА P2 | 0 | 0 | 0 | 0 | 0 | 0 |
АМПЛИТУДА ЗУБЦА P2 | 0 | 0 | 0 | 0 | 0 | 0 |
ИЗМЕРЕНИЯ КОМПЛЕКСА QRS/КОНФИГУРАЦИЯ | RS | RS | - | QR | RS | RS |
ДЛИТЕЛЬНОСТЬ ЗУБЦА Q | 0 | 0 | 0 | 50 | 0 | 0 |
АМПЛИТУДА ЗУБЦА Q | 0 | 0 | 0 | -1000 | 0 | 0 |
ДЛИТЕЛЬНОСТЬ ЗУБЦА R | 50 | 50 | 0 | 50 | 50 | 50 |
АМПЛИТУДА ЗУБЦА R | 1000 | 1000 | 0 | 1000 | 500 | 500 |
ДЛИТЕЛЬНОСТЬ ЗУБЦА S | 50 | 50 | 0 | 0 | 50 | 50 |
АМПЛИТУДА ЗУБЦА S | -1000 | -1000 | 0 | 0 | -500 | -500 |
ДЛИТЕЛЬНОСТЬ КОМПЛЕКСА QRS | 100 | 100 | 0 | 100 | 100 | 100 |
ИЗМЕРЕНИЯ СЕГМЕНТА ST-T, ТОЧКА J = КОНЕЦ QRS КОМПЛЕКСА |
АМПЛИТУДА ТОЧКИ J | 0 | 0 | 0 | 0 | 0 | 0 |
АМПЛИТУДА СЕГМЕНТА ST 20 | 0 | 0 | 0 | 0 | 0 | 0 |
АМПЛИТУДА СЕГМЕНТА ST 40 | 0 | 0 | 0 | 0 | 0 | 0 |
АМПЛИТУДА СЕГМЕНТА ST 60 | 0 | 0 | 0 | 0 | 0 | 0 |
АМПЛИТУДА СЕГМЕНТА ST 80 | 0 | 0 | 0 | 0 | 0 | 0 |
АМПЛИТУДА ЗУБЦА T | 200 | 200 | 0 | -200 | 100 | 100 |
| | | | | | |
ОТВЕДЕНИЯ | V1 | V2 | V3 | V4 | V5 | V6 |
ИЗМЕРЕНИЯ ЗУБЦА P | | | | | | |
ДЛИТЕЛЬНОСТЬ ЗУБЦА P1 | 116 | 116 | 116 | 116 | 116 | 116 |
АМПЛИТУДА ЗУБЦА P1 | 150 | 150 | 150 | 150 | 150 | 150 |
ДЛИТЕЛЬНОСТЬ ЗУБЦА P2 | 0 | 0 | 0 | 0 | 0 | 0 |
АМПЛИТУДА ЗУБЦА P2 | 0 | 0 | 0 | 0 | 0 | 0 |
ИЗМЕРЕНИЯ КОМПЛЕКСА QRS/КОНФИГУРАЦИЯ | RS | RS | RS | RS | RS | RS |
ДЛИТЕЛЬНОСТЬ ЗУБЦА Q | 0 | 0 | 0 | 0 | 0 | 0 |
АМПЛИТУДА ЗУБЦА Q | 0 | 0 | 0 | 0 | 0 | 0 |
ДЛИТЕЛЬНОСТЬ ЗУБЦА R | 50 | 50 | 50 | 50 | 50 | 50 |
АМПЛИТУДА ЗУБЦА R | 1000 | 1000 | 1000 | 1000 | 1000 | 1000 |
ДЛИТЕЛЬНОСТЬ ЗУБЦА S | 50 | 50 | 50 | 50 | 50 | 50 |
АМПЛИТУДА ЗУБЦА S | -1000 | -1000 | -1000 | -1000 | -1000 | - 1000 |
ДЛИТЕЛЬНОСТЬ КОМПЛЕКСА QRS | 100 | 100 | 100 | 100 | 100 | 100 |
ИЗМЕРЕНИЯ СЕГМЕНТА ST-T, ТОЧКА J = КОНЕЦ QRS КОМПЛЕКСА |
АМПЛИТУДА ТОЧКИ J | 0 | 0 | 0 | 0 | 0 | 0 |
АМПЛИТУДА СЕГМЕНТА ST 20 | 0 | 0 | 0 | 0 | 0 | 0 |
АМПЛИТУДА СЕГМЕНТА ST 40 | 0 | 0 | 0 | 0 | 0 | 0 |
АМПЛИТУДА СЕГМЕНТА ST 60 | 0 | 0 | 0 | 0 | 0 | 0 |
АМПЛИТУДА СЕГМЕНТА ST 80 | 0 | 0 | 0 | 0 | 0 | 0 |
АМПЛИТУДА ЗУБЦА T | 200 | 200 | 200 | 200 | 200 | 200 |
КАЛИБРОВОЧНЫЕ ЭКГ - CAL15000 - ОПОРНЫЕ ЗНАЧЕНИЯ
ГЛОБАЛЬНЫЕ ИНТЕРВАЛЫ |
ДЛИТЕЛЬНОСТЬ ЗУБЦА P | 116 | P-R ИНТЕРВАЛ | 178 |
ДЛИТЕЛЬНОСТЬ КОМПЛЕКСА QRS | 100 | Q-T ИНТЕРВАЛ | 398 |
ЧАСТОТА СЕРДЕЧНЫХ СОКРАЩЕНИЙ | 60 | ЧАСТОТА ДИСКРЕТИЗАЦИИ | 500 |
ДЛИТЕЛЬНОСТЬ В МС | АМПЛИТУДА В мкВ (квантование по 2,5 мкВ) |
ОТВЕДЕНИЕ | I | II | III | aVR | aVL | aVF |
ИЗМЕРЕНИЯ ЗУБЦА P | | | | | | |
ДЛИТЕЛЬНОСТЬ ЗУБЦА P1 | 116 | 116 | 0 | 116 | 112 | 112 |
АМПЛИТУДА ЗУБЦА P1 | 150 | 150 | 0 | -150 | 75 | 75 |
ДЛИТЕЛЬНОСТЬ ЗУБЦА P2 | 0 | 0 | 0 | 0 | 0 | 0 |
АМПЛИТУДА ЗУБЦА P2 | 0 | 0 | 0 | 0 | 0 | 0 |
ИЗМЕРЕНИЯ КОМПЛЕКСА QRS/КОНФИГУРАЦИЯ | RS | RS | - | QR | RS | RS |
ДЛИТЕЛЬНОСТЬ ЗУБЦА Q | 0 | 0 | 0 | 50 | 0 | 0 |
АМПЛИТУДА ЗУБЦА Q | 0 | 0 | 0 | -1500 | 0 | 0 |
ДЛИТЕЛЬНОСТЬ ЗУБЦА R | 50 | 50 | 0 | 50 | 50 | 50 |
АМПЛИТУДА ЗУБЦА R | 1500 | 1500 | 0 | 1500 | 750 | 750 |
ДЛИТЕЛЬНОСТЬ ЗУБЦА S | 50 | 50 | 0 | 0 | 50 | 50 |
АМПЛИТУДА ЗУБЦА S | -1500 | -1500 | 0 | 0 | -750 | -750 |
ДЛИТЕЛЬНОСТЬ КОМПЛЕКСА QRS | 100 | 100 | 0 | 100 | 100 | 100 |
ИЗМЕРЕНИЯ СЕГМЕНТА ST-T, ТОЧКА J = КОНЕЦ QRS КОМПЛЕКСА |
АМПЛИТУДА ТОЧКИ J | 0 | 0 | 0 | 0 | 0 | 0 |
АМПЛИТУДА СЕГМЕНТА ST 20 | 0 | 0 | 0 | 0 | 0 | 0 |
АМПЛИТУДА СЕГМЕНТА ST 40 | 0 | 0 | 0 | 0 | 0 | 0 |
АМПЛИТУДА СЕГМЕНТА ST 60 | 0 | 0 | 0 | 0 | 0 | 0 |
АМПЛИТУДА СЕГМЕНТА ST 80 | 0 | 0 | 0 | 0 | 0 | 0 |
АМПЛИТУДА ЗУБЦА T | 300 | 300 | 0 | -300 | 150 | 150 |
| | | | | | |
ОТВЕДЕНИЯ | V1 | V2 | V3 | V4 | V5 | V6 |
ИЗМЕРЕНИЯ ЗУБЦА P | | | | | | |
ДЛИТЕЛЬНОСТЬ ЗУБЦА P1 | 116 | 116 | 116 | 116 | 116 | 116 |
АМПЛИТУДА ЗУБЦА P1 | 150 | 150 | 150 | 150 | 150 | 150 |
ДЛИТЕЛЬНОСТЬ ЗУБЦА P2 | 0 | 0 | 0 | 0 | 0 | 0 |
АМПЛИТУДА ЗУБЦА P2 | 0 | 0 | 0 | 0 | 0 | 0 |
ИЗМЕРЕНИЯ КОМПЛЕКСА QRS/КОНФИГУРАЦИЯ | RS | RS | RS | RS | RS | RS |
ДЛИТЕЛЬНОСТЬ ЗУБЦА Q | 0 | 0 | 0 | 0 | 0 | 0 |
АМПЛИТУДА ЗУБЦА Q | 0 | 0 | 0 | 0 | 0 | 0 |
ДЛИТЕЛЬНОСТЬ ЗУБЦА R | 50 | 50 | 50 | 50 | 50 | 50 |
АМПЛИТУДА ЗУБЦА R | 1500 | 1500 | 1500 | 1500 | 1500 | 1500 |
ДЛИТЕЛЬНОСТЬ ЗУБЦА S | 50 | 50 | 50 | 50 | 50 | 50 |
АМПЛИТУДА ЗУБЦА S | -1500 | -1500 | -1500 | -1500 | -1500 | -1500 |
ДЛИТЕЛЬНОСТЬ КОМПЛЕКСА QRS | 100 | 100 | 100 | 100 | 100 | 100 |
ИЗМЕРЕНИЯ СЕГМЕНТА ST-T, ТОЧКА J = КОНЕЦ QRS КОМПЛЕКСА |
АМПЛИТУДА ТОЧКИ J | 0 | 0 | 0 | 0 | 0 | 0 |
АМПЛИТУДА СЕГМЕНТА ST 20 | 0 | 0 | 0 | 0 | 0 | 0 |
АМПЛИТУДА СЕГМЕНТА ST 40 | 0 | 0 | 0 | 0 | 0 | 0 |
АМПЛИТУДА СЕГМЕНТА ST 60 | 0 | 0 | 0 | 0 | 0 | 0 |
АМПЛИТУДА СЕГМЕНТА ST 80 | 0 | 0 | 0 | 0 | 0 | 0 |
АМПЛИТУДА ЗУБЦА T | 300 | 300 | 300 | 300 | 300 | 300 |
КАЛИБРОВОЧНЫЕ ЭКГ - CAL20000 - ОПОРНЫЕ ЗНАЧЕНИЯ
ГЛОБАЛЬНЫЕ ИНТЕРВАЛЫ |
ДЛИТЕЛЬНОСТЬ ЗУБЦА P | 116 | P-R ИНТЕРВАЛ | 178 |
ДЛИТЕЛЬНОСТЬ КОМПЛЕКСА QRS | 100 | Q-T ИНТЕРВАЛ | 398 |
ЧАСТОТА СЕРДЕЧНЫХ СОКРАЩЕНИЙ | 60 | ЧАСТОТА ДИСКРЕТИЗАЦИИ | 500 |
ДЛИТЕЛЬНОСТЬ В МС | АМПЛИТУДА В мкВ (квантование по 2,5 мкВ) |
ОТВЕДЕНИЕ | I | II | III | aVR | aVL | aVF |
ИЗМЕРЕНИЯ ЗУБЦА P | | | | | | |
ДЛИТЕЛЬНОСТЬ ЗУБЦА P1 | 116 | 116 | 0 | 116 | 112 | 112 |
АМПЛИТУДА ЗУБЦА P1 | 150 | 150 | 0 | -150 | 75 | 75 |
ДЛИТЕЛЬНОСТЬ ЗУБЦА P2 | 0 | 0 | 0 | 0 | 0 | 0 |
АМПЛИТУДА ЗУБЦА P2 | 0 | 0 | 0 | 0 | 0 | 0 |
ИЗМЕРЕНИЯ КОМПЛЕКСА QRS/КОНФИГУРАЦИЯ | RS | RS | - | QR | RS | RS |
ДЛИТЕЛЬНОСТЬ ЗУБЦА Q | 0 | 0 | 0 | 50 | 0 | 0 |
АМПЛИТУДА ЗУБЦА Q | 0 | 0 | 0 | -2000 | 0 | 0 |
ДЛИТЕЛЬНОСТЬ ЗУБЦА R | 50 | 50 | 0 | 50 | 50 | 50 |
АМПЛИТУДА ЗУБЦА R | 2000 | 2000 | 0 | 2000 | 1000 | 1000 |
ДЛИТЕЛЬНОСТЬ ЗУБЦА S | 50 | 50 | 0 | 0 | 50 | 50 |
АМПЛИТУДА ЗУБЦА S | -2000 | -2000 | 0 | 0 | -1000 | -1000 |
ДЛИТЕЛЬНОСТЬ КОМПЛЕКСА QRS | 100 | 100 | 0 | 100 | 100 | 100 |
ИЗМЕРЕНИЯ СЕГМЕНТА ST-T, ТОЧКА J = КОНЕЦ QRS КОМПЛЕКСА |
АМПЛИТУДА ТОЧКИ J | 0 | 0 | 0 | 0 | 0 | 0 |
АМПЛИТУДА СЕГМЕНТА ST 20 | 0 | 0 | 0 | 0 | 0 | 0 |
АМПЛИТУДА СЕГМЕНТА ST 40 | 0 | 0 | 0 | 0 | 0 | 0 |
АМПЛИТУДА СЕГМЕНТА ST 60 | 0 | 0 | 0 | 0 | 0 | 0 |
АМПЛИТУДА СЕГМЕНТА ST 80 | 0 | 0 | 0 | 0 | 0 | 0 |
АМПЛИТУДА ЗУБЦА T | 400 | 400 | 0 | -400 | 200 | 200 |
| | | | | | |
ОТВЕДЕНИЯ | V1 | V2 | V3 | V4 | V5 | V6 |
ИЗМЕРЕНИЯ ЗУБЦА P | | | | | | |
ДЛИТЕЛЬНОСТЬ ЗУБЦА P1 | 116 | 116 | 116 | 116 | 116 | 116 |
АМПЛИТУДА ЗУБЦА P1 | 150 | 150 | 150 | 150 | 150 | 150 |
ДЛИТЕЛЬНОСТЬ ЗУБЦА P2 | 0 | 0 | 0 | 0 | 0 | 0 |
АМПЛИТУДА ЗУБЦА P2 | 0 | 0 | 0 | 0 | 0 | 0 |
ИЗМЕРЕНИЯ КОМПЛЕКСА QRS/КОНФИГУРАЦИЯ | RS | RS | RS | RS | RS | RS |
ДЛИТЕЛЬНОСТЬ ЗУБЦА Q | 0 | 0 | 0 | 0 | 0 | 0 |
АМПЛИТУДА ЗУБЦА Q | 0 | 0 | 0 | 0 | 0 | 0 |
ДЛИТЕЛЬНОСТЬ ЗУБЦА R | 50 | 50 | 50 | 50 | 50 | 50 |
АМПЛИТУДА ЗУБЦА R | 2000 | 2000 | 2000 | 2000 | 2000 | 2000 |
ДЛИТЕЛЬНОСТЬ ЗУБЦА S | 50 | 50 | 50 | 50 | 50 | 50 |
АМПЛИТУДА ЗУБЦА S | -2000 | -2000 | -2000 | -2000 | -2000 | -2000 |
ДЛИТЕЛЬНОСТЬ КОМПЛЕКСА QRS | 100 | 100 | 100 | 100 | 100 | 100 |
ИЗМЕРЕНИЯ СЕГМЕНТА ST-T, ТОЧКА J = КОНЕЦ QRS КОМПЛЕКСА |
АМПЛИТУДА ТОЧКИ J | 0 | 0 | 0 | 0 | 0 | 0 |
АМПЛИТУДА СЕГМЕНТА ST 20 | 0 | 0 | 0 | 0 | 0 | 0 |
АМПЛИТУДА СЕГМЕНТА ST 40 | 0 | 0 | 0 | 0 | 0 | 0 |
АМПЛИТУДА СЕГМЕНТА ST 60 | 0 | 0 | 0 | 0 | 0 | 0 |
АМПЛИТУДА СЕГМЕНТА ST 80 | 0 | 0 | 0 | 0 | 0 | 0 |
АМПЛИТУДА ЗУБЦА T | 400 | 400 | 400 | 400 | 400 | 400 |
КАЛИБРОВОЧНЫЕ ЭКГ - CAL20002 - ОПОРНЫЕ ЗНАЧЕНИЯ
ГЛОБАЛЬНЫЕ ИНТЕРВАЛЫ |
ДЛИТЕЛЬНОСТЬ ЗУБЦА P | 76 | P-R ИНТЕРВАЛ | 128 |
ДЛИТЕЛЬНОСТЬ КОМПЛЕКСА QRS | 100 | Q-T ИНТЕРВАЛ | 328 |
ЧАСТОТА СЕРДЕЧНЫХ СОКРАЩЕНИЙ | 120 | ЧАСТОТА ДИСКРЕТИЗАЦИИ | 500 |
ДЛИТЕЛЬНОСТЬ В МС | АМПЛИТУДА В мкВ (квантование по 2,5 мкВ) |
ОТВЕДЕНИЕ | I | II | III | aVR | aVL | aVF |
ИЗМЕРЕНИЯ ЗУБЦА P | | | | | | |
ДЛИТЕЛЬНОСТЬ ЗУБЦА P1 | 76 | 76 | 0 | 76 | 76 | 76 |
АМПЛИТУДА ЗУБЦА P1 | 150 | 150 | 0 | -150 | 75 | 75 |
ДЛИТЕЛЬНОСТЬ ЗУБЦА P2 | 0 | 0 | 0 | 0 | 0 | 0 |
АМПЛИТУДА ЗУБЦА P2 | 0 | 0 | 0 | 0 | 0 | 0 |
ИЗМЕРЕНИЯ КОМПЛЕКСА QRS/КОНФИГУРАЦИЯ | RS | RS | - | QR | RS | RS |
ДЛИТЕЛЬНОСТЬ ЗУБЦА Q | 0 | 0 | 0 | 50 | 0 | 0 |
АМПЛИТУДА ЗУБЦА Q | 0 | 0 | 0 | -2000 | 0 | 0 |
ДЛИТЕЛЬНОСТЬ ЗУБЦА R | 50 | 50 | 0 | 50 | 50 | 50 |
АМПЛИТУДА ЗУБЦА R | 2000 | 2000 | 0 | 2000 | 1000 | 1000 |
ДЛИТЕЛЬНОСТЬ ЗУБЦА S | 50 | 50 | 0 | 0 | 50 | 50 |
АМПЛИТУДА ЗУБЦА S | -2000 | -2000 | 0 | 0 | -1000 | -1000 |
ДЛИТЕЛЬНОСТЬ КОМПЛЕКСА QRS | 100 | 100 | 0 | 100 | 100 | 100 |
ИЗМЕРЕНИЯ СЕГМЕНТА ST-T, ТОЧКА J = КОНЕЦ QRS КОМПЛЕКСА |
АМПЛИТУДА ТОЧКИ J | 0 | 0 | 0 | 0 | 0 | 0 |
АМПЛИТУДА СЕГМЕНТА ST 20 | 0 | 0 | 0 | 0 | 0 | 0 |
АМПЛИТУДА СЕГМЕНТА ST 40 | 0 | 0 | 0 | 0 | 0 | 0 |
АМПЛИТУДА СЕГМЕНТА ST 60 | 0 | 0 | 0 | 0 | 0 | 0 |
АМПЛИТУДА СЕГМЕНТА ST 80 | 0 | 0 | 0 | 0 | 0 | 0 |
АМПЛИТУДА ЗУБЦА T | 399 | 399 | 0 | -399 | 199 | 199 |
| | | | | | |
ОТВЕДЕНИЯ | V1 | V2 | V3 | V4 | V5 | V6 |
ИЗМЕРЕНИЯ ЗУБЦА P | | | | | | |
ДЛИТЕЛЬНОСТЬ ЗУБЦА P1 | 76 | 76 | 76 | 76 | 76 | 76 |
АМПЛИТУДА ЗУБЦА P1 | 150 | 150 | 150 | 150 | 150 | 150 |
ДЛИТЕЛЬНОСТЬ ЗУБЦА P2 | 0 | 0 | 0 | 0 | 0 | 0 |
АМПЛИТУДА ЗУБЦА P2 | 0 | 0 | 0 | 0 | 0 | 0 |
ИЗМЕРЕНИЯ КОМПЛЕКСА QRS/КОНФИГУРАЦИЯ | RS | RS | RS | RS | RS | RS |
ДЛИТЕЛЬНОСТЬ ЗУБЦА Q | 0 | 0 | 0 | 0 | 0 | 0 |
АМПЛИТУДА ЗУБЦА Q | 0 | 0 | 0 | 0 | 0 | 0 |
ДЛИТЕЛЬНОСТЬ ЗУБЦА R | 50 | 50 | 50 | 50 | 50 | 50 |
АМПЛИТУДА ЗУБЦА R | 2000 | 2000 | 2000 | 2000 | 2000 | 2000 |
ДЛИТЕЛЬНОСТЬ ЗУБЦА S | 50 | 50 | 50 | 50 | 50 | 50 |
АМПЛИТУДА ЗУБЦА S | -2000 | -2000 | -2000 | -2000 | -2000 | -2000 |
ДЛИТЕЛЬНОСТЬ КОМПЛЕКСА QRS | 100 | 100 | 100 | 100 | 100 | 100 |
ИЗМЕРЕНИЯ СЕГМЕНТА ST-T, ТОЧКА J = КОНЕЦ QRS КОМПЛЕКСА |
АМПЛИТУДА ТОЧКИ J | 0 | 0 | 0 | 0 | 0 | 0 |
АМПЛИТУДА СЕГМЕНТА ST 20 | 0 | 0 | 0 | 0 | 0 | 0 |
АМПЛИТУДА СЕГМЕНТА ST 40 | 0 | 0 | 0 | 0 | 0 | 0 |
АМПЛИТУДА СЕГМЕНТА ST 60 | 0 | 0 | 0 | 0 | 0 | 0 |
АМПЛИТУДА СЕГМЕНТА ST 80 | 0 | 0 | 0 | 0 | 0 | 0 |
АМПЛИТУДА ЗУБЦА T | 399 | 399 | 399 | 399 | 399 | 399 |
КАЛИБРОВОЧНЫЕ ЭКГ - CAL20100 - ОПОРНЫЕ ЗНАЧЕНИЯ
ГЛОБАЛЬНЫЕ ИНТЕРВАЛЫ |
ДЛИТЕЛЬНОСТЬ ЗУБЦА P | 116 | P-R ИНТЕРВАЛ | 178 |
ДЛИТЕЛЬНОСТЬ КОМПЛЕКСА QRS | 56 | Q-T ИНТЕРВАЛ | 354 |
ЧАСТОТА СЕРДЕЧНЫХ СОКРАЩЕНИЙ | 60 | ЧАСТОТА ДИСКРЕТИЗАЦИИ | 500 |
ДЛИТЕЛЬНОСТЬ В МС | АМПЛИТУДА В мкВ (квантование по 2,5 мкВ) |
ОТВЕДЕНИЕ | I | II | III | aVR | aVL | aVF |
ИЗМЕРЕНИЯ ЗУБЦА P | | | | | | |
ДЛИТЕЛЬНОСТЬ ЗУБЦА P1 | 116 | 116 | 0 | 116 | 112 | 112 |
АМПЛИТУДА ЗУБЦА P1 | 150 | 150 | 0 | -150 | 75 | 75 |
ДЛИТЕЛЬНОСТЬ ЗУБЦА P2 | 0 | 0 | 0 | 0 | 0 | 0 |
АМПЛИТУДА ЗУБЦА P2 | 0 | 0 | 0 | 0 | 0 | 0 |
ИЗМЕРЕНИЯ КОМПЛЕКСА QRS/КОНФИГУРАЦИЯ | R | R | - | Q | R | R |
ДЛИТЕЛЬНОСТЬ ЗУБЦА Q | 0 | 0 | 0 | 56 | 0 | 0 |
АМПЛИТУДА ЗУБЦА Q | 0 | 0 | 0 | -2000 | 0 | 0 |
ДЛИТЕЛЬНОСТЬ ЗУБЦА R | 56 | 56 | 0 | 56 | 56 | 56 |
АМПЛИТУДА ЗУБЦА R | 2000 | 2000 | 0 | 0 | 1000 | 1000 |
ДЛИТЕЛЬНОСТЬ ЗУБЦА S | 0 | 0 | 0 | 0 | 0 | 0 |
АМПЛИТУДА ЗУБЦА S | 0 | 0 | 0 | 0 | 0 | 0 |
ДЛИТЕЛЬНОСТЬ КОМПЛЕКСА QRS | 56 | 56 | 0 | 56 | 56 | 56 |
ИЗМЕРЕНИЯ СЕГМЕНТА ST-T, ТОЧКА J = КОНЕЦ QRS КОМПЛЕКСА |
АМПЛИТУДА ТОЧКИ J | 0 | 0 | 0 | 0 | 0 | 0 |
АМПЛИТУДА СЕГМЕНТА ST 20 | 0 | 0 | 0 | 0 | 0 | 0 |
АМПЛИТУДА СЕГМЕНТА ST 40 | 0 | 0 | 0 | 0 | 0 | 0 |
АМПЛИТУДА СЕГМЕНТА ST 60 | 0 | 0 | 0 | 0 | 0 | 0 |
АМПЛИТУДА СЕГМЕНТА ST 80 | 0 | 0 | 0 | 0 | 0 | 0 |
АМПЛИТУДА ЗУБЦА T | 400 | 400 | 0 | -400 | 200 | 200 |
| | | | | | |
ОТВЕДЕНИЯ | V1 | V2 | V3 | V4 | V5 | V6 |
ИЗМЕРЕНИЯ ЗУБЦА P | | | | | | |
ДЛИТЕЛЬНОСТЬ ЗУБЦА P1 | 116 | 116 | 116 | 116 | 116 | 116 |
АМПЛИТУДА ЗУБЦА P1 | 150 | 150 | 150 | 150 | 150 | 150 |
ДЛИТЕЛЬНОСТЬ ЗУБЦА P2 | 0 | 0 | 0 | 0 | 0 | 0 |
АМПЛИТУДА ЗУБЦА P2 | 0 | 0 | 0 | 0 | 0 | 0 |
ИЗМЕРЕНИЯ КОМПЛЕКСА QRS/КОНФИГУРАЦИЯ | R | R | R | R | R | R |
ДЛИТЕЛЬНОСТЬ ЗУБЦА Q | 0 | 0 | 0 | 0 | 0 | 0 |
АМПЛИТУДА ЗУБЦА Q | 0 | 0 | 0 | 0 | 0 | 0 |
ДЛИТЕЛЬНОСТЬ ЗУБЦА R | 56 | 56 | 56 | 56 | 56 | 56 |
АМПЛИТУДА ЗУБЦА R | 2000 | 2000 | 2000 | 2000 | 2000 | 2000 |
ДЛИТЕЛЬНОСТЬ ЗУБЦА S | 0 | 0 | 0 | 0 | 0 | 0 |
АМПЛИТУДА ЗУБЦА S | 0 | 0 | 0 | 0 | 0 | 0 |
ДЛИТЕЛЬНОСТЬ КОМПЛЕКСА QRS | 56 | 56 | 56 | 56 | 56 | 56 |
ИЗМЕРЕНИЯ СЕГМЕНТА ST-T, ТОЧКА J = КОНЕЦ QRS КОМПЛЕКСА |
АМПЛИТУДА ТОЧКИ J | 0 | 0 | 0 | 0 | 0 | 0 |
АМПЛИТУДА СЕГМЕНТА ST 20 | 0 | 0 | 0 | 0 | 0 | 0 |
АМПЛИТУДА СЕГМЕНТА ST 40 | 0 | 0 | 0 | 0 | 0 | 0 |
АМПЛИТУДА СЕГМЕНТА ST 60 | 0 | 0 | 0 | 0 | 0 | 0 |
АМПЛИТУДА СЕГМЕНТА ST 80 | 0 | 0 | 0 | 0 | 0 | 0 |
АМПЛИТУДА ЗУБЦА T | 400 | 400 | 400 | 400 | 400 | 400 |
КАЛИБРОВОЧНЫЕ ЭКГ - CAL20110 - ОПОРНЫЕ ЗНАЧЕНИЯ
ГЛОБАЛЬНЫЕ ИНТЕРВАЛЫ |
ДЛИТЕЛЬНОСТЬ ЗУБЦА P | 116 | P-R ИНТЕРВАЛ | 178 |
ДЛИТЕЛЬНОСТЬ КОМПЛЕКСА QRS | 56 | Q-T ИНТЕРВАЛ | 354 |
ЧАСТОТА СЕРДЕЧНЫХ СОКРАЩЕНИЙ | 60 | ЧАСТОТА ДИСКРЕТИЗАЦИИ | 500 |
ДЛИТЕЛЬНОСТЬ В МС | АМПЛИТУДА В мкВ (квантование по 2,5 мкВ) |
ОТВЕДЕНИЕ | I | II | III | aVR | aVL | aVF |
ИЗМЕРЕНИЯ ЗУБЦА P | | | | | | |
ДЛИТЕЛЬНОСТЬ ЗУБЦА P1 | 116 | 116 | 0 | 116 | 112 | 112 |
АМПЛИТУДА ЗУБЦА P1 | 150 | 150 | 0 | -150 | 75 | 75 |
ДЛИТЕЛЬНОСТЬ ЗУБЦА P2 | 0 | 0 | 0 | 0 | 0 | 0 |
АМПЛИТУДА ЗУБЦА P2 | 0 | 0 | 0 | 0 | 0 | 0 |
ИЗМЕРЕНИЯ КОМПЛЕКСА QRS/КОНФИГУРАЦИЯ | R | R | - | Q | R | R |
ДЛИТЕЛЬНОСТЬ ЗУБЦА Q | 0 | 0 | 0 | 56 | 0 | 0 |
АМПЛИТУДА ЗУБЦА Q | 0 | 0 | 0 | -2000 | 0 | 0 |
ДЛИТЕЛЬНОСТЬ ЗУБЦА R | 56 | 56 | 0 | 0 | 56 | 56 |
АМПЛИТУДА ЗУБЦА R | 2000 | 2000 | 0 | 0 | 1000 | 1000 |
ДЛИТЕЛЬНОСТЬ ЗУБЦА S | 0 | 0 | 0 | 0 | 0 | 0 |
АМПЛИТУДА ЗУБЦА S | 0 | 0 | 0 | 0 | 0 | 0 |
ДЛИТЕЛЬНОСТЬ КОМПЛЕКСА QRS | 56 | 56 | 0 | 56 | 56 | 56 |
ИЗМЕРЕНИЯ СЕГМЕНТА ST-T, ТОЧКА J = КОНЕЦ QRS КОМПЛЕКСА |
АМПЛИТУДА ТОЧКИ J | -200 | -200 | 0 | 200 | -100 | -100 |
АМПЛИТУДА СЕГМЕНТА ST 20 | -200 | -200 | 0 | 200 | -100 | -100 |
АМПЛИТУДА СЕГМЕНТА ST 40 | -200 | -200 | 0 | 200 | -100 | -100 |
АМПЛИТУДА СЕГМЕНТА ST 60 | -200 | -200 | 0 | 200 | -100 | -100 |
АМПЛИТУДА СЕГМЕНТА ST 80 | -200 | -200 | 0 | 200 | -100 | -100 |
АМПЛИТУДА ЗУБЦА T | 400 | 400 | 0 | -400 | 200 | 200 |
| | | | | | |
ОТВЕДЕНИЯ | V1 | V2 | V3 | V4 | V5 | V6 |
ИЗМЕРЕНИЯ ЗУБЦА P | | | | | | |
ДЛИТЕЛЬНОСТЬ ЗУБЦА P1 | 116 | 116 | 116 | 116 | 116 | 116 |
АМПЛИТУДА ЗУБЦА P1 | 150 | 150 | 150 | 150 | 150 | 150 |
ДЛИТЕЛЬНОСТЬ ЗУБЦА P2 | 0 | 0 | 0 | 0 | 0 | 0 |
АМПЛИТУДА ЗУБЦА P2 | 0 | 0 | 0 | 0 | 0 | 0 |
ИЗМЕРЕНИЯ КОМПЛЕКСА QRS/КОНФИГУРАЦИЯ | R | R | R | R | R | R |
ДЛИТЕЛЬНОСТЬ ЗУБЦА Q | 0 | 0 | 0 | 0 | 0 | 0 |
АМПЛИТУДА ЗУБЦА Q | 0 | 0 | 0 | 0 | 0 | 0 |
ДЛИТЕЛЬНОСТЬ ЗУБЦА R | 56 | 56 | 56 | 56 | 56 | 56 |
АМПЛИТУДА ЗУБЦА R | 2000 | 2000 | 2000 | 2000 | 2000 | 2000 |
ДЛИТЕЛЬНОСТЬ ЗУБЦА S | 0 | 0 | 0 | 0 | 0 | 0 |
АМПЛИТУДА ЗУБЦА S | 0 | 0 | 0 | 0 | 0 | 0 |
ДЛИТЕЛЬНОСТЬ КОМПЛЕКСА QRS | 56 | 56 | 56 | 56 | 56 | 56 |
ИЗМЕРЕНИЯ СЕГМЕНТА ST-T, ТОЧКА J = КОНЕЦ QRS КОМПЛЕКСА |
АМПЛИТУДА ТОЧКИ J | -200 | -200 | -200 | -200 | -200 | -200 |
АМПЛИТУДА СЕГМЕНТА ST 20 | -200 | -200 | -200 | -200 | -200 | -200 |
АМПЛИТУДА СЕГМЕНТА ST 40 | -200 | -200 | -200 | -200 | -200 | -200 |
АМПЛИТУДА СЕГМЕНТА ST 60 | -200 | -200 | -200 | -200 | -200 | -200 |
АМПЛИТУДА СЕГМЕНТА ST 80 | -200 | -200 | -200 | -200 | -200 | -200 |
АМПЛИТУДА ЗУБЦА T | 400 | 400 | 400 | 400 | 400 | 400 |
КАЛИБРОВОЧНЫЕ ЭКГ - CAL20160 - ОПОРНЫЕ ЗНАЧЕНИЯ
ГЛОБАЛЬНЫЕ ИНТЕРВАЛЫ |
ДЛИТЕЛЬНОСТЬ ЗУБЦА P | 116 | P-R ИНТЕРВАЛ | 178 |
ДЛИТЕЛЬНОСТЬ КОМПЛЕКСА QRS | 56 | Q-T ИНТЕРВАЛ | 354 |
ЧАСТОТА СЕРДЕЧНЫХ СОКРАЩЕНИЙ | 60 | ЧАСТОТА ДИСКРЕТИЗАЦИИ | 500 |
ДЛИТЕЛЬНОСТЬ В МС | АМПЛИТУДА В мкВ (квантование по 2,5 мкВ) |
ОТВЕДЕНИЕ | I | II | III | aVR | aVL | aVF |
ИЗМЕРЕНИЯ ЗУБЦА P | | | | | | |
ДЛИТЕЛЬНОСТЬ ЗУБЦА P1 | 116 | 116 | 0 | 116 | 112 | 112 |
АМПЛИТУДА ЗУБЦА P1 | 150 | 150 | 0 | -150 | 75 | 75 |
ДЛИТЕЛЬНОСТЬ ЗУБЦА P2 | 0 | 0 | 0 | 0 | 0 | 0 |
АМПЛИТУДА ЗУБЦА P2 | 0 | 0 | 0 | 0 | 0 | 0 |
ИЗМЕРЕНИЯ КОМПЛЕКСА QRS/КОНФИГУРАЦИЯ | R | R | - | Q | R | R |
ДЛИТЕЛЬНОСТЬ ЗУБЦА Q | 0 | 0 | 0 | 56 | 0 | 0 |
АМПЛИТУДА ЗУБЦА Q | 0 | 0 | 0 | -2000 | 0 | 0 |
ДЛИТЕЛЬНОСТЬ ЗУБЦА R | 56 | 56 | 0 | 0 | 56 | 56 |
АМПЛИТУДА ЗУБЦА R | 2000 | 2000 | 0 | 0 | 1000 | 1000 |
ДЛИТЕЛЬНОСТЬ ЗУБЦА S | 0 | 0 | 0 | 0 | 0 | 0 |
АМПЛИТУДА ЗУБЦА S | 0 | 0 | 0 | 0 | 0 | 0 |
ДЛИТЕЛЬНОСТЬ КОМПЛЕКСА QRS | 56 | 56 | 0 | 56 | 56 | 56 |
ИЗМЕРЕНИЯ СЕГМЕНТА ST-T, ТОЧКА J = КОНЕЦ QRS КОМПЛЕКСА |
АМПЛИТУДА ТОЧКИ J | 200 | 200 | 0 | -200 | 100 | 100 |
АМПЛИТУДА СЕГМЕНТА ST 20 | 200 | 200 | 0 | -200 | 100 | 100 |
АМПЛИТУДА СЕГМЕНТА ST 40 | 200 | 200 | 0 | -200 | 100 | 100 |
АМПЛИТУДА СЕГМЕНТА ST 60 | 200 | 200 | 0 | -200 | 100 | 100 |
АМПЛИТУДА СЕГМЕНТА ST 80 | 200 | 200 | 0 | -200 | 100 | 100 |
АМПЛИТУДА ЗУБЦА T | 400 | 400 | 0 | -400 | 200 | 200 |
| | | | | | |
ОТВЕДЕНИЯ | V1 | V2 | V3 | V4 | V5 | V6 |
ИЗМЕРЕНИЯ ЗУБЦА P | | | | | | |
ДЛИТЕЛЬНОСТЬ ЗУБЦА P1 | 116 | 116 | 116 | 116 | 116 | 116 |
АМПЛИТУДА ЗУБЦА P1 | 150 | 150 | 150 | 150 | 150 | 150 |
ДЛИТЕЛЬНОСТЬ ЗУБЦА P2 | 0 | 0 | 0 | 0 | 0 | 0 |
АМПЛИТУДА ЗУБЦА P2 | 0 | 0 | 0 | 0 | 0 | 0 |
ИЗМЕРЕНИЯ КОМПЛЕКСА QRS/КОНФИГУРАЦИЯ | R | R | R | R | R | R |
ДЛИТЕЛЬНОСТЬ ЗУБЦА Q | 0 | 0 | 0 | 0 | 0 | 0 |
АМПЛИТУДА ЗУБЦА Q | 0 | 0 | 0 | 0 | 0 | 0 |
ДЛИТЕЛЬНОСТЬ ЗУБЦА R | 56 | 56 | 56 | 56 | 56 | 56 |
АМПЛИТУДА ЗУБЦА R | 2000 | 2000 | 2000 | 2000 | 2000 | 2000 |
ДЛИТЕЛЬНОСТЬ ЗУБЦА S | 0 | 0 | 0 | 0 | 0 | 0 |
АМПЛИТУДА ЗУБЦА S | 0 | 0 | 0 | 0 | 0 | 0 |
ДЛИТЕЛЬНОСТЬ КОМПЛЕКСА QRS | 56 | 56 | 56 | 56 | 56 | 56 |
ИЗМЕРЕНИЯ СЕГМЕНТА ST-T, ТОЧКА J = КОНЕЦ QRS КОМПЛЕКСА |
АМПЛИТУДА ТОЧКИ J | 200 | 200 | 200 | 200 | 200 | 200 |
АМПЛИТУДА СЕГМЕНТА ST 20 | 200 | 200 | 200 | 200 | 200 | 200 |
АМПЛИТУДА СЕГМЕНТА ST 40 | 200 | 200 | 200 | 200 | 200 | 200 |
АМПЛИТУДА СЕГМЕНТА ST 60 | 200 | 200 | 200 | 200 | 200 | 200 |
АМПЛИТУДА СЕГМЕНТА ST 80 | 200 | 200 | 200 | 200 | 200 | 200 |
АМПЛИТУДА ЗУБЦА T | 400 | 400 | 400 | 400 | 400 | 400 |
КАЛИБРОВОЧНЫЕ ЭКГ - CAL20200 - ОПОРНЫЕ ЗНАЧЕНИЯ
ГЛОБАЛЬНЫЕ ИНТЕРВАЛЫ |
ДЛИТЕЛЬНОСТЬ ЗУБЦА P | 116 | P-R ИНТЕРВАЛ | 178 |
ДЛИТЕЛЬНОСТЬ КОМПЛЕКСА QRS | 56 | Q-T ИНТЕРВАЛ | 354 |
ЧАСТОТА СЕРДЕЧНЫХ СОКРАЩЕНИЙ | 60 | ЧАСТОТА ДИСКРЕТИЗАЦИИ | 500 |
ДЛИТЕЛЬНОСТЬ В МС | АМПЛИТУДА В мкВ (квантование по 2,5 мкВ) |
ОТВЕДЕНИЕ | I | II | III | aVR | aVL | aVF |
ИЗМЕРЕНИЯ ЗУБЦА P | | | | | | |
ДЛИТЕЛЬНОСТЬ ЗУБЦА P1 | 116 | 116 | 0 | 116 | 112 | 112 |
АМПЛИТУДА ЗУБЦА P1 | 150 | 150 | 0 | -150 | 75 | 75 |
ДЛИТЕЛЬНОСТЬ ЗУБЦА P2 | 0 | 0 | 0 | 0 | 0 | 0 |
АМПЛИТУДА ЗУБЦА P2 | 0 | 0 | 0 | 0 | 0 | 0 |
ИЗМЕРЕНИЯ КОМПЛЕКСА QRS/КОНФИГУРАЦИЯ | Q | Q | - | R | Q | Q |
ДЛИТЕЛЬНОСТЬ ЗУБЦА Q | 56 | 56 | 0 | 0 | 56 | 56 |
АМПЛИТУДА ЗУБЦА Q | -2000 | -2000 | 0 | 0 | -1000 | -1000 |
ДЛИТЕЛЬНОСТЬ ЗУБЦА R | 0 | 0 | 0 | 56 | 0 | 0 |
АМПЛИТУДА ЗУБЦА R | 0 | 0 | 0 | 2000 | 0 | 0 |
ДЛИТЕЛЬНОСТЬ ЗУБЦА S | 0 | 0 | 0 | 0 | 0 | 0 |
АМПЛИТУДА ЗУБЦА S | 0 | 0 | 0 | 0 | 0 | 0 |
ДЛИТЕЛЬНОСТЬ КОМПЛЕКСА QRS | 56 | 56 | 0 | 56 | 56 | 56 |
ИЗМЕРЕНИЯ СЕГМЕНТА ST-T, ТОЧКА J = КОНЕЦ QRS КОМПЛЕКСА |
АМПЛИТУДА ТОЧКИ J | 0 | 0 | 0 | 0 | 0 | 0 |
АМПЛИТУДА СЕГМЕНТА ST 20 | 0 | 0 | 0 | 0 | 0 | 0 |
АМПЛИТУДА СЕГМЕНТА ST 40 | 0 | 0 | 0 | 0 | 0 | 0 |
АМПЛИТУДА СЕГМЕНТА ST 60 | 0 | 0 | 0 | 0 | 0 | 0 |
АМПЛИТУДА СЕГМЕНТА ST 80 | 0 | 0 | 0 | 0 | 0 | 0 |
АМПЛИТУДА ЗУБЦА T | 400 | 400 | 0 | -400 | 200 | 200 |
| | | | | | |
ОТВЕДЕНИЯ | V1 | V2 | V3 | V4 | V5 | V6 |
ИЗМЕРЕНИЯ ЗУБЦА P | | | | | | |
ДЛИТЕЛЬНОСТЬ ЗУБЦА P1 | 116 | 116 | 116 | 116 | 116 | 116 |
АМПЛИТУДА ЗУБЦА P1 | 150 | 150 | 150 | 150 | 150 | 150 |
ДЛИТЕЛЬНОСТЬ ЗУБЦА P2 | 0 | 0 | 0 | 0 | 0 | 0 |
АМПЛИТУДА ЗУБЦА P2 | 0 | 0 | 0 | 0 | 0 | 0 |
ИЗМЕРЕНИЯ КОМПЛЕКСА QRS/КОНФИГУРАЦИЯ | RS | RS | RS | RS | RS | RS |
ДЛИТЕЛЬНОСТЬ ЗУБЦА Q | 56 | 56 | 56 | 56 | 56 | 56 |
АМПЛИТУДА ЗУБЦА Q | -2000 | -2000 | -2000 | -2000 | -2000 | -2000 |
ДЛИТЕЛЬНОСТЬ ЗУБЦА R | 0 | 0 | 0 | 0 | 0 | 0 |
АМПЛИТУДА ЗУБЦА R | 0 | 0 | 0 | 0 | 0 | 0 |
ДЛИТЕЛЬНОСТЬ ЗУБЦА S | 0 | 0 | 0 | 0 | 0 | 0 |
АМПЛИТУДА ЗУБЦА S | 0 | 0 | 0 | 0 | 0 | 0 |
ДЛИТЕЛЬНОСТЬ КОМПЛЕКСА QRS | 56 | 56 | 56 | 56 | 56 | 56 |
ИЗМЕРЕНИЯ СЕГМЕНТА ST-T, ТОЧКА J = КОНЕЦ QRS КОМПЛЕКСА |
АМПЛИТУДА ТОЧКИ J | 0 | 0 | 0 | 0 | 0 | 0 |
АМПЛИТУДА СЕГМЕНТА ST 20 | 0 | 0 | 0 | 0 | 0 | 0 |
АМПЛИТУДА СЕГМЕНТА ST 40 | 0 | 0 | 0 | 0 | 0 | 0 |
АМПЛИТУДА СЕГМЕНТА ST 60 | 0 | 0 | 0 | 0 | 0 | 0 |
АМПЛИТУДА СЕГМЕНТА ST 80 | 0 | 0 | 0 | 0 | 0 | 0 |
АМПЛИТУДА ЗУБЦА T | 400 | 400 | 400 | 400 | 400 | 400 |
КАЛИБРОВОЧНЫЕ ЭКГ - CAL20210 - ОПОРНЫЕ ЗНАЧЕНИЯ
ГЛОБАЛЬНЫЕ ИНТЕРВАЛЫ |
ДЛИТЕЛЬНОСТЬ ЗУБЦА P | 116 | P-R ИНТЕРВАЛ | 178 |
ДЛИТЕЛЬНОСТЬ КОМПЛЕКСА QRS | 56 | Q-T ИНТЕРВАЛ | 354 |
ЧАСТОТА СЕРДЕЧНЫХ СОКРАЩЕНИЙ | 60 | ЧАСТОТА ДИСКРЕТИЗАЦИИ | 500 |
ДЛИТЕЛЬНОСТЬ В МС | АМПЛИТУДА В мкВ (квантование по 2,5 мкВ) |
ОТВЕДЕНИЕ | I | II | III | aVR | aVL | aVF |
ИЗМЕРЕНИЯ ЗУБЦА P | | | | | | |
ДЛИТЕЛЬНОСТЬ ЗУБЦА P1 | 116 | 116 | 0 | 116 | 112 | 112 |
АМПЛИТУДА ЗУБЦА P1 | 150 | 150 | 0 | -150 | 75 | 75 |
ДЛИТЕЛЬНОСТЬ ЗУБЦА P2 | 0 | 0 | 0 | 0 | 0 | 0 |
АМПЛИТУДА ЗУБЦА P2 | 0 | 0 | 0 | 0 | 0 | 0 |
ИЗМЕРЕНИЯ КОМПЛЕКСА QRS/КОНФИГУРАЦИЯ | Q | Q | - | R | Q | Q |
ДЛИТЕЛЬНОСТЬ ЗУБЦА Q | 56 | 56 | 0 | 0 | 56 | 56 |
АМПЛИТУДА ЗУБЦА Q | -2000 | -2000 | 0 | 0 | -1000 | -1000 |
ДЛИТЕЛЬНОСТЬ ЗУБЦА R | 0 | 0 | 0 | 56 | 0 | 0 |
АМПЛИТУДА ЗУБЦА R | 0 | 0 | 0 | 2000 | 0 | 0 |
ДЛИТЕЛЬНОСТЬ ЗУБЦА S | 0 | 0 | 0 | 0 | 0 | 0 |
АМПЛИТУДА ЗУБЦА S | 0 | -0 | 0 | 0 | 0 | 0 |
ДЛИТЕЛЬНОСТЬ КОМПЛЕКСА QRS | 56 | 56 | 0 | 56 | 56 | 56 |
ИЗМЕРЕНИЯ СЕГМЕНТА ST-T, ТОЧКА J = КОНЕЦ QRS КОМПЛЕКСА |
АМПЛИТУДА ТОЧКИ J | -200 | -200 | 0 | 200 | -100 | -100 |
АМПЛИТУДА СЕГМЕНТА ST 20 | -200 | -200 | 0 | 200 | -100 | -100 |
АМПЛИТУДА СЕГМЕНТА ST 40 | -200 | -200 | 0 | 200 | -100 | -100 |
АМПЛИТУДА СЕГМЕНТА ST 60 | -200 | -200 | 0 | 200 | -100 | -100 |
АМПЛИТУДА СЕГМЕНТА ST 80 | -200 | -200 | 0 | 200 | -100 | -100 |
АМПЛИТУДА ЗУБЦА T | 400 | 400 | 0 | -400 | 200 | 200 |
| | | | | | |
ОТВЕДЕНИЯ | V1 | V2 | V3 | V4 | V5 | V6 |
ИЗМЕРЕНИЯ ЗУБЦА P | | | | | | |
ДЛИТЕЛЬНОСТЬ ЗУБЦА P1 | 116 | 116 | 116 | 116 | 116 | 116 |
АМПЛИТУДА ЗУБЦА P1 | 150 | 150 | 150 | 150 | 150 | 150 |
ДЛИТЕЛЬНОСТЬ ЗУБЦА P2 | 0 | 0 | 0 | 0 | 0 | 0 |
АМПЛИТУДА ЗУБЦА P2 | 0 | 0 | 0 | 0 | 0 | 0 |
ИЗМЕРЕНИЯ КОМПЛЕКСА QRS/КОНФИГУРАЦИЯ | Q | Q | Q | Q | Q | Q |
ДЛИТЕЛЬНОСТЬ ЗУБЦА Q | 56 | 56 | 56 | 56 | 56 | 56 |
АМПЛИТУДА ЗУБЦА Q | -2000 | -2000 | -2000 | -2000 | -2000 | -2000 |
ДЛИТЕЛЬНОСТЬ ЗУБЦА R | 0 | 0 | 0 | 0 | 0 | 0 |
АМПЛИТУДА ЗУБЦА R | 0 | 0 | 0 | 0 | 0 | 0 |
ДЛИТЕЛЬНОСТЬ ЗУБЦА S | 0 | 0 | 0 | 0 | 0 | 0 |
АМПЛИТУДА ЗУБЦА S | 0 | 0 | 0 | 0 | 0 | 0 |
ДЛИТЕЛЬНОСТЬ КОМПЛЕКСА QRS | 56 | 56 | 56 | 56 | 56 | 56 |
ИЗМЕРЕНИЯ СЕГМЕНТА ST-T, ТОЧКА J = КОНЕЦ QRS КОМПЛЕКСА |
АМПЛИТУДА ТОЧКИ J | -200 | -200 | -200 | -200 | -200 | -200 |
АМПЛИТУДА СЕГМЕНТА ST 20 | -200 | -200 | -200 | -200 | -200 | -200 |
АМПЛИТУДА СЕГМЕНТА ST 40 | -200 | -200 | -200 | -200 | -200 | -200 |
АМПЛИТУДА СЕГМЕНТА ST 60 | -200 | -200 | -200 | -200 | -200 | -200 |
АМПЛИТУДА СЕГМЕНТА ST 80 | -200 | -200 | -200 | -200 | -200 | -200 |
АМПЛИТУДА ЗУБЦА T | 400 | 400 | 400 | 400 | 400 | 400 |
КАЛИБРОВОЧНЫЕ ЭКГ - CAL20260 - ОПОРНЫЕ ЗНАЧЕНИЯ
ГЛОБАЛЬНЫЕ ИНТЕРВАЛЫ |
ДЛИТЕЛЬНОСТЬ ЗУБЦА P | 116 | P-R ИНТЕРВАЛ | 178 |
ДЛИТЕЛЬНОСТЬ КОМПЛЕКСА QRS | 56 | Q-T ИНТЕРВАЛ | 354 |
ЧАСТОТА СЕРДЕЧНЫХ СОКРАЩЕНИЙ | 60 | ЧАСТОТА ДИСКРЕТИЗАЦИИ | 500 |
ДЛИТЕЛЬНОСТЬ В МС | АМПЛИТУДА В мкВ (квантование по 2,5 мкВ) |
ОТВЕДЕНИЕ | I | II | III | aVR | aVL | aVF |
ИЗМЕРЕНИЯ ЗУБЦА P | | | | | | |
ДЛИТЕЛЬНОСТЬ ЗУБЦА P1 | 116 | 116 | 0 | 116 | 112 | 112 |
АМПЛИТУДА ЗУБЦА P1 | 150 | 150 | 0 | -150 | 75 | 75 |
ДЛИТЕЛЬНОСТЬ ЗУБЦА P2 | 0 | 0 | 0 | 0 | 0 | 0 |
АМПЛИТУДА ЗУБЦА P2 | 0 | 0 | 0 | 0 | 0 | 0 |
ИЗМЕРЕНИЯ КОМПЛЕКСА QRS/КОНФИГУРАЦИЯ | Q | Q | - | R | Q | Q |
ДЛИТЕЛЬНОСТЬ ЗУБЦА Q | 56 | 56 | 56 | 56 | 56 | 56 |
АМПЛИТУДА ЗУБЦА Q | -2000 | -2000 | -2000 | -2000 | -2000 | -2000 |
ДЛИТЕЛЬНОСТЬ ЗУБЦА R | 0 | 0 | 0 | 0 | 0 | 0 |
АМПЛИТУДА ЗУБЦА R | 0 | 0 | 0 | 0 | 0 | 0 |
ДЛИТЕЛЬНОСТЬ ЗУБЦА S | 0 | 0 | 0 | 0 | 0 | 0 |
АМПЛИТУДА ЗУБЦА S | 0 | 0 | 0 | 0 | 0 | 0 |
ДЛИТЕЛЬНОСТЬ КОМПЛЕКСА QRS | 56 | 56 | 56 | 56 | 56 | 56 |
ИЗМЕРЕНИЯ СЕГМЕНТА ST-T, ТОЧКА J = КОНЕЦ QRS КОМПЛЕКСА |
АМПЛИТУДА ТОЧКИ J | 200 | 200 | 0 | -200 | 100 | 100 |
АМПЛИТУДА СЕГМЕНТА ST 20 | 200 | 200 | 0 | -200 | 100 | 100 |
АМПЛИТУДА СЕГМЕНТА ST 40 | 200 | 200 | 0 | -200 | 100 | 100 |
АМПЛИТУДА СЕГМЕНТА ST 60 | 200 | 200 | 0 | -200 | 100 | 100 |
АМПЛИТУДА СЕГМЕНТА ST 80 | 200 | 200 | 0 | -200 | 100 | 100 |
АМПЛИТУДА ЗУБЦА T | 400 | 400 | 0 | -400 | 200 | 200 |
| | | | | | |
ОТВЕДЕНИЯ | V1 | V2 | V3 | V4 | V5 | V6 |
ИЗМЕРЕНИЯ ЗУБЦА P | | | | | | |
ДЛИТЕЛЬНОСТЬ ЗУБЦА P1 | 116 | 116 | 116 | 116 | 116 | 116 |
АМПЛИТУДА ЗУБЦА P1 | 150 | 150 | 150 | 150 | 150 | 150 |
ДЛИТЕЛЬНОСТЬ ЗУБЦА P2 | 0 | 0 | 0 | 0 | 0 | 0 |
АМПЛИТУДА ЗУБЦА P2 | 0 | 0 | 0 | 0 | 0 | 0 |
ИЗМЕРЕНИЯ КОМПЛЕКСА QRS/КОНФИГУРАЦИЯ | Q | Q | Q | Q | Q | Q |
ДЛИТЕЛЬНОСТЬ ЗУБЦА Q | 56 | 56 | 56 | 56 | 56 | 56 |
АМПЛИТУДА ЗУБЦА Q | -2000 | -2000 | -2000 | -2000 | -2000 | -2000 |
ДЛИТЕЛЬНОСТЬ ЗУБЦА R | 0 | 0 | 0 | 0 | 0 | 0 |
АМПЛИТУДА ЗУБЦА R | 0 | 0 | 0 | 0 | 0 | 0 |
ДЛИТЕЛЬНОСТЬ ЗУБЦА S | 0 | 0 | 0 | 0 | 0 | 0 |
АМПЛИТУДА ЗУБЦА S | 0 | 0 | 0 | 0 | 0 | 0 |
ДЛИТЕЛЬНОСТЬ КОМПЛЕКСА QRS | 56 | 56 | 56 | 56 | 56 | 56 |
ИЗМЕРЕНИЯ СЕГМЕНТА ST-T, ТОЧКА J = КОНЕЦ QRS КОМПЛЕКСА |
АМПЛИТУДА ТОЧКИ J | 200 | 200 | 200 | 200 | 200 | 200 |
АМПЛИТУДА СЕГМЕНТА ST 20 | 200 | 200 | 200 | 200 | 200 | 200 |
АМПЛИТУДА СЕГМЕНТА ST 40 | 200 | 200 | 200 | 200 | 200 | 200 |
АМПЛИТУДА СЕГМЕНТА ST 60 | 200 | 200 | 200 | 200 | 200 | 200 |
АМПЛИТУДА СЕГМЕНТА ST 80 | 200 | 200 | 200 | 200 | 200 | 200 |
АМПЛИТУДА ЗУБЦА T | 400 | 400 | 400 | 400 | 400 | 400 |
КАЛИБРОВОЧНЫЕ ЭКГ - CAL20500 - ОПОРНЫЕ ЗНАЧЕНИЯ
ГЛОБАЛЬНЫЕ ИНТЕРВАЛЫ |
ДЛИТЕЛЬНОСТЬ ЗУБЦА P | 116 | P-R ИНТЕРВАЛ | 178 |
ДЛИТЕЛЬНОСТЬ КОМПЛЕКСА QRS | 100 | Q-T ИНТЕРВАЛ | 394 |
ЧАСТОТА СЕРДЕЧНЫХ СОКРАЩЕНИЙ | 60 | ЧАСТОТА ДИСКРЕТИЗАЦИИ | 500 |
ДЛИТЕЛЬНОСТЬ В МС | АМПЛИТУДА В мкВ (квантование по 2,5 мкВ) |
ОТВЕДЕНИЕ | I | II | III | aVR | aVL | aVF |
ИЗМЕРЕНИЯ ЗУБЦА P | | | | | | |
ДЛИТЕЛЬНОСТЬ ЗУБЦА P1 | 116 | 116 | 0 | 116 | 112 | 112 |
АМПЛИТУДА ЗУБЦА P1 | 150 | 150 | 0 | -150 | 75 | 75 |
ДЛИТЕЛЬНОСТЬ ЗУБЦА P2 | 0 | 0 | 0 | 0 | 0 | 0 |
АМПЛИТУДА ЗУБЦА P2 | 0 | 0 | 0 | 0 | 0 | 0 |
ИЗМЕРЕНИЯ КОМПЛЕКСА QRS/КОНФИГУРАЦИЯ | RS | RS | - | QR | RS | RS |
ДЛИТЕЛЬНОСТЬ ЗУБЦА Q | 0 | 0 | 0 | 18 | 0 | 0 |
АМПЛИТУДА ЗУБЦА Q | 0 | 0 | 0 | -2000 | 0 | 0 |
ДЛИТЕЛЬНОСТЬ ЗУБЦА R | 18 | 18 | 0 | 18 | 18 | 18 |
АМПЛИТУДА ЗУБЦА R | 2000 | 2000 | 0 | 2000 | 1000 | 1000 |
ДЛИТЕЛЬНОСТЬ ЗУБЦА S | 18 | 18 | 0 | 0 | 18 | 18 |
АМПЛИТУДА ЗУБЦА S | -2000 | -2000 | 0 | 0 | 1000 | 1000 |
ДЛИТЕЛЬНОСТЬ КОМПЛЕКСА QRS | 36 | 36 | 0 | 36 | 36 | 36 |
ИЗМЕРЕНИЯ СЕГМЕНТА ST-T, ТОЧКА J = КОНЕЦ QRS КОМПЛЕКСА |
АМПЛИТУДА ТОЧКИ J | 0 | 0 | 0 | 0 | 0 | 0 |
АМПЛИТУДА СЕГМЕНТА ST 20 | 0 | 0 | 0 | 0 | 0 | 0 |
АМПЛИТУДА СЕГМЕНТА ST 40 | 0 | 0 | 0 | 0 | 0 | 0 |
АМПЛИТУДА СЕГМЕНТА ST 60 | 0 | 0 | 0 | 0 | 0 | 0 |
АМПЛИТУДА СЕГМЕНТА ST 80 | 0 | 0 | 0 | 0 | 0 | 0 |
АМПЛИТУДА ЗУБЦА T | 400 | 400 | 0 | -400 | 200 | 200 |
| | | | | | |
ОТВЕДЕНИЯ | V1 | V2 | V3 | V4 | V5 | V6 |
ИЗМЕРЕНИЯ ЗУБЦА P | | | | | | |
ДЛИТЕЛЬНОСТЬ ЗУБЦА P1 | 116 | 116 | 116 | 116 | 116 | 116 |
АМПЛИТУДА ЗУБЦА P1 | 150 | 150 | 150 | 150 | 150 | 150 |
ДЛИТЕЛЬНОСТЬ ЗУБЦА P2 | 0 | 0 | 0 | 0 | 0 | 0 |
АМПЛИТУДА ЗУБЦА P2 | 0 | 0 | 0 | 0 | 0 | 0 |
ИЗМЕРЕНИЯ КОМПЛЕКСА QRS/КОНФИГУРАЦИЯ | RS | RS | RS | RS | RS | RS |
ДЛИТЕЛЬНОСТЬ ЗУБЦА Q | 0 | 0 | 0 | 0 | 0 | 0 |
АМПЛИТУДА ЗУБЦА Q | 0 | 0 | 0 | 0 | 0 | 0 |
ДЛИТЕЛЬНОСТЬ ЗУБЦА R | 18 | 18 | 18 | 18 | 18 | 18 |
АМПЛИТУДА ЗУБЦА R | 2000 | 2000 | 2000 | 2000 | 2000 | 2000 |
ДЛИТЕЛЬНОСТЬ ЗУБЦА S | 18 | 18 | 18 | 18 | 18 | 18 |
АМПЛИТУДА ЗУБЦА S | -2000 | -2000 | -2000 | -2000 | -2000 | -2000 |
ДЛИТЕЛЬНОСТЬ КОМПЛЕКСА QRS | 36 | 36 | 36 | 36 | 36 | 36 |
ИЗМЕРЕНИЯ СЕГМЕНТА ST-T, ТОЧКА J = КОНЕЦ QRS КОМПЛЕКСА |
АМПЛИТУДА ТОЧКИ J | 0 | 0 | 0 | 0 | 0 | 0 |
АМПЛИТУДА СЕГМЕНТА ST 20 | 0 | 0 | 0 | 0 | 0 | 0 |
АМПЛИТУДА СЕГМЕНТА ST 40 | 0 | 0 | 0 | 0 | 0 | 0 |
АМПЛИТУДА СЕГМЕНТА ST 60 | 0 | 0 | 0 | 0 | 0 | 0 |
АМПЛИТУДА СЕГМЕНТА ST 80 | 0 | 0 | 0 | 0 | 0 | 0 |
АМПЛИТУДА ЗУБЦА T | 400 | 400 | 400 | 400 | 400 | 400 |
КАЛИБРОВОЧНЫЕ ЭКГ - CAL20502 - ОПОРНЫЕ ЗНАЧЕНИЯ
ГЛОБАЛЬНЫЕ ИНТЕРВАЛЫ |
ДЛИТЕЛЬНОСТЬ ЗУБЦА P | 76 | P-R ИНТЕРВАЛ | 128 |
ДЛИТЕЛЬНОСТЬ КОМПЛЕКСА QRS | 36 | Q-T ИНТЕРВАЛ | 264 |
ЧАСТОТА СЕРДЕЧНЫХ СОКРАЩЕНИЙ | 120 | ЧАСТОТА ДИСКРЕТИЗАЦИИ | 500 |
ДЛИТЕЛЬНОСТЬ В МС | АМПЛИТУДА В мкВ (квантование по 2,5 мкВ) |
ОТВЕДЕНИЕ | I | II | III | aVR | aVL | aVF |
ИЗМЕРЕНИЯ ЗУБЦА P | | | | | | |
ДЛИТЕЛЬНОСТЬ ЗУБЦА P1 | 76 | 76 | 0 | 76 | 76 | 76 |
АМПЛИТУДА ЗУБЦА P1 | 150 | 150 | 0 | -150 | 75 | 75 |
ДЛИТЕЛЬНОСТЬ ЗУБЦА P2 | 0 | 0 | 0 | 0 | 0 | 0 |
АМПЛИТУДА ЗУБЦА P2 | 0 | 0 | 0 | 0 | 0 | 0 |
ИЗМЕРЕНИЯ КОМПЛЕКСА QRS/КОНФИГУРАЦИЯ | RS | RS | - | QR | RS | RS |
ДЛИТЕЛЬНОСТЬ ЗУБЦА Q | 0 | 0 | 0 | 18 | 0 | 0 |
АМПЛИТУДА ЗУБЦА Q | 0 | 0 | 0 | -2000 | 0 | 0 |
ДЛИТЕЛЬНОСТЬ ЗУБЦА R | 18 | 18 | 0 | 18 | 18 | 18 |
АМПЛИТУДА ЗУБЦА R | 2000 | 2000 | 0 | 2000 | 1000 | 1000 |
ДЛИТЕЛЬНОСТЬ ЗУБЦА S | 18 | 18 | 0 | 0 | 18 | 18 |
АМПЛИТУДА ЗУБЦА S | -2000 | -2000 | 0 | 0 | -1000 | -1000 |
ДЛИТЕЛЬНОСТЬ КОМПЛЕКСА QRS | 36 | 36 | 0 | 36 | 36 | 36 |
ИЗМЕРЕНИЯ СЕГМЕНТА ST-T, ТОЧКА J = КОНЕЦ QRS КОМПЛЕКСА |
АМПЛИТУДА ТОЧКИ J | 0 | 0 | 0 | 0 | 0 | 0 |
АМПЛИТУДА СЕГМЕНТА ST 20 | 0 | 0 | 0 | 0 | 0 | 0 |
АМПЛИТУДА СЕГМЕНТА ST 40 | 0 | 0 | 0 | 0 | 0 | 0 |
АМПЛИТУДА СЕГМЕНТА ST 60 | 0 | 0 | 0 | 0 | 0 | 0 |
АМПЛИТУДА СЕГМЕНТА ST 80 | 0 | 0 | 0 | 0 | 0 | 0 |
АМПЛИТУДА ЗУБЦА T | 399 | 399 | 0 | -399 | 199 | 199 |
| | | | | | |
ОТВЕДЕНИЯ | V1 | V2 | V3 | V4 | V5 | V6 |
ИЗМЕРЕНИЯ ЗУБЦА P | | | | | | |
ДЛИТЕЛЬНОСТЬ ЗУБЦА P1 | 76 | 76 | 76 | 76 | 76 | 76 |
АМПЛИТУДА ЗУБЦА P1 | 150 | 150 | 150 | 150 | 150 | 150 |
ДЛИТЕЛЬНОСТЬ ЗУБЦА P2 | 0 | 0 | 0 | 0 | 0 | 0 |
АМПЛИТУДА ЗУБЦА P2 | 0 | 0 | 0 | 0 | 0 | 0 |
ИЗМЕРЕНИЯ КОМПЛЕКСА QRS/КОНФИГУРАЦИЯ | RS | RS | RS | RS | RS | RS |
ДЛИТЕЛЬНОСТЬ ЗУБЦА Q | 0 | 0 | 0 | 0 | 0 | 0 |
АМПЛИТУДА ЗУБЦА Q | 0 | 0 | 0 | 0 | 0 | 0 |
ДЛИТЕЛЬНОСТЬ ЗУБЦА R | 18 | 18 | 18 | 18 | 18 | 18 |
АМПЛИТУДА ЗУБЦА R | 2000 | 2000 | 2000 | 2000 | 2000 | 2000 |
ДЛИТЕЛЬНОСТЬ ЗУБЦА S | 18 | 18 | 18 | 18 | 18 | 18 |
АМПЛИТУДА ЗУБЦА S | -2000 | -2000 | -2000 | -2000 | -2000 | -2000 |
ДЛИТЕЛЬНОСТЬ КОМПЛЕКСА QRS | 36 | 36 | 36 | 36 | 36 | 36 |
ИЗМЕРЕНИЯ СЕГМЕНТА ST-T, ТОЧКА J = КОНЕЦ QRS КОМПЛЕКСА |
АМПЛИТУДА ТОЧКИ J | 0 | 0 | 0 | 0 | 0 | 0 |
АМПЛИТУДА СЕГМЕНТА ST 20 | 0 | 0 | 0 | 0 | 0 | 0 |
АМПЛИТУДА СЕГМЕНТА ST 40 | 0 | 0 | 0 | 0 | 0 | 0 |
АМПЛИТУДА СЕГМЕНТА ST 60 | 0 | 0 | 0 | 0 | 0 | 0 |
АМПЛИТУДА СЕГМЕНТА ST 80 | 0 | 0 | 0 | 0 | 0 | 0 |
АМПЛИТУДА ЗУБЦА T | 399 | 399 | 399 | 399 | 399 | 399 |
КАЛИБРОВОЧНЫЕ ЭКГ - CAL30000 - ОПОРНЫЕ ЗНАЧЕНИЯ
ГЛОБАЛЬНЫЕ ИНТЕРВАЛЫ |
ДЛИТЕЛЬНОСТЬ ЗУБЦА P | 116 | P-R ИНТЕРВАЛ | 178 |
ДЛИТЕЛЬНОСТЬ КОМПЛЕКСА QRS | 100 | Q-T ИНТЕРВАЛ | 398 |
ЧАСТОТА СЕРДЕЧНЫХ СОКРАЩЕНИЙ | 60 | ЧАСТОТА ДИСКРЕТИЗАЦИИ | 500 |
ДЛИТЕЛЬНОСТЬ В МС | АМПЛИТУДА В мкВ (квантование по 2,5 мкВ) |
ОТВЕДЕНИЕ | I | II | III | aVR | aVL | aVF |
ИЗМЕРЕНИЯ ЗУБЦА P | | | | | | |
ДЛИТЕЛЬНОСТЬ ЗУБЦА P1 | 116 | 116 | 0 | 116 | 112 | 112 |
АМПЛИТУДА ЗУБЦА P1 | 150 | 150 | 0 | -150 | 75 | 75 |
ДЛИТЕЛЬНОСТЬ ЗУБЦА P2 | 0 | 0 | 0 | 0 | 0 | 0 |
АМПЛИТУДА ЗУБЦА P2 | 0 | 0 | 0 | 0 | 0 | 0 |
ИЗМЕРЕНИЯ КОМПЛЕКСА QRS/КОНФИГУРАЦИЯ | RS | RS | - | QR | RS | RS |
ДЛИТЕЛЬНОСТЬ ЗУБЦА Q | 0 | 0 | 0 | 50 | 0 | 0 |
АМПЛИТУДА ЗУБЦА Q | 0 | 0 | 0 | -3000 | 0 | 0 |
ДЛИТЕЛЬНОСТЬ ЗУБЦА R | 50 | 50 | 0 | 50 | 50 | 50 |
АМПЛИТУДА ЗУБЦА R | 3000 | 3000 | 0 | 3000 | 1500 | 1500 |
ДЛИТЕЛЬНОСТЬ ЗУБЦА S | 50 | 50 | 0 | 0 | 50 | 50 |
АМПЛИТУДА ЗУБЦА S | -3000 | -3000 | 0 | 0 | -1500 | -1500 |
ДЛИТЕЛЬНОСТЬ КОМПЛЕКСА QRS | 100 | 100 | 0 | 100 | 100 | 100 |
ИЗМЕРЕНИЯ СЕГМЕНТА ST-T, ТОЧКА J = КОНЕЦ QRS КОМПЛЕКСА |
АМПЛИТУДА ТОЧКИ J | 0 | 0 | 0 | 0 | 0 | 0 |
АМПЛИТУДА СЕГМЕНТА ST 20 | 0 | 0 | 0 | 0 | 0 | 0 |
АМПЛИТУДА СЕГМЕНТА ST 40 | 0 | 0 | 0 | 0 | 0 | 0 |
АМПЛИТУДА СЕГМЕНТА ST 60 | 0 | 0 | 0 | 0 | 0 | 0 |
АМПЛИТУДА СЕГМЕНТА ST 80 | 0 | 0 | 0 | 0 | 0 | 0 |
АМПЛИТУДА ЗУБЦА T | 600 | 600 | 0 | -600 | 300 | 300 |
| | | | | | |
ОТВЕДЕНИЯ | V1 | V2 | V3 | V4 | V5 | V6 |
ИЗМЕРЕНИЯ ЗУБЦА P | | | | | | |
ДЛИТЕЛЬНОСТЬ ЗУБЦА P1 | 116 | 116 | 116 | 116 | 116 | 116 |
АМПЛИТУДА ЗУБЦА P1 | 150 | 150 | 150 | 150 | 150 | 150 |
ДЛИТЕЛЬНОСТЬ ЗУБЦА P2 | 0 | 0 | 0 | 0 | 0 | 0 |
АМПЛИТУДА ЗУБЦА P2 | 0 | 0 | 0 | 0 | 0 | 0 |
ИЗМЕРЕНИЯ КОМПЛЕКСА QRS/КОНФИГУРАЦИЯ | RS | RS | RS | RS | RS | RS |
ДЛИТЕЛЬНОСТЬ ЗУБЦА Q | 0 | 0 | 0 | 0 | 0 | 0 |
АМПЛИТУДА ЗУБЦА Q | 0 | 0 | 0 | 0 | 0 | 0 |
ДЛИТЕЛЬНОСТЬ ЗУБЦА R | 50 | 50 | 50 | 50 | 50 | 50 |
АМПЛИТУДА ЗУБЦА R | 3000 | 3000 | 3000 | 3000 | 3000 | 3000 |
ДЛИТЕЛЬНОСТЬ ЗУБЦА S | 50 | 50 | 50 | 50 | 50 | 50 |
АМПЛИТУДА ЗУБЦА S | -3000 | -3000 | -3000 | -3000 | -3000 | -3000 |
ДЛИТЕЛЬНОСТЬ КОМПЛЕКСА QRS | 100 | 100 | 100 | 100 | 100 | 100 |
ИЗМЕРЕНИЯ СЕГМЕНТА ST-T, ТОЧКА J = КОНЕЦ QRS КОМПЛЕКСА |
АМПЛИТУДА ТОЧКИ J | 0 | 0 | 0 | 0 | 0 | 0 |
АМПЛИТУДА СЕГМЕНТА ST 20 | 0 | 0 | 0 | 0 | 0 | 0 |
АМПЛИТУДА СЕГМЕНТА ST 40 | 0 | 0 | 0 | 0 | 0 | 0 |
АМПЛИТУДА СЕГМЕНТА ST 60 | 0 | 0 | 0 | 0 | 0 | 0 |
АМПЛИТУДА СЕГМЕНТА ST 80 | 0 | 0 | 0 | 0 | 0 | 0 |
АМПЛИТУДА ЗУБЦА T | 600 | 600 | 600 | 600 | 600 | 600 |
КАЛИБРОВОЧНЫЕ ЭКГ - CAL40000 - ОПОРНЫЕ ЗНАЧЕНИЯ
ГЛОБАЛЬНЫЕ ИНТЕРВАЛЫ |
ДЛИТЕЛЬНОСТЬ ЗУБЦА P | 116 | P-R ИНТЕРВАЛ | 178 |
ДЛИТЕЛЬНОСТЬ КОМПЛЕКСА QRS | 100 | Q-T ИНТЕРВАЛ | 398 |
ЧАСТОТА СЕРДЕЧНЫХ СОКРАЩЕНИЙ | 60 | ЧАСТОТА ДИСКРЕТИЗАЦИИ | 500 |
ДЛИТЕЛЬНОСТЬ В МС | АМПЛИТУДА В мкВ (квантование по 2,5 мкВ) |
ОТВЕДЕНИЕ | I | II | III | aVR | aVL | aVF |
ИЗМЕРЕНИЯ ЗУБЦА P | | | | | | |
ДЛИТЕЛЬНОСТЬ ЗУБЦА P1 | 116 | 116 | 0 | 116 | 112 | 112 |
АМПЛИТУДА ЗУБЦА P1 | 150 | 150 | 0 | -150 | 75 | 75 |
ДЛИТЕЛЬНОСТЬ ЗУБЦА P2 | 0 | 0 | 0 | 0 | 0 | 0 |
АМПЛИТУДА ЗУБЦА P2 | 0 | 0 | 0 | 0 | 0 | 0 |
ИЗМЕРЕНИЯ КОМПЛЕКСА QRS/КОНФИГУРАЦИЯ | RS | RS | - | QR | RS | RS |
ДЛИТЕЛЬНОСТЬ ЗУБЦА Q | 0 | 0 | 0 | 50 | 0 | 0 |
АМПЛИТУДА ЗУБЦА Q | 0 | 0 | 0 | -4000 | 0 | 0 |
ДЛИТЕЛЬНОСТЬ ЗУБЦА R | 50 | 50 | 0 | 50 | 50 | 50 |
АМПЛИТУДА ЗУБЦА R | 4000 | 4000 | 0 | 4000 | 2000 | 2000 |
ДЛИТЕЛЬНОСТЬ ЗУБЦА S | 50 | 50 | 0 | 0 | 50 | 50 |
АМПЛИТУДА ЗУБЦА S | -4000 | -4000 | 0 | 0 | -2000 | -2000 |
ДЛИТЕЛЬНОСТЬ КОМПЛЕКСА QRS | 100 | 100 | 0 | 100 | 100 | 100 |
ИЗМЕРЕНИЯ СЕГМЕНТА ST-T, ТОЧКА J = КОНЕЦ QRS КОМПЛЕКСА |
АМПЛИТУДА ТОЧКИ J | 0 | 0 | 0 | 0 | 0 | 0 |
АМПЛИТУДА СЕГМЕНТА ST 20 | 0 | 0 | 0 | 0 | 0 | 0 |
АМПЛИТУДА СЕГМЕНТА ST 40 | 0 | 0 | 0 | 0 | 0 | 0 |
АМПЛИТУДА СЕГМЕНТА ST 60 | 0 | 0 | 0 | 0 | 0 | 0 |
АМПЛИТУДА СЕГМЕНТА ST 80 | 0 | 0 | 0 | 0 | 0 | 0 |
АМПЛИТУДА ЗУБЦА T | 800 | 800 | 0 | -800 | 400 | 400 |
| | | | | | |
ОТВЕДЕНИЯ | V1 | V2 | V3 | V4 | V5 | V6 |
ИЗМЕРЕНИЯ ЗУБЦА P | | | | | | |
ДЛИТЕЛЬНОСТЬ ЗУБЦА P1 | 116 | 116 | 116 | 116 | 116 | 116 |
АМПЛИТУДА ЗУБЦА P1 | 150 | 150 | 150 | 150 | 150 | 150 |
ДЛИТЕЛЬНОСТЬ ЗУБЦА P2 | 0 | 0 | 0 | 0 | 0 | 0 |
АМПЛИТУДА ЗУБЦА P2 | 0 | 0 | 0 | 0 | 0 | 0 |
ИЗМЕРЕНИЯ КОМПЛЕКСА QRS/КОНФИГУРАЦИЯ | RS | RS | RS | RS | RS | RS |
ДЛИТЕЛЬНОСТЬ ЗУБЦА Q | 0 | 0 | 0 | 0 | 0 | 0 |
АМПЛИТУДА ЗУБЦА Q | 0 | 0 | 0 | 0 | 0 | 0 |
ДЛИТЕЛЬНОСТЬ ЗУБЦА R | 50 | 50 | 50 | 50 | 50 | 50 |
АМПЛИТУДА ЗУБЦА R | 4000 | 4000 | 4000 | 4000 | 4000 | 4000 |
ДЛИТЕЛЬНОСТЬ ЗУБЦА S | 50 | 50 | 50 | 50 | 50 | 50 |
АМПЛИТУДА ЗУБЦА S | -4000 | -4000 | -4000 | -4000 | -4000 | -4000 |
ДЛИТЕЛЬНОСТЬ КОМПЛЕКСА QRS | 100 | 100 | 100 | 100 | 100 | 100 |
ИЗМЕРЕНИЯ СЕГМЕНТА ST-T, ТОЧКА J = КОНЕЦ QRS КОМПЛЕКСА |
АМПЛИТУДА ТОЧКИ J | 0 | 0 | 0 | 0 | 0 | 0 |
АМПЛИТУДА СЕГМЕНТА ST 20 | 0 | 0 | 0 | 0 | 0 | 0 |
АМПЛИТУДА СЕГМЕНТА ST 40 | 0 | 0 | 0 | 0 | 0 | 0 |
АМПЛИТУДА СЕГМЕНТА ST 60 | 0 | 0 | 0 | 0 | 0 | 0 |
АМПЛИТУДА СЕГМЕНТА ST 80 | 0 | 0 | 0 | 0 | 0 | 0 |
АМПЛИТУДА ЗУБЦА T | 800 | 800 | 800 | 800 | 800 | 800 |
КАЛИБРОВОЧНЫЕ ЭКГ - CAL50000 - ОПОРНЫЕ ЗНАЧЕНИЯ
ГЛОБАЛЬНЫЕ ИНТЕРВАЛЫ |
ДЛИТЕЛЬНОСТЬ ЗУБЦА P | 116 | P-R ИНТЕРВАЛ | 178 |
ДЛИТЕЛЬНОСТЬ КОМПЛЕКСА QRS | 100 | Q-T ИНТЕРВАЛ | 398 |
ЧАСТОТА СЕРДЕЧНЫХ СОКРАЩЕНИЙ | 60 | ЧАСТОТА ДИСКРЕТИЗАЦИИ | 500 |
ДЛИТЕЛЬНОСТЬ В МС | АМПЛИТУДА В мкВ (квантование по 2,5 мкВ) |
ОТВЕДЕНИЕ | I | II | III | aVR | aVL | aVF |
ИЗМЕРЕНИЯ ЗУБЦА P | | | | | | |
ДЛИТЕЛЬНОСТЬ ЗУБЦА P1 | 116 | 116 | 0 | 116 | 112 | 112 |
АМПЛИТУДА ЗУБЦА P1 | 150 | 150 | 0 | -150 | 75 | 75 |
ДЛИТЕЛЬНОСТЬ ЗУБЦА P2 | 0 | 0 | 0 | 0 | 0 | 0 |
АМПЛИТУДА ЗУБЦА P2 | 0 | 0 | 0 | 0 | 0 | 0 |
ИЗМЕРЕНИЯ КОМПЛЕКСА QRS/КОНФИГУРАЦИЯ | RS | RS | - | QR | RS | RS |
ДЛИТЕЛЬНОСТЬ ЗУБЦА Q | 0 | 0 | 0 | 50 | 0 | 0 |
АМПЛИТУДА ЗУБЦА Q | 0 | 0 | 0 | -5000 | 0 | 0 |
ДЛИТЕЛЬНОСТЬ ЗУБЦА R | 50 | 50 | 0 | 50 | 50 | 50 |
АМПЛИТУДА ЗУБЦА R | 5000 | 5000 | 0 | 5000 | 2500 | 2500 |
ДЛИТЕЛЬНОСТЬ ЗУБЦА S | 50 | 50 | 0 | 0 | 50 | 50 |
АМПЛИТУДА ЗУБЦА S | -5000 | -5000 | 0 | 0 | -2500 | -2500 |
ДЛИТЕЛЬНОСТЬ КОМПЛЕКСА QRS | 100 | 100 | 0 | 100 | 100 | 100 |
ИЗМЕРЕНИЯ СЕГМЕНТА ST-T, ТОЧКА J = КОНЕЦ QRS КОМПЛЕКСА |
АМПЛИТУДА ТОЧКИ J | 0 | 0 | 0 | 0 | 0 | 0 |
АМПЛИТУДА СЕГМЕНТА ST 20 | 0 | 0 | 0 | 0 | 0 | 0 |
АМПЛИТУДА СЕГМЕНТА ST 40 | 0 | 0 | 0 | 0 | 0 | 0 |
АМПЛИТУДА СЕГМЕНТА ST 60 | 0 | 0 | 0 | 0 | 0 | 0 |
АМПЛИТУДА СЕГМЕНТА ST 80 | 0 | 0 | 0 | 0 | 0 | 0 |
АМПЛИТУДА ЗУБЦА T | 1000 | 1000 | 0 | -1000 | 500 | 500 |
| | | | | | |
ОТВЕДЕНИЯ | V1 | V2 | V3 | V4 | V5 | V6 |
ИЗМЕРЕНИЯ ЗУБЦА P | | | | | | |
ДЛИТЕЛЬНОСТЬ ЗУБЦА P1 | 116 | 116 | 116 | 116 | 116 | 116 |
АМПЛИТУДА ЗУБЦА P1 | 150 | 150 | 150 | 150 | 150 | 150 |
ДЛИТЕЛЬНОСТЬ ЗУБЦА P2 | 0 | 0 | 0 | 0 | 0 | 0 |
АМПЛИТУДА ЗУБЦА P2 | 0 | 0 | 0 | 0 | 0 | 0 |
ИЗМЕРЕНИЯ КОМПЛЕКСА QRS/КОНФИГУРАЦИЯ | RS | RS | RS | RS | RS | RS |
ДЛИТЕЛЬНОСТЬ ЗУБЦА Q | 0 | 0 | 0 | 0 | 0 | 0 |
АМПЛИТУДА ЗУБЦА Q | 0 | 0 | 0 | 0 | 0 | 0 |
ДЛИТЕЛЬНОСТЬ ЗУБЦА R | 50 | 50 | 50 | 50 | 50 | 50 |
АМПЛИТУДА ЗУБЦА R | 5000 | 5000 | 5000 | 5000 | 5000 | 5000 |
ДЛИТЕЛЬНОСТЬ ЗУБЦА S | 50 | 50 | 50 | 50 | 50 | 50 |
АМПЛИТУДА ЗУБЦА S | -5000 | -5000 | -5000 | -5000 | -5000 | -5000 |
ДЛИТЕЛЬНОСТЬ КОМПЛЕКСА QRS | 100 | 100 | 100 | 100 | 100 | 100 |
ИЗМЕРЕНИЯ СЕГМЕНТА ST-T, ТОЧКА J = КОНЕЦ QRS КОМПЛЕКСА |
АМПЛИТУДА ТОЧКИ J | 0 | 0 | 0 | 0 | 0 | 0 |
АМПЛИТУДА СЕГМЕНТА ST 20 | 0 | 0 | 0 | 0 | 0 | 0 |
АМПЛИТУДА СЕГМЕНТА ST 40 | 0 | 0 | 0 | 0 | 0 | 0 |
АМПЛИТУДА СЕГМЕНТА ST 60 | 0 | 0 | 0 | 0 | 0 | 0 |
АМПЛИТУДА СЕГМЕНТА ST 80 | 0 | 0 | 0 | 0 | 0 | 0 |
АМПЛИТУДА ЗУБЦА T | 1000 | 1000 | 1000 | 1000 | 1000 | 1000 |
АНАЛИТИЧЕСКИЕ ЭКГ - ANE20000 - ОПОРНЫЕ ЗНАЧЕНИЯ
ГЛОБАЛЬНЫЕ ИНТЕРВАЛЫ |
ДЛИТЕЛЬНОСТЬ ЗУБЦА P | 126 | P-R ИНТЕРВАЛ | 180 |
ДЛИТЕЛЬНОСТЬ КОМПЛЕКСА QRS | 94 | Q-T ИНТЕРВАЛ | 416 |
ЧАСТОТА СЕРДЕЧНЫХ СОКРАЩЕНИЙ | 60 | ЧАСТОТА ДИСКРЕТИЗАЦИИ | 500 или 1000 |
ДЛИТЕЛЬНОСТЬ В МС | АМПЛИТУДА В мкВ (квантование по 2,5 мкВ) |
ОТВЕДЕНИЕ | I | II | III | aVR | aVL | aVF |
ИЗМЕРЕНИЯ ЗУБЦА P | | | | | | |
ДЛИТЕЛЬНОСТЬ ЗУБЦА P1 | 124 | 124 | 124 | 124 | 124 | 124 |
АМПЛИТУДА ЗУБЦА P1 | 77 | 120 | 43 | -98 | 17 | 17 |
ДЛИТЕЛЬНОСТЬ ЗУБЦА P2 | 0 | 0 | 0 | 0 | 0 | 0 |
АМПЛИТУДА ЗУБЦА P2 | 0 | 0 | 0 | 0 | 0 | 0 |
ИЗМЕРЕНИЯ КОМПЛЕКСА QRS/КОНФИГУРАЦИЯ | QRS | QRS | QRS | RSR | QRS | QRS |
ДЛИТЕЛЬНОСТЬ ЗУБЦА Q | 12 | 12 | 12 | 50 | 12 | 12 |
АМПЛИТУДА ЗУБЦА Q | -77 | -92 | -15 | 0 | -31 | -54 |
ДЛИТЕЛЬНОСТЬ ЗУБЦА R | 48 | 52 | 62 | 32 | 38 | 54 |
АМПЛИТУДА ЗУБЦА R | 831 | 1180 | | | 252 | |
ДЛИТЕЛЬНОСТЬ ЗУБЦА S | 34 | 30 | 20 | 50 | 44 | 28 |
АМПЛИТУДА ЗУБЦА S | -197 | -215 | -39 | | -98 | |
ДЛИТЕЛЬНОСТЬ КОМПЛЕКСА QRS | 94 | 94 | 82 | 94 | 94 | 94 |
ИЗМЕРЕНИЯ СЕГМЕНТА ST-T, ТОЧКА J = КОНЕЦ QRS КОМПЛЕКСА |
АМПЛИТУДА ТОЧКИ J | 0 | 0 | 0 | 0 | 0 | 0 |
АМПЛИТУДА СЕГМЕНТА ST 20 | 2 | 3 | 1 | -2 | 1 | 2 |
АМПЛИТУДА СЕГМЕНТА ST 40 | 7 | 11 | 4 | -9 | 2 | 8 |
АМПЛИТУДА СЕГМЕНТА ST 60 | 13 | 19 | 6 | -16 | 4 | 13 |
АМПЛИТУДА СЕГМЕНТА ST 80 | 18 | 27 | 9 | -22 | 5 | 18 |
АМПЛИТУДА ЗУБЦА T | 311 | 382 | 71 | -346 | 120 | 227 |
| | | | | | |
ОТВЕДЕНИЯ | V1 | V2 | V3 | V4 | V5 | V6 |
ИЗМЕРЕНИЯ ЗУБЦА P | | | | | | |
ДЛИТЕЛЬНОСТЬ ЗУБЦА P1 | 64 | 64 | 124 | 124 | 124 | 124 |
АМПЛИТУДА ЗУБЦА P1 | 64 | 74 | 74 | 70 | 64 | 59 |
ДЛИТЕЛЬНОСТЬ ЗУБЦА P2 | 52 | 32 | 0 | 0 | 0 | 0 |
АМПЛИТУДА ЗУБЦА P2 | -46 | -35 | 0 | 0 | 0 | 0 |
ИЗМЕРЕНИЯ КОМПЛЕКСА QRS/КОНФИГУРАЦИЯ | RS | RS | RS | RS | RS | RS |
ДЛИТЕЛЬНОСТЬ ЗУБЦА Q | 0 | 0 | 0 | 16 | 16 | 16 |
АМПЛИТУДА ЗУБЦА Q | 0 | 0 | 0 | -86 | -94 | -95 |
ДЛИТЕЛЬНОСТЬ ЗУБЦА R | 28 | 36 | 44 | 48 | 52 | 52 |
АМПЛИТУДА ЗУБЦА R | 316 | 717 | 1004 | 1781 | 1821 | 1506 |
ДЛИТЕЛЬНОСТЬ ЗУБЦА S | 62 | 52 | 40 | 30 | 26 | 26 |
АМПЛИТУДА ЗУБЦА S | -1204 | -1929 | 1201 | -639 | -333 | -186 |
ДЛИТЕЛЬНОСТЬ КОМПЛЕКСА QRS | 90 | 88 | 84 | 94 | 94 | 94 |
ИЗМЕРЕНИЯ СЕГМЕНТА ST-T, ТОЧКА J = КОНЕЦ QRS КОМПЛЕКСА |
АМПЛИТУДА ТОЧКИ J | 0 | 102 | 88 | 46 | 0 | 0 |
АМПЛИТУДА СЕГМЕНТА ST 20 | 7 | 126 | 115 | 60 | 4 | 3 |
АМПЛИТУДА СЕГМЕНТА ST 40 | 19 | 155 | 149 | 81 | 14 | 11 |
АМПЛИТУДА СЕГМЕНТА ST 60 | 34 | 188 | 190 | 110 | 26 | 19 |
АМПЛИТУДА СЕГМЕНТА ST 80 | 45 | 226 | 238 | 145 | 36 | 27 |
АМПЛИТУДА ЗУБЦА T | 184 | 819 | 807 | 675 | 518 | 159 |
<*> Для частоты дискретизации 500 отсчетов/с значения отличаются до 2 мкВ. |
АНАЛИТИЧЕСКИЕ ЭКГ - ANE20001 - ОПОРНЫЕ ЗНАЧЕНИЯ
ГЛОБАЛЬНЫЕ ИНТЕРВАЛЫ |
ДЛИТЕЛЬНОСТЬ ЗУБЦА P | 142 | P-R ИНТЕРВАЛ | 226 |
ДЛИТЕЛЬНОСТЬ КОМПЛЕКСА QRS | 94 | Q-T ИНТЕРВАЛ | 540 |
ЧАСТОТА СЕРДЕЧНЫХ СОКРАЩЕНИЙ | 40 | ЧАСТОТА ДИСКРЕТИЗАЦИИ | 500 или 1000 |
ДЛИТЕЛЬНОСТЬ В МС | АМПЛИТУДА В мкВ (квантование по 2,5 мкВ) |
ОТВЕДЕНИЕ | I | II | III | aVR | aVL | aVF |
ИЗМЕРЕНИЯ ЗУБЦА P | | | | | | |
ДЛИТЕЛЬНОСТЬ ЗУБЦА P1 | 140 | 140 | 140 | 140 | 140 | 140 |
АМПЛИТУДА ЗУБЦА P1 | 77 | 120 | 43 | -98 | 17 | 82 |
ДЛИТЕЛЬНОСТЬ ЗУБЦА P2 | 0 | 0 | 0 | 0 | 0 | 0 |
АМПЛИТУДА ЗУБЦА P2 | 0 | 0 | 0 | 0 | 0 | 0 |
ИЗМЕРЕНИЯ КОМПЛЕКСА QRS/КОНФИГУРАЦИЯ | QRS | QRS | QRS | RSR | QRS | QRS |
ДЛИТЕЛЬНОСТЬ ЗУБЦА Q | 12 | 12 | 12 | 0 | 12 | 12 |
АМПЛИТУДА ЗУБЦА Q | -77 | -92 | -15 | 0 | -31 | -54 |
ДЛИТЕЛЬНОСТЬ ЗУБЦА R | 48 | 52 | 62 | 32 | 38 | 54 |
АМПЛИТУДА ЗУБЦА R | 831 | 1180 | | | 252 | |
ДЛИТЕЛЬНОСТЬ ЗУБЦА S | 34 | 30 | 20 | 50 | 44 | 28 |
АМПЛИТУДА ЗУБЦА S | -197 | -215 | -39 | | -98 | |
ДЛИТЕЛЬНОСТЬ КОМПЛЕКСА QRS | 94 | 94 | 82 | 94 | 94 | 94 |
ИЗМЕРЕНИЯ СЕГМЕНТА ST-T, ТОЧКА J = КОНЕЦ QRS КОМПЛЕКСА |
АМПЛИТУДА ТОЧКИ J | 0 | 0 | 0 | 0 | 0 | 0 |
АМПЛИТУДА СЕГМЕНТА ST 20 | 1 | 2 | 1 | -1 | 0 | 2 |
АМПЛИТУДА СЕГМЕНТА ST 40 | 4 | 6 | 2 | -5 | 1 | 4 |
АМПЛИТУДА СЕГМЕНТА ST 60 | 8 | 11 | 3 | -9 | 3 | 7 |
АМПЛИТУДА СЕГМЕНТА ST 80 | 12 | 18 | 6 | -15 | 3 | 12 |
АМПЛИТУДА ЗУБЦА T | 311 | 382 | 71 | -346 | 120 | 227 |
| | | | | | |
ОТВЕДЕНИЯ | V1 | V2 | V3 | V4 | V5 | V6 |
ИЗМЕРЕНИЯ ЗУБЦА P | | | | | | |
ДЛИТЕЛЬНОСТЬ ЗУБЦА P1 | 70 | 72 | 140 | 140 | 136 | 136 |
АМПЛИТУДА ЗУБЦА P1 | 64 | 74 | 74 | 70 | 64 | 59 |
ДЛИТЕЛЬНОСТЬ ЗУБЦА P2 | 58 | 36 | 0 | 0 | 0 | 0 |
АМПЛИТУДА ЗУБЦА P2 | -46 | -35 | 0 | 0 | 0 | 0 |
ИЗМЕРЕНИЯ КОМПЛЕКСА QRS/КОНФИГУРАЦИЯ | RS | RS | RS | QRS | QRS | QRS |
ДЛИТЕЛЬНОСТЬ ЗУБЦА Q | 0 | 0 | 0 | 16 | 16 | 16 |
АМПЛИТУДА ЗУБЦА Q | 0 | 0 | 0 | -86 | -94 | -95 |
ДЛИТЕЛЬНОСТЬ ЗУБЦА R | 28 | 36 | 44 | 48 | 52 | 52 |
АМПЛИТУДА ЗУБЦА R | 316 | 717 | 1004 | 1781 | 1821 | 1506 |
ДЛИТЕЛЬНОСТЬ ЗУБЦА S | 62 | 52 | 40 | 30 | 26 | 26 |
АМПЛИТУДА ЗУБЦА S | -1204 | -1929 | 1201 | -639 | -333 | -186 |
ДЛИТЕЛЬНОСТЬ КОМПЛЕКСА QRS | 90 | 88 | 84 | 94 | 94 | 94 |
ИЗМЕРЕНИЯ СЕГМЕНТА ST-T, ТОЧКА J = КОНЕЦ QRS КОМПЛЕКСА |
АМПЛИТУДА ТОЧКИ J | 0 | 102 | 87 | 46 | 0 | 0 |
АМПЛИТУДА СЕГМЕНТА ST 20 | 4 | 123 | 109 | 58 | 2 | 2 |
АМПЛИТУДА СЕГМЕНТА ST 40 | 11 | 145 | 134 | 72 | 8 | 6 |
АМПЛИТУДА СЕГМЕНТА ST 60 | 20 | 167 | 161 | 89 | 15 | 11 |
АМПЛИТУДА СЕГМЕНТА ST 80 | 31 | 191 | 189 | 109 | 24 | 18 |
АМПЛИТУДА ЗУБЦА T | 184 | 819 | 807 | 675 | 518 | 159 |
<*> Для частоты дискретизации 500 отсчетов/с значения отличаются до 2 мкВ. |
АНАЛИТИЧЕСКИЕ ЭКГ - ANE20002 - ОПОРНЫЕ ЗНАЧЕНИЯ
ГЛОБАЛЬНЫЕ ИНТЕРВАЛЫ |
ДЛИТЕЛЬНОСТЬ ЗУБЦА P | 102 | P-R ИНТЕРВАЛ | 134 |
ДЛИТЕЛЬНОСТЬ КОМПЛЕКСА QRS | 94 | Q-T ИНТЕРВАЛ | 340 |
ЧАСТОТА СЕРДЕЧНЫХ СОКРАЩЕНИЙ | 60 | ЧАСТОТА ДИСКРЕТИЗАЦИИ | 500 или 1000 |
ДЛИТЕЛЬНОСТЬ В МС | АМПЛИТУДА В мкВ (квантование по 2,5 мкВ) |
ОТВЕДЕНИЕ | I | II | III | aVR | aVL | aVF |
ИЗМЕРЕНИЯ ЗУБЦА P | | | | | | |
ДЛИТЕЛЬНОСТЬ ЗУБЦА P1 | 100 | 100 | 100 | 100 | 100 | 100 |
АМПЛИТУДА ЗУБЦА P1 | 77 | 120 | 43 | -98 | 17 | 82 |
ДЛИТЕЛЬНОСТЬ ЗУБЦА P2 | 0 | 0 | 0 | 0 | 0 | 0 |
АМПЛИТУДА ЗУБЦА P2 | 0 | 0 | 0 | 0 | 0 | 0 |
ИЗМЕРЕНИЯ КОМПЛЕКСА QRS/КОНФИГУРАЦИЯ | QRS | QRS | QRS | RSR | QRS | QRS |
ДЛИТЕЛЬНОСТЬ ЗУБЦА Q | 12 | 12 | 12 | 0 | 12 | 12 |
АМПЛИТУДА ЗУБЦА Q | -77 | -92 | -15 | 0 | -31 | -54 |
ДЛИТЕЛЬНОСТЬ ЗУБЦА R | 48 | 52 | 62 | 32 | 38 | 54 |
АМПЛИТУДА ЗУБЦА R | 831 | 1180 | | | 252 | |
ДЛИТЕЛЬНОСТЬ ЗУБЦА S | 34 | 30 | 20 | 50 | 44 | 28 |
АМПЛИТУДА ЗУБЦА S | -197 | -215 | | | -98 | |
ДЛИТЕЛЬНОСТЬ КОМПЛЕКСА QRS | 94 | 94 | 82 | 94 | 94 | 94 |
ИЗМЕРЕНИЯ СЕГМЕНТА ST-T, ТОЧКА J = КОНЕЦ QRS КОМПЛЕКСА |
АМПЛИТУДА ТОЧКИ J | 0 | 0 | 0 | 0 | 0 | 0 |
АМПЛИТУДА СЕГМЕНТА ST 20 | 4 | 5 | 1 | -4 | 2 | 3 |
АМПЛИТУДА СЕГМЕНТА ST 40 | 11 | 16 | 5 | -13 | 3 | 11 |
АМПЛИТУДА СЕГМЕНТА ST 60 | 18 | 26 | 8 | -22 | 5 | 17 |
АМПЛИТУДА СЕГМЕНТА ST 80 | 20 | 31 | 11 | -25 | 5 | 21 |
АМПЛИТУДА ЗУБЦА T | 311 | 382 | 71 | -346 | 120 | 227 |
| | | | | | |
ОТВЕДЕНИЯ | V1 | V2 | V3 | V4 | V5 | V6 |
ИЗМЕРЕНИЯ ЗУБЦА P | | | | | | |
ДЛИТЕЛЬНОСТЬ ЗУБЦА P1 | 52 | 52 | 100 | 10 | 100 | 100 |
АМПЛИТУДА ЗУБЦА P1 | 64 | 74 | 74 | 70 | 64 | 59 |
ДЛИТЕЛЬНОСТЬ ЗУБЦА P2 | 42 | 26 | 0 | 0 | 0 | 0 |
АМПЛИТУДА ЗУБЦА P2 | -46 | -35 | 0 | 0 | 0 | 0 |
ИЗМЕРЕНИЯ КОМПЛЕКСА QRS/КОНФИГУРАЦИЯ | RS | RS | RS | QRS | QRS | QRS |
ДЛИТЕЛЬНОСТЬ ЗУБЦА Q | 0 | 0 | 0 | 16 | 16 | 16 |
АМПЛИТУДА ЗУБЦА Q | 0 | 0 | 0 | -86 | -94 | -95 |
ДЛИТЕЛЬНОСТЬ ЗУБЦА R | 28 | 36 | 44 | 48 | 52 | 52 |
АМПЛИТУДА ЗУБЦА R | 316 | 717 | 1004 | 1781 | 1821 | 1506 |
ДЛИТЕЛЬНОСТЬ ЗУБЦА S | 62 | 52 | 40 | 30 | 26 | 26 |
АМПЛИТУДА ЗУБЦА S | -1204 | -1929 | 1201 | -639 | -333 | -186 |
ДЛИТЕЛЬНОСТЬ КОМПЛЕКСА QRS | 90 | 88 | 84 | 94 | 94 | 94 |
ИЗМЕРЕНИЯ СЕГМЕНТА ST-T, ТОЧКА J = КОНЕЦ QRS КОМПЛЕКСА |
АМПЛИТУДА ТОЧКИ J | 1 | 103 | 89 | 46 | 0 | 0 |
АМПЛИТУДА СЕГМЕНТА ST 20 | 11 | 132 | 124 | 64 | 7 | 5 |
АМПЛИТУДА СЕГМЕНТА ST 40 | 30 | 172 | 174 | 95 | 22 | 16 |
АМПЛИТУДА СЕГМЕНТА ST 60 | 45 | 224 | 239 | 140 | 35 | 26 |
АМПЛИТУДА СЕГМЕНТА ST 80 | 51 | 289 | 322 | 199 | 41 | 30 |
АМПЛИТУДА ЗУБЦА T | 184 | 819 | 807 | 675 | 518 | 159 |
--------------------------------
<*> Для частоты дискретизации 500 отсчетов/с значения отличаются до 2 мкВ.
HH.5 Таблица длительностей сигналов, адаптированных к различному квантованию амплитуд
HH.5.1 CALECG начало/конец сигнала, Частота дискретизации = 1000 отсчетов/с
Наименование | начало P зубца | конец P зубца | начало QRS комплекса | конец QRS комплекса | конец T зубца |
| 1 мкВ | 2,5 мкВ | 5 мкВ | 1 мкВ | 2,5 мкВ | 5 мкВ | 1 мкВ | 2,5 мкВ | 5 мкВ | 1 мкВ | 2,5 мкВ | 5 мкВ | 1 мкВ | 2,5 мкВ | 5 мкВ |
CAL 05000 | 3 | 4 | 5 | 117 | 116 | 115 | 181 | 181 | 181 | 279 | 279 | 279 | 574 | 571 | 569 |
CAL 10000 | 3 | 4 | 5 | 117 | 116 | 115 | 180 | 181 | 181 | 280 | 279 | 279 | 576 | 574 | 573 |
CAL 15000 | 3 | 4 | 5 | 117 | 116 | 115 | 180 | 180 | 181 | 280 | 280 | 279 | 577 | 575 | 574 |
CAL 20000 | 3 | 4 | 5 | 117 | 116 | 115 | 180 | 180 | 180 | 280 | 280 | 280 | 577 | 576 | 575 |
CAL 30000 | 3 | 4 | 5 | 117 | 116 | 115 | 180 | 180 | 180 | 280 | 280 | 280 | 578 | 577 | 576 |
CAL 40000 | 3 | 4 | 5 | 117 | 116 | 115 | 180 | 180 | 180 | 280 | 280 | 280 | 578 | 577 | 577 |
CAL 50000 | 3 | 4 | 5 | 117 | 116 | 115 | 180 | 180 | 180 | 280 | 280 | 280 | 578 | 578 | 577 |
CAL 20100 | 3 | 4 | 5 | 117 | 116 | 115 | 180 | 180 | 180 | 236 | 236 | 236 | 533 | 532 | 531 |
CAL 20110 | 3 | 4 | 5 | 117 | 116 | 115 | 180 | 180 | 180 | 236 | 236 | 236 | 533 | 532 | 531 |
CAL 20160 | 3 | 4 | 5 | 117 | 116 | 115 | 180 | 180 | 180 | 236 | 236 | 236 | 533 | 532 | 531 |
CAL 20200 | 3 | 4 | 5 | 117 | 116 | 115 | 180 | 180 | 180 | 236 | 236 | 236 | 533 | 532 | 531 |
CAL 20210 | 3 | 4 | 5 | 117 | 116 | 115 | 180 | 180 | 180 | 236 | 236 | 236 | 533 | 532 | 531 |
CAL 20260 | 3 | 4 | 5 | 117 | 116 | 115 | 180 | 180 | 180 | 236 | 236 | 236 | 533 | 532 | 531 |
CAL 20500 | 3 | 4 | 5 | 117 | 116 | 115 | 180 | 180 | 180 | 216 | 216 | 216 | 513 | 512 | 511 |
CAL 20502 | 2 | 2 | 3 | 78 | 78 | 77 | 130 | 130 | 130 | 166 | 166 | 166 | 394 | 393 | 392 |
CAL 20002 | 2 | 2 | 3 | 78 | 78 | 77 | 130 | 130 | 130 | 230 | 230 | 230 | 458 | 457 | 456 |
Примечание - Номера отсчетов соответствуют отсчетам, хранящийся в Атласе испытательных сигналов CTS типа CAL (1000 отсчетов/с). Первый отсчет, хранящийся в файле пронумерован как отсчет 1.
HH.5.2 CALECG Длительность интервалов, Частота дискретизации = 1000 отсчетов/с
Наименование | P | PR | QRS | QT |
| 1 мкВ | 2,5 мкВ | 5 мкВ | 1 мкВ | 2,5 мкВ | 5 мкВ | 1 мкВ | 2,5 мкВ | 5 мкВ | 1 мкВ | 2,5 мкВ | 5 мкВ |
CAL 05000 | 114 | 112 | 110 | 178 | 177 | 176 | 98 | 98 | 98 | 393 | 390 | 388 |
CAL 10000 | 114 | 112 | 110 | 177 | 177 | 176 | 100 | 98 | 98 | 396 | 393 | 392 |
CAL 15000 | 114 | 112 | 110 | 177 | 176 | 176 | 100 | 100 | 98 | 397 | 395 | 393 |
CAL 20000 | 114 | 112 | 110 | 177 | 176 | 175 | 100 | 100 | 100 | 397 | 396 | 395 |
CAL 30000 | 114 | 112 | 110 | 177 | 176 | 175 | 100 | 100 | 100 | 398 | 397 | 396 |
CAL 40000 | 114 | 112 | 110 | 177 | 176 | 175 | 100 | 100 | 100 | 398 | 397 | 397 |
CAL 50000 | 114 | 112 | 110 | 177 | 176 | 175 | 100 | 100 | 100 | 398 | 398 | 397 |
CAL 20100 | 114 | 112 | 110 | 177 | 176 | 175 | 56 | 56 | 56 | 353 | 352 | 351 |
CAL 20110 | 114 | 112 | 110 | 177 | 176 | 175 | 56 | 56 | 56 | 353 | 352 | 351 |
CAL 20160 | 114 | 112 | 110 | 177 | 176 | 175 | 56 | 56 | 56 | 353 | 352 | 351 |
CAL 20200 | 114 | 112 | 110 | 177 | 176 | 175 | 56 | 56 | 56 | 353 | 352 | 351 |
CAL 20210 | 114 | 112 | 110 | 177 | 176 | 175 | 56 | 56 | 56 | 353 | 352 | 351 |
CAL 20260 | 114 | 112 | 110 | 177 | 176 | 175 | 56 | 56 | 56 | 353 | 352 | 351 |
CAL 20500 | 114 | 112 | 110 | 177 | 176 | 175 | 36 | 36 | 36 | 333 | 332 | 331 |
CAL 20502 | 76 | 76 | 74 | 128 | 128 | 127 | 36 | 36 | 36 | 264 | 263 | 262 |
CAL 20002 | 76 | 76 | 74 | 128 | 128 | 127 | 100 | 100 | 100 | 328 | 327 | 326 |
HH.5.3 CALECG Начало/конец сигнала, Частота дискретизации = 500 отсчетов/с
Наименование | начало P зубца | Конец P зубца | начало QRS комплекса | конец QRS комплекса | конец T зубца |
| 1 мкВ | 2,5 мкВ | 5 мкВ | 1 мкВ | 2,5 мкВ | 5 мкВ | 1 мкВ | 2,5 мкВ | 5 мкВ | 1 мкВ | 2,5 мкВ | 5 мкВ | 1 мкВ | 2,5 мкВ | 5 мкВ |
CAL 05000 | 2 | 4 | 4 | 118 | 116 | 116 | 180 | 180 | 180 | 280 | 280 | 280 | 574 | 572 | 570 |
CAL 10000 | 2 | 4 | 4 | 118 | 116 | 116 | 180 | 180 | 180 | 280 | 280 | 280 | 576 | 574 | 574 |
CAL 15000 | 2 | 4 | 4 | 118 | 116 | 116 | 180 | 180 | 180 | 280 | 280 | 280 | 578 | 576 | 574 |
CAL 20000 | 2 | 4 | 4 | 118 | 116 | 116 | 180 | 180 | 180 | 280 | 280 | 280 | 578 | 576 | 576 |
CAL 30000 | 2 | 4 | 4 | 118 | 116 | 116 | 180 | 180 | 180 | 280 | 280 | 280 | 578 | 578 | 576 |
CAL 40000 | 2 | 4 | 4 | 118 | 116 | 116 | 180 | 180 | 180 | 280 | 280 | 280 | 578 | 578 | 578 |
CAL 50000 | 2 | 4 | 4 | 118 | 116 | 116 | 180 | 180 | 180 | 280 | 280 | 280 | 578 | 578 | 578 |
CAL 20100 | 2 | 4 | 4 | 118 | 116 | 116 | 180 | 180 | 180 | 236 | 236 | 236 | 534 | 532 | 532 |
CAL 20110 | 2 | 4 | 4 | 118 | 116 | 116 | 180 | 180 | 180 | 236 | 236 | 236 | 534 | 532 | 532 |
CAL 20160 | 2 | 4 | 4 | 118 | 116 | 116 | 180 | 180 | 180 | 236 | 236 | 236 | 534 | 532 | 532 |
CAL 20200 | 2 | 4 | 4 | 118 | 116 | 116 | 180 | 180 | 180 | 236 | 236 | 236 | 534 | 532 | 532 |
CAL 20210 | 2 | 4 | 4 | 118 | 116 | 116 | 180 | 180 | 180 | 236 | 236 | 236 | 534 | 532 | 532 |
CAL 20260 | 2 | 4 | 4 | 118 | 116 | 116 | 180 | 180 | 180 | 236 | 236 | 236 | 534 | 532 | 532 |
CAL 20500 | 2 | 4 | 4 | 118 | 116 | 116 | 180 | 180 | 180 | 216 | 216 | 216 | 514 | 512 | 512 |
CAL 20502 | 2 | 2 | 2 | 78 | 78 | 78 | 130 | 130 | 130 | 166 | 166 | 166 | 394 | 394 | 392 |
CAL 20002 | 2 | 2 | 2 | 78 | 78 | 78 | 130 | 130 | 130 | 230 | 230 | 230 | 458 | 458 | 456 |
Примечание - Номера отсчетов соответствуют отсчетам, хранящимся в Атласе испытательных сигналов CTS типа CAL (1000 отсчетов/с). Первый отсчет, хранящийся в файле пронумерован как отсчет 1. При уменьшении частоты дискретизации до 500 отсчетов/с, берется каждый второй отсчет, начиная с 2.
HH.5.4 CALECG Длительность интервалов, Частота дискретизации = 500 отсчетов/с
Наименование | P | PR | QRS | QT |
| 1 мкВ | 2,5 мкВ | 5 мкВ | 1 мкВ | 2,5 мкВ | 5 мкВ | 1 мкВ | 2,5 мкВ | 5 мкВ | 1 мкВ | 2,5 мкВ | 5 мкВ |
CAL 05000 | 116 | 112 | 112 | 178 | 176 | 176 | 100 | 100 | 100 | 394 | 392 | 390 |
CAL 10000 | 116 | 112 | 112 | 178 | 176 | 176 | 100 | 100 | 100 | 396 | 394 | 394 |
CAL 15000 | 116 | 112 | 112 | 178 | 176 | 176 | 100 | 100 | 100 | 398 | 396 | 394 |
CAL 20000 | 116 | 112 | 112 | 178 | 176 | 176 | 100 | 100 | 100 | 398 | 396 | 396 |
CAL 30000 | 116 | 112 | 112 | 178 | 176 | 176 | 100 | 100 | 100 | 398 | 398 | 396 |
CAL 40000 | 116 | 112 | 112 | 178 | 176 | 176 | 100 | 100 | 100 | 398 | 398 | 398 |
CAL 50000 | 116 | 112 | 112 | 178 | 176 | 176 | 100 | 100 | 100 | 398 | 398 | 398 |
CAL 20100 | 116 | 112 | 112 | 178 | 176 | 176 | 56 | 56 | 56 | 354 | 352 | 352 |
CAL 20110 | 116 | 112 | 112 | 178 | 176 | 176 | 56 | 56 | 56 | 354 | 352 | 352 |
CAL 20160 | 116 | 112 | 112 | 178 | 176 | 176 | 56 | 56 | 56 | 354 | 352 | 352 |
CAL 20200 | 116 | 112 | 112 | 178 | 176 | 176 | 56 | 56 | 56 | 354 | 352 | 352 |
CAL 20210 | 116 | 112 | 112 | 178 | 176 | 176 | 56 | 56 | 56 | 354 | 352 | 352 |
CAL 20260 | 116 | 112 | 112 | 178 | 176 | 176 | 56 | 56 | 56 | 354 | 352 | 352 |
CAL 20500 | 116 | 112 | 112 | 178 | 176 | 176 | 36 | 36 | 36 | 334 | 332 | 332 |
CAL 20502 | 76 | 76 | 76 | 128 | 128 | 128 | 36 | 36 | 36 | 264 | 264 | 262 |
CAL 20002 | 76 | 76 | 76 | 128 | 128 | 128 | 100 | 100 | 100 | 328 | 328 | 326 |
(справочное)
СВЕДЕНИЯ О СООТВЕТСТВИИ ССЫЛОЧНЫХ МЕЖДУНАРОДНЫХ СТАНДАРТОВ
НАЦИОНАЛЬНЫМ СТАНДАРТАМ РОССИЙСКОЙ ФЕДЕРАЦИИ
Таблица ДА.1
Обозначение ссылочного международного стандарта | Степень соответствия | Обозначение и наименование соответствующего национального стандарта |
IEC 60601-1-2:2007 | IDT | ГОСТ Р МЭК 60601-1-2-2014 "Изделия медицинские электрические. Часть 1-2. Общие требования безопасности с учетом основных функциональных характеристик. Параллельный стандарт. Электромагнитная совместимость. Требования и испытания" |
IEC 60601-2-2:2009 | IDT | ГОСТ Р МЭК 60601-2-2-2013 "Изделия медицинские электрические. Часть 2-2. Частные требования безопасности с учетом основных функциональных характеристик к высокочастотным электрохирургическим аппаратам и высокочастотным электрохирургическим принадлежностям" |
Примечание - В настоящей таблице использовано следующее условное обозначение степени соответствия стандартов: - IDT - идентичные стандарты. |
[1] | WILLEMS JL. Et al. The diagnostic performance of computer programs for the interpretation of electrocardiograms. NEJM, 1991, 325, p. 1767 - 1773. |
| WILLEMS, JL. 10th CSE Progress Report, ACCO Publ., Leuven, 1990; Willems, JL, et al. Common standards for quantitative electrocardiography: Goals and main results. Meth. Inform. Med. 1990; 29:263 - 271 |
[3] | PIPBERGER, HV. et al., Recommendations for standardization of leads and of specifications for instruments in electrocardiography and vectorcardiography. American Heart Association, Report of the Committee on Electrocardiography, 1975, 52, p. 11 - 31. |
[4] | IEC 60601-2-27:2011 Medical electrical equipment - Part 2-27: Particular requirements for the basic safety and essential performance of electrocardiographic monitoring equipment <*> |
[5] | IEC 60601-2-47:2012, Medical electrical equipment - Part 2-47: Particular requirements for the basic safety and essential performance of ambulatory electrocardiographic systems |
Указатель определений терминов, применяемых
в настоящем стандарте
АКТИВНЫЙ ЭЛЕКТРОД .................................................... | МЭК 60601-2-2:2009, 201.3.203 |
ВНУТРЕННИЙ ИСТОЧНИК ПИТАНИЯ ............................ | МЭК 60601-1:2005, 3.45 |
ВЫСОКОЧАСТОТНЫЙ ЭЛЕКТРОХИРУРГИЧЕСКИЙ АППАРАТ .............................................................................. | МЭК 60601-2-2:2009, 201.3.222 |
ЗАЖИМ ЗАЩИТНОГО ЗАЗЕМЛЕНИЯ ............................. | МЭК 60601-1:2005, 3.95 |
ЗАЖИМ РАБОЧЕГО ЗАЗЕМЛЕНИЯ ................................. | МЭК 60601-1:2005, 3.35 |
ИЗГОТОВИТЕЛЬ .................................................................. | МЭК 60601-1:2005, 3.55 |
ИЗДЕЛИЕ С ВНУТРЕННИМ ИСТОЧНИКОМ ПИТАНИЯ | МЭК 60601-1:2005, 3.46 |
КАБЕЛЬ ПАЦИЕНТА ........................................................... | |
КАНАЛ .................................................................................. | |
КОРПУС ............................................................................... | МЭК 60601-1:2005, 3.26 |
КОЭФФИЦИЕНТ УСИЛЕНИЯ .......................................... | |
ME ИЗДЕЛИЕМ ЖИЗНЕОБЕСПЕЧЕНИЯ ......................... | МЭК 60601-1-2:2007, 3.18 |
МЕДИЦИНСКАЯ ЭЛЕКТРИЧЕСКАЯ СИСТЕМА, ME СИСТЕМА ............................................................................ | МЭК 60601-1:2005, 3.64 |
МЕДИЦИНСКОЕ ЭЛЕКТРИЧЕСКОЕ ИЗДЕЛИЕ, ME ИЗДЕЛИЕ ............................................................................. | МЭК 60601-1:2005, 3.63 |
НЕЙТРАЛЬНЫЙ ЭЛЕКТРОД ............................................ | |
НОРМАЛЬНЫЙ КОЭФФИЦИЕНТ УСИЛЕНИЯ ............. | |
НОРМИРОВАННОЕ (ЗНАЧЕНИЕ) .................................... | МЭК 60601-1:2005, 3.97 |
ОПАСНАЯ СИТУАЦИЯ ..................................................... | МЭК 60601-1:2005, 3.40 |
ОПАСНОСТЬ ...................................................................... | МЭК 60601-1:2005, 3.39 |
ОПЕРАТОР ........................................................................... | МЭК 60601-1:2005, 3.73 |
ОСНОВНАЯ БЕЗОПАСНОСТЬ ......................................... | МЭК 60601-1:2005, 3.10 |
ОСНОВНЫЕ ФУНКЦИОНАЛЬНЫЕ ХАРАКТЕРИСТИКИ | МЭК 60601-1:2005, 3.27 |
ОТВЕДЕНИЕ ........................................................................ | |
ПАЦИЕНТ ............................................................................. | МЭК 60601-1:2005, 3.76 |
ПИТАЮЩАЯ СЕТЬ ............................................................. | МЭК 60601-1:2005, 3.120 |
ПОДАВЛЕНИЕ СИНФАЗНОЙ ПОМЕХИ ......................... | |
ПОСТОЯННОЕ НАПРЯЖЕНИЕ СМЕЩЕНИЯ ................. | |
ПРЕДУСМОТРЕННОЕ ПРИМЕНЕНИЕ/ПРЕДУСМОТРЕННОЕ НАЗНАЧЕНИЕ ... | МЭК 60601-1:2005, 3.44 |
ПРИНАДЛЕЖНОСТЬ .......................................................... | МЭК 60601-1:2005, 3.3 |
ПРОВОД ВЫРАВНИВАНИЯ ПОТЕНЦИАЛА .................. | МЭК 60601-1:2005, 3.86 |
ПРОВОД ОТВЕДЕНИЯ ....................................................... | |
ПРОГРАММИРУЕМЫЕ ЭЛЕКТРИЧЕСКИЕ МЕДИЦИНСКИЕ СИСТЕМЫ (ПЭМС) ............................. | МЭК 60601-1:2005, 3.90 |
ПРОДОЛЖИТЕЛЬНЫЙ РЕЖИМ РАБОТЫ ...................... | МЭК 60601-1:2005, 3.18 |
ПРЯМОЕ ПРИМЕНЕНИЕ НА СЕРДЦЕ ............................. | МЭК 60601-1:2005, 3.22 |
РАБОЧАЯ ЧАСТЬ ............................................................... | МЭК 60601-1:2005, 3.8 |
РАБОЧАЯ ЧАСТЬ С ЗАЩИТОЙ ОТ РАЗРЯДА ДЕФИБРИЛЛЯТОРА .......................................................... | МЭК 60601-1:2005, 3.20 |
РАБОЧАЯ ЧАСТЬ ТИПА BF .............................................. | МЭК 60601-1:2005, 3.133 |
РАБОЧАЯ ЧАСТЬ ТИПА CF ............................................. | МЭК 60601-1:2005, 3.134 |
СИГНАЛЬНЫЙ ВХОД/ВЫХОД ........................................ | МЭК 60601-1:2005, 3.115 |
ТОК УТЕЧКИ ...................................................................... | МЭК 60601-1:2005, 3.47 |
УРОВЕНЬ СООТВЕТСТВИЯ (ТРЕБОВАНИЯМ ПОМЕХОУСТОЙЧИВОСТИ) ............................................ | МЭК 60601-1-2:2007, 3.1 |
УХУДШЕНИЕ (КАЧЕСТВА ФУНКЦИОНИРОВАНИЯ) ... | МЭК 60601-1-2:2007, 3.2 |
ФИЛЬТР ............................................................................... | |
ЦЕНТРАЛЬНАЯ ТОЧКА ПО ВИЛЬСОНУ (CT) .............. | |
ШНУР ПИТАНИЯ ............................................................... | МЭК 60601-1:2005, 3.87 |
ШУМ .................................................................................... | |
ЭКГ ОТЧЕТ ......................................................................... | |
ЭКСПЛУАТАЦИОННЫЙ ДОКУМЕНТ ........................... | МЭК 60601-1:2005, 3.4 |
ЭЛЕКТРИЧЕСКОЕ ИЗДЕЛИЕ КЛАССА I ....................... | МЭК 60601-1:2005, 3.13 |
ЭЛЕКТРИЧЕСКОЕ ИЗДЕЛИЕ КЛАССА II ..................... | МЭК 60601-1:2005, 3.14 |
ЭЛЕКТРОД .......................................................................... | |
ЭЛЕКТРОКАРДИОГРАММА ........................................... | |
ЭЛЕКТРОКАРДИОГРАФ (ME ИЗДЕЛИЕ) ....................... | |
ЭФФЕКТИВНАЯ ШИРИНА ЗАПИСИ ............................... | |