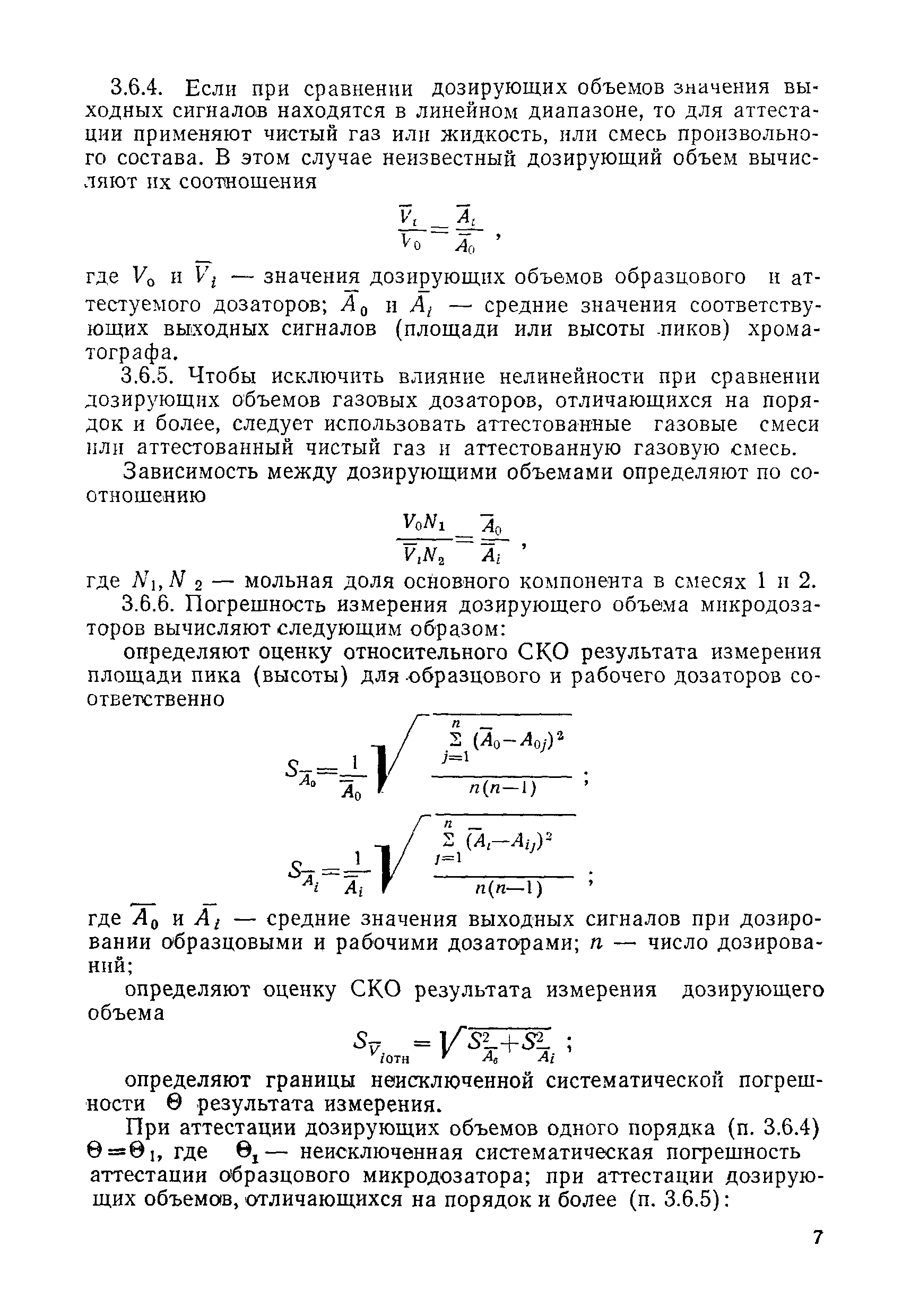
Скачать МИ 206-80 Методика аттестации дозирующих объемов микродозаторовДата актуализации: 01.01.2021
|
| Обозначение: | МИ 206-80 |
| Обозначение англ: | MI 206-80 |
| Статус: | действует |
| Название рус.: | Методика аттестации дозирующих объемов микродозаторов |
| Дата добавления в базу: | 01.09.2013 |
| Дата актуализации: | 01.01.2021 |
| Дата введения: | 09.12.1976 |
| Область применения: | Методика устанавливает основные положения метрологической аттестации дозирующих объемов микродозаторов. |
| Оглавление: | 1. Операции и средства аттестации 2. Аттестация 3. Проведение аттестации 4. Оформление результатов аттестации микродозаторов Приложение Свидетельство о метрологической аттестации |
| Разработан: | ВНИИМС |
| Утверждён: | 09.12.1976 ВНИИМС (VNIIMS 4) |
| Издан: | Издательство стандартов (1980 г. ) |
| Нормативные ссылки: |











