Скачать ГОСТ Р ИСО 10303-501-2006 Системы автоматизации производства и их интеграция. Представление данных об изделии и обмен этими данными. Часть 501. Прикладные интерпретированные конструкции. Каркасное представление формы на основе реберДата актуализации: 01.01.2021
|
| Обозначение: | ГОСТ Р ИСО 10303-501-2006 |
| Обозначение англ: | GOST R ISO 10303-501-2006 |
| Статус: | введен впервые |
| Название рус.: | Системы автоматизации производства и их интеграция. Представление данных об изделии и обмен этими данными. Часть 501. Прикладные интерпретированные конструкции. Каркасное представление формы на основе ребер |
| Название англ.: | Industrial automation systems and integration. Product data representation and exchange. Part 501. Application interpreted constructions. Edge-based wireframe |
| Дата добавления в базу: | 01.09.2013 |
| Дата актуализации: | 01.01.2021 |
| Дата введения: | 01.07.2007 |
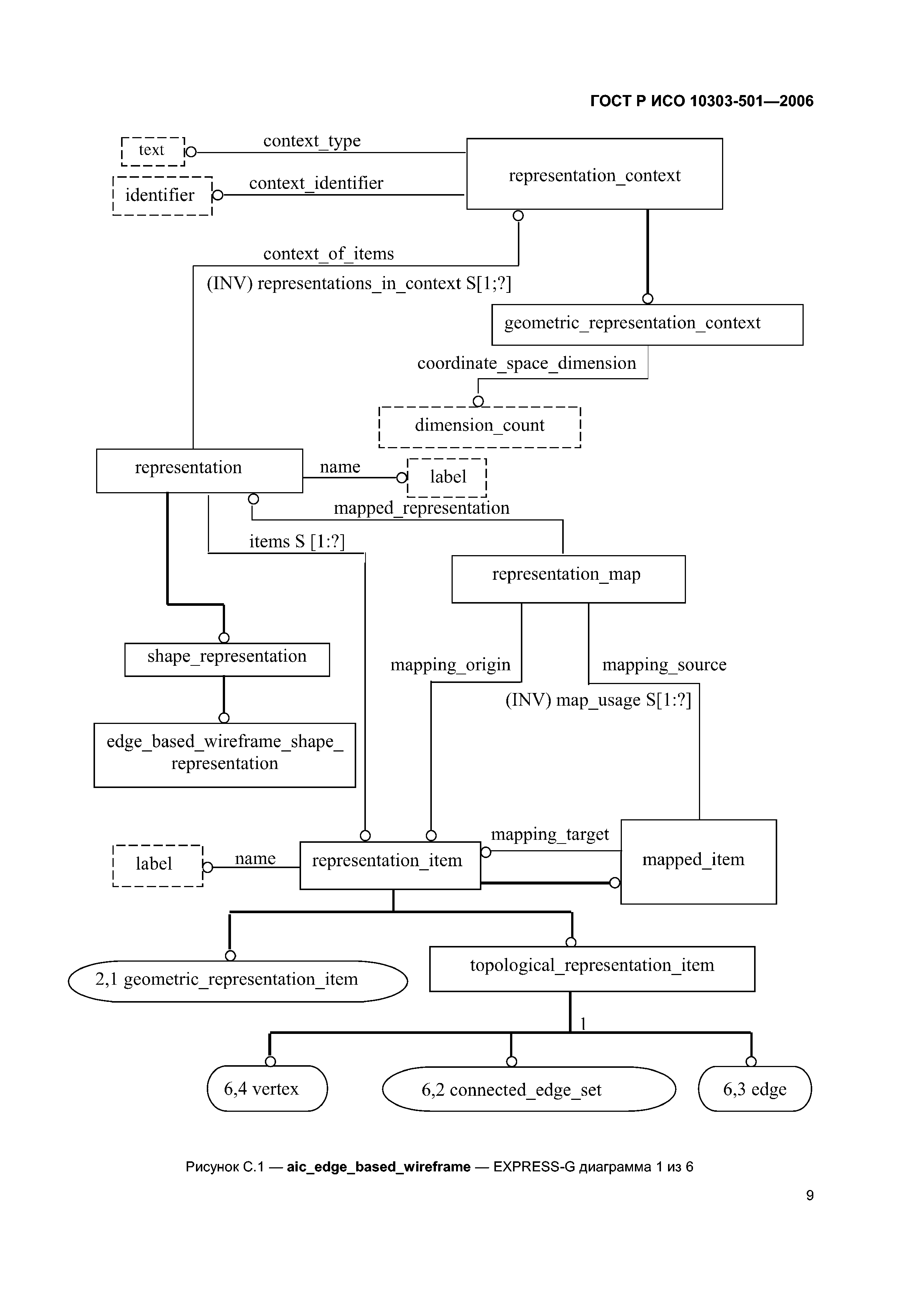
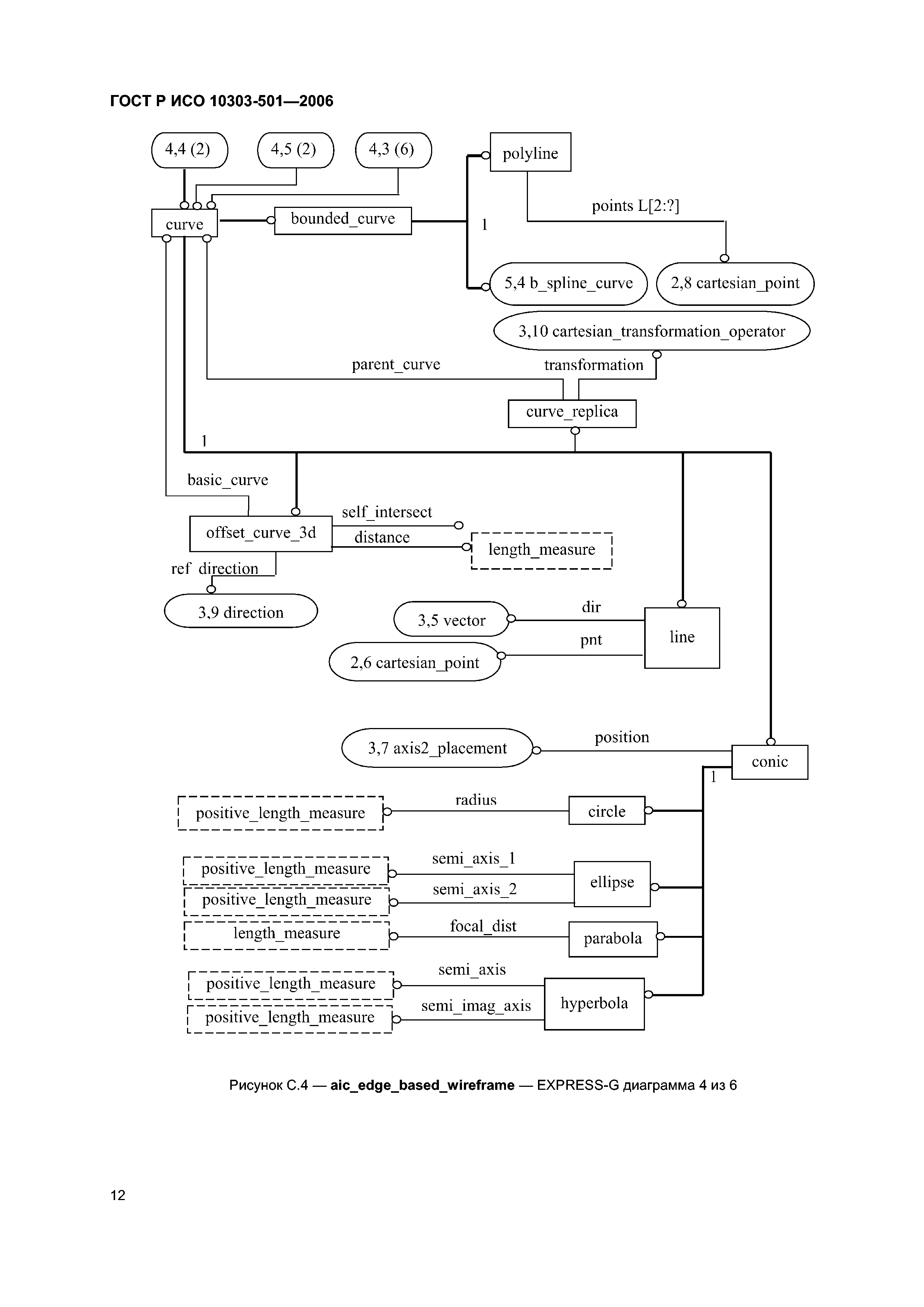
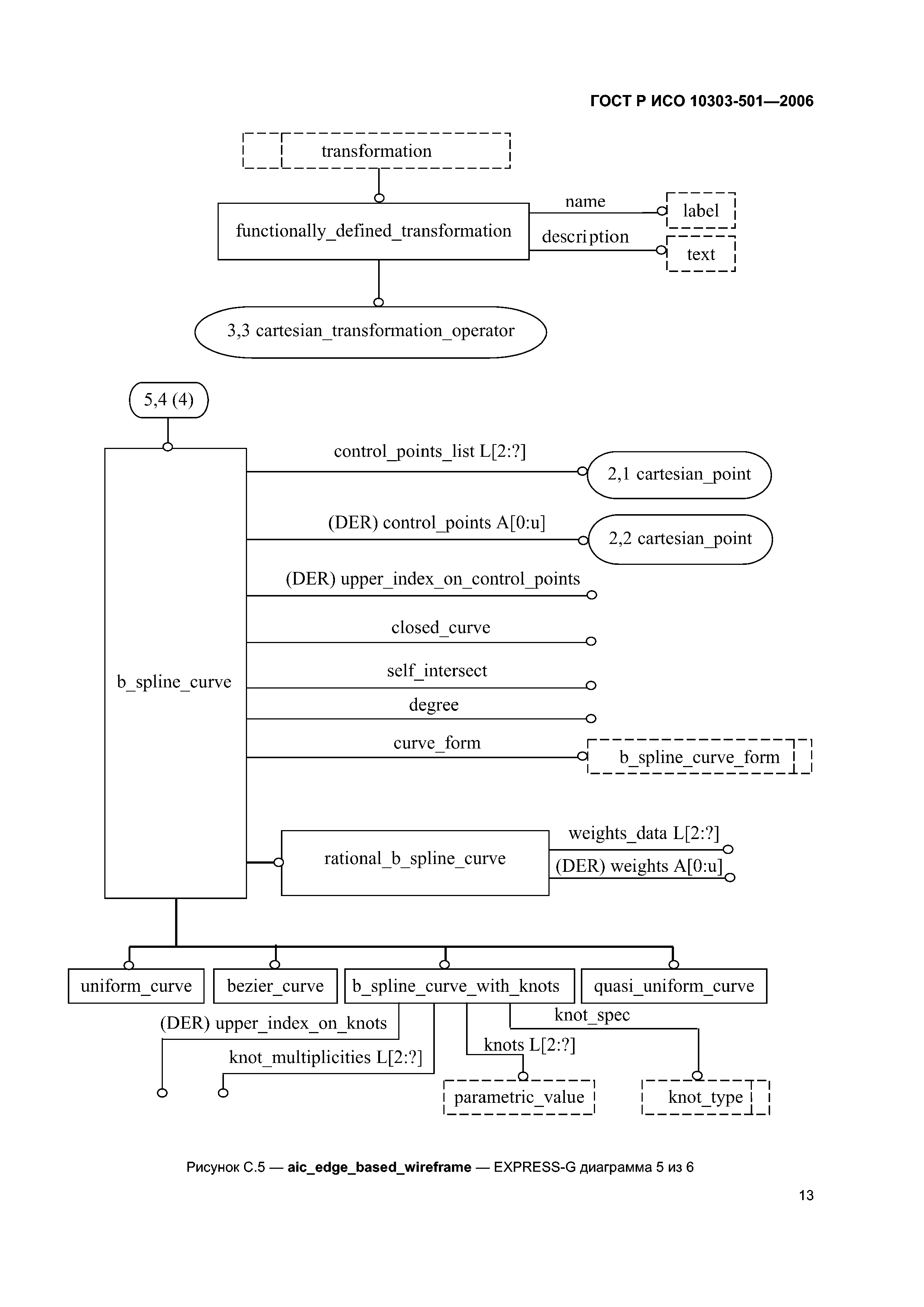
| Область применения: | Стандарт определяет интерпретацию интегрированных ресурсов, обеспечивающую соответствие требованиям к представлению формы изделия посредством использования трехмерных каркасных моделей, ограниченных совокупностью связанных между собой ребер. Область применения настоящего стандарта распространяется на: - представление каркасных моделей, описываемых графом, состоящим из ребер и вершин, в котором ребра пересекаются только в их вершинах; - представление каркасной модели одной или несколькими совокупностями связанных ребер, которые должны перекрываться или пересекаться только в их вершинах или ребрах; - точки, описываемые в трехмерном координатном пространстве; - кривые, включая b-сплайны, описываемые в трехмерном координатном пространстве; - представление отдельной каркасной модели или сборки каркасных моделей. Область применения настоящего стандарта не распространяется на: - геометрию, определенную в двумерном координатном пространстве; - геометрию поверхности; - геометрию твердого тела; - топологию оболочки. |
| Оглавление: | 1 Область применения 2 Нормативные ссылки 3 Термины и определения 4 Сокращенный листинг на языке EXPRESS 4.1 Введение 4.2 Основные понятия и допущения 4.3 Определение объекта edge_based_wireframe_shape_representation схемы aic_edge_based_wireframe 4.4 Определение функций схемы aic_edge_based_wireframe Приложение А Сокращенное наименование объекта Приложение В Регистрация информационного объекта Приложение С EXPRESS-G диаграммы Приложение D Машинно-интерпретируемые листинги Приложение Е Сведения о соответствии национальных стандартов Российской Федерации ссылочным международным стандартам |
| Разработан: | ГНУ Центральный научно-исследовательский и опытно-конструкторский институт робототехники и технической кибернетики |
| Утверждён: | 27.12.2006 Федеральное агентство по техническому регулированию и метрологии (486-ст) |
| Издан: | Стандартинформ (2007 г. ) |
| Нормативные ссылки: |
|



















