Скачать ГОСТ Р ИСО 13584-20-2006 Системы автоматизации производства и их интеграция. Библиотека деталей. Часть 20. Логический ресурс. Логическая модель выраженийДата актуализации: 01.01.2021
|
| Обозначение: | ГОСТ Р ИСО 13584-20-2006 |
| Обозначение англ: | GOST R ISO 13584-20-2006 |
| Статус: | введен впервые |
| Название рус.: | Системы автоматизации производства и их интеграция. Библиотека деталей. Часть 20. Логический ресурс. Логическая модель выражений |
| Название англ.: | Industrial automation systems and integration. Parts library. Part 20. Logical resource. Logical model of expressions |
| Дата добавления в базу: | 01.09.2013 |
| Дата актуализации: | 01.01.2021 |
| Дата введения: | 01.07.2007 |
| Область применения: | Стандарт устанавливает: - EXPRESS-схему для обобщенных выражений; - EXPRESS-схему для выражений, которая моделирует подмножество допустимых выражений на языке EXPRESS, требования к которому установлены в ИСО 10303-11, соответствующее целому, вещественному, булевому и строковому типам данных. В этой схеме используются ресурсы, определенные в схеме обобщенных выражений. Область применения стандарта распространяются на: - обмен выражениями, которые содержат как константы, так и переменные; - функцию, которая проверяет, должно ли числовое выражение быть приведено к целому значению; - константы, которые обеспечивают семантическую корректность выражения; - вычисление переменных или функций, используемых в выражении; - функцию, которая проверяет, может ли выражение быть отображено на языке запросов SQL. Область применения стандарта не распространяется на: - присвоение значений переменных в пределах некоторого контекста; - переключающий механизм, который вычисляет значение выражения в заданном контексте. |
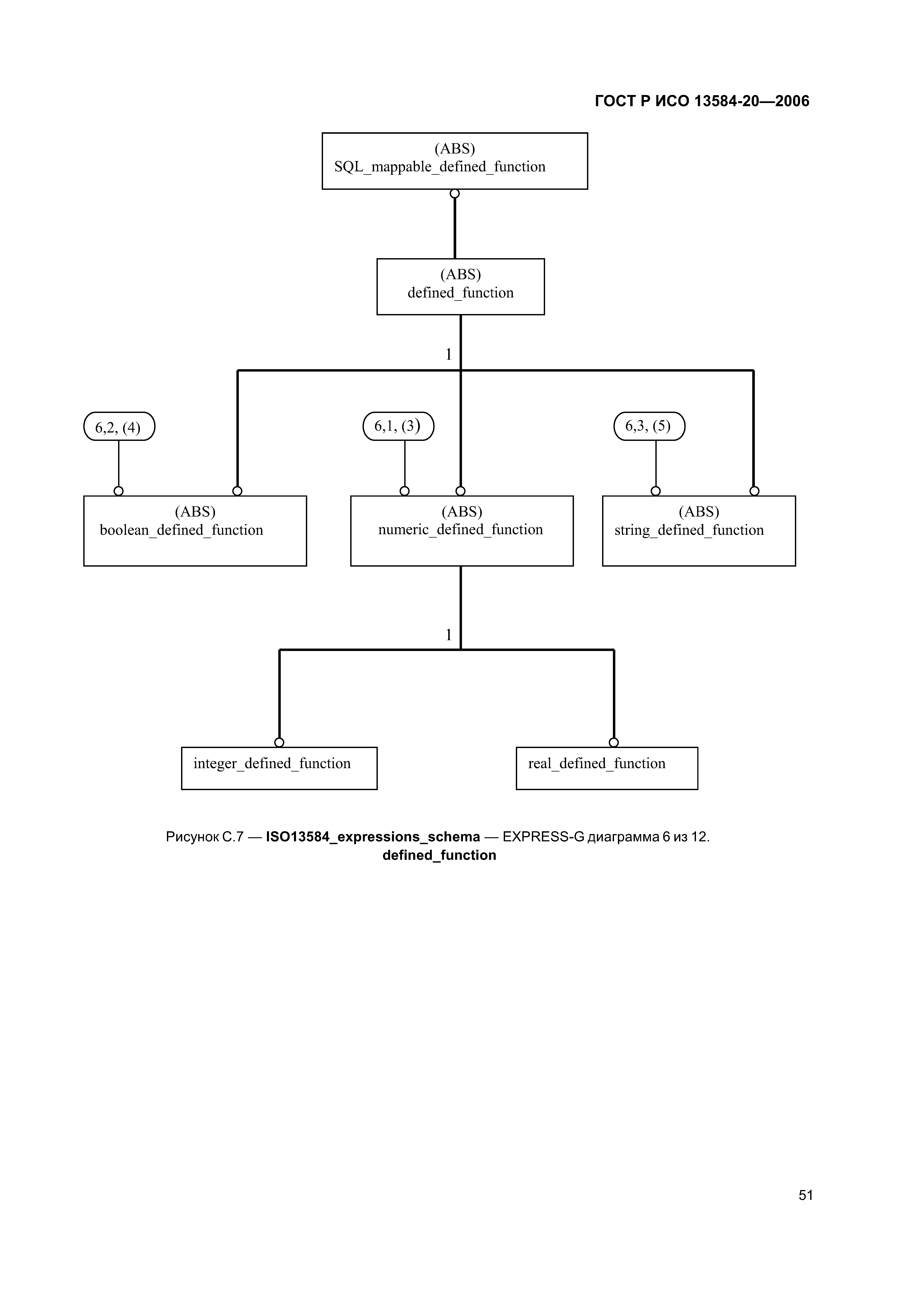
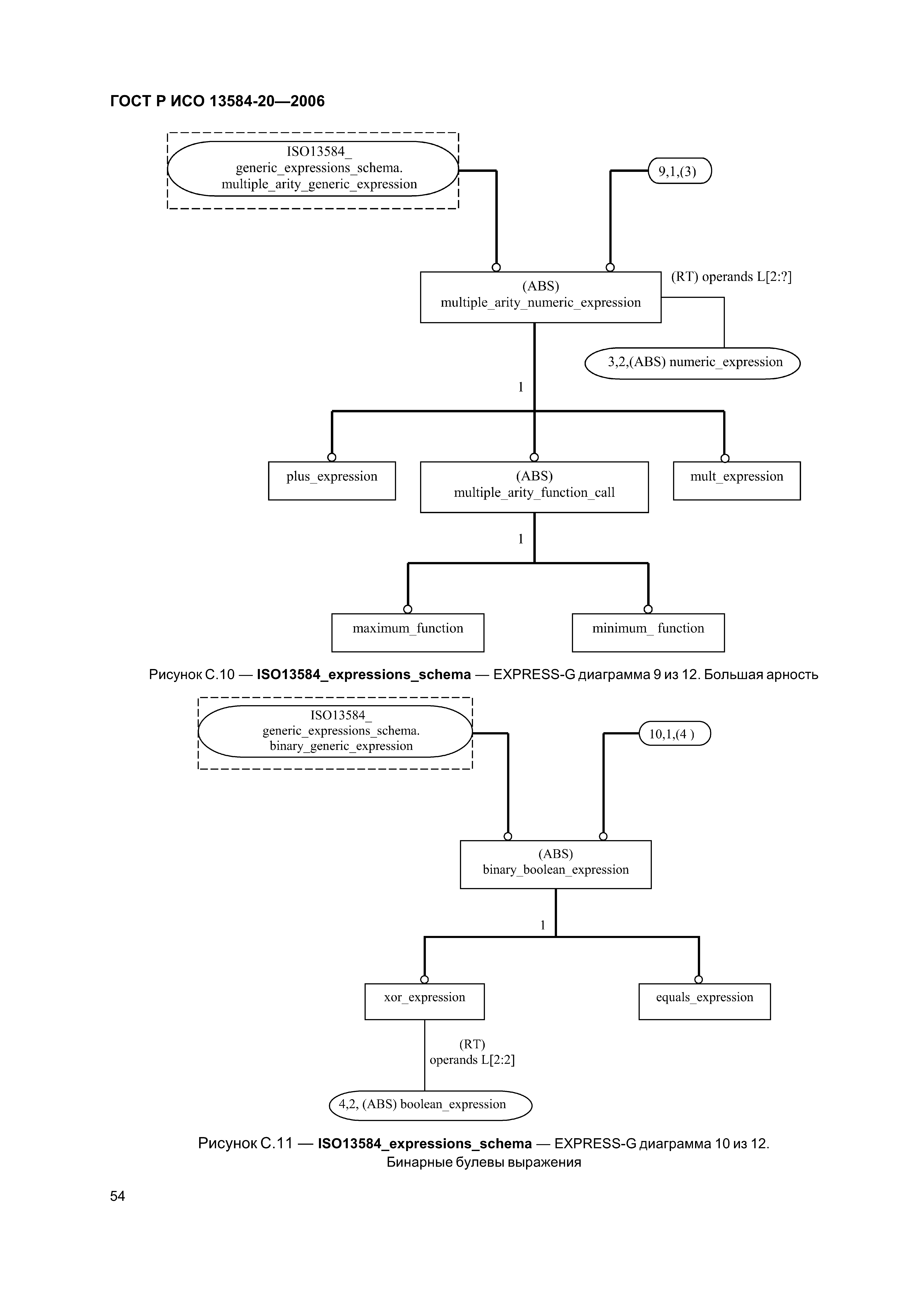
| Оглавление: | 1 Область применения 2 Нормативные ссылки 3 Термины, определения и сокращения 3.1 Термины, определенные в ИСО 10303-11 3.2 Термины, определенные в ИСО 10303-44 3.3 Другие термины и определения 3.4 Сокращения 4 Основные понятия и допущения 4.1 Статические и динамические данные 4.2 Синтаксис выражений 4.3 Семантика выражений 4.4 Уровни абстракции при моделировании выражений 4.5 Моделирование переменной 4.6 Отображаемость на языке SQL 5 ISO 13584_generic_expressions_schema 5.1 Введение 5.2 Определения объектов ISO 13584_generic_expressions_schema 5.3 Определения функций ISO 13584_generic_expressions_schema 6 ISO 13584_expressions_schema 6.1 Введение 6.2 Определения общих объектов ISO 13584_expressions_schema 6.3 ISO 13584_expressions_schema: определения объектов для числовых выражений 6.4 Определения объектов булевых выражений 6.5 Определения объектов строковых выражений 6.6 Функции для определения свойств выражения Приложение А (обязательное) Сокращенные наименования объектов Приложение В (обязательное) Регистрация информационного объекта Приложение С (справочное) Диаграммы на языке EXPRESS-G Приложение D (справочное) Использование схемы ISO 13584_expressions_schema Приложение E (справочное) Конкретизация схем Приложение F (справочное) Статический анализ выражений Приложение G (справочное) Сведения о соответствии национальных стандартов Российской Федерации ссылочным международным стандартам |
| Разработан: | Центральный научно-исследовательский и опытно-конструкторский институт робототехники и технической кибернетики |
| Утверждён: | 27.12.2006 Федеральное агентство по техническому регулированию и метрологии (484-ст) |
| Издан: | Стандартинформ (2007 г. ) |
| Нормативные ссылки: |
|





































































