Скачать ГОСТ Р ИСО 10303-44-2002 Системы автоматизации производства и их интеграция. Представление данных об изделии и обмен этими данными. Часть 44. Интегрированные ресурсы. Конфигурация структуры изделияДата актуализации: 01.01.2021
|
| Обозначение: | ГОСТ Р ИСО 10303-44-2002 |
| Обозначение англ: | GOST R ISO 10303-44-2002 |
| Статус: | введен впервые |
| Название рус.: | Системы автоматизации производства и их интеграция. Представление данных об изделии и обмен этими данными. Часть 44. Интегрированные ресурсы. Конфигурация структуры изделия |
| Название англ.: | Industrial automation systems and integration. Product data representation and exchange. Part 44. Integrated generic resources. Product structure configuration |
| Дата добавления в базу: | 01.09.2013 |
| Дата актуализации: | 01.01.2021 |
| Дата введения: | 01.07.2003 |
| Область применения: | Стандарт устанавливает конструкции ресурсов для управления структурой и конфигурацией изделия во время его жизненного цикла. Настоящий стандарт определяет: - отношения между комплектующими и сборочными единицами (узлами) изделий; - отношения между изделиями и их комплектующими, получаемыми в результате изменений других изделий; - описание изделия в соответствии с требованиями потребителя; - зависимости между техническими требованиями (спецификациями) к изделию для представления потребителю возможных вариантов изделия; - управление структурой конфигурации сборочных единиц и комплектующих, запланированной для производства; - декомпозицию изделия для обеспечения различных работ в жизненном цикле изделия; - множество вариантов одного изделия, эквивалентных по форме, монтажу и функциональному назначению. Настоящий стандарт не определяет: - отношения между различными описаниями одного изделия; - административные работы в жизненном цикле изделия, связанные с приемкой, классификацией уровня доступа (грифа секретности), договорными соглашениями и организациями-поставщиками; - процесс внесения изменения в изделия, включая обоснование изменения и вид изменения; - решения, принимаемые в жизненном цикле изделия, и их обоснования; - физические соединения между комплектующими изделия; - свойства, которые может иметь составная часть изделия; - множество вариантов одного изделия, не эквивалентных по форме, монтажу и функциональному назначению |
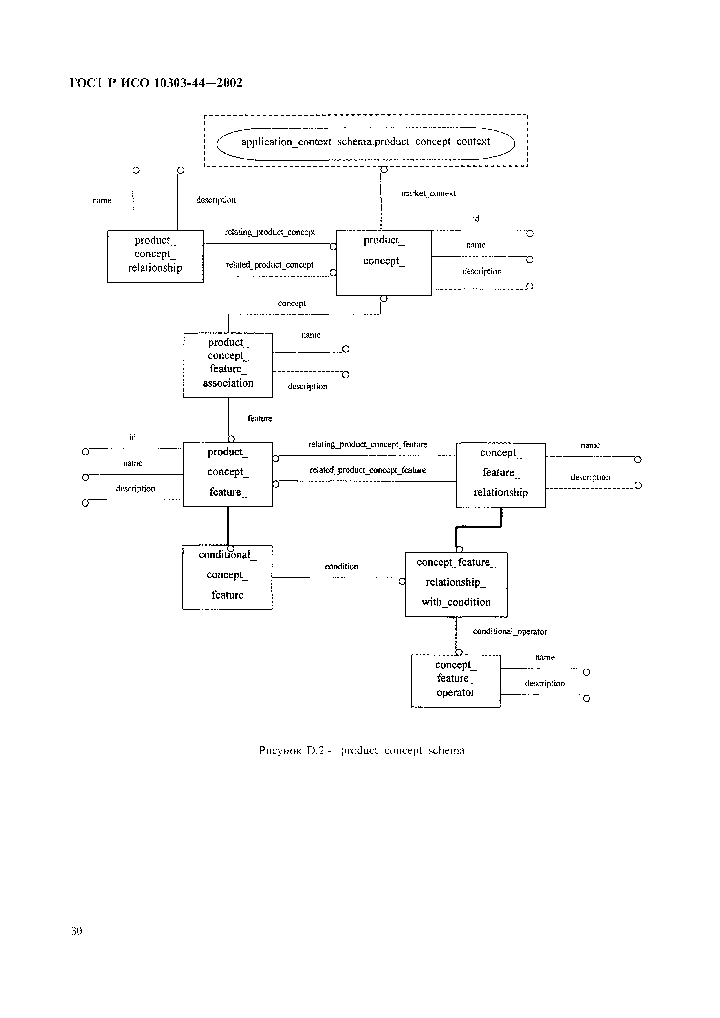
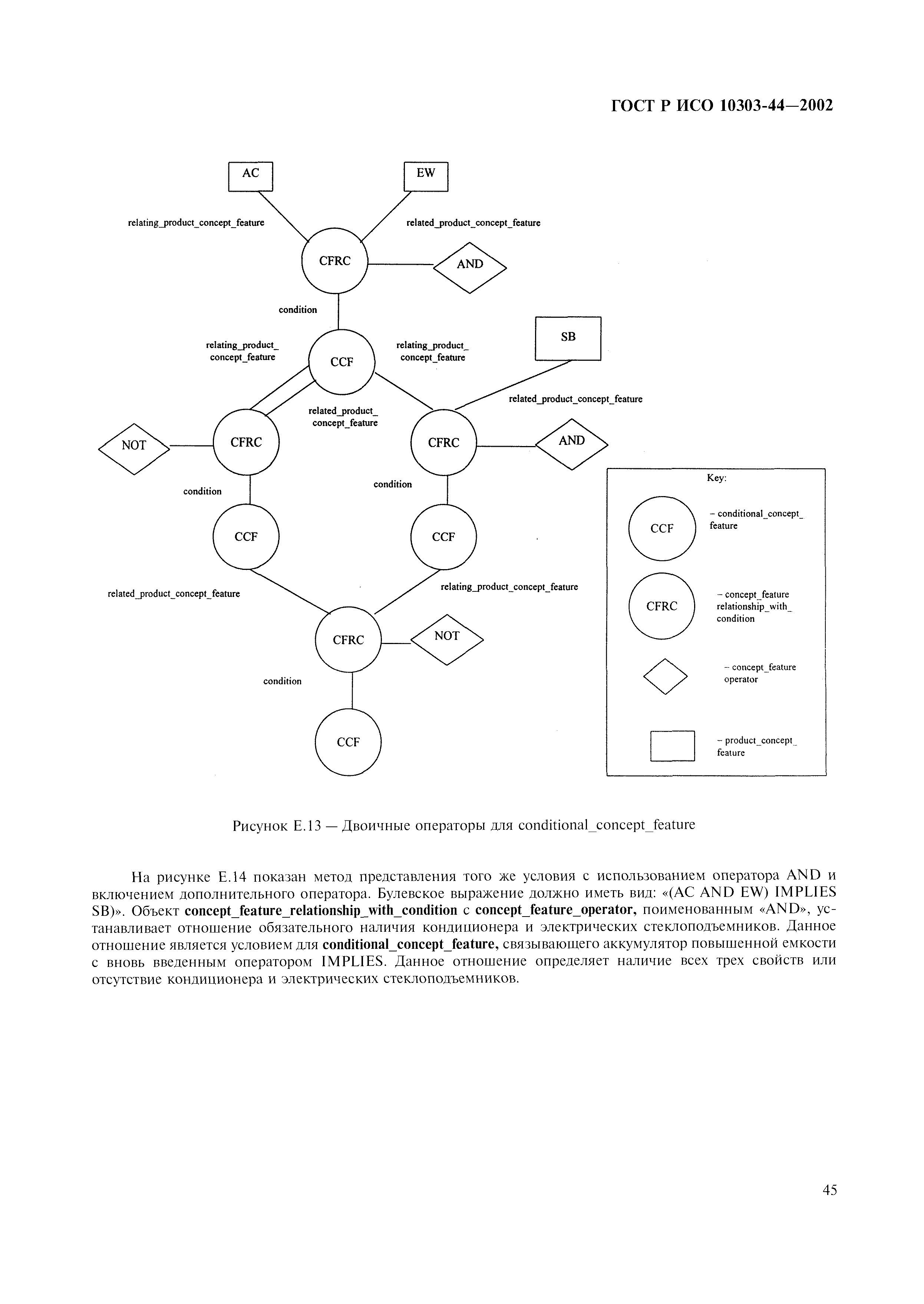
| Оглавление: | 1 Область применения 2 Нормативные ссылки 3 Термины и сокращения 3.1 Термины, определенные в ГОСТ Р ИСО 10303-1 3.2 Термины, определенные в ИСО 10303-41 3.3 Другие термины 3.4 Сокращения 4 Структура изделия 4.1 Введение 4.2 Основные принципы и допущения 4.3 Определения объектов структуры изделия 5 Концепция изделия 5.1 Введение 5.2 Основные принципы и допущения 5.3 Определения объектов концепции изделия 6 Управление конфигурацией 6.1 Введение 6.2 Основные принципы и допущения 6.3 Описание типа управления конфигурацией: configuration_design_item 6.4 Определения объектов управления конфигурацией Приложение А Сокращенные наименования объектов Приложение В Регистрация информационного объекта B.1 Обозначение документа В.2 Обозначение схемы Приложение С Машинно-интерпретируемый листинг Приложение D EXPRESS-G диаграммы Приложение Е Примеры Е.1 Структура изделия Е.2 Свойства и концепции изделия Приложение F Библиография Тематический указатель |
| Разработан: | ВНИИстандарт |
| Утверждён: | 20.12.2002 Госстандарт России (Russian Federation Gosstandart 498-ст) |
| Издан: | ИПК Издательство стандартов (2003 г. ) |
| Нормативные ссылки: |
|





















































