Скачать ГОСТ Р ИСО 21247-2007 Статистические методы. Комбинированные системы нуль-приемки и процедуры управления процессом при выборочном контроле продукцииДата актуализации: 01.01.2021
|
| Обозначение: | ГОСТ Р ИСО 21247-2007 |
| Обозначение англ: | GOST R ISO 21247-2007 |
| Статус: | заменен |
| Название рус.: | Статистические методы. Комбинированные системы нуль-приемки и процедуры управления процессом при выборочном контроле продукции |
| Название англ.: | Statistical methods. Combined accept-zero systems and process control procedures for samling product |
| Дата добавления в базу: | 01.09.2013 |
| Дата актуализации: | 01.01.2021 |
| Дата введения: | 01.09.2008 |
| Дата окончания срока действия: | 01.06.2019 |
| Область применения: | Стандарт устанавливает системы плана нуль-приемки и процедуры планирования и проведения выборочного контроля для оценки качества и соответствия продукции установленным требованиям. |
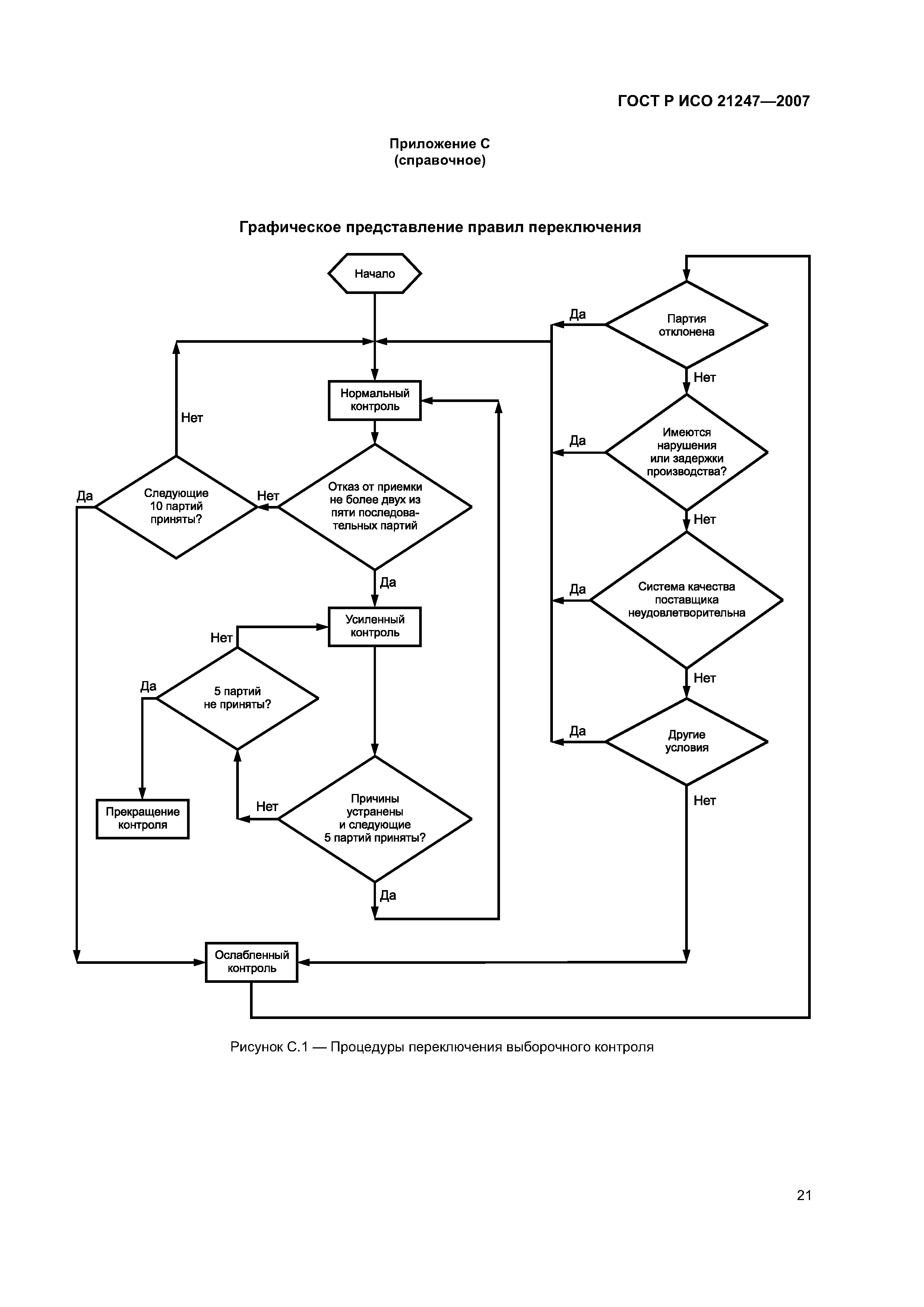
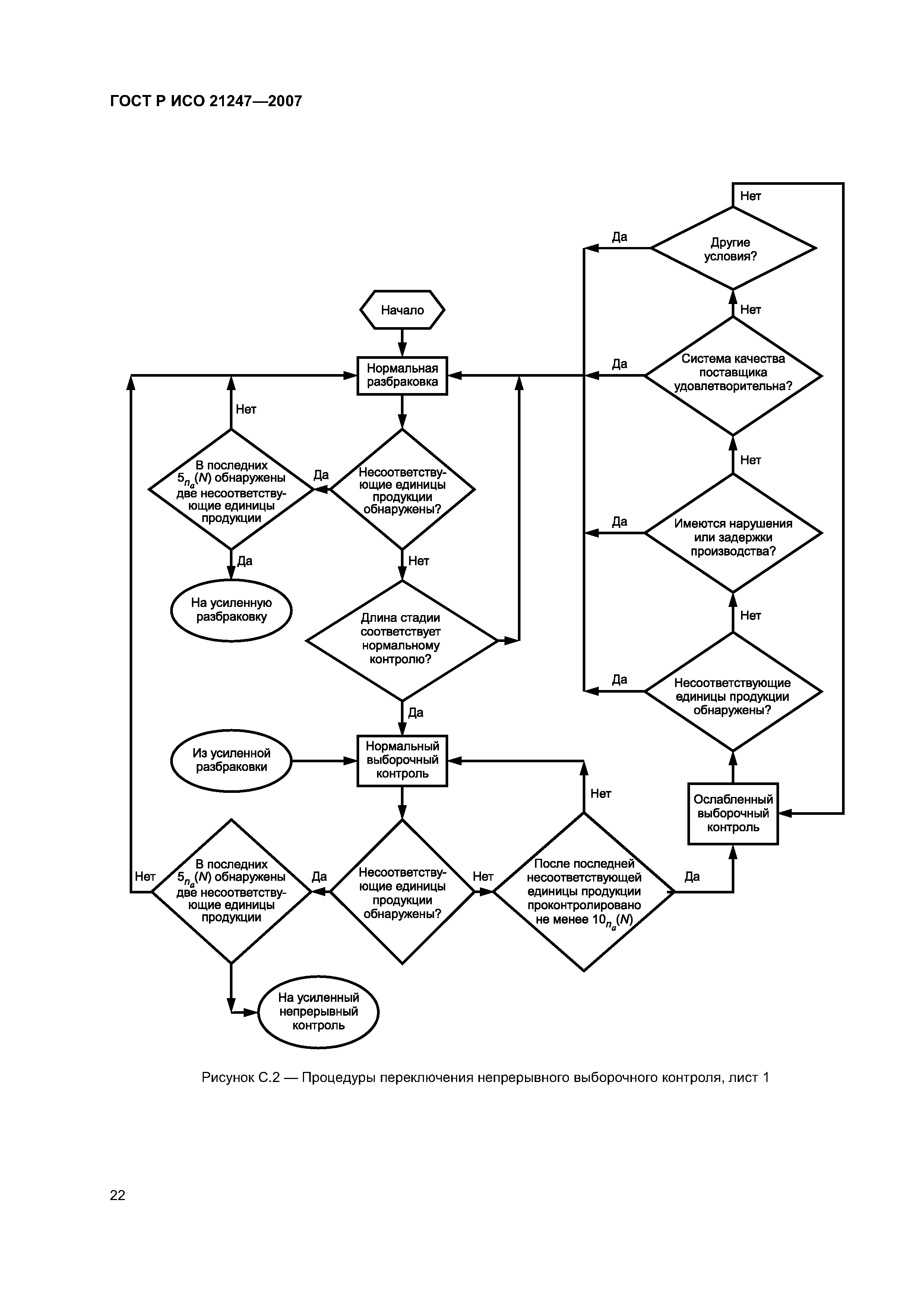
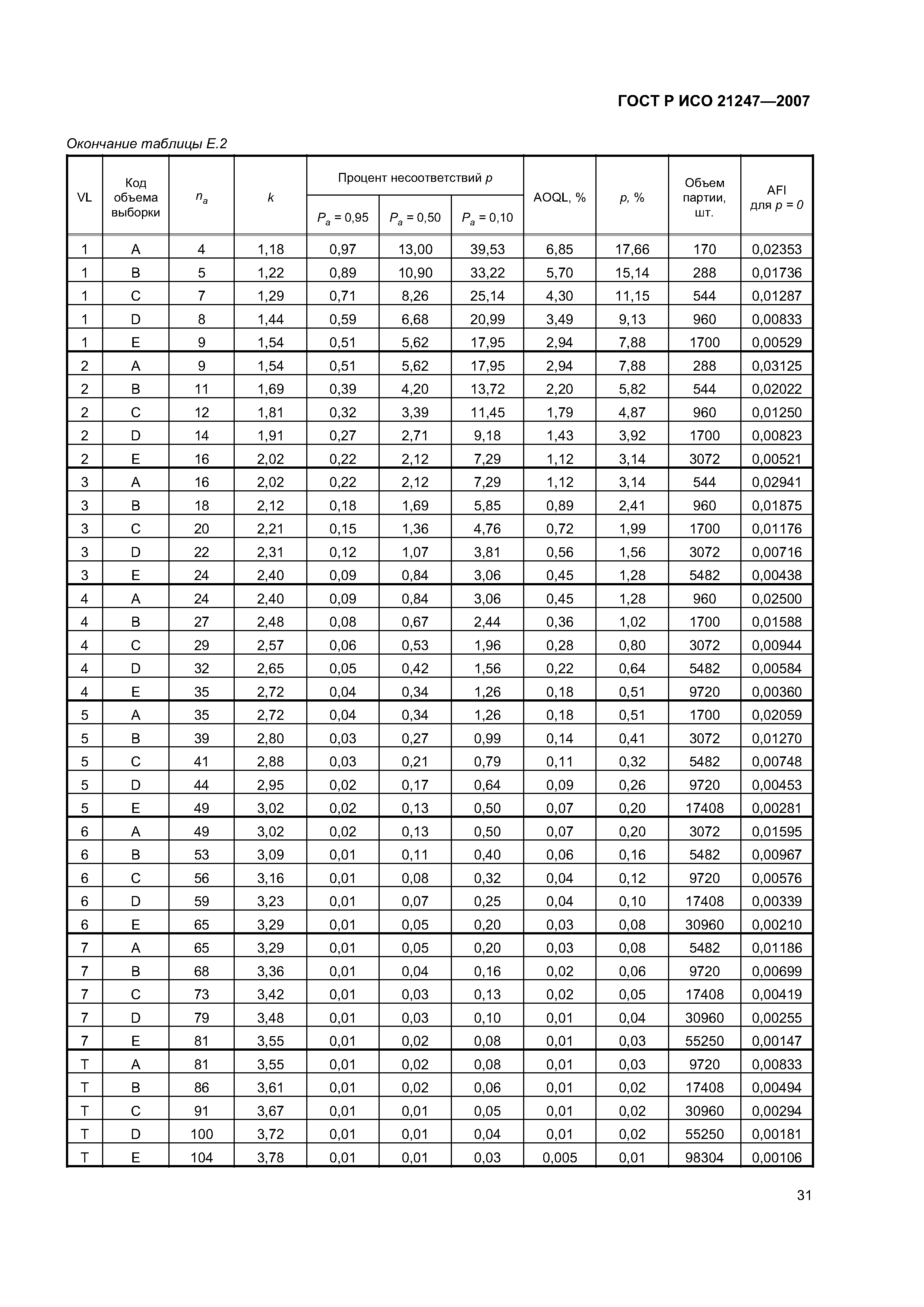
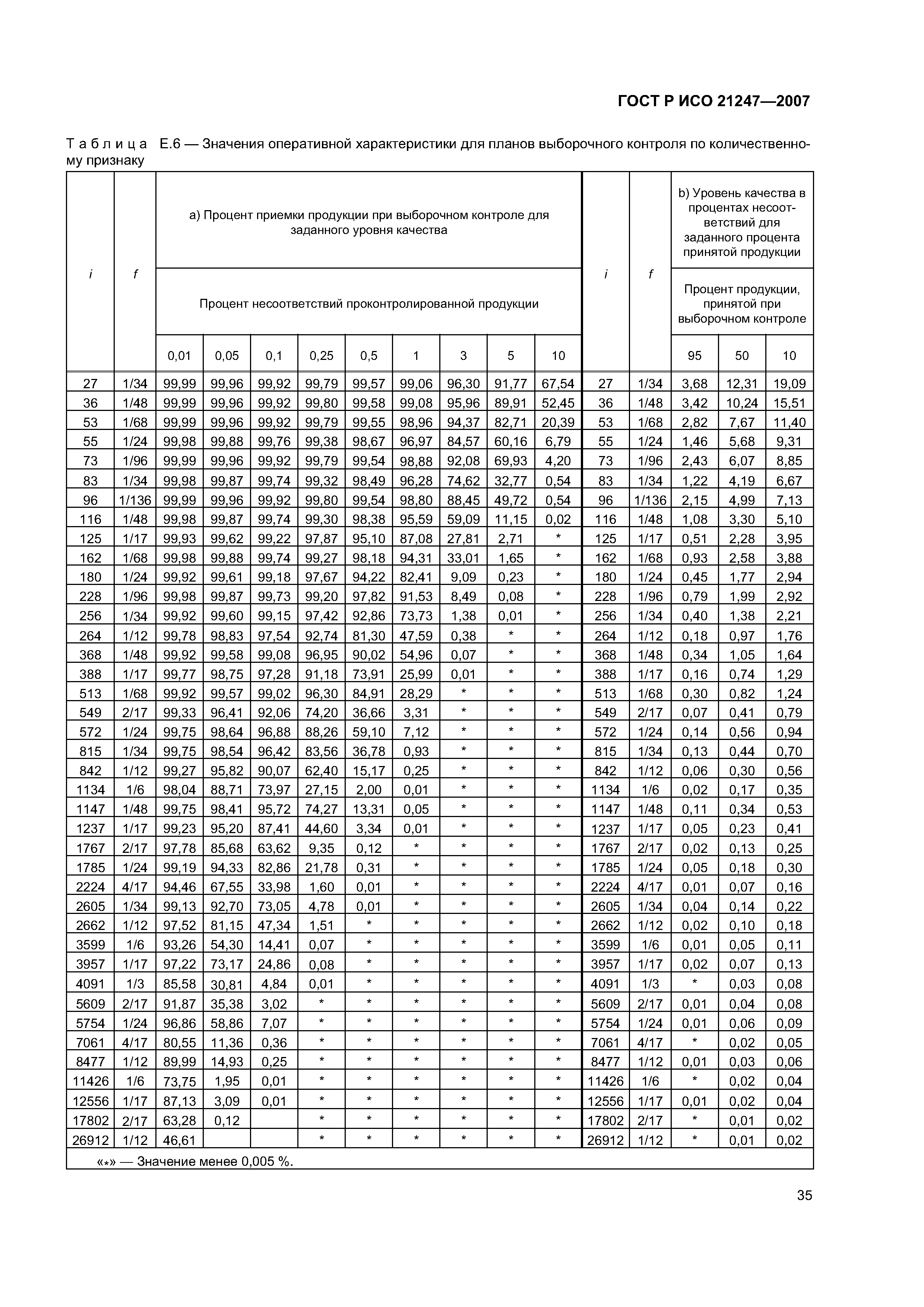
| Оглавление: | 1 Область применения 2 Нормативные ссылки 3 Термины, определения и обозначения 4 Общие требования 5 Детальные требования Приложение А (справочное) Зачем нужна "Нуль-приемка" Приложение В (справочное) Распоряжение партией, не принятой потребителем Приложение С (справочное) Графическое представление правил переключения Приложение D (справочное) Примеры использования систем выборочного контроля Приложение Е (справочное) Расширенные таблицы Приложение F (справочное) Сведения о соответствии национальных стандартов Российской Федерации ссылочным международным стандартам |
| Разработан: | ТК 125 Статистические методы в управлении качеством продукции ОАО НИЦ КД |
| Утверждён: | 27.12.2007 Федеральное агентство по техническому регулированию и метрологии (574-ст) |
| Издан: | Стандартинформ (2008 г. ) |
| Нормативные ссылки: |
|







































