Скачать ГОСТ Р ИСО 9000-2001 Системы менеджмента качества. Основные положения и словарьДата актуализации: 01.01.2021
|
| Обозначение: | ГОСТ Р ИСО 9000-2001 |
| Обозначение англ: | GOST R ISO 9000-2001 |
| Статус: | заменен |
| Название рус.: | Системы менеджмента качества. Основные положения и словарь |
| Название англ.: | Quality management systems. Fundamentals and vocabulary |
| Дата добавления в базу: | 01.09.2013 |
| Дата актуализации: | 01.01.2021 |
| Дата введения: | 31.08.2001 |
| Дата окончания срока действия: | 10.09.2009 |
| Область применения: | Стандарт устанавливает основные положения систем менеджмента качества , являющихся объектов стандартов семейства ИСОИ 9000. |
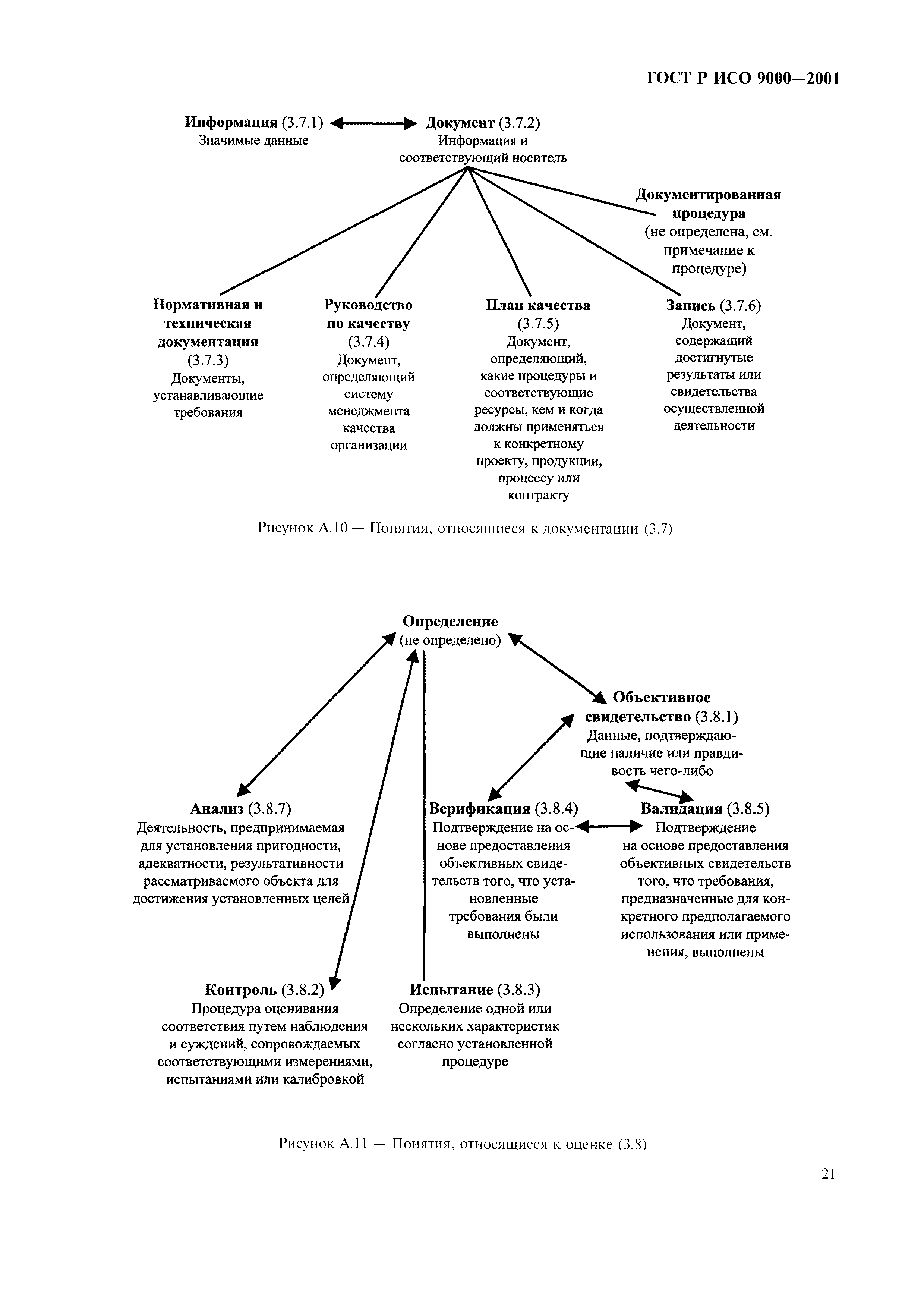
| Оглавление: | 1 Область применения 2 Основные положения систем менеджмента качества 2.1 Обоснование меобходимости систем менеджмента качества 2.2 Требования к системам менеджмента качества и требования к продукции 2.3 Подход к системам менеджмента качества 2.4 Процессорный подход 2.5 Политика и цели в области качества 2.6 Роль высшего руководства в системе менеджмента качества 2.7 Документация 2.8 Оценивание систем менеджмента качества 2.9 Постоянное улучшение 2.10 Роль статистических методов 2.11 Направленность систем менеджмента качества и других систем менеджмента 2.12 Взаимосвязь между системами менеджмента качества и моделями соверщенства 3 Термины и определения 3.1 Термины, относящиеся к качеству 3.2 Термины, относящиеся к менеджменту 3.3 Термины, относящиеся к организации 3.4 Термины, относящиеся к процессам и продукции 3.5 Термины, относящиеся к характеристикам 3.6 Термины, относящиеся к соответствию 3.7 Термины, относящиеся к документации 3.8 Термины, относящиеся к оценке 3.9 Термины, относящиеся к аудиту (проверке) 3.10 Термины, относящиеся к обеспечению качества процессов измерения Приложение А Методология, использованная при разработке словаря Приложение Б Алфавитный указатель терминов Приложение В Библиография |
| Разработан: | ВНИИС |
| Утверждён: | 15.08.2001 Госстандарт России (Russian Federation Gosstandart 332-ст) |
| Издан: | ИПК Издательство стандартов (2001 г. ) ИПК Издательство стандартов (2003 г. ) |
| Список изменений: |
|
| Нормативные ссылки: |
|






























