Скачать ГОСТ Р ИСО 10303-523-2008 Системы автоматизации производства и их интеграция. Представление данных об изделии и обмен этими данными. Часть 523. Прикладные интерпретированные конструкции. Криволинейное изогнутое телоДата актуализации: 01.01.2021
|
| Обозначение: | ГОСТ Р ИСО 10303-523-2008 |
| Обозначение англ: | GOST R ISO 10303-523-2008 |
| Статус: | введен впервые |
| Название рус.: | Системы автоматизации производства и их интеграция. Представление данных об изделии и обмен этими данными. Часть 523. Прикладные интерпретированные конструкции. Криволинейное изогнутое тело |
| Название англ.: | Industrial automation systems and integration. Product data representation and exchange. Part 523. Application interpreted constructions. Curve swept solid |
| Дата добавления в базу: | 01.09.2013 |
| Дата актуализации: | 01.01.2021 |
| Дата введения: | 01.09.2008 |
| Область применения: | Стандарт определяет интерпретацию интегрированных ресурсов, обеспечивающую соответствие требованиям к определению представления формы, содержащей неявно заданные тела, сформированные посредством операций изгиба плоской фигуры вдоль директрисы. |
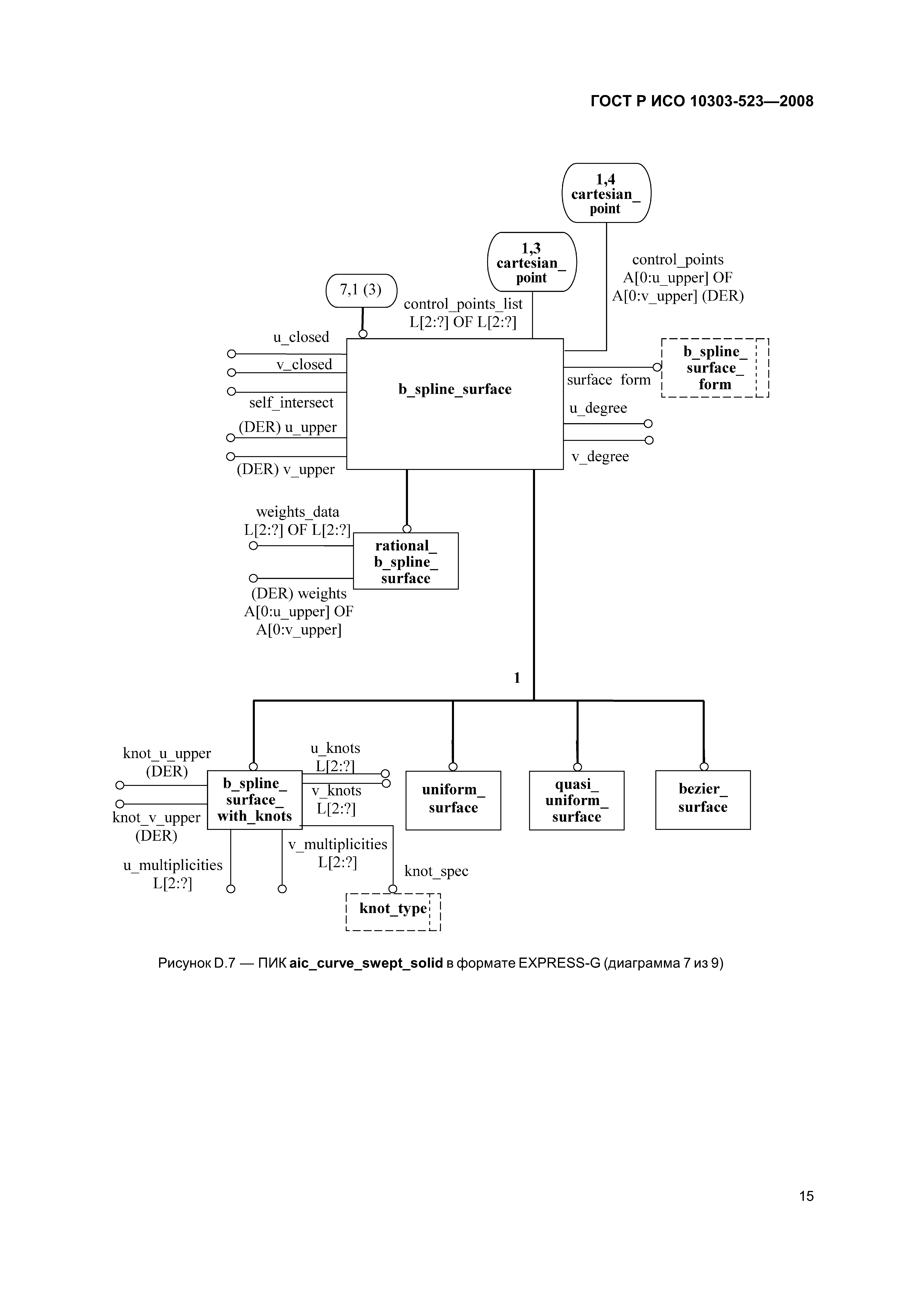
| Оглавление: | 1 Область применения 2 Нормативные ссылки 3 Термины и определения 3.1 Термины, определенные в ИСО 10303-1 3.2 Термины, определенные в ИСО 10303-42 3.3 Термин, определенный в ИСО 10303-202 3.4 Термин, определенный в ИСО 10303-511 3.5 Другие определения 4 Сокращенный листинг на языке ЕХРRЕSS 4.1 Основные понятия и допущения 4.2 Определения объектов схемы аiс_сurvе_swерt_sоlid Приложение А (обязательное) Сокращенные наименования объектов Приложение В (обязательное) Регистрация информационного объекта Приложение С (справочное) Машинно-интерпретируемые листинги Приложение D (справочное) ЕХРRЕSS-G диаграммы Приложение Е (справочное) Пример использования ПИК Приложение F(справочное) Сведения о соответствии национальных стандартов Российской Федерации ссылочным международным стандартам |
| Разработан: | ГНУ Центральный научно-исследовательский и опытно-конструкторский институт роботехники и технической кибернетики |
| Утверждён: | 11.03.2008 Федеральное агентство по техническому регулированию и метрологии (42-ст) |
| Издан: | Стандартинформ (2008 г. ) |
| Нормативные ссылки: |
|



























