Скачать ГОСТ Р ИСО/ТС 10303-1287-2008 Системы автоматизации производства и их интеграция. Представление данных об изделии и обмен этими данными. Часть 1287. Прикладные модули. Регистрация действий по прикладному протоколу ПП239Дата актуализации: 01.01.2021
|
| Обозначение: | ГОСТ Р ИСО/ТС 10303-1287-2008 |
| Обозначение англ: | GOST R ISO/TS 10303-1287-2008 |
| Статус: | введен впервые |
| Название рус.: | Системы автоматизации производства и их интеграция. Представление данных об изделии и обмен этими данными. Часть 1287. Прикладные модули. Регистрация действий по прикладному протоколу ПП239 |
| Название англ.: | Industrial automation systems and integration. Product data representation and exchange. Part 1287. Application module. AP239 activity recording |
| Дата добавления в базу: | 01.09.2013 |
| Дата актуализации: | 01.01.2021 |
| Дата введения: | 01.09.2008 |
| Область применения: | Стандарт определяет прикладной модуль для регистрации действий по ПП239. Требования стандарта распространяются: - на регистрацию использования изделия; - регистрацию действий по техническому обслуживанию изделия; - регистрацию использования ресурсов при использовании изделия; - регистрацию использования ресурсов при техническом обслуживании изделия; - на регистрацию результатов наблюдений над изделием или техническим решением по его поддержке; - связь регистрации действия с нарядом на работу, заявкой на работу и определением работы, которые его инициировали. Требования стандарта не распространяются: - на регистрацию состояния или конфигурации изделия; - определение использования или технического обслуживания изделия. |
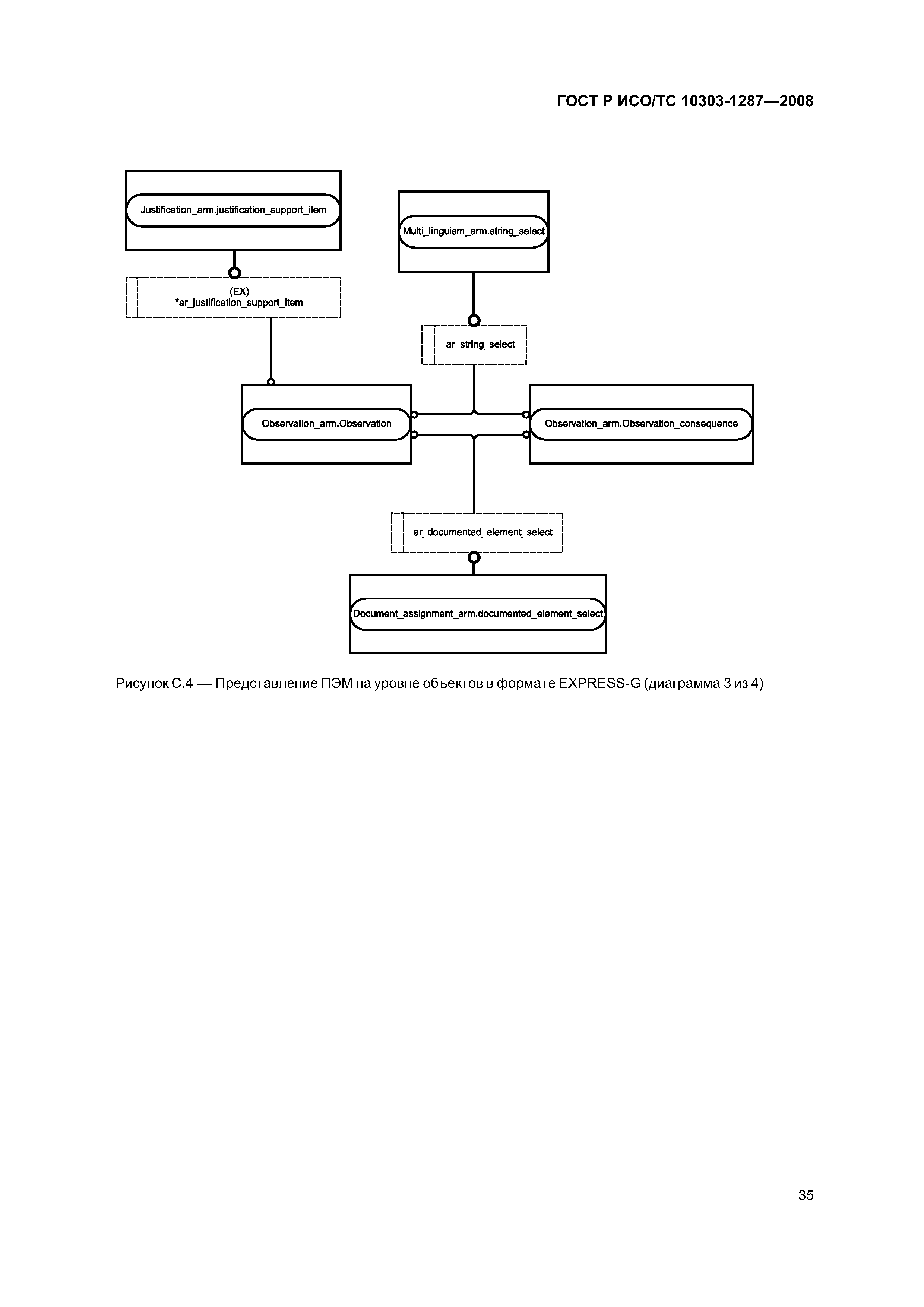
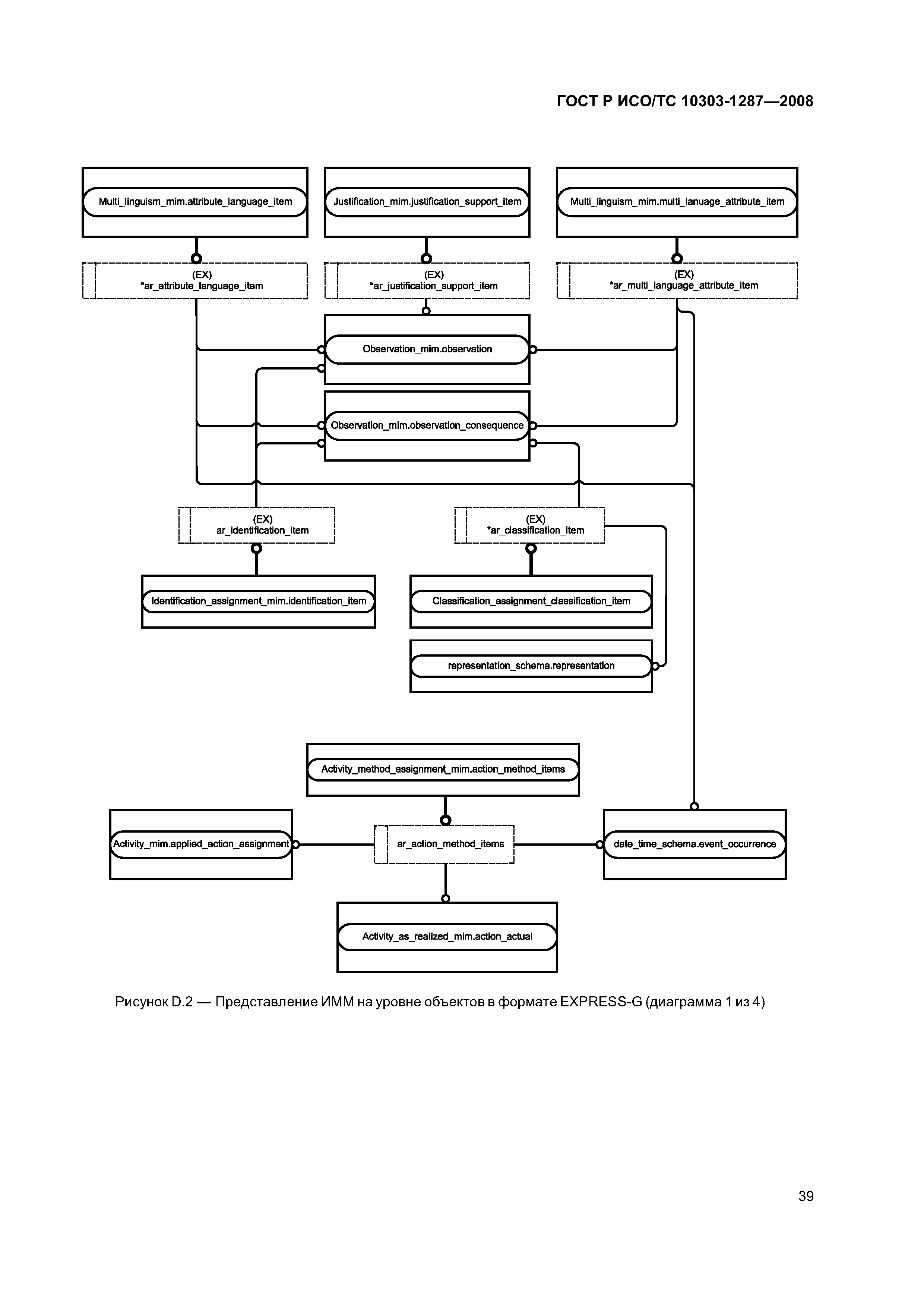
| Оглавление: | 1 Область применения 2 Нормативные ссылки 3 Термины и определения 4 Информационные требования 4.1 Необходимые прикладные эталонные модели из других прикладных модулей 4.2 Определения типов ПЭМ 5 Интерпретированная модель модуля 5.1 Спецификация отображения 5.2 Сокращенный листинг ИММ на языке EXPRESS Приложение А Сокращенные наименования объектов, использованных в ИММ Приложение В Регистрация информационного объекта Приложение С EXPRESS-G диаграммы ПЭМ Приложение D EXPRESS-G диаграммы ИММ Приложение Е Машинно-интерпретируемые листинги Приложение F Сведения о соответствии национальных стандартов Российской Федерации ссылочным международным стандартам |
| Разработан: | ГНУ Центральный научно-исследовательский и опытно-конструкторский институт роботехники и технической кибернетики |
| Утверждён: | 11.03.2008 Федеральное агентство по техническому регулированию и метрологии (43-ст) |
| Издан: | Стандартинформ (2008 г. ) |
| Нормативные ссылки: |
|



















































