Скачать МУК 4.1.1501-03 Инверсионно-вольтамперометрическое измерение концентрации цинка, кадмия, свинца и меди в пищевых продуктах и продовольственном сырьеДата актуализации: 01.01.2021 МУК 4.1.1501-03
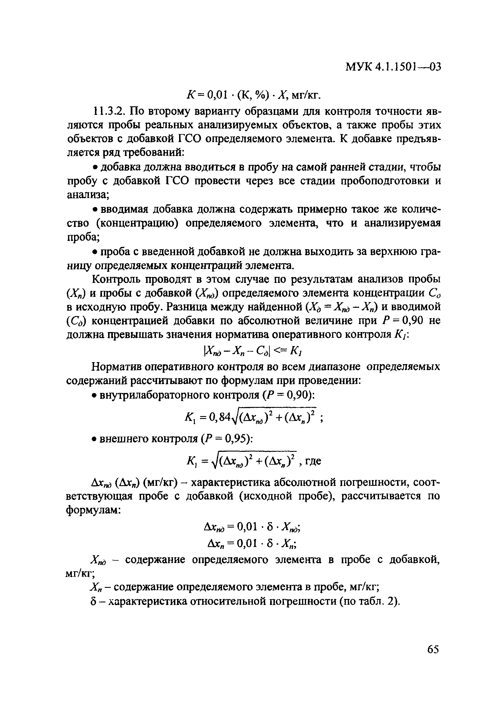
Инверсионно-вольтамперометрическое измерение концентрации цинка, кадмия, свинца и меди в пищевых продуктах и продовольственном сырье| Обозначение: | МУК 4.1.1501-03 | | Обозначение англ: | MUK 4.1.1501-03 | | Статус: | введен впервые | | Название рус.: | Инверсионно-вольтамперометрическое измерение концентрации цинка, кадмия, свинца и меди в пищевых продуктах и продовольственном сырье | | Дата добавления в базу: | 01.09.2013 | | Дата актуализации: | 01.01.2021 | | Дата введения: | 30.06.2003 | | Область применения: | Методические указания устанавливают методику количественного химического анализа проб крупы, зерна, муки, кофе, какао, чая, конфет, концентратов, сублиматов, овощей, фруктов, мяса, рыбы и продуктов их переработки, молока и молочных продуктов для определения содержания ионов цинка, кадмия, свинца и меди методом инверсионной вольтамперометрии (ИВ). | | Оглавление: | 1. Погрешность измерений 2. Метод измерений 3. Средства измерений, вспомогательные устройства, материалы, реактивы 3.1. Средства измерений 3.2. Вспомогательные устройства 3.3. Материалы 3.4. Реактивы 4. Требования безопасности 5. Требования к квалификации оператора 6. Условия измерений 7. Подготовка к выполнению измерений 7.1. Подготовка лабораторной посуды 7.2. Приготовление растворов 7.3. Приготовление электродов 7.4. Отбор и хранение проб 7.5. Предварительная подготовка проб 7.6. Подготовка анализатора 8. Выполнение измерений 8.1. Отмывка электрохимической ячейки 8.2. Проверка стаканчиков, фонового раствора и электродов на чистоту 8.3. Проверка работы ртутно-пленочных электродов методом "введено-найдено" 8.4. Анализ подготовленной пробы 9. Обработка результатов измерений 10. Оформление результатов измерения 11. Контроль погрешности методики выполнения измерений | | Разработан: | ФЦ ГСЭН Минздрава России НПП Техноаналит
| | Утверждён: | 29.06.2003 Главный государственный санитарный врач Российской Федерации, Первый заместитель Министра здравоохранения Российской Федерации
| | Принят: | Комиссия по государственному санитарно-эпидемиологическому нормированию
| | Издан: | Роспотребнадзор (2009 г. )
| | Нормативные ссылки: |   ГОСТ 15150-69 «Машины, приборы и другие технические изделия. Исполнения для различных климатических районов. Категории, условия эксплуатации, хранения и транспортирования в части воздействия климатических факторов внешней среды»  ГОСТ 12.1.005-88 «Система стандартов безопасности труда. Общие санитарно-гигиенические требования к воздуху рабочей зоны»  ГОСТ 12.1.019-79 «Система стандартов безопасности труда. Электробезопасность. Общие требования и номенклатура видов защиты» ГОСТ 24104-88 «Весы лабораторные общего назначения и образцовые. Общие технические условия»  ГОСТ 6709-72 «Вода дистиллированная. Технические условия» ГОСТ 10929-76 «Реактивы. Водорода пероксид. Технические условия» ГОСТ 11125-84 «Кислота азотная особой чистоты. Технические условия»  ГОСТ 12026-76 «Бумага фильтровальная лабораторная. Технические условия» ГОСТ 14261-77 «Кислота соляная особой чистоты. Технические условия» ГОСТ 14262-78 «Кислота серная особой чистоты. Технические условия» ГОСТ 14919-83 «Электроплиты, электроплитки и жарочные электрошкафы бытовые. Общие технические условия» ГОСТ 1770-74 «Посуда мерная лабораторная стеклянная. Цилиндры, мензурки, колбы, пробирки. Общие технические условия» ГОСТ 19908-90 «Тигли, чаши, стаканы, колбы, воронки, пробирки и наконечники из прозрачного кварцевого стекла. Общие технические условия» ГОСТ 20490-75 «Реактивы. Калий марганцовокислый. Технические условия» ГОСТ 21400-75 «Стекло химико-лабораторное. Технические требования. Методы испытаний» ГОСТ 2156-76 «Натрий двууглекислый. Технические условия» ГОСТ 25336-82 «Посуда и оборудование лабораторные стеклянные. Типы, основные параметры и размеры» ГОСТ 29169-91 «Посуда лабораторная стеклянная. Пипетки с одной отметкой»  ГОСТ 3118-77 «Реактивы. Кислота соляная. Технические условия» ГОСТ 4204-77 «Реактивы. Кислота серная. Технические условия»  ГОСТ 4461-77 «Реактивы. Кислота азотная. Технические условия» ГОСТ 4521-78 «Реактивы. Ртуть (I) азотнокислая 2-водная. Технические условия» ГОСТ 4658-73 «Ртуть. Технические условия» ГОСТ 5848-73 «Реактивы. Кислота муравьиная. Технические условия»  Технический регламент «Технический регламент на молоко и молочную продукцию» Постановление 67 «Об обеспечении применения Федерального закона от 12 июня 2008 г. № 88-ФЗ "Технический регламент на молоко и молочную продукцию"» ГОСТ 20292-74 «Приборы мерные лабораторные стеклянные. Бюретки, пипетки. Технические условия»
|
                         
|