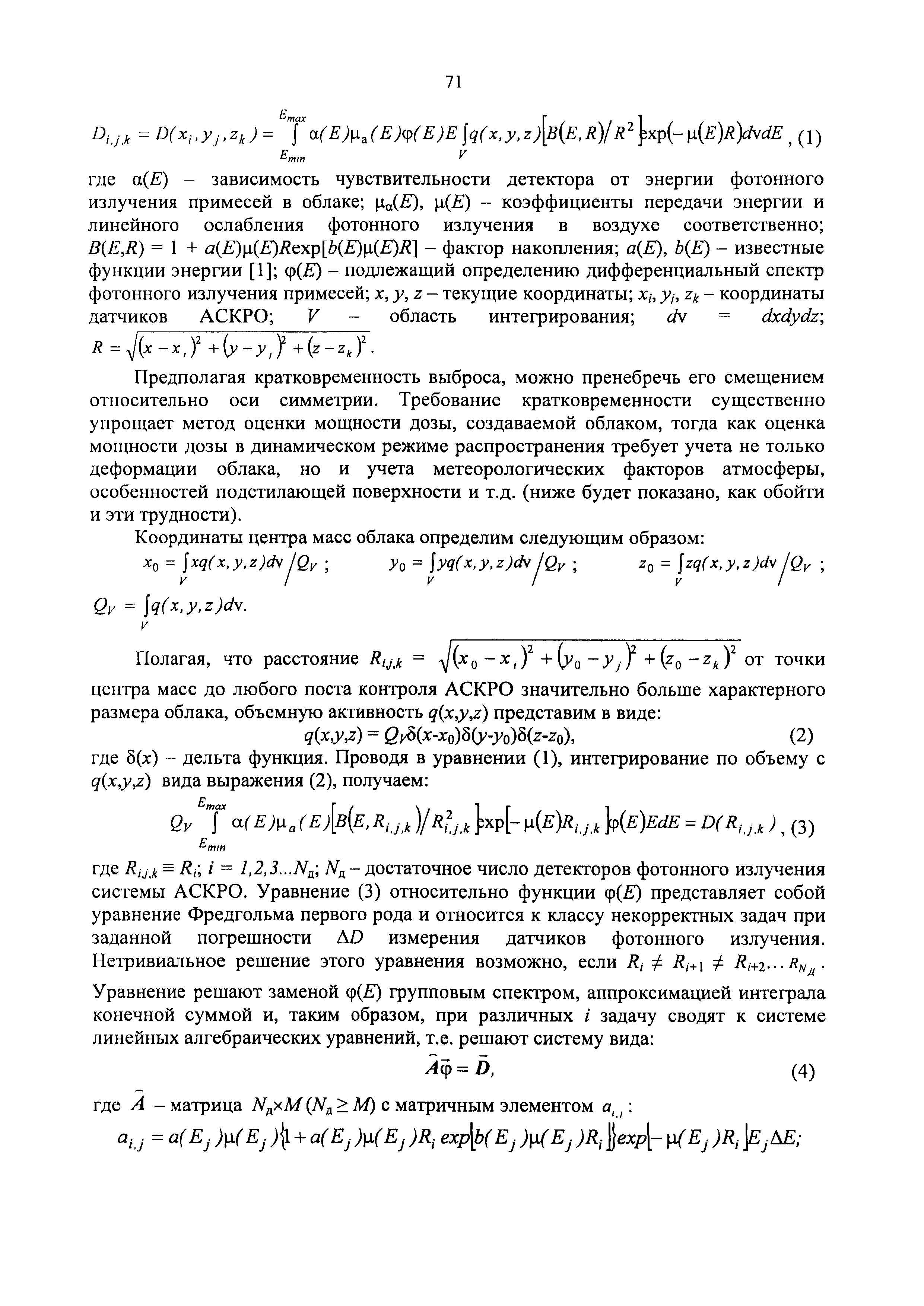
Скачать Положение о повышении точности прогностических оценок радиационных характеристик радиоактивного загрязнения окружающей среды и дозовых нагрузок на персонал и населениеДата актуализации: 01.01.2021 |
| Статус: | не действует |
| Название рус.: | Положение о повышении точности прогностических оценок радиационных характеристик радиоактивного загрязнения окружающей среды и дозовых нагрузок на персонал и население |
| Дата добавления в базу: | 01.09.2013 |
| Дата актуализации: | 01.01.2021 |
| Область применения: | Положение предназначено для лиц и организаций, занимающихся вопросами проектирования и конструирования АСКРО на АС и других ОИАЭ. |
| Оглавление: | 1. Назначение и область применения 2. Рекомендации к составу и условиям работы АСКРО 3. Определение метеорологических параметров для оценки условий формирования радиационной обстановки на местности 4. Рекомендации по использованию моделей переноса радиоактивной примеси в атмосфере 5. Параметры модели 6. Методы прогнозирования 7. Условия необходимого и достаточного количества датчиков АСКРО, размещаемых на промплощадке и в СЗЗ ОИАЭ 8. Принцип размещения детекторов фотонного излучения АСКРО на промплощадке ив СЗЗ ОИАЭ 9. Уточнение величины Pв 10. Выбор датчика для уточнения величины Pв Приложение 1. Шероховатость подстилающей поверхности Приложение 2. Структурная схема состав АСКРО Приложение 3. Критерии, отвечающие условиям размещения постов радиационного контроля на промплощадке и в СЭЭ ОИАЭ Приложение 4. Методика обработки градиентных наблюдений Приложение 5. Модель пограничного слоя атмосферы Приложение 6. Скорость сухого осаждения Приложение 7. Постоянная вымывания осадками радиоактивной примеси Приложение 8. Постоянная распада радиоактивной примеси Приложение 9. Скорость гравитационного осаждения Приложение 10. Требования, предъявляемые к датчикам метеопараметров Приложение 11. ПС "RECASS" Приложение 12. ПС "SULTAN" Приложение 13. ПС "НОСТРАДАМУС" Приложение 14. ПС "ДОЗА" Приложение 15. ПС "GENGAUS" Приложение 16. Физические основы переноса примеси в атмосфере Приложение 17. Анализ математических моделей переноса примеси в атмосфере Приложение 18. Дифференциальная модель распространения радионуклидов в атмосфере Приложение 19. Нетрадиционные методы оценки радиоактивного загрязнения окружающей среды Приложение 20. Метод определения необходимого и достаточного количества датчиков АСКРО, размещаемых на промплощадке и в СЗЗ ОИАЭ Приложение 21. Принцип размещения детекторов фотонного излучения АСКРО на промплощадке и в СЗЗ ОИАЭ Приложение 22. Метод уточнения величины мощности выброса Приложение 23. Метод выбора наиболее оптимального датчика для нормировки |
| Утверждён: | 15.01.2010 Федеральная служба по экологическому, технологическому и атомному надзору (11) |
| Нормативные ссылки: |
|

















































































