Скачать МУК 4.1.2478-09 Определение остаточных количеств мефенпир-диэтила в масле кукурузы методом капиллярной газожидкостной хроматографии. Методические указания

Дата актуализации: 01.01.2021

МУК 4.1.2478-09

Определение остаточных количеств мефенпир-диэтила в масле кукурузы методом капиллярной газожидкостной хроматографии. Методические указания

Обозначение: МУК 4.1.2478-09
Обозначение англ: MUK 4.1.2478-09
Статус:введен впервые
Название рус.:Определение остаточных количеств мефенпир-диэтила в масле кукурузы методом капиллярной газожидкостной хроматографии. Методические указания
Дата добавления в базу:01.09.2013
Дата актуализации:01.01.2021
Дата введения:29.04.2009
Область применения:Методические указания устанавливают метод капиллярной газожидкостной хроматографии для определения массовой концентрации мефенпир-диэтила в масле кукурузы в диапазоне 0,1 - 1,0 мг/кг.
Оглавление:1. Метрологическая характеристика метода
2. Метод измерений
3. Средства измерений, реактивы, вспомогательные устройства и материалы
   3.1 Средства измерений
   3.2 Реактивы
   3.3 Вспомогательные устройства и материалы
4. Требования безопасности
5. Требования к квалификации операторов
6. Условия измерений
7. Подготовка к выполнению измерений
   7.1 Подготовка органических растворителей
   7.2 Подготовка колонки с силикагелем для очистки экстракта
   7.3 Проверка хроматографического поведения мефенпир-диэтила на колонке с силикагелем
   7.4 Подготовка и кондиционирование хроматографической колонки
8. Отбор и хранение проб
9. Выполнение определения
   9.1 Экстракция мефенпир-диэтила
   9.2 Очистка экстракта перераспределением в системе несмешивающихся растворителей
   9.3 Очистка экстракта на колонке с силикагелем
   9.4 Условия хроматографирования
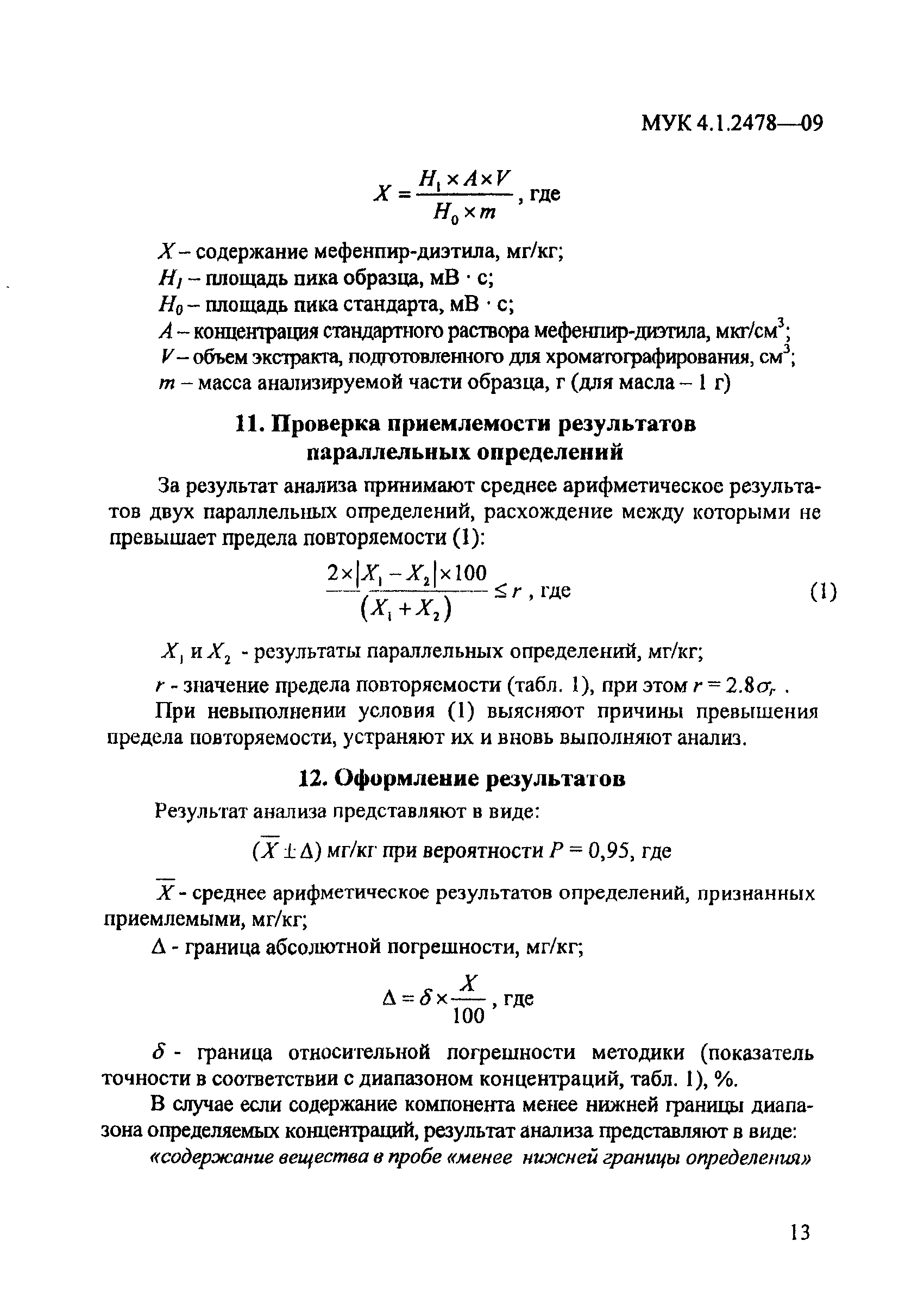
10. Обработка результатов анализа
11. Проверка приемлемости результатов параллельных определений
12. Оформление результатов
13. Контроль качества результатов измерений
14. Разработчики
Приложение
Разработан: НИИ защиты растений
Утверждён:09.02.2009 Главный государственный санитарный врач Российской Федерации
Издан: Роспотребнадзор (2009 г. )
Нормативные ссылки:
МУК 4.1.2478-09МУК 4.1.2478-09МУК 4.1.2478-09МУК 4.1.2478-09МУК 4.1.2478-09МУК 4.1.2478-09МУК 4.1.2478-09МУК 4.1.2478-09МУК 4.1.2478-09МУК 4.1.2478-09МУК 4.1.2478-09МУК 4.1.2478-09МУК 4.1.2478-09МУК 4.1.2478-09МУК 4.1.2478-09МУК 4.1.2478-09