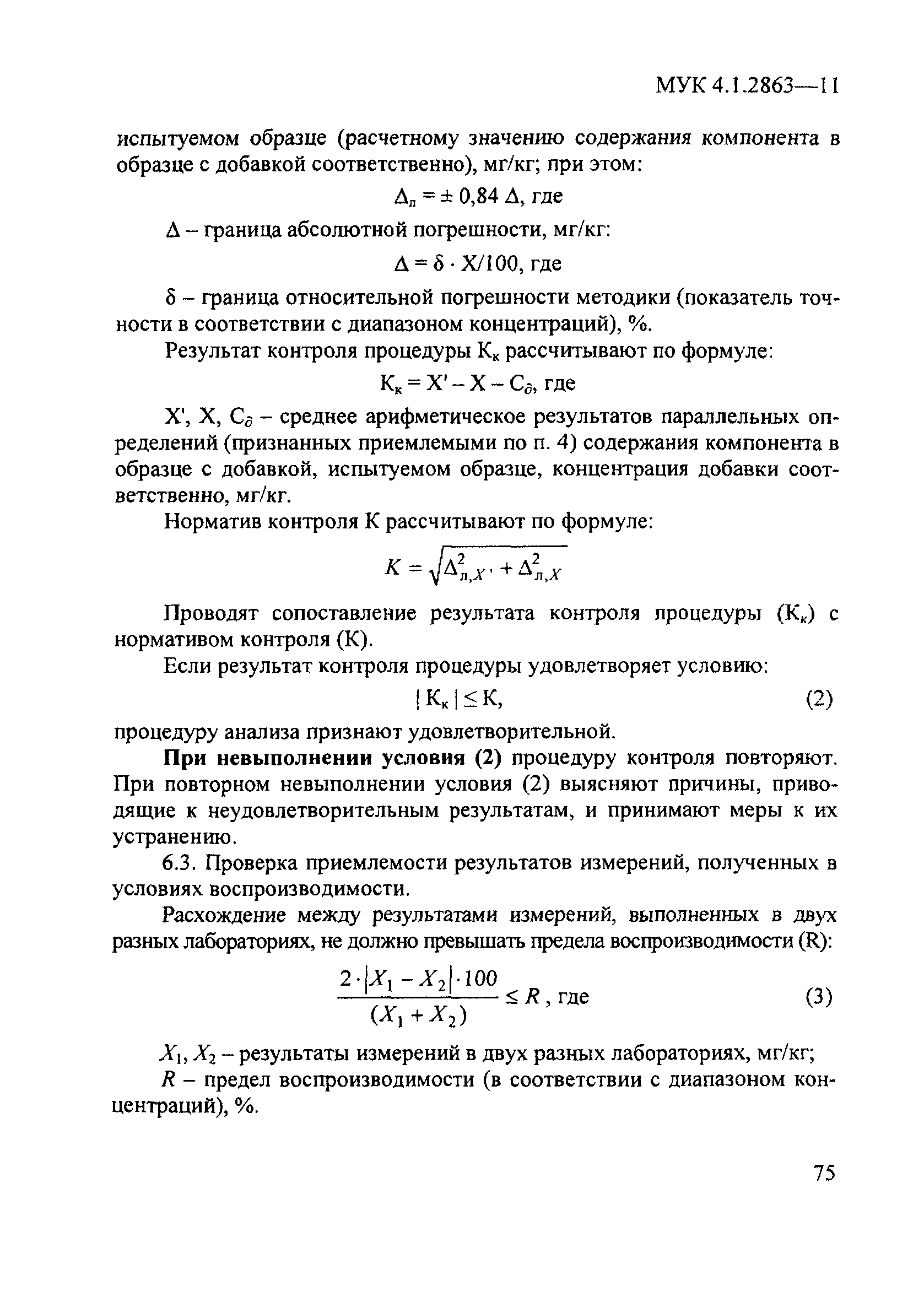
Скачать МУК 4.1.2863-11 Определение остаточных количеств Пропизахлора в воде, почве, зеленной массе, зерне кукурузы, семенах подсолнечника, рапса и растительном масле методом высокоэффективной жидкостной хроматографииДата актуализации: 01.01.2021 МУК 4.1.2863-11
Определение остаточных количеств Пропизахлора в воде, почве, зеленной массе, зерне кукурузы, семенах подсолнечника, рапса и растительном масле методом высокоэффективной жидкостной хроматографии| Обозначение: | МУК 4.1.2863-11 | | Обозначение англ: | MUK 4.1.2863-11 | | Статус: | введен впервые | | Название рус.: | Определение остаточных количеств Пропизахлора в воде, почве, зеленной массе, зерне кукурузы, семенах подсолнечника, рапса и растительном масле методом высокоэффективной жидкостной хроматографии | | Дата добавления в базу: | 01.09.2013 | | Дата актуализации: | 01.01.2021 | | Дата введения: | 31.03.2011 | | Область применения: | Указания устанавливают методику определения остаточных количеств Пропизахлора в воде в диапазоне концентраций 0,002 - 0,02 мг/кг, в почве, зеленой массе и зерне кукурузы, семенах подсолнечника и рапса в диапазоне концентраций 0,025 - 0,25 мг/кг, в растительном масле 0,05 - 0,5 мг/кг. | | Оглавление: | 1. Краткая характеристика препарата 2. Методика определения Пропизахлора в воде, почве, зеленой массе, зерне кукурузы, семенах подсолнечника, рапса и растительном масле методом ВЭЖХ 2.1 Основные положения 2.2 Реактивы и материалы 2.3 Приборы и посуда 2.4 Отбор и хранение проб 2.5 Подготовка к определению 2.6 Проведение определения 3. Обработка результатов анализа 4. Проверка приемлемости результатов параллельных определений 5. Оформление результатов 6. Контроль качества результатов измерений 7. Требования безопасности 8. Требования к квалификации операторов 9. Разработчики | | Разработан: | ГНУ Всероссийский научно-исследовательский институт защиты растений
| | Утверждён: | 31.03.2011 Главный государственный санитарный врач Российской Федерации
| | Издан: | Роспотребнадзор (2011 г. )
| | Нормативные ссылки: | |
                
|