Скачать Каталог типовых технологических схем ремонта подводных переходов магистральных нефтепроводовДата актуализации: 01.01.2021 |
| Статус: | заменен |
| Название рус.: | Каталог типовых технологических схем ремонта подводных переходов магистральных нефтепроводов |
| Дата добавления в базу: | 01.09.2013 |
| Дата актуализации: | 01.01.2021 |
| Дата введения: | 01.01.1985 |
| Дата окончания срока действия: | 01.03.2002 |
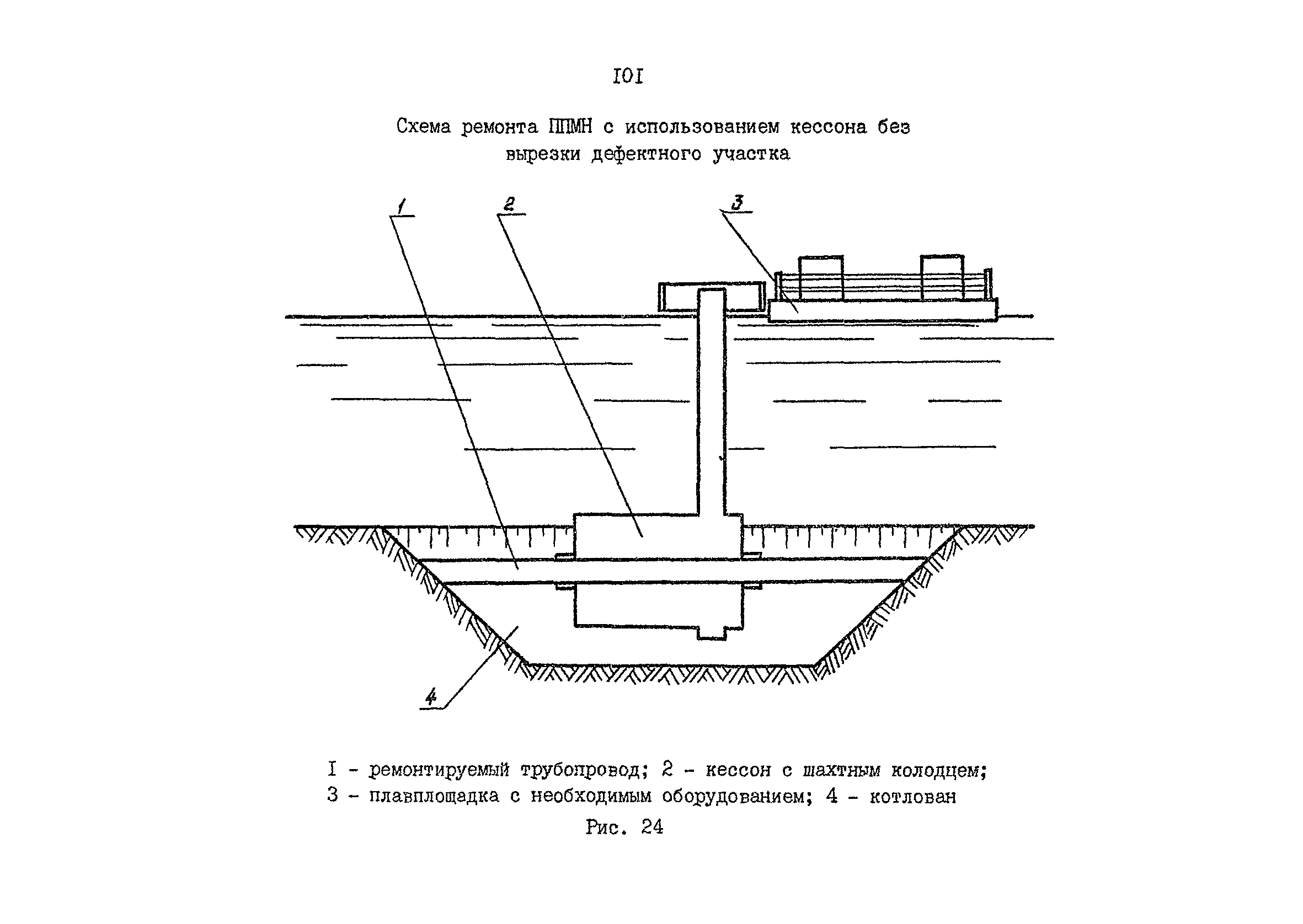
| Область применения: | Каталог может быть использован при составлении проекта производства ремонтных работ подводных переходов магистральных нефтепроводов специализированными ремонтными управлениями. В Каталоге приведены технологические схемы ремонта, составленные на основании изучения и обобщения отечественного опыта производства ремонтных работ ППМН, и характеристики используемых специальных технических средств. |
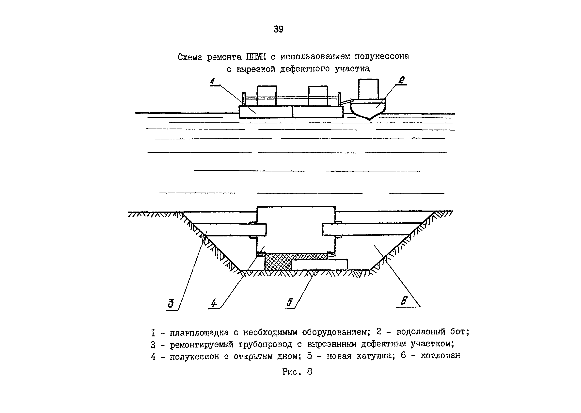
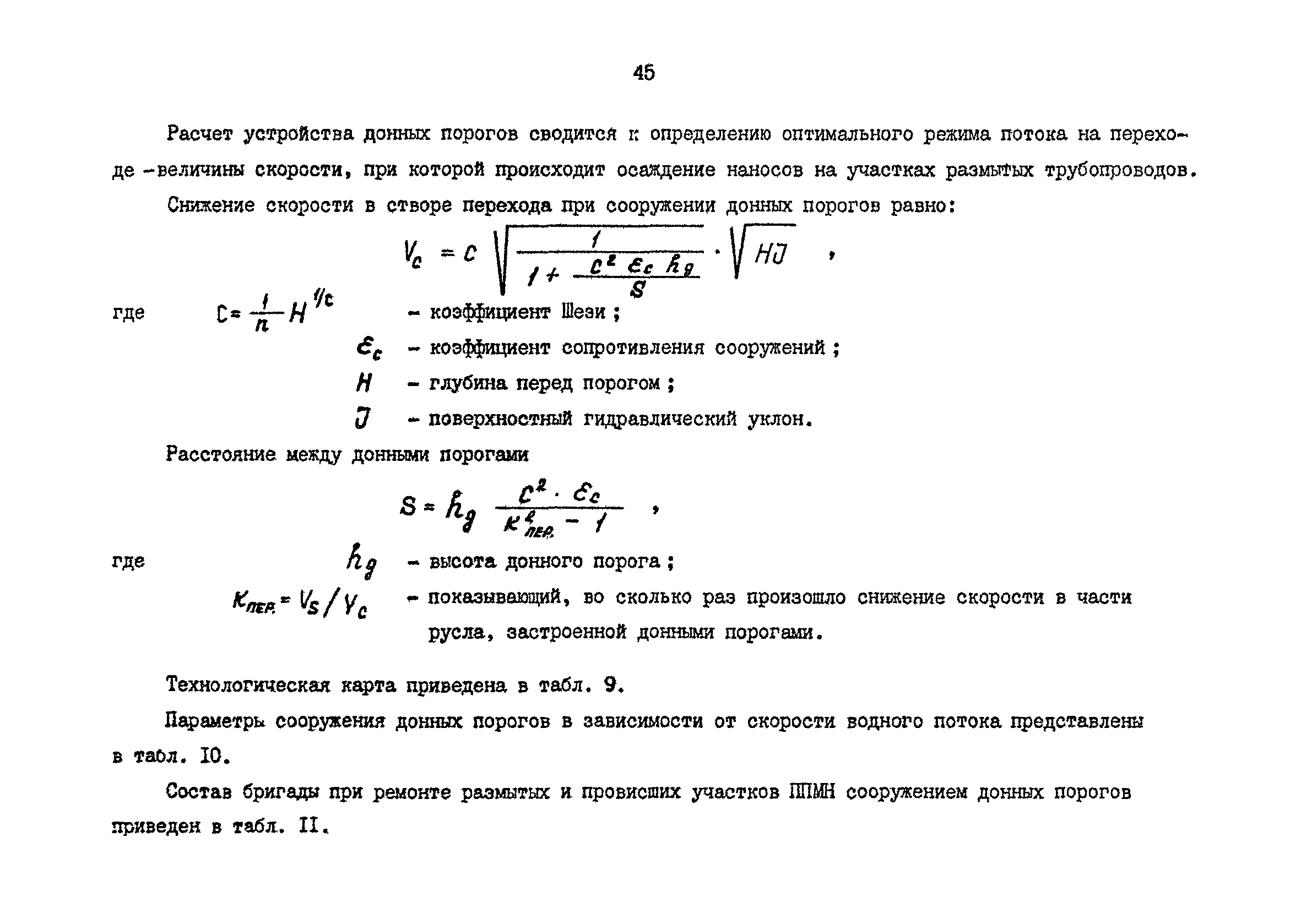
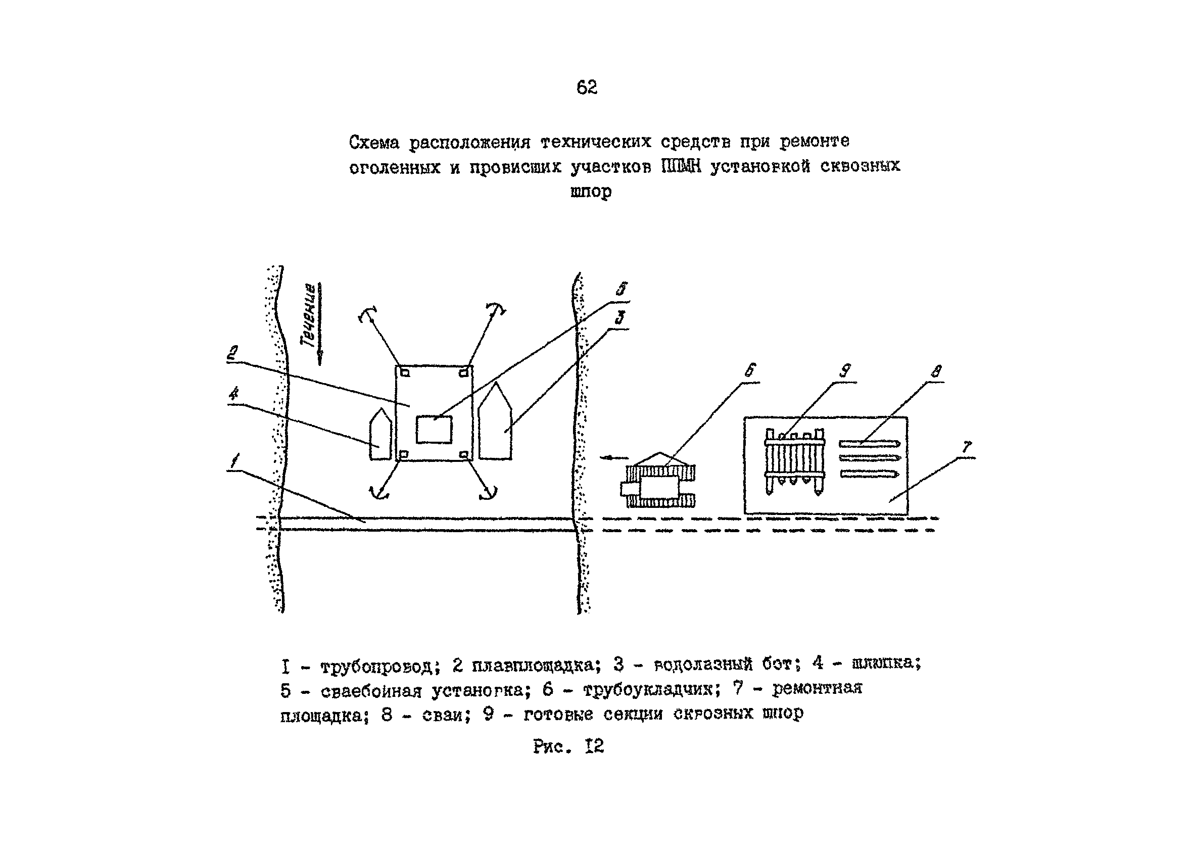
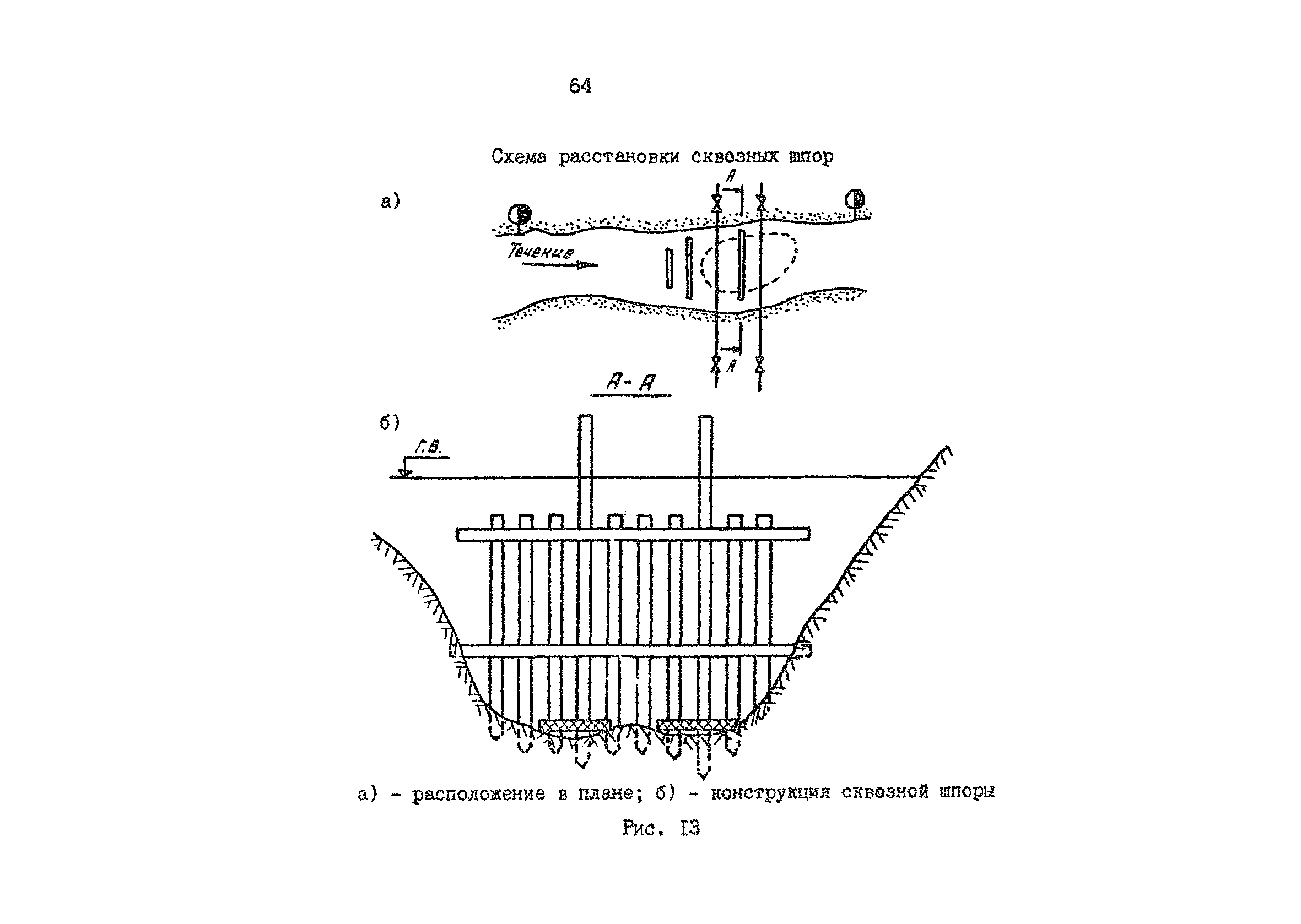
| Оглавление: | 1. Общие положения 2. Технологическая схема ремонта с использованием конструкции “труба в трубе” 3. Технологическая схема ремонта с подъемом участка трубопровода над поверхностью воды и заменой дефектного участка 4. Технологическая схема ремонта заменой дефектного участка нефтепровода с применением полукессонов и кессонов 5. Технологическая схема ремонта оголенных и провисших участков сооружением донных порогов 6. Технологическая схема ремонта оголенных и провисших участков сооружением затопленных полузапруд 7. Технологическая схема ремонта оголенных и провисших участков сооружением сквозных шпор 8. Технологическая схема ремонта оголенных и провисших участков укладкой мешков с песчано-цементной смесью 9 Технологическая схема ремонта оголенных и провисших участков отсыпкой песчано-гравийной смеси с барж 10. Технологическая схема ремонта оголенных и провисших участков дополнительным заглублением 11. Технологическая схема ремонта берегоукреплений 12. Технологическая схема ремонта с применением полукессонов и кессонов без замены дефектного участка нефтепровода 13. Технологическая схема ремонта с применением полимерных клеевых композиций 14. Технологическая схема ремонта с применением “мокрой” сварки без замены дефектного участка 15. Технологическая схема ремонта с применением разъемных зажимов и муфт без замены дефектного участка 16. Охрана труда при производстве ремонтных работ 17. Пожарная безопасность при ремонтных работах 18. Охрана окружающей среды при ремонте подводных переходов нефтепроводов Приложение. Специальное оборудование, применяемое при ремонте подводных трубопроводов Список использованных источников |
| Разработан: | ВНИИСПТнефть |
| Утверждён: | 01.01.1985 Министерство нефтяной промышленности СССР (USSR Ministry of the Petroleum Industry ) |
| Чем заменён: |
|
| Нормативные ссылки: |
|


























































































































































































