Скачать ГОСТ Р ИСО 13381-1-2011 Контроль состояния и диагностика машин. Прогнозирование технического состояния. Часть 1. Общее руководствоДата актуализации: 01.01.2021
|
| Обозначение: | ГОСТ Р ИСО 13381-1-2011 |
| Обозначение англ: | GOST R ISO 13381-1-2011 |
| Статус: | заменен |
| Название рус.: | Контроль состояния и диагностика машин. Прогнозирование технического состояния. Часть 1. Общее руководство |
| Название англ.: | Condition monitoring and diagnostics of machines. Machine condition prognosis. Part 1. General guidelines |
| Дата добавления в базу: | 01.09.2013 |
| Дата актуализации: | 01.01.2021 |
| Дата введения: | 01.12.2012 |
| Дата окончания срока действия: | 01.12.2017 |
| Область применения: | Стандарт устанавливает руководство по разработке процедур прогнозирования технического состояния машин с целью: - сформировать среди пользователей и разработчиков систем мониторинга технического состояния машин единые представления о прогнозировании развития неисправностей; - обеспечить возможность сбора пользователями необходимых данных о характеристиках и поведении машин в целях точного прогнозирования технического состояния; - установить общие подходы к составлению прогнозов технического состояния; - способствовать применению прогнозирования в разрабатываемых системах мониторинга технического состояния машин и включению вопросов прогнозирования в программы обучения персонала. |
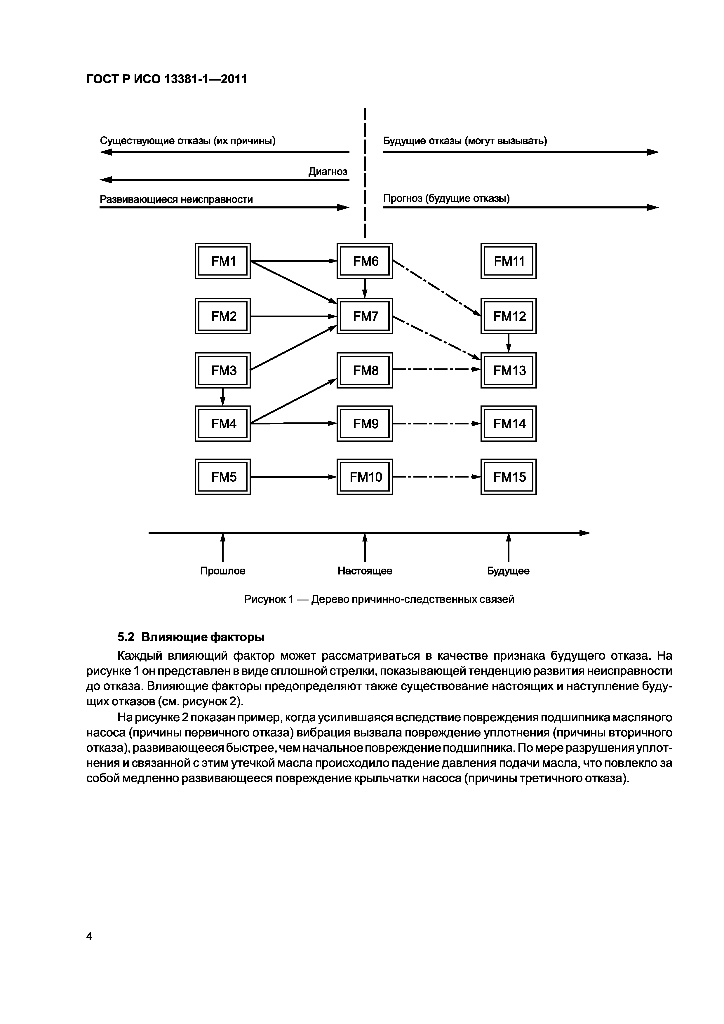
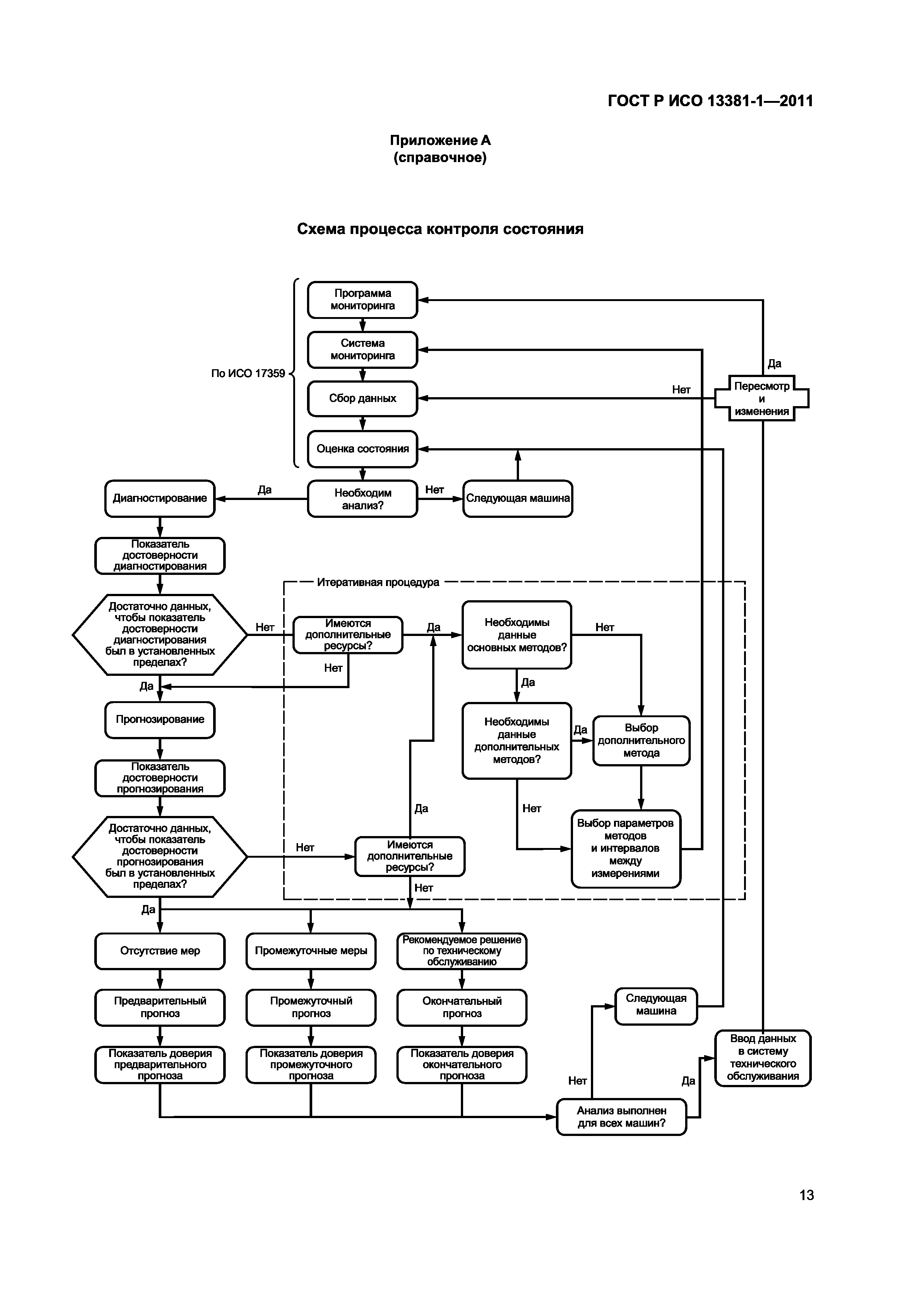
| Оглавление: | 1 Область применения 2 Нормативные ссылки 3 Термины и определения 4 Исходные данные для прогнозирования 5 Понятия, связанные с прогнозированием 6 Модели повреждения и отказа, используемые для прогнозирования 7 Общая процедура прогнозирования 8 Отчет о прогнозировании Приложение А (справочное) Схема процесса контроля состояния Приложение В (справочное) Пример формы для определения доверительного уровня прогноза . Приложение С (справочное) Методы моделирования отказа Приложение ДА (справочное) Сведения о соответствии ссылочных международных стандартов национальным стандартам Российской Федерации Библиография |
| Разработан: | АНО НИЦ КД |
| Утверждён: | 16.11.2011 Федеральное агентство по техническому регулированию и метрологии (553-ст) |
| Издан: | Стандартинформ (2012 г. ) |
| Нормативные ссылки: |
|






















