Скачать Рекомендации по проектированию виброизоляции обогатительного оборудованияДата актуализации: 01.01.2021 |
| Статус: | действует |
| Название рус.: | Рекомендации по проектированию виброизоляции обогатительного оборудования |
| Дата добавления в базу: | 01.09.2013 |
| Дата актуализации: | 01.01.2021 |
| Область применения: | Документ содержит указания по проектированию виброизоляции машин, приборов и рабочих мест на предприятиях по обогащению полезных ископаемых (руд, угля и нерудных строительных материалов), а также рекомендации по уменьшению уровня колебаний несущих строительных конструкций производственных зданий этих предприятий, сведения об основных параметрах технологического оборудования, необходимые справочные материалы и примеры расчета. Рекомендации предназначены для инженерно—технических работников проектных и строительно—монтажных организаций, занимающихся проектированием и эксплуатацией зданий для предприятий по обогащению полезных ископаемых. |
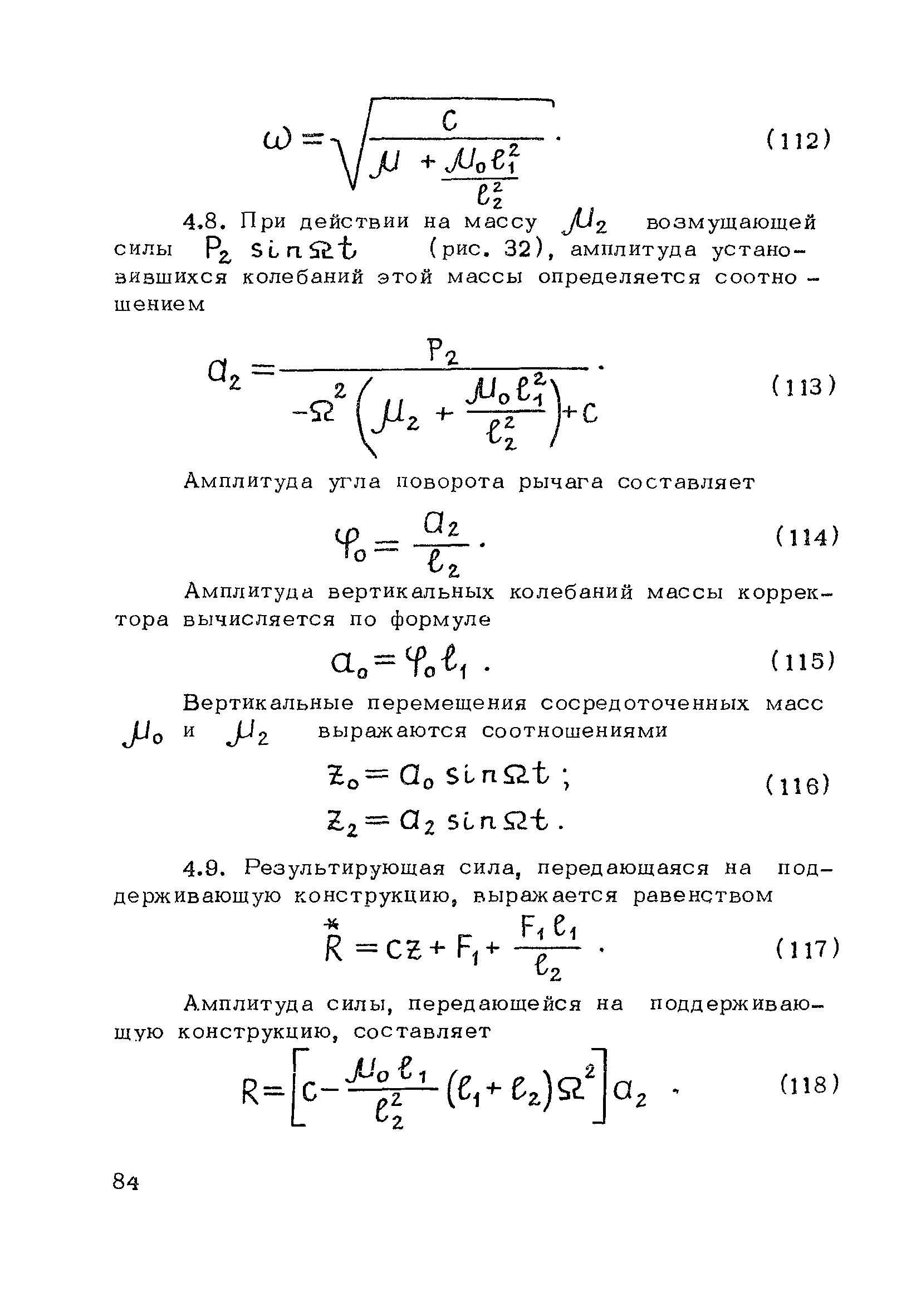
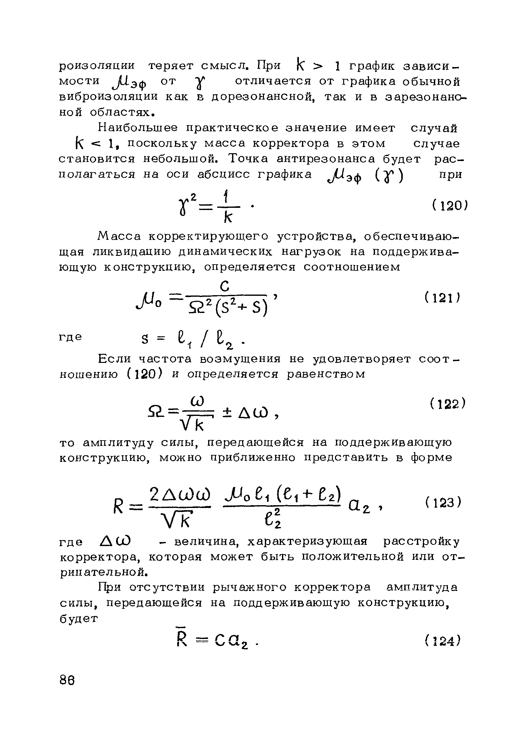
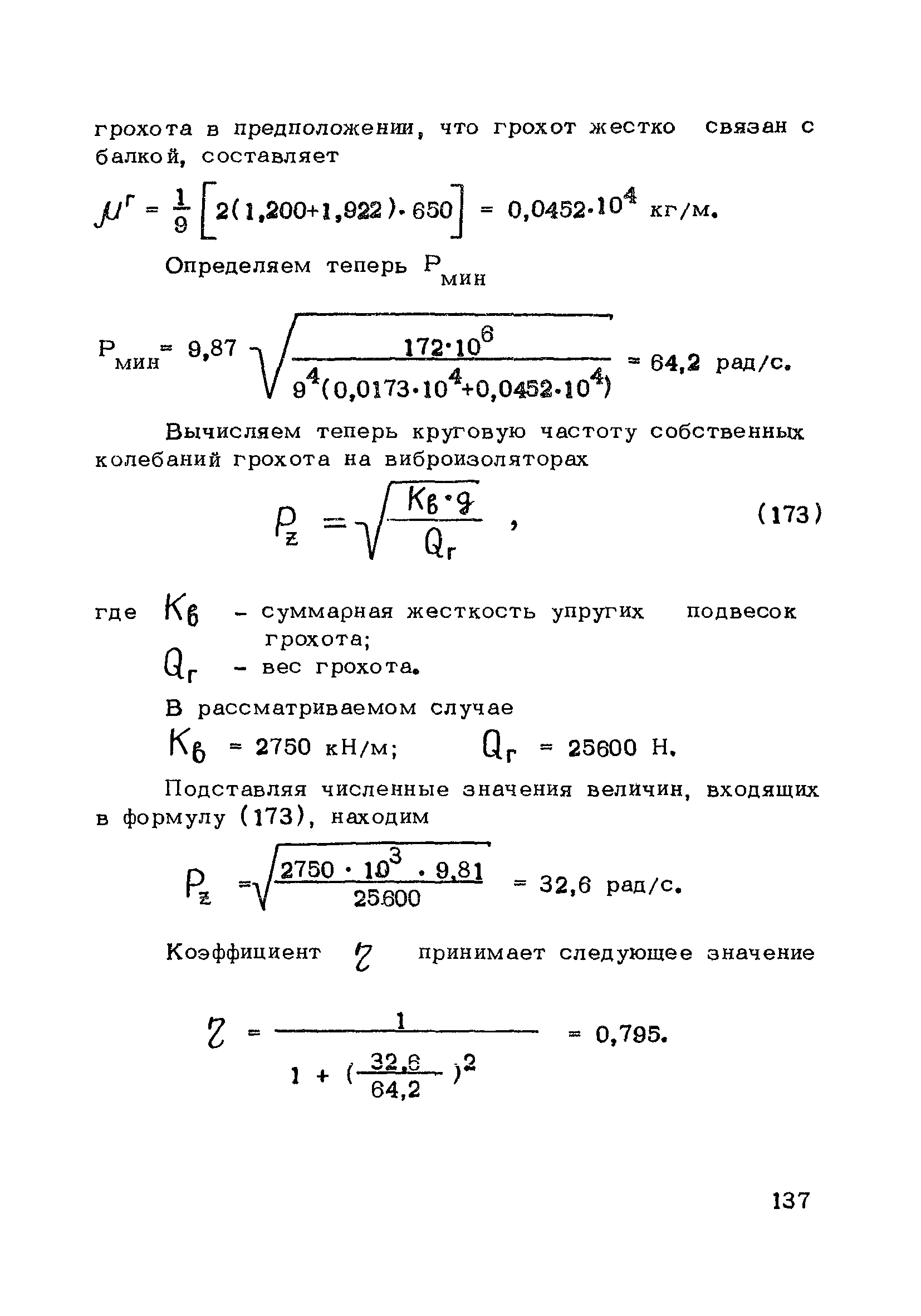
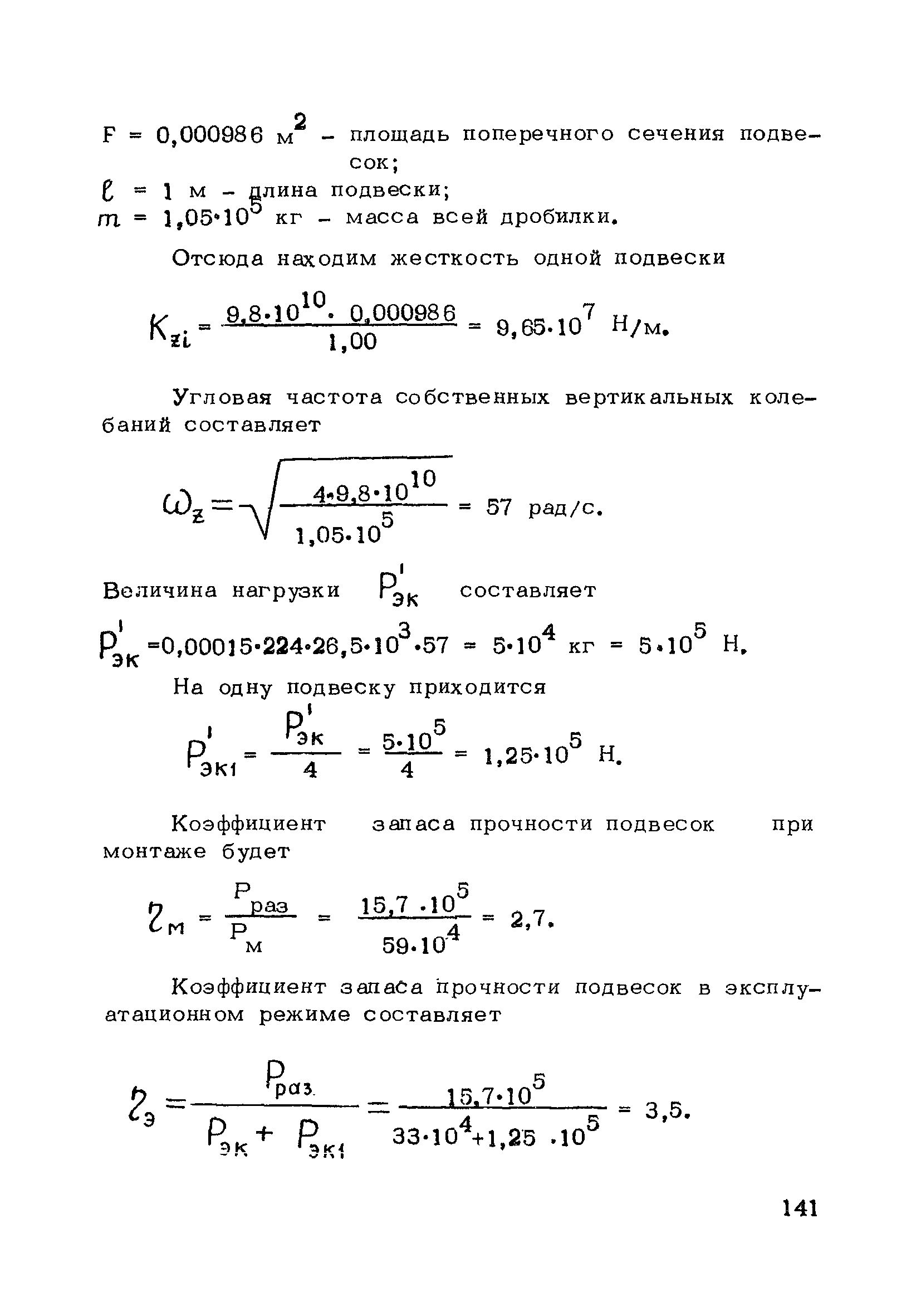
| Оглавление: | Предисловие 1. Общие положения 2. Основные параметры машин Общие указания Основные параметры машин Статические нагрузки на виброизоляторы 3. Виброизоляция обогатительного оборудования Общие указания по виброизоляции конусных дробилок Подвесная виброизоляция конусных дробилок Опорная виброизоляция конусных дробилок Виброизоляция грохотов Особенности проектирования строительных конструкций, поддерживающих грохоты Особенности проектирования несущих конструкций под дробилки Виброизоляция барабанных смесителей Молотковые дробилки и центрифуги 4. Повышение эффективности виброзащиты Применение рычажных корректоров колебаний для повышения эффективности виброизоляции Повышение эффективности виброизоляции машин в пуско-остановочных режимах Различные способы виброзащиты Приложение 1. Динамические нагрузки от барабанных смесителей и окомкователей Приложение 2. Определение нагрузок, передающихся от виброизолированных машин на строительные конструкции в переходном режиме численно-графическим методом Приложение 3. Определение нагрузок на опорную конструкцию от вибрационного грохота Приложение 4. Определение частот собственных колебаний разгрузочной балки с упругоприсоединенными грохотами Приложение 5. Пример расчета виброизоляции конусной дробилки Список литературы |
| Разработан: | ЦНИИСК им. В.А. Кучеренко |
| Утверждён: | ЦНИИСК им. В.А. Кучеренко Госстроя СССР |
| Издан: | ЦНИИСК им. В.А. Кучеренко (1988 г. ) |
| Нормативные ссылки: |
|






















































































































































