Скачать ВСН 110-64 Технические указания по проектированию и строительству фундаментов и опор мостов из сборных железобетонных оболочекДата актуализации: 01.01.2021
|
| Обозначение: | ВСН 110-64 |
| Обозначение англ: | VSN 110-64 |
| Статус: | действует |
| Название рус.: | Технические указания по проектированию и строительству фундаментов и опор мостов из сборных железобетонных оболочек |
| Дата добавления в базу: | 01.10.2014 |
| Дата актуализации: | 01.01.2021 |
| Дата введения: | 01.04.1965 |
| Область применения: | Указания раздела распространяются на проектирование для различных геологических условий фундаментов и опор из сборных железобетонных пустотелых цилиндров-оболочек и столбов, заполненных бетоном оболочек, применяемых при возведении железнодорожных, автодорожных и городских мостов. |
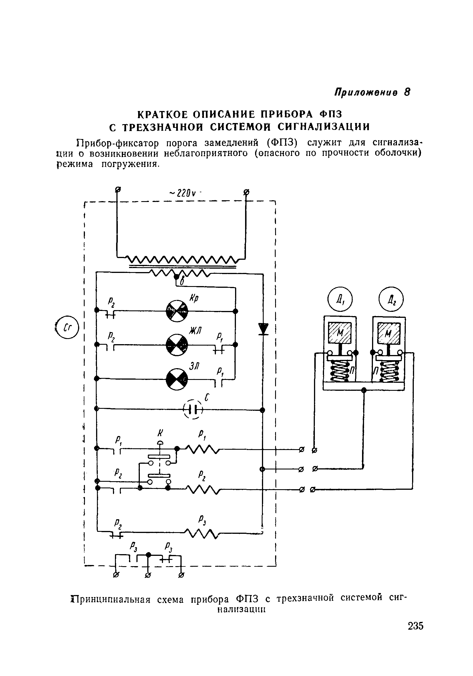
| Оглавление: | Предисловие Раздел 1. Проектирование фундаментов и опор из оболочек Глава 1. Основные положения 1. Общие указания 2. Общие требования к конструкциям опор и основаниям Глава II. Конструкция фундаментов и опор 1. Общие указания 2. Материалы 3. Схемы фундаментов и опор 4. Конструктивные детали Глава III. Расчет фундаментов и опор 1. Основные положения 2. Способы расчета фундаментов в случае когда оси столбов расположены в одной плоскости, перпендикулярной плоскости действия нагрузки а) Общие положения б) Основной способ в) Приближенный способ расчета фундаментов со столбами большой относительной жесткости h меньше 2,5 г) Приближенный способ расчета фундаментов при h больше 2,5 3. Способы расчета фундаментов с вертикальными столбами в случае, когда их оси расположены в нескольких плоскостях, перпендикулярных плоскости действия нагрузки а) Общие положения б) Основной способ расчета фундаментов, не учитывающий деформацию плиты ростверка в) Приближенный способ расчета фундаментов, не учитывающий деформацию плиты ростверка г) Основной способ расчета фундаментов, учитывающий деформацию плиты ростверка д) Приближенный способ расчета фундаментов, учитывающий деформацию плиты ростверка 4. Расчет фундаментов с наклонными столбами Пример расчета фундамента с вертикальными столбами Пример расчета фундамента с наклонными оболочками Глава IV. Расчет несущей способности оснований 1. Общие указания 2. Песчаные и гравийные (гравийно-песчаные) основания 3. Скальные основания Глава V. Расчет оболочек на усилия, возникающие при погружении 1. Общие положения 2. Определение расчетных величин продольных усилий 3. Проверка оболочек на расчетные усилия Раздел II. Строительство фундаментов и опор из оболочек Глава VI. Основные положения 1. Общие указания 2. Организация строительства Глава VII. Изготовление оболочек 1. Общие указания 2. Требования к арматуре 3. Требования к стыковым соединениям и наконечникам 4. Натяжение продольной арматуры 5. Требования к бетонной смеси 6. Укладка бетонной смеси в стальные виброформы 7. Формование оболочек методом центрифугирования 8. Тепловлажностная обработка оболочек 9. Контроль качества, приемка и складирование оболочек Глава VIII. Погружение оболочек в грунт 1. Общие указания 2. Подготовительные работы 3. Транспортирование оболочек 4. Направляющие устройства 5. Погружение оболочек в грунт 6. Применение подмыва для погружения оболочек 7. Контроль качества работ Глава IХ. Устройство уширений в основании оболочек 1. Общие указания 2. Устройство камуфлетных уширений 3. Разбуривание уширений станком ЦНИИСа Глава Х. Бурение скальных пород станками ударно-канатного действия 1. Общие указания 2. Подготовительные работы 3. Бурение скважин в скальной породе 4. Контроль качества и приемка работ Глава ХI. Подводное бетонирование способом вертикально перемещающейся трубы 1. Общие указания 2. Оборудование 3. Опалубка для подводного бетона 4. Требования к бетонной смеси 5. Подготовка к бетонированию 6. Производство бетонирования 7. Контроль за подводным бетонированием Глава ХII. Устройство фундаментной плиты 1. Общие указания 2. Шпунтовые ограждения 3. Щитовые ограждения и ящики 4. Устройство фундаментной плиты Глава ХIII. Техника безопасности при производстве работ 1. Общие указания 2. Изготовление оболочек 3. Погружение оболочек в грунт 4. Устройство уширений и бурение скважин в основании оболочек 5. Подводное бетонирование 6. Устройство фундаментной плиты Приложение1. Нормативные документы, подлежащие учету при проектировании и строительстве фундаментов и опор из железобетонных оболочек Приложение 2. Оценка несущей способности оболочек, погруженных вибропогружателями Приложение 3. Определение предела прочности образцов скальных пород на одноосное сжатие Приложение 4. Акт освидетельствования и приемки полости оболочки, уширения или скважины фундамента опоры Приложение 5. Акт освидетельствования и приемки фундамента опоры из оболочек Приложение 6. Основные характеристики центрифуг проектировки ЦПКБ Мостотреста Приложение 7. Технические характеристики вибропогружателей Приложение 8. Краткое описание прибора ФПЗ с трехзначной системой сигнализации Приложение 9. Меры по поддержанию нормального режима вибропогружения оболочек Приложение 10. Указания по эксплуатации вибропогружателей Приложение 11. Журнал вибропогружения оболочек Приложение 12. Сводная ведомость погруженных оболочек Приложение 13. Требования к глинистому раствору и рекомендации по его приготовлению и применению Приложение 14. Журнал камуфлетирования оболочек Приложение 15. Сводная ведомость камуфлетированных оболочек Приложение 16. Журнал разбуривания уширений в основании оболочек Приложение 17. Сводная ведомость разбуренных уширений Приложение 18. Журнал бурения скважин в основании оболочек Приложение 19. Сводная ведомость пробуренных скважин Приложение 20. Определение показателя сохранения подвижности смеси Приложение 21. Определение водоотделения бетонной смеси Приложение 22. Журнал заполнения бетоном скважин, уширений и оболочек Приложение 23. Сводная ведомость заполненных бетоном скважин, уширений и оболочек |
| Утверждён: | 17.09.1964 Госстрой СССР (Государственный комитет Совета Министров СССР по делам строительства) (USSR Gosstroy 43) |
| Издан: | Оргтрансстрой (1965 г. ) |
| Список изменений: | |
| Заменяет собой: |
|
| Нормативные ссылки: |
|














































































































































































































































































Текстовое изменение № 1 от 01.04.1968




