Скачать Рекомендации по методике прогноза изменения строительных свойств структурно-неустойчивых грунтов при подтопленииДата актуализации: 01.01.2021 |
| Статус: | справочные материалы, мп, тпр |
| Название рус.: | Рекомендации по методике прогноза изменения строительных свойств структурно-неустойчивых грунтов при подтоплении |
| Дата добавления в базу: | 01.10.2014 |
| Дата актуализации: | 01.01.2021 |
| Область применения: | Документ содержит состав и методику исследований, необходимых для оценки инженерно-геологических свойств структурно-неустойчивых грунтов различных типов и прогноза изменения этих свойств при подтоплении застроенных территорий грунтовыми водами. Рассмотрены особенности влажностного режима в природной обстановке, закономерности его изменения на освоенных территориях, а также неблагоприятные техногенные последствия в районах, подтопляемых грунтовыми водами. Даны рекомендации по выбору рациональных схем исследований для оценки изменения физико-механических свойств грунтов в условиях подтопления с учетом природы возникающих при этом явлений, видов намываемого строительства и этапов изысканий. Приведены методы комплексного изучения строительных свойств структурно-неустойчивых грунтов различного состава, расчетный метод определения параметров консолидации и ползучести с применением ЭВМ, методика экспериментального моделирования и статистической обработки данных. Для инженерно-технических работников проектно-изыскательских и научно-исследовательских организаций. |
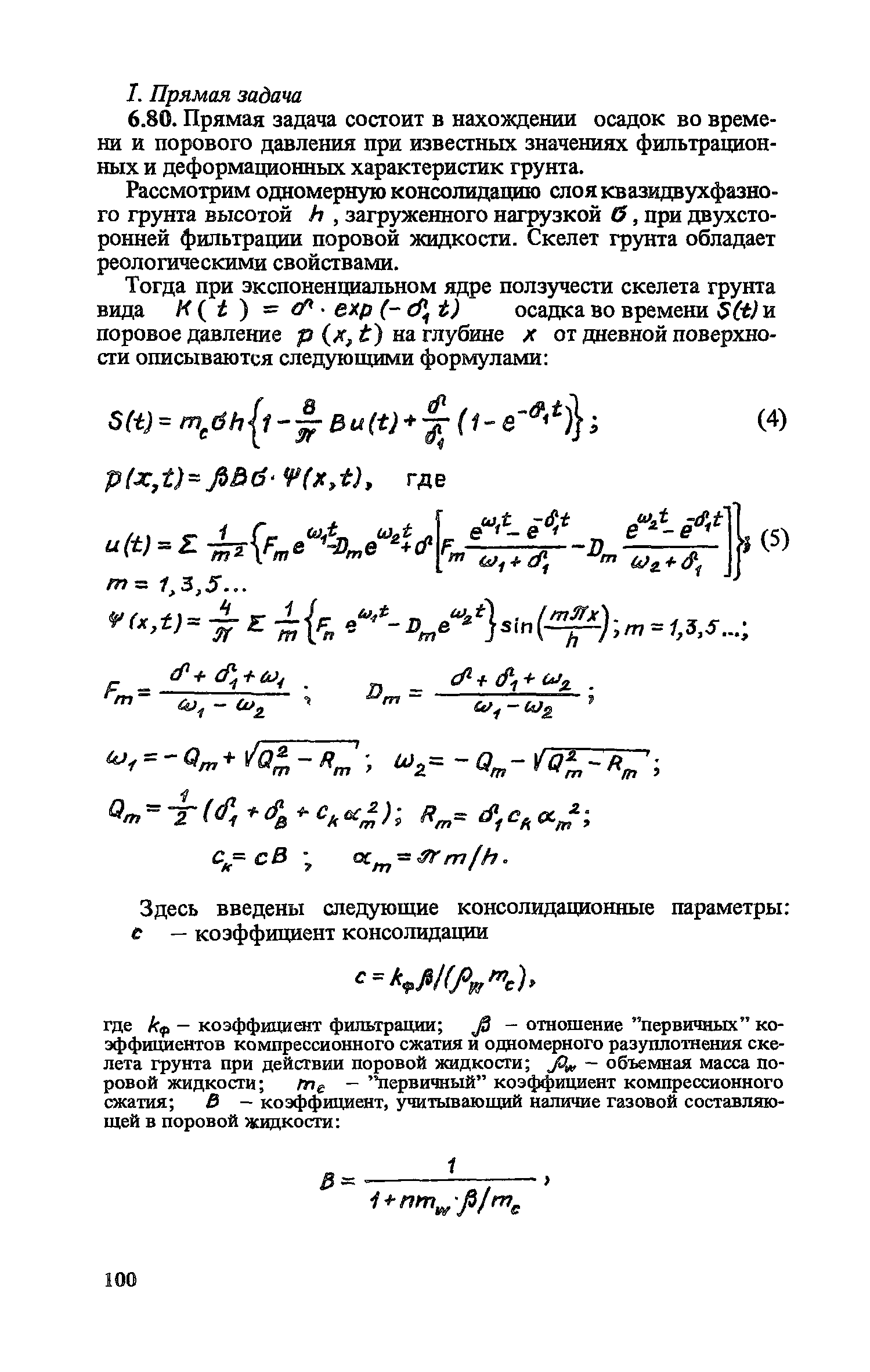
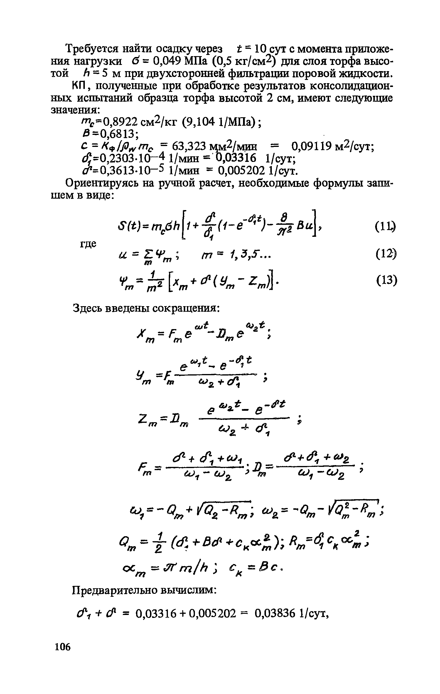
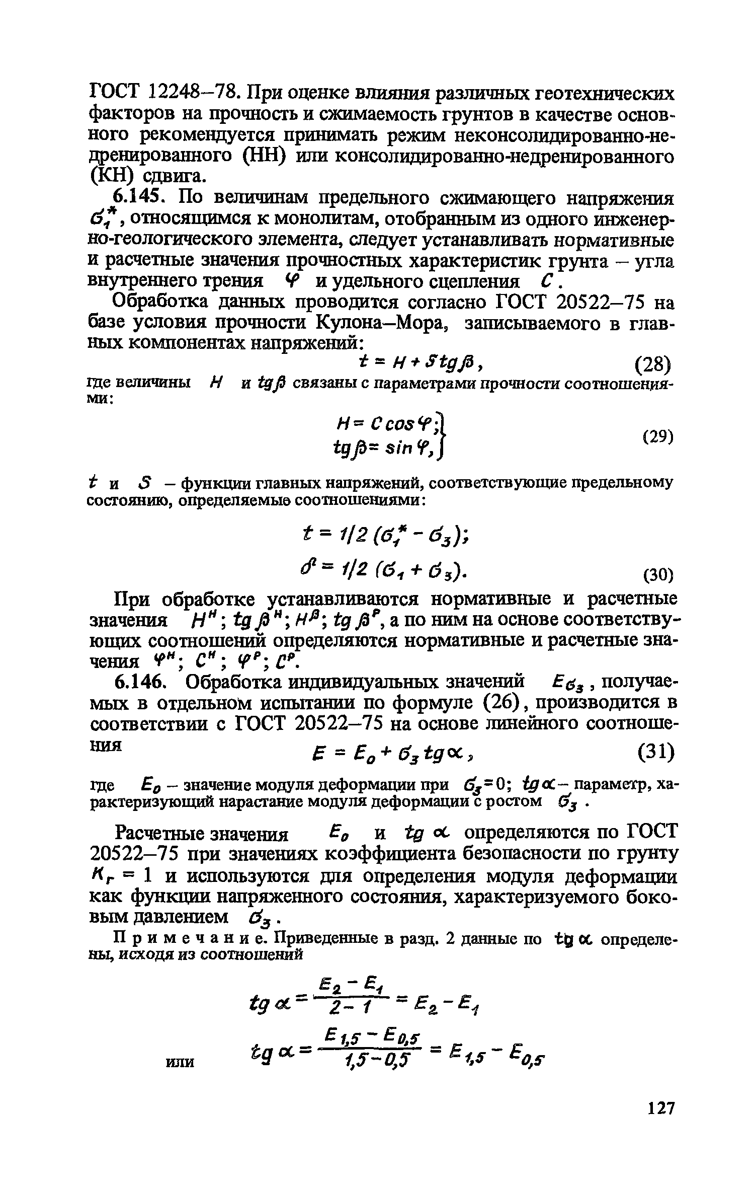
| Оглавление: | Предисловие 1. Общие положения Неблагоприятное влияние подтопления на грунты застроенных территорий 2. Инженерно-геологические условия Среднего Приобья и их изменение в ходе промышленно-хозяйственного освоения Геологическое строение и гидрогеологические условия Инженерно-геологические особенности грунтов Влажностный режим грунтов и его изменение при застройке территорий Влияние подтопления на физико-механические свойства грунтов Методика оценки инженерно-геологических свойств структурно-неустойчивых грунтов и прогноза их поведения в условиях подтопления 3. Закономерности изменения состава и физико-механических свойств грунтов при подтопления их грунтовыми водами 4. Состав исследований на различных этапах изысканий 5. Оценка изменения характеристик физико-механических свойств в условиях подтопления по результатам статистической обработки данных Обработка данных по свойствам глинистых и пылеватых грунтов, не содержащих органического вещества Обработка данных по свойствам органо-минеральных грунтов Прогноз изменения деформационных и прочностных свойств органо-минеральных грунтов при их водонасыщении 6. Оценка изменения физико-механических свойств грунтов при их подтоплении экспериментальным методом Определение вещественного состава грунтов Определение органических веществ Ускоренный метод определения группового состава органического вещества по модификации Кононовой и Бельчиковой Определение реакционноспособных форм железа в 3,5н растворе серной кислоты Определение состава солей Определение катионо-обменной способности грунтов Определение обменных катионов по методу Пфеффера в модификации Молодцова и Игнатовой Определение физических свойств Определение дисперсности грунтов Определение механических свойств грунтов и оценка их изменения в условиях подтопления Определение параметров консолидации при одномерном сжатии Проведение испытания Определение величины фильтрационной и вторичной консолидации Определение коэффициента консолидации по логарифмическому методу А.Казагранде Метод квадратных корней из времени Д. Тейлора Определение коэффициента вторичной консолидации Интегральный метод определения параметров одномерной консолидации Краткое описание программы Пример расчета Компрессионные испытания грунтов, не проявляющих при подтоплении просадочных деформаций и набухания Схемы испытаний Компрессионные испытания просадочных грунтов Компрессионные испытания набухающих грунтов Оценка изменения прочностных свойств грунтов при подтоплении Проведение испытания на одноплоскостных срезных приборах Проведение испытаний в условиях трехосного сжатия Определение показателей механических свойств грунтов при вибродинамических воздействиях Конструкция вибростабилометра, порядок подготовки его к работе Порядок испытания и пример обработки вертикальной деформации образца и изменения бокового давления в камере стабилометра 7. Оценка дополнительных деформаций грунтов оснований зданий и сооружений при подъеме уровня грунтовых вод Приложение. Инструкция к пользованию программой "Выбор наилучшей аппроксимации для описания экспериментального материала парной зависимостью ГРАФИК" |
| Разработан: | ПНИИИС Госстроя СССР (PNIIS, Gosstroy (USSR) ) |
| Утверждён: | ПНИИИС Госстроя СССР (PNIIIS, USSR Gosstroy ) |
| Издан: | Стройиздат (1984 г. ) |
| Нормативные ссылки: |
|




















































































































































