Скачать Методика проведения неразрушающего контроля кронблока подъемного агрегата Кардвелл

Дата актуализации: 01.01.2021

Методика проведения неразрушающего контроля кронблока подъемного агрегата "Кардвелл"

Статус:действует
Название рус.:Методика проведения неразрушающего контроля кронблока подъемного агрегата "Кардвелл"
Дата добавления в базу:01.10.2014
Дата актуализации:01.01.2021
Область применения:В документе приводится технология визуально-измерительного, ультразвукового, магнитопорошкового и капиллярного методов контроля деталей кронблока подъемного агрегата "Кардвелл".
Оглавление:1 Общие положения
2 Аппаратура
3 Подготовка к контролю
4 Порядок контроля
5 Оформление результатов контроля
6 Техника безопасности
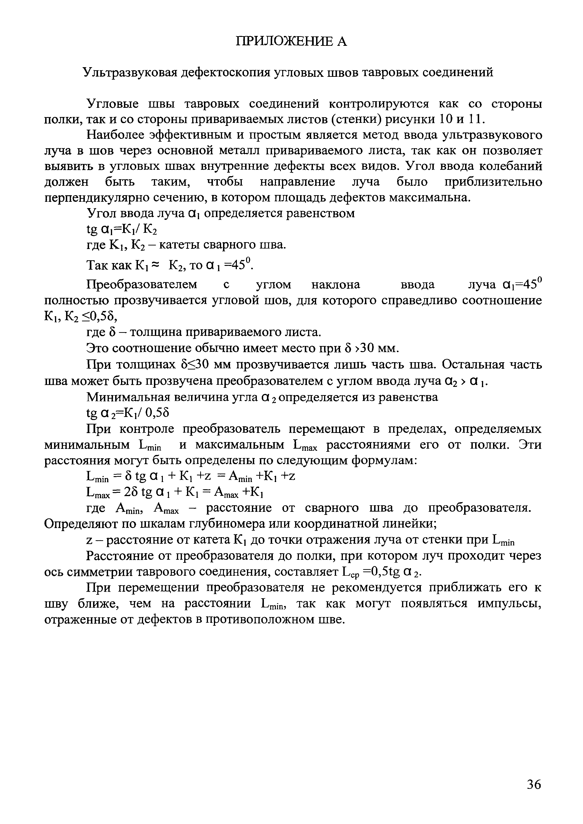
Приложение А. Ультразвуковая дефектоскопия угловых швов тавровых соединений
Приложение Б. Индикаторные материалы, применяемые при магнитопорошковом контроле
Приложение В. Акт результатов неразрушающего контроля
Приложение Г. Дефектоскопические материалы, применяемые при цветном методе контроля
Приложение Д. Перечень материалов и реактивов, применяемые при проведении цветного контроля
Разработан: ООО СПКТБ НЕФТЕГАЗМАШ
Утверждён: ООО СПКТБ НЕФТЕГАЗМАШ
Нормативные ссылки: