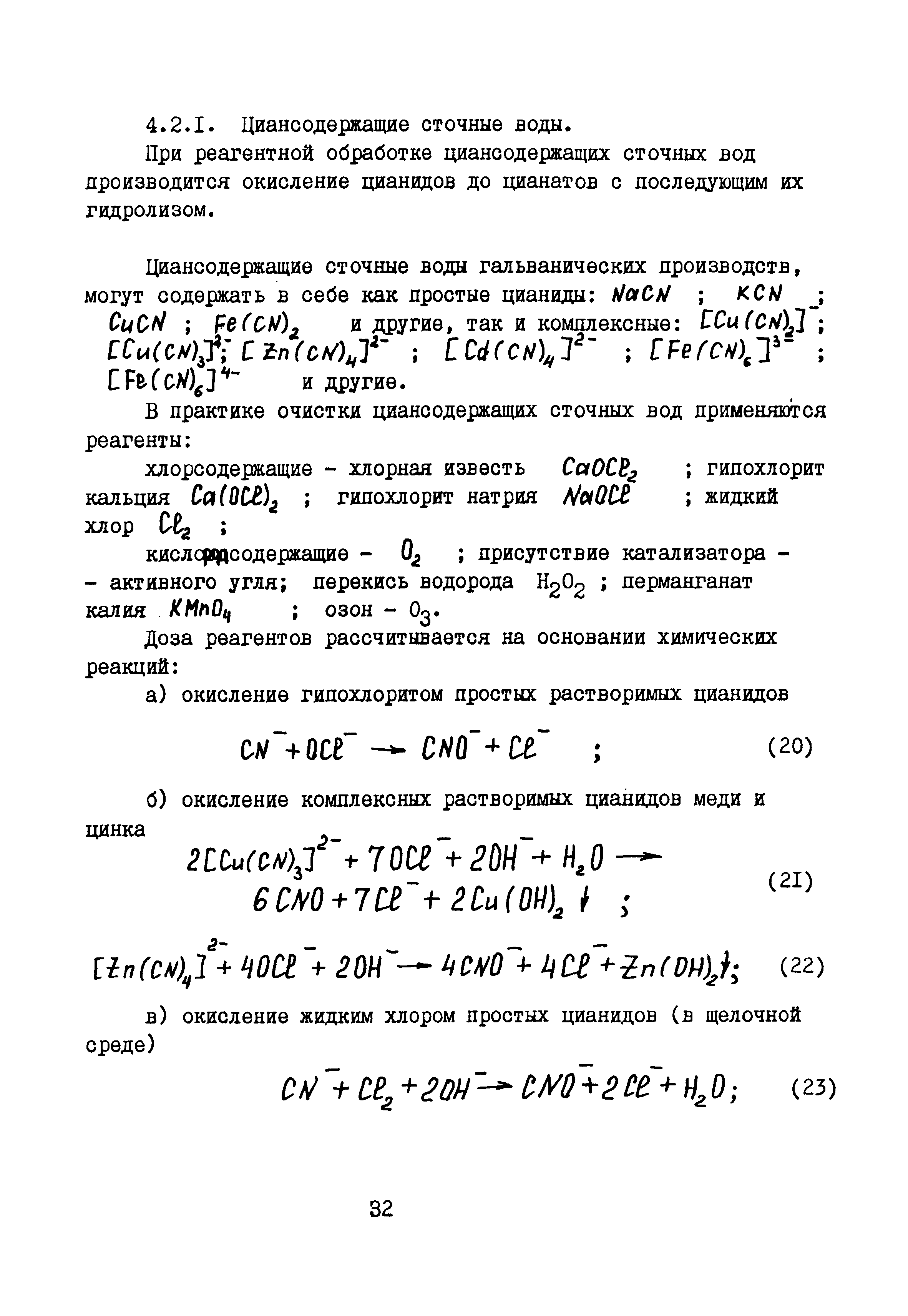
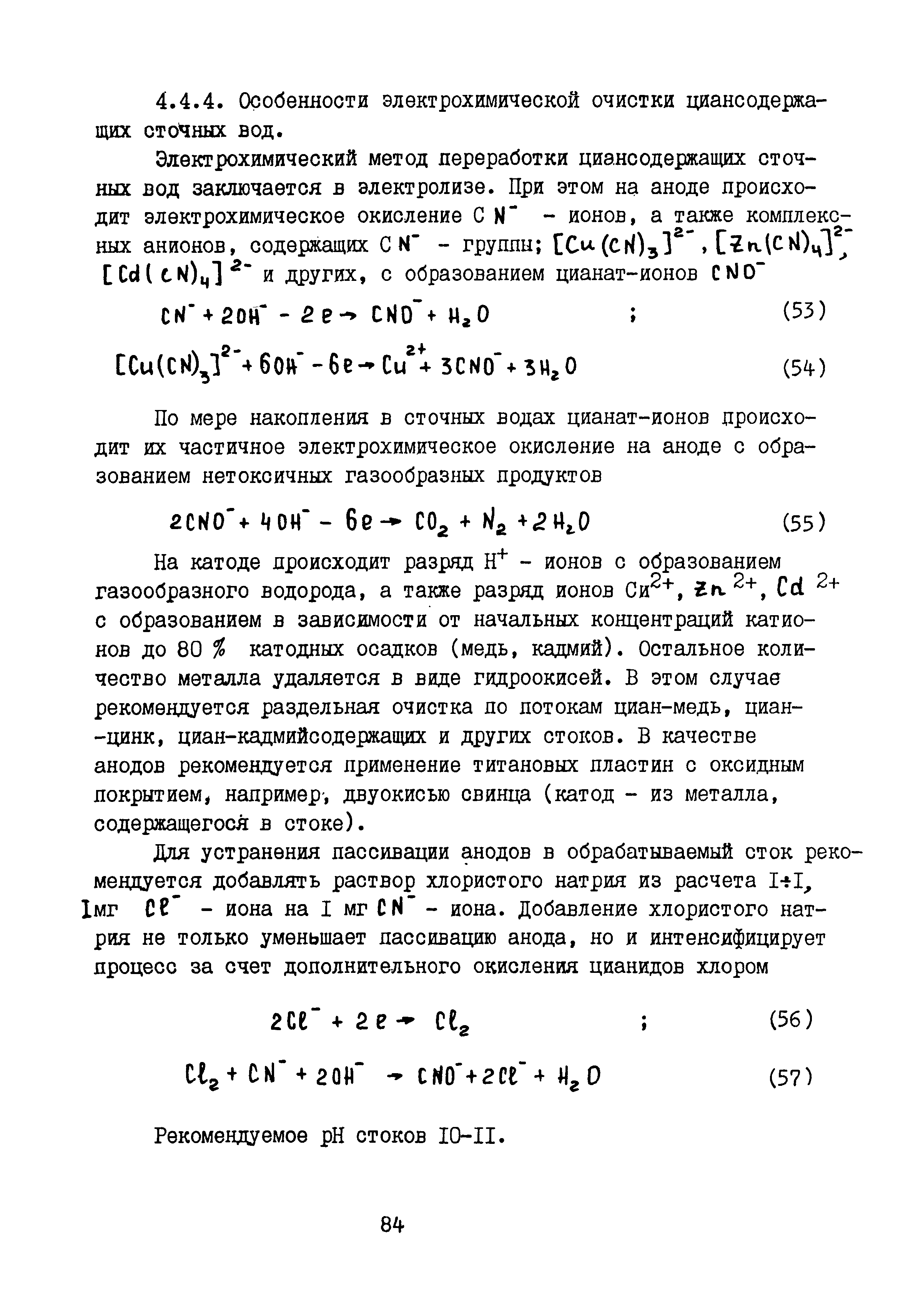
Скачать Б3-79 Рекомендации по проектированию водоснабжения и канализации цехов гальванопокрытийДата актуализации: 01.01.2021
|
| Обозначение: | Б3-79 |
| Обозначение англ: | Б3-79 |
| Статус: | не установлен срок действия |
| Название рус.: | Рекомендации по проектированию водоснабжения и канализации цехов гальванопокрытий |
| Дата добавления в базу: | 01.10.2014 |
| Дата актуализации: | 01.01.2021 |
| Область применения: | В Рекомендациях приводятся сведения по организации водоснабжения и канализации цехов гальванопокрытий, сбору загрязненных сточных вод, их очистке и возможности повторного использования очищенной воды. |
| Оглавление: | 1. Общая часть 2. Водоснабжение 3. Канализация 4. Очистка сточных вод и подготовка воды 4.1 Общие положения 4.1.1 Основные схемы и методы очистки сточных вод 4.2 Реагентные методы очистки сточных вод 4.2.1 Циансодержащие сточные воды 4.2.2 Хромсодержащие сточные воды 4.2.3 Кислотно-щелочные стоки 4.3 Ионообменные методы очистки промышленных сточных вод 4.3.1 Ионообменная очистка кислотно-щелочных сточных вод 4.3.2 Ионообменная очистка кадмий содержащих сточных вод 4.3.3 Ионообменная очистка никель содержащих сточных вод 4.3.4 Ионообменная очистка медь содержащих сточных вод 4.3.5 Ионообменная очистка цинк содержащих сточных вод 4.3.6 Ионообменная очистка хром содержащих сточных сточных вод 4.4 Электрохимические методы очистки сточных вод 4.4.1 Электрохимические методы очистки кислотно-щелочных сточных вод 4.4.2 Особенности электрохимической очистки фтор содержащих сточных вод 4.4.3 Особенности электрохимической очистки хром содержащих сточных вод 4.4.4 Особенности электрохимической очистки циан содержащих сточных вод 4.5 Очистка сточных вод методом гиперфильтрации ( обратный осмос) 4.6 Биохимические методы очистки промстоков 4.7 Сорбционные методы очистки стоячих вод 5. Отдельные решения по регенерации отработанных растворов и утилизации ценных веществ 6. Определение объемов и существующие методы обработки осадков 7. Арматура и трубопроводы 8. Требования к строительным решениям 9. Штаты 10. Техника безопасности на очистных сооружениях. Приложение 1. Основные технические характеристики применяемых реагентов Приложение 2. Физико-химические показатели ионообменных смол Приложение 3. Область применения аммонитов Приложение 4. Область применения катионитов Приложение 5. Соотношение межу рН и объемными концентрациями извести и серной кислоты Приложение 6. Характеристика наиболее часто встречающихся химических веществ Приложение 7. Материалы для прокладочных соединений Приложение 8. Характеристика активных углей Приложение 9. Литература |
| Разработан: | Сантехниипроект Госстроя России |
| Утверждён: | Сантехниипроект |
| Нормативные ссылки: |
|









































































































































































